Проектирование участка установки по абсорбции-десорбции сероводорода из топливных газов

  • Вид работы:
    Курсовая работа (т)
  • Предмет:
    Экология
  • Язык:
    Русский
    ,
    Формат файла:
    MS Word
    157,27 Кб
  • Опубликовано:
    2017-01-09
Вы можете узнать стоимость помощи в написании студенческой работы.
Помощь в написании работы, которую точно примут!

Проектирование участка установки по абсорбции-десорбции сероводорода из топливных газов

Реферат

Серосодержащий газ, абсорбция, десорбция, моноэтаноламин

Представлен материал по утилизации серосодержащих компонентов в топливных газах, образующихся при вторичной переработки нефтяных фракций, в элементарную серу.

Установка состоит из нескольких секций - каталитическое превращение сероводорода на катализаторе в элементарную серу (S6), абсорбция непрореагировавшего сероводорода моноэтаноламином и десорбция насыщенного абсорбента.

Целью курсового проекта является проектирование участка установки - по абсорбции-десорбции сероводорода из топливных газов.

В ходе работы над проектом составлен литературный обзор, материальный баланс установки, разработана технологическая схема, приведен расчет и подбор оборудования

Графическая часть проекта содержит чертёж технологической схемы, чертёж основного аппарата.

Содержание

Введение

1.       Литературный обзор. Обоснование выбора технологической схемы

.        Описание технологической схемы

.        Таблица отходов, образующихся в технологической схеме

.        Материальный баланс

.        Расчет и подбор оборудования

.        Монтажно-строительная часть проекта

Заключение

Список использованной литературы

Приложения

Введение

В настоящее время охрана окружающей среды стала одной из наиболее актуальных проблем. Качество окружающей среды в значительной степени зависит от бурного развития химической и нефтеперерабатывающей промышленности. Производственная деятельность людей стала одним из важных факторов глобального воздействия на природу. Это выражается в загрязнении атмосферы, водных запасов и почвы многочисленными вредными веществами. Естественный кругооборот веществ и энергии в природе приобретенный ею длительной эволюцией, оказался в ряде регионов нарушенным. Это нарушение стало особенно заметным в условиях современной технической революции и прогрессирующих темпов индустриализации.

Например, при сжигании топлива, содержащего серу, сера превращается в диоксид серы. Этот газ поступает в атмосферу, сравнительно быстро окисляется до сульфатов и после относительно небольшого пребывания в атмосфере в форме аэрозоля выпадает на поверхность земли. Обладая кислотными свойствами, такие аэрозоли являются причиной гибели части растительности. Если же диоксид серы уловить из дымовых газов и переработать в удобрения, то последние вступят в почвенный кругооборот.

Нефтеперерабатывающая промышленность относится к отраслям производства, оказывающим заметное влияние на общее загрязнение природной среды. Наряду с непосредственным загрязнением природной среды промышленными отходами при осуществлении процессов переработки нефти предприятия нефтеперерабатывающей промышленности, вырабатывая большое количество моторных и печных топлив, оказывают и косвенное влияние на общий фон загрязнения воздушного бассейна. При сжигании топлив воздушный бассейн загрязняется выхлопными и дымовыми газами, содержащими такие вещества как ароматические углеводороды, сера, смолы, азот, ванадий, свинец и другие. Кроме того, все нефтепродукты способны испаряться, эта способность зависит от состава вещества, температуры окружающего воздуха и других факторов.

Все выбросы нефтеперерабатывающих заводов можно разделить, на массовые и немассовые. Внимание в основном сосредоточено на наиболее опасных и массовых выбросах, а также отходах производства, определяющих санитарно-гигиеническое состояние окружающей среды. К таким выбросам относятся оксид углерода, диоксид серы, сероводород, оксиды азота, аммиак, сточные воды, шлам, отработанные глины. Немассовые выбросы как показывает практика, в большинстве случаев не вызывают загрязнения зон вокруг заводов выше допустимых концентраций.

При разработке мер по сокращению отдельных выбросов на практике часто прибегают к их сжиганию. На нефтеперерабатывающих заводах, например, сжигают отходящие газы, неорганизованные выбросы паров углеводородов, окисленный воздух от битумных установок, сероводород. При сжигании вместо одних загрязнителей появляются другие, которые могут оказаться более токсичными. Например, при сжигании углеводородов выделяются непредельные углеводороды, угарный газ, оксиды азота, технический углерод, оксиды серы сероводород, сероуглерод, синильная кислота и другие. Следовательно, сжигать выбросы необходимо только в том случае, когда вновь образующиеся вещества менее токсичны и загрязняют атмосферный воздух менее, чем исходные. При сжигании топлив необходимо использовать высокоэффективное оборудование, скорректированное с учётом современной теории горения топлив. Однако на многих нефтеперерабатывающих заводах используют примитивные факельные устройства и печи, не обеспечивающие полного сгорания и минимального содержания вредных примесей в отходящих дымовых газах.[6]

Повышение экологической безопасности процессов переработки высокосернистых газов может осуществляться по следующим направлениям:

·   разработка принципиально новых технологий очистки газа

·   усовершенствование существующих производств за счет оснащения дополнительными процессами с использованием новых технологических приемов и оборудования или создание замкнутых технологических циклов, позволяющих повысить эффективность сероочистки.

С точки зрения экологической безопасности наиболее привлекательным является первое направление, однако, для действующих производств на данном этапе актуально и наиболее реально для осуществления - второе направление.

В проекте представлены материалы по проектированию заключительной стадии утилизации сероводорода из серосодержащих газов вторичной переработки нефти - абсорбция и десорбции сероводорода моноэтаноламином.

1. Литературный обзор. Обоснование выбора технологической схемы

Среди различных видов сырья для производства элементарной серы сероводородсодержащие газы в настоящее время занимают второе место после самородных сернистых руд. Доля серы производимой из сероводородсодержащих газов, непрерывно возрастает.

Все газы, содержащие сероводород, можно разделить на природные, технологические и вентиляционные. С точки зрения выбора технологии очистки этих газов от сероводорода их удобно разделить на кислородсодержащие и бескислородные.

К группе кислородсодержащих относятся вентиляционные газы различных предприятий (коксохимических, природной серы, вискозного волокна и др.) содержание сероводорода в этих газах непостоянно, как правило, невысокое и колеблется в широких пределах 0, 03-2 г/м3. Это создаёт значительные трудности в очистке таких газов, которая осуществляется главным образом с целью обезвреживания выбросов. Вследствие низкого содержания в них сероводорода выход серы или серосодержащих продуктов при очистке выбросов незначителен, хотя и даёт некоторый определенный эффект на некоторых заводах.

Вторая группа бескислородных сероводород содержащих газов представлена природными газами, газами нефтепереработки, нефтедобычи, газификации твердого и жидкого топлива. Среди них наиболее практическое значение как сырья для производства серы имеют сероводородсодержащие газы. Анализ состава природных газов показывает, что с ростом глубины залегания в них закономерно возрастает концентрация сероводорода. Следует подчеркнуть, что природный сероводородсодержащий газ по сравнению с серными рудами является технологически удобным и дешевым сырьём для получения серы.

Сероводород является комплексным сырьём и содержит два ценных элемента - серу и водород. Учитывая сравнительно небольшую энергию связи этих элементов, а также важность развития водородной энергетики, становится актуальным получение из сероводорода, как серы, так и водорода.

Очевидно, что потенциальные выбросы диоксида серы и сероводорода определяются содержанием серы в сырой нефти. Содержание серы в сырой нефти колеблется в очень широких пределах: от малосернистых до высокосернистых нефтей. Большая часть серы в сырой нефти содержится в тяжелых фракциях и большая часть потенциальных выбросов связана с переработкой этих фракций. Обычно сера, содержащаяся в нефти, превращается в сероводород в процессах гидрогенизации и гидрокрекинга, или же прямо в диоксид серы при сжигании.

Известно несколько способов получения элементарной серы из сероводородсодержащих газов, которые выделяются на установках вторичной переработки нефти. Наиболее распространены процессы каталитической конверсии, самый известный, это контактное окисление по методу Клауса и сорбционные процессы.

Процессы каталитической конверсии (самый эффективный - контактное окисление, или метод «Клауса»).

Переработка сероводородного газа производится по трехступенчатому окислительному методу Клауса с применением термической и двух каталитических ступеней.

Термическая стадия заключается в высокотемпературном сжигании сероводорода в топке котла-утилизатора при подаче стехиометрического количества воздуха согласно реакции

H2S + O2 → 2H2O + S2 + 157210 кДж/кг моль H2S

Стехиометрическое соотношение количества воздуха и сероводорода (отношение объема воздуха к объему сероводородного газа) в зависимости от состава сероводородного газа должно быть в пределах 2:1 - 3:1.

Реакция протекает при температуре 1000-1500 оС в зависимости от концентрации сероводорода в сероводородном газе и наличия в нем углеводородов.

Часть сероводородного газа в топке котла-утилизатора превращается в диоксид серы по реакции

2H2S + 3O2 → 2H2O + 2SО2 + 519160 кДж/кг моль H2S

Углеводороды и аммиак, содержащиеся в сероводородном газе, сгорают по реакции

С2Н6 +3SO2 → 2CO2 + 3H2O + 1427700 кДж/кг моль С2Н6

2NH3 + 1, 5O2 → N2 + 3H2O

В последние годы для очистки от сероводорода природного газа широко применяют адсорбционные методы. Содержащие сероводород отходящие газы промышленных производств обычно характеризуются низким, но превышающим требования санитарных норм, содержанием этого загрязнителя. Например, в вентиляционных выбросах производств вискозы его концентрация колеблется в пределах 0, 01-0, 1 %. Наиболее глубокую очистку газов от сероводорода обеспечивают адсорбционные методы с использованием гидроксида железа, активного угля, цеолитов и других поглотителей.

Процесс очистки газов от сероводорода гидроксидом железа используется давно. При прохождении газа через слой гидроксида железа сероводород поглощается

2Fe(OH)3 + 3H2S → Fe2S3 + 6H2O

Одновременно образуется некоторое количество FeS. Присутствующий в очищенном газе кислород окисляет сульфидную серу с образованием гидроксида железа:

Fe2S3 + 3/2 О2 + 3Н2О → 2Fe(OH)3 + 3S

В современной промышленной практике поглотительную массу приготавливают из болотной руды или отходов производства глинозема из бокситов-красных шламов влажностью 50-55 %, содержащих 45-48 % Fe2О3 (на сухое вещество).

Эффективным поглотителем сероводорода является активный уголь. Присутствие в очищенном газе кислорода является необходимым условием реализации процесса, в котором наряду с поглощением сероводорода происходит катализируемое углем окисление последнего в адсорбенте, сопровождающееся выделением тепла (220 кДж на 1 моль H2S).

H2S + 0, 5 О2 → S + Н2О

Одновременно с этим процессом в адсорбенте происходит также экзотермическая (790 кДж на 1 моль H2S) каталитическая реакция превращения сероводорода в серную кислоту:

H2S + 2О2 → H24

Количественна доля последней реакции тем выше, чем больше тяжелых металлов, в частности железа, находится в минеральной составляющей активного угля; она может составлять более трети по отношению к поглощенному сероводороду.

Высокая экзотермичность процессов окисления сероводорода при значительных концентрациях его в очищаемых газах обусловливает интенсивный разогрев слоя поглотителя и связанный с этим риск возгорания активного угля. В этой связи использование активного угля для очистки газов сероводорода обычно ограничивают газами, содержащими до 5 г/м3 этого загрязнителя, хотя известны реализованные в промышленной практике процессы поглощения активными углями сероводорода из газов с высокой его концентрацией (10-13 г/м3).

Для нейтрализации образующейся в угле серной кислоты может быть использован раствор карбоната натрия (соды) или газообразный аммиак. Использование последнего более эффективно, так, как для вымывания водой из угля аммонийных солей требуется меньший ее расход. Кроме того, аммиак интенсифицирует окисление сероводорода, поэтому его можно вводить в очищаемый газ для обеспечения протекания реакции, параллельной основной реакции окисления

H2S + NH3 + 2O2 → (NH4)2SO4

Если в очищенном газе присутствует CO2, наряду с последней реакцией протекает взаимодействие

CO2 + 2NH3 + H2O → (NH4)2CO3

Возможно и периодическое использование аммиака лишь на стадии регенерации насыщенного поглотителя. Сероемкость используемых для очистки газов от сероводорода активных углей составляет 200-520 кг/м3. При высоте слоя угля более 1м достигаемая степень насыщения поглотителя превосходит 90 %. Регенерацию насыщенных углей наиболее часто проводят раствором сульфида аммония. При регенерации протекает реакция

2(NH4)2S + 3S2 → 2(NH4)2S4

(NH4)2S + (n-1)S → (NH4)2Sn

Образующийся раствор многосернистого (200-250 кг/м3) обрабатывают острым паром при 125-130 оС под давлением (1, 6-1, 9)•105 Па с целью выделения серы.

(NH4)2Sn → (NH4)2S + (n-1)S

В условиях такой обработки разлагается и (NH4)2S поэтому образующиеся пары и конденсируют и возвращают в процесс. Получаемую жидкую серу (99, 92-99, 97 %) отделяют от раствора декантацией. Экстрагированный освобождают от сульфидной серы промывкой его водой, отпаривают для удаления аммонийных солей и сушат.

Для экстракции серы из угля в ряде случаев применяют ксилол, используя резкую разницу растворимости в нем серы при обычных и повышенных температурах. Обработку угля кислородом проводят при 100-110 оС и давлении 2, 5•105 Па. При последующем охлаждении вытяжки (до 30 оС) из нее выделяют застывшую серу. Экстрагированный уголь обрабатывают паром для освобождения от ксилола, промывают водой для удаления других продуктов происходящих на угле превращений и вновь пропаривают.

Образующиеся углеаммонийные соли при значительном содержании в очищаемых газах могут забивать трубопроводы и арматуру установки. Для предупреждения этого процесса целесообразна пропитка активного угля 0, 8 %-м водным раствором щелочи. Увеличение поглотительной способности угля по сероводороду и интенсификация образования элементной серы могут быть обеспечены при пропитке поглотителя иодом (1 % от массы угля) или иодидом калия.

Направляемый на очистку газ смешивают с аммиаком, редуцируемым из баллона, и вводят в реактор, где в кипящем слое активного угля происходит его чистка от сероводорода. Очищенный газ удаляют через пылеуловитель. Насыщенный поглотитель из реактора транспортируют в отделение экстракции серы, откуда он поступает в промывное отделение и далее на обезвоживание в сушильную установку. Сухой регенерированный уголь из бункера питателем возвращают в реактор. Для компенсации потерь угля в бункер добавляют свежий поглотитель.

При содержании сероводорода в поступающем на обработку газе до 100 мг/м3 использование очистки на основе активных углей может обеспечить его остаточную концентрацию в газе менее 0, 001 %.

Эффективным средством очистки газов от полярных соединений, в частности сероводорода, являются синтетические цеолиты (NaA, CaA, NaX). Поглотительная способность цеолитов по этому компоненту в условиях его концентраций в поступающих на очистку газах, отвечающих парциальному давлению 13, 33; 1, 33 и 1, 13 кПа при 25 оС может достигать соответственно 14-16; 9, 5-10, 5 и 4, 0-4, 8 г на 100 г поглотителя. С увеличением температуры этот показатель синтетических цеолитов снижается, оставаясь, тем не менее, достаточно высоким: при том же содержании сероводорода в газах и температуре 150 оС он достигает 5, 5-7, 5; 2, 0-2, 5; 0, 2-0, 9 г/100г соответственно. Помимо высокой поглотительной способности при низких концентрациях сероводорода в газовых потоках эти адсорбенты характеризуются селективностью его извлечения, в частности, при одновременном присутствии СО2.

Оптимальные результаты использования синтетических цеолитов обеспечиваются при обработке ими газов с содержанием серы 2 %. Концентрация серы в очищаемых ими газах может быть снижена до 1 мг/м3 и ниже.

В практике технологической очистки газов от сероводорода используют различные приемы регенерации насыщенных цеолитов - обработку их диоксидом серы при 315 оС (цеолит катализирует процесс образования из сероводорода и диоксида серы, воды и элементной серы, пары которой конденсируют с последующим сжиганием трети жидкой серы до диоксида серы), десорбцию водяным паром, продувку очищенными от сероводорода газами при 300-350 оС с последующей промывкой газов десорбции водой и направлением их в цикл.[5]

Практическое использование синтетических цеолитов для решения задач санитарной очистки от сероводорода газовых выбросов промышленных производств сдерживается значительной стоимостью этих адсорберов.

В практике очистки от сероводорода технологических газов находят применение и другие твердофазные поглотители, получаемые на основе оксида цинка, оксидов цинка и меди, а также содержащие цинк и медь отработанные катализаторы процессов низкотемпературной конверсии оксида углерода. Поглощение сероводорода этими хемосорбентами основано на следующих реакциях:

H2S + ZnO = ZnS + H2O

H2S + Cu = CuS + H2

H2S +2Cu = Cu2S + H2

Приведенные реакции практически необратимы в интервале температур 200-500 оС, поэтому процессы очистки газов от сероводорода с использованием названных хемосорбентов требуют предварительного нагрева подвергаемых обработке газовых потоков. Отработанные поглотители обычно не регенерируют, хотя восстановление их поглотительной способности, усложняющее и удорожающее соответствующие процессы, возможно, в частности, окислением сульфидов кислородом при 500-550 оС при соблюдении ряда условий, предотвращающих перегрев поглотителя выделяющимся при этом теплом и связанное с этим снижение.

Сорбционные свойства углей могут быть повышены введением в их состав оксидов меди, железа, никеля, марганца, кобальта.

Наряду с традиционными адсорбентами в последние годы разрабатывают поглотители на основе оксидов молибдена, теллура, марганца и карбонатов щелочных металлов.

Абсорбционные методы.

Абсорбция - процесс поглощения газов жидкими поглотителями. Поглощенный газ называется абсорбатом, жидкостный поглотитель абсорбентом. Схематический процесс абсорбции газа можно записать в виде:

Процесс абсорбции всегда сопровождается уменьшением объема системы газ-жидкость за счет растворения газа и выделения тепла абсорбции. Поэтому повышение давления абсорбции и понижение температуры благоприятствует протеканию абсорбции. Можно считать, что в настоящее время ЭА процесс является универсальным для очистки газа от сероводорода и диоксида углерода. Широкое использование ЭА процесса объясняется его преимуществом перед другими способами: ЭА реагирует с сероокисью углерода и сероводорода с образованием легко регенерируемых соединений.

Температура абсорбции: чем ниже температура, тем выше поглотительная способность абсорбента, ниже скорость его циркуляции меньше расход энергии на перекачку и регенерацию раствора. Для хемосорбентов она обычно находится в пределах 30-60ºC, то есть может быть обеспечена с помощью обычной воды для охлаждения регенерированного раствора.

Температуру регенерированного абсорбента подаваемого на верх абсорбера принимают на 2-3 ºC выше температуры уходящего газа, чтобы избежать конденсации тяжелых углеводородов, содержащихся в газе.

Давление абсорбции: определяет физическую растворимость газов в абсорбенте, степень очистки газа, размеры абсорбера. Существенное влияние оказывает давление на конечное содержание извлекаемых компонентов в газе.

Потери абсорбента: включают потери физические, химические и механические. Физические потери - происходят за счет испарения части абсорбента в абсорбере. Химические потери - происходят при образовании нерегенерируемых продуктов реакции абсорбента и газа, а также при термическом разложении. Механические потери - унос абсорбента с газами из-за несовершенства конструкции оборудования, вспенивание абсорбента и т.д.[3, с. 67]

Наибольшее распространение получил метод хемосорбции, обеспечивающий степень очистки до 99, 9 %. В качестве сорбента используются этаноламины. При этом моно - и диэтаноламины извлекают из газов как H2S, так и СО2, а триэтаноламин - только сероводород.

H2 S + N(C2N5 OH) ↔ [(HOC2 H4) NH]+ [ HS]-

Селективными абсорбентами для H2S служат также метилдиэтаноламин, дигликольамин и диизопропаноламин, получившие широкое распространение за рубежом для очистки газов от сероводорода.

Этаноламиновая очистка не позволяет очистить газ до содержания сероводорода < 0, 5 %. Поэтому, для достижения требуемой степени очистки, после этаноламиновой очистки обычно проводят горячую щелочную очистку при температуре 50-80 °С и давлении 2 МПа:

H2S + 2NaOH → Na2S + 2Н2О

Процесс необратим. Это приводит к расходу щелочи, образованию шлама в виде Na2S и потере H2S для дальнейшей переработки.

Характеристика абсорбентов сероводорода и параметры процессов приведены в табл. 1.

Эксплуатация систем очистки газов от H2S аминами связана с рядом трудностей, вызываемых пенообразованием, термическим и химическим разложением реагентов и коррозией. В целом очистка больших количеств высокосернистого газа с применением жидких поглотителей - экономически наиболее целесообразна.

Таблица 1 - Характеристика абсорбентов сероводорода

Абсорбент

Концентрация поглотителя в растворе, %

Температура абсорбции, оС

Степень абсорбции, %

Этаноламины

-

20-50

96-98

Содовый

15-18

40

90

Поташный

20-25

40-50

90-98

Мышьяково-содовый

17, 38

20-45

92-98

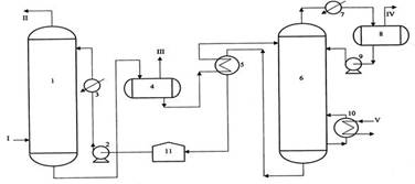
Схемы процесса очистки газа водными растворами аминов.

На рис.1 показана основная однопоточная схема абсорбционной очистки газа растворами алканоламинов. Поступающий на очистку газ проходит восходящим потоком через абсорбер навстречу потоку раствора. Насыщенный кислыми газами раствор, выходящий с низа абсорбера, подогревается в теплообменнике регенерированным раствором из десорбера и подается на верх его. После частичного охлаждения в теплообменнике регенерированный раствор дополнительно охлаждается водой или воздухом и подается на верх абсорбера.

Тепло, необходимое для регенерации насыщенного раствора, сообщается раствору в рибойлерах, обогреваемых глухим паром низкого давления. Кислый газ из десорбера охлаждается для конденсации большей части содержащихся в нем водных паров. Этот конденсат-флегма непрерывно возвращается обратно в систему, чтобы предотвратить увеличение концентрации раствора амина. Обычно эту флегму подают на верх десорбера несколько выше входа насыщенного раствора для конденсации паров амина из потока кислого газа.

В схеме предусмотрен экспанзер (выветриватель), где за счет снижения давления насыщенного раствора выделяются физически растворенные в абсорбенте углеводороды и частично сероводород, и диоксид углерода.

Экспанзерный газ после очистки используется в качестве топливного газа или компримируется и подается в поток исходного газа.

Широкое распространение в промышленности получила схема с раздельными потоками подачи в абсорбер регенерированного раствора одинаковой степени регенерации (рис.2). 70-80% раствора подается в середину абсорбера, а остальное количество на верх. Это позволяет снизить затраты энергии на перекачку раствора, а также повысить степень извлечения COS (в случае его наличия в газе), за счет подачи среднего потока раствора с более высокой температурой и осуществления реакции гидролиза COS. Для уменьшения металлоемкости абсорбера иногда верхнюю часть аппарата выполняют меньшего диаметра (рис. 3).

В схеме аминовой очистки газа с высоким содержанием кислых компонентов (рис.4) подача раствора в абсорбер осуществляется двумя потоками, но разной степени регенерации. Частично регенерированный раствор из десорбера подается в среднюю секцию абсорбера. Глубокой регенерации подвергается только часть раствора, которая подается на верх абсорбера для обеспечения тонкой очистки газа. Такая схема позволяет по сравнению с обычной схемой до 10-15% снизить расход пара на регенерации раствора.

При очистки газа с высоким содержанием кислых компонентов целесообразно осуществить двойное расширение (выветривание) насыщенного амина при разном давлении. На первой ступени при давлении 1, 5-2 МПа из раствора выделяется основное количество растворенных углеводородов, что обеспечивает в дальнейшем низкое (<2%) содержание их в кислом газе - это гарантирует высокое качество получаемой серы. Этот поток экспанзерного газа либо используется после очистки от сероводорода в качестве топливного газа, либо компримируется и смешивается с основным потоком очищаемого (сырого) газа.

На второй ступени при давлении, близком к атмосферному, без тепловой регенерации выделяется из раствора поток кислого газа, который, после выделения из него воды и охлаждения, может быть непосредственно направлен на установку получения серы. За счет этого сокращается до 10% расход пара на регенерацию насыщенных растворов амина.

В схеме дополнительно устанавливается насос для подачи насыщенного раствора из второго выветривателя в десорбер, который работает в неблагоприятных условиях (высокая степень насыщения амина кислыми газами и относительно высокая температура раствора) - это недостаток схемы.

При очистке газа, содержащего COS наряду с H2S и СО2, в абсорбере может быть предусмотрена зона поглощения и гидролиза COS, состоящая из пяти-восьми тарелок, куда подается регенерированный раствор амина с повышенной температурой 70-800С.

В отличие от стандартной в указанной схеме охлаждение и конденсация парогазовой смеси, выделяющейся в десорбере, проводятся в верхней части колонны путем непосредственного контакта с флегмой, циркулирующей в замкнутом цикле. Такая схема позволяет снизить коррозию технологического оборудования и сократить количество аппаратов (конденсатор-холодильник, сепаратор и др.).

В отличие от стандартной в указанной схеме охлаждение и конденсация парогазовой смеси, выделяющейся в десорбере, проводятся в верхней части колонны путем непосредственного контакта с флегмой, циркулирующей в замкнутом цикле. Такая схема позволяет снизить коррозию технологического оборудования и сократить количество аппаратов (конденсатор-холодильник, сепаратор и др.).

I - газ на очистку; II - очищенный газ; III - экспанзерный газ; IV - кислый газ; V - водяной пар; 1 - абсорбер; 2, 9 - насосы, 3, 7 - холодильники; 4 - экспанзер, 5 - теплообменник, 6 - десорбер; 8 - сепаратор; 10 - кипятильник; 11 - емкость регенерированного амина.

Рисунок 1 - Схема однопоточной очистки газа растворами этаноламинов

I - газ на очистку; II - очищенный газ; III - насыщенный раствор; IV - регенерированный раствор; 1 - абсорбер; 2 - холодильники.

Рисунок 2 А- Схема аминовой очистки газа с раздельными потоками подачи регенерированного амина с обычным абсорбером. Б - Схема аминовой очистки газа с раздельными потоками подачи регенерированного амина с абсорбером переменного сечения

I - газ на очистку; II - очищенный газ; III - кислый газ; IV - тонко регенерированный амин; V - грубо регенерированный амин; VI - насыщенный амин; VII, VIII - экспанзерные газы; IX - водяной пар; 1 - абсорбер, 2, 5, 13 - холодильники; 3, 4 - экспанзеры; 6, 8, 9, 15 - насосы; 7, 11 - теплообменники; 10 - емкость регенерированного амина; 12 - десорбер; 14 - рефлюксная емкость; 16 - кипятильник

Рисунок 3 - Схема аминовой очистки газа с разветвленными потоками раствора разной степени регенерации

Алифатические спирты являются источником пенообразования (метанол) в абсорбции, что нарушает режим работы аппарата.

Существует несколько методов уменьшения пенообразования:

·   в производственных схемах аминовой очистки газа предусматривается система фильтрации раствора и ввода антивспенивателя в систему.

·   уменьшение ПАВ с сырым газом или раствором ДЭА+МДЭА и удаление их;

·   использование пеногасителей;

·   периодическая промывка и очистка аппарата от шлака;

·   подача регенерированного амина на 2-5 ºC выше температуры уходящего из абсорбера газа для предупреждения конденсации углеводородов [3].

Выводы и обоснование выбора технологической схемы

Как видно из литературного обзора, на сегодняшний день существует достаточно много методов очистки газовых потоков от сероводорода. Как уже было отмечено в литературном обзоре, при выборе метода очистки газа от сероводорода, главным образом необходимо учитывать расход газа, его начальный состав (в том числе наличие других кислых газов), требования к составу очищенного газа и необходимую степень очистки.

На проектируемой установке обрабатывается топливный газ, вырабатываемый различными установками завода. Расход газа составляет до 20000 кг/ч. Этот газ полностью используется на заводе в качестве топлива. Газ состоит из легких углеводородов, незначительного количества азота и водорода и содержит порядка 2, 5 % массовых сероводорода. Сероводород необходимо извлекать и направлять в сероводородный коллектор завода, откуда он забирается другими установками и утилизируется. Требуемая степень извлечения - не менее 99, 7 %.

Расход газа достаточно велик, поэтому необходимо выбрать абсорбционный метод. Окислительные и адсорбционные процессы применяют, как правило, для очистки небольших потоков газа. Окислительные методы не подходят ещё и потому что сероводород необходимо только извлекать.

В связи с составом газа (небольшое количество сероводорода, отсутствие жидких и тяжелых углеводородов, механических примесей, кислорода, диоксида серы, углекислого газа, сероокиси и тиоокиси углерода) из всевозможных абсорбционных методов стоит выбрать хемосорбционный алканоламиновый метод с использованием в качестве абсорбента водного раствора МЭА.

Данный абсорбент достаточно легко регенерируется, химически стабилен и по сравнению с другими абсорбентами (в частности прочими аминами) мало поглощает углеводороды. Способен обеспечить необходимую степень извлечения сероводорода. Производится на территории России в больших количествах (т.е. нет дифицита данного реагента). МЭА дешевле прочих абсорбентов. Другие абсорбенты будут лишь удорожать процесс очистки, не принося при этом ощутимой пользы, т.к. в соответствии с имеющимися условиями не требуется селективное извлечение сероводорода (нет других кислых газов), в топливном газе не присутствуют «отравляющие» МЭА вещества (тяжелые углеводороды, кислород, сероокись и тиоокись углерода), а также вспенивающие вещества (механические примеси и жидкие углеводороды). От излишней коррозионной активности МЭА можно избавиться используя водный раствор с концентрацией менее 15 % массовых. При этом его поглотительная способность сильно не пострадает.

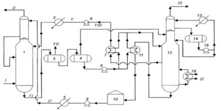
2. Описание технологической схемы

утилизация сероводород газ нефть

Установка выделения сероводорода из топливных газов предназначена для очистки сухого топливного газа от сероводорода методом абсорбции моноэтаноламином (МЭА) и регенерации раствора МЭА. Сероводородсодержащий газ является побочным продуктом работы данной установки. Он направляется в общезаводской сероводородный коллектор и затем используется на установке производства серы и установке производства серной кислоты и регенерации отработанной серной кислоты. Процесс очистки газа осуществляется непрерывно.

Сухой газ с верха С1 поступает в абсорбер К1, в котором происходит извлечение сероводорода из топливного газа абсорбцией водным раствором моноэтаноламина с концентрацией 9-15 %. Температура газа в абсорбере не изменяется и составляет 35 ºС. Давление газа на входе в К1 и на выходе из К1 составляет 0, 6 МПа. Очищенный топливный газ с верхней части абсорбера К1 поступает в сепаратор С2, где собирается уносимый с газом из абсорбера насыщенный раствор МЭА. По мере накопления раствор выдавливается на блок регенерации раствора МЭА в линию насыщенного раствора МЭА в теплообменник Т4. Давление в сепараторе - 0, 6 МПа. Сухой газ из сепаратора С2 направляется в магистраль очищенного топливного газа.

В случае резкого повышения давления в абсорбере К1 или сепараторе С2 на обоих аппаратах предусмотрена возможность сброса топливного газа на факел.

Регенерированный раствор МЭА подаётся в верхнюю часть абсорбера К1. Расход МЭА составляет в среднем 34-36 м3/ч, минимум 5 м3/ч. Давление на входе в К1 составляет 2, 1 МПа, на выходе - 0, 6 МПа. Температура раствора МЭА на входе - 35 ºС, на выходе - 35 ºС. Насыщенный раствор МЭА выходит с низа абсорбера К1 и за счёт перепада давления направляется в блок регенерации МЭА последовательно через трубное пространство теплообменников Т4 и Т2 в десорбционную часть колонны К2. В трубных пространствах теплообменников Т2 и Т4 насыщенный раствор МЭА нагревается до температуры порядка 90 ºС за счёт тепла регенерированного раствора МЭА, идущего по межтрубному пространству.

В десорбционной части колонны К2 происходит регенерация (освобождение от сероводорода) насыщенного раствора МЭА путём его нагрева в выносном кипятильнике Т5 до температуры 125 ºС. В качестве теплоносителя в кипятильнике используется водяной пар под давлением 0, 3 МПа. Давление в десорбционной части колонны составляет 0, 10-0, 15 МПа. Температура верха К2 составляет 50 ºС. Температура низа К2 поддерживается на уровне 125 ºС.

Выделившийся из насыщенного раствора МЭА в десорбционной части К2 сероводородсодержащий газ и пары воды поступают в конденсационную часть колонны для охлаждения и конденсации влаги. Выходящий с верха конденсационной части колонны К2 сероводородсодержащий газ отправляется в сепаратор С3 и далее в заводской сероводородный коллектор. Отбитый МЭА из сепаратора С3 насосом Н3 периодически откачивается в линию насыщенного раствора МЭА в теплообменник Т4. В случае резкого повышения давления схемой предусмотрена возможность сброса сероводорода с К2 на сероводородный факел.

Регенерированный раствор МЭА из К2 поступает в сборник Е1. Температура раствора МЭА в сборнике составляет около 125 ºС. Из сборника Е1 регенерированный раствор МЭА последовательно проходит межтрубное пространство теплообменников Т2 и Т4, где охлаждается до температуры порядка 70 ºС за счёт нагрева насыщенного раствора МЭА и далее последовательно в межтрубное пространство водяных холодильников Т3 и Т1, где охлаждается оборотной водой до температуры 35 ºС. После холодильника Т1 регенерированный раствор МЭА поступает на приём насоса Н1 и подаётся в абсорбер К1.

Принципиальная технологическая схема представлена в приложении А, спецификация к схеме в приложении Б.

Обоснование выбора процесса абсорбции

Процесс абсорбции всегда сопровождается уменьшением объема системы газ-жидкость за счет растворения газа и выделения тепла абсорбции. Поэтому повышение давления абсорбции и понижение температуры благоприятствует протеканию абсорбции. Можно считать, что в настоящее время ЭА процесс является универсальным для очистки газа от сероводорода и диоксида углерода. Широкое использование ЭА процесса объясняется его преимуществом перед другими способами: МЭА реагирует с сероокисью углерода и сероводорода с образованием легко регенерируемых соединений.

Основной процесс, используемый для очистки природного газа, остается аминовый процесс. Широкое применение аминового абсорбента обусловлено их практическим преимуществом по сравнению с другими процессами (физическими и физико-химическими) простота техно- логической схемы, высокая и надежная степень очистки газа, высокое качество серы S, полученной при утилизации кислых компонентов.

3. Таблица отходов, образующихся в технологической схеме

Таблица 3 - характеристика отходов

Номер отхода № п/п

Код отхода по ФККО

Наименование отхода

Агрегатное состояние

Количество отхода, т/год

Способ утилизации

1

3 10 101 01 39 2

Остаток кубовый регенерации моноэтаноламина

жикость

0, 5

После выделения фракций, помимо товарного моноэтаноламина, остается кубовый остаток - 1, 5-5% от общей массы раствора, который нейтрализуется минеральной кислотой и регенерируется методом ректификации и возвращается в процесс


4. Материальный баланс

Материальный баланс абсорбера представлен в табл. 4

Таблица 4 - Материальный баланс абсорбера

Наименование компонентов

Приход

Расход


кг/ч

% масс.

кг/ч

% масс.

Топливный газ

Водород

42, 63

0, 25

43, 10

0, 26

Азот

613, 93

3, 60

611, 69

3, 69

Углеводороды

15962, 27

93, 60

15922, 27

96, 05

Сероводород

434, 87

2, 55

0, 35

0, 0021

Итого

17053, 72

100, 00

16577, 07

100, 00

Абсорбент (раствор МЭА)

МЭА

4283, 02

13, 00

4284, 82

12, 82

Вода

28633, 61

86, 91

28653, 48

85, 73

Сероводород

29, 65

0, 09

484, 63

1, 45

Итого

32946, 28

100, 00

33422, 93

100, 00

Всего

50000 кг/ч

50000 кг/ч


Таким образом, общий материальный баланс установки по сероводороду следующий (таблица 3).

Таблица 5 - Материальный баланс установки по сероводороду

Приход

Расход

Наименование статьи прихода

кг/ч

Наименование статьи расхода

кг/ч

 Поступление сероводорода с неочищенным топливным газом

 477, 04

Унос сероводорода с очищенным топливным газом Сероводород с установки

 0, 39 476, 65

Итого

477, 04

Итого

477, 04


На рис. 4 представлена схема материального баланса абсорбера.

Рисунок 4 - Схема материального баланса абсорбера.

. Расчет и подбор оборудования

Расчет абсорбера К1 - предназначен для улавливания сероводорода из топливных газов.

Исходные данные: давление в абсорбере Р = 0, 6 МПа, температура исходного газа t1 = 40°С, температура очищенного газа t2 = 45°С, концентрация раствора моноэтаноламина - 25% (масс.), температура регенерированного раствора моноэтаноламина tр = 45°С, количество газа G1=15592 м3/ч, глубина удаления сероводорода 97%.

Таблица 6 - Расчет массового состава исходного газа

Компонент

уi

Mi

Mi уi

y= Mi уi/M

H2S

0, 0255

34

0, 867

0, 01846

H2

0, 00255

2

0, 005

0, 0025

N2

0, 036

28

1, 008

0, 036

CnHn

0, 936

9, 1

8, 517

0, 936

1, 0000


10, 397

1, 0000


Молекулярная масса газа

М = ∑ (Mi уi )= 10, 397

Плотность газа при нормальных условиях равна

кг/м3

 

Расчет:

) находим расход циркулирующего раствора абсорбента по уравнению:

Ga

где Ga - расход циркулирующего раствора абсорбента, кг/ч;

Gr - расход газа, м /ч;

у - мольная доля сероводорода в газе;

М - молекулярная масса моноэтаноламина (М = 61, 08);

х - массовая доля моноэтаноламина в растворе, % (масс.);

с-отношение числа молей кислых газов к числу молей моноэтаноламина

Если принять в соответствии с рекомендациями для очистки раствором моноэтаноламина значение с =0, 3 моль/моль, то формула будет иметь вид

Gaa=98, 66·0, 0255·12539, 5=31547, 25 кг/ч

2) рассчитываем объем поглощенного сероводорода

,

где y1, y2 cответственномольная(объемная)доля сероводорода в исходном и очищенном газах.

 • (0, 0255 - 0, 000021) = 319 м3/ч.

3)      плотность сероводорода:

 кг/м3

4)      количество тепла, выделяющегося при поглощении сероводорода, вычисляем по формуле:

,

где  - тепловой эффект реакции взаимодействия сероводорода и моноэтаноламина, кДж/кг

кг/м3

.

) количество тепла, затраченного на нагрев очищаемого газа в колонне, рассчитываем по формуле:


где I1, I2 - энтальпия газа на входе в абсорбер и на выходе соответственно,

pг - плотность газа, кг/м3

ч.

) рассчитываем повышение температуры абсорбента:


где сa- удельная теплоемкость абсорбера, кДж/кг·К.

Теплоемкость раствора моноэтаноламина при температуре 45 ºС принимаем равной 4 кДж/кг·К, тогда

) температура насыщенного раствора абсорбента:


Следовательно, количество циркулирующего раствора МЭА достаточно.

) рассчитаем диаметр абсорбера с клапанными прямоточными тарелками:


где D- диаметр абсорбера, м;

- плотность абсорбента, кг/м3;

Gг - расход газа, кг/ч;

k- коэффициент для абсорберов, равный при расстоянии между тарелками 600 мм k=480;

k0-коэффициент, который зависит т кнструкции тарелок и в данном случае для клапанных прямоточных равен 0, 30.


кг/м3

кг/м3

где  - плотность абсорбера при нормальных условиях.

Принимаем стандартный диаметр абсорбера, округляя полученный расчетом диаметр в большую сторону, D=1м или 1000 мм.

)проверяем высоту подпора жидкости над сливной перегородкой:

Δh=0, 0029(,

где П- периметр слива, м.

Для односливных тарелок П=0, 7D.

Рассчитываем начальную и конечную концентрации Н2S в газовой и жидкой фазах, выраженные в относительных мольных долях.

Начальную концентрацию Н2S в газовой фазе рассчитываем по формуле:


Конечную концентрацию Н2S в газовой фазе - по формуле


Начальная концентрация Н2S в жидкой фазе Xн = 0,

Конечная концентрация Н2S в жидкой фазе рассчитывается по формуле


По найденным начальным и конечным концентрациям Н2S в жидкой и газовой фазах строим на диаграмме Y-X линию рабочих концентраций Y = АХ + В

По теоретическим тарелкам рассчитывают действительное число тарелок

,

где  - теоретическое число тарелок (между равновесной и рабочей линиями); - средний коэффициент полезного действия тарелки (принимается  = 0, 6).

,

К1 Абсорбер предназначен для абсорбции кислых компонентов (H2S) 13%-ным водным раствором МЭА.

Рабочие условия: Р = 0, 30-0, 65 МПа, Т = 40-44°С.

Действительное число тарелок - 4.

Тип элементов в колонне:ректификационные, клапанные,

однопоточные.

Расстояние между тарелками 600мм.

Тип брызгоуловителя - сетчатый.

Габариты колонны: D = 1 м, Н = 5, 4 м.

Материал: корпус - сталь В стЗ сп4, тарелка - сталь В стЗ сп4, 08X13, отбойник - сталь В стЗ сп4, лавсан, термообработка.

Подбор основного оборудования

Теплообменник Т2 - предназначен для проведения процесса теплопередачи (передачи тепла от горячего теплоносителя к холодному) и представляет собой кожухотрубчатый теплообменник. В аппарате происходит охлаждение регенерированного раствора МЭА посредством передачи теплоа насыщенному раствору МЭА. Таким образом, реализуется более полное использование ресурсов предприятия за счет использования меньших количеств охлаждающей оборотной воды.

Исходные данные:

§  массовый расход раствора МЭА LМЭА = 32946, 28 кг/ч

§  начальная температура регенерированного раствора МЭА tНМЭА1 = 98 оС;

§  конечная температура регенерированного раствора МЭА tКМЭА1 = 73 оС;

§  начальная температура насыщенного раствора МЭА - tНМЭА2 = 73

§  конечная температура насыщенного раствора МЭА - tКМЭА1 = 100, 5

Выбираем теплообменник 600 ТНГ-25-М1-0/25-4-4 гр. Б ГОСТ 15122-79

Поверхность теплообмена 67, 2 м2. Материал: кожух - стали Ст3сп5; 16ГС; 20; трубы - сталь 10 или 20.

Кипятильник Т5 - предназначен для проведения процесса теплопередачи (передачи тепла от горячего теплоносителя к холодному) и представляет собой вертикальный кожухотрубчатый теплообменник. В аппарате происходит нагрев насыщенного раствора МЭА посредством передачи тепла от конденсирующегося насыщенного водяного пара, находящегося под давлением.

Исходные данные:

§  массовый расход раствора МЭА LМЭА = 32946, 28 кг/ч

§  начальная температура насыщенного раствора МЭА - tНМЭА = 100 оС;

§  конечная температура насыщенного раствора МЭА - tКМЭА = 125 оС;

§  давление пара Pпар = 3, 0 кгс/см2 (0, 3 МПа)

§  начальная температура греющего пара -  tнпар = 133, 54

§  конечная температура греющего пара -  tкпар = 133, 54

Выбираем теплообменник 600 ИК-2-16-6-М1-0/4 гр.Б ГОСТ 15119-79.

Поверхность теплообмена 81 м2. Материал: кожух - стали Ст3сп5; 16ГС; 20; трубы - сталь 10 или 20.

Десорбер К2 - насадочная колонна. Аппарат предназначен для регенерации раствора МЭА. В колонне установлена насадка кольца Палля. По высоте разделенеа на две части: десорбционную и конденсационную.

Условия работы:

§  температура низа колонны t = 125 оС;

§  температура верха колонны t = 50 оС;

§  давление P = 0, 15 МПа;

§  температура кислой циркуляционной воды на входе в конденсационную часть - tн = 45 оС;

§  температура кислой циркулирующей воды на выходе из конденсационной части tк = 70 оС;

§  температура кислой циркуляционной воды на входе в десорбционную часть

t = 70 оС;

§  расход кислой циркулирующей воды в конденсационную часть

Q = 7-9 м3/ч.

§  Расход кислой циркулирующей воды в десорбционную часть

Q=0.3-1 м3/ч.

Внутренний диаметр D = 1400 мм

Высота H = 21700

Объём V = 30, 18 м3.

Материал корпуса и колец Палля: сталь 09Г2С.

Водяной холодильник сдвоенный Т3 (кожухотрубчатый теплооб-менник) - 600 ХНГ-6-25-М1-0/25-4-4 гр.Б ГОСТ 15120-79. Предназначен для охлаждения оборотной водой регенерированного раствора МЭА.

Условия работы:

§  Трубное пространство (вода) tн =25 оС; tк = 45 оС;

§  Межтрубное пространство (раствор МЭА) tн =70, 5 оС; tк = 55 оС.

§  Поверхность теплообмена S = 140 м2.

§  Наружный диаметр D = 140 м2.

§  Длина L = 4910 мм.

Материал: кожух - стали Ст3сп5; 16СГ; 20; трубы - сталь 10 или 20.

Рекуперативный теплообменник Т4 (кожухотрубчатый теплообменник) - 600 ТНГ-25-М1-0/25-4-4 гр.Б ГОСТ 15122-79. Предназначен для охлаждения регенерированного раствора МЭА и нагрева насыщенного раствора МЭА путём передачи тепла от горячего регенерированного раствора МЭА холодному насыщнному раствору МЭА. Трубное пространство (насыщенный раствор МЭА) tв = 35 оС; tк = 63 оС. Межтрубное пространство (регенерированный раствор МЭА) tн = 98 оС; tк 70, 5 оС.

Условия работы:

§  Поверхность теплообмена S = 67, 2 м2.

§  Длина L = 4950 мм.

§  Наружный диаметр D = 630 мм.

§  Материал: кожух - стали Ст3сп5; 16ГС; 20; трубы - сталь 10 или 20.

Водный холодильник Т6 (кожухотрубчатый теплообменник) - 400 ХНГ-6-16-М1-0/20-2-2 гр.А ГОСТ 15120-79. Предназначен для охлаждения кислой циркуляционной воды, поступающей на орошение конденсационной части колонны К2, оборотной водой.

Условия работы:

§  Трубное пространство (вода) tн = 25 оС; tк = 45 оС.

§  Межтрубное пространство (кислая циркуляционная вода)

tн = 70 оС; tк = 45 оС.

§  Поверхность теплообмена S = 47 м2.

§  Длина L = 6710 мм.

Материал: кожух - стали Ст3сп5; 16ГС; 20; трубы - сталь 10 или 20.

Сепаратор неочищенного топливного газа С1 - предназначен ждя отделения от поступающего на установку газа газового конденсата. Тип: ГЭЭ1-1-100-1, 0

Условия работы:

§  Давление P = 0, 6 МПа;

§  Температура t = 35 оС.

§  Давление предохранительного клапана: Рпк = 0, 9 МПа.

Размеры:

§  Диаметр D = 3000 мм;

§  Длина L = 14735 мм;

§  Высота Н = 3895 мм;

§  Рабочий объём V = 85, 4 м3.

Материал6 сталь 09Г2С.

Сепаратор очищенного топливного газа С2 - предназначен для отделения от очищенного топливного газа капельной влаги (насыщенного раствора МЭА) уносимой с газовым потоком из абсорбера К1) и для её накопления с целью возвращения отбитого МЭА в абсорбционный цикл.

Тип: ГЭЭ1-1-25-1, 0

Условия работы:

§  Давление P = 0, 6 МПа;

§  Температура t = 35 оС.

§  Давление предохранительного клапана Pпк = 0, 9 МПа.

Размеры:

§  Диаметр D = 2400 мм;

§  Длина L = 5955 мм;

§  Высота H = 3280 мм.

§  Рабочий объём V = 20, 9 м3.

Материал: сталь 09Г2С.

Сепаратор сероводорода С3 - предназначен для отделения капельной влаги (насыщенного раствора Мэа) уносимой с газовым потоком из десорбера К2 и для её накопления с целью возвращения отбитого МЭА в абсорбционный цикл.

Тип: ГЭЭ1-1-16-0, 6

Условия работы:

§  Давление P = 0, 15 МПа;

§  Температура t = 50 оС.

Размеры:

§  Диаметр D = 2000 мм;

§  Длина L = 5390 мм;

§  Высота H = 2870 мм;

§  Рабочий объём V = 13, 7 м3.

Материал: сталь 12Х18Н10Т.

Сборник регенерированного раствора МЭА Е1 - предназначен для сохране- ния нормального хода технологического процесса при изменении расхода расхода раствора МЭА.

Тип: ГЭЭ1-1-16-0, 6

Условия работы:

§  Давление P = 0, 2 МПа;

§  Температура t = 125 оС.

Размеры:

§  Диаметр D = 2000 мм;

§  Длина L = 5390 мм;

§  Высота H = 2870 мм.

§  Рабочий объём V = 13, 7 м3.

Материал: сталь 09Г2С.

Сборник КЦВ Е2 - предназначен для сохранения нормального хода технологического процесса при изменении расхода кислой циркуляционной воды.

Тип: ГЭЭ1-1-25-0, 6

Условия работы:

§  Давление P = 0, 15 МПа;

§  Температура t = 70 оС.

§  Давление предохранительного клапана: Pпк = 0, 5 МПа.

Размеры:

§  Диаметр D = 2400 мм;

§  Длина L = 5935 мм;

§  Высота H = 3280 мм;

§  Рабочий объём V = 20, 9 м3.

Материал: сталь 09Г2С.

Н1 - насос подачи регенерированного МЭА в абсорбер К1.

Предназначен для подачи регенерированного раствора МЭА в абсорбер К1. С его помощью поддерживается циркуляция раствора МЭА на установке.

Центробежный насос Х 80-50-250-К-5-УЗ ТУ 26-06-1169-86 с двигате- лем В180М2 во врывозащищенном исполнении.

Условия работы:

§  Среда: водный растовр МЭА с массовой долей МЭА 13%;

§  Плотность среды ρ = 991, 3 кг/м3;

§  Температура среды t=45 оС.

Рабочие параметры:

§  Подача Q = 50 м3/ч.

§  Напор H = 80 м.

§  Частота вращения n = 2950 об/мин.

§  Мощность N = 30 кВт.

Материал проточной части: сталь 12Х18Н9ТЛ.

Н2 - насос подачи КЦВ в десорбер К2.

Предназначен для подачи КЦВ в десорбер К2. С его помощью поддерживается циркуляций кислой циркуляционной воды.

Центробежный насос Х 80-50-250-К-5-УЗ ТУ 26-06-1169-86 с двигате- лем В180S2 во врывозащищенном исполнении.

Условия работы:

§  Среда: вода с содержанием кислых компонентов не более 20 мг/дм3;

§  Плотность среды около 1000 кг/м3;

§  Температура среды t = 70 оС.

Рабочие параметры:

§  Подача Q = 50 м3/ч.

§  Напор H = 80 м.

§  Частота вращения n = 2950 об/мин.

§  Мощность N = 30 кВт.

Материал проточной части: сталь 12Х18Н9ТЛ.

H3 - насос для откачивания отбитого МЭА из сепаратора С3.

Предназначен для откачки отбитого раствора МЭА из сепаратора сероводорода С3 и подачи его в линию насыщенного раствора МЭА перед теплообменниками Т2, Т4.

Центробежный насос Х 50-32-250а-Е-55-УЗ ТУ 26-06-1187-85 с двигателем В180S2 во взрывозащищённом исполнении.

Условия работы:

§  Среда: насыщенный водный раствор МЭА (с высоким содержанием сульфидов);

§  Плотность среды около 960 кг/м3;

§  Температура среды t = 40-50 оС.

Рабочие параметры:

§  Подача Q = 12, 5 м3/ч.

§  Напор H = 80 м.

§  Частота вращения n = 2950 об/мин.

§  Мощность N = 15 кВт.

Материал проточной части: сталь 10Х17Н13М2Т.[9]

6. Монтажно-строительная часть проекта

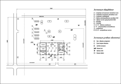
План размещения оборудования

Установка расположена на открытой площадке, так как сероводород в смеси с воздухом дает взрывоопасные смеси и кроме того является токсичным газом. Размер площадки 50 м на 90 м. Имеются дороги для проезда транспорта, теплообменики, абсорбер и десорбер расположены на улице. В помещении расположены насосы, кладовая, операторная, вент-камеры, пожарные посты, лафетные стволы.

Заключение

•        Выполнен литературный обзор по теме курсового проекта.

•        Составлена технологическая схема выделения сероводорода из топливного газа

•        Рассчитан материальный баланс процесса и определены основные отходы производства

•        Произведён расчет основного аппарата и подбор обрудования по технологической схеме

•        Представлено расположение оборудования на открытой площадке

Список использованной литературы

1.       Абсорбция[Электронный ресурс]: http://www.ecologyside.ru/ecosids-566-1.html

.        Методы расчета процессов и аппаратов химической технологии (2009). П.Г. РоманковП.Г. Романков, В.Ф. Фролов, О.М. Флисюк, Изд.: ХИМИЗДАТ, 2009 г.

.        Равновесие при абсорбции. Закон Генри.[Электронный ресурс]:

http://fbr-hall.ru/ravnovesie-pri-absorbcii-zakon-genri/ <https://clck.yandex.ru/redir/dv/*data=url%3Dhttp%253A%252F%252Ffbr-hall.ru%252Fravnovesie-pri-absorbcii-zakon-genri%252F%26ts%3D1481748575%26uid%3D3380913431476526601&sign=8d0f618719aa1348697cfb7b2512b37e&keyno=1>

4.       Основы технологии переработки природного газа и конденсата: учеб. пособие / Г.В. Тараканов, А.К. Мановян; под ред. Г.В. Тараканова; Астрахан. гос. техн. ун-т. - Изд. 2-е, перераб. и доп. - Астрахань: Изд-во АГТУ, 2010. - 192 с.

.        Процесс Клауса. Материал из Википедии - свободной энциклопедии

6.       Современный справочник по нефтяным топливам и технологиям их производства. М. И. Рустамов, А. С. Гайсин, Д. Н. Мамедов/Под редакцией Т. Н. Шахтахтинского Фонд «Химик».Баку <https://clck.yandex.ru/redir/dv/*data=url%3Dhttps%253A%252F%252Fru.wikipedia.org%252Fwiki%252F%2525D0%252591%2525D0%2525B0%2525D0%2525BA%2525D1%252583%26ts%3D1481748575%26uid%3D3380913431476526601&sign=590cd2704f57305fbba7cebea04a9274&keyno=1>, 2005. 640 с.

.        Ф.Р.Исмагилов, А.А.Вольцов, О.Н.Аминов, Р.Р.Сафин, А.В.Плечев Экология и новые технологии очистки сероводородсодержащих газов Уфа: изд-во «Экология», 2000. 214 с.

8.       СТП 701-2005, 702-2005, 706-2006. Документы текстовые учебные. Требования к оформлению.

9.       Тимонин А.С. Инженерно-экологический справочник В 3-х томах, Калуга: Изд-во Н.Бочкаревой, 2003. - 2825 с.

Похожие работы на - Проектирование участка установки по абсорбции-десорбции сероводорода из топливных газов

 

Не нашли материал для своей работы?
Поможем написать уникальную работу
Без плагиата!
Без нейросетей!