Методи врахування ризиків в ставці дисконтування при аналізі ефективності інвестиційних проектів в Україні

  • Вид работы:
    Статья
  • Предмет:
    Финансы, деньги, кредит
  • Язык:
    Украинский
    ,
    Формат файла:
    MS Word
    12,22 Кб
  • Опубликовано:
    2017-09-21
Вы можете узнать стоимость помощи в написании студенческой работы.
Помощь в написании работы, которую точно примут!

Методи врахування ризиків в ставці дисконтування при аналізі ефективності інвестиційних проектів в Україні

Інвестиційна діяльність є однією з необхідних умов сталого зростання економіки, а також ефективного функціонування, конкурентоспроможності, розвитку більшості підприємств. Вона здійснюється у формі опрацювання інвестиційної програми, окремих інвестиційних проектів та моніторингу їх реалізації. Ставка дисконтування - інструмент, який використовується для переведення очікуваних грошових потоків, що генеруються певним проектом або активом у поточну вартість цього активу. Як і будь-який інший інструмент, його слід використовувати з обережністю і розумінням того, як у яких ситуаціях і при яких припущеннях він працює. Тому одним з найскладніших завдань, з яким стикається менеджер в процесі проведення інвестиційного аналізу є визначення ставки дисконтування, яка використовується для розрахунку критеріїв економічної ефективності інвестицій.

В теорії і практиці оцінки бізнесу передбачається, що ставка дисконтування має включати мінімально гарантований рівень доходності, не залежний від напрямів інвестиційних вкладень, корекцію на темпи інфляції і ступінь ризику конкретного інвестиційного проекту (ризик даного виду інвестування, ризик неадекватного управління інвестиціями, ризик втрати ліквідності даного інвестиційного проекту і т. п.). Всі перераховані вище елементи ставки дисконтування по-різному інтерпретуються в наступних основних підходах до її визначення:

1)      метод експертних оцінок;

2)      нормативний метод;

3)      кумулятивний метод;

)        метод вартості власного капіталу;

)        метод середньозваженої вартості капіталу (WACC).

Метод експертних оцінок базується на думці фахівців - експертів в області інвестиційного аналізу, які мають глибокі професійні знання з оцінки і реалізації галузевих проектів або з оцінки тієї чи іншої сфери бізнесу. Застосування даного методу може бути обумовлено такими основними причинами: неповною інформацією або взагалі її відсутністю, неможливістю формалізувати оцінювані об'єкти і т. п. Цей метод має кількісну оцінку, яка може бути визначена за допомогою розрахунку середньоарифметичних ставок дисконтування (у проведенні оцінки беруть участь, як правило, декілька експертів) на основі (порядкових) рангових шкал (від слова ранжування - впорядкування градації ставки дисконтування відповідно до зменшення або зростання її значення залежно від ризику та доходності). Одним з видів експертної оцінки є оцінка ставки дисконтування шляхом аналогії (попарного порівняння ставок дисконтування типових об'єктів) на основі власного і (або) зовнішнього досвіду.

До найбільш поширених на практиці прийомів експертного методу оцінки відносяться: створення комісії (відкрите, колективне обговорення або навіть голосування); за допомогою суду (призначаються експерти-захисники, їх опоненти та судді); спосіб Дельфи (індивідуальне опитування експертів, зворотний зв'язок між експертами і колективність при обговоренні). До переваг експертного методу розрахунку ставки дисконтування слід віднести професіоналізм експертів, використання і врахування колективної думки, відносну простоту розрахунку. До недоліків - проблематичність залучення незалежних та кваліфікованих експертів і суб'єктивність отриманих оцінок.

Нормативний метод передбачає розробку і використання розрахункових або рекомендованих нормативних ставок дисконтування, які є гнучкими і залежать від виду (типу) проекту, розміру ризику, виду економічної діяльності і т. п. Чим більша кількість чинників буде врахована при розрахунку нормативних ставок дисконтування, тим вищим буде рівень економічного їх обґрунтування. Проте на практиці нормативні ставки дисконтування, як правило, складаються з двох елементів: безризикової або мінімально прийнятної ставки доходності та премії за ризик, яка варіює залежно від ризику конкретного інвестиційного проекту. Спектр застосування даного методу досить широкий, це і регламентація стратегії інвестиційної діяльності великих компаній, холдінгів, а також вимоги до здійснення інвестицій за рахунок бюджетного співфінансування органами державного або муніципального управління.

Розглянемо особливості методів визначення безризикової ставки, яка відображає фактичні ринкові можливості вкладення грошових коштів фірм і фізичних осіб без ризику їх втрати. Основними вимогами до безризикової ставки є:

-        відображення доходності найбільш ліквідних активів з високою гарантією повернення капіталу;

-        відображення доходності доступного для інвестора альтернативного варіанту вкладень.

Відомо, що безризикова ставка може бути визначена двома основними способами: за доходністю державних довгострокових облігацій і за

результатами аналізу фінансового ринку.

Аналіз опублікованих матеріалів з визначення безризикових ставок, дає можливість зробити висновок про те, що в якості можливих безризикових ставок в Україні можна розглядати ставки за такими фінансовими інструментами:

1)      в гривневому еквіваленті:

-        ОВДП (на сьогодні 16%) ;

-        гривневі строкові (більше року) депозитні ставки Ощадбанку (16,75-18%).

2)      в валютному еквіваленті:

-        валютні депозити Ощадбанку (5,75-7% у доларовому еквіваленті).

До основних недоліків використання перерахованих вище ставок як можливих безризикових ставок відносяться:

1)      при доходності за ОВДП гарантії повернення цих вкладень не розглядаються інвесторами як безумовні;

2)      варіація депозитних ставок досить велика (декілька відсотків) і відображає не стільки рівень ризиків вкладників, скільки прагнення банків до надприбутків (якщо в світовій практиці різниця між кредитними і депозитними ставками може не перевищувати 0,5 %, то вітчизняні банки відверто перекладають більшість ризиків на вкладників та кредиторів);

3)      ставки за українськими єврооблігаціями можуть не відображати ринковий рівень доходності при мінімальному ризику і визначатись, перш за все, політичними, а не економічними чинниками.

Очевидно, що чистий процентний дохід банку визначається різницею між ставками за кредитом і депозитом. При скороченні цієї різниці обидві величини прямують до ставки рефінансування Національного банку України. Отже, логічним є використання як безризикової ставки ставки рефінансування НБУ, як граничну ставку за депозитом при депозитних ризиках, прямуючих до нуля.

При цьому слід врахувати виправдані інвестиційні ризики і витрати щодо управління портфелем інвестицій при визначенні надбавок за ризики. Крім того, за законодавством і судовою практикою сума відшкодування за користування чужими коштами розраховується саме виходячи з ставки рефінансування НБУ (облікової ставки). Тобто саме такий рівень доходів на вкладений капітал захищається державою. Як приклад, в ухвалі Уряду РФ від 22 листопада 1997 р. № 1470 «Об утверждении Порядка предоставления государственных гарантий на конкурсной основе за счет средств Бюджета развития Российской Федерации и Положения об оценке эффективности инвестиционных проектов при размещении на конкурсной основе централизованных инвестиционных ресурсов Бюджета развития Российской Федерации» рекомендовано методику розрахунку ставки дисконтування без урахування ризику проекту (RF). RF - відношення ставки рефінансування ЦБ РФ (Rup) та оголошеного Урядом РФ на поточний рік очікуваного темпу інфляції(г'):

 (1)

Розрахункове значення RF буде тим більшим, чим більшою є різниця між величиною ставки рефінансування та рівнем інфляції. На практиці значення останніх двох показників тісно пов'язані один з одним, і, як правило, зниження темпів інфляції практично завжди супроводжується зниженням ставки рефінансування. В результаті такого взаємозв’язку показників величина RF залишатиметься практично постійною величиною.

Після визначення безризикової ставки дисконтування можна розрахувати ставку дисконтування з урахуванням інвестиційного ризику (R):

R = Rf + Rp, (2)

де RP - надбавка за ризик.

Перевагами нормативного методу є його простота, врахування ризику, властивого тій чи іншій категорії проектів, а також можливість регламентації норм дисконту в межах компанії, відомства, сфери діяльності і т.п.

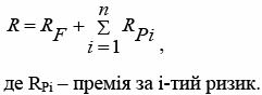
Як свідчить практика, найчастіше в процесі оцінки бізнесу при визначенні ставки дисконтування застосовується метод кумулятивної побудови, який найкраще враховує всі види ризиків інвестиційних вкладень, пов'язаних як з чинниками загального для галузі (виду економічної діяльності) та економіки в цілому характеру, так і із специфікою оцінюваного проекту. Метод базується на експертній оцінці ризиків, пов'язаних з вкладенням коштів в оцінюваний проект. Ставка дисконтування розраховується шляхом збільшення безризикової ставки на премії за різні види ризиків, пов'язаних із специфікою конкретного інвестиційного проекту. Загальне правило таке: чим більший ризик, тим вища очікувана ставка віддачі на вкладений капітал (премія за ризик). При цьому премія за кожен вид ризику може визначатись в інтервалі від 0 % до 5 %.

Детальніше чинники ризику інвестиційного проекту можна подати таким чином:

1)      розмір підприємства - найбільш очевидною перевагою, яку має велике підприємство, полягає у відносно більш легкому доступі на фінансові ринки, а також більшій стабільності бізнесу порівняно з малими конкурентами;

2)      структура капіталу, що складається з власних і позикових коштів у певному співвідношенні і яка визначається аналізом таких фінансових коефіцієнтів: коефіцієнт автономії, частка довгострокової заборгованості в пасиві балансу, частка кредиторської заборгованості, коефіцієнти ліквідності і т.д.;

3)      диверсифікація (виробнича та територіальна);

4)      диверсифікація клієнтури згідно теорії маркетингу. Чим більше у підприємства споживачів, тим за інших рівних умов стійкіший бізнес. Проте рівень диверсифікації визначається не лише кількістю клієнтів, але і часткою збуту, що припадає на кожного з них. Чим менше нерівність питомих ваг виручки, що припадає на конкретних клієнтів, тим за інших рівних умов меншою мірою підприємство залежить від конкретного споживача;

5)      якість управління проявляється на всіх сторонах існування підприємства, тобто поточний стан підприємства та перспективи його розвитку багато в чому зумовлені якістю управління.

Розрахунок ставки дисконтування за кумулятивним методом здійснюється за такою формулою:

 (3)

Ставка дисконтування також може визначатись на основі моделі оцінки капітальних активів (Capital Assets Pricing Model, CAPM):

R = Rf + iβi (Rm - Rf), (4)

де: Rf - безризикова ставка відсотка;

β - коефіцієнт «бета» (міра систематичного (галузевого) ризику);- середньоринкова ставка доходності, в якості якої може використовуватись середньоринкова ставка за банківськими кредитами.

Систематичний ризик (також відомий як ринковий або ризик, що не диверсифікується) є мірою, яка характеризує наскільки варіація доходів від проекту (активу) є більшою або меншою ніж від портфеля проектів (активів). Систематичний ризик не може бути усунений шляхом диверсифікації.

Важливими питаннями, які потрібно розглядати в контексті систематичного ризику є:

■             Яким він є? інвестиційний дисконтування грошовий

■             Наскільки значимий ризик?

■             Хто несе ризик?

Методика визначення ставки дисконтування при аналізі ефективності проектів, які реалізуються за схемою державно-приватного партнерства, може бути подана у вигляді дерева рішень:

Крок 1. Визначення систематичного ризику проекту і джерел його виникнення.

Крок 2. Якщо систематичний ризик породжується Урядом, за міру ставки дисконтування береться безризикова ставка.

Крок 3. Якщо систематичний ризик породжується приватним сектором, ставка дисконтування визначається як сума безризикової ставки та премії за систематичний ризик.

Крок 4. Якщо систематичний ризик породжується як Урядом так і приватним сектором, то ставка дисконтування визначається як сума безризикової ставки та частини премії за систематичний ризик пропорційно до частки систематичного ризику, який породжується приватним сектором.

Якщо взяти за основу австралійський підхід до оцінки систематичного ризику галузевих проектів і врахувати значення середньоринкової (ставки за довгостроковими банківськими кредитами в національній валюті, яка на сьогодні становить приблизно 26% річних) та безризикової (доходність довгострокових державних облігацій) відсоткових ставок на вітчизняному фінансовому ринку, то ставки дисконту при аналізі ефективності проектів в різних галузях вітчизняної економіки можуть бути такими.

В зарубіжній практиці безризикова ставка як основа ставки дисконтування для оцінки ефективності інвестиційних проектів може визначатись як різниця між ринковою ставкою за довгостроковими зобов'язаннями в національній валюті та кредитними дефолтними спредами (CDS), значення яких залежить від кредитного рейтингу даної країни.

За цим підходом (з урахуванням поточного кредитного рейтингу України Саа1) значення безризикової ставки виходитиме:

Яі=18%-6%=12%.

Що стосується премії за ризик як складової ставки дисконту при оцінюванні ефективності інвестиційних проектів в різних галузях, то основною запорукою її адекватного визначення є обгрунтована оцінка галузевого ризику, який може вимірюватись коефіцієнтом чутливості р.

Він може визначатись шляхом співставлення варіацій грошових потоків при реалізації інвестиційних проектів в певній галузі та в економіці в цілому з урахуванням кореляції між цими показниками.

Похожие работы на - Методи врахування ризиків в ставці дисконтування при аналізі ефективності інвестиційних проектів в Україні

 

Не нашли материал для своей работы?
Поможем написать уникальную работу
Без плагиата!
Без нейросетей!