Практическое применение технологии Блокчейн на рынке ценных бумаг

  • Вид работы:
    Дипломная (ВКР)
  • Предмет:
    Финансы, деньги, кредит
  • Язык:
    Русский
    ,
    Формат файла:
    MS Word
    1,16 Мб
  • Опубликовано:
    2017-08-24
Вы можете узнать стоимость помощи в написании студенческой работы.
Помощь в написании работы, которую точно примут!

Практическое применение технологии Блокчейн на рынке ценных бумаг

Введение


За 8 лет существования технологии Блокчейн внимание к ней не снизилось. Наоборот, исследователи видят огромные перспективы развития технологии и области применения за пределами финансового сектора, где блокчейн позволит существенно оптимизировать деятельность. Грамотное использование блокчейна способно привести к значительным благоприятным изменениям не только на финансовом рынке, но и в экономике, политике, даже в социальной сфере [1].

Впервые блокчейн был реализован как платформа криптовалюты Биткоин в 2008 году, однако архитектура блокчейна предусматривает возможности для применения технологии практически в любой области, где требуется обеспечение высокоуровневой защиты, целостности и сохранности данных. Авторство разработки протокола блокчейна и биткоина принадлежит Сатоши Накамото. До сих пор остается загадкой личность Сатоши, однако гениальность разработанной им технологии признается широким кругом профессионалов, и, что более показательно, подтверждается постоянно растущим количеством основанных на блокчейн сервисов.

Блокчейн является потенциально революционной технологией в том плане, что участники обмена любыми активами освобождаются от необходимости наличия доверия между ними и от необходимости наличия централизованного регулирующего органа. Распределенный журнал данных на основе блокчейн способен гарантировать неизменность, целостность и надежность любых дискретных единиц в системе, где стороны не обязаны доверять друг другу. В традиционном протоколе блокчейна все транзакции записываются в публичный реестр и доступны для просмотра уполномоченным участникам. Как только транзакция является совершенной, она подтверждается всеми участниками сети и блок с параметрами этой транзакции моментально добавляется в блокчейн. Последний добавленный блок содержит информацию не только о последней транзакции, но и обо всех предыдущих, что делает практически невозможным удаление или изменение ранее добавленного блока, тогда как пришлось бы изменять все последующие [2].

Технологические возможности блокчейна гораздо шире, чем обеспечение функционирования криптовалют. На настоящий момент можно выделить 3 направления развития технологии: блокчейн 1.0, 2.0 и 3.0.

Блокчейн 1.0 представляет собой криптовалюты, блокчейн 2.0 - умные контракты и финансовые инструменты, блокчейн 3.0 - это приложения вне финансового сектора, способные охватить и полностью изменить все сферы жизни общества [1].

В последнее время особое внимание сконцентрировано на возможности применения финансовых инструментов, основанных на технологии блокчейн. Сегодня проведение большинства финансовых транзакций требует наличия посредника, который обеспечивает законность и является гарантом каждой сделки. Обычные люди сталкиваются с таким посредником в лице банка при покупке товаров по карте, который при оплате подтверждает личные данные карты клиента, одобряет совершение транзакции и уведомляет продавца об успешности операции. Для бизнеса и крупных компаний посредниками являются биржи, на протяжении многих лет остающиеся искусственными нерегулируемыми монополиями. Фондовые биржи обеспечивают соотнесение заказов на продажу ценных бумаг с заказами на покупку, предоставляя трейдерам (или их доверенным лицам - брокерам) право доступа к торговой платформе.

На любом уровне совершение финансовых транзакций включает в себя уплату комиссии регулирующему органу (посреднику) за подтверждение законности сделки. Объем средств, зарабатываемых на посредничестве при совершении транзакций, можно оценить по доходам биржи от услуг листинга глобальных компаний. Например, крупнейшая американская фондовая биржа NASDAQ предлагает решения для привлечения капитала через свои услуги листинга. Листинговая комиссия включает в себя плату за предстоящее размещение акций и переход с других бирж на NASDAQ, и в 2014 году доход по этому источнику с 327 компаний составил $238 млн, или 11,5% от общего дохода биржи <#"904627.files/image001.gif">

Рисунок 1. Модель текущего и будущего состояний фондового рынка (заимствовано из BrennanC.,LunnW. Blockchain: thetrustdisrupter [9])

В. Морабито выделил следующие преимущества, которые могут быть достигнуты со внедрением блокчейна [13]:

●       Снижение затрат как за счет предотвращения дублирования реестров, так и за счет упрощения проверки кредитоспособности организации и, как следствие, упразднения роли посредника.

●       Концепция умных контрактов является еще одним преимуществом блокчейна. Сегодня большинство финансовых инструментов существуют в электронной форме, что дает возможность оптимизации операций с ними путем организации умных контрактов.

●       Переход на технологию блокчейн может существенно повысить скорость проведения транзакций благодаря прямому контакту между агентами.

●       Авторизованный регулирующий орган может быть создан, чтобы просматривать транзакции в распределенном реестре с целью обнаружения схем отмывания денег или финансирования терроризма.

Другую область возможного применения блокчейна рассматривает Батог в своем исследовании «Blockchain: a proposal to reform High Frequency Trading regulation». Автор исследует возможность внедрения блокчейна в высокочастотный трейдинг на бирже [14].

Батог говорит о том, что в настоящее время торговля на бирже практически наполовину автоматизирована, то есть около 50% сделок совершается с помощью написанных для компьютеров программ. Такой тип торговли на бирже называется высокочастотный трейдинг. Высокочастотный трейдинг возможен благодаря использованию торговых платформ и сложных компьютерных алгоритмов, которые позволяют продавать и покупать ценные бумаги с невероятно высокой скоростью [15].

Если технология блокчейн будет внедрена в эту область, каждая сделка станет автоматически записываться в публичный реестр [16]. Открытость реестра позволяет регуляторам и участникам сделок идентифицировать подозрительные транзакции и проводить статистический анализ. Все агенты будут осуществлять транзакции под псевдонимами, но Комиссия по ценным бумагам и биржам будет иметь основной список с реальными идентификационными данными. Таким образом, регулятор будет в силах обнаружить незаконную активность и удалить нечестного игрока с рынка.

В добавление к возможности использования псевдонимов, блокчейн устранит вероятность осуществления так называемых «опережающих сделок», когда трейдеры автоматически скупают пакеты акций по более низкой цене, чем ставка покупателя, тем самым вытесняя других трейдеров, которые находятся физически дальше или используют менее совершенные алгоритмы. Таким образом, фирмы не смогут получить выгоду от более близкого расположения к серверу, так как блокчейн является децентрализованной системой [17].

Технологическая архитектура блокчейна обеспечивает отсутствие доступа со стороны злоумышленников к незашифрованным ключам <https://blog.blockchain.com/2014/03/18/update-plus-estimated-down-time/> [18]. Такой высокий уровень безопасности полностью соответствует потребностям реестра рынка ценных бумаг. Отметка времени (Timestamp) на блоке делает удаление или изменение записи транзакции практически невозможным.

Принимая во внимание проанализированные исследования, можно утверждать, что внедрение технологии блокчейн на финансовом рынке способно полностью изменить текущие процессы торговли ценными бумагами, значительно повысив их эффективность и снизив транзакционные издержки.

1.3 Функционирование рыночного пространства на основе блокчейн


Целью данной работы является исследование возможности построения и функционирования рынка ценных бумаг на основе технологии блокчейн, и чтобы объективно оценить осуществимость этого замысла, важно проанализировать отношение к технологии не только экспертов и исследователей, но и государства как источника нормативно-правового регулирования.

С момента первой реализации блокчейна как платформы для криптовалют животрепещущим остается вопрос о правовом регулировании новой системы. Это, вероятно, один из самых влиятельных факторов, от которого зависит дальнейшее развитие технологии. Во многих странах эксперты обсуждают возможность внедрения технологии блокчейн в государственные и финансовые сервисы, и если с технологической точки зрения проблема решаема, то много вопросов возникает к правовому статусу активов, которые будут находиться в распределенном реестре блокчейна.

Отношение государств к этой технологии остается неоднозначным, однако игнорировать быстрый рост и развитие сети невозможно. В качестве признания блокчейна может служить популярность функционирующей на его платформе криптовалюты биткоин. Достаточно просто взглянуть на изменение рыночной стоимости биткоина с момента его появления в 2009 году и по настоящее время (рис.2)[19].

Рисунок 2 - Средняя рыночная цена в долларах США на ведущих биржах биткоинов

По графику видно, что впервые какую-либо значимую стоимость на рынке биткоин обрел в 2013 году - на 10 апреля 2013 стоимость 1 BTC составила $266 <#"904627.files/image003.gif">

Рисунок 3 - Расчетное количество гигахэшей в секунду, вычисляемое в сети Биткоин

В последнее время государственные органы с большим вниманием относятся к технологии блокчейн и возможностям ее применения на благо общества. Заслуживает внимания концепция блокчейн-правительства, которое в перспективе может повысить эффективность оказания госуслуг [1].

Стоит заметить, что в 2014-2015 годах были созданы международные консорциумы HyperLedgerи R3 CEV, объединяющие ведущие технологические и финансовые компании по всему миру. Целью консорциумов является анализ облачных технологий, систем управления BigData и возможности внедрения технологии блокчейн в смежные области (банковские системы, системы идентификации, документооборота и проч.). В 2016 году Банком России было инициировано создание аналогичного консорциума, участниками которого стали Альфа-банк, Сбербанк, Qiwi, Тинькофф Банк и другие финансовые организации. С целью изучения перспективных технологий и возможности их применения на финансовом рынке весной 2016 года Банк России создал департамент финансовых технологий [26].

В марте 2017 года премьер-министр России Дмитрий Медведев обратил особое внимание Минкомсвязи и Минэкономразвития на исследование возможности внедрения блокчейн в систему государственного управления и экономику РФ [30]. Данное исследование, по словам премьер-министра, должно быть проведено в рамках программы «Цифровая экономика», реализация которой запланирована на 2017-2025 гг. Ранее в том же месяце на конференции TAdviser IT Government Day представители госсектора обсуждали перспективы применения блокчейн в этой области. При подходе с технологической стороны становится очевидным преимущество блокчейн-реестра перед существующими системами, однако правовой аспект использования технологии по-прежнему остается предметом дебатов. Согласно Андрею Емелину, президенту Национального платежного совета, камнем преткновения при определении правового статуса блокчейна является не только вопрос легитимности подтверждения личности через эту сеть, но и факт того, что подтверждение личности в то же время означает готовность лица вступить в правоотношения [30]. Российские эксперты сходятся к мнению, что технология блокчейн имеет огромные перспективы, однако в нашей стране ее применять на финансовом рынке пока рано. Внедрение блокчейн-реестра станет возможным только после решения всех законодательных вопросов.

Помимо финансовой сферы, блокчейн стабильно находит поддержку в мировом научном и предпринимательском сообществах. Подтверждением тому служат огромное количество стартапов совершенно разных направлений, основанных на блокчейне. Существуют различные сервисы краудфандинга (Kickstarter, Indiegogo), системы голосования, биткоин-тотализаторы (Fairlay, Predictious), системы обслуживания файлов (IPFS), сервисы совместного пользования активами (LaZooz), системы хранения файлов (Storj), социальные сети (Gems, Twister) и множество других заслуживающих внимания приложений. Широкое распространение получила концепция криптовалют, в настоящий момент их насчитывается более 40 <#"904627.files/image004.gif">

Рисунок 4. Структура фондового рынка

2.2 Рассмотрение процесса купли-продажи ценных бумаг


Покупка ценных бумаг является рискованным вложением денег, в связи с чем инвесторы, не являясь полностью осведомленными об их характеристиках и компетентными в трейдинге, пользуются услугами брокеров. Брокеры предлагают свои услуги как на организованном финансовом рынке, так и на неорганизованном. Доход брокера формируется за счет комиссии, которую платит ему клиент. В обоих случаях брокер является уполномоченным представителем своего клиента и заключает от его лица гражданско-правовые сделки. Клиент заключает с брокером договор на брокерское обслуживание, тем самым наделяя его следующими правами:

●       Совершать сделки с ценными бумагами;

●       Совершать сделки с производными финансовыми инструментами;

●       Оказывать услуги по размещению эмиссионных ценных бумаг;

●       Предоставлять клиенту в заем средства, для совершения сделок с ценными бумагами;

●       Оказывать услуги по выдаче, погашению и обмену инвестиционных паев.

В общем случае, брокер является посредником между желающим приобрести или продать ценные бумаги клиентом и третьими лицами, чьи интересы комплементарны. Законность проводимых брокером сделок обеспечивается с одной стороны договором на брокерское обслуживание, а с другой - договором купли-продажи (рис.5).

Рисунок 5. Брокер в роли посредника

Посредничество брокера на неорганизованном и на организованном рынках в целом схожи. На неорганизованном рынке брокер напрямую сводит продавцов с покупателями, на организованном брокер реализует заказ клиента через биржу. В обоих случаях клиент заключает с брокером договор на брокерское обслуживание и открывает у брокера свой торговый счет, средствами с которого будет распоряжаться брокер от лица клиента.

Трейдинг на неорганизованном фондовом рынке.

Выделяют два типа брокеров, которые осуществляют торговлю на неорганизованном рынке: NDD (NoDealingDesk) брокеры и DD-брокеры (DealingDesk) которые также называются маркет-мейкерами (market makers). NDD брокеры не выступают второй стороной сделки, а являются только посредниками, которые предоставляют клиенту доступ на рынок. К NDD-брокерам относятся ECN и STP брокеры. ECN (Electronic Communications Network) брокерыпредоствляют клиенту прямой доступ к рынку через автоматизированную систему, что позволяет участникам торговать напрямую друг с другом. ECN брокер не имеет стимула осуществлять игру против клиента, так как не получает прибыль за счет спреда (спред - разница между ценой продажи и ценой покупки ценной бумаги). К преимуществам ECN модели относятся:

• низкие операционные расходы из-за автоматизации процесса;

• низкие спреды;

• сделки совершаются напрямую между сторонами без посредника;

• поддержка анонимности клиента;

• прозрачность комиссии, получаемой брокером.

Выделяют следующие недостатки ECN модели:

• отсутствие фиксированного спреда;

• необходимо наличие крупного торгового счета;

• ограниченное количество финансовых инструментов;

• клиентам не предлагаются профессиональное образование.

В связи с перечисленными особенностями предоставления брокерских услуг на базе ECN ими пользуются, как правило, опытные трейдеры. Схожими характеристиками обладает STP (Straight Through Processing) модель. Данная модель является гибридом ECN-брокера и маркет-мейкера. В одних случаях STP брокеры выводят сделки клиента напрямую на рынок, а в других могут выступать в качестве контрагента в сделке. STP брокеры предлагают как фиксированный, так и гибкий спред [35].

Брокеры Dealing Desk работают по совершенно другой схеме. Они выступают в качестве контрагента, предлагая клиенту собственные котировки. Такие брокеры соотносят заявки на продажу с заявками на покупку, полученными от своих клиентов. Они гарантированно предлагают цену покупки и продажи, которые могут сильно отличаться от рыночных. При отсутствии возможности удовлетворить заявку клиента из собственного пула, маркет мейкеры могут передавать заявки другому брокеру или самостоятельно покупать или продавать указанные бумаги. Доход маркет мейкеров в значительной мере зависит от спреда, поэтому они нередко спекулируют на цене [36]. Модель работы маркет мейкера представлена на рисунке 6.

Рисунок 6. Схема работы маркет мейкера

К преимуществам маркет-мейкерской модели относятся:

• фиксированный спред;

• встроенная в котировку комиссия;

• большой выбор финансовых инструментов;

• наличие образовательных программ;

Среди минусов модели выделяют следующие:

• низкая прозрачность котировок и комиссии брокера;

• отличие цен от рыночных;

• заработок большинства маркет мейкеров формируется за счет потерь клиента (спекуляция).

Услуги маркет мейкеров пользуются наибольшим спросом среди новичков, так как DD брокеры предлагают широкий выбор финансовых инструментов и образовательных программ. Однако эти брокеры являются наименее надежными, так как выигрывают за счет проигрыша клиента.

Трейдинг на организованном фондовом рынке.

На организованном фондовом рынке брокер является посредником между клиентом и биржей. Клиент не может самостоятельно осуществлять сделки на бирже, так как туда имеют право выйти только лица, имеющие специальную лицензию. Биржевые брокеры, как правило, входят в финансовые холдинги. Такие холдинги включают в себя:

• Банк;

• Брокерский дом.

Взаимодействие клиента с брокером происходит по следующей схеме. Брокер получает заявку от клиента на покупку или продажу ценных бумаг, затем смотрит последнюю биржевую информацию о фирме, бумаги которой хочет продать или купить клиент (самую высокую и самую низкую цены на ЦБ в текущий день, количество проданных ЦБ) и сообщает эту информацию клиенту. Если клиента устраивает цена в пределах названного диапазона, он сообщает брокеру количество бумаг на сделку. Полученный заказ брокер передает в офис своей фирмы, откуда он уходит на биржу. Связь брокера с брокерской компанией и непосредственно с трейдинговой системой осуществляется через центрального сервера этих организаций, где хранятся данные обо всех транзакциях. Как правило, брокерская компания имеет в своем распоряжении 5-6 серверов, что призвано обеспечить безотказную работу на случай сбоев. На рисунке 7 схематично представлен процесс обработки брокером заявки клиента.

Рисунок 7. Обработка брокером заявки клиента

Главная функция биржи в том, что она сводит покупателя и продавца. Эта функция осуществляется посредством двух основных механизмов - книги заказов (order book) и услуг маркет мейкеров. Книгой заказов является специальный реестр, где электронная программа автоматически по определенным правилам соотносит заявки на покупку ценных бумаг с заявками на продажу [37]. Альтернативой автоматическому соотношению является маркет мейкинг. К услугам маркет мейкеров трейдеры прибегают в том случае, если сделка является нестандартной и может быть не осуществлена через книгу заказов. Примером такой сделки может быть слишком больше предложение на продажу (sell) или предложение относительно непопулярных, неликвидных или недостаточно известных ценных бумаг. В этом случае маркет мейкер берет на себя финансовый риск и покупает ценные бумаги по одной цене (часто заниженной), чтобы потом продать по другой. После осуществления сделки купли-продажи в дело вступают клиринговые организации, которые гарантируют осуществление сделок и отвечают за безналичные расчеты между сторонами исходя из баланса платежей. Завершающим этапом трейдинга является урегулирование (settlement), когда происходит регистрация ценных бумаг на нового владельца. Как правило, урегулирование занимает 2-3 рабочих дня после совершения сделки (в Америке действует стандарт Т+3, согласно которому новый владелец должен получить приобретенные ценные бумаги не позднее, чем через 3 рабочих дня; в Европе стандартом является Т+2). На рисунке 8 представлена схема процесса биржевой торговли.

Рисунок 8. Организованный фондовый рынок

Биржа стала неотъемлемой составляющей организованного фондового рынка благодаря обеспечению следующих преимуществ:

.        Прозрачность цен уменьшает вероятность спекуляций;

.        Анонимность трейдеров делает невозможными ценовые спекуляции против определенного участника;

.        Клиринг и урегулирование гарантируют законность сделок.

Каждая биржа поддерживает собственную книгу заказов, причем для каждой ценной бумаги существует отдельная книга лимитных заказов (limit order book) [37]. Чтобы добавить заявку в эту книгу, трейдер должен предоставить брокеру следующую информацию:

.        Тикер (краткое название котируемых финансовых инструментов) или CUSIP (9-ти разрядный код, однозначно идентифицирующий американские и канадские ценные бумаги);

.        Направление транзакции - продажа (sell) или покупка (buy);

.        Цену, по которой должна быть осуществлена транзакция;

.        Количество ценных бумаг на продажу или приобретение.

Система сортирует полученные заявки в зависимости от направления транзакции. Заявки на покупку отображаются как “Bids”, заявки на продажу становятся “Asks”. Приоритетом порядка отображения является цена и время. Bids сортируются по уменьшению цены (BidPrice), Asks отображаются в порядке от самой низкой цены к самой высокой. Если цены нескольких позиций совпадают, то заявки располагаются в приоритете по времени поступления. В столбцах BidSize и AskSize отражается количество требуемых ценных бумаг (в сотнях). Схематично книга заказов показана на рисунке 9.

Рисунок 9. Модель книги заказов

Таким образом, заявки на покупку по более высокой цене и заявки на продажу по более низкой цене находятся в верху таблицы - так автоматически их соотносит система. Трейдеры имеют доступ к книге заказов и в первую очередь обращают внимание на верхние строки таблицы. Если их устраивает предложенное системой соответствие, они уведомляют своего брокера о желании совершить сделку. В таком случае удовлетворенные заказы удаляются из таблицы [38].

Важной характеристикой ценных бумаг является ликвидность. Ликвидность в контексте трейдинга определяется как возможность проводить торги по указанной цене в данное время. В таблице заказов ликвидность отражается следующим образом:

.        Чем выше BidSize и AskSize, тем больше ликвидность данной ценной бумаги

.        Чем меньше разница между AskPrice и BidPrice (спред), тем выше ликвидность.

На рисунке 10 показан интерфейс реальной книги заказов. Слева представлены торги акций компании Overstock.com, справа - Intel. Из информации, отраженной в ней, видно, что ценные бумаги Intel обладают большей ликвидностью - у лучших предложений меньше спред и больше размер заказа (Size).

Рисунок 10. Книга заказов

Помимо обычных заказов, существуют так называемые маркет-ордеры (Market orders), которые должны быть исполнены как можно быстрее. Например, если поступает маркет-ордер на покупку (Ask) 200 акций Intel по цене 33.89, то заказ автоматически удовлетворяется лучшим Bid предложением. Такимобразом, маркет-ордервлюбомслучаебудетисполнен.

После завершения трейдинга начинается этап клиринга. Как только заказ исполняется на бирже, подтверждение и детали о сделке посылаются исполняющему брокеру и клиенту на утверждение. После утверждения сделки клиентом, данные о сделке направляются в торговый репозиторий и передаются банкам, которые являются клиринговыми членами репозитория. Это позволяет обеим сторонам приводить свои реестрыв соответствие для корректного отражения транзакции и предстоящего расчета. Сотрудники торгового репозитория будут вводить данные в различные внутренние системы, чтобы отразить торговлю в глобальной базе данных, которая содержит колоссальный объем информации по всем владельцам ценных бумаг, операциям биржи и балансу трейдеров [39].

Процесс урегулированиявключает в себяперевод платежа продавцу и передачу ценных бумаг покупателю - заключительный этап жизненного цикла сделки. В Америке урегулирование обычно происходит согласно стандарту T+3 (получение ценных бумаг через три дня после даты трейдинга), хотя к концу 2017 года планируется переход T+2 [12]. Торговый репозиторий (через свои дочерние компании) суммирует дебиты и кредиты по всем сделкам и предоставляет чистый остаток, который должен быть удовлетворен расчетным банком клиента. Каждый банк подтверждает, является ли чистый остаток задолженностью или должен быть выплачен клиенту. Как только это происходит, торговый репозиторий отправляет соответствующий дебет или кредит ответственным банкам. После подтверждения платежей Федеральной резервной системой (Fed - аналог Центробанка), процесс урегулирования является завершенным.

2.3 Анализ возможности реинжиниринга бизнес-процессов купли-продажи ценных бумаг на основе блокчейн


Внедрение технологии блокчейн как платформы обращения ценных бумаг потребует реинжиниринга текущих процессов, главными участниками которых являются эмитенты, инвесторы и посредники. Прежде всего, построение фондового рынка на основе блокчейн напрямую зависит от эмитентов, готовность которых выпускать цифровые ценные бумаги полностью определит актуальность перехода от традиционного трейдинга. Для доступа к построенной на блокчейн торговой площадке участники будут иметь приватные ключи, однозначно идентифицирующие их “кошельки” с ценными бумагами. На начальном этапе, по примеру Overstock.com, приватные ключи трейдеров могут хранить их брокеры для обеспечения более простого и удобного доступа к системе с использованием логина и пароля, привязанных к индивидуальному приватному ключу.

На рынке ценных бумаг рационально использовать приватный блокчейн, в отличие от открытого блокчейна Биткоина. К распределенному реестру Биткоина может получить доступ любой пользователь при желании провести транзакцию, что является преимуществом в системе отношений, где стороны не обязаны доверять друг другу. Между большинством крупных трейдеров, напротив, доверие уже установлено, и им может потребоваться некоторая приватность. Приватный или “авторизованный” блокчейн по функционалу аналогичен открытому, однако личность (ID) каждого запрашивающего доступ соотносится с предварительно согласованным списком лиц, которым доступ разрешен.

Первым этапом в жизненном цикле цифровых ценных бумаг станет их выпуск в бездокументарном формате. Согласно архитектуре блокчейна, все транзакции, осуществленные с такими ценными бумагами, будут записаны в блоки и добавлены в цепочку. На рисунке 11 схематично представлен процесс создания блока и его проверки при записи в блокчейн.

Рисунок 11. Формирование и валидация блока транзакции

При формировании блока транзакции (процесс происходит в построенной на блокчейн информационной системе при добавлении заказа брокером) создаваемый блок заполняется деталями сделки. Затем обе стороны сделки «подписывают» транзакцию - признают ее корректной. После этого система генерирует хэш транзакции, рассчитанный на основе деталей сделки, подписей сторон и хэша предыдущей транзакции. Надежность, неизменность и достоверность блока подтверждается несколькими участниками сети, которые также вычисляют хэш данной транзакции. Важно, что данные транзакции являются криптографически зашифрованными, и доступ к ним имеют только обладатели уникального приватного ключа. При совпадении вычисленных хэшей транзакция добавляется в блокчейн распределенного реестра; при несовпадении - отклоняется. Несовпадение хэшей является следствием того, что кто-то внес изменения в детали транзакции, тем самым сделав ее нелегитимной. Таким образом, шифрование и подтверждение транзакции участниками сети обеспечивают неизменность, целостность и достоверность данных.

Значительное превосходство организации трейдинга на блокчейн обусловлено возможностью исполнения умных контрактов (smart contracts), которые по сути являются скриптами или целыми программами, исполняемыми в децентрализованной сети (правильность исполнения таких программ подтверждается участниками сети). Умные контракты самостоятельно запускают исполнение требований договора, когда выполняются заданные условия. Как только стороны соглашаются со всеми условиями и криптографически подписывают смарт-контракт, он вносится в распределенный реестр. Например, на рынке ценных бумаг умный контракт может получать данные из трейдинговой системы и автоматически при достижении акциями заданной цены передавать эти акции от стороны А стороне В после оплаты.

Исключая необходимость прямого участия человека после внесения умного контракта в распределенный реестр, компьютерная программа способна повысить эффективность договорных отношений путем сокращения возможностей для ошибок, недоразумений, задержек или споров. Большинство алгоритмов трейдинга, клиринга и урегулирования могут и должны быть реализованы в форме умных контрактов. Схематично логика реализации умного контракта представлена на рисунке 12.

Рисунок 12. Логика работы умного контракта

При внедрении публичного реестра записей транзакций на основе блокчейн значительно ускорятся процессы, связанные с передачей и регистрацией ценных бумаг. В рамках данного исследования будут рассмотрены изменения трейдинга на организованном рынке и бизнес-процессов брокера, работающего по маркет-мейкерской модели. Среди многообразия брокерских моделей выбор был остановлен именно на маркет мейкере в связи с тем, что услуги такого брокера востребованы как на организованном, так и на неорганизованном рынках. Изменения процессов трейдинга через STP и ECN брокеров остаются за рамками данной работы и могут быть оценены по аналогии с маркет-мейкерской моделью.

Реинжиниринг процессов трейдинга на неорганизованном рынке.

В сущности, модель действий маркет мейкера при переходе трейдинга на блокчейн не потребует особых функциональных изменений. Вместо стандартной базы данных и реестра транзакций будет использоваться распределенная сеть, представленная публичным реестром на основе блокчейн. Как только маркет мейкер получит заявку от клиента, он добавит ее в свою автоматизированную систему, использующую блокчейн. Тем самым, любая транзакция, проведенная впоследствии по данной заявке будет записана в блок. Это в значительной мере повысит прозрачность проведения операций, так как трейдеры смогут в любой момент получить детальную информацию по своей заявке. Усовершенствованный процесс осуществления купли-продажи ценных бумаг через маркет мейкера схематично представлен на рисунке 13.

Рисунок 13. Модель работы маркет мейкера на платформе блокчейн

Сравнив рисунок 13 с рисунком 6, становится очевидным различие на структурном уровне. Использование блокчейн-технологии позволит организовать распределенный публичный реестр записей транзакций, который будет доступен для всех участников сети. Если в настоящий момент брокер заносит заказы в закрытую внутреннюю систему, а в случае переадресации заказов они уходят на другого брокера и тот заносит их уже в свою систему, то при внедрении общей платформы на основе блокчейн доступ к заказам для всех участников будет осуществляться быстрее и проще, а поток операций станет прозрачнее.

В общем случае, как на организованном, так и на неорганизованном фондовом рынках при переходе на блокчейн полностью изменится архитектура операционного взаимодействия между агентами. Если в настоящий момент все заявки проходят через сервера брокерских компаний и торговых площадок (рис.7), то с внедрением публичного реестра транзакций сеть станет распределенной, и уполномоченные участники будут иметь к ней прямой доступ (рис. 14).

Рисунок 14. Взаимодействие агентов на рынке ЦБ, функционирующем на блокчейне

Реинжиниринг процессов трейдинга на организованном рынке.

На организованном фондовом рынке взаимодействие клиента с торговой площадкой обеспечивается брокером. Как было упомянуто ранее, брокер может работать с клиентом по двум сценариям: стандартные заявки размещаются в книге заказов, а нестандартные - перенаправляются маркет-мейкерам. Схема работы маркет-мейкера на организованном рынке будет такой же, как и на неорганизованном (рис. 13).

Получая стандартные заявки от клиентов, брокер будет заносить их в свою систему. Затем они автоматически будут добавлены в книгу заказов, где в последствии сохранены в блокчейне. Доступ к книге заказов будет возможен при помощи приватного ключа, который получат брокеры при регистрации в системе. По факту успешного осуществления сделки купли-продажи ценных бумаг через книгу заказов или маркет-мейкера, запись о соответствующей транзакции будет занесена в блокчейн. Возможная схема организации трейдинга через книгу заказов представлена на рисунке 15.

Рисунок 15. Трейдинг через книгу заказов на базе блокчейн

В сравнении с рисунком 8, где изображена текущая схема трейдинга на организованном рынке, отсутствуют процессы клиринга и урегулирования. При переходе на блокчейн оплата, передача активов и уведомление сторон об успешном осуществлении сделки будет происходить автоматически в результате исполнения умного контракта. Таким образом, активы сразу будут зарегистрированы на нового владельца и переведены на его кошелек.

Регистрация всех транзакций в публичном распределенном реестре позволит значительно ускорить и упростить совершение сделок купли-продажи ценных бумаг, а также благодаря исполнению умных контрактов процессы клиринга и урегулирования смогут быть перенесены в область трейдинга.

2.4 Проблемы, вызываемые переходом на блокчейн


Также, как и внедрение любой новой технологии, переход с традиционного трейдинга на платформу блокчейн поднимает вопросы надежности и рациональности. Одной из наиболее актуальных проблем в этом плане является потенциально низкая ликвидность, которая может возникнуть ввиду узкого принятия новой платформы агентами рынка. Другим известным препятствием на пути внедрения технологии является возможность мошенничества. Хотя и сейчас на рынке ценных бумаг существует данная угроза, она вызывает наибольшие опасения именно с переходом на блокчейн, который может предоставить новые возможности для злоумышленников. Прежде всего, эти опасения основаны на возможности несанкционированного доступа к кошельку держателя акций. Архитектура блокчейна предполагает необратимость и анонимность транзакций, что делает практически невозможным оценить ущерб от мошенничества. Прежде чем внедрять блокчейн на рынке ценных бумаг, необходимо разработать схемы обнаружения факта мошенничества и отслеживания действий злоумышленников. Как бы то ни было, указанные проблемы больше относятся к способу внедрения блокчейна, чем непосредственно к самой технологии.

Помимо перечисленных рисков, внедрение технологии блокчейн может сопровождаться определенными сложностями. Для бизнеса в сфере финансовых сервисов критически важным является обеспечение быстрого и надежного процесса верификации транзакций и определение ограничений на количество информации, передаваемой при осуществлении транзакций. Следующий список содержит основные препятствия, с которыми придется столкнуться при внедрении блокчейна на рынке ценных бумаг:

●       Нормативно-правовой статус цифровых ценных бумаг

Чтобы обеспечить равенство прав держателей цифровых ценных бумаг и традиционных, правительствам государств необходимо выработать общее соглашение о статусе и регулировании сервисов, функционирующих на блокчейне.

●       Необходимость интеграции

Как следствие сложной архитектуры блокчейна возникает проблема интеграции этой технологии с широко используемыми в настоящий момент сервисами. Любая новая технология, внедренная с целью оптимизации бизнес-процессов, должна поддерживать возможность интеграции со сторонними приложениями. В частности, множественные интеграции необходимы для корректной реализации умных контрактов.

●       Опасения насчет безопасности и конфиденциальности

Неуверенность в достаточной безопасности данных в распределенной сети блокчейна является на сегодняшний день одним из главных препятствий на пути внедрения технологии. Известные истории мошенничества на биткоин-биржах подрывают репутацию блокчейна.

●       Отношение общественности

Принятие обществом новой системы торговли ценными бумагами, построенной на блокчейн, является важным фактором успешности функционирования инновационного фондового рынка.

●       Высокие первоначальные затраты

Несмотря на многообещающая экономию, которую переход на блокчейн способен обеспечить, первоначальные затраты по внедрению технологии являются очень большими и не могут быть проигнорированы.

●       Переобучение персонала

Внедрение блокчейн сильно изменит текущие процессы трейдинга, начиная от заведения заявки брокером и заканчивая финальной стадией урегулирования сделок. Специалистам придется осваивать новые информационные системы и тонкости работы с распределенными реестром, что приведет к материальным и временным издержкам.

Кроме проблем, связанных с самим блокчейном, отдельно стоит упомянуть возможные сложности в отношении умных контрактов. Самое большое опасение у экспертов вызывает безвозвратный характер таких контрактов [40]. Одним из преимуществ умных контрактов является автоматическая реализация прописанных условий, однако в жизни существует множество непредвиденных обстоятельств, которые могут стать причиной погашения контракта. Смерть одной из сторон, уничтожение предмета контракта, несчастные случаи и прочие непредсказуемые события в настоящее время предусматриваются гибкостью переговорного права, что освобождает юристов от необходимости оценивать каждый возможный исход. Действие умного контракта становится безвозвратным с момента размещения его кода в распределенном реестре. Отсутствие гибкости в умных контрактах можно было бы устранить, вставив «код выхода» в код контракта путем предоставления стороннему участнику правильного криптографического ключа, чтобы в случае необходимости он мог вмешаться и изменить соглашение.

Два основных источника затрат пострадают от перевода фондового рынка на блокчейн. Во-первых, это внутренние затраты на операции и ИТ-системы, включая капитальные расходы банков и других участников рынка. Во-вторых, это многочисленные комиссии, выплачиваемые сторонним организациям за урегулирование пост-трейдинга и бэк-офис поддержку. Затраты на поддержку ИТ и операционные издержки на фондовом рынке в банковском секторе оцениваются приблизительно в 100-150 млрд. долл. США ежегодно [41].

Сверх того, стоимость урегулирования пост-трейдинга и услуг по обслуживанию ценных бумаг находится в районе 100 млрд. долл. США [41]. Значительные расходы на капитал и ликвидность также возникают в результате текущих задержек и неэффективности рыночных операций. Прямая экономия от внедрения блокчейна проявится в результате отказа от эксплуатации избыточных или дублирующих систем, сокращения операционных затрат и совместного разделения расходов между учреждениями. Сокращение потребностей фирм в финансовых ресурсах (например, за счет снижения риска контрагента) также может помочь снизить экономические издержки бизнеса.

2.5 Анализ рисков, возникающих при переводе трейдинга на блокчейн


Помимо рассмотренных проблем и препятствий, сопутствующих переход на блокчейн, для заключения вывода о рациональности перехода следует указать потенциальные риски блокчейн-платформы.

Одним из наиболее вероятных и тяжких по последствиям рисков является риск существования уязвимостей в программном обеспечении. Современное программное обеспечение является довольно сложным и интегрированным, в связи с чем становится более проблематично обнаруживать в нем уязвимости. В конце концов, надежность системы зависит от разрабатывающих ее профессионалов, которые не застрахованы от ошибки. При реализации этот риск способен создать канал для мошенничества и привести к краже пользовательских данных или активов. Ущерб от такого мошенничества можно оценить в сравнении с кражей биткоинов на бирже Mt. Goxв 2014 году, когда с кошельков владельцев злоумышленниками были переведены биткоины на сумму 460 млн. долларов. [34]. Вкачествемерпоснижениюданного риска можно предложить создание системы, отлеживающей изменения кода и подозрительные действия агентов.

Наряду с указанным риском уязвимости ПО, вероятным является риск низкой ликвидности, который может возникнуть на начальном этапе из-за небольшого пула участников торговли. Как известно, организация трейдинга через распределенный реестр возможна только с цифровыми ценными бумагами. Пока эта технология является непроверенной, небольшое число компаний могут иметь желание эмитировать ценные бумаги в таком формате. Помимо этого, даже в случае выпуска цифровых ценных бумаг в обращение возможны проблемы с ликвидностью - не все трейдеры могут быть уверены в стабильном правовом статусе таких документов. Мероприятиями по снижению риска низкой ликвидности должны служить проведение и популяризация исследований преимуществ электронных ценных бумаг по сравнению с их традиционными аналогами. Также важно предоставление гарантий со стороны эмитента о правомочности цифровых ценных бумаг.

При переводе основных алгоритмов трейдинга в область умных контрактов необходимо оценить связанные с ними риски. К риску умного контрактаследует отнести его неправильное исполнение. Не принимая во внимание ошибки в коде, так как это крайне маловероятно после многоуровневого тестирования, неправильное исполнение может стать следствием отсутствия гибкости. Действие умного контракта становится безвозвратным с момента размещения его кода в распределенном реестре. Однако в жизни существует множество непредвиденных обстоятельств, которые могут стать причиной погашения контракта. В качестве мер по снижению данного риска можно предложить разработку «кода выхода», который будет запускаться сторонним участником. Этот участник должен обладать правильным криптографическим ключом, чтобы в случае необходимости он мог вмешаться и изменить соглашение.

Самым главным препятствием на пути внедрения блокчейна в процессы трейдинга является его неопределённый на данный момент нормативно-правовой статус. Однако даже после установления этого статуса зависимость блокчейн-приложений от законодательных органов не снизится. Актуальным станет риск изменения законодательства в сфере блокчейн-трейдинга. Сложно продумать меры, которые могут предпринять компании в попытке защитить себя от данного риска, однако важную роль в этом случае будет играть сотрудничество частного сектора и государства по проектированию новой системы. Разработка и развитие платформы должны полностью отвечать стандартам и требованиям властей. Важно проводить консультации и информирование государственных структур о процессе разработки и планируемых функциях, чтобы по ходу выявления решать проблемы, связанные с безопасностью, неприкосновенностью частной жизни и правовымиаспектами.

Перечень рассмотренных рисков не является максимально полным, однако содержит наиболее вероятные и тяжелые по последствиям риски. В процессе сотрудничества различных организаций в области практического применения технологии блокчейн могут быть выявлены риски, остающиеся скрытыми на этапе теоретического планирования. Для успешного внедрения любой новой технологии важно тщательно оценить риски и разработать комплекс мер по их предупреждению или снижению.

Глава 3. Моделирование бизнес-процессов трейдинга на основе технологии блокчейн

 

.1 Моделирование процессов AS-IS


В данной главе представлены подробные описания бизнес-процессов трейдинга и построены модели этих бизнес-процессов на организованном и неорганизованном рынке на основе анализа источников, содержащих описание структуры рынка, брокерской деятельности и принципов взаимодействия агентов.

Моделирование процессов трейдинга на неорганизованном рынке.

Трейдинг на неорганизованном рынке осуществляется через брокеров и происходит без участия биржи. Участники сами договариваются об условиях сделки, брокер занимается распределением заявок между агентами. Цепочка добавленной стоимости на неорганизованном рынке представлена на рисунке 16.

Рисунок 16. Цепочка добавленной стоимости на неорганизованном рынке

На этапе подготовки к трейдингу (pre-trading) происходит получение и анализ информации о рынке, изучение динамики курса акций, анализ связанных рисков и прочие подготовительные мероприятия. Трейдинг далее будет рассмотрен более детально. На последнем этапе (post-trading) осуществляется передача акций и их регистрация на нового владельца.

На рисунке 17 представлена декомпозиция процесса трейдинга “Trading” на неорганизованном рынке.

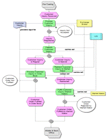
Рисунок 17. Декомпозиция процесса трейдинга на неорганизованном рынке

Процесс начинается с определения клиентом запроса (inquiry) на куплю-продажу ценных бумаг. Затем клиент выбирает, услугами какого брокера он планирует пользоваться - STP, ECN или маркет мейкера.Выбранный брокер получает запрос клиента и выполняет его. Каждый процесс удовлетворения заявки завешается одним из двух исходов: либо запрос клиента выполнен брокером, либо нет. После выполнения запроса клиента начинается этап пост-трейдинг урегулирования. В рамках данной работы детально рассмотрен процесс удовлетворения запроса клиента маркет мейкером, так как услуги этого брокера востребованы как на организованном, так и на неорганизованном рынках. Декомпозиция процесса удовлетворения запроса клиента маркет мейкером “Fulfill Customer Inquiry (Market Maker)” представлена на рисунке 18.

Рисунок 18. Декомпозиция процесса удовлетворения запроса клиента маркет мейкером

После получения запроса клиента, брокер проверяет его. Декомпозиция процесса обработки запроса клиента “Process Customer Inquiry” представлена на рисунке 19. Если запрос адекватен и соответствует возможностям брокера, он регистрирует запрос, если нет - запрос отклоняется. Отклонение запроса или неудовлетворение заказа клиента приводит к завершению процесса трейдинга.

Рисунок 19. Декомпозиция процесса обработки запроса клиента

После регистрации запроса брокер приступает к его обработке. Декомпозиция процесса обработки заявки клиента “Process Customer Offer” представлена на рисунке 20. Процесс начинается с создания заявки во внутренней системе. Затем брокер ищет комплементарные заявки: совмещает заявки на продажу с заявками на покупку ценных бумаг. В случае, если такие заявки не найдены, брокер обсуждает с клиентом возможные варианты: либо передать заявку другому брокеру, либо удовлетворить заявку самостоятельно. В последнем случае маркет мейкер может сам купить либо продать ценные бумаги и затем сыграть на спреде (разнице цены покупки и продажи), за счет чего сформирует дополнительную прибыль. Если же брокер нашел комплементарные заявки, после получения согласия клиента на заключение сделки он создает в системе заказ с параметрами транзакции (время, тип ценных бумаг, стоимость, количество и проч.). Таким образом, процесс обработки заявки маркет мейкером имеет три возможных исхода: заявка клиента перенаправлена на другого брокера; заявка клиента удовлетворена маркет мейкером; создан заказ.

Рисунок 20. Декомпозиция процесса обработки заявки клиента

После создания заказа брокер начинает исполнять его. Декомпозиция процесса обработки заказа клиента “Process Customer Order” представлена на рисунке 21. Брокер осуществляет списание средств с личного счета покупателя; предварительно системой проверяется баланс личного счета. Если средств недостаточно для оплаты, заказ отклоняется. Одновременно со списанием средств со счета покупателя происходит уведомление сторон о совершении сделки. После получения подтверждения об успешной оплате направляется запрос в торговый репозиторий на перевод ценных бумаг новому владельцу. Дальнейшие операции с ценными бумагами являются предметом клиринга и урегулирования.

Рисунок 21. Декомпозиция процесса обработки заказа клиента

Моделирование процессов трейдинга на организованном рынке.

На организованном рынке взаимодействие агентов осуществляется через биржу, а удовлетворение заявок обеспечивает книга заказов.

Цепочка добавленной стоимости на организованном рынке представлена на рисунке 22.

Рисунок 22. Цепочка добавленной стоимости на организованном рынке

На этапе подготовки к трейдингу (pre-trading) происходит получение и анализ информации о рынке, изучение динамики курса акций, анализ связанных рисков и прочие подготовительные мероприятия. Процесс трейдинга будет ниже рассмотрен детально. После трейдинга, а в некоторых аспектах и одновременно, выполняются процессы Middle&Backoffice. Под этими процессами понимается управление рисками и ресурсами, административная работа и служба поддержки.

Этап клиринга включает в себя безналичный взаимозачёт обязательств трейдеров. После осуществления сделки данные транзакции направляются в торговый репозиторий. Затем обе стороныприводят свои реестрыв соответствие для корректного отражения транзакции и предстоящего расчета. Сотрудники торгового репозитория вводят данные сделки в глобальную базу данных, которая содержит информацию по всем владельцам ценных бумаг, операциям биржи и балансу трейдеров.

Процесс урегулированиявключает в себяперевод платежа продавцу и передачу ценных бумаг покупателю.Это заключительный этап жизненного цикла сделки. При текущей организации трейдинга и урегулирования весь процесс, начиная от осуществления транзакции до получения ценных бумаг, занимает от нескольких дней до недели.

Данное исследование посвящено трейдингу, поэтому данный процесс будет разобран более подбробно. Декомпозиция процесса трейдинга (Trading) на организованном рынке представлена на рисунке 23.

Рисунок 23. Декомпозиция процесса трейдинга на организованном рынке

Декомпозиция процесса обработки запроса клиента“Process Customer Inquiry” соответствует одноименному на неорганизованном рынке (рис. 17).Трейдинг на организованном рынке происходит как через книгу заказов, так и при посредничестве маркет мейкера. Маркет мейкер занимается обработкой нестандартных заявок, которые могут быть не удовлетворены через книгу заказов. Модель процесса удовлетворения заявки маркет-мейкером “Fulfill Customer Inquiry (Market Maker)” идентична одноименной на неорганизованном рынке. Детализация процесса обработки запроса клиента через книгу заказов “ProcessCustomerInquiryinOrderbook” представлена на рисунке 24.

Рисунок 24. Декомпозиция процесса обработки запроса клиента через книгу заказов

После определения запроса клиента брокер добавляет его в книгу заказов как маркет-ордер или как обычный заказ. Обычный заказ может быть не удовлетворен в книге заказов, тогда как маркет-ордер выполняется в любом случае. Если же соотносящиеся запросы найдены в книге заказов, то заявка клиента считается выполненной.После удовлетворения заявки клиента на организованном рынке данные транзакции отправляются в Торговый репозиторий и банкам сторон, чтобы начать процедуру клиринга.

3.2 Моделирование процессов TO-BE


Под переводом трейдинга на блокчейн подразумевается внедрение распределенного реестра, где будут обращаться цифровые ценные бумаги и регистрироваться транзакции, производимые с ними. Отличительной чертой такого реестра является криптографическое шифрование данных и возможность исполнения умных контрактов, правильность которых будет подтверждаться участниками сети. Исполнение условий умного контракта будет зависеть от событий-триггеров, которые участники трейдинга предварительно установят. Благодаря использованию цифровых ценных бумаг станет возможным автоматическое переназначение владельца и перевод цифровых активов на адрес кошелька нового владельца практически в реальном времени.

Использование цифровых ценных бумаг и исполнение умных контрактов в распределённом реестре позволит перенести процессы клиринга и урегулирования в область трейдинга как на организованном, так и на неорганизованном фондовом рынке. В результате перехода на блокчейн цепочка добавленной стоимости изменится и будет выглядеть, как показано на рисунке 25.

Рисунок 25. Цепочка добавленной стоимости на организованном и неорганизованном рынках при переводе трейдинга на блокчейн

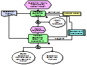
Реинжиниринг процессов трейдинга на неорганизованном рынке.

На первом уровне детализации процесса трейдинга нет структурных изменений; по сравнению с текущим процессом, отличаются лишь выходы (рис. 17). Декомпозиция процесса трейдинга и урегулирования (Trading&Settlement) на неорганизованном рынке представлена на рисунке 26. Если в традиционной системе одним из выходов процесса является удовлетворение заказа клиента брокером (успешное соотнесение заявки на покупку с заявкой на продажу), то при переводе трейдинга на блокчейн результатом данного процесса станет непосредственный перевод цифровых ценных бумаг в кошелек нового владельца и присвоение ему права собственности.

Рисунок 26. Декомпозиция процесса трейдинга и урегулирования на неорганизованном рынке при переводе трейдинга на блокчейн

С переводом трейдинга на блокчейн существенно изменится процесс удовлетворения запроса клиента через маркет мейкера. Декомпозиция этого процесса (FulfillCustomerInquiryMarketMakeronblockchain) представлена на рисунке 27. По сравнению с рисунком 16, процесс значительно сокращается: подпроцессы обработки заявки и заказа клиента совмещаются в один - ProcessCustomerOrder (onblockchain). При переводе на блокчейн функции, ранее входившие в подпроцесс обработки заявки, будут выполняться умным контрактом. Благодаря использованию общего реестра цифровых ценных бумаг брокеру не придется вручную искать и соотносить заявки, они будут автоматически найдены программой. Процесс может закончиться одним из трех событий: запрос клиента отклонен; заказ клиента не удовлетворен; цифровые ценные бумаги переведены на кошелек нового владельца.

Рисунок 27. Декомпозиция процесса удовлетворения запроса клиента через маркетмейкера при переводе трейдинга на блокчейн

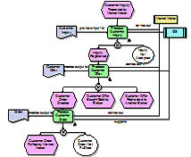
При переводе трейдинга на блокчейн процесс обработки запроса клиента останется без изменений (рис. 19),только вместо обычной корпоративной информационной системы (КИС) будет использоваться блокчейн-платформа. Процесс обработки заказа клиента сильно изменится, объединив в себе два подпроцесса - обработку заявки и реализацию заказа. Детализация процесса обработки заказа клиента (Process Customer Orderonblockchain)представлена на рисунке 28. Основная часть функций процесса обработки заказа будет выполняться умным контрактом, начиная от поиска совместимых заказов в реестре и заканчивая переводом цифровых активов новому владельцу. Вариант перевода заказа на другого брокера отпадет, так как все маркет мейкеры будут иметь доступ к распределенному реестру и размещать там поступившие от клиентов заказы. К функциям, которые помимо указанных будут исполняться умным контрактом, относится списание средств со счета покупателя, уведомление сторон, добавление транзакции в реестр, переназначение собственника, перевод цифровых ценных бумаг на кошелек нового владельца. Таким образом, окончанием процесса удовлетворения запроса клиента через маркет мейкера будет факт перевода цифровых ценных бумаг покупателю и регистрация за ним права собственности, что, по сути, является результатом процесса урегулирования.

Рисунок 28. Декомпозиция процесса обработки заказа клиента при переводе трейдинга на блокчейн

Реинжиниринг процессов трейдинга на организованном рынке.

При внедрении распределенного реестра на основе блокчейн цепочка добавленной стоимости на организованном рынке будет такой же, как и на неорганизованном (рис. 25). Трейдинг, клиринг и урегулирование будут объединены в один процесс - трейдинг и урегулирование (Trading&Settlement). Декомпозиция процесса трейдинга и урегулирования на организованном рынке представлена на рисунке 29.

Рисунок 29. Декомпозиция процесса трейдинга и урегулирования на организованном рынке при переводе трейдинга на блокчейн

В сравнении с рисунком 23, процесс трейдинга не претерпевает, на первый взгляд, значительных изменений. Отличием от традиционного процесса является событие, характеризующее положительный исход: вместо факта удовлетворения заказа клиента маркет мейкером или через книгу заказов процесс завершается фактом перевода цифровых активов на кошелек нового владельца. Модель процесса удовлетворения запроса клиента “Fulfil Customer Inquiry Market Maker (on blockchain)” соответствует одноименной модели на неорганизованном рынке (рис 27).

Декомпозиция процесса удовлетворения запроса клиента через книгу заказов (ProcessCustomerInquiryinOrderBookonblockchain)представлена на рисунке 30. Классифицируя запрос клиента как обычный заказ или как маркет-ордер, брокер ставит советующую метку на заказ при добавлении его в реестр, что позволит умному контракту производить дальнейшие операции с заказом. При нахождении в реестре совместимых заказов данные о транзакции автоматически записываются в блокчейн, осуществляется переназначение владельца цифровых ценных бумаг, и они переводятся на кошелек нового владельца. Благодаря внедрению распределенного реестра записи транзакций новый владелец получит купленные ценные бумаги практически мгновенно. Таким образом, результатами процесса удовлетворения запроса клиента через книгу заказов являются следующие события: либо заказ клиента не удовлетворён, так как не было найдено комплементарные предложение, либо заказ успешно выполнен и цифровые ценные бумаги переведены новому владельцу.

Преимущества перевода трейдинга на блокчейн становятся очевидными при сравнительном анализе процессов AS-ISи TO-BE. Во-первых, цифровые ценные бумаги обладают значительными преимуществами перед традиционными активами. Электронный бездокументарный формат позволяет мгновенно передавать их по сети и вносить необходимую информацию на каждую ценную бумагу (например, данные о владельце) [42]. Во-вторых, за счет автоматизации большинства функцийуменьшится степень участия человека в трейдинге. Это позволит значительно сократить ошибки, порождаемые человеческим фактором, а также повысить скорость и надежность осуществления операций. В-третьих, регистрация всех цифровых ценных бумаг в распределённом реестре облегчит проведение операций с ними за счет обеспечения мгновенного доступа к нужным активам. В-четвертых, регистрация всех транзакций (заказов) в блокчейне повысит прозрачность операций и сделает возможным исполнение умных контрактов, основанных на событиях-триггерах. Последнее и самое главное преимущество, которое будет достигнуто внедрением блокчейн-реестра, это сокращение длительности проведения транзакций от дней и недель до нескольких минут путем автоматической перезаписи владельца и перевода электронных ценных бумаг покупателю. Такое ускорение трейдинга и урегулирование приведет к значительному сокращению риска контрагента и высвобождению огромного капитала, ранее затрачиваемого на страховку от указанного риска.

Рисунок 30. Декомпозиция процесса удовлетворения запроса клиента через книгу заказов при переводе трейдинга на блокчейн

Заключение


Блокчейн, или распределенныйреестр, предлагает новый подход к управлению данными и совместному их использованию, который поможет повысить эффективность процессов в отрасли. Результатом внедрения технологиистанетновая архитектура, в которой все участники рынка капитала будут работатьс общим набором данных практически в режиме реального времени, и где вспомогательные операции либо упрощаются, либо становятся избыточными.

Ключевым аргументом в пользу перевода приложений на блокчейн является не только способность этой технологии упразднить роль посредника. В одном случае блокчейн может подорвать доминирование монопольных рынков и существующих участников, а в другом внедрение технологии приведет к значительной экономии затрат за счет сокращения потребности в участии людей и предотвращения дублирования усилий. Основная идея заключается в том, что путем внедрения качественно новой технологии хранения и обработки данных создается возможность решения проблем или использования возможностей, порожденных существующими системами.

Для полного и релевантного анализа возможности внедрения блокчейна на рынке ценных бумаг в рамках данной работы были рассмотрены возможности применения технологии в условиях текущего положения и тенденций развития фондового рынка. Наметившаяся в последние десятилетия мощная тенденция к глобализации и консолидации региональных фондовых рынков по всем аспектам может и должна найти свое воплощение в организации трейдинга на единой блокчейн-платформе. В последнее время государственные органы меняют свое отношение к блокчейну в сторону позитивного, что проявляется в постепенном снятии ограничений на его распространение и увеличении количества блокчейн-сервисов. Таким образом, можно с уверенностью утверждать, что фондовый рынок практически готов к переходу на новую технологию трейдинга.

Путем детального анализа алгоритма трейдинга были выделены процессы, которые могут быть успешно переведены на блокчейн. Прежде всего, это процесс удовлетворения заявки брокером. При внедрении распределенного реестра брокер будет регистрировать заявки на куплю-продажу цифровых ценных бумаг в новой ИС, где основные алгоритмы обработки будут исполняться кодом умного контракта. Аналогично, перевод книги заказов на блокчейн также позволит перенести выполнение стандартных операций в область умных контрактов. Благодаря технологическим характеристикам умных контрактов, а именно способности безопасно получать, хранить и отправлять информацию и активы на основе заранее определенных правил и условий, они могут помочь децентрализовать модель доверия, сократить потребность в дорогостоящих посредниках, ускорить время урегулирования и повысить прозрачностьсделок, автоматизировать процессы, снизить риски и стать базой для бесчисленных видов операций.

Как и внедрение любой новой технологии, переход с традиционного трейдинга на платформу блокчейн поднимает вопросы надежности и рациональности. Одной из наиболее актуальных проблем в этом плане является потенциальная низкая ликвидность, которая может возникнуть ввиду узкого принятия новой платформы агентами рынка. Другим известным препятствием на пути внедрения технологии является возможность мошенничества. Хотя и сейчас на рынке ценных бумаг существует данная угроза, она вызывает наибольшие опасения именно с переходом на блокчейн, который может предоставить новые возможности для злоумышленников. Как бы то ни было, указанные проблемы больше относятся к способу внедрения блокчейна, чем непосредственно к самой технологии. Перед специалистами встанет сложная задача разработки архитектуры новой платформы с учетом всех потенциально возможных угроз.

На текущем этапе наибольшие препятствия на пути глобального внедрения блокчейна вызывает его нормативно-правовой статус. В большинстве государств еще нет однозначно и стабильно выработанной политики в отношении применения этой технологии. Справедливо заметить, что децентрализованная архитектура блокчейна в корне противоречит централизованной государственной организации управления финансами. Причиной недоверия со стороны государства является полная анонимность участников транзакций и независимость распределенной системы от централизованного органа. Даже если в ближайшее время будет определен нормативно-правовой статус блокчейна, останется риск изменения законодательства уже на стадии после внедрения новой платформы.

Переход к построенной на блокчейн рыночной инфраструктуре станет огромным шагом на пути оптимизации текущих процессов. Это потребует огромных инвестиций на начальном этапе как от тех, кто формирует инфраструктуру и инструменты, так и от самих участников сети.

Тем не менее, ожидается огромная экономия от внедрения блокчейна. Важно, чтобы руководство организаций осознавало потенциал новейших технологий и занималось их изучением, усовершенствованием и рассмотрением возможности практического применения, поскольку отставание может привести к потере значительной доли рынка или даже к выходу из игры. В процессе анализа рынка и проблем внедрения технологии были разработаны некоторые рекомендации по переводу трейдинга на блокчейн. На этапе планирования разработчики и менеджеры должны четко представлять сценарии использования, обосновывая, каким конкретно образом распределенный реестр окажет позитивное влияние на отрасль и на клиентов. Также руководство должно рассчитать окупаемость проекта, оценить потенциальную экономию. Общие стандарты по инфраструктуре, функционированию и контролю блокчейн-реестра должны вырабатываться совместно всеми заинтересованными лицами. В контексте бизнеса крайне важно не отделять процесс разработки ПО от опыта ведения бизнеса. Залогом построения стабильной системы является развитие технологий в соответствии сзаконом и стандартами властей. Важно информировать эти авторитетные заинтересованные стороны о процессе развития, чтобы своевременнорешать проблемы, связанные с безопасностью, приватностью и правовыми аспектами. Самое главное, следует понимать, что новой технологии требуется больше времени для достижения успеха.

В долгосрочном периоде массовый перевод фондовых рынков на блокчейн возможен лишь в том случае, если в полной мере будут реализованы следующие условия: разработаны чрезвычайно надежные работающие приложения; общество ознакомится с технологическими решениями и будет доверять им; огромные инвестиции времени и ресурсов направлены всеми участниками рынка на консолидацию и интеграцию региональных систем. Только тогда станет возможным полный переход на новую платформу трейдинга, которая заменит существующие системы. Успешный опыт внедрения блокчейна на локальных рынках станет катализатором создания единой мировой трейдинговой платформы на основе распределенной сети, в которой агенты смогут взаимодействовать друг с другом через информационную систему без участия посредников.

В результате теоретического исследования и практического моделирования бизнес-процессов была достигнута цель работы: доказана возможность организации трейдинга на основе блокчейн и подтверждено преимущество модели функционирования рынка ценных бумаг на основе блокчейн перед традиционной системой. Внедрение блокчейн-платформы для трейдинга в глобальном масштабе приведет к увеличению ликвидности ценных бумаг, повышению скорости осуществления транзакций, прозрачности операций, колоссальному снижению операционных затрат, посреднических комиссий и транзакционных издержек.

Данная работа выделяется среди прочих рассмотрением и анализом модели практического применения блокчейн на рынке ценных бумаг. Проведенный реинжиниринг бизнес-процессов может стать полезным подспорьем при проектировании блокчейн-платформы для трейдинга. Выделенные проблемы и риски призваны обратить внимание разработчиков на потенциальные уязвимости. Приняв во внимание разработанные рекомендации, новаторы смогут наиболее успешно применить теоретические наработки на практике.

Список использованных источников и литературы


1.       Свон М. Блокчейн. Схема новой экономики. - М.: Издательство Олимп-Бизнес, 2017. - 240 с.

.        Ипполитов В. А. Мировой фондовый рынок: история развития и современное состояние // Российский внешнеэкономический вестник. - 2006. № 3. - С. 18-31.

3.       Teweles R. J., Bradley E.S., Teweles T.M. The Stock Market. - 6th Edition. - John Willey & Sons Inc., 1992. // Фондовый рынок. - 6-е изд. - М.: ИНФРА-М, 2000. - 648 с.

.        Morabito V. Business Innovation Through Blockchain. - Springer. - 2017. - 173 p.

.        Walch A. The Bitcoin Blockchain as Financial Market Infrastructure: A Consideration of Operational Risk // New York University Journal of Legislation & Public Policy. - 2015. - Vol. 18, № 4. P. 2-58

.        Batog C. Blockchain: a proposal to reform High Frequency Trading regulation // Cardozo Arts & Entertainment Law Journal. - 2016. - V. 33:1. P. 739-769.

7.       Голубев Я. История биткоина - График курса стоимости биткоина за все время [Электронный ресурс]/ блог GreatWorld. - URL: http://great-world.ru/istoriya-bitkoina-grafik-kursa/#2013. (Датаобращения: 15.05.2017).

8.       Narayanan A., Bonneau J., Felten E., Miller A., Goldfeder S. Bitcoin and Cryptocurrency Technologies. - Princeton University Press. - 2016. - 308 p.

.        Sherlock M. Digital Securities: Overstock.com and Beyond // Review of Banking & Financial Law. - 2017. - Vol. 35. - P. 586-596.

.        Natarajan M., Khan A., Nadkarni G., Sethu G. Straight Through Processing (STP): Prospects and Challenges // Vikalpa: The Journal for Decision Makers. - 2004. - Vol. 29. - №1. P. 93-99.

.        Simaan Y., Weaver D. G., Whitcomb D. K. Market Maker Quotation Behavior and Pretrade Transparency // The Journal of Finance. - 2003. - Vol. 58. - №3. - P. 1247-1267.

.        Avellaneda M., Stoikov S. High-frequency trading in a limit order book // Quantitative Finance. - 2008. - Vol. 8. № 3. - P. 217-224.

.        Glosten L.R. Is the Electronic Open Limit Order Book Inevitable? // The Journal of Finance. - 1994. - Vol. 49. - №4. - P. 1127-1161.

.        Russo D., Hart T. L., Malaguti M. C., Papathanassiou C. Governance of Securities Clearing and Settlement Systems // ECB Occasional Paper. - 2004. - № 21. - 45 p.

Похожие работы на - Практическое применение технологии Блокчейн на рынке ценных бумаг

 

Не нашли материал для своей работы?
Поможем написать уникальную работу
Без плагиата!
Без нейросетей!