|
Адрес
потребителя
|
Количество
квартир
|
Газовые
приборы
|
|
1
|
2
|
3
|
|
1
|
1
|
ПГ-4
|
|
2
|
2
|
2ПГ-4
|
|
3
|
1
|
ПГ-4
|
|
4
|
2
|
2ПГ-4
|
|
5
|
1
|
ПГ-4
|
|
6
|
2
|
2ПГ-4
|
|
7
|
1
|
ПГ-4
|
|
8
|
Детский
сад
|
|
|
9
|
1
|
ПГ-4
|
|
10
|
1
|
ПГ-4
|
|
11
|
1
|
ПГ-4
|
|
12
|
1
|
ПГ-4
|
|
13
|
Библиотека
|
|
|
15
|
1
|
ПГ-4
|
|
17
|
1
|
ПГ-4
|
|
20
|
Акушерский
пункт
|
|
|
23
|
1
|
ПГ-4
|
|
24
|
Магазин
|
|
|
25
|
1
|
ПГ-4
|
|
26
|
2
|
2ПГ-4
|
|
27
|
2
|
2ПГ-4
|
|
28
|
8
|
8ПГ-4
|
|
30
|
8
|
8ПГ-4
|
|
31
|
12
|
12ПГ-4
|
|
32
|
1
|
ПГ-4
|
|
33
|
1
|
ПГ-4
|
|
34
|
2
|
2ПГ-4
|
|
35
|
1
|
ПГ-4
|
|
36
|
8
|
8ПГ-4
|
|
37
|
Котельная
|
|
|
39
|
4
|
4ПГ-4
|
|
41
|
2
|
2ПГ-4
|
|
43
|
2
|
2ПГ-4
|
|
45
|
2
|
2ПГ-4
|
|
47
|
2
|
2ПГ-4
|
|
49
|
1
|
ПГ-4
|
|
ВСЕГО
|
76
|
ПГ-4
- 76 приборов
|
1.2 Сведения о климатических и
инженерно-геологических условиях
Согласно СП 131.13330.2012 «Строительная
климатология», район расположения объекта относится к климатическому подрайону
IIВ [1]. Климат умеренно-континентальный с неустойчивым режимом погоды.
Зимой господствует умеренно континентальный
воздух с периодическим вторжением арктических воздушных масс. Январь - самый
холодный месяц зимы. Его средняя температура составляет минус 13,8оС. Зимой
выпадает сравнительно немного осадков. Для зимних месяцев характерно увеличение
скорости ветра. Осадков за зиму в среднем выпадает 36-53 мм. в месяц. Низкие
температуры сезона обуславливают высокую относительную влажность - 83-88%,
которая благоприятствует повышенной облачности.
Весенняя погода отличается непостоянством.
Изменчивость погоды обусловлена циркуляционными процессами в атмосфере.
Среднемесячное количество осадков составляет 32
- 51 мм. Снежный покров сходит в конце второй декады апреля.
В летние месяцы территория получает максимальное
количество солнечной радиации. Летом велика вероятность вторжения холодного
арктического воздуха. Самый теплый месяц лета июль, его средняя температура
составляет 16,8 оС.
Среднемесячное количество осадков составляет
77-85 мм.
Осенью проходящие серии циклонов, несущие
арктический морской воздух, обуславливают холодную дождевую погоду.
По данным бурения с поверхности и до глубины 4,0
м в геологическом строении территории принимают участие современные образования
и верхнечетвертичные отложения (Q), залегающие в следующей стратиграфической
последовательности от современных до более древних.
Современный отдел (QIV) представлен:
почвенно-растительным слоем (bIV), с корнями растений, мощностью 0,2м.
Техногенными образованиями (tIV), которые
залегают с поверхности до глубины 0,2-0,4м. Представлены насыпными суглинками
легкими, перемешанный с песком и строительным мусором, реже песками мелкими,
которыми выполнена планировка территории при строительстве автодорог и
коммуникаций.
Верхнечетвертичные озерно-ледниковые отложения
(lgQIII) имеют широкое распространение в разрезе и вскрыты под современными
образованиями на глубине 0,2м. Представлены глинами легкими пылеватыми и
суглинками легкими и тяжелыми песчанистыми, коричневыми и серо коричневыми, от
туго- до мягкопластичной консистенции.
2. ОПРЕДЕЛЕНИЕ ХАРАКТЕРИСТИК ГАЗА
.1 Определение теплоты сгорания и
плотности природного газа
Для газоснабжения деревни Подсосенье выбираем
магистральный трубопровод Ухтинского месторождения.
Плотность природного газа при нормальных
условиях ρо, определяется как
плотность газовой смеси в зависимости от плотности и содержании отдельных
компонентов и определяется по формуле [2]:
|
кг/м3,(1)
|
|
где ri - объёмная доля i-го горючего компонента
газовой смеси;
ρi - плотность i-го
компонента при нормальных условиях, кг/м3.
Теплота сгорания природного газа определяется по
формуле [2]:
|
МДж/м3,(2)
|
|
где ri - объемная доля i-го горючего компонента
газовой смеси;
(Qсн )i - теплота сгорания i-го компонента,
кДж/м3.
Результаты расчета характеристик природного газа
приведены в таблице 2.
Таблица 2 - Характеристики природного газа
|
Состав
газа
|
Процентное
содержание %
|
Теплота
сгорания Qнр, кДж/м3
|
Плотность
газа при нормальных условиях ρо,
кг/м3
|
|
1
|
2
|
3
|
4
|
|
СН4
|
88,0
|
35840
|
0,7168
|
|
С2Н6
|
1,9
|
63730
|
1,3566
|
|
С3Н8
|
0,2
|
93370
|
2,019
|
|
С4Н10
|
0,3
|
123770
|
2,703
|
|
С5Н12
|
-
|
146340
|
3,221
|
|
СО2
|
0,3
|
-
|
1,9768
|
|
Н2S
|
-
|
23490
|
1,5392
|
|
N2
+ ред. газы
|
9,3
|
-
|
1,2505
|
|
Σ
|
33308
|
0,791
|
3. ОПРЕДЕЛЕНИЕ РАСЧЕТНОГО ЧАСОВОГО И
ГОДОВОГО РАСХОДА ГАЗА
Годовые расходы газа используются для
планирования количества газа, которое необходимо поставить проектируемому
населённому пункту, а расчётные или максимальные часовые расходы газа
необходимы для определения диаметров газопроводов.
Расчетные и годовые расходы газа потребителями
определяются несколькими способами: на основании данных проекта газоснабжения,
по номинальным расходам газа газовыми приборами или по тепловой
производительности установок, по нормам годового расхода потребителями, по
укрупнённым показателям.
Расход газа населенным пунктом зависит от числа
жителей, теплоты сгорания газа, степени благоустройства зданий, от наличия
коммунально-бытовых и промышленных потребителей газа, их числа и характера.
Все виды потребления газа в населенном пункте
условно разделяются на следующие группы:
) расход газа на бытовое потребление (квартиры);
) расход газа на потребление в коммунальных и
общественных предприятиях;
) потребление газа на отопление и вентиляцию, и
горячее водоснабжение зданий;
) расход газа на промышленное потребление.
При расчете расходов газа на коммунальные и
бытовые нужды учитывается ряд важнейших факторов:
газовое оборудование;
заселенность квартир и её благоустройство;
газовое оборудование городских учреждений и
предприятий;
степень обслуживания населения этими
учреждениями;
охват потребителей централизованно ГВС;
климатические данных и условий.
Для определения годовых расходов газа для жилых
домов, предприятий бытового обслуживания населения, общественного питания,
учреждений здравоохранения, хлебозаводов и кондитерских фабрик используют нормы
расхода теплоты этими потребителями в соответствии с [3], приведенные в таблице
П1.1 приложения 1.
3.1 Бытовое потребление газа
Охват населения газоснабжением в большинстве
городов близок к 1. Однако при существовании старого фонда, который нельзя
подвергать газификации, и при наличии высоких домов, в которых установлены
электроплиты, степень охвата (укв) будет меньше 1.
Годовое потребление газа прииспользование его в
квартирах вычисляется по формуле [2]:
кв =укв ·N(Z1·q1+Z2·q2 + Z3·q3),МДж/год, (3)
где N - расчетное количество жителей в
населенном пункте;- доля людей, проживающих в квартирах с централизованным
ГВС;- доля людей, проживающих в квартирах с ГВС от газовых водонагревателей;-
доля людей, проживающих в квартирах без ГВС;- норма расхода газа для людей,
проживающих в квартирах с централизованным ГВС, МДж/(год·чел);- норма расхода
газа для людей, проживающих в квартирах с ГВС от газовых водонагревателей,
МДж/(год·чел);- норма расхода газа для людей, проживающих в квартирах без ГВС,
МДж/(год·чел);
укв - степень охвата газоснабжением населения
города.
В данном дипломном проекте все дома подлежат
газификации с централизованным ГВС.кв =1∙264∙1∙4100=1082400
МДж/год.
3.2 Потребление газа на нужды
торговли и учреждениями здравоохранения
Годовые расходы газа на нужды мелких
коммунальных потребителей, предприятий бытового обслуживания
непроизводственного характера, предприятий торговли и т.п., в размере 5%
суммарного расхода на жилые дома, МДж/год определяются по формуле [2]:
|
Qмп=
0,05∙Qкв, МДж/год,
|
(4)
|
где Qкв- общий годовой расход теплоты в жилых
домах населённого пункта, МДж/год.мп= 0,05∙1082400=54120 МДж/год.
При оценке охвата больниц газоснабжением
необходимо учитывать вероятность работы столовых больниц на
электрооборудовании, наличие централизованного теплоснабжения, допустимость
использования жидкого или твердого топлива для котельной больниц.
Потребление газа в родильных домах и больницах
производится из расчета 12 коек на 1000 жителей в год.
Годовое потребление газа на использование его
учреждениями здравоохранения рассчитывается по формуле [2]:
МДж/год, (5)
где N - расчетное количество жителей
в населенном пункте;здр - доля людей, пользующихся учреждениями здравоохранения;здр-
норма расхода теплоты учреждениями здравоохранения МДж/(в год на 1койку).
МДж/год
3.3 Потребление газа на вентиляцию и
отопление зданий
Расчётный расход газа на отопление
жилых и общественных зданий, коммунально-бытовых предприятий определяется по
формуле [2]:
МДж/год , (6)
где tвн, tр.о, tр.в, tср.о -
соответственно температура внутреннего воздуха отапливаемых зданий, расчётная
наружная температура для проектирования отопления, расчётная наружная
температура для проектирования вентиляции, средняя температура наружного
воздуха за отопительный сезон, оС [1];
К, К1 - коэффициенты, учитывающие
расходы теплоты на отопление и вентиляцию общественных зданий, принимаемые при
отсутствии данных соответственно 0,25 и 0,4;- среднее число часов работы
системы вентиляции общественных зданий в течение суток, принимаемое при
отсутствии данных в размере 16 часов;- жилая площадь отапливаемых зданий, м2;
ηо - КПД отопительной системы,
принимаемое для котельных работающих на газообразном топливе в пределах
0,8-0,85.о - укрупнённый показатель максимального часового расхода теплоты на
отопления жилых зданий, принимаемый по [2] кДж/ч.
МДж/год
3.4 Потребление газа на
централизованное горячее водоснабжение зданий
Расчётный расход газа на горячее
водоснабжение жилых и общественных зданий, коммунально-бытовых предприятий
определяется по формуле [2]:
|
МДж/год,(7)
|
|
где qг.в - укрупнённый показатель среднечасового
расхода теплоты на горячее водоснабжение жилых зданий, принимаемый по [2] кДж/ч
на 1 чел.;
β - коэффициент,
учитывающий снижение расхода горячей воды в летний период. Принимается для
расчетов: β =0,8 (β= 1 для
курортов);х.л - температура водопроводной воды в летний период , t х.л = 15°С,
х.з - температура водопроводной воды в зимний период, t х.з = 5°С;
ηо - КПД
отопительной системы, принимаемое для котельных работающих на газообразном
топливе в пределах 0,8-0,85.
МДж/год.
3.5 Определение расчетных и годовых
расходов газа
Полученное значение годового расхода на
коммунально-бытовые нужды Qгод используется в дальнейшем для определения
годового расхода газа. Годовой расход газа в м3/ч для любого потребителя
посёлка или района определяется по следующему выражению [2]:
|
м3/ч(8)
|
|
где Qгод - годовой расход теплоты на
коммунально-бытовые нужды, МДж/год;нp - низшая теплота сгорания газа, кДж/м3.
Расчётный расход определяется по формуле, м3/ч
[2]:
р=Km·Vгод, м3/ч, (9)
где Km - коэффициент часового максимума,
принимаемый для различных видов потребителей, в соответствии с [3], по таблицам
П2.1, П2.2 Приложения 2.
Коэффициент часового максимума расхода газа
следует принимать дифференцированно по каждой обособленной зоне газоснабжения,
снабжаемой от одного источника. Коэффициент часового максимума для населённых
мест принимается в зависимости от общей численности населения, обслуживаемого
данными газовыми сетями, одинаковыми для всех районов, гидравлически связанных
между собой. Для районных сетей, гидравлически не связанных между собой, Km
принимается отдельно для каждого района.
Значения коэффициента часового максимума расхода
газа на хозяйственно-бытовые нужды в зависимости от численности населения,
снабжаемого газом, в соответствии с [3], приведены в таблице 2.1, Приложения 2.
Значения коэффициента часового максимума при
расчете расхода газа нужды отопления, вентиляции и ГВС зависит от климатических
данных объекта проектирования и определяется по формулам [2]:
|
(10)
|
|
где m- число часов включения газовых приборов в
периоды максимального потребления газа.
Исходные данные и полученные
расчётные значения годовых и расчётных расходов газа на коммунальные и бытовые
нужды сводятся в таблицу 3.
Таблица 3 - Годовые и расчетные
расходы газа на бытовые и коммунальные нужды микрорайона
|
Расход
газа на:
|
Годовой
расход газа
|
Число
часов использования максимума
|
Часовой
расход газа, мᶾ/ч
|
|
МДж/год
|
мᶾ/год
|
|
|
|
1
|
2
|
3
|
4
|
5
|
|
Бытовые
нужды
|
1090600
|
32742,8
|
1/530
|
61,8
|
|
Мелкие
бытовые нужды
|
54530,0
|
1637,1
|
1/1800
|
0,9
|
|
Акушерский
пункт
|
3245760,0
|
97446,5
|
1/2000
|
48,7
|
|
О
и В
|
10411621,2
|
312585,1
|
1/2612
|
119,7
|
|
ГВС
|
3377830,2
|
101411,6
|
1/2612
|
38,8
|
|
Всего:
|
269,9
|
4. ОБОСНОВАНИЕ ОПТИМАЛЬНОГО РАДИУСА
ДЕЙСТВИЯ ГРП
При проектировании систем газопровода населенных
пунктов возникает необходимость определения оптимального количества точек
питания сети низкого давления.
Необходимо определить оптимальное число ГРП и
правильно разместить их на территории посёлка. Увеличение числа ГРП уменьшает
радиус действия каждого из них, и, следовательно, уменьшает диаметры газопроводов
после ГРП и металловложения в сеть низкого давления, но это приводит к
удорожанию системы за счёт стоимости самих ГРП [2].
Каждый ГРП должен быть размещен в центре района
его действия и как можно ближе к центру нагрузки района. Если данные центры не
совпадают (зоны разной этажности), ГРП необходимо размещать в наименьшем
расстоянии к зоне повышенной нагрузки. При определении места для ГРП необходимо
соблюдать все нормы СНиПа и правила безопасности госгортехнадзора по размещению
и допустимым расстояниям до здания, дорог, сооружений.
Под радиусом действия ГРП понимают среднее
расстояние по прямой от ГРП до точек встречи потоков газа на границе раздела.
Для ГРП питающего сеть низкого давления
оптимальная производительность принимается в пределах 1500-2000 м3/ч. При
оптимальном радиусе действия 0,5-1км с учётом этих показателей количества ГРП
определяется по формуле:
где ΣQhгод
- суммарный расход газа через городские ГРП.= 189,04/1500 = 0,126 < 1
Исходя из полученных данных и расчетов, в д.
Подсосенье Великоустюгского района Вологодской области необходимо построить
одно ГРП.
5. ГИДРАВЛИЧЕСКИЙ РАСЧЕТ НАРУЖНЫХ
ГАЗОВЫХ СЕТЕЙ НИЗКОГО ДАВЛЕНИЯ
В основе проектирования наружных газовых сетей
лежит гидравлический расчёт газопроводов. Проектирование газовых сетей проходит
в соответствии со строительными нормами [3],[4], и правилами безопасности [5]
для газораспределительных систем.
Целью гидравлического расчета является
определение диаметров газопроводов, подводящих газ потребителям. Полученных
диаметры должны быть такими, чтобы суммарные потери давления от ГРП до самого
удаленного дома не должны превышать располагаемый перепад давления.
При разработке дипломного проекта для
распределительного газопровода в д. Подсосенье Великоустюгского района
Вологодской области принимаем тупиковую систему газоснабжения.
Наиболее экономичными являются тупиковые сети, у
которых участки соединены последовательно и имеют одинаковые удельные перепады
давления.
Расчет газопроводов осуществляется вначале от
ГРП до самого удаленного потребителя, а после рассчитываются все ответвления от
основного расчетного пути. Потери давления от местных сопротивлений принимают
равными 10% от потерь давления от трения.
Трассы газопровода проектируют исходя из условий
минимальной протяженности сети с учетом транспортировании потребителями газа
кратчайшим путем.
Максимальное давление газа на вводе в жилой дом
не должно превышать 3 кПа. Располагаемый перепад давления, составляет 1800 Па,
на который проектируются газопроводы низкого давления, из которых 400 Па
приходиться на допустимые потери давления во внутридомовых газопроводах, а 200
Па - в качестве потерь во внутридворовых газопроводах.
По данным генерального плана выполняется схема
прокладки газопроводов, на данной схеме указываются проектные газопроводы, их
диаметры, а также указываются устанавливаемые отключающие устройства. Для
выбора места заложения газопровода учитывается характер проезда и застройки,
число вводов, конструкция дорожного покрытия, удобства эксплуатации
газопровода, подземных сооружений и т.д.
Диаметры газопроводов определяют посредством
гидравлического расчёта, исходя из условия обеспечения бесперебойного снабжения
газом всех потребителей в часы максимального его потребления. При
проектировании газопроводов определяют диаметр труб на основе значений
расчётного расхода газа и удельных потерь давления [2].
Весь путь разбивается на участки с неизменным
расходом газа. Для каждого участка определяются длина участка и расход газа.
Расход газа отдельными жилыми домами и группами
жилых домов определяется с помощью коэффициентов одновременности [2]:
м3/ч (12)
где kо - коэффициент
одновременности, принимаемый по таблице П3 приложения 3 [3];- номинальный
расход газа на прибор или группу приборов (например, газовая плита и
водонагреватель), устанавливаемых в квартирах,м3/ч;- число однотипных приборов
или групп приборов;- число типов приборов или групп приборов.
Номинальный расход газа на прибор
определяется по формуле, м3/ч[2]:
м3/ч, (13)
где Qном - теплопроизводительность
газового прибора, кДж/ч;нр -низшая теплота сгорания природного газа, кДж/м3.
Результаты расчета приведены в
таблице 4.
Таблица 4 - Расчетные расходы газа
на участках
|
№
уч-ка
|
ПГ-4
|
Vр,
м3/ч
|
|
Vном
|
n
|
kо
|
обществ
|
|
1
|
2
|
3
|
4
|
5
|
6
|
|
0-1
|
1,208
|
76
|
0,215
|
169,31
|
189,04
|
|
Ветка
1
|
|
1-2
|
1,208
|
63
|
0,219
|
49,63
|
66,30
|
|
2-3
|
1,208
|
24
|
0,233
|
|
6,76
|
|
3-4
|
1,208
|
23
|
0,233
|
|
6,47
|
|
4-5
|
1,208
|
22
|
0,234
|
|
6,22
|
|
5-6
|
1,208
|
20
|
0,235
|
|
5,68
|
|
6-7
|
1,208
|
20
|
0,235
|
|
5,68
|
|
7-8
|
1,208
|
18
|
0,237
|
|
5,15
|
|
8-9
|
1,208
|
17
|
0,238
|
|
4,89
|
|
9-10
|
1,208
|
16
|
0,239
|
|
4,62
|
|
10-11
|
1,208
|
14
|
0,243
|
|
4,11
|
|
11-12
|
1,208
|
13
|
0,245
|
|
3,85
|
|
12-13
|
1,208
|
7
|
0,28
|
|
2,37
|
|
13-14
|
1,208
|
6
|
0,28
|
|
2,03
|
|
14-15
|
1,208
|
5
|
0,29
|
|
1,75
|
|
15-16
|
1,208
|
4
|
0,35
|
|
1,69
|
|
16-17
|
1,208
|
3
|
0,45
|
|
1,63
|
|
17-18
|
1,208
|
2
|
0,65
|
|
1,57
|
|
18-19
|
1,208
|
1
|
1
|
|
1,21
|
|
Ответвления
|
|
2-25
|
1,208
|
39
|
0,227
|
49,63
|
60,33
|
|
25-26
|
1,208
|
37
|
0,228
|
49,63
|
59,82
|
|
26-27
|
1,208
|
29
|
0,231
|
49,63
|
57,73
|
|
27-28
|
1,208
|
28
|
0,232
|
49,63
|
57,48
|
|
28-29
|
1,208
|
20
|
0,235
|
49,63
|
55,31
|
|
29-30
|
1,208
|
12
|
0,248
|
49,63
|
53,23
|
|
30-30*
|
|
|
|
0,91
|
|
|
30-31
|
1,208
|
12
|
0,248
|
48,72
|
52,32
|
|
31-31*
|
|
|
|
48,72
|
|
|
31-32
|
1,208
|
12
|
0,248
|
|
3,60
|
|
10-23
|
1,208
|
2
|
0,65
|
|
1,57
|
|
23-24
|
1,208
|
1
|
1
|
|
1,21
|
|
12-20
|
1,208
|
6
|
0,28
|
|
2,03
|
|
20-21
|
1,208
|
4
|
0,35
|
|
1,69
|
|
21-22
|
1,208
|
2
|
0,65
|
|
1,57
|
|
Ветка
2
|
|
1-33
|
1,208
|
13
|
0,245
|
119,67
|
123,52
|
|
33-34
|
1,208
|
13
|
0,245
|
|
3,85
|
|
34-35
|
1,208
|
9
|
0,258
|
|
2,80
|
|
35-36
|
1,208
|
7
|
0,28
|
|
2,37
|
|
36-37
|
1,208
|
5
|
0,29
|
|
1,75
|
|
37-38
|
1,208
|
3
|
0,45
|
|
1,63
|
|
38-39
|
1,208
|
1
|
1
|
|
1,21
|
|
Ответвления
|
|
33-33*
|
|
|
|
119,67
|
|
Принимая ориентировочные потери давления от
местных сопротивлений в газопроводах равными 10% от потерь давления от трения,
находят допустимые удельные потери давления от трения, Па/м по формуле [2]:
Па/м, (14)
где
- длина пути от ГРП до самого
удаленного потребителя, м;
- длина i-го участка, м;
,1 - коэффициент, учитывающий потери
давления от местных сопротивлений;
∆Pр -допустимые потери
давления, Па.
Общие допустимые потери давления
(расчетный перепад давления) принимают в соответствии с нормами, исходя из типа
газовых сетей и составят 200 Па в качестве потерь во внутридворовых
газопроводах.
Зная расчетный расход газа Vр на
участке и допустимые удельные потери давления ∆Р/l, с помощью номограмм
Приложение 4 [2],определяют диаметр участка газопровода, мм.
Для принятого диаметра газопровода
находят действительные удельные потери ∆Р/l, Па/м;
Для каждого участка определяют
потери давления по формуле [2]:

, (15)
Суммируют потери давления на всех
участках от ГРП до самого удаленного потребителя и сравнивают полученное
значение
с
располагаемым перепадом
.
Если
лежит в пределах 0÷0,1, расчет
считается верным.
При
следует уменьшить принятые диаметры
газопроводов.
Если величина
, диаметры
следует увеличить, так как в противном случае потери давления от ГРП до
последнего потребителя превысят располагаемый перепад давления, и потребители
не получат.
После расчета основного газопровода
выполняется расчет ответвлений по такой же методике. Однако располагаемый
перепад давления для каждого ответвления будет разным и может быть найден как
[2]:

, (16)
где
- потери давления при движении газа
от ГРП до данного ответвления, Па.
Гидравлический расчёт сетей низкого
давления представлен в таблице 5.
Таблица 5 - Гидравлический расчёт
наружных газопроводов низкого давления
|
№
уч-ка
|
Lуч,
м
|
Vр,
мᶾ/ч
|
(ΔР/l)доп,
Па*м
|
d,мм
|
(ΔР/l)дейст,
Па*м
|
ΔРуч,
Па
|
|
1
|
2
|
3
|
4
|
5
|
6
|
7
|
|
0-1
|
21,8
|
189,04
|
0,271
|
160х14,6
|
0,6
|
14,39
|
|
Ветка
1
|
|
|
1-2
|
14,7
|
66,30
|
0,271
|
140х12,7
|
0,18
|
2,91
|
|
2-3
|
41,4
|
6,76
|
|
63х5,8
|
0,25
|
11,39
|
|
3-4
|
55,7
|
6,47
|
|
63х5,8
|
0,25
|
15,32
|
|
4-5
|
33,4
|
6,22
|
|
63х5,8
|
0,24
|
8,82
|
|
5-6
|
89,7
|
5,68
|
|
63х5,8
|
0,18
|
17,76
|
|
6-7
|
80,3
|
5,68
|
|
63х5,8
|
0,18
|
15,90
|
|
7-8
|
24,0
|
5,15
|
|
50х4,6
|
0,4
|
10,56
|
|
8-9
|
22,2
|
4,89
|
|
50х4,6
|
0,37
|
9,04
|
|
9-10
|
44,1
|
4,62
|
|
50х4,6
|
0,35
|
16,98
|
|
10-11
|
37,2
|
4,11
|
|
50х4,6
|
0,27
|
11,05
|
|
11-12
|
8,4
|
3,85
|
|
50х4,6
|
0,21
|
1,94
|
|
12-13
|
23,2
|
2,37
|
|
40х3,7
|
0,3
|
7,66
|
|
13-14
|
51,2
|
2,03
|
0,271
|
40х3,7
|
0,25
|
14,08
|
|
|
14-15
|
24,6
|
1,75
|
|
40х3,7
|
0,2
|
5,41
|
|
|
15-16
|
1,69
|
|
40х3,7
|
0,19
|
4,62
|
|
|
16-17
|
19,5
|
1,63
|
|
40х3,7
|
0,17
|
3,65
|
|
|
17-18
|
25,7
|
1,57
|
|
32х3
|
0,39
|
11,03
|
|
|
18-19
|
30,7
|
1,21
|
0,271
|
32х3
|
0,27
|
9,12
|
|
|
Ответвления
|
|
|
2-25
|
33,4
|
60,33
|
4,550
|
75х6,8
|
4,00
|
146,96
|
|
|
25-26
|
13,7
|
59,82
|
|
75х6,8
|
3,80
|
57,27
|
|
|
26-27
|
62,8
|
57,73
|
|
75х6,8
|
3,70
|
255,60
|
|
|
27-28
|
43,9
|
57,48
|
|
75х6,8
|
3,70
|
178,67
|
|
|
28-29
|
37,5
|
55,31
|
|
75х6,8
|
3,50
|
144,38
|
|
|
29-30
|
32,4
|
53,23
|
|
75х6,8
|
3,30
|
117,61
|
|
|
30-31
|
64,0
|
52,32
|
|
75х6,8
|
3,20
|
225,28
|
|
|
31-32
|
37,6
|
3,60
|
|
25х2,3
|
4,50
|
186,12
|
|
|
10-23
|
66,5
|
1,57
|
0,164
|
40х3,7
|
0,164
|
12,00
|
|
|
23-24
|
13,4
|
1,21
|
|
40х3,7
|
0,13
|
1,92
|
|
|
12-20
|
90,4
|
2,03
|
0,123
|
25х2,3
|
0,13
|
12,93
|
|
|
20-21
|
36,1
|
1,69
|
|
40х3,7
|
0,13
|
5,16
|
|
|
21-22
|
30,3
|
1,57
|
|
40х3,7
|
0,12
|
4,00
|
|
|
Ветка
2
|
|
|
1-33
|
12,3
|
123,52
|
0,498
|
140х12,7
|
0,44
|
5,95
|
|
|
33-34
|
45,7
|
3,85
|
|
40х3,7
|
0,42
|
21,11
|
|
|
34-35
|
87,0
|
2,80
|
|
40х3,7
|
0,38
|
36,37
|
|
|
35-36
|
63,3
|
2,37
|
|
32х3
|
0,58
|
40,39
|
|
|
36-37
|
39,2
|
1,75
|
|
32х3
|
0,42
|
18,11
|
|
|
37-38
|
37,2
|
1,63
|
|
32х3
|
0,30
|
12,28
|
|
|
38-39
|
71,0
|
1,21
|
|
25х2,3
|
0,65
|
50,77
|
|
|
|
|
|
|
|
|
|
|
|
|
|
|
|
|
|
|
|
|
6. ГАЗОРЕГУЛЯТОРНЫЙ ПУНКТ
.1 Общие сведения
Газорегуляторный пункт служит для снижения
давления газа, поступающего из городских распределительных сетей, до заданного
и поддержания его постоянным независимо от расхода. Поскольку в жилых домах
используются газовые приборы (плиты, водонагреватели), оснащенные атмосферными
горелками с номинальным давлением газа 2 кПа, то на выходе из сетевого ГРП,
питающего сети низкого давления, поддерживается давление 3 кПа.
ГРП сооружаются в виде отдельно стоящих зданий
или шкафных регуляторных установок (ШРУ), устанавливаемых на специальные опоры.
ГРП и ШРУ размещаются внутри жилого массива на расстоянии от зданий,
сооружений, железнодорожных и трамвайных путей и воздушных линий
электропередачи, определенном СНиП [4]. На вводах и выводах газопроводов из
здания ГРП в колодцах устанавливают отключающие устройства не ближе 5 и не
дальше 100 м от здания ГРП. Предохранительный запорный клапан (ПЗК)
устанавливается по ходу газа перед регулятором давления. Предохранительный
сбросной клапан (ПСК) устанавливается после регулятора давления. Для учета
расхода газа используются измерительные диафрагмы с дифманометрами или газовые
счетчики.
Измерительные диафрагмы устанавливаются до
регулятора давления на прямолинейных горизонтальных участках газопроводов
длиной не менее 10 условных диаметров до и 5 условных диаметров после
диафрагмы. Газовые счетчики устанавливают на прямолинейных участках длиной ≥5
Dy до счетчика и ≥3 Dу, после него.
Продувочные газопроводы размещаются после
первого отключающего устройства и на байпасе. Условный диаметр продувочных
газопроводов должен быть не менее 20 мм.
Условный диаметр сбросного трубопровода,
отводящего газ от ПСК, должен быть равным условному диаметру выходного патрубка
клапана, но не менее 20 мм. Продувочные и сбросные трубопроводы выводятся на 1
м выше крыши ГРП и должны иметь на конце устройства, защищающие их от попадания
атмосферных осадков. Трубопроводы, отводящие газ от ПСК шкафных регуляторных
установок, размещаемых на опорах, должны быть выведены на высоту не менее 4 м
от уровня земли.
Для снабжения газом потребителей в период
ревизии и ремонта ГРП сооружается обводной газопровод (байпас). Диаметр
обводного газопровода в соответствии с требованиями СНиП [4] должен быть не
менее диаметра седла клапана регулятора давления газа.
В данном дипломном проекте предусмотрена
установка шкафного газорегуляторного пункта ГРПШ-05-2У1.
Шкафной ГРП (ШРУ) является готовым промышленным
изделием. Это металлический шкаф, внутри которого смонтированы все необходимое
оборудование, арматура и средства измерения. Подбор ШРУ производится в
зависимости от типа регулятора, обеспечивающего пропускную способность, и
давления газа на входе и выходе из ШРУ.
6.2 Назначение и принцип работы ГРПШ
Газорегуляторные пункты ГРПШ применяются: в
системах газоснабжения сельских и городских населенных пунктах,
коммунально-бытовых зданиях, объектах промышленного и сельскохозяйственного
назначения, и т. д.
Шкафные газорегуляторные пункты ГРПШ
предназначены для редуцирования высокого или среднего давления на требуемое,
автоматического поддержания заданного выходного давления, и автоматического
отключения подачи газа при аварийном повышении или понижении выходного давления
от допустимых заданных значений, очистки газа поставляемого потребителю по ГОСТ
5542-87.
Условия эксплуатации пункта должны
соответствовать климатическому исполнению У1 (ХЛ1) категории 1 по ГОСТ
15150-69, для работы окружающей среды от -40 до +60°С (от -60 до +60°С). По
индивидуальному заказу предприятие-изготовитель выпускает пункты с обогревом.
Обогреватель устанавливается под днищем металлического шкафа и используется в
холодное время года.
Газорегуляторный пункт ГРПШ состоит из
металлического шкафа, в котором установлено технологическое оборудование. Согласно
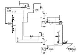
функциональной схеме, в соответствии с рисунком 1, работает следующим образом.
Газ по входному трубопроводу через входной кран
1, поступает в фильтр 4 (где происходит очистка газа от механических примесей,
окалины и пыли), затем поступает к регулятору давления газа 5, где происходит
снижение давления газа до установленного значения и поддержание его на заданном
уровне, и далее через выходной кран 1 поступает к потребителю.
При повышении выходного давления выше
допустимого заданного значения открывается предохранительный сбросной клапан 6,
и происходит сброс газа в атмосферу.
При дальнейшем повышении или понижении
контролируемого давления газа сверх допустимых пределов срабатывает
предохранительно-запорный клапан, встроенный в регулятор, перекрывая вход газа
в регулятор. На входном газопроводе установлены манометры 2 предназначенные для
замера входного давления и определения перепада давления на фильтрующей
кассете. По индивидуальному заказу для удобства обслуживания газового фильтра,
устанавливается датчик перепада давления ДПД-5 или ДПД-10, либо индикатор
перепада давления ИПД-5 или ИПД-10. Максимально допустимое падение давление на
кассете фильтра - 10кПа.
В случае ремонта оборудования газ поступает к
потребителю через резервную линию. При необходимости используются обе линии
одновременно, пропускная способность при этом возрастает. На газопроводе после
входного крана и после регулятора давления газа предусмотрены продувочные
трубопроводы.
газопровод безопасность плотность
сварка
Рисунок 1 - Функциональная схема ГРПШ: 1 - кран
шаровой КШ-50 - 4 шт; 2 - входной манометр - 1 шт; 3 - кран шаровой КШ-20 - 4
шт; 4 - фильтр типа ФГ с ИПД - 2 шт; 5 - регулятор давления газа - 2 шт; 6 -
клапан предохранительный сбросной КПС-Н - 1 шт; 7 - кран шаровой КШ-15 - 7 шт;
8 - штуцер под водяной манометр; 9 - регулятор РДСГ-1-1.2 - 1 шт; 10 -
отопитель ГИИВ-3.65 - 1 шт; 11 - клапан КГЭ-15М - 1 шт.
На рисунке 2 представлен габаритный чертеж ГРПШ.
Рисунок 2 - Габаритный чертеж ГРПШ: 1 - Рвх (Ду
50); 2 - вентиляционный патрубок; 3 - продувочный патрубок (Ду 20); 4 - вход
КПС-Н (Ду 15); 5 - Рвых (Ду 65); 6 - подвод импульса к регулятору (Ду 15); 7 -
выход КПС-Н (Ду 20)
6.3 Подбор оборудования газорегуляторного
пункта
Необходимо подобрать регулятор давления в
зависимости от его пропускной способности, ПЗК и газовый фильтр, условный
диаметр которых должен соответствовать диаметру регулятора давления; также
побирается тип ПСК.
В качестве регуляторов давления в ГРП, питающих
сети низкого давления газа, устанавливаются регуляторы давления типа РДБК 1; в
ШРУ используются также регуляторы низкого давления Dу 32 и Dy 50. Регуляторы
давления выбираются по расчетному (максимальному часовому) расходу газа при требуемом
перепаде давления. Пропускная способность таких регуляторов определяется, по
паспортным данным заводов-изготовителей, полученным экспериментальным путем.
Регулятор давления подберем используя формулу
[6]:
|
,
м3/ч,(17)
|
|
где индекс «т» - табличное значение параметра;и
Vт - пропускная способность регулятора, м3/ч;
r и rт- плотность газа
при нормальных условия, кг/м3;
и
- перепад давления в регуляторе,
МПа;
Р1 и Р1т - абсолютное входное
давление газа, МПа;
Р2 и Р2т - абсолютное выходное
давление газа, МПа.
Абсолютное входное давление на входе
в ГРП определим по формуле:
|
Р1
= РВВ - (∆РДИАФР +∆РФ +∆РПЗК +∆РЗ), МПа,
|
(18)
|
Р1 = 320-(5+5+4+3)+101,3=404,3 кПа
Абсолютное давление газа после регулятора
давления на выходе из ГРП определим по формуле:
|
Р2
= ∆РМАГ + РАБС, МПа,(19)
|
|
Р2 = 0,1916+101,3=101,49 кПа
Р2 / Р1 = 101,49 / 404,3 = 0,25
м3/ч
Проверка:
Подбираем регулятор давления
РДНК-400М с РТВХ = 0,6МПа, Dу =50 мм, диаметр седла = 16 мм.
В качестве устройства для очистки
газа от механических примесей применяется фильтр сетчатый газовый типа ФС-50 с
диаметром присоединительного патрубка Dу=50мм, длиной 250мм, массой 14 кг.
Качественная очистка газа позволяет повысить герметичность запорных устройств,
а также увеличить межремонтное время их эксплуатации за счет уменьшения износа
уплотняющих поверхностей.
Для снабжения жилого массива на
выходе из ГРП поддерживается низкое давление газа, поэтому в ГРП принимается к
установке предохранительный запорный клапан типа ПКН, который обеспечивает
автоматическое отключение подачи газа при выходе контролируемого давления за
установленные верхний и нижний пределы. Принимаем к установке ПКН - 50 с
пределом настройки давления: верхний 0,001-0,06 МПа, нижний 0,0003 - 0,003 МПа.
Максимальное давление в корпусе 1,2 МПа; размеры 230х415х50мм; массой 35 кг.
Предохранительный сбросной клапан
служит для защиты газовой аппаратуры от недопустимого повышения давления газа в
сети. В случае повышения давления, газ через клапан сбрасывается в атмосферу.
Требуемая, пропускная способность предохранительного сбросного клапана
определяется как:
|
Vтр
= 0,0005Vmax, м3/ч,
|
(20)
|
где Vmax - пропускная способность регулятора при
расчетных входном и выходном давлениях газа, м3/ч.тр = 0,0005·189,04=0,09
м3/ч
Принимаем к установке предохранительный сбросной
клапан типа КПС-Н с параметрами: заводская настройка давления срабатывания
клапана 3 кПа, максимальное рабочее давление на входе 6 кПа, габариты
85х85х100, масса 0,5 кг.
В случае ремонта оборудования газ поступает к
потребителю через резервную линию редуцирования (или байпас), где газ по
входному трубопроводу через входной кран, фильтр, поступает к регулятору
давления газа, где происходит снижение давления газа до установленного значения
и поддержание его на заданном уровне, и далее через выходной кран поступает к
потребителю.
На основной и резервной линиях редуцирования
после входного крана, после регулятора давления предусмотрены продувочные
трубопроводы.
Запорная арматура (задвижки, вентили, пробковые
краны), должна быть рассчитана на газовую среду. Главными критериями при выборе
запорной арматуры являются условный диаметр DУ и исполнительное давление РУ.
Задвижки применяются как с выдвижными, так и с
не выдвижными шпинделем. Первые предпочтительней для надземной установки,
вторые - для подземной.
Вентили применяют в тех случаях, когда
повышенной потерей давления можно пренебречь, например, на импульсных линиях.
Пробковые краны имеют значительно меньшее
гидравлическое сопротивление, чем вентили. Их различают по затяжке конической
пробки на натяжные и сальниковые, а по методу присоединения к трубам - на
муфтовые и фланцевые.
Материалом для изготовления запорной арматуры
служат: углеродистая сталь, легированная сталь, серый и ковкий чугун, латунь и
бронза.
Запорная арматура из серого чугуна применяется
при рабочем давлении газа не более 0,6 МПа. Стальная, латунная и бронзовая при
давлении до 1,6 МПа. Рабочая температура для чугунной и бронзовой арматуры
должна быть не ниже -35 оС, для стальной не менее -40 оС.
На входе газа в ГРП следует применять стальную
арматуру, или арматуру из ковкого чугуна. На выходе из ГРП при низком давлении
можно применять арматуру из серого чугуна. Она дешевле стальной.
Условный диаметр задвижек в ГРП должен
соответствовать диаметру газопроводов на входе и выходе газа. Условный диаметр вентилей
и кранов на импульсных линиях ГРП или ГРУ рекомендуется выбирать равным 20 мм
или 15 мм.
В таблице 6 приведены технические характеристики
ГРПШ-05-2У1.
Таблица 6 - Технические характеристики
ГРПШ-05-2У1
|
Наименование
|
ГРПШ-05-2У1
|
|
Регулируемая
среда
|
Природный
газ по ГОСТ 5542
|
|
Регулятор
давления газа
|
РДНК-400М
|
|
Максимальное
входное давление, МПа
|
0,6
|
|
Диапазон
настройки выходного давления, кПа
|
2,0
- 0,5
|
|
Пропускная
способность, м³ /ч, при
входном давлении, Мпа:
|
РДНК-400М
|
|
При
Рвх: 0,05 МПа
|
55
|
|
При
Рвх: 0,1 МПа
|
100
|
|
При
Рвх: 0,2 МПа
|
180
|
|
При
Рвх: 0,3 МПа
|
300
|
|
При
Рвх: 0,4 МПа
|
400
|
|
При
Рвх: 0,5 МПа
|
500
|
|
При
Рвх: 0,6 МПа
|
600
|
|
Неравномерность
регулирования, %
|
±10
|
|
Диапазон
срабатывания запорного клапана, кПа:
|
|
При
повышении входного давления, кПа:
|
не
менее 0.5 Р вых.
|
|
При
понижении входного давления, кПа:
|
1.25
Р вых. +-10%
|
|
Клапан
предохранительный сбросной
|
ПСК-Н
|
|
Давление
начала срабатывания сбросного клапана, кПа
|
1.15
Р вых.
|
|
Температура
окружающего воздуха, °С
|
-40…+60
|
|
Система
обогрева
|
ГАЗОВОЕ
«ДА» / «НЕТ»
|
|
Расход
для системы обогрева, м³ /ч
|
0,05±15%
|
|
Присоединительные
размеры: входного патрубка, мм выходного патрубка, мм импульса, мм
|
Ду
50 Ду 65 Ду 15
|
|
Соединение:
входного патрубка, выходного патрубка, импульса
|
Сварное,
по ГОСТ 16037-80
|
|
Межремонтный
интервал (ТР, ТО)
|
3
|
|
Средний
срок службы, лет
|
30
|
|
Назначенный
срок службы, лет
|
30
|
|
Масса,
кг
|
150
|
6.4 Меры безопасности
. Пункт газорегуляторный шкафной соответствует
требованиям ГОСТ 12.2.003, ПБ 12-529, СНиП 42-01(СП62.13330.2011).
. К обслуживанию пункта допускаются лица,
прошедшие проверку знаний в соответствии с ПБ 12-529, имеющие соответствующее
удостоверение, а так же изучившие конструкцию и работу изделия согласно
настоящему руководству по эксплуатации и паспортам, РЭ на комплектующее
оборудование.
. При испытании и пуске в работу пункта запорную
арматуру (краны, вентили) открывать медленно и плавно.
. Пункт заземлить в соответствии с требованиями
ПУЭ (Правил Устройства Электроустановок). В месте заземления должен быть знак
заземления.
. Дверки пункта должны закрываться и запираться.
. На дверках пункта должна быть
предупредительная надпись «ОГНЕОПАСНО-ГАЗ».
. В случае появления запаха газа, нарушения
нормальной работы пункта, необходимо вызвать представителя эксплуатационной или
аварийной службы газового хозяйства.
6.5 Техническое обслуживание
При эксплуатации газораспределительного пункта
должны выполняться следующие работы:
осмотр технического состояния в определенные
сроки, устанавливаемые производственной инструкцией эксплуатирующей организации
и обеспечивающие безопасность и надежность в эксплуатации;
проверку параметров включения предохранительных
запорных и сбросных клапанов - не реже одного раза в 3 месяца, а также по
окончании ремонта оборудования;
техническое обслуживание, проводимое не реже
одного раза в 6 месяцев;
текущий ремонт не реже одного раза в 5 лет.
Осмотр технического состояния (обход) должен
производиться двумя рабочими.
Во время осмотра технического состояния пункта
должны контролироваться: давление газа до и после регулятора, надежность взвода
и срабатывания клапана-отсекателя, перепад давления на фильтре, отсутствие
утечек газа (с помощью мыльной эмульсии).
При техническом обслуживании пункта должны
выполняться:
проверка предохранительных клапанов и плотности
закрытия отключающих устройств;
проверка плотности соединений и арматуры,
устранение утечек газа;
очистка и осмотр фильтра;
перенабивка сальников и смазка трущихся частей;
определение чувствительности и плотности
мембран;
продувка импульсных трубок;
проверка параметров настройки запорных и
сбросных клапанов.
7. АВТОМАТИЗАЦИЯ ГАЗОРЕГУЛЯТОРНОГО
ПУНКТА
.1 Общие положения
Автоматизация - это применение технических
средств, экономико-математических методов и систем управления, с целью
освобождения человека частично или полностью от непосредственного участия в
процессах получения, преобразования, передачи и использования энергии,
информации или материала[7].
Автоматизация позволяет повысить
производительность труда
<https://ru.wikipedia.org/wiki/%D0%9F%D1%80%D0%BE%D0%B8%D0%B7%D0%B2%D0%BE%D0%B4%D0%B8%D1%82%D0%B5%D0%BB%D1%8C%D0%BD%D0%BE%D1%81%D1%82%D1%8C_%D1%82%D1%80%D1%83%D0%B4%D0%B0>,
улучшить качество продукции
<https://ru.wikipedia.org/wiki/%D0%9A%D0%B0%D1%87%D0%B5%D1%81%D1%82%D0%B2%D0%BE_%D0%BF%D1%80%D0%BE%D0%B4%D1%83%D0%BA%D1%86%D0%B8%D0%B8>,
оптимизировать
<https://ru.wikipedia.org/wiki/%D0%9E%D0%BF%D1%82%D0%B8%D0%BC%D0%B0%D0%BB%D1%8C%D0%BD%D0%BE%D0%B5_%D1%80%D0%B5%D1%88%D0%B5%D0%BD%D0%B8%D0%B5>
процессы управления, отстранить человека от производств, опасных для здоровья.
Автоматизация, за исключением простейших случаев, требует комплексного,
системного подхода к решению задачи. В состав систем автоматизации входят
датчики
<https://ru.wikipedia.org/wiki/%D0%94%D0%B0%D1%82%D1%87%D0%B8%D0%BA>
(сенсоры <https://ru.wikipedia.org/wiki/%D0%A1%D0%B5%D0%BD%D1%81%D0%BE%D1%80>),
устройства ввода
<https://ru.wikipedia.org/wiki/%D0%A3%D1%81%D1%82%D1%80%D0%BE%D0%B9%D1%81%D1%82%D0%B2%D0%BE_%D0%B2%D0%B2%D0%BE%D0%B4%D0%B0>,
управляющие устройства <https://ru.wikipedia.org/wiki/%D0%A3%D0%BF%D1%80%D0%B0%D0%B2%D0%BB%D1%8F%D1%8E%D1%89%D0%B5%D0%B5_%D1%83%D1%81%D1%82%D1%80%D0%BE%D0%B9%D1%81%D1%82%D0%B2%D0%BE>
(контроллеры
<https://ru.wikipedia.org/wiki/%D0%9A%D0%BE%D0%BD%D1%82%D1%80%D0%BE%D0%BB%D0%BB%D0%B5%D1%80>),
исполнительные устройства <https://ru.wikipedia.org/wiki/%D0%98%D1%81%D0%BF%D0%BE%D0%BB%D0%BD%D0%B8%D1%82%D0%B5%D0%BB%D1%8C%D0%BD%D0%BE%D0%B5_%D1%83%D1%81%D1%82%D1%80%D0%BE%D0%B9%D1%81%D1%82%D0%B2%D0%BE>,
устройства вывода
<https://ru.wikipedia.org/wiki/%D0%A3%D1%81%D1%82%D1%80%D0%BE%D0%B9%D1%81%D1%82%D0%B2%D0%BE_%D0%B2%D1%8B%D0%B2%D0%BE%D0%B4%D0%B0>,
компьютеры. Применяемые методы вычислений иногда копируют нервные и
мыслительные функции человека. Весь этот комплекс средств обычно называют
системами.
Автоматизация ГРП предназначена для
оперативно-диспетчерского контроля за режимом работы ГРП, распределением и
поступлением природного газа в газоснабжающей сети, что позволяет повысить
эффективность, надежность и безопасность эксплуатации системы
газораспределения.
Качество работы газорегуляторной
установки является одним из важнейших факторов, определяющих безопасность,
надежность и экономичность функционирования системы газоснабжения населённого
пункта в целом и отдельных потребителей (объектов), входящих в эту систему.
Этим обусловлено то, что при создании автоматизированных систем управления
технологическими процессами газоснабжения особую роль отводят контролю и
управлению работой газораспределительной установкой, а точнее основного
технологического оборудования (регуляторов давления, ПЗК, ПСУ, фильтров и
запорных устройств), из которого состоят газораспределительные установки.
Современное оборудование для
газораспределительных сетей сегодня невозможно представить без
контрольно-измерительных приборов и устройств автоматики. Это продиктовано
возрастающими требованиями к информационному обеспечению и безопасности систем
газораспределения и газопотребления. При этом требования распространяются не
только на новые объекты газораспределения, но и на техническое перевооружение
существующих городских и поселковых газовых сетей низкого давления.
Вероятно, что весь объем
технологических параметров от газорегуляторных систем невозможно обработать без
хорошо оснащенных централизованных пунктов сбора информации и высоконадежной
разветвленной сети передачи данных. Долгое время для решения данного рода задач
использовались городские телефонные сети или радиорелейные линии. Первые были
дороги в обслуживании, а вторые малоэффективны в условиях города или поселка. С
развитием систем сотовой связи эти проблемы были полностью решены. На
сегодняшний день ГРП оснащенный GSM-модемом.
Газораспределительные станции
оснащаются самым современным оборудованием автоматизированного управления на
базе контроллеров CompactLogix фирмы Allen-Bradley и I-8000 фирмы ICP DAS. На основе
этих контроллеров выпускаются шкафы контроля и управления газорегуляторным
пунктом ШКУ ГРП, которыми оснащаются газорегуляторные пункты шкафного и
блочного исполнения.
Шкаф контроля и управления
газораспределительным пунктом предназначен для неизменного дистанционного
контроля технологических параметров газорегуляторного пункта по каналам
мобильной связи. ШКУ ГРП осуществляет сбор, регистрацию и передачу
электрических сигналов с датчиков температуры, положения, давления, первичных и
вторичных преобразователей, а также обеспечивает, при необходимости,
формирование сигналов управления запорно-регулирующей арматурой, вентиляционной
системой и другими устройствами.
Наличие искробезопасных интерфейсов
и программное обеспечение позволяет производить сбор, обработку, хранение и
передачу информации с приборов измерения расхода газа.
Основной задачей системы
автоматического регулирования является - поддержание требуемого давления во
времени в различных точках газовой сети. Регулирование давления газа производится
на и газорегуляторных пунктах (ГРП) и газораспределительных станциях (ГРС).
Схемой автоматизации ГРП или ГРС
кроме регулирования давления газа предусматриваются:
) контроль давления газа до и после
узлов редуцирования, расходы газа и температуры;
) сигнализация падения давления
газа;
) автоматическая защита (применяются
автоматические отсекатели и предохранительные клапаны);
) дистанционное переключение или
отключение узлов редуцирования.
Для управления и контроля работой
ГРП применяют системы телемеханики (например "Ритм - 1", "Защита
- 2" и др.).
В зависимости от комплектации ШКУ
ГРП осуществляет сбор, передачу электрических сигналов и регистрацию:
с датчиков температуры и давления;
о перепаде давления на фильтре;
загазованности внутри шкафа;
о неутвержденном вскрытии помещений
и других параметров по требованию заказчика.
В зависимости от требований
заказчика газорегуляторные пункты могут быть укомплектованными:
датчиками избыточного давления для
контроля входного и выходного давления;
датчиком перепада давления для
замера перепада давления на фильтре.
Достоинство газорегуляторных
пунктов, оснащенных шкафами контроля и управления состоит в следующем:
укомплектованная поставка
оборудования;
удобное расположение оборудования
автоматизации внутри газорегуляторных пунктов, обеспечивает доступ при
обслуживании;
дистанционный доступ к настройкам
ШКУ ГРП по каналам мобильной связи;
высокий уровень автоматизации на
базе современного промышленного контроллера;
низкая себестоимость комплектующих
изделий;
гибкость аппаратной конфигурации и
программного обеспечения;
высокая надежность и качество.
7.2 Характеристика оборудования
Главной задачей телеметрии шкафного
газорегуляторного пункта является контроль технологического процесса на
удаленном объекте, контроль газового хозяйства и введения диспетчерской службой
работы по сбору, непрерывному контролю и архивированию состояния значений
технологических параметров, с оповещением специалистов аварийно-диспетчерской
службы по аварийно-пороговым показателям состоянии эксплуатируемого
оборудования.
Сбор сигналов по каналу
телеизмерений и каналу телесигнализации осуществляется контроллером системы
телеметрии с последующей передачей данных на диспетчерский пункт. Контроллер
является неотъемлемой частью автоматизированной системы сбора данных и
управления любого необслуживаемого объекта, для которого обязательным условием
является возможность удаленного мониторинга рабочих процессов, удаленное
управление процессами и гибкая настройка работы АСУ без выезда на объект.
Передача сигналов осуществляется по каналу связи стандарта GSM/GPRS.
Для измерения давления газа на входе
и выходе применяются микроэлектронные датчики давления во взрывозащищенном
исполнении МИДА-ДИ-13П-Вн, которые предназначенные для непрерывного
пропорционального преобразовании значений давления природного газа в
унифицированный выходной сигнал постоянного тока.
Измерение перепада давления на
фильтре газа осуществляется посредством датчика Метран-150CD, выполненного во
взрывозащитном исполнении.
Температура воздуха в
технологическом отделении, а так же температура газа на входе и выходе
измеряются с помощью термопреобразователей сопротивления во взрывонепроницаемой
оболочке ТСМУ0104Exd / АГ-02Exd.
Положение дверей в технологическом
отделении ШРП определяется с помощью взрывозащищенных путевых выключателей
ВПВ-1А-21ХЛ1. Положение двери шкафа электрического определяется с помощью
охранного извещателя ИО102-2.
Положение предохранительно-запорных
клапанов определяется с помощью датчиков конечных положений взрывозащищенными
ДКПГ-1-10.
Метрологическая карта средств
автоматизации и спецификация (упрощенная) контурной схемы автоматизации
приведены в таблице 7 и в таблице 8.
Таблица 7 - Метрологическая карта средств
автоматики
|
№
п/п
|
Наименование
оборудования
|
Предел
измерений
|
Диапазон
показаний шкалы прибора
|
Длина
шкалы
|
Цена
деления прибора
|
Чувствительность
прибора
|
Класс
точности
|
Погрешность
измерения
|
|
1
|
2
|
3
|
4
|
6
|
7
|
8
|
9
|
|
1
|
Датчик
давления МИДА-ДИ-13П-Вн
|
0...1,6
МПа
|
-
|
-
|
-
|
0,25
|
-
|
±0,2
|
|
2
|
Датчик
измерения перепада давлений на фильтре Метран-150 CD
|
1,25...63
кПа
|
-
|
-
|
-
|
0,2
|
-
|
±0,075
|
|
3
|
Термопреобразователь
сопротивления ТСМУ0104Exd/АГ-02Exd
|
-50...100
оС
|
-
|
-
|
-
|
-
|
0,25
|
±0,1
|
|
4
|
Выключатель
путевой взрывозащищенный ВПВ-1А-21ХЛ1
|
-60...+40
оС
|
-
|
-
|
-
|
-
|
-
|
±0,1
|
|
5
|
Датчик
конечных положений ДКПГ-1-10
|
-50...70
оС
|
-
|
-
|
-
|
0,2
|
-
|
±1,5
|
|
6
|
Термозонд
1187 / 4 БГ
|
-50...100
оС
|
-
|
-
|
-
|
-
|
В
|
±0,25
|
Таблица 8 - Спецификация контурной схемы
автоматизации
|
Позиция
|
Наименование
|
Обозначение
|
Количество
|
|
1
|
Датчик
избыточного давления МИДА-ДИ-13П-Вн-92-0,5/ 1,6МПа-01-М20-УБ
|
|
1
|
|
2,
8
|
Термозонд
ТС 1187/4 БГ/100М/ (-50... 100) / 2/80/Ø8/0,5
|
|
3
|
|
Корпус
головки с измерительным преобразователем ТСМУ 0140Exd/АГ-02 Exd9/ (-50...100)
/ t5070/ 05
|
|
|
|
3,
4
|
Датчик
разности давлений (0-16)кПа Метран-150CD2- 2-2-1-1-L3-А-М5-ЕМ-S5-Q4-SC-РС
|
|
2
|
|
5,
6
|
Датчик
конечных положений герконовый ДКПГ-1-10
|
|
2
|
|
7
|
Датчик
избыточного давления МИДА-ДИ-13П-Вн-У2-0,25/0,4МПа-0,1-М20-УБ
|
|
1
|
|
9,
10
|
Выключатель
путевой взрывозащищенный ВПВ-1А-21ХЛ1
|
|
2
|
8. ТЕХНИКО-ЭКОНОМИЧЕСКАЯ
ЭФФЕКТИВНОСТЬ ИСПОЛЬЗОВАНИЯ ТЕПЛОЭЛЕКТРОГЕНЕРАТОРА НА ГРП
.1 Общие данные о
теплоэлектрогенераторе
Удаленность линий электропередач, частые
нарушения в подаче электроэнергии по сетям централизованного электроснабжения
являются основными причинами использования автономных источников питания. Для
устранения этой проблемы на ГРП выгоднее установить теплоэлектрогенератор.
Теплоэлектрогенераторы используются для катодной
защиты газопроводов от коррозии, питания изолированных от стационарного
электроснабжения узлов учета, питания средств автоматики и телемеханики, входят
в состав автономного источника питания.
Для преобразования тепловой энергии в
электрическую можно использовать термоэлектрические модули (ТЭМ). В основе
работы термоэлектрического модуля лежит эффект Пельтье, открытый в 1834 г.
Единичным элементом термоэлектрического модуля
является термопара, состоящая из двух разнородных элементов с p- и n- типом
проводимости. Элементы соединяются между собой при помощи коммутационной
пластины из меди. В качестве материала элементов традиционно используются
полупроводники на основе висмута, теллура, сурьмы и селена.
Термоэлектрический модуль (Элемент Пельтье)
представляет собой совокупность термопар, электрически соединенных, как
правило, последовательно. В стандартном термоэлектрическом модуле термопары
помещаются между двух плоских керамических пластин на основе оксида или нитрида
алюминия (рис. 3). Количество термопар может изменяться в широких пределах - от
единиц до сотен пар, что позволяет создавать ТЭМ практически любой холодильной
мощности - от десятых долей до сотен ватт.
Рисунок 3 - Термоэлектрический генераторный
модуль в разрезе
Действие термоэлектрогенератора основано на
использовании термоэлектрического эффекта, сущность которого заключается в том,
что при нагревании места соединения (спая) двух разных металлов между их
свободными концами, имеющими более низкую температуру, возникает разность
потенциалов, или так называемая термоэлектродвижущая сила (термо-ЭДС). Если
замкнуть такой термоэлемент (термопару) на внешнее сопротивление, то по цепи
потечет электрический ток. Таким образом, при термоэлектрических явлениях
происходит прямое преобразование тепловой энергии в электрическую [8].
Генераторный термоэлектрический модуль 40 мм.
Рисунок 4 - Генераторный термоэлектрический
модуль 40мм
Характеристики: Температура горячей стороны -
300⁰C;
Температура холодной стороны - 30⁰C;
Выходное напряжение (V) - 5,6 В; Выходной ток (A) -1,8 А; Выходная мощность (W)
-10 Вт; Тепловой поток через модуль(W) ≈ 192 Вт; Плотность теплового
потока ≈ 12 Вт / см2;
Цена - 2600 руб.
Генераторный термоэлектрический модуль 56 мм.
Характеристики: Температура горячей стороны -
300⁰C;
Температура холодной стороны - 30⁰C;
Выходное напряжение (V) - 7,2 В; Выходной ток (A) -3 А; Выходная мощность (W) -
21,6 Вт; Тепловой поток через модуль(W) ≈ 415 Вт; Плотность теплового
потока ≈ 13,2 Вт / см2;
Цена - 4650 руб.
8.2 Классификация
теплоэлектрогенератора
Теплоэлектрогенераторы - полностью
автоматизированные машины, собранные в единый контейнер, в основе которых -
электрогенератор с приводом от двигателя внутреннего сгорания.
Электрический генератор - это
устройство, в котором неэлектрические виды энергии (механическая, химическая,
тепловая) преобразуются в электрическую
<https://ru.wikipedia.org/wiki/%D0%AD%D0%BB%D0%B5%D0%BA%D1%82%D1%80%D0%B8%D1%87%D0%B5%D1%81%D1%82%D0%B2%D0%BE>
энергию
<https://ru.wikipedia.org/wiki/%D0%AD%D0%BD%D0%B5%D1%80%D0%B3%D0%B8%D1%8F>.
Электрогенераторы в зависимости от
вида преобразующейся энергии делятся на [9]:
термоэлектрические (преобразуют
тепловую энергию в электрическую);
электромеханические (механическая
работа
<https://ru.wikipedia.org/wiki/%D0%9C%D0%B5%D1%85%D0%B0%D0%BD%D0%B8%D1%87%D0%B5%D1%81%D0%BA%D0%B0%D1%8F_%D1%80%D0%B0%D0%B1%D0%BE%D1%82%D0%B0>
преобразуется в электрическую
<https://ru.wikipedia.org/wiki/%D0%AD%D0%BB%D0%B5%D0%BA%D1%82%D1%80%D0%B8%D1%87%D0%B5%D1%81%D1%82%D0%B2%D0%BE>
энергию);
химические источники тока (энергия
протекающих химических реакций превращается в электрическую);
фотоэлемент (преобразует энергию
фотонов в электрическую энергию
<https://ru.wikipedia.org/wiki/%D0%AD%D0%BB%D0%B5%D0%BA%D1%82%D1%80%D0%B8%D1%87%D0%B5%D1%81%D0%BA%D0%B0%D1%8F_%D1%8D%D0%BD%D0%B5%D1%80%D0%B3%D0%B8%D1%8F>);
магнитогидро(газо)динамические
генераторы
<https://ru.wikipedia.org/wiki/%D0%9C%D0%B0%D0%B3%D0%BD%D0%B8%D1%82%D0%BE%D0%B3%D0%B8%D0%B4%D1%80%D0%BE%D0%B4%D0%B8%D0%BD%D0%B0%D0%BC%D0%B8%D1%87%D0%B5%D1%81%D0%BA%D0%B8%D0%B9_%D0%B3%D0%B5%D0%BD%D0%B5%D1%80%D0%B0%D1%82%D0%BE%D1%80>
(энергия рабочего тела движущегося в магнитном поле
<https://ru.wikipedia.org/wiki/%D0%9C%D0%B0%D0%B3%D0%BD%D0%B8%D1%82%D0%BD%D0%BE%D0%B5_%D0%BF%D0%BE%D0%BB%D0%B5>,
преобразуется в электрическую энергию <https://ru.wikipedia.org/wiki/%D0%AD%D0%BB%D0%B5%D0%BA%D1%82%D1%80%D0%B8%D1%87%D0%B5%D1%81%D0%BA%D0%B0%D1%8F_%D1%8D%D0%BD%D0%B5%D1%80%D0%B3%D0%B8%D1%8F>).
Термоэлектрогенератор - это
техническое устройство (электрический генератор
<https://ru.wikipedia.org/wiki/%D0%AD%D0%BB%D0%B5%D0%BA%D1%82%D1%80%D0%B8%D1%87%D0%B5%D1%81%D0%BA%D0%B8%D0%B9_%D0%B3%D0%B5%D0%BD%D0%B5%D1%80%D0%B0%D1%82%D0%BE%D1%80>),
предназначенное для прямого преобразования тепловой энергии
<https://ru.wikipedia.org/wiki/%D0%A2%D0%B5%D0%BF%D0%BB%D0%BE%D0%B2%D0%B0%D1%8F_%D1%8D%D0%BD%D0%B5%D1%80%D0%B3%D0%B8%D1%8F>
в электричество
<https://ru.wikipedia.org/wiki/%D0%AD%D0%BB%D0%B5%D0%BA%D1%82%D1%80%D0%B8%D1%87%D0%B5%D1%81%D1%82%D0%B2%D0%BE>
посредством использования в его конструкции термоэлементов (термоэлектрических
материалов).
Выделяют следующие типы применяемых
термоэлектрогенераторов:
Топливные: тепло от сжигания топлива
(природный газ <https://ru.wikipedia.org/wiki/%D0%93%D0%B0%D0%B7>, нефть
<https://ru.wikipedia.org/wiki/%D0%9D%D0%B5%D1%84%D1%82%D1%8C>, уголь
<https://ru.wikipedia.org/wiki/%D0%A3%D0%B3%D0%BE%D0%BB%D1%8C>) и тепло
от горения пиротехнических составов (шашек).
Радиоизотопные
<https://ru.wikipedia.org/wiki/%D0%A0%D0%B0%D0%B4%D0%B8%D0%BE%D0%B8%D0%B7%D0%BE%D1%82%D0%BE%D0%BF%D0%BD%D1%8B%D0%B5_%D0%B8%D1%81%D1%82%D0%BE%D1%87%D0%BD%D0%B8%D0%BA%D0%B8_%D1%8D%D0%BD%D0%B5%D1%80%D0%B3%D0%B8%D0%B8>:
тепло от распада изотопов (распад не контролируется и работа определяется
периодом полураспада
<https://ru.wikipedia.org/wiki/%D0%9F%D0%B5%D1%80%D0%B8%D0%BE%D0%B4_%D0%BF%D0%BE%D0%BB%D1%83%D1%80%D0%B0%D1%81%D0%BF%D0%B0%D0%B4%D0%B0>).
Атомные: тепло атомного реактора
<https://ru.wikipedia.org/wiki/%D0%90%D1%82%D0%BE%D0%BC%D0%BD%D1%8B%D0%B9_%D1%80%D0%B5%D0%B0%D0%BA%D1%82%D0%BE%D1%80>
(уран-233 <https://ru.wikipedia.org/wiki/%D0%A3%D1%80%D0%B0%D0%BD-233>,
уран-235 <https://ru.wikipedia.org/wiki/%D0%A3%D1%80%D0%B0%D0%BD-235>,
плутоний-238
<https://ru.wikipedia.org/wiki/%D0%9F%D0%BB%D1%83%D1%82%D0%BE%D0%BD%D0%B8%D0%B9-238>,
торий <https://ru.wikipedia.org/wiki/%D0%A2%D0%BE%D1%80%D0%B8%D0%B9>),
как правило, здесь термоэлектрогенератор - вторая и третья ступень
преобразования.
Солнечные: тепло от солнечных
коллекторов (зеркала, линзы, тепловые трубы).
Утилизационные: Тепло из любых
источников, выделяющих сбросное тепло (выхлопные и печные газы и др).
Термоэлектрогенераторы
подразделяются:
а) по интервалу рабочих температур -
на низко-, средне - и высокотемпературные (диапазоны температур
20-300;300-600;600-1000 о С);
б) по области применения - на
космические, морские, наземные и т. д.;
в) по типу источника тепла - на
изотопные, солнечные, газовые и т. д.
8.3 Конструкция
теплоэлектрогенератора и расчет потребной электрической мощности
Теплоэлектрогенератор представляет
собой термобатареи, набранные из полупроводниковых термоэлементов (термопар),
соединённых последовательно или параллельно; теплообменники горячих и холодных
спаев термобатарей.
Термопара состоит из двух
разнородных электродов, которые с одной стороны скручены и спаяны (этот конец
называют - "рабочий конец", так как именно его помещают в измеряемую
среду), а с другой стороны разведены между собой, к которым подключаются
вторичные приборы (приборы серии КСП - потенциометры; регистраторы серии
Мемограф, ВиЭР и т.д.) через термоэлектрические провода.
Для защиты термоэлектродов от
механических повреждений и агрессивного действия среды, а также удобства
установки на технологическом оборудовании применяют защитную арматуру. Материал
и исполнение арматуры могут быть различными в зависимости от назначения и
области применения. Наиболее широко в качестве материалов металлической
защитной арматуры используют высоколегированные стали и коррозионностойкие,
жаропрочные и жаростойкие сплавы на основе железа, никеля, хрома и добавок
алюминия, кремния, марганца. В настоящее время наибольшее распространение в
качестве защитной арматуры высокотемпературных термопреобразователей получил
молибден.
Батареи термоэлектрического
генераторного модуля (ТГМ) заключены в герметичные контейнеры, заполненные
инертным газом во избежание окисления и старения полупроводников. Плоские или
цилиндрические конструкции теплоэлектрогенератора снабжаются устройствами для
подвода тепла на горячих спаях и для его отвода на холодных спаях
полупроводниковых термостолбиков.
Определяющая роль в термоэлектрогенераторе
принадлежит эффекту термо-ЭДС (Зебека). Эффект Зебека, открытый в 1821 г.
гласит: если концы разомкнутой электрической цепи, состоящей из двух
разнородных проводников, поддерживаются при различных температурах, то в такой
цепи возникает термоэлектродвижущая сила, прямо пропорциональная разности
температур ее концов.
Полупроводниковые материалы,
использующиеся в таких генераторах, должны иметь для как можно большего
коэффициента термо-ЭДС, хорошую электропроводность и малую теплопроводность.
Последнее необходимо для того, чтобы получить значительный перепад температуры
между холодными и горячими спаями кристаллов.
Чаще всего температура горячих спаев
таких генераторов лежит в пределах Т=600-800 ºC. В настоящее
время наиболее часто для изготовления термопар используют платину,
платинородий, хромель, алюмель [12].
Примем термопару - ТХА (К) -
хромель-алюмель.
ЭДС термопары найдем по формуле:
где α - коэффициент
термо-ЭДС, мкВ/ оС;
Т1 - температура проводника 1, оС;
Т2 - температура проводника 2, оС.
Е=41∙(800-20)=31,9 мВ
8.4 Расчет срока окупаемости по
укрупненным показателям
Капитальные затраты - капитал, использующийся
компаниями для приобретения или модернизации физических активов (жилой и
промышленной недвижимости, оборудования, технологий).
К капитальным затратам относятся: затраты на
строительство и оборудование новых предприятий, зданий и сооружений, и затраты
на реконструкцию, расширение и техническое перевооружение действующих
предприятий.
Примем следующие капитальные затраты.
Таблица 9 - Капитальные затраты проекта
|
№
п/п
|
Наименование
работ
|
Затраты,
руб
|
|
1
|
Покупка
оборудования
|
28000
|
|
2
|
Монтаж
оборудования
|
1400
|
|
3
|
Всего:
|
29400
|
Основное назначение теплоэлектрогенератора
заключается в электроснабжении газораспределительной станции (ГРП) и
обеспечении катодной защиты газопроводов от коррозии. Они удобны для
использования в районах, где нет электрической сети, и работают 24 часа в
сутки.
Катодная защита магистральных газопроводов от
коррозии заключается в том, что на трубопроводы подается небольшой
отрицательный относительно земли потенциал, препятствующий окислению железа.
Теплоэлектрогенератор содержит системы
газоподготовки, предназначенные для очистки и предварительного подогрева,
системы газоснабжения; термоэлектрические модули; системы согласования
электрических выходов с нагрузкой; контроллеры, обеспечивающие безопасную
работу установок в автономном режиме; систему связи, для передачи информации.
Электрическая энергия необходима ГРП для
освещения помещения и катодной защиты газопроводов от коррозии. При подключении
к сетям централизованного электроснабжения пришлось бы платить за стоимость
прокладки низковольтной линии электропередач (ЛЭП), а также за потребляемую
электроэнергию по расценкам энергосетей. Чтобы не зависеть от цен на
электроэнергию выгоднее установить автономную систему электроснабжения, в
данном случае - использование теплоэлектрогенератора.
Экономическую выгодность определим по формуле:
|
Э
= 365∙Тэ ∙ N∙24∙10-3, руб/ год,
|
(22)
|
где Тэ - тариф на электроэнергию, Тэ = 5 руб /
кВт∙ч; - мощность установки, кВт.
Зная термо - ЭДС найдем мощность по формуле:
где I - сила тока, А;
Е - термо - ЭДС, мВ.= 6∙31,9=191,4 Вт,
Э = 365∙5∙191,4∙24∙10-3
= 8383 руб / год.
Сроком окупаемости называется продолжительность
периода от начального момента до момента окупаемости.
Начальным моментом обычно является
начало первого шага или начало операционной деятельности. Моментом окупаемости
называется тот наиболее ранний момент времени в расчётном периоде, после
которого текущие чистые денежные поступления
<http://www.finekon.ru/chist%20dohod.php> становятся и в дальнейшем
остаются неотрицательными.
Вычисление данного показателя
является важным, так как дает возможность оценить рисковость проекта и время, в
течение которого нельзя пользоваться вложенным ресурсом.
Срок окупаемости определим по
формуле:
где К - капитальные затраты по проекту, руб.;
Э - полученная экономическая выгода, руб/ год.
ε = 29400 / 8383 = 3,5 год
.5 Расчет срока окупаемости с помощью таблицы
NPV
К основным экономическим параметрам проекта
относятся: капитальные затраты, экономическая выгодность, затраты на
амортизационные отчисления.
К капитальным затратам относятся: затраты на
строительство и оборудование, на монтажно - сборочные работы и доставку
оборудования.
Стоимость теплоэлектрогенератора - 28000 руб.
Монтажно - сборочные работы составляют 5% от
стоимости установки и определяются по формуле:
|
Зм
= 0,05 ∙ Стуст, руб,
|
(25)
|
где Стуст - стоимость установки, руб.
Зм = 0,05 ∙ 28000 = 1400 руб
Все капитальные затраты вносятся в таблицу NPV
со знаком " - ", и записываются в тыс.рублей.
Экономическая выгодность определяется по формуле
(22) и равна Э = 8383 руб /год.
Э = 8383 / 12 /1000 = 0,7 тыс.руб. /мес
В таблицу NPV экономическая выгодность
записывается со знаком “+” в тыс.руб./мес.
Амортизация - ежегодные отчисления в фонд
предприятия платежами, позволяющими скомпенсировать покупку техники за счет
срока амортизации. Срок амортизации принимаем равный 10 лет. Амортизация в год
вычисляется в зависимости от стоимости теплоэлектрогенератора.
З а = 29400 / 10 = 2940 руб. / год
Затраты на ремонт принимаем равными
амортизационным, т.е. З а = З р = 2940 руб. /год.
З а = 2940 / 12 / 1000 = 0,23 тыс. руб. / мес
Амортизационные отчисления вносятся в таблицу
NPV со знаком "-" и записываются в тыс.руб./мес.
Таблица NPV позволяет в любой момент времени
вычислить срок окупаемости проекта, также получить любую информацию о состоянии
проекта ( долги, выплаты и др.).
Рассмотренные выше параметры используем для
определения срока окупаемости с помощью таблицы NPV. Расчет произведен в
программе Microsoft Excel, таблица 10. Используя полученные данные был
определен срок окупаемости, при использовании теплоэлектрогенератора на ГРП,
который составил 77 месяцев, т.е. 6,4 года.
Таблица 10 - Фрагмент расчета срока окупаемости
с помощью таблицы NPV
|
Наименование
/ месяцы
|
1
|
2
|
3
|
…
|
76
|
77
|
78
|
|
0
|
-29,11
|
-28,85
|
|
-0,34
|
0,21
|
0,77
|
|
1.
Капитальные затраты, тыс.руб
|
|
|
|
|
|
|
|
|
а)
стоимость оборудования
|
-28
|
0
|
0
|
|
0
|
0
|
0
|
|
б)
монтаж
|
-1,4
|
0
|
0
|
|
0
|
0
|
0
|
|
2.
Экономия, тыс.руб
|
0,8
|
0,8
|
0,8
|
|
0,8
|
0,8
|
0,8
|
|
3.
Затраты
|
|
|
|
|
|
|
|
|
а)
амортизационные отчисления
|
-0,2
|
-0,2
|
-0,2
|
|
-0,2
|
-0,2
|
-0,2
|
|
4.
Инфляция
|
-0,288
|
-0,286
|
-0,28
|
|
0,002
|
0,01
|
0,013
|
|
5.
Итого
|
-29,11
|
-28,85
|
-28,58
|
…
|
0,21
|
0,77
|
1,33
|
9. БЕЗОПАСНОСТЬ ЖИЗНЕДЕЯТЕЛЬНОСТИ
.1 Эксплуатация объектов систем
газораспределения и газопотребления
К выполнению газоопасных работ допускаются
специалисты и рабочие, руководители, обученные технологии проведения
газоопасных работ, правилами пользования средствами индивидуальной защиты
(спасательными поясами и противогазами), способам оказания первой
помощи(доврачебной), аттестованные и прошедшие проверку знаний в области
промышленной безопасности в объеме настоящих правил.
Проверка теоретических знаний может проводиться
одновременно с оформлением общего протокола, в котором указывается наличие
допуска к выполнению газоопасных работ и аттестацией.
Практические навыки должны отрабатываться на
учебных полигонах с действующими газопроводами и газовым оборудованием или на
рабочих местах с соблюдением мер безопасности, по программам, согласованным с
территориальными органами Госгортехнадзора России.
После проверки знаний, перед допуском к
самостоятельному выполнению газоопасных работ, каждый обязан пройти стажировку,
которая проходит в течение первых десяти смен под наблюдением опытного
работника. Допуск к самостоятельному выполнению газоопасных работ и стажировка
оформляются решением по предприятию.
Проведение аттестации проходит в определенные
сроки: у руководителей и специалистов 1 раз в 3 года; у рабочих 1 раз в 12
месяцев (проверка знаний безопасных методов труда и приемов выполнения работ).
Проверке знаний рабочих должна предшествовать их
дополнительная теоретическая подготовка по программам, разработанным с учетом
профиля работ и утвержденным техническим руководителем организации.
Лица, ответственные за подготовку кадров,
предварительно уведомляют территориальные органы Госгортехнадзора России о
времени и месте проведения аттестации в целях обеспечения участия в работе
аттестационной комиссии представителя территориальных органов Госгортехнадзора
России. Такое уведомление целесообразно подавать не менее чем за 5 дней.
Для лиц, занятых эксплуатацией объектов газового
хозяйства, должны быть разработаны и утверждены руководителем организации:
должностные инструкции, определяющие
обязанности, права и ответственность руководителей и специалистов;
производственные инструкции, соблюдение
требований которых обеспечивает безопасное проведение работ, с учетом профиля
производственного объекта, конкретных требований к эксплуатации газового
оборудования (технических устройств), технологическую последовательность
выполнения работ, методы и объемы проверки качества их выполнения.
К производственным инструкциям по техническому
обслуживанию и ремонту оборудования ГРП, ГРУ и котельных прилагаются
технологические схемы газопроводов и газового оборудования.
На каждый наружный газопровод, электрозащитную
установку, ГРП владельцем составляется эксплуатационный паспорт, содержащий
основные технические характеристики объекта, а также данные о проведенных
капитальных ремонтах.
В каждой организации из числа руководителей или
специалистов, прошедших аттестацию (проверку знаний требований промышленной
безопасности, настоящих Правил и других нормативных правовых актов и
нормативно-технических документов), назначаются лица, ответственные за
безопасную эксплуатацию опасных производственных объектов систем
газопотребления в целом и за каждый участок (объект) в отдельности.
Лица, ответственные за безопасную эксплуатацию
опасных производственных объектов газопотребления, вправе:
осуществлять связь с газоснабжающей
(газораспределительной) организацией, а также организациями, выполняющими по
договору работы по техническому обслуживанию и ремонту;
требовать отстранения от обслуживания газового
оборудования и выполнения газоопасных работ лиц, не прошедших проверку знаний
или показавших неудовлетворительные знания настоящих Правил и других
нормативных правовых актов и нормативно-технических документов, а также
инструкций по безопасным методам и приемам выполнения работ;
осуществлять технический надзор при
реконструкции и техническом перевооружении опасных производственных объектов
газопотребления.
Природные газы, подаваемые потребителям, должны
соответствовать требованиям государственного стандарта, устанавливающего
технические условия для горючего природного газа.
Интенсивность запаха газа (одоризация) должна
обеспечиваться газотранспортной организацией в конечных точках
газораспределительной сети (у потребителя) в пределах 3-4 баллов.
Пункты контроля, периодичность отбора проб, а
также интенсивность запаха газа (одоризация) должны определяться
газораспределительными организациями в соответствии с государственным
стандартом определения интенсивности запаха газа с записью результатов проверки
в журнале.
Величина давления и качество газа на выходе из
газораспределительных станций (ГРС) должна поддерживаться на уровне
номинальной, определенной проектом.
Контроль давления газа в газопроводах поселений
должен осуществляться измерением его не реже 1 раза в 12 мес. (в зимний период)
в часы максимального потребления газа в точках, наиболее неблагополучных по
режиму газоснабжения, устанавливаемых газораспределительной организацией.
Установленные на газопроводах запорная арматура
и компенсаторы должны подвергаться ежегодному техническому обслуживанию и при
необходимости - ремонту.
Сведения о техническом обслуживании заносятся в
журнал, а о капитальном ремонте (замене) - в паспорт газопровода.
Действующие наружные газопроводы должны
подвергаться периодическим обходам, приборному техническому обследованию,
диагностике технического состояния, а также текущим и капитальным ремонтам с
периодичностью, установленной настоящими правилами. При обходе надземных газопроводов
должны выявляться утечки газа, перемещения газопроводов за пределы опор,
наличие вибрации, сплющивания, недопустимого прогиба газопровода, просадки,
изгиба и повреждения опор, состояние отключающих устройств и изолирующих
фланцевых соединений, средств защиты от падения электропроводов, креплений и
окраски газопроводов, сохранность устройств электрохимической защиты и
габаритных знаков на переходах в местах проезда автотранспорта. Обход должен
производиться не реже 1 раза в 3 мес. Выявленные неисправности должны
своевременно устраняться.
При обходе подземных газопроводов должны
выявляться утечки газа на трассе газопровода по внешним признакам и приборами
(отбор и анализ проб) на присутствие газа в колодцах и камерах инженерных
подземных сооружений (коммуникаций), контрольных трубках, подвалах зданий,
шахтах, коллекторах, подземных переходах, расположенных на расстоянии до 15 м
по обе стороны от газопровода; уточняться сохранность настенных указателей,
ориентиров сооружений и устройств электрохимической защиты; очищаться крышки
газовых колодцев и коверов от снега, льда и загрязнений; выявляться пучения,
просадки, оползни, обрушения и эрозии грунта, размывы газопровода паводковыми
или дождевыми водами; контролироваться условия производства строительных работ,
предусматривающие сохранность газопровода от повреждений.
Работы по текущему ремонту должны выполняться по
плану или графику, утвержденному техническим руководителем эксплуатирующей
(газораспределительной) организации.
Капитальный ремонт газопровода, с перекладкой
его по новой трассе должен производиться по проекту. Капитальный ремонт
газопровода без изменения его местоположения допустимо по эскизу, с внесением
изменений в исполнительную документацию. Реконструкция стальных газопроводов
может осуществляться открытым или бестраншейным методом.
9.2 Требования охраны труда при
выполнении работ на ГРП
Режим работы ГРП, в том числе блочных (ГРПБ),
шкафных газорегуляторных пунктов (ШРП) и газорегуляторных установок (ГРУ)
должен устанавливаться в соответствии с проектом.
Параметры настройки регуляторов в ГРП городов и
населенных пунктов для бытовых потребителей должны исходить из максимального
давления на выходе до 0,003 МПа.
Предохранительные сбросные клапаны, в том числе
встроенные в регуляторы давления, должны обеспечить сброс газа при превышении
номинального рабочего давления после регулятора не более чем на 15%; верхний
предел срабатывания предохранительно-запорных клапанов (ПЗК) не должен
превышать номинальное рабочее давление газа после регулятора более чем на 25%.
Колебания давления газа на выходе из ГРП
допускаются в пределах 10% от рабочего давления. Неисправности регуляторов,
вызывающие повышение или понижение рабочего давления, неполадки в работе
предохранительных клапанов, а также утечки газа, должны устраняться в аварийном
порядке.
Включение в работу регулятора давления в случае
прекращения подачи газа должно производиться после выявления причины
срабатывания предохранительно-запорного клапана (ПЗК) и принятия мер по
устранению неисправности.
При техническом обслуживании ГРП с пропускной
способностью регулятора свыше 50 м3/час должны выполняться работы,
предусмотренные при осмотре технического состояния, а также:
проверка работоспособности и герметичности
запорной арматуры и предохранительных клапанов;
проверка плотности всех соединений и арматуры,
устранение утечек газа, осмотр и очистка фильтра;
определение плотности и чувствительности мембран
регулятора давления и управления;
продувка импульсных трубок к
контрольно-измерительным приборам, предохранительно-запорному клапану и
регулятору давления;
проверка параметров настройки запорных и
сбросных клапанов.
Настройка и проверка параметров срабатывания
предохранительных клапанов допускается с помощью регулятора давления, если
верхний предел их срабатывания не превышает 0,003 МПа.
При разборке оборудования отключающие устройства
должны быть закрыты. На границах отключаемого участка устанавливаются заглушки,
рассчитанные на максимальное входное давление газа. Для удобства установки
заглушек при монтаже газопроводов должны предусматриваться фланцевые соединения
для установки поворотной или листовой заглушки с приспособлением для разжима
фланцев и токопроводящей перемычкой.
Техническое обслуживание и текущий ремонт
оборудования газорегуляторных пунктов с гарантированным сроком эксплуатации
может производиться в соответствии с паспортом завода-изготовителя. По
истечению гарантийного срока это оборудование должно пройти сервисное
обслуживание с оформлением акта.
Ремонт электрооборудования ГРП и замена
электроламп должны проводиться при снятом напряжении. Снаружи здания ГРП, на
ШРП и ограждении ГРУ должны быть предупредительные надписи - "Огнеопасно -
газ".
9.3 Требования охраны труда при
сварке полиэтиленовых газопроводов
Не допускается приступать к сварочно-монтажным
работам по строительству и ремонту газопроводов из полиэтиленовых труб без
проекта производства работ или технологической карты, в которых определены
обязательные меры безопасности при их выполнении.
Сварка полиэтиленовых труб и деталей должна выполняться
на открытом воздухе или в специальных помещениях при работающей
приточно-вытяжной вентиляции.
При отрезке и механической обработке
полиэтиленовых труб и деталей необходимо обеспечить надежное их закрепление в
зажимных приспособлениях станков, оборудования.
Работы по очистке и обезжириванию свариваемых
поверхностей полиэтиленовых труб с применением легко воспламеняющихся жидкостей
(ЛВЖ) и горючих жидкостей (ГЖ) должны проводиться на открытом воздухе. При
необходимости проведения указанных работ в помещениях, оснащенных приточной и
вытяжной вентиляцией, следует использовать пожаробезопасные растворы и
препараты.
Места проведения сварочных работ при протяжке
полиэтиленовых труб, а также места их складирования должны быть обеспечены
первичными средствами пожаротушения.
При работе на электрифицированном оборудовании в
сырую погоду электросварщик должен пользоваться диэлектрическими перчатками и
калошами.
Рукоятки нагревательного инструмента должны быть
изготовлены из теплоизоляционного материала, исключающего возможность ожогов.
При использовании нагревательного инструмента с
антиадгезионным покрытием из фторопласта необходимо следить за тем, чтобы его
температура не превышала 280°С, так как при более высокой температуре
фторопласт разлагается с выделением токсичных летучих продуктов.
9.4 Охрана труда при выполнении
работ в колодце, тоннеле, коллекторе, траншее, котловане
Перед спуском в котлован, колодец, тоннель,
коллектор или траншею непосредственный руководитель работ должен произвести
проверку наличия там взрывоопасных и вредных газов с помощью специальных
приборов, проверить наличие у работников спасательных поясов с веревками,
свободные концы которых должны удерживать работники, оставшиеся наверху для
оказания, в случае необходимости, помощи.
Бригада, выполняющая работу в котловане,
колодце, тоннеле, коллекторе, траншее и других сооружениях, должна состоять не
менее чем из трех работников.
Для проведения ремонтных работ действующего
газопровода в котловане, колодце, тоннеле, коллекторе, траншее, не требующих
разборки газового оборудования, разрешается спуск одного работника. В отдельных
случаях разрешается спуск одновременно не более двух работников с надетыми и
застегнутыми спасательными поясами с веревками и приготовленными к применению
противогазами.
При обнаружении в котловане, колодце, тоннеле,
коллекторе или траншее газа работы в них должны быть прекращены, работники
выведены в безопасную зону. До получения разрешения соответствующих организаций
приступать к работе запрещается.
Использование открытого огня, а также
электрического инструмента, вызывающего искрообразование, в колодцах,
коллекторах, котлованах, траншеях и других закрытых сооружениях запрещается.
Для освещения рабочих мест в котловане, колодце,
тоннеле, коллекторе или траншее должны применяться переносные светильники во
взрывозащищенном исполнении. Допускается применение аккумуляторных светильников
шахтного типа. Включение светильников должно быть осуществлено вне рабочего
места (вне котлована, колодца, тоннеля, коллектора или траншеи).
Во время производства буровых работ по трассе
газопровода со стороны движения транспорта должны выставляться
предупредительные знаки на расстоянии 15 м до места производства работ.
Во время обеденного перерыва работникам
запрещается находиться в траншеях, котлованах. Прием пищи в траншеях,
котлованах, колодцах и на других рабочих местах запрещается.
Если для образования скважины при проверке
герметичности газопровода применяется ручной способ забивки клиньев, работникам
запрещается стоять друг против друга, во избежание получения травмы клиньями
или в случае, если кувалда вырвется из рук или соскочит с рукоятки.
В случае применения при выполнении буровых работ
раскаленных клиньев работники должны соблюдать меры предосторожности, чтобы
избежать ожога выброшенными из скважины грунтом или паром. При выполнении таких
работ работники должны надевать защитные очки и рукавицы.
Работы по рытью траншей и котлованов должны
производиться в соответствии с действующими строительными нормами. При рытье
котлованов или траншей по их краям должны оставаться свободные проходы шириной
не менее 0,5 м.
Крутизна откосов траншей и котлованов при
условии естественной влажности грунта и отсутствии грунтовых вод должна
соответствовать установленным нормам.
Конструкция крепления вертикальных стенок
котлованов и траншей глубиной до 3 м должна быть инвентарной. Крепления
выполняют по типовым проектам.
При выполнении земляных работ необходимо
обеспечить систематический контроль за состоянием стен траншей и котлованов и в
случае появления трещин немедленно вывести работников из опасной зоны. В случае
обрушения и осыпания стен необходимо принимать меры по их укреплению.
При сильном притоке грунтовых вод и возможном
выносе частиц грунта применяется шпунтовое ограждение.
Траншеи и котлованы, разрабатываемые в местах
передвижения людей и транспорта, должны иметь ограждения с указательными
знаками и предупредительными надписями, а в темное время суток - сигнальное
освещение согласно требованиям правил дорожного движения.
Переход через траншею или котлован разрешается
только по настилам или переходным мостикам с перилами. Ширина мостиков должна
быть не менее 0,6 м с перилами высотой 1 м.
Спуск в траншею и котлованы разрешается только
по лестницам.
Производить земляные работы в непосредственной
близости (менее 0,3 м) от действующих подземных инженерных коммуникаций
разрешается только с использованием лопат, без резких ударов. Пользоваться
ударным инструментом (лом, кирка, клинья и пневматический и электрический
инструмент) запрещается.
При обнаружении во время проведения земляных
работ кабеля его необходимо подвесить во избежание провеса и разрыва. Если
работы требуют продолжительного времени, кабель следует заключить в деревянный
короб; наступать на него запрещается.
Применяемый пневматический инструмент должен
обеспечивать безопасную работу; рабочие части инструмента должны быть надежно
закреплены.
При разработке грунта экскаватором запрещается
находиться в зоне разворота стрелы экскаватора и в кузове загружаемого
автомобиля (прицепа)[10].
9.5 Техника безопасности при монтаже
внутренних систем
Работники не моложе 18 лет, прошедшие
соответствующую подготовку, имеющие профессиональные навыки для работы
монтажниками, перед допуском к самостоятельной работе должны пройти:
обязательные предварительные (при поступлении на
работу) и периодические (в течение трудовой деятельности) медицинские осмотры
(обследования) для признания годными к выполнению работ в порядке,
установленном Минздравом России;
обучение безопасным методам и приемам выполнения
работ, инструктаж по охране труда, стажировку на рабочем месте и проверку
знаний требований охраны труда.
Монтажники обязаны соблюдать требования
безопасности труда для обеспечения защиты от воздействия опасных и вредных
производственных факторов, связанных с характером работы:
повышенная запыленность и загазованность воздуха
рабочей зоны;
расположение рабочих мест на значительной
высоте;
передвигающиеся конструкции;
обрушение незакрепленных элементов конструкций
зданий и сооружений;
падение вышерасположенных материалов,
инструмента.
Для защиты от механических воздействий
монтажники обязаны использовать предоставляемые работодателями бесплатно:
комбинезоны хлопчатобумажные, рукавицы комбинированные с двумя пальцами,
костюмы на утепляющей прокладке и валенки для зимнего периода года.
При нахождении на территории стройплощадки
монтажники должны носить защитные каски. Кроме того, при работе со шлифовальной
машинкой следует использовать щиток из оргстекла или защитные очки.
Допуск посторонних лиц, а также работников в
нетрезвом состоянии на указанные места запрещается. В процессе повседневной
деятельности монтажники должны:
применять в процессе работы средства малой
механизации, по назначению, в соответствии с инструкциями
заводов-изготовителей;
поддерживать порядок на рабочих местах, очищать
их от мусора, снега, наледи, не допускать нарушений правил складирования
материалов и конструкций;
быть внимательными во время работы и не
допускать нарушений требований безопасности труда.
Монтажники обязаны немедленно извещать своего
непосредственного или вышестоящего руководителя работ о любой ситуации,
угрожающей жизни и здоровью людей, о каждом несчастном случае, происшедшем на
производстве, или об ухудшении своего здоровья, в том числе о появлении острого
профессионального заболевания (отравления).
Работы по монтажу трубопроводов внутренних
систем разрешается вести после приемки объекта (захватки) под монтаж. Монтаж
трубопроводов должен производиться из укрупненных узлов, изготовленных в
заводских условиях. Трубные заготовки, скомплектованные по этажесекциям,
стоякам или осям, поступают на объект в контейнерах, а трубы - связанными в
пакетах. Трубы и трубные заготовки должны быть уложены горизонтально,
прислонять их к стенам не разрешается. Монтаж трубопроводов вблизи действующих
электрических сетей осуществляется только после снятия напряжения. Рабочие
места и подходы к местам монтажа должны быть освещены; работать в плохо
освещенных местах не разрешается.
Использование случайных непроверенных
механизмов, блоков, строп и тросов запрещается. Пеньковые канаты, применяемые
для оттяжек, не должны иметь перетертых или размочаленных мест. Не следует
использовать в качестве грузовых пеньковые канаты. Подачу труб на высоту
следует осуществлять при помощи оттяжки, один конец которой должен находиться в
руках у стоящего внизу рабочего; он удерживает поднимаемый трубопровод от
раскачивания. Снятие стропов с поднятого трубопровода допускается только после
надежного его закрепления [11].
Монтажная зона по возможности должна быть
ограждена; при монтаже должна строго соблюдаться технологическая
последовательность работ; выполнять работы около не огражденных движущихся
механизмов, под работающим мостовым краном, у открытых не огражденных люков,
проемов не разрешается; выполнять работы вблизи неизолированных токоведущих
проводов можно при условии отключения напряжения в проводах; включать и
выключать любое электрооборудование в электросеть может только дежурный
электромонтер; места сварки следует ограждать светонепроницающими экранами.
При обнаружении неисправности в инструменте,
оборудовании, защитных средствах, а также при нарушении правил техники
безопасности рабочим бригады необходимо немедленно прекратить работу и сообщить
об этом своему бригадиру или мастеру.
9.6 Противопожарные мероприятия
При производстве строительно-монтажных работ на
проектируемых объектах необходимо руководствоваться определенными правилами и
требованиями:
«Правилами безопасности в нефтедобывающей
промышленности» РД 08-200-98;
требованиями СНиП 12-03-99 «Безопасность труда в
строительстве»;
ППБ 01-93 «Правила пожарной безопасности в
Российской Федерации».
Монтаж узлов оборудования и звеньев
трубопроводов, воздуховодов вблизи электрических проводов (в пределах
расстояния равного наибольшей длине монтируемого узла) должен производиться при
снятом напряжении.
При невозможности снятия напряжения работы
следует производить по наряду - допуску, утвержденному в установленном порядке.
Для обеспечения противопожарной безопасности
данным проектом предусмотрены следующие мероприятия:
места сварки и установки передвижных
трансформаторов не ближе 5 м от легковоспламеняющихся материалов;
заземление оборудования для предотвращения
разрядов статического электричества.
Для тушения небольших очагов пожара применяют
ручные огнетушители. При использовании огнетушителя в холодное время года (при
хранении его вне здания или в не отапливаемом помещении) обычный заряд
огнетушителя должен быть заменен на зимний. На каждом строящемся объекте должен
быть выбран приказом работник, на которого возлагается ответственность за
пожарную безопасность.
Проектируемый объект содержит систему пожарной
безопасности, которая направлена на предотвращение воздействия на людей опасных
факторов пожара, в том числе их вторичных проявлений [12].
Опасными факторами, воздействующими на людей и
материальные ценности, являются:
пламя и искры;
дым;
повышенная температура окружающей среды;
токсичные продукты горения и термического
разложения;
пониженная концентрация кислорода.
К вторичным проявлениям опасных факторов пожара,
воздействующим на людей и материальные ценности, относятся:
осколки, части разрушившихся конструкций;
электрический ток, возникший в результате выноса
высокого напряжения на токопроводящие части конструкций;
токсичные вещества и материалы, вышедшие из
разрушенных конструкций;
опасные факторы взрыва, происшедшего вследствие
пожара.
В основу предлагаемых противопожарных
мероприятий положены общие принципы, изложенные в ГОСТ 12.1.004-91* «Пожарная
безопасность. Общие требования» [12], в соответствии с которыми пожарная
безопасность объектов на стадии проектирования должна обеспечиваться:
системой противопожарной защиты;
системой предотвращения пожара;
организационно-техническими мероприятиями.
Система предотвращения пожара предусматривает
выполнение мероприятий по исключению условий образования горючей среды и
появления в ней источников зажигания.
На проектируемом объекте это достигается:
ограничением массы и объема горючих веществ и
материалов;
использованием наиболее безопасных способов
размещения горючих веществ и материалов;
изоляцией горючей среды от
источников зажигания;
применением электрооборудования,
соответствующего классу пожароопасной зоны;
применением оборудования и режимов
проведения технологического процесса, исключающих образование статического
электричества;
применением устройств, исключающих
возможность распространения пламени из одного объема в смежный, другими
мероприятиями.
Система противопожарной защиты
включает комплекс мероприятий по защите людей и имущества от воздействия
опасных факторов пожара и ограничению его последствий. Основными способами
защиты людей и имущества от воздействия опасных факторов пожара и ограничения
последствий их воздействия на рассматриваемом объекте являются:
применение объемно-планировочных
решений и средств, обеспечивающих ограничение распространения пожара за пределы
очага;
применение систем коллективной
защиты и средств индивидуальной защиты людей от воздействия опасных факторов
пожара.
Система противопожарной защиты
предусматривает выполнение одной или нескольких следующих задач:
снизить опасность воздействия
опасных факторов пожара на людей до нормативного значения или исключить её
полностью;
локализовать пожар на объекте и
предотвратить распространение пожара на близлежащие объекты;
сохранить работоспособность объекта
в условиях пожара до принятия мер по его локализации или тушению;
снизить опасность воздействия
опасных факторов пожара на близлежащие объекты до нормируемого порогового
значения или исключить полностью;
своевременно передать сообщения о
пожаре (только в совокупности с другими задачами) и сформировать импульс на
управление системой оповещения людей о пожаре, отключение вентиляции;
потушить пожар на объекте.
Организационно-технические
мероприятия включают в себя:
организацию пожарной охраны;
основные виды, количество, размещение
и обслуживание первичных средств пожаротушения, обеспечивающие эффективное
тушение пожара (загорания) и безопасность для природы и людей;
разработку мероприятий по действиям
администрации, рабочих, служащих и населения на случай возникновения пожара и организацию
эвакуации людей.
10. ЭКОЛОГИЧНОСТЬ ПРОЕКТА
Строительство объекта продиктовано
необходимостью подачи газа на коммунально-бытовые нужды (пищеприготовление,
отопление, горячее водоснабжение).
Ввод газопровода в эксплуатацию позволит
осуществить подключение жилых домов к сетям природного газа. Улучшится
экологическая обстановка за счет значительного сокращения выбросов в атмосферу.
Сократится расход таких дорогих видов топлива, как дрова. Отпадает
необходимость в приобретении баллонов сжиженного газа.
Виды воздействия проектируемого объекта на
окружающую среду:
загрязнение атмосферного воздуха выбросами
продуктов сгорания при работе строительной техники, а так же почвы и воды
отходами строительства.
при передвижении строительной техники и транспортных
средств, вред, наносимый почвенно-растительному слою.
засорение всей строительной площадки, а так же
полосы отвода отходами строительного производства.
Данным проектом предусматривается подземная
прокладка газопровода.
С целью уменьшения отрицательного экологического
воздействия на грунты предусматриваются следующие мероприятия:
отвод земель для проведения
строительно-монтажных работ выполняется в строгом соответствии со строительными
нормами;
складирования полуфабрикатов, сырья и отходов
осуществляет подрядная строительная организация;
применение материалов, не оказывающих вредного
воздействия на окружающую среду (воду, воздух, грунт);
испытания газопроводов на герметичность и
прочность, результатом которых, является исключение утечки газа в окружающую
среду;
контроль сварных стыков;
уборка площади строительства от строительного
мусора;
восстановление нарушенных земель.
Проектируемые газопроводы не являются источником
постоянных выбросов вредных веществ. Все выбросы носят эпизодический характер.
В процессе эксплуатации при нормальных условиях работы газопровод не является
источником загрязнения атмосферного воздуха, поверхностных и подземных вод.
Выбросы газа в атмосферу возможны лишь при пуске и продувке газопровода, также
от продувочных и сбросных свечей ГРПШ. Количество этих выбросов не влияет на
размер фоновых загрязнений.
ЗАКЛЮЧЕНИЕ
В дипломном проекте произведен гидравлический
расчет газоснабжения в д. Подсосенье Великоустюгского района Вологодской
области, главной целью которого является определение диаметров газопроводов,
подводящих газ потребителям.
Были определены физические характеристики
природного газа Ухтинского месторождения, используемого для газоснабжения,
которые составили: QнР=33308,12 кДж/м3; ρО=0,7909кг/м3
.
Рассчитана годовая потребность в газе, на
население 264 человек, с помощью удельных норм потребления газа на бытовое -
1082400 МДж/год, нужды торговли и здравоохранения - 3245760 МДж/год, на
отопление и вентиляцию зданий - 10411621,16 МДж/год, на горячее водоснабжение
зданий - 3377830,21 МДж/год. В жилых домах в качестве газовых приборов
установлены четырехкомфорочные газовые плиты ПГ-4.
Также определен расчетный часовой расход газа
(равный 189,04 м3/ч), на который подобрано соответствующее оборудование
шкафного газорегуляторного пункта (ГРПШ): регулятор давления РДНК - 400М,
предохранительный запорный клапан ПКН-50, фильтр газовый сетчатый типа ФС - 50,
предохранительный сбросной клапан КПС-Н.
Подземный газопровод низкого давления
запроектирован из полиэтиленовых труб ПЭ80 SDR11 диаметрами ∅160х14,6,
∅
140х12,7, ∅ 75х6,8, ∅
63х5,8, ∅
50х4,6, ∅
40х3,7, ∅
32х3, ∅
25х2,3. Полиэтиленовые трубы следует соединять муфтами с закладными
нагревателями, а также соединительными элементами из полиэтилена. Обозначение
трассы подземного полиэтиленового газопровода предусматривается путем установки
опознавательных знаков.
Маршрут газопровода проходит по землям общего
пользования с учетом оптимального, надежного и экономически выгодного снабжения
газом потребителей. Интересы землепользователей при этом не затрагиваются.
Подобрана система автоматического контроля и
управления ГРПШ. Рассмотрено ее устройство, составлена спецификация на основные
технические средства автоматизации и метрологическая карта средств
автоматизации.
Рассмотрена эффективность использования
теплоэлектрогенератора на ГРП. Теплоэлектрогенераторы используются для катодной
защиты газопроводов от коррозии, питания изолированных от стационарного
электроснабжения узлов учета, питания средств автоматики и телемеханики, входят
в состав автономного источника питания. Кроме того, удаленность линий
электропередач, частые нарушения в подаче электроэнергии по сетям
централизованного электроснабжения также являются одними из основных причин
использования автономных источников питания.
Проектируемый объект при его эксплуатации не
является источником загрязнения окружающей среды.
СПИСОК ИСПОЛЬЗОВАННЫХ ИСТОЧНИКОВ
1. СП
131.13330.2012. Свод правил. Строительная климатология: актуализированная
редакция СНиП 23-01-99: утв. Минрегионом РФ 30.06.2012 №275. - Введ.
01.01.2013.- Москва: ГУП ЦПП, 2012.-109с.
2. Ионин,
А.А. Газоснабжение: учебник для вузов по специальности «Теплогазоснабжение и
вентиляция» / А.А. Ионин. - Москва: Стройиздат, 1989. - 439 с.
. СП
42-101-2003. Свод правил. Общие положения по проетированию и строительству
газораспределительных систем из металлических и полиэтиленовых труб: утв.
Госстроем РФ 26.06.2003 №112.- Введ. 08.07.2003. - Москва: ГУП ЦПП, 2003.-
237с.
. СП
62.13330.2011*. Свод правил. Газораспределительные системы: актуализированная
редакция СНиП 42-01-2002. С изменением №1: утв. Минрегионом России от
27.12.2010 № 780. - Введ. 01.01.2013. - Москва: ФАУ «ФЦС», 2014. - 66 с.
. ПБ
12-529-03. Правила безопасности систем газораспределения и газопотребления. -
Введ. 18.03.2003. - Москва: ИНФРА-М, 2009. - 146 с.
. Федеральные
нормы и правила в области промышленной безопасности. Правила безопасности сетей
газораспределения и газопотребления: утв. Ростехнадзором 15.11.2013 №542. -
Введ. 31.12.2013. - Москва: НТЦ ПБ, 2014. - 25с.
. Стаскевич,
Н. Л. Справочник по газоснабжению и использованию газа / Н.Л. Стаскевич, Г. Н.
Северинец, Д. Я. Вигдорчик. - Санкт-Петербург: Недра, 1990. - 762 с.
. Ковалев,
Б.К. Вестник газпроммаша / Б.К. Ковалев / Мобильная автоматика газорегуляторных
пунктов. - 2009. - № 3. - С. 59-65.
9. Альтернативная
энергия [Электронный ресурс] офиц. сайт.- Режим доступа:
<http://poselenie.ucoz.ru/publ/6-1-0-45>.
. Термоэлектрогенератор
[Электронный ресурс] офиц. сайт.- Режим доступа:
<https://ru.wikipedia.org/wiki>.
. «Межотраслевые
правила по охране труда при эксплуатации газового хозяйства организаций» (ПОТ
РМ-026-2003), утверждены постановлением Министерства труда и социального
развития Российской Федерации от 12.05.2003 г. № 27.
. Методические
рекомендации по оценке эффективности проектов / Минэкономики РФ, Минфин РФ,
Госстрой РФ, Москва, 1999.- 214 с.
. ГОСТ
12.1.004-91 ССБТ. Пожарная безопасность. Общие требования. - Введ. 01.07.1992.
- Москва: Издательство стандартов, 1996. - 63 с.