Проект газоснабжения дачной застройки на 50 домов в селе Неверовское

  • Вид работы:
    Дипломная (ВКР)
  • Предмет:
    Физика
  • Язык:
    Русский
    ,
    Формат файла:
    MS Word
    1,39 Мб
  • Опубликовано:
    2017-04-10
Вы можете узнать стоимость помощи в написании студенческой работы.
Помощь в написании работы, которую точно примут!

Проект газоснабжения дачной застройки на 50 домов в селе Неверовское

Содержание

Введение

1. Расчет основных элементов системы газоснабжения села Неверовское Вологодского района

1.1 Общее описание села Неверовское. Определение параметров наружного воздуха

1.2 Определение плотности и теплоты сгорания природного газа

2. Обоснование схемы прокладки, расположения и материала наружных газопроводов села Неверовское

2.1 Технологические и конструктивные решения по строительству газопровода низкого давления

2.2 Обоснование выбора способа прокладки и материала трубопровода

2.3 Проект полосы отвода под строительство газопровода низкого давления

3. Определение годового и расчетного часового расхода газа

4. Гидравлический расчет наружных газопроводов низкого давления в селе Неверовское

5. Расчет и подбор оборудования шкафной газорегуляторной установки

5.1 Подбор оборудования газорегуляторной установки

5.1.1 Регулятор давления газа РДП-50Н

5.1.2 Фильтр газовый ФГ-50 Ф1

5.1.3 Клапан предохранительный запорный ПЗК-50 КП1

5.2 Автоматизация шкафной газорегуляторной установки УГРШ-50Н-2-О

6. Проект газификация частного дачного дома

7. Технико-экономическая оценка установки угрш на объектах дачной застройки

8. Безопасность жизнедеятельности при проведении пуска газа в газорегуляторных установках

9. Экологические аспекты загрязнения воздушного бассейна при аварийных выбросах метана из газорегуляторных установок

Заключение

Список использованных источников

Приложения

Введение


Газ - наиболее экологически чистый вид топлива. Его отличают полнота сгорания без дыма и копоти; отсутствие золы после сгорания; легкость розжига и регулирования процесса горения; высокий коэффициент полезного действия использующих топливо установок; экономичность и простота транспортировки к потребителю; возможность хранения в сжатом и сжиженном состоянии; отсутствие вредных веществ.

Немалую роль играет и низкая стоимость добычи газа по сравнению со стоимостью добычи других видов топлива - угля, торфа, нефти.

Природный газ широко применяется как энергетически эффективное и дешевое топливо в быту, сфере бытового обслуживания жилых и общественных зданий, а также в промышленности. В связи с этим одной из приоритетных задач развития газовой промышленности, а также повышения уровня и качества жизни населения является газификация населенных пунктов.

Современные системы газоснабжения представляют собой сложный комплекс, состоящий из газораспределительных станций (ГРС), газовых сетей высокого, среднего и низкого давления, газорегуляторных пунктов и установок (ГРП и ГРУ), и предназначены для обеспечения газообразным топливом населения, коммунально-бытовых, промышленных потребителей.

Система газоснабжения должна обеспечивать бесперебойную и безопасную подачу газа потребителям, отличаться простотой и удобством в эксплуатации и предусматривать возможность отключения отдельных ее элементов для производства профилактических, ремонтных и аварийных работ.

На выбор системы газоснабжения населенного пункта оказывает влияние ряд факторов. Основные из них:

) характер источника газа, свойства газа, степень его очистки и влажности;

) размеры населенного пункта, особенности его планировки и застройки, плотность населения;

) количество и характер промышленных потребителей;

) наличие естественных или искусственных препятствий для прокладки газопроводов.

Специфической особенностью сельских населенных пунктов является небольшая плотность жилой застройки, но, несмотря на небольшие расходы газа при низкой плотности застройки протяженность газораспределительных сетей может быть значительной.

Централизованное теплоснабжение не нашло широкого применения в сельской местности, поэтому при разработке проектов газоснабжения сельских жилых домов предусматривается установка газовых плит и газовых котлов для нагрева воды как для системы отопления, так и для хозяйственных нужд.

С 2002 года Вологодская область участвует в программе газификации регионов Российской Федерации, реализуемой ПАО "Газпром". В рамках этой программы ПАО "Газпром" газифицированы десятки населенных пунктов Вологодской области. В соответствии с утвержденной пятилетней программой развития газоснабжения и газификации Вологодской области на период с 2016 по 2020 годы ПАО "Газпром" планирует построить газопроводы отводы и межпоселковые газопроводы протяженностью около 853 км, а также четыре газораспределительные станции. Это создаст условия для газификации 60 населенных пунктов.

В перспективных планах - развитие газотранспортной системы уже газифицированных районов области и газификация новых районов.

Реализация программы газификации в перспективе позволит повысить процент загрузки существующих газопроводов и газораспределительных станций на территории области, а главное существенно облегчит быт в сельской местности, значительно улучшить качество жизни населения.

газоснабжение газопровод низкое давление

Цель выпускной квалификационной работы - разработка системы газоснабжения села Неверовское Вологодского района, а также подбор оборудования для шкафной газорегуляторной установки.

В ходе написания выпускной квалификационной работы было произведено технико-экономическое обоснование проектных решений, рассчитаны объемы потребления газа, произведен гидравлический расчет системы газоснабжения, выполнен расчет и подбор оборудования газорегуляторного пункта.

1. Расчет основных элементов системы газоснабжения села Неверовское Вологодского района


1.1 Общее описание села Неверовское. Определение параметров наружного воздуха


Село Неверовское входит в состав Подлесного сельского поселения, с точки зрения административно-территориального деления - в Подлесный сельсовет.

Село располагается в юго-восточной части Вологодского района в 20 км от города Вологды и в 22 км от центра муниципального образования Подлесного сельского поселения - поселка Огарково. Ближайшие населённые пункты - Фроловское, Редькино, Ивановское.

Из-за близости к областному центру климатические данные для села принимаем равными климатическим параметрам города Вологды согласно СП 131.13330.2012. Строительная климатология. Актуализированная редакция СНиП 23-01-99*.

Согласно данного СНиП климат Вологодской области умеренно-континентальный. Среднегодовая температура воздуха - 2,3 0С.

Самый холодный месяц - январь, со среднемесячной температурой воздуха - 12,6 0С.

Самый теплый месяц - июль, со среднемесячной температурой - 16,8 0С.

Продолжительность теплого периода - до 205 дней, холодного - 160 дней.

Средняя температура наружного воздуха наиболее холодной пятидневки tн. о = - 32 0С.

Средняя температура наружного воздуха за отопительный период tср. о = - 4,1 0С.

Продолжительность отпительного периода no = 231 день.

В селе преобладает малоэтажная частная застройка, включающая дачные дома, коттеджи и прочие хозяйственные постройки.

1.2 Определение плотности и теплоты сгорания природного газа


В соответствии с районом проектирования в дипломном проекте для обеспечения жителей села Неверовкое природным газом были выбраны магистральный газопровод "Бованенково-Ухта" и шестая нитка магистрального газопровода "Ухта-Торжок" от Бованенковского нефтегазоконденсатного месторождения.

Бованенковское нефтегазоконденсатное месторождение - крупнейшее месторождение полуострова Ямал. Расположено в 40 км от побережья Карского моря, в нижнем течении рек Сё-Яха, Морды-Яха и Надуй-Яха.

Основными параметрами для природного газа являются плотность и теплота сгорания. Результаты расчетов представлены в таблице 1.

Таблица 1 - Характеристика природного газа Бованенковского месторождения

Состав газа

Процентное содержание ri, %

Теплота сгорания Qсн, МДж/м3

Плотность газа при нормальных условиях ρо, кг/м3

Метан СН4

96,4

35,840

0,7168

Этан С2Н6

2,89

63,730

1,3566

Пропан С3Н8

0,05

93,370

2,019

Бутан С4Н10

0,03

123,770

2,703

Пентан С5Н12

0,01

146,340

3,221

СО2

0,22

-

1,9768

Н2S

-

23,490

1,5392

Азот N2 + редкие газы

0,43

-

1,2505

Σ

36,49

0,742


Плотность природного газа при нормальных условиях определяется как плотность газовой смеси в зависимости от содержания и плотности отдельных компонентов по следующей формуле:

, кг/м3 (1.1)

Где ri - объемная доля i-го компонента газовой смеси;

ρi - плотность i-го компонента при нормальных условиях, кг/м3.

Таким образом, плотность природного газа равна:

 

ρ0 = 96,4 × 0,7168 + 2,89 × 1,3566 + 0,05 × 2,019 + 0,03 × 2,703 + 0,01 × 3,221 + 0,22 × 1,9768 + 0,43 × 1,2505 = 0,742 кг/м3.

Низшая теплота сгорания природного газа при нормальных условиях определяется как теплота сгорания газовой смеси в зависимости от содержания и теплоты сгорания отдельных компонентов смеси по формуле:

, МДж/м3 (1.2)

Где ri - объемная доля i-го горючего компонента газовой смеси;

(Qсн) i - теплота сгорания i-го компонента, МДж/м3.

Таким образом, теплота сгорания природного газа равна:

Qсн =96,4 × 35,840 + 2,89 × 63,730 + 0,05 × 93,370 + 0,03 × 123,770 + 0,01 × 146,340 = 36,49 МДж/м3.

2. Обоснование схемы прокладки, расположения и материала наружных газопроводов села Неверовское


2.1 Технологические и конструктивные решения по строительству газопровода низкого давления


Основной целью газификации села Неверовское является повышение уровня и качества жизни населения. Природный газ в сельской местности расходуется на бытовые нужды жителей (приготовление пищи и нагрев воды), а также на отопление жилых домов.

Инженерно-геологические условия для прокладки трассы условно благоприятные. Рельеф по трассе полого волнистый, измененный насыпями проселочных дорог.

Осложняющими факторами для прокладки сети газопровода являются стесненная существующая застройка села, а также стесненные условия для складирования материалов.

Для газоснабжения села Неверовское запроектирована газораспределительная система низкого давления до 0,005 МПа.

Точка врезки проектируемого газопровода - установка газорегуляторная шкафная марки УГРШ-50Н-2-О с низким выходным давлением, с обогревом.

Установка газорегуляторная шкафная УГРШ-50Н-2-О с основной и резервной линиями редуцирования на базе регулятора давления газа прямоточного типа РДП-50Н предназначена для редуцирования давления газа и автоматического поддержания выходного давления в заданных пределах независимо от изменения входного давления и расхода газа. Давление газа в точке подключения к шкафной газорегуляторной установке - 2,6 кПа.

Газопровод идет от УГРШ-50Н-2-О, проходит по территории села и служит для подведения газа к жилым домам.

Газопроводы выходят на стены газифицируемых зданий с установкой отключающей арматуры.

Строительство газопровода в селе предусматривается в один этап. Продолжительность строительства составляет 1,5 месяца.

Газопроводы в селе Неверовское прокладываются на глубине 1,2 м от поверхности земли до верха трубы. С целью удобства прокладки и эксплуатации предполагается, что газопровод будет проложен вдоль дорог.

В зависимости от числа ступеней давления газа в газопроводах системы газоснабжения городов и населенных пунктов делятся на одно-, двух-, трех - и многоступенчатые. Выбор системы газоснабжения зависит от характера планировки и плотности застройки населенного пункта.

Для села Неверовское целесообразно применить одноступенчатую систему газоснабжения, обеспечивающую подачу газа потребителям по газопроводам низкого давления.

Системы газоснабжения населенных пунктов могут быть тупиковыми, кольцевыми и смешанными. Для села Неверовское выбираем тупиковую систему газоснабжения, так как она является наиболее экономичной. В тупиковых газовых сетях газовое топливо поступает потребителю в одном направлении, то есть потребители имеют одностороннее питание.

В зависимости от расположения газопроводы делятся на наружные, внутренние (расположенные внутри зданий), а также подземные (подводные) и наземные (надводные). В системе газоснабжения села запроектированы подземные и наружные газопроводы.

В зависимости от назначения в системе газоснабжения газопроводы делятся на распределительные, газопроводы-вводы, вводные, внутренние, продувочные, сбросные и межпоселковые.

Распределительными являются газопроводы, обеспечивающие подачу газа от источника газоснабжения до газопроводов-вводов к потребителям газа.

Газопроводы-вводы - это часть газопровода, ведущая от места присоединения к распределительному газопроводу до отключающего устройства на вводе.

Вводным газопроводом считают участок от установленного снаружи отключающего устройства на вводе в здание до внутреннего газопровода.

Внутренним газопроводом считают участок от газопровода-ввода или вводного газопровода до места подключения газового прибора потребителя.

Межпоселковым газопроводом является газопровод, включающий все распределительные газопроводы, которые проложены за территорией населенных пунктов.

Сбросные и продувочные газопроводы используют для сбрасывания в атмосферу газа от сбросного устройства и при продувке газопроводов и оборудования.

В целях экономии расхода газа в проекте предусматривается установка отключающих устройств, предотвращающих подачу газа во время ремонтных работ на газопроводе, а также при аварийных ситуациях.

Установка отключающих устройств (кранов стальных шаровых 11с41n1) в подземном исполнении предусмотрена на ответвлениях к застройке по всем газифицируемым улицам.

Установка отключающих устройств (кранов шаровых) в надземном исполнении предполагается на стенах газифицируемых жилых домов. Отключающее устройство следует установить на высоте 1,8 м от земли и на расстоянии не менее 0,5 м от окон и дверей жилого дома.

Для перспективного подключения потребителей газа на конечных участках газопровода предусмотрена установка заглушек.

Трасса проектируемого газопровода проходит по свободным землям села Неверовское, поэтому снос зданий и сооружений, переселение людей, перенос сетей инженерно-технического обеспечения, а также вырубка деревьев и кустарника с выкорчевкой пней не предусматривается.

Проектом также не предусматривается размещение объекта и его инфраструктуры на землях сельскохозяйственного назначения, лесного, водного фондов, землях особо охраняемых природных территорий.

2.2 Обоснование выбора способа прокладки и материала трубопровода


В целях безопасности в селе Неверовское предполагается подземная прокладка газопроводов. Несмотря на то, что строительство подземных газопроводов значительно дороже, чем надземных, на практике чаще всего прибегают к подземной прокладке газопроводов. Дело в том, что трубопровод, проходящий в земле, более защищен, поэтому служит дольше и более безопасен для окружающей среды.

Прокладку газопровода предпочтительнее производить поточным методом с пооперационной разбивкой бригады на звенья - для подчистки, сварных работ, установки арматуры, присыпке труб, засыпки траншеи грунтом.

Работы по строительству газопровода производятся последовательно по участкам малыми механизированными комплексами, оснащенными машинами и механизмами для выполнения следующих работ: разработка траншей и котлованов; устройство оснований; укладка труб, установка арматуры; монтаж запорной арматуры; испытание сети; засыпка траншей и котлованов.

В зависимости от материала труб газопроводы подразделяют на металлические (стальные, медные) и неметаллические (полиэтиленовые).

В данном дипломном проекте по территории села Неверовское запроектированы распределительные и газопроводы-вводы из стали марки 09Г2С, а также полиэтиленовые вводные и внутренние газопроводы.

Сталь марки 09Г2С - сталь конструкционная низколегированная для сварных конструкций. Марка стали 09Г2С широко применяется при производстве труб и другого металлопроката.

В соответствие ГОСТ 19281-89 "Прокат из стали повышенной прочности. Общие технические условия" сталь марки 09Г2С можно расшифровать как сплав, содержащий 0,09 % углерода, 2 % марганца и кремний, количество которого не превышает 1 %.

Заменить сталь 09Г2С можно следующими марками: 09Г2, 09Г2ДТ, 09Г2Т,10Г2С, а также 19Мn-6.

Основное предназначение стали марки 09Г2С - это использование ее для сварных конструкций. Хорошая свариваемость стали обеспечивается благодаря низкому содержанию углерода. Если углерода больше, то в сварном шве могут образовываться микропоры при выгорании углерода и возникать закалочные структуры, что ухудшает качество шва. Еще одно достоинство этой марки состоит в том, что сталь 09Г2С не склонна к отпускной хрупкости, то есть ее вязкость не снижается после процедуры отпуска. Она также устойчива к перегреву и образованию трещин.

Широкое распространение и популярность стали 09Г2С объясняется тем, что ее высокие механические свойства позволяют экономить при изготовлении строительных конструкций. Более того, такие конструкции имеют меньший вес. Устойчивость к низким температурам позволяет применять трубы из стали 09Г2С в условиях крайнего севера для прокладки нефте- и газопроводов.

При строительстве вводных и внутренних газопроводов обычно применяются полиэтиленовые трубы, так как они имеют некоторые преимуществ по сравнению со стальными трубопроводами.

) высокую коррозионную стойкость почти во всех кислотах и щелочах, что исключает необходимость изоляции и электрохимической защиты;

) незначительную массу, что обеспечивает снижение транспортных расходов, а также трудозатрат при их монтаже;

) повышенную пропускную способность благодаря гладкости поверхности;

) высокую прочность при высокой степени эластичности и гибкости.

К недостаткам полиэтиленовых труб можно отнести: горючесть, повышенную окисляемость при нагревании, деструкцию материала при температурах выше 30 0С, изменение свойств под воздействием прямых солнечных лучей, высокий коэффициент линейного расширения.

Таким образом, по территории села Неверовское запроектирована прокладка толстостенных труб из полиэтилена марки ПЭ-80 SDR в соответствии с ГОСТ Р 50838-2009 "Трубы из полиэтилена для газопроводов. Технические условия". Газовые трубы из полиэтилена марки ПЭ-80 обладают повышенной прочностью, стойкостью к растрескиванию и высокой эластичностью.

Срок службы полиэтиленовых газопроводов составляет 50 лет.

При строительстве газопроводов из полиэтиленовых труб значительно сокращается объем земляных работ и продолжительность строительства, так как полиэтиленовые трубы гораздо быстрее монтировать - трубопровод разматывается с барабана и укладывается непосредственно в траншею. Кроме того, транспортировка полиэтиленовых газопроводов значительно дешевле, поскольку они в разы легче металлических труб.

Гибкость и эластичность полиэтилена позволяют применять трубы из него при прокладке газопроводов методом направленного бурения, когда возможны изменения направления трассы и ее изгибы большого радиуса.

Полиэтиленовые трубы, применяемые для строительства газопроводов, должны иметь коэффициент запаса прочности не менее 2,5. Соединения полиэтиленовых труб между собой выполняются деталями с закладными нагревателями. Для перехода с полиэтилена на сталь принимаются неразъемные соединения "полиэтилен-сталь".

Для обеспечения сохранности и предотвращения аварий и несчастных случаев устанавливается охранная зона вдоль трассы подземного газопровода в виде участка земной поверхности ограниченной условными линиями. Охранная зона проходит на расстоянии 2 м с каждой стороны газопровода, вокруг шкафной газорегуляторной установки - в виде территории, ограниченной замкнутой линией, проведенной на расстоянии 10 м от границ УРПШ.

При производстве земляных работ в зоне прокладки полиэтиленовых труб, необходимо уложить вдоль газопровода сигнальную ленту желтого цвета шириной не менее 0,2 м с несмываемой надписью "Огнеопасно - Газ" на расстоянии 0,2 м от верхней образующей газопровода.

На участках пересечений газопровода с подземными инженерными коммуникациями сигнальная лента должна быть уложена вдоль газопровода дважды на расстоянии не менее 0,2 м между собой и на 2 м в обе стороны от пересеченного сооружения.

При пересечении проектируемого газопровода с существующими инженерными коммуникациями необходимо выдержать расстояние не менее 0,2 м между газопроводом и инженерными коммуникациями и не менее 0,5 м между кабелем связи и газопроводом. При невозможности этого расстояние принять не менее 0,25 м, а кабель заключить в футляр из асбестоцементной трубы длиной не менее 4 м. Разработка грунта вблизи пересекаемых коммуникаций механизированным способом допускается на расстоянии не ближе 2 м, доработку оставшегося грунта следует выполнять вручную.

Диаметры проектируемых газопроводов приняты на основании гидравлического расчета.

После окончания сварочных и изоляционных работ, установки арматуры необходимо провести испытание газопроводов на герметичность. Для этого полиэтиленовый газопровод испытывается давлением 0,3 МПа в течении 24 часов.

2.3 Проект полосы отвода под строительство газопровода низкого давления


Земельный участок, предоставляемый для размещения газопровода низкого давления, выделяется из состава земель населенного пункта в краткосрочное пользование на период строительства трубопровода и представляет собой территорию вдоль запроектированной трассы, необходимую для выполнения комплекса подготовительных, земляных и строительно-монтажных работ.

Земельный участок, необходимый для размещения объектов и сооружений инфраструктуры (УГРШ, запорной арматуры, контрольных трубок) на проектируемом газопроводе выделяются из состава земель населенного пункта в бессрочное пользование балансодержателю объекта. Во временное пользование отводятся земли под строительство газопровода, площадки и временные дороги вдоль трассы газопровода на период строительства.

В площадь временного отвода вошли земли, находящиеся в границах площадки для строительства газопровода, площадка для размещения временных зданий и сооружений, площадки для складирования стройматериалов, площадка для стоянки строительной техники.

Потребность в земельных ресурсах для строительства и эксплуатации проектируемого газопровода определяется на основании норм отвода земель СН 452-73 "Нормы отвода земель для магистральных трубопроводов" с учетом принятых проектных решений по строительству газопровода и схем расстановки механизмов.

Ширина и протяженность полосы отвода определяется в зависимости от назначения и категории земель вдоль трассы газопровода, материала и диаметра труб, способов их соединения и укладки, от физико-механических свойств грунтов и глубины заложения газопровода, а также от способа и схемы обратной засыпки смонтированного газопровода.

На период строительства газопровода предусмотрена полоса временного отвода земель шириной 4 м для размещения строительных машин и механизмов, отвалов растительного и минерального грунта, плети сваренной трубы газопровода.

Полоса отвода для строительства газопровода предусмотрена на ширину траншеи плюс 0,5 м в каждую сторону.

Разработка траншеи выполняется экскаватором в отвал с использованием данного грунта для обратной засыпки. Разработка траншей должна вестись с устранением водосборов и подчисткой дна траншеи. Ширина траншеи определяется по отношению К + 0,15, где К - ширина режущей кромки ковша.

3. Определение годового и расчетного часового расхода газа


Годовые и расчетные часовые расходы газа служат исходными данными для определения диаметров газопроводов, для выбора размеров и типов газовой арматуры, аппаратуры и оборудования.

Расчет расхода газа представляет собой сложную задачу, так как потребители расходуют газ неравномерно. Кроме того, количество газа, расходуемого сельскими потребителями, зависит от ряда факторов, таких как газооборудование дачных домов, климатические условия, благоустройство, населенность и перспективы развития сельского поселения.

Большинство представленных факторов не поддается точному учету, поэтому потребление газа рассчитывают по средним нормам, разработанным в результате анализа многолетнего опыта фактического потребления газа, а также перспектив его изменения.

Расчетный часовой расход газа для газоснабжения села Неверовское определен с учетом потребления газа на пищеприготовление, горячее водоснабжение и отопление.

Расход газа населенным пунктом зависит от числа жителей. Количество жителей села Неверовское принимаем из расчета, что в жилом доме проживает 4 человека. Таким образом, расчетное количество жителей в населенном пункте равно 200 человек.

Охват газоснабжения жилых домов для большинства сельских населенных пунктов близок к единице. Тогда годовое потребление газа на использование его в жилых домах вычисляется по следующей формуле:

Qк = ук ×N× (Z1·q1+Z2·q2 + Z3·q3), МДж/год, (3.1)

где ук - степень охвата газоснабжением населения города;

Z1 и q1 - доля потребителей с централизованным ГВС и норма расхода теплоты на 1 человека в год;

Z2 и q2 - доля потребителей с ГВС от газовых водонагревателей и норма расхода теплоты на 1 человека в год;

Z3 и q3 - доля потребителей без ГВС и норма расхода теплоты на 1 человека в год.

Таким образом, годовое потребление газа на использование его в жилых домах равно:

Qк = 1 × 200 × (200 × 1) = 40 000 МДж/год.

Годовой расчетный расход газа определяем по следующей формуле:

м3/год (3.2)

где Qгод - годовой расход теплоты на коммунально-бытовые нужды;

Qcн - низшая теплота сгорания газа.

Таким образом, расчетный годовой расход газа равен:

 

 м3/год.

4. Гидравлический расчет наружных газопроводов низкого давления в селе Неверовское


В данном дипломном проекте выполнен гидравлический расчет для 50 жилых домов. При этом предполагается установка во всех жилых домах газовых четырех конфорочных плит ПГ-4 и настенных двухконтурных газовых котлов Viessmann Vitopend 100-W типа WH1D мощностью 24 кВт.

Газовый низкотемпературный водогрейный котел проточного типа малой тепловой мощности Viessmann Vitopend 100-W типа WH1D мощностью 24 кВт - это один из наиболее востребованных высокопроизводительных, экономичных настенных котлов. Номинальная тепловая мощность (10,5 - 24 кВт), развиваемая газовыми котлами, обеспечивает наиболее комфортное и экономичное отопление жилых зданий площадью 240 - 310 м2.

Котел обеспечивает высокий комфорт горячего водоснабжения с непрерывной производительностью 11,5 л/мин при мощности 24 кВт. Поддержание постоянной температуры горячей воды, осуществляется благодаря электронному регулированию и наличию на выходной линии датчика температуры. Диапазон регулировки температуры ГВС составляет 30 - 57 0C. Как и все настенные газовые котлы Viessmann, данная модель выгодно отличается высоким КПД - 93%, что говорит о его высокой эффективности и доступной стоимости владения. Помимо этого характерными особенностями данного котла является высокий уровень безопасности: атмосферная горелка котла обеспечивает минимальное содержание в выбросах вредных веществ, а встроенный мощный вентилятор быстро удаляет все продукты сгорания, гарантируя сохранение чистоты окружающего воздуха.

Котел Viessmann Vitopend 100-W имеет долгий срок службы и надежен в работе даже при значительных колебаниях сетевого давления газа и электрического напряжения.

Навесной двухконтурный котел модели Vitopend 100-W типа WH1D относится к одним из самых бесшумных и малогабаритных газовых котлов. Благодаря небольшим габаритно-монтажным размерам (400 × 725 × 340 мм) котел подходит для установки даже на стенах малоразмерных кухонь или в стеновых нишах подсобных помещений.

По конструкции газовый котел Viessmann Vitopend 100-W представляет собой прямоугольный корпус, внутри которого установлен теплообменник, газовая горелка, гидравлический блок AQUA-BLOC с циркуляционным насосом, мембранный расширительный бак и другие элементы, необходимые для работы котла. Высокоэффективная теплоизоляция камеры сгорания защищает от нагрева наружную поверхность котловой установки.

На рисунке 1 представлены внешний вид и внутренне устройство настенного газового отопительного котла Viessmann Vitopend 100-W.

а)

б)

Рисунок 1 - Газовый водогрейный котел Viessmann Vitopend 100-W типа WH1D: а) внешний вид котла; б) устройство котла: 1 - гидравлический блок AQUA-BLOC; 2 - мембранный расширительный бак; 3 - корпус; 4 - вентилятор удаления продуктов сгорания; 5 - теплообменник; 6 - камера сгорания; 7 - модулируемая атмосферная горелка; 8 - панель управления.

В котел Viessmann Vitopend 100-W встроена автоматика, позволяющая управлять котлом в режиме работы с постоянной температурой подачи. Управление котлом осуществляется с помощью электронной панели, встроенный интеллектуальный контроллер позволит легко настраивать режим работы - на погодозависимую теплогенерацию или по температуре внутри помещения. Еще одна важная разработка компании Viessmann - система самодиагностики, способная автоматически регулировать мощность котла, если меняется режим работы (с отопления на подачу горячей воды), а также при непредвиденном изменении различных параметров (например, при падении давления в системе газо - и водоснабжения).

Кроме того, данные котлы оснащены встроенной функцией защиты от замерзания и системой диагностики, которая с помощью цифровой индикации на дисплее информирует о рабочем и сервисном режиме работы котла, а также о возникновении аварийного режима.

Таким образом, настенные газовые котлы Viessmann Vitopend 100-W по проектным и конструктивным решениям полностью отвечают требованиям потребителей природного газа и специалистов АО "Газпром газораспределение Вологда", занимающихся техническим и сервисным обслуживанием газового оборудования.

Достоинства настенного газового котла Viessmann Vitopend 100-W:

настенный конденсационный котел с привлекательным диапазоном мощностей;

современная матричная цилиндрическая горелка;

автоматика имеет опцию ограничения мощности с возможностью инсталляции датчика комнатной температуры в сочетании с электронным блоком управления параметров горячего водоснабжения;

максимальный уровень шума 38 дБ;

эффект самоочищения от накипи благодаря гладкой поверхности теплообменника из нержавеющей стали и возможности перенаправления движения отходящих газов.

Недостатки:

сложный монтаж конденсационного котла с особенностями обустройства коаксиального дымохода.

В дипломном проекте был выполнен план села Неверовкое с прокладкой наружных газопроводов, пронумерованы отдельные участки и определены расходы газа на каждом отдельном участке.

В соответствии с техническим паспортом прибора номинальный расход газа для котла Viessmann Vitopend 100-W мощностью 24 кВт равен 2,83 м3/ч.

Расход газа четырехконфорочной газовой плитой ПГ-4 можно определить с помощью коэффициента одновременности по следующей формуле:

м3/ч (4.1)

где kо - коэффициент одновременности принимаем согласно СП 62.13330.2011. Газораспределительные системы. Актуализированная редакция СНиП 42-01-2002 Значение коэффициента одновременности отопительных котлов принимаем равным 0,85 независимо от количества квартир;

n - число однотипных приборов или групп приборов;

m - число типов приборов или групп приборов.

q - номинальный расход газа на прибор или группу приборов, устанавливаемых в доме.

Номинальный расход газа на газовую плиту ПГ-4 определяется по формуле:

 м3/ч (4.2)

где Qном - тепловая производительность газового прибора, для четырехконфорочной газовой плиты принимаем равным 40224 кДж/ч;

Qpн - низшая теплота сгорания природного газа, кДж/м3.

Номинальный расход газа газовой плитой ПГ-4 равен:

 

 м3/ч.

Тогда расчетный расход газа по одному жилому дому, где установлена четырехконфорочная газовая плита ПГ-4 и газовый котел Viessmann Vitopend 100-W, можно определить как:

Vp = (0,84 × 1 × 0,700) + (2,83 × 1 × 0,85) = 2,99 м3/ч.

Результаты вычислений расчетных расходов газа на каждом участке наружного газопровода представлены в таблице 1.1 Приложения 1.

Суммарный расход газа на всех участках газопровода в селе Неверовское составляет 129,31 м3/ч.

В основе проектирования наружных сетей лежит гидравлический расчет газопроводов. Цель гидравлического расчета наружного газопровода низкого давления - это определение диаметров газопроводов, подводящих газ потребителям.

Общая протяженность трассы газопровода составляет 1891 м.

Диаметры газопроводов должны быть такими, чтобы суммарные потери давления от газораспределительной установки до самого удаленного дома не превысили располагаемый перепад давлений, принимаемый 200 Па.

Принимая ориентировочные потери давления от местных сопротивлений в газопроводах равными 10 % от потерь давления от трения, находим допустимые удельные потери давления от трения по формуле:

Па/м (4.3)

где Σ lуч. i - длина пути от газорегуляторного пункта до самого удаленного потребителя; lуч. i - длина i-го участка; 1,1 - коэффициент, учитывающий потери давления от местных сопротивлений; ∆ Pр - допустимые потери давления.

Формула 4.3 справедлива только для стальных труб, для полиэтиленовых труб ориентировочные потери давления необходимо увеличить на коэффициент равный 1,05.

Определим допустимые удельные потери давления для ветки 1:

0,82 × 1,05 = 0,86 Па/м

Допустимые удельные потери давления для ответвления ветки 1 равны:

2,75 × 1,05 = 2,89 Па/м

Рассчитаем допустимые удельные потери давления для ветки 2:

1,47 × 1,05 = 1,54 Па/м

Допустимые удельные потери давления для ответвления ветки 2 равны:

4,78 × 1,05 = 5,01 Па/м

Рассчитаем допустимые удельные потери давления для ветки 3:

0,67 × 1,05 = 0,71 Па/м

Допустимые удельные потери давления для ответвления ветки 3 равны:

4,78 × 1,05=5,01 Па/м

Рассчитаем допустимые удельные потери давления для ветки 4:

1,98 × 1,05 = 2,07 Па/м

Допустимые удельные потери давления для ответвления ветки 4 равны:

16,53 × 1,05 = 17,32 Па/м

Рассчитаем допустимые удельные потери давления для ветки 5:

2,07 × 1,05 = 2,16 Па/м

Допустимые удельные потери давления для ответвления ветки 5 равны:

9,56 × 1,05 = 10,03 Па/м

Рассчитаем допустимые удельные потери давления для ветки 6:

0,48 × 1,05 = 0,51 Па/м

Допустимые удельные потери давления для ответвления ветки 6 равны:

2,93 × 1,05 = 3,07 Па/м

Рассчитаем допустимые удельные потери давления для ветки 7:

0,79 × 1,05 = 0,83 Па/м

Допустимые удельные потери давления для ответвления ветки 7 равны:

5,05 × 1,05 = 5,29 Па/м

Рассчитаем допустимые удельные потери давления для ветки 8:

2,75 × 1,05 = 2,87 Па/м

Допустимые удельные потери давления для ответвления ветки 8 равны:

16,53 × 1,05 = 17,32 Па/м

Рассчитаем допустимые удельные потери давления для ветки 9:

1,75 × 1,05 = 1,83 Па/м

Допустимые удельные потери давления для ответвления ветки 9 равны:

4,66 ×1,05 = 4,88 Па/м

Зная расчетный расход газа на участках Vр и допустимые удельные потери давления (ΔР/l) доп, с помощью номограммы можно определить диаметр участка газопровода, а также действительные удельные потери давления на участке (∆Р/l) действ.

Диаметр полиэтиленовых труб подбираем как для стальных труб по номограмме, а затем подбираем диаметр полиэтиленовых труб в соответствие с сортаментом по таблице Б.1 приложения Б Свода правил по проектированию и строительству. Общие положения по проектированию и строительству газораспределительных систем из металлических и полиэтиленовых труб: СП 42-101-2003.

Далее для принятого диаметра газопровода определяем потери давления на каждом участке по формуле:

, Па (4.4)

Так для участка 0-1 потери давления рассчитываются как:

∆ Руч = 0,65 × 1,1 × 16 = 11,44 Па

Результаты гидравлического расчета наружных газопроводов низкого давления для села Неверовское представлены в таблице 2.1 Приложения 2.

По итогам проведенного гидравлического расчета наружных газопроводов суммируются потери давления на всех участках от газораспределительной установки до самого удаленного потребителя и полученное значение S DPуч сравнивается с располагаемым перепадом давления S DPр.

Таким образом, суммируем потери давления на участках с 0-1 по 50-101:

∑ Δ Руч = 198,5 Па.

Затем выполняется проверку правильности расчета.

Если лежит в пределах 0 ÷ 0,1, то расчет считается верным.

Если величина , то следует уменьшить принятые диаметры газопроводов.

Если величина , то диаметры следует увеличить, так как в противном случае потери давления от газорегуляторного пункта до последнего потребителя превысят располагаемый перепад давления, и потребители не получат газ.


Полученное значение лежит в пределах 0 ÷ 0,1, значит, расчет считается верным.

5. Расчет и подбор оборудования шкафной газорегуляторной установки


5.1 Подбор оборудования газорегуляторной установки


Газорегуляторная установка (ГРУ) - это комплекс технологического оборудования и устройств для редуцирования высокого или среднего давления на низкое, автоматического поддержания выходного давления на заданном уровне, независимо от изменения входного давления и расхода, автоматического прекращения подачи газа при повышении или понижении выходного давления сверх заданных значений, а также очистки газа от механических примесей.

Подбор оборудования ГРУ заключается в подборе регулятора давления, предохранительного запорного клапана, газового фильтра и предохранительного сбросного клапана. Кроме того, в ГРУ следует предусматривать наличие помещений для размещения линий редуцирования, а также вспомогательных помещений для размещения отопительного оборудования, контроль-измерительных приборов, автоматики и телемеханики.

В соответствии с исходными данными: входное давление на ГРУ составляет 0,3 МПа, выходное давление - 0,005 МПа, расход газа на всех участках газопровода - 129,31 м3/ч, для редуцирования давления газа со среднего на низкое подбираем шкафную газорегуляторную установку УГРШ-50Н-2-О. Это серийная модель газорегуляторной установки, производимая на базе регулятора давления РДП-50Н. Применяется для подачи газа потребителям из газопровода под низким давлением. Высокая точность поддержания выходного давления (в пределах 1 - 2 %), стабильная работа от нулевых расходов газа, долговечность и исключительная надежность - основные качества данной модели УГРШ.

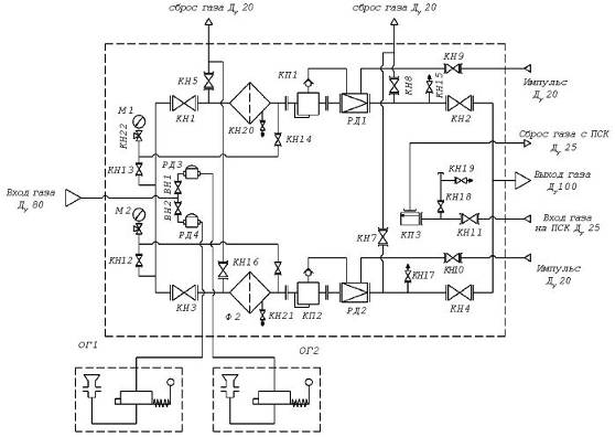
Установка газорегуляторная шкафная УГРШ-50Н-2-О состоит из металлического шкафа 1, в котором установлено технологическое оборудование 4. Для удобства обслуживания в шкафу с двух сторон есть двери, дающие доступ к оборудованию. Для обогрева установки зимой есть 2 обогревателя 2 и 3.

Габаритная схема УГРШ-50Н-2-О представлена на рисунке 2.

Рисунок 2 - Габаритная схема УГРШ-50Н-2-О: 1 - корпус шкафа; 2,3 - обогреватели; 4 - технологическое оборудование

Технологическое газовое оборудование установки УГРШ-50Н-2-О состоит из двух линий редуцирования: основной и резервной. Каждая линия редуцирования состоит из:

) крана фланцевого ГШК ДУ-50 КН1 на входе;

) фильтра газового ФГ-50 Ф1. Для визуального наблюдения за давлением газа и перепада давления на фильтре, предусмотрены манометры с кранами муфтовыми ДУ-15 КН13, КН14 и клапаном КН22. Кран муфтовый ДУ-20 КН20 установленный на фильтре служит для слива конденсата;

) клапана предохранительного запорного ПЗК-50 КП1, предназначенного для автоматического отключения подачи газа в случае повышения или понижения давления после регулятора сверх установленного;

) крана шарового фланцевого ДУ-80 на выходе.

Назначенный срок службы УГРШ-50Н-2-О составляет 35 лет.

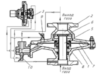
5.1.1 Регулятор давления газа РДП-50Н

1. Регуляторы давления для газорегуляторных установок выбираются по расчетному (максимальному часовому) расходу газа при требуемом перепаде давления. Пропускная способность таких регуляторов определяется, по паспортным данным заводов-изготовителей, полученным экспериментальным путем. Шкафная газорегуляторная установка УГРШ-50Н-2-О производится на базе регулятора РДП-50Н. Регулятор давления газа РДП-50Н применяются для редуцирования давления с низкого, среднего или высокого на заданное с автоматическим поддержанием выходного давления в пределах не более 1 - 2% от заданных настроек. Используются в шкафных, блочных и рамных газорегуляторных пунктах и установках. Работают в диапазоне входного давления от 0,05 до 1,2 МПа и расходами газа до 7540 м3/ч.

Регулятор давления РДП-50Н состоит из исполнительного устройства, регулятора управления (пилота) и соединительных трубопроводов. Схема регулятора давления Регулятор давления РДП-50Н представлена на рисунке 3.

Рисунок 3 - Схема регулятора давления газа РДП-50Н:

- корпус изделия; 2 - крышка; 3 - регулятор управления; 5 - гильза; 6 - клапан; 7 - мембрана; 8 - пружина; 9, 10 - дроссели

Между корпусом 1 и крышкой 2 исполнительного устройства закреплена подвижная система, состоящая из мембраны с тарелкой 7 и неподвижно соединенной с ней гильзой 5. Гильза имеет возможность совершения возвратно поступательного движения в направляющих втулках корпуса и крышки, имеющих кольцевые резиновые уплотнения. В крышке 2 неподвижно закреплен клапан 6. Поджим гильзы к клапану осуществляется пружиной 8.

Назначением регулятора управления (пилота) 3 является задание величины давления за регулятором и поддержание его в постоянных значениях путем изменения давления в правой полости мембранной камеры исполнительного устройства.

Входное давление поступает в исполнительное устройство и на вход регулятора управления (пилота). От регулятора управления (пилота) давление поступает через дроссель 10 в левую, а через дроссель 9 в правую мембранную камеру исполнительного устройства. Левая камера мембранной полости связана с газопроводом за регулятором. В подмембранную полость регулятора управления (пилота) также подается контролируемое давление газа.

Благодаря непрерывному потоку газа через дроссель 9 давление перед ним, а следовательно, и в правой полости мембранной камеры исполнительного устройства всегда выше выходного (контролируемого) давления. Разница давлений на мембране исполнительного устройства создает аксиальное усилие, которое при любом устоявшемся режиме работы регулятора уравновешивается перепадом давления на клапане. Любое изменение входного давления или расхода газа мгновенно вызывает отклонение выходного давления от заданного и, следовательно, перемещение мембраны регулятора управления (пилота). При этом меняется расход газа на выходе регулятора управления (пилота) и в результате - давление газа в правой полости мембранной камеры исполнительного устройства, что вызывает перемещение подвижной системы с гильзой 5 в новое равновесное состояние, при котором выходное давление возвращается к заданной величине. При отсутствии давления на входе регулятора под воздействием пружины 8 гильза 5 поджимается к рабочему клапану 6. Регулятор закрыт.

Регулируемые дроссели служат для настройки на спокойную (без автоколебаний) работу регулятора. Регулируемый дроссель включает корпус, иглу.

5.1.2 Фильтр газовый ФГ-50 Ф1

Фильтры газовые ФГ-50 применяются для очистки природного газа от механических примесей и загрязняющих частиц. Применяются в шкафных или блочных газорегуляторных установках. Пропускная способность фильтра ФГ-50 до 6500 м3/ч, рабочее давление до 1,2 МПа.

Рисунок 4 - Схема газового фильтра ФГ-50 Ф.

Фильтры ФГ-50 Ф выпускаются с фланцевым типом присоединения и состоят из металлического корпуса, внутри которого находится фильтрующая кассета, состоящая из армированной стальной сетки и фильтрующего элемента.

Корпусы Фильтров имеют колоколообразную форму с верхней крышкой для извлечения фильтроэлемента. Крышка крепится при помощи болтов и гаек через прокладку. Патрубки корпусов для входа и выхода газа могут иметь прямое расположение или угловое.

Фильтры могут изготавливаться вертикального и горизонтального исполнения с отводом конденсата вертикально вниз. В корпусе или патрубке фильтра может быть предусмотрена врезка сбросного трубопровода.

Фильтры снабжены датчиками контроля загрязненности. При проходе газа через фильтроэлемент на нем остаются механические примеси и влага. Степень загрязнения фильтра определяется по перепаду давления на входе и выходе фильтроэлемента, для чего на входном и выходном патрубках фильтра предусмотрены штуцеры для подключения приборов контроля перепада давления.

5.1.3 Клапан предохранительный запорный ПЗК-50 КП1

Предохранительные запорные клапаны ПЗК-50В предназначены для использования в качестве запорных устройств, герметично перекрывающих подачу газа потребителю при повышении или понижении контролируемого давления газа относительно установленных значений.

При выходе подлежащего контролю давления за установленные нижний и верхний пределы, происходит автоматическое закрытие клапанов ПЗК. Открытие ПЗК осуществляется вручную, при этом исключено произвольное открытие запорных клапанов.

Таким образом, установка ПЗК перед регулятором давления обеспечивает надежную и эффективную защиту от возможности взрывоопасных ситуаций, вызванных рядом причин: нарушение герметичности газопровода, неисправность регулятора давления сети, ошибки в гидравлическом расчете.

Рисунок 5 - Схема предохранительного запорного клапана ПЗК-50

ПЗК имеет фланцевый корпус вентильного типа 1. Внутри корпуса находится седло, которое перекрывается клапаном 2 с резиновым уплотнителем Открытие клапана производится рукояткой, надетой на ось 8 с насаженной на нее вилкой 9. Подвижная система мембранного типа 12 крепится между головкой и крышкой 13. Внутри крышки помещаются механизм регулировки контролируемого давления. Шпилька 15 с упором 16 упирается в каретку подвижной системы. На упор надета шайба 17, которая опирается на выступы стакана крышки. Между упором и регулировочным винтом 18 установлена малая пружина, определяющая настройку нижнего предела контролируемого давления, усиление определяется перемещением регулировочного винта. На шайбу 17 нижним торцом опирается пружина 20, определяющая настройку верхнего предела контролируемого давления, усилие изменяется путем перемещения регулировочного давления под мембрану через ниппель 22.

Взвод клапана производится поворотом рукоятки, на одной оси, с которой крепится вилка. В результате осевого перемещения штока перепускной клапан открывается и давление в полостях корпуса выравнивается, что дает возможность открыть основной клапан. При повышении или понижении выходного давления до значений настройки срабатывания происходит перемещение (соответственно вверх под действием давления или вниз под действием пружины 19) мембраны вместе с кареткой. Шарики перемещаются в радиальном направлении, освобождая шток. Под воздействием пружины 11 клапан поджимается к седлу, перекрывая поток газа.

При разработке устройства была применена принципиально новая конструкция прибора, в которой отсутствуют внешние исполнительные механизмы, благодаря чему удалось исключить ложные срабатывания, а минимальное количество трущихся деталей шарикового затвора значительно повысило точность работы, надежность и долговечность при эксплуатации. Кроме того, конструкция прибора исключает смещение рабочего клапана, перекрывающего поток проводимой среды, относительно седла.

5.2 Автоматизация шкафной газорегуляторной установки УГРШ-50Н-2-О


Специфика систем газоснабжения определяется оснащением подсистемами автоматического регулирования технологических процессов и автоматикой безопасности, которой уделяют большое внимание, имея в виду требования охраны труда и надежности эксплуатации оборудования.

Автоматическое регулирование и поддержание заданного технологического режима значительно уменьшает число обслуживающего персонала, улучшает условия труда, обеспечивает безопасную и надежную эксплуатацию оборудования.

В зависимости от выполняемых функций автоматические устройства осуществляют: контроль, измерение, сигнализацию, защиту, управление, регулирование.

Автоматический контроль и измерение позволяют при помощи контрольно-измерительных приборов и оборудования непрерывно контролировать количественные и качественные показатели технологического процесса. Под автоматическим управлением понимают автоматический пуск и остановку отдельных узлов оборудования. Под автоматическим регулированием понимают регулирование и поддержание рабочих параметров на заданном уровне.

В соответствии с этим, задачи которые должна осуществлять система автоматизации газорегуляторных установок, заключаются в следующем:

автоматическое поддержание заданного значения параметра в системе автоматизации ГРУ, эту задачу выполняет регулятор давления, который поддерживает заданное значение давления на заданном уровне;

автоматическое управление узлами оборудования, которое осуществляется с помощью контроллера;

контроль за измеряемыми параметрами системы, осуществляется с помощью датчиков давления и камерной диафрагмы, установленных на входе и на выходе из ГРУ;

остановка отдельных узлов системы под контролем диспетчера.

В данном дипломном проекте для снижения давления предусмотрена установка шкафная газораспределительная УГРШ-50Н-2-О. Принципиальная схема указанной установки представлена на рисунке 6.

Рисунок 6 - Общая принципиальная схема УГРШ-50Н-2-О:

КН1-КН23, ВН1, ВН2 - запорная арматура; Ф1 Ф2 - фильтры, М1, М2 - манометры;

КП1, КП2 - клапаны КПЗ; КП3 - клапан КПС; РД1-РД4 - регуляторы давления газа;

ОГ1, ОГ2 - обогреватели.

Установка УГРШ-50Н-2-О состоит из пункта, выполненного из специального металла, двух дверок, технологического оборудования и рамы, которая выступает в качестве основы.

Установка может быть смонтирована в шкафу в нескольких исполнениях - с горизонтальным или с вертикальным расположением линий редуцирования относительно друг от друга, с двухсторонним или односторонним доступом к обслуживанию установки. Для обогрева установки в холодное время года предназначены два обогревателя (газогорелочные устройства).

Схема автоматизации УГРШ предусматривает:

автоматическое поддержание давления газа на выходе из УГРШ в заданных пределах;

измерение давления и температуры на входе и выходе из УГРШ с выводом показаний на контроллер;

На фильтре осуществляется контроль над перепадом давления. Измерение перепада давления осуществляет реле давления. Принцип работы реле давления основан на постоянном измерении перепада давления "до и после" фильтра, если значение перепада давления изменилось, выдается сигнал на контроллер системы.

При достижении нижнего уровня падения давления на контроллере срабатывает световая сигнализация, свидетельствующая о засорении фильтра. При достижении верхнего уровня перепада давления, автоматически срабатывает световая и звуковая сигнализации. Максимально допустимое значение перепада давления на кассете фильтра должно быть не более 5 кПа. Подача газа потребителям, на время ремонта фильтра на основной линии, осуществляется по резервной линии.

Для переключения рабочего режима на резервную линию служит полуавтоматический пуск с импульсом на задвижку с электроприводом кнопкой на контроллере и щите контрольно-измерительных приборов, а также пусковой аппаратурой, расположенной непосредственно в помещении УГРШ.

Система снижения давления газа в УГРШ и поддержания его на заданном уровне выполнена с помощью специально настраиваемых регуляторов давления на каждой линии редуцирования. Все линии имеют одинаковое оборудование: последовательно установленные входной запорный кран, рабочий регулятор давления и выходной запорный кран.

6. Проект газификация частного дачного дома


Провести газ в частный дом - задача технически сложная. Процесс газификации, начинающийся со сбора необходимой документации и заканчивающийся монтажом оборудования, трудоёмкий, весьма затратный и продолжительный. Но стоимость оборудования и услуг по монтажу газопровода со временем окупятся, поскольку газ, как известно, - наиболее экономичный энергоноситель. При газификации частного дома необходимо придерживаться следующих нормативов:

при монтаже котла мощностью до 60 кВт высота помещения от пола до потолка должна составлять не менее 2,4 м. При установке более мощных котлов в цокольном этаже здания, в обязательном порядке должен быть установлен сигнализатор загазованности;

площадь остекления помещения должна составлять 0,03 м2 на 1 м3, но не менее 0,8 м2;

при установке одного котла площадь помещения должна быть больше или равна 7,5 м2;

при установки четырех конфорочных плит объем кухни должен быть больше 15 м3.

Особое внимание при проектировании системы газоснабжения жилого дома следует уделить выбору газового котла, так как это основной элемент системы отопления жилого дома. Газовый котел представляет собой устройство сгорания газа, предназначенное для выработки тепловой энергии для обогрева помещений (объектов) различного назначения и для нагрева воды на хозяйственные нужды. Иными словами, газовый котел - это теплообменник, который передает энергию, получаемую при сгорании газа теплоносителю, далее тепло передается воде.

Практически все отопительные котлы, работающие на природном газе, имеют схожую конструкцию. В целом они состоят из нескольких главных элементов: корпус; электронная автоматика - она контролирует функционирование всех узлов; камера сгорания - емкость из металла, покрытая слоем теплоизоляционного материала; горелка - она располагается в нижней части камеры и зажигается в автоматическом режиме; расширительный бак и теплообменник.

Производители газового оборудования традиционно предлагают два вида отопительных котлов в зависимости от типа размещения - настенные и напольные. Напольные газовые котлы целесообразно устанавливать в загородных домах и коттеджах площадью боле 250 м2. Напольные котлы, в основном, имеют массивные размеры и большую мощность, по сравнению с настенными котлами. Встречаются модели напольных котлов мощностью свыше 250 кВт. Кроме того, монтаж напольные газового котлы должен осуществляться в отдельном помещении - котельной (топочной), площадью не менее 4 м2 и высотой потолка от 2,5 м.

Настенные газовые котлы отличаются доступностью, компактностью и простотой использования. Обычно, настенные газовые котлы используются в квартирах и небольших домах, площадью не более 200 м2. Мощность настенных газовых котлов, в среднем, составляет от 12 до 40 кВт. Настенные газовые котлы в настоящее время имеют наиболее широкое применение, так как они имеют ряд неоспоримых преимуществ, среди которых можно выделить: оплату за фактически расходуемые энергоносители, независимость от пользования горячей водой, возможность самостоятельно определять температурный режим в сети отопления, а также начало и окончание отопительного сезона.

По своим функциональным возможностям и области применения все газовые отопительные котлы можно поделить на одноконтурные и двухконтурные. Одноконтурные газовые котлы предназначены только для обогрева помещений и больше подходят для отопления небольших домов и квартир, где уже имеется горячее водоснабжение. Для того чтобы использовать одноконтурный котел для горячего водоснабжения, к нему необходимо дополнительно подсоединить бойлер. В этом случае, одноконтурный настенный котел будет выполнять две функции, но по сути все равно останется одноконтурным котлом с бойлером.

Особенностью двухконтурного газового котла является то, что он имеет две функции: это отопление помещения и нагрев воды для водоснабжения. Обе эти задачи он выполняет независимо друг от друга. Строение двухконтурного газового котла представляет собой сложную конструкцию из медных трубок (по которым течет теплоноситель) и металлических (стальных) пластин, которые повышают теплоемкость котла.

Кроме того, все газовые котлы по типу выброса отработанной смеси можно разделить на котлы с открытой и закрытой камерой сгорания. Газовые котлы с открытой камерой сгорания или, как их еще называют, с естественной тягой - представляют собой наглядный пример классической схемы, когда воздух, необходимый для горения и работы такого оборудования, забирается непосредственно из помещения, в котором установлен такой котел. Другими словами - оборудование самостоятельно потребляет ту необходимую дозу воздуха, которая требуется ему для последующего сгорания газа в специальном отсеке газового котла. Котел с открытой камерой сгорания представляет собой крупногабаритный стационарный прибор, который практически невозможно установить в квартире, в частных домах такой котел устанавливается только в отдельных нежилых помещениях.

Котел с закрытой камерой сгорания - это герметичный агрегат, в который необходимый для сгорания газа воздух поступает прямо с улицы по собственному воздуховоду. Продукты сгорания также выводятся по индивидуальному дымоходу, не попадая в общедомовой дымоход и не соприкасаясь с воздухом помещения. В таком дымоходе по наружной трубе заходит холодный внешний воздух, а по внутренней выходят горячие отработанные газы. Схема работы газового котла с замкнутой камерой сгорания делает его самым экологичным отопительным оборудованием, рекомендованным для проектирования индивидуальных систем отопления жилых помещений площадью до 200 м2.

На сегодняшний день на рынке отопительного оборудования представлено огромное количество котлов различных производителей. Европейские производители газовых котлов представлены торговыми марками: Bosch, Buderus, Vaillant, Viessmann, Wolf (Германия); Alphatherm, Ariston, Baxi, Ferroli, Hermann (Италия); Chaffoteaux, Chappee (Франция); Roca (Испания); Termet (Польша); Protherm (Словакия); Electrolux (Швеция). В России наиболее заметными производителями газовых котлов являются "Газаппарат", "АЗГА", "Сигнал". Из азиатских стран на рынке наиболее широко представлены концерны Kiturami, Navien (Южная Корея) и Rinnai (Япония).

Современные газовые котлы являются устройствами высокого уровня качества. Они снабжены всеми необходимыми системами безопасности: защитой от перегрева, от нарушения дымоудаления, от отключения электропитания. Многие модели имеют защиту от замерзания, которое могло бы произойти при отключении газа. Современные отопительные приборы оснащены также встроенными датчиками температуры. Кроме того, они обычно имеют встроенную систему самодиагностики, которая анализирует состояние элементов и в случае неисправностей информирует об этом потребителя при помощи специальных кодов ошибок на табло.

Рассмотрим подробнее проект газификации частного дачного дома на участке 33 - 86. Отапливаемая площадь рассматриваемого дома составляет 114,55 м2. В дипломном проекте предусматривается установка во всех жилых домах газовых четырех конфорочных плит для пищеприготовления и настенных двухконтурных газовых котлов Viessmann Vitopend 100-W типа WH1D мощностью 24 кВт для отопления и горячего водоснабжения.

В месте присоединения газопровода к существующей сети газоснабжения необходимо использовать седловую врезку. Прокладка подземного газопровода выполняется из полиэтиленовой трубы с соединением полиэтилен - сталь на вертикальном участке. Расстояние от фундамента здания до конца горизонтального участка футляра должно быть не менее 1 м.

Прокладка надземного газопровода выполняется из водо-газопроводных труб на кронштейнах по фасаду здания. Газопровод после монтажа и испытаний окрашивается масляной краской за 2 раза по двойной грунтовке.

Внутренний газопровод низкого давления предусмотрен из водо-газопроводных труд диаметром Ду = 15-20 мм. Прокладку газопровода через стену и перекрытия выполнить в футляре. Газопровод отцентрировать, пространство между газопроводом и футляром необходимо заделать битумом. Термозащитный клапан монтируется перед газовым счетчиком.

Газопровод в помещении жилого дома проложить открыто по стенам с уклоном в сторону газовых приборов и ввода, соединения труб производить на сварке, окрасить водостойкой краской 2 раза. Расстояние газопроводов при параллельной прокладке с электропроводом выдержать не менее 0,4 м, до электрощитов - 0,5 м. В местах пересечения газопровода с открыто проложенным электропроводом, последний должен быть заключен в резиновую или эбонитовую трубку, выступающую на 0,25 м в каждую сторону от газопровода. Газопровод не должен пересекать вентрешетки, оконные и дверные проемы.

На врезке, перед газовым счетчиком и на отпусках газопровода к газовым приборам устанавливаются отключающие краны. Для присоединения бытового газового оборудования можно применять сильфонные металлорукава, имеющие маркировку "газ" с внутренним диаметром не менее 10 мм. Перед газовым счетчиком установить термочувствительный запорный клапан, служащий для автоматического перекрытия газопровода при достижении температуры в газифицируемом помещении выше 100 0С (при пожаре).

Отвод продуктов сгорания от плиты и вентиляцию помещения предусмотреть через ветканалы, окно с форточкой в верхней части окна. Отвод продуктов сгорания от отопительного котла предусматривается по дымоходу диаметром 140 мм.

Расстояние от соединительной трубы до трудносгораемых потолков и стен предусмотреть не менее 0,25 м. Длина вертикальной части трубы должна быть не менее 0,5 м. Горизонтальный участок должен иметь уклон к отопительному котлу. Ниже места присоединения дымоотводящей трубы от котла к дымоходам должны быть предусмотрены устройства "карманов" с дверцами для чистки, глубиной - не менее 0,25 м. Высота дымохода над прилегающей частью крыши должна быть не менее 0,5 м, а для домов с совмещенной кровлей (плоской крышей) - не менее 2 м. Установка на дымоходах зонтов и дефлекторов не допускается.

В одном помещении частного жилого дома можно устанавливать только один малогабаритный котел. Для установки отопительного котла мощностью до 30 кВт, площадь жилого помещения должна быть не меньше 7 м2, при этом время нахождения людей в течение суток не должно превышать 4 часов. В случае, когда мощность газового оборудования находится в пределах 30-60 кВт, требуется отдельное нежилое пристроенное или встроенное помещение объемом не менее 7 м3, а в случае, когда мощность газового котла находится в пределах 60-200 кВт - объемом не менее 11,5 м3.

Пол и стены помещения, где планируется установка котла, должны быть выполнены из огнестойкого материала, который не должен стать источником пыли. Наиболее оптимальным решением для котельной в целях поддержки чистоты является облицовка стен и пола керамической плиткой или окрашивание масляной краской. Отделка должна предотвращать скапливание пыли, так как именно она приводит к загрязнению горелок и каналов теплообменника, снижая производительность газового оборудования.

Верх котла должен находиться на расстоянии не меньше 1,2 м от потолка, при этом расстояние от стены или перегородки до наружной поверхности котла должно быть не менее 0,32 м. Величина последней цифры может быть снижена до 0,26 м в случае устройства защиты металлическим листом по асбесту.

Расстояние от сгораемой конструкции до внутренней поверхности трубы должно быть не менее 0,5 м, однако эту величину можно уменьшить вдвое в случае устройства дополнительной защиты в виде штукатурки толщиной 2,5 см или металлического листа по асбесту, толщиной не менее 8 мм.

При установке отопительного котла, плиты у деревянной стены, стену следует изолировать кровельной сталью по листу асбеста 3 мм или штукатурки. Изоляция должна выступать на 0,1 м с каждой стороны и не менее 0,8 м сверху. Расстояние от газовых приборов до стен из негорючих материалов должно быть не менее 0,1 м.

При установке отопительного котла по деревянному полу предусмотреть изоляцию пола из кровельной стали по листу асбеста толщиной 3 мм, которая должна выступать на 0,1 м за габариты отопительного котла.

Расстояние от выступающих частей газовых приборов до противоположной стены должно быть не менее 1 м.

Газифицируемые помещения должны быть отделены от жилых помещений газонепроницаемыми перегородками и дверью.

Расстояние от фундамента здания до конца горизонтального участка футляра должно быть не менее 1 м.

Испытание наружного газопровода на герметичность следует производить под давлением 0,6 МПа в течение 24 часов. Внутридомовой газопровод следует испытывать под давлением 0,01 МПа в течение 1 минуты. При этом допускается падение давления по жидкостному манометру в пределах одного деления шкалы.

Во время эксплуатации газового хозяйства необходимо организовать контроль над исправным состоянием газовых сетей, газового оборудования, вентиляционных каналов, мест ввода инженерных коммуникаций в здания, инструмента и приспособлений, а также предохранительных устройств и индивидуальных средств, обеспечивающих безопасную эксплуатацию оборудования.

В настоящее время цена за проект газификации частного жилого дома с согласованием его в производственно-техническом отделе АО "Газпром газораспределение Вологда" составляет 12 900 рублей. Цена монтажа газопровода с материалом (счетчики, краны, труба, покраска) составляет в среднем от 20 000 до 35 000 рублей в зависимости от сложности проекта.

7. Технико-экономическая оценка установки угрш на объектах дачной застройки


Газорегуляторной установкой (ГРУ) называется комплекс технологического оборудования и устройств, предназначенный для понижения входного давления газа до заданного уровня и поддержания его на выходе постоянным. ГРУ обеспечивает стабильное давление газа на выходе вне зависимости от колебаний давления газа на входе. В случаях, когда давление газа на выходе по каким-либо причинам стало повышенным или пониженным, в ГРУ срабатывает предохранительный запорный клапан и подача газа прекращается.

Газорегуляторная установка - тип газорегуляторного пункта, для которого характерны монтаж оборудования на раме и размещение в помещении, в котором расположена газоиспользующая установка, или в помещении, соединенном с ним открытым проемом.

Газорегуляторное оборудование может быть размещено в отдельно стоящем здании, в помещении, встроенном в котельную, или в металлических шкафах снаружи здания. В последнем случае установка называется "шкафная газорегуляторная установка" (УГРШ).

В зависимости от входного давления УГРШ размещают на наружных стенах и покрытиях газифицируемых зданий или на отдельно стоящих опорах.

УГРШ на базе РДК состоит из металлического шкафа с двумя дверками, в котором смонтировано технологическое оборудование, которое крепится хомутами к раме и кронштейнам. Технологическое газовое оборудование установки состоит из двух линий редуцирования: основной и резервной.

Рассмотрим действующую в настоящее время технологическую структуру газоснабжения города, то есть системы газораспределения и газопотребления.

Традиционной для России схемой газоснабжения небольших населенных пунктов является установка единого газораспределительного пункта (ГРП) с подачей потребителям газа низкого давления (рисунок 7).

Рисунок 7 - Схема газоснабжения населенного пункта с установкой единой газорегуляторного пункта

Учитывая, что бытовое газопотребляющее оборудование (ГПО) рассчитано на входное давление газа 20 кПа, поселковые ГРП настраиваются, как правило, на несколько большее выходное давление, порядка 30 кПа. Однако, в связи с гидравлическими потерями по длине поселковой газораспределительной сети, зависящими от расхода газа по трубопроводам и их диаметра, давление газа на входе у потребителей существенно отличается: у расположенных вблизи ГРП превышает требуемое, а у удаленных - существенно меньше. Ситуация становится особенно критичной в периоды максимального газопотребления в зимний период. При этом, как показывает практика, давление на входе у самых удаленных от ГРП потребителей может резко снижаться, что приводит к неэффективной работе или даже отказам в работе газового оборудования. Чтобы избежать этого газоснабжающие организации вынуждены в данный период повышать давление до 40 кПа и более. Однако это, в свою очередь, чревато аварийным повышением давления на входе близлежащих к ГРП потребителей.

Кроме того, в большей части систем газораспределения используются газопроводы низкого давления, что увеличивает диаметры труб. Это, в свою очередь, приводит к повышению стоимости строительства и эксплуатации газопроводов. Особенно для стальных труб, так как при их эксплуатации увеличиваются расходы на контроль за качеством изоляции, а также использование электроэнергии на защиту от электрической коррозии. В настоящее время стальные газопроводы прокладываются в большом количестве надземно и опоясывают стены многоэтажных зданий.

В настоящее время сети газопотребления не оснащены никакими техническими средствами безопасности. Из-за технической неполадки на одном газорегуляторном пункте газ под высоким давлением может прийти к потребителям. Тогда по причине выхода из строя регулятора давления на газовом распределительном пункте может произойти резкий скачок давления в газовой системе, что неизбежно приведет к взрыву. При этом во многих европейских странах у каждого потребителя установлены регулирующие и предохранительные устройства.

Также следует отметить, что газопроводы действующих сетей газораспределения и газопотребления сильно изношены, но на это сейчас никто не обращает должного внимания.

Разработанный ЗАО "Полимергаз" под эгидой Межведомственного координационного совета по техническому совершенствованию газораспределительных систем и других инженерных коммуникаций (МвКС), СП 62.13330.2011* "Газораспределительные системы. Актуализированная редакция СНиП 42-01-2002 (с Изменением № 1)" решает вышеперечисленные проблемы систем газораспределения и газопотребления и по экономической эффективности, и по безопасности.

Основными особенностями настоящего Свода правил (СП) являются:

обеспечение безопасности конкретного потребителя газа;

расширение возможностей применения современных эффективных технологий, новых материалов, прежде всего полимерных, и оборудования для строительства новых и восстановления изношенных сетей газораспределения, газопотребления и объектов сжиженных углеводородных газов (СУГ);

обеспечение энергосбережения;

гармонизация с международными и региональными европейскими требованиями и нормами.

Требования СП направлены на радикальное изменение структуры сетей газораспределения и газопотребления за счет:

использования газопроводов среднего и высокого давления в поселениях;

установки индивидуальных и групповых газорегулирующих и предохранительных устройств непосредственно у потребителей, и оснащения другими современными техническими средствами безопасности;

применения преимущественно полимерных труб, а также соединительных деталей;

прокладки газопроводов в местах ограниченного доступа;

использования в сетях газопотребления современных технических средств и устройств, обеспечивающих повышение уровня безопасности и экономической эффективности газоснабжения.

Сводом правил введены следующие дополнительные требования: при использовании одно или многоступенчатой сети газораспределения подача газа потребителям производится по распределительным газопроводам одной или нескольких категорий давления.

В поселениях (сельских и городских) и городских округах следует предусматривать сети газораспределения по давлению до 0,6 МПа с пунктами редуцирования газа (ПРГ) у потребителя (рисунок 8). Допускается подача газа от одного ПРГ по распределительным газопроводам низкого давления ограниченному количеству потребителей - не более трех многоквартирных домов с общим количеством квартир не более 150. При газификации одноквартирных жилых домов следует предусматривать ПРГ для каждого дома.

Рисунок 8 - Схема газоснабжения населенного пункта с установкой газорегуляторных пунктов у каждого потребителя

Новый Свод правил также содержит справочные приложения, в которых приведены минимальные расстояния в свету от надземных и подземных газопроводов до зданий и сооружений до сетей инженерно-технического обеспечения. Прокладка газопроводов должна предусматриваться подземной. Надземная прокладка газопроводов допускается в исключительных случаях при соответствующем обосновании в местах ограниченного доступа посторонних лиц к газопроводу.

Кроме того, СП дополнен пунктом, предусматривающим установку клапанов (контроллеров) расхода газа в местах присоединения к распределительному газопроводу газопроводов-вводов. Установка клапанов безопасности для одноквартирных домов допускается по согласованию с собственником.

Учитывая нулевой уровень безопасности и низкую экономическую эффективность, а также значительный износ действующих систем газораспределения и газопотребления и их несоответствие требованиям нового Свода правил, возникает необходимость разработки стандарта по модернизации действующих систем газораспределения и газопотребления. Этот стандарт должен предусматривать решение двух самых важных вопросов безопасности:

) реконструкция действующих изношенных газопроводов, прежде всего бестраншейными методами;

) оснащение потребителя газа техническими средствами безопасности, то есть каждое жилое здание должно быть оснащено такими устройствами. В перечень технических средств безопасности входят датчики прекращения подачи газа, регуляторы давления газа, предохранительные устройства для защиты от избыточного давления газа, датчики загазованности и температуры.

Тогда возникает вопрос, что делать с действующими системами газораспределения и газопотребления, как проводить газификацию согласно новым требованиям в уже существующих населенных пунктов? Например, по улице города, построенной много лет назад, нельзя проложить газопровод среднего давления с установкой газорегуляторного пункта у каждого потребителя, так как ширина улицы не соответствует требованиям нового СП.

Рисунок 9 - Схема прокладки газопровода по узкой улице

Решение данной проблемы заключается в повышении давления на выходе из уже существующих поселковых ГРП с 30 кПа до 50 - 200 кПа, с одновременной установкой на отводе к потребителям датчиков прекращения подачи газа, а на газовых вводах в дома потребителей регуляторов давления газа с низкого до более низкого (с 5 до 1,2 - 1,4 кПа), обеспечивающих стабильное давление на входе в газопотребляющее оборудование. Схема такой газораспределительной сети представлена на рисунке 9.

Примером такого устройства является стабилизатор давления газа ERG-M фирмы ESKA VALVE. На рисунке 10 представлены фотографии и конструктивная схема стабилизатора.

 <http://packo.ru/sites/packo.ru/files/images/20152312163122.jpg>

Рисунок 10 - Конструктивная схема стабилизатора давления газа ERG-M

Применение данной технологии позволяет при минимальных затратах (стоимость стабилизатора ERG-M не превышает 2000 руб.) и сохранении существующей газораспределительной сети в населенном пункте (как правило, требуется только перенастройка регулятора давления и предохранительных клапанов в составе поселкового ГРП) существенно увеличить количество подключенных потребителей и допустимый объем газа при одновременном повышение эффективности и безопасности работы газового оборудования.

Кроме того, указанные стабилизаторы давления могут быть размещены внутри отапливаемого помещения домовой котельной, что позволяет избежать возможных проблем с обмерзанием проточной части и снижением эластичности мембраны чувствительного элемента стабилизаторов в зимний период. К тому же, данные стабилизаторов давления газа имеют в своем составе встроенный предохранительно-запорный клапан, прекращающий подачу газа в случае повреждения выходного газопровода. Тем самым существенно повышается безопасность эксплуатации газифицированного дома.

В то же время новые газораспределительные системы, особенно для подачи газа к объектам расположенным на определенном удалении друг от друга, экономически целесообразнее создавать с подачей потребителям среднего давления (0,3 - 0,6 МПа), с последующим его редуцированием до требуемого значения домовыми газовыми регуляторами, устанавливаемыми, в отдельно стоящих ГРП или закрепляемых непосредственно на внешней стене объекта. Такие регуляторы давления кроме выполнения основной функции - поддержания стабильного давления газа на входе газопотребляющего оборудования, обеспечивают защиту от аварийного повышения входного и выходного давления газа, а также, как и стабилизаторы ERG-M, перекрытие подачи газа в случае падения выходного давления при повреждении внутридомового газопровода.

Таким образом, необходимо иметь два стандарта - один по новому строительству городов и населенных пунктов, второй по газификации уже построенных городов и населенных пунктов. При этом, в обоих случаях решаются следующие проблемы:

обеспечивается безопасность потребителя газа;

уменьшаются затраты на эксплуатацию систем газораспределения и газопотребления;

улучшается экологическая ситуация за счет обеспечения газопотребляющего устройства газом необходимого давления.

8. Безопасность жизнедеятельности при проведении пуска газа в газорегуляторных установках


Газорегуляторными установками (ГРУ) принято называть комплекс устройств и технологического оборудования, назначение которого заключается в понижении до требуемого уровня входного давления газа, а также поддержания его постоянного значения на выходе. Газорегуляторная установка является типом газорегуляторного пункта, для которого характерными чертами являются монтаж оборудования на раме, а также размещение ее или в помещении, в котором расположена использующая газ установка, или в соседнем помещении, соединенном с ним открытым проемом.

В данном дипломном проекте с целью понижения входного среднего давления на низкое давление запроектирована УГРШ-50Н-2-О - установка газорегуляторная шкафная с основной и резервной линиями редуцирования на базе регуляторов давления газа прямоточного типа РДП-50Н, с обогревом.

При работе со шкафными газорегуляторными установками (УГРШ) к газоопасным работам относятся следующие виды работ:

ввод в эксплуатацию УГРШ, пуск газа в газопроводы при вводе в эксплуатацию или после ремонта;

техническое обслуживание и ремонт газового оборудования УГРШ;

продувка газопроводов при отключении или включении газоиспользующих установок в работу;

обход наружных газопроводов УГРШ;

ремонт с выполнением сварочных работ и газовой резки.

Работы по врезке и пуску газа при вводе в эксплуатацию шкафных газорегуляторных установок выполняются одновременно с вводом в эксплуатацию газоиспользующего оборудования.

Работы по врезке УГРШ, пуску газа, пусконаладочные работы выполняются при наличии акта - приемки в эксплуатацию пусковыми бригадами рабочих эксплуатационной организации под руководством мастера. Состав бригады определяется в зависимости от вида и объема работ, но не может быть менее двух рабочих и мастера.

Пусковые бригады должны иметь необходимый набор материалов, приборов, инструмента, средств индивидуальной защиты и наряд - допуск на выполнение газоопасных работ.

Приемку и ввод в эксплуатацию шкафных газорегуляторных установок также производит бригада слесарей эксплуатационной организации в следующей последовательности:

) проверяют исполнительно-техническую документацию и соответствие монтажа оборудования проекту. При проведении проверки соответствия монтажа оборудования проекту все оборудование здания шкафной газорегуляторной установки должно строго соответствовать указанным в проекте маркам и размерам регуляторов, фильтров, задвижек предохранительных устройств, труб и т.д.;

) проводят ревизию УГРШ, цель которой заключается в том, чтобы установить укомплектованность и исправность оборудования. Ревизии подлежат регулятор, фильтр, предохранительные, сбросные и запорные устройства, контрольно-измерительные приборы.

) проверяют газопроводы оборудование на прочность и плотность. Проверка на прочность газопроводов и оборудования оформляется актом установленной формы. Под испытательным давлением на прочность газопроводы и оборудование УГРШ выдерживают в течение 1 часа, после чего давление снижают до рабочего.

Испытание УГРШ на плотность производится рабочим давлением после испытания на прочность в течение 12 часов. При этом падение давления не должно превышать 1 % от начального давления. После испытаний на прочность и плотность составляются акты установленной формы.

) производят ввод в эксплуатацию.

Врезка и пуск газа при вводе в эксплуатацию стационарных газорегуляторных установок (ГРУ) производятся по плану организации работ, в состав которого включаются:

схема узла присоединения;

последовательность технологических операций по контрольной опрессовке, врезке ГРУ и продувке его газом;

порядок и условия отключения газа или снижения его давления в действующем газопроводе;

порядок продувки газом присоединяемого ГРУ по схеме, на которой указаны места установки конденсатосборников, отключающих устройств, средств электрохимзащиты, манометров, заглушек, продувочных свечей;

численный и квалификационный состав рабочих и специалистов;

потребность в транспорте, механизмах, приборах, материалах;

меры обеспечения безопасности.

Для выполнения работ по врезке и пуску газа в шкафные и блочные газорегуляторные установки составление плана организации работ не требуется.

На период производства работ по врезке и пуску газа в газорегуляторных установках должны быть отключены средства электрохимзащиты.

При пуске газа производится продувка газом газопроводов и оборудования ГРУ через продувочные свечи. Продувку следует выполнять последовательно: газопровод от отключающего устройства до ГРУ; внутренние газопроводы и оборудование ГРУ; газопровод до отключающего устройства и после ГРУ. При продувке газорегуляторной установки воздух вытесняется под давлением газа 1-1,5 кПа путем сброса газо-воздушной смеси в атмосферу.

Продувку газом необходимо осуществлять до вытеснения всего воздуха из обвязки ГРУ. Окончание продувки определяется путем анализа или сжигания отбираемых проб. При этом содержание кислорода в газе не должно превышать 1 %, а сгорание газо-воздушной смеси, пропускаемой через мыльную эмульсию, должно происходить спокойно, без хлопков. При продувке у свечей должны находиться дежурные слесари.

По окончании всех работ по пуску газа необходимо:

открыть предохранительный сбросной клапан, разгрузить рабочую мембрану регулятора;

открыть выходную задвижку за регулятором;

плавно приоткрыть входную задвижку и подать газ в ГРУ;

после срабатывания регулятора и его настройки включить регулятор под нагрузку, при этом сброс газа в атмосферу через предохранительный клапан должен прекратиться;

колебание давления газа на выходе из газорегуляторной установки установить в пределах 10 % от рабочего давления, установленного проектом;

проверить приборным методом качество изоляции места врезки ГРУ и засыпки котлована;

включить средства электрохимзащиты;

сделать отметку в наряде на газоопасные работы о выполнении работ.

После окончания работ в акте - наряде на пуск газа указывают давление на выходе газа и пределы настройки сбросных и предохранительных устройств.

После продувки приступают к наладке оборудования газорегуляторной установки. Подачу газа в газопровод после ГРУ следует производить по окончании наладки оборудования на рабочий режим давления.

При пусконаладочных работах составляются режимные карты, в которых указывается выходное давление газа, регулируемое в соответствии с установленными проектом режимом давления в газораспределительной сети и у потребителей.

Стационарные, шкафные и блочные газорегуляторные пункты, а также газорегуляторные установки, введенные в эксплуатацию, учитываются в эксплуатационном журнале.

О всех выполненных работах по обслуживанию газорегуляторных пунктов и газорегуляторных установок должны быть сделаны записи в эксплуатационном журнале. В журнале указываются выявленные нарушения и неисправности, а также меры, принятые для их устранения. Эксплуатационный журнал стационарного или блочного ГРП хранится в помещении ГРП, шкафного - в соответствующей службе эксплуатационной организации, ГРУ - в газовой службе предприятия.

Кроме того, на каждый газорегуляторный пункт и газорегуляторную установку составляется эксплуатационный паспорт, в который заносятся сведения о работах, связанных с заменой оборудования или отдельных узлов и деталей с указанием причин замены.

Для обеспечения нормальной и бесперебойной работы за ГРУ устанавливают систематический надзор, проводят техническое обслуживание. В состав работ по техническому обслуживанию газорегуляторных установок входят:

обход ГРУ и устранение выявленных неисправностей;

плановая проверка состояния и работы оборудования;

профилактический ремонт оборудования;

проверка контрольно-измерительных приборов, а также приборов телемеханики при их наличии.

Техническое обслуживание газорегуляторных установок проводят в сроки, предусмотренные утвержденным графиком.

При эксплуатации газорегуляторных становок выполняются следующие виды работ:

технический осмотр (осмотр технического состояния);

техническое обслуживание - не реже 1 раза в 6 месяцев;

текущий ремонт - не реже 1 раза в 12 месяцев, если другие сроки не установлены документацией изготовителей газового оборудования;

проверка параметров срабатывания предохранительно-запорных и сбросных клапанов не реже 1 раза в 3 месяца, а также по окончании ремонта оборудования;

капитальный ремонт - при необходимости замены оборудования, а также средств измерений;

капитальный ремонт здания ГРУ, систем отопления, вентиляции, освещения - на основании дефектных ведомостей, составленных по результатам осмотров и текущих ремонтов.

Технический осмотр ГРУ производится путем обхода или объезда на специально оборудованном автомобиле в сроки, установленные эксплуатационной организацией. При производительности шкафной газорегуляторной установки до 50 м /ч технический осмотр может производиться не реже 1 раза в год одновременно с техническим обслуживанием.

При каждом обходе ГРУ в отопительный период необходимо проверять температуру воздуха внутри отапливаемого помещения и при необходимости - изменять режим работы системы отопления ГРУ.

При текущем ремонте газорегуляторных установок выполняются:

работы по техническому осмотру;

проверка работоспособности запорной и регулирующей арматуры и предохранительных клапанов;

проверка герметичности всех соединений и арматуры прибором, устранение утечек газа, осмотр и очистка фильтра;

определение плотности и чувствительности мембран регулятора давления и управления;

проверка параметров настройки запорных и сбросных клапанов;

разборка регуляторов давления, предохранительных клапанов с очисткой их от коррозии и загрязнений, проверкой плотности прилегания к седлу клапанов, состояния мембран, смазкой трущихся частей, ремонтом или заменой изношенных деталей, проверкой надежности креплений конструкционных узлов, не подлежащих разборке;

проверка состояния и прочистка дымоходов;

проверка состояния вентиляционной системы;

ремонт систем отопления, вентиляции и освещения;

ремонт здания газорегуляторной установки;

по мере необходимости окраска молниеприемников и токоотводов системы молниезащиты ГРУ.

После проверки и настройки оборудования и устранения всех неполадок следует проверить прибором герметичность всех соединений при рабочем давлении газа. В случае обнаружения утечки газа принимаются меры к ее немедленному устранению.

Отбор газорегуляторных пунктов и газорегуляторных установок для капитального ремонта производится на основании дефектных ведомостей, составленных по результатам технического осмотра и текущего ремонта.

К работам по капитальному ремонту ГРУ относятся:

ремонт и замена устаревшего или изношенного оборудования или его отдельных частей;

ремонт здания и его инженерного оборудования;

ремонт кирпичной кладки, штукатурка и побелка стен заново, ремонт полов, замена и ремонт рам и дверей, полный ремонт и замена кровли, ремонт асфальтовых отмосток с устройством подстилающего слоя, замена отопительных аппаратов, а также замена заземлителей молниезащиты;

ремонт или замена шкафов блочных и шкафных газорегуляторных установок, устаревшего и износившегося оборудования или отдельных его узлов и частей по мере необходимости.

Перед капитальным ремонтом в газораспределительных пунктах и газораспределительных установках давление газа в газопроводах и оборудовании должно быть снижено до атмосферного. Кроме того, должна быть произведена продувка воздухом через свечу.

Отключающие устройства на линии регулирования газораспределительных пунктов и газораспределительных установок при разборке оборудования должны быть в закрытом положении.

Ремонтно-строительные работы в ГРУ выполняются в соответствии с графиком планово-предупредительного ремонта зданий, а также при обнаружении дефектов, влияющих на безопасность эксплуатации.

9. Экологические аспекты загрязнения воздушного бассейна при аварийных выбросах метана из газорегуляторных установок


В процессе эксплуатации газораспределительных установок (ГРУ) возникают различные выбросы. Так эксплуатация газораспределительных установок сопровождается: периодическим выбросом газа в атмосферу от сбросного клапана, выбросами газа через продувочные свечи при профилактических ремонтах, выбросами при пуске газа, выбросами при стравливании газа из редуцирующих линий при замене оборудования. Кроме того, выбросы газа осуществляются вследствие уменьшения потребления газа в вечернее или ночное время суток. Время сброса газа при эксплуатации ГРУ составляет порядка нескольких секунд, поэтому ежесуточный сброс газа обычно принимают за залповый.

При эксплуатации ГРУ к выбросам относятся выбросы метана и смеси природных меркаптанов (СПМ), входящих в одоранты для природного газа, содержащие этил - (45,6 - 49,5 %), пропил - (43,2 - 44,3 %), бутилмеркаптаны - (7,3 - 9,9 %).

Метан - простейший углеводород, бесцветный газ со специфическим запахом, химическая формула - CH4. Малорастворим в воде, легче воздуха. При использовании в быту и промышленности в метан обычно добавляют одоранты со специфическим "запахом газа". Сам по себе метан не токсичен и не опасен для здоровья человека.

В состав смеси природных меркаптанов входят этилмеркаптан (этантиол), пропилмеркаптан и бутилмеркаптан - это органические соединения, используемые как одорант для природного газа, сжиженного газа.

Этантинол добавляется в малых количествах (16 гр на 1000 м3) к природному газу и пропану, (40 г на 1 т сжиженного газа) который используется для приготовления пищи и отопления, чтобы придать обычно не имеющим запаха газам легко распознаваемый запах, служащий предупреждением об опасной утечке газа.

Все меркаптаны представляют собой летучий тиол, который находится в природе, как компонент нефти. Они малорастворим в воде, но хорошо растворим в большинстве органических растворителей. Это бесцветные жидкости с очень сильным отвратительным запахом. При концентрации этилмеркаптана в 0,00019 мг/л ощущается слабый запах гнилой капусты; резкий запах обнаруживается уже при концентрации 0,0014 мг/л; пороги запаха паров этил-, пропил - и бутилмеркаптана равняются 0,4·10-4 - 0,6·10-5 мг/л.

Количество выбросов одоранта - смеси природных меркоптанов определяется пересчетом по данным прямых замеров содержания меркаптановой серы в природном газе.

Токсическое действие меркаптана сходно с действием сероводорода. В ничтожных концентрациях они вызывают головную боль, головокружение, тошноту. Высокие концентрации меркаптанов действуют наркотически. При тяжелых интоксикациях наблюдаются бессознательное состояние, судороги.

Порядок расчетов и нормирования выбросов газорегуляторных установок определяется методикой СТО Газпром 2-1.19-058-2006 "Инструкция по расчету и нормированию выбросов ГРС (АГРС, ГРП), ГИС", введенной в действие распоряжением ОАО Газпром" от 14.12.2005 № 403 23.06.2006, с учетом специфики эксплуатации объектов распределения природного газа. Порядок расчетов и нормирования выбросов направлен на предотвращение загрязнения атмосферного воздуха.

Целью нормирования выбросов является ограничение вредного воздействия на атмосферный воздух объектов транспорта и распределения природного газа путем:

разработки предельно допустимых выбросов (ПДВ) - годовых и контрольных, то есть мощности выбросов на источнике, обеспечивающих соблюдение санитарно-гигиенических нормативов;

установления при необходимости для отдельных источников временно согласованных выбросов (ВСВ) - годовых и контрольных;

установления технических нормативов выбросов (ТНВ) оборудования, отражающих максимальную массу выброса вредного вещества, отнесенную к единице сырья, топлива, продолжительности работы оборудования, мощности и других показателей, позволяющих проводить сравнение применяемых технологий с точки зрения экологичности и соответствия передовому научно-техническому уровню.

Несоблюдение нормативов выбросов является нарушением природоохранного законодательства.

При эксплуатации газораспределительных установок допускаются выбросы природного газа (включающие одорант), величина которых зависит от состава и типа установленного технологического оборудования:

при продувке пылеуловителей в конденсатосборник при централизованном обслуживании - 1 раз в неделю;

при периодических отключениях пылеуловителей или фильтров для внутреннего осмотра или ремонта, очистки или замены сменных элементов - 1 раз в год;

при проверке работоспособности предохранительных клапанов - 1 раз в 10 дней зимой и 1 раз в месяц летом;

из блока редуцирования давления при ремонте-осмотре регуляторов давления - 1 раз в год;

при аварийных утечках из запорной арматуры или технологического оборудования при их неисправностях;

при ремонтных работах на обвязке и технологическом оборудовании (стравливание, продувка газа в атмосферу) - по мере необходимости.

Залповые (кратковременные) выбросы природного газа от ГРУ учитываются в годовых нормативах выбросов. В проектах нормативов предельно допустимых выбросов дается расчетная оценка воздействия залповых выбросов на атмосферный воздух.

Аварийные выбросы не нормируются. Для их предотвращения разрабатываются и проводятся профилактические мероприятия. Для предупреждения и своевременной ликвидации утечек предусмотрен систематический контроль герметичности оборудования, арматуры, сальниковых уплотнений, сварных и фланцевых соединений, трубопроводов.

Предусмотренные мероприятия по предупреждению утечек:

регулярный профилактический осмотр запорной арматуры на всех линиях редуцирования;

периодическая набивка смазки в краны;

контроль загазованности в зале редуцирования с помощью газоанализаторов-сигнализаторов;

использование фторопластовых уплотнений;

обнаружение источников утечек обмыливанием.

Для периодов неблагоприятных метеоусловий (НМУ) на ГРС предусмотрены следующие организационно-технические мероприятия по уменьшению и предотвращению выбросов:

усиление контроля над точным соблюдением технологического регламента эксплуатации объектов, а также работой контрольно-измерительных приборов и автоматики (с целью предотвращения аварийных ситуаций, аварийных выбросов);

запрещение (по возможности) выполнения плановых ремонтов и технического освидетельствования технологического оборудования, сопровождаемых залповыми выбросами;

усиление контроля над работой котельной.

Проведение контроля выбросов продуктов сгорания природного газа допускается методом прямых замеров, выполненных на максимальных рабочих нагрузках. При контроле определяются максимальные (усредненные за 20-30 минут) выбросы газа на организованных источниках выбросов и годовые выбросы.

Заключение


Благодаря высоким потребительским свойствам, низким издержкам добычи и транспортировки, широкой гамме применения во многих сферах человеческой деятельности, природный газ занимает особое место в развитии топливно-энергетического комплекса. Природный газ является не только наиболее экономически выгодным топливом, но еще и более удобным в использовании и экологически чистым.

Из-за чрезмерного уровня перенаселения городов, а также ухудшения в них экологической ситуации, все больше людей решаются на переезд в сельскую местность. Действительно, в настоящее время все большую роль занимает строительство частных домов, коттеджей, оборудованных не как "домики выходного дня" или летние домики, а как места постоянного проживания. И если выбор расположения, внешнего вида и конструктивных особенностей - это личное дело каждого владельца, то возведение инженерных сетей подчинено жестким нормам и правилам, игнорировать которые невозможно. В связи с чем, вопрос о повышении уровня газификации села является одним из наиболее актуальных как для владельцев капитальных загородных домов, так и газовой отрасли в целом.

Проекты газоснабжения сельских населенных пунктов разрабатываются на основе схем и проектов районной планировки, генеральных планов населенных пунктов с обязательным учетом их развития на перспективу.

Основными целями газификации сельских населенных пунктов являются повышение уровня и качества жизни населения, создание условий для интенсивного развития села, повышение уровня газификации жилищно-коммунального хозяйства, промышленных и иных организаций.

В структуре газопотребления сельских населенных пунктов в настоящее время газ используется в основном для приготовления пищи, а также для различных технологических нужд, таких как нагрев воды и отопление.

В данном дипломном проекте была разработана система газоснабжения для села Неверовское Вологодского района на 50 частных домов. В проекте предусмотрено строительство подземного газопровода низкого давления из полиэтиленовых труб общей протяженностью 1891 м.

Источником газоснабжения для жителей села является шкафная газорегуляторная установка УГРШ-50Н-2-О с выходным давлением 0,005 МПа. При этом в дипломном проекте предполагается установка во всех жилых домах газовых четырех конфорочных плит ПГ-4 и настенных двухконтурных газовых котлов Viessmann Vitopend 100-W типа WH1D мощностью 24 кВт.

Диаметры газопроводов, а также потери давления на каждом из участков газопровода определены на основании гидравлического расчета из условий бесперебойного и экономичного газоснабжения всех потребителей при максимально-допустимых перепадах давления. Согласно гидравлическому расчету суммарные расчетные расходы газа составляют 129,31 м3/ч. По результатам гидравлического расчета и в соответствии с ГОСТ Р 50838-2009 были подобраны диаметры и толщина стенки полиэтиленовых труб ПЭ-80. Следует учитывать, что удельный максимальный расход газа по сельскому населенному пункту на бытовые и коммунально-бытовые цели значительно выше показателя в городских условиях.

Кроме того, в дипломном проекте представлен проект газификации частного дачного дома на участке 33 - 86 общей жилой площадью 114,55 м2.

Внутреннее газооборудование жилого дома включает в себя: газопровод-ввод, включая футляр через стену; термозапорный клапан; электромагнитный клапан; счетчик газа; газовую подводку с краном к котлу; отпуск с краном к газовой плите.

Таким образом, в ходе выполнения дипломного проекта была разработана система газоснабжения села Неверовское, подробно рассмотрена методика гидравлического расчета наружных газопроводов, осуществлен подбор оборудования газорегуляторной установки, а также проведены другие необходимые расчеты.

Список использованных источников


1. Ионин, А.А. Газоснабжение: учебник для вузов. - 4-е изд., перераб. и доп. - Москва: Стройиздат, 1989. - 439 с.

. Брюханов, О.Н. Газоснабжение: учеб. пособие / О.Н. Брюханов, В.А. Жила, А.И. Плужников. - Москва: Академия, 2008. - 448 с.

. Брюханов, О.Н. Основы эксплуатации оборудования и систем газоснабжения: учебник / О.Н. Брюханов, А.И. Плужников. - Москва: Инфра-М, 2016. - 256 с.

. Жила, В.А. Газоснабжение: учебник для студентов вузов по специальности "Теплогазоснабжение и вентиляция". - Москва: Издательство АСВ, 2014. - 368 с.

. Жила, В.А. Автоматика и телемеханика систем газоснабжения. - Москва: Инфра-М, 2012. - 238 с.

. Колпакова, Н.В. Газоснабжение: учеб. пособие / Н.В. Колпакова, А.С. Колпаков. - Екатеринбург: издательство Уральского федерального университета, 2014. - 200 с.

. Стаскевич, Н.А. Справочник по газоснабжению и исследованию газа. - Ленинград: Недра, 1990. - 762 с.

. СП 131.13330.2012 Строительная климатология. Актуализированная редакция СНиП 23-01-99* (с Изменением № 2): утв. Приказом Министерства регионального развития РФ от 30.06.2012 № 275. - Введ.01.01.2013.

. СП 62.13330.2011* Газораспределительные системы. Актуализированная редакция СНиП 42-01-2002 (с Изменением № 1): утв. приказом Министерства регионального развития РФ от 27.12.2010 № 780. - Введ. 20.05.2011.

. СП 42-101-2003. Свод правил по проектированию и строительству. Общие положения по проектированию и строительству газораспределительных систем из металлических и полиэтиленовых труб: одобр. Постановлением Госстроя России от 26.06.2003 № 112.

. СП 42-102-2004 Проектирование и строительство газопроводов из металлических труб: принят и введ. в действие решением Межведомственный координационный совет по вопросам технического совершенствования газораспределительных систем и других инженерных коммуникаций. Протокол от 27.05.2014 № 34.

. СП 42-103-2003 Проектирование и строительство газопроводов из полиэтиленовых труб и реконструкция изношенных газопроводов: принят и введ. в действие решением Межведомственный координационный совет по вопросам технического совершенствования газораспределительных систем и других инженерных коммуникаций. Протокол от 27.11.2003 № 33.

. СН 452-73 Нормы отвода земель для магистральных трубопроводов: утв. Государственным комитетом Совета Министров СССР по делам строительства 30.03.1973.

. ПБ 12-529-03. Правила безопасности систем газораспределения и газопотребления: утв. Постановлением Госгортехнадзора России от 18.03.2003 № 9.

. Сыцянко, Е.В. Газоснабжение района города: методические указания для выполнения курсового и дипломного проектирования по дисциплине "Газоснабжение". - Вологда: ВоГУ, 2016. - 40 с.

. Методические рекомендации по оформлению выпускных квалификационных работ, курсовых проектов / работ для студентов очной, очно-заочной (вечерней) и заочной форм обучения. - Вологда: ВоГУ, 2016. - 120 с.

17. ООО "Газпром межрегионгаз Вологда" [Электронный ресурс]: офиц. сайт. - Режим доступа: http://www.vologdarg.ru/.

Приложения


Приложение 1

Расчетные расходы газа на участках

Таблица П1.1 - Расчетные расходы газа на участках

№ участка

ПГ-4

Газовый котел Viessmann Vitopend 100-W

Расчетные расходы газа, Vр, м3


qном

n

k0

qном

n

k0


0-1

0,84

50

0,215

2,83

50

0,85

129,31

1-2

0,84

45

0,223

2,83

45

0,85

116,68

2-3

0,84

8

0,360

2,83

8

0,85

21,66

3-4

0,84

7

0,370

2,83

7

0,85

19,01

4-5

0,84

6

0,392

2,83

6

0,85

16,41

5-6

0,84

5

0,400

2,83

5

0,85

13,71

6-7

0,84

4

0,430

2,83

4

0,85

11,07

7-8

0,84

3

0,480

2,83

3

0,85

8,43

8-9

0,84

2

0,560

2,83

2

0,85

5,75

9-10

0,84

1

0,700

2,83

1

0,85

2,99

1-11

0,84

5

0,400

2,83

5

0,85

13,71

11-12

0,84

4

0,430

2,83

4

0,85

11,07

12-13

0,84

3

0,480

2,83

3

0,85

8,43

13-14

0,84

2

2,83

2

0,85

5,75

14-15

0,84

1

0,700

2,83

1

0,85

2,99

2-16

0,84

37

0,236

2,83

37

0,85

96,34

16-17

0,84

13

0,316

2,83

13

0,85

34,72

17-18

0,84

12

0,324

2,83

12

0,85

32,13

18-19

0,84

11

0,332

2,83

11

0,85

29,53

19-20

0,84

10

0,340

2,83

10

0,85

26,91

20-21

0,84

9

0,345

2,83

9

0,85

24,26

21-22

0,84

3

0,480

2,83

3

0,85

8,43

22-23

0,84

2

0,560

2,83

2

0,85

5,75

23-24

0,84

1

0,700

2,83

1

0,85

2,99

21-25

0,84

6

0,392

2,83

6

0,85

16,41

25-26

0,84

2

0,560

2,83

2

0,85

5,75

26-27

0,84

1

0,700

2,83

1

0,85

2,99

25-28

0,84

4

0,430

2,83

4

0,85

11,07

28-29

0,84

3

0,480

2,83

3

0,85

8,43

29-30

0,84

2

0,560

2,83

2

0,85

5,75

30-31

0,84

1

0,700

2,83

1

0,85

2,99

16-32

0,84

24

0,268

2,83

24

0,85

63,13

32-33

0,84

23

0,271

2,83

23

0,85

60,56

33-34

0,84

22

0,274

2,83

22

0,85

57,98

34-35

0,84

21

0,277

2,83

21

0,85

55,40

35-36

0,84

20

0,280

2,83

20

0,85

52,81

36-37

0,84

19

0,284

2,83

19

0,85

50,24

37-38

0,84

18

0,288

2,83

18

0,85

47,65

38-39

0,84

17

0,292

2,83

17

0,85

45,06

39-40

0,84

16

0,296

2,83

16

0,85

42,47

40-41

0,84

9

0,345

2,83

9

0,85

24,26

41-42

0,84

8

0,360

2,83

8

0,85

21,66

42-43

0,84

1

0,700

2,83

1

0,85

2,99

42-44

0,84

7

0,370

2,83

7

0,85

19,01

44-45

0,84

6

0,392

2,83

6

0,85

16,41

45-46

0,84

5

0,400

2,83

5

0,85

13,71

46-47

0,84

4

0,430

2,83

4

0,85

11,07

47-48

0,84

3

0,480

2,83

3

0,85

8,43

48-49

0,84

2

0,560

2,83

2

0,85

5,75

49-50

0,84

1

0,700

2,83

1

0,85

2,99

40-51

0,84

7

0,370

2,83

7

0,85

19,01

51-52

0,84

2

0,560

2,83

2

0,85

5,75

52-53

0,84

1

0,700

2,83

1

0,85

2,99

51-54

0,84

5

0,400

2,83

5

0,85

13,71

54-55

0,84

4

0,430

2,83

4

0,85

11,07

55-56

0,84

3

0,480

2,83

3

0,85

8,43

56-57

0,84

2

0,560

2,83

2

0,85

5,75

57-58

0,84

0,700

2,83

1

0,85

2,99



Приложение 2

Гидравлический расчет наружных газопроводов низкого давления

Таблица П2.1 - Гидравлический расчет наружных газопроводов низкого давления

№ участка

Длина участка lуч, м

Расчетные расходы газа Vр, м3

Допусти- мые удельные потери давления (ΔР/l) доп, Па/м

Диаметр наружный на толщину стенки, d × ∆, мм

Действи-тельные удельные потери давления (ΔР/l) действ, Па/м

Потери давления на участке ΔРуч, Па

Ветка 1

0-1

16

129,31

0,86

90 × 5,2

0,65

11,44

1-2

5

116,68

0,86

90 × 5,2

0,65

3,58

2-3

27

21,66

0,86

50 × 4,6

0,65

19,31

3-4

22

19,01

0,86

50 × 4,6

0,65

15,73

4-5

17

16,41

0,86

50 × 4,6

0,65

12,16

5-6

22

13,71

0,86

40 × 3,7

0,65

15,73

6-7

34

11,07

0,86

40 × 3,7

0,65

24,31

7-8

28

8,43

0,86

40 × 3,7

0,65

20,02

8-9

30

5,75

0,86

40 × 3,7

0,65

21,45

9-10

21

2,99

0,86

32 × 3,0

0,65

15,02

Ответвление ветки 1

3-59

10

2,99

2,89

32 × 3,0

0,08

0,88

4-60

9

2,99

2,89

32 × 3,0

0,08

0,79

5-61

9

2,99

2,89

32 × 3,0

0,08

0,79

6-62

9

2,99

2,89

32 × 3,0

0,08

0,79

7-63

10

2,99

2,89

32 × 3,0

0,08

0,88

8-64

8

2,99

2,89

32 × 3,0

0,08

0,70

9-65

6

2,99

2,89

32 × 3,0

0,08

0,53

10-66

5

2,99

2,89

32 × 3,0

0,08

0,44

Ветка 2

1-11

20

13,71

1,54

40 × 3,7

0,30

6,60

11-12

25

11,07

1,54

32 × 3,0

0,30

8,25

12-13

19

8,43

1,54

32 × 3,0

0,30

6,27

13-14

39

5,75

1,54

32 × 3,0

0,30

12,87

14-15

21

2,99

1,54

32 × 3,0

0,30

6,93

Ответвление ветки 2

11-67

6

2,99

5,01

32 × 3,0

0,05

0,33

12-68

7

2,99

5,01

32 × 3,0

0,50

3,85

13-69

8

2,99

5,01

32 × 3,0

0,50

4,40

14-70

8

2,99

5,01

32 × 3,0

0,50

4,40

15-71

9

2,99

5,01

32 × 3,0

0,50

4,95

Ветка 3

2-16

25

96,34

0,71

90 × 5,2

0,70

19,25

16-17

12

34,72

0,71

63 × 5,8

0,70

9,24

17-18

20

32,13

0,71

63 × 5,8

0,70

15,40

18-19

57

29,53

0,71

63 × 5,8

0,70

43,89

19-20

20

26,91

0,71

50 × 4,6

0,70

15,40

20-21

23

24,26

0,71

50 × 4,6

0,70

17,71

21-22

52

8,43

0,71

40 × 3,7

0,70

40,04

22-23

18

5,75

0,71

40 × 3,7

0,70

13,86

23-24

43

2,99

0,71

32 × 3,0

0,70

33,11

Ответвление ветки 3

17-72

5

2,99

5,01

32 × 3,0

0,05

0,28

18-73

6

2,99

5,01

32 × 3,0

0,05

0,33

19-74

6

2,99

5,01

32 × 3,0

0,05

0,33

20-75

8

2,99

5,01

32 × 3,0

0,05

0,44

22-76

5

2,99

5,01

32 × 3,0

0,05

0,28

23-77

4

2,99

5,01

32 × 3,0

0,05

0,22

24-78

4

2,99

5,01

32 × 3,0

0,05

0,22

Ветка 4

21-25

54

16,41

2,07

40 × 3,7

0,80

47,52

25-26

20

5,75

2,07

32 × 3,0

0,80

17,60

26-27

18

2,99

2,07

32 × 3,0

0,80

Ответвление ветки 4

26-79

6

2,99

17,32

32 × 3,0

0,03

0, 20

27-80

5

2,99

17,32

32 × 3,0

0,03

0,17

Ветка 5

25-28

20

11,07

2,16

32 × 3,0

0,60

13,2

28-29

22

8,43

2,16

32 × 3,0

0,60

14,52

29-30

25

5,75

2,16

32 × 3,0

0,60

16,5

30-31

21

2,99

2,16

32 × 3,0

0,60

13,86

Ответвление ветки 5

28-81

4

2,99

10,03

32 × 3,0

0,03

0,13

29-82

4

2,99

10,03

32 × 3,0

0,03

0,13

30-83

6

2,99

10,03

32 × 3,0

0,03

0, 20

31-84

5

2,99

10,03

32 × 3,0

0,03

0,17

Ветка 6

16-32

11

63,13

0,51

75 × 4,3

0,40

4,84

32-33

19

60,56

0,51

75 × 4,3

0,40

8,36

33-34

36

57,98

0,51

75 × 4,3

0,40

15,84

34-35

7

55,40

0,51

75 × 4,3

0,40

3,08

35-36

37

52,81

0,51

75 × 4,3

0,40

16,28

36-37

48

50,24

0,51

75 × 4,3

0,40

21,12

37-38

49

47,65

0,51

63 × 5,8

0,40

21,56

38-39

16

45,06

0,51

63 × 5,8

0,40

7,04

39-40

35

42,47

0,51

63 × 5,8

0,40

15,40

40-41

43

24,26

0,51

50 × 4,6

0,40

18,92

41-42

43

21,66

0,51

50 × 4,6

0,40

18,92

42-43

32

2,99

0,51

32 × 3,0

0,40

14,08

Ответвление ветки 6

32-85

5

2,99

3,07

32 × 3,0

0,06

0,33

33-86

5

2,99

3,07

32 × 3,0

0,06

0,33

34-87

7

2,99

3,07

32 × 3,0

0,06

0,46

35-88

7

2,99

3,07

32 × 3,0

0,06

0,46

36-89

8

2,99

3,07

32 × 3,0

0,06

0,53

37-90

4

2,99

3,07

32 × 3,0

0,06

0,26

38-91

7

2,99

3,07

32 × 3,0

0,06

0,46

39-92

8

2,99

3,07

32 × 3,0

0,06

0,53

41-93

6

2,99

3,07

32 × 3,0

0,06

0,40

43-94

5

2,99

3,07

32 × 3,0

0,06

0,33

Ветка 7

42-44

30

19,01

0,83

50 × 4,6

0,05

1,65

44-45

17

16,41

0,83

50 × 4,6

0,05

0,94

45-46

21

13,71

0,83

40 × 3,7

0,05

1,16

46-47

13

11,07

0,83

40 × 3,7

0,05

0,72

47-48

50

8,43

0,83

40 × 3,7

0,05

2,75

48-49

43

5,75

0,83

40 × 3,7

0,05

2,37

49-50

55

2,99

0,83

32 × 3,0

0,05

3,03

Ответвление ветки 7

44-95

6

2,99

5,29

32 × 3,0

0,05

0,33

45-96

7

2,99

5,29

32 × 3,0

0,05

0,39

46-97

4

2,99

5,29

32 × 3,0

0,05

0,22

47-98

6

2,99

5,29

32 × 3,0

0,05

0,33

48-99

4

2,99

5,29

32 × 3,0

0,05

0,22

49-100

4

2,99

5,29

32 × 3,0

0,05

0,22

50-101

5

2,99

5,29

32 × 3,0

0,05

0,28

Ветка 8

40-51

33

19,01

2,87

40 × 3,7

0,80

29,04

51-52

18

5,75

2,87

32 × 3,0

0,80

15,84

52-53

15

2,99

2,87

32 × 3,0

0,80

Ответвление ветки 8

52-102

5

2,99

17,32

32 × 3,0

0,04

0,22

53-103

6

2,99

17,32

32 × 3,0

0,04

0,26

Ветка 9

51-54

18

13,71

1,83

40 × 3,7

0,70

13,86

54-55

27

11,07

1,83

40 × 3,7

0,70

20,79

55-56

16

8,43

1,83

40 × 3,7

0,70

12,32

56-57

30

5,75

1,83

32 × 3,0

0,70

23,10

57-58

13

2,99

1,83

32 × 3,0

0,70

10,01

Ответвление ветки 9

54-104

9

2,99

4,88

32 × 3,0

0,05

0,50

55-105

10

2,99

4,88

32 × 3,0

0,05

0,55

56-106

7

2,99

4,88

32 × 3,0

0,05

0,39

57-107

7

2,99

4,88

32 × 3,0

0,05

0,39

58-108

6

2,99

4,88

32 × 3,0

0,05

0,33


Похожие работы на - Проект газоснабжения дачной застройки на 50 домов в селе Неверовское

 

Не нашли материал для своей работы?
Поможем написать уникальную работу
Без плагиата!
Без нейросетей!