Проект по строительству пристройки детского сада в городе Харовске
Содержание
Введение
. Архитектурно-строительный раздел
.1 Техническое состояние конструкций реконструируемого здания
.2 Объемно-планировочное решение здания после реконструкции
.3 Конструктивное решение здания
.3.1 Конструктивное решение здания до реконструкции
.4 Внешняя и внутренняя отделка здания
.5 Инженерное оборудование
.5.1 Водопровод
1.5.2 Канализация
1.5.3 Отопление
.5.4 Вентиляция
.5.5 Горячее водоснабжение
.6 Основные решения по генеральному плану
.7 Благоустройство территории
.8 Технико-экономические показатели здания
. Расчетно-конструктивный раздел
.1 Расчет элементов стропильной системы
.1.1 Расчет обрешетки
.1.2 Расчет стропил
.2 Расчет фундаментов пристройки
.2.1 Расчет несущей способности фундаментов
.2.2 Расчет фундаментов по деформациям
3. Технологический раздел
.1 Область применения
.2 Технология и организация выполнения кладочных работ
.3 Приемка качества
.4 Техника безопасности
.5 Методы и приемы работ при кирпичной кладке
.6 Определение трудоемкости и продолжительности СМР
.7 Подбор монтажного крана
. Организационный раздел
.1 Характеристика условий строительства
.2 Методы выполнения основных строительно-монтажных работ
.2.1 Подготовительный период
.2.2 Возведение подземной части здания
.2.3 Возведение надземной части здания
.2.4 Отделочные работы
.2.5 Техника безопасности при производстве СМР
.3 Стройгенплан
.4 Расчёт численности персонала строительства
.5 Расчет временных зданий и сооружений
.6 Расчёт потребности в коммунальном обеспечении
.6.1 Расчёт потребности в воде
.6.2 Расчёт потребности в электроэнергии
.6.3 Расчет потребности в сжатом воздухе
.6.4 Расчет потребности в тепле
.6.5 Расчет потребности в транспортных средствах
.6.6 Расчет площадей складов материалов, изделий и
конструкций
.7 Технико-экономические показатели
. Безопасность проекта
.1 Мероприятия по охране окружающей среды, предусмотренные
проектом
.1.1 Общие факторы, оказывающие влияние на окружающую среду
.1.2 Мероприятия по охране окружающей среды при производстве
строительных работ
.1.3 Охрана окружающей среды в период эксплуатации
.1.4 Мероприятия по предотвращению шумового загрязнения
.2 Охрана труда при выполнении каменных работ
.3 Эвакуация людей из здания
.3.1 Общие положения по эвакуации людей из зданий
.3.2 Планы эвакуации людей из здания
. Экологический раздел
.1 Мероприятия по предотвращению шумового загрязнения
Заключение
Список использованных источников
Введение
Износ жилых фондов в нашей стране с каждым годом постоянно увеличивается,
многие жилые дома нуждаются в капитальном ремонте, затраты на который вполне
сопоставимы с их реконструкцией. При реконструкции жилой фонд переустраивается,
улучшаются его планировочные решения, степень благоустройства.
Реконструкция позволяет увеличить полезную и жилую площадь здания.
Затраты на реконструкцию зданий намного ниже, чем на новое строительство,
так как не требуется приобретения дорогостоящих земельных участков со
значительными затратами на их освоение, основные несущие конструкции
(фундаменты, стены, перекрытия) уже существуют и не требуется их возведения и расхода
материала, имеется вся инфраструктура. При этом модернизируется архитектурный
облик населенного пункта, увеличивается плотность застройки: за счет
надстройки, замены высоких чердаков мансардами, пристройки.
В связи с перечисленными выше факторами в дипломном проекте предлагается
реконструкция детского сада. Выполняется двухэтажная пристройка к существующему
зданию. За счет двухэтажной пристройки существенно изменяется архитектурный
облик здания. По окончанию строительства предполагается увеличить число мест до
140.
До и после реконструкции здание имеет скатную, вентилируемую кровлю.
Место расположения здания в городе Харовск Вологодской области.
Город Харовск относится к IV
снеговому району с нормативной снеговой нагрузкой 2,4 кПа; по давлению ветра
относится к I ветровому району с нормативным
давлением 0,23 кПа.
1.
Архитектурно-строительный раздел
.1
Техническое состояние конструкций реконструируемого здания
Перед выполнением дипломного проекта по строительству пристройки детского
сада в городе Харовске был произведен осмотр существующего здания, имеющего
дефекты и повреждения.
Таблица 1.1 Технический паспорт дома
|
Характеристика здания
|
По типовому проекту
|
Предусмотрено проектом
реконструкции
|
|
1
|
2
|
3
|
|
детский сад
|
1970
|
2016
|
|
количество этажей
|
2
|
2
|
|
количество мест
|
90
|
140
|
|
наличие пристройки
|
не имеется
|
двухэтажная пристройка
|
|
кровля
|
скатная
|
скатная
|
|
водосток
|
наружный
|
наружный, организованный
|
|
лестничная клетка
|
железобетонная по
металлическим косоурам
|
железобетонная по
металлическим косоурам
|
|
наружные стены
|
кирпичные; d=770мм
|
требуют дополнительного
утепления
|
|
фасад
|
облицовка из силикатного
кирпича
|
восстановление, утепление,
оштукатуривание и окрашивание
|
|
цоколь
|
оштукатуренный
|
восстановление штукатурки
|
|
перекрытие
|
железобетонные плиты
|
железобетонные плиты
|
|
внутренние стены
|
кирпичные, d=190 мм и 380мм
|
190 и 380мм.
|
|
перегородки
|
оштукатуренные из кирпича δ=120 мм.
|
частичная замена на легкие
перегородки δ=80
мм
|
|
двери
|
деревянные
|
замена
|
|
окна
|
двойное остекление
|
тройное остекление
|
|
Характеристика здания
|
По типовому проекту
|
Предусмотрено проектом
реконструкции
|
|
подвал и техподполье
|
h=2,00м
|
регулирование
температурного режима.
|
|
пол
|
дощатый, паркет,
керамическая плитка
|
линолеумный, керамическая
плитка
|
|
водоснабжение, канализация,
вентиляция горячее водоснабжение, газоснабжение
|
|
полная замена
|
Срок службы здания зависит от капитальности - II группа (150 лет).
Минимальная продолжительность эффективной эксплуатации зданий со стенами из
кирпича с железобетонными перекрытиями и нормальными условиями эксплуатации: до
постановки на текущий ремонт 3-5 лет, до постановки на капитальный ремонт 15-20
лет.
Износ конструкций здания определялся визуальной и инструментальной
оценкой, данные осмотра сводим в таблицу 1.2
Таблица 1.2 Физический износ конструкций
|
Наименование конструкции
|
Признаки износа
|
Количественная оценка
|
Ф.И.%
|
Примерный состав работ
|
|
Фундаменты ленточные из
бетонных блоков
|
Отдельные трещины, следы
увлажнения цоколя и стен, неравномерная осадка фундамента
|
Ширина трещин до 3 мм
|
30
|
Укрепление кладки, ремонт
горизонтальной изоляции
|
|
Стены кирпичные
|
Выветривание швов;
ослабление кирпичной кладки стен, карниза, перемычек с выпадением отдельных
кирпичей; высолы и следы увлажнения
|
Глубина разрушения швов до
4 см на площади до 50%
|
30
|
Ремонт поврежденных
участков стен, карнизов, перемычек
|
|
Перекрытия
|
Следы протечек, волосяные
трещины, разрушение швов местами
|
|
25
|
Ремонт поврежденных
участков
|
|
Лестницы
|
Сколы, трещины
|
|
20
|
Ремонт поврежденных
участков
|
|
Стропильные конструкции
покрытия
|
Поражение гнилью древесины
мауэрлата, стропил, обрешетки; наличие дополнительных временных креплений
стропильных ног; увлажнение древесины
|
Повреждения на площади до
50%
|
65
|
Замена конструкций
|
|
Кровля стальная
|
Массовые протечки, сильная
ржавчина на поверхности кровли и со стороны чердака, разрушение фальцев,
большое количество заплат на кровле, разрушение ограждающей решетки
|
|
75
|
Замена кровли
|
|
Полы: Дощатые Керамическая
плитка
|
Стирание досок в ходовых
местах, сколы досок местами, повреждения отдельных досок. Отсутствие
отдельных плиток, местами вздутия и отставание
|
|
40 29
|
Полная замена всех полов
|
|
Оконные блоки деревянные
|
Нижний брус оконного
переплета и подоконная доска поражены гнилью, древесина расслаивается,
переплеты расшатаны.
|
|
65
|
Полная замена
|
|
Двери деревянные
|
Дверные полотна осели или
имеют не полный притвор по периметру коробки, приборы частично утрачены или
неисправны, дверные коробки перекошены, наличники повреждены.
|
|
50
|
Полная замена
|
|
Отделочные покрытия:
Облицовка керамическими плитками Окраска масляная
|
Отсутствие плиток на
площади до 50%, неплотное прилегание плиток на площади более 50% облицовки.
Массовые пятна, отслоение, вздутия и отпадение окрасочного слоя со шпаклевкой
|
|
50 50
|
Замена Полная перекраска с
подготовкой поверхности
|
|
Горячее водоснабжение
|
Неисправность системы:
выход из строя запорной арматуры, смесителей, полотенцесушителей, следы
больших ремонтов системы в виде хомутов, частичных замен, заварок; коррозия
элементов системы.
|
|
70
|
Полная замена системы
|
|
Центральное отопление
|
Капельные течи в
отопительных приборах и местах их врезки; следы протечек в отопительных
приборах, следы их восстановления, большое количество хомутов на стояках и
магистралях, следы их ремонта отдельными местами и выборочной заменой;
коррозия трубопроводов и магистралей.
|
|
60
|
Полная замена системы
|
|
Холодное водоснабжение
|
Полное расстройство
системы, выход из строя запорной арматуры, большое количество хомутов, следы
замены отдельными местами трубопроводов, большая коррозия элементов системы,
повреждение до 30% смывных бачков.
|
|
80
|
Полная замена системы
|
|
Канализация
|
Неисправность системы;
повсеместные повреждения приборов; следы ремонтов (хомуты, заделка и замена
отдельных участков)
|
|
55
|
Полная замена системы
|
|
Электрооборудование
|
Неисправность системы:
проводки, щитков, приборов, ВРУ; отсутствие части приборов; оголение
проводов; следы больших ремонтов (провесы проводов, повреждения шкафов,
щитков, ВРУ)
|
|
60
|
Полная замена системы
|
Таблица 1.3 Физический износ здания
|
Наименование элементов
здания
|
Удельные веса укрупненных
конструктивных элементов, %
|
Удельные веса каждого
элемента, %
|
Расчетный удельный вес
элемента, %
|
Физический износ элементов
здания, %
|
|
|
|
|
По результатам оценки, Фк
|
Средневзвешенное значение
физического износа
|
|
Фундаменты
|
10
|
100
|
10
|
30
|
3
|
|
Стены
|
26
|
86
|
22,36
|
30
|
6,71
|
|
Перегородки
|
|
14
|
3,64
|
30
|
1,09
|
|
Перекрытия
|
13
|
100
|
13
|
25
|
3,25
|
|
Крыша
|
2
|
40
|
0,8
|
65
|
0,52
|
|
Кровля
|
|
60
|
1,2
|
75
|
0,9
|
|
Полы
|
15
|
100
|
15
|
35
|
5,25
|
|
Окна
|
10
|
56
|
5,6
|
65
|
3,64
|
|
Двери
|
|
44
|
4,4
|
50
|
2,2
|
|
Отделочные покрытия
|
10
|
100
|
10
|
50
|
5
|
|
Внутренние сантехн. и
электротехн. устр-ва. В том числе:
|
13
|
|
|
|
|
|
Отопление
|
2,5
|
100
|
2,5
|
60
|
1,5
|
|
Холодное водоснабжение
|
0,5
|
100
|
0,5
|
80
|
0,4
|
|
Горячее водоснабжение
|
4,1
|
100
|
4,0
|
70
|
2,87
|
|
Канализация
|
1,8
|
100
|
1,8
|
55
|
0,99
|
|
Газоснабжение
|
1,2
|
100
|
1,2
|
|
1,2
|
|
Электроснаб.
|
3,1
|
100
|
3,0
|
60
|
1,86
|
|
Прочие:
|
2
|
|
|
|
|
|
Лестницы
|
2
|
100
|
2
|
20
|
0,4
|
|
Итого
|
S=100%
|
|
|
|
S=40,78%
|
Значение физического износа округляем до 1%, то есть физический износ
равен 41 %.
.2
Объемно-планировочное решение здания после реконструкции
Здание, выбранное мной для дипломного проекта, относится к общественному
типу, оно двухэтажное, с подвалом. Размеры здания в осях: 45 х 18,5 метров.
Высота подвального этажа 2,0 метра, первого и второго - 3,3 метра.
Полезную площадь здания занимают помещения, связанные с пребыванием детей
в детском саду, а также помещения обслуживающего персонала.
Внутренняя архитектура помещений, интерьер комнат имеют большое значение
для создания в них благоприятных жизненных условий.
На первом этаже здания располагаются комнаты для пребывания детей
(групповые), имеются комнаты отдыха, буфет, кухня с помещениями под хранение
продуктов, расположены гардероб, раздевалки, санузлы, имеется кабинет врача,
гладильная, прачечная, кладовая чистого белья, электрощитовая.
На втором этаже здания также располагаются комнаты для пребывания детей
(групповые), имеются комнаты отдыха и буфет, расположены гардероб, раздевалки,
санузлы, имеется методический кабинет и кабинет заведующего, выполнен переход в
пристройку здания.
Здание имеет 5 эвакуационных выходов.
Возводимая пристройка к зданию также выполнена двухэтажной с подвалом, в
плане имеет прямоугольный вид. Размеры пристройки в осях: 32,35 х 12,1 метров.
Высота подвального этажа 2,0 метра, первого и второго - 3,3 метра.
На первом этаже пристройки располагаются комнаты для пребывания детей
(групповые), имеются комнаты отдыха и буфет, расположены гардероб, раздевалки,
санузлы, имеется кабинет врача, кабинет инструктора, венткамера и хлораторная,
также расположен бассейн для водных занятий.
На втором этаже пристройки также располагаются комнаты для пребывания
детей (групповые), имеются комнаты отдыха и буфет, расположены гардероб,
раздевалки, санузлы, имеется кабинет инструктора, расположены комнаты для
занятий детей физкультурой и музыкой.
Пристройка к зданию имеет 4 эвакуационных выхода.
Здание в целом рассчитано на 140 мест.
Таким образом, реконструируемое здание обеспечено всем необходимым для
пребывания в нем детей.
.3
Конструктивное решение здания
.3.1
Конструктивное решение здания до реконструкции
Здание представляет собой двухэтажное, с продольными и поперечными
несущими кирпичными стенами. Наружные толщиной 770 мм, внутренние - 380 и 190
мм.
В здании расположены две лестничные клетки, имеющие выход на улицу и в
общий коридор, а также два входных тамбура на первом этаже.
Фундаменты под стены - ленточные из бетонных блоков.
Перекрытия - железобетонные плиты.
Кровля - скатная.
Перегородки - кирпичные.
Полы - дощатые, паркет, керамическая плитка.
Здание построено в 70-х годах, техническое состояние основных несущих
конструкций находится в удовлетворительном состоянии.
В связи с запроектированной перепланировкой здания, а также физическим и
моральным износом отдельных конструктивных частей и элементов до начала
производства работ по реконструкции демонтируются конструкции:
крыша;
перегородки;
перекрытия;
деревянные и плиточные полы;
оконные, дверные блоки.
Также полностью демонтируется инженерное оборудование:
система отопления;
водоснабжения;
электрического оборудования;
радио;
мусоропровод.
.4 Внешняя
и внутренняя отделка здания
Выбор архитектурной формы фасада здания связан с формой здания до
реконструкции, архитектурной формой и конструктивными особенностями.
Выявление архитектурного образа здания в данном случае основывается на
применении преемственности оформления фасада здания при реконструкции и
пристройке к зданию.
Здание окрашивается акриловыми красками теплых тонов, поэтому цветовое
решение рассчитано на восприятие и при солнечном и при искусственном освещении.
Используется краска для фасадов "Акрил-люкс" (ТУ
2313-006-17201234-97), которая имеет длительный срок эксплуатации покрытия
(около 10 лет), также возможно нанесение на окрашиваемую поверхность при
отрицательной температуре.
Цоколь оштукатуривается "под шубу", в последствии окрашивается.
Столярные изделия, оконные блоки, входные двери окрашены масляной краской
ГОСТ 10503-71 за два раза, эмалью ПФ-115.
Внутренняя отделка - оклейка обоями, глазурованная керамическая плитка,
масляная окраска, клеевая побелка.
.5
Инженерное оборудование
.5.1
Водопровод
Водопровод реконструируемого здания подключен к существующей
водопроводной сети. Ввод водопровода представляет собой чугунные водопроводные
трубы диаметром 100 мм. Внутренние водопроводные сети полностью заменяются.
.5.2
Канализация
Отвод сточных вод от санитарных приборов осуществляется внутренней
системой канализации через выпуски в дворовую сеть. Внутренняя канализационная
сеть полностью заменяется.
.5.3
Отопление
Расчетные параметры теплоносителя в системе отопления -
95÷70°С.
Система отопления запроектирована однотрубная вертикальная с П-образными
стояками.
В качестве нагревательных приборов приняты секционные чугунные радиаторы
МС 140 - 108. Для регулировки температуры воздуха в помещениях отопительные
приборы оснащены шаровыми кранами. Воздухоудаление из системы отопления
предусматривается через краны Маевского, установленными в верхних пробках
радиаторов и через воздушники, установленные в верхних точках системы.
Трубопроводы теплового узла и магистральные трубопроводы заизолировать
минераловатными изделиями URSA
М-11 толщиной 50 мм с покровным слоем из стеклопластика рулонного РСТ по ТУ
2296-014-00204961-99.
.5.4
Вентиляция
Для создания требуемых санитарно-технических параметров воздушной среды в
помещениях здания запроектирована приточно-вытяжная вентиляция с механическим
побуждением.
.5.5
Горячее водоснабжение
Горячее водоснабжение предусматривается от водяного пластинчатого
подогревателя, подключенного к тепловому узлу управления по параллельной схеме.
.6
Основные решения по генеральному плану
Расположение здания детского сада указано на генплане в М 1:400.
Генеральный план выполнен в соответствии с основными требованиями норм и
правил проектирования, градостроительных решений в увязке с существующей
застройкой и окружающей средой.
Вертикальная планировка участка выполнена с учетом организации нормального
отвода поверхностных вод, с сохранением существующих отметок.
Комплекс работ по благоустройству предусматривает устройство проездов и
проходов, установку мусороконтейнеров с крышкой, посадку деревьев и
кустарников, засев газонов травосмесью. В качестве плодородного растительного
слоя для газонов используется почвенный покров, снятый с площади участка.
Уровень пола 1-го этажа принят за относительную отметку 0,000 и
соответствует абсолютной отметке 121.50 м в Балтийской системе координат.
Основные показатели по генплану:
площадь участка - 9720,0 м²;
- площадь застройки - 1223,6 м²;
площадь дорог - 1220,6 м²;
площадь благоустройства - 5640,0 м²;
площадь отмостки - 35,0 м².
Увязка запроектированной транспортной схемы и пешеходных дорожек с
существующей ситуацией создает необходимый уровень комфортности и удобства на
подъездах и подходах к зданию, а также подъезд пожарной техники и
организованной эвакуации людей в экстремальной ситуации.
В проекте учтены требования нормативных документов по проектированию общественных
зданий, а также созданию среды обитания, не наносящей вреда окружающей
природной и искусственной среде.
.7
Благоустройство территории
Улучшению воздушной среды застройки способствует озеленение территории.
Зеленые насаждения имеют существенное значение, как оздоровительное, так и
эстетическое. Озеленение выполнено лиственными деревьями, зонирование живой
изгородью, свободные места засеяны газонами.
Деревья и кустарники посажены:
от наружной стены здания на расстояние до оси ствола дерева 5 м,
кустарник 2,5м;
от краев тротуаров и садовых дорожек дерево 0,7 м, кустарник 0,3 м;
от края проезжей части улиц деревья 2 м, кустарник 1 м.
При благоустройстве территории после реконструкции предусмотрено
устройство дополнительных детских игровых площадок, физкультурная площадка,
лужайка для подвижных игр, место для отдыха родителей с детьми, а также
площадка для хозяйственных нужд.
На территории детских площадок предусмотрены: скамья - качалка,
песочницы, качели, горки. На площадке для чистки вещей оборудуются стойки для
чистки ковров. На территории всей зоны благоустройства расположены скамьи.
К элементам благоустройства дворов относят проезды и тротуары, отмостки
вокруг здания. Въезды в жилую территорию с главных улиц.
Тротуары, отмостки, проезды, хозяйственные и автомобильные площадки
выполнять по уплотненному грунту, засыпается слоем мелкого песка,
гравийно-песчаной смеси, и далее в зависимости от назначения покрытия -
асфальтобетон разных видов.
В соответствии с требованиями СНиП "Архитектура и градостроительство"
схема благоустройства территории здания соответствует требованиям
экологических, санитарно-гигиенических, противопожарных и других норм,
действующих на территории Российской Федерации, и обеспечивает безопасную для
жизни и здоровья людей эксплуатацию объекта.
.8
Технико-экономические показатели здания
Таблица 1.4 Технико-экономические показатели здания
|
Наименование показателя
|
Ед. изм.
|
Показатель по проекту
|
|
Количество этажей
|
шт.
|
2
|
|
Высота этажа: - подвал -
первый этаж - второй этаж
|
м
|
2,0 3,3 3,3
|
|
Производственная площадь
пристройки к зданию
|
м²
|
1287
|
|
Площадь пристройки здания
|
м²
|
429
|
|
Строительный объем
пристройки здания
|
м³
|
3646,5
|
|
Основные показатели по
генплану:
|
|
|
|
- площадь участка (в
границах участка)
|
м²
|
9720,0
|
|
- площадь застройки
|
м²
|
1223,6
|
|
- площадь благоустройства
|
м²
|
5640,0
|
|
- площадь дорог (в границах
благоустройства)
|
м²
|
1220,60
|
|
- площадь отмостки (в
границах благоустройства)
|
м²
|
35,00
|
2.
Расчетно-конструктивный раздел
.1 Расчет
элементов стропильной системы
.1.1
Расчет обрешетки
Принимаем обрешетку из досок сечением 60´60 мм (r = 500 кг/м³), уложенных с шагом 350 мм.
Древесина - сосна. Средний
шаг стропил 1,0 м, максимальный шаг - 1,2м. Уклон кровли 200.
Расчет обрешетки под кровлю ведется по двум вариантам загружения:
а) собственный вес кровли и снег (расчет на прочность и прогиб);
б) постоянная и временная от сосредоточенного груза 1 кН (100 кгс) с
умножением последнего на коэффициент перегрузки n = 1,2 (расчет только
на прочность).
Исходные данные:
. Принимаем древесину 2-го сорта с расчетным сопротивлением Ru=13 МПа по таб.3[10] и модулем упругости Е=1´104МПа.
. Условия эксплуатации Б 2 (в нормальной зоне), коэффициент условий
эксплуатации конструкций mв=1 по таб.4[10], коэффициент породы mп=1 по таб.5[10].
. Коэффициент надежности по назначению γ n= 1.
. Плотность древесины ρ=500 кг/м³.
. Коэффициент надежности по нагрузке от веса металлической кровли γf=1,05; от веса брусков γf=1,1.
. Расчетный вес снегового покрова на 1м² горизонтальной проекции поверхности
земли S0=2,4 кН/м².
Рисунок 2.1.Расчетная схема обрешетки
Таблица 2.1 Сбор нагрузки на обрешетку, кН/м²
|
Наименование нагрузок
|
qn, кН/м²
|
gf
|
q, кН/м²
|
|
1
|
2
|
3
|
4
|
|
Постоянная 1. Кровля
Металлочерепица t=0,8мм 0,0631,050,066
|
|
|
|
|
2.Обрешетка 60х 60, шаг 350
ГОСТ 9463-72* (0,06∙0,06∙5)/0,350,051,10,055
|
|
|
|
|
ИТОГО
|
gn=0,113
|
|
g=0,121
|
|
Временная Снеговая СНиП
2.01.07-85* Sn =Sq ∙
μ=2,4 ∙ 0,7=1,68 кН/м² S=Sq ∙ μ=2,4 ∙ 1=2,4 кН/м²
|
1,68
|
1/0,7
|
2,4
|
|
Всего:
|
1,79
|
|
2,52
|
Ширина грузовой площади при обоих сочетаниях нагрузки принимается равной
шагу обрешетки а=0,35 м.
а) Расчет по первому сочетанию нагрузок.
Нормативное значение:
кН/м
Расчетное
значение:
кН/м
Изгибающий
момент:
кН∙м
Моменты сопротивления бруска:
м³;
м³
Проверка прочности нормальных сечений при косом изгибе:
Па <
13
∙1∙1/0,95=13,7∙106 Па
Моменты
инерции бруска:
м 4;
м 4
Проверка прогиба.
Прогиб в плоскости, перпендикулярной скату:
Прогиб
в плоскости, параллельной скату:
Полный
прогиб:
=
Проверка
прогиба:
где
- предельно
допустимый относительный прогиб, определяемый по табл. 16 [10].
Прочность сечения обеспечена.
б) Расчет по второму сочетанию нагрузок.
Монтажная нагрузка: P
= 1,2 кН.
Так как шаг досок 250мм>150мм, считаем, что монтажная нагрузка
передается на 1 доску (п.6.14[10]).
Изгибающий момент:
кН∙м
кН∙м
Проверка
прочности нормальных сечений:
Прочность
сечения обеспечена.
.1.2
Расчет стропил
Cтропильная нога
100х 175мм, средний шаг 1000мм, уклон кровли 200. Стропильную ногу
рассчитываем как неразрезную балку на трех опорах с наклонной осью. Постоянную
нагрузку, вычисленную на 1м²
поверхности кровли, делим на
, приводя
к нагрузке на 1м² плана покрытия. Нагрузка на стропильную ногу
собирается с грузовой площади, ширина которой равна шагу расстановки стропил.
Максимальная ширина грузовой площади равна 1083мм.
Рисунок
2.2 Расчетная схема стропильной ноги
Таблица
2.2 Сбор нагрузки на стропила, кН/м²
|
Наименование нагрузок
|
qn, кН/м2
|
gf
|
q, кН/м2
|
|
1
|
2
|
3
|
4
|
|
Постоянная 1. Кровля
Металлочерепица t=0,8мм 0,0631,050,066
|
|
|
|
|
2.Обрешетка 60х 60, шаг 350
ГОСТ 9463-72* 0,06∙0,06∙5/0,350,051,10,055
|
|
|
|
|
3.Стропильная нога 100х
175, шаг 1083 ГОСТ 9463-72* 0,1∙0,175∙5/1,0830,081,10,088
|
|
|
|
|
ИТОГО
|
g2n=0,193
|
|
g2=0,209
|
|
Временная Снеговая СНиП
2.01.07-85* Sn =Sq ∙
μ=2,4 ∙ 0,7=1,68 кН/м² S=Sq ∙ μ=2,4 ∙ 1=2,4 кН/м²
|
1,68
|
1/0,7
|
2,4
|
|
Всего:
|
1,873
|
|
2,609
|
Нормативное значение:
кН/м
Расчетное значение:
кН/м
Опасным сечением стропильной ноги является сечение на средней опоре.
Изгибающий момент в этом сечении определяются по формуле:
,
где
L1 и L2 - расстояние по горизонтали от крайних опор до
средней опоры стропильной ноги, м.
Моменты
сопротивления и инерции сечения стропильной ноги равны:
,
Стропильную
ногу проверим на прочность по формуле:
Жесткость
стропильной ноги проверяем с учетом наклона оси:
,
.
Прочность сечения обеспечена.
.2 Расчет
фундаментов пристройки
.2.1 Расчет
несущей способности фундаментов
Расчет фундаментов выполняется по трем сечениям:
. по наружной несущей стене;
. по наружной самонесущей стене;
. по внутренней несущей стене.
Сбор нагрузок выполняется в табличной форме.
Таблица 2.3 Сбор нагрузки от кровли, кН/м²
|
Наименование нагрузок
|
qn, кН/м²
|
gf
|
q, кН/м²
|
|
1
|
2
|
3
|
4
|
|
Постоянная 1. Кровля
Металлочерепица t=0,8мм 0,0631,050,066
|
|
|
|
2.Обрешетка 60х 60, шаг 350 ГОСТ 9463-72*
|
0,06∙0,06∙5/0,350,051,10,055
|
|
|
|
3.Стропильная нога 100х 175, шаг 1083 ГОСТ 9463-72*
|
0,1∙0,175∙5/1,0830,081,10,088
|
|
|
|
|
ИТОГО
|
g2n=0,193
|
|
g2=0,209
|
|
Временная Снеговая СНиП
2.01.07-85* Sn =Sq ∙
μ=2,4 ∙ 0,7=1,68 кН/м² S=Sq ∙ μ=2,4 ∙ 1=2,4 кН/м²
|
1,68
|
1/0,7
|
2,4
|
|
Всего:
|
1,873
|
|
2,609
|
Таблица 2.4 Сбор нагрузки от чердачного перекрытия, кН/м²
|
Наименование нагрузок
|
qn, кН/м²
|
gf
|
gn
|
q, кН/м²
|
Постоянная: 1.Пароизоляция 1 слой рубероида
0,005*0.600 2.Утеплитель
0,32* 0,13
.Железобетонная плита 0,11*25
0,003
,042
,75
1,2
,2
,1
,95
0,95
0,95
0,00342
,048
|
3,025
|
|
|
|
|
|
Итого
|
2,795
|
|
|
3,076
|
|
Временная:
|
0,7
|
1,3
|
0.95
|
0,86
|
|
Всего
|
3,495
|
|
|
3,936
|
Таблица 2.5 Сбор нагрузки от междуэтажного перекрытия
|
Наименование нагрузок
|
qn, кН/м²
|
gn
|
gf
|
q, кН/м²
|
|
1
|
2
|
3
|
4
|
5
|
|
Постоянная: 1. Ж/б плита
СНиП II-3-79* 2,750,951,12,87
|
|
|
|
|
2. Конструкция пола: - звукоизоляция
стяжка из цементно-песчаного раствора СНиП II-3-79*
линолеум ГОСТ 14632-79
0,2
,54
,1080,95
,95
,951,2
,3
,20,228
,67
|
0,123
|
|
|
|
|
|
3. Перегородки (СНИП
2.01.07-85 п.3.6)
|
0,5
|
0,95
|
1,3
|
0,62
|
|
ИТОГО
|
3,598
|
|
|
4,51
|
|
Временная по т.3 СНИП
2.01.07-85
|
1,5
|
0,95
|
1,3
|
1,85
|
|
Всего
|
qn=5,098
|
|
|
q=6,36
|
Таблица 2.6 Сбор нагрузки от перекрытия 1 этажа, кН/м²
|
Наименование нагрузок
|
qn, кН/м²
|
gn
|
gf
|
q, кН/м²
|
|
1
|
2
|
3
|
4
|
5
|
|
Постоянная: 1. Ж/б плита
СНиП II-3-79* 2,750,951,12,87
|
|
|
|
|
2. Конструкция пола: - утеплитель
стяжка из цементно-песчаного раствора
СНиП II-3-79*
линолеум ГОСТ 14632-79
,06
,54
,108
,95
,95
,95
,2
,3
,2
,068
,67
|
0,123
|
|
|
|
|
|
3. Перегородки (СНИП
2.01.07-85 п.3.6)
|
0,5
|
0,95
|
1,3
|
0,62
|
|
ИТОГО
|
3,958
|
|
|
4,35
|
|
Временная по т.3 СНИП
2.01.07-85
|
1,5
|
0,95
|
1,3
|
1,85
|
|
Всего
|
qn =5,458
|
|
|
q=6,2
|
Сбор нагрузки от стены
а) Наружная несущая стена.
Так как в стене имеются оконные проемы, то:
где
hст, hут, hос,
ст,
ут,
ос,
ст,
ут,
ос -
высота, плотность и толщина соответственно стены, утеплителя и отделочного
слоя;
k0 - коэффициент остекления стены, равный
;
f - коэффициент надежности по нагрузке;
n - коэффициент по
ответственности здания.
Ао
- общая площадь оконных проемов на участке стены;
Аус
- площадь участка стены.
кН/м
б) Наружная самонесущая стена.
кН/м
в)
Внутренняя несущая стена.
кН/м
Нагрузка от фундаментов
а) Наружная несущая стена.
где
hфбс, hгр.у,
фбс,
гр.у,
фбс,
гр.у
- высота, плотность и толщина
соответственно фундаментных блоков и грунта на уступах;
- масса
и длина фундаментных подушек.
.
б)
Наружная самонесущая стена.
в)
Внутренняя несущая стена.
Рисунок
2.3 Сбор нагрузки по сечениям
а) Наружная несущая стена:
нагрузка от кровли и перекрытий;
нагрузка от стены;
нагрузка от фундамента.
б) Наружная самонесущая стена:
нагрузка от кровли;
нагрузка от стены;
нагрузка от фундамента.
в) Внутренняя несущая стена:
нагрузка от перекрытий;
нагрузка от стены;
нагрузка от фундамента.
Определение ширины подошвы фундамента
Инженерно-геологические условия:
Площадка изысканий находится в условно-благоприятных
инженерно-геологических условиях.
Рисунок 2.4
Таблица 2.7 Характеристики грунта
|
Обозначение характеристик
грунта
|
Наименование грунта
|
|
Суглинок
|
Песок мелкий
|
|
gв, кН/м
|
27,25
|
26,8
|
|
g11, кН/м
|
17,55
|
22,8
|
|
gd, кН/м
|
15,49
|
16,7
|
|
с 11, МПа
|
0,028
|
0,03
|
|
j, рад
|
22
|
33
|
|
E, МПа
|
7,85
|
19
|
Определяем расчетное сопротивление грунта основания по формуле:
,
где
gс 1 и gс 2 -
коэффициенты условий работы, принимаемые по табл.3 [23]; gс 1=1,gс 2=1;
k - коэффициент,
принимаемый в зависимости от прочностных характеристик, k=1,1
[23];
Мg, Мd, Мс - коэффициенты, принимаемые по табл.4
[23], Мg=0,98, Мq=4,93, Мс=7,40;
kz -
коэффициент, принимаемый равным: при b<10м - kz=1 [23];
b - ширина
подошвы, b=1 м;
g11 - осредненное расчетное значение удельного веса
грунтов, залегающих ниже подошвы фундамента, γ11=20 кН/м³;
g¢11 - то же залегающих выше подошвы, g¢11=17,55
кН/м³;
с
11 - расчетное значение удельного сцепления грунта, залегающего
непосредственно под подошвой фундамента, с 11=28 кПа;
db -
глубина подвала, db=2 м;
d1 - приведенная глубина заложения наружных и внутренних
фундаментов от пола подвала, определяемая по формуле:
,
где
hs - толщина слоя грунта от подошвы фундамента до низа конструкции
пола в подвальном этаже hs = 0,6 м;cf - толщина
конструкции пола подвала, м; hcf = 0,1 м;
gcf - расчетное значение удельного веса конструкции пола
подвала, кН/м³, gcf = 26 кН/м³.
Расчет несущей способности фундаментов также ведется по трем сечениям.
Ширина подошвы определяется на длине участка 1 м.
;
где
Nн -
нормативная нагрузка по сечениям;
R - расчетное
сопротивление грунта;
,05
- коэффициент, учитывающий возникновение изгибающего момента;
- вес
единицы объема фундамента;
Н
1 - расстояние от поверхности земли до подошвы фундамента;
b -
ширина подошвы фундамента.
. Наружная несущая стена
м < 1м
(по проекту)
Несущая способность фундамента обеспечена.
. Наружная самонесущая стена
м <
0,6м (по проекту)
Несущая
способность фундамента обеспечена.
.
Внутренняя несущая стена
м <
1,2 м (по проекту)
Несущая
способность фундамента обеспечена.
2.2.2
Расчет фундаментов по деформациям
Осадку ленточного фундамента определим методом эквивалентного слоя
грунта. Слоистое основание состоит из суглинка (Е = 7,85 МПа) и песка
(Е = 19 МПа).
При
отношении сторон ленточного фундамента (l/b)
> 10м и коэффициенте Пуассона
определим
коэффициент эквивалентного слоя
по табл.
4.16 [24]
Мощность
эквивалентного слоя:
Толщина
грунта, влияющего на осадку фундамента:
Вычисляем
коэффициенты относительной сжимаемости для каждого слоя:
где
коэффициент, определяемый по табл. 1.15 [25] и равный
для суглинка
, для песка
:
Полная
осадка слоев грунта:
где
средний коэффициент относительной сжимаемости, равный
интенсивность
нагрузки в МПа.
а)
Наружная несущая стена (рисунок 2.5).
Рисунок 2.5
Мощность
эквивалентного слоя:
Толщина
грунта, влияющего на осадку фундамента:
Полная
осадка слоев грунта:
По
приложению 4 [23] находим значение предельной деформации основания
Проверка
условия
выполняется, т.к.
.
б)
Наружная самонесущая стена (рис. 2.6).
Рисунок 2.6
Мощность
эквивалентного слоя:
Толщина
грунта, влияющего на осадку фундамента:
Полная
осадка слоев грунта:
По
приложению 4 [23] находим значение предельной деформации основания
Проверка
условия
выполняется, т.к.
.
в)
Внутренняя несущая стена (рис. 2.7).
Рисунок 2.7
Мощность
эквивалентного слоя:
Толщина
грунта, влияющего на осадку фундамента:
Полная
осадка слоев грунта:
По
приложению 4 [23] находим значение предельной деформации основания
Проверка
условия
выполняется, т.к.
.
3. Технологический
раздел
.1 Область
применения
Технологическая карта разработана на кладочно-монтажный процесс 2-этажной
пристройки к зданию детсада в г. Харовск
В состав работ, рассматриваемых технологической картой входят:
кладочные работы (возведение стен, столбов, перегородок);
устройство вентканалов;
монтаж плит-перекрытий;
устройство и разборка инвертарных подмостей.
Работы ведут в одну смену в летний период.
.2
Технология и организация выполнения кладочных работ
здание реконструкция фундамент кирпичный
До начала кладки кирпичных стен должны быть выполнены следующие работы:
закончены и сданы по акту все работы нулевого цикла; выполнена геодезическая разбивка
осей стен здания; завезены и складированы согласно нормам необходимые
материалы, конструкции; подготовлен и установлен в зоне работы бригады
инвентарь, приспособления и инструмент для безопасного производства работ.
Кладку стен следует выполнять по рабочим чертежам. При кладке наружных
верстовых рядов причалку устанавливают для каждого ряда, а при кладке
внутренней версты - через каждые 2-3 ряда. Чтобы причалка не провисала, под нее
кладут на растворе маячные кирпичи через каждые 4-5 м. Раскладку кирпича делают
стопками по два кирпича параллельно оси стены - для ложкового ряда, и
перпендикулярно к оси - для тычкового ряда (для наружной версты кирпич
раскладывают на внутренней половине стены, для внутренней версты - на
наружной). Раствор подают лопатой в количестве, необходимом для образования
горизонтального шва под 6-7 кирпичей и разравнивают его с помощью кельмы.
Среднюю толщину горизонтальных швов принимают 12 мм, а вертикальных - 10 мм.
Допускаются швы толщиной не более 15 мм и не менее 8 мм. В кладке использовать
многорядную систему перевязки. Каждый ярус стены следует выкладывать так, чтобы
после установки подмостей он был выше уровня рабочего места на 2-3 ряда кладки.
Кирпич к рабочему месту каменщика подается пакетами на поддонах при
помощи подхватов с ограждениями, исключающими выпадение отдельного кирпича.
Контроль за качеством каменных работ необходимо осуществлять по ходу
кладки. При приемке производимых и законченных работ по возведению кирпичной
кладки проверяются: правильность перевязки, толщина и заполнение швов,
вертикальность, горизонтальность и прямолинейность поверхностей и углов кладки;
устройство дымовых и вентиляционных каналов; наличие и правильность установки
закладных деталей.
Контрольные измерения, обеспечивающие надлежащие качество работ
производятся следующим образом:
неровности на поверхности кладки проверяются при помощи дюралюминиевого
правила (L=1,5 м);
вертикальность перегородок проверяется при помощи отвеса-рейки;
вертикальность углов здания проверяется при помощи отвеса не реже двух
раз на один метр высоты кладки;
по окончании монтажа плит перекрытий производится нивелировка плит с
последующим составлением исполнительной схемы, в которой указываются марки
плит, раскладка и их вертикальные отметки.
3.3
Приемка качества
Каменные конструкции: в ходе приемки законченных работ при возведении проверяются:
правильность перевязки, толщина и заполнение швов, вертикальность,
горизонтальность и прямолинейность поверхностей и углов кладки; устройство
дымовых и вентиляционных каналов.
Операционный контроль осуществляют каменщики в ходе работ. Они
контролируют правильность перевязки и заполнение раствором швов кладки,
вертикальность, горизонтальность и прямолинейность поверхностей и углов,
толщину кладки, размеры простенков и проемов и др. При этом каменщик (или
проверяющее лицо) руководствуется предельными допускаемыми отклонениями,
регламентируемыми СНиП и ТУ на различные каменные конструкции (на рис. 3.1. в
качестве примера приведены допускаемые отклонения для кирпичной стены).
Рисунок 3.1 Допускаемые отклонения при возведении
кирпичной стены, мм: 1 - вертикальной поверхности - 10 мм; 2 - поверхностей
углов по вертикали: на этаж - 15 мм, на всю высоту стены - 30 мм; 3-отметки
обреза - 10 мм; 4 - толщины кладки ± 15 мм; 5 - ширины простенков - 15 мм;
6-ширины проемов ± 15 мм; 7 - рядов кладки от горизонтали на 10 м длины - 15
мм.
Правильность закладки углов здания проверяют
деревянным угольником, горизонтальность рядов - правилом и уровнем не менее
двух раз на каждом ярусе кладки. Уложив правило на кладку, ставят на него
уровень, проверяют отклонение. Допущенные отклонения устраняют кладкой
последующих рядов.
Вертикальность откосов и рядов кладки проверяют
отвесом или уровнем с правилом не реже двух раз на каждом метре высоты кладки.
Если будут обнаружены отклонения, то их исправляют при кладке следующего яруса
или этажа. Отклонения осей конструкций, если они не превышают установленных
допусков, устраняют в уровне междуэтажных перекрытий.
Два раза в смену проверяют среднюю толщину
горизонтальных и вертикальных швов кладки. В пределах этажа средняя толщина
горизонтальных швов должна составлять 12 мм, вертикальных -10 мм. При этом
толщина горизонтальных швов должна быть в пределах 10... 15 мм, а вертикальных
-8... 15 мм. Утолщение швов допускается лишь в случаях, предусмотренных
проектом.
Полноту заполнения швов раствором проверяют, вынимая в
разных местах отдельные камни выложенного ряда не реже трех раз по высоте
этажа, контролируя при этом правильность расположения деформационных швов,
анкеров, дымоходов и вентиляционных каналов и т.д. В процессе каменной кладки
производитель работ или мастер должен следить за тем, чтобы способы закрепления
прогонов, балок, настилов и панелей перекрытий в стенах и на столбах
соответствовали проекту. Концы разрезных прогонов и балок, опирающихся на
внутренние стены и столбы, должны быть соединены и заделаны в кладку; под концы
прогонов и балок по проекту укладывают железобетонные или металлические
подкладки.
Таблица 3.1 Контроль основных параметров
|
NN п.п.
|
Состав основных
контролируемых параметров и нормативных требований
|
Предельные отклонения от
нормативных параметров и требований
|
|
1
|
2
|
|
1.
|
Обязательность выполнения
укладки тычковых рядов
|
В нижнем (первом) ряду, в верхнем
(последнем) ряду, в уровне обрезов стен, на уровне обрезов столбов
|
|
2.
|
Обязательность укладки
тычковых рядов при многорядной перевязке швов
|
Под опорными частями балок,
прогонов, под опорными частями плит перекрытий и балконов, под мауэрлаты и
др. конструкции
|
|
3.
|
Выполнение тычковых рядов
|
Только из целых кирпичей и
камней
|
|
4.
|
Толщина швов кладки:
|
|
|
горизонтальных
|
12 мм, но не более 15 мм
|
|
вертикальных
|
10 мм
|
|
5.
|
Незаполнение раствором швов
кирпичной кладки (за исключением кладки впустошовку): горизонтальные и
вертикальные поперечные в стенах, а также продольные в перемычках, простенках
и столбах
|
Недопустимо
|
|
6.
|
Отклонения поверхностей и
углов кладки стен и столбов от вертикали:
|
|
|
|
на один этаж
|
не более 10 мм
|
|
|
на здание высотой более
двух этажей
|
не более 30 мм
|
|
7.
|
Отклонения рядов кладки от
горизонтали на каждые 10 м длины стены
|
не более 15 мм
|
Сборные элементы: элементы сборных железобетонных и бетонных конструкций,
поступающие на строительную площадку, должны соответствовать проекту, действующим
ГОСТам, нормам и техническим условиям на изготовление отдельных изделий.
Каждая партия элементов сборных конструкций должна быть снабжена
паспортом, выдаваемым потребителю предприятием-изготовителем при отпуске
изделий.
Приемка элементов сборных конструкций производится представителем
монтирующей организации посредством внешнего осмотра. При осмотре следует
проверять: отсутствие деформаций, повреждений, проектные размеры, правильность
расположения монтажных петель, отсутствие раковин, трещин, наплывов.
Погрузочно-разгрузочные работы необходимо выполнять под руководством
мастера, имеющего специальную подготовку.
Строповка элементов конструкций должна обеспечивать их подъем и подачу к
месту монтажа в положении, соответствующем проектному.
Таблица 3.2 Допускаемые отклонения при монтаже сборных конструкций
|
Наименование отклонений
|
Величина допускаемого
отклонения
|
|
Разница в отметках верхней
поверхности элемента перекрытий в пределах выверяемого участка
|
20 мм
|
|
Разница в отметках нижней
поверхности двух смежных элементов перекрытий
|
4 мм
|
|
Разница в отметках верхней
поверхности двух смежных элементов перекрытий
|
8 мм
|
.4 Техника
безопасности
Каменные работы
При перемещении и подаче на рабочее место грузоподъемными кранами
кирпича, керамических камней и мелких блоков следует применять поддоны,
контейнеры и грузозахватные устройства, исключающие падение груза при подъеме.
При кладке стен зданий на высоту до 0,7 м от рабочего настила и
расстоянии от его уровня за возводимой стеной до поверхности земли (перекрытия)
более 1,3 м необходимо применять средства коллективной защиты (ограждающие или
улавливающие устройства) или предохранительные пояса.
Не допускается кладка наружных стен толщиной до 0,75 м в положении стоя
на стене.
При кладке стен высотой более 7 м необходимо применять защитные козырьки
по периметру здания, удовлетворяющие следующим требованиям:
ширина защитных козырьков должна быть не менее 1,5 м, и они должны быть
установлены с уклоном к стене так, чтобы угол, образуемый между нижней частью
стены здания и поверхностью козырька, был 110°, а зазор между стеной здания и
настилом козырька не превышал 50 мм;
защитные козырьки должны выдерживать равномерно распределенную снеговую
нагрузку, установленную для данного климатического района, и сосредоточенную
нагрузку не менее 1600Н (160кгс), приложенную в середине пролета;
первый ряд защитных козырьков должен иметь сплошной настил на высоте не
более 6 м от земли и сохраняться до полного окончания кладки стен, а второй
ряд, изготовленный сплошным или из сетчатых материалов с ячейкой не более 50´50 мм, - устанавливаться на высоте 6-7 м над первым рядом, а
затем по ходу кладки переставляться через каждые 6-7 м.
Рабочие, занятые на установке, очистке или снятии защитных козырьков,
должны работать с предохранительными поясами. Ходить по козырькам, использовать
их в качестве подмостей, а также складывать на них материалы не допускается.
Без устройства защитных козырьков допускается вести кладку стен высотой
до 7 м с обозначением опасной зоны по периметру здания.
Рабочие места, расположенные на расстоянии менее 3 м друг от друга,
должны быть разделены защитными экранами.
Монтажные работы
Требование правил безопасного ведения монтажных работ необходимо
учитывать уже на стадии проектирования объекта путем применения технологичных в
монтаже конструкций. Безопасное ведение монтажа следует предусматривать и на
стадии разработки проекта производства монтажных работ, предполагая
технологическую последовательность монтажных операций, обеспечивающую жесткость
и устойчивость раннее смонтированных конструкций и безопасную работу
монтажников. Строповку грузов следует производить инвентарными стропами или
специальными грузозахватными устройствами, изготовленными по утвержденному
проекту. Способы строповки должны исключать возможность падения или скольжения
застропованного груза. При выполнении погрузочно-разгрузочных работ не
допускается строповка груза, находящегося в неустойчивом положении, а также
смещение строповочных приспособлений на приподнятом грузе. На участке, где
ведутся монтажные работы, не допускается выполнение др. работ и нахождение
посторонних лиц. Способы строповки элементов конструкций и оборудования должны
обеспечивать их подачу к месту установки в положение, близком к проектному.
Запрещается подъем сборных ж/б конструкций, не имеющих петель или меток,
обеспечивающих их правильную строповку и монтаж. Элементы монтируемых
конструкций во время перемещения должны удерживаться от раскачивания и вращения
гибкими оттяжками.
Не допускается пребывание людей на элементах конструкций и оборудования
во время их подъема или перемещения.
Во время перерывов в работе не допускается оставлять поднятые элементы
конструкций и оборудования на весу.
Установленные в проектное положение элементы конструкций должны быть
закреплены так, чтобы обеспечить устойчивость и геометрическую неизменяемость.
Одним из условий безопасного выполнения монтажных работ является
правильная эксплуатация монтажных кранов, обеспечивающая их устойчивость. Для
этого монтажный кран должен быть установлен на надежное и тщательно выверенное
основание. Особые меры предосторожности следует применять при ветреной погоде.
Не допускается выполнение монтажных работ на открытом месте при скорости ветра
15 м/с и более.
3.5 Методы
и приемы работ при кирпичной кладке
Процесс каменной кладки состоит из следующих операций:
установки порядовок и натягивания причалки; подготовки постели, подачи и
разравнивания раствора; укладки камней на постель с образованием швов; проверки
правильности кладки; расшивки швов (при кладке под расшивку).
Порядовки устанавливают в углах кладки, в местах
пересечения стен и на прямых участках стен не реже чем через 12 м. Причалку
натягивают между порядовками, во избежание ее провисания через каждые 4... 5 м
под нее укладывают на растворе маячные камни или промежуточные маяки. Причалка
служит направляющей при укладке наружных и внутренних верст, причем на наружных
верстах причалку устанавливают для каждого ряда кладки, а на внутренних - через
3...4 ряда.
Подготовка постели заключается в очистке ее и раскладке
на ней кирпича. Для каждой наружной версты кирпич раскладывают на внутренней
половине стены, а для кладки внутренней версты - на наружной половине. Раствор
на постель подают растворными лопатами, а разравнивают его с помощью кельмы.
Организация рабочего места и труда
каменщиков.
При выполнении каменных рядов на производительность
труда каменщиков большое влияние оказывает правильная организация рабочего
места, представляющего собой ограниченный участок возводимой стены или
конструкции и часть подмостей или перекрытия, в пределах которых сложены
материалы и перемещаются рабочие. Поэтому рабочее место должно находиться в
радиусе действия крана, иметь ширину около 2,5 м и делиться на три зоны: рабочую
зону шириной 0,6...0,7 м между стеной и материалами, в которой перемещаются
каменщики; зону материалов шириной около 1 м для размещения поддонов с
камнем и ящиков с раствором; зону транспортирования 0,8...0,9 м для
перемещения материалов и прохода рабочих, не связанных непосредственно с
кладкой.
Число поддонов с камнем и ящиков с раствором и
чередование их зависит от толщины стены или конструкции, числа проемов на
данном участке и сложности архитектурного оформления.
В зависимости от вида возводимых каменных конструкций
и применяемых материалов их располагают следующим образом. При кладке глухих
стен четыре поддона с кирпичом или камнями чередуют вдоль фронта кладки с
ящиками с раствором, расположенными на расстоянии 3,6 м между их продольными
осями (рис.3.2, а). При кладке стен с проемами кирпич или камни по два поддона
располагают против простенков, а ящики с раствором - против проемов (рис. 3.2,
б).
Рисунок 3.2 Организация рабочего места: а - при
кладке глухих стен; б - то же, с оконными проемами; 1 - рабочая
зона; 2 - зона складирования; 3 - зона транспортировании
Рисунок 3.3 Работа звеньев каменщиков: а
-"двойки" при кладке наружной версты; то же внутренней версты и
забутки; б - "тройки" при кладке наружной ложковой версты; то же внутренней
версты и забутки; в - "пятерки"; 1-каменщик 2-го разряда; 2 -
каменщик 3-го разряда; 3-каменщик 4-го разряда; 4 - каменщик 5-го разряда
Каменные работы выполняют бригады каменщиков,
состоящие из звеньев, которые в зависимости от числа работающих называют
"двойкой", "тройкой", "пятеркой".
Звено "двойка" состоит из каменщика 2-го разряда
(подсобник) и ведущего каменщика 4-5-го разряда. Обязанности в звене
распределены следующим образом: оба каменщика закрепляют причалки для наружной
и внутренней верст; подсобник подает и раскладывает кирпич, расстилает раствор;
ведущий каменщик, двигаясь вдоль стены, укладывает наружную версту. При кладке
внутренней версты (рис. 4.3, а) оба каменщика выполняют те.же операции,
двигаясь в обратном направлении. Подсобник при этом укладывает кирпичи в
забутку. Звеном "двойка" выполняют кладку стен с большим количеством
проемов, стен толщиной до 1,5 кирпича, а также столбов и перегородок.
Звено "тройка" состоит из ведущего каменщика 4-5-го
разряда и двух каменщиков 2-го и 3-го разрядов (рис. 4.3, б). Ведущий
каменщик выкладывает верстовые ряды и контролирует правильность кладки. Он
двигается за подсобником, раскладывающим раствор. В это время другой подсобник
укладывает забутку. Кладку внутренней и наружной верст выполняют в одинаковом
порядке, но в противоположных направлениях. Перестановку причалки ведущий
каменщик выполняет вместе с одним из подсобников. Звеном "тройка"
выполняют кладку стен толщиной в 2 и 2,5 кирпича. Производительность труда
каменщиков увеличивается на 30% по сравнению с производительностью звена
"двойка".
Звено "пятерка" состоит из каменщиков 4-го и 3-го
разрядов и трех каменщиков-подсобников 2-го разряда (рис. 4.3, в). Каменщик
4-го разряда вместе с подсобником выкладывает наружную версту; за ними на расстоянии
2...3 м работают каменщик 3-го разряда и подсобник, выкладывающие внутреннюю
версту; замыкает звено каменщик-подсобник, выкладывающий забутку. Звеном
"пятерка" целесообразно работать при кладке глухих участков стен
толщиной более двух кирпичей. При кладке проемов "пятерка"
разделяется на два звена - "двойку" и "тройку".
Непосредственное выполнение кладки тесно связано с рядом смежных и
вспомогательных работ. Так, транспортные рабочие обеспечивают непрерывную
подачу материалов к рабочим местам. После окончания кладки на высоту яруса
плотники устанавливают подмости. По окончании кладки этажа монтажники
приступают к монтажу перекрытий, лестниц, перегородок.
.6
Определение трудоемкости и продолжительности СМР
В данном разделе разрабатывается технологическая карта на
кладочно-монтажный процесс. Перед их разработкой составим калькуляцию
трудозатрат, а также на ее основе подберем наиболее экономичный вид грузового
механизма.
Калькуляция трудовых затрат составлена по ЕНиР и приведена в таблице 3.3.
Таблица 3.3 Калькуляция трудовых затрат
|
Наименование работ
|
Ед. изм.
|
Объем работ
|
§ ЕНиР
|
Норма времени
|
Трудоемкость
|
Состав звена
|
|
|
|
|
На бригаду, чел. час.
|
На машину, маш. час.
|
На бригаду, чел. час
|
На машину, маш. час.
|
|
|
1
|
2
|
3
|
4
|
5
|
6
|
7
|
8
|
9
|
|
1.Выгрузка материалов: а)
КГО б) утеплителя в) перемычек г) плит перекрытия д) лестничных маршей и
площадок
|
100т.
|
28,05 0,76 0,26 3,35 0,11
|
Е 1-5
|
12 12 14,6 5,84 7,2
|
6,1 6,1 11,1 2,8 3,6
|
336,6 9,12 3,79 19,57 0,79
|
171,11 4,64 2,89 9,34 0,4
|
Машинист 6р-1 Такелажники
2р-2
|
|
2. Подача: а) КГО б)
раствора в) утеплителя
|
1000шт. 1 м³ 100т.
|
1068,87 785,77 0,02
|
Е 1-6
|
0,25 0,28 17
|
0,13 0,16 8,5
|
263,82 221,98 0,34
|
141,38 126,62 0,17
|
Машинист 6р-1 Такелажники
2р-2
|
|
3. Устройство подмостей
|
10м³ кладки
|
356,7
|
Е 3-20 табл. 2
|
1,2
|
0,4
|
431,39
|
141,79
|
Машинист 6р-1 Плотник 4р-1
Плотник 2р-2
|
|
4. Кладка наружных стен
|
1м³
|
3425,36
|
Е 3-3,А табл. 3
|
2,9
|
|
9933,54
|
|
Каменщик 5р-1 Каменщик 3р-2
|
|
5. Кладка внутренних стен
|
1м³
|
137,5
|
Е 3-3,А табл. 3, 4,в
|
3,2
|
|
440
|
|
Каменщик 5р-1 Каменщик 3р-2
|
|
6. Укладка брусковых
перемычек
|
1 проем
|
73
|
Е 3-16
|
0,45
|
0,15
|
32,85
|
10,95
|
Машинист 6р-1 Каменщик 4р-1
Каменщик 3р-1 Каменщик 2р-1
|
|
7. Укладка арматурных сеток
|
100кг
|
0,8
|
Е 3-18
|
1,1
|
|
0,88
|
|
Каменщик 4р-1
|
|
8. Устройство вентканалов
|
1м канала
|
22,5
|
Е 3-15
|
0,83
|
|
18,68
|
|
Каменщик 4р-1 Каменщик 3р-1
|
|
9. Изоляция, герметизация
деформационных швов
|
10м шва
|
0,72
|
Е 4-1-27
|
0,56
|
|
Монтажник 4р-1 Монтажник
3р-1
|
|
10. Укладка плит перекрытий
|
1 эл.
|
169
|
Е 4-1-7
|
0,7
|
0,17
|
117,92
|
29,48
|
Машинист 6р-1 Монтажник
4р-1 Монтажник 3р-2 Монтажник 2р-1
|
|
11. Заливка швов плит
перекрытия
|
100м шва
|
5,22
|
Е 4-1-26
|
4,0
|
|
20,6
|
|
Монтажник 4р-1 Монтажник
3р-1
|
|
12. Кладка стен приямков
|
1 м³
|
8,8
|
Е 3-3,А
|
4,1
|
|
36,1
|
|
Каменщик 5р-1 Каменщик 3р-2
|
|
13. Монтаж прогонов
перехода
|
1 эл.
|
4
|
Е 4
|
1,4
|
0,28
|
5,6
|
1,12
|
Машинист 6р-1 Монтажник
4р-1 Монтажник 3р-2 Монтажник 2р-2
|
|
14. Установка лестничных
маршей и площадок
|
1эл.
|
6
|
Е 5
|
1,4
|
0,35
|
8,4
|
2,1
|
Машинист 6р-1 Монтажник
4р-1 Монтажник 3р-2 Электросварщик 3р-1
|
|
15. Установка лестничных
ограждений
|
1 м решетки
|
4,3
|
Е 5
|
0,37
|
|
1,59
|
|
Монтажник 3р-2
Электросварщик 3р-1
|
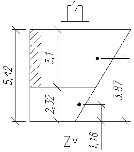
3.7 Подбор
монтажного крана
Для стреловых самоходных кранов (на автомобильном,
пневмоколесном и гусеничном ходу) определяют высоту подъема крюка Hк, длину стрелы Lc и вылет крюка Lк.
Рисунок 3.4 Характеристики монтажного крана
Кран подбираем для элементов, характеризуемых максимальными монтажными
параметрами.
Требуемая грузоподъемность крана определяется как сумма масс элементов,
подвешенных одновременно на крюк крана:
, т,
где
- масса монтируемого элемента;
- масса
стропов (предварительно принимается 5% от массы монтируемого элемента).
2,95 +
0,15 = 3,1 т.
Максимальное
требуемое расстояние от уровня стоянки крана до верха стрелы:
м,
где
- превышение опоры монтируемого элемента над нулевой
отметкой, 7,2 м;
- запас
высоты (0,5м);
- высота
строп, (4,1 м);
- высота
полиспаста (2,1 м);
- высота
элемента (0,22 м).
Вылет
крюка L
и длина стрелы L
:
, м,
где
hш - высота
оси крепления шарнира стрелы на уровне стоянки крана, м (ориентировочно 1,5 м).
Н
= Hо+ hс + hп, м,
Ho = hо+ hз + hэ = 7,2 + 0,5 + 0,22 = 7,92 м.
Н
= 7,92 + 4,1 + 2,1 = 14,12 м.
,
где
S - расстояние от края монтируемого элемента до оси
стрелы, принимаем 3,30 м;
b - длина
монтируемого элемента, м; b = 6,3 м.
α = 51°.
По
длине стрелы определяют вылет крюка:
, м,
где
d - расстояние от оси поворота крана до оси опоры
стрелы, принимаем d = 1,5 м.
Учитывая полученные характеристики, принимаем кран КС-5576Б.
Таблица 3.4 Технические характеристики крана
|
Наименование показателей
|
Кран КС-5576 Б
|
|
Длина стрелы, м
|
9,5-23,0
|
|
Грузоподъемность
максимальная, т
|
32
|
|
Длина гуська, м
|
7,15
|
|
Вылет стрелы, м
|
3,0-26,0
|
|
Максимальная высота подъема
груза, м
|
|
|
на основной стреле
|
31,3
|
|
на стреле с гуськом
|
37
|
|
Зона выполнения грузовых
операций,°
|
240
|
|
Габаритные размеры в
транспортном положении, мм
|
|
|
длина
|
11955
|
|
ширина
|
2500
|
|
высота
|
3985
|
|
Двигатель
|
|
|
марка
|
ЯМЗ-236БЕ(Евро-1)
|
|
мощность, л.с.
|
250
|
|
Установленная мощность
электродвигателей, кВт
|
184
|
|
Масса крана, т
|
24,7
|
Таблица 3.5 Перечень технологической оснастки, инструмента, инвентаря
приспособлений
|
Код
|
Наименование оснастки,
инструмента, инвентаря, приспособлений
|
Марка, ГОСТ, ТУ или
организация разработчик, номер рабочего чертежа
|
Техническая характеристика
|
Назначение
|
Количество на звено
|
|
1
|
2
|
3
|
4
|
5
|
6
|
|
1
|
Бак красконаметательный
|
СО-12А
|
Емкость 20л, масса 20 кг
|
Смазка щитов опалубки
|
1
|
|
2
|
Краскораспылитель ручной
пневматический
|
СО-71
|
Масса 0,66 кг
|
Смазка щитов опалубки
|
1
|
|
3
|
Фиксатор для временного
крепления арматурных сеток
|
АОЗТ ЦНИИОМТП
|
|
Арматурные работы
|
1
|
|
4
|
Фиксатор для временного
крепления арматурных каркасов
|
Мосгорпромстрой
|
|
Арматурные работы
|
1
|
|
5
|
Электродержатель
|
ГОСТ 14651-78
|
|
Сварочные работы
|
1
|
|
6
|
Вибратор глубинный
|
ИВ-102А
|
Длина вибронаконечника 440
мм, масса 15 кг
|
Уплотнение бетонной смеси
|
2
|
|
7
|
Строп 2-х ветвевой
|
|
|
Строповка конструкций
|
1
|
|
8
|
Лом монтажный
|
ЛМ-24 ГОСТ 1405-83
|
Масса 4,4 кг
|
Рихтовка элементов
|
1
|
|
9
|
Зубило слесарное
|
ГОСТ 1211-86*Е
|
Масса 0,2 кг
|
Очистка мест сварки
|
1
|
|
10
|
Молоток слесарный
|
ГОСТ 2310-77*Е
|
Масса 0,8 кг
|
Очистка мест сварки
|
1
|
|
11
|
Молоток стальной
строительный
|
МКУ-2
|
Масса 2,2 кг
|
Простукивание бетона
|
1
|
|
12
|
Кельма
|
КБ ГОСТ 9533-81
|
Масса 0,34 кг
|
Разравнивание раствора
|
1
|
|
13
|
Лопата растворная
|
ЛР ГОСТ 19596-87
|
Масса 2,04 кг
|
Подача раствора
|
2
|
|
14
|
Щетка металлическая
|
ТУ 494-01-04-76
|
Масса 0,26 кг
|
Чистка арматуры от ржавчины
|
2
|
|
15
|
Скребок металлический
|
|
|
Чистка опалубки от бетона
|
2
|
|
16
|
Ножницы для резки арматуры
|
ГОСТ 7210-75Е
|
Масса 2,95 кг
|
Арматурные работы
|
1
|
|
17
|
Плоскогубцы комбинированные
|
Р-200 ГОСТ 5547-93
|
Масса 0,2 кг
|
Арматурные работы
|
1
|
|
18
|
Кусачки торцовые
|
ГОСТ 28037-89Е
|
Масса 0,22 кг
|
Арматурные работы
|
1
|
|
19
|
Напильник
|
А-400 ГОСТ 1465-80
|
Масса 1,33 кг
|
Арматурные работы
|
1
|
|
20
|
Рулетка измерительная
|
ГОСТ 7502-89*
|
|
Контрольно-измерительные
работы
|
1
|
|
21
|
Отвес стальной строительный
|
О-400 ГОСТ 7948-80
|
Масса 0,425 кг
|
Контрольно-измерительные
работы
|
1
|
|
22
|
Уровень строительный
|
УС 1-300 ГОСТ 9416-83
|
Масса 0,4 кг
|
Контрольно-измерительные
работы
|
1
|
|
23
|
Очки защитные
|
ЗП-2-84 ГОСТ 12.4.013-85Е
|
Масса 0,07 кг
|
Техника безопасности
|
2
|
|
24
|
Щиток защитный для
электросварщика
|
ГОСТ 12.4.035-78
|
Масса 0,48 кг
|
Техника безопасности
|
1
|
|
25
|
Каска строительная
|
ГОСТ 12.4 087-84
|
|
Техника безопасности
|
На все звено
|
|
26
|
Пояс предохранитель
|
ГОСТ 12.4.089-90
|
|
Техника безопасности
|
На все звено
|
|
27
|
Перчатки резиновые
|
ГОСТ 20010-93
|
|
Бетонные работы
|
2
|
|
28
|
Сапоги резиновые
|
ГОСТ 5375-79*
|
|
Бетонные работы
|
2
|
|
29
|
Причалка
|
|
|
Для ведения кладки
|
2
|
4.
Организационный раздел
.1
Характеристика условий строительства
Здание детсада будет располагаться в г. Харовск Вологодской области.
Поставщиками основных строительных материалов и конструкций являются
местные заводы - производители. Доставка на объект строительства основных
материалов, конструкций и деталей производится автомобильным транспортом.
Среднее расстояние подвозки основных материалов составляет 10 км.
Относительной отметке 0.000 соответствует абсолютная отметка 121.50.
Имеются в наличие постоянные дороги и пути. Источник водоснабжения -
местная сеть.
Среднемесячная температура января -10°С, июля +15°С. Температура воздуха в зимний период во время наиболее холодной
пятидневки -32°С. Глубина промерзания грунта 1,5 м. Глубина заложения
фундаментов 2,1 м. Грунтовые воды на глубине 3,79 - 1,90 м от естественной
поверхности земли.
Нормативная снеговая нагрузка - 2,4 кН/м².
Скоростной напор ветра - 0,23 кН/м².
.2 Методы
выполнения основных строительно-монтажных работ
.2.1
Подготовительный период
Строительство проектируемого объекта выполняется в два периода:
подготовительный и основной.
В состав подготовительного периода входят работы, связанные с подготовкой
строительной площадки.
Освоение строительной площадки - расчистка территории строительства, снос
строений, неиспользуемых в процессе строительства.
Монтаж инвентарных зданий и установок, создание общескладского хозяйства.
Инженерная подготовка территории строительства - устройство
внутриплощадочных дорог, прокладка сетей водо-, энергоснабжения, канализации,
теплоснабжения и связи.
Временная дорога, обеспечивающая подъезд к строительной площадке,
грунтовая уплотненная щебнем. Ширина дороги при одностороннем движении
транспорта - 3,5 м, а при уширении - 6 м.
Временное освещение территории строительства производится светильниками
на опорах, прожекторами установленными на инвентарных мачтах. Временное
освещение выполняется в соответствии с ГОСТ 12.1.046-85.
Во избежание доступа посторонних лиц строительная площадка ограждается
временным забором. Конструкции ограждения выполняются в соответствии
требованиям ГОСТ 23407-78. Ограждения, примыкающие к местам массового прохода
людей, оборудованы сплошным защитным козырьком.
В основной период строительства ведется возведение подземной, надземной
частей здания, и затем производятся отделочные работы.
.2.2
Возведение подземной части здания
К производству земляных работ можно приступать только после разбивки
котлованов, траншей, земляных сооружений, привязки осей и высотных отметок на
имеющейся геодезической основе и закрепления необходимых разбивочных знаков.
Земляные работы по устройству котлована и траншей выполняются с помощью
экскаватора ЭО-4321 с емкостью ковша 0,65 м³ и а/самосвала КамАЗ 5510. Для
выполнения земляных работ здание разбито на две захватки.
Возведение подземной части здания рекомендуется выполнять краном
КС-5576Б.
Ленточный фундамент возводится на подготовленное основание, после добора
грунта вручную.
.2.3
Возведение надземной части здания
Устройство надземной части здания выполняется краном КС-5576Б.
Этот же кран используется для разгрузки материалов с
автотранспорта.
При монтаже надземной части здания необходимо
руководствоваться СНиП 12-04-2002, СНиП 3.03.01-87, СНиП 3.04.03-85, СНиП
3.04.01-87.
Монтаж здания осуществляется методом наращивания, т.
е. элементы монтируются в конструкцию здания последовательно, начиная с уровня
земли и кончая верхней частью здания. Подъем конструкций рекомендуется
осуществлять на "весу" со сложным перемещением крана. Монтаж здания ведется
конструктивными элементами, являющимися отдельными готовыми конструкциями
здания или их частями.
Для монтажа конструкций здания предусмотрено
использовать типовую монтажную оснастку, позволяющую осуществить подъем,
временное крепление и выверку элементов.
Монтаж основных сборных конструкций подлежит выполнить
по принципу работы на кран.
При организации кирпичной кладки рекомендуется
поточно-расчлененный метод, при котором могут применяться звенья
"двойка", "тройка", "четверка",
"пятерка". Поточно-расчлененный метод требует разбивки на захватке
(по длине) на отдельные участки-делянки, закрепляемые за отдельными звеньями.
Рабочее место каменщика делится на 2 зоны - рабочую и
зону материалов. В зоне материалов поддоны с кирпичом чередуются с ящиками раствора.
При кладке стен с проемами кирпич располагают против простенков, а раствор
против проемов. В зону материалов до начала работы доставлен запас материалов
на 2 часа работы, в дальнейшем материалы подаются по мере их расходования.
При возведении кирпичной кладки поверхность кирпича
очищена от грязи, снега, наледи.
Не допускается транспортирование кирпича навалом и
разгрузка его сбрасыванием, а также выгрузка растворов на землю. Кирпич на
рабочее место подается монтажным краном на поддонах, раствор в металлических
ящиках-контейнерах.
Сборные перемычки, деформационные швы укладываются и
выполняются по ходу кладки.
Кладка стен в местах взаимных пересечений или
примыканий производится, как правило, одновременно.
При вынужденных разрывах кладка выполняется в виде
штрабы.
Выступающие участки кладки должны быть защищены от
увлажнения, при перерывах в работе верхние ряды кладки защищают от воздействия
атмосферных осадков.
Разность высот возводимой кладки на смежных участках и
при кладке примыканий наружных и внутренних стен не превышает высоты этажа.
По окончании кладки каждого этажа проводится проверка
нивелиром горизонтальности и отметок верха кладки.
Возведение кирпичной кладки последующего этажа
допускается только после укладки несущих конструкций перекрытий, перекрывающих
возведенный этаж.
Плиты перекрытий монтируются после возведения стен
очередного этажа на выровненное, очищенное от мусора основание с установкой
всех анкеров и связей, предусмотренных проектом, замоноличиванием стыков,
устройством монолитных участков.
Перед устройством монолитных заделок, участков
проверены и приняты все конструкции и их элементы, закрываемые в процессе
последующего производства работ, проверена правильность установки и закрепления
опалубки и поддерживающих ее конструкций.
Подготовленные к укладке бетонной смеси основания и
поверхности рабочих швов очищены от цементной пленки, опалубка от мусора и
грязи, а арматура - от налета ржавчины.
Укладка бетонной смеси производится непрерывно.
Укладку бетонной смеси в плоские неармированные
конструкции (плиты, площадки, подготовки под полы) производят полосами шириной
3-4 метра через одну. Промежуточные полосы бетонируются после затвердения
бетона в смежных полосах.
Бетонная смесь, уложенная в плоские неармированные
конструкции, уплотняется виброрейками.
Мероприятия по уходу за бетоном, порядок и сроки их
проведения, контроль за выполнением этих мероприятий, последовательность и
сроки распалубки конструкций устанавливаются проектом производства работ.
До начала устройства кровли должны быть выполнены
выходы на кровлю, вентшахты. Для вертикального транспортирования кровельных
материалов проектом предусматривается применение монтажного крана.
Работы по устройству кровли вести поточно-расчлененным
методом навстречу подаче материалов, избегая использования готовых участков
покрытия для транспортирования материалов.
.2.4
Отделочные работы
Отделочные работы делятся на следующие циклы:
штукатурные работы;
подготовка под окраску и окраска поверхности;
установка приборов к дверям и окнам, остекление окон и
дверей;
устройство чистых полов;
окончательная отделка и окраска поверхностей.
Общая готовность здания к началу работ удовлетворяет
требованиям СНиП 3.04.01-87.
Производство штукатурных и облицовочных работ
организуется поточно-расчлененным методом, когда каждое звено бригады
осуществляет несколько операций, что обеспечивает наиболее полное использование
рабочих по их квалификации.
Раствор и шпаклевку на отделываемые поверхности
наносят механизированным способом. Нанесение раствора вручную допускается лишь
в небольших помещениях и при малом объеме штукатурных работ.
Масляные составы подают на этажи мачтовым подъемником
с перемещением в пределах этажа в инвентарной таре на тележках.
Водные составы для окраски стен и потолков
рекомендуется наносить механизированным способом.
Масляную окраску стен и столярных изделий производить
валиком и кистями-ручниками.
Качество применяемых отделочных материалов (краски,
лаки, шпаклевки) удовлетворяет требованиям СНиП 3 04.01-87.
.2.5
Техника безопасности при производстве СМР
При производстве строительно-монтажных работ строго соблюдаются правила
техники безопасности в соответствии с требованиями ГОСТ 12.3.002-75.
Электробезопасность на строительной площадке, участках работ и рабочих
местах обеспечивается в соответствии с требованиями ГОСТ 12.1.019.-79.
Не допускается пользоваться открытым огнем в радиусе 50 м от применения и
складирования материалов, содержащих легковоспламеняющиеся или взрывоопасные
вещества.
При выполнении работ с применением машин в охранных зонах воздушных линий
электропередачи выполняются требования СНиП 12-03-2001.
Складирование материалов, конструкций и оборудования осуществляется в
соответствии с требованиями стандартов или технических условий на материалы,
изделия и оборудование.
Погрузочно-разгрузочные работы производятся, как правило,
механизированным способом согласно требованиям ГОСТ 12.3.009-76 и Правил
устройства и безопасной эксплуатации грузоподъемных кранов, утвержденных
Госгортехнадзором России.
Подача материалов, строительных конструкций и узлов оборудования на
рабочее место выполняется механизированным способом и в технологической
последовательности, обеспечивающей безопасность работ.
Складируют материалы на рабочих местах так, чтобы они не создавали
опасность при выполнении работ и не стесняли проходы.
При подаче материалов, строительных конструкций применяют поддоны,
контейнеры, тару и грузозахватные устройства, исключающие падение груза.
Стропы, траверса и тара в процессе эксплуатации подвергаются техническому
осмотру в сроки, установленные требованиями Правил устройства и безопасности
эксплуатации грузоподъемных кранов, утвержденными Госгортехнадзором России, а
прочая технологическая оснастка - не реже чем через каждые 6 месяцев. При
эксплуатации тары для бетона, раствора, сыпучих материалов соблюдаются
требования ГОСТ 12.3.010-82.
Средства подмащивания и другие приспособления,
обеспечивающие безопасность производства работ, соответствуют требованиям ГОСТ
24259-80, ГОСТ 24258-88. До начала производства земляных работ в местах
расположения действующих подземных коммуникаций разработаны и согласованы
мероприятия по безопасным условиям труда с организациями, эксплуатирующими эти
коммуникации; а расположение подземных коммуникаций на местности обозначено
соответствующими знаками и подписями.
Производство работ в зоне действующих подземных коммуникаций
осуществляется под непосредственным руководством прораба или мастера, а в
охранной зоне кабелей, находящихся под напряжением, или действующего
газопровода, кроме того, под наблюдением работников электро- или газового
хозяйства.
При рытье траншей в местах, где происходит движение людей и транспорта,
устанавливают ограждение с предупредительными надписями, а в ночное время -
сигнальное освещение.
Разрабатывать грунт "подкопом" не разрешается, получающиеся в
забое "козырьки" немедленно срезаются, запрещается пребывание людей в
пределах призмы обрушения и в зоне разворота экскаватора. Загрузка автомашин
производится с боковой или задней стороны кузова, а не через кабину.
Перемещение экскаватора с загруженным ковшом запрещается.
Односторонняя засыпка пазух у свежевыложенных подпорок стен и фундаментов
допускается после осуществления мероприятий, обеспечивающих устойчивость
конструкции, при принятых условиях, способах и порядке засыпки.
При кладке стен уровень кладки после каждого перемещения
средств подмащивания не менее чем на 0,7 м выше уровня рабочего настила или
перекрытия; не допускается кладка наружных стен толщиной до 0,75 м в положении
"стоя на стене". При кладке стен высотой более 7 м применяются
защитные козырьки по периметру здания или сетчатое ограждение, устанавливаемое
на уровне кладки. Не допускается кладка стен последующего этажа без установки
несущих конструкций междуэтажного перекрытия, а также маршей, площадок в
лестничных клетках. Рабочие места и проходы к ним на высоте 1,3 м и более и
расстоянии менее 2 м от границы передана по высоте ограждены временными
ограждениями в соответствии с требованиями ГОСТ 12.4.059-89. При невозможности
устройства этих ограждений работы на высоте выполняются с использованием
предохранительных поясов по ГОСТ Р 12.4.184-95*.На участке (захватке), где
ведутся монтажные работы, не допускается выполнение других работ. На всей
территории строительной площадки установлены указатели рабочих проходов и
проездов и определены зоны, опасные для прохода и проезда. В зонах
устанавливаются ограждения, подписи, сигналы. До начала работ проверена
исправность монтажного и подъемного оборудования, а также захватных
приспособлений. Способы строповки элементов конструкций и оборудования
обеспечивают их подачу к месту установки в положении, близком к проектному.
Очистку конструкций от грязи и наледи производят до их
подъема. Не допускается пребывание людей на элементах конструкций и
оборудования во время подъема или перемещения. Установленные в проектном
положении элементы конструкций или оборудование закреплены так, чтобы
обеспечивалась их устойчивость и геометрическая неизменяемость. Не допускается
нахождение людей под монтируемыми элементами конструкций и оборудования до
установки их в проектное положение и закрепления. Во время перерывов в работе
не допускается оставлять поднятые элементы конструкций и оборудования на весу.
При выполнении бетонных и железобетонных монолитных
работ следует руководствоваться требованиями п.7 СНиП 12-04-2002. Опалубку
необходимо изготовлять и применять в соответствии с проектом производства
работ. Заготовка и обработка арматуры выполняется в специально предназначенных
для этого и соответственно оборудованных местах. Ежедневно перед укладкой
бетона в опалубку проверяется состояние тары, опалубки и средств подмащивания.
Рабочие, укладывающие бетонную смесь на поверхности с уклоном 20° и более,
пользуются предохранительными поясами.
Допуск рабочих к выполнению кровельных работ
разрешается после осмотра прорабом или мастером совместно с бригадиром
исправности несущих конструкций крыши и ограждений.
При выполнении работ на крыше с уклоном более 200
рабочие применяют предохранительные пояса. Места закрепления поясов указаны
мастером или прорабом. При производстве работ по устройству кровли соблюдаются
требования раздела СНиП 3.04.01-87 "Изоляционные и отделочные
покрытия".
Для просушивания помещений, строящихся зданий и
сооружений пользуются действующей системой отопления. При невозможности
использования систем отопления применяют воздухонагреватели. При их установке
выполняются требования ППБ 01-03 "Правила пожарной безопасности в
Российской Федерации". Запрещается обогревать и сушить помещение жаровнями
и другими устройствами, выделяющими в помещении продукты сгорания топлива. При
выполнении малярных работ с применением составов, содержащих вредные вещества,
соблюдаются "Санитарные правила при окрасочных работах с применением
ручных распылителей".
.3
Стройгенплан
Строительный генеральный план участка, являясь важным документом после
ППР, влияет на эффективность организации производства, поскольку в нем решаются
вопросы размещения и транспортировки строительных конструкций и материалов, что
отражается на производстве труда и себестоимости работ.
Стройгенплан разработан на основании архитектурно-строительного генплана
объекта, согласно техники безопасности в строительстве.
При проектировании стройгенплана предусмотрено:
ограждение стройплощадки;
наличие временных дорог;
пересечение дорог с ЛЭП выполнено под прямым углом;
размещение складских площадок в зоне действия крана;
размещение двух пожарных гидрантов на расстоянии < 150 м друг от
друга, не далее 2 м от дороги с твердым покрытием.
Проектом предусмотрены бытовые временные помещения, которые обеспечивают
рабочих водоснабжением, канализацией, отоплением.
Элекроснабжение осуществляется за счет трансформаторной подстанции,
установленной на объекте.
.4 Расчёт
численности персонала строительства
Численность персонала строительства определяется по формуле:
N = 1,06 × (Nосн + Nн.о.+ Nитр
+ Nмоп + Nуч.),
где 1,06 - коэффициент, учитывающий отпуска и невыходы рабочих по
болезни;осн. = 45 чел. − численность рабочих основного
производства;н.о = 45 × 20% = 9 чел. − численность рабочих не
основного производства;итр = (45 + 9) × 6%
= 4 чел. − численность
инженерно-технических работников;моп. = (45 + 9)
× 4% = 3 чел. −
численность младшего обслуживающего персонала;уч.
= (45 + 9) × 5% = 3 чел. − численность учеников.
N=1,06 × (45 + 9 + 4 + 3 + 3)
= 68 человек.
.5 Расчет
временных зданий и сооружений
Расчет временных зданий и сооружений приведен в таблице 4.2.
Таблица 4.2 Расчет временных зданий и сооружений
|
Наименование зданий и
сооружений
|
Расчетная численность
персонала
|
Норма на одного чел-ка
|
Требуется
|
Принято
|
|
Всего
|
% одновременно пользующихся
|
Ед. изм.
|
Кол-во
|
Ед. изм
|
Кол-во
|
Марка
|
Кол-во
|
|
Проходная
|
-
|
-
|
м²
|
7
|
м²
|
7
|
"Модуль" 2,4х 2,8
|
1
|
|
Контора прораба
|
4
|
100
|
м²
|
4
|
м²
|
16
|
Вагончик 4x4
|
1
|
|
Медицинское помещение
|
-
|
-
|
м²
|
12
|
м²
|
12
|
Вагончик 3x6
|
1
|
|
Помещение для приёма пищи
|
68
|
30
|
м²
|
1
|
м²
|
20,4
|
Вагончик 4x6
|
1
|
|
Помещение для обогрева
рабочих
|
68
|
100
|
м²
|
0,1
|
м²
|
6,8
|
Вагончик 3x6
|
1
|
|
Кладовая
|
-
|
-
|
м²
|
15
|
м²
|
15
|
Вагончик 3x6
|
1
|
|
Помещение для сушки и
обеспыливания одежды
|
68
|
50
|
м²
|
0,2
|
м²
|
6,8
|
Вагончик 3x6
|
1
|
|
Гардеробные с умывальными
|
68
|
70
|
м²
|
0,5
|
м²
|
23,8
|
Вагончик 3x6
|
2
|
|
Душевые
|
68
|
30
|
м²
|
1 рожок
|
8 чел. 4м²
|
3 12
|
Контейнерная
"Днепр" 3x4
|
1
|
|
Туалет
|
68
|
100
|
м²
|
1 очко
|
20 чел.
|
4
|
Вагончик 3x6
|
1
|
|
|
|
|
1 очко
|
2м²
|
8
|
|
|
|
Помещение для личной
гигиены женщин
|
|
|
|
|
|
|
|
|
|
1 кабина с гигиеническим
душем, при числе работающих женщин до 100 чел, размещается в жен. туалете
|
-
|
-
|
м²
|
4
|
м²
|
1
|
Вагончик 3x3
|
1
|
4.6 Расчёт
потребности в коммунальном обеспечении
.6.1
Расчёт потребности в воде
Р
= Рпож
+ 0,5 × (Рб + Рпр),
,
где Рпож = 10 л/с − расход воды на пожаротушение.
Рб = Рб' + Рб'' − расход воды на
бытовые помещения.
;
−
расход воды на принятие душа.
а - норма водопотребления на 1 человека пользующегося душем: при
отсутствии канализации 30 литров, а при ее наличии - 80 литров;
к1
= 0,3
0,4 - коэфф., учитывающий количество моющихся;= 0,75 ч
- время работы душевой установки в часах.

.
;
−
расход воды на умывание, принятия пищи и др. нужды.- норма водопотребления на 1
чел. в смену, при отсутствии канализации - 10-15 литров, при наличии
канализации − 20 литров;
к2
= 1,2
1,3 - коэфф. неравномерности потребления воды;= 8 ч -
продолжительность смены.
.
Рб
= 0,6 + 0,06 = 0,66
.
;
−
расход воды на производственные нужды,
,2
- коэффициент на неучтенные потребности;
к3
= 1,3
1,5 - коэффициент неравномерности водопотребления;
Σq = 190×570,24+8×4500
= 144345,6
.
= 9,02
.
Р
= 10 + 0,5 ×
(0,66 + 9,02) = 14,84
.
Диаметр
трубопровода временного водопровода:
, м,
где v = 2 м/с − скорость воды во временном водопроводе.
= 97,22
мм, принимаем Д = 102 мм.
.6.2
Расчёт потребности в электроэнергии
Требуемая мощность трансформатора для строительной площадки определяется:
, кВт,
где 1,1 − коэфф., учитывающий потери в сети;
ΣРС,
ΣРтех,
ΣРОВ,
ΣРОН −
сумма мощностей всех потребителей, см. в таблице 4.3;
сosφ1
= 0,6;
сosφ2
= 0,75 − коэфф. мощности, зависящие от загрузки потребителей;
к1
= 0,3
0,8;
к2
= 0,7;
к3
= 0,8;
к4
= 1 - коэффициент спроса учитывающих не совпадение нагрузок.
кВт.
Принимаем
одну передвижную комплексную трансформаторную подстанцию закрытой конструкции:
СКТП-100-6/10/0,4; Р = 100кВт; 3,05x1,55м.
Сечение
проводов во временной электросети из условия прочности принимаем 6 мм.
Таблица
4.3 Расчет потребности в электроэнергии
|
Наименование
|
Мощность, кВт
|
|
Технологические потребители:
вибратор глубинный И-18 сварочный аппарат ТД-300 растворонасос СО-496
виброрейка СО-47 Наружное освещение: прожектор ПКН-1000 с лампой ПЖ-53
Внутреннее освещение: - помещения временные
|
0,8 20 4,0 0,6 4 20,9
|
.6.3
Расчет потребности в сжатом воздухе
Требуемая мощность компрессорной установки:
Q = 1,3 × Sq
× к, м³/мин,
где Sq - суммарный
расход воздуха приборами;
,3 - коэффициент учитывающий потери в сети;
к - коэффициент одновременно работающих аппаратов,
при 1 аппарате к = 1
- 3 к = 0,9
- 6 к = 0,8.= 1,3 × 3,4× 0,9 =
3,98 м³/мин.
Принимаем компрессоры ПКС-3М - 4 шт.
Определяем Ø подводящих шлангов: 
см.
.6.4
Расчет потребности в тепле
Общая потребность тепла для строительных нужд:
,
кДж/час,
где
Q1 - расход тепла на отопление здания;2 - расход тепла на
технологические нужды;
к
1 - коэффициент учитывающий потери в сети, к 1 = 1,15;
к
2 - коэффициент неучтенные расходы тепла, к 2 = 1,2.
1 = a × q × V× (tв - tн), кДж/час
где
а - коэффициент, зависящий от расчетной температуры наружного воздуха:н
³ - 10 °С Þ а = 1,2;н
³ - 20 °С Þ а = 1,1;н
³ - 30 °С Þ а = 1;-
удельная тепловая характеристика здания;- объем здания по наружному обмеру (м³);в и tн - расчетная температура
внутри помещения и наружного воздуха.2 = 0 - зависит от времени,
вида и объема работ.общ = 01 = 1 × 1,6
× 3646,5 × (18 - (- 32)) = 291720 кДж/часобщ = (291720 + 0) × 1,15 × 1,2 = 402573,6 кДж/час
.6.5
Расчет потребности в транспортных средствах
Требуемое количество маш.-см. работы автотранспорта:
, м-см,
где
Q - количество перевозимого однородного вида груза, т;
Рсм
= nр × q × кгр
−
сменная производительность транспортной единицы, т/см;
nр - количество рейсов в смену;- паспортная
грузоподъемность машины, т;
кгр
- коэфф. использования грузоподъемности машины в зависимости от вида груза, в
данном случае равен 0,8.
где
Т - продолжительность смены, час;
t - продолжительность
погрузочно-разгрузочных операций, час;
l - расстояние
перевозки, км;
V -средняя
скорость движения транспорта, км/ч.
Для
перевозки принимаем машину КАМАЗ-5511 с грузоподъемностью q=10
т.
nр - количество рейсов в смену.
Рсм
= 3 × 10 × 0,8 = 24
т/см,
Для
возведения данного здания требуется кирпича общей массой 2805т.
маш. см.
.6.6
Расчет площадей складов материалов, изделий и конструкций
Требуется площадь склада для хранения однородного груза:
, м²,
,
где
P -подлежащий хранению запас материалов в натуральных
единицах;- количество однородных материалов для объекта (в натуральных
единицах);- продолжительность выполнения работ с использованием данного
материала, дн;- норма запаса материалов, дн (при автомобильных перевозках n = 2
- 5 дн);
к
- коэффициент неравномерности снабжения, к = 1,2;- норма хранения материала на
1 м² площади;
кп
- коэффициент учитывающий проходы на складах:
закрытые
- кп = 0,5 - 0,7;
открытые
- кп = 0,4 - 0,5.
Складские
помещения:
)
Кирпич:
q=(1068870/118)·3·1,2
= 32610 шт;
S=32610/700·0,5
= 93,17 м²
)
Фундаменты:
q=(420/9)·3·1,2
= 168 шт;
S=168/4,1·0,5 =
84 м²
.7
Технико-экономические показатели
Механовооруженность труда:
,
где
N
-среднесписочное количество рабочих на объекте в день.
С
=
,
С
- рыночная стоимость машины;
Тн-
нормативная продолжительность работы в году;время работы машины на объекте.
Для
бульдозера:
С
=
руб.
Для
экскаватора:
С
=
руб.
Для
крана:
С
=
руб.
М
=75073,89 руб.
Энерговооруженность
труда:
,
где
W
- мощность двигателя машины (кВт).
= 7,06 кВт.
Таблица
4.4 Технико-экономические показатели ППР
|
Наименование
|
Ед.изм.
|
Кол-во
|
|
Сметная стоимость
строительства
|
тыс.руб.
|
59440,00
|
|
Стоимость СМР
|
тыс.руб.
|
42017,42
|
|
Строительный объем
пристройки к зданию
|
м³
|
3646,5
|
|
Производственная площадь
пристройки к зданию
|
м²
|
1287
|
|
Стоимость 1 м² площади
пристройки
|
руб.
|
28000
|
|
Нормативная трудоемкость
работ
|
чел-дн.
|
5620
|
|
Планируемая трудоемкость
работ
|
чел-дн.
|
5510
|
|
Процент выполнения норм
выработки
|
%
|
105
|
|
Средняя дневная выработка
на одного рабочего
|
тыс.руб.
|
1448,88
|
|
Затраты труда на 1 м³ здания
|
чел-дн.
|
1,5
|
|
Затраты труда на 1 м² производственной площади
|
чел-дн.
|
4,28
|
|
Механовооруженность труда
|
руб.
|
75073,89
|
|
Энерговооруженность
|
кВт
|
7,06
|
|
Продолжительность
строительства:
|
|
|
|
нормативная
|
дн.
|
196
|
|
планируемая
|
дн.
|
205
|
5.
Безопасность проекта
.1
Мероприятия по охране окружающей среды, предусмотренные проектом
.1.1 Общие
факторы, оказывающие влияние на окружающую среду
Здания и сооружения оказывают большое влияние на окружающую среду. Их
появление вызывает значительные изменения в воздушной и водной средах, в
состоянии грунтов участка строительства. Непродуманные технологии, организация
и само производство работ определяют большие затраты энергии и материалов,
высокую степень загрязненности окружающей среды. Процесс реконструкции является
относительно непродолжительным. Взаимодействие здания или сооружения с
окружающей средой, его характер и последствия определяются в период длительной
эксплуатации, отсюда вытекает важность этого периода в определении
экологичности проекта.
В процессе проектирования необходим тщательный учет экологических последствий
принимаемых решений. Экологический подход должен быть выдержан при решении как
объемно-планировочном, так и конструктивном; при выборе материалов для
строительства, при определении технологии возведения и т. д.
Практическое осуществление задач по охране окружающей среды может быть
успешным только при условии объединения усилий специалистов всех отраслей. От
строителей зависит характер воздействия на окружающую среду гражданских и
промышленных комплексов. Инструкцией о составе, порядке разработки, согласования
и утверждения проектно-сметной документации на строительство зданий и
сооружений [13] уже предусмотрена разработка мер по рациональному использованию
природных ресурсов. Природоохранные требования введены и в ряд других
нормативных документов [14], [15].
К мероприятиям по охране окружающей среды относятся все виды деятельности
человека, направленные на снижение или полное устранение отрицательного
воздействия антропогенных факторов, сохранение, совершенствование и
рациональное использование природных ресурсов. В строительной деятельности
человека к таким мероприятиям следует отнести:
- градостроительные меры, направленные на экологически рациональное
размещение предприятий, населенных мест;
- архитектурно-строительные меры, определяющие выбор экологических
объемно-планировочных и конструктивных решений;
выбор экологически чистых материалов при строительстве и
реконструкции;
применение малоотходных и безотходных технологических процессов;
строительство и эксплуатация очистных и обезвреживающих сооружений
и устройств;
меры борьбы с эрозией и загрязнениями почв;
мероприятия по охране и воспроизводству флоры и фауны и т. д.
.1.2
Мероприятия по охране окружающей среды при производстве строительных работ
При производстве строительно-монтажных работ необходимо руководствоваться
следующими положениями:
- не допускается сжигание на строительной площадке отходов и остатков
материалов, в частности рулонных на битумной основе, изоляционных материалов,
красителей автопокрышек и т.д., интенсивно загрязняющих воздух;
- сбрасывать с этажей зданий и сооружений отходы и мусор можно
только с применением закрытых лотков и бункеров-накопителей;
для предотвращения загрязнения поверхностных и подземных вод
необходимо при мытье автотранспорта и оборудования улавливать загрязненную
воду;
все производственные и бытовые стоки, образующиеся на
строительной площадке, должны быть очищены и обезврежены;
не допускается выпуск воды со строительных площадок
непосредственно на склоны без надлежащей защиты от размыва;
на территории строящихся объектов не допускается не
предусмотренное проектной документацией сведение древесно-кустарниковой
растительности и засыпка грунтом корневых шеек и стволов растущих деревьев и
кустарников;
на стройплощадке должны быть приняты меры по сохранению
деревьев, кустарников;
на стоянке автотранспорта и строительных машин должен быть
полностью привозной грунт, на этой площадке разрешена стоянка и слив масел и
нефтепродуктов. После производства работ этот грунт вывозится и заменяется
новым, срезанный растительный слой вновь укладывается или заменяется
черноземом, торфом или их смесями. Строительный мусор вывозится для утилизации.
.1.3
Охрана окружающей среды в период эксплуатации
После сдачи объекта в эксплуатацию ответственность за содержание объекта
строительства ложится на эксплуатирующую организацию. Её основная задача
следить за состоянием окружающей среды, проводить мероприятия по восстановлению
флоры и фауны, осуществлять профилактику по предотвращению аварий на инженерных
сетях, осуществлять организованный вывоз бытовых отходов, проводить работы по
санитарной уборке территории, проводить мероприятия по повышению общей культуры
поведения работников детского сада.
5.1.4
Мероприятия по предотвращению шумового загрязнения
Шумовое загрязнение образуется в результате увеличения интенсивности и
повторяемости шума сверх природного уровня.
Человек с самого рождения окружён шумом и в течение всей своей жизни
находится под его воздействием.
Шум бывает промышленный, транспортный, уличного движения и бытовой.
Значительный шум в городах и посёлках создают транспортные средства.
Железнодорожный транспорт на современном путевом основании является самым
высоким источником экологического шума.
Источниками шума в жилых и общественных зданиях является шум с улицы с его
непрерывным и монотонным характером. Особенно беспокоит этот шум тех жильцов,
квартиры которых выходят на улицы. В помещениях, находящихся в зданиях,
расположенных на открытых местностях, имеющих скверы с большими деревьями, шум
значительно ниже, особенно это наблюдается летом, когда деревья покрыты
листвой.
Кроме уличных шумов, источниками шума в здании могут быть бытовые шумы,
например неисправности в системе водоснабжения. Но могут быть шумы и от
обслуживающих механизмов.
В природе также существует шум в виде естественных звуков: шорох листьев,
пение птиц, шум дождя и т.д.
По характеру спектра шум подразделяется на:
широкополосный с непрерывным спектром шириной более одной октавы;
тональный, в спектре которого имеются выраженные дискретные тона.
По временным характеристикам шум подразделяется на:
постоянный, с изменением не более чем на 5 дБА;
непостоянный, с изменением более чем на 5 дБА.
С физиологической точки зрения шумом является любой звук, неприятный для
восприятия, мешающий разговорной речи и неблагоприятно влияющий на здоровье
человека.
Объективно действие шума проявляется в виде повышенного кровяного
давления, учащённого пульса и дыхания, снижения остроты слуха, ослабления
внимания, некоторого нарушения координации движения и снижения работоспособности.
Субъективно, действие шума может выражаться в виде головной боли,
головокружения, бессонницы, общей слабости. Комплекс изменений, возникающих в
организме под влиянием шума рассматривается как "шумовая болезнь".
Основой нормирования шума является ограничение звуковой энергии,
воздействуещей на организм человека в течение рабочей смены, значениями,
безопасными для его здоровья и работоспособности. Для жилых и общественных
зданий нормирование производиться по СН 3077-84 "Санитарные нормы допустимого
шума в помещениях жилой застройки, общественных зданий и на территории жилой
застройки".
Оценка шумового загрязнения окружающей среды осуществляется с помощью
следующих показателей:
предельно допустимый уровень шума ПДУШ, дБА. Шум с таким уровнем при ежедневном
систематическом воздействии в течение многих лет не должен вызывать отклонений
в состоянии здоровья человека, а особенно ребёнка и мешать нормальной трудовой
деятельности;
допустимый уровень шума ДУШ, дБА, при котором длительное систематическое
вредное воздействие шума на человека не проявляется или проявляется
незначительно;
Проблема снижения шума имеет громадное значение в улучшении окружающей
среды.
Работа двигателей различных транспортных средств и агрегатов создает в
посёлке шум. Как физическое явление шум представляет сочетание звуков различной
силы и высоты.
По санитарным нормам, человек может переносить без особых последствий в
течение продолжительного времени шум уровнем до 40 дБА. Разработка мероприятий
по борьбе с производственным шумом должна начинаться на стадии проектирования
технологических процессов и машин, генерального плана предприятия, а также
технологической последовательности операций. Этими мероприятиями могут быть
уменьшение шума в источнике возникновения; снижение шума на путях его
распространения; архитектурно - планировочные мероприятия; совершенствование
технологических процессов и машин; акустическая обработка помещений.
Архитектурно - планировочные мероприятия предусматривают меры защиты от
шума, начиная с разработки генерального плана. Наиболее шумные и вредные
производства рекомендуется компоновать в отдельные комплексы с обеспечением
санитарных разрывов. При планировке помещений нужно предусматривать максимально
возможное удаление малошумных помещений от помещений с шумным технологическим
оборудованием. В посёлке здание детсада расположено в области акустической
тени, внутри жилой застройки, что значительно снижает уровень шума.
К технологическим мероприятиям по борьбе с шумом относится выбор таких
технологических процессов, в которых используются механизмы и машины,
возбуждающие минимальные динамические нагрузки.
В случаях, когда техническими мероприятиями не удаётся снизить шум до
допустимых пределов, используют индивидуальные средства. К ним относятся
наушники, вкладыш из ультратонкого волокна, противошумные каски, действие
которых основано на изоляции и поглощении звука.
Средства индивидуальной защиты снижают уровень шума до допустимых
пределов на всех частотах спектра, не оказывают чрезмерного давления на ушную
раковину, не снижают восприятие речи, не заглушают звуковые сигналы опасности,
отвечают необходимым гигиеническим требованиям.
Борьба с шумом имеет жизненно важное значение, и ведут ее в различных
направлениях. Снижение уровня шума обеспечивается градостроительными
мероприятиями, объемно-планировочными решениями, конструктивными решениями.
Прежде всего, положительные результаты дают градостроительные мероприятия -
функциональное зонирование и структурное членение территории; использование
пересеченного рельефа местности с расположением автомобильных дорог в
понижениях; применение экранирующей застройки, защитного озеленения, экранов из
бетонных плит или др. искусственных материалов. К объемно-планировочным
мероприятиям относятся защита помещений квартир; защита внутреннего
пространства застройки, где в области акустической тени располагают детские
учреждения, площадки для отдыха населения.
Под звукоизоляцией строительных ограждающих конструкций понимается ее
свойство препятствовать передаче в соседнее помещение падающей на нее звуковой
энергии. Уменьшение передачи звука в зданиях связано с двумя принципиально
различающимися понятиями: поглощение его ограждающими конструкциями или
специальными облицовками стен и потолков материалами с высокой структурной
пористостью, поглощающими большую часть энергии падающего на них звука
(звукопоглощение), и ослабление передачи звука, достигаемое звукоизоляцией этих
ограждающих конструкций. Очень часто оба указанных процесса происходят
одновременно: падающие на ограждающую конструкцию звуковые волны частично
отражаются обратно, частично поглощаются, превращаясь в тепло, частично
проходят сквозь преграду. Максимальная звукоизоляция обеспечивается с учетом
возможности прохождения звука непосредственно через стену, через конструкцию
пола и потолка, утечки звука через щели. Пропускающие звук щели возникают во
время монтажных работ. Размеры щелей могут варьироваться от долей миллиметров
до нескольких миллиметров. Прохождение звука через щели предотвращается за счет
их заделки уплотнительной лентой или герметиком. Назначение уплотнений
заключается в обеспечении воздухонепроницаемости конструкций, что в
соответствии со звукотехникой является основным условием для конструктивных
решений.
В данном дипломном проекте принята наружная стена из керамического
поризованного кирпича с уширенным швом, заполненным утеплителем. Благодаря
удачному сочетанию высокой пустотности и замкнутости пор с достаточной
прочностью и массой обеспечивается высокое качество звукоизоляции помещений. В
конструкции стены используется эффективный утеплитель "Руфмат",
который поглощает большую часть звуковых волн от внешних источников шума, а
также значительно уменьшает риск возникновения вертикальных звуковых волн между
поверхностями стены, улучшает воздушную звукоизоляцию помещения,
звукопоглощающие свойства материала, сокращает время реверберации, и тем самым,
снижает звуковой уровень в соседних помещениях.
Конструкция окон представляет спаренные стекла с воздушной прослойкой
(ОСП - одинарная конструкция со стеклопакетом).
В качестве перекрытий применяем пустотные плиты. Что касается устранения
шума с помощью одних только плит перекрытий, то это практически невозможно.
Чтобы обеспечить нормативные требования к несущим плитам, выбран вариант
устройства полов из линолеума на теплозвукоизолирующей основе толщиной 6 мм.
Большую роль в борьбе с шумом играют зеленые насаждения. Установлено, что
кроны лиственных деревьев поглощают 26% падающей на них звуковой энергии, а
отражают и рассеивают 74% этой энергии. Для получения заметного шумозащитного
эффекта посадки должны быть густыми, имеющими плотную зеленую массу крон деревьев
и кустарников. Акустический эффект снижения уровня звука определяют такие
факторы как ширина полосы, дендрологический состав и конструкция посадок.
Посадка деревьев в полосе может быть рядовая или шахматная. При этом
шахматная посадка более эффективна для снижения шума.
Шумозащитные посадки должны одновременно служить защитой от выхлопных
газов автомобилей, и при выборе растений следует учитывать их газостойкость.
При густом озеленении обеспечивается не только экранирующий эффект, но и
создаётся дополнительное шумоглушение за счёт поглощения и отражения звука
внутри зелёной массы. Чем плотнее сформирована полоса зелёных насаждений
определенного дендрологического состава, тем менее проницаемым для звука
становится такой экран.
Шумозащитные свойства также присущи специальной полосе зелёных
насаждений, состоящей из одного - двух рядов кустарников плотной посадки одного
- двух рядов деревьев с сомкнутыми кронами при плотности листвы более 0,8.
Такой плотности можно добиться с помощью двухъярусной полосы деревьев посадкой
их в "шахматном" порядке.
При использовании территории санитарно- защитных зон вокруг промышленных
и коммунальных предприятий для размещения шумозащитных полос насаждений следует
применять древесно-теневой метод, при котором осуществляется многорядная
посадка деревьев. Чередуются главные и сопутствующие теневые породы внутри ряда
или ряды главной и сопутствующей пород. Деревья основной породы высаживаются
через 3-4 м в ряду, деревья сопутствующих пород - через 2-2,5 м. Крупные
кустарники высаживаются на расстоянии 1-1,5 м друг от друга, мелкие - 0,5 м.
Для обеспечения максимальной эффективности полосы необходимо, чтобы
высота взрослых деревьев превышала на 2 м и более условную линию прямого
звукового луча между источником шума и расчётной точкой.
В дипломном проекте для защиты здания от шума предлагается использовать
защитную полосу озеленения вокруг территории здания.
.2 Охрана
труда при выполнении каменных работ
Основными задачами охраны труда являются организация работы по ликвидации
причин производственного травматизма в организациях и на предприятиях. При
производстве каменных работ необходимо соблюдать требования ГОСТ 12.3.002-75 и
предусматривать технологическую последовательность производственных операций
так, чтобы предыдущая операция не являлась источником производственной
опасности при выполнении последующих.
Современные методы производства строительных и монтажных работ
обуславливают наличие значительного профессионального опыта и специальных
знаний безопасных приемов и способов труда, что может быть достигнуто только
квалифицированным обучением и инструктированием рабочих по технике безопасности
и промышленной санитарии.
В соответствии с действующими нормами и правилами администрация
строительства должна в установленные сроки организовать инструктаж, изучение и
проверку знаний рабочих и технического персонала в области техники безопасности
с обязательным документальным ее оформлением.
Требования охраны труда при выполнении каменных работ:
при перемещении и подаче на рабочее место грузоподъемными кранами
кирпича, керамических камней и мелких блоков следует применять поддоны,
контейнеры и грузозахватные устройства, исключающие падение груза при подъеме;
при кладке стен зданий на высоту до 0,7 м от рабочего настила и
расстоянии от его уровня за возводимой стеной до поверхности земли (перекрытия)
более 1,3 м необходимо применять средства коллективной защиты (ограждающие или
улавливающие устройства) или предохранительные пояса;
не допускается кладка наружных стен толщиной до 0,75 м в положении стоя
на стене;
при толщине стены более 0,75 м разрешается производить кладку со стены,
применяя предохранительный пояс, закрепленный за специальное страховочное
устройство;
не допускается кладка стен зданий последующего этажа без установки
несущих конструкций междуэтажного перекрытия, а также площадок и маршей в
лестничных клетках.
При кладке стен высотой более 7 м необходимо применять защитные козырьки
по периметру здания, удовлетворяющие следующим требованиям:
ширина защитных козырьков должна быть не менее 1,5 м, и они должны быть
установлены с уклоном к стене так, чтобы угол, образуемый между нижней частью
стены здания и поверхностью козырька, был 110°, а зазор между стеной здания и
настилом козырька не превышал 50 мм;
защитные козырьки должны выдерживать равномерно распределенную снеговую
нагрузку, установленную для данного климатического района, и сосредоточенную
нагрузку не менее 1600 Н (160 кгс), приложенную в середине пролета;
первый ряд защитных козырьков должен иметь сплошной настил на высоте не более
6 м от земли и сохраняться до полного окончания кладки стен, а второй ряд,
изготовленный сплошным или из сетчатых материалов с ячейкой не более 50´50 мм, - устанавливаться на высоте 6-7 м над первым рядом, а
затем по ходу кладки переставляться через каждые 6-7 м.
Рабочие, занятые на установке, очистке или снятии защитных козырьков,
должны работать с предохранительными поясами. Ходить по козырькам, использовать
их в качестве подмостей, а также складывать на них материалы не допускается.
Без устройства защитных козырьков допускается вести кладку стен высотой
до 7 м с обозначением опасной зоны по периметру здания.
При кладке промышленных кирпичных труб не допускается производство работ
на верху трубы во время грозы или при ветре скоростью более 15 м/с.
Над местом загрузки подъемника должен быть на высоте 2,5-5 м установлен
защитный двойной настил из досок толщиной не менее 40 мм.
Снимать временные крепления элементов карниза или облицовки стен
допускается после достижения раствором прочности, установленной проектом.
Возведение каменных конструкций методом замораживания разрешается при
наличии в проекте указаний о возможности, порядке и условиях применения этого
метода.
Для каменных конструкций, выполненных способом замораживания, должен быть
определен способ оттаивания конструкций (искусственный или естественный) и
указаны мероприятия по обеспечению устойчивости и геометрической неизменяемости
конструкций на период оттаивания и набора прочности раствора.
В период естественного оттаивания и твердения раствора в каменных
конструкциях, выполненных способом замораживания, следует установить постоянное
наблюдение за ними. Пребывание в здании или сооружении лиц, не участвующих в
мероприятиях по обеспечению устойчивости указанных конструкций, не допускается.
Обрабатывать естественные камни в пределах территории строительной
площадки следует в специально выделенных местах, где не допускается нахождение
лиц, не участвующих в данной работе.
Рабочие места, расположенные на расстоянии менее 3 м друг от друга,
должны быть разделены защитными экранами.
Каменные работы относятся к работам тяжелым или средней тяжести,
вызывающим большие физические усилия и значительное напряжение органов чувств и
нервной системы. Работа каменщиков на высоте, несмотря на наличие защитных
средств, гарантирующих безопасные условия труда, считается вредной и опасной.
Рабочие, занятые на работах с вредными и опасными условиями труда, должны
проходить медицинский осмотр, подтверждающий возможность использования их на
указанных работах, в порядке и в сроки, установленные Минздравом.
Снижению травматизма на производстве способствует правильное освещение
рабочего места, проходов и проездов, мест складирования конструкций и
материалов. От правильного освещения зависит безопасность труда, самочувствие
работающих, производительность труда и качество выполняемой работы.
Знаки безопасности и сигнальные цвета применяются для привлечения
внимания работающих к непосредственной опасности и предупреждение работающих о
возможной опасности, а также для сообщения им необходимой информации.
В качестве еще одного мероприятия по обеспечению здоровых условий труда
можно назвать рациональный режим труда и отдыха. Он способствует уменьшению
утомления, поддержанию высокой работоспособности рабочих, повышению
производительности труда и т. п. Согласно существующим рекомендациям время
непрерывной работы составляет 2 часа, а длительность перерывов для отдыха- 15
минут. Если рабочий занят работой 45-65% времени смены, то на отдых должно
приходиться 4.0-6.5% времени смены.
Таким образом, главными направлениями обеспечения безопасных и здоровых
условий труда рабочих являются:
в надлежащей планировке территории, и ее благоустройстве;
в правильной организации технологического процесса объекта в целом и
отдельных его участков;
использование технологического оборудования, отвечающего эргономическим
требованиям к его конструкции;
полное обеспечение рабочих технологической оснасткой, приспособлениями,
инвентарными оградительными устройствами и необходимым инструментом;
осуществление профессионального отбора рабочих по психофизическим
требованиям и периодического медицинского контроля за состоянием их здоровья;
создание рационального освещения рабочих мест;
укрепление технологической и трудовой дисциплины, повышение квалификации
рабочих и инженерно-технических работников в области охраны труда, соблюдение
стандартов безопасности труда, правил и норм по технике безопасности и
производственной санитарии;
установление допустимой общей продолжительности работы в течение смены,
рациональный режим труда и отдыха, проведение общих оздоровительных
мероприятий.
Применяемые при производстве строительно-монтажных работ машины,
оборудование и технологическая оснастка по своим техническим характеристикам
должны соответствовать условиям безопасного выполнения работ.
Электробезопасность на строительной площадке, участках работ и рабочих
местах должна обеспечиваться в соответствии с требованиями ГОСТ 12.1.013 - 78.
Эксплуатация строительных машин (механизмов, средств малой механизации),
включая техническое обслуживание, должна осуществляться в соответствии с
требованиями главы СНиП по организации строительного производства и инструкций
заводов-изготовителей. Эксплуатация грузоподъемных машин, кроме того, должна
производиться с учетом требований Правил устройства и безопасной эксплуатации
грузоподъемных кранов, утвержденных Госгортехнадзором РФ.
При применении ручных машин надлежит соблюдать правила безопасной
эксплуатации, предусмотренные ГОСТ 12.1.013-78 и ГОСТ 12.2.010-75, а так же
инструкциями заводов-изготовителей.
Складирование материалов, конструкций и оборудования должно
осуществляться в соответствии с требованиями стандартов или технических условий
на материалы, изделия и оборудование.
Пожарная безопасность на строительной площадке, участках работ и рабочих местах
должна обеспечиваться в соответствии с требованиями Правил пожарной
безопасности при производстве строительно-монтажных работ и Правил пожарной
безопасности при производстве сварочных работ утвержденными ГУПО МВД РФ, а
также требованиями ГОСТ 12.1.004 - 76
.3
Эвакуация людей из здания
.3.1 Общие
положения по эвакуации людей из зданий
Обеспечение безопасности движения людей связано с проектированием
эвакуационных выходов и путей, отвечающих определённым требованиям.
Эвакуационные пути и выходы должны обеспечивать безопасное удаление людей от
источника опасности за пределы здания и сооружения, в котором возможно
возникновение пожара или аварии.
Эвакуационными выходами считают дверные проёмы, если они ведут из
помещений непосредственно наружу; в лестничную клетку с выходом наружу
непосредственно или через вестибюль, отделённые от коридоров перегородками с
дверьми, в проход или в коридор с непосредственным выходом наружу или в
лестничную клетку; в соседние помещения того же этажа, обладающие огнестойкостью
не ниже III степени, не содержащие производств,
относящихся по пожарной опасности к категориям А, Б и Е, а также имеющие
непосредственный выход наружу или на лестничную клетку.
Все проёмы, в том числе и дверные, не обладающие указанными признаками,
не считаются эвакуационными и в расчет не принимаются.
Эвакуационными путями считаются такие, которые ведут к эвакуационному
выходу и обеспечивают безопасное движение в течение определённого времени.
Наиболее распространенными путями эвакуации являются проходы, коридоры, фойе и
лестницы. Пути сообщения, связанные с механическим приводом (лифты,
эскалаторы), не относятся к путям эвакуации, так как всякий механический привод
связан с источниками энергии, которые могут при пожаре или аварии выйти из
строя. Эвакуационным является также выход в тоннель, ведущий за пределы здания,
а в зданиях повышенной этажности эвакуационным является выход в незадымляемую
лестничную клетку.
В открытых производственных установках, которые размещаются на
самостоятельных фундаментах или на этажерках, эвакуационным путём является
такой, который ведёт за пределы установки или в смежное непожароопасное
помещение, имеющее непосредственный выход наружу.
Запасными выходами называют такие, которые не используются при нормальном
движении, но они могут быть использованы в случае необходимости при вынужденной
эвакуации. В помещениях с массовым пребыванием людей запасные выходы в расчёт
эвакуации не принимаются.
Для безопасной вынужденной эвакуации людей, как правило, устанавливают в
зданиях не менее двух эвакуационных выходов, однако для многих многоэтажных
зданий небольших размеров и небольшой вместимости одна лестница вполне
обеспечивает своевременную эвакуацию людей. На случай возможного задымления
этой лестницы, а также для обеспечения операции по тушению пожара устраивают
второй выход на наружную пожарную лестницу.
Процесс эвакуации из зданий делится на три этапа. Первый этап - это
движение людей от наиболее удалённой точки помещения до эвакуационного выхода.
К таким помещениям относятся производственные цехи, мастерские; зрительные залы
в театрах, кинотеатрах, клубах, классы и аудитории в учебных заведениях, палаты
лечебных учреждений.
Второй этап эвакуации представляет собой движение людей от эвакуационных
выходов из помещений до выходов наружу. Такое движение происходит по коридорам,
проходам к фойе и лестничным клеткам и по лестницам - через вестибюль наружу.
Если здание одноэтажное с простым функциональным процессом, второй этап
эвакуации может представлять собой движение от эвакуационного выхода из
помещений по коридору непосредственно наружу. Иногда в производственных и жилых
одноэтажных зданиях выход из помещений совпадает с выходом наружу. В этом
случае второй этап эвакуации исключается.
Третий этап - движение людей от выхода из зданий и рассеивание их в
городском потоке или на заводской территории.
Выход из помещений, размещаемых в подвальных и цокольных этажах,
допускается устраивать через общие лестничные клетки при условии отсутствия на
пути эвакуации помещений сгораемых материалов. В качестве выходов из помещений
площадью до 300 м², расположенных в подвальном или цокольном этаже, и
количестве одновременно находящихся в них людей не более 15 человек допускается
использование люков с вертикальными лестницами, а также окон размерами не меньше
0,75*1,5 м при условии устройства специальных приспособлений, облегчающих
выход. Высота помещений и проемов, предназначенных в качестве путей эвакуации,
должна быть не меньше 2,0 м в чистоте.
Все пути эвакуации должны иметь по возможности ровные вертикальные
ограждения конструкций без элементов, сужающих свободную длину пути. Все виды
путей эвакуации должны иметь естественное или искусственное освещение, которое
должно работать как от обычной электросети, так и от сети аварийного освещения.
Минимальная ширина коридора или прохода определяется расчётом, но должна
быть не менее 1,0 м. исключение составляют проходы, нижняя часть высоты которых
может быть частично занята оборудованием (например, проходы между креслами
зрелищных помещений, между столбами в учебных аудиториях, классах, в
проектно-конструкторских бюро и т.п.). Ширина таких проходов по низу должна
быть не менее 0,5 м.
Двери, выходящие в коридор из примыкающих помещений, могут открываться по
ходу людского потока или внутрь помещения. Если двери открываются против хода
людского потока, то расчётную ширину коридора следует принимать в свету между
полотном открытой двери и противоположной стеной коридора или полотном открытой
двери, находящейся с противоположной стороны коридора. Коридоры и проходы,
предназначенные для эвакуации, должны иметь, возможно, меньшую длину и
минимальное количество поворотов. В местах допускаемого скопления людей в
коридорах целесообразно устраивать расширенные пути, определяя его размеры по
количеству людей в скоплении и допускаемой плотности. На всём протяжении
прохода или коридора не должно быть прогонов или промежуточных ступеней. При
небольшой разности уровня пола должны устраиваться пандусы с уклоном 1:8.
Минимальная ширина лестничных маршей определяется расчётом, но не должна
быть меньше установленной по условиям одиночного перемещения людей.
Максимальная ширина марша допускается 2,4 м.
Наружные пожарные лестницы, предназначенные для эвакуации людей, должны
сообщаться с помещениями через площадки или балконы, расположенные на уровне
эвакуационных выходов, и должны иметь ограждение высотой не менее 0,9 м.
Минимальную ширину проёмов на путях эвакуации определяют по расчёту, но она не
должна быть меньше 0,8 м. Дверные проёмы на путях эвакуации должны по
возможности располагаться по оси прохода коридора или лестничной клетки. Двери
на путях эвакуации применяют, как правило, распашные с открыванием во время
эвакуации по ходу движения людского потока. Применение дверей других систем
(раздвижных, подъёмных, вращающихся) допускается только в порядке исключения
при обеспечении беспрепятственной эвакуации людей в аварийных условиях через
расположенные рядом проёмы с распашными воротами.
.3.2 Планы
эвакуации людей из здания
На рисунках 6.1 - 6.2 показаны планы эвакуации людей из детского сада.
Рисунок 6.1 План эвакуации первого этажа пристройки
Рисунок 6.2 План эвакуации второго этажа пристройки
.
Экологический раздел
.1
Мероприятия по предотвращению шумового загрязнения
Шумовое загрязнение образуется в результате увеличения интенсивности и
повторяемости шума сверх природного уровня.
Человек с самого рождения окружён шумом и в течение всей своей жизни
находится под его воздействием.
Шум бывает промышленный, транспортный, уличного движения и бытовой.
Значительный шум в городах и посёлках создают транспортные средства.
Железнодорожный транспорт на современном путевом основании является самым
высоким источником экологического шума.
Источниками шума в жилых и общественных зданиях является шум с улицы с
его непрерывным и монотонным характером. Особенно беспокоит этот шум тех
жильцов, квартиры которых выходят на улицы. В помещениях, находящихся в
зданиях, расположенных на открытых местностях, имеющих скверы с большими
деревьями, шум значительно ниже, особенно это наблюдается летом, когда деревья
покрыты листвой.
Кроме уличных шумов, источниками шума в здании могут быть бытовые шумы,
например неисправности в системе водоснабжения. Но могут быть шумы и от
обслуживающих механизмов.
В природе также существует шум в виде естественных звуков: шорох листьев,
пение птиц, шум дождя и т.д.
По характеру спектра шум подразделяется на:
широкополосный с непрерывным спектром шириной более одной октавы;
тональный, в спектре которого имеются выраженные дискретные тона.
По временным характеристикам шум подразделяется на:
постоянный, с изменением не более чем на 5 дБА;
непостоянный, с изменением более чем на 5 дБА.
С физиологической точки зрения шумом является любой звук, неприятный для
восприятия, мешающий разговорной речи и неблагоприятно влияющий на здоровье
человека.
Объективно действие шума проявляется в виде повышенного кровяного
давления, учащённого пульса и дыхания, снижения остроты слуха, ослабления
внимания, некоторого нарушения координации движения и снижения
работоспособности. Субъективно, действие шума может выражаться в виде головной
боли, головокружения, бессонницы, общей слабости. Комплекс изменений,
возникающих в организме под влиянием шума рассматривается как "шумовая болезнь".
Основой нормирования шума является ограничение звуковой энергии,
воздействуещей на организм человека в течение рабочей смены, значениями,
безопасными для его здоровья и работоспособности. Для жилых и общественных
зданий нормирование производиться по СН 3077-84 "Санитарные нормы
допустимого шума в помещениях жилой застройки, общественных зданий и на
территории жилой застройки".
Оценка шумового загрязнения окружающей среды осуществляется с помощью
следующих показателей:
предельно допустимый уровень шума ПДУШ, дБА. Шум с таким уровнем при
ежедневном систематическом воздействии в течение многих лет не должен вызывать
отклонений в состоянии здоровья человека, а особенно ребёнка и мешать
нормальной трудовой деятельности;
допустимый уровень шума ДУШ, дБА, при котором длительное систематическое
вредное воздействие шума на человека не проявляется или проявляется
незначительно;
допустимый уровень ультразвука ДУУ, дБ, при таком уровне длительного
систематического воздействия на организм человека не проявляется или
проявляется незначительно.
Проблема снижения шума имеет громадное значение в улучшении окружающей
среды.
Работа двигателей различных транспортных средств и агрегатов создает в
посёлке шум. Как физическое явление шум представляет сочетание звуков различной
силы и высоты.
По санитарным нормам, человек может переносить без особых последствий в
течение продолжительного времени шум уровнем до 40 дБА. Разработка мероприятий
по борьбе с производственным шумом должна начинаться на стадии проектирования
технологических процессов и машин, генерального плана предприятия, а также
технологической последовательности операций. Этими мероприятиями могут быть
уменьшение шума в источнике возникновения; снижение шума на путях его
распространения; архитектурно - планировочные мероприятия; совершенствование
технологических процессов и машин; акустическая обработка помещений.
Архитектурно - планировочные мероприятия предусматривают меры защиты от
шума, начиная с разработки генерального плана. Наиболее шумные и вредные
производства рекомендуется компоновать в отдельные комплексы с обеспечением
санитарных разрывов. При планировке помещений нужно предусматривать максимально
возможное удаление малошумных помещений от помещений с шумным технологическим
оборудованием. В посёлке здание детсада расположено в области акустической
тени, внутри жилой застройки, что значительно снижает уровень шума.
К технологическим мероприятиям по борьбе с шумом относится выбор таких
технологических процессов, в которых используются механизмы и машины, возбуждающие
минимальные динамические нагрузки.
В случаях, когда техническими мероприятиями не удаётся снизить шум до
допустимых пределов, используют индивидуальные средства. К ним относятся
наушники, вкладыш из ультратонкого волокна, противошумные каски, действие
которых основано на изоляции и поглощении звука.
Средства индивидуальной защиты снижают уровень шума до допустимых
пределов на всех частотах спектра, не оказывают чрезмерного давления на ушную
раковину, не снижают восприятие речи, не заглушают звуковые сигналы опасности,
отвечают необходимым гигиеническим требованиям.
Борьба с шумом имеет жизненно важное значение, и ведут ее в различных
направлениях. Снижение уровня шума обеспечивается градостроительными
мероприятиями, объемно-планировочными решениями, конструктивными решениями.
Прежде всего, положительные результаты дают градостроительные мероприятия -
функциональное зонирование и структурное членение территории; использование
пересеченного рельефа местности с расположением автомобильных дорог в понижениях;
применение экранирующей застройки, защитного озеленения, экранов из бетонных
плит или др. искусственных материалов. К объемно-планировочным мероприятиям
относятся защита помещений квартир; защита внутреннего пространства застройки,
где в области акустической тени располагают детские учреждения, площадки для
отдыха населения.
Под звукоизоляцией строительных ограждающих конструкций понимается ее
свойство препятствовать передаче в соседнее помещение падающей на нее звуковой
энергии. Уменьшение передачи звука в зданиях связано с двумя принципиально
различающимися понятиями: поглощение его ограждающими конструкциями или
специальными облицовками стен и потолков материалами с высокой структурной
пористостью, поглощающими большую часть энергии падающего на них звука
(звукопоглощение), и ослабление передачи звука, достигаемое звукоизоляцией этих
ограждающих конструкций. Очень часто оба указанных процесса происходят
одновременно: падающие на ограждающую конструкцию звуковые волны частично
отражаются обратно, частично поглощаются, превращаясь в тепло, частично
проходят сквозь преграду. Максимальная звукоизоляция обеспечивается с учетом
возможности прохождения звука непосредственно через стену, через конструкцию
пола и потолка, утечки звука через щели. Пропускающие звук щели возникают во
время монтажных работ. Размеры щелей могут варьироваться от долей миллиметров
до нескольких миллиметров. Прохождение звука через щели предотвращается за счет
их заделки уплотнительной лентой или герметиком. Назначение уплотнений заключается
в обеспечении воздухонепроницаемости конструкций, что в соответствии со
звукотехникой является основным условием для конструктивных решений.
В данном дипломном проекте принята наружная стена из керамического
поризованного кирпича с уширенным швом, заполненным утеплителем. Благодаря
удачному сочетанию высокой пустотности и замкнутости пор с достаточной
прочностью и массой обеспечивается высокое качество звукоизоляции помещений. В
конструкции стены используется эффективный утеплитель "Руфмат",
который поглощает большую часть звуковых волн от внешних источников шума, а
также значительно уменьшает риск возникновения вертикальных звуковых волн между
поверхностями стены, улучшает воздушную звукоизоляцию помещения,
звукопоглощающие свойства материала, сокращает время реверберации, и тем самым,
снижает звуковой уровень в соседних помещениях.
Конструкция окон представляет спаренные стекла с воздушной прослойкой
(ОСП - одинарная конструкция со стеклопакетом).
В качестве перекрытий применяем пустотные плиты. Что касается устранения
шума с помощью одних только плит перекрытий, то это практически невозможно.
Чтобы обеспечить нормативные требования к несущим плитам, выбран вариант
устройства полов из линолеума на теплозвукоизолирующей основе толщиной 6 мм.
Большую роль в борьбе с шумом играют зеленые насаждения. Установлено, что
кроны лиственных деревьев поглощают 26% падающей на них звуковой энергии, а
отражают и рассеивают 74% этой энергии. Для получения заметного шумозащитного
эффекта посадки должны быть густыми, имеющими плотную зеленую массу крон
деревьев и кустарников. Акустический эффект снижения уровня звука определяют
такие факторы как ширина полосы, дендрологический состав и конструкция посадок.
Посадка деревьев в полосе может быть рядовая или шахматная. При этом
шахматная посадка более эффективна для снижения шума.
Шумозащитные посадки должны одновременно служить защитой от выхлопных
газов автомобилей, и при выборе растений следует учитывать их газостойкость.
При густом озеленении обеспечивается не только экранирующий эффект, но и
создаётся дополнительное шумоглушение за счёт поглощения и отражения звука
внутри зелёной массы. Чем плотнее сформирована полоса зелёных насаждений
определенного дендрологического состава, тем менее проницаемым для звука
становится такой экран.
Шумозащитные свойства также присущи специальной полосе зелёных
насаждений, состоящей из одного - двух рядов кустарников плотной посадки одного
- двух рядов деревьев с сомкнутыми кронами при плотности листвы более 0,8.
Такой плотности можно добиться с помощью двухъярусной полосы деревьев посадкой
их в "шахматном" порядке.
При использовании территории санитарно-защитных зон вокруг промышленных и
коммунальных предприятий для размещения шумозащитных полос насаждений следует
применять древесно-теневой метод, при котором осуществляется многорядная
посадка деревьев. Чередуются главные и сопутствующие теневые породы внутри ряда
или ряды главной и сопутствующей пород. Деревья основной породы высаживаются
через 3-4 м в ряду, деревья сопутствующих пород - через 2-2,5 м. Крупные
кустарники высаживаются на расстоянии 1-1,5 м друг от друга, мелкие - 0,5 м.
Для обеспечения максимальной эффективности полосы необходимо, чтобы
высота взрослых деревьев превышала на 2 м и более условную линию прямого
звукового луча между источником шума и расчётной точкой.
В дипломном проекте для защиты здания от шума предлагается использовать
защитную полосу озеленения вокруг территории здания.
Заключение
Расчетно-пояснительная записка к дипломному проекту на тему "
Детский сад в г. Харовск" выполнена в объеме 108 печатных листов. В
дипломном проекте рассмотрены вопросы планировки здания, конструктивные решения
элементов здания, решения по наружной и внутренней отделке здания. Проведенный
в расчетно-конструктивном разделе проверочный расчет ленточных фундаментов
показывает, что несущая способность фундаментов обеспечена. В технологическом
разделе выполнена технологическая карта на кладочно-монтажный процесс,
определена потребность в необходимых материалах, инструментах и механизмах. В
разделе безопасности и экологичности проекта рассмотрены вопросы по охране
окружающей среды и технике безопасности при строительных работах.
Список
использованных источников
. СП 131.13330.2012 Строительная климатология.
Актуализированная редакция СНиП 23-01-99*: введ. 01.01.2013 - М.: Минрегион
России, 2013. - 75 с.
. СП 20.13330.2011 Нагрузки и воздействия. Актуализированная
редакция СНиП 2.01.07-85*: введ. 20.05.2011. - М.: Минрегион России. ОАО "ЦПП", 2013 - 91 с.
. СП 50.13330.2012 Тепловая защита зданий. Актуализированная
редакция СНиП 23-02-2003: введ. 01.07.2013 - М.: Минрегион России, 2013. - 95
с.
. СП 63.13330.2012 Бетонные и железобетонные конструкции.
Основные положения. Актуализированная редакция СНиП 52-01-2003: введ.
01.01.2013- М.: Минрегион
России, 2013. - 24 с.
. СП 42.13330.2011 Градостроительство. Планировка и застройка
городских и сельских поселений. Актуализированная редакция СНиП 2.07.01-89*:
введ. 20.05.2011 - М.: ОАО "ЦПП", 2011.- 70 с.
. СП 31-110-2003. Строительные правила. Проектирование и
монтаж электроустановок жилых и общественных зданий: введ. 26.10.2003 - М.: ФГУП ЦНС, 2003.- 59 с.
. СП 54.13330.2011 Здания жилые многоквартирные.
Актуализированная редакция СНиП 31-01-2003: введ. 20.05.2011.- М.: Минрегион России. ОАО "ЦПП",
2011.-16 с.
. СП 22.13330.2011 Основания зданий и сооружений.
Актуализированная редакция СНиП 2.02.01-83*: введ. 20.05. 2011 - М.: Минрегион
России. ОАО "ЦПП", 2011.- 138 с.
. Государственный стандарт: ГОСТ Р 54257-2010. Надежность
строительных конструкций и оснований. Основные положения и требования. Введ.
09.01.2011. - М.: ГП ЦПП, 2011-20 с.
. СНиП II-3-79*. Строительные нормы и правила. Строительная
теплотехника: утв. и введ. Госстроем СССР 01.07.86.- М.: ЦИТП Госстроя СССР, 1986.- 32 с.
. Единые нормы и расценки: ЕНиР. Сборник Е 2. Земляные
работы. Вып. 1. Механизированные и ручные земляные работы/ Госстрой СССР.- М.: Стройиздат, 1988.- 224 с.
. СНиП 12-03-2001. Строительные нормы и правила. Безопасность
труда в строительстве. Часть 1: введ. 1.09.2001 - М.: ФГУП ЦПП, 2002.- 46 с.
. СНиП 12-04-2002. Строительные нормы и правила. Безопасность
труда в строительстве. Часть 2: введ. 01.01.2003 - М.: ФГУП ЦПП, 2003.- 54 с.
. Государственный стандарт: ГОСТ 23407-78. Ограждения
инвентарные строительных площадок и участков производства строительно-монтажных
работ. Введ. 01.01.86. - М.: ГП ЦПП, 2001-5 с.
. Государственный стандарт: ГОСТ 12.2.012-75. Система
стандартов безопасности труда. Приспособления по обеспечению безопасного
производства работ. Общие требования. Утв. 28.10.75. - М.: Госстандарт СССР,
1975-5 с.
. Государственный стандарт: ГОСТ 24259-80. Оснастка монтажная
для временного закрепления и выверки конструкций зданий. Классификация и общие
технические требования. Введ. 01.01.82. - М.: Издательство стандартов, 1983. -
3 с.
. Государственный стандарт: ГОСТ 24258-80. Средства
подмащивания. Общие технические условия. Введ. 01.07.89. - М.: Издательство
стандартов, 1990. - 8 с.
. Государственный стандарт: ГОСТ 12.1.013-78. Строительство.
Электробезопасность. Введ. 18.09.78. - М.: Издательство стандартов, 1980.- 8 с.
. Указания по применению единичных расценок Вологодской
области (на строительные и специальные строительные работы, на монтаж
оборудования, на ремонтно-строительные работы).
. В.Н. Байков, Э.Е. Сигалов. Железобетонные конструкции.
Общий курс.- М.: Стройиздат, 1984 - 728 с.
. Строительные нормы и правила: СНиП 1.04.03.-85(1990) часть
2. Нормы продолжительности строительства и задела в строительстве предприятий,
зданий и сооружений. Часть 2. Введ. 17.07.90.- М.: Стройиздат, 1985.-233 с.
. СНиП 2-04-01-85*. Строительные нормы и правила. Внутренний
водопровод и канализация зданий: утв. 28.11.1991 - М.: ФГУП ЦПП, 1996.- 72 с.
. СП 64.13330.2011 Деревянные конструкции. Актуализированная
редакция СНиП II-25-80: введ. 20.05.11 - М.: ФГУП ЦПП, 2011. - 30с.