Устройства для оценки электромагнитного излучения

  • Вид работы:
    Курсовая работа (т)
  • Предмет:
    Информатика, ВТ, телекоммуникации
  • Язык:
    Русский
    ,
    Формат файла:
    MS Word
    628,65 Кб
  • Опубликовано:
    2017-08-23
Вы можете узнать стоимость помощи в написании студенческой работы.
Помощь в написании работы, которую точно примут!

Устройства для оценки электромагнитного излучения

Содержание

Введение

1.1 Напряжённость магнитного и электрического полей

1.2 Описание функциональной схемы и характеристик сигналов в системе питания привязной платформы

1.2.1 Описание характеристик сигналов в линии передачи энергии

1.3 Поляризация электромагнитных волн

1.3.1 Виды поляризации электромагнитных волн

2.1 Описание известных схем индикаторов радиоизлучения

2.2 Выбор и обоснование структурной схемы разрабатываемого индикатора радиоизлучения

2.3 Характеристики основных узлов индикатора радиоизлучения

2.3.1 Характеристики магнитной антенны

2.3.2 Характеристики усилителя радиочастот

2.3.3 Характеристики гетеродина

2.3.4 Характеристики смесителя

.3.5 Характеристики указателя

.1 Методика измерения чувствительности устройства оценки электромагнитного излучения

3.2 Оценка электромагнитного излучения линии передачи энергии макетным образцом устройства

Введение

радиоизлучение сигнал электромагнитный излучение

В условиях широкого развития телекоммуникационных технологий базовые станции мобильной связи, радиорелейное и радиолокационное оборудование, расположенное на высотных сооружения, обеспечивают системами связи на очень высоком уровне. Такова, например, дорогостоящая спутниковая связь или связь, основанная на радиорелейных линиях с вынесением ретрансляторов на очень большую высоту для достижения огромной зоны видимости. Все эти виды телекоммуникационных систем, которые предоставляют мобильную и телевизионную связь, обширную Интернет связь ежесекундно посылают и принимают терабайты информации.

Что произойдет, если в результате природных явлений или поломки оборудования случится существенное нарушение связи на каком-либо участке телекоммуникационной сети или полностью исчезнет сигнал в результате стихийного бедствия? В таких случаях необходимо, если это возможно, оперативно восстановить связь путем ремонта уже имеющейся системы, но бывают случаи, когда нет такой возможности. С целью устранения указанных проблем необходимо установить какой-либо модуль связи, позволяющий восстановить сигнал с ближайшими передающими каналами быстро и с наименьшими затратами и сложностями эксплуатации, например, в условиях стихийного бедствия.

В настоящее время широкое развитие получили высотные телекоммуникационные платформы, реализуемые на автономных беспилотных летательных аппаратах (БПЛА). Основным их недостатком является ограниченное время функционирования, связанное с малым ресурсом аккумуляторов беспилотных летательных аппаратов, оснащённых электрическими двигателями, или запасом топлива для двигателей. В связи с этим неоднократно выдвигалась идея создания привязных высотных телекоммуникационных платформ, в которых питание электродвигателей и аппаратуры осуществляется с земли по кабелю. Привязные высотные платформы занимают промежуточное положение между спутниковыми системами и наземными системами, оборудование которых (базовые станции сотовой связи, радиорелейное и радиолокационное оборудование и т.д.) располагается на высотных сооружениях. По сравнению с дорогостоящими спутниковыми системами, привязные высотные платформы более экономичны, а наземные телекоммуникационные системы превосходят по обширности области телекоммуникационного покрытия. Попытки реализации идеи создания привязных высотных платформ предпринимались в разных странах. [1]

Такие модули, основанные на технологии мобильных и стационарных многофункциональных привязных высотных телекоммуникационных платформ, уже разрабатываются в нашей страны, в частности в ИПУ РАН.

Для создания такой телекоммуникационной системы необходимо преодолеть десятки, а может быть и сотни этапов проектирования. Все эти этапы имеют огромную значимость в данном проекте. Например, этап разработки архитектуры наземного комплекса управления и соединительного кабель-троса высотной платформы обеспечит высокоскоростную передачу мультимедийной информации по оптоволоконному каналу и передачу энергии большой мощности с земли на борт. Этап расчета характеристик и выбор параметров бесколлекторных электродвигателей систем и архитектуры в целом высотного винтокрылого модуля обеспечит подъём и удержание телекоммуникационной платформы на заданной высоте в течение длительного времени функционирования. Ещё один очень важный этап проектирования заключается в оценки электромагнитного излучения линии передачи энергии. Именно этот этап проектирования будет рассматриваться в рамках данной работы.

Электромагнитное излучение непосредственно влияет на электронную аппаратуру (может вывести её из строя или привести к тому, чтобы она работала некорректно). В условиях работы привязной высотной телекоммуникационной платформы это влияние необходимо учесть, как на другие приборы внутри самой системы, так и на объекты за её пределами.

Изначально предполагается, что частота питающего напряжения соединительного кабель-троса высотной платформы будет примерно 102 кГц, а это значит, что она лежит в диапазоне низких радиочастот и имеет длину волны около 3 километров. Такое излучение формируется непосредственно у своего источника и распространяется в окружающее пространство, что может вызвать отказ работы других систем. Именно поэтому в данной работе будет необходимо провести оценку электромагнитного излучения линии передачи энергии (он же соединительный кабель-трос) высотной платформы на различных расстояниях от этой линии.

Приступая к этой работе, автор ставил перед собой следующие цели:

.        Обзор литературы о разработках технологии мобильных и стационарных многофункциональных привязных высотных телекоммуникационных платформ и, в частности, о соединительном кабеле-тросе высокой мощности и о его характеристиках.

2.       Анализ электрических принципиальных схем существующих измерителей электромагнитного излучения и на основе их разработка структурной схемы нового устройства.

3.       Сборка и тестирование узлов и элементов, входящих в устройство оценки электромагнитного излучения.

При реализации поставленной цели были решены следующие задачи:

.        Отбор, изучение и систематизирование материалы по данной теме.

.        Анализ системы линии передачи энергии и вывод о возможной степени влияния электромагнитного излучения на сторонние системы.

.        Монтаж макетного устройства для оценки электромагнитного излучения

В качестве источников информации были использованы материалы сайтов Интернета, а также печатные издания по данной теме.

Основная часть выпускной квалификационной работы состоит из 3 глав. В первой главе автор раскрывает некоторые теоретические понятия, связанные с напряжённостью поля и поляризации волн, а также описывает характеристики линии передачи энергии и разбирает структурную схему системы питания платформы. Во второй главе рассматривается непосредственно имеющиеся радиолюбительские схемы устройств оценки электромагнитного излучения, далее автор обосновывает выбор структурной схемы устройства и описывает характеристики каждого элемента, входящего в конечное устройство. В третей главе автор измеряет чувствительность устройства и проводит теоретическую оценку электромагнитного излучения от линии передачи энергии.

Сложности при написании выпускной квалификационной работы возникали при отборе нужной, достоверной информации, так как материалов, опубликованных по данной теме небольшое количество.

1.1     Напряжённость магнитного и электрического полей

В рамках исследования в Институте Проблем и Управления были разработаны теоретические основы построения привязных высотных телекоммуникационных платформ длительного действия; проведено создание и испытание макетного образца такой платформы, не имеющей мировых аналогов. Основным преимуществом данного проекта по сравнению с отечественными и зарубежными разработками является возможность удалённой передачи энергии мощностью до 20 кВт по медным проводам малого сечения с земли на борт для питания электродвигателей и аппаратуры высотной платформы. Новая технология передачи энергии обеспечит возможность подъёма платформы на высоту до 300 метров с полезным грузом до 30 килограмм и длительным сроком функционирования.

Линия передачи энергии, как уже было ранее сказано, должна иметь мощность до 20 кВт. Достигнуть этого реально можно двумя способами: либо повышать напряжение в системе питания (делать его в кило вольтовом диапазоне), либо увеличивать частоту напряжения системы питания. Специалисты выбрали первый путь реализации. Значит, необходимо добиться очень высокого напряжения в линии передачи энергии, примерно 2 кВ для системы питания и для оборудования связи. При столь большом напряжении питания линии передачи энергии возникают помехи, которые могут повлиять как на внутренние системы платформы, так и на внешние электрические системы. [2] Предварительные расчеты показали, что частота напряжения в такой линии передачи энергии будет примерно от 95 кГц до 102 кГц, что соответствует радио частотам. Согласно ГОСТ Р51070-97 от 10.06.2011 года «Измерители напряженности электрического и магнитного полей. Общие технические требования и методы испытаний» для диапазона частот от 30 кГц до 30 МГц допустимое значение напряжённости магнитного поля лежит в диапазоне от 1 до 3000 В/м. А допустимое значение напряжённости электрического поля лежит в диапазоне от 0,5 до 500 А/м. А это значит, что электромагнитное излучение линии передачи энергии не должно превышать данные диапазоны.

Возникающие помехи так же влияют на биологические объекты, находящейся вблизи электронной установки. А в данном случае вблизи установки постоянно будут находиться люди (инженеры-связисты, инженеры по электропитанию и т.д.). Чтобы исключить влияние электромагнитных помех на человека, при проектировании линии передачи энергии необходимо соблюсти санитарные нормы. Согласно принятым санитарным нормам «Защита населения от воздействия электрического поля, создаваемого воздушными линиями электропередачи переменного тока промышленной частоты» № 2971-84 предельно допустимый уровень электромагнитных полей в диапазоне частот от 30 кГц до 300 кГц (в нашем случае 95 кГц - 102 кГц) должен быть не более 20 - 25 В/м. Таким образом, проектируемый приёмник (измеритель напряжённости поля) будет работать вблизи нижней границы радиовещательного диапазона (около 150 кГц), а из-за малой мощности и симметрии линии передачи энергии напряжённость электрического поля вблизи линии передачи энергии будет меньшей, чем указано в нормах.

Для оценки электромагнитного излучения достаточно измерить напряжённость электрической или магнитной составляющей поля вблизи объекта.

.        Напряжённость электрического поля. Заряды, находясь на некотором расстоянии друг от друга, взаимодействуют между собой. Это взаимодействие осуществляется с помощью электрического поля. Напряженность электрического поля - силовая характеристика электрического поля, численно равная силе, действующей на единичный положительный заряд, помещенный в данную точку поля. Силовые линии или линии напряженности электрического поля - это непрерывные линии, касательные к которым в каждой точке, через которую они проходят, совпадают с самими векторами напряженности. [3]

2.       Напряжённость магнитного поля. Напряженность магнитного поля - это силовая характеристика каждой точки магнитного поля. Величина вектора, его направление определяется по касательной к силовой линии магнитного поля: через касательную точку надо провести силовую линию магнитного поля, по правилу буравчика определить его направление и по касательной к ней построить вектор. [4]

.        Напряжённость электромагнитного поля. Напряженность электромагнитного поля характеризуется тремя векторами:

·        вектором П - плотность потока энергии (вектор Умова-Пойнтинга) (Вт/м2);

·        вектором Е - напряженность электрического поля (В/м);

·        вектором Н - напряженность магнитного поля (А/м).

Эти векторы перпендикулярны друг другу и связаны между собой соотношениями:


Именно напряжённость электромагнитного поля линии передачи энергии необходимо оценить в данной работе. Оценить - значит сделать вывод, соответствует ли напряжённость электромагнитного поля стандартам и заданными параметрами привязной телекоммуникационной платформы. Для оценки данной напряжённости была поставлена задача спроектировать устройство (индикатор), который поможет сделать вывод о соответствии или несоответствии требованиям по электромагнитной совместимости.

1.2     Описание функциональной схемы и характеристик сигналов в системе питания привязной платформы


Для создания устройства оценки напряжённости электромагнитного излучения необходимо рассмотреть структурную схему являющейся источником излучения системы питания платформы рис. 1.

Рис. 1 Структурная схема системы питания платформы

Проектирование мобильной и стационарной многофункциональной привязной высотной платформы предполагает необходимость создания удалённой системы передачи высокочастотного переменного сигнала большой мощности в виде однофазной двухпроводной системы с земли на борт для питания электродвигателей и аппаратуры. В наземной части системы напряжение питающей сети (обычно частоты 50 Гц) выпрямляют для питания преобразователя DC/AC, который, в свою очередь, преобразует выпрямленное напряжение в высокочастотное с большим напряжением, поступающее в линию. На борту в преобразователе AC/DC с помощью трансформатора поступившее переменное напряжение понижается до уровня питания аппаратуры на БПЛА и выпрямляется. Для достижения высокой мощности специалистами были рассчитаны и заданы примерные характеристики линии передачи энергии для телекоммуникационной платформы.

1.2.1 Описание характеристик сигналов в линии передачи энергии

В качестве модель данной линии была выбрана модель однофазной двухпроводной линии, в которой текут встречные токи, и поэтому, возможно, их поля частично компенсируют друг друга. Это означает, что мощность помех, исходящих от данной линии, небольшая. Вследствие чего, требуемая чувствительность индикатора должна быть высокой. Отсюда следует, что описанные в литературе устройства напряжённости поля не подойдут для использования, потому что у них слишком малая чувствительность.

В однофазной электрической линии энергия передается потребителю по одному фазному проводу и нулевому проводу. Номинальное рабочее напряжение однофазной электрической линии промышленной частоты обычно составляет 220 В. Но в системах энергоснабжения привязных платформ и номинальное напряжение, и рабочая частота выбираются значительно выше. Такой выбор не случаен и делается для того, чтобы проектируемая система передачи энергии удовлетворяла заказным требованиям.

В качестве примера приведем характеристики линии передачи энергии для привязной платформы, разработанной в ИПУ РАН:

·        напряжение бортовой для питания аппаратуры равно 24 В постоянного тока;

·        напряжение питания в линии передачи энергии равно 2 кВ;

·        сила тока питания в линии передачи энергии равна 1,5 А;

·        частота напряжения питания в линии передачи энергии около 100 кГц;

Частота напряжения в линии передачи энергии находится в диапазоне километровых волн, а применением данного диапазона служит радиосвязь земной волны, радиовещание и навигация.

Рассмотрев функциональную схему системы питания и характеристики сигналов в линии передачи энергии, необходимо учесть ещё одну характеристику - поляризацию. Изначально неизвестно какова поляризация излучаемого сигнала, а это значит, неудобно использовать приёмник с длинной штыревой антенной. Так как заранее неизвестно, какая будет поляризация в системе, нужно будет учесть возможные варианты.

1.3 Поляризация электромагнитных волн


В каждой электромагнитной волне векторы напряженности электрического поля Е, векторы напряженности магнитного поля Н и вектор плотность потока энергии П образуют тройку взаимно перпендикулярных векторов: Е ┴ Н ┴ П. Элементарная структура электромагнитной волны представлена на рис. 2.

Рис. 2 Элементарная структура электромагнитной волны

Поскольку при распространении волны вектора  и  всегда взаимно перпендикулярны, они изменяются в пространстве одинаково, описывая одинаковые по форме кривые. Только эти кривые находятся во взаимно перпендикулярных плоскостях. Значит, достаточно знать, как изменяется в пространстве один из этих векторов, а направление (вид кривой) другого будет аналогичным.

Вид поляризации электромагнитной волны определяется видом кривой, которую описывает электрический вектор  волны в плоскости наблюдения за один период колебания. Также волна должна распространяться в сторону к наблюдателю, а плоскость наблюдения - это плоскость, перпендикулярная направлению распространения волны.

1.3.1 Виды поляризации электромагнитных волн

Для учёта любой из видов поляризации необходимо разобрать каждый возможный вариант в данной работе из её видов. Исходя из анализа характеристик системы питания и условий распространения электромагнитного излучения были сделаны выводы, что поляризация электромагнитной волны в линии передачи энергии будет линейной.

Линейная или плоская поляризация. Проекция вектора напряжённости электрического поля Е на плоскость наблюдения в этом случае будет иметь вид прямой линии, в связи с чем эту поляризацию и называют линейной или плоской. Очевидно, что плоскость колебания вектора напряжённости магнитного поля будет перпендикулярна плоскости колебаний вектора .


2.1 Описание известных схем индикаторов радиоизлучения


Для того, чтобы провести оценку электромагнитного излучения необходимо измерить напряженность поля источника высокочастотного напряжения линии передачи энергии на различных расстояниях от нее и при различной пространственной ориентации приемного устройства. Так как, на данном этапе точное значение мощности, излучаемой линией передачи энергии неизвестно, необходимо спроектировать устройство таким образом, чтобы оно могло измерять напряженность поля при любых условиях и характеристиках источника электромагнитного излучения. Для создания схемы индикатора радиоизлучения необходимо рассмотреть схемы индикаторов уже созданных ранее и на основе их составить новую схему, учитывая необходимые характеристики.

Индикаторы напряженности поля, рекомендуемые в литературе для индивидуального (несерийного) изготовления, выполняются по различным упрощенным схемам.

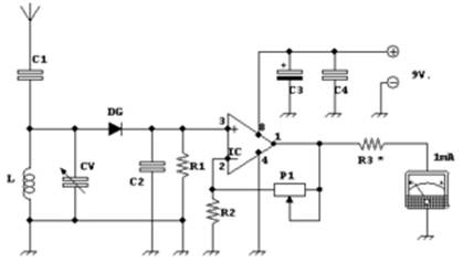
Индикатор, показанный на рис. 3, содержит перестраиваемый входной контур, связанный с электрической антенной через конденсатор С1. Напряжение принятого сигнала поступает на диодный детектор (выпрямительный диод DG и сглаживающий фильтр С2 R1). Выпрямленное напряжение подается на вход усилителя постоянного тока (микросхема IC), а с его выхода на стрелочный прибор. Вспомогательные элементы, и R3 предназначены для регулировки чувствительности - резистором R1 устанавливается глубина отрицательной обратной связи, а резистор R3 определяет предельный ток измерительного прибора [6].

Недостатки такой схемы - пригодность для обнаружения только очень сильных сигналов и малая избирательность. Эти недостатки определяются тем, что напряжение, подводимое к диоду, должно быть не менее нескольких сотен милливольт, а входное сопротивление детектора, шунтируя контур, уменьшает его добротность.

Рис. 3 Схема индикатора напряжённости поля

В схемах, подобных приведенной на рис. 4, для повышения чувствительности применяется усилитель радиочастот на биполярном транзисторе VT1. Резонансный контур L1 C2 включен в цепь коллектора транзистора, а диодный детектор подключен к отводу от катушки L1 для ослабления шунтирования, так что добротность снижается в меньшей степени, чем в схеме рис. 3.

Рис. 4 Схема индикатора напряжённости поля [7]

Недостатки такой схемы заключаются в так же малой избирательности из-за нагрузки колебательного контура малым сопротивлением (хоть и присутствует в схеме усилитель радиочастот).

При рассмотрении всех предыдущих схем индикаторов напряжённости можно сделать вывод, что необходимо создавать новое устройство на основе данных схем. Нельзя выбрать один из уже существующих устройств оценки электромагнитного излучения из-за очень высокой их чувствительности (линия передачи энергии у телекоммуникационной платформы создаёт малую напряжённость поля из-за частичного компенсирования встречных токов в двухпроводные системы питания).

2.2 Выбор и обоснование структурной схемы разрабатываемого индикатора радиоизлучения


На основе анализа схем, уже имеющихся индикаторов напряжённости поля, была выбрана примерная схема индикатора, основанная на супергетеродинной схеме на заданную частоту примерную частоту 95 - 102 кГц. В данную структуру, взятую в печатном источнике, автором был добавлен ещё один элемент - указатель.

Примерная схема индикатора радиоизлучения, выполненного по супергетеродинной схеме рис. 5.

Рис. 5 Функциональная схема индикатора радиоизлучения [8]

Рассмотрим выбор основных узлов индикатора.

МА - магнитная антенна. Вид поляризации электромагнитных волн электронной установки заранее неизвестен, именно поэтому был выбран данный элемент. Магнитная антенна позволяет легко изменять направление приема, чтобы регистрировать электромагнитные излучение любого вида поляризации.

УРЧ - усилитель радиочастот включен после входного контура приемника. В индикаторе радиоизлучения он нужен для усиления принимаемых сигналов на несущей частоте, необходимого для увеличения реальной чувствительности радиоприемного устройства за счет увеличения отношения мощности полезного сигнала к мощности шумов; обеспечение избирательности радиоприемника к сильным помехам, вызывающим нелинейные эффекты, избирательность по побочным каналам приема, таким, как зеркальный канал и канал на промежуточной частоте; ослабление паразитного излучения гетеродина через входную цепь и антенну. [9] Для улучшения перечисленных характеристик предполагается ввести в УРЧ положительную обратную связь (регенерацию).

Гетеродин. Гетеродин создаёт колебания фиксированной вспомогательной частоты, которые в блоке смесителя смешиваются с поступающими извне колебаниями высокой частоты. В результате смешения двух частот, входной и гетеродина, образуются ещё две частоты (суммарная и разностная). Разностная частота в выбранной структуре индикатора используется как промежуточная частота, на которой происходит основное усиление сигнала. Далее сигнал из смесителя поступает в усилитель промежуточной частоты.

Смеситель. Электрическая схема, создающая комбинацию разных частот, поступающих от разных источников. Для данного индикатора необходим смеситель, чтобы суммировать сигнал усилителя радиочастот и сигнал гетеродина.

УПЧ - усилитель промежуточной частоты, предназначенный для усиления выходного сигнала смесителя до величины, при которой будет обеспечиваться оптимальная работа детектора.

Указатель или детектор. Необходим для оценки порогового уровня радиоизлучения, обнаруживаемого индикатором.

2.3 Характеристики основных узлов индикатора радиоизлучения

 

2.3.1 Характеристики магнитной антенны

В качестве индуктивности входного контура была применена типовая катушка с числом витков n = 560 эмалированного медного провода ПЭВ 0,08 мм на стержневом сердечнике из феррита 600НН диаметром 8 мм.

Для расчета входной части индикатора необходимо рассчитать и экспериментально измерить добротность входного контура с данной катушкой на частоте 102 кГц. По сути, магнитная антенна - это колебательный контур, состоящий из катушки индуктивности и экспериментально найденной емкости конденсатора . Измеренное активное сопротивление катушки . Добротность рассчитывается по известной формуле:

,

где  определяемая из соотношения  по известному значению С и равная 3.74 мГн. Отсюда расчетное значение Q = 110.

Для экспериментальной проверки магнитная антенна была смонтирована на макетной плате 37К (81х155 мм) и для слабой связи с генератором сигнала на ферритовый стержень был намотан виток связи. К выводам антенны был подключен осциллограф, а к генератору сигналов - частотомер. В результате на осциллографе наблюдалась синусоида сигнала.

Для нахождения добротности контура был определены две частоты с уровнем сигнала 0,7 от максимума, проходя в обе стороны от резонанса.


В результате эксперимента было обнаружено, что добротность колебательного контура ниже, чем при расчете, так как не были учтены разные потери (потери в изоляции, потери на вихревые токи и т.д.). В связи с этим для улучшения избирательности добротность колебательного контура была повышена путем введения положительной обратной связи в схеме УРЧ.

2.3.2 Характеристики усилителя радиочастот

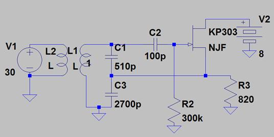
Следующим узлом индикатора является усилитель радиочастот. После анализа схем усилителей была выбрана схема на полевом транзисторе КП303 с общим истоком рис. 6. В такой схеме высокое входное сопротивление транзистора не ухудшает добротности контура. Колебательный контур имеет определенные потери (затухание). С помощью положительной обратной связи и усиления транзистора затухание колебательного контура уменьшается.

Рис. 6 Схема усилителя радиочастот

При подключении к источнику сигнала магнитной антенны и УРЧ получили следующие результаты:

 при

Далее включили в цепь положительной обратной связи (с истока КП303) последовательно два конденсатора номиналом 750 пФ.

 при

График резонансной кривой на выходе УРЧ представлен на рис. 7, а в табл. 1 представлена зависимость выходного напряжения от частоты в условных единицах.

Рис. 7 График резонансной кривой на выходе УРЧ

Зависимость значений частоты УРЧ от условных единиц

Таблица 1

, кГц

Условные единицы

96,05

1

98,34

2

99,13

3

99,58

4,2

100,174

6

100,88

4,2

101,33

3

102,11

2

104,2

1


Тогда


, при  на уровне 4,2 условных единиц.

Как видно, при подключении конденсаторов в цепь положительной обратной связи добротность повысилась, что позволит уменьшить влияние помех по соседнему каналу при измерении излучения линии передачи энергии.

2.3.3 Характеристики гетеродина

Следующим звеном индикатора напряженности поля является гетеродин. Его основная задача генерировать сигнал необходимой частоты для подачи в смеситель. Условия генерации в системе с положительной обратной связью - коэффициент усиления по замкнутому контуру чуть более единицы.

Была выбрана и исследована схема на биполярном транзисторе (КТ646) с ферритовой катушкой индуктивность - индуктивная трёхточка. После монтажа элементов на плату и тестирования схемы было выявлена недостаточная амплитуда генерации. Причины этому могли быть такие: нелинейность данного транзистора сказывалась очень рано, что не позволяло колебательному контуру генерировать; или в цепи катушки индуктивности было короткое замыкание.

Далее была исследована схема ёмкостной трехточки на полевом транзисторе (КП303) с новым дросселем, намотанным на гантельном сердечнике рис. 8. Принцип действия схемы остался тот же самый (при подключении питания транзистор ток истока усиливает колебания в катушке индуктивности до предела генерации).

Рис 8 Схема гетеродина

2.3.4 Характеристики смесителя

Смеситель необходим для суммирования частот с выхода гетеродина и выхода усилителя радиочастот. В роли смесителя в данной схеме выступает транзистор КП303, включенный как пассивный элемент. Так же необходимо учесть, что на выходе смесителя должен находиться фильтр промежуточной частоты (в данном случае она выбрана равной 2,3 кГц). Исток транзистора (он же выход смесителя) необходимо было подключить к фильтру промежуточной частоты и протестировать данную схемы. Основная фильтрация сигнала осуществляется на низкой частоте фильтром нижних частот (ФНЧ). Для улучшения помехоустойчивости и селективности приемника на входе УНЧ применен двухзвенный ФНЧ частотой среза примерно 2,7 кГц, составленный из двух последовательно включенных П-образных LC звеньев. Схема смесителя и фильтра изображены на рис. 9.

Рис. 9 Схема смесителя

Прежде чем протестировать весь узел смесителя, необходимо снять частотную характеристику фильтра промежуточной частоты (рис. 10). Данный график строится на основе полученных входных и выходных напряжений, а также частот, проходящих через фильтр (табл. 2).

Рис. 10 АЧХ фильтра промежуточной частоты

Из графика видно, что максимум коэффициента передачи фильтра промежуточной частоты находится около 2,3 кГц.

Зависимость коэффициента передачи фильтра от частоты

Таблица 2

Коэффициент передачи фильтра (

Частота (

1,2

1

1,4

1,2

1,6

1,4

2

1,6

2,52

1,8

3,2

2

3,8

2,1

4,4

2,2

4,8

2,4

4

2,6

2,88

2,8

2,28

3

1,8

3,2

1,44

3,4

1,2

3,6


2.3.5 Характеристики указателя

Последним узлом в устройстве оценки напряжённости электромагнитного поля является указатель или детектор, задача которого выделять полезный сигнал. Входом детектора является микросхема АD358, реализованная на двух операционных усилителях (использовали только один) рис. 11. [10]

Рис. 11 Схема указателя

3.1 Методика измерения чувствительности устройства оценки электромагнитного излучения


После сборки и тестирования макетного образца устройства на заданную частоту, необходимо измерить его чувствительность (значение напряжённости электрического поля, при котором индикатор срабатывает - ярко вспыхивает светодиод на выходе приемника). Для этого нам понадобился генератор сигнала заданной частоты, проволочная рамка и добавочный резистор 51 Ом. При коэффициенте преобразования напряжения генератора в напряженность поля, равном 0.1, можно применить небольшую излучающую рамку площадью 0,085 м2 - это соответствует квадратной рамке со стороной 291 мм (рис. 12).

Рис. 12 Пояснение методики измерения чувствительности

3.2 Оценка электромагнитного излучения линии передачи энергии макетным образцом устройства


Эксперимент показал, что индикатор срабатывает при подаче от генератора напряжения 1,1 В, тогда в соответствии со сказанным выше, чувствительность равна


Это означает, что чувствительность или напряжённость электрического поля устройства оценки электромагнитного излучения линии передачи энергии равна 0,11 В/м. В данной схеме устройства предусмотрен элемент индикации - светодиод. Если напряжённость поля от линии передачи энергии будет меньше, чем 0,11 В/м, светодиод не сработает, а если больше - загорится красным цветом.

Таким образом автором было создано пригодное для использования и повторения устройство оценки электромагнитного излучения линии передачи энергии от привязной платформы. Электромагнитное излучение содержит 2 составляющие - магнитную и электрическую напряжённости. В данной работе автор получил индикаторное значение напряжённости электрического поля, а расчет магнитного поля можно осуществить по известным формулам. На рис. 13,14 представлено изображение макетного образца устройства оценки электромагнитного излучения линии передачи энергии для телекоммуникационной платформы.

Рис. 13 Макетный образец устройства оценки электромагнитного излучения (вид сверху)

Рис. 14 Макетный образец устройства оценки электромагнитного излучения (вид снизу)

Заключение

На готовую привязную телекоммуникационную платформу можно будет поставить любое оборудование по требованию заказчика. Привязные высотные платформы найдут широкое применение как в гражданских, так и в оборонных отраслях: для создания современных региональных сетей передачи данных, голоса и видеоинформации в сельских и удалённых районах; для оперативного создания современной телекоммуникационной структуры в зонах чрезвычайных ситуаций; для наблюдения за большим скоплением людей, передачи оперативной информации об авариях и нарушений правил дорожного движения на протяженных автомобильных трассах; охрана критически важных объектов; расширение области радиолокационного контроля и целенаведения на удалённые объекты противника; возможность создания радиопомех на обширной территории противника. Всё это будет затруднено или невозможно из-за влияния электромагнитного излучения от линии передачи энергии. Поэтому оценка собственного излучения линии весьма важна.

В данной работе было исследовано и разработано устройство - индикатор напряжённости поля с пороговым значением 0,11 В/м с заданной частотой около 102 кГц, что соответствует частоте питающего напряжения в линии передачи энергии. Основные выводы работы:

.        Разработано и исследовано устройство индикации напряженности поля излучения высокочастотной силовой линии.

2.       Измеренная чувствительность разработанного устройства достаточна для оценки соответствия напряжённости поля вблизи линии передачи энергии стандартам и ГОСТу.

3.       В разработанном устройстве предусмотрены возможности изменения настроек для оценки характеристик линий передачи энергии с параметрами, отличающимися от заданных в работе.

Список источников

1.   Vishnevsky V.M. Broadband wireless regional networks based on high-ltitude platforms. 8th International seminar on “Electronic Resources an International Informaation Exchange: East - West”, 2006, P. 61-66.

.     Catt J., Davidson M. Mains interference and filtering //Wireless world 1998. №1513, V. 84, P. 75-76.

3.       Студопедия. Напряжённость электрического поля. URL: <http://studopedia.ru/5_165205_napryazhennost-elektricheskogo-polya.html> (дата обращения 14.04.2017).

4.       Студопедия. Напряжённость магнитного поля. URL: <http://studopedia.ru/3_182109_napryazhennost-magnitnogo-polya.html> (дата обращения 14.04.2017).

6.       Чубаров И.Ю. Радиолюбительские схемы.URL: <http://aviahares.narod.ru> (дата обращения 20.04.2017).

7.       Нечаев И. Каталог радиолюбительских схем. Индикатор напряжённости поля. URL: <http://irls.narod.ru/sig/isk/dtpl04.htm>) (дата обращения 30.04.2017).

.        Фомин Н.Н., Буга Н.Н., Головин О.В. Радиоприемные устройства: Учебник для Вузов. М.: Телеком, 2007. С. 520.

.        Усилители радиочастот. URL: <http://mart7157.narod.ru/voise_6.html> (дата обращения 30.04.2017).

.        Беленецкий С. Радиоприемник прямого преобразования Радиоконструктор. №4, 2008. С. 21-28.

Похожие работы на - Устройства для оценки электромагнитного излучения

 

Не нашли материал для своей работы?
Поможем написать уникальную работу
Без плагиата!
Без нейросетей!