Управление предприятиями торговли

  • Вид работы:
    Реферат
  • Предмет:
    Менеджмент
  • Язык:
    Русский
    ,
    Формат файла:
    MS Word
    432,67 kb
  • Опубликовано:
    2009-01-12
Вы можете узнать стоимость помощи в написании студенческой работы.
Помощь в написании работы, которую точно примут!

Управление предприятиями торговли

Министерство внешнеэкономических связей и торговли РФ

Московский государственный университет коммерции

Краснодарский филиал

Курсовая работа

по предмету

«Управление предприятиями торговли»

студента 5-го курса факультета менеджмента

5 курс                                                               шифр

Место работы:

Адрес:

г. Краснодар

1998 год

Тема.

Управление финансовыми ресурсами предприятия.

План.

I. Сущность и технология финансового менеджмента.

II. Управление финансовыми ресурсами предприятия.

1. Финансовые ресурсы и капитал.

2. Управление активами.

3. Управление капиталом.

4. Управление финансовым состоянием торгового предприятия.

III. Роль финансового менеджмента в системе управления предприятием.































I. Сущность и технология финансового менеджмента.

Менеджмент.

Понятие «менеджмент» можно рассматривать с трех сторон: как систему экономического управления, как орган управления (аппарат управления), как форму предпринимательской деятельности. Менеджмент (англ. management - управление) в общем виде можно определить как систему экономического управления производством, которая включает совокупность принципов, методов, форм и приемов управления. Собственно к менеджменту относятся теория управления и практические образцы эффективного руководства, под которыми понимается искусство управления. Обе части имеют дело с управлением как комплексным и конкретным явлением. Управление –«процесс выработки и осуществления управляющих воздействий». Управляющее воздействие - это воздействие на объект управления, предназначенное для достижения цели управления. Выработка управляющих воздействий включает сбор, передачу и обработку необходимой информации, принятие решений. Осуществление управляющих воздействий охватывает передачу управляющих воздействий и при необходимости преобразование их в форму, непосредственно воспринимаемую объектом управления. Менеджмент во всех своих решениях руководствуется экономическими соображениями. Поэтому любое действие менеджмента - это мероприятие экономического характера.

Финансовый менеджмент как система управления.

Финансовый менеджмент направлен на управление движением финансовых ресурсов и финансовых отношений, возникающих между хозяйствующими субъектами в процессе движения финансовых ресурсов. Ответ на вопрос, как искусно руководить этим движением и отношениями, составляет содержание финансового менеджмента. Финансовый менеджмент представляет собой процесс выработки цели управления финансами и осуществление воздействия на них с помощью методов и рычагов финансового механизма.

Таким образом, финансовый менеджмент включает в себя стратегию и тактику управления. Под стратегией в данном случае понимаются общее направление и способ использования средств для достижения поставленной цели. Этому способу соответствует определенный набор правил и ограничений для принятия решения. Стратегия позволяет сконцентрировать усилия на вариантах решения, не противоречащих принятой стратегии, отбросив все другие варианты. После достижения поставленной цели стратегия как направление и средство ее достижения прекращает свое существование. Новые цели ставят задачу разработки новой стратегии. Тактика - это конкретные методы и приемы для достижения поставленной цели в конкретных условиях. Задачей тактики управления является выбор наиболее оптимального решения и наиболее приемлемых в данной хозяйственной ситуации методов и приемов управления.

Финансовый менеджмент как система управления состоит из двух подсистем: управляемой подсистемы, или объекта управления, и управляющей подсистемы, или субъекта управления. Схематично это можно представить следующим образом (рис. 1).

Рис. 1. Общая схема финансового менеджмента.

Объектом управления в финансовом менеджменте является совокупность условий осуществления денежного оборота, кругооборота стоимости, движения финансовых ресурсов и финансовых отношений между хозяйствующими субъектами и их подразделениями в хозяйственном процессе. Субъект управления - это специальная группа людей (финансовая дирекция как аппарат управления, финансовый менеджер как управляющий), которая посредством различных форм управленческого воздействия осуществляет целенаправленное функционирование объекта.

Во-первых, любой объект управления, любой процесс представляют собой систему. Под системой понимается совокупность взаимодействующих элементов, составляющих целостное образование, финансовая система входит в социально-экономическую систему. Главным свойством социально-экономической системы является то, что в ее основе лежат интересы людей. Совокупность общественных, коллективных и личных интересов влияет на состояние системы и процесс ее развития. Любая система состоит из элементов. Под элементом системы понимается такая подсистема, которая в условиях данного исследования (наблюдения и его цели) представляется неделимой» не подлежит дальнейшему расчленению на составляющие. Следовательно, элемент всегда является структурной частью любой системы. Например, финансовая система в целом в качестве элемента системы включает финансовые фонды (денежные, основные, оборотные фонды, фонды обращения, уставный капитал). Для финансов хозяйствующего субъекта в качестве неделимого элемента системы рассматриваются финансы структурного подразделения этого субъекта. Для финансов подразделения хозяйствующего субъекта в качестве неделимого элемента системы рассматриваются финансовые ресурсы.

Каждому элементу присущи различные свойства. Основными свойствами элемента системы являются следующие.

1. Элемент системы выполняет только ему присущую функцию, которая не повторяется другими элементами данной системы.

3. Элемент обладает способностью взаимодействовать с другими элементами и интегрировать с ними. Это является признаком целостности системы.

3. Элемент тесно связан с другими элементами своей системы.

Свойства элементов финансовой системы позволяют вывести общее правило финансового менеджмента: всегда надо стремиться к финансовой устойчивости системы в целом, а не тех или иных ее элементов, подсистем.

Во-вторых, воздействие субъекта на объект управления, т.е. сам процесс управления, может осуществляться только при условии циркулирования определенной информации между управляющей и управляемой подсистемами. Процесс управления независимо от его конкретного содержания всегда предполагает получение, передачу, переработку и использование информации.

В-третьих, финансовая система является сложной, динамичной и открытой системой.

Сложность финансовой системы определяется неоднородностью составляющих элементов, разнохарактерностью связей между ними, структурным разнообразием элементов. Это вызывает многообразие и различие элементов системы, их взаимосвязей, тенденций, изменений состава и состояния системы, множественность критериев их деятельности. Динамичность финансовой системы обусловливается тем, что она находится в постоянно меняющейся величине финансовых ресурсов, расходов, доходов, в колебаниях спроса и предложения на капитал. Это обеспечивает увеличение и углубление связей финансовой системы с внешней средой и усложняет процесс ее управления. Финансовая система является открытой системой, так как она обменивается информацией с внешней средой.

Функции финансового менеджмента.

Функции финансового менеджмента определяют формирование структуры управляющей системы. Различают два основных типа функций финансового менеджмента: функции объекта управления и функции субъекта управления. К функциям объекта управления относятся: организация денежного оборота, снабжение финансовыми средствами и инвестиционными инструментами (ценностями), снабжение основными и оборотными фондами (т.е. оборудованием, сырьем, материально-техническим обеспечением), организация финансовой работы и т.д. Функции субъекта управления представляют собой общий вид деятельности, выражающий направление осуществления воздействия на отношение людей в хозяйственном процессе и в финансовой работе. Эти функции, т.е. конкретный вид управленческой деятельности, последовательно складываются из сбора, систематизации, передачи, хранения информации, выработки и принятия решения, преобразования его в команду. Речь идет о таких функциях, как планирование, прогнозирование или предвидение, организация, регулирование, координирование, стимулирование, контроль.

Планирование в финансовом менеджменте играет существенную роль. Ведь чтобы дать команду, надо составить задание, программу действия, для чего разрабатываются планы финансовых мероприятий, получения доходов, эффективного использования финансовых ресурсов. Функция управления - финансовое планирование - охватывает весь комплекс мероприятий как по выработке плановых заданий, так и по воплощению их в жизнь. Финансовое планирование представляет собой также процесс разработки людьми конкретного плана финансовых мероприятий, т.е. обычный вид деятельности человека. Для того чтобы эта деятельность была успешной, вырабатываются методология и методика разработки финансовых планов.

Прогнозирование (от греч. prognosis - предвидение) в финансовом менеджменте - разработка на длительную перспективу изменений финансового состояния объекта в целом и его различных частей. Прогнозирование в отличие от планирования не ставит задачу непосредственно осуществить на практике разработанные прогнозы. Эти прогнозы представляют собой предвидение соответствующих изменений. Особенностью прогнозирования является также альтернативность в построении финансовых показателей и параметров, определяющая вариантность развития финансового состояния объекта управления на основе наметившихся тенденций. Прогнозирование может осуществляться на основе как экстраполяции прошлого в будущее с учетом экспертной оценки тенденции изменения, так и прямого предвидения изменений. Эти изменения могут возникнуть неожиданно. Управление на основе их предвидения требует выработки у финансового менеджера определенного чутья рыночного механизма и интуиции, а также применения гибких экстренных решений.

Функция организации в финансовом менеджменте сводится к объединению людей, совместно реализующих финансовую программу на базе каких-то правил и процедур. К последним относятся создание органов управления, построение структуры аппарата управления, установление взаимосвязи между управленческими подразделениями, разработка норм, нормативов, методик и т.п.

Регулирование (от лат. regulate - подчинение определенному порядку, правилу) в финансовом менеджменте воздействие на объект управления, посредством которого достигается состояние устойчивости финансовой системы в случае возникновения отклонения от заданных параметров. Регулирование охватывает главным образом текущие мероприятия по устранению возникших отклонений от графиков, плановых заданий, установленных норм и нормативов.

Координация (лат. со(n)с, вместе + ordinatio - расположение в порядке) в финансовом менеджменте - согласованность работ всех звеньев системы управления, аппарата управления и специалистов. Координация обеспечивает единство отношений объекта управления, субъекта управления, аппарата управления и отдельного работника.

Стимулирование в финансовом менеджменте выражается в побуждении работников финансовой службы к заинтересованности в результатах своего труда. Посредством стимулирования осуществляется управление распределением материальных и духовных ценностей в зависимости от количества и качества затраченного труда.

Контроль в финансовом менеджменте сводится к проверке организации финансовой работы, выполнения финансовых планов и т.п. Посредством контроля собирается информация об использовании финансовых средств и о финансовом состоянии объекта, вскрываются дополнительные резервы и возможности, вносятся изменения в финансовые программы, в организацию финансового менеджмента. Контроль предполагает анализ финансовых результатов. Анализ - часть процесса планирования финансов. Следовательно, финансовый контроль является оборотной стороной финансового планирования и должен рассматриваться как его составная часть - контроль за выполнением финансового плана, за исполнением принятых решений.

Подходы к решению управленческих задач могут быть самыми разнообразными, поэтому финансовый менеджмент обладает многовариантностью. Многовариантность финансового менеджмента означает сочетание стандарта и неординарности финансовых комбинаций, гибкость и неповторимость тех или иных способов действия в конкретной хозяйственной ситуации. Главное в финансовом менеджменте - правильная постановка цели, отвечающая финансовым интересам объекта управления. Финансовый менеджмент весьма динамичен. Эффективность его функционирования во многом зависит от быстроты реакции на изменения условий финансового рынка, финансовой ситуации, финансового состояния объекта управления. Поэтому финансовый менеджмент должен базироваться на знании стандартных приемов управления, на умении быстро и правильно оценивать конкретную финансовую ситуацию, на способности быстро найти хороший, если не единственный, выход из этой ситуации. В финансовом менеджменте готовых рецептов нет и быть не может. Он учит тому, как, зная методы, приемы, способы решения тех или иных хозяйственных задач, добиться ощутимого успеха для конкретного хозяйствующего субъекта.

Финансовый менеджмент как форма предпринимательства.

Финансовый менеджмент как форма предпринимательской деятельности означает, что управление финансовой деятельностью не может быть чисто бюрократическим, административным актом. Речь идет о творческой деятельности, которая активно реагирует на изменения, происходящие в окружающей среде. Финансовый менеджмент как форма предпринимательства предполагает использование научных основ планирования и управления, финансового анализа» нововведения (инноваций).

Как форма предпринимательства финансовый менеджмент может быть выделен в самостоятельный вид деятельности. Эту деятельность выполняют как профессиональные менеджеры, так и финансовые институты (траст-компании и др.). Сущность финансового менеджмента как форма предпринимательства выражается в обмене:

Деньги ----------------Услуги финансового ----------------------------Деньги

                                            менеджмента                                          с приростом

Сферой приложения финансового менеджмента является финансовый рынок. На финансовом рынке проявляются экономические отношения между продавцами и покупателями финансовых (денежных) ресурсов и инвестиционных ценностей, между их стоимостью и потребительной стоимостью. Финансовый рынок состоит из системы рынков: валютного, ценных бумаг, ссудных капиталов, золота. Функционирование финансового рынка создает основу для предпринимательства в области управления движением финансовых ресурсов и финансовыми отношениями. Эффективность применения финансового менеджмента достигается только в комплексной увязке с функционированием, действиями методов и рычагов финансового механизма.



II. Управление финансовыми ресурсами предприятия.

Финансовые ресурсы и капитал.

Финансовые ресурсы хозяйствующего субъекта - денежные средства, имеющиеся в его распоряжении. Финансовые ресурсы направляются на развитие производства (производственно-торгового процесса), содержание и развитие объектов непроизводственной сферы, потребление, а также могут оставаться в резерве.

Капитал.

Финансовые ресурсы, предназначенные для развития производственно-торгового процесса (покупка сырья, товаров и других предметов труда, орудий труда, рабочей силы, прочих элементов производства), представляют собой капитал в его денежной форме. Таким образом, капитал-это часть финансовых ресурсов. Капитал - это деньги, пущенные в оборот и приносящие доходы от этого оборота. Оборот денег осуществляется путем вложения их в предпринимательство, передачи в ссуду, сдачи в наем.

Капитал - это богатство, используемое для его собственного увеличения. Только вложение капитала в хозяйственную деятельность, инвестирование его создают прибыль. Всеобщая формула капитала:

Д-Т-Д1,

где Д - денежные средства, авансированные инвестором;

Т - товар (купленные средства производства, рабочая сила и другие элементы производства);

Д1 - денежные средства, полученные инвестором от продажи товара и включающие в себя реализованный доход (прибыль);

(Д1 —Д) - доход инвестора;

(Д1 —Т) - выручка от продажи товара;

(Д — Т) - затраты инвестора на покупку товара.

В приведенной операции Д — Т — Д1 денежные средства (Д), вкладываемые в производственно-торговый процесс, не затрачиваются окончательно, а лишь авансируются, и после завершения кругооборота они возвращаются вкладчику (инвестору) с дополнительным доходом (Д1). Структурно капитал состоит из денежных фондов. В структуру капитала входят денежные средства, вложенные в основные фонды, нематериальные активы, оборотные фонды, фонды обращения. По форме вложения различают предпринимательский и ссудный капитал.

Предпринимательский капитал.

Предпринимательский капитал представляет собой капитал, вложенный в различные предприятия путем прямых или портфельных инвестиций. Такое вложение капитала осуществляется с целью получения прибыли и прав на управление предприятием (акционерным обществом, товариществом).

Ссудный капитал.

Ссудный капитал - это денежный капитал, предоставленный в ссуду на условиях возвратности и платности, В отличие от предпринимательского ссудный капитал не вкладывается в предприятие, а передается другому предпринимателю (инвестору) во временное пользование с целью получения процента. Ссудный капитал выступает как товар, и его ценой является процент.

Основные фонды (основной капитал).

Основные фонды представляют собой средства труда, которые многократно используются в хозяйственном процессе, не изменяя при этом свою вещественно-натуральную форму. К основным средствам относятся средства труда стоимостью свыше 500 тыс. руб. (с 1 января 1994 г.) за единицу и сроком службы более одного года. Исключение составляют сельскохозяйственные машины и орудия, строительный механизированный инструмент, рабочий и продуктивный скот, которые включаются в основные средства независимо от стоимости. Допускается ежегодная корректировка указанного лимита по состоянию на 1 января на годовой индекс инфляции. Основными средствами не считаются средства труда стоимостью меньше 500тыс. руб. (с 1 января 1994 г.) за единицу и (или) сроком службы меньше года; орудия лова независимо от стоимости и срока службы; спецоснастка независимо от стоимости; спецодежда и спецобувь независимо от стоимости и срока службы и др.

Жизненный цикл основных средств состоит из следующих этапов: поступление - участие в производственном процессе - перемещение внутри предприятия - ремонт - сдача в аренду - инвентаризация - выбытие.

Стоимость основных фондов (за исключением земельных участков) частями, по мере их износа, переносится на стоимость продукции (услуги) и возмещается в процессе ее реализации. Этот процесс называется амортизацией. Денежные суммы, соответствующие снашиванию основных средств, накапливаются в амортизационном фонде. Амортизационный фонд, или денежный фонд возмещения, находится в постоянном движении.

Особенности воспроизводства основных фондов определяются рядом характерных признаков, к которым относятся: постепенный перенос стоимости основных фондов на стоимость изготовленной продукции; движение потребительской стоимости и стоимости; оборот стоимости фондов; частичное воспроизводство стоимости в готовой продукции и ее накопление в денежной форме; возобновление основных фондов в вещественно-натуральной форме через более или менее длительные периоды времени, что создает возможность маневрирования средствами амортизационного фонда (рис. 2).

Рис. 2. Оборот основных средств.

Денежные средства, авансированные на приобретение основных фондов, называются основными средствами (основной капитал). Следует отметить, что вложения денежных средств в фонды осуществляются авансом, поэтому понятие вложенных средств адекватно понятию авансированных средств. В зависимости от целевого назначения, роли и выполняемых функций в производственном процессе основные фонды классифицируются по определенным группам.

Типовая классификация основных производственных фондов включает 12 групп: здания; сооружения; передаточные устройства; машины и оборудование - всего, из них - силовые машины и оборудование» рабочие машины и оборудование, измерительные и регулирующие приборы и устройства и лабораторное оборудование, вычислительная техника, машины и оборудование автоматические; транспортные средства; инструмент; производственный и хозяйственный инвентарь и др., в том числе земельные участки, находящиеся в собственности хозяйствующего субъекта.

Соотношение отдельных видов основных фондов в соответствии с принятой классификацией составляет структуру фондов, которая характеризуется удельным весом стоимости каждой группы в общем объеме производственных основных фондов. В составе основных производственных фондов различаются активная и пассивная части. Активные основные фонды непосредственно воздействуют на продукт, определяют масштабы его производства и уровень производительности труда работников. К ним относятся, прежде всего, машины и оборудование, инструмент. Пассивная часть основных фондов охватывает те из них, которые создают необходимые условия для процесса труда: здания, сооружения, передаточные устройства и т.п. Соотношение между активной и пассивной частями основных фондов зависит от особенностей технологического процесса в отдельных отраслях народного хозяйства и уровня их технической оснащенности. Деление основных фондов на активные и пассивные в определенной мере условно и зависит от специфики функций, выполняемых отраслью.

Нематериальные активы.

Нематериальные активы представляют вложение денежных средств предприятия (его затраты) в нематериальные объекты, используемые в течение долгосрочного периода в хозяйственной деятельности и приносящие доход. Таким образом, нематериальные активы - это стоимость объектов промышленной и интеллектуальной собственности и иных имущественных прав. К нематериальным активам относятся права пользования земельными участками, природными ресурсами, патенты, лицензии, «ноу-хау», программное обеспечение, авторские права, монопольные права и привилегии (включая права на изобретения» патент, лицензию на определенные виды деятельности, промышленные образцы, модели, использование художественно-конструкторских решений», организационные расходы (включая плату за государственную регистрацию предприятия, брокерское место и т.п.), торговые марки, товарные и фирменные знаки, цена фирмы.

По характеру применения нематериальные активы похожи на основные средства. Они используются длительный период, приносят прибыль, и с течением времени большая часть из них теряет свою стоимость. Особенностью нематериальных активов являются отсутствие материально-вещественной структуры, сложность определения стоимости, большая неопределенность при выявлении прибыли от их применения. Оценка нематериальных активов производится по согласованию сторон при их взносе в уставный капитал на основе цен мирового или внутреннего рынка. В стоимость нематериальных активов входят покупная цена, расходы, связанные с приобретением и приведением в состояние готовности этих активов. Стоимость нематериальных активов включается в себестоимость продукции путем начисления износа.

Оборотные средства (оборотный капитал).

При общественном разделении труда продукты труда одних хозяйствующих субъектов являются предметами труда (или средствами) для других хозяйствующих субъектов. Поэтому для обеспечения непрерывности производства и потребления товара необходимо наличие запасов предметов и продуктов труда на каждом из хозяйствующих субъектов и в пути от одного из них к другому.

Запасы предметов труда представляют собой вещественные элементы оборотных фондов. Они состоят из двух частей: предметов труда, еще не вступивших в процесс производства, но уже имеющихся в распоряжении хозяйствующего субъекта, и предметов труда, находящихся в самом процессе производства, которые по мере их обработки превращаются в готовую продукцию. Образование запасов предметов труда требует вложения в них определенных денежных средств. Эти затраты хозяйствующий субъект производит авансом. Авансирование денежных средств для образования каждой из этих частей происходит различными путями и в разное время. Для образования первой части оборотных фондов овеществленные в производственных запасах денежные средства авансируются одновременно с получением в распоряжение хозяйствующего субъекта предметов труда. Вторая часть оборотных фондов, осуществленная в незавершенном производстве, образуется за счет полностью перенесенной на него стоимости предметов труда (сырья), частично перенесенной стоимости основных фондов (амортизации) и части дохода, созданного в производственном процессе (заработной платы, начислений на нее). Последние принимают форму денежных затрат на производство.

Различия между двумя частями оборотных фондов выражаются в том, что средства, вложенные в элементы производственных запасов, являются скрытой частью производственных фондов хозяйствующего субъекта, в то время как средства, включенные в незавершенное производство, предназначены обеспечивать непрерывность и ритмичность непосредственно процесса труда. Следовательно, основным назначением средств, направленных в оборотные производственные фонды, является обеспечение ритмичного процесса производства. В условиях действия товарно-денежных отношений запасы предметов труда выступают, с одной стороны, как совокупность материальных ценностей, а с другой - как воплощение затрат общественного труда в качестве стоимостных фондов - оборотных производственных фондов и фондов обращения.

Оборотные производственные фонды принимают однократное участие в процессе производства, изменяя при этом свою натурально-вещественную форму. Их стоимость полностью переносится на вновь созданный продукт. При этом одни предметы труда (топливо, электроэнергия) полностью потребляются в процессе производства средствами труда и вещественно не входят в продукт труда. При этом они утрачивают свою потребительную стоимость. Другие (сырье) вещественно входят в продукт труда и приобретают в процессе производства такую потребительную форму, в которой они в дальнейшем могут быть использованы. К вещественным элементам оборотных фондов относятся также запасы малоценных и быстроизнашивающихся предметов.

Малоценные и быстроизнашивающиеся предметы - это средства труда стоимостью до 500 тыс. руб. (с I января 1994 г.) за единицу и (или) со сроком службы менее одного года. Хозяйствующим субъектам предоставлено право самим устанавливать стоимость средств труда, относимых к малоценным и быстроизнашивающимся предметам, т.е. нижняя граница - по усмотрению хозяйствующего субъекта, верхняя граница – 500 тыс. руб. К малоценным и быстроизнашивающимся предметам независимо от срока службы и стоимости относятся также орудия лова, бензомоторные пилы, сучкорезы» сплавной трос, сезонные дороги, усы и временные ветки лесовозных дорог, временные здания в лесу, спецодежда и спецобувь, постельные принадлежности. Спецоснастка включается в состав малоценных и быстроизнашивающихся предметов независимо от стоимости.

Жизненный цикл малоценных и быстроизнашивающихся предметов содержит следующие этапы: поступление - эксплуатация - выбытие. Расчет износа малоценных и быстроизнашивающихся предметов производится следующим способом: при передаче малоценных и быстроизнашивающихся предметов со склада в эксплуатацию начисляются 50% износа, при их ликвидации – вторые 50% износа с учетом стоимости лома. Исключением являются предметы стоимостью до одной двадцатой установленного лимита, или до 125 тыс. руб. за единицу. По ним износ не начисляется, и при отпуске в эксплуатацию их стоимость полностью списывается на затраты производства. Может применяться также способ списания малоценных и быстроизнашивающихся предметов в затраты на производство без начисления износа. В этом случае вся стоимость их сразу включается в затраты на производство.

Фонды обращения связаны с обслуживанием процесса обращения товаров. Они включают в себя две относительно самостоятельные группы: готовую продукцию, находящуюся в процессе реализации, я денежные средства (в кассе, в пути, на счетах, в расчетах), фонды обращения не участвуют в образовании стоимости, а являются носителями уже созданной стоимости. Основным назначением фондов обращения служит обеспечение денежными средствами осуществления ритмичного процесса обращения.

Оборотные фонды и фонды обращения - это самостоятельные, отличные друг от друга экономические категории. Их одновременное существование обусловлено тем, что процесс воспроизводства продукта представляет собой органическое единство процесса производства и процесса реализации продукта. Денежные средства, вложенные в оборотные фонды и фонды обращения, называются оборотными средствами (оборотный капитал).

Объединение оборотных фондов и фондов обращения в единую категорию оборотных средств основано на непрерывности движения авансированной стоимости по трем стадиям кругооборота. Вещественные элементы оборотных фондов и фондов обращения не оборачиваются. Они полностью потребляются в производственно-торговом процессе, и хозяйствующий субъект для дальнейшего продолжения производственного процесса должен непрерывно возобновлять в натуре их запасы. Оборотными производственными фондами и фондами обращения они являются только в связи с оборотом их стоимости, который осуществляется посредством движения денежных средств.

В своем движении оборотные средства проходят три стадии: денежную, производительную и товарную.

Первая стадия кругооборота средств является подготовительной. На ней авансируются денежные средства, а затем приобретенные на них производственные запасы.

Производительная стадия представляет собой непосредственный процесс производства. На этой стадии продолжает авансироваться стоимость создаваемой продукции, но не полностью, а в размере стоимости использованных производственных запасов, дополнительно авансируются затраты на заработную плату и связанные с ней расходы, а также перенесенная стоимость производственных основных фондов. Производительная стадия кругооборота фондов заканчивается выпуском готовой продукции, после чего наступает стадия ее реализации.

На третьей стадии кругооборота продолжает авансироваться продукт труда (готовая продукция) в том же размере, что и на второй стадии. Лишь после того, как товарная форма стоимости произведенной продукции превратится в денежную, авансированные средства восстанавливаются за счет части поступившей выручки от реализации продукции. Остальная ее сумма составляет денежные накопления, которые используются в соответствии с планом их распределения. Часть накоплений (прибыли), предназначенная на расширение оборотных средств, присоединяется к ним и совершает вместе с ними последующие циклы оборота.

Денежная форма, которую принимают оборотные средства на третьей стадии их кругооборота, одновременно является и начальной стадией оборота средств.

Кругооборот оборотных средств происходит по схеме:

Д – Т ... П ... Т1 - Д1,

где Д - денежные средства, авансируемые хозяйствующим субъектом;

Т - средства производства;

П - производство;

Т1 - готовая продукция;

Д1 - денежные средства, полученные от продажи продукции и включающие в себя реализованную прибыль.

Точки (...) означают, что обращение средств прервано, но процесс их кругооборота продолжается в сфере производства.

Уставный капитал.

Экономическая организация любого хозяйствующего субъекта начинается с образования основных и оборотных средств, величина которых отражается в уставе хозяйствующего субъекта и носит название «уставный капитал» («уставный фонд»). Уставный капитал представляет собой сумму вкладов учредителей хозяйствующего субъекта для обеспечения его жизнедеятельности. Его величина соответствует сумме, зафиксированной в учредительных документах, и является неизменной. Увеличение или уменьшение уставного капитала может производиться в установленном порядке (например, по решению Общего собрания) только после перерегистрации хозяйствующего субъекта.

Порядок формирования уставного капитала регулируется законодательством и учредительными документами. В частности, уставный капитал не может быть менее 10 тыс. руб. в акционерном обществе закрытого типа и менее 100 тыс. руб. в акционерном обществе открытого типа.

В качестве вкладов в уставный капитал могут входить:

здания, сооружения, оборудование, другие материальные ценности, ценные бумаги, права пользования землей, водой и другими природными ресурсами, зданиями, сооружениями, оборудованием, иные имущественные права (в том числе на интеллектуальную собственность – «ноу-хау», право на использование изобретений и т.п.), денежные средства в рублях и в валюте. Стоимость вкладов оценивается в рублях совместным решением участников хозяйствующих субъектов и составляет их доли в уставном капитале. Вклад, произведенный в валюте, пересчитывается на рубли по рыночному курсу, котируемому Центральным банком России на день подписания договора о создании хозяйствующего субъекта или на дату, согласованную участниками.

Активы и пассивы хозяйствующего субъекта.

В финансовой деятельности хозяйствующего субъекта различаются активы и пассивы. Активы хозяйствующего субъекта - это совокупность имущественных прав, принадлежащих ему. Сюда входят основные средства, нематериальные активы, оборотные средства. Пассивы хозяйствующего субъекта - это совокупность его долгов и обязательств, состоящих из заемных и привлеченных средств, включая кредиторскую задолженность. К пассивам не относятся дотации, субвенции, собственные средства и другие источники. Субвенция - вид денежного пособия со стороны государства из внебюджетных фондов. Субвенция в отличие от дотации предоставляется на финансирование определенного мероприятия и подлежит возврату в случае нарушения ее целевого использования.

Источники финансовых ресурсов.

Финансовые ресурсы образуются за счет целого ряда источников. По форме права собственности различаются на две группы источников: собственные денежные средства и чужие. Источниками финансовых ресурсов являются: прибыль; амортизационные отчисления; кредитная задолженность, постоянно находящаяся в распоряжении хозяйствующего субъекта; средства, полученные от продажи ценных бумаг; паевые и иные взносы членов трудового коллектива, юридических и физических лиц; кредит и займы; средства от реализации залогового свидетельства, страхового полиса и другие поступления денежных средств (пожертвования, благотворительные взносы и т.п.).

Прибыль.

На хозяйствующем субъекте функционирует целая система прибылей и доходов. Экономическое содержание категорий «прибавочная стоимость» и «прибыль» практически адекватно. Категория «доход» в отличие от категории «прибавочная стоимость» включает в себя доходы на оплату труда. Система прибылей и доходов состоит из прибыли от реализации продукции, прибыли от прочей реализации, доходов по внереализационным операциям (за вычетом доходов по этим операциям), балансовой (валовой) прибыли, чистой прибыли. Кроме того, различают прибыль, облагаемую налогом, и прибыль, не облагаемую налогом (рис. 3).

Неотъемлемым признаком рыночной экономики является появление консолидированной прибыли. Консолидированная прибыль - это прибыль сводная до бухгалтерской отчетности о деятельности и финансовых результатах материнских и дочерних предприятий. Консолидированная бухгалтерская отчетность представляет собой объединение отчетности двух и более хозяйствующих субъектов, находящихся в определенных юридических и финансово-хозяйственных взаимоотношениях. Необходимость консолидации определяется экономической целесообразностью. Предпринимателям выгодно вместо одной крупной фирмы создавать несколько более мелких предприятий, юридически самостоятельных, но экономически взаимосвязанных, так как в этом случае может быть получена экономия на налоговых платежах. Кроме того, в связи с дроблением и ограничением юридической ответственности по обязательствам снижается степень риска в ведении бизнеса, достигается большая мобильность в освоении новых форм вложения капитала и рынков сбыта.

Рис.3. Схема формирования чистой прибыли хозяйствующего субъекта.

Консолидированная отчетность имеет две основные особенности.

1. Она не является отчетностью юридически самостоятельного хозяйствующего субъекта и имеет явно выраженную аналитическую направленность. Цель такой отчетности заключается не в выявлении налогооблагаемой прибыли, а в получении общего представления о деятельности корпоративной семьи хозяйствующих субъектов.

2. Консолидация - это не простое суммирование одноименных статей финансовой отчетности хозяйствующих субъектов корпоративной семьи. В процессе консолидации исключаются любые внутрикорпоративные финансово-хозяйственные операции, и в консолидированной отчетности показываются лишь активы и пассивы, доходы и расходы от операций с третьими лицами,

Прибыль от реализации продукции (товаров, работ, услуг) представляет собой разницу между выручкой от реализации продукции без налога на добавленную стоимость специального налога, акцизов, экспортных тарифов (для экспортной выручки) и затратами на производство и реализацию, включаемыми в себестоимость продукции. Выручка от реализации продукции определяется либо по мере ее оплаты (при безналичных расчетах - по мере поступления денежных средств за товары на счета в учреждения банков, а при расчетах наличными деньгами - по поступлении средств в кассу), либо по мере отгрузки товаров (продукции, работ, услуг) и предъявления покупателю (заказчику) расчетных документов. Метод определения выручки от реализации продукции устанавливается предприятием на длительный срок (ряд лет) исходя из условий хозяйствования и заключенных договоров. Валютная выручка, остающаяся в распоряжении хозяйствующего субъекта и перечисленная на его валютный счет, пересчитывается г рубли по курсу, котируемому Центральным банком России.

В отраслях сферы товарного обращения (торговля, общественное питание, материально-техническое снабжение, заготовки) вместо категории «выручка от реализации продукции» используется категория «товарооборот». Сущность товарооборота составляют экономические отношения, связанные с обменом денежных доходов на товары в порядке купли-продажи. В зарубежной практике зачастую вместо термина «выручка» используется термин «валовой доход». Однако это очень широкая трактовка данного термина. Валовой доход как экономическая категория выражает собой вновь созданную стоимость, или чистую продукцию хозяйствующего субъекта. В практике планирования и учета в торговле под валовым доходом понимается сумма торговых надбавок (скидок); в общественном питании - сумма торговых надбавок (скидок) и наценок.

Себестоимость продукции {работ, услуг) представляет собой стоимостную оценку используемых в процессе производства продукции природных ресурсов, сырья, материалов, топлива, энергии, основных фондов, трудовых ресурсов, а также других затрат на ее производство и реализацию. Полная характеристика состава всех затрат, входящих в себестоимость, приводится в Положении о составе затрат по производству и реализации продукции (работ, услуг), включаемых в себестоимость продукции (работ, услуг), н о порядке формирования финансовых результатов, учитываемых при налогообложении прибыли, утвержденном постановлением Правительства РФ от 5 августа 1992 г. № 552. Затраты, входящие в себестоимость, по экономическому содержанию можно сгруппировать по следующим элементам:

материальные затраты (за вычетом стоимости возвратных отходов);

затраты на оплату труда;

отчисления на социальные нужды;

амортизация основных фондов:

прочие затраты.

В свою очередь, материальные затраты включают стоимость:

приобретаемых сырья и материалов, которые входят в состав вырабатываемой продукции (работ, услуг);

покупных материалов, используемых для обеспечения нормального технологического процесса, для упаковки, других производственных нужд (проведение испытаний, ремонт, эксплуатация основных фондов и пр.), запасных частей для ремонта оборудования, инструментов, инвентаря, спецодежды и других малоценных предметов;

покупных комплектующих изделий и полуфабрикатов;

работ и услуг производственного характера, выполняемых сторонними предприятиями, не относящихся к основному виду деятельности. Это выполнение отдельных операций по изготовлению продукции, проведение испытаний для определения качества сырья, контроля за соблюдением технологических процессов, ремонта основных фондов; транспортные услуги сторонних организаций по перевозке грузов внутри предприятия и доставка продукции на склады, до станции (порта, пристани) отправления;

природного сырья (отчисления на воспроизводство минерально-сыръевой базы, на рекультивацию земель, плата за древесину, отпускаемую на корню, плата за воду);

покупной энергии всех видов, расходуемой на производственные и хозяйственные нужды предприятия. Затраты на производство электрической и других видов энергии, вырабатываемой самим предприятием, а также на трансформацию и передачу покупной энергии до мест ее потребления включаются в соответствующие элементы затрат;

потерь от недостачи поступивших материальных ресурсов в пределах норм естественной убыли.

Стоимость материальных ресурсов, отражаемая по элементу «Материальные затраты», формируется исходя из цен их приобретения (без учета налога на добавленную стоимость и специального налога), наценок (надбавок), комиссионных вознаграждений, уплачиваемых снабженческим и внешнеэкономическим организациям, стоимости услуг товарных бирж, включая брокерские услуги, таможенных пошлин, платы за транспортировку, хранение и доставку, осуществляемые сторонними организациями.

Затраты, связанные с доставкой (включая погрузочно-разгрузочные работы) материальных ресурсов транспортом и персоналом предприятия, подлежат включению в соответствующие элементы затрат на производство (затраты на оплату труда, амортизация основных фондов, материальные затраты и др.).

В стоимость материальных ресурсов включаются также затраты хозяйствующего субъекта на приобретение тары и упаковки, полученных от поставщиков материальных ресурсов, за вычетом стоимости этой тары по цене се возможного использования в тех случаях, когда цены на них установлены особо сверх цены на эти ресурсы. В тех случаях, когда стоимость тары, принятой от поставщика с материальным ресурсом, включена в его цену, из общей суммы затрат по его приобретению исключается стоимость тары по цене ее возможного использования или реализации (с учетом затрат на ее ремонт в части материалов). Из затрат на материальные ресурсы, включаемых в себестоимость продукции, исключается стоимость возвратных отходов.

Под возвратными отходами хозяйствующего субъекта понимаются остатки сырья, материалов, полуфабрикатов, теплоносителей и других видов материальных ресурсов, образовавшиеся в процессе производства продукции, утратившие полностью или частично потребительские качества исходного ресурса и в силу этого используемые с повышенными затратами (понижением выхода продукции) или вовсе не используемые по прямому назначению. К возвратным отходам не относятся остатки материальных ресурсов, которые в соответствии с установленной технологией передаются в другие цехи, подразделения в качестве полноценного материала для производства других видов продукции (работ, услуг), а также попутная продукция, перечень которых указан в отраслевых методических рекомендациях по калькуляции себестоимости продукции (работ, услуг).

Возвратные отходы оцениваются по:

пониженной цене исходного материального ресурса (по цене возможного использования), если отходы могут быть использованы для основного производства, но с повышенными затратами, для нужд вспомогательного производства, изготовления предметов ширпотреба или реализованы на сторону;

полной цене исходного материального ресурса, если отходы реализуются на сторону для использования в качестве полноценного ресурса. В элементе «затраты на оплату труда» отражаются затраты на оплату труда основного производственного персонала, включая премии рабочим и служащим за производственные результаты, стимулирующие и компенсирующие выплаты, в том числе компенсации по оплате труда в связи с повышением цен и индексацией доходов в пределах норм, предусмотренных законодательством, компенсации, выплачиваемые в установленных размерах женщинам, находящимся в частично оплачиваемом отпуске по уходу за ребенком до достижения ям определенного возраста, а также затраты на оплату труда нештатных работников.

В затраты на оплату труда включаются:

выплаты заработной платы за фактически выполненную работу, исчисленные исходя из сдельных расценок, тарифных ставок и должностных окладов в соответствии с принятыми на хозяйствующем субъекте формами и системами оплаты труда;

стоимость продукции, выдаваемой в порядке натуральной оплаты работникам;

выплаты стимулирующего характера по системным положениям: премии (включая стоимость натуральных премий) за производственные результаты, в том числе вознаграждения по итогам работы за год, надбавки к тарифным ставкам и окладам за профессиональное мастерство и т.д.;

выплаты компенсирующего характера, связанные с режимом работы и условиями труда (надбавки и доплаты за работу в ночное время, сверхурочную работу, за совмещение профессий, за работу в тяжелых, вредных условиях и т.д.);

стоимость бесплатно предоставляемых работникам отдельных отраслей коммунальных услуг, питания и продуктов, затраты на оплату предоставляемого работникам бесплатного жилья;

стоимость выдаваемых бесплатно предметов (включая форменную одежду), остающихся в личном постоянном пользовании (или сумма льгот в связи с их продажей по пониженным ценам);

оплата очередных и дополнительных отпусков (компенсация за неиспользованный отпуск), проезда к месту отдыха работников предприятий в районах Крайнего Севера, льготных часов подростков, перерывов в работе матерей для кормления ребенка, времени, связанного с прохождением медосмотра, выполнением государственных обязанностей;

выплаты работникам, высвобождаемым в связи с сокращением штатов;

единовременные вознаграждения за выслугу лет (надбавки за стаж работы на данном предприятии);

выплаты, обусловленные районным регулированием оплаты труда, в том числе выплаты по районным коэффициентам и коэффициентам за работу в пустынях и т.п.;

оплата отпусков перед началом работы выпускникам ПТУ, высших и средних специальных учебных заведений;

оплата учебных отпусков, а также поступающим в аспирантуру;

оплата за время вынужденного прогула или выполнения нижеоплачиваемой работы в случаях, предусмотренных законодательством;

доплаты в случае временной утраты трудоспособности до фактического заработка, установленные законодательством;

разница в окладах, выплачиваемая работникам, трудоустроенным с других предприятии с сохранением в течение определенного срока размеров должностного оклада по предыдущему месту работы, а также при временном заместительстве;

суммы, выплачиваемые (при выполнении работ вахтовым методом) в размере тарифной ставки, оклада за дни в пути от места нахождения хозяйствующего субъекта (пункта сбора) к месту работы и обратно, предусмотренные графиком работы на вахте, а также за дни задержки работников в пути по метеорологическим условиям и вине транспортных организаций;

суммы, начисленные за выполненную работу лицам, привлеченным для работы на предприятия согласно специальным договорам с государственными организациями (на предоставление рабочей силы), как выданные непосредственно этим лицам, так и перечисленные государственным организациям;

заработная плата по основному месту работы работникам за время их обучения с отрывом от работы в системе повышения квалификации и переподготовки кадров;

плата работникам-донорам за дни обследования, сдачи крови и отдыха;

оплата труда студентов и учащихся, проходящих производственную практику на хозяйствующем субъекте, и школьников в период профориентации;

оплата труда студентов и учащихся, работающих в составе студенческих отрядов;

оплата труда работников, не состоящих в штате хозяйствующего субъекта, за выполнение ими работ по заключенным договорам (в том числе договорам подряда);

другие виды выплат.

В себестоимость продукции не включаются следующие выплаты работникам в денежной и натуральной формах, а также затраты, связанные с их содержанием:

премии, выплачиваемые за счет средств специального назначения и целевых поступлений;

материальная помощь (в том числе для первоначального взноса на кооперативное жилищное строительство, на погашение кредита, выданного на кооперативное и индивидуальное жилищное строительство), беспроцентная ссуда на улучшение жилищных условий, обзаведение домашним хозяйством и иные социальные потребности;

оплата дополнительно предоставляемых по коллективному договору (сверх предусмотренных законодательством) отпусков работникам, в том числе женщинам, воспитывающим детей, оплата проезда членов семьи работника к месту использования отпуска и обратно (для предприятий, расположенных в районах Крайнего Севера);

надбавки к пенсиям, единовременные пособия уходящим на пенсию ветеранам труда, доходы (дивиденды, проценты), выплачиваемые по акциям и вкладам трудового коллектива предприятия, компенсационные выплаты в связи с повышением цен, производимые сверх размеров индексации доходов по решениям Правительства РФ, компенсация удорожания стоимости питания или предоставление его бесплатно;

оплата проезда к месту работы транспортом общего пользования, специальными маршрутами, ведомственным транспортом;

ценовые разницы по продукции, предоставляемой работникам или отпускаемой подсобными хозяйствами для общественного питания хозяйствующего субъекта;

оплата путевок на лечение и отдых, экскурсий и путешествий, занятий в спортивных секциях, кружках, посещений культурно-зрелищных мероприятий, подписок и другие аналогичные выплаты и затраты, производимые за счет прибыли;

другие виды выплат, не связанных непосредственно с оплатой труда.

Отчисления на социальные нужды охватывают обязательные отчисления по установленным законодательством нормам органам государственного социального страхования, пенсионного фонда, фонда занятости и медицинского страхования от затрат на оплату труда работников, включаемые в себестоимость продукции.

Амортизация основных фондов охватывает сумму амортизационных отчислений на полное восстановление основных фондов. Предприятия, работающие на условиях аренды, по элементу "Амортизация основных фондов" отражают амортизационные отчисления на полное восстановление как по собственным, так и по арендованным основным средствам. В этом элементе затрат содержатся также амортизационные отчисления от стоимости основных фондов, предоставляемых бесплатно предприятиям общественного питания, обслуживающим трудовые коллективы, а также от стоимости помещений, инвентаря, предоставляемых предприятием медицинским учреждениям для организации медпунктов непосредственно на территории предприятия.

К элементу «Прочие затраты» относятся налоги, сборы, отчисления в социальные внебюджетные фонды, платежи за предельно допустимые выбросы (сбросы) загрязняющих веществ, по обязательному страхованию имущества предприятия, учитываемого в составе производственных фондов, а также отдельных категорий работников, занятых в производстве соответствующих видов продукции (работ, услуг), вознаграждения за изобретения и рацпредложения, платежи по кредитам в пределах ставок, установленных законодательством, оплата работ по сертификации продукции, затраты на командировки по установленным законодательством нормам, подъемные, плата сторонним предприятиям за пожарную и сторожевую охрану, за подготовку и переподготовку кадров, затраты на организованный набор работников, на гарантийный ремонт и обслуживание, оплата услуг связи, вычислительных центров, плата за аренду отдельных объектов основных фондов, износ по нематериальным активам и др.

Кроме того, в составе элемента «Прочие затраты» отражаются отчисления в ремонтный фонд, определяемые исходя из балансовой стоимости основных фондов и нормативов отчислений, утверждаемых в установленном порядке самими предприятиями. В остальных случаях затраты на проведение всех видов ремонтов (текущих, средних, капитальных) основных производственных фондов входят в себестоимость по соответствующим элементам затрат (материальные затраты, затраты на оплату труда и др.). В целях равномерного списания затрат по ремонту на себестоимость допускается включение их в себестоимость исходя из установленного хозяйствующим субъектом норматива с отражением разницы между общей стоимостью ремонта и суммой, относимой по нормативу на себестоимость продукции (работ, услуг), в составе расходов будущих периодов.

Платежи по обязательному страхованию имущества и отдельных категорий работников, а также затраты, связанные со сбытом (реализацией) продукции (работ, услуг), могут выделяться из состава элемента «Прочие затраты» в отдельные элементы. Затраты, связанные с производством и реализацией продукции, при планировании, учете и калькуляции себестоимости продукции группируются по статьям затрат. Перечень статей затрат, их состав и методы распределения по видам продукции определяются отраслевыми методическими рекомендациями по вопросам планирования, учета и калькуляции себестоимости продукции с учетом характера и структуры производства.

Не подлежат включению в себестоимость продукции:

затраты на выполнение самим хозяйствующим субъектом или оплату им работ (услуг), не связанные с производством (работы по благоустройству городов и поселков, оказанию помощи сельскому хозяйству и другие виды работ);

затраты на выполнение работ по строительству, оборудованию и содержанию (включая амортизационные отчисления и затраты на все виды ремонтов) культурно-бытовых и других объектов, находящихся на балансе хозяйствующего субъекта, а также работ, выполняемых в порядке оказания помощи и участия в деятельности других хозяйствующих субъектов.

Прибыль от прочей реализации представляет собой прибыль, полученную от реализации основных фондов и другого имущества хозяйствующего субъекта, отходов, нематериальных активов и т.п. Прибыль от прочей реализации определяется как разница между выручкой от реализации и затратами на эту реализацию. При установлении прибыли от реализации основных фондов и иного имущества учитывается разница (превышение) между продажной ценой и первоначальной, или остаточной, стоимостью этих фондов и имущества. При этом остаточная стоимость имущества применяется к основным фон-| дам, нематериальным активам, малоценным и быстроизнашивающимся предметам. Остаточная стоимость - это балансовая (первоначальная или восстановительная) стоимость за минусом износа.

Доходы от внереализационных операций включают:

доходы, полученные от долевого участия в деятельности других хозяйствующих субъектов, дивиденды по акциям, доходы по облигациям и другим ценным бумагам, принадлежащим хозяйствующему субъекту;

доходы от сдачи имущества в аренду;

доходы от дооценки производственных запасов и готовой продукции;

присужденные или признанные должником штрафы, пени, неустойки, другие виды санкций за нарушение условий хозяйственных договоров, а также доходы от возмещения причиненных убытков;

прибыль прошлых лет, выявленная в отчетном году;

положительные курсовые разницы по валютным счетам, а также операциям в иностранных валютах;

суммы средств, полученных безвозмездно от других предприятий при отсутствии совместной деятельности;

другие доходы от операций, непосредственно не связанных с производством и реализацией продукции (например, доходы по операциям с тарой).

К расходам на внереализационные операции относятся:

затраты по аннулированным производственным заказам, а также затраты на производство, не давшее продукции;

затраты на содержание законсервированных производственных мощностей и объектов (кроме затрат, возмещаемых за счет других источников);

не компенсируемые виновниками потери от простоев по внешним причинам;

потери от уценки производственных запасов и готовой продукции;

убытки по операциям с тарой;

судебные издержки и арбитражные расходы, присужденные или признанные штрафы, пени, неустойки и другие виды санкций за нарушение условий хозяйственных договоров а также расходы по возмещению причиненных убытков;

суммы сомнительных долгов по расчетам с другими хозяйствующими субъектами, а также отдельными лицами, подлежащие резервированию в соответствии с законодательством;

убытки от списания дебиторской задолженности, по которой срок исковой давности истек, и других долгов, не реальных для взыскания;

убытки по операциям прошлых лет, выявленные в текущем году;

некомпенсируемые потери от стихийных бедствий (уничтожение и порча производственных запасов, готовых изделий и других материальных ценностей, потери от остановки производства и прочее), включая затраты, связанные с предотвращением или ликвидацией последствий стихийных бедствии;

некомпенсируемые убытки в результате пожаров, аварий, других чрезвычайных ситуаций, вызванных экстремальными условиями;

убытки от хищений, виновники которых по решению суда не установлены;

отрицательные курсовые разницы по валютным счетам, а также операциям в иностранной валюте.

Балансовая прибыль, т.е. валовая прибыль, которая

отражается в бухгалтерском балансе, представляет собой сумму прибылей от реализации продукции, от прочей реализации и доходов по внереализационным операциям за вычетом расходов по ним. Ставка налога на прибыль - 35% в 1994 г. При этом следует иметь в виду, что доходы от долевого участия в других хозяйствующих субъектах и доходы по ценным бумагам облагаются налогом по ставке 15%, доходы от видеопоказа - 70% и т.п. Поэтому эти доходы надо выделить из облагаемой прибыли в отдельную группу.

Хозяйствующие субъекты, в том числе получившие убыток, имеющие превышение фактических расходов на оплату труда работников, занятых в основной деятельности, в составе себестоимости продукции (работ, услуг) по сравнению с нормируемой величиной уплачивают в бюджет налог с суммы превышения этих расходов. Хозяйствующий субъект самостоятельно определяет направления использования прибыли, если иное не предусмотрено уставом. Далее показаны особенности распределения прибыли разных хозяйствующих субъектов.

Следующим образом выглядят схемы распределения чистой прибыли.

Предприятия

Чистая прибыль = Резервный фонд + Фонд накопления + Фонд потребления.

Товарищества

Чистая прибыль = Резервный фонд + Фонд накопления + Фонд потребления + Прибыль, распределяемая между учредителями.

Что касается распределения прибыли акционерного общества, то ее можно представить в виде такой схемы (рис. 4).


Рис. 4. Схема распределения балансовой прибыли акционерного общества.

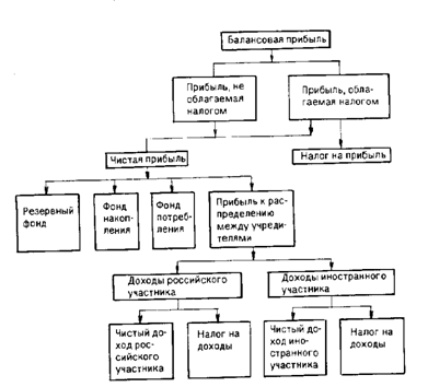
Распределение балансовой прибыли предприятия с иностранными инвестициями можно представить следующим образом (рис. 5).

Рис. 5. Схема распределения балансовой прибыли предприятия с иностранными инвестициями.

Резервный фонд создается хозяйствующими субъектами на случай прекращения их деятельности для покрытия кредиторской задолженности. Он является обязательным для акционерного общества, кооператива, предприятия с иностранными инвестициями. Акционерные общества зачисляют в резервный фонд также эмиссионный доход, т.е. сумму разницы между продажной и номинальной стоимостью акций, вырученную при их реализации по цене, превышающей номинальную стоимость. Эта сумма не подлежит какому-либо использованию или распределению, кроме случаев реализации акций по цене ниже номинальной стоимости. Резервный фонд акционерного общества используется на выплату процентов по облигациям и дивидендов по привилегированным акциям в случае недостаточности чистой прибыли для этих целей. Отчисления в резервный фонд и другие аналогичные по назначению фонды производятся до достижения размеров этих фондов, установленных учредительными документами, но не более 25% уставного фонда, а для акционерного общества -не менее 10%. При этом сумма отчислений в указанные фонды не должна превышать 50% облагаемой налогом прибыли.

Фонды накопления и фонды потребления - это фонды специального назначения. Они образуются, если это предусмотрено учредительными документами. Фонд накопления представляет собой источник средств хозяйствующего субъекта, аккумулирующий прибыль, и другие источники для создания нового имущества, приобретения основных фондов, оборотных средств и т.п. Фонд накопления показывает рост имущественного состояния хозяйствующего субъекта, увеличение собственных его средств. Вместе с тем операции по приобретению и созданию нового имущества хозяйствующего субъекта не затрагивают фонд накопления. Фонд накопления может уменьшаться в случаях:

1) списания затрат, связанных с созданием нового имущества, но по установленному порядку не включаемых в первоначальную стоимость этого имущества <на подготовку эксплуатационных кадров для работы на вновь вводимом предприятии, передаваемых на строительство объектов в порядке долевого участия и др.);

2) распределения его между юридическими лицами-учредителями;

3) погашения убытка хозяйствующего субъекта, вы явленного по результатам работы за год.

Фонд потребления представляет собой источник средств хозяйствующего субъекта, зарезервированный для осуществления мероприятий по социальному развитию (кроме капитальных вложений) и материальному поощрению коллектива. В соответствии с инструкцией Госкомстата РФ от 13 октября 1992 г, № 6-3/124 «О составе средств, направляемых на потребление» в фонд потребления перечисляются следующие выплаты в денежной и натуральной формах:

суммы, начисленные на оплату труда (фонд оплаты труда);

доходы (дивиденды, проценты) по акциям членов трудового коллектива и вкладам членов трудового коллектива в имущество хозяйствующего субъекта, начисленные к выплате работникам;

сумма предоставленных хозяйствующим субъектом трудовых и социальных льгот, включая материальную помощь.

К трудовым и социальным льготам относятся:

оплата дополнительно предоставленных по коллективному договору (сверх предусмотренных законодательством) отпусков работникам, в том числе женщинам, воспитывающим детей;

надбавки к пенсиям, единовременные пособия уходящим на пенсию ветеранам труда;

оплата проездов членов семьи работника к месту использования отпуска и обратно (в соответствии с законодательством для предприятий, расположенных в районах Крайнего Севера, приравненных к ним местностях и в отдаленных районах Дальнего Востока);

стипендии студентам и учащимся, направленным хозяйствующим субъектом на обучение в высшие и средние специальные учебные заведения, выплачиваемые за счет средств хозяйствующего субъекта;

оплата путевок работникам и их детям на лечение, отдых,. экскурсии и путешествия за счет средств хозяйствующего субъекта;

компенсация удорожания стоимости питания в столовых, буфетах, профилакториях, предоставление его по льготным ценам или бесплатно работникам (кроме специального питания для отдельных категорий работников в случаях, предусмотренных законодательством), а также детям, находящимся в детских дошкольных учреждениях, санаториях, пионерских и оздоровительных лагерях;

компенсационные выплаты в связи с повышением цен, проводимые сверх размеров индексации доходов по решению Правительства РФ;

материальная помощь, в том числе материальная помощь работникам для первоначального взноса на кооперативно-индивидуальное строительство, на частичное погашение кредита, предоставленного на кооперативное и индивидуальное жилищное строительство;

расходы на погашение ссуд (включая беспроцентные), выданных работникам на улучшение жилищных условий, приобретение садовых домиков и обзаведение домашним хозяйством;

расходы по благоустройству садоводческих товариществ (строительство дорог, энерго- и водоснабжение, осушение и другие расходы общего характера), строительству гаражей;

расходы по возмещению ценовой разницы на продукцию (работы, услуги), предоставляемую работникам или отпускаемую подсобными хозяйствами для общественного питания хозяйствующего субъекта;

расходы по оплате услуг поликлиникам по договорам. заключенным с органами здравоохранения на предоставление своим работникам медицинской помощи, по содержанию детей в дошкольных учреждениях за счет средств хозяйствующего субъекта;

оплата жилья, квартирной платы, места в общежитии;

оплата проезда к месту работы транспортом общего пользования, специальными маршрутами, ведомственным транспортом (кроме расходов, включаемых в фонд оплаты труда);

командировочные расходы и компенсация за использование личных автомобилей для служебных поездок сверх установленных законодательством норм;

страховые платежи (взносы), уплачиваемые предприятиями по договорам личного и имущественного страхования, заключенным хозяйствующим субъектом в пользу своих работников;

другие льготы (оплата абонементов в группы здоровья, занятий в секциях, клубах, подписки на газеты и журналы, протезирования и т.п.).


Амортизационные отчисления.

Амортизационные отчисления являются устойчивым источником финансовых ресурсов. Амортизационные отчисления образуются в результате переноса стоимости основных фондов на стоимость продукта и в совокупности составляют амортизационный фонд. Расчет амортизационных отчислений производится на основе Положения о порядке начисления амортизационных отчислений по основным фондам в народном хозяйстве, утвержденного рядом ведомств СССР 29 декабря 1990 г., и Единых норм амортизационных отчислений на полное восстановление основных фондов народного хозяйства СССР, утвержденных постановлением Совета Министров СССР от 22 октября 1990 г. № 1072. Амортизационные отчисления производятся только до полного переноса балансовой стоимости фондов на себестоимость продукции (работ, услуг) и издержки обращения. Амортизационные отчисления могут начисляться равномерным или ускоренным методом. В Российской Федерации применяется главным образом равномерный метод начисления амортизации.

Амортизация основных средств начисляется: по всем группам основных средств, включая и незавершенное строительство или не оформленные актами приемки объекты строительства, находящиеся в эксплуатации у предприятий, которым эти объекты будут переданы; на капитальные затраты по улучшению земель, не связанные с созданием сооружений; на оборудование и транспортные средства, находящиеся в запасе, резерве, на складе и числящиеся на балансе хозяйствующего субъекта. Амортизация (износ) не начисляется по: земельным участкам, продуктивному скоту, буйволам, оленям; библиотечным фондам; фондам, переданным в установленном порядке на консервацию; фондам бюджетных организаций; сооружениям городского благоустройства, подведомственным местным органам власти и автомобильным дорогам общего пользования.

При равномерном методе амортизация начисляется по единым нормам амортизации, установленным в процентах к первоначальной стоимости основных средств. Нормы амортизации могут корректироваться в зависимости от отклонений от нормативных условий использования основных средств. Величина этих коэффициентов приведена в сборниках норм амортизации. По подвижному составу автомобильного транспорта (легковые и грузовые автомобили, автобусы) нормы амортизации устанавливаются в процентах к первоначальной стоимости на тысячу километров пробега.

Постановлением Совмина РСФСР от 18 июля 1991 г. № 406 «О мерах по поддержке и развитию малых предприятий в РСФСР» малым предприятиям предоставлено право списания в первый год эксплуатации (т.е. отнесение на себестоимость продукции с соответствующим снижением налогооблагаемои базы) в виде амортизационных отчислений до 50% первоначальной стоимости основных фондов со сроком службы свыше трех лет. Малым предприятиям разрешено также производить ускоренную амортизацию активной части производственных фондов. При ускоренной амортизации норма ее увеличивается в два раза. Некоторые ограничения по применению ускоренной амортизации приведены в Положении о порядке начисления амортизационных отчислений по основным фондам в народном хозяйстве, утвержденном рядом ведомств СССР 29 декабря 1990 г. В частности, указывается, что ускоренный метод исчисления амортизации предприятия может применяться в отношении тех основных фондов, которые используются для увеличения выпуска средств вычислительной техники, новых прогрессивных видов материалов, приборов и оборудования и пр.

В странах с развитой рыночной экономикой начисление ускоренной амортизации производится методом уменьшающегося остатка балансовой стоимости основных фондов или методом суммы чисел (метод дегрессивной амортизации). Амортизационные отчисления по методу уменьшающегося остатка определяются при помощи фиксированного (постоянного) процента от остаточной стоимости основных фондов. При этом норма амортизации в два раза превышает норму амортизации по равномерному методу. Если рассчитанные по методу уменьшающегося остатка годовые амортизационные отчисления последовательно отнести к первоначальной стоимости средств труда, то полученные таким образом нормы амортизации распределяются поопределенней регрессивной шкале.

Годовые амортизационные отчисления по данному методу на протяжении срока службы непрерывно уменьшаются. В своем итоге они полностью не возмещают амортизируемую стоимость основных фондов. Поэтому иногда применяют комбинацию метода уменьшающегося остатка и равномерного метода. Переход на равномерный метод амортизации происходит во второй половине срока службы основных фондов. Это позволяет полностью амортизировать первоначальную стоимость.

Метод суммы чисел также характеризуется постоянным понижением годовых амортизационных отчислений от начального, довольно высокого их уровня, но в отличие от метода уменьшающегося остатка обеспечивает полное возмещение балансовой стоимости основных фондов. Годовая норма амортизации по этому методу определяется путем деления числа лет, оставшихся до истечения срока службы основных фондов, на сумму чисел от единицы до числа, равного общей установленной продолжительности использования данного вида основных фондов.

Этот метод сложнее, чем метод уменьшающегося остатка. Однако он обеспечивает полное возмещение стоимости основных фондов.

Ускоренная амортизация позволяет в первую половину срока службы основных фондов отчислять в амортизационный фонд до двух третей их стоимости. Ускоренное начисление амортизационного фонда является гарантией против потерь от морального износа основных фондов, вызываемых неполным возмещением их стоимости. Остаточная стоимость основных фондов при методах ускоренной амортизации будет в любом году меньше, чем ее величина при равномерном методе отчислений.

Разница в остаточной стоимости основных фондов при равномерном методе амортизации по сравнению с ее величиной по ускоренным методам будет возрастать в первой половине срока их службы, а затем уменьшаться. В случае замены основных фондов по причине морального износа до окончания установленного срока их службы методы ускоренной амортизации обеспечивают сокращение потерь из-за недовозмещенной стоимости в большей мере, чем равномерный метод амортизации. Износ нематериальных активов начисляется ежемесячно по нормам амортизации к первоначальной стоимости нематериальных активов.



Кредиторская задолженность, постоянно находящаяся в распоряжении хозяйствующего субъекта.

Устойчивым источником финансовых ресурсов хозяйствующего субъекта является кредиторская задолженность, постоянно находящаяся в его распоряжении. Это прежде всего задолженность по заработной плате, отчисления во внебюджетные фонды, связанные с фондом оплаты труда» резерв предстоящих платежей и др. Образование задолженности по заработной плате вызвано тем, что между сроком ее начисления и днем выплаты имеется определенное количество дней за работу, в которые хозяйствующий субъект еще должен заплатить работникам. Резерв предстоящих платежей образуется за счет накопления средств, предназначенных на оплату предстоящих отпусков работников. Указанные средства не принадлежат хозяйствующему субъекту или имеют целевое назначение. Однако они постоянно находятся у хозяйствующего субъекта, который распоряжается ими по своему усмотрению до момента погашения данной задолженности.

Средства, полученные от продажи ценных бумаг.

Ценные бумаги представляют собой денежные документы. Они могут существовать в форме обособленных документов или записей на счетах. К ним относятся акции, облигации, векселя, залоговые свидетельства, страховой полис и др. Содержание ценных бумаг и процесс их обращения рассматриваются в разделе «Ценные бумаги».

Паевой взнос.

Пай, или паевой взнос, представляет собой сумму денежного вклада, уплачиваемую юридическим или физическим лицом при вступлении в совместное предпринимательство. Паевой взнос обязателен для вступления в товарищество с ограниченной ответственностью, смешанное предприятие, совместное российско-иностранное предприятие. Паевой взнос часто делается и при вступлении в кооператив. Он вносится: денежными средствами; путем передачи в собственность хозяйствующего субъекта имущества и других материальных ценностей, прав пользования землей, водой и другими природными ресурсами, имущественных прав (в том числе на использование изобретений, «ноу-хау»); путем предоставления имущества в пользование хозяйствующего субъекта без возмещения в течение определенного времени расходов владельца (расходов на содержание, ремонт, амортизацию здания, помещения, оборудования, инструмента, транспорта); путем отчислений от заработной платы работников в течение определенного периода времени.

«Ноу-хау» (англ. know-how - знаю как) - комплекс технических знаний и коммерческих секретов. «Ноу-хау» технического характера включает:

опытные незарегистрированные образцы изделий, машины и аппараты, отдельные детали, инструменты, приспособления для обработки и пр.;

техническую документацию - формулы, расчеты, планы, чертежи, результаты опытов, перечень и содержание проведенных научно-исследовательских работ и их результаты; расчеты применительно к данному производству или технологии: данные о качестве материалов;

учебные планы для подготовки персонала;

инструкции, содержащие данные о конструкции, изготовлении или использовании продукта; производственный опыт, описание технологий; практические указания по дизайну; технические рецепты, данные по планированию и управлению производством;

знания и навыки в области бухгалтерской, статистической и финансовой отчетности, правовой и экономической работы;

знание таможенных и торговых правил и др. К «ноу-хау» коммерческого характера относятся:

адресные банки данных;

картотеки клиентов;

картотеки поставщиков;

данные об организации и эффективности производства, объеме выпуска продукции;

данные по организации сбыта и распространения продукции;

методы и формы рекламы;

данные об обучении персонала и др.

В отличие от секретов производства «ноу-хау» не патентуется, поскольку в значительной части состоит из определенных приемов, навыков и т.п. «Ноу-хау» определенного производственного процесса является собственностью того или иного юридического (или физического) лица и соответственно становится предметом купли-продажи. Как правило, «ноу-хау» в качестве товара сопутствует продаже патентов и лицензий, являясь как бы продолжением (инструкцией) к ним, но может реализоваться и самостоятельно. Приобретение «ноу-хау» совместно с покупкой лицензии облегчает и удешевляет налаживание производства, обеспечивает более полную передачу секретов производства.

Продажа «ноу-хау» имеет особенности. Для оценки «ноу-хау» покупатель (будущий пользователь) должен хотя бы частично ознакомиться с его существом; при этом владелец рискует потерять монополию на «ноу-хау», не продав его. В этом случае владелец передает для ознакомления сведения, которые не защищены патентом, исключая ключевые моменты, которые дали бы возможность использования «ноу-хау» самостоятельно. Если это невозможно по какой-либо причине, сторонам рекомендуется заключать предварительное соглашение на предпродажное ознакомление с «ноу-хау». В этом соглашении оговариваются конфиденциальность информации и ответственность в случае использования «ноу-хау» без его приобретения. При составлении соглашения на передачу «ноу-хау» стороны должны определить его содержание и полезность (сравнивая по возможности с аналогами), обязательства по передаче и эксплуатации, гарантии по достижению эффекта. Здесь владельцу выгодней описать все случаи применения «ноу-хау», а пользователю «сузить» его содержание, чтобы в будущем не платить владельцу вознаграждение за возможную дальнейшую его доработку.

При определении цены «ноу-хау» необходимо помнить, что она окупится будущей прибылью, которую получит пользователь; в противном случае у него будет меньшая прибыль или не будет ее вообще. Задача упростится, если владелец выполнит технико-экономический расчет для проекта: с «ноу-хау» и без «ноу-хау». В мировой практике цена «ноу-хау» составляет 5% от будущей прибыли, но есть случаи, когда она достигает 20%. При определении цены владелец устанавливает, какие затраты пользователь может понести при самостоятельной разработке «ноу-хау», а также минимально допустимую цену, ниже которой продажа нецелесообразна.

Существует несколько способов оплаты «ноу-хау». Основные из них:

1) ройялти - постепенные выплаты за «ноу-хау» пропорционально определенным показателям в ходе его использования. Ройялти обычно начисляется с привязкой к показателям роста прибыли или роста выпуска продукции и т.п.;

2) паушальный платеж - единовременный, оговоренный заранее платеж. Паушальные платежи используются, когда сложно спрогнозировать эффект действия «ноу-хау» или стоимость лицензии невысокая. Паушальные платежи чаще применяются во внепроизводственной сфере (управление, финансовая отчетность, правовые вопросы);

3) «кост плас» - выплаты за дополнительные услуги по согласованным расценкам сверх оговоренной цены (паушальный платеж).

Могут применяться также смешанные формы платежей.

Инвестиционный взнос.

Инвестиционный взнос представляет инструмент самокредитования деятельности хозяйствующего субъекта. Инвестиционный взнос - это денежный вклад работника в развитие данного хозяйствующего субъекта; который вкладчику начисляет процент в размере и в сроки, определенные договором или положением об инвестиционном взносе.

Взнос в фонд по доверию.

В хозяйствующем субъекте может создаваться фонд по доверию. Фонд по доверию состоит из добровольных взносов работников и предназначен для финансирования деятельности, не предусмотренной финансовым планом, но представляющей интерес для отдельной группы работников или подразделения хозяйствующего субъекта.

Кредит и заем.

Кредит - это предоставление в долг денег (ссуда) или товаров. Кредиты бывают: банковский, коммерческий, инвестиционный налоговый.

Банковский кредит - ссуда, выданная банком или кредитным учреждением на условиях срочности, возвратности, платности. Ссуда предоставляется хозяйствующему субъекту на определенное время с обязательным возвратом в установленный срок и с уплатой процентов. В зависимости от срока кредитования банковские кредиты подразделяются на краткосрочные и долгосрочные. Краткосрочные кредиты выдаются на срок до одного года, долгосрочные - на срок свыше одного года. В зависимости от цели кредитования банковские кредиты подразделяются на кредиты, выдаваемые на финансирование оборотных средств (как правило, краткосрочные кредиты), и на кредиты, предоставляемые на финансирование капиталовложений (преимущественно долгосрочные кредиты). Кредиты могут выдаваться в рублях и в валюте. Плата за кредит взимается по ставкам, сложившимся на денежном рынке по краткосрочным кредитам и на рынке капиталов - по долгосрочным кредитам. Проценты, уплаченные по кредитам в соответствии с действующими законами, могут относиться либо на себестоимость продукции, либо на балансовую прибыль, либо на чистую прибыль.

Коммерческий кредит-отсрочка платежей одного хозяйствующего субъекта другому. Коммерческие кредиты предоставляются хозяйствующему субъекту поставщиками продукции (работ, услуг) в форме вексельного кредита, фирменного кредита или открытого счета, а покупателем поставщику - в форме аванса.

Под инвестиционным налоговым кредитом понимается отсрочка налогового платежа, предоставляемая органами государственной власти или налоговыми органами. Порядок и условия выдачи этого кредита определены Законом РСФСР «Об инвестиционном налоговом кредите». Законом предусматривается отсрочка налоговых платежей для двух категорий предприятий:

малых предприятий при закупке и вводе в действие определенных видов оборудования;

приватизируемых предприятий (при некоторых ограничениях) по кредиту для выкупа имущества предприятия.

Применение этого закона регламентируется инструкцией Государственной налоговой службы РФ от 28 апреля 1992 г. № 12 «Об инвестиционном налоговом кредите» с последующими изменениями и дополнениями к ней (например, изменения ГНС РФ от 27 августа 1992 г., зарегистрированные Минюстом РФ, № 11-12, 1992 г.). Для получения налогового кредита предприятия заключают кредитное соглашение с налоговым органом по месту регистрации предприятия. При этом налоговый орган не вправе требовать от предприятия:

1) начала возврата кредита ранее двух лет с даты подписания соглашения, а также погашения кредита в срок менее пяти лет;

2) установления процентов на сумму взятого налогового кредита свыше сложного процента-инфляции, признаваемого в качестве официального индекса инфляции Правительством РФ, определяемого для периода кредитного соглашения.

В соответствии с этим законом малые предприятия имеют право уменьшать сумму налогового платежа на 10% от цен:

закупленного и введенного в действие оборудования;

проведения научно-исследовательской работы;

защиты окружающей среды от загрязнения отходами и т.п.

Налоговые органы могут и увеличить данный процент (по согласованию с финансовыми органами).

Ценой оборудования считается цена, по которой оно было приобретено, а при бартерных (товарообменных) операциях - рыночная (биржевая) цена на это оборудование на момент совершения сделки.

Приватизированное предприятие имеет право на получение налогового кредита в размере платежей по процентам, начисляемым на сумму целевого кредита, предоставленного коммерческим банком товариществу, образованному членами коллектива, для выкупа всего или части имущества этого предприятия. В такое товарищество должно входить более половины от общего числа работников этого предприятия. Приватизированным предприятиям налоговый кредит предоставляется путем уменьшения суммы налога на имущество на сумму, исчисленную по процентам за кредит, полученный указанным выше товариществом. При этом исчисленная сумма не должна уменьшать сумму налогового платежа более чем на 50%.

Хозяйствующий субъект кроме кредитов банков может привлекать средства, взятие взаймы у других предприятий и организаций (заимодавцев). Такие кредиты называются займами. Займы также бывают краткосрочные и долгосрочные.

Характерной чертой рынка денежных ресурсов 1993 г. является краткосрочность получаемых кредитов и депозитов. Банки и заимодавцы не могут предоставить средства на сроки, выходящие за пределы квартала, поскольку темпы инфляции опережают темпы роста процентов за кредит, и вынуждены отдавать предпочтение заемщикам, которые берут кредит на 2-3 недели или на 1-3 месяца, но под высокие процентные ставки (свыше 200% годовых), что естественно в условиях гиперинфляции.

Другие поступления денежных средств.

К источникам финансовых ресурсов относятся также поступления денежных средств за счет пожертвований, благотворительных взносов (меценатство), страховых взносов, от продажи заложенного имущества должника, спонсорских взносов и т.п. Спонсор - юридическое или физическое лицо, финансирующее какое-либо мероприятие. Спонсорство - это двухсторонний процесс. Хозяйствующий субъект получает необходимые ему финансовые ресурсы, а спонсор - определенные выгоды в виде поднятия его имиджа и престижа, рекламы, приобретения квалифицированных специалистов, а также в форме прямого дохода (прибыли) от финансируемого мероприятия.

Инвестирование.

Финансовые ресурсы используются предприятием для финансирования текущих расходов и инвестиций. Инвестиции представляют собой применение финансовых ресурсов в форме долгосрочных вложений капитала (капиталовложений), Инвестиции осуществляют юридические или физические лица, которые по отношению к степени коммерческого риска подразделяются на инвесторов, предпринимателей, спекулянтов, игроков. Инвестор - юридическое или физическое лицо, которое при вложении капитала, большей частью чужого, думает прежде всего о минимизации риска. Инвестор - посредник в финансировании капиталовложений. Предприниматель - это тот, кто вкладывает свой собственный капитал при определенном риске. Спекулянт готов идти на определенный, заранее рассчитанный риск; игрок - на любой риск. Инвестиции бывают рисковые, прямые, портфельные, аннуитет.

Рисковые инвестиции (венчурный капитал).

Рисковые инвестиции, или венчурный капитал, - это термин, применяемый для обозначения рискованного капиталовложения. Венчурный капитал представляет собой инвестиции в форме выпуска новых акций, производимые в новых сферах деятельности, связанных с большим риском. Венчурный капитал инвестируется в не связанные между собой проекты в расчете на быструю окупаемость вложенных средств. Капиталовложения, как правило, осуществляются путем приобретения части акций предприятия-клиента или предоставления ему ссуд, в том числе с правом конверсии последних в акции. Рисковое вложение капитала обусловлено необходимостью финансирования мелких инновационных фирм в областях новых технологий. Рисковый капитал сочетает в себе различные формы приложения капитала: ссудного, акционерного, предпринимательского. Он выступает посредником в учредительстве стартовых наукоемких фирм, так называемых венчуров.

За рубежом обычно создаются независимые компании рискового капитала, которые привлекают средства других инвесторов и создают фонд венчурного капитала. Этот фонд имеет форму партнерства, в которой фирма-организатор выступает как главный партнер, вносит, как правило, 1% капитала, но несет полную ответственность за управление фондом. Собрав целевую сумму, фирма венчурного капитала закрывает подписку на фонд, переходя к его инвестированию. Разместив один фонд, фирма обычно предлагает подписку на второй. В основном фирмы управляют несколькими фондами, находящимися на разных стадиях развития. Это служит средством, во-первых, аккумуляции финансовых ресурсов, во-вторых, реализации основного принципа рискового инвестирования - разрешения и распределения риска.

Специализируясь на финансировании проектов с высокой степенью неопределенности результата» фирмы венчурного капитала предоставляют инвестиции не в форме ссуды, а в обмен на большую часть акционерного капитала создаваемого венчура. Этим предопределена и основная форма дохода на венчурный капитал - учредительская прибыль, реализуемая и основателями стартовых компаний, и финансирующими их фондами-партнерами лишь через 5 лет, когда акции венчура начнут котироваться на фондовом рынке. С установленного периода (обычно 10 лет) фонд распускается. Акции компаний, вышедших на фондовый рынок, распределяются между партнерами.

Прямые инвестиции.

Прямые инвестиции представляют собой вложения в уставный капитал хозяйствующего субъекта с целью извлечения дохода и получения прав на участие в управлении данным хозяйствующим субъектом.

Портфельные инвестиции.

Портфельные инвестиции связаны с формированием портфеля и представляют собой приобретение ценных бумаг и других активов. Экономисты используют концептуальное понятие для обозначения совокупности активов, составляющих богатство отдельного индивида. Портфель -совокупность собранных воедино различных инвестиционных ценностей, служащих инструментом для достижения конкретной инвестиционной цели вкладчика. В портфель могут входить ценные бумаги одного типа (акции) или различные инвестиционные ценности (акции, облигации, сберегательные и депозитные сертификаты, залоговые свидетельства, страховой полис и др.). Формируя портфель, инвестор исходит из своих «портфельных соображений». «Портфельные соображения» - это желание владельца средств иметь их в такой форме и в таком месте, чтобы они были безопасными, ликвидными и высокодоходными.

Принципами формирования инвестиционного портфеля являются безопасность и доходность вложений, их рост, ликвидность вложений. Под безопасностью понимаются неуязвимость инвестиций от потрясений на рынке инвестиционного капитала и стабильность получения дохода. Безопасность обычно достигается в ущерб доходности и росту вложений. Наращивать вложения могут только держатели акций. Под ликвидностью любого финансового ресурса подразумевается способность его участвовать в немедленном приобретении товара (работ, услуг). Так, наличные деньги обладают большей ликвидностью, чем безналичные. Набор мелких купюр имеет большую ликвидность, чем набор крупных купюр. Ликвидность инвестиционных ценностей - это их способность быстро и без потерь в цене превращаться в наличные деньги. Наиболее низкой ликвидностью обладает недвижимость.

Ни одна из инвестиционных ценностей не обладает всеми перечисленными выше свойствами. Поэтому неизбежен компромисс. Если ценная бумага надежна, то доходность будет низкой, так как те, кто предпочитает надежность, будут предлагать высокую цену. Главная цель при формировании портфеля состоит в достижении наиболее оптимального сочетания между риском и доходом для инвестора. Иными словами, соответствующий набор инвестиционных инструментов призван снизить риск потерь вкладчика до минимума и одновременно увеличить его доход до максимума.

Методом снижения риска серьезных потерь служит диверсификация портфеля, т.е. приобретение определенного числа различных ценных бумаг. Риск снижается, когда капитал распределяется между множеством разных ценных бумаг. Диверсификация уменьшает риск за счет того, что возможные невысокие доходы по одним ценным бумагам будут компенсироваться высокими доходами по другим бумагам. Минимизация риска достигается за счет включения в портфель ценных бумаг широкого круга отраслей, не связанных тесно между собой, чтобы избежать синхронности циклических колебаний их деловой активности. Оптимальная величина - от 8 до 20 различнь7х видов ценных бумаг.

Рассматривая вопрос о создании портфеля, инвестор должен определить для себя параметры, которыми он будет руководствоваться.

1. Выбрать оптимальный тип портфеля. В этом случае возможны два типа портфеля:

а) портфель, ориентированный на преимущественное получение дохода за счет процентов и дивидендов;

б) портфель, направленный на преимущественный прирост курсовой стой мости входящих в него инвестиционных ценностей.

2. Оценить приемлемое для себя сочетание риска и дохода портфеля и соответственно определить удельный вес портфеля ценных бумаг с различными уровнями риска и дохода. Эта задача вытекает из общего принципа, который действует на фондовом рынке: чем более высокий потенциальный риск несет ценная бумага, тем более высокий потенциальный доход она должна иметь, и, наоборот, чем вернее доход, тем ниже ставка дохода. Данная задача решается на основе анализа обращения ценных бумаг на фондовом рынке: в основном приобретаются ценные бумаги известных акционерных обществ, имеющих хорошие финансовые показатели, и частности размер уставного капитала.

3. Определить первоначальный состав портфеля. В зависимости от инвестиционных целей вкладчика возможно формирование портфеля, предлагающего больший или меньший риск. Исходя из этого инвестор может быть агрессивным или консервативным. Агрессивный инвестор - инвестор, склонный к высокой степени риска инвестиционной деятельности он делает акцент на приобретение акций. Консервативный инвестор - инвестор, склонный к меньшей степени риска. Он приобретает в основном облигации и краткосрочные ценные бумаги. (Структура портфелей разных инвесторов показана в табл. 1.)

Табл. 1. Структура портфелей разных инвесторов.

4. Выбрать схему дальнейшего управления портфелем. При этом возможны следующие варианты.

Первый вариант. Каждому виду ценной бумаги отводится определенный фиксированный вес в общей корзине, который остается постоянным в течение последнего времени. В связи с тем, что на фондовом рынке происходят колебания курсовой стоимости ценных бумаг, необходимо периодически пересматривать состав портфеля таким образом, чтобы сохранить выбранные соотношения различных инвестиционных ценностей.

Второй вариант. Инвестор придерживается гибкой шкалы весов ценных бумаг в общей корзине. Первоначально портфель формируется исходя из определенных весовых соотношений между ценностями. В дальнейшем они пересматриваются в зависимости от результатов анализа финансовой ситуации на рынке и ожидаемых изменений конъюнктуры спроса.

Третий вариант. Инвестор активно использует фьючерсные контракты с индексами для изменения состава портфеля. Фьючерс, или фьючерсный контракт, - это двухсторонний договор, по которому покупатель обязуется принять, а продавец поставить указанное в контракте количество продукции по цене, установленной при заключении сделки на определенную будущую дату. Использование фьючерсов удобно при управлении большими портфелями. Они применяются прежде всего институционными инвесторами. Например, финансовый менеджер пришел к выводу, что необходимо увеличить в портфеле долю облигаций. Тогда он продает фьючерсный индексный контракт с акциями и покупает фьючерсный индексный контракт с облигациями.

С течением времени могут меняться инвестиционные цели вкладчика, что ведет к изменению состава портфеля. Пересмотр портфеля сводится к определению соотношения доходности и риска входящих в него бумаг. По результатам анализа принимается решение о возможной продаже какой-либо инвестиционной ценности. Ценная бумага, как правило, продается, если:

она не принесла ожидаемый доход и нет надежды на его рост в будущем;

она выполнила возложенную на нее функцию;

появились более эффективные пути использования финансовых средств.

При покупке акций и облигаций одного акционерного общества инвестору следует исходить из принципа финансового левериджа. Финансовый лсверидж (англ. leverage -средства для достижения цели) представляет собой соотношение между облигациями и привилегированными акциями, с одной стороны, и обыкновенными акциями - с другой.

Л = ------------------- ,

                  А2

где Л - уровень левериджа;

О - облигации, руб.;

А1 - привилегированные акции, руб.;

А2 - обыкновенные акции, руб.

Финансовый леверидж является показателем финансовой устойчивости акционерного общества, что отражается и на доходности портфельных инвестиций. Высокий уровень левериджа - явление опасное, так как ведет к финансовой неустойчивости.

Аннуитет.

Аннуитет (нем. anriuitat - ежегодный платеж) - инвестиции, приносящие вкладчику определенный доход через регулярные промежутки времени, обычно после выхода на пенсию. В основном это вложение средств в страховые и пенсионные фонды. Страховые компании и пенсионные фонды выпускают долговые обязательства, которые их владельцы хотят использовать на покрытие непредвиденных расходов в будущем. Страхование жизни проводится на случай преждевременной смерти для того, чтобы обеспечить финансовую безопасность лиц, зависящих от страхуемого материально. Пенсионные фонды обеспечивают своих клиентов денежными средствами на период после выхода на пенсию. Страховые компании при страховании жизни могут предложить получателю денег по страховому полису единовременную выплату или аннуитет.

Инфляция и дефляция.

Инфляция - обесценение бумажных денег и безналичных денежных средств, не разменных на золото. Инфляцию можно определить как переполнение каналов денежного обращения относительно товарной массы, что проявляется в росте цен. Инфляционные процессы в мире происходят постоянно. Если уровень инфляции составляет 2-3% в год, то ее обычно называют «мягкой» и она не требует каких-либо экстренных мер. Высокие темпы инфляции (10 и более процентов в год) свидетельствуют о больной экономике.

Дефляция связана с падением уровня цен. Небольшие темпы дефляции - большая радость для потребителей, но для экономики в целом появление дефляции явление нежелательное, так как ома ведет к экономическому спаду, резкому ухудшению экономических условий предпринимательства и в конечном счете к стагнации в экономике страны, т.е. к экономическому кризису.

Стагфляция - состояние экономики страны, характеризующее сочетание одновременно протекающих процессов стагнации в экономическом росте и инфляции.

Инфляция очень болезненна для кредиторов и облегчает жизнь заемщиков. Заемщики в общем случае выигрывают от неожиданной инфляции, так как они выплачивают долги обесценивающимися деньгами.

Пример. Заемщик взял кредит 10 тыс. руб. на год. Через год при уровне инфляции 40% возвращаемые им деньги 10 тыс. руб. по покупательной способности соответствуют 6 тыс. руб. Иначе говоря, дополнительный выигрыш заемщика от обесценения денег составляет 4 тыс. руб.

Непредсказуемая инфляция оказывается благоприятной для бизнеса. Неся потери во время инфляции, продавцы получают дополнительные доходы за нее. За время, проходящее между заказом товаров и их фактической продажей, цены возрастают, принося дополнительную прибыль продавцу. Таким образом, при непредсказуемой инфляции одни выигрывают, другие проигрывают. Если инфляция полностью предсказуема, проигравших и выигравших может не быть. Величина ожидаемой инфляции в этом случае заранее закладывается в размеры процентов на авансируемый капитал. Без учета инфляции обычно речь идет о 5%. В настоящее время кредиторы научились учитывать в условиях предоставления займов величину инфляции, т.е. «ожидать» ее. Величина инфляции добавляется к обычному уровню процентов за кредит, которые бы кредитор назначил, если бы не ожидал инфляции. Наконец, эта величина инфляции предусматривается при индексации доходов, заработной платы.

Дисконтирование капитала и дохода.

Финансовые ресурсы, материальную основу которых составляют деньги, имеют временную ценность. Временная ценность финансовых ресурсов может рассматриваться в двух аспектах.

Первый аспект связан с покупательной способностью денег. Денежные средства в данный момент и через определенный промежуток времени при равной номинальной стоимости имеют совершенно разную покупательную способность. Так, 1000 руб. через какое-то время при уровне инфляции 60% будут иметь покупательную способность всего лишь 400 руб. При современном состоянии экономики и уровне инфляции денежные средства, не вложенные в инвестиционную деятельность или на хранение в банк, очень быстро обесцениваются.

2. Управление активами.

Состав активов торгового предприятия и принципы их формирования.

Для осуществления хозяйственной деятельности каждое торговое предприятие должно располагать определенным имуществом, принадлежащим ему на правах собственности. Все виды такого имущества в совокупности называются активами торгового предприятия.

В зависимости от характера участия в хозяйственном процессе и скорости оборота все имущественные ценности торгового предприятия подразделяются на два основных вида: 1) оборотные активы; 2) внеоборотные активы.

Оборотные активы (или оборотный капитал) представляют собой совокупность имущественных ценностей торгового предприятия, обслуживающих текущий хозяйственный процесс и полностью потребляемых в течение одного торгово-производственного цикла. В нашей практике учета к. ним относят имущественные ценности всех видов со сроком использования до одного года и стоимостью до 15 необлагаемых налогом минимумов доходов граждан.

Внеоборотные активы (или основной капитал) представляют собой совокупность имущественных ценностей торгового предприятия, многократно участвующих в процессе его хозяйственной деятельности и переносящих на издержки обращения свою использованную стоимость частями. В нашей практике учета к ним относят имущественные ценности всех видов со сроком использования более одного года и стоимостью свыше 15 необлагаемых налогом минимумов доходов граждан.

Как оборотные, так и внеоборотные активы торгового предприятия подразделяются на отдельные виды (рис. 6).

Рис. 6. Состав активов торгового предприятия в разрере отдельных их видов.

Так в составе оборотных активов торгового предприятия выделяют следующие их виды:

1. Запасы товаров. К ним относятся товарные запасы всех видов, предназначенные для реализации. В составе баланса они отражаются как по покупной (в ценах закупки), так и по продажной (в ценах возможной реализации) стоимости.

2. Запасы материалов, малоценных и быстроизнашивающихся предметов. В состав материалов включаются разнообразные их виды, предназначенные для ремонта; упаковочные материалы. В состав малоценных и быстроизнашивающихся предметов входят средства труда со сроком эксплуатации до одного года и стоимостью до 15 необлагаемых налогом минимумов доходов граждан.

3. Дебиторская задолженность (расчеты с дебиторами). К ней относится задолженность юридических и физических лиц торговому предприятию за товары и других видов.

4. Денежные активы. К ним относятся денежные средства торгового предприятия в кассе, на расчетном и валютном его счетах и в других формах.

5. Краткосрочные финансовые вложения. В их состав входят вложения средств предприятия в различные ценные бумаги, на депозитные счета в банках и т.п. на срок менее одного года. По своему экономическому содержанию они представляют собой форму временного использования свободных денежных активов торгового предприятия с целью получения доходов по ним в краткосрочном периоде.

6. Прочие виды оборотных активов. К ним относятся расходы будущих периодов (затраты, произведенные в данном отчетном периоде, но которые будут отнесены на издержки обращения в будущих отчетных периодах) и некоторые другие их виды.

В составе внеоборотных активов торгового предприятия выделяют такие их виды:

1. Основные средства. В их состав входят принадлежащие торговому предприятию средства труда в форме зданий, помещений, машин, механизмов, оборудования и других со сроком службы более одного года и стоимостью свыше 15 необлагаемых налогом минимумов доходов граждан.

1. Нематериальные активы. К ним относятся приобретенные торговым предприятием права пользования товарными знаками, патентами, лицензиями, «ноу-хау», авторскими правами и другие аналогичные имущественные права.

3. Незавершенные капитальные вложения. К ним относятся незавершенные реальные инвестиции торгового предприятия в новое строительство, реконструкцию помещений и другие реальные объекты.

4. Долгосрочные финансовые вложения. К ним относятся долгосрочные (на срок более одного года) финансовые инвестиции торгового предприятия в уставные фонды совместных предприятий, в разнообразные фондовые и денежные инструменты (акции, долгосрочные облигации, долгосрочные депозитные вклады и т.п.).

5. Прочие виды внеоборотных активов. В их состав входят оборудование, предназначенное к установке, расчеты с участниками и некоторые другие их виды.

Формирование активов торгового предприятия связано с тремя основными этапами его развития: 1) созданием нового предприятия: 2) реконструкцией и модернизацией действующего предприятия; 3) созданием новых структурных единиц (магазинов, филиалов и т.п.) действующего предприятия. Второй и третий этапы формирования активов представляют собой формы инвестиционной деятельности предприятия.

Определение потребности в отдельных видах активов нового торгового предприятия осуществляется в процессе разработки бизнес-плана его проекта. При определении этой потребности необходимо учесть, что состав активов вновь создаваемого предприятия торговли имеет ряд отличительных особенностей:

а) в составе оборотных активов на этой стадии полностью отсутствует дебиторская задолженность в связи с тем, что торговая деятельность еще не начиналась. Кроме того, до минимума сведен размер краткосрочных финансовых вложений (они включаются в состав активов только в том случае, если взнос учредителей в уставной фонд внесен в форме отдельных фондовых или денежных инструментов);

б) в составе внеоборотных активов на этой стадии практически полностью отсутствуют нематериальные активы, незавершенные капитальные вложения и долгосрочные финансовые вложения (они формируются в процессе последующей инвестиционной деятельности торгового предприятия).

С учетом изложенного, расчет потребности в активах нового торгового предприятия осуществляется в разрезе следующих их видов: а) основные средства; 6) запасы товаров; в) запасы материалов, малоценного и быстроизнашивающегося инвентаря; г) денежные активы.

Потребность в основных средствах рассчитывается дифференцирование в разрезе следующих их видов: а) здания, помещения и сооружения; б) машины и оборудование: в) прочие виды основных средств. В основу расчета должны быть положены следующие показатели: 1) планируемый объем и состав реализации товаров; 2) используемые технологии товародвижения и методы продажи товаров; 3) эксплуатационная производительность отдельных видов машин, механизмов и оборудования; 4) рыночная стоимость отдельных видов основных средств; 5) стоимость установки машин, механизмов и оборудования. Принципиальная формула расчета потребности в отдельных видах оборудования (машин, механизмов) имеет следующий вид:

                Рп х Се

Поб = ----------------- + У,

                   Прэ

где Поб - потребность в оборудовании (в стоимостном выражении);

Рп - планируемый объем реализации товаров;

ПРэ - эксплуатационная производительность рассматриваемого вида оборудования (выраженная в стоимостном объеме товаров);

Се - рыночная стоимость единицы рассматриваемого вида оборудования;

У - стоимость установки данного вида оборудования.

Арендуемые виды основных средств из расчетной потребности исключаются.

Потребность в запасах товаров определяется путем умножения однодневного объема реализации на норму запаса в днях. Для усредненных расчетов эта норма на первоначальном этапе деятельности торгового предприятия принимается в 60 дней.

Потребность в запасах материалов, малоценных и быстроизнашивающихся предметов устанавливается методом прямого счета по отдельным их разновидностям с учетом особенностей создаваемого торгового предприятия.

Потребность в денежных активах основывается на определении предстоящего их расхода на оплату труда персонала (включая отчисления во внебюджетные фонды), на авансовые налоговые платежи, на рекламу, коммунальные услуги и другие. В практике формирования денежных активов вновь создаваемых предприятий торговли потребность в них определяется в разрезе перечисленных видов платежей на предстоящие три месяца, что обеспечивает достаточный запас платежеспособности на первом этапе их функционирования.

По результатам проведенных расчетов определяется общая потребность в оборотных и внеоборотных активах вновь создаваемого торгового предприятия.

Одной из задач торгового менеджмента, решаемых в процессе формирования активов нового торгового предприятия, является оптимизация соотношения оборотных и внеоборотных активов, формирующая основы будущего эффективного их использования в целом. В процессе оптимизации состава активов в разрезе перечисленных основных их групп следует учитывать финансовые особенности их функционирования.

Оборотные активы характеризуются следующими положительными особенностями.

а) высокой ликвидностью; часть их находится в виде готовых средств платежа (денежные активы);

б) высокой степенью структурной трансформации - они легко могут быть преобразованы из одного вида в другой при регулировании товарного и денежного потока на предприятии;

в) легкость управления при эффективном торговом менеджменте скорость их оборота может быть повышена;

г) большей приспособляемостью к изменениям конъюнктуры потребительского и финансового рынков - они легче поддаются изменениям в процессе товарной или региональной диверсификации деятельности торгового предприятия.

Вместе с тем им присущи следующие недостатки:

а) часть оборотных активов, находящаяся в денежной форме, в значительной мере подвержена потере стоимости в процессе инфляции;

б) временно свободные денежные активы генерируют меньшую прибыль в сравнении с временно свободными внеоборотными активами, а излишние запасы товаров не только не генерируют прибыль, но вызывают дополнительные издержки обращения по их хранению;

в) запасы товаров в процессе их нахождения в магазине подвержены постоянным потерям в связи с естественной убылью;

г) значительная часть оборотных активов подвержена финансовому риску потерь в связи с недобросовестностью партнеров, покупателей, а иногда и персонала.

Внеоборотные активы характеризуются следующими положительными особенностями:

а) они практически не подвержены действию инфляции, а следовательно лучше защищены от нее;

б) им присущ меньший финансовый риск потерь в процессе хозяйственной деятельности торгового предприятия; они пракгически защищены от недобросовестных действий партнеров по хозяйственным операциям;

в) эти активы способны генерировать стабильную прибыль при неблагоприятной торговой конъюнктуре - при нецелесообразности их использования в торгово-технологическом процессе предприятия они могут быть переданы в аренду другим хозяйствующим субъектам;

г) они способствуют предотвращению (или существенному снижению) потерь товаров и других материальных оборотных активов в процессе их хранения;

д) им присущи большие резервы существенного расширения объема товарооборота в периоды подъема конъюнктуры потребительского рынка.

Вместе с тем, внеоборотные активы в процессе их хозяйственного использования имеют ряд недостатка»:

а) они подвержены моральному износу (особенно активная часть основных средств), в связи с чем, даже будучи временно выведенными из эксплуатации, эти виды активов теряют свою стоимость;

б) эти активы тяжело поддаются финансовому управлению, т.к. слабо изменчивы в структуре в коротком периоде времени;

в) в подавляющей части они относятся к группе неликвидных активов (в коротком периоде времени) и не могут служить средством обеспечения потока платежей при снижении уровня платежеспособности торгового предприятия и угрозе его банкротства.

Оптимизация соотношения оборотных и внеоборотных активов должна осуществляться с учетом форм товарной специализации предприятия, размера его товарных запасов, применяемых методов продажи товаров, обеспечения достаточной ликвидности активов и платежеспособности предприятия, снижения уровня его хозяйственных рисков. При неблагоприятной конъюнктуре потребительского рынка в первую очередь снижается потребность во внеоборотных активах, а в составе оборотных активов - в запасах товаров (в связи с замедлением их оборачиваемости). Свободные денежные активы используются в этом периоде в различных формах финансовых инвестиций. При благоприятной конъюнктуре наращение отдельных видов активов торгового предприятия осуществляется в обратном порядке (от запасов товаров к внеоборотным активам).

Управление оборотными активами.

На предприятиях торговли оборотные активы составляют подавляющую долю совокупных активов (на отдельных предприятиях торговли их удельный вес доходит до 80-90%). Это определяет высокую роль и сложность задач управления оборотными активами на предприятиях торговли.

Процесс управления оборотными активами на предприятиях торговли включает следующие основные этапы (рис. 7).

Рис. 7. Содержание основных этапов процесса управления оборотными активами на торговом предприятии.

1. Анализ оборотных активов. Целью этого анализа является выявление тенденций динамики общего их объема и состава, а также изучение эффективности их использования.

На первом этапе анализа рассматривается динамика общего объема оборотных активов торгового предприятия - темпы изменения общей суммы оборотных активов в сопоставлении с темпами изменения объема реализации товаров; удельного веса оборотных активов в общей сумме активов предприятия.

На втором этапе анализа рассматривается динамика состава оборотных активов торгового предприятия в разрезе следующих их видов: а) средства, авансированные в товарные запасы; б) средства, отвлеченные в дебиторскую задолженность; в) денежные средства; г) прочие виды оборотных активов. В процессе этого анализа рассчитываются и изучаются темпы изменения их суммы, а также удельный вес отдельных видов оборотных активов в общей их сумме. Анализ состава оборотных активов торгового предприятия по отдельным их видам позволяет оценить уровень их ликвидности.

На третьем этапе анализа изучается эффективность использования оборотных активов торгового предприятия. Эта эффективность характеризуется тремя важнейшими показателями - коэффициентом оборачиваемости оборотных активов; периодом оборота оборотных активов; уровнем рентабельности оборотных активов.

Коэффициент оборачиваемости оборотных активов определяется по следующей формуле:

                   Р

Кооа = -------------,

                 ОА

где КОоа - коэффициент оборачиваемости оборотных активов в рассматриваемом периоде;

Р - объем реализации товаров на предприятии в рассматриваемом периоде;

ОА - средняя сумма оборотных активов в рассматриваемом периоде (она рассчитывается по формуле средней хронологической).

Период оборота оборотных активов рассчитывается по следующим формулам:

                ОА                                             Д

Пооа = ---------           или     Пооа = ----------------,

                 Ро                                           КОоа

где ПОоа - период оборота оборотных активов в днях;

ОА - средняя сумма оборотных активов в рассматриваемом периоде;

Ро - однодневный объем реализации товаров в рассматриваемом периоде;

Д - число дней в рассматриваемом периоде (360 - в году, 90 - в квартале, 30 - в месяце);

КОоа - коэффициент оборачиваемости оборотных активов.

Уровень рентабельности оборотных активов вычисляется по следующей формуле:

                 П х 100

Уроа = ------------------,

                    ОА

где УРоа - уровень рентабельности оборотных активов, в %;

П - сумма прибыли предприятия в рассматриваемом периоде:

ОА - средняя сумма оборотных активов в рассматриваемом периоде.

В процессе анализа динамики показателей эффективности использования оборотных активов изучаются основные факторы, вызвавшие их изменение (изменение объема реализации товаров; изменение общей суммы и состава этих активов и т.п.).

2. Оптимизация структуры оборотных активов. Процесс этой оптимизации охватывает два основных этапа.

На первом этапе оптимизации на торговом предприятии рассчитываются нормативы отдельных видов оборотных активов, в первую очередь, средств, авансируемых в товарные запасы, отвлекаемых в дебиторскую задолженность и хранимых в форме остатка денежных средств (принципы их нормирования рассматриваются далее). Объем нормируемых средств отдельных видов оборотных активов определяется в первую очередь планируемым объемом реализации товаров и периодом их оборота на данном торговом предприятии.

На втором этапе оптимизации структура оборотных активов уточняется с позиций их ликвидности. Хотя все виды оборотных активов в той или иной степени являются ликвидными, общий уровень их ликвидности должен обеспечивать необходимый уровень платежеспособности торгового предприятия по текущим финансовым обязательствам на протяжении всего планового периода. В целях управления ликвидностью оборотные активы торгового предприятия подразделяются на три группы: а) активы в готовых средствах платежа (денежные средства в кассе, на расчетных счетах и в иных формах; краткосрочные финансовые вложения); б) активы в быстроликвидной форме (краткосрочная дебиторская задолженность по текущим хозяйственным операциям); в) активы в слабо ликвидной форме (товарные запасы; запасы материалов; запасы малоценных и быстроизнашивающихся предметов; безнадежная дебиторская задолженность; другие виды). В процессе этого этапа оптимизации с учетом объема и графика платежного оборота торгового предприятия должна быть определена неснижаемая сумма оборотных активов в форме готовых средств платежа.

3. Обеспечение ускорения оборачиваемости оборотных активов. Ускорение оборачиваемости оборотных активов позволяет торговому предприятию существенно снизить потребность в них, так как между скоростью оборота этих активов и их размером существует обратно пропорциональная зависимость. Сумму оборотных активов, высвобождаемых в процессе ускорения их оборота, можно рассчитать по следующей формуле:

Эоа = (ПОоаф — ПОоап) х Ро ,

где Эоа - достигаемая экономия суммы оборотных активов в процессе ускорения их оборота;

ПОоаф - период оборота оборотных активов в предплановом периоде, в днях;

ПОоап - планируемый период оборота оборотных активов, в днях;

Ро - планируемый однодневный объем реализации товаров.

В целях эффективного управления оборачиваемостью оборотных активов их принято подразделять на предприятиях торговли на следующие три группы: а) высокооборачиваемые оборотные активы (денежные активы; краткосрочные финансовые вложения со сроком до 3-х месяцев; краткосрочная дебиторская задолженность со сроком погашения до 3-х месяцев; текущие запасы товаров, пользующиеся высоким спросом с периодом оборота до 3-х месяцев); б) оборотные активы с нормальным периодом оборачиваемости (дебиторская задолженность со сроком погашения от 3 до 6 месяцев; краткосрочные финансовые вложения с этим же периодом; все текущие запасы товаров с периодом оборота более 3 месяцев); в) низкооборачиваемые оборотные активы (дебиторская задолженность со сроком погашения более 6 месяцев и безнадежная; краткосрочные финансовые вложения на период свыше 6 месяцев; запасы товаров сезонного хранения, досрочного завоза, специального назначения; другие виды оборотных активов).

Регулируя состав оборотных активов по периоду их обращения, можно добиться ускорения общей их оборачиваемости на предприятии.

4. Обеспечение повышения рентабельности оборотных активов. Как и любой вид активов, оборотные активы должны приносить торговому предприятию определенную прибыль. Эта прибыль генерируется в процессе обслуживания оборотными активами всей хозяйственной деятельности торгового предприятия. Вместе с тем, отдельные виды оборотных активов способны приносить торговому предприятию и прямой доход в форме процентов и дивидендов в процессе их использования.

Для управления рентабельностью оборотных активов их принято подразделять на две группы: а) оборотные активы, приносящие прямой доход в форме процентов и дивидендов (краткосрочные финансовые вложения в форме депозитных вкладов и отдельных фондовых инструментов; денежные активы на расчетном счете, по которым предусмотрено начисление депозитных процентов по размеру положительного их остатка); б) оборотные активы, не приносящие прямой доход (все иные их виды и формы).

5. Обеспечение минимизации потерь оборотных активов в процессе их использования. Все виды оборотных активов в той или иной степени подвержены риску потерь. Так, денежные активы в значительной мере подвержены риску инфляционных потерь; краткосрочные финансовые вложения - риску потери части дохода в связи с неблагоприятной конъюнктурой финансового рынка, а также риску потерь от инфляции; дебиторская задолженность - риску невозврата или несвоевременного возврата, а также риску инфляционных потерь; запасы товаров и других материальных ценностей - потерям от естественной убыли и др. Поэтому процесс управления оборотными активами должен быть направлен на минимизацию риска их потерь, особенно в условиях действия инфляционных факторов.

Для учета этих факторов в процессе управления оборотными активами их принято подразделять на две группы: а) оборотные активы, подверженные инфляции (денежные активы в национальной валюте; краткосрочные финансовые вложения в форме депозитных вкладов и отдельных фондовых инструментов; дебиторская задолженность); б) оборотные активы, не подверженные инфляции (запасы товаров; запасы материалов; запасы малоценных и быстроизнашивающихся предметов и некоторые другие). В процессе управления оборотными активами торгового предприятия, подверженными инфляции, необходимо обеспечивать соответствующие меры их противоинфляционной защиты.

Процесс управления отдельными видами оборотных активов характеризуется определенными отличительными особенностями. С учетом этих особенностей на предприятиях торговли дифференцируются методы управления тремя основными видами оборотных активов: 1) средствами, авансируемыми в товарные запасы; 2) средствами, отвлекаемыми в дебиторскую задолженность; 3) денежными активами.

1. Управление средствами, авансируемыми в товарные запасы, является наиболее важной задачей менеджмента оборотных активов на предприятиях торговли (на этих предприятиях запасы товаров составляют 70-90% общей суммы оборотных активов). Основными задачами этого управления являются: а) определение необходимого объема финансовых средств, авансируемых в формирование товарных запасов; б) обеспечение своевременного вовлечения в товарооборот излишних запасов товаров; в) реальное отражение в учете стоимости товарных запасов в условиях инфляции.

Определение необходимого объема финансовых средств, авансируемых в формирование товарных запасов, осуществляется по формуле:

ОАтз = Нтз х Зо + ИОзк,

где ОАтз - сумма средств, авансируемых в товарные запасы в плановом периоде;

Нтз - норматив товарных запасов на конец планового периода, в днях;

Зо - однодневный объем реализации товаров в плановом периоде в ценах их закупки;

ИОзк - сумма издержек обращения, относимая на запасы товаров на конец планового периода.

Обеспечение своевременного вовлечения в товарооборот излишних запасов товаров достигается путем контроля размеров сверхнормативных запасов и разработкой мероприятий по ускорению их реализации. В отдельных случаях должна быть приостановлена поставка таких товаров на предприятие. Это позволяет высвободить из хозяйственного оборота торгового предприятия часть финансовых средств, а также снизить размеры потерь товаров в процессе их хранения.

Реальное отражение в учете стоимости товарных запасов «условиях инфляции требует соответствующей корректировки этой стоимости к моменту их реализации. Такая корректировка производится ежемесячно путем переоценки товарных запасов. Для проведения дооценки запасов товаров берется минимальная цена их закупки на начало месяца и максимальная цена их закупки, сложившаяся на конец месяца. Вся сумма дооценки идет на пополнение оборотных активов с соответствующим увеличением их норматива.

2. Управление средствами, отвлекаемыми в дебиторскую задолженность, на предприятиях розничной торговли осуществляется по двум основным направлениям: а) формированию приемлемых сроков расчета за поставляемые товары; б) формированию условий предоставления покупателям потребительского кредита.

При формировании приемлемых сроков расчета за поставляемые товары главной задачей менеджмента дебиторской задолженности является снижение доли поставок товаров на условиях предоплаты (авансовых платежей за товар).

При формировании условий предоставления покупателям потребительского кредита управление дебиторской задолженностью охватывает следующие процедуры: выявление финансовых возможностей предоставления торговым предприятием потребительского кредита: определение предельной суммы оборотных активов, отвлекаемых в дебиторскую задолженность по потребительскому кредиту; определение перечня групп товаров, по которым предоставляется потребительский кредит; лимитирование размеров предоставляемого кредита (этот лимит может быть дифференцирован по группам покупателей в зависимости от уровня их доходов и форм обеспечения возврата авансируемых средств); оценку размера финансовых потерь от отвлечения оборотных активов и форм их компенсации; формирование условий обеспечения взыскания дебиторской задолженности по потребительскому кредиту; формирование системы штрафных санкций за просрочку исполнения обязательств; определение процедуры взыскания просроченной дебиторской задолженности по потребительскому кредиту.

3. Управление денежными активами подчинено задаче обеспечения постоянной платежеспособности торгового предприятия. Это управление включает: а) определение минимально необходимой потребности в денежных активах в плановом периоде; б) распределение общей потребности в денежных активах по видам валют; в) планирование потока платежей; г) обеспечение рентабельного использования временно свободного остатка денежных активов.

Определение минимально необходимой потребности в денежных активах в плановом периоде может быть осуществлено по формуле:

                      Рда

ДА min = -------------- х КНп,

                      КОда

где ДА min- минимально необходимая потребность в денежных активах в плановом периоде;

Рда - планируемый объем расходования денежных средств по закупке товаров и другим хозяйственным операциям торгового предприятия;

КОда - коэффициент оборачиваемости денежных активов в аналогичном по сроку предплановом периоде (он может быть скорректирован с учетом планируемых мероприятий по ускорению оборота денежных средств);

КНп - коэффициент неравномерности потока платежей.

Распределение общей потребности в денежных активах по видам валют осуществляется только на тех предприятиях торговли, которые ведут внешнеэкономическую деятельность. Основой такого распределения является планируемый объем операций на внутреннем и внешнем рынках.

Планирование потока платежей осуществляется в форме их планового графика на предстоящий период в разрезе основных видов денежных расходов предприятия. В процессе планирования обеспечивается выравнивание потока платежей по отдельным этапам планового периода (снижение коэффициента неравномерности потока платежей позволяет уменьшить общую потребность в денежных активах в плановом периоде).

Обеспечение рентабельного использования временно свободного остатка денежных активов является важным средством их противоинфляционной защиты. Оно осуществляется за счет следующих мероприятий: согласования с обслуживающим банком условий текущего хранения остатка денежных средств с выплатой депозитного процента (при открытии контокоррентного счета); использования краткосрочных денежных инструментов ( в первую очередь, депозитных вкладов в банках); использования краткосрочных фондовых инструментов для размещения резерва денежных активов (например, государственных краткосрочных облигаций), но при условии достаточной их ликвидности на фондовом рынке.

Управление внеоборотными активами.

Если управление оборотными активами связано преимущественно с финансовыми аспектами торгового менеджмента, то управление внеоборотными активами связано в основном с производственно-технологическими его аспектами. Вместе с тем, часть функций этого управления входит в систему финансового его механизма.

На предприятиях торговли основу внеоборотных активов составляют в настоящее время основные средства. Долгосрочные финансовые вложения, нематериальные активы и незавершенные капитальные вложения занимают пока еще незначительную долю внеоборотных активов торговых предприятий, а на большинстве из них вообще отсутствуют. Поэтому основное внимание в процессе управления внеоборотными активами должно быть уделено основным средствам торгового предприятия (наиболее существенные вопросы управления другими видами нематериальных активов будут рассмотрены в разделе управления инвестициями).

Процесс управления основными средствами на предприятиях торговли включает следующие основные этапы (рис. 8).

Рис. 8. Содержание основных этапов процесса управления основными средствами на торговом предприятии.

1. Анализ основных средств. На предприятиях торговли этот анализ проводится в целях изучения динамики общего их объема и состава, а также эффективности их использования.

На первом этапе анализа изучается динамика общей суммы основных средств, используемых на предприятии, выявляются темпы этой динамики в сопоставлении с темпами изменения объема товарооборота и общей суммы активов, определяются изменения удельного веса основных средств в общей сумме внеоборотных и совокупных активов предприятия.

На втором этапе анализа изучается состав основных средств торгового предприятия и динамика отдельных их видов. В процессе этого анализа основные средства предприятия подразделяют на активные и пассивные их виды. К активным относят машины, механизмы, оборудование и инвентарь, используемые в торгово-технологическом процессе. К пассивным относят здания, торговые помещения и сооружения, используемые торговым предприятием в процессе своей хозяйственной деятельности. Важнейшим показателем оценки состава основных средств является удельный вес активной части в общей их сумме.

На третьем этапе анализа определяется степень изношенности основных средств, характеризующая их «возраст». В этих целях рассчитываются коэффициент износа и коэффициент годности основных средств:

                 Иос                               ОСо

Киос = ------------;     Кгос = -----------------,

                 ОС                                 ОС

где Киос - коэффициент износа основных средств;

Кгос - коэффициент годности основных средств;

Иос - сумма износа основных средств;

ОСо - остаточная стоимость основных средств;

ОС - первоначальная (восстановительная) стоимость основных средств.

Расчет этих коэффициентов осуществляется по основным средствам в целом, отдельным их видам и разновидностям.

На четвертом этапе анализа изучается интенсивность обновления основных фондов торгового предприятия. Эта интенсивность характеризуется рядом показателей, основными из которых являются:

а) коэффициент обновления основных средств. Он характеризует долю новых основных средств в общей их сумме и рассчитывается по формуле:

                ОСн

Кобн = -----------,

                ОСк

где Кобн - коэффициент обновления основных средств;

ОСн - стоимость вновь введенных основных средств в отчетном периоде;

ОСк - стоимость основных средств на конец отчетного периода;

б) коэффициент выбытия основных средств. Он характеризует долю выбывших основных средств в общей их сумме и рассчитывается по формуле:

                  ОСв

Квыб = ---------------,

                  ОКк

где Квыб - коэффициент выбытия основных средств;

ОСв - стоимость выбывших основных средств в отчетном периоде;

ОСк - стоимость основных средств на конец отчетного периода;

в) скорость обновления основных средств. Она характеризует средний период времени полного обновления всех основных средств. Расчет этого показателя осуществляется по формуле:

                    1

Соос = -------------,

                  Кобн

где СОос - скорость обновления основных средств;

Кобн - коэффициент обновления основных средств.

Указанные показатели рассчитываются в процессе анализа по основным средствам в целом, в том числе по активной их части.

На пятом этапе анализа изучается эффективность использования основных средств. Важнейшими показателями, характеризующими эту эффективность, являются:

а) фондоотдача. Она характеризует объем реализации товаров в расчете на единицу основных средств и рассчитывается по формуле:

                Р

Фо = ------------,

              ОС

где Фо - фондоотдача;

Р - общий объем реализации товаров в отчетном периоде:

ОС - средняя стоимость основных средств в отчетном периоде (рассчитанная как среднехронологическая);

б) фондоемкость. Она характеризует среднюю сумму основных средств, приходящихся на единицу реализации товаров и определяется по формуле:

             ОС

Фе = ----------,

              Р

где Фе - фондоемкость

ОС - средняя стоимость основных средств в отчетном периоде;

Р - общий объем реализации товаров в отчетном периоде.

в) уровень рентабельности основных средств. Он характеризует сумму прибыли в расчете на единицу основных средств и рассчитывается по формуле:

                    П х 100

Урос = ------------------,

                       ОС

где УРос - уровень рентабельности основных средств, в %;

П - сумма прибыли предприятия в отчетном периоде;

ОС - средняя стоимость основных средств в отчетном периоде.

Анализ показателей эффективности проводится по основным средствам торгового предприятия в целом.

2. Определение размера потребности в приросте основных средств. Развитие (воспроизводство) основных средств торгового предприятия осуществляется на простой и расширенной основе. Простое воспроизводство основных средств предусматривает их обновление в рамках накопленной суммы амортизационных отчислении - стоимость их в процессе такого воспроизводства не увеличивается. Расширенное воспроизводство основных средств представляет собой ввод в действие новых их видов не только за счет амортизационных отчислений, но и за счет других финансовых ресурсов - стоимость их в процессе такого воспроизводства возрастает.

Общая потребность в приросте основных средств в планируемом периоде в процессе расширенного их воспроизводства определяется по следующей формуле:

D Пос = ПОос — Hoc + Вф + Вм ,

где D Пос - общая потребность в приросте основных средств в плановом периоде;

ПОос - общая потребность в основных средствах в соответствии с планируемым развитием товарооборота в плановом периоде (ее можно определить путем умножения плановой суммы реализации товаров на показатель фондоемкости);

Hoc - наличие основных средств на начало планируемого периода;

Вф - предполагаемое выбытие основных средств в планируемом периоде в связи с их физическим износом;

Вм - предполагаемое выбытие основных средств в планируемом периоде в связи с их моральным износом.

Потребность в приросте основных средств осуществляется в стоимостных показателях.

3. Определение форм удовлетворения потребности в приросте основных средств. Потребность в приросте основных средств может быть удовлетворена торговым предприятием двумя основными путями: а) за счет приобретения новых видов основных средств в собственность предприятия (сюда же относится и строительство собственных зданий и сооружении); б) путем их аренды (лизинга). Прирост собственных основных средств будет определять лишь их приобретение в собственность торгового предприятия. Он определяется по формуле:

D ПСос =D Пос — Аос ,

где DПСос - необходимый прирост собственных основных средств в плановом периоде:

D Пос - общая потребность в приросте основных средств в плановом периоде;

Аос - потребность в приросте основных средств, удовлетворяемая путем их аренды (лизинга).

С учетом этого прироста определяется общая стоимость основных средств на конец планового периода и их средняя стоимость в плановом периоде.

4. Обеспечение повышения эффективности использования основных средств. Оно заключается в управлении ростом фондоотдачи и рентабельности основных средств на торговом предприятии. Основные направления повышения этой эффективности рассмотрены в составе резервов экономии издержек обращения за счет совершенствования использования материально-технической базы торгового предприятия.

3. Управление капиталом.

Структура капитала торгового предприятия

и источники его формирования

Формирование активов торгового предприятия осуществляется за счет инвестируемого в них капитала. Инвестированный капитал представляет собой финансовые средства предприятия, направленные на формирование его активов. В бухгалтерском балансе торгового предприятия инвестированный капитал отражается как его пассив.

В зависимости от принадлежности финансовых средств в составе пассива выделяют собственный и заемный капитал.

Собственный капитал представляет собой финансовые средства отдельного хозяйствующего субъекта, принадлежащие ему на правах собственности и используемые для формирования определенной части его активов. Эта часть активов, сформированная за счет инвестированного в них собственного капитала, носит название чистые активы предприятия.

Заемный капитал представляет собой финансовые средства, привлекаемые торговым предприятием для формирования определенной части активов с обязательством вернуть их заимодателю в обусловленные сроки. Заемный капитал приобретает форму финансовых обязательств торгового предприятия. По таким обязательствам внешнего характера обычно выплачиваются проценты за пользование чужими финансовыми ресурсами, которые зависят от нормы ссудного процента на финансовом рынке, продолжительности использования этих ресурсов и ряда других условий.

На предприятиях торговли инвестированный собственный и заемный капитал функционирует в различных формах (рис. 9).

Так, собственный капитал торгового предприятия представлен следующими формами:

1. Уставный фонд. Он характеризует первоначальную сумму собственного капитала, направленную на создание предприятия и начало его хозяйственной деятельности. Его размер определяется уставом торгового предприятия. Для торговых предприятий ряда организационно-правовых форм (общество с ограниченной ответственностью, акционерное общество) минимальный размер уставного фонда регулируется законодательством.

2. Резервный фонд. Он представляет собой зарезервированную часть собственного капитала предприятия, предназначенную для внутреннего страхования его хозяйственной деятельности. Размер резервного фонда определяется учредительными документами. Формирование резервного фонда осуществляется за счет прибыли предприятия (минимальный размер отчислений прибыли в резервный фонд регулируется законодательством).

Рис. 9 Формы функционирования инвестированного капитала на торговом предприятии.

3. Целевые финансовые фонды. К ним относятся различные специальные фонды, формируемые на торговом предприятии с целью предстоящего целевого расходования накопленных финансовых средств. В составе этих фондов выделяют амортизационный фонд, фонд стимулирования труда, фонд производственного развития, фонд предстоящей уценки товаров и ряд других. Порядок формирования и использования средств этих фондов регулируется уставом и другими учредительными документами торгового предприятия.

4. Нераспределенная прибыль. Она представляет собой разницу между суммой полученной прибыли и распределенной ее частью, включая использованную. По своему экономическому содержанию она является одной из форм резерва собственных финансовых средств торгового предприятия.

5. Прочие формы собственного капитала. К ним относятся расчеты за имущество (при сдаче его в аренду), расчеты с участниками (по выплате им доходов в форме процентов или дивидендов) и некоторые другие, отражаемые в первом разделе пассива баланса.

Заемный капитал торгового предприятия представлен следующими основными формами:

1. Долгосрочные финансовые обязательства. К ним относятся все формы привлеченного заемного капитала со сроком его использования более одного года. Основными формами этих обязательств являются долгосрочные кредиты банков и долгосрочные заемные средства (задолженность по налоговому кредиту, задолженность по финансовой помощи, предоставленной на возвратной основе и т.п.), срок погашения которых еще не наступил или не погашенные в предусмотренный срок.

2. Краткосрочные финансовые обязательства. К ним относятся все формы привлеченного заемного капитала со сроком его использования до одного года. Основными формами этих обязательств являются краткосрочные кредиты банков и краткосрочные заемные средства (как предусмотренные к погашению в предстоящем периоде, так и не погашенные в предусмотренный срок), различные формы кредиторской задолженности торгового предприятия (по товарам, работам и услугам; по выданным векселям; по полученным авансам; по расчетам с бюджетом и внебюджетными фондами; по оплате труда; с дочерними предприятиями; с другими кредиторами) и другие краткосрочные финансовые обязательства.

В процессе формирования капитала торгового предприятия следует учитывать основные особенности каждой из его составных частей.

Собственный капитал характеризуется следующими основными положительными особенностями:

1. Простотой привлечения, так как решения, связанные с увеличением собственного капитала, принимаются учредителями или менеджерами торгового предприятия без необходимости получения согласия других хозяйствующих субъектов.

2. Высокой отдачей по критерию нормы прибыли на вложенный капитал, так как в этом случае не требуется уплата ссудного процента (процента за кредит).

3. Снижением риска финансовой устойчивости и банкротства предприятия.

Вместе с тем, ему присущи следующие недостатки:

1. Ограниченный объем привлечения, а следовательно и возможностей существенного расширения торговой деятельности при благоприятной конъюнктуре потребительского рынка.

2. Неиспользуемая возможность прироста рентабельности собственного капитала за счет эксплуатации заемного капитала.

Таким образом, торговле предприятие, использующее только собственный капитал, имеет наивысшую финансовую устойчивость, но ограничивает темпы своего развития и возможности прироста прибыли на вложенный капитал (в связи с невозможностью расширения хозяйственной деятельности за счет использования заемного капитала).

Заемный капитал характеризуется следующими положительными особенностями:

1. Достаточно широкими возможностями привлечения (особенно при наличии гарантии или залога).

2. Увеличением финансового потенциала предприятия при необходимости существенного возрастания объема хозяйственной деятельности.

3. Возможностью увеличивать прирост рентабельности собственного капитала за счет обеспечения расширения хозяйственной деятельности.

В то же время использование заемного капитала имеет следующие недостатки:

1. Сложность привлечения, так как оно зависит от решений других хозяйствующих субъектов (кредиторов), которые при определенном имидже и финансовом положении торгового предприятия вообще могут отказать в выдаче кредита.

2. Необходимость предоставления в ряде случаев (в случаях серьезных займов) соответствующих сторонних гарантий (страховых компаний, других хозяйствующих субъектов) или залога. При этом гарантии предоставляются, как правило, на платной основе и сопровождаются обычно требованием проведения аудита хозяйственной деятельности и финансового состояния торгового предприятия.

3. Снижение уровня рентабельности активов, так как прибыль предприятия уменьшается на сумму выплачиваемых процентов за кредит.

4. Снижение уровня финансовой устойчивости предприятия, а соответственно возрастание риска его банкротства.

Таким образом, торговое предприятие, использующее заемный капитал, имеет более высокий потенциал своего развития и возможности прироста рентабельности собственного капитала, однако снижает свою финансовую устойчивость.

С формированием капитала торгового предприятия связано понятие его финансовой структуры. Финансовая структура капитала представляет собой соотношение собственного и заемного капитала, используемого торговым предприятием в процессе своей хозяйственной деятельности.

Показатель финансовой структуры капитала определяет многие аспекты хозяйственной деятельности торгового предприятия и существенным образом влияет на ее результаты. Он оказывает влияние на уровень рентабельности активов и собственного капитала, уровень издержек обращения, уровень финансовой устойчивости и платежеспособности предприятия, уровень хозяйственных рисков и в конечном счете - на эффективность торгового менеджмент та в целом. Поэтому, формированию оптимальной структуры капитала на каждом торговом предприятии должно быть уделено серьезное внимание.

На формирование финансовой структуры капитала торгового предприятия оказывают влияние многие факторы. К основным из этих факторов относятся:

1. Стабильность реализации товаров. Чем выше коэффициент равномерности осуществления реализации товаров на протяжении года, тем выше и безопасней становится использование заемного капитала.

2. Структура активов предприятия. Чем более безопасна с позиций заимодателя структура активов торгового предприятия (их ликвидность, соотношение основного и оборотного капиталов, доля чистых активов и т.п.), тем большими возможностями привлечения и использования заемного капитала оно обладает.

3. Темпы развития предприятия. Растущие торговые предприятия, находящиеся на ранних стадиях своего жизненного цикла, имеющие высокий уровень конкурентоспособности на своем сегменте потребительского рынка и в рамках освоенной рыночной ниши, могут привлекать для финансирования активов большую долю заемного капитала.

4. Уровень рентабельности товарооборота и активов. При высоких показателях рентабельности торговой деятельности предприятие имеет возможность капитализировать большую часть своей прибыли, снижая тем самым потребность в заемном капитале.

5. Уровень налогообложения прибыли. Так как выплата процентов за используемый кредит (относимая на издержки обращения) снижает сумму балансовой прибыли, то при высоком уровне ее налогообложения более эффективным становится использование заемного капитала.

6. Состояние конъюнктуры финансового рынка. В зависимости от этого состояния возрастает или снижается стоимость привлечения заемного капитала, что влияет на объемы его использования торговым предприятием.

7. Отношение заимодателей к торговому предприятию. Несмотря на высокий уровень кредитоспособности торгового предприятия, т.е. его возможности своевременно рассчитываться по своим финансовым обязательствам, заимодатели в оценке деятельности предприятия могут руководствоваться иными критериями, формирующими отрицательный его имидж в предпринимательской среде. Это окажет соответствующее влияние на возможность привлечения торговым предприятием заемного капитала.

8. Финансовый менталитет владельцев и менеджеров предприятия. Этот менталитет проявляется в их отношении к допустимым уровням хозяйственных рисков, в данном случае к рискам, связанным с финансовой устойчивостью и платежеспособностью торгового предприятия-. Чем приемлемее для них возможность высокого уровня рисков для достижения более высоких размеров прибыли, тем большую долю заемного капитала они могут использовать в процессе хозяйственной деятельности и наоборот.

В процессе развития торгового предприятия возникает потребность в приросте используемого капитала, который , обеспечивается формированием финансовых ресурсов за счет различных источников. С учетом рассмотренной структуры капитала различают источники формирования собственных финансовых ресурсов предприятия и источники привлечения его заемных средств (рис. 10).

Рис. 10. Состав источников формирования финансовых структур ресурсов торгового предприятия.

Источники формирования собственных финансовых ресурсов торгового предприятия подразделяются на внешние и внутренние.

В составе внешних источников формирования собственных финансовых ресурсов основное место принадлежит привлечению дополнительного паевого (путем дополнительных взносов в уставный фонд) или акционерного (путем дополнительной эмиссии акций) капитала. Для отдельных торговых предприятий одним из внешних источников : может являться предоставленная ему безвозмездная финансовая помощь. В число прочих внешних источников входят бесплатно полученные материальные и нематериальные активы, включаемые в состав баланса торгового предприятия.

В составе внутренних источников формирования собственных финансовых ресурсов основное место принадлежит прибыли, остающейся в распоряжении торгового предприятия (она формирует преимущественную часть всех собственных его финансовых ресурсов). Определенную роль в составе внутренних источников играют также амортизационные отчисления (особенно на предприятиях торговли с высокой стоимостью собственных основных средств и нематериальных активов). В число прочих внутренних источников входят суммы дооценки основных средств, нематериальных активов, запасов товаров и других материальных ценностей, а также некоторые другие источники, не играющие заметной роли в формировании собственных финансовых ресурсов.

Источники привлечения заемных средств торгового предприятия также подразделяются на внешние и внутренние.

В составе внешних источников привлечения заемных средств основная роль принадлежит финансовому и товарному кредитам, предоставленным торговому предприятию. Первый из них включает предоставление денежных средств на определенный срок под установленные проценты (банковский кредит, налоговой кредит, денежный кредит других субъектов предпринимательской деятельности и т.п.). Второй из них заключается в поставке товаров торговому предприятию на условиях отсрочки платежа за них. В число прочих внешних источников входят выпуск облигаций предприятия; предоставленные на беспроцентной основе средства государственных и негосударственных программ и фондов и некоторые другие.

В составе внутренних источников привлечения заемных средств главное место занимает на предприятии прирост так называемых «устойчивых пассивов». Этот прирост заемных средств состоит из прироста задолженности по оплате труда (если предусмотрено увеличение фонда оплаты труда в плановом периоде); прироста задолженности по расчетам с бюджетом (если в связи с намечаемым ростом объема хозяйственной деятельности планируется увеличение суммы налоговых платежей); прироста задолженности по страхованию (если в плановом периоде возрастает стоимость имущества торгового предприятия, подлежащего обязательному страхованию) и некоторых других видов внутренней задолженности предприятия. Механизм образования устойчивых пассивов основан на том, что начисление соответствующих средств осуществляется ежедневно, а выплаты этих средств - с определенной (установленной) периодичностью.

С учетом изложенного, содержание основных функций торгового менеджмента по управлению капиталом состоит в следующем (рис. 11).

Рис. 11. Содержание основных функций торгового менеджмента по управлению капиталом.


Оптимизация структуры капитала.

Процесс оптимизации финансовой структуры капитала торгового предприятия осуществляется по следующим основным этапам (рис. 12).

Рис. 12. Содержание основных этапов процесса оптимизации финансовой структуры капитала торгового предприятия.

1. Анализ капитала предприятия. Основной целью этого анализа является выявление тенденций динамики объема и состава капитала в предплановом периоде и их влияния на финансовую устойчивость и эффективность использования капитала.

На первой стадии анализа рассматривается динамика общего объема и основных составных частей капитала в сопоставлении с динамикой объема реализации товаров; определяются соотношение собственного и заемного капитала и его тенденции: в составе заемного капитала изучается соотношение долго- и краткосрочных финансовых обязательств; определяется размер просроченных финансовых обязательств и выясняются причины просрочки.

На второй стадии анализа рассматривается финансовая устойчивость предприятия, определяемая структурой его капитала. В процессе проведения такого анализа рассчитываются и изучаются такие показатели:

а) коэффициент автономии. Он показывает в какой степени используемые торговым предприятием активы сформированы за счет собственного капитала. Расчет этого показателя осуществляется по формуле:

               СК

КА = -------------,

               А

где КА - коэффициент автономии;

СК - сумма собственного капитала;

А - сумма активов (или всего используемого капитала).

б) коэффициент финансирования. Он показывает, какая сумма заемных средств привлечена торговым предприятием в расчете на единицу собственного капитала. Расчет этого показателя производится по формуле:

              ЗК

КФ = -----------,

             СК

где КФ - коэффициент финансирования;

ЗК - сумма используемого заемного капитала;

СК - сумма собственного капитала.

Анализ финансовой устойчивости предприятия позволяет оценить степень стабильности финансового развития предприятия и уровень угрозы его банкротства.

На третьей стадии анализа оценивается эффективность использования капитала в целом и отдельных его составных частей. В процессе проведения такого анализа рассчитываются и рассматриваются следующие основные показатели:

а) период оборота капитала. Он показывает число дней, в течение которых осуществляется один оборот капитала на предприятии. Чем меньше период оборота капитала, тем выше при прочих равных условиях эффективность его использования на предприятии. Расчет этого показателя осуществляется по формуле:

               К

ПОк = ---------,

              Ро

где ПОк - период оборота капитала, дней;

К - средняя сумма капитала предприятия в рассматриваемом периоде (определяемая как средняя хронологическая);

Ро - однодневный объем реализации товаров в рассматриваемом периоде;

б) уровень рентабельности всего используемого капитала. Он рассчитывается по следующей формуле:

               П х 100

УРк = ---------------,

                    К

где Урк- уровень рентабельности всего используемого капитала, в %;

П = сумма прибыли предприятия в рассматриваемом периоде;

К - средняя сумма капитала предприятия в рассматриваемом периоде;

в) уровень рентабельности собственного капитала. Расчет этого показателя осуществляется по следующей формуле:

               П х 100

Урск = ---------------,

                 СК

где УРск - уровень рентабельности собственного капитала, в %;

П - сумма прибыли предприятия в рассматриваемом периоде:

СК - средняя сумма собственного капитала предприятия в рассматриваемом периоде;

г) капиталоотдача. Она характеризует объем реализации товаров, приходящийся на единицу капитала, и определяется по формуле:

          Р

Ко = ----,

          К

где Ко - капиталоотдача;

Р - сумма реализации товаров в рассматриваемом периоде;

К - средняя сумма капитала в рассматриваемом периоде;

д) капиталоемкость товарооборота. Она показывает какой средний размер капитала требуется для реализации единицы товарооборота и определяется по формуле:

            К

Ке = --------,


где Ке - капиталоемкость товарооборота;

К - средняя сумма капитала в рассматриваемом периоде;

Р - сумма реализации товаров в рассматриваемом периоде.

Показатели капиталоотдачи и капиталоемкости могут быть рассчитаны и по собственному капиталу.

Характер изменения указанных показателей в динамике позволяет оценить тенденции эффективности использования капитала предприятия в предплановом периоде.

2. Определение общей потребности в капитале. Общая потребность в капитале торгового предприятия основывается на определении плановой суммы его оборотных и внеоборотных активов (методы расчета этих показателей рассмотрены ранее). Сумма этих активов будет представлять общую потребность торгового предприятия в капитале в плановом периоде.

3. Оптимизация структуры капитала ио критерию политики финансирования активов. Этот способ оптимизации структуры капитала связан с процессом дифференцированного выбора источников финансирования различных составных частей активов предприятия. В этих целях все активы торгового предприятия подразделяются на такие три группы:

а) Внеоборотные активы.

б) Постоянная чисть оборотных активов. Она представляет собой неизменную часть их размера, которая не зависит от сезонных и других колебаний товарооборота и не связана с формированием товарных запасов сезонного хранения, досрочного завоза и целевого назначения. Иными словами, она рассматривается как неснижаемый минимум оборотных активов, необходимый предприятию для осуществления текущей хозяйственной деятельности.

в) Переменная часть оборотных активов. Она представляет собой варьирующую их часть, которая связана с сезонным возрастанием объема реализации товаров, необходимостью формирования в отдельные периоды деятельности торгового предприятия товарных запасов сезонного хранения, досрочного завоза и целевого назначения. В составе этой переменной части оборотных активов выделяют максимальную и среднюю потребность в них.

Существует три принципиальных подхода к финансированию различных групп активов торгового предприятия (рис. 13).

Рис. 13. Принципиальные подходы к финансированию активов торгового предприятия.

а) Консервативный подход к. финансированию активов предполагает, что за счет собственного и долгосрочного заемного капитала должны финансироваться внеоборотные активы, постоянная часть оборотных активов и половина переменной части оборотных активов. Вторая половина переменной части оборотных активов должна финансироваться за счет краткосрочного заемного капитала. Такая модель финансирования активов обеспечивает высокий уровень финансовой устойчивости предприятия в процессе его развития.

б) Умеренный подход к финансированию активов предполагает, что за счет собственного и долгосрочного заемного капитала должны финансироваться внеоборотные активы и постоянная часть оборотных активов, в то время как за счет краткосрочного заемного капитала - весь объем переменной части оборотных активов. Такая модель финансирования активов обеспечивает приемлемый уровень финансовой устойчивости предприятия.

в) Агрессивный подход к финансированию активов предполагает, что за счет собственного и долгосрочного заемного капитала должны финансироваться только внеоборотные активы, в то время как все оборотные активы должны финансироваться за счет краткосрочного заемного капитала (по принципу: текущие активы должны покрываться текущими обязательствами). Такая модель финансирования активов создает серьезные проблемы в обеспечении платежеспособности и финансовой устойчивости предприятия, хотя позволяет осуществлять торговую деятельность с минимальной потребностью в собственном капитале.

В зависимости от своего отношения к финансовым рискам владельцы или менеджеры торгового предприятия избирают один из рассмотренных вариантов финансирования активов. Учитывая, что на современном этапе долгосрочные займы и ссуды торговым предприятиям практически не предоставляются, избранная модель финансирования активов будет представлять соотношение собственного и заемного (краткосрочного) капитала, т.е. оптимизировать его структуру с этих позиций.

4. Оптимизация структуры капитала по критерию его стоимости. Стоимость капитала представляет собой среднюю цену, которую торговое предприятие платит за его привлечение из различных источников.

Капитал торгового предприятия формируется за счет разных источников. Соответственно дифференцируется и стоимость его привлечения из отдельных источников. Так, стоимость привлечения капитала за счет собственных внутренних источников оценивается отношением суммы чистой прибыли к сумме собственного капитала в процентах;

стоимость привлечения капитала за счет собственных внешних источников - отношением суммы выплат доходов (дивидендов, процентов) к сумме вложенного капитала в процентах; стоимость привлечения финансового кредита - размером процентов за кредит; стоимость привлечения товарного кредита - размером ценовой скидки в процентах при поставках товаров с немедленным расчетом; стоимость привлечения устойчивых пассивов приравнена к нулю.

В процессе оптимизации структуры капитала по этому критерию исходят из возможностей минимизации средневзвешенной стоимости капитала торгового предприятия. Этот показатель на предприятиях торговли рассчитывается по следующей формуле:

             Сквнут х Усвнут + Сквнеш х Усвнеш + ЗКф х Узф + ЗКт х УКт

ССК = ----------------------------------------------------------------------------------,

                                                            100

где ССК - средневзвешенная стоимость капитала торгового предприятия;

СКвнут - стоимость привлечения капитала за счет собственных внутренних источников, в %;

УСвнут - удельный вес капитала, привлеченного за счет собственных внутренних источников, в %;

СКвнеш - стоимость привлечения собственного капитала за счет внешних источников, в %;

УСвнеш - удельный вес собственного капитала, привлеченного за счет собственных внешних источников, в %;

ЗКф - стоимость привлечения финансового кредита, в %;

УЗф - удельный вес заемного капитала за счет привлечения финансового кредита;

ЗКт - стоимость привлечения товарного кредита, в %;

УЗт - удельный вес заемного капитала за счет привлечения товарного кредита.

Эта формула может быть расширена за счет показателей использования других источников формирования капитала.

Структура капитала, обеспечивающая минимизацию его средневзвешенной стоимости, будет характеризовать ее оптимальность по этому критерию.

5. Оптимизация структуры капитала по критерию эффективности его использования. В качестве показателя этой эффективности принимается уровень рентабельности собственного капитала.

Для измерения эффективности использования капитала при различном соотношении его собственной и заемной части используется показатель «финансовый леверидж». С его помощью измеряется эффект, заключающийся в повышении рентабельности собственного капитала при увеличении доли заемного капитала в общей его сумме. При расчете эффекта финансового левериджа используется следующая формула:

                                    ЗК

ЭФЛ = (Ра – ПС) х ---------,

                                    СК

где ЭФЛ - эффект финансового левериджа, заключающийся в приросте рентабельности собственного капитала, в %;

Pa - уровень рентабельности активов торгового предприятия, в %;

ПС - средняя ставка процента за кредит (по всем видам кредита, используемого предприятием);

ЗК - сумма (или удельный вес) заемного капитала;

СК - сумма (или удельный вес) собственного капитала.

Как видно из приведенной формулы, она имеет две составляющие, которые носят следующие названия:

1) Дифференциал финансового левериджа (Pa — ПС), который характеризует разницу между уровнем рентабельности активов предприятия и средним уровнем ставки процента за используемый кредит.

2) Коэффициент финансового левериджа или коэффициент финансирования (ЗК / СК), который характеризует объем заемного капитала, приходящегося на единицу собственного капитала торгового предприятия.

Выделение этих составляющих позволяет целенаправленно управлять увеличением эффекта финансового левериджа при формировании структуры капитала.

Так, если дифференциал финансового левериджа имеет положительное значение, то любое увеличение коэффициента финансового левериджа будет приводить к росту его эффекта. Соответственно, чем выше дифференциал финансового левериджа, тем выше при прочих равных условиях будет его эффект.

Однако, рост эффекта финансового левериджа имеет определенные пределы. Снижение уровня финансовой устойчивости предприятия в процессе повышения доли используемого заемного капитала приводит к увеличению риска его банкротства, что вынуждает кредиторов увеличивать уровень ставки процента с учетом премии за дополнительный финансовый риск невозврата кредита. При определенном (высоком) коэффициенте финансового левериджа его дифференциал может быть сведен к нулю (при котором использование заемного капитала не дает прироста рентабельности собственного капитала). Более того, в отдельных случаях дифференциал финансового левериджа может иметь отрицательную величину, при которой рентабельность собственного капитала снизится (часть прибыли, генерируемой собственным капиталом, будет уходить на оплату используемого заемного капитала по высоким ставкам процента).

Таким образом, увеличение коэффициента финансового левериджа (коэффициента финансирования) целесообразно при условии, что его дифференциал > 0. Рост коэффициента финансового левериджа fipu отрицательном значении его дифференциала ведет к снижению рентабельности собственного капитала.

Многовариантный расчет эффекта финансового левериджа позволяет определить оптимальную структуру капитала с позиций наиболее эффективного его использования, т.е. выявить границу предельной доли использования заемного капитала для каждого конкретного торгового предприятия.

С учетом рассмотренных трех критериев оптимизации формируется окончательный вариант финансовой структуры капитала торгового предприятия в предстоящем периоде.

Управление формированием собственных финансовых ресурсов.

Управление формированием собственных финансовых ресурсов представляет собой процесс обеспечения их привлечения из различных источников в соответствии с потребностями развития торгового предприятия в предстоящем периоде. Основная цель этого управления состоит в формировании необходимого уровня самофинансирования производственного развития предприятия.

Процесс управления формированием собственных финансовых ресурсов включает следующие основные этапы (рис. 14).

1. Анализ формирования собственных финансовых ресурсов в предплановом периоде. Целью такого анализа является выявление потенциала формирования собственных финансовых ресурсов и его соответствия темпам развития торгового предприятия.

На первой стадии анализа изучаются общий объем прироста собственных финансовых ресурсов, соответствие темпов прироста собственного капитала темпам прироста активов и товарооборота торгового предприятия, динамика удельного веса собственных ресурсов в общем объеме формирования финансовых ресурсов предприятия в предплановом периоде.

На второй стадии анализа рассматриваются источники формирования собственных финансовых ресурсов. В первую очередь изучается соотношение внешних и внутренних источников формирования собственных финансовых ресурсов; затем в разрезе каждой из указанных групп рассматривается удельный вес конкретных источников их формирования, рассчитывается стоимость привлечения собственного капитала за счет различных источников.

На третьей стадии анализа оценивается достаточность собственных финансовых, ресурсов, сформированных на предприятии в предплановом периоде. Критерием такой оценки выступает показатель «коэффициент самофинансирования развития предприятия», который рассчитывается по следующей формуле:


Рис. 14. Содержание основных этапов внутренних и внешних источников формирования собственных финансовых ресурсов.

               D СФР

Ксф = ----------------,

               D ФП

где Ксф - коэффициент самофинансирования развития торгового предприятия;

D СФР - общая сумма собственных финансовых ресурсов, сформированных в рассматриваемом периоде;

D ФР - общая сумма всех финансовых ресурсов, сформированных в рассматриваемом периоде.

Динамика этого показателя будет отражать тенденцию обеспеченности развития торгового предприятия собственными финансовыми ресурсами.

2 Определение общей потребности в собственных финансовых ресурсах. С учетом ранее рассчитанных плановых показателей эта потребность определяется по следующей формуле:

                Пк х Уск

Псфр = ---------------  -  СКн + Пр,

                     100

где Псфр - общая потребность в собственных финансовых ресурсах торгового предприятия в планируемом периоде;

Пк - общая потребность в капитале на конец планируемого периода;

Уск - планируемый удельный вес собственного капитала в общей его сумме (в соответствии с оптимизированной финансовой структурой капитала);

СКн - сумма собственного капитала на начало планируемого периода;

Пр - сумма прибыли, направляемая на потребление в плановом периоде.

Рассчитанная общая потребность охватывает необходимую сумму собственных финансовых ресурсов, формируемых как за счет внутренних, так и за счет внешних источников.

3. Обеспечение максимального объема привлечения собственных финансовых ресурсов за счет внутренних источников. До того, как обращаться к внешним источникам формирования собственных финансовых ресурсов, должны быть реализованы все возможности их формирования за счет внутренних источников. Так как основными планируемыми внутренними источниками формирования собственных финансовых ресурсов торгового предприятия являются сумма чистой прибыли и амортизационных отчислений, то в первую очередь следует в процессе планирования этих показателей предусмотреть возможности их роста за счет различных резервов.

В последние годы торговым предприятиям разрешено применять метод ускоренной амортизации активной части основных средств, что увеличивает возможности формирования собственных финансовых ресурсов за счет этого источника. Однако следует иметь в виду, что рост суммы амортизационных отчислений в процессе проведения ускоренной амортизации отдельных видов основных средств приводит к соответствующему уменьшению суммы чистой прибыли. Поэтому при изыскании резервов роста собственных финансовых ресурсов за счет внутренних источников следует исходить из необходимости максимизации совокупной их суммы, т.е. из следующего критерия:

ЧП + АО ————— СФРмакс.,

где ЧП - планируемая сумма чистой прибыли предприятия;

АО - планируемая сумма амортизационных отчислений;

СФРмакс. - максимальная сумма собственных финансовых ресурсов, формируемых за счет внутренних источников.

4. Обеспечение необходимого объема привлечения собственных финансовых ресурсов из внешних источников. Объем привлечения собственных финансовых ресурсов из внешних источников призван обеспечить ту их часть, которую не удалось сформировать за счет внутренних источников финансирования. Если сумма привлекаемых за счет внутренних источников собственных финансовых ресурсов полностью обеспечивает общую потребность в них в плановом периоде, то в привлечении этих ресурсов за счет внешних источников нет необходимости.

Потребность в привлечении собственных финансовых ресурсов за счет внешних источников рассчитывается по следующей формуле:

СФРвнеш = Псфр - СФРвнут,

где СФРвнеш - потребность в привлечении собственных финансовых ресурсов за счет внешних источников;

Псфр - общая потребность в собственных финансовых ресурсах торгового предприятия в планируемом периоде;

СФРвнут - сумма собственных финансовых ресурсов, планируемых к привлечению за счет внутренних источников.

Обеспечение удовлетворения потребности в собственных финансовых ресурсах за счет внешних источников планируется за счет привлечения дополнительного паевого капитала (владельцев или других инвесторов), дополнительной эмиссии акций или за счет других источников.

5. Оптимизация соотношения внутренних и внешних источников формирования собственных финансовых ресурсов.

Процесс этой оптимизации основывается на следующих двух критериях:

а) обеспечении минимальной совокупной стоимости привлечения собственных финансовых ресурсов- Если стоимость привлечения собственных финансовых ресурсов за счет внешних источников превышает планируемую стоимость привлечения заемных средств, то от такого формирования собственных ресурсов следует отказаться;

б) обеспечении сохранения управления предприятием первоначальными его учредителями. Рост дополнительного паевого или акционерного капитала за счет средств сторонних инвесторов может привести к потере такой управляемости.

Эффективность разработанного плана формирования собственных финансовых ресурсов оценивается с помощью коэффициента самофинансирования развития предприятия в предстоящем периоде. Его уровень должен соответствовать поставленной цели.

Управление привлечением заемных средств.

Эффективная хозяйственная деятельность торгового предприятия невозможна без постоянного привлечения заемных средств. Использование этих средств позволяет существенно расширить объем реализации товаров и формируемых товарных запасов, обеспечить более эффективное использование собственного капитала, ускорить образование различных целевых фондов, а в конечном счете - повысить рыночную стоимость предприятия.

Хотя отправную точку любого бизнеса составляет собственный капитал, на предприятиях торговли объем заемных средств значительно превосходит объем собственного капитала. В связи с этим управление привлечением заемных средств является одной из важнейших функций торгового менеджмента, направленной на достижение высоких конечных результатов деятельности предприятия.

Управление привлечением заемных средств представляет собой целенаправленный процесс их формирования из различных источников и в разных формах в соответствии с потребностями торгового предприятия на различных этапах его развития. Основная цель этого управления состоит в обеспечении наиболее эффективных условий и форм привлечения этих средств и рационального их использования.

Процесс управления привлечением заемных средств на торговом предприятии включает следующие основные этапы (рис. 15).

Рис. 15. Содержание основных этапов процесса управления привлечением заемных средств на торговом предприятии.

1. Анализ привлечения и использования заемных средств в плановом периоде. Целью такого анализа является выявление состава и форм привлечения заемных средств предприятием, а также эффективность их использования.

На первой стадии анализа изучается динамика общего объема привлечения заемных средств в предплановом периоде; темпы этой динамики сопоставляются с темпами прироста суммы собственных финансовых ресурсов, объема реализации товаров и суммы активов предприятия.

На второй стадии анализа определяются основные формы привлечения заемных средств, анализируется в динамике удельный вес финансовых кредитов, товарных кредитов и устойчивых пассивов в общей сумме заемных средств торгового предприятия.

На третьей стадии анализа определяется период привлечения заемных средств. В этих целях проводится их группировка по привлечению на кратко- и долгосрочной основе, изучается динамика состава заемных средств по этому признаку и их соответствие объему оборотных и внеоборотных активов.

На четвертой стадии анализа изучается состав конкретных кредиторов предприятия и условия предоставления ими финансового и товарного кредитов. Эти условия анализируются с позиций их соответствия текущей конъюнктуре финансового и потребительского рынков.

На пятой стадии анализа изучается эффективность использования заемных средств в целом и отдельных их форм на предприятии. В этих целях используются показатели среднего периода оборота и уровня рентабельности заемных средств. Первый из этих показателей сопоставляется в процессе анализа со средним периодом оборота собственного капитала.

Результаты этого анализа служат для оценки целесообразности использования заемных средств на предприятии в сложившихся объемах и формах.

2. Определение целей привлечения заемных средств в плановом периоде. Заемные средства привлекаются торговым предприятием на строго целевой основе, что является одним из условий последующего эффективного их использования. Основными целями привлечения заемных средств торговыми предприятиями являются:

а) пополнение планируемого объема постоянной части оборотных активов. В настоящее время большинство предприятий торговли не имеют возможности финансировать полностью эту часть оборотных активов за счет собственного капитала (т.е. использовать умеренную модель финансирования активов). Значительная часть этого финансирования осуществляется за счет заемных средств. В системе целей привлечения заемных средств торговыми предприятиями эта цель на современном этапе является приоритетной;

б) обеспечение формирования переменной части оборотных активов. Какую бы модель финансирования активов не использовало торговое предприятие, во всех случаях переменная часть оборотных активов частично или полностью финансируется за счет заемных средств;

в) формирование недостающего объема инвестиционных ресурсов. Целью привлечения заемных средств в этом случае выступает необходимость ускорения реализации отдельных реальных проектов торгового предприятия (новое строительство, реконструкция). Для этой цели заемные средства привлекаются обычно на долгосрочной основе;

г) обеспечение социально-бытовых потребностей своих работников. В этих случаях заемные средства привлекаются для выдачи ссуд своим работникам на индивидуальное жилищное строительство, обустройство садовых и огородных участков и на другие аналогичные цели;

д) другие временные нужды. Принцип целевого привлечения заемных средств обеспечивается и в этом случае, хотя такое их привлечение осуществляется на короткие сроки и в небольшом объеме.

3. Определение предельного объема привлечения заемных средств. Максимальный объем привлечения заемных средств диктуется двумя основными условиями:

а) предельным эффектом финансового левериджа. Так как объем собственных финансовых ресурсов формируется на предшествующем этапе, общая сумма используемого собственного капитала может быть определена заранее. По отношению к ней рассчитывается коэффициент финансового левериджа, при котором его эффект будет максимальным. С учетом плановой суммы собственного капитала и рассчитанного коэффициента финансового левериджа вычисляется предельный объем заемных средств, обеспечивающий эффективное использование собственного капитала;

б) обеспечением достаточной финансовой устойчивости предприятия. В рамках предельного объема заемных средств, формирующего наибольший эффект финансового левериджа, определяется соотношение собственного и заемного капитала, обеспечивающее достаточную финансовую устойчивость предприятия в предстоящем периоде не только с позиций самого торгового предприятия, но и с позиций возможных его кредиторов (что обеспечит впоследствии снижение стоимости привлечения заемных средств).

С учетом этих требований и ранее определенного показателя финансовой структуры капитала торговое предприятие устанавливает лимит использования заемных средств в своей хозяйственной деятельности.

4. Определение соотношения заемных средств, привлекаемых на кратко- и долгосрочной основе. Расчет потребности в объемах кратко- и долгосрочных заемных средств основывается на целях их использования в предстоящем периоде. На долгосрочный период (свыше 1 года) заемные средства привлекаются, как правило, для расширения объема собственных основных средств и формирования недостающего объема инвестиционных ресурсов (хотя при консервативном подходе к финансированию активов заемные средства на долгосрочной основе привлекаются и для обеспечения формирования оборотного капитала). На краткосрочный период заемные средства привлекаются для всех остальных целей их использования.

Расчет необходимого размера заемных средств в рамках каждого периода осуществляется в разрезе отдельных целевых направлений их предстоящего использования. Целью этих расчетов является установление сроков использования привлекаемых заемных средств для оптимизации соотношения долго- и краткосрочных их видов. В процессе этих расчетов определяются полный и средний срок использования заемных средств.

Полный срок использования заемных средств представляет собой период времени с начала их поступления до окончательного погашения всей суммы долга. Он включает в себя три временных периода:а) срок полезного использования; б) льготный (грационный) период; в) срок погашения.

а) срок полезного использования - это период времени, в течение которого торговое предприятие непосредственно использует предоставленные заемные средства в своей хозяйственной деятельности;

6) льготный (грационный) период - это период времени с момента окончания полезного использования заемных средств до начала погашения долга. Он служит резервом времени для аккумуляции необходимых финансовых средств;

в) срок погашения - это период времени, в течение которого происходит полная выплата основного долга и процентов по используемым заемным средствам. Этот показатель используется в тех случаях, когда выплата основного долга и процентов осуществляется не одномоментно после окончания срока использования заемных средств, а частями в течение определенного периода времени по предусмотренному графику.

Расчет полного срока использования заемных средств осуществляется в разрезе перечисленных элементов исходя из целей их использования и сложившейся на финансовом рынке практики установления льготного периода и срока погашения.

Средний срок использования заемных средств представляет собой средний расчетный период, в течение которого они находятся в использовании на торговом предприятии.

Он определяется по формуле:

           СПз                   ПП

ССз = ------ + ЛП + ----------,

             2                       2

где ССз - средний срок использования заемных средств,

СПз - срок полезного использования заемных средств;

ЛП - льготный (грационный) период;

ПП - срок погашения.

Средний срок использования заемных средств определяется по каждому целевому направлению привлечения этих средств, по объему их привлечения на кратко- и долгосрочной основе; по привлекаемой сумме заемных средств в целом.

Соотношение заемных средств, привлекаемых на кратко- и долгосрочной основе может быть оптимизировано также с учетом стоимости их привлечения.

5. Определение форм привлечения заемных средств. Заемные средства привлекаются для обслуживания хозяйственной деятельности торгового предприятия в следующих основных формах: а) в форме товарного.кредита; б) в форме финансового кредита; в) в прочих формах.

Товарный кредит занимает основное место среди форм привлечения заемных средств торговым предприятием на современном этапе. Для привлекающих его торговых предприятий он является самой маневренной формой финансирования за счет заемных средств наименее ликвидной части их оборотных активов - товарных запасов. При этом он позволяет автоматически сглаживать сезонную потребность в финансировании оборотных активов (их переменной части), связанную с сезонным расширением объема реализации товаров. Особенно возрастает роль товарного кредита при импорте товаров в процессе осуществления торговым предприятием внешнеэкономических операций.

В современной практике выделяют следующие основные виды товарного кредита:

а) товарный кредит с отсрочкой платежа по условиям контракта. Это наиболее распространенный в настоящее время вид товарного кредита, который оговаривается условиями контракта на поставку товаров и не требует специальных документов по его оформлению;

б) товарный кредит с оформлением векселем. Это один из наиболее перспективных видов товарного кредита, получивший значительное распространение в странах с развитой рыночной экономикой и активно внедряемый в нашу хозяйственную практику. Вексельный оборот по товарному кредиту обслуживается простыми и переводными векселями (разница между ними состоит в том, что последний может быть передан любому третьему лицу путем индоссамента). Векселя по товарному кредиту выдаются по согласованию сторон со следующими сроками исполнения: по предъявлению; в определенный срок после предъявления; в определенный срок после составления; на определенную дату;

в) товарный кредит по открытому счету. Он используется в хозяйственных отношениях торгового предприятия с его постоянными поставщиками при многократных поставках заранее согласованного ассортимента товаров мелкими партиями (хлебобулочных изделии, молочной продукции и т.п.). В этом случае поставщик относит стоимость отгруженных товаров на дебет счета, открытого торговому предприятию, которое погашает свою задолженность в обусловленные контрактом сроки (обычно раз в месяц);

г) товарный кредит в форме консигнации. Он представляет собой вид внешнеэкономической комиссионной торговой операции, при которой поставщик (консигнант) отгружает товары на склад торгового предприятия (консигнатора) с поручением реализовать их. Расчеты торгового предприятия с консигнантом осуществляются лишь после того, как поставленный товар реализован. В этом случае товарный кредит носит для торгового предприятия самый безопасный в финансовом отношении характер.

В процессе привлечения различных видов товарного кредита должны быть исключены внефинансовые формы воздействия на торговое предприятие со стороны кредиторов (навязывание ненужного ассортимента товаров и продукции низкого качества, требования прекращения коммерческих отношений с конкурентами продавца и т.п.).

Финансовый кредит, осуществляемый в прямой денежной форме, используется торговыми предприятиями в настоящее время в ограниченных размерах, так как стоимость его привлечения во многих видах превышает обычно уровень рентабельности активов торгового предприятия (при котором дифференциал финансового левериджа имеет отрицательное значение). Этот кредит предоставляется банками, налоговыми органами (в форме налогового кредита), другими хозяйствующими субъектами, государственными и негосударственными фондами и т.п.

Основными кредиторами торговых предприятий по этой форме кредита выступают коммерческие банки, которые предоставляют его в следующих основных видах:

а) бланковый (необеспеченный) кредит. Как правило, он предоставляется коммерческим банком, осуществляющим расчетно-кассовое обслуживание торгового предприятия. Хотя формально он и носит необеспеченный характер, но фактически обеспечивается размером дебиторской задолженности предприятия и его средствами на расчетном и других счетах в этом же банке. Этот кредит предоставляется на краткосрочный период;

б) контокоррентный кредит («овердрафт»). Этот вид кредита предоставляется банком обычно под обеспечение, но это требование не является обязательным. При предоставлении этого кредита банк открывает торговому предприятию контокоррентный счет, на котором учитываются как кредитные, так и расчетные его операции. Контокоррентный счет используется в качестве источника кредита в объеме, не превышающем установленное в кредитном договоре максимальное отрицательное сальдо. Сальдирование поступлений и выплат по контокоррентному счету торгового предприятия происходит через установленные договором промежутки времени с расчетами кредитных платежей;

в) открытие кредитной линии. Так как потребность в краткосрочном финансовом кредите не всегда может быть предусмотрена с привязкой к конкретным срокам его использования, договор о нем торговое предприятие может оформить с банком предварительно в форме открытия кредитной линии. В этом договоре обусловливаются сроки, условия и предельная сумма предоставления финансового кредита, когда в нем возникнет реальная потребность. Обычно кредитная линия открывается на срок до одного года;

г) ломбардный кредит. Такой кредит может быть получен торговым предприятием под заклад высоколиквидных активов (векселей, государственных краткосрочньк облигаций и т.п.), которые на период кредитования передаются банку. Размер кредита в этом случае соответствует определенной (но не всей) части стоимости переданных в заклад активов. Этот вид кредита носит краткосрочный характер;

д) ипотечный кредит. Этот вид кредита предоставляют обычно банки, специализирующиеся на выдаче долгосрочных займов под залог основных средств или имущественного комплекса предприятия в целом («ипотечные банки»).

При этом заложенное в банке имущество продолжает использоваться предприятием. С прекращением выдачи торговым предприятиям необеспеченных долговых ссуд, ипотечный кредит становится основной формой долгосрочного их кредитования;

е) прочие виды кредита. В составе этих видов можно отметить авальный кредит, консорциальный кредит, кредит под уступку обязательств дебиторов и другие, к которым предприятия торговли в настоящее время практически не прибегают.

Выбор форм и видов привлечения заемных средств осуществляется торговым предприятием самостоятельно исходя из целей и специфики его хозяйственной деятельности.

6. Определение состава кредиторов. Состав кредиторов торгового предприятия определяется целями и формами привлечения заемных средств. Основными кредиторами торгового предприятия являются обычно его постоянные поставщики, с которыми установлены длительные коммерческие связи, а также коммерческий банк, осуществляющий его расчетно-кассовое обслуживание.

7. Формирование эффективных условии привлечения кредитов. К числу важнейших из этих условий относятся: а) срок предоставления кредита: б) ставка процента за кредит: в) условия выплаты суммы процента; г) условия выплаты основной суммы долга: г) прочие условия, связанные с получением кредита.

Срок предоставления кредита является одним из определяющих условий его привлечения. Оптимальным считается срок предоставления кредита, в течение которого полностью реализуется цель его привлечения (например, ипотечный кредит - на срок реализации инвестиционного проекта; товарный кредит - на период полной реализации закупленных товаров и т.п.).

Ставка процента за кредит характеризуется тремя основными параметрами: ее формой, видом и размером.

По применяемым формам различают процентную ставку (для наращения суммы долга) и учетную ставку (для дисконтирования суммы долга). Если размер этих ставок одинаков, то предпочтение должно быть отдано процентной ставке, так как в этом случае расходы по обслуживанию долга будут меньшими.

По применяемым видам различают фиксированную ставку процента (устанавливаемую на весь срок кредита) и плавающую ставку процента (с периодическим пересмотром ее размера в зависимости от изменения учетной ставки Национального банка, темпов инфляции и конъюнктуры финансового рынка). Время, в течение которого ставка процента остается неизменной, называется процентным периодом. В условиях инфляции для торгового предприятия предпочтительней является фиксированная ставка или плавающая ставка с высоким процентным периодом.

Размер ставки процента за кредит является определяющим условием при оценке его стоимости. По товарному кредиту он принимается при оценке в размере ценовой скидки продавца за осуществление немедленного расчета за поставленные товары.

Условия выплаты суммы процента характеризуются порядком выплаты его суммы. Этот порядок сводится к трем принципиальным вариантам: выплате всей суммы процента в момент предоставления кредита; выплате суммы процента равномерными частями; выплате всей суммы процента в момент уплаты основной суммы долга (при погашении кредита). При прочих равных условиях предпочтительным является третий вариант.

Условия выплаты основной суммы долга характеризуются предусматриваемыми периодами его возврата. Эти условия сводятся к трем принципиальным вариантам: частичному возврату основной суммы долга в течение общего периода функционирования кредита; полному возврату всей суммы долга по истечении срока использования кредита; возврата основной или части суммы долга с предоставлением льготного периода по истечении срока полезного использования кредита. При прочих равных условиях третий вариант является для предприятия предпочтительней.

Прочие условия, связанные с получением кредита, могут предусматривать необходимость его страхования, выплаты дополнительного комиссионного вознаграждения банку, разный уровень размера кредита по отношению к сумме заклада или залога и т.п.

8 Обеспечение эффективного использования кредитов.

Критерием такой эффективности выступает разница между периодом использования кредита и периодом обращения активов, на формирование которых он привлекался. Чем выше положительное значение этой разницы, тем эффективней использование привлеченного кредита и выше возможности ускорения его возврата.

9. Обеспечение своевременных расчетов по полученным кредитам. С целью обеспечения расчетов по наиболее крупным кредитам на торговом предприятии может заранее резервироваться специальный возвратный фонд. Платежи по обслуживанию кредитов и возврату основной суммы долга включаются в график денежного потока («платежный календарь») и контролируются в процессе текущего мониторинга финансовой деятельности торгового предприятия.

В процессе управления привлечением заемных средств необходимо иметь в виду, что кредит во всех его формах и видах очень опасный финансовый инструмент и пользоваться им нужно очень умело и осторожно. В противном случае это может привести к снижению делового имиджа торгового предприятия, значительным убыткам и даже к банкротству.

4. Управление финансовым состоянием торгового предприятия.

Оценка финансового состояния торгового предприятия.

Управление активами, капиталом, инвестициями, рисками и другими аспектами финансовой деятельности торгового предприятия должно носить взаимосвязанный характер. Такая взаимосвязь обеспечивается в процессе комплексного управления финансовым состоянием торгового предприятия, его оптимизации.

Под оптимальным финансовым состоянием торгового предприятия понимается сбалансированность отдельных структурных элементов его активов и капитала, а также его способность обеспечивать высокий уровень эффективности их использования. Оптимизация финансового состояния торгового предприятия является одним из основных условий успешного экономического его развития в предстоящей перспективе, В это же время кризисное финансовое состояние торгового предприятия создает серьезную угрозу его банкротства.

Уровень финансового состояния торгового предприятия характеризуется рядом элементов, основными из которых являются (рис. 16).

Рис. 16. Состав основных элементов оценки уровня финансового состояния торгового предприятия.

1. Уровень платежеспособности. Он позволяет охарактеризовать возможности торгового предприятия своевременно расплачиваться по своим финансовым обязательствам в зависимости от состояния ликвидности активов. Проведение такой оценки требует предварительной группировки активов торгового предприятия по уровню ликвидности, а его обязательств - по срочности погашения. Для оценки уровня платежеспособности торгового предприятия используются следующие основные финансовые коэффициенты:

а) коэффициент абсолютной платежеспособности («кислотный тест»). Он показывает, в какой степени неотложные финансовые обязательства торгового предприятия обеспечены имеющимися у него готовыми средствами платежа.

Расчет этого коэффициента производится по формуле:

                А1

КАП = --------,

                О1

где КАП - коэффициент абсолютной платежеспособности («кислотный тест»);

А1 - сумма готовых средств платежа (денежных активов и краткосрочных финансовых вложений);

О1 - сумма неотложных (со сроком погашения до одного месяца) финансовых обязательств предприятия;

6) коэффициент промежуточной платежеспособности. Он показывает, в какой степени все краткосрочные финансовые обязательства торгового предприятия могут быть удовлетворены за счет его высоколиквидных активов и готовых средств платежа. Расчет этого коэффициента осуществляется по формуле:

                А2

КПП = ----------,

                О2

где КПП - коэффициент промежуточной платежеспособности;

A2 - сумма готовых средств платежа и оборотных активов в высоколиквидной форме;

02 - сумма неотложных и других краткосрочных (со сроком погашения до 3-х месяцев) финансовых обязательств предприятия;

в) коэффициент текущей платежеспособности. Он показывает, в какой степени вся текущая задолженность торгового предприятия (сумма краткосрочных заемных средств) может быть удовлетворена за счет всех его текущих (оборотных) активов. Расчет этого показателя осуществляется по формуле:

                  ОА

КТП = -------------,

                  КЗС

где КТП - коэффициент текущей платежеспособности;

ОА - сумма оборотных активов предприятия;

КЗС - сумма краткосрочных заемных средств, используемых предприятием.

2. Уровень финансовой устойчивости. Он позволяет определить уровень хозяйственного риска, связанного с формированием структуры источников капитала торгового предприятия, а соответственно и степень стабильности финансового обеспечения развития предприятия в предстоящем периоде. Для проведения оценки уровня финансовой устойчивости торгового предприятия используются следующие основные финансовые коэффициенты:

а) коэффициент автономии (КА). Он показывает в какой степени объем используемых торговым предприятием активов сформирован за счет собственного капитала и насколько оно независимо от внешних источников финансирования. Алгоритм расчета этого показателя рассмотрен ранее;

б) коэффициент финансирования (КФ). Он показывает какой размер заемных средств (долгосрочных и краткосрочных) приходится на единицу собственного капитала, т.е. характеризует степень зависимости торгового капитала от внешних источников финансирования. Алгоритм расчета этого показателя рассмотрен ранее;

в) коэффициент долгосрочной финансовой независимости. Он показывает, в какой степени общий объем используемых активов сформирован за счет собственного и долгосрочного заемного капитала торгового предприятия, т.е. характеризует его независимость от краткосрочных заемных источников финансирования. Расчет этого показателя осуществляется по формуле:

              СК + ЗКд

КДН = -----------------,

                     А

где КДН - коэффициент долгосрочной финансовой независимости;

СК - сумма собственного капитала предприятия;

ЗКд - сумма заемного капитала, привлеченного предприятием на долгосрочной основе;

А - общая сумма активов предприятия.

г) коэффициент маневренности собственного капитала. Он показывает, какую долю занимает собственный капитал, инвестированный в оборотные активы, в общей сумме собственного капитала (т.е. какая часть собственного капитала находится в высокооборачиваемой его форме). Расчет этого показателя осуществляется по формуле:

                    СКоа

КМск = ----------------,

                     СК

где КМск - коэффициент маневренности собственного капитала;

СКоа - сумма собственного капитала предприятия, инвестированного в его оборотные активы;

СК - общая сумма собственного капитала предприятия.

3. Уровень оборачиваемости активов. Он позволяет определить уровень коммерческой активности торгового предприятия, показывая насколько быстро финансовые средства, инвестированные в активы, оборачиваются в процессе его торговой деятельности. Для проведения обобщающей оценки уровня оборачиваемости активов торгового предприятия используются следующие финансовые коэффициенты:

а) коэффициент оборачиваемости всех используемых активов. Он характеризует число оборотов активов торгового предприятия в рассматриваемом отрезке времени. Расчет этого показателя осуществляется по формуле:

                   Р

КОа = --------------,

                   А

где КОа - коэффициент оборачиваемости всех используемых активов;

Р - общая сумма реализации товаров в рассматриваемом периоде;

А - средняя стоимость используемых активов предприятия в рассматриваемом периоде (рассчитанная как среднехронологическая);

б) период оборота всех используемых активов. Он характеризует средний период времени, в течение которого совокупные активы торгового предприятия совершают полный хозяйственный оборот. Расчет этого показателя осуществляется по формуле:

             А                Д

ПОа = -------- = ------------,

             Ро             КОа

где ПОа - период оборота всех используемых активов, в днях;

А - средняя стоимость используемых активов в рассматриваемом периоде;

Ро - однодневный объем реализации товаров в рассматриваемом периоде;

Д - число дней в рассматриваемом периоде (360 - в году; 90 - в квартале; 30 - в месяце);

КОа - коэффициент оборачиваемости всех используемых активов.

4. Уровень рентабельности. Он позволяет оценить способность торгового предприятия генерировать необходимую прибыль в процессе своей хозяйственной деятельности и охарактеризовать общую эффективность использования активов и вложенного капитала. Для проведения обобщающей оценки уровня рентабельности в процессе характеристики финансового состояния торгового предприятия используются следующие основные показатели:

а) коэффициент рентабельности всех используемых активов (или коэффициент экономической рентабельности). Он показывает уровень чистой прибыли, генерируемой всеми активами торгового предприятия, находящимися в его использовании. Расчет этого показателя осуществляется по формуле:

             ЧП

Ра = -----------,

              А

где Pa - коэффициент рентабельности всех используемых активов;

ЧП - сумма чистой прибыли предприятия в рассматриваемом периоде;

А - средняя стоимость используемых активов в рассматриваемом периоде;

б) коэффициент рентабельности собственного капитала (или коэффициент финансовой рентабельности). Он характеризует прибыльность собственного капитала, инвестированного в торговое предприятие. Расчет этого показателя осуществляется по формуле:

               ЧП

Рск = ------------,

               СК

где Рек - коэффициент рентабельности собственного капитала;

ЧП - сумма чистой прибыли предприятия в рассматриваемом периоде;

СК - средняя стоимость собственного капитала предприятия в рассматриваемом периоде;

в) коэффициент рентабельности реализации товаров (или коэффициент коммерческой рентабельности). Он характеризует прибыльность торговой деятельности предприятия. Расчет этого показателя осуществляется по формуле:

             ЧП

Рр = -----------,

               Р

где Рр - коэффициент рентабельности реализации товаров;

ЧП - сумма чистой прибыли предприятия в рассматриваемом периоде;

Р - общая сумма реализации товаров в рассматриваемом периоде.

Проведение интегральной оценки финансового состояния торгового предприятия основано на использовании известной «модели Дюпона» (методика такого анализа впервые была разработана корпорацией «Дюпон»). Подробный алгоритм проведения такой оценки приведен на рис. 17.

Рис. 17. Схема финансового анализа по методике корпорации «Дюпон»

(применительно к торговым предприятиям).

В соответствии с этой моделью коэффициент рентабельности всех используемых активов торгового предприятия определяется произведением коэффициента рентабельности реализации товаров на коэффициент оборачиваемости всех используемых активов:

Ра = Рр х КОа,

Для интерпретации результатов интегральной оценки финансового состояния торгового предприятия может быть использована специальная матрица, представленная на рис. 18.

С помощью указанной матрицы можно выявить основные резервы дальнейшего повышения эффективности хозяйственной деятельности торгового предприятия (роста коэффициента рентабельности использования его активов) за счет оптимизации отдельных экономических и финансовых показателей в предстоящем периоде.

Финансовое планирование.

Оптимизация финансового состояния торгового предприятия обеспечивается в процессе финансового планирования. Финансовое планирование представляет собой процесс разработки системы мероприятий по обеспечению развитю торгового предприятия необходимыми финансовыми ресурсами, сбалансированности их источников и повышению эффективности финансовой деятельности в предстоящем периоде.

Рис. 18. Матрица оценки интегрального результата финансового состояния торгового предприятия

Исходными предпосылками финансового планирования на предприятиях торговли являются:

1. Основные направления развития предприятия в соответствии со стратегией торгового менеджмента.

2. Планируемые показатели экономического развития, в первую очередь, объемы торговой и инвестиционной деятельности; сумма доходов, издержек обращения и прибыли.

3. Избранная торговым предприятием политика финансирования его активов.

4. Целевые финансовые нормативы, установленные на торговом предприятии.

5. Прогноз конъюнктуры финансового рынка на предстоящий период.

6. Результаты оценки финансового состояния торгового предприятия в предплановом периоде.

Финансовое планирование на предприятиях торговли состоит из двух составных частей - текущего и оперативного планирования финансовой деятельности.

1. Текущее планирование финансовой деятельности заключается в разработке отдельных видов финансовых планов торгового предприятия, составляемых на предстоящий год с разбивкой по кварталам. В процессе текущего финансового планирования на предприятиях торговли разрабатываются обычно следующие виды финансовых планов: 1) план доходов и расходов по торговой деятельности; 2) план поступления и расходования денежных средств; 3) балансовый план; 4) план формирования и использования финансовых ресурсов. Степень детализации показателей каждого из видов финансового плана определяется торговым предприятием самостоятельно с учетом объема и специфики его деятельности, а также действующей практики организации финансового и управленческого учета.

План доходов и расходов по торговой деятельности разрабатывается на первоначальном этапе текущего финансового планирования, так как ряд его показателей используется на последующих этапах. Целью разработки этого плана является определение суммы чистой прибыли от торговой деятельности, остающейся в распоряжении предприятия в плановом периоде. В этом плане должна быть обеспечена четкая взаимосвязь планируемых показателей доходов, издержек обращения, налоговых платежей за счет доходов и прибыли, балансовой и чистой прибыли предприятия.

План поступления и расходования денежных средств разрабатывается на втором этапе текущего финансового планирования. Целью разработки этого плана является обеспечение постоянной платежеспособности торгового предприятия на всех этапах планового периода. Учитывая важную роль показателей этого плана в предотвращении угрозы банкротства торгового предприятия, они рассчитываются обычно в разрезе кварталов, а в рамках предстоящего квартала - в помесячной разбивке. В этом плане должна быть обеспечена четкая взаимосвязь показателей остатка денежных средств на начало периода, их поступления в плановом периоде, их расходования в плановом периоде и остатка денежных средств на конец периода (при этом сумма первых двух показателей должна соответствовать сумме последних двух показателей).

При осуществлении внешнеэкономических операций денежные средства в иностранной валюте пересчитываются в национальную валюту.

Балансовый план торгового предприятия отражает прогноз состава его активов и структуры капитала и разрабатывается на третьем этапе текущего финансового планирования. Целью разработки балансового плана является определение возможного прироста отдельных активов с обеспечением их внутренней сбалансированности, а также формирование оптимальной финансовой структуры капитала, обеспечивающей высокую финансовую устойчивость развития торгового предприятия в предстоящем периоде.

При разработке балансового плана используется укрупненная схема статей баланса торгового предприятия, отражающая требования его построения применительно к специфике конкретной организационо-правовой формы деятельности (общества с ограниченной ответственностью, акционерного общества и т.п.).

В процессе планирования структуры активов оптимизируется соотношение оборотных и внеоборотных их видов, а в составе оборотных активов - отдельных их групп по уровню ликвидности. При планировании структуры капитала оптимизируется соотношение собственных и заемных средств, а в составе заемных - средств, привлекаемых на кратко- и долгосрочной основе (эта оптимизация осуществляется с учетом избранной торговым предприятием политики финансирования его активов).

План формирования и использования финансовых ресурсов разрабатывается на заключительной стадии текущего финансового планирования. Целью разработки этого плана является аккумуляция и целенаправленное расходование финансовых ресурсов, обеспечивающих экономическое развитие торгового предприятия в предстоящем периоде.

В процессе текущего финансового планирования должна быть обеспечена взаимосвязь показателей всех четырех видов финансовых планов торгового предприятия.

2. Оперативное финансовое планирование заключается в детализации разработанных текущих планов по направлениям хозяйственной деятельности торгового предприятия, по отдельным хозяйственным операциям, по отдельным инвестиционным проектам и т.п. Оно предусматривает также разработку плановых финансовых показателей в разрезе более коротких интервалов времени (дней, недель, декад, месяцев). Основными видами оперативных финансовых планов торгового предприятия являются: 1) бюджет капитальных затрат и поступления средств (капитальный бюджет); 2) бюджет текущих денежных расходов и доходов (текущий бюджет); 3) график осуществления платежей (платежный календарь).

Капитальный бюджет разрабатывается на этапе осуществления реального инвестирования, связанного с новым строительством, реконструкцией и модернизацией основных средств в разрезе отдельных инвестиционных проектов и т.п. Он состоит из следующих двух разделов: 1) капитальные затраты; 2) поступление средств. Капитальные затраты представляют собой расходы по созданию или приобретению соответствующих материальных и нематериальных внеоборотных активов. К ним относят обычно первоначальную стоимость введенных в строй зданий и сооружений (или поэтапные расходы по их сооружению); стоимость новых видов машин и оборудования; стоимость приобретаемых нематериальных активов (патентов, "ноу-хау" и других) и т.п. Поступление средств при разработке капитального бюджета включает планируемый поток финансовых средств (инвестиционных ресурсов) в разрезе отдельных источников.

Текущий бюджет разрабатывается по отдельным хозяйственным операциям или видам деятельности торгового предприятия, не выходя по срокам за рамки одного квартала (в порядке конкретизации текущего плана доходов и расходов по торговой деятельности). Он состоит из следующих двух разделов: 1) текущие расходы; 2) доходы от хозяйственных операций (видов торговой деятельности). Текущие расходы представляют собой издержки обращения, связанные с осуществлением данной хозяйственной операции (смету текущих затрат по ней). Доходы от хозяйственной операции формируются в основном за счет реализации товаров, платных торговых услуг или других видов хозяйственной деятельности торгового предприятия.

Платежный календарь разрабатывается по отдельным видам движения денежных средств (налоговой платежный календарь, платежный календарь по расчетам с поставщиками товаров и т.п.) и по торговому предприятию в целом. Обычно он составляется на предстоящий месяц (в разбивке по дням, неделям или декадам). Он состоит из следующих двух разделов: 1) график расходования денежных средств; 2) график поступления денежных средств, График расходования денежных средств представляет собой отражение сроков и сумм платежей торгового предприятия по всем (или конкретным) видам его финансовых обязательств. График поступления денежных средств фиксирует сроки и суммы предстоящих платежей в пользу торгового предприятия. Платежный календарь конкретизирует текущий план поступления и расходования денежных средств, обеспечивая постоянную платежеспособность торгового предприятия.

Мониторинг текущей финансовой деятельности.

Оптимизация финансового состояния торгового предприятия обеспечивается не только' путем планирования важнейших показателей его финансовой деятельности, но и в процессе постоянного контроля за ходом реализации разработанных планов. Этот внутренний финансовый контроль на торговом предприятии базируется на построении системы мониторинга текущей финансовой деятельности.

Система мониторинга финансовой деятельности представляет собой разработанный на торговом предприятии механизм осуществления постоянного наблюдения за важнейшими текущими результатами этой деятельности в условиях постоянно меняющейся конъюнктуры потребительского и финансового рынков.

Основной целью разработки системы мониторинга текущей финансовой деятельности торгового предприятия является своевременное обнаружение отклонений фактических результатов этой деятельности от предусмотренных, вызывающих ухудшение финансового состояния предприятия; выявление причин, вызвавших эти отклонения, и разработка предложений по соответствующей корректировке отдельных направлений финансовой деятельности с целью ее нормализации и повышения эффективности.

Построение системы мониторинга текущей финансовой деятельности торгового предприятия охватывает следующие основные этапы (рис. 19).

Рис. 18 Содержание основных этапов построения системы мониторинга.

1. Выбор для наблюдения наиболее важных направлений и целевых показателей финансовой деятельности. В процессе такого выбора необходимо ориентироваться в первую очередь на целевые финансовые нормативы и систему показателей, характеризующих различные аспекты финансового состояния торгового предприятия.

2. Построение системы стандартов финансовой деятельности. В качестве таких стандартов выступают разработанные критерии по отдельным аспектам финансовой деятельности (например, по политике финансирования активов, формированию финансовой структуры капитала и т.п.); целевые стратегические нормативы; показатели текущих и оперативных финансовых планов, избранные для наблюдения.

3. Построение системы информативных отчетных показателей по каждому из направлений финансовой деятельности и периодичности их формирования. Такая система показателей должна основываться на данных финансового и управленческого учета. Она представляет собой так называемую «первичную информационную базу наблюдения», необходимую для последующего расчета отдельных аналитических показателей, характеризующих уровень финансового состояния торгового предприятия в разрезе различных его аспектов. Периодичность формирования первичной базы данных определяется «срочностью реагирования», т.е. своевременностью осуществления внутреннего контроля за отдельными аспектами финансовой деятельности. С учетом такого принципа подхода к периодичности формирования первичной информационной базы наблюдения выделяют: а) оперативную (недельную, декадную) сводку; б) месячный отчет; в) квартальный отчет (показатели годовой отчетности не являются объектом текущего мониторинга финансовой деятельности).

4. Разработка системы обобщающих оценочных (аналитических) показателей, отражающих фактические результаты финансового состояния предприятия в разрезе различных его аспектов. Система обобщающих оценочных показателей должна полностью корреспондировать с наблюдаемыми направлениями финансовой деятельности, целевыми финансовыми нормативами и плановыми показателями, характеризующими различные аспекты финансового состояния торгового предприятия. В процессе разработки такой системы строятся алгоритмы расчета отдельных оценочных показателей с использованием первичной информационной базы наблюдения и методов финансового анализа.

5. Установление размеров отклонений фактических результатов финансовой деятельности от предусмотренных. Размеры отклонений рассчитываются в абсолютных и относительных показателях. На каждом торговом предприятии должен быть определен критерий «критических отклонений», который может быть дифференцирован по периодам осуществления оценки. В качестве критерия «критических отклонений» может быть принято отклонение в размере 20 и более процентов по недельному (декадному) периоду; 15 и более процентов по месячному периоду; 10 и более процентов - по квартальному периоду.

6. Анализ основных причин, вызвавших отклонение фактических результатов финансовой деятельности от предусмотренных. В процессе такого анализа в первую очередь выделяются и рассматриваются те показатели финансового состояния торгового предприятия, по которым наблюдаются «критические отклонения» от целевых нормативов и показателей текущих и оперативных финансовых планов. По каждому «критическому отклонению» (а при необходимости и по менее значимым размерам отклонений наиболее важных показателей) должны быть выявлены вызвавшие их причины.

7. Определение системы действии при установленных отклонениях фактических результатов финансовой деятельности от предусмотренных. Принципиальная система действий менеджеров торгового предприятия в этом случае заключается в трех алгоритмах: а) «ничего не предпринимать» - эта форма реагирования предусматривается в тех случаях, когда размер отклонений значительно ниже установленного критического критерия; б) «устранить отклонение» - такая система действий предусматривает разработку мероприятий по обеспечению выполнения целевых, нормативных или плановых показателей; в) «изменить систему нормативных или плановых показателей» - такая система действий предпринимается в тех случаях, когда выполнение установленных нормативных или плановых показателей нереально.

8. Выявление резервов нормализации финансовой деятельности и повышения ее эффективности. Процедура поиска и реализации резервов связана с использованием алгоритма «устранить отклонение». При этом резервы рассматриваются в разрезе различных аспектов финансовой деятельности или отдельных финансовых операций торгового предприятия. В качестве одной из таких возможностей может быть рассмотрена целесообразность использования системы финансовых резервов.

9. Обоснование предложений по изменению отдельных целевых финансовых нормативов и плановых показателей. Если возможности нормализации отдельных аспектов финансовой деятельности ограничены (т.е. не могут привести к полной нормализации финансового состояния торгового предприятия) или вообще отсутствуют, используется третий алгоритм системы действий. В этом случае по результатам текущего наблюдения и контроля вносятся предложения по корректировке системы целевых финансовых нормативов и показателей текущих и оперативных финансовых планов. В отдельных критических случаях может быть обосновано предложение о прекращении отдельных коммерческих, инвестиционных или финансовых операций.

Разработанная система мониторинга текущей финансовой деятельности должна корректироваться при изменении стратегических целей торгового менеджмента, видов коммерческой и финансовой деятельности торгового предприятия и системы показателей текущих и оперативных финансовых планов.

III. Роль финансового менеджмента в системе управления предприятием.

Финансы не только экономическая категория. Одновременно финансы выступают инструментом воздействия на производственно-торговый процесс хозяйствующего субъекта. Это воздействие осуществляется через финансовый механизм, финансовый механизм представляет собой систему действия финансовых рычагов, выражающуюся в организации, планировании и стимулировании использования финансовых ресурсов. В структуру финансового механизма входят пять взаимосвязанных элементов: финансовые методы, финансовые рычаги, правовое, нормативное и информационное обеспечение.

Финансовый метод можно определить как способ воздействия финансовых отношений на хозяйственный процесс. Финансовые методы действуют в двух направлениях: по линии управления движением финансовых ресурсов и по линии рыночных коммерческих отношений, связанных с соизмерением затрат и результатов, с материальным стимулированием и ответственностью за эффективное использование денежных фондов. Рыночное содержание в финансовые методы вкладывается не случайно. Это обусловлено тем, что функции финансов в сфере производства и обращения тесно связаны с коммерческим расчетом.

Коммерческий расчет представляет собой метод ведения хозяйства путем соизмерения в денежной (стоимостной) форме затрат и результатов хозяйственной деятельности. Целью применения коммерческого расчета является получение максимальных доходов или прибыли при минимальных затратах капитала в условиях конкурентной борьбы. Реализация указанной цели требует соизмерения размеров вложенного (авансированного) в производственно-торговую деятельность капитала с финансовыми результатами этой деятельности. При этом необходимо рассчитать и сопоставить различные варианты вложения капитала по заранее принятому критерию выбора (максимум дохода или максимум прибыли на рубль капитала, минимум денежных расходов и финансовых потерь и др.). В зарубежной хозяйственной практике требование соизмерения размеров вложенного в производство капитала с результатами хозяйственной деятельности обозначаются термином «инпут-аутпут» (input-oulpul).

Действие финансовых методов проявляется в образовании и использовании денежных фондов. Финансовый рычаг представляет собой прием действия финансового метода. К финансовым рычагам относятся прибыль, доходы, амортизационные отчисления, экономические фонды целевого назначения, финансовые санкции, арендная плата, процентные ставки по ссудам, депозитам, облигациям, паевые взносы, вклады в уставный капитал, портфельные инвестиции, дивиденды, дисконт, котировка валютного курса рубля и т.п.

Правовое обеспечение функционирования финансового механизма включает законодательные акты, постановления, приказы, циркулярные письма и другие правовые документы органов управления. Нормативное обеспечение функционирования финансового механизма образуют инструкции, нормативы, нормы, тарифные ставки, методические указания и разъяснения и т.п. Информационное обеспечение функционирования финансового механизма состоит из разного рода и вида экономической, коммерческой, финансовой и прочей информации. К финансовой информации относятся: осведомление о финансовой устойчивости и платежеспособности своих партнеров и конкурентов, о ценах, курсах, дивидендах, процентах на товарном, фондовом и валютном рынках и т.п.; сообщение о положении дел на биржевом, внебиржевом рынках, о финансовой и коммерческой деятельности любых достойных внимания хозяйствующих субъектов; различные другие сведения. Тот, кто владеет информацией, владеет и финансовым рынком. Информация (например, сведения о поставщиках) может являться одним из видов интеллектуальной собственности ("ноу-хау") и вноситься в качестве вклада в уставный капитал акционерного общества или товарищества.

Финансовый менеджер, обладающий достаточно высокой квалификацией, всегда старается получить любую информацию, даже самую плохую, или какие-то ключевые моменты такой информации, или отказ от разговора на данную тему (молчание - это тоже язык общения) и использовать их в свою пользу. Информация собирается по крупицам. Эти крупицы, собранные воедино, обладают уже полновесной информационной ценностью.

Наличие у финансового менеджера надежной деловой информации позволяет быстрее принять финансовые и коммерческие решения, влиять на правильность таких решений, что, естественно, ведет к увеличению прибыли.

Использованная литература.

1. Бланк И.А. «Торговый менеджмент». УФИМБ. Киев. 1997 г.

2. Под ред. Власовой В.М.. «Основы предпринимательской деятельности». Москва. Финансы и статистика. 1994 г.

3. Лифиц И.М.. «Основы стандартизации, метрологии и управления качеством товаров». Москва. 1994 г.

4. Николаева М.А. «Товароведение потребительских товаров». Москва. Норма. 1997 г.

5. Панкратов Ф.Г., Серегина Т.К. «Коммерческая деятельность». Москва. ИВЦ «Маркетинг». 1996 г.

6. Федоров М.В. и др. «Экспертиза качества товаров». Москва. «Экономика». 1984 г.

7. Уткин Э.А. «Банковский маркетинг». Инфра-М. Москва. 1995 г.

8. Руководство «Барклайз банка». «Франчайзинг в малом бизнесе». Москва. «Аудит», Издательское объединение «ЮНИТИ». 1996 г.

Похожие работы на - Управление предприятиями торговли

 

Не нашли материал для своей работы?
Поможем написать уникальную работу
Без плагиата!
Без нейросетей!