'Учет поставок товаров' ИС магазина электроники
Содержание
Введение
1. Формирование требований к задаче «Учет поставок товаров»
ИС магазина электроники
.1 Описание объекта автоматизации
1.2 Обоснование цели
разработки задачи
.3 Требования к
разрабатываемой задаче в целом
.4 Требования к функциональной структуре задачи
1.5 Требования к обеспечивающей части задачи
1.6 Описание постановки задачи
.6.1 Общая характеристика задачи
.6.2 Выходные сообщения
.6.3 Входные сообщения
. Разработка обеспечивающей части задачи «Учет поставок
товаров» ИС магазина электроники
.1 Разработка элементов информационного обеспечения задачи
«Учет поставок товаров» ИС магазина электроники
.2 Разработка элементов математического обеспечения задачи
«Учет поставок товаров» ИС магазина электроники
.3 Разработка элементов программного обеспечения задачи «Учет
поставок товаров» ИС магазина электроники
.4 Обоснование выбора комплекса технических средств задачи
«Учет поставок товаров» ИС магазина электроники
.5 Описание внедрения задачи «Учет поставок товаров» ИС
магазина электроники
Выводы
Перечень
ссылок
Приложение
Введение
Ключевым направлением развития бизнеса в современном мире является
максимизация прибыли и минимизация убытков. Одним из способов минимизации
затрат является внедрение информационных технологий в бизнес-процессы. Эта
интеграция позволяет существенно упростить выполнение множества обязанностей
персонала, минимизировать вероятность допущения ошибок за счет выполнения
работы более надежным, чем человек, компьютером и открыть широкий спектр
возможностей по анализу огромного количества данных, которыми оперируют
предприятия.
При этом большинство предприятий до сих пор не пользуются возможностями
информационных технологий, руководствуясь консервативными взглядами и
нежеланием тратить средства на вещи, выгода от которых им не ясна или не видна.
При этом используется классические устаревшие методы документооборота.
Особенно актуальны подобные вещи для управления особо крупными и ценными
данными, такими, как информация об обороте продукции и ее хранении. Задача
«Учет поставок товаров» относится именно к этому спектру задач как
коммерческой, так и не коммерческой деятельности.
Эта задача решается на всех без исключения предприятиях, которые
оперируют любого вида физически существующим товаром, будь то производитель,
перевозчик или реализатор.
Автоматизация задачи «Учет поставок товаров» возможна в силу
тривиальности большинства внутренних процессов, выполнение которых не требует
непосредственное участие человека. Среди них - формирование отчетности,
хранение данных, аналитические операции и т.д. При этом выгоды от автоматизации
данной задачи очевидны, т.к. помимо раскрытия аналитических возможностей
существенно сокращает человеко-часы, затраченные на выполнение поставленной
задачи, что влечет за собой уменьшение расходов на персонал, а также
минимизирует вероятность появления ошибок в работе.
В данной работе рассматривается и решается задача «Учет поставок товаров»
ИС магазина электроники» с целью уменьшения временных затрат на учет и
оформление поставок, формирование официальной документации и отчетов.
Работа выполнена в соответствии с требованиями методических указаний и
стандартов [1-2].
1. Формирование требований к задаче «учет поставок товаров» ИС магазина
электроники
.1 Описание объекта автоматизации
автоматизация математический программный документация
Организация с ограниченной ответственностью (ООО)
«ТехноШторм» успешно работает в отрасли реализации электронной техники с 2009
года. За 6 лет фирма успела сделать многое: завоевать доверие покупателей,
приобрести круг постоянных клиентов, стать представителем ведущих
компаний-реализаторов электронной техники. Зарекомендовать себя как надежная,
устойчивая, динамично развивающаяся компания, все ресурсы которой направлены на
лучшее удовлетворение потребностей клиента.
Основная цель работы фирмы - получение прибыли за счет
стремления максимально приблизить пользователя к самым современным электронным
технологиям, обеспеченья своих клиентов всеми необходимыми средствами для
повышения их деловых возможностей и доходности их бизнеса, создания для них
комфортной среды работы и отдыха, помощи в достижении успеха. Разнообразие
ассортимента на складе и строгое соблюдение заявленных сроков поставки товара,
как для партнеров, так и для розничных покупателей.
Предприятие ООО «ТехноШторм» занимается розничной
торговлей преимущественно компьютерной техники, а также других видов
высокоинтеллектуальной техники. Основную прибыль организация получает от
продажи компьютеров, ноутбуков и смартфонов.
С момента создания фирмы в основу её деятельности были
положены следующие принципы:
− четкое выполнение взятых обязательств;
− индивидуальный подход к клиенту;
− постоянное расширение технической
поддержки и предоставление её покупателю;
− сотрудники компании имеют высокий
интеллектуальный и профессиональный уровень и подготовлены в лучших традициях
менеджмента, поэтому закон «Все для клиента» здесь непреложная истина.
Компания «ТехноШторм» ориентируется на долгосрочное
сотрудничество со своими партнерами, предлагая различные программы отсрочки и
снижения затрат. Это и кредитование физических лиц, и дисконтная система, и
система контрактных поставок, потому что стратегия компании - это акцент на
постоянное расширение взаимовыгодного сотрудничества на принципах равноправного
партнерства и деловой этики.
На рисунке 1.1 Представлена организационная структура
предприятия.
Рисунок 1.1 - Схема организационной структуры ООО
«ТехноШторм»
Во главе фирмы стоит директор, который отвечает за
глобальное управление компанией, принятие решений.
Бухгалтер отвечает за ведение бухгалтерии,
взаимодействие с государственными органами, планирование и ведение финансов.
Заведующий складом отвечает за управление и контроль
хранения товаров на складе.
Кладовщик ответственен за прием поставок, оформление
сопутствующих документов, сохранность товаров на складе.
Складской рабочий выполняет физическую работу на складе.
Заведующий рекламным отделом ответственен за стратегию
маркетинга компании и за управление маркетологами и другими рабочими отдела.
Маркетолог ответственен за рекламную компанию фирмы в
разных направлениях.
SMM-специалист занимается продвижением и рекламой фирмы
в соц. сетях.
Заведующий отделом продаж ответственен за контроль и
анализ продаж.
Менеджер по продажам занимается оформлением заказом по
телефону, администрированием сайта, консультированием заказчиков.
Заведующий снабжением ответственен за связи с
поставщиками, планирование и анализ запасов, заключением контрактов на
поставки.
Анализируя организационную структуру ООО «ТехноШторм», с
точки зрения задачи «Учет поставок товаров» можно выделить конкретного
пользователя данной задачи: кладовщика, который является сотрудником отдела
обеспечения, и в иерархической организационной структуре подчиняется
заведующему складом.
1.2 Обоснование цели разработки задачи
В ходе предпроектного исследования предметной области,
были выявлены следующие недостатки:
− ориентация на бумажный документооборот;
− отсутствие информационной связи между
ячейками отдела;
− невозможность быстро поиска информации и
формирование отчетов;
− возможность появления ошибок и неточностей
из-за сложности системы и человеческого фактора;
− ручное заполнение документации, что
значительно замедляет процесс работы.
У магазина есть один офис, в котором реализуется выдача
продукции при самовывозе, а также в котором базируется персонал. В том же
здании в соседнем помещении располагается склад продукции.
Предприятие заключает договоры с поставщиками на
поставку определённых товаров по определённой цене в заданном количестве. Поставка
может проводиться в несколько завозов, оплата может производиться как по факту
доставки, так и предоплатой. При доставке товара на склад кладовщик получает от
курьера расходную накладную, налоговую накладную и товар. После проверки товара
на соответствие документам, кладовщик отдает курьеру подписанную половину
расходной накладной. Налоговая накладная передается бухгалтеру, а также
кладовщик оформляет приходный ордер, который передается заведующему складом.
Для фиксации поступления товара на склад до занесения в
информационную базу сопровождающих документов, используется документ «Приходный
ордер на товары».
Этот документ используют для оперативного фиксирования
поступления, когда заполнение данных документов в информационную базу более
удобно отработать в дальнейшем.
Документ «Приходный ордер на товары» имеет возможность
быть зарегистрирован от поставщика.
В таком случае в документе регистрируется факт
поступления товаров от поставщика до мига фиксирования фин. документов
поступления.
Минфин приказом от 30.09.2014 г. № 987 отменил действие
Инструкции о порядке регистрации выданных, возвращенных и использованных
доверенностей на получение ценностей. Приказ вступил в силу 1 января 2015 года.
Следовательно, с 1 января 2015 года доверенность
становится необязательной при получении ценностей [9].
Разработка задачи «Управление поставками товаров»
магазина электроники «ТехноШторм» позволит существенно сократить время
заполнения и анализа данных поставок, а также позволит избегать ошибок и потерь
информации в процессе функционирования предприятия, что будет способствовать
минимизации потерь для фирмы, сокращение временных затрат, а, значит, более
рациональное использование людских ресурсов.
1.3 Требования к разрабатываемой задаче в целом
Результаты разработки задачи «Учет поставок товаров»
информационной системы (ИС) магазина электроники будет внедряться на
коммерческом предприятии для повышения эффективности функционирования и
управления бизнес-процессом.
Разрабатываемая задача должна автоматизировать процесс учета,
обработки, хранения и выдачи информации о поставках товаров.
Основными требованиями при разработке выступают:
доступный и интуитивно понятный интерфейс, максимальная скорость обработки
запросов, выдача результатов учета в необходимом виде.
При построении системы предполагается реализация
клиент-серверной архитектуры. Система должна быть грамотно спроектирована с
точки зрения модульности для лучшего масштабирования системы в будущем.
Информацию предполагается хранить на сервере базы данных. Кроме того,
необходимо иметь возможность предоставлять информацию, используемую внутри
системы, в виде, который позволил бы ее использование в других системах,
обеспечивая тем самым универсальность.
Пользователем данной системы является кладовщик, который
может не иметь специального технического образования.
Набор программных и технических средств должен
обеспечивать работу системы в течение некоторого времени при временном
отключении от питания. Не должен приводить к потере данных при аварийном выходе
из системы или техническом сбое. Должно производиться автоматическое сохранение
данных через определенный промежуток времени, установленный в программе.
При разработке функциональной задачи «Учет поставок
товаров» ИС магазина электроники, будут разработаны следующие виды обеспечений:
− математическое;
− информационное;
− программное;
− техническое.
Математическое обеспечение системы представляется
методами и алгоритмами обработки данных. А именно с помощью математического
обеспечения должны реализовываться простые алгоритмы вычисления суммы,
сравнения и процентного соотношения чисел, используемые для необходимых
подсчетов и формирования выходной документации.
Информационное обеспечение системы должно быть
представлено в виде реляционной базы данных. Предполагается использование
нескольких баз данных для разных задач системы, что предполагает использование
нескольких серверов баз данных.
Обработка и передача данных должна быть
автоматизированной и проходить с минимальным вмешательством человека.
Представление данных должно быть многомерным и обеспечивать для пользователя
прозрачность способов хранения и обработки данных.
В качестве используемой операционной системы (OC)
предполагается использование ОС семейства Linux. При создании решения для
задачи «Учет поставок товаров» необходимо учитывать, что основной программный
продукт был разработан в среде разработки PHP 7 и SQL-сервер MySQL 5.6.
1.4 Требования к функциональной структуре задачи
Решаемая задача предназначена для сбора, обработки,
хранения и выдачи информации, которая касается учета поставки товаров.
В соответствии с описанием задачи были выделены такие
функции:
− учет своевременных поставок;
− учет просроченных поставок.
Во время выполнения функции учета своевременных
поставок, основываясь на расходной накладной и налоговой накладной формируется
упорядоченная информация о поставке и поставленные товары, которая заносится в
базу данных (БД). Помимо этого, формируется документ «Приходный ордер на
товары», «Отчет о принятых поставках», «Отчет о поставщиках», «Отчет о поставленных
товарах».
Во время выполнения функции учета просроченных поставок
анализируются просроченные поставки. На основании информации из БД о поставках
формируется отчет о запоздавших поставках.
Диаграмма потоков данных задачи «Учет поставок товаров» представлена
на рисунках 1.2-1.3.
Рисунок 1.2 - Контекстная диаграмма потоков данных
задачи «Учет поставок товаров»
Рисунок 1.3 - Диаграмма потоков данных задачи «Учет
поставок товаров»
1.5 Требования к обеспечивающей части задачи
Так как разрабатываемая задача является веб-приложением,
хранение информации осуществляется серверной частью приложения, заполнение базы
данных производится автоматически, то для реализации задачи рекомендуется
использовать систему управления базами данных (СУБД) MySQL 5.6.
В случае возникновения сбоя в дисковых системах хранения
данных, должно быть обеспечено полное восстановление данных.
Математическое обеспечение (МО) должно представлять
собой алгоритм работы активностей.
Программное обеспечение подразделяется на системное,
инструментальное и прикладное ПО.
Главным элементом системного ПО является ОС. В качестве
ОС сервера рекомендуется использовать Lіnux-основанную систему, серверный
дистрибутив. Операционной системой клиентской части может быть любая ОС, на
которой установлен любой интернет-браузер (желательно браузер последних
поколений).
Инструментальное ПО включает в себя:
среду
программирования;
систему управления
базами данных (СУБД);
CASE-средства.- это
система управления реляционными базами данных с открытым входным кодом. Сервер
баз данных MySQL - дешевый, быстрый, надежный и простой в эксплуатации [3].
Прикладное ПО - комплекс программ, предназначенный для
выполнения определенных пользовательских задач и рассчитанный на непосредственное
взаимодействие его с пользователем. Прикладное ПО представлено в виде связанных
между собой программных моделей и развернуто на серверной части приложения. Для
разработки прикладного ПО рекомендуется использовать объектно-ориентированный
язык программирования PHP, так как это язык высокого уровня и позволяет
реализовать поставленную задачу за максимально быстрое время.
Преимуществами PHP являются:
самый популярный
язык веб-разработки в мире;
открытая разработка;
прост в изучении и
разработке;
имеет большое и
активное сообщество разработчиков;
единая система
управления зависимостями composer;
широчайший спектр
готовых решений любых задач.
Интегрированная среда разработки - PhpStorm, так как это
самая продуманная PHP Integrated Development Environment (IDE) с полным набором
средств для эффективной разработки на языке PHP [4].
Техническое обеспечение составляет комплекс технических
средств (КТС), которые обеспечивают передачу, хранение, обработку и выдачу
информации пользователям. Для обеспечения функционирования информационной
системы необходим следующий КТС:
сервер (БД и
web-приложений), который должен обеспечивать достаточное количество аппаратных
ресурсов для функционирования СУБД и web-сервера;
рабочие станции
(компьютер пользователя) с выходом в интернет;
коммуникационное
оборудование (роутер, маршрутизатор).
При разработке приложения необходимо ориентироваться на
минимальную пропускную скорость канала сети 100 Мбит/с.
1.6 Описание постановки задачи
.6.1 Общая характеристика задачи
Результаты работы задачи «Учет поставок товаров» ИС
магазина электроники предназначены для автоматизации учета поставок товаров от
поставщиков для дальнейшей розничной реализации ООО «ТехноШторм».
Целью решения задачи является своевременное и качественное
формирование приходных ордеров на поставки для заведующего складом,
информирование заведующего снабжением о поставках в виде отчетов, учет поставок
на основании приходных и налоговых накладных.
Объектом автоматизации при решении задачи является структурное
подразделение - склад.
Пользователь задачи «Учет поставок товаров» - кладовщик.
Задача решается в рабочие дни (понедельник - пятница) с
9 до 18.00 по мере необходимости:
− при поставке новой партии товаров;
− при запросе заведующим складом приходных
ордеров;
− при предоставлении статистических отчетов.
Длительность решения данной задачи не должна превышать
тридцати минут после поступления запроса.
Решение задачи автоматизированным способом прекращается
при:
− неисправности технических средств автоматизированного
рабочего мест пользователя;
− некорректности работы программных средств;
− выявлении компьютерного вируса;
− невозможности аутентификации пользователя
задачи (утеря/забывание пароля);
− аварийном отключении электроэнергии.
Для корректного выхода из системы при аварийном
отключении электроэнергии предусмотрено устройство беспрерывного питания. Для
предотвращения потери данных осуществляется резервное копирование данных.
Для случая выявления компьютерных вирусов и вредоносных
программ предусмотрена установка антивирусной программы AVG Free.
Формирование документов, связанных с решением
разрабатываемой задачи осуществляется в соответствии с принятыми нормами и
законодательством Украины.
Задача «Учет поставок товаров» ИС магазина электроники
информационно связана с задачами:
«Учет товаров на
складе»;
«Учет поставщиков
товаров»;
«Учет контрактов на
поставки».
При внесении данных в базу данных ИС магазина
электроники пользователь использует определенный комплекс технических средств и
соответствующее программное обеспечение. Заполнение полей производится с
помощью мыши и клавиатуры, за исключением полей выбора, где можно
воспользоваться только мышью для выбора того, или иного значения (это могут
быть обычные перечисления и т.д.).
Вся вводимая информация должна отображаться на экране в
виде соответствующих видеограмм, а формируемые отчеты при необходимости
выводиться на печать. Валидация значений, внесенных пользователем, в
максимальном объеме должна осуществляться интерактивно во время заполнения экранных
форм.
Выходная информация задачи «Учет поставок товаров»
является входной для задач подсистемы «Снабжение» и др. задач подсистемы
«Склад».
.6.1 Выходная информация
Выходная информация задачи «Учет поставок товаров» ИС
магазина электроники подается в виде электронных или печатных документов,
перечень сообщений и описание которых представлено в таблице 1.1.
Таблица 1.1 - Перечень и описание выходных сообщений
задачи
|
Полное
наименование
|
Идентификатор
|
Форма
представления
|
Периодичность
и срок выдачи
|
Допустимое
время задержки
|
Получатель
информации
|
|
Приходный
ордер на товары
|
P_O
|
Электронная
форма, печатный документ, информация в БД
|
Сразу
после оформления поставки
|
До 1
минуты
|
Заведующий
складом
|
|
Отчет «О
своевременных поставках»
|
R_O_D
|
|
По запросу
|
|
Заведующий
снабжением
|
|
Отчет «О
просроченных поставках»
|
R_I_D
|
|
По запросу
|
|
Заведующий
снабжением
|
|
Отчет «О
поставщиках»
|
R_D
|
|
По запросу
|
|
Заведующий
снабжением
|
|
Отчет «О
поставленных товарах»
|
R_P
|
|
По запросу
|
|
Заведующий
складом
|
Выходная информация задачи предназначена для полного
информирования заведующего складом и заведующего снабжением о поставках и всей
сопутствующей информацией, в т.ч. отчеты.
Выходные сообщения, которые подаются в виде документов
или видеограмм, которые являются электронной копией документа, должны быть
отображены в стандартном формате.
Выходное сообщение «Приходный ордер на товары» (P_O)
предназначено для информирования заведующего складом о приходе поставки
товаров, а также для регистрации товара в системе и формирования отчетности
складского учета.
Перечень и описание структурных единиц выходного
сообщения «Приходный ордер на товары» (P_O) представлены в таблице 1.2
Таблица 1.2 - Перечень и описание структурных единиц
выходного сообщения «Приходный ордер на товары» (P_O)
|
Полное
наименование
|
Идентификатор
|
Тип
информации
|
Общее
количество символов
|
Формат
представления
|
|
Номер
приходного ордера
|
ID
|
Числовой
|
10
|
ххххх
(например, 10001)
|
|
Дата
формирования приходного ордера
|
DATE_APPLY
|
Дата
|
10
|
dd.mm.yyyy
(например, 10.06.2016)
|
|
Порядковый
номер товара
|
PR_NO
|
Числовой
|
10
|
X…
(например, 1)
|
|
Наименование
товара
|
PR_NAME
|
Символьный
|
100
|
Xx…(например,
«Lenovo...»)
|
|
Единицы
измерения
|
ED_IZ
|
Символьный
|
10
|
Xx…
(например, «шт.»)
|
|
Количество
|
COUNT
|
Числовой
|
10
|
Xxxx..
(например, 4)
|
|
Принял
|
STOREKEEP
|
Символьный
|
100
|
Ххххх Х.Х.
(например, «Петров И.И.»)
|
|
Дата
прихода товара
|
DATE_COME
|
Дата
|
10
|
dd.mm.yyyy
(например, 10.06.2016)
|
Выходное сообщение Отчет «О принятых поставках» (R_I_D)
предназначен для информирования заведующего снабжением о получении поставок от
поставщиков и для контроля выполнения контрактов с поставщиками.
Перечень и описание структурных единиц выходного
сообщения отчет «О принятых поставках» (R_I_D) представлены в таблице 1.3
Таблица 1.3 - Перечень и описание структурных единиц
выходящего сообщения отчет «О принятых поставках» (R_I_D)
|
Полное
наименование
|
Идентификатор
|
Тип
информации
|
Общее
количество символов
|
Формат
представления
|
|
Дата
формирования
|
DATE_FROM
|
Дата
|
10
|
dd.mm.yyyy
(например, 10.06.2016)
|
|
За период
c
|
DATE_FROM
|
Дата
|
10
|
dd.mm.yyyy
(например, 10.06.2016)
|
|
За период
по
|
DATE_TO
|
Дата
|
10
|
dd.mm.yyyy
(например, 10.06.2016)
|
|
Порядковый
номер
|
NO
|
Числовой
|
5
|
х…
(например, 2)
|
|
Номер
приходного ордера
|
DELIVERY_ID
|
Числовой
|
10
|
ххххх
(например, 10045)
|
|
Наименование
поставщика
|
DEL_NAME
|
Символьный
|
100
|
Xxxxxx...
(например, ТОВ «Осака»)
|
Выходное сообщение отчет «О просроченных поставках»
(R_O_D) предназначен для информирования заведующего снабжением о получении
поставок от поставщиков и для планирования новых поставок, для заключения новых
контрактов и анализа качества работы поставщиков и принятий решения
относительно новых поставок.
Перечень и описание структурных единиц выходного
сообщения отчет «О просроченных поставках» (R_O_D) представлены в таблице 1.4
Таблица 1.4 - Перечень и описание структурных единиц
выходного сообщения отчет «О просроченных поставках» (R_O_D)
|
Полное
наименование
|
Идентификатор
|
Тип
информации
|
Общее
количество символов
|
Формат
представления
|
|
Дата
формирования
|
DATE_FROM
|
Дата
|
10
|
dd.mm.yyyy
(например, 10.06.2016)
|
|
За период
c
|
DATE_FROM
|
Дата
|
10
|
dd.mm.yyyy
(например, 10.06.2016)
|
|
За период
по
|
DATE_TO
|
Дата
|
10
|
dd.mm.yyyy
(например, 10.06.2016)
|
|
Порядковый
номер
|
NO
|
Числовой
|
5
|
х…
(например, 2)
|
|
Номер
приходного ордера
|
DELIVERY_ID
|
Числовой
|
10
|
ххххх
(например, 10045)
|
|
Наименование
поставщика
|
DEL_NAME
|
Символьный
|
100
|
Xxxxxx...
(например, ТОВ «Осака»)
|
Выходное сообщение отчет «О поставщиках» (R_D)
предназначен для информирования заведующего снабжением о качестве выполнения
поставщиками своих обязанностей по контрактам.
Перечень и описание структурных единиц выходного
сообщения отчет «О поставщиках» (R_D) представлены в таблице 1.5
Таблица 1.5 - Перечень и описание структурных единиц
выходного сообщения отчет «О поставщиках» (R_D)
|
Полное
наименование
|
Идентификатор
|
Тип
информации
|
Общее количество
символов
|
Формат
представления
|
|
Дата
формирования отчета
|
DATE_FROM
|
Дата
|
10
|
dd.mm.yyyy
(например, 10.06.2016)
|
|
За период
с
|
DATE_FROM
|
Дата
|
10
|
dd.mm.yyyy
(например, 10.06.2016)
|
|
За период
по
|
DATE_TO
|
Дата
|
10
|
dd.mm.yyyy
(например, 10.06.2016)
|
|
Порядковый
номер
|
NO
|
Числовой
|
5
|
х…
(например, 2)
|
|
Наименование
поставщика
|
DEL_NAME
|
Символьный
|
100
|
Xxxxxx...
(например, ТОВ «Осака»)
|
|
Кол-во
выполненных поставок
|
DEL_COUNT
|
Числовой
|
10
|
Ххх
(например, 10)
|
|
Кол-во
просроченных поставок
|
DEL_O_COUNT
|
Числовой
|
10
|
Ххх (например,
10)
|
|
ФИО
составившего отчет
|
STOREKEEPER
|
100
|
Хххххю
Х.Х. (например, Петров И.И.)
|
Выходное сообщение отчет «О поставленных товарах» (R_P)
предназначен для информирования заведующего складом об общем количестве и
наименованиях товаров, поставленных за указанный период.
Перечень и описание структурных единиц выходного
сообщения отчет «О поставленных товарах» (R_P) представлены в таблице 1.6
Таблица 1.6 - Перечень и описание структурных единиц
выходного сообщения отчет «О поставленных товарах» (R_P)
|
Полное
наименование
|
Идентификатор
|
Тип
информации
|
Общее
количество символов
|
Формат
представления
|
|
Дата
формирования отчета
|
DATE_FROM
|
Дата
|
10
|
dd.mm.yyyy
(например, 10.06.2016)
|
|
За период
с
|
DATE_FROM
|
Дата
|
10
|
dd.mm.yyyy
(например, 10.06.2016)
|
|
За период
по
|
DATE_TO
|
Дата
|
10
|
dd.mm.yyyy
(например, 10.06.2016)
|
|
Порядковый
номер
|
NO
|
Числовой
|
5
|
х…
(например, 2)
|
|
Наименование
поставщика
|
DEL_NAME
|
Символьный
|
100
|
Xxxxxx...
(например, ТОВ «Осака»)
|
|
Наименование
товара
|
PROD_NAME
|
Символьный
|
100
|
Xxxxxx..(например,
«Lenovo S320»
|
.6.2 Входная информация
Перечень и описание входящих сообщений задачи «Учет
поставок товаров» ИС магазина электроники подаются в таблице 1.7
Таблица 1.7 - Перечень и описание входных сообщений
задачи
|
Полное
именование
|
Идентификатор
|
Форма
представления
|
Временные
интервалы и частота получения
|
Источник
|
|
Налоговая
накладная
|
N_N
|
Документ
|
По факту
прибытия поставки
|
Курьер
поставщика
|
|
Расходная
накладная
|
R_N
|
Документ
|
По факту
прибытия поставки
|
Курьер
поставщика
|
Перечень и описание структурных единиц входного
сообщения «Налоговая накладная» (N_N) представлены в таблице 1.8
Таблица 1.8 - Перечень и описание структурных единиц
входного сообщения «Налоговая накладная» (N_N)
|
Полное
наименование
|
Идентификатор
|
Тип
информации
|
Общее
количество символов
|
Формат
представления
|
|
Дата
оформления налоговой накладной
|
DATE_APPLY
|
Дата
|
8
|
ddmmyyyy
(например, 10062016)
|
|
Номер
налоговой накладной
|
ID
|
Числовой
|
10
|
Номер
накладной
|
Перечень и описание структурных единиц входного
сообщения «Расходная накладная» (R_N) представлены в таблице 1.9
Таблица 1.9 - Перечень и описание структурных единиц
входного сообщения «Расходная накладная» (R_N)
|
Полное
наименование
|
Идентификатор
|
Тип
информации
|
Общее
количество символов
|
Формат
представления
|
|
Наименование
поставщика
|
DEAL_NAME
|
Символьный
|
100
|
Xxx(например,
ТОВ «Осака»)
|
|
Номер
расходной накладной
|
RAS_ID
|
Числовой
|
10
|
X...
(например, 45)
|
|
Дата
оформления расходной накладной
|
DATE_APPLY
|
ДАТА
|
10
|
dd.mm.yyyy
(например, 10.06.2016)
|
|
Номер
контракта
|
CONTRACT_NO
|
Числовой
|
10
|
Xx… (например,
10)
|
|
Порядковый
номер товара
|
PR_NO
|
Числовой
|
10
|
X
(например, 1)
|
|
Наименование
товара
|
PR_NAME
|
Символьный
|
100
|
Xxxxx…
(например, « Lenovo...»)
|
|
Единицы
измерения
|
ED_IZ
|
Символьный
|
10
|
Xx
(например, «шт.»)
|
|
Цена
|
PRICE
|
Числовой
|
10
|
XXX,XX
(например, 3456,34)
|
|
Количество
|
COUNT
|
Числовой
|
10
|
Xxxx..
(например, 4)
|
|
Сумма
|
SUMM
|
Числовой
|
10
|
XXX,XX
(например, 3456,34)
|
|
Итого
|
TOTAL
|
Числовой
|
10
|
XXX,XX
(например, 3456,34)
|
2. Разработка обеспечивающей части ИС
.1 Разработка элементов информационного обеспечения
задачи «Учет поставок
товаров»
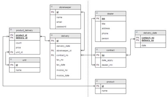
Процесс разработки базы данных делится на три этапа:
− концептуальное проектирование - уточнение
требований к хранимой информации и их анализ. На данном этапе разрабатывается
модель БД, которая далее становится основой для создания реального хранилища
данных. Поскольку результатом данного этапа является модель, то никаких
требований к аппаратному обеспечению не предъявляется;
− логическое проектирование - на данном
этапе на основании созданной ранее модели данных формируется структура БД,
ориентированная на определенную СУБД;
− физическое проектирование - этап
реализации структуры, сформированной ранее, разграничения доступа к данным [3].
В ходе разработки элементов информационного обеспечения
создается реляционная БД, которая является основой для дальнейшей разработки
программного обеспечения, схемы функционирования системы и технического
обеспечения.
Схема логической модели данных задачи приведена на
рисунке 2.1. Она была построена при помощи веб-средства для быстрого прототипирования
и разработки схем - draw.io.
Сведения о сущностях приведены в табл. 2.1.
Таблица 2.1 - Сведения о сущностях
|
Имя
таблицы
|
Определение
|
|
dealer
|
Данные о
поставщиках, которая предоставляют товар
|
|
contract
|
Контракты
на куплю-продажу товара, которые заключаются с поставщиками
|
|
delivery
|
Поставки
товаров от поставщиков
|
|
product_delivery
|
Информация
о товарах, пришедших в поставке
|
|
product
|
Каталог
товаров
|
|
unit
|
Единицы
измерения количества товара
|
|
storekeeper
|
Информация
о кладовщиках, зарегистрированных в систем
|
|
delivery_date
|
Информация
о сроках поставки
|
Сведения о связях сущностей представлены в таблице 2.2
Таблица 2.2 - Сведения о связях сущностей
|
Сущность
|
Описание
связи
|
Сущность
|
Вид
|
|
1
|
2
|
3
|
4
|
|
dealer
|
Заключает
|
contract
|
1:M
|
|
delivery
|
Поставляются
по
|
contract
|
M:1
|
|
delivery
|
Содержит
|
product_delivery
|
1:M
|
|
product
|
Есть в
|
product_delivery
|
1:M
|
|
product_delivery
|
Имеет
|
unit
|
M:1
|
|
storekeeper
|
Принимает
|
delivery
|
1:M
|
|
delivery_date
|
Относится
к
|
contract
|
M:1
|
Схема логической модели БД приведена на рис. 2.1.
На основании созданной логической модели данных
разрабатывается физическая модель данных БД. Физическая модель данных
показывает типы данных атрибутов сущностей. Схема физической модели данных
представлена на рисунке 2.2.
Рисунок 2.1 - Схема логической модели БД
Рисунок 2.2 - Схема физической модели БД
В таблице 2.3 приведено описание свойств атрибутов
таблиц БД.
Таблица 2.3 - Описание свойств атрибутов
|
Тип
сущности
|
Атрибут
|
Описание
|
Тип
данных, длина
|
Ограничения
|
Допустимость
Null
|
|
delivery
|
id
|
Уникальный
идентификатор поставки
|
INT (10)
|
PK
|
нет
|
|
storekeeper_id
|
Идентификатор
кладовщика, принявшего поставку
|
INT(10)
|
|
нет
|
|
contract_no
|
Номер
договора поставки
|
INT (10)
|
>0
|
нет
|
|
tax_no
|
Номер налоговой
накладной
|
INT(10)
|
>0
|
да
|
|
tax_date
|
Дата
оформления налоговой накладной
|
DATE
|
|
да
|
|
invoice_no
|
Номер
расходной накладной
|
INT(10)
|
>0
|
нет
|
|
invoice_date
|
Дата
оформления расходной накладной
|
DATE
|
|
нет
|
|
unit
|
id
|
Уникальный
идентификатор единиц измерения
|
INT(10)
|
PK
|
нет
|
|
name
|
Наименование
единицы измерения
|
VARCHAR
(100)
|
|
нет
|
|
storekeeper
|
id
|
Уникальный
идентификатор кладовщика
|
INT(10)
|
PK
|
нет
|
|
name
|
ФИО
кладовщика
|
VARCHAR
(100)
|
|
нет
|
|
email
|
Почтовый
ящик кладовщика
|
VARCHAR
(100)
|
|
нет
|
|
password
|
Пароль
|
VARCHAR(60)
|
|
нет
|
|
product_delivery
|
product_id
|
Идентификатор
товара
|
INT(10)
|
PK
|
нет
|
|
delivery_id
|
Идентификатор
поставки
|
INT(10)
|
PK
|
нет
|
|
count
|
Количество
товара в поставке
|
INT(10)
|
>0
|
нет
|
|
price
|
Цена за
единицу товара
|
FLOAT
|
>0
|
нет
|
|
unit_id
|
Идентификатор
ед.
|
INT(10)
|
|
нет
|
.2 Разработка элементов математического обеспечения
задачи «Учет поставок
товаров»
Математическое обеспечение задачи «Учет поставок
товаров» ИС магазина электроники, представляется алгоритмом решения данной
задачи.
Данный алгоритм был разработан с помощью онлайн-сервиса
draw.io.
Алгоритм предназначен для описания последовательности
действий, для решения задачи [6]. Данный алгоритм применяется для обработки и
хранения информации о поставках товаров, а также для просмотра данной
информации и формирования, с возможностью вывода на печать, необходимых
отчетных документов.
В процессе выполнения работы происходит вывод данных на
экран, ввод, редактирование данных и формирования отчетов в двух видах:
экранная форма и печатный документ. Такими документами являются:
− отчет «О принятых поставках»;
− отчет «О просроченных поставках»;
− Приходный ордер на товар;
− отчет «О поставщиках»;
− отчет «О доставленных товарах».
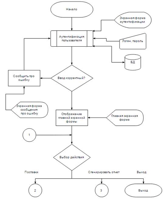
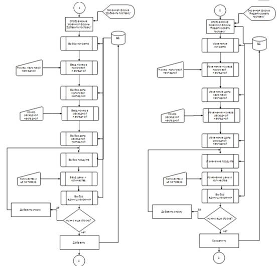
Схема алгоритма работы задачи «Учет поставок товаров» ИС
магазина электроники представлен на рисунке 2.3.
Рисунок 2.3 - Схема алгоритма работы задачи «Учет
поставок товаров», лист 1
Рисунок 2.3 - Схема алгоритма работы задачи «Учет
поставок товаров», лист 2
Рисунок 2.3 - Схема алгоритма работы задачи «Учет
поставок товаров», лист 3
Рисунок 2.3 - Схема алгоритма работы задачи «Учет
поставок товаров», лист 4
2.3 Разработка элементов программного обеспечения задачи «Учет поставок товаров»
Программное обеспечение - совокупность программ системы
обработки информации и программных документов, необходимых для эксплуатации.
В качестве операционной системы можно использовать любую
ОС, в том числе и для мобильных устройств. Рекомендуется Ms Windows 7 ввиду ее
распространенности и дружелюбности к пользователям.
В качестве СУБД была выбрана СУБД MySQL 5.6, язык
запросов SQL, т.к. решение будет реализовываться в виде веб-решения, а эта СУБД
входит в самый популярный стек для разворачивания веб-решений LAMP [5].
MySQL - бесплатная, легковесная, кроссплатформенная и
мощная система управления базами данных, которая может работать в разных
режимах, на разных ОС и с разными системами хранения данных, в т.ч. InnoDB и
MyISAM [3].
Как средство для разработки программы был выбран язык
программирования PHP. Выбор обусловлен тем, решение будет веб-базировано, а
этот язык занимает доминирующее место в разработке веб-решений.
PHP - язык программирования общего назначения. Язык
является C-подобным, то есть имеет схожий стиль, но при этом есть ряд
особенностей, среди которых скриптовость, динамическая типизация и не полное
следование парадигме ООП [4].
Для начала работы необходимо пройти процедуру
аутентификации. Для этого необходимо ввести логин и пароль, и нажать
соответствующую кнопку. Экранная форма страницы аутентификации изображена на
рисунке 2.4.
Рисунок 2.4 - Экранная форма страницы аутентификации
После успешной аутентификации открывается главная
экранная форма программы. Экранная форма главной страницы изображена на рисунке
2.5.
Рисунок 2.5 - Экранная форма главной страницы
У пользователя есть выбор - воспользоваться верхним меню
или основным. При выборе пункта «Поставки» пользователь попадает на страницу
списка поставок. Экранная форма страницы поставок представлена на рисунке 2.6.
Рисунок 2.6 - Экранная форма страницы «Поставки»
На этой странице есть возможность просмотреть все
поставки с учетом фильтров и сортировок по любому из полей. Есть возможность
добавить поставку. Экранная форма добавления поставки представлена на рисунке
2.7.
Рисунок 2.7 - Экранная форма страницы «Добавление
поставки»
Для добавления еще одной строки в таблицу товаров
поставки пользователь должен нажать кнопку «Добавить строку». Пользователь
должен ввести все необходимые данные и нажать кнопку «Добавить». После этого
пользователь вернется на страницу поставок, где он может выбрать пункт в
последнем столбике таблицы «Редактировать поставку». Экранная форма - это
страницы представлена на рисунке 2.8.
Поля и функции страницы анологичны странице добавления
поставки, за исключением присутствия в полях формы предыдущих значений. После
нажатия кнопки «Сохранить» пользователь возвращается на страницу поставок, где
он может сформировать приходный ордер на поставку. Экранная форма страницы
предпросмотра сгенерированного приходного ордера представлена на рисунке 2.9.
Рисунок 2.8 - Экранная форма страницы «Редактировать
поставку»
Рисунок 2.9 - Экранная форма страницы предпросмотра
приходного ордера
На этой странице пользователь может выбрать пункт
«Печать» либо же воспользоваться верхним меню для навигации на другие страницы.
Верхнее меню позволяет попасть на страницу
«Сгенерировать отчет», экранная форма которой представлена на рисунке 2.10.

После нажатия кнопки «Сгенерировать» пользователь
попадет на страницу «Предпросмотр сгенерированного отчета». В зависимости от выбранного типа
отчета пользователь увидит он из 4 возможных экранных форм соответственно,
которые перечислены на рисунках 2.11-2.14
Рисунок 2.11 - Экранная форма страницы «Предпросмотр
сгенерированного отчет»
для отчета «О принятых поставках»
Рисунок 2.12 - Экранная форма страницы «Предпросмотр
сгенерированного отчет»
для отчета «О просроченных поставках»
Рисунок 2.13 - Экранная форма страницы «Предпросмотр
сгенерированного отчет»
для отчета «О поставщиках»
Рисунок 2.14 - Экранная форма страницы «Предпросмотр
сгенерированного отчет»
для отчета «О поставленных товарах»
После нажатия кнопки «Печать» отчет уйдет на печать. Для
дальнейшей работы и навигации по страницам пользователь может воспользоваться
верхним меню.
2.4 Обоснование выбора комплекса технических средств задачи
«Учет поставок товаров»
Техническое обеспечение представляет собой комплекс
технических средств, обеспечивающих сбор, обработку и хранение информации для
пользователей [7].
Для обеспечения функционирования задачи, КТС должен
включать:
− Рабочей станции, обеспечивающей работу ОС
с возможностью работы с сетью;
− средства ввода данных (манипулятор
“мышь”);
− Сервер БД и веб-приложения;
− коммуникационное оборудование (роутер);
− кабельной системы (в случае невозможности
реализовать беспроводный Wi-Fi доступ);
− принтер;
− бесперебойные блоки питания для сохранения
данных во время аварийного отключения электроэнергии.
В качестве рабочей станции может быть использован
персональный компьютер, ноутбук, нетбук, планшет, который может обеспечить
нормальную и безотказную работу web-приложения.
Перечень технических средств, установленных в помещении
представлен в таблице 2.4
Таблица 2.4 - Спецификация оборудования
|
Наименование
|
Характеристика
|
|
Сервер
|
D-C Xeon
2*2.8GHz/800/4Mb 2*512Mb DDR2, HDD 2*73.4Gb SCSI, 1.44, 8 Mb, INTEL SC5300LX,
LAN Dual Port
|
|
Ноутбук
|
Lenovo,
Intel Core i3
|
|
Блок
бесперебойного питания
|
UPS Back
Pro King BNT-600 VA, стабилизатор напряжения AVR (152-275V),время перехода на
бат. 2-4mS
|
|
Принтер
|
Сanon
PIXMA iP2700
|
|
Маршрутизатор
|
TP-LINK
TL-WR841N Количество портов: 4; LAN-порт: Ethernet 10/100 Мбит/сек
|
2.5 Описание внедрения задачи «Учет поставок товаров» ИС магазина электроники
После успешной разработки всех необходимых видов обеспечения, а именно
математического, информационного, программного, а так же выбора комплекса
технических средств для реализации поставленной задачи «Учет поставок товаров»
необходимо провести внедрение системы на предприятие.
Веб-приложение разворачивается на хостинге, обладающим бесплатным пакетом
- hostinger.com.ua.
Рисунок 2.15 - Схема подключения КТС
Этапами данного процесса являются развертывание БД на сервере БД,
первоначальная настройка конфигурации приложения для соединения с БД,
отключение вывода технической информации, включение вспомогательных функций
оптимизации работы системы, таких, как кеширование. После этого приложение
готово к эксплуатации.
Для запуска веб-приложения на клиенте подойдет любой браузер, не позднее
2014 года релиза.
Техническая поддержка задачи «Учет поставок товаров» осуществляется
администратором веб-приложения.
Приложение находится в открытом доступе в интернете и не требует никаких
дополнительных навыков и знаний для его использования.
В штатном режиме все устройства работают правильно в защищенном режиме в
соответствии с правилами контроля функционирования.
Аварийное отключение - режим внезапного выхода из строя программного или
аппаратного обеспечения.
Аварийное отключение характеризуется:
полной или частичной неспособностью выполнения поставленных задач;
отсутствием прав пользователя, которые приводят к нарушению передачи
транзакций и информации [8].
Приложение развернуто на внешнем хостинге с возможностью расширения
дискового пространства и вычислительных мощностей по запросу на лету, что
значительно упрощает внесения изменений в аппаратное обеспечение, при этом
приложение будет работать исправно.
Надежность программного продукта - это вероятность его работы без отказов
на протяжении определенного периода времени, рассчитанная с учетом стоимости
для пользователя каждого отказа. Надежность программного продукта, как
определяющий элемент его качества, закладывается на этапе разработки и
проектирования, а реализуется на этапе реализации [11].
В процессе разработки весь программный продукт был покрыт тестами, что позволило
с вероятностью 99% убедиться в работоспособности приложения в разных
окружениях, в том числе на этапе внедрения. В ходе процесса первоначальной
эксплуатации сбоев и ошибок в работе приложения выявлено не было.
Важное место в функционировании веб-систем занимает вопросы безопасности
и защиты от несанкционированного доступа [10]. В разработанной системе эти
вопросы решаются с помощью комплекса мер по предотвращению взлома, среди
которых хранение зашифрованного пароля в БД и использование сессий. При этом
взаимодействие с внешними таблицами происходит по защищенному соединению с
дополнительным уровнем защиты, что нивелирует возможность взлома этих таблиц
при взломе основной системы.
Выводы
В процессе выполнения бакалаврской работы были разработаны проектные
решения, направленные на выполнение задачи «Учет поставок товаров» ИС магазина
электроники».
В результате предпроектного обследования объекта автоматизации построена
организационная структура предприятия и разработана функциональная структура
задачи «Учёт поставок товаров». Выполнено описание постановки задачи «Учёт
поставок товаров», спроектированы логическая и физическая модели данных,
разработан алгоритм выполнения задачи, а также выбрано программное обеспечение,
необходимое для создания программной реализации. Обоснован выбор варианта
технического обеспечения.
Результаты разработки задачи «Учёт поставок товаров» значительно
облегчает работу кладовщиков коммерческих организаций за счет оптимизации
временных затрат на формирование документации и отчетности.
Перечень ссылок
1. Методичні вказівки до організації виконання та
захисту бакалаврської роботи з напрямку 6.050101 - „Комп'ютерні науки” для
студентів усіх форм навчання за спеціальністю 7.080401 - «Інформаційні
управляючі системи і технології» / Упоряд.: М.В. Євланов, Л.М. Ребезюк, Н.В.
Рябова. - Харків: ХНУРЕ, 2014. - 60 с.
. ГОСТ 19781-90. Термины и определения [Электронный
ресурс]. Режим доступа:
#"898466.files/image022.jpg">
Рисунок А.1 - Пример выходного
документа «Отчет о принятых поставках»
Рисунок А.2 - Пример выходного
документа «Приходный отчет на товары»
Рисунок А.3 - Пример выходного
документа «Отчет о просроченных поставках»
Рисунок А.4 - Пример выходного
документа «Отчет о поставщиках»
Рисунок А.5 - Пример выходного
документа «Отчет о поставленных товарах»