Модернизация системы автоматического регулирования подачи аргона донной продувки установки вакуумирования стали ЦВОКС СП ЧерМК ПАО 'Северсталь'

  • Вид работы:
    Дипломная (ВКР)
  • Предмет:
    Другое
  • Язык:
    Русский
    ,
    Формат файла:
    MS Word
    0
  • Опубликовано:
    2017-03-20
Вы можете узнать стоимость помощи в написании студенческой работы.
Помощь в написании работы, которую точно примут!

Модернизация системы автоматического регулирования подачи аргона донной продувки установки вакуумирования стали ЦВОКС СП ЧерМК ПАО 'Северсталь'

Содержание

Введение

. Аналитический обзор существующих САР и выбор варианта решения

1.1 Описание технологического процесса. Обзор и анализ существующих САР

1.2 Формирование требований к системе

1.3 Выбор варианта решения

2. Разработка функциональной схемы

.1 Функциональная схема САР

2.2 Выбор оборудования

.3 Оценка надёжности

3. Структурная схема системы и её алгоритмизация

.1 Структурная схема

3.2 Алгоритм работы

.3 Моделирование системы

4. Электрическая схема и конструктивное оформление

.1 Схема электрических соединений

4.2 Конструктивное оформление

Заключение

Список использованных источников

Приложения

Введение

В настоящее время автоматизация процессов является одной из важнейших областей для развития, так как она помогает улучшить производственные показатели, обеспечить точность измерений и точность регулирования, упростить производственные процессы, защитить производства от аварийных остановок и разрушения технологического оборудования, а также помогает технологическому персоналу в управлении технологическим процессом и улучшает экономические показатели предприятия.

Темой данной выпускной квалификационной работы является модернизация системы автоматического регулирования подачи аргона донной продувки установки вакуумирования стали ЦВОКС СП ЧерМК ПАО «Северсталь». Эта тема является актуальной для данного производства, так как существующая система подачи аргона в сталь-ковш с жидким металлом является недоработанной. Проход аргона в сталь-ковш осуществляется через 3 пористые огнеупорные вставки, находящиеся в днище сталь-ковша, соответственно к ним присоединяются 3 трубопровода. Регулирование осуществляется в начале, до распределения газа на 3 трубопровода, одним распределительным клапаном и одним датчиком расхода и давления. В связи с этим получается неравномерное распределение газа по трубам. Часто происходит, что одна из вставок, установленная в днище ковша, не получает нужного давления, происходит забивка вставки и нарушение режима вакуумной дегазации. Продуть вставку можно путём подачи (импульсами) аргона высоким (максимальным) давлением, но получается перерасход инертного газа. После плавки вакуумная крышка переходит на соседний сталь-ковш для того, чтобы произвести следующую плавку, помимо того, что технологический персонал должен присоединять и отсоединять стальные трубки к днищу сталь-ковша, он также должен вручную перевести клапан в положение для подачи газа по другим трубопроводам.

В связи с этим возникает необходимость в модернизации системы, предлагается на каждый трубопровод установить датчик давления и регулирующий клапан для того, чтобы избежать неравномерного распределения инертного газа по трубам, уйти от ручного переключения для плавки на другом сталь-ковше, а также стабилизировать режим дегазации.

Все изменения, проведенные в ходе модернизации позволят обеспечить стабильность подачи аргона на каждую огнеупорную вставку, минимизируется процесс забивки вставок и, как следствие, стабильность всего производства в целом, что впоследствии поможет улучшить производственные показатели, сократить количество простоев и улучшить экономические показатели производства стали.

1.  
Аналитический обзор существующих САР и выбор варианта решения

.1 Описание технологического процесса. Обзор и анализ существующих САР

модернизация автоматический регулирование сталь

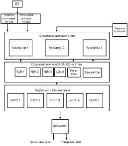
Цех внепечной обработки конвертерной стали (ЦВОКС) входит в состав конвертерной стали сталеплавильного производства.

В ЦВОКС имеется:

·    четыре установки доводки металла (УДМ) для усреднения химического состава и температуры стали в ковше;

·        установка «Печь-ковш» (УПК) - проводится продувка металла в сталеразливочном ковше инертным газом, глубокая десульфурация, корректировка температуры стали, включая электродуговой нагрев и корректировку химического состава стали;

·        установка вакуумирования стали (УВС) - для комплексной обработки стали в технологической линии «конвертер - МНЛЗ» с целью получения сталей с сверхнизким содержанием углерода, водорода, азота, серы. Установка состоит из 2-х вакуумных камер, работающих попеременно.

Технология внепечной обработки по УВС. [8]

Из конвертера в сталеразливочный ковш выплавленная сталь выпускается с содержанием шлака не более 3 кг/т. При выпуске стали из конвертера применяются устройства и технологии отсечки шлака.

Верхняя часть стальковша от настылей металла и шлака должна быть зачищена. Расстояние от верхнего края борта ковша до уровня жидкого металла должно быть не менее 1,0 м чтобы исключить выбросы металла, приварку защитной крышки к стальковшу.

С помощью сталевоза ковш транспортируется на участок доводки металла, где 500-тонным краном переставляется в одну из вакуумных камер.

Рисунок 1.1 - Структурная схема КС СП

Во время установки стальковша в вакуум-камеру производится подключение аргона, после чего сталевар должен убедиться, что аргон проходит через расплав. После установки факта прохождения аргона, расход его снижается до минимума (устанавливается при наладке). Затем отбирается проба металла и измеряется температура расплава и активность кислорода. Измеряется расстояние от уровня жидкого металла до верха ковша. Минимальное расстояние от уровня металла до края ковша составляет:

·    для снижения содержания водорода в плавках, успокоенных алюминием - 1 м;

·        для обезуглероживания - 1,2 м;

·        для десульфурации и деазотирования - 1,3 м.

Измерение расстояния от уровня жидкого металла до верха ковша производится следующим образом: круглый стальной пруток, изогнутый под углом 90о, вводится в сталь-ковш таким образом, что горизонтальная часть его лежит на краю ковша, а вертикальная часть погружается в ванну металла. Через некоторое время вертикальный конец прутка до зеркала металла расплавляется. После вынимания прутка из ковша можно замерить остаточную длину вертикальной части и определить таким образом величину свободного борта.

Тележка с крышкой перемещается до рабочей позиции выбранной вакуум-камеры. Крышка опускается на фланец камеры, а защитная крышка опускается на ковш.

Герметизация между фланцами крышки и самой вакуум-камерой обеспечивается термостойким резиновым уплотнением.

Вакуумная камера предварительно должна быть подключена к вакуумному насосу.

После опускания крышки начинается включение вакуумного насоса, и давление в вакуум-камере снижается по заданному режиму.

Режим вакуумной дегазации.

Дегазация происходит на поверхности металла при пониженном парциальном давлении. Для успешной дегазации всего объёма металла необходимо перемешивание.

Для перемешивания используется инертный газ, пузырьки которого, попадая в металл из пористой пробки, растут в объёме. Рост объёма пузырьков происходит вследствие снижения ферростатического давления при всплытии.

Эффект перемешивания усиливается за счёт образования в объёме металла пузырей окиси углерода, что обусловлено наличием углерода и растворённого кислорода в стали.

Если имеющегося свободного растворённого кислорода в плавке недостаточно для получения необходимого содержания углерода, то расплав продувают кислородом через водоохлаждаемую фурму. В конце заданного периода обезуглероживания плавка раскисляется алюминием и производятся другие необходимые добавки.

Регулирование давления в вакуумной камере ведётся с применением газоанализатора ЭМГ-20-1.

Наблюдение за ходом дегазации осуществляется через смотровое окно (гляделки) или с помощью телевизионной камеры, установленной на крышке вакуумной камеры.

Чрезмерное газовыделение, сопровождающееся сильным разбрызгиванием металла и шлаковой эмульсии, может быть предотвращено либо снижением расхода подаваемого аргона, либо повышением давления в вакуумной камере.

Необходимые для точной доводки по химическому составу легирующие и раскисляющие элементы вводятся в ковш без доступа воздуха через вакуумную шлюзовую систему. Материалы выбираются, взвешиваются и вводятся в автоматическом режиме.

В конце обработки автоматически по заданной программе вакуумная система отключается и в камере восстанавливается давление до атмосферного.

После окончания вакуумной обработки крышка вакуумной камеры поднимается, и тележка транспортирует её в резервную позицию или на вторую камеру.

При необходимости может быть произведён отбор проб, замер температуры, окисленности, содержания водорода.

Кран поднимает сталеразливочный ковш из камеры, при этом отключается система подачи аргона, и ковш с плавкой передаётся на машину непрерывного литья заготовки. Цикл вакуумирования может быть повторен.

Общий вид установки показан на рисунке 1.2.

Рисунок 1.2 - Общий вид УВС:

- трубопровод аргона; 2 - пористые огнеупорные вставки (пробки); 3 - телега вакуумной крышки; 4 - телекамера; 5 - вакуумный бункер для подачи легирующих; 6 - кислородная фурма; 7 - трайб-аппарат; 8 - фурма для измерения температуры и отбора проб; 9-смотровое окно; 10 - теплозащитный экран; 11 - вакуумная крышка; 12 - сталеразливочный ковш; 13 - вакуумпровод; 14 - вакуумный насос.

Таблица 1.1 - Техническая характеристика оборудования комплекса

№ п. п.

Наименование показателей

Единица изм.

Кол-во

1

Емкость сталеразливочного ковша

т

385

2

Масса металла в ковше

т

300

3

Высота свободного борта

мм

1000-1300

4

Количество позиций

-

2

5

Диаметр крышки ВК

мм

8000

6

Высота крышки ВК

мм

1950

7

Диаметр вакуумной камеры

мм

8000

8

Высота вакуумной камеры

мм

~7580

9

Высота установки

мм

17700

10

Скорость подъёма крышки

мм/с

16,6


Ковшевое вакуумирование неэффективно при обработке полностью раскисленной стали и больших масс металла. В этом случае вследствие слабого развития реакции С + О = СО металл кипит вяло. Для улучшения дегазации стали вакуумную обработку металлов в ковше совмещают с продувкой его аргоном. Обычно дегазацию металла в ковше проводят в течение 10 - 15 мин. Более длительная обработка приводит к значительному снижению температуры металла.

Обработка жидкой стали аргоном в ковше является наиболее простым способом повышения качества металла. Аргон вдувают в жидкую сталь через пористые и огнеупорные пробки, которые устанавливаются в днище ковша. Аргон не растворяется в жидкой стали, поэтому при продувке металла аргоном в объёме жидкой стали образуется большое количество пузырей, которые интенсивно перемешивают металл и выносят на его поверхность неметаллические включения. Кроме того, водород и азот, растворенные в стали, переходят в пузыри аргона и вместе с ним покидают жидкий металл, т.е. происходит дегазация стали.

Сталь, не содержащая нитридообразующих элементов (хрома, титана, ванадия и т.п.), часто продувается азотом, т.к. при 1550 - 1600 оС процесс растворения азота в жидком железе не получает заметного развития. Расход инертного газа составляет обычно 0,1 - 3,0 м3/т стали. В зависимости от массы жидкого сплава в ковше снижение температуры стали при таком расходе аргона составляет 2,5 - 4,5 оС/мин (без продувки сталь в ковше охлаждается со скоростью 0,5 - 1,0 оС/мин).

Тепло при продувке дополнительно затрачивается на нагрев инертного газа и излучение активно перемешиваемыми поверхностями сплава и шлака. Большая часть тепловых потерь связана с увеличением теплового излучения, поэтому такой приём, как накрывание ковша крышкой при продувке инертными газами позволяет заметно уменьшить потери тепла; при этом обнажающаяся при продувке сталь, имеет меньшую степень окисленности.

Большое распространение получил способ продувки стали инертными газами через устанавливаемые в днище ковша пористые огнеупорные вставки или пробки; в тех случаях, когда продувку инертными газами проводят одновременно через несколько пробок (вставок), эффективность воздействия инертного газа на сталь существенно увеличивается. Продувка с расходом газа до 0,5 м3/т стали достаточна для усреднения химического состава и температуры металла; сталь, продутая с интенсивностью до 1,0 м3/т имеет пониженное содержание неметаллических включений, для эффективной дегазации необходим расход инертного газа 2 - 3 м3/т металла.

Принцип действия САР заключается в следующем: сигналы с датчиков поступают на контроллер (UYIC). С контроллера вырабатываются сигналы о контролируемых параметрах, которые поступают в систему визуализации и отображаются в виде числовых значений на автоматизированных рабочих местах (АРМ) оператора (UIH). Оператор регулирует расход аргона, выставляя необходимое значение. Регулирование расхода осуществляется с помощью контроллера, на вход которого поступают данные с расходомера, а с выхода выдаётся управляющее воздействие на исполнительный механизм - регулирующий клапан (1г). В зависимости от расхода аргона контроллер выдаёт управляющее воздействие: на открытие клапана (если расход аргона меньше заданного) или на закрытие клапана (если расход аргона больше заданного). Недостатком этого варианта САР является отсутствие регулирующих клапанов на каждый трубопровод, которые присоединяются непосредственно к сталь-ковшу для улучшения режима дегазации стали.

Рисунок 1.3 - Функциональная схема САР до модернизации

Таблица 1.2 - Спецификация

Поз.

Наименование

Кол-во

Примечание

Датчик давления Cerabar M PMP 48

1


Расходомер Prowirl 77

1


Пневматический позиционный регулятор

1


Регулирующий клапан

1


ПЛК Simatic серии S7-300

1


Рабочая станция (ПЭВМ)

1



В качестве щита контроля и управления используется контроллер фирмы Siemens Simatic S7-300. В контроллере имеются модули ЦПУ, блоки питания =24В, интерфейсные модули, модули расширения, а также модули ввода/вывода, к которым подключены цепи управления и измерения. [1]

Все АРМ операторов получают и передают данные через сеть Ethernet, связанную через DCS-сервер. Последний передает данные на Switch для последующей передачи их в АСУП. Связь сервера с контроллером осуществляется по сети Profibus.

.2 Формирование требований к системе

Система автоматического регулирования должна отвечать таким требованиям как: многофункциональность; устойчивость; способность к восстановлению в случае отказов; обеспечение хорошего качества регулирования; обслуживаемость; непрерывное функционирование, останавливаясь на техническое обслуживание; должна отвечать всем стандартам, необходимым для безопасной эксплуатации. [10]

В системе предусмотрена зашита всей информации от воздействия таких факторов, как авария в системе электрического питания, кратковременный перепад напряжения питания; устанавливаются источники бесперебойного питания; имеется программная защита от несанкционированных действий пользователя, хранения эталона ПО и нормативно-справочной информации на резервных носителях, периодического копирования информации на резервных носителях и сверке её с эталоном, своевременной замене эталона и его защите от несанкционированного доступа организационными мерами.

Технические средства должны состоять из типовых и унифицированных узлов и стандартных устройств, датчики и преобразователи информации имеют унифицированные выходные сигналы.

Возможность вводить данные, характеризующие процесс, вручную также должны быть заложены в системе.

Система должна оставаться открытой, допускается возможность функционального расширения, с соблюдением учета перспектив развития и адаптации к меняющимся технологическим условиям.

Система должна выполнять следующие функции: стабильность подачи инертного газа, визуализация и учёт параметров процесса технологии, общий контроль.

.3 Выбор варианта решения

В качестве модернизации предлагается на каждый трубопровод установить датчик давления и регулирующий клапан для того, чтобы избежать неравномерного распределения инертного газа по трубам, уйти от ручного переключения для плавки на другом сталь-ковше, а также стабилизировать режим дегазации. Все изменения, проведенные в ходе модернизации позволят обеспечить стабильность подачи аргона на каждую огнеупорную вставку.

Модернизацию АСУТП предлагается провести путем расширения существующей системы, добавление новых устройств для контроля, считывания и управления в существующие модули ввода/вывода контроллера Siemens Simatic S7-300. [9]

Требования к модернизируемой АСУТП:

·    обеспечение безаварийной работы установки вакуумирования стали;

·        качественное регулирование и управление ИМ - регулирующими клапанами;

·        противоаварийная защита осуществляется в распределённой системе управления при помощи схем блокировок и сигнализаций.

Датчики, исполнительные механизмы и прочее оборудование автоматизации можно подключить к контроллеру через существующие шкафы с оборудованием.

Программную реализацию необходимо выполнить в существующей программной среде путем расширения действующего проекта. Схемы блокировок и сигнализаций также добавляются в проект (схемы ПАЗ добавляются в собственный проект).

Интерфейс оператора также будет выполняться в существующей программной среде для обеспечения удобства работы оператора и быстрого обучения работе с новым оборудованием. [5]

Схема модернизируемого процесса представлена на рисунке 1.4.

Рисунок 1.4 - Общая схема модернизированного процесса подачи аргона

Схема предусматривает наличие отдельных трубопроводов для двух вакуум-камер, также на каждый трубопровод установлен регулирующий клапан, установлены расходомеры, датчики давления на входе и выходе. При модернизации должен произойти демонтаж/монтаж трубопроводов аргона. После присоединения трубопроводов аргона к сталь-ковшу оператор выбирает вакуум-камеру, и, начиная плавку, открываются клапана, которые относятся к вакуум-камере, в которой происходит плавка. Установка регулирующих клапанов и датчиков давления на выходе должна исключить неравномерное распределение газа по трубам. На каждую вставку должен поступать газ с одинаковым давлением.

2. Разработка функциональной схемы и выбор оборудования

.1 Функциональная схема САР

Функциональная схема САР подачи аргона донной продувки УВС ЦВОКС СП представлена на рисунке 2.1.

Рисунок 2.1 - Функциональная схема модернизированной САР подачи аргона донной продувки УВС

Функциональная схема САР является основным техническим документом проекта автоматизации, определяющим структуру системы управления технологическим процессом, а также оснащение его средствами автоматизации. Функциональная схема САР представляет собой чертёж, на котором схематически условными обозначениями изображены технологические аппараты, машины (клапана, датчики т.п.), трубопроводы, средства автоматизации и показаны связи между ними. Вспомогательные устройства на функциональной схеме САР не показаны. [2]

В разработанной системе используются:

)     датчик давления аргона (1а) - для контроля подающего давления аргона;

2)      расходомер (1б) - для контроля расхода аргона;

)        датчик давления (1в) - для контроля давления, поступающего непосредственно в днище сталеразливочного ковша;

)        контроллер (2а) в шкафу управления - для сбора и анализа информации с датчиков и выработки необходимых сигналов на управляющие механизмы;

)        исполнительный механизм (5-1, 5-2) - регулирующий клапан для регулирования подающего расхода.

)        исполнительный механизм (7-1…7-6) - регулирующий клапан для регулирования давления аргона на выходе.

После установки сталь-ковша с жидкой сталью в вакуум-камеру к его днищу присоединяю 3 стальных трубопровода для подачи аргона и произведения плавки стали в вакуум-камере. Оператор установки на посту управления выставляет значение на расход аргона и производит его запуск. После подачи аргона открываются все клапаны в количестве 5 штук (клапан, открывающий заслонку для подачи газа, клапан регулирующий по расходу, 3 клапана, регулирующие давление непосредственно в сталь-ковш) на максимальный диапазон. После того, как установлен факт прохождения аргона в сталь-ковш, регулирующие клапаны встают в положение, необходимое для регулирования. Если значение на датчике давления и расходомере будет меньше заданного, то клапан получит сигнал от контроллера на большее открытие, если больше - на закрытие.

Регулирующим воздействием в данной системе является изменение расхода аргона и давления, поступающего в днище сталеразливочного ковша. Регулирование расхода осуществляется с помощью контроллера (2а), на вход которого поступают данные с расходомера и датчика давления, а с выхода выдаётся управляющее воздействие на исполнительные механизмы - регулирующие клапаны, которые при подаче аргона открываются. После чего измеряется расход и давление на выходе.

2.2 Выбор оборудования

Чтобы выбрать необходимое оборудование для подачи аргона в сталь-ковш следует учитывать некоторые особенности производства стали. Так как производство стали является взрывоопасным производством, необходимо это учитывать и выбирать оборудование во взрывозащищенном корпусе.

Желательно выбирать в качестве нового оборудования то, что уже числится на производстве, то есть приборы, которые уже установлены, и зарекомендовали себя приборы надёжные. [3]

Для реализации выбранного варианта решения необходимо следующее оборудование:

Для измерения давления используется датчик давления Cerabar M PMP 48.

Рисунок 2.2 - Внешний вид преобразователя давления Cerabar M

Cerabar M PMP 48. Преобразователь давления, устойчивый к перегрузке, имеется разделительная диафрагма, а также аналоговая или цифровая электроника.

Области применения.M применим для измерения относительного и абсолютного давления газов, а также пара и жидкостей в различных отраслях промышленности. Существуют два критерия выбора разделительной диафрагмы:

1.   PMP 48 с фланцами с/без удлинения диафрагмы и резьбовым хвостовиком.

2.      Необходимость применения специальных материалов или подключения к процессу, например:

·    исполнение для гигиенических применений;

·        для отвердевающих или кристаллизирующихся жидкостей установка диафрагмы заподлицо;

·        диафрагмы из специальных материалов для агрессивных сред.

Особенности и преимущества.

·        Точность:

o   перестройка диапазона 10:1;

o     линейность не хуже 0.3% установленной шкалы;

o     стабильность не хуже 0.1%.

·        Пьезорезистивный металлический сенсор с диапазонами до 400 бар:

o   аналоговая: недорогие версии, особенно для быстропротекающих процессов;

o     цифровая: интеллектуальная с протоколом HART;

·        корпус Cerabar M состоит из нержавеющей стали.

·              Подключение к процессу: смена материала смачиваемой части производится в виде простой замены модуля сенсора с разделительной диафрагмой.

Таблица 2.1 - Основные технические характеристики

Диапазоны измерения:

Металлический сенсор: PMP 48: 100 мбар...400 бар

Статическое давление:

Металлический сенсор: PMP 48: 4 бар...600 бар

Варианты электроники:

4...20 мА (Аналоговая электроника)


4...20 мА (HART)

Подключение к процессу:

Все общие варианты разделительной диафрагмы

Температура процесса:

-40 °C...+350 °C (зависит от типа жидкости-заполнителя и ширины диафрагмы)

Окружающая температура:

-40 °C...+85 °C


·   
Датчики расхода.

Расходомеры Prowirl (рисунок 2.3) предназначены, чтобы измерять объемный расход и объём газов, а также насыщенного и перегретого пара, и маловязких жидкостей. Применяется: в газораспределительных узлах и пунктах, в тепловых станциях, в распределенных системах автоматического контроля, регулирования и управления технологическими процессами, а также в автономном режиме.

Рисунок 2.3 - Внешний вид датчика

Конструкция и принцип измерения основаны (рисунок 2.4) на принципе вихревой дорожки Кармана. Происходит обтекание потоком препятствия - вихревого тела преобразователя расхода первичного, возникают завихрения, которые вызывают перепады давления на его поверхностях. Частота этих давлений пропорциональна скорости потока и объемному расходу. Также имеется вторичный электронный преобразователь, который фиксирует количество перепадов давления, преобразуя их в электрический сигнал.

Рисунок 2.4 - Принцип действия расходомера

Настройка прибора должна осуществляться соответственно условиям применения, как на самом приборе с помощью кнопок, так и через интерфейс цифровой коммуникации удаленно в программном режиме. Измерительная информация может отображаться на мониторе компьютера или контроллера, на цифровом ЖК-дисплее. Монтаж осуществляется в трубопровод непосредственно в зависимости от конструкции датчика, соединение может быть с помощью штуцеров, фланцевое, а также резьбовой монтаж.

Класс защиты у данного прибора IP 67, исполнение раздельное или компактное, при котором электронная часть в герметичном корпусе и преобразователь расхода первичный соединяются кабелем длиной до 30 м, калибровка прибора по 3 или по 5 точкам.

·    Пневматический позиционный регулятор Samson. Тип 4765.

Конструкция и принцип действия.

Пневматический позиционный регулятор обеспечивает соответствие между положением клапана (регулируемая величина) и регулирующим сигналом (задающей величиной). При этом регулирующий сигнал, исходящий от регулирующего или управляющего устройства, сравнивается с длиной хода регулирующего клапана и происходит управление давлением пневматического сервопривода (исходная величина).

Рисунок 2.5 - Позиционный регулятор в положении «открыто»

Позиционный регулятор состоит, в принципе, из рычага с валом и измерительной пружиной, мембраны и пневматической системы управления с соплом, соплозаслонкой и усилителем. По желанию заказчика дополнительно может быть установлено по одному манометру для регулирующего сигнала (вход) и давления сервопривода (выходной сигнал).

Позиционный регулятор работает в соответствии с методом компенсации усилий. Движение штанги привода или заслонки передаётся в качестве регулируемой величины Х через пластину (20) на рычаг (1) и измерительную пружину (6). При этом происходит вращение этой пружины и изменение силы её давления. Задающая величина, регулирующий сигнал (ре) предвключенного регулятора создаёт на мембране (8) перестановочное усилие, которое сравнивается с силой измерительной пружины (6). Одновременно движение мембраны передаётся через контактный щуп (9.1) на соплозаслонку (10.2), благодаря чему происходит управление соплом (10.1). Приточный воздух питает пневматический усилитель (12) и поступает через Хр-дорссель (13) и сопло (10.1) на соплозаслонку (10.2).

Изменения регулирующего сигнала ре или позиции клапана приводят к изменению давления перед и после усилителя. Воздух, управляемый усилителем (давление сервопривода рst), поступает через объёмный дроссель (14) на пневматический сервопривод и приводит к тому, что штанга заслонки занимает положение, соответствующее задающей величине. Регулируемые дроссели (13 и 14) служат оптимизации позиционной системы регулирования.

Измерительная пружина (6) соответствует номинальной длине хода клапана и номинальному интервалу задающей величины и может быть заменена.

·    Клапан прямого действия типа 2822.

Используется для регулирования процессами в качестве исполнительного элемента, работает в условиях вакуума. Эффекты трения и прерывистого скольжения сведены к минимуму благодаря специальному исполнению, обеспечивается скорость реагирования, воспроизводимость, великолепный диапазон измерений. Управляется постоянным напряжением, регулирование идет по току. Благодаря эластомерному уплотнению седла клапан герметично закрывается при нулевом сигнале.

Материал корпуса состоит из латуни или нержавеющей стали, работает с такими средами, как газы и жидкости при диапазоне температур от -10 до +90°C, максимальная температура окружающей среды, при которой может работать клапан +55°C, напряжение питания - 24 В DC, имеет непрерывный режим работы; фланцевое или резьбовое присоединение к трубопроводу, при монтаже располагается предпочтительно приводом вверх.

.3 Оценка надёжности

Надёжность АСУТП в соответствии с ГОСТ 27.002-84 определяется, как способность выполнять заданные функцией системой, при этом сохраняются при заданных условиях эксплуатации во времени значения установленных в заданных пределах эксплуатационных показателей.

Отказом функции является нарушение одного и более требований, предъявляемых к качеству выполнения функции или полная потеря способности системы выполнять эту функцию, возникающая при функционирующем нормально технологическом объекте управления и заданных условиях эксплуатации АСУТП.

На стадии проектирования АСУТП рассматриваются показатели надёжности:

а) функция централизованного контроля характеризуется показателями безотказности:

вероятность безотказной работы функции в течение заданного времени P(t).

наработка на отказ (в единицах времени) Т;

б) показатели ремонтопригодности (среднее время восстановления способности АСУТП к выполнению функции (Тв)).

в) комплексные показатели:

коэффициент оперативной готовности по функции Ког.

коэффициент готовности по функции Кг;

г) управляющие функции АСУТП характеризуются комплексным показателем надёжности (коэффициент готовности по функции Кг).

Показатели надёжности рассчитываются в следующей последовательности:

определить перечень функций АСУТП, к которым нужно предъявить требования с точки зрения надёжности;

определить состав технических средств, которые участвуют в реализации функций АСУТП;

построение структурно-логической схемы расчёта надёжности, которая представляет собой последовательно-параллельное соединение технических средств, участвующих в реализации функций АСУТП.

Для каждого технического средства, участвующего в расчёте надёжности определяются такие параметры, как поток отказов (2.1):

 (2.1)

и поток восстановления (2.2):

 (2.2)

В расчётах Т и Тв берутся из норм технических условий на устройства. В расчёте надёжности функций делается упрощение структурно-логической схемы. Это упрощение заключается в объединении не зарезервированных технических средств, входящих в не зарезервированные участки. При этом совокупность последовательно соединённых не зарезервированных технических средств заменяется одним эквивалентным элементом, имеющим характеристики параметров потока отказов (2.3) и восстановления (2.4), определяемых соответственно по формулам:

λэ = λ1 + λ2 + ... + λn ; (2.3)

 (2.4)

Значения показателей надёжности при параллельном соединении с горячим резервированием рассчитываются по формулам:

наработка на отказ (2.5):

; (2.5)

-коэффициент готовности по функции (2.6):


 (2.6)

- среднее время восстановления (2.7):

 (2.7)

Определение показателей надёжности производится по формулам (2.8) и (2.9):

 (2.8)

 (2.9)

При расчёте принимаются допущения:

вероятность безотказной работы функции АСУТП в течение времени t не зависит от момента начала работы;

функция распределения времени восстановления и времени наработки на отказ подчиняется экспоненциальному закону;

непрерывный контроль состояния технических средств АСУТП;

осуществление обслуживания при неограниченном восстановлении.

Расчет надёжности по функции автоматического управления.

Функции системы, к которым должны предъявляться требования с точки зрения надёжности, являются: управление, сигнализация, измерение и регистрация.

В реализации функции измерения принимают участие следующие составные элементы системы:

ЭВМ (Т=250000 ч, Тв=1 ч);

модуль приёма аналоговых сигналов (Т=200000 ч, Тв=1 ч);

контроллер (Т=250000 ч, Тв=1 ч);

датчик (Т=170000 ч, Тв=1 ч).

По формулам (2.1), (2.2) вычислим параметры потока отказов и восстановления:

Используя формулы (2.3) и (2.4), найдём параметры потоков отказа и восстановления системы элементов:

Используя формулы (4.3) и (4.4) найдём параметры надёжности системы в целом:

Время наработки на отказ системы:

Время восстановления системы:

Вероятность безотказной работы за 10000 часов (2.10):

 (2.10)

По этой методике аналогично можно определить показатели надёжности для функций управления, сигнализации и регистрации. По данным расчёта определили, что АСУТП обладает хорошей надёжностью.

3. Структурная схема системы и её алгоритмизация

.1 Структурная схема

Структурная схема САР, с помощью которой будет осуществляться управление технологическим процессом подачи аргона, представлена на рисунке 3.1.

Большое значение придаётся возможности оперативного доступа к информации о процессе производства из любой точки управления на всех производственных предприятиях, идёт большое влияние на эффективность работы предприятия. Для этого создаётся современная интегрированная многоуровневая АСУ. [4]

Такая АСУ использует на нижнем уровне управления ПЛК, которые реализуют сбор и обработку информации, на верхних уровнях управления при помощи управляющих персональных компьютеров и серверов осуществляется обобщение и анализ документооборота и производственной информации.

В модернизированной системе подачи аргона сигнал с нижнего уровня от датчиков и исполнительных механизмов приходит в кроссовые шкафы, далее в терминальные панели, от них в модули ввода/вывода контроллера. Всего задействовано 2 модуля из одного каркаса: 1 модуль аналогового ввода и 1 модуль дискретных выходов. Сигналы в блоке модулей преобразуются и по сети Profibus-DP передаются на сервер - верхнюю ступень иерархической структуры системы. Здесь обрабатываются значения контролируемых параметров по определённому заданному алгоритму, и подаётся результат в виде сигналов на блок модулей вывода (модули дискретного вывода), затем - на исполнительные механизмы. В данной АСУТП используется ПЛК фирмы Siemens Simatic S7-300. Сервер и станция соединены сетью Ethernet с помощью Switch. Вся система АСУТП питается от бесперебойного источника питания, время работы аккумуляторов хватает на 40 минут.

Рисунок 3.1 - Структурная схема системы подачи аргона

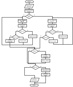
.2 Алгоритм работы

Разрабатывая алгоритм работы программ УВС подачи аргона донной продувки необходимо руководствоваться технологической инструкцией по работе на данной установке.

Алгоритм работы системы представлен на рисунке 3.2. После присоединения трубопроводов аргона к сталь-ковшу оператор задает расход аргона и начинает его подачу по трубопроводам в сталь-ковш. При пуске газа открываются все клапаны, относящиеся к вакуум-камере, в которой происходит плавка (2 вакуум-камеры на УВС работают попеременно), на максимальный диапазон. После подтверждения факта прохождения аргона в сталь-ковш регулирующие клапаны, получив сигнал от контроллера по показаниям датчиков, закрываются на заданный уровень. Регулирование подачи аргона может осуществляться как в ручном, так и в автоматическом режиме. В ручном режиме оператор вручную задаёт степень открытия и закрытия исполнительного механизма, но система следит за ходом регулирования.

Рисунок 3.2 - Алгоритм работы системы

Если поступил сигнал от датчика о превышении заданного параметра, то регулирующий клапан закрывается на необходимый уровень, если сигнал от датчика меньше заданного параметра - открывается на необходимый уровень. Также система может выдать предупреждающее сообщение о забивке огнеупорной вставки. В этом случае оператор установки самостоятельно вводит режим «байпас» (подача газа высоким или максимальным давлением). В этом режиме подача газа должна подаваться короткими импульсами. После успешной плавки оператор закрывает все клапаны, тем самым заканчивая процесс регулирования. Если в ходе регулирования выявилась неисправность системы, то система выдаст аварийное сообщение, оператор должен прекратить работу и вызвать на устранение неисправности ремонтный персонал.

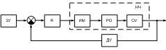
.3 Моделирование системы

Система автоматического управления представляет собой совокупность объекта управления ОУ, регулятора R и датчика расхода ДР. Функциональная схема системы управления представлена на рисунке 3.3. [6]

Рисунок 3.3 - Функциональная схема системы управления

В состав функциональной схемы входят следующие элементы:

·    объект управления, которым является расход в трубопроводе;

·        регулирующий орган;

·        задающее устройство;

·        регулятор;

·        сравнивающее устройство;

·        датчик расхода.

Структурная схема системы, исходя из функциональной схемы, имеет вид, представленный на рисунке 3.4, где звенья с передаточными функциями WИМ(s), WРО(s), WОУ(s) образуют непрерывную часть WНЧ(s), WДУ(s) - передаточная функция датчика расхода, WR(s) - передаточная функция регулятора, WЗУ(s) - передаточная функция задающего устройства.

Рисунок 3.4 - Структурная схема системы управления

Координаты (переменные) системы:

g(t) - задающее воздействие;(t) - рассогласование (ошибка);

h(t) - управляемая (регулируемая) величина;

i(t) - управляющее воздействие.

Передаточная функция задающего устройства

 (3.1)

 (3.2)

Передаточная функция датчика расхода

 (3.3)

;

Передаточная функция регулятора

 (3.4)

Предварительно принимаем KR = 1, TR = 1 c.

Так как передаточные функции регулирующего органа WРО(s), исполнительного механизма WИМ(s), объекта управления WОУ(s) нам неизвестны, нужно провести идентификацию передаточной функции непрерывной части WНЧ(s). Для этого проводится эксперимент. Изменим управляющее воздействие i(t) на исполнительный механизм на 1 мА и пронаблюдаем за переходным процессом.

Переходной процесс непрерывной части изображен на рисунке 3.5. Результаты эксперимента приведены в таблице 3.1.

Таблица 3.1 - Результаты эксперимента

Время

Значение параметра

Изменение параметра

0

1500

0

1

1525

2

1550

50

4

1570

70

5

1577

77

7

1585

85

10

1591

91

14

1596

69

20

1598

98

25

1599

99

30

1600

100


Рисунок 3.5 - Переходной процесс непрерывной части

По характеру переходного процесса можно сделать вывод, что передаточная функция непрерывной части соответствует апериодическому звену 1-го порядка.

Для более точного определения параметров необходимо сделать идентификацию. Для этой цели я воспользуюсь программой, разработанной на кафедре АВТ Вологодского государственного технического университета Кирилловой А.И. «Программа идентификации объекта управления по его переходной характеристике». На рисунке 3.6 изображено стартовое окно этой программы.

Рисунок 3.6 - Стартовое окно программы идентификации объекта управления по его переходной характеристике

Заносим данные переходного процесса, полученные в ходе эксперимента в программу, и получаем график переходного процесса непрерывной части (рисунок 3.7).

Рисунок 3.7 - График переходного процесса непрерывной части

Во вкладке «Вид модели» выбираем, что полученная переходная характеристика - это типовое динамическое звено. Во вкладке «Начальные данные» выбираем, что непрерывная часть соответствует апериодическому звену 1-го порядка. В окне «Начальная точка» укажем начальные данные для расчёта. Принимаем Kнч = 1, Тнч = 3,2. После того, как все данные для расчёта введены, необходимо нажать на кнопку «Идентификация». На рисунке 3.8 показана оптимизация переходного процесса непрерывной части методом Хука-Дживса.

Рисунок 3.8 - Оптимизация переходного процесса непрерывной части методом Хука-Дживса

При идентификации Методом Хука-Дживса были получены следующие данные:

коэффициент усиления К = 98,2138 при T1 = 3,2627;

среднеквадратическое отклонение = 1,14327036363363;

значение функционала = 206,719360578447.

Для более точной идентификации параметров непрерывной части проводится оптимизация другими методами. Результаты идентификации приведены на рисунке 3.9.

Рисунок 3.9 - Результаты идентификации

Как видно из результатов, метод Хука-Дживса более точен. Исходя из этого принимаем Kнч = 0,098 м/мА, Тнч=3,2 с. Среднеквадратическое отклонение данным методом составило 1,14327036363363

Результаты идентификации приведены в таблице 3.2.

Таблица 3.2 - Результаты идентификации

N

t

hэ (t)

hа (t)

1

0

0

0

2

1

25

25,9264

3

2

50

45,0089

4

4

70

69,3913

5

5

77

76,9999

6

7

85

86,7217

7

10

91

93,6317

8

14

96

96,8692

9

20

98

98,0001

10

25

99

98,1677

11

30

100

98,2039


Для устойчивости замкнутой системы необходимо, чтобы выполнялось условие wср<wкр. То есть замкнутая система будет абсолютно устойчивой, если ЛАХ разомкнутой системы принимает отрицательные значения раньше, чем ЛФХ достигнет значения фазы -180°.

Если ЛАХ разомкнутой системы принимает отрицательные значения позже, чем ЛФХ достигнет значения фазы -180°, то замкнутая система неустойчивая.

Если ЛАХ разомкнутой системы принимает значение амплитуды 0 дб на одной частоте, что и ЛФХ достигнет значения фазы -180°, то это соответствует колебательной границе устойчивости.

Для построения характеристик используется «Программа анализа и синтеза линейных систем», разработанная на кафедре автоматики и вычислительной техники Вологодского государственного университета. Программа по введённым данным строит фазо-частотные и амплитудно-частотные характеристики исследуемой системы; помогает выполнить анализ устойчивости и рассчитать корректирующее устройство. Задав в диалоговом окне исходные данные исследуемой системы, получим следующие характеристики.

Стартовое окно программы Tay.exe показано на рисунке 3.10.

Заносим все полученные данные в данную программу. На рисунке 3.11 показан редактор программы со всеми передаточными функциями звеньев и их коэффициенты.

Рисунок 3.10 - Стартовое окно программы Tay.exe

Рисунок 3.11 - Редактор программы Tay.exe

На рисунке 3.12 показана характеристика разомкнутой системы

Рисунок 3.12 - АЧХ и ФЧХ разомкнутой системы

В таблице 3.3 приведены логарифмические частотные характеристики разомкнутой системы.

Таблица 3.3 - Логарифмические частотные характеристики разомкнутой системы

w (рад/с)

L [дБ]

Y [deg]

3,007E-01

5,85

-118,0

3,421E-01

4,26

-120,0

3,891E-01

2,63

-121,0

4,427E-01

0,96

-122,0

5,036E-01

-0,74

-123,0

5,729E-01

-2,44

-123,0

6,518E-01

-4,15

-123,0

7,415E-01

-5,83

-123,0

1,698E+03

-115,00

-179,0

1,932E+03

-118,00

-179,0

2,198E+03

-120,00

-179,0

2,500E+03

-122,00

-180,0


Из таблицы 3.3 и рисунка 3.12 следует, что исследуемая система устойчива, так как имеет частоту среза wср = 5,036*10-1 с-1 и критическую частоту wкр=2,5*103 с-1, и имеет следующие запасы устойчивости:

по фазе m = 180 - 123 = 57 град.;

по амплитуде Lh = 122 дБ.

Устойчивость является необходимым, но не единственным требованием, которому должна удовлетворять САР. Качество САР принято оценивать по форме переходного процесса, возникающего в системе при скачкообразном изменении входного воздействия. Для следящих систем и систем программного регулирования рассматривается переходный процесс, вызванный скачкообразным изменением заданного значения регулируемого параметра, так как этот вид возмущений является для них более характерным и особенно неблагоприятным. К основным показателям, характеризующим переходный процесс в замкнутой САР можно отнести:

максимальное динамическое отклонение регулируемого параметра;

остаточное отклонение регулируемого параметра после окончания переходного процесса;

время переходного процесса, в течение которого отклонение регулируемого параметра от установившегося значения становится меньше заданной величины.

Так как параметров регулятора мы не знаем, примем Кр = 1, Тр = 1 с.

Проведя исследование поведения системы с помощью «Программы анализа и синтеза линейных систем» была получена переходная характеристика, показанная на рисунке 3.13.

Рисунок 3.13 - Переходная характеристика замкнутой системы

Из рис. 3.13 видно, что при коэффициентах Кр = 1; Тр = 1 с перерегулирование очень большое. Необходимо подобрать другие параметры, чтобы перерегулирование не превышало 5% значения от заданного, а время регулирования не больше 25 сек. Этим требованиям соответствуют параметры регулятора Кр = 0,2; Тр = 1. Результаты моделирования при этих параметрах приведены на рисунках 3.14 - 3.16.

Рисунок 3.14 - Переходная характеристика замкнутой системы

Рисунок 3.15 - Амплитудно-частотная характеристика замкнутой системы

Рисунок 3.16 - Фазо-частотная характеристика замкнутой системы

Передаточные характеристики замкнутой системы при Кр = 0,2; Тр = 1 приведены в таблице 3.4.

Таблица 3.4 - Переходные характеристики замкнутой системы при Кр = 0,2; Тр = 1

Время

Вход

Выход

Ошибка

0

0,0000

1,0000

0,0000

1,0000

10

0,1000

1,0000

0,0051

0,9949

20

0,2000

1,0000

0,0104

0,9896

1430

14,3000

1,0000

0,9468

0,0532

1440

14,4000

1,0000

0,9490

0,0510

1450

14,5000

1,0000

0,9511

0,0489

1460

14,6000

1,0000

0,9532

0,0468

1470

14,7000

1,0000

0,9552

0,0448

2280

22,8000

1,0000

1,0130

-0,0130

2290

22,9000

1,0000

1,0130

-0,0130

2300

23,0000

1,0000

1,0131

-0,0131

2310

23,1000

1,0000

1,0131

-0,0131

2320

23,2000

1,0000

1,0131

-0,0131

2330

23,3000

1,0000

1,0130

-0,0130

2340

23,4000

1,0000

1,0130

-0,0130

4980

49,8000

1,0000

0,9999

0,0001

4990

49,9000

1,0000

0,9999

0,0001

5000

50,0000

1,0000

0,9999

0,0001


Перерегулирование, равное отношению максимального значения управляемой величины в переходном процессе к установившемуся значению определяется по формуле 3.5.

% (3.5)

Перерегулирование характеризует склонность системы к колебаниям, то есть близость системы к колебательной границе устойчивости. В конечном итоге характеризует запасы устойчивости. Считается, что запас устойчивости достаточен, если s лежит в пределах от 10 до 30%.

Время регулирования (протекания переходного процесса) tр позволяет оценить быстродействие системы управления.

Учитывая, что полное затухание в системе происходит лишь при t®¥, длительность переходного процесса ограничивают тем моментом времени, когда

 (3.6)

где D - допустимое значение установившейся ошибки, обычно составляющее ±5% от y(¥). Поскольку перерегулирование в моём случае равно 1,3%, то из таблицы 3.4 видно, что время регулирования равно 14,5 с.

Таким образом, исследованная система обладает очень хорошими качественными показателями и в корректировке не нуждается.

4. Электрическая схема и конструктивное оформление

 

.1 Схема электрических соединений


Для модернизации системы необходимо подключить 10 аналоговых входных сигналов и 10 дискретных выходных сигналов.

Подключение полевых устройств выполняется в соответствии с техническим описанием на данные устройства. В качестве линий связи используются многожильные кабеля марки КВВГ и ПТГВ и прокладываются до шкафов.

Разработка и изготовление шкафов в данном проекте модернизации не предусматриваются, так как для размещения новой аппаратуры будем использовать действующие шкафы. В средней части шкафа в один ряд располагаются автоматы питания. В левой и правой частях кроссовых шкафов располагается электропроводка, которая полностью убирается в пластмассовый короб. Кабельные линии от датчиков и исполнительных механизмов к кроссовым шкафам прокладываются без натяжения в металлических лотках. Прокладка кабеля (провода) идёт горизонтально или вертикально по самому короткому пути, минимизировав изгибы. Вся электропроводка должна быть уложена в кабель-каналы, при этом должен быть доступ для удобного проведения технического обслуживания. На концах проводов, а также в клеммных соединительных коробках должна быть нанесена понятная маркировка, это делается для удобного и безошибочного подключения и технического обслуживания.

Подача питания на контроллер осуществляется от одного из автоматов, который находится в шкафу РП, питание контроллера 220 В переменного тока. Также у контроллера имеется резервное питание в виде 2-х последовательно подключенных аккумулятора (12 В постоянного тока).

Схема электрических соединений представлена на рисунках 4.1-4.2.

Рисунок 4.1 - Подключение аналоговых сигналов

Рисунок 4.2 - Подключение дискретных сигналов

4.2 Конструктивное оформление


При разработке конструктивного оформления системы автоматического регулирования нужно учитывать такие факторы, как безопасность и удобство обслуживания средств автоматизации. [7]

Все модули ввода/вывода, которые потребуются для модернизации системы автоматического регулирования, уже установлены в одном каркасе в существующих шкафах, до 8 модулей ввода/вывода можно установить в один каркас. Максимальное количество каркасов, которые можно установить в шкаф, равно 4-м.

Рисунок 4.3 - Общий вид шкафа для установки станций контроллера


Сначала устанавливается блок управления ЦПУ, далее устанавливаются в каждый из 4-х каркасов 2 источника питания (основной и резервный), для шины Profibus-DP устанавливаются 2 интерфейсных модуля, а также до 8 модулей ввода/вывода и модуль расширения.

В каркасе имеются защёлки, которые располагаются сверху и снизу, с помощью этих защёлок модули крепятся в каркасе. Модуль в каркас должен монтироваться индикаторами вверх, при вводе модуля в каркас должен произойти характерный щелчок, который означает, что модуль вошёл в паз каркаса.

Рисунок 4.4 - Схема каркаса контроллера

Имеется терминальная панель, она предназначена для подключения аналоговых сигналов. К этой панели из кроссового шкафа присоединяются аналоговые сигналы, а уже от этой панели идёт присоединение к модулю аналогового ввода через единый интерфейсный кабель.

Рисунок 4.5 - Внешний вид терминальной панели


Рисунок 4.6 - Подключение сигнального кабеля от терминальной панели к модулю ввода

Ещё одна терминальная панель используется для подключения дискретных сигналов. Эту панель соединяет с дискретным модулем вывода сигнальный кабель.

Рисунок 4.7 - Терминальная панель для подключения дискретных выходов

Заключение


В данной выпускной квалификационной работе предлагалось провести модернизацию системы автоматического регулирования подачи аргона донной продувки установки вакуумирования стали ЦВОКС СП ЧерМК ПАО «Северсталь».

За время выполнения работы был описан технологический процесс цеха и установки, у существующей системы регулирования подачи аргона произведён анализ, сформулированы необходимые требования к новой модернизированной системе, выбран новый варианта решения. Далее был осуществлён выбор оборудования для модернизации, разработаны функциональная, структурная схемы, схема электрических соединений, построен алгоритм работы системы, а также проведена оценка надёжности системы и её моделирование.

При выборе оборудования удалось сократить затраты на покупку необходимого оборудования, так как был учтён имеющийся резерв терминальных панелей, серверов, искробезопасных барьеров, модулей ввода/вывода контроллера.

В целом, модернизированная система удовлетворяет требованиям и целям, поставленным в начале работы. Она позволит обеспечить непрерывность технологического процесса, повысит устойчивость производства к остановкам, улучшит производственно-экономические показатели производства стали.

Список использованных источников

.       Андреев, Е.Б. SCADA-системы. Взгляд изнутри: учеб. пособие / Е.Б. Андреев, Н.А. Куцевич, О.В. Синенко. - Москва: РТСофт, 2004. - 176 с.

2.      Калиниченко, А. В. Справочник инженера по КИПиА: учеб. пособие / А. В. Калиниченко. - Москва: Инфра-Инженерия, 2008. - 576 с.

.        Котюк, А. Ф. Датчики в современных измерениях: учеб. пособие / А. Ф. Котюк. - Москва: Радио и связь, 2006. - 96 с.

.        Нестеров, А. Л. Проектирование АСУТП: Методическое пособие / А. Л. Нестеров. - Санкт-Петербург: ДЕАН, 2012. - 944 с.

5.    Островский, М.А. Архитектура и программное обеспечение распределенных систем автоматики на базе компонентов ПЛК / М.А. Островский, Я.А. Рейзман, В.Е. Красовский // Датчики и системы. - 2003 г. №3. с. 14 - 19.

6.     Тюкин, В.Н., Евстюхин А.Н. Теория автоматического управления. Методические указания к практикуму: Руководство пользователя комплекса программного обеспечения по курсу ТАУ и контрольные примеры. - Вологда: ВоГТУ, 2005. - 34 с.

7.      Фёдоров, Ю.Н. Справочник инженера по АСУТП: Проектирование и разработка: учеб. пособие / Ю. Н. Фёдоров. - Москва: Инфра-Инженерия, 2008. - 928 с.

8.     Техническая документация на УВС ЦВОКС СП ПАО «Северсталь».

9.    Simatic S7-300 - Универсальные программируемы контроллеры [Электронный ресурс]: офиц. сайт. - Режим доступа: #"898171.files/image058.gif">

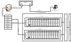
Приложение Б

Функциональная схема автоматизации


Приложение В

Таблица средств автоматизации

Поз. обозн.

Параметр, среда, место отбора

Предельное значение параметра

Место установки

Наименование и технические характеристики

Тип

Кол-во

Источник информации

Измерительные преобразователи давления

РЕ-1 РЕ-2 РЕ-3-1 РЕ-3-2 РЕ-3-3 РЕ-3-4 РЕ-3-5 РЕ-3-6

Давление

25МПа

По месту на трубопроводе

Датчик давления, 2-х проводная схема подключения, с токовым сигналом 4-20мА, U=24 В постоянного тока

Cerabar M

8


Измерительные датчики расхода

FE-1 FE-2

Расход

500 м3/ч

По месту на трубопроводе

Датчик расхода, 2-х проводная схема подключения, с токовым сигналом 4-20мА, U=24 В постоянного тока

Prowirl

2


Исполнительные механизмы

Z-1 Z-2 ZF-1 ZF-2 ZP-1 ZP-2 ZP-3 ZP-4 ZP-5 ZP-6

Подача газа в трубопровод

10 бар

По месту на трубопроводе

Позиционер

Samson

10




10 бар

Клапан

Тип 2822

10



Приложение Г

Структурная схема автоматизации


Приложение Д

Алгоритм работы


Приложение Е

Схемы подключения

Рисунок Е.1 - Подключение аналоговых сигналов

Рисунок Е.2 - Подключение дискретных сигналов

Похожие работы на - Модернизация системы автоматического регулирования подачи аргона донной продувки установки вакуумирования стали ЦВОКС СП ЧерМК ПАО 'Северсталь'

 

Не нашли материал для своей работы?
Поможем написать уникальную работу
Без плагиата!
Без нейросетей!