Анализ проекта автоматизированной системы управления противоизгибом рабочих валков клетей №4-№6 стана 1700 ПГП ЛПЦ-1 ЧерМК ПАО 'Северсталь'

  • Вид работы:
    Курсовая работа (т)
  • Предмет:
    Другое
  • Язык:
    Русский
    ,
    Формат файла:
    MS Word
    4,87 Мб
  • Опубликовано:
    2017-03-20
Вы можете узнать стоимость помощи в написании студенческой работы.
Помощь в написании работы, которую точно примут!

Анализ проекта автоматизированной системы управления противоизгибом рабочих валков клетей №4-№6 стана 1700 ПГП ЛПЦ-1 ЧерМК ПАО 'Северсталь'

Введение

В основе теории управления стоит теория автоматического регулирования (ТАР). Система АР включает в себя объекты регулирования и элементы управления, воздействующие на объект, в тот момент когда изменяется одна или несколько регулируемых переменных. Регулируемые переменные изменяются под влиянием входных сигналов управления или вх. сигналов возмущения.

Основной целью регулирования является формирование законов, при которых выходные регулируемые переменные незначительно отличались бы от требуемых. Внедрение АСУ ТП обретает важное значение из-за роста требований к переработке и выдаче информации, качеству выпускаемой продукции, к скорости вычисления. Именно поэтому наиболее актуальная задача - это разработка и исследование структур и режимов функционирования АСУ ТП на основе микроЭВМ.

Использование микроЭВМ обеспечивает повышение эффективности, предоставляет возможность уменьшить затраты в связи с простоями технологического оборудования. Главной определяющей целью управления технологическими и производственными процессами с помощью АСУ ТП, управления оборудованием является повышение производительности труда, повышение качества продукции и использования материально-сырьевых и топливно-энергетических ресурсов.

В данной выпускной квалификационной работе предлагается проект автоматизированной системы управления противоизгибом рабочих валков клетей №4-№6 стана 1700 ПГП ЛПЦ-1 ЧерМК ПАО «Северсталь».

Данная модернизация САУ позволит обеспечить требуемое качество горячей прокатки полос, улучшить технико-экономические показатели работы стана 1700 в целом, повысить уровень охраны труда персонала, внедрить визуализацию ТП и управление противоизгибом через компьютер, а также регистрацию и учёт всех необходимых технологических параметров. Как следствие, повышение надёжности и безопасности работы оборудования, снижение трудоёмкости управления работой объекта.

1.Аналитический обзор существующих автоматизированных систем управления противоизгибом рабочих валков ОАО «ММК»

На практике наибольшее распространение в качестве исполнительных механизмов системы уравновешивания валков получили серво- и пропорциональные клапана. Система противоизгиба как часть комплексной структуры системы автоматизации предусмотрена на стане 5000 ОАО “ММК”. Стан оборудован восьмью гидроцилиндрами - по четыре на каждый рабочий валок. Для измерения давления в поршневой и штоковой полости используются датчики давления. Для регулирования давления в режиме изгиба и в режиме перевалки используются разные группы клапанов. В качестве примера на рис.1.1 проиллюстрирована работа системы противоизгиба.

Рис.1.1 - Иллюстрация работы системы противоизгиба рабочих валков стана 5000 ОАО «ММК»

Система противоизгиба используется при отклонении усилия прокатки и работает следующим образом: из ожидаемого усилия прокатки вычитается актуальное значение, затем полученная разница умножается на коэффициент усиления, который, в свою очередь, определяется моделью прокатки. Полученное значение используется в качестве дополнительного задания на регуляторы усилия. В случае отклонения величины усилия от заданной корректируется сигнал на выходе системы регулирования.

Завод фирмы Yieh United Steel Corp. (о.Тайвань)

В 1994 году на заводе фирмы Yieh United Steel Corp. в Каохсиунге, о.Тайвань ввели в эксплуатацию новый стан Стеккеля суммарной производительностью 600 тыс. тонн в год. Около половины от всего объема горячекатанных полос - производство из коррозионно-стойких сталей, около 40 % - из углеродистых сталей, и до 10 % - из трубных сталей, включая возможность производства толстолистового проката. И черновая и чистовая клети рассчитаны на очень большие нагрузки, и приводятся от синхронных двигателей перем.тока; а эджер, ножницы, моталки и гидронажимные механизмы - от двигателей пост.тока. Стан оснащен системами осевого перемещения и противоизгиба рабочих валков СVС, а также гидравлической системой установки валков. Эти системы используются как для предварительной установки валков, так и в качестве механизмов регулирования толщины, профиля и плоскостности полос. Обеспечивается полный контроль за формой изделий для каждой полосы по всей длине. АО «Северсталь» ЛПЦ-2, широкополосный стан гор.прокатки 2000

Гидравлическая система противоизгиба валков четырехвалковых клетей листовых прокатных станов включает гидроцилиндры противоизгиба 1 и 2, установленные в подушках нижних рабочих валков со стороны привода и перевалки, масляный бак, теплообменник для охлаждения масла, насосные установки и блок управления гидросистемы.

При этом штоки гидроцилиндров нижних валков взаимодействуют с подушками верхних рабочих валков. Техническим результатом является повышение точности прокатки и качества прокатываемых полос, надежности гидросистемы противоизгиба валков и оборудования валковой системы, сокращение расхода прокатных валков и подшипников валков, аварийных простоев прокатного стана и повышение его производительности.

1.1 Описание технологического процесса

автоматизированный гидравлический прокатный стан

Прокатка - вид обработки металлов давлением. Его принцип заключается в обжатии металла между двумя (иногда тремя) вращающимися в разные стороны валками. Силой трения полоса проката затягивается в зазор между валками и обжимается по высоте. Тангенс угла захвата равен коэффициенту трения. После прокатки отношение площади сечения заготовки к площади сечения готового профиля равно отношению длины готового профиля к длине исходной заготовки (то есть объем при прокатке не изменяется) без учёта потерь по переделу и называется коэффициентом вытяжки.

Прокатку называют горячей, когда температура прокатки выше температуры рекристаллизации.

Горячая прокатка листовой стали.

С помощью горячей прокатки получают листы разной толщины. Минимальная толщина тонких горячекатаных листов 1,2мм. Слябы являются исходной заготовкой для горячей прокатки листов на современных металлургических заводах. А литые слитки применяются только при производстве толстых листов (свыше 60мм). Качество листов в большей мере обуславливается степенью обжатия. Исходя из практики, толщина сляба при прокатке листа примерно в 15-20 раз больше толщины готового листового проката.

Горячая прокатка в ЛПЦ-1 осуществляется на комбинированном стане 2800/1700.

На рис.1.2 представлена схема расположения основного оборудования ЛПЦ-1.

Рис.1.2 - Схема расположения основного оборудования ЛПЦ-1.

Технологический процесс прокатки металла состоит в следующем. Перед прокаткой металла с помощью специальных нажимных устройств устанавливают необходимые растворы валков всех клетей стана и окалиноломателей.

Прокатка металла начинается с разогрева слябов в нагревательных методических печах (4). После нагрева они поступают на транспортирующий рольганг (6) и доставляются к окалиноломателям, с помощью которых удаляется окалина с их поверхности. Далее сляб поступает в клети черновой группы (8,10), входящих в состав стана 2800, где производится предварительное обжатие сляба до толщины 20-25мм.

После черновой группы, если необходимы толстые листы, они попадают на отводящий рольганг (11) и по передаточному шлепперу (12) идут на дальнейшую отделку, если необходимы тонкие горячекатаные рулоны толстый лист через летучие ножницы (23), где обрезаются неровные концы, и через окалиноломатель (24), где вновь удаляется окалина, поступает в чистовую группу клетей (25) входящих в состав непрерывного широкополосного стана горячей прокатки 1700.

В них металл обжимается до заданной толщины. Затем прокатанная полоса охлаждается, и сматывается в рулоны на моталках (27). И в конце поступает на склад готовой продукции (29).

Для производства горячекатаного металлического листа применяется метод горячей прокатки. При изготовлении горячекатаных листов используются углеродистая и низколегированная виды стали, которые в свою очередь имеют широкое применение как в промышленном, так и в гражданском строительстве.

Важнейшей характеристикой качества полосы является точность полосы. Из-за разнотолщинности снижается качество получаемых изделий, ее точность, растет вариация, создается неравномерность напряжений и усилий при штамповке, в разы повышается износ инструмента. За характеристику разнотолщинности полосы можно принять дисперсию толщины полосы.

Причины разнотолщинности полосы: разнотолщинность подката, разнотолщинность, создаваемая эксцентриситетами валков, их биениями, которые в свою очередь влекут периодические колебания межвалковых натяжений и зазоров между валками. Именно поэтому система противоизгиба рабочих валков зачастую применяется в клетях типа «Кварто», осуществляющая главную функцию снижения разнотолщинности листа. Принцип работы системы противоизгиба заключается в прикладывании к рабочим валкам усилий, которые выгибают их в противоположном направлении, тем самым, выравнивая стрелу прогиба.

1.2 Анализ АСУ противоизгибом рабочих валков

Основным механизмом главной линии прокатного стана 1700 являются рабочие клети Кварто. Схема рабочей клети представлена на рис.1.3.

Рис.1.3 - Рабочая клеть прокатного стана

В ее состав входят массивные стальные станины (в случае многовалковых станов может быть одна станина) 1, в которых смонтированы валки 2, подшипники и подушки валков 3, а также устройства для перемещения верхнего валка по высоте (нажимное 4 и уравновешивающее 5 устройства) и осевой фиксации валков, а также направляющие проводки для металла и т. д.

Валки являются основным рабочим инструментом, производящим непосредственно деформацию металла (рис.1.4).

Рис.1.4 - Схема рабочего валка

Они состоят из бочки 1, контактирующей с металлом, двух шеек 2, которые располагаются в подшипниках, приводного 3 и перевалочного 4 концов, обеспечивающих связь с механизмами, передающими вращение от электродвигателя, и перевалочным устройством.

Материал рабочих валков - чугун, сталь, твердые сплавы. При изготовлении валков применяются высокоуглеродистые среднелегированные марки стали, содержащие хром, вольфрам, ванадий, которые в результате соответствующей термообработки стана или станов одного типа, не существует. Расчет и подбор профилировки осуществляется в частном порядке для каждого стана, и с учетом его сортамента.

В настоящее время значительные успехи в создании необходимой рабочей профилировки достигаются применением систем противоизгиба рабочих валков. Принудительный изгиб осуществляется с помощью гидромеханических устройств в плоскости, перпендикулярной плоскости прокатки (поверхности полосы).

Объектом автоматизации является противоизгиб рабочих валков.

На рис.1.5 представлена общая схема противоизгиба («гидроизгиба») рабочих валков.

Рис.1.5 - Схема гидравлического изгиба рабочих валков.

Р - усилие прокатки; b - ширина полосы; q - погонное усилие прокатки (на единицу ширины полосы); Q - усилие гидроизгиба.

Электрогидравлическая система противоизгиба предназначена для поддержания заданного усилия (давления) противоизгиба рабочих валков чистовых клетей стана 1700 горячей прокатки. Регулятором давления является однокаскадный электрогидравлический усилитель мощности (сервоклапан) струйного типа. Задание усилия (давления) производится дистанционно с компьютерного пульта управления противоизгибом или с резервного ручного пульта. Оператор задает усилие по каждой из клетей независимо в диапазоне от 15 до 100 т как со стороны привода, так и перевалки. Система установлена на 4, 5, 6 клетях стана 1700.

Технические характеристики.

Выходные характеристики системы:

Максимальное усилие противоизгиба на одну сторону, тс (кН) 90 (900)

Точность поддержания усилия, тс (кН)        ± 3(30)

Максимальное время компенсации провала давления

при захвате полосы, с   0,5

Максимальная разность усилий по сторонам клети

при раздельной работе, тс (кН)  30(300)

Насосная станция:

Заправочный обьем бака, м ³.            3,5

Рабочее давление, кгс/см2 (МПа)          215 (21,5)

Насосный агрегат 323.4.112А.120.55,

-  количество, шт                3

-       насос аксиально-поршневой нерегулируемый Q, л/мин    112

-       производительность агрегатов Q, л/мин        220

Электродвигатель приводной 5АМ280М6УЗ исп.IМ 2081

-   количество, шт                3

-       синхронная часть вращения, 1/мин         1000

-       мощность, кВт                90

Габариты станции, мм           7000х3700х2450

Рабочие жидкости: масла индустр. Тп22, Тп30, ИГП30, ИГП38, И-30А,

вязкость при 500С, сСт            от 20 до 40

Сервоклапан струйного типа:

Ток управления, мА              ± 25

Номинальный расход, л/мин             50

Максимальное давление на выходе (при давлении питания 210 кгс/см2 (21 МПа)), кгс/см2(МПа) 185 (18,5)

Исполнительный гидравлический механизм.

Исполнительный гидравлический механизм выполнен в виде блока с двумя плунжерами одностороннего действия.

По два блока устанавливаются в нижние подушки со стороны привода и перевалки.

Диаметр поршня, мм              140

Диаметр штока, мм               70

Ход поршня, мм                75

Суммарная рабочая площадь по одной стороне, м2     6,15/102

Основным регулируемым параметром является усилие противоизгиба - ведущий параметр; давление, температура и уровень масла в баке насосной станции - ведомые параметры.

Состав и назначение основных элементов САУП.

САУП стана 1700 состоит из следующих основных элементов:

•        Программируемый логический контроллер (ПЛК) OMRON SYSMAC С200НХ.

•        Пульт управления СП.

•        Резервный пульт управления СП (ручной).

•        Аналоговые усилители управления сервоклапанами СК-001 (6 штук - один на сторону клети).

•        Релейные блоки (РБ) управления гидрораспределителями (3штуки - один на клеть).

•        Компьютер сбора и архивирования информации СП.

•        Шкаф и пульт управления насосной станцией СП.

•        Комплект датчиков давления, уровня , температуры.

•        Блоки питания, вспомогательное оборудование.

В качестве контроллера управления системой противоизгиба применен ПЛК OMRON SYSMAC С200НХ. Контроллер выполняет следующие функции:

1. Прием с пульта оператора различных команд (задание на усилие противоизгиба по каждой клети, каждой стороны; режимы работы работа\перевалка по каждой клети; выбор сервоклапана по каждой стороне клети по 3 клетям). Модули дискретного удаленного ввода G72C-VID16 (ADR 203,204).

2.      Выдает сигналы (4-20мА) задания усилия противоизгиба на аналоговые усилители сервоклапанов - СК-0Р1 (6 сигналов). Модуль ЦАП DA0O4 (8каналов) или 2 модуля DA002(4 канала).

3. Принимает сигналы (4-20мА) с СК-001 о реальном усилии противоизгиба (6 сигналов). Модуль АЦП AD002 (6 каналов).

4.      Выдает релейные сигналы (24В, 1 А) управления режимами на клетях

.        (работа\перевалка, основной\резервный сервоклапан). Модуль удаленного релейного вывода G71-0D16 (ADR 200).

6. Принимает сигналы состояния насосной станции СП:

•  аналоговые сигналы с датчиков давления (4-20 мА). Модуль АЦП AD002 (8каналов).

•        дискретные сигналы с датчиков уровня, температуры, конечных выключателей. Модуль дискретного удаленного ввода G72C-VID16 (ADR 202).

7. Выдает релейные сигналы (24В, 1 А) управления насосной станцией СП. Модуль удаленного релейного вывода G71-0D16 (ADR 201).

8. Предоставляет всю информацию о состоянии системы в локальную сеть SYSMAC LINK. Модули SLK 24,СЕ 0001.

9. Предоставляет всю информацию о состоянии системы на пульт оператора-вальцовщика. Операторская панель NT620C, модули связи AL 004 (2шт.).

Датчики

В системе противоизгиба применяются следующие датчики:

1.         Датчики давления (ДД) МИДА-ДИ-13П применяются для организации обратной связи по давлению (6 шт.) и контроля давления в напорных магистралях трех насосов СП(3 шт). ДД обратной связи (ОС) расположены на гидроблоках СП. ДД контроля давления расположены на насосной станции СП. Характеристика ДД МИДА-ДИ-13П:

диапазон измеряемого давления - 0-25Мпа

точность - 0,5%

выход токовый - 4-20мА

питание - 18-32В

Двухпроводная схема подключения.

2.         Датчик температуры ДТ со вторичным прибором применяются для контроля температуры масла и выдачи релейных сигналов по превышению установленных уровней. Сам ДТ установлен на баке насосной станции СП, а вторичный прибор в шкафу управления насосной станцией.

3.         Датчик уровня ДУ со вторичным прибором применяются для контроля уровня масла в баке насосной станции СП и выдачи релейных сигналов по превышению установленных уровней. Сам ДТ установлен на баке насосной станции СП, а вторичный прибор в шкафу управления насосной станцией.

1.3 Формирование требований к системе

Основные требования системы регулирования: обеспечение необходимого качества регулирования; устойчивость системы; легкая обслуживаемость; функционирование в непрерывном режиме, а также с остановками на ТО; соответствие всем ГОСТам и промстандартам в области прокатного производства и обслуживании электрогидравлических систем (ЭГС).

КТС состоит из типовых и унифицированных узлов, а также стандартных устройств, таких как датчики и преобразователи информации. Все эти средства имеют унифицированные выходные сигналы.

В системе должна быть предусмотрена возможность оперативного вмешательства персонала путем ручного ввода данных, которые характеризуют технологический процесс; организована защита информации от воздействия негативных факторов (аварии в системе электропитания и кратковременные резкие «скачков» напряжения питания с помощью ИБП; несанкционированные противоправные действия со стороны пользователя путем программной защиты; хранение эталона ПО, а также любой другой ценной правовой информации на резервных носителях и периодическое резервное копирование этой информации.

В то же время система должна быть открытой и иметь возможность функционального расширения с учетом перспектив развития и адаптации к изменяющимся технологическим условиям.

Система должна выполнять обеспечение стабильности изгиба рабочих валков, влияющих на разнотолщинность прокатываемой полосы; общий контроль, учет и визуализация параметров технологического процесса.

Допустимые ошибки системы:

·        усилие противоизгиба на одну сторону Q ≤ 900 кН,

·        температура масла в баке t1˂65°C,

·        уровень масла в баке ˃1,5 тн,

·        максимальное давление питания P=21МПа.

Динамические параметры системы:


1.4 Выбор варианта решения

АСУ противоизгибом рабочих валков строится по трехуровневому принципу. Нижний уровень - датчики (ДД, ДТ, ДУ), исполнительные механизмы, различные сигнализаторы. Средний уровень включает в себя программируемый логический контроллер (ПЛК), фирмы Omron серии C200HX, объединенный в общую локальную сеть. Данный контроллер планируется сменить на более новую версию того же производителя. Верхний уровень включает автоматизированное рабочее место (АРМ) оператора, выполненное на базе IBM-совместимого персонального компьютера.

В данном курсовом проекте разработана программа в среде InTouch, реализующая визуализацию технологического процесса, сбор и хранение данных, сигнализацию о возникновении нештатных ситуаций, при необходимости, дистанционное изменение режимов работы исполнительных устройств на контролируемом пункте.

2. Разработка функциональной схемы

.1 Функциональная схема автоматизированной системы управления

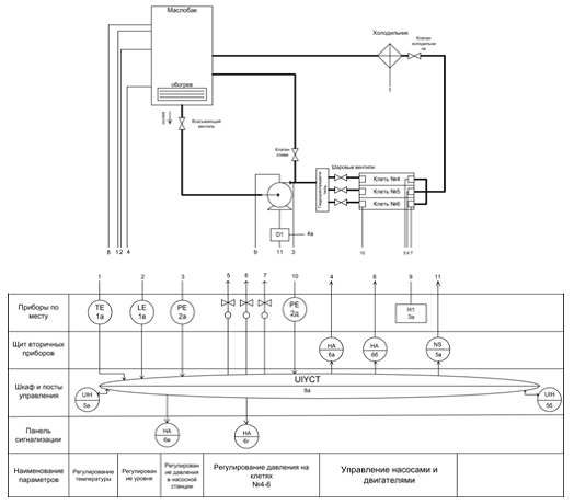
На рисунке 2.1 представлена функциональная схема разрабатываемой системы.

Рис. 2.1 - Функциональная схема разрабатываемой системы

Принцип действия данной функциональной схемы заключается в следующем. Проверяется уровень масла (рабочей жидкости) и её температура, которые должны быть в рабочих диапазонах. Проверяется, чтобы поводящие рукава были присоединены к плунжерным блокам, открыты шаровые вентили на каждой клети. Для запуска насосной станции открывается общий всасывающий вентиль. Запускаются с пульта управления электродвигатели насосов. После набора электродвигателя рабочих оборотов срабатывают электромагниты предохранительно-разгрузочных клапанов и насосы встают под нагрузку, давление в гидросистеме возрастает до рабочего (20..21 МПа). В соответствии с выбором оператора для каждого рабочего канала один из сервоклапанов посредством гидрораспределителя переключения режима работы подключается к насосной станции и плунжерам противоизгиба. Электромагниты гидрораспределителей разгрузки обесточиваются. С автоматизированной рабочей станции оператор задает по каждому из работающих каналов требуемое усилие противоизгиба. Система управления по заданию и показаниям датчиков давления (ДД) формирует управляющий сигнал на обмотки электромеханического преобразователя струйного сервоклапана. В соответствие с этим токовым сигналом струйная трубка занимает такое положение, при котором в полостях плунжеров поддерживается требуемое давление (усилие) противоизгиба рабочих валков.

Все технологические параметры и технологический процесс отображаются на АРМ оператора с возможностью оперативного вмешательства и изменения значений основных регулируемых параметров.

2.2 Выбор оборудования. Расчет конфигурации устройства управления и составление заказной спецификации

Выбор центрального процессорного устройства ЦПУ - есть основная задача в процессе расчета конфигураций программируемого логического контроллера ПЛК (устройства управления).

Все ЦП серии CS1 характеризуются следующими показателями:

·        Уменьшение времени циклов;

·        Особо высокая производительность для выполнения объемных программ;

·        Совместимость программы;

·        Поддержка Модулей C200H и Модулей серии CS1.

В таблице 2.1 приведены характеристики модулей центрального процессора.

Таблица 2.1 - Характеристики ЦПУ серии CS1.


Исходя из таблицы 2.1, подходящим является CS1H-CPU66-E, так как среди всех ЦПУ имеет высокую скорость обработки команд, 5120 битов ввода/вывода, достаточно большой объем программы и память данных.

Для подключения датчика давления используется модуль CS1W-AD081:

·        8 каналов аналогового ввода;

·        Количество слов: CIO-10, D-100;

·        Тип источника сигналов: мА, В;

·        4..20мА, 1..5В и т.д.

Для подключения ИМ используется транзисторный модуль вывода CS1W-OD261 имеющий следующие характеристики:

·        Питание 12..24В пост.тока, 0,3А;

·        64 выхода;

·        Общий минус.

Выбор измерительно-преобразовательных элементов (первичных и вторичных), технические характеристики.

Чувствительным элементом (ЧЭ) системы являются датчики давления установленные на выходных линиях блоков на клетях:

Мида-ДИ-13П-01.

Датчики давления (ДД) МИДА-ДИ-13П применяются для организации обратной связи по давлению (6 шт.) и контроля давления в напорных магистралях трех насосов СП (3 шт.). ДД обратной связи (ОС) расположены на гидроблоках СП. ДД контроля давления расположены на насосной станции СП.

Характеристика ДД МИДА-ДИ-13П:

- диапазон измеряемого давления 0-25Мпа

- точность                                 0,5%

- выход токовый                       4-20мА

- питание                      18-32В

Общий вид датчика представлен на рисунке 2.2.

Рис.2.2 Общий вид датчика давления

Подключение производится по 2х-проводной схеме.

Выбор исполнительных устройств.

Для создания усилия противоизгиба между верхними и нижними рабочими подушками устанавливаются исполнительные гидроцилиндры - блоки плунжеров по два с каждой стороны. Конструктивно блоки плунжеров представляют из себя блок с двумя расточками, в которые устанавливаются поршни со штоком. Сверху расточка закрывается крышкой по резьбе М 150x2. Для исключения попадания воды, окалины и других загрязнений во внутреннюю штоковую полость резьба уплотняется, а на штоке установлены грязесъемное кольцо и комбинированное уплотнение. Поршень уплотняется резиновой манжетой с защитным кольцом. Жидкость под давлением в поршневые полости подается по каналам, выполненным в корпусе. Подключение трубопроводов к блоку осуществляется "через быстроразъемное соединение. Чтобы установить блоки плунжеров верхняя и нижняя подушка дорабатываются.

Для уменьшения колебаний давления рядом с блоками плунжеров на клети установлены однолитровые гидропневмоаккумуляторы баллонного типа.

На верхних площадках каждой из клетей установлено по два гидравлических блока, - блок стороны привода и блок стороны перевалки.

На блок устанавливается два струйных сервоклапана - основной и резервный. Сервоклапан - это электрогидравлический усилитель мощности.

Гидроусилитель мощности - устройство, которое служит для преобразования сигнала управления в виде перемещения или в виде усилия (момента) в перемещении ведомого звена гидродвигателя посредством жидкости (масла), которая подводится под давлением. Их цель - это управление гидрораспределителями, клапанами, регулируемыми дросселями, регулируемыми насосами и другими УУ.

В данной системе в качестве сервоклапанов используются гидроусилители с силовой ОС по положению.

Рис.2.3- Гидроусилитель с силовой ОС по положению

В гидроусилителях данного типа входным сигналом является усилие, воспринимаемое управляющим элементом дросселирующего гидрораспределителя. Данный ГУ (рис.2.3) включает РДР 1, гидроцилиндр 2, рычаг 3 обратной связи и пружину 4 обратной связи. Рычаг и пружина обратной связи конструктивно могут быть объединены и выполнены в виде плоской, консольно закрепленной на управляющем элементе распределителя пружины.

При воздействии на золотник РДР 1 управляющего сигнала Pупр золотник РДР сместится из нейтрального положения благодаря жесткости пружины обратной связи сос на величину x. Это вызывает перемещение штока гидроцилиндра. Последний через рычаг обратной связи и пружину обратной связи создает на управляющем элементе усилие обратной связи Рос, которое обратно по знаку управляющему усилию. При равенстве этих усилий шток гидроцилиндра остановится в положении у, пропорциональном величине управляющего усилия Pупр. Основное достоинство данных ГУ - в качестве управляющего сигнала используется управляющее усилие без дополнительных преобразований. Все электромеханические преобразователи и дают данный вид сигнала. Соответственно, такие ГУ широко используют в конструкциях электрогидравлических усилителей с РДР в виде струйной трубки или с РДР типа сопло/заслонка.

Сервоклапан включается в работу гидрораспределителем при срабатывании электромагнита со стороны отверстия.

Аналоговые усилители СК-001 управляют сервоклапанами.

Внешний вид аналогового усилителя СК-001 показан на рисунке 2.4.

Рис.2.4 - Внешний вид аналогового усилителя СК-001

Аналоговый усилитель СК-001 выполняет следующие функции:

1.      Обеспечивает необходимый ток управления сервоклапаном ± 20мА в соответствии с заданием.

2.      Обеспечивает требуемое быстродействие системы противоизгиба.

3.      Формирует необходимую амплитудно-фазо-частотную характеристику (АФЧХ) для оптимальной работы сервоклапана.

4.      Обеспечивает требуемую точность поддержания усилия ± Зт.

5.      Переключает ток управления сервоклапаном на основной или резервный.

6.      Имеет два переключаемых входа сигнала задания (4-20мА). Для контроллера и пульта ручного управления. По сигналу управления сигнал задания переключается.

.        Имеет один вход (4-20 мА) для организации обратной связи и три независимых выхода (4-20мА) дублирующие сигнал обратной связи. Для подключения токовых входов, выходов не требуются внешние источники питания. Нагрузка токовых выходов <= 250 Ом.

Шесть аналоговых усилителей СК-001 устанавливаются в крейт, как показано на рисунке 2.5. Крейт расположен в шкафу управления противоизгибом.

Рис.2.5- Крейт.

На рисунке 2.6 показан релейный блок управления гидрораспределителями.

Рис.2.6 Внешний вид релейного блока

Релейный блок выполняет следующие функции:

1.      Обеспечивает логику срабатывания гидрораспределителей в соответствии с выбранным режимом работы системы противоизгиба.

2.      Реле обеспечивают надежный контакт при токе > 4А.

Логика работы релейного блока на сторону клети следующая.

Таблица 1


Расположение электромагнитов на гидроблоке показано на рисунке 2.7.

Рис.2.7 - Расположение электромагнитов на гидроблоке.

Принятые сокращения:

СК1-основной сервоклапан,

СК2-резервный сервоклапан,

ЭМ1-Электромагнит включение СК-1,

ЭМ2-Электромагнит выключение СК-1,

ЭМЗ-Электромагнит включение СК-2,

ЭМ4-Электромагнит выключение СК-2,

ЭМ5-Электромагнит переключения режимов работы (работа\перевалка).

Три релейных блока (по одному на клеть расположены в шкафу управления противоизгибом).

Распределитель разгрузки соединяет выходную линию блока со сливом во время перевалки. Встроенный фильтр грубой очистки защищает гидроаппаратуру от загрязнений.

В выходной линии блока установлен датчик давления.

Заказная спецификация для разработанной системы представлена в таблице 2.

Таблица 2. Заказная спецификация.


3. Математическое описание АСУ и выбор автоматического управляющего устройства (АУУ)

.1 Структурная схема и алгоритм работы системы

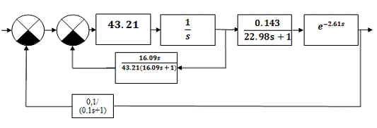
Переход к математической модели осуществляется путем представления функциональной схемы (рис. 3.1) в структурном виде.

Рис. 3.1 - Структурная схема САУ противоизгибом.

В данной АСУ противоизгибом в качестве пульта управления будем использовать ПК с установленной на нем системой визуализации InTouch, позволяющая следить за технологическим процессом и управлять работой системы противоизгиба.

Исполнительным механизмом (ИМ) системы электромагниты гидроблоков ЭМ1-ЭМ5, с высокой точностью обрабатывающие сигнал, поступающий от контроллера. Данные электромагниты способны работать в тяжелых промышленных условиях.

Регулирующим органом (РО) являются электрогидравлические струйные усилители мощности (сервоклапаны). На блок устанавливается два струйных сервоклапана - основной и резервный. Сервоклапан включается в работу гидрораспределителем при срабатывании электромагнита со стороны отверстия. Распределитель разгрузки соединяет выходную линию блока со сливом во время перевалки. Встроенный фильтр грубой очистки защищает гидроаппаратуру от загрязнений. В выходной линии блока установлен датчик давления. Объектом регулирования (ОР) являются рабочие валки клетей №4-6. Чувствительным элементом (ЧЭ) системы являются датчики давления, установленные на выходных линиях блоков на клетях.

Выбор датчика давления избыточного МИДА-ДИ-13П в такой системе закономерен, так как его использование выгодно как с экономической точки зрения, так и с технической. ДДИ долговечен, надежен, прост при монтаже и эксплуатации. За счет него обеспечивается большая точность измерения. Короткое время срабатывания гарантирует оптимальное управление процессом. Так же в системе установлены датчик уровня Gems Sensors и датчик температуры ТСМ-50. Сигналы с датчиков поступают на контроллер CS1H. Замена контроллера Omron C200HX на CS1H обуславливается высоким быстродействием последнего, большим количеством входов/выходов, более простой пусконаладкой, имеется возможность дальнейшего расширения, он аппаратно совместим с выбранными чувствительным элементами системы и ИМ, простое подключение и пусконаладка к промышленным сетям, долговечность (в условиях правильного использования в течение всего срока эксплуатации, заявленного производителем), надежность работы. Схема функционирует следующим образом: сигнал с датчика давления поступает на контроллер, в котором происходит сравнение текущего значения с заданным, и, в случае рассогласования, контроллер вырабатывает управляющий сигнал на исполнительный механизм который в свою очередь воздействует на регулирующий орган, тем самым регулируется давление в системе и она приходит к требуемому состоянию.

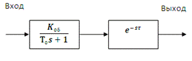
3.2 Определение математической модели объекта

Объект управления состоит из 2 звеньев: звена чистого запаздывания и апериодического звена.

Структурная схема ОУ представлена на рисунке 3.2.

Рис.3.2 - Структурная схема ОУ

Кривая разгона объекта регулирования (рисунок 3.3) - это кривая изменения во времени вых.величины, вызванное однократным изменением входной величины.

Рис.3.3 Пример кривой разгона ОР (технич.литература).

Динамические характеристики Коб, Тоб и τоб находятся по кривой разгона:


Подставим числовые значения и математическая модель ОУ системы примет вид (рисунок 3.4):

Рис.3.4 - Математическая модель ОУ

3.3 Определение передаточных функций измерительно-преобразовательных и исполнительных устройств

Объект управления на структурной схеме САУ состоит из 2х звеньев: апериодического и звена чистого запаздывания (рисунок 3.5).

Рис.3.5 - Структурная схема ОУ.

Автоматический регулятор на структурной схеме САУ представлен в виде соединения 3х звеньев. Это усилительное, звено ИМ и звено закона регулирования (рисунок 3.6).

Рис.3.6 - Структурная схема автоматического регулятора.

Усилительное звено характеризуется коэфф. усиления Кр, а в нашей системе равный:


ИМ в нашей АСУ являются электромагниты гидроблоков ЭМ, передаточная функция которых имеет следующий вид:

W=1/Tcs

Закон регулирования в общем виде описывается следующим выражением:

Тиs/Кр(Тиs+1);

Подставим значения. Закон регулирования получит вид:


3.4 Выбор закона регулирования

Для выбора регулятора, расчета параметров его настройки необходимо знать: Основные показатели качества переходного процесса.

·  Максимально допустимое динамическое отклонение регулируемой величины:

Xд<1,2

·  Максимально допустимое статическое отклонение регулируемой величины:

Xст < 0,2

·  Допустимое время регулирования:

tрег=100с

Величину максимально возможного возмущения по нагрузке в процессе эксплуатации объекта управления:


Динамические параметры ОР:

·  Max коэфф. передачи ОУ:

· 

·        Постоянная времени ОУ:

· 

·        Транспортное запаздывание:



Далее рассчитаем:

Величину, обратную относительному времени:


получаем:


Допустимое относительное t регулирования:

c

Допустимый динамический коэфф.:

 


Допустимое остаточное отклонение регулируемой величины:


получаем:


В процентах:


Если в системе применяется один из трёх типовых процессов регулирования, то большинство автоматизированных ТП протекают положительно. Это процесс 1 - с 20%м перерегулированием, 2 - апериодический и 3 - с минимальной квадратичной ошибкой.

По значению τз/Tо выбираем тип регулятора.

Значению τз/Tо=0,113 соответствует регулятор непрерывного типа.

Т.к велечина М (показатель колебательности) входит в промежуток 1,4< М <1,8, соответственно выберем процесс с 20%-м перерегулированием.

Пользуясь графиком зависимости Rд от τз/Tо (рисунок 3.7) при выбранном оптимальном процессе, определяем, что Rд=0,84 при τз/Tо =0,113 могут обеспечить все типы регуляторов кроме И-регуляторов.

Рис.3.7 Динамический коэффициент регулирования на статических объектах.

Выбираем П-регулятор.

По графику зависимости (рисунок 3.8) определим остаточное отклонение при установке П-регулятора:

Рис.3.8 Остаточное отклонение на статических объектах.

1 - апериодический;

- с 20%-ным перерегулированием;

- процесс с миним.квадратичной ошибкой.


Выразим Хст,


Определили по графику уост, подставим ее в формулу, получаем:

 

Т.к. допустимое значение Xст <0,2 , то мы не можем применить П-регулятор.

Определим время регулирования для ПИ-регулятора. По заданию должно быть меньше


График зависимости  (рисунок 3.9) используем при определении tр

Рис. 3.9 - Проверка регулятора по t регулирования.

Процесс с 20%-м перерегулированием:


 соответственно, данный процесс мы можем реализовать в автоматизированной системе управления при помощи ПИ-регулятора.

Приближенное определение настроек регулятора произведём по формулам, приведенным в таблице 3.1.

Таблица 3.1 Формулы для определения настроек регуляторов на статических объектах.


Коэфф. усиления регулятора:


Время удвоения (изодрома):

 


3.5 Выбор автоматического управляющего устройства на основе ПЛК

Управляющее устройство - это основное устройство любой САУ. В разработанной системе в качестве УУ используется ПЛК.

На сегодняшний день выбор ПЛК для систем управления на рынке пром.электроники очень широк. Наиболее известные, ведущие фирмы по изготовлению ПЛК это OMRON (Япония) и SIEMENS (Германия). В разрабатываемой системе будем использовать ПЛК фирмы Omron, наш выбор обуславливается еще и тем что в старой системе уже используется ПЛК фирмы Omron. Данная фирма выпускает контроллеры нескольких серий.

В разработанной системе будем использовать серию контроллеров CS1H, вместо старых C200H. Контроллеры серии CS1 имеют более высокую скорость выполнения операций, повышенную производительность, обладают способностью создания макро-протоколов для одновременной поддержки нескольких портов, а также способны осуществлять непрерывный коммуникационный обмен через три уровня сетевого обмена. Тем более контроллеры серии C200H больше не выпускаются и являются весьма устаревшими, учитывая тот факт что данная система влияет на показатели качества прокатываемого металла.

Промышленные контроллеры серии CS1 выпускаются в двух вариациях:

·        CS1G/CS1H, имеет ЦПУ со встроенным контуром регулирования, специализированные модули для управления перемещениями, регулирования температуры, связи по протоколам пользователя;

·        CS1D, имеющий функции «Дублирование», "горячая" замена, а также ЦПУ со встроенным контуром регулирования.

Обеспечивая обратную совместимость с серией C200H, серия CS1 предлагает большой выбор модулей ввода/вывода и модулей специального назначения. Наличие модулей скоростного высокоточного измерения и сбора аналоговых данных, модулей многоосного управления перемещениями по непрерывной траектории и программируемых модулей связи по праву позволяет назвать CS1 универсальным программируемым контроллером, предназначенным для решения широкого круга задач повышенной сложности. В состав семейства CS1 также входят двухпроцессорные устройства с функцией контроля цикла, предназначенные для построения отказоустойчивых систем для ответственных объектов.- семейство ПЛК компании Omron, имеющее хорошую репутацию и широкое применение; максимальная емкость ввода/вывода у которого составляет 5120 "локальных" дискретных входов/выходов. К одной стойке центрального процессора может быть подсоединено до семи стоек расширения, что позволяет довести общее количество модулей ввода/вывода в системе до 80. На выбор представлено свыше 200 разных видов модулей дискретных и аналоговых входов/входов, модулей регулирования и модулей связи.

Контроллеры серии CS1H имеют следующие особенности:

·        Быстрые ЦПУ с большим объемом памяти программ;

·        Широкий ассортимент специальных модулей для управления перемещениями, регулирования температуры и подключения к сетям связи;

.6 Определение математической модели САУ, исследование на динамику системы

САУ - совокупность ОУ и автоматического регулятора, которые взаимодействуют друг с другом определённым образом. Структурная схема САУ изображена на рисунке 3.10.

Рис.3.10 Структурная схема САУ.

Передаточная функция разомкнутой системы:


получаем:


Передаточная функция замкнутой системы:


получаем:


Структурная схема САУ представлена на рисунке 3.11.

Рис.3.11 Структурная схема САУ

Характеристическое уравнение замкнутой системы:


получаем:


Основным назначением автоматической системы регулирования является поддержание заданного постоянного значения регулируемого параметра или изменение его по определённому закону. При отклонении в данный момент времени регулируемого параметра от заданного значения, автоматический регулятор воздействует на систему таким образом, чтобы ликвидировать это отклонение. В системе возникает переходный процесс, определяемый её динамическими свойствами.

Математически устойчивость системы можно записать следующим образом


где -переходный процесс системы

-собственные колебания системы

-вынужденные колебания системы.

С помощью критериев устойчивости можно судить об устойчивости системы непосредственно по коэффициентам характеристического уравнения без вычисления его корней.

Частотные критерии в большинстве случаев используются в качестве графоаналитических критериев. Эти критерии позволяют судить об устойчивости замкнутой системы по частотным характеристикам разомкнутой системы.

Необходимым условием устойчивости системы является требование, заключающееся в том, чтобы все коэффициенты её характеристического уравнения были положительными.

Это условие является необходимым, но недостаточным. Уже для системы выше второго порядка только положительность коэффициентов характеристического уравнения ещё не гарантирует устойчивость системы. Необходимые и достаточные условия устойчивости системы определяются с помощью критерия устойчивости Рауса-Гурвица, критерия Михайлова и амплитудно-фазового критерия Найквиста.

Критерий Михайлова

Критерий устойчивости основан на связи между характером переходного процесса, возникающего при нарушении равновесия системы, и амплитудой и фазой вынужденных выходных колебаний, которые возникают под воздействием гармонического входного сигнала.

Определение устойчивости системы по Михайлову.

Для того, чтобы автоматическая система управления была устойчива, необходимо и достаточно, чтобы кривая Михайлова, начинаясь на положительной части действительной оси, при изменении частоты w от 0 до +, обходил против часовой стрелки n-квадрантов, поворачиваясь на угол n* не обращаясь в нуль, где n-степень характеристического уравнения. Для построения годографа Михайлова необходимо из передаточной функции замкнутой системы выделить характеристическое уравнение. Передаточную функцию замкнутой системы Ф(р) определяем:

(

Характеристическое уравнение замкнутой САУ:

  (3.15)


Изменение частотного диапазона w:=0, 0.01..0.5

Рис.3.12 - Кривая Михайлова.

Данная система автоматического управления противоизгибом рабочих валков клетей №4-№6 будет устойчива, так как кривая Михайлова начинается на положительной полуоси вещественной оси комплексной плоскости и проходит последовательно три квадранта.

Проверим систему на динамику в среде VISSIM

Исходными данными для построения модели в VisSim являются структурно-алгоритмическая схема моделируемой системы, процесса или объекта и описывающие их дифференциально-алгебраические уравнения. В нашем случае это структурная схема САР, изображенная на рисунке 3.11.

Создадим виртуальный аналог нашей системы на рисунке 3.11

Рис. 3.13 VisSim-диаграмма модели исследуемой системы

На выходе получили, что перерегулирование Ϭ = 44,6% и время регулирования tp = 32,76с.

Для хороших систем перерегулирование не превышает 30%, поэтому под настроим регулятор. Например, уменьшим коэффициент до 35.

Меняем показание коэффициента усиления регулятора с 43,2 на 35 и получим VisSim-диаграмму модели скорректированной системы на рисунке 3.14.

Рис.3.14 Vissim-диаграмма модели скорректированной системы.

Получили систему с хорошими показателями качества работы, удовлетворяющую поставленным требованиям:

Перерегулирование Ϭ = 30%;

Время регулирования tp = 20 c.

График переходного процесса представлен на рис.3.15.

Рис.3.15 - Переходный процесс на выходе системы.

4.Настройка, тестирование и отладка

.1 Визуализация процесса

Для программирования систем автоматизации Omron SysMac может быть использовано три языка: ST (язык программирования стандарта IEC61131-3. Предназначен для программирования промышленных контроллеров и операторских станций. Широко используется в SCADA/HMI/SoftLogic пакетах), LAD и FBD (Классические языки программирования контроллеров LAD (Ladder Diagram - LAD) и FBD (Function Block Diagram) позволяют создавать программы, отвечающие требованиям DINEN 6.1131-3. Редакторы стандартных языков LAD и FBD обеспечивают полную графическую поддержку программирования).

В разработанной системе будем использовать SCADA-систему InTouch, рисунок 4.1.

Рис.4.1 Разработанная система в InTouch

Программный пакет InTouch состоит из двух основных компонентов - среды разработки и среды исполнения. Преимущества использования InTouch это повышение эффективности работы производства, малые сроки внедрения благодаря простоте освоения и использования средств разработки. Простота технического сопровождения.

На рис.4.2 представлена информация о состоянии основных рабочих параметров системы.

Рис.4.2 Информация о состоянии основных рабочих параметров системы

С помощью SCADA-системы InTouch в разработанной системе решаются следующие задачи:

·        сбор сигналов с датчиков давления, температуры, уровня рабочей жидкости в насосной станции, а также с датчиков давления на клетях, определяющих текущее состояние технологического процесса;

·        графическое отображение собранных с контроллера данных на экране компьютера;

·        контроль за состоянием основных технологических параметров и генерация сигналов тревоги и выдачи сообщений оператору в графической и текстовой форме в случае выхода их за пределы заданного диапазона;

·        автоматического ведение архива трендов и событий, в котором регистрируется изменение производственных параметров.

4.2 Тестирование системы и её отладка

Для координации работы автоматизированной системой управления противоизгибом используется контроллер фирмы Omron, серии CS1H.

Программируемые контроллеры серии CS1 по габаритным размерам относятся к контроллерам средних размеров, однако, обеспечивают повышенную эффективность выполнения программ за счет способности разделения программы на задачи. Контроллеры серии CS1, кроме того, имеют более высокую скорость выполнения операций, повышенную производительность, обладают способностью создания макро(протоколов для одновременной поддержки нескольких портов, а также способны осуществлять непрерывный коммуникационный обмен через три уровня сетевого обмена. Более того, они обладают повышенными возможностями гибкой обработки информации, что является основной задачей контроллеров для автоматизации производственных процессов.

Улучшение основных характеристик

·        выполнение команд и обслуживание периферийного оборудования с более высокой скоростью.

·        выполнение операций на шине ввода/вывода с более высокой скоростью.

·        увеличенный объем памяти.

·        операнды команд могут задаваться в двоичном или двоично-десятичном коде.

·        совместимость с программами ранее выпускавшихся контроллеров.

Программируемые контроллеры серии CS1 обладают более высокой скоростью выполнения операций, повышенной производительностью и более расширенными функциональными возможностями по сравнению с Программируемыми контроллерами C200HX/HG/HE при одинаковых габаритных размерах.

Уменьшение времени циклов.

Время выполнения команд уменьшается для основных команд минимум до 0.04 мксек , минимум до 0.12 мксек для специальных команд и минимум до 10.2 мксек для вычислений с плавающей запятой.

Время, требуемое для просмотра, регенерации ввода/вывода и для периферийного обслуживания также значительно уменьшается.

Особо высокая производительность для выполнения объемных программ.

Контроллер способен обрабатывать программы, содержащие до 250 000 шагов, имеет до 448 000 слов памяти данных и до 5120 точек ввода/вывода. Вследствие этого контроллер обладает достаточными возможностями для выполнения сложных программ, поддержки сложных интерфейсов, осуществления коммуникационного обмена и обработки данных.

Различные способы задания операндов и расширение диапазона установок.

Для Программируемых контроллеров прежних лет большинство операндов задавалось в двоично-десятичном коде (от 0 до 9 999), однако для контроллеров CS1 операнды могут задаваться двумя способами (от 0 до FFFF в шестнадцатеричном и от 0 до 65 535 в десятичном коде). В качестве примера, команда ПЕРЕДАЧА БЛОКА (BLOCK TRANSFER) теперь может передавать данные объемом до 65 535 слов, что заметно лучше, чем 9 999 слов. Кроме того, максимальный адрес DM памяти, к которому можно косвенно обратиться D 32767 , вместо D09999 в контроллерах C200HX/HG/HE.

Совместимость программы.

Программы для ранее выпускавшихся Программируемых контроллеров (таких как C200H, C200HS, C200HX/HG/HE и для контроллеров серии CV), могут импортироваться в контроллеры серии CS1.

Поддержка Модулей C200H и Модулей серии CS1.

Широкое разнообразие Модулей C200H (около 90 наименований) может использоваться с контроллерами серии CS1 так же, как Высокоскоростные Модули серии CS1, 96-ти точечные модули ввода/вывода или 8-ми точечные Модули аналогового ввода/вывода (4 ввода и 4 вывода).

Объединенный пакет программного обеспечения CX-One - это единая среда программирования и конфигурирования, позволяющая создавать, настраивать и программировать сети, ПЛК, программируемые терминалы (HMI), системы управления движением, приводы, регуляторы температуры и датчики. CX-One значительно упрощает работу инженера и сводит к минимуму необходимость обучения программированию или конфигурированию систем автоматизации. Поддержка всех моделей ПЛК серий CS, CJ, CP; всех терминалов серии NS. Поддержка языка программирования SFC и языка ST для ПЛК серий CS/CJ. Встроенный симулятор программы; резервное копирование и восстановление параметров контроллера; редактирование программы "на лету" (Online Edit).

Программирование и конфигурирование программируемых логических контроллеров серии CS1 осуществляется при помощи пакета программ CX-One, CX-ConfiguratorFDT.

ПрограммированиеProgrammer. CX-Programmer обеспечивает одну общую платформу ПО ПЛК для всех типов контроллеров Omron - от микроконтроллеров до двухпроцессорных систем Duplex. Он позволяет свободно преобразовывать и повторно использовать код ПЛК с разными типами ПЛК, а также полноценно повторно использовать программы управления, созданные предыдущим поколением ПО ПЛК.Simulator. Условия отладки, максимально приближенные к реальным условиям работы системы ПЛК, достигаются путем создания на компьютере виртуального ПЛК, имитирующего работу реального ПЛК серии CS/CJ. CX-Simulator позволяет оценить работу программы, протестировать время цикла и снизить временные затраты на отладку перед фактической сборкой оборудования.Designer. CX-Designer применяется при создании экранных данных для программируемых терминалов серии NS. CX-Designer может также провести проверку созданных экранных данных на компьютере. CX-Designer создает условия для эффективного процесса разработки при создании экрана, моделировании и вводе проекта в действие. Пользователи могут создавать экраны с большей эффективностью, используя простое в эксплуатации ПО поддержки. CX-Designer имеет около 1000 стандартных функциональных объектов с соответствующей графикой и расширенным набором функций, таким образом, даже неопытные пользователи смогут без усилий создавать экраны, просто организуя функциональные объекты на дисплее.

ВизуализацияSupervisor предназначен для оформления и обеспечения работы компьютерной визуализации и управления машиной. Его удобно использовать не только для решения небольших задач по контролю и управлению: устройство обладает достаточной мощностью для вывода на экран самых сложных приложений. CX-Supervisor. Отличается большим набором функций, отвечающим широкому ряду требований человеко-машинного интерфейса на базе ПК. Простые приложения могут достаточно быстро создаваться при помощи большого числа заранее настроенных функций и библиотек, и даже очень сложные приложения можно разработать благодаря использованию такого мощного языка программирования как VBScript.Server OPC. обеспечивает совместимость стандартного промышленного интерфейса ОPC и архитектуры сети и контроллеров Omron. CX-Server OPC обеспечивает возможности интерфейса любой клиентской программы, совместимой с OPC, и Omron.

·        Клиенты 1.0a и 2.05 SCADA доступа к данным, совместимые с ОРС

·        Интеграция опциональных интерфейсов, таких как Браузер символов и Иерархия рабочей области

·        Поддержка всех сетей Omron

·        Обмен данными с семействами ПЛК CS/CJ/C/CV и CP, Trajexia, Celciux и датчиками ZX

·        Поддерживает все протоколы передачи данных Оmron.

В дополнение OPC разработана программа CX-Server LITE, возможности которой отвечают требованиям большинства программистов независимо от степени сложности задач программирования. Применяемая при создании простых проектов человеко-машинного интерфейса на базе ПК, CX-Server LITE позволяет разработчикам пользовательских программ отправлять и принимать данные ПЛК и управлять работой контроллеров внутри сетей Omron.

КонфигурированиеConfiguratorFDT. Мощный инструмент конфигурирования для сетей PROFIBUS, использующий технологию FDT/DTM для более обширной поддержки более сложных устройств производства Omron или других компаний.

СетиIntegrator. CX-Integrator - это основной программный пакет конфигурирования для CX-One. С его помощью упрощается множество операций, таких как контроль состояния соединений в различных сетях, настройка параметров и диагностика сетей.ConfiguratorFDT. Созданный на базе технологии FDT/DTM, CX-ConfiguratorFDT может применяться при конфигурировании параметров устройств любого поставщика, подключенных к сети PROFIBUS. Данная концепция в будущем будет расширена и сможет поддерживать большое количество других сетей, используя эту технологию.Protocol. Служит для описания процедур (макроопределения протоколов) последовательного обмена данными между стандартными устройствами последовательного ввода и ПЛК, используя модуль или плату последовательного интерфейса.Configurator. Network Configurator для EtherNet/IP позволяет конфигурировать интерфейсные модули EtherNet/IP и контроллер для обмена данными через логические связи.

Системы управления движением и приводы.

Регулирование и коммутацияThermo. X-Thermo - это продукт для конфигурирования и мониторинга серии регуляторов температуры E5CN и E5ZN. Обеспечивает простую установку, протоколирование в диалоговом режиме и мониторинг в реальном времени. Пользователи смогут без труда создавать, редактировать и проводить групповую загрузку параметров с ПК, что сократит трудозатраты на настройку параметров. Одновременно можно отслеживать показания 31 регулятора температуры.Process. CX-Process упрощает контурное управление на каждом этапе: от создания/передачи функциональных блоков до эксплуатации плат/блоков и отладки (настройка параметров ПИД и т.д.). Программы функциональных блоков можно без труда создать, вставляя функциональные блоки в окно и устанавливая соединения ПО с помощью мыши.

ДатчикиSensor. CX-Sensor позволяет конфигурировать и отслеживать работу датчиков Omron ZX, при помощи ряда простых в использовании дисплеев. Графическое диалоговое окно позволяет одновременно просматривать и сопоставлять данные различных датчиков, позволяя конфигурировать более сложные процессы. ПО также включает в себя драйвер, который осуществляет доступ к данным датчика через блок управления с последовательным интерфейсом Omron (SCU) и из других приложений Omron, таких как CX-Supervisor. С помощью приложения OPC CX-Server Omron также можно отслеживать показания датчика в реальном времени из Microsoft Excel.

Требования к системным ресурсам для пакета CX-One приведены в таблице 4.1.

Таблица 4.1 Требования к системным ресурсам.


Поверка датчиков и вторичных приборов.

Поверка ТСМ-50.

Поверка ТС производится по ГОСТ Р 8.624-2006 «ГСП Термометры сопротивления из платины, меди и никеля. Методика поверки».

Межповерочный интервал:

-              2 года (для ТС типа ТСП, кроме ТС с диапазоном измерений от минус 50 до плюс 260 "С и класса допуска А, В, С);

-              3 года (для ТС типа ТСМ и ТСП с диапазоном измерений от минус 50 до плюс 260 °С и класса допуска А, В. С).

Поверка датчика давления избыточного МИДА.

При проведении поверки должны быть соблюдены следующие условия:

) Датчики должны быть установлены в рабочее положение;

) Температура окружающего воздуха плюс (20±5) °С. Датчик предварительно выдерживают при указанной температуре не менее 1 ч;

) Атмосферное давление от 84,0 кПа до 106,0 кПа (от 630 до 800 мм рт. ст.);

) Напряжение питания 24 ±0,48В постоянного тока;

) Сопротивление нагрузки выбирается в соответствии с требованиями;

) Выдержка датчика перед началом поверки после включения питания должна быть не менее 0,5 ч;

) Вибрация, тряска, удары, внешние электрические и магнитные поля, кроме земного, влияющие на работу датчика, должны отсутствовать.

При внешнем осмотре должно быть установлено соответствие датчиков следующим требованиям:

) Поверяемые датчики не должны иметь повреждений, препятствующих их применению;

) При периодической поверке датчик должен иметь паспорт или документ, его заменяющий;

) Маркировка датчика должна соответствовать данным, указанным в паспорте.

Проверка функционирования корректора НУЛЯ. Она заключается в проверке наличия 0, т.е. 4мА на выходе, при отсутствии подачи давления в сенсорный блок датчика. При необходимости этот условный 0 корректируется кнопкой «Установка 0». Все другие виды настройки, а также поверка датчика подробно описаны в инструкции.

Наладка программного обеспечения ПЛК.

Наладка контроллера с помощью программного обеспечения производится с рабочего места оператора.

На АРМ должны быть установлена операционная система Microsoft Windows XP Professional, браузер Internet Explorer 7.0.

Для работы с прикладным программным обеспечением контроллера необходимо установить на АРМ следующие программные продукты:

·        Пакет программ CX-One,

·        CX-ConfiguratorFDT (программирование сетей Profibus),

·        Network Configurator,

·        CX-Designer.

Инструкции по установке данных приложений поставляются вместе с программным обеспечением.

В разрабатываемой системе применяется три основных коммутационных протокола: Ethernet, TCP/IP, Profibus DP. Связь контроллера CS1 с рабочей станцией осуществляется при помощи интерфейса Profibus DP. Связь операторской станции с сервером осуществляется при помощи мультиплексора по сети Ethernet.

Заключение

В данном дипломном проекте рассматривалась модернизация АСУ противоизгибом рабочих валков клетей №4-6 стана 1700 ПГП ЛПЦ-1 ЧерМК ПАО «Северсталь».

До модернизации была поставлена задача повысить качество автоматизированной системы управления, обеспечить надежность и высокую стабильность требуемых технологических условий, в том числе поддержание требуемого усилия системы противоизгиба на рабочие валки чистовой группы клетей.

Задача решалась путем смены довольно устаревшего контроллера фирмы Omron серии С200HX, который больше не производится на более мощный и производительный, а также отказоустойчивый контроллер той же фирмы серии CS1H. К тому же переход от старого контроллера к новому производится очень просто и требует незначительных ресурсо- и трудозатрат. Также была разработана новая функциональная схема системы. Еще одним нововведением модернизации стала установка SCADA-системы, которая значительно упрощает контроль за ходом технологического процесса и позволяет контролировать и управлять основными регулируемыми параметрами с минимальным вмешательством в ход технологического процесса человека.

В результате модернизации внедренная и смоделированная система удовлетворяет поставленным требованиям.

Список использованных источников

.        Покровский, А. М. Расчет усилий противоизгиба прокатного стана кварто с учетом остаточных термонапряжений в валках / А.М. Покровский, Е.Б. Бочектуева. // Производство проката. - 2009. - № 2. - С. 14-18.

2.      Бахтинов, В. Б. Технология прокатного производства. / В. Б. Бахтинов. - Москва: Металлургия, 1998. - 488 с.

3.      Бунин В. К. SCADA-системы: проблема выбора. Современные технологии автоматизации / В.К. Бунин, В.А. Анопренко. - Москва: Металлургия, 1999. - 150 с.

.        Гасияров В. Р. Системы регулирования толщины, профиля и планшетности полосы на толстолистовом стане 5000 ОАО “ММК” / В.Р. Гасияров, О.А. Залогин, А.А. Радионов. // Сб. трудов межрегион. науч. конф. “Наука и производство Урала”. - 2010. - №4. - С. 107-112.

.        Гасияров В.Р. Исследование энергосиловых пара- метров прокатки листа на толстолистовом стане 5000 ОАО “ММК” / В.Р. Гасияров, О.А. Залогин, А.А. Радионов. // Актуальные проблемы современной науки, техники и образования. - 2010. - №3. - C. 73-77.

.        Калиниченко, А. В. Справочник инженера по КИПиА: уч. пособие / А.В. Калиниченко. - Москва: Инфра-Инженерия, 2008. - 576 с.

.        Котюк, А. Ф. Датчики в современных измерениях: уч. пособие / А.Ф. Котюк. - Москва: Радио и связь, 2006. - 96 с.

.        Технические инструкции по эксплуатации на систему противоизгиба с ЛПЦ-1 ОАО «Северсталь». - Введ. 15.01.93. - Череповец. - 1997. - 465 с.

.        Филипс, Ч. Системы управления с обратной связью: уч. пособие / Ч. Филлипс, Р. Харбор. - Москва: Лаборатория Базовых Знаний, 2001. - 616 с.

.        Бесекерский, В.А. Теория систем автоматического управления. - 4-е изд., перераб. и доп. / В.А. Бесекерский, Е.П. Попов. - СПб.: Профессия, 2003. - 752 с.

.        Дьяконов, В. И. VisSim+Mathcad+MATLAB. Визуальное математическое моделирование / В. И. Дьяконов. - Mосква: Салон-Пресс, 2004. - 384 с.

.        Методическое пособие по дипломному проектированию для студентов дневной и заочной форм обучения: ЭЭФ, ЗДО / [сост.: С.Ю. Ржеуцкая А.П. Сергушичева, Н.А. Сердюков [и др.]]. - Вологда: ВоГТУ, 2006. - 59 с.

.        Тюкин, В.Н. Моделирование систем: рабочая программа, методические указания и контрольные задания / В.Н. Тюкин. - Вологда: ВоГТУ, 2002. - 14 с.

.        Тюкин, В.Н. Теория управления. Часть 1. Обыкновенные линейные системы управления. - 2-е изд. / В.Н. Тюкин. - Вологда: ВоГТУ, 2000. - 200 с.

.        Тюкин, В.Н. Теория управления. Часть 2. Особые линейные и нелинейные системы. - 2-е изд. / В.Н. Тюкин. - Вологда: ВоГТУ, 2001. - 140 с.

.        Тюкин, В.Н. Теория автоматического управления: методические указания к практикуму: руководство пользователя комплекса программного обеспечения по курсу ТАУ и контрольные примеры / В.Н. Тюкин. - Вологда: ВоГТУ, 2005. - 34 с.

.        Описание ПЛК Omron Sysmac CS1. [Электронный ресурс]: офиц. сайт. - Режим доступа: #"898103.files/image092.gif">

Схема функциональная

Схема структурная

Приложение 2

Схема электрическая принципиальная

Приложение 3

Рис 5. Алгоритм программы управления

Приложение 4

План расположения средств автоматизации, электрических и трубных проводок

Похожие работы на - Анализ проекта автоматизированной системы управления противоизгибом рабочих валков клетей №4-№6 стана 1700 ПГП ЛПЦ-1 ЧерМК ПАО 'Северсталь'

 

Не нашли материал для своей работы?
Поможем написать уникальную работу
Без плагиата!
Без нейросетей!