Разработка экспериментального стенда для исследования гидропривода вращательного движения
ВВЕДЕНИЕ
Развитие современных методов автоматизации металлорежущих станков и, в
частности, систем числового программного управления требует создания и
внедрения приводов главного движения с широким диапазоном бесступенчатого
регулирования скорости. Несмотря на все преимущества, которое дает применение
бесступенчатого привода для главного движения станков, оно до последнего
времени является крайне ограниченным, это обусловлено тем, что нет пока еще
экономически выгодных, изученных и проверенных в условиях длительной
эксплуатации надежных средств бесступенчатого регулирования.
В настоящее время широкое распространение в станкостроении получили
объемные гидравлические приводы, что обусловлено их преимуществами, основные из
которых - относительно малые габариты и вес, приходящиеся на единицу мощности.
Однако существующие гидроприводы вращательного движения с регулируемой объемной
гидроподачей имеют узкий диапазон регулирования скорости или постоянной
мощности (до3…4),тогда как требуемый диапазон для металлорежущих станков
составляет 10…20.
Одним из направлений в современной технике является применение высоких
(70МПа и более) давлений. Преимущество гидропривода заключается в возможности
создания высоких удельных сил. Применение высоких давлений в гидроприводе главного
движения металлорежущих станков позволяет расширить диапазон регулирования
скорости вращения при постоянной мощности и обеспечить типовую предельную
характеристику нагрузки при нерегулируемом гидромоторе и приемлемых габаритных
размерах привода. Это имеет большое значение при установке гидромотора
непосредственно на шпиндельном узле.
С повышением удельного крутящего момента гидромотора (момента
приходящегося на единицу массы) повышается конкурентная способность
гидропривода без механической подачи. Крутящий момент на выходном валу
гидропередачи определяется величиной перепада давления между напорной и сливной
линиями, и удельным рабочим объемом гидромотора. В случае применения невысоких
давлений (порядка 10…15МПа) повышение крутящего момента (для обеспечения
требуемого диапазона регулирования при постоянной мощности) возможно лишь за
счет увеличения рабочего объема гидромотора.
Применение гидромашин с принудительным распределением жидкости (осевым и
торцевым) ограничено в связи с большими объемными потерями, а также тем, что
при повышении давления увеличивается потенциальная энергия жидкости и при
переходе из зоны всасывания в зону нагнетания и наоборот, происходит изменение
энергии, приводящее к резкому шуму. Одним из существенных вопросов становиться автоматическое
распределение, происходящее в момент выравнивания энергетических уровней. Этот
вопрос решается применением клапанного распределения [1].
Клапанное распределение отличается большой надежностью и долговечностью,
а также высоким объемным КПД. Гидравлические машины с этим распределением
свободны от гидравлических ударов и компрессии жидкости в цилиндрах, а также
пригодны для работы при высоких температурах и давлениях (70МПа и более).
Однако простое клапанное распределение имеет ряд недостатков, а именно:
невозможность использовать его в двигательном режиме, невозможность изменения
направления вращения вала, недостаточная герметичность рабочей клетки по
причине утечек в результате перетекания жидкости через щель клапана вследствие
запаздывания закрытия и открытия его в момент изменения направления хода
поршня.
При необходимости получения большого крутящего момента применяют
высокомоментные гидравлические двигатели (гидромоторы). Благодаря малым
габаритам и высоким динамическим качествам двигателя, а также простоте
автоматизации управления применение таких гидродвигателей особенно рационально
в горных машинах, эксплуатирующихся в стесненных условиях рабочего пространства
(шахтах). Применение в этих машинах гидропередач позволяет уменьшить габариты и
упростить горную машину, а также повысить безопасность труда шахтеров.
Последнее достигается благодаря тому, что представляется возможным иметь в
забое лишь взрывобезопасный гидродвигатель, а насосную же установку с
электродвигателем размещать вне забоя. (Башта)
По силовым показателям и КПД параметры высокомоментных гидромоторов не
уступают показателям наиболее совершенных аксиально-поршневых машин. Благодаря
относительно невысоким средним скоростям движения поршней высокомоментных
гидромоторов, находящимися в пределах 0,2-0,5 м/с (для сравнения следует
указать, что средняя скорость поршня аксиально-поршневых гидромоторов
общемашиностромтельного применения примерно 1,5м/с),эти гидромоторы отличаются
высокой надежностью и длительным сроком службы.
Весовой показатель таких гидромоторов различных конструкций находиться в
пределах 2-15кг/кВт. Требуемый большой крутящий момент здесь достигается за
счет увеличения количества рабочих ходов )до десяти ходов) поршней за один
оборот и соответственно - увеличения рабочего объема машины.
В данной дипломной работе предлагается экспериментальный стенд для
исследования радиально-поршневого гидромотора работающего при давлении
70-100МПа, имеющего клапанное распределение рабочей жидкости, в которой
управление клапанами осуществляется кулачком, расположенного в полости рабочего
давления на валике, вращающимся синхронно с валом машины. Темой проекта
является разработка экспериментального стенда для исследования гидромотора с
клапанной системой распределения жидкости.
1. ЛИТЕРАТУРНЫЙ ОБЗОР
насос
гидромотор винт нагрузочный
1.1 Конструкции гидромоторов и регулируемых
насосов высоких давлений
Объемный гидромотор - это объемный гидродвигатель вращательного движения,
предназначен для преобразования энергии потока жидкости в энергию выходного
звена.
Благодаря свойству обратимости роторных насосов, любой из них в принципе
может быть использован в качестве гидромотора, по этомы объемные гидромоторы
классифицируют так же, как и роторные насосы, - подразделяют на шестеренные,
винтовые, шиберные, (пластинчатые) и поршневые (радиальные и аксиальные). В
конструкциях гидромоторов однако можно заметить некоторые отличия от
соответствующих роторных насосов, обусловленные различным функциональным
назначением этих гидромашин. Так пластинчатый гидромотор в отличие от насоса
имеет пружины, которые выталкивают пластины из прорезей ротора и тем самым
обеспечивают пуск гидромотора. В аксиально-поршневых гидромоторах
устанавливается угол наклона блока цилиндров (до 400) больший, чем у таких же
насосов (300). Как и роторный насос, гидромотор характеризуется прежде всего
рабочим обьемом, т.е. идеальным расходом жидкости через гидромотор за один
оборот ротора.
Действительный расход через гидромотор больше, чем идеальный, потому что
в отличии от насоса утечки в гидромоторе направлены в туже сторону, что и
основной поток. Поэтому объемный КПД гидромотора выражается не так как для
насоса.
В радиально-поршневой машине поршни, вращаются вместе с блоком цилиндров,
участвуют одновременно в возратно-поступательном движении в радиальном
направлении, так как они опираются на кольцевую направляющую поверхность
статора, размещенную с эксцентрисетом е относительно оси О вращающейся части
машины (ротора) [2].
Расчетная схема работы поршня радиально-поршневой гидромашины показана на
рисунок 1.1 . Рассматриваемый механизм представляет собой инверсию
кривошипно-шатунного механизма. Кривошип ОО' закреплен, а шатун О'С, вращаясь
вокруг центра О', скользит концом С по лучу ОС оси цилиндра, вращающемуся
вокруг центра О.
Одной из самых важных и распространенных модификаций радиально-поршневых
гидромашин являются высокомоментные гидромоторы. Их применяют в объемных
гидропередачах, которые должны обеспечить медленное, равномерное и регулируемое
по частоте вращения приводимого механизма, не зависящее от момента его
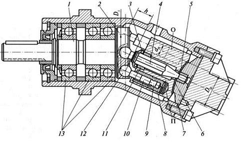
сопротивления. На рисунке 1.2 приведена конструкция гидромотора шестикратного
действия с одиннадцатью поршнями. Четное число кратности действия позволяет
устранить радиальные силы давления блока 4 цилиндров на поршни 7 и 12. Поршни 3
опираются на статор 1 роликами с опорами качения 2, а боковые силы предаются
блоку цилиндров ползунами 6.
Во избежании отрыва поршней 3 от статора 1 при их замедлениях в зонах
низкого давления и в следствии этого ударов о статор применены контрнаправляющие
кулачки 9 под поршнями 3.
В гидромоторе использована самоориентирующая плоская торцовая система
рапределения, обеспечивающая лучшую герметичность, чем цапфельная, которая
обязательно образует с блоком цилиндров технологический зазор. На торцовом распределителе
10 выполнено 2 дуговых окна 5,поочередно соединенных с камерами подвода П и
отвода О (окна камеры П перенрестно заштрихованы). Половину каждого углового
цикла 2π при вдвижении поршня канал 8
цилиндра соединен с окном камеры О, а другую половину при выдвижении - с окном
камеры П.
Силовое взаимодействие поршней со статором аналогично рассмотренному на
рисунке 1.1. Для самоориентации распределителя 10 относительно торца блока
цилиндров он установлен и поджат к блоку стаканами 11 со сферическими шайбами,
допускающими перекосы распреля без нарушения герметичности его прилегания к
блоку. Одновременно стаканы соединяют окна 5 с камерами подвода П и отвода О
жидкости.
Рисунок 1.1 - Расчетная схема работы поршня радиально-поршневой
гидромашины: О,О' - центры вращения; ОС - луч оси целиндра; О'С - шатун; x - текущее значение перемещения
поршня; е - |ОО'| - эксцентриситет; F - реакция статора; Fр -
сила давления на поршень; Fт -
боковая составляющая реакции статора; Rс - радиус статора; R=r+e; r - радиус
кривошипа; α - угол поворота вала кривошипа; β - угол между звеном ab и осью механизма; ω - угловая скорость кривошипа
Рисунок 1.2 - Радиально-поршневой гидромотор многократного действия
(высокомоментный гидромотор): 1 - статор; 2 - опора качения роликов; 3 -
поршень; 4 - блок цилиндров; 5 - дуговое окно; 6 - ползун; 7,12 - подшипники; 8
- канал; 9 - контрнаправляющий кулачок; 10 - торцовый распределитель; 11 -
стакан; О - камера отвода; П - камера подвода; р1 - давление отвода; р2 -
давление подвода
Аксиально-поршневые гидромашины при передаче равной мощности по сравнению
с другими поршневыми гидромашинами отличаются наибольшей компактностью и,
следовательно, наименьшей массой. Имея рабочие органы с малыми радиальными
габаритами размерами и, как следствие, с малым моментом инерции, они способны
быстро изменять частоту вращения вала. Специальные свойства аксиально-поршневых
гидромашин обусловили их широкое применение в качестве регулируемых и
нерегулируемых насосов и гидромоторов для гидропередач, обслуживающих подвижные
комплексы (дорожные, строительные, транспортные машины, авиационные и судовые
системы), а также в следящих гидроприводах большой точности.
По кинематическим схемам, заложенным в основу конструкции,
аксиально-поршневые гидромашины разделяют на гидромашины с наклонным блоком
цилиндров рисунок 1.3 и с наклонным диском рисунок 1.4.
В гидромашинах с наклонным блоком рисунок 1.3 ось 4 вращения блока
цилиндров наклонена к оси вращения вала 1. В ведущий диск 2 вала заделаны
сферические головки 12 шатунов 10, закреплены также при помощи сферических
шарниров 9 в поршнях 8.
При вращении блока цилиндров и вала вокруг своих осей поршни совершают
относительно цилиндров возвратно-поступательное движение. Синхронизация вала и
блока в машине осуществляется шатунами, которые, проходят поочередно через
положение максимального отклонения от оси поршня, прилегают к его юбке и, давя
на нее, сообщают вращение длоку цилиндров. Для этого юбки поршней выполнены
длинными, а шатуны снабжены точными конусными шейками. В гидромашинах с
наклонным диском рисунок 1.4 блок 1 цилиндров с поршнями 9 вращается вместе с
валом 4. Поршни опираются на наклонный диск 11 и благодаря этому совершают
возвратно-поступательное движение.
Рисунок 1.3 - Аксиально-поршневая гидромашина с наклонным блоком
цилиндров: 1 - вал; 2 - ведущий диск; 3- пружина; 4 - ось вращения блока
цилиндров; 5 - торец распределителя; 6 - торец блока цилиндров; 7 -
распределитель; 8 - поршень; 9 - сферический шарнир; 10 - шатун; 11 - втулка;
12 - головка шатуна; 13 - подшипник; О - камера отвода; П - камера подвода; dп - диаметр поршня; Dр - диаметр расположения точек
контактов головок поршней с поворотной шайбой; Dц - диаметр расположения осей отверстий в блоке цилиндров; h - ход поршня
Рисунок 1.4 - Аксиально-поршневой регулируемый насос (гидромотор) с
наклонным диском: 1 - блок цилиндров; 2 - крышка корпуса; 3, 14 - подшипник; 4
- вал; 5 - распределитель; 6 - окно цилиндра; 7- торец распределителя; 8 -
торец блока цилиндров; 9 - поршень; 10 - башмак; 11 - наклонный диск; 12 -
люлька; 13 - шлицевое соединение; О' - точка приложение равнодействующей силы,
действующих на подшипники; β - угол поворотного наклонного диска;
h - ход поршня; О - камера отвода; П -
камера подвода; Dц - диаметр
расположения осей отверстий в блоке цилиндров; dп - диаметр поршня
В гидромашине с наклонным блоком цилиндров рисунок 1.3 сила направлена по
оси шарнирно опертого шатуна, который, как показано на рисунке, отклоняется от
оси цилиндра на малый угол и поэтому образует весьма малую боковую
составляющую, которая определяет малые силы трения поршня о стенку цилиндра.
В гидромашине с наклонным диском рисунок 1.4 поршень шарнирно опирается
на наклонную поверхность, реакция которой дает осевую составляющую,
уравновешивающую силу давления жидкости, и боковую составляющую, образующую
момент. Консольное приложение боковой силы приводит к возникновению пятен
контакта между поршнем и цилиндром. Контактные силы образуют момент в подвижной
заделке поршня в цилиндре, уравновешивающий момент от внешней силы.
Значительные контактные силы обуславливают и более существенные силы трения,
поэтому механический КПД у гидромашины с наклонным блоком выше, чем у
гидромашин с наклонным диском, что сказывается на работе гидромоторов, у
которых частота вращения вала насоса должна изменятся в широких пределах.
Однако качающий узел гидромашины с наклонным блоком цилиндров рисунок 1.3 имеет
и существенный недостаток. Сферические головки 12 шатунов 10 опираются на
ведущий диск 2, представляющий собой консольный конец вала 1. Приложенные к
диску 2 силы и консольные боковые силы сильно нагружают подшипники 13, что
приводит к громоздкому подшипниковому узлу.
На рисунке 1.5 а показан торец блока цилиндров с окнами 2 цилиндров, а на
рисунке 1.5 б - торец распределителя с двумя полукольцевыми полостями 3, одна
из которых соединена с линией р1, а другая - с линией р2. Полости 3 разделены
перемычками 4. Насосный вариант - это вариант с асимметричной перемычкой, а
моторный - вариант гидромотора с симметричной перемычкой. При вращении блока
цилиндров окна 2 перемещаются над полостями 3 и соединяются попеременно с
обеими линиями. Проходу над перемычками соответствуют «мертвые» точки А и В, в
которых скорость поршня равна нулю. Начало соединения окон 2 с полостями 3
осуществляется через дросселирующие канавки 5. Ширину полостей 3 и их
уплотняющих поясков 6 выбирают так, чтобы силы гидростатического давления
жидкости со стороны полостей и уплотняющих зазоров почти полностью
уравновешивали сумму сил давления жидкости на дно цилиндров блока. Для надежной
работы гидроиашины нужно, чтобы доля гидростатического уравновешивания сил
составляла в среднем 96…98%.
Рисунок 1.5 - Торцовая система распределения аксиально-поршневых
гидромашин: а - торец блока цилиндров; б - торец распределителя; 1 - торец
блока цилиндров; 2 - окно цилиндра; 3 - полукольцевая полость; 4 - перемычка; 5
- дросселирующая канавка; 6 - уплотняющий поясок; 7 - опорный поясок; 8 - торец
распределителя; А,В - «мертвые» точки; α0 - угол опережения; δ0 - угол раскрытия окна; ω - угловая скорость; р1 - давление
отвода; р2 - давление подвода
Аксиально - поршневые гидромашины с наклонным диском наиболее просты в
изготовлении, благоприятны по нагруженности подшипников, имеют малые габаритные
размеры и удобную для встраивания форму, легко регулируются. Область их
применения - насосы и гидромоторы подвижных комплексов.
Гидромашины с наклонным блоком цилиндров имеют высокий КПД и хорошую
жесткость характеристики. Поэтому гидромашины с наклонным блоком цилиндров
благодаря хорошей жесткости характеристик и значению КПД применяют в следящих
гидроприводах высокой точности.
Регулирование скорости гидродвигателя в гидравлических приводах объемного
типа достигается изменением расхода поступающей в него жидкости. Одним из
способов этого изменения является регулирование подачи объемных насосов, для
чего последние снабжаются механизмами, регулирующими подачу от максимального
значения до заданного без изменения скорости вращения машины. Изменение подачи
обеспечивается изменением рабочего объема путем регулирования объема рабочей
камеры (клетки) машины.
Гидросистемы с насосами регулируемой подачи имеют лучшие динамические,
весовые и эксплуатационные характеристики, чем системы с насосами постоянной
подачи.
Изменение рабочего объема поршневого насоса обычноосуществляется
изменением геометрического хода поршня или же изменением рабочего хода, т.е.
той части хода, на которой поршень вытесняет жидкость из замкнутого объема
цилиндра в нагнетательную линию. В практике распространены первый способ
регулирование подачи - изменением геометрического хода поршня. Второй способ
менее распространен и применяется преимущественно в насосах с клапанным
распределением. В этом случае на части хода нагнетания жидкость с помощью
специальных устройств перепускается без давления в линию всасывания. В
бесклапанных насосах этот перепуск жидкости осуществляется поворотом
распределительного золотника.
Для изменения параметров регулирования и соответственно - величины подачи
применяют различные устройства, с помощью которых смещают и фиксируют
регулируемый элемент (регулирующий орган). Наиболее простыми из них являются
ручной рисунок 1.6 а или электромеханический рисунок 1.6 б механизму
регулирования[3].
Рисунок 1.6 - Схема механизмов объемного регулирования подачи насоса
Радиально-поршневые насосу с механизмами ручного регулирования показан на
рисунке 1.7. Регулирование производится путем изменения эксцентрисета е,
достигаемого смещением центра оси опорного эксцентрика 1 рисунок 1.7 а
относительно неподвижно оси цилиндрового ротора 7. Это смещение производится маховичком
4 через винтовую пару 3, с помощью которой смещается цапфа 2, несущая опорный
эксцентрик 1. Распределение жидкости осуществляется посредством цилиндрической
втулки 8, в которой выполнены полукруговые распределительные окна. Ведение
поршней 6 (прижатие их к ведущему эксцентрику) осуществляются давлением
жидкости подпитки, подаваемой в камеру 5.
На рисунке 1.7 б приведен насос, в котором изменение эксцентрисета
осуществляется поворотом вокруг оси 13 статорного кольца 15 относительно
неподвижной оси цилиндрового блока 15. Этот поворот производится с помощью
пальца 10 и винта 9. Ведение поршней 12 (прижатие к статорному кольцу 14)
осуществляется с помощью давления подпитки. На статорное кольцо поршни
опираются через ползушки 11.
Рисунок 1.7 - Радиально-поршневой насос с ручным регулированием подачи
На рисунке 1.8 изображена конструктивная схема аксиально-поршневого
насоса, регулирование подачи которого осуществляется путем поворота наклонного
диска 3 (изменение угла γ) вокруг центра О (боковых цапф). Поворот диска
осуществляется с помощью шестерни 1 и шестеренного венца 2, установленного на
поворотном диске [2].
Рисунок 1.8 - Аксиально-поршневой насос с регулированием подачи с помощью
шестеренчатого механизма
1.2 Методы и средства исследований
Задачами проведения экспериментальных исследований является проверка
правильности теоретических предпосылок и выводов, сделанных при проектировании
привода, оценка основных технологических характеристик разработанного привода и
соответствия их предъявленным требованиям, а также изучение возможных областей
применения разработанного привода составляет гидропанель с путевым управлением
(ГПУ)
На листе 2 показаны места установки датчиков, с помощью которых
осциллографируются следующие параметры:
· крутящий момент;
· частота вращения;
· давление;
· расход.
Для регистрации давления используются тензометрические датчики давления
типа ДД2 конструкции ЭНИМСа, сигнал с которых поступает на осциллограф типа HPS5, подключается к любому IBM совместимому компьютеру. Датчики
давления ДД2 имеют диапазон рабочих частот до 200Гц.
Для определения давления в системе установлены два манометра М2 и М3,
которые через переключатели ПМ2 и ПМ3 могут соединяться с различными точками.
При проверке функционирования следует проверить:
· осуществление вращения выходного звена гидромотора путем
подвода рабочей жидкости к рабочим полостям мотора;
· изменение частоты вращения выходного звена гидромотора путем
подвода рабочей жидкости переменного расхода к рабочим полостям гидромотора;
· изменение направления вращения выходного звена гидромотора
при подводе рабочей жидкости к рабочим полостям гидромотора (при испытании
реверсивных моторов);
· отсутствие повышенной вибрации, ударов, стуков, резкого шума,
толчков давления в магистралях, повышенного нагрева;
· утечку рабочей жидкости из под пробок, крышек, фланцев по
валуи т.п. (ГОСТ 20719-83)
2. КОСТРУКТОРСКАЯ ЧАСТЬ
2.1 Составление принципиальной схемы стенда
Составление принципиальной схемы стенда начинаем от гидромотора, то есть
наносим на схему гидромотор, а затем на его гидролинии устанавливаем
регулирующие и направляющие гидроаппараты в соответствии с циклограммой работы
привода и способом регулирования скорости. После этого объединяем напорную,
сливную линии отдельных участков схемы.
Схема насосной установки окончательно определяется после выбора её
модели.
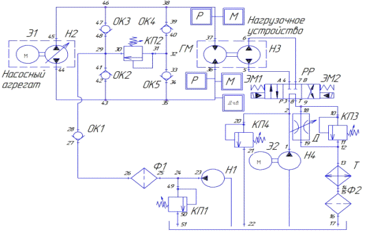
Принципиальная схема привода приведена на рисунке 2.1:
Н1, Н2, Н3, Н4 - насосы;
Ф1, Ф2 - фильтры;
ОК1, ОК2, ОК3, ОК4, ОК5 - обратные клапаны;
Э1, Э2 - электродвигатели;
КП1, КП2, КП3, КП4 - предохранительные клапаны;
Д - дроссель регулирующий;
ГМ - гидромотор;
РР - реверсивный распределитель;
НА - насосный агрегат;
НУ - нагрузочное устройство;
Т - теплообменник.
Рисунок 2.1 - Принципиальная схема привода
Рабочая жидкость под давлением от насоса Н2 поступает к гидромотору по
замкнутому контуру, чем вызывает вращательное движение. При возникновении
излишнего давления рабочая жидкость проходит через обратный клапан ОК4 или ОК5
и сбрасывается через предохранительный клапан КП2. Далее рабочая жидкость
проходит через обратный клапан ОК2 или ОК3 и снова попадает на насос Н2. При
наличии утечек в замкнутом гидроприводе рабочая жидкость из гидробака поступает
на насос подпитки Н1 и возвращается в замкнутый контур, пройдя фильтр Ф1 и
обратный клапан ОК1. Так же предусмотрен предохранительный клапан КП1.
Рабочая жидкость из гидробака попадает на насос подпитки Н4 и подается им
через реверсивный распределитель РР на насос нагрузочного устройства Н3. Далее
рабочая жидкость проходит реверсивный распределитель РР ,дроссель Д,
теплообменник Т, фильтр Ф и возвращается обратно в гидробак. На случай
возростания давления в системе предусмотрены предохранительные клапаны КП3 и
КП4.
2.2 Гидравлические расчеты
.2.1 Выбор насосной установки
Выбор насосной установки осуществляется исходя из требуемых расхода
жидкости и давления в гидроприводе.
Средняя расчетная подача радиально поршневого насоса за один оборот
(рабочий объем насоса) равна объему, описываемому его поршнями, и
рассчитывается по формуле 2.1:
, (2.1)
где
f- диаметр поршня (30 мм);
h - ход поршня
(7,5 мм);
z- число поршней
(5);
- площадь
поршня.
Средняя
подача будет равна:
Максимальный
расход, необходимый для питания гидромотора:
Номинальная
подача насоса должна превышать максимальный расход быстрого подвода:
.
Величина требуемого давления на выходе из насоса рн=100 МПа.
На основании полученных значений из справочника [4] выбираем модель
насосной установки и насоса:
,
где
3 - исполнение по высоте гидрошкафа;
С
- тип насосной установки ;
-
номинальная вместимость гидробака 400дм3;
В
- с воздушным маслоохладителем;
РГ1
- исполнение насосного агрегата;
-
номинальное давление насоса 50 МПа;
-
Номинальная подача насоса 63л/мин;
-
номинальная мощность электродвигателя кВт;
А
- малошумное исполнение;
М1
- шифр гидроаппарата МПГ54-3;
-
условный проход гидроаппарата 32 л /мин;
-
номинальное давление настройки гидроаппарата 32 МПа.
Н2 - Характеристика регулируемого экспериментального насоса с
принудительным клапанным распределением приведены в таблице 2.1:
Таблица 2.1 - Характеристики экспериментального насоса с принудительным
клапанным распределением
|
Характеристики
|
Единицы измерения
|
Числовое значение
|
|
Рабочий объем
|
см3
|
52,9
|
|
Давление на выходе: · номинальное · минимальное
|
МПа
|
100 70
|
|
Номинальная подача
|
л/мин
|
80
|
|
Частота вращения: · номинальная · минимальная
|
об/мин
|
1500 400
|
|
Номинальная мощность
|
кВт
|
75
|
Qн=80
л/мин.
Подача насоса данной установки удолетворяет условию:
Qн
> QД max;
>62,8.
2.2.2 Выбор гидроаппаратуры
Параметрами для выбора гидроаппаратуры является величина расхода жидкости
и рабочего давления в той линии, где установлен аппарат. Номинальные значения
расхода и давления - ближайшие большие к расчетным значениям. Выбранные
аппараты должны соответствовать заданному способу монтажа. Выбор аппаратуры
производим из справочника.
. Реверсивный гидрораспределитель:
РР - реверсивный гидрораспределитель типа ВЕХ 16.64.В220.
Характеристики реверсивного гидрораспределителя ВЕХ 16.64.В220
приведенены в таблице 2.2:
Таблица 2.2 - Характеристики реверсивного гидрораспределителя ВЕХ
16.64.В220
|
Характеристика
|
Единица измерения
|
Числовое значение
|
|
Условный проход
|
мм
|
16
|
|
Номинальное давление на входе
|
МПа
|
25
|
|
Расход рабочей жидкости: · номинальный · максимальный
|
л/мин
|
80 125
|
|
Масса
|
кг
|
9,3
|
. Аксиально-поршневой насос:
Н3 - аксиально-поршневой насос с наклонным диском НАД-Ф 63/60.
Характеристика аксиально-поршневого насоса с наклонным диском НАД-Ф 63/60
приведены в таблице 2.3:
Таблица 2.3 - Характеристики аксиально-поршневого насоса с наклонным
диском НАД-Ф 63/60
|
Характеристики
|
Единицы измерения
|
Числовое значение
|
|
Рабочий объем
|
см3
|
63
|
|
Давление на выходе: · номинальное · максимальное
|
МПа
|
60 80
|
|
Номинальная подача
|
л/мин
|
89
|
|
Частота вращения: · номинальная · максимальная · минимальная
|
об/мин
|
4000 4250 500
|
|
Номинальная мощность
|
кВт
|
71
|
.Фильтр напорный:
Ф1 - фильтр напорный типа ФГМ по ТУ2.053.022 5228.030-90.
Характеристики напорного фильтра с индикатором загрязненности 2ФГМ32-25К
приведены в таблице 2.4:
Таблица 2.4 - Характеристики напорного фильтра с индикатором
загрязненности 2ФГМ32-25К
|
Характеристика
|
Единица измерения
|
Числовое значение
|
|
Номинальное давление
|
МПа
|
32
|
|
Номинальная тонкость фильтрации
|
мкм
|
25
|
|
Номинальный расход
|
л/мин
|
80
|
|
Условный проход
|
мм
|
20
|
|
Номинальный перепад давлений
|
МПа
|
0,16
|
|
Масса
|
кг
|
6,5
|
.Фильтр сливной:
Ф2 - фильтр сливной типа ФММ25 (магнитный сепаратор).
Характеристики сливного фильтра ФММ25 (магнитный сепаратор) приведены в
таблице 2.5:
Таблица 2.5 - Характеристики сливного фильтра ФММ25 (магнитный сепаратор)
|
Характеристика
|
Единица измерения
|
Числовое значение
|
|
Номинальное давление
|
МПа
|
6,3
|
|
Номинальная тонкость фильтрации
|
мкм
|
25
|
|
Номинальный расход
|
л/мин
|
100
|
|
Условный проход
|
мм
|
50
|
|
Номинальный перепад давлений
|
МПа
|
0,025
|
|
Масса
|
кг
|
8,3
|
.Клапан обратный:
КО1, ОК2, КО3, КО4, КО5 - клапан обратный по ТУ 4144-014-00239882-2007.
Характеристики клапана обратного 4121.20.90-1 приведены в таблице 2.6:
Таблица 2.6 - Характеристики клапана обратного 4121.20.90-1
|
Характеристика
|
Единица измерения
|
Числовое значение
|
|
Условный проход
|
мм
|
16
|
|
Давление на входе: · номинальное · максимальное · минимальное
|
МПа
|
32 40 0,3
|
|
Расход рабочей жидкости: · номинальный · максимальный
|
л/мин
|
80 125
|
|
Внутренняя герметичность (максимальные внутренние утечки)
при номинальном давлении
|
л/мин
|
0,008
|
|
Перепад давления: · при номинальном расходе рабочей жидкости · при максимальном расходе рабочей
жидкости
|
МПа
|
0,16 0,31
|
|
Масса
|
кг
|
0,8
|
. Клапаны предохранительные:
КП1, КП4 - предохранительный клапан непрямого действия МКПВ 10/3.
МКПВ - клапан предохранительный модульного монтажа:
- условный проход;
- номинальное давление на входе 32МПа;
Характеристики предохранительного клапана МКПВ 10/3 приведены в таблице
2.7:
Таблица 2.7 - Характеристики клапана непрямого действия МКПВ 10/3
|
Характеристики
|
Единицы измерения
|
Числовое значение
|
|
Условный проход
|
мм
|
10
|
|
Давление настройки
|
МПа
|
2…40
|
|
Изменение давление настройки , при изменении расхода от
номинального до минимального не более
|
МПа
|
1,5
|
|
Номинальное давление настройки
|
МПа
|
32
|
|
Номинальный расход рабочей жидкости
|
л/мин
|
80
|
|
Масса клапана
|
кг
|
3,45
|
КП2, КП3 - предохранительный клапан непрямого действия.
Характеристики предохранительного клапана 510.32 приведены в таблице 2.8:
Таблица 2.8 - Характеристики
предохранительного клапана 510.32
|
Характеристика
|
Единицы измерения
|
Числовое значение
|
|
Условный проход
|
мм
|
32
|
|
Давление на входе: · номинальное · максимальное · минимальное
|
МПа
|
40 50 1
|
|
Диапазон регулирования давления
|
МПа
|
1…50
|
|
Максимально допустимое изменение давления настройки при
изменении потока от номинального до минимального
|
МПа
|
1
|
|
Расход рабочей жидкости: · номинальный · максимальный · минимальный
|
л/мин
|
400 600 20
|
|
Максимальные внутренние утечки при номинальном давлении
|
л/мин
|
0,2
|
|
Масса
|
кг
|
0,64
|
. Дроссели:
Д - дроссель ДК - 32 (с обратным клапаном) по ГОСТ 15150 .
Характеристики дросселя ДК - 32 (с обратным клапаном) приведены в таблице
2.9:
Таблица 2.9 - Характеристики дросселя ДК - 32 (с обратным клапаном)
|
Характеристики
|
Единицы измерения
|
Числовое значение
|
|
Диаметр условного прохода
|
мм
|
32
|
|
Расход масла: · номинальный · максимальны · минимальный
|
л/мин
|
160 250 0,15
|
|
Рабочее давление: · номинальное · максимальное
|
МПа
|
32 35
|
|
Перепад давления в дросселе
|
МПа
|
0,2
|
|
Масса
|
кг
|
12,7
|
. Насосы
Н1, Н4 - насосы подпитки НПл 40/6,3 по ТУ2-053-1899-88.
Характеристики насоса НПл 40/6,3 приведены в таблице 2.10:
Таблица 2.10 - Характеристики насоса НПл 40/6,3
|
Характеристики
|
Единицы измерения
|
Числовое значение
|
|
Рабочий объем
|
см3
|
40
|
МПа
|
6,3 -
|
|
Номинальная подача
|
л/мин
|
35,7
|
|
Частота вращения: · номинальная · максимальная · минимальная
|
об/мин
|
950 1600 900
|
|
Мощность
|
кВт
|
4,3
|
|
КПД при номинальном режиме работы: · объемный · полный
|
%
|
93 85
|
|
Ресурс при номинальном режиме работы
|
Ч.
|
4000
|
|
Масса
|
кг
|
9,7
|
|
|
|
|
. Электродвигатели
Э1 - электродвигатель АОЛ2-92-4 по ГОСТ 151-50.
Характеристики электродвигателя АОЛ2-92-4 приведены в таблице 2.11:
Таблица 2.11 - Характеристики электродвигателя АОЛ2-92-4
|
Характеристики
|
Единицы измерения
|
Числовое значение
|
|
Мощность
|
кВт
|
100
|
|
Частота вращения ротора
|
об/мин
|
1500
|
|
Ток при 380В
|
А
|
177
|
|
КПД
|
%
|
94
|
|
Коэффициент мощности
|
Cos φ
|
0,88
|
|
Габаритные размеры (исполнение: на лапах): · длина · ширина · высота
|
мм
|
1025 545 627
|
|
Масса
|
кг
|
635
|
Э2 - электродвигатель АИР 100L2 по ГОСТ 2479-79.
Характеристики электродвигателя АИР 100L2 приведены в таблице 2.12:
Таблица 2.12 - Характеристики электродвигателя АИР 100L2
|
Характеристика
|
Единица измерения
|
Числовое значение
|
|
Высота оси вращения ротора
|
мм
|
100
|
|
Номинальная мощность
|
кВт
|
5,5
|
|
Скорость вращения ротора
|
об/мин
|
2870
|
|
КПД
|
%
|
84,8
|
|
Коэффициент мощности
|
сos φ
|
0,89
|
|
Ток
|
А
|
11
|
|
Климатическое исполнение
|
-
|
У3
|
|
Режим работы
|
-
|
непрерывный S1
|
|
Напряжение
|
В
|
220/380В,50Гц
|
|
Температура окружающей среды
|
C°
|
-20…+40
|
|
Степень защиты
|
-
|
IP54
|
|
Класс изоляции
|
-
|
F
|
|
Уровень шума не более
|
дБ
|
55
|
|
Материал корпуса
|
-
|
чугун
|
|
Масса
|
кг
|
28
|
2.2.3 Расчет и выбор трубопроводов
Рассчитаем диаметры и толщины труб, соединяющих аппараты гидропривода, и
согласуем их со справочной литературой. Сделаем это для каждого участка,
которые разделены на схеме характерными сечениями и местами соединения труб.
Внутренний диаметр трубопровода определяется по формуле 2.2:
(2.2)
где
Q - максимальный расход жидкости в трубопроводе;
Uрек -
рекомендуемая скорость течения жидкости в трубопроводе.
Минимально допустимую толщину стенки d трубопровода рассчитываем по формуле 2.3:
(2.3)
где Р - максимальное давление жидкости в трубопроводе;
σвр - предел прочности на растяжение
материала трубопровода, (для стали можно принять σвр =340 МПа);
Кб - коэффициент безопасности, Кб=2…8.
На основании расчётных значений d и d для различных линий гидросхемы выбираются стандартные трубы
или рукава, у которых внутренний диаметр и толщина стенки ( dст и dст ) являются ближайшими большими к
расчётным значениям.
На гидросхеме различают напорные, сливные и напорно - сливные трубы.
Напорные трубы - это трубы, которые на всех этапах цикла подключены к
насосу, то есть работают при высоких давлениях. В нашем случае это следующие
участки:1-3,2-20,23-25,26-29.
Участки 1-3,2-20,23-25,26-29 - рассчитываем исходя из максимально
возможной производительности насоса подпитки, то есть Qн = 35,7 л/мин = 35,7 / 60000 = 0,000595 м3/с.
Рекомендуемая скорость при рн = 6,3 МПа составляет Uрек = 3,2 м/с.
Определяем внутренний диаметр трубопровода:
Выбираем
трубу 18
1 ГОСТ 8734 - 75 соединение с развальцовкой 2-18- К
1/2" ОСТ2 Г93-4-78.
-
наружный диаметр трубы, мм;
-
толщина стенки трубы, мм;
К
1/2"- коническая резьба.
dст = dн -
2
= 18 - 2·1= 16мм;
dст
d; 16
15,4 -
условие выполняется;
; 1
0,74 - условие выполняется.
Напорно-сливные
трубы - это трубы, которые на одних этапах цикла подключены к насосу, а на
других - к гидробаку. В нашем случае это следующие участки: 4-5,6-7.
Qн = 89 л/мин =
89/60000=0,001483м3/с, рекомендуемая скорость при рн = 60 МПа составляет Uрек
= 2 м/с.
Определяем
внутренний диаметр трубопровода:
Выбираем
трубу 42
6 ГОСТ 8734 - 75 соединение соединение с шаровым
ниппелем 2-42-К1" ОСТ2 Г93-4-78.
-
наружный диаметр трубы, мм;
-
толщина стенки трубы, мм;
К1”
- коническая резьба.
dст = dн -
2
= 42 - 2 * 6 = 30 мм;
dст
d, 30
30 -
условие выполняется;
, 6
5,29 - условие выполняется.
Участки:
29-30,31-32,44-36,45-37,43-29,55-32,46-29,38-32.
Qн = 80 л/мин =
80/60000=0,001333м3/с, рекомендуемая скорость при рн = 100 МПа составляет Uрек
= 2 м/с.
Определяем
внутренний диаметр трубопровода:
Выбираем
трубу 48
9 ГОСТ 8734 - 75 соединение соединение с шаровым
ниппелем 2-48-К1" ОСТ2 Г93-4-78.
-
наружный диаметр трубы, мм;
-
толщина стенки трубы, мм;
К1”
- коническая резьба.
dст = dн -
2
= 48 - 2 * 9 = 30 мм;
dст
d, 30
30 -
условие выполняется;
, 9
8,82 - условие выполняется.
Сливные
трубы - это трубы, которые на всех этапах цикла подключены к гидробаку, то есть
работают при низких давлениях. В нашем случае это следующие участки:
Участки:
8-17.
Qн = 89 л/мин =
89/60000 = 0,001483 м3/с;
Рекомендуемая
скорость при рн = 60 МПа составляет Uрек = 2 м/с.
Определяем
внутренний диаметр трубопровода:
Выбираем
трубу 42
6 ГОСТ 8734 - 75 соединение 2-42- К 11/4” ОСТ2
Г93-4-78.
-
наружный диаметр трубы, мм;
-
толщина стенки трубы, мм;
К11/4”
- коническая резьба.
dст = dн -
2
= 42 - 2 * 6 = 30 мм;
dст
d, 30
30 -
условие выполняется;
, 6
5,29 - условие выполняется.
Участок:
21-22, 50-51.
Qн = 35,7 л/мин
= 35,7/60000 = 0,000595 м3/с;
Рекомендуемая
скорость при рн = 7 МПа составляет Uрек = 2 м/с.
Определяем
внутренний диаметр трубопровода:
Выбираем
трубу 22
1 ГОСТ 8734 - 75 соединение с развальцовкой 2-22- К
3/4” ОСТ2 Г93-4-78.
-
наружный диаметр трубы, мм;
-
толщина стенки трубы, мм;
К3/4”
- коническая резьба.
dст = dн -
2
= 22 - 2 * 1 = 20 мм;
dст
d, 20
10 -
условие выполняется;
, 1
0,9 - условие выполняется.
2.3 Разработка конструкции нагрузочного устройства
Нагрузочное
устройство необходимо для создания нагрузки на валу испытываемого гидромотора с
целью снятия всех характеристик гидромотора, исследования пусковых свойств,
испытания на долговечность, определения глубины регулирования, минимальной и
максимальной устойчивой скорости при различных нагрузках, маневренности,
способности работать при аварийном режиме.
Нагрузочное
устройство будет представлять собой конструкцию из испытываемого гидромотора,
нерегулируемого насоса НАД-Ф 63/60, стакана на котором крепится гидромотор и
фланца на котором крепится насос.
В
конструкции гидромотора предусмотрено 5 отверстий Ø8. Они служат для присоединения гидромотора к стакану
при помощи болтов М8, изготовленным по ГОСТ 7796-70:
Стакан
нагрузочного устройства изготовлен из Стали 20 по ГОСТ 5781-82. Размеры стакана
были выбраны, учитывая размеры муфты, которая будет находиться внутри стакана и
соединять концы валов гидромотора и насоса. Внутренний диаметр стакана составит
204мм. Внешний диаметр стакана 244мм.
В
стакане с торцевой стороны располагаются 5 отверстий Ø10Н12+0,15, к которым будут крепиться фланец. С
торцевой стороны стакана отверстия имеют глубину 55мм и глубину нарезания
резьбы 20мм.
Для
крепления нагрузочного устройства в стакане предусмотрено 6 отверстий Ø10Н12(+0,15) мм. Крепиться стакан нагрузочного
устройства будет к стенке насосной установке при помощи болтов М10-6gх40
по ГОСТ 7798-70.
Для
контроля точности сборки и проверки состояния муфты в ходе эксплуатации в
стакане предусмотрено смотровое окно. Его размеры составляют 120х60мм. Для
предотвращения попадания грязи внутрь стакана извне и защиты лаборантов в
случае разрушения муфты при испытаниях предусмотрена крышка. Она представляет
собой лист стали толщиной 1,5 мм прямоугольной формы с габаритными размерами
136х75мм. Для крепления крышки к стакану нагрузочного устройства в стакане и в
крышке предусмотрены по 4 отверстия. Отверстия М3мм в стакане выполняются
глубиной по 11мм и глубиной резьбы 8мм. Отверстия в крышке выполнены Ø3Н7+0,01. Крышка крепиться к корпусу при помощи 4
болтов М3 выполненных по ГОСТ 17473-80.
Как
уже упоминалось выше для крепления насоса к стакану используется фланц. Фланц
представляет собой сборочную единицу круглой формы с ступенчатой формой и
отверстиями в его корпусе.
Он
имеет отверстия для крепления самого фланца к стакану, так и для крепления
насоса. Отверстия под крепления к корпусу имеют Ø10мм, а для крепления насоса Ø16мм.
2.4 Разработка конструкции стенда
Стенд - совокупность устройств, состоящий обычно из насоса и
гидроаппаратуры.
В дипломном проекте выберем насосную установку С400, на которую будут
установлены агрегаты, имеющие определенные габаритные размеры, поэтому агрегаты
не должен превышать размеры установки.
При монтаже приводов, состоящих из электродвигателей и насосов, должны
быть выдержаны определенные требования точности относительно положения узлов.
Габаритные и присоединительные размеры насосной установки С400 с
вертикальными насосными агрегатами приведены в таблице 2.13 [5]:
Таблица 2.13 - Габаритные и присоединительные размеры насосной установки
С400 с вертикальными насосными агрегатами
|
Типоразмер насосной установки
|
Исполнение
|
Н
|
I1
|
I2
|
I3
|
I4
|
L1
|
L2
|
a
|
b
|
h
|
|
С400
|
3
|
2220
|
500
|
700
|
196
|
285
|
926
|
1500
|
1416
|
842
|
634
|
Конструкция стенда скомпонован по принципу узловой сборки. Составные
части крепятся при помощи болтов и винтов, и при необходимости могут быть легко
демонтированы.
Насосная установка включает в себя гидробак, стойку, электрокоробку,
воздушно-заливной фильтр, блок сливного фильтра, насосную установку, дроссели,
предохранительные клапаны, фильтры, теплообменник, боковые профили.
Насосная установка комплектуется маслоохладителем воздушного типа. Подвод
рабочей жидкости и отвод ее от маслоохладителя, в целях уменьшения передачи
вибрации, осуществляется рукавами.
Гидробак является резервуаром для рабочей жидкости и служит основанием
для размещения остальных сборочных единиц насосной установки. Сварной корпус
гидробака разделен продольной перегородкой на два равных по объему сообщающихся
отсека - всасывания и слива.
На передней стороне установки расположим регулирующий дроссель,
предохранительные клапаны, напорный фильтр, обратные клапаны и испытуемый
гидромотор. На задней стороне щита расположим насосы подпитки, насос
нагрузочного устройства, сливной фильтр и реверсивный распределитель. Все
оборудование, требующее регулировки во время испытания, расположено на передней
стороне щита для того,чтобы лаборант мог непосредственно следить за показаниями
датчиков во время эксперимента.
Фильтры и клапаны предохранительные крепим к щиту при помощи установочных
плит. Обратные клапаны в силу своего небольшого веса крепим на стальных
трубопроводах.
Общий вид представлен на листе ВКР 151001.09.012.02.03.01.00.00 ВО.
2.5 Расчеты на прочность
.5.1 Расчет шпонок на прочность
К расчетам на прочность отнесем выбор и расчеты на прочность выбранных
шпонок. Размеры
шпонок принимаются в зависимости от диаметра по ГОСТ 23360-78. Материал шпонки
- сталь 45 нормализованная.
Выбранную шпонку проверяем на смятие по формуле 2.4:
(2.4)
где
Мk − момент на валу, Н×м;а− диаметр вала, мм;
h − высота шпонки, мм;
t1 - глубина паза шпонки;
[sсм] − допускаемое напряжение на смятие,
Н/мм2, [sсм] = 120 МПа.
Рабочая длина шпонки
рассчитывается по формуле 2.5:
(2.5)
Полная длина шпонки
рассчитывается по формуле 2.6:
(2.6)
Определим длину шпонок для узлов насосной установки и проверим их на
прочность.
Для конца вала электродвигателя d = 40 мм и М =
400 Нм:
Принимаем
мм.
Принимаем шпонку 12×8×68 ГОСТ 23360-78.
Условие прочности выполняется.
Для
конца вала насоса d=60 мм и М=400Нм:
Принимаем
мм.
Принимаем шпонку 18×11×46 ГОСТ 23360-78.
Условие прочности выполняется.
Определим
длину шпонок для узлов нагрузочного устройства и проверим их на прочность.
Для
конца вала гидромотора d = 60 мм и
М = 820 Нм:
Принимаем
мм.
Принимаем шпонку 18×11×74 ГОСТ 23360-78.
Условие прочности выполняется.
Для
конца вала насоса d=55 мм и М=820Нм:
Принимаем
мм.
Принимаем шпонку 18×11×80 ГОСТ 23360-78.
Условие прочности выполняется.
2.5.2 Расчет винтов на срез и смятие
Расчет
на срез будем производить по формуле 2.7:
(2.7)
откуда
диаметр стержня, мм,
где
Р - сила, действующая поперек винта, Н;
[τcp] -
допускаемое напряжение на срез, МПа;
Допускаемое
напряжение определим по формуле 2.8:
(2.8)
где
- предел текучести.
На
смятие винт рассчитывают по формуле 2.9:
(2.9)
откуда,
где
h - высота участка смятия, мм;
[σcp] -
допускаемое напряжение на смятие, МПа, [σcp]=120МПа.
Для
винтов крепящих гидромотор к стакану допускаемое напряжение на срез составит:
Тогда
диаметр винта на срез получим при силе Р=2900Н:
.
Принимаем
болт диаметром 8мм.
Диаметр
винта на смятие получим:
.
Принимаем
винт диаметром 8мм.
Для
винтов крепящих насос к фланцу допускаемое напряжение на срез составит при силе
Р=3500Н:
.
Тогда
диаметр винта на срез получим:
.
Принимаем
болт диаметром 16мм т.к. в корпусе насоса предусмотрено конструкцией.
Диаметр
винта на смятие получим:
.
Принимаем
винт диаметром 16мм т.к. в корпусе насоса предусмотрено конструкцией.
3. ТЕХНОЛОГИЧЕСКАЯ ЧАСТЬ. РАЗРАБОТКА ТЕХНОЛОГИИ И ИЗГОТОВЛЕНИЯ
ЭКСЦЕНТРИКОВО ВАЛА
3.1 Описание конструкции и назначения детали
Вал эксцентриковый является одной из основных деталей насоса. Он
представляет собой деталь типа «тело вращения» ступенчатой формы с эксцентрично
расположенными поверхностями (е =3,75мм) и предназначен для установки
механических передач, с целью передачи вращающего момента. Основными рабочими
поверхностями вала являются посадочные поверхности ø350.002 и ø15-0.011 к которым предъявляются
повышенные требования к точности и шероховатости и от которых зависит
надежность и работоспособность всего изделия. На поверхности ø15 имеется шпоночный паз под
призматическую шпонку. Для посадки подшипников на вал имеются фаски.
Данный вал имеет следующие габаритные размеры: наибольший диаметр ø35 мм, длина вала 190 мм. В целом
деталь не очень габаритная, но из-за эксцентриситета вала требует специальных
приспособлений и оборудования для ее обработки, изображена в приложении.
3.2 Технологический контроль чертежа детали
Чертеж детали имеет достаточно информации для разработки технологического
процесса ее изготовления. Количество видов и разрезов достаточно и однозначно
трактует конструкцию детали. Неудобства составляет сам эксцентриситет вала, что
требует подбора специального оборудования. Обработку детали делают более
сложной переустановки детали, занимающие некоторую часть времени и требуют
определенных усилий. В ходе технологического процесса необходимо проследить за
требуемой шероховатостью поверхности.
3.3 Анализ технологичности конструкции детали
Произведенный анализ технологичности включает следующее:
- нетехнологичных элементов и мест, труднодоступных для обработки детали,
не содержится;
- обработка может производиться на действующем оборудовании несколькими
способами с возможностью выбора наиболее производительного и экономичного из
них;
- все поверхности детали могут быть обработаны стандартными режущими
инструментами с использованием стандартных универсальных вспомогательных
инструментов и приспособлений;
- размеры детали контролируются непосредственным методом с использованием
стандартных измерительных инструментов;
материал детали - сталь 45 - отвечает служебному назначению
детали, при этом посадочные поверхности - ø35 и ø15 перед шлифованием необходимо
подвергнуть термической обработке.
3.4 Выбор заготовки
Метод получения заготовок для деталей определяется назначением и
конструкцией детали, материалом, техническими требованиями, формой поверхности,
размерами, временем подготовки технологической оснастки (изготовление штампов,
моделей, пресс-форм и пр.), наличия соответствующего технологического
оборудования. Заготовку для вала можно выполнить несколькими способами:
заготовка из крупного проката, литая заготовка и заготовка, полученная методом
горячей штамповки.
Сравним 2 способа получения заготовки по себестоимости. Заготовку из
проката и горячештампованную заготовку.
Себестоимость заготовки из проката определим по формуле 3.1 [6]:
(3.1)
где
М - затраты на материал заготовки, руб.;
Со.з.
- технологическая стоимость операций правки прутков, резки на штучные
заготовки, сварки определим по формуле 3.2:
, руб., (3.2)
где
Сп.з.- приведенные затраты на рабочем месте, руб/ч;
Тшт.-
штучное время выполнения заготовительной операции, мин.
Затраты
на материал определяются по массе проката, идущего на изготовление и массе сдаваемой
стружки определим по формуле 3.3:
, руб. (3.3)
где
Q - масса заготовки, кг ;
S - цена 1 кг
материала заготовки, руб.;
q - масса
готовой детали, кг ;
Sотх. - цена 1 т
отходов, руб.
S = 38 руб. -
цена 1 кг стали 45 ГОСТ 1050-88;
Q = 0,5 кг -
масса заготовки;
q = 0,3 кг -
масса готовой детали;
Sотх. = 6000
руб. - стоимость 1 т отходов стали 45;
Определим
затраты на материал:
Приведенные
затраты приходящиеся на 1 час работы абразивно - отрезного станка 200 руб./час;
Тогда
технологическая себестоимость операции составит:
Определим
стоимость заготовки:
Себестоимость
горячештампованной заготовки определим по формуле 3.4:
(3.4)
где
Сi - базовая стоимость 1 т заготовок, руб.;
-
коэффициенты, зависящие от класса точности, группы сложности, массы, марки
материала и объема производства заготовок.
Сi =
37300 руб. - базовая стоимость 1 т заготовок;
Q = 0,45 кг -
масса заготовки;
q = 0,3 кг -
масса готовой детали;
Sотх. = 6000
руб. - стоимость 1 т отходов стали 45;
= 1;
= 0,84;
= 1,33;
= 1;
= 1.
В
данном случае в качестве исходной заготовки принимаем заготовку, выполненную
методом горячей штамповки, которая по сравнению с заготовкой из крупного
проката горячая штамповка в данном случае имеет значительно больший коэффициент
использования материала заготовки за счет малых припусков на механическую
обработку, большую производительность процесса изготовления заготовки и меньшую
себестоимость.
Для выбора типа производства используем коэффициент загрузки оборудования
определим по формуле 3.5 [7]:
(3.5)
где
- среднее время обработки (средняя норма времени),
= 1,392 мин;
N - годовая
норма выпуска, N = 5000 шт.;
Fд -
действительный годовой фонд времени, Fд = 4029 ч;
,
.
Для изготовления данной детали подходит среднесерийный тип производства.
3.6 Выбор маршрута обработки детали
Выбор маршрута обработки зависит от требований, предоставляемых к
точности и классу шероховатости обработки данной детали [6].
Для заданной детали заготовка выполняется штамповкой. Термообработка
проводится.
Технологический процесс изготовления эксцентрикового вала приведен в
таблице 3.1:
Таблица 3.1
Технологический процесс изготовления эксцентрикового вала
|
№ п/п
|
Наименование и содержание операции
|
Модель оборудования
|
|
005
|
Фрезерно-центральная: -фрезеровать 2 торца ø 19
|
МР-71М
|
|
010
|
Токарная: - центровать эксцентрик - точить эксцентрик ø35 - точить канавку шириной 3мм -
точить фаску 2×45°
|
16К20
|
|
015
|
Токарная с ЧПУ: - точить наружный контур - точить фаски 1×45° - точить канавки шириной 3мм
|
16К20Ф3С5
|
|
020
|
Шпоночно-фрезерная: - фрезеровать шпоночный паз
|
6Д92
|
|
025
|
Термическая
|
|
|
030
|
Круглошлифовальная: - шлифовать ø15-0,011 - шлифовать ø350,002
|
3Е12
|
|
035
|
Круглошлифовальная: - шлифовать эксцентрик ø350,002
|
3Е12
|
|
040
|
Промывка
|
Ванна УЗВ-16М
|
|
045
|
Контрольная
|
Стол контролера
|
|
050
|
Транспортная
|
АЩВ-062
|
3.7 Выбор металлорежущего оборудования
Выбор металлорежущего оборудования осуществляется в зависимости от вида
обработки, размеров обрабатываемой детали или заготовки, точности обработки,
количества инструментов в наладке, типа производства.
Так как изготавливаемая деталь имеет сложную конфигурацию, то применение
станков с числовым программным управлением, которые сочетают точность
специализированных станков и имеют более высокую производительность, чем станки
общего назначения (в 2...5 раз), значительно облегчит их изготовление. Станки
применяются как для единичного и мелкосерийного, так и для крупносерийного
типов производств. С учетом выше изложенного выбираем следующее оборудование.
Характеристики полуавтомат фрезерно-центровальный МР-71М приведены в
таблице 3.2:
Таблица 3.2 - Характеристики полуавтомат фрезерно-центровальный МР-71М
|
Наименование параметра
|
Величина параметра
|
|
Габариты, мм
|
3140*1630*1740
|
|
Вес, кг
|
6100
|
|
Максимальная длина обрабатываемых деталей, мм
|
200-500
|
|
Максимальный диаметр обрабатываемых деталей, мм
|
25-125
|
|
Подача фрезерного суппорта, мм/мин:
|
20-300
|
|
Ход сверлильной головки
|
75
|
|
Мощность электродвигателя привода, кВт
|
7,5
|
Характеристики токарно-винторезный станок 16К20 пиведенв в таблице 3.3:
Таблица 3.3 - Характеристики токарно-винторезный станок 16К20
|
Наименование параметра
|
Величина параметра
|
|
Наибольший диаметр обрабатываемой детали, мм
|
400
|
|
Наибольшая длина продольного перемещения, мм
|
900
|
|
Наибольшая длина поперечного перемещения, мм
|
250
|
|
Диапазон частот вращения, об/мин
|
12,5-2000
|
|
Дискретность перемещения, мм - продольная подача - поперечная
подача
|
0,01 0,005
|
|
Диапазон скоростей, устанавливаемых вручную, мм/мин
|
12,5-200, 50-800, 125-2000
|
|
Диапазон скоростей подачи, мм/мин - продольная подача -
поперечная подача
|
3-1200 1,5-600
|
|
Наибольший шаг нарезаемой резьбы, мм
|
20
|
|
Мощность электродвигателя, кВт
|
10
|
Характеристики токарно-винторезный станок с ЧПУ мод.16К20Ф3С5 приведены в
таблице 3.4:
Таблица 3.4 - Характеристики токарно-винторезный станок с ЧПУ
мод.16К20Ф3С5
|
Наименование параметра
|
Величина параметра
|
|
Наибольший диаметр обрабатываемой детали, мм - над станиной
- над суппортом
|
400 200
|
|
Диапазон частот вращения, об/мин
|
12,5-2000
|
|
Наименование параметра
|
Величина параметра
|
|
Дискретность перемещения, мм -продольная подача -
поперечная подача
|
0,01 0,005
|
|
Диапазон скоростей подачи, мм/мин - продольная подача -
поперечная подача
|
3-1200 1,5-600
|
|
Наибольший шаг нарезаемой резьбы, мм
|
20
|
|
Мощность электродвигателя, кВт
|
22
|
|
ЧПУ
|
Н22 - 1М
|
|
Габаритные размеры, мм
|
5545×2010×1545
|
Характеристики шпоночно-фрезерный станок 6Д92 приведены в таблице 3.5:
Таблица 3.5 - Характеристики шпоночно-фрезерный станок 6Д92
|
Наименование параметров
|
Величина параметра
|
|
Размеры рабочей поверхности вертикального стола, мм
|
250×1000
|
|
Наименование параметров
|
Величина параметра
|
|
Наибольший диаметр устанавливаемой заготовки, мм
|
75
|
|
Ширина обрабатываемого паза, мм
|
4-25
|
|
Максимальная глубина паза, мм
|
26
|
|
Продольное перемещение фрезерной головки, мм
|
5-400
|
|
Продольное перемещение гильзы шпинделя, мм
|
100
|
|
Наименование параметров
|
Величина параметра
|
|
Наибольшее перемещение стола, мм продольное вертикальное
|
650 350
|
|
Величина разбивки обрабатываемого паза при калибровке, мм
|
0,01-1,0
|
|
Пределы рабочих подач фрезерной головки, мм/мин продольной
вертикальной: при однопроходном цикле вертикальной: при маятниковом цикле
|
20-1400 16-140 0,05-0,5
|
|
Пределы частот вращения шпинделя, мин-1
|
400-4000
|
|
Мощность электродвигателей приводов, установленных на
станке, кВт шпинделя гидропривода
|
2,2 1,1
|
|
Габаритные размеры станка, мм
|
1510×1900×2210
|
|
Масса станка, кг
|
2250
|
Характеристики круглошлифовальный станок 3Е12 приведены в таблице 3.6:
Таблица 3.6 - характеристики круглошлифовальный станок 3Е12
|
Наименование параметра
|
Величина параметра
|
|
Наибольший диаметр обрабатываемой детали, мм
|
200
|
|
Наибольшая длина обрабатываемой детали, мм
|
500
|
|
Диапазон частот вращения, об/мин
|
50-500
|
|
Габаритные размеры станка, мм
|
2300×2300×1600
|
|
Мощность электродвигателя, кВт
|
3
|
|
Масса, кг
|
3500
|
3.8 Выбор режущего инструмента
Выбор режущих инструментов осуществляется в зависимости от метода
обработки, формы и размеров обрабатываемой поверхности, ее точности,
шероховатости, от обрабатываемого материала, заданной производительности и
периода стойкости.
В таблице 3.7 приведены данные о режущем инструменте, применяемом при
обработке детали, по справочным данным [8].
Таблица 3.7 - Режущий инструмент
|
Наименование операции
|
Режущий инструмент
|
|
Фрезерно-центровальная: - фрезеровать 2 торца ø19
|
Фреза торцовая 2210-0063 ГОСТ 9304-69
|
|
Токарная: - центровать эксцентрик - точить эксцентрик ø35 - точить канавку шириной 3мм -
точить фаску 2×45°
|
Сверло 2317-0018 ГОСТ 14952-75 Р6М5 Резец 2101-0009 ГОСТ
18879-73 Резец 2101-0007 ГОСТ 18879-73 Резец 2103-0067 ГОСТ 18879-73
|
|
Токарная с ЧПУ: - точить наружный контур - точить канавки
шириной 3мм - точить фаски 1×45°
|
Резец 2101-0009 ГОСТ 18879-73 Резец 2101-0007 ГОСТ
18879-73 Резец 2103-0067 ГОСТ 18879-73
|
|
Шпоночно-фрезерная: - фрезеровать шпоночный паз
|
Фреза концевая 2220-0005 ГОСТ 17025-71
|
|
Круглошлифовальная: - шлифовать ø15-0,011 - шлифовать ø350,002
|
Круг шлифовальный ПП 150×10×32 ГОСТ 2424-83
|
|
Круглошлифовальная: - шлифовать эксцентрик ø350,002
|
Круг шлифовальный ПП 150×10×32 ГОСТ 2424-83
|
3.9 Выбор станочных приспособлений
Выбор станочных и инструментальных приспособлений осуществляется в
зависимости от вида обработки, формы и размеров обрабатываемой поверхности,
схемы базирования, точности обработки, типа производства, размеров рабочей зоны
станка [9].
Станочные и инструментальные приспособления приведены в таблице 3.8:
Таблица 3.8 - Станочные и инструментальные приспособления
|
Наименование операции
|
Наименование приспособления
|
|
Фрезерно-центровальная
|
7200-0152 Тиски ГОСТ 21167-75
|
|
Опора неподвижная
|
|
Наименование операции
|
Наименование приспособления
|
|
Токарная
|
7103-009 Патрон ГОСТ 3890-72
|
|
Опора неподвижная
|
|
Державка SVGBR 2020 К11
|
|
Токарная с ЧПУ
|
7103-009 Патрон ГОСТ 3890-72
|
|
Державка SVGBR
2020 К11
|
|
Стойка С-IV-8-160×100 ГОСТ 10197-70
|
|
Державка для осевого инструмента
|
|
Шпоночно-фрезерная
|
7200-0151 Тиски ГОСТ 21167-75
|
|
Опора неподвижная
|
|
Круглошлифовальная
|
7162-0059 Центр ГОСТ 18257-72
|
|
7107-0061 Хомутик ГОСТ 16488-70
|
|
Круглошлифовальная
|
7162-0059 Центр ГОСТ 18257-72
|
|
7107-0061 Хомутик ГОСТ 16488-70
|
3.10 Расчёт припусков на обработку детали
Расчёт припусков производится расчётно-аналитическим методом и по
таблицам. На основе результатов определения припусков строится графическая
схема расположения общих и межоперационных припусков и допусков.
Выполним
расчёт припуска на наиболее характерный размер, для вала, это диаметр.
Рассчитываем припуски на обработку поверхности с размером ø
.
Технологический
маршрут обработки поверхности состоит из операций: - черновое точение; -
чистовое точение; - шлифование.
Точение
производится в центрах.
Суммарное
значение пространственных отклонений при точении [6]:
, (3.6)
где ∆к - идеальная кривизна заготовки в мкм на 1 мм длины, ∆к
= 2 мкм/мм;
l -
длина заготовки, l = 200 мм;
мкм.
При
обработке в центрах:
(3.7)
где
ρ - суммарное значение пространственных отклонений,
мкм;
ρк -величина кривизны, ρк = 400 мкм;
ρц - величина смещения оси заготовки в результате
погрешности зацентровки.
(3.8)
где
δ - допуск в мкм на диаметр базовой поверхности
заготовки, используемой при зацентровке, δ = 11 мкм.
Так
как в данном случае обработка ведётся в центрах, то погрешность установки в
радиальном направлении εу = 0.
Остаточное
пространственное отклонение после чистового точения:
(3.9)
где
kу - коэффициент уточнения формы, kу = 0,04.
Величина
припуска при обработке наружного диаметра тел вращения определяется по формуле:
(3.10)
Минимальный
припуск под чистовое обтачивание:
,
где
Rzзаг. = 50 мкм; Tзаг. = 50 мкм;
ρзаг. = 472 мкм.
Определяем
расчётный размер по переходам:
Округлим
расчётные размеры:
d3р = 15,1 мм;
d2р = 15,3 мм;
d1р = 15,5 мм;
dрзаг. = 17,3 мм.
Определяем
наибольшие предельные размеры dimax:
для
чистового обтачивания δ2 = 0,2
мм; для заготовки δзаг. =
1,4 мм.
Наибольший
предельный размер:
Определяем
предельные размеры припусков
и
:
Определим
общие припуски z0min и z0max:
Проводим
проверку правильности выполнения расчётов:
(3.11)
;
;
.
Расчёты
проведены верно.
Сводим
данные в таблицу 3.9 и на основании проведённых расчётов строим схему
графического расположения припусков и допусков по обработке поверхности ø
.
Таблица
3.9 - Расчёт припусков и предельных размеров по технологическим переходам на
обработку поверхности ø15-0,011
|
Технологические переходы обработки поверхности ø Элементы припуска, мкмРасчётный припуск 2Zmin, мкмРасчётный размер, dр ммДопуск, мкм δПредельный размер,
ммПредельный припуск, мкм
|
|
|
|
|
|
|
|
Rz
|
T
|
ρ
|
|
|
|
dmin
|
dmax
|
2*Zmin
|
2*Zmax
|
|
Заготовка
|
150
|
250
|
472
|
1744
|
17,3
|
1400
|
17,3
|
18,7
|
|
|
|
Черновое точение
|
50
|
50
|
28,3
|
256,6
|
15,5
|
400
|
15,5
|
15,9
|
1800
|
2800
|
|
Чистовое точение
|
30
|
30
|
23,6
|
167,2
|
15,3
|
200
|
15,3
|
15,5
|
200
|
400
|
|
Шлифование
|
10
|
20
|
9,4
|
78,8
|
15,1
|
30
|
15,1
|
15,13
|
200
|
370
|
На основе расчёта выбираем ø19 по ГОСТ 6636-69.
3.11 Выбор режимов резания
Выбор режимов резания зависит от обрабатываемого материала, его
структурного состояния, от материала режущей части инструмента, от
шероховатости и конфигурации обрабатываемой поверхности, от требуемой
производительности операций, от режима замены и перехода режущего инструмента
[10].
Скорость резания при обтачивании определяется по формуле 3.12:
(3.12)
где Сv, Kv - коэффициенты, зависящие от вида обработки и от
обрабатываемого материала;
Т - период стойкости инструмента (среднее значение принимаем равным 40
мин);
t -
глубина резания;
S -
подача.
Рассчитаем режимы резания для токарной операции с ЧПУ.
При наружном продольном точении проходными резцами, с материалом режущей
части Т15К6 по справочным таблицам назначаем:
Cv =
227; x = 0,15; y = 0,35; m =
0,2; Kv = 0,56.
Тогда
Частота
вращения шпинделя станка определим по формуле 3.13:
(3.13)
(назначаем
n = 800 мин-1).
С
учетом реальных частот вращения шпинделя станка находим:
Режимы резания по каждой операции при обработке детали представлены в
таблица 3.10:
Таблица 3.10 - Режимы резания
Режимы резания
|
|
V, м/мин (м/с)
|
n, мин-1
|
S, мм/об (мм/зуб)
|
t, мм
|
|
Фрезерно-центровальная: - фрезеровать 2 торца ø19 и
|
81,64
|
497
|
0,2
|
2
|
|
Токарная: - центровать эксцентрик - точить эксцентрик ø35 - точить канавку шириной 3мм -
точить фаску 2×45°
|
4 80,3 92,63 106,76
|
800 630 1000 1000
|
0,05 0,4 0,4 0,075
|
2 3 0,25 1
|
|
Токарная с ЧПУ: - точить наружный контур - точить канавки
шириной 3мм - точить фаски 1×45°
|
85,41 96,16 84,58
|
800 1250 1250
|
0,2 0,2 0,075
|
2,5 0,25 1
|
|
Шпоночно-фрезерная: - фрезеровать шпоночный паз
|
8,65
|
1250
|
0,2
|
0,3
|
|
Круглошлифовальная: - шлифовать ø15-0,011 - шлифовать ø350,002
|
35 35
|
3300 3300
|
0,04 0,04
|
0,13 0,1
|
|
Круглошлифовальная: - шлифовать эксцентрик ø350,002
|
35
|
3300
|
0,04
|
0,13
|
3.12 Техническое нормирование
операций
Операция 010 заключается в обработке вала эксцентрикового: - центровать
эксцентрик; - точить эксцентрик ø35; - точить канавку шириной 3мм; -
точить фаску 2×45° . Обработка ведётся на токарно-винторезном станке 16К20.
Нормирование данной операции заключается в определении нормы
штучно-калькуляционного времени [6]:
(3.14)
где Тп-з - подготовительно-заготовительное время,
n -
количество деталей в партии, шт.;
То - основное время, мин;
Тв - вспомогательное время, мин;
Тоб - время на обслуживание рабочего места, мин;
Тот - время перерывов на отдых и личные надобности, мин.
Основное время определяется по формуле 3.15:
(3.15)
где
Lр - расчетная длина обработки, мм;
i - число переходов.
(3.16)
где
Lо - длина поверхности, обтачиваемая резцом, мм;
lвр - величина врезания резца,
мм; lвр = 0;
lп - величина пробега резца, мм; lп = 0;
lм.п - медленный подвод резца,
мм; lм.п = 2 мм.
Рассчитаем
время на обработку детали:
Вспомогательное время состоит из времени на холостые хода, времени на
закрепление заготовки, подвод инструмента, разжим детали, измерение детали.
Время на холостые хода определим по формуле 3.17:
(3.17)
где lхх - длина холостого хода, мм;
Vхх
-скорость холостого хода, м/мин;
Vхх.прод.
= 4800 мм/мин = 4,8 м/мин;
Vхх.попер.
= 2400 мм/мин;
l1 = 2
мм; l2 = 16 мм; l3 = 32 мм.
(3.18)
tуст = 0,06 мин; tизм = 0
мин,
Для
серийного производства:
(3.19)
Время
на обслуживание:
(3.20)
где
- время организационного обслуживания, мин.
(3.21)
Время
на техническое обслуживание:
(3.22)
Время
на отдых определим по формуле 3.23:
(3.23)
Подготовительно-заключительное
время
мин.
Штучно-калькуляционное
время:
На остальные операции нормы времени сведены в таблица 3.12:
Таблица 3.12 - Штучно - калькуляционное время операций
|
№
|
Операция
|
Тшт-к., мин
|
|
005
|
Фрезерно-центровальная
|
0,491
|
|
010
|
Токарная
|
0,398
|
|
015
|
Токарная с ЧПУ
|
1,12
|
|
020
|
Шпоночно-фрезерная
|
0,165
|
|
030
|
Круглошлифовальная
|
1,2
|
|
035
|
Круглошлифовальная
|
1,2
|
3.13 Разработка управляющей программы для станка
с ЧПУ
В маршруте обработки детали предусмотрено операция, выполняемая на станке
с ЧПУ. Операция является токарной. Токарная обработка выполняется на станке
модели 16К20Ф3С5 с системой ЧПУ Н22 - 1М.
Коды, использованные для составления программы [11]:
% - начало программы;
NØØØ - номер кадра;
G27-подготовительная
функция, использование абсолютной системы координат;
Т101 - вывод первого инструмента;
S046 -
установление скорости вращения шпинделя в 800 об/мин;
М104 - вспомогательная функция, включение шпинделя;
G58 -
подготовительная функция, смещение нуля;
F70000
- быстрые перемещения;
X±ØØØØØØ, Z±ØØØØØØ - перемещение вдоль осей координат;
G26 -
подготовительная функция, обнуление погрешности;
G01 -
подготовительная функция, линейная интерполяция;
L31 -
коррекция по трём направлениям первого инструмента;
G40 -
подготовительная функция, отмена коррекции;
F10060
- подача величиной 60 мм/мин;
G25 -
подготовительная функция, возврат в абсолютный ноль;
М105 - вспомогательная функция, остановка шпинделя;
М002 - вспомогательная функция, конец программы.
Управляющая программа для операции: 015 Токарная с ЧПУ
%G27 S047 M104 T101G58 Z+000000 F70000X+000000G26G01 F10160
L31X-46500 F70000Z-30000Z-26000 F10160X-05500Z-70000X+11000X+30000 F10600G40
F10160 L31T102G26G01 F10250 L32X-30000 F70000Z-56000X-16250
F10250X+16250Z-70000X-10750 F10250X+40750 F10600G40 F10250 L32S046 T103G26G01
F10094 L33X-46500 F70000Z-30000X-01000 F10094X+06500Z-30000X-01000X+42000
F10600G40 F10094 L33G25 X+999999 F70000037 M105
N038 G25 Z+999999 F70000
N039 M002
4. ОРГАНИЗАЦИОННО-ЭКОНОМИЧЕСКАЯ ЧАСТЬ
.1 Оценка затрат на создание стенда
.1.1 Затраты на приобретение оборудования
Затраты на приобретение оборудования для экспериментального стенда
представлены в таблице 4.1:
Таблица 4.1 - Затраты на приобретение оборудования для экспериментального
стенда
|
№
|
Наименование
|
Количество
|
Стоимость, руб.
|
|
1
|
Насосная установка С400
|
1
|
115000
|
|
2
|
Насос с принудительным клапанным распределением
|
1
|
67850
|
|
3
|
Электродвигатель АОЛ2-92-4
|
1
|
121000
|
|
4
|
Клапан обратный 4121.20.90-1
|
5
|
11800
|
|
5
|
Клапан предохранительный 510.32
|
2
|
6520
|
|
6
|
Клапан предохранительный МКПВ 10/3
|
2
|
9800
|
|
7
|
Фильтр напорный 2ФГМ32-25К
|
1
|
5298
|
|
8
|
Фильтр сливной ФММ25
|
1
|
4930
|
|
9
|
Гидромотор
|
1
|
80000
|
|
10
|
Насос НАД-Ф 63/60
|
1
|
44350
|
|
11
|
Нагрузочное устройство
|
1
|
40210
|
|
12
|
Реверсивный гидрораспределитель ВЕХ16.64.В220
|
1
|
11550
|
|
13
|
Дроссель МПГ55-25М
|
1
|
10250
|
|
14
|
Труба холоднокатаная 18 1 ГОСТ 8734 - 750,2т.18700
|
|
|
|
15
|
Труба холоднокатаная 42 6 ГОСТ 8734 - 750,2т.31100
|
|
|
|
16
|
Труба холоднокатаная 48 9 ГОСТ 8734 - 750,2т.21150
|
|
|
|
17
|
Труба холоднокатаная 42 6 ГОСТ 8734 - 750,2т.17800
|
|
|
|
18
|
Труба холоднокатаная 21 1 ГОСТ 8734 - 750,2т.16390
|
|
|
|
19
|
Тройник проходной 2-18-К1/2˝
|
2
|
1300
|
|
20
|
Тройник проходной 2-48-К1˝
|
5
|
4000
|
|
21
|
Тройник проходной 2-42-К11/4˝
|
2
|
12 00
|
|
22
|
Крестовина 2-48-К1˝
|
1
|
800
|
|
23
|
Болт М10-40
|
6
|
250
|
|
24
|
Шайба 10
|
6
|
25
|
|
25
|
Гайка М10
|
6
|
80
|
|
26
|
Манометр
|
2
|
21000
|
|
27
|
Тахометр с выносным оптическим датчиком
|
1
|
9700
|
|
28
|
Расходомер ЭБ-1
|
2
|
43500
|
|
29
|
Прибор АЦП
|
1
|
15200
|
|
30
|
Компьютер
|
1
|
15000
|
|
31
|
Принтер
|
1
|
3000
|
4.1.2 Затраты на услуги по монтажу стенда
Для монтажа стенда необходимо соединить приобретенное оборудование при
помощи рукавов - труб. Для этого необходимо произвести их гибку. Стоимость 1
гибки составляет 50 руб. Итого затраты на гибку рассчитаем по формуле 4.1:
(4.1)
где
n-количество гибок;
Cгт- стоимость
одной гибки.
Для
монтажа насосной установки заключим контракт с фирмой «СЕВЕРГИДРАВЛИКА» на
сумму Зк=50000 руб.
Тогда
затраты на услуги по монтажу стенда рассчитаем по формуле 4.2:
(4.2)
Стоимость
стенда рассчитаем по формуле 4.3:
(4.3)
4.2 Анализ структуры затрат на проведение
исследования
.2.1 Материальные затраты
1. Вспомогательные материалы
В качестве рабочей жидкости выберем минеральное масло ИГП-38.
Его применяют в основном для смазывания современного отечественного и
импортного оборудования в различных отраслях народного хозяйства, для
эксплуатации которого необходимы масла с улучшенными эксплуатационными
свойствами. Масло ИГП-38 служит рабочей жидкостью в гидравлических системах
станков, автоматических линий, прессов. Используют для смазывания
высокоскоростных коробок передач, вариаторов, электромагнитных и зубчатых муфт,
подшипниковых узлов, направляющих скольжения и качения и в других узлах и
механизмах, где требуются масла с улучшенными антиокислительными и
противоизносными свойствами.
Цена на 10 мая 2016г. за 180кг составляет 9 630 руб. Для работы
экспериментальной стенда требуется 400кг минерального масла ИГП-38, исходя из
этого, следует приобрести 3 бочки. Затраты рассчитаем по формуле 4.4:
(4.4)
где
n-количество приобретаемых бочек минерального масла;
Смм-
стоимость бочки минерального масла.
.
Затраты на электроэнергию за одно испытание.
Затраты на электроэнергию рассчитываются по формуле 4.5:
Зээ = P · tм · Сээ, руб. (4.5)
где P - суммарная мощность всех устройств,
кВт;
tм -
машинное время, ч.;
Сээ - тарифная ставка, Сээ = 5,10 руб/кВт · ч.
Исследования на экспериментальном стенде проводились 5 дней по 6 часов в
месяц:
= 111 ·
30 · 5,10 = 16983,руб.
Затраты на освещение цеха.
Так, как испытания проводятся 5 дней по 6 часов в месяц (30 часов), Руст
= 0,65кВт (10 ламп (ЛБХ-65) P=65
Вт), то затраты составят:
Коммунальные
услуги (отопление помещения)
Мощность
установки отопления помещения площадью 60 м2, Руст = 10 кВт, время работы t =
30 ч, тариф
.:
ЗЭЭ3=5,10∙10∙30=1530, руб.
Суммарные затраты на электроэнергию определяются формулой 4.6:

(4.6)
Тогда:
3. Затраты, связанные с содержанием и эксплуатацией основных средств за
одно испытание.
Затраты на содержание и эксплуатацию основных средств равны
3-5 % от величины материальных затрат и находятся по формуле 4.7 [12]:
(4.7)
Сумма
материальных затрат на проведение исследования определяется по формуле 4.8:
(4.8)
4.2.2 Оплата труда
Для
преподавателей, аспирантов, лаборантов часто принимается повременная оплата
труда - заработная плата рассчитывается исходя из установленной тарифной,
ставки или оклада за фактически отработанное время.
Все исследования статических и динамических взаимодействий проводились
одним сотрудником. Заработная плата работника составляет 200 руб./ч. Время
работы 5 дней по 6 часов. Затраты на оплату труда за одно испытание:
Зот = 200 · 5 · 6 = 6000 руб.
4.2.3 Затраты на амортизацию
Амортизация - денежный эквивалент эксплуатационного износа материальных и
нематериальных активов.
Инструментом
возмещения износа основных средств являются амортизационные отчисления
<#"897787.files/image169.gif"> (4.9)
где
- стоимость объекта, руб.;
- норма
амортизации.
Значение
определяется по формуле 4.10 :
(4.10)
где
- срок полезного использования.
Амортизационные отчисления за период использования
аппарата рассчитаем по формуле 4.11:
(4.11)
где Тэкс - время эксплуатации при одном испытании ,в
минутах;
К - число дней эксплуатации в году.
Расчет амортизационных отчислений для эксперементального стенда:
С = 807603 руб. ; Т = 15 лет;
;
;
4.2.4 Прочие затраты
1. Затраты на страховые взносы.
Затраты на страховые взносы представлены в таблице 4.2:
Таблица 4.2 - Затраты на строховые взносы
|
Название налога
|
Размеры налога от фонда Оплаты Труда
|
Сумма налога
|
|
Взносы в Пенсионный Фонд России
|
22%
|
1320 руб.
|
|
Взносы в Фонд Социального страхования
|
2,9%
|
174 руб.
|
|
Взносы в Федеральный Фонд обязательного медицинского
страхования
|
5,1%
|
306 руб.
|
|
Всего ЗН
|
30%
|
1800 руб.
|
. Фиксированный налог на частную движимую и недвижимую собственность (на
сооружение, оборудование):
· на движимое имущество (оборудование) 2,2%;
· на недвижимое имущество (сооружения) 2,2%.
Затраты на движимое имущество, на одно испытание определяются по формуле
4.12:
где
Со - суммарная стоимость движимого имущества;
R - налоговая
ставка, R = 0,022;
Т
- годовой фонд рабочего времени, 360 часов;
Tо - время
необходимое для проведения 1 испытания, 30 часа (5 дней).
Затраты на движимое имущество составят:
. Затраты холодной воды для лаборатории высших и средних специальных
учебных заведений составляют 224 л/сутки.
Затраты воды на одно испытание рассчитаем по формуле 4.13:
(4.13)
где
Звс - затраты воды для лаборатории в сутки;
n- количество
дней за которое проходит 1 испытание, n=5.
МУП
ЖКХ «Вологдагорводоканал» установил для прочих потребителей с 1 сентября 2012
года тариф на холодную воду 16,14руб./м3 . Исходя из этого затраты на одно
испытание определим по формуле 4.14:
(4.14)
где
Схол.вод. - стоимость холодной воды за 1м3.
Прочие
затраты:
4.2.5 Общие затраты на испытание
Общие затраты на проведение одного испытания рассчитаем по формуле 4.15:
(4.15)
Получим:
Структура
затрат на создание экспериментального испытательного стенда представлена в
таблице 4.3:
Таблица
4.3 - Структура затрат на испытание
|
Виды затрат
|
Затраты на одно испытание, руб./испытание
|
Структура затрат, %
|
|
Материальные затраты
|
Вспомогательные материалы
|
28 890
|
49%
|
83%
|
|
Затраты на электроэнергию
|
18612,45
|
31%
|
|
|
На ремонт и обслуживание оборудования
|
1900
|
3%
|
|
|
Затраты на оплату труда
|
6000
|
10%
|
|
Затраты на амортизацию
|
792,16
|
1%
|
|
Прочие затраты
|
3298,7
|
6%
|
|
Общие затраты
|
59493,31
|
100%
|
На рисунке 4.1 приведена структура затрат на проведение испытания в виде
круговой диаграммы:
Рисунок
4.1 - Структура затрат на проведение одного испытания
4.3 Оценка экономической целесообразности
разработки
. По договору заключенному между студентами очной, заочной формы обучения
и «ВоГУ», университет будет получать денежные средства за предоставление услуг
по образованию.
Рассчитаем прибыль университета по формуле 4.16:
(4.16)
где
П - прибыль;
В
- выручка;
З - затраты.
Рассчитаем выручку университета по дисциплине гидравлика для очной формы
обучения.
В учебном плане по очной форме обучения на 2016-2017 год предусмотрен ряд
дисциплин для групп МС-41; МАХ-21,22,23; МД-21и БИ-21. В них входят предметы по
которым студенты будут работать на эксперементальном стенде, снимать показания
для проведения лабораторных работ. Данные предметы, количество студентов,
учебная нагрузка и стоимость обучения внесены в таблицу 4.4:
Таблица 4.4 - Доля выручки университета на окупаемость экспериментального
стенда
|
Группа
|
Количество студентов, чел.
|
Дисциплина
|
Количество часов по учебному плану
|
Количество часов на дисциплину
|
% от количества часов по учебному плану
|
Стоимость обучения одного студента, руб.
|
Стоимость обучения всего, руб.
|
Доля выручки университета по данным дисциплинам, руб.
|
|
1
|
2
|
3
|
4
|
5
|
6=5*100/4
|
7
|
8=7*2
|
9=8*6/100
|
|
МС-41
|
28
|
Гидропривод и гидропневмоавтоматика станочного оборудования
|
1240
|
137
|
11,04
|
86600
|
2424800
|
267697,92
|
|
МАХ-21,22,23
|
73
|
Гидропривод и гидропневмо - автоматика
|
2780
|
324
|
11,65
|
81300
|
5934900
|
691415,85
|
|
МД-21
|
25
|
Гидравлика
|
1150
|
112
|
9,74
|
84100
|
2102500
|
204783,5
|
|
БИ-21
|
27
|
Гидравлика
|
980
|
70
|
7,14
|
80200
|
2165400
|
154609,56
|
|
Всего
|
153
|
|
6150
|
643
|
39,57
|
332200
|
12627600
|
1318506,83
|
Вочн.=1318506,83руб/год.
Рассчитаем выручку университета по дисциплине гидравлика для заочной
формы обучения.
В учебном плане по очной форме обучения на 2016-2017 год предусмотрен ряд
дисциплин для групп ЗДМТ-41; ЗДМАХ-21; ЗТМ-41 и УТМ-21,22. В них входят
предметы по которым студенты будут работать на экспериментальном стенде,
снимать показания для проведения лабораторных работ. Данные предметы,
количество студентов, учебная нагрузка и стоимость обучения внесены в таблицу
4.5:
Таблица 4.5 - Доля выручки университета на окупаемость экспериментального
стенда
|
Группа
|
Количество студентов, чел.
|
Дисциплина
|
Количество часов по учебному плану
|
Количество часов на дисциплину
|
% от количества часов по учебному плану
|
Стоимость обучения одного студента, руб.
|
Стоимость обучения всего, руб.
|
Доля выручки университета по данным дисциплинам, руб.
|
|
1
|
2
|
3
|
4
|
5
|
6=5*100/4
|
7
|
8=7*2
|
9=8*6/100
|
|
ЗДМТ-41
|
25
|
Гидропривод и гидропневмо - автоматика станочного
оборудования
|
401
|
59,3
|
14,7
|
40830
|
1020750
|
150050,25
|
|
ЗДМАХ-21
|
29
|
Гидравлика и гидропневмопривод, гидравлические и
пневматические системы транспортных и транспортно-технологических машин и
оборудования.
|
418
|
26
|
6,22
|
37830
|
1097070
|
68237,75
|
|
ЗТМ-41
|
30
|
Гидропривод и ГПА станочного оборудования
|
268,10
|
30,7
|
11,45
|
41200
|
1236000
|
141522
|
|
УТМ-21,22
|
50
|
Гидропривод и гидропневмоавтоматика
|
1322
|
123
|
9,3
|
41200
|
2060000
|
191580
|
|
Всего
|
134
|
|
2409,1
|
239
|
41,67
|
161060
|
5413820
|
551390
|
Взао.=551390руб/год.
Итоговая выручка составит:
Рассчитаем
затраты университета на проведение всех исследований по формуле 4.17:
(4.17)
где
Зисп - затраты университета на производство одного испытания;
Nисп -
кол-во испытаний в году.
Прибыль
составит:
Государству
поступает 20% с прибыли .
Рассчитаем
чистую прибыль по формуле 4.18:
(4.18)
Доход университета рассчитаем по формуле 4.19:
(4.19)
Определив все доходы, которые мы получим от эксплуатации стенда, и
затраты на ее создание определим срок окупаемости по формуле 4.20:
(4.20)
Т.е.
за 1 год мы полностью вернем сумму , затраченную на реализацию нашего проекта
[13].
5. БЕЗОПАСТНОСТЬ И ЭКОЛОГИЧНОСТЬ ПРОЕКТА
.1 Анализ опасных и вредных производственных
факторов при эксплуалации экспериментального стенда
Основными опасными и вредными производственными факторами при работе на
насосных установках:
· движущие элементы насосов, гидромоторов;
· электрический ток;
· шум приводных, передаточных и рабочих механизмов агрегатов;
· вибрация;
· вредные вещества - смазывающие масла и продукты горения;
· перенапряжение зрения и монотонность
труда;
· отсутствие или недостаток
естественного света;
· недостаточная освещенность рабочей
зоны;
· повышенная яркость света;
· повышенная влажность воздуха.
Подвижные части лабораторного оборудования (насосов,
гидромотора, электродвигателей и т.д.), а так же разлетающиеся осколки от
рабочих частей при возможном их разрушении, могут вызвать такие травмы как
ушибы, переломы, вывихи и другие травмы, приводящие к снижению или утрате
работоспособности.
Острые кромки, заусеницы, шероховатости на поверхности
насосной установки могут стать причиной царапин, ссадин и порезов, которые
могут стать причиной заражений, вызвав нетрудоспособность работников. Основными
причинами травматизма, в первом и во втором случаях, являются несоблюдение
требований техники безопасности; ошибочные действия при наладке, ремонте и
регулировке оборудования, или во время его работы и нарушении условий
эксплуатации оборудования [14].
Во время работы, когда оборудование находится под напряжением, а человек
располагается вблизи от её токоведущих частей, для него существует опасность
поражения электрическим током. Поражение электрическим током часто происходит
при замыкании или случайном прикосновении, если отсутствует заземление, а также
при неисправности электрического оборудования. Электрический ток проходя через организм
человека оказывает термическое, электролитическое и биологическое воздействие.
Допустимым считается ток, при котором человек может самостоятельно
освободиться от электрической цепи. Его величина зависит от скорости
прохождения тока через тело человека: при длительности действия более 10сек. -
2мА, при 10сек. И менее-6 мА. Ток при котором пострадавший не может
самостоятельно освободиться от токоведущих частей, называется неотпускающим.
Шум создает значительную нагрузку на нервную систему человека (даже когда
он невелик), оказывая на него психологическое воздействие. Его источником
являются движущиеся части насосного стенда. Шум с уровнем звукового давления до
30…35 дБ привычен для человека и не беспокоит его. Повышение этого уровня до
40…70 дБ в условиях среды обитания создает значительную нагрузку на нервную
систему, вызывая ухудшение самочувствия и при длительном действии может быть
причиной неврозов. Воздействие шума уровнем свыше 75 дБ может привести к потери
слуха. При действии шума высоких уровней (более 140 дБ) возможен разрыв
барабанных перепонок, контузия , а при еще более высоких ( более 160 дБ) и
смерть.
У работающих в шумных помещениях через 10-12 лет развивается гипертония,
а у работающих при импульсном шуме признаки гипертонии появляются уже через 2-3
года.
Вибрация относиться к факторам, обладающая высокой биологической
активностью. При повышении частот колебаний более 0,7 Гц возможны резонансные
колебания в органах человека. Особое значение резонанс приобретает по отношению
к органу зрения. Расстройство зрительных восприятий проявляется в частотном
диапазоне между 60 и 90 Гц, что соответствует резонансу глазных яблок. Для
органов, расположенных в грудной клетке и в брюшной полости, резонансными
являются частоты 3…3,5 Гц. Для всего тела в положении сидя резонанс наступает
при частотах 4…6 Гц.
Присутствие вредных веществ может вызывать различные раздражения и
болезни кожных покровов, болезни органов дыхания [15].
.2 Меры по обеспечению безопасных и здоровых
условий труда при эксплуатации экспериментального стенда
Лаборатория предназначена для испытания экспериментального
гидромотора с клапанной системой распределения жидкости. Площадь лаборатории
составляет 35м2, объем 87,5м3. В данной лаборатории располагается стенд для
испытания гидромотора, 2 стола, на одном из которых установлены
аналого-цифровой преобразователь, ЭВМ и принтер, другой предназначен для
документации и занесения результатов испытания.
Исследования гидромотора будут проводиться в
исследовательской лаборатории на рабочем месте. Рабочее место оснащено насосной
установкой С500; столом; решеткой деревянной под ноги; компьютером;
аналого-цифровой преобразователем; принтером; набор проводов.
Обслуживание рабочего места обязанность лаборанта. Он
производит осмотр оборудования и отвечает за его исправное состояние,
подготавливает установку к работе. Работы по данной научно исследовательской
работе проводятся по заявке руководителя проведения работ.
Рабочее место освещается по СНиП 23-05-95. Метеорологические
условия по ГОСТ 12.1.005. Классификация работы легкая физическая.
Для защиты от поражения электрическим током предусмотрено
заземление станка по ГОСТ 12.1.030-81 и имеющейся деревянной изолирующей
решетки под ноги.
Все приводные и вращающиеся части стенда закрыты защитными кожухами или
ограждены предохранительными устройствами.
Шумовые характеристики не превышают значений, установленных в
соответствии с требованиями ГОСТ 12.1.003-83 (допустимое значение не более
90дБА).
Так как стенд оснащен высокооборотным гидромотором и несколькими моторами
и насосами, то для гашения вибраций мы установим насосную установку на
фундамент. Массу фундамента подберем таким образом, чтобы амплитуда колебаний
подошвы фундамента не превышала 0,1-0,2мм. Таким способом мы добьемся того, что
вибрационные характеристики не превысят значений, установленных в соответствии
с требованиями ГОСТ 12.1.012-90.
Также нами разработаны следующие меры:
· выступающие части гидравлического привода и его элементов не имеют острых
углов, кромки наружных граней скруглены и притуплены;
· органы управления расположены в безопасном месте удобном для
обслуживания, снабжены фиксаторами, исключающие возможность случайного или
самопроизвольного включения управления под действием вибрации и имеют четкие
поясняющие надписи;
· вентили и задвижки снабжены указателями и надписями :
«открыто» и «закрыто»;
· применяется система сигнальных цветов и знаков безопасности;
· пусковая кнопка на электрическом пульте управления черного
цвета и имеет надпись «пуск»;
· аварийная кнопка с надписью «стоп» красного цвета,
увеличенного размера, грибовидной формы и выступает над панелью пульта
управления на 5мм;
· на пульте управления имеется маркировка, указывающая на
включенное и выключенное состояние нашего стенда;
· для защиты от перегрузок в линии нагнетания стенда установлен
предохранительный клапан;
· измерительные приборы расположены в местах удобных для
обозрения, и защищены от повреждений и загрязнений;
· для осмотра и контроля состояния трубопроводов и их
соединений к ним обеспечен свободный доступ;
· гидравлический привод имеет крепления, соответствующие
усилиям, возникающих при работе на максимальных режимах и имеет
виброизолирующие опоры;
· конструкция нашего привода исключает разбрызгивание жидкости;
· конструкция емкости для рабочей жидкости обеспечивает
безопасность и удобство ее очистки и контроля состояния;
· все электрооборудование, установленное на гидравлическом
приводе изолировано от его корпуса, и имеет устройства для самостоятельного
заземления;
· в электросхеме гидропривода предусмотрена нулевая защита,
исключающая самопроизвольное включение приводного электродвигателя и другого
электрооборудования при появлении внезапно-исчезнувшего напряжения;
Лаборантов обеспечим спецодеждой (костюмами, халатами, рукавицами,
сапогами) и шумозащищающими наушниками ВЦНИИОТ-2М, средствами личной гигиены:
мылом, защитными кремами и т.д.
Ответственность за пожарную безопасность несет руководитель лаборатории.
Режим труда и отдыха так же очень важен для проведения данного исследования.
Рабочее время в день составляет 6 часов по 5 дней в месяц [16].
5.3 Расчет вентиляций в лаборатории
Вентиляции помещений предназначены для уменьшения запыленности,
задымленности и для очистки воздуха от вредных выделений, а так же для
повышения сохранности оборудования. Она служит одним из главных средств
оздоровления труда, повышения производительности и предотвращения опасности
профессиональных заболеваний [17].
Высшие учебные заведения оборудуются приточно-вытяжными вентиляциями.
В помещения лабораторий с выделяющимися вредностями приток должен
составлять 90% от вытяжки с учетом коэффициента одновременности действия
местных отсосов, но не менее 70% общего количества воздуха, удаляемого из
помещения. Остальная часть подается в коридор или смежные помещения, имеющие
двери в лабораторию.
Согласно (СНиП II-Л.
6-67) лаборатория размещена в цокольном этаже, так как лабораторный стенд
требует установку на грунте. Площадь учебно-лабораторнго помещения по кафедре
гидравлики составляет 108 м2,высота потолка 3 метра и оборудовано на 25 мест.
Необходимый воздухообмен определяется по следующим формулам:
при газовыделениях по формуле 5.1:
, м3/ч (5.1)
при влаговыделениях по формуле 5.2:
, м3/ч (5.2)
при
тепловыделениях по формуле 5.3:
, м3/ч. (5.3)
где L-необходимый воздухообмен, м3/ч;
G-газовыделение
в помещении ,л/ч;
bB-предельно
допустимое содержание газа в удаляемом воздухе, л/м3;
bH-содержание
газа в приточном воздухе, л/м3;
D-влаговыделения
в помещении, г/ч;
dB и dH-влагосодержание удаляемого и
приточного воздуха, г/кг;
γ-плотность воздуха, кг/м3;
Q-выделение
в помещении явного тепла, ккал/ч;
С-теплоемкость воздуха, равная 0,24 ккал/кг ∙0С;
tУ и tН-температура удаляемого и приточного
воздуха, 0С;
Необходимый воздухообмен по СО2 определяется по формуле 5.1. Выделение
СО2 для 1чел. в спокойном состоянии по таблице 5.3 равно 23 л/ч. Содержание СО2
во внутреннем и наружном воздухе принимаем по нормам bB=1 л/м3; bH=0,5
л/м3.
Таблица 5.3-Выделение тепла, влаги и СО2 одним человеком
|
Условия выделения вредностей
|
Выделение СО2 л/ч
|
Температура окружающего воздуха, 0С
|
|
|
10
|
15
|
|
|
QЯ
|
Q
|
G
|
QЯ
|
Q
|
G
|
|
Работа физическая тяжолая
|
45
|
170
|
255
|
135
|
140
|
255
|
185
|
|
То же средняя легкая
|
35 25
|
140 125
|
180 143
|
70 30
|
115 105
|
180 125
|
110 33
|
|
Рабочая умственная (учреждения, вузы и пр.)
|
23
|
120
|
138
|
30
|
100
|
120
|
33
|
|
Покой (театры, клубы и пр.) Дети до 12 лет
|
23 12
|
120 60
|
138 70
|
30 15
|
100 50
|
120 60
|
33 18
|
Нормы допустимых концентраций СО2 в воздухе, л/м3
В местах постоянного пребывания людей (жилые комнаты)…….1
В детских комнатах и больницах………………………………0,7
В местах периодического пребывания людей (учреждения) ….1,25
То же, кратновременного пребывания………………………...2,0
В наружном воздухе:
населенная местность (село)………………………… …….0,33
малые города………………………………………………….0,4
большие города……………………………………………….0,5
Необходимый воздухообмен по СО2:
Необходимый
воздухообмен по влаговыделениям определяется по формуле 5.2. Влаговыделение 1
чел. в спокойном состоянии D=40 г/ч, по таблице 5.3 плотность воздуха при t=200
γ=1,2 кг/м3; вдагосодержание внутреннего удаляемого
воздуха dB=8,9 г/кг при В=745 мм рт. ст. и φ=60%, находим по I - d-диаграмме.
Аналогично находим влагосодержание наружного воздуха dH=6,3 г/кг при tH=100
и φ=80%.
Диаграмма
построение процессов обработки воздуха
Необходимый
воздухообмен по тепловыделению определяем по формуле 3. Явное тепло QЯ=80
ккал/ч находим по таблице 5.3.
При
tH=100 значит ∆t=tУ - tH=20
- 10=10. Такким образом LQ=27,77 м3/ч.
При
летних температурах ∆t=30и LQ=89 м3/ч.
На
основании этих расчетов следует, что необходимый воздухообмен на 1 чел., для
условий Вологды должен составлять (м3/ч):
Зимой
и в переходный период:
в
учреждениях (временного пребывания)…………… ………30,6
Летом
при ∆t=30……………………………………….……89
Для
определения размеров прямоугольных каналов воспользуемся номограммой для
определения расходов воздуха и размеров прямоугольных каналов.
Номограмма
для определения расхода воздуха и размеров прямоугольных каналов смотреть в
приложении 4.
Согласно
монограмме размер прямоугольных каналов представлен на рисунке 5.1:
Рисунок
5.1 - Размер прямоугольных каналов
В
данной системе приточно-вытяжной вентиляции целесообразно применить
центробежный электровентилятор типа Ц4-70№5[19]
Технические
характеристики центробежного электровентилятор типа Ц4-70№5:
Диаметр
рабочего колеса…………………………………..……..500
Скорость
вращения рабочего колеса в об/мин……………….....725
Производительность
при тех же скоростях в тыс. м3/ч…….1,85 - 3,9
,1
- 6,5
,8
- 8
Давление
при тех же скоростях в кгс/м2………………….....21 - 14
-
44
-
65
Потребляем
ая мощьность при тех же скоростях в кВт............….0,2
,15
,0
Полный
наибольший КПД……………………………..….0,805
5.4 Меры по охране окружающей среды в лаборатории
Загрязнения, поступающие в окружающую среду, могут быть естественного и
антропогенного происхождения. К естественным источникам загрязнения природной
среды относятся пыльные бури, вулканические извержения, космическая пыль,
лесные пожары и др.
К антропогенным источникам загрязнения окружающей среды относятся
промышленные пыли, выделяемые в значительном количестве многими
производственными процессами. Промышленная пыль также оказывает вредное
воздействие на организм человека.
Лаборатории загрязняют почву различными отходами. Отходы лабораторий
необходимо собирать для повторной переработки, отходы, для которых не
разработана технология переработки, хранятся в отвалах. Наряду с этим
окружающая среда подвергается возрастающему воздействию неблагоприятных
факторов физической природы: шума, вибраций, теплового и радиоактивного загрязнений,
электромагнитного и других видов излучений.
К пассивным методам защиты относят устройства и системы защиты окружающей
среды, которые применяют для очистки вентиляционных и технологических выбросов
от вредных примесей; рассеяния их в атмосфере; очистки сточных вод; глушение
шума уменьшением уровня инфразвука, ультразвука и вибраций на пути их
распространения; экранирования источников энергетического загрязнения
окружающей среды.
Основным загрязняющим фактором является повышенная запыленность воздушной
среды. Для защиты воздушной среды на устройствах вентиляции применяются пылевые
фильтры. Для проверки качества работы системы вентиляции ежемесячно проводятся
контрольные замеры концентрации пыли в помещении. При повышении предельно
допустимой концентрации принимаются меры для очистки вентиляционных систем и
устранения неисправностей.
Применительно к лабораториям университета наиболее значимым
представляется газо- и пылеулавливание вентиляционных выбросов, а также
проведение мероприятий по снижению доли неорганизованных выбросов.
Очистку и обезвреживание газовых и пылевых составляющих выбросов
осуществляют методами, выбор которых определяется составом, концентрацией
вредных веществ, типом лаборатории, условиями выброса.
Для борьбы с запыленностью и вредными газами в лаборатории действует
естественная вентиляция. Контроль за эксплуатацией вентиляционных систем
проводиться в соответствии с требованиями “Инструкции по
санитарно-гигиеническому контролю систем вентиляции”.
Необходимо организовать мероприятия по сбору СОЖ в специальные емкости.
Водную и масляную фазу можно использовать в качестве компонентов для
приготовления эмульсий. Масляная фаза эмульсий может поступать на регенерацию
или сжигается. Концентрация нефтепродуктов в сточных водах при сбросе их в канализацию
должна соответствовать требованиям СНиП II-32-88. Водную фазу СОЖ очищают до ПДК или разбавляют до
допустимого содержания нефтепродуктов и сливают в канализацию.
Оборудование имеет защитные устройства (кожухи, укрытия, экраны и др.),
предотвращающие разбрызгивание СОЖ и загрязнение рабочей зоны.
5.5 Меры пожарной безопасности в лаборатории
Каждая лаборатория (помещение) должна быть обеспечена
исправными и пригодными к применению средствами пожаротушения;
Огнетушителями
(из расчета 1 огнетушитель <http://pandia.ru/text/category/ognetushiteli/>
на 50 м, но не менее 1 огнетушителя на помещение). В помещениях, где
эксплуатируются электроустановки, наличие порошкового или углекислотного
огнетушителя обязательно.
· Огнетушители на стенах размещаются на
высоте 1,5 м от уровня пола и не менее 1,2 м от края двери при ее закрытии.
· При напольной установке огнетушителей
конструкция и внешнее оформление тумб и шкафа для их размещения должны быть
такими, чтобы можно было визуально определить тип находящегося в них
огнетушителя.
· Проверка огнетушителей проводится не
реже одного раза в год. Не реже одного раза в 5 лет каждый огнетушитель должен
быть переразряжен, проведен внешний и внутренний осмотр, а также проведены
гидроиспытания на прочность баллона и пневмоиспытания на герметичность корпуса,
пусковой головки, шланга и запорного устройства.
Ящиком с сухим просеянным песком (при необходимости).
Ящик укомплектовывается совком, должен быть покрашен в красный цвет, и плотно
закрываться. На крышке ящика наносится надпись «Песок на случай пожара».
Асбестовым, грубошерстным полотном или войлоком
размером не менее 1 м х 1 м (при необходимости).
При
выполнении работ <http://pandia.ru/text/category/vipolnenie_rabot/> в
лаборатории (помещении) с использованием ГЖ и ЛВЖ допускается хранение их
сменной потребности строго по ассортименту и только в металлических ящиках или
шкафах. Ящик (шкаф) должен быть установлен вдали от проходов и нагревательных
приборов. На крышке ящика и на двери шкафа должна быть четкая запись с указанием
наименования и допустимой нормы потребности ГЖ и ЛВЖ для данного помещения.
Все
работы, связанные с выделением токсичных веществ, пожаро-, взрывоопасных паров
или газов, должны производиться только в исправных вытяжных шкафах. Вытяжные
шкафы этих помещений должны быть выполнены из несгораемых материалов.
Установки
приточно-вытяжной вентиляции
<http://pandia.ru/text/category/ventilyatciya/> должны находиться в
исправном и работоспособном состоянии.
В
пожароопасных помещениях воздуховоды всех видов вентиляции должны выполняться
из несгораемых материалов.
Полы
химических лабораторий должны выполняться из метлахской плитки, линолеума,
поливинилхлоридных плит в зависимости от технологии выполняемых работ.
Вытяжные
шкафы, в которых проводятся работы, сопровождающиеся выделением вредных и
горючих паров и газов, должны оборудоваться верхними и нижними отсосами паров
применяемых веществ, а также бортиками, предотвращающими течь жидкости.
Рабочие
столы и вытяжные шкафы, предназначенные для работы с открытым огнем и пожаро-;
взрывоопасными веществами, должны быть полностью покрыты несгораемым
материалом, а при работе с кислотами и щелочами - антикоррозионным материалом и
иметь бортики.
Для
предупреждения возникновения пожаров и несчастных случаев в помещениях, где ведутся
работы с опасными веществами, ГЖ и ЛВЖ, газами, а также при работе в вечернее
время должно находиться не менее двух человек, один из которых назначается
старшим распоряжением по кафедре.
В
лабораториях (помещениях) запрещается:
· Оставлять без присмотра рабочее
место, зажженные горелки и другие нагревательные приборы, а также пользоваться
электронагревательными приборами для обогрева, приготовления пищи и других
личных целей. 2.10.2. Совместное хранение веществ, химическое воздействие
которых может вызвать пожар или взрыв.
· Пользоваться вытяжными шкафами с
неисправной вентиляцией. Загромождать и захламлять проходы, а также подходы к
средствам пожаротушения, устраивать проходы между оборудованием шириной менее 1
метра.
· Мыть полы и оборудование керосином,
бензином, другими жидкостями веществами.
· Сушить горючие предметы на
отопительных приборах. 2.10.7. Убирать случайно пролитые ГЖ при зажженных
горелках и включенных электронагревательных приборах.
· Оставлять на рабочем месте
промасленные ветошь и бумагу (корзины и ящики для бумаг должны регулярно
очищаться и мусор выноситься в специально отведенное место).
· Хранить в помещениях какие-либо
вещества с неизвестными пожароопасными свойствами.
· Курить в лаборатории (помещении).
· Проводить работы в вытяжном шкафу,
если в нем хранятся материалы и оборудование, не относящиеся к выполняемой
операции.
· Использовать первичные средства
пожаротушения не по назначению.
· Выливать ЛВЖ
и ГЖ в канализацию
<http://pandia.ru/text/category/vodosnabzhenie_i_kanalizatciya/>.
· Использовать
стальные лопаты или совки для сбора загрязненного ЛВЖ песка.
ЗАКЛЮЧЕНИЕ
В данном ВКР разработан экспериментальный стенд для исследования
гидромотора с клапанной системой распределения жидкости.
В обзоре литературы рассмотрены конструкции гидроиоторов и регулируемых
насосов высоких давлений, приведены конструкции радиально- и
аксиально-поршневых гидромоторов и насосов, определены их основные преимущества
и недостатки, основные механические характеристики, которые необходимо определить
в процессе исследования.
В конструкторской части составлена принципиальная схема стенда, проведены
гидравлические расчеты, разработаны конструкции нагрузочного устройства,
насосного агрегата и общего вида стенда. Так же проведены расчеты на прочность
шпонок и винтовых соединений.
В технологической части работы описана технология изготовления
эксцентрикового вала насоса. Описана конструкция изделия, выбор способа
изготовления заготовки, проведен анализ технологичности детали, рассчитаны
припуски на изготовление, режимы резания. Выбран маршрут изготовления детали и
рассчитаны нормы времени на каждую операцию. Также разработана программа для
станка с ЧПУ для изготовления эксцентрикового вала.
В экономической части определена стоимость разработанного экспериментального
стенда, рассчитана стоимость одного исследования и определена экономическая
целесообразность разработки.
В разделе по безопасности и экологичности рассчитана вентиляция
лаборатории, а также рассмотрены вопросы по технике безопасности при проведении
исследований на стенде.
СПИСОК ИСПОЛЬЗОВАННЫХ ИСТОЧНИКОВ
1 Осипов,
А. Ф. Объемные гидравлические машины: учеб. пособие / А. Ф. Осипов. - Москва:
Машиностроение, 1966.-161 с.
Гидравлика
и гидропневмопривод : учеб. пособие / Т. В. Артемьев, Т. М. Лысенко, А. Н.
Румянцева, С. П. Стесин. - Москва: АКАДЕМИЯ, 2014. - 349 с.
Башта,Т.
М. Объемные насосы и гидравлические двигатели гидросистем: учеб. пособие / Т.
М. Башта. - Москва: Машиностроение, 1974. 601 с.
Свешников,
В.К. Станочные гидроприводы: справочник-2-е издание, переработанное и
дополненное / В. К. Свешников, А. А. Усов. - Москва: Машиностроение, 1988. -
512 с.
Свешников,
В. К. Вспомогательные элементы гидропривода: справочник-3-е издание / В. К.
Свешников. - Москва: Техинформ МАИ, 2003. - 445 с.
Горбацевич,
А. Ф. Курсовое проектирование по технологии машиностроения: учеб. пособие для
вузов.-5-е изд., стереотипное. Перепечатка с четвертого издания 1983 г. / А. Ф.
Горбацевич, В. А. Шкред. Москва: ООО ИД «Альянс», 2007. - 256 с.
Малов,
А.Н. Справочник технолога машиностроителя: справочное пособие / А. Н. Малов. -
Москва : Машиностроение, 1972 - 568 с.
Монахов,
Г. А. Обработка металлов резанием. Справочник технолога. Изд. 3-е / Г.А.
Монахов, В.Ф. Жданович, Э.М. Радинский и др. под ред. Монахов Г.А. - М.:
Машиностроение, 1974.-600 с.
Ансеров,
М. А. Приспособления для металлорежущих станков. Изд. 4-е, исправ. И доп. /
М.А. Ансеров. - Ленинград: Машиностроение (Ленингр. Отд-ние), 1975 - 656 с.
Барановский,
Ю. В. Режимы резания металлов: Справочник. Изд. 3-е, перераб. и доп. / Ю.В.
Барановский Москва: Машиностроение, 1972. - 407 с.
Попов,
С. А. Заточка и доводка режущего инструмента: учеб. пособие для сред. ПТУ. -
2-е издание, перераб. и доп. / С. А. Попов. - Москва: Высшая школа, 1986. - 223
с.
Экономика
предприятия: учебник для вузов / под ред. О. И. Волкова. - Москва: Инфра - М,
2001. - 520 с.
Сергеев,
И. В. Экономика предприятия: учеб. пособие / И. В. Сергеев. - Москва: Финансы и
статистика, 2000. - 304 с.
Безопасность
жизнедеятельности в машиностроении: учеб. пособие для вузов / В. Г. Еремин, В.
В. Сафронов, А. Г. Схиртладзе [и др.]. - Москва: Высшая школа, 2002. - 310 с.
Безопасность
технологических процессов и производств: учеб. пособие для вузов / П. П. Кукин,
В. Л. Лапин, Е. А. Подгорный [и др.]. - Москва: Высшая школа, 1999. - 318 с.
Новиков,
Ю.В. Охрана окружающей среды: учеб. пособие / Ю.В. Новиков. -Москва: Высшая
школа, 1999. - 318 с.
Харланов,
В. А. Монтаж систем вентиляции и кондиционирования воздуха: Учебник для
профессионально-технических училищ / С. А. Харланов, В. А. Степанов. - Москва:
Высшая школа, 1991. - 260 с.
Справочник
по теплоснабжению и вентиляции: учеб. пособие для вузов Р. В. Щекин, С. М.
Кореневский, Е. И. Чечик [и др.]. - Киев: Будивельник, 1976. - 352 с.
Галимзянов,
Ф. Г. Вентиляторы: атлас конструкции / Ф. Г. Галимзянов. Москва:
Машиностроение, 1969. - 167 с.
Методические
рекомендации по оформлению выпускных квалификационных работ, курсовых
проектов/работ для очной, очно-заочной (вечерней) и заочной форм обучения. -
Вологда: ВоГТУ, 2016. - 66 с.