Комплекс технических эксплуатационных и наладочных мероприятий для устранения неисправности в токарном обрабатывающем центре
ВВЕДЕНИЕ
Единичное, мелко серийное и серийное производство являются основной
тенденцией современного машиностроения. Такие производства характеризуются
изготовлением единичных изделий либо партий изделий, регулярно повторяющемся
через определенные промежутки времени.
Станки с ЭСПУ - это прогрессивный вид металлообрабатывающего
оборудования, сочетающего производительность станков автоматов и гибкость
универсального оборудования, воплотившие в себе последние достижения и
вычислительной техники. Особенностью станков с ЭСПУ является низкая
трудоемкость переналадки при переходе от выпуска одной детали к другой, для
чего достаточно заменить программу обработки и осуществить минимальное
количество других действий (частичная переналадка приспособлений, замена инструмента
т.д.). таким образом станки с ЭСПУ обладают высокой гибкостью в сочетании с
высокой производительностью. Высокая мобильность, снижение трудоемкости
подготовки производства при освоении предприятием новых изделий важна в
условиях рыночной экономики. При рациональном использовании станков с ЭСПУ экономия на трудовых затратах
составляет 25-80%. Один станок с ЭСПУ
заменяет от 3 до 8 станков с ручным управлением, увеличивается машинное время и
производительность труда повышается на 50%.
Однако такая эффективность станка с ЭСПУ может быть достигнута только при
правильном выборе режущего инструмента, инструментальной оснастки и
профессиональной эксплуатации станка. Надо отметить, что в первую очередь
эффективность работы числового программного управления зависит от установленной
управляющей программы. Совершенствование ЭСПУ происходит за счёт разработки
новых, учитывающих всё большее число требований, управляющих программ.
Также можно отметить, что широкое внедрение в машиностроение станков с
программным управлением поставило задачу подготовки квалифицированного
персонала, участвующего в создании, освоении и обслуживании этой сложной
техники. В указанных процессах принимают участие конструкторы, технологи,
программисты, наладчики станков, операторы, специалисты ремонтных служб.
Следует подчеркнуть особую роль наладчиков. Освоение нового станка с
программным управлением и настройка его на обработку детали требуют от
наладчика широкого круга знаний в различных областях техники. Эрудиция
наладчика в теоретических вопросах должна сочетаться с умением решать чисто
практические задачи по настройке станка. Наладчик должен уметь выявлять
недочеты в управляющих программах и корректировать их, добиваясь при
минимальных затратах времени наилучших результатов по производительности,
точности обработки и расходу режущих инструментов. Особая ответственность лежит
на наладчике в тех случаях, когда возникают неисправности в работе станка.
Наладчик должен в кратчайшие сроки отыскать причину неисправности и принять
меры к ее устранению своими силами или с привлечением специалистов из
соответствующих служб.
Таким образом, от наладчика в значительной степени зависит
производительность и качество обработки, а также надежность работы
оборудования.
1. ТЕХНИЧЕСКАЯ ЧАСТЬ
бесконтактный
датчик безотказный алгоритм
1.1 Функциональное назначение заданного
комплекса технологического оборудования: ЭСПУ - электропривод - станок (без
технических даныых)
Токарный центр модели «SBL 300 CNC» выпускается с одним или двумя
шпинделями (противошпиндель).Особые характеристики этого токарного
обрабатывающего центра предназначают его применять в средне и крупносерийном
производстве для точной обработки деталей сложной конфигурации из металлов или
пластмасс. Наличие противошпинделя позволяет производить с перехватом
комплексную обработку деталей с двух сторон на одном станке (включая финишные
операции). Во всех областях применения - в подшипниковом производстве, в
серийном производстве, при изготовлении фланцев, дисков для сцеплений или
карданных валов для автомобилей - в значительной степени повысит
производительность труда и уменьшит капитальные затраты. Из-за своих
технических характеристик и не большой занимаемой площадью также является
идеальным учебным пособием для обучения студентов ВУЗ - в и техникумов.840D -
полностью цифровая система для практически всех типов применений. Это системная
платформа с прогрессивными функциями.
Совместно с цифровым преобразователем SIMODRIVE 611D и ПЛК SIMATIC S7-300
SINUMERIK 840D представляет полностью цифровую систему, которая подходит для
сложных задач обработки и демонстрирует высокий уровень динамики и точности.
Во всем мире SINUMERIK 840D применяется для токарной обработки,
сверления, фрезерования, шлифования, лазерной обработки, порезки, перфорации,
изготовления оснастки и инструмента, как система управления прессами, для
высокоскоростного раскроя материалов, обработки древесины и стекла,
транспортировки, складских задач.840D в модуле NCU (NumericControlUnit -
устройство числового управления) объединяет задачи ЭСПУ, ПЛК и коммуникации.
Установленный в каркас-носитель, NCU встраивается непосредственно в цифровую
систему преобразования SIMODRIVE 611D, при этом он располагается справа,
непосредственно у модуля питания-рекуперации.
Варианты процессоров NCU и системное программное обеспечение дает
возможность оптимальной адаптации к станку и к задаче обработки. Такой
модульный принцип позволяет оснастить целый ряд станков различного типа.
При помощи SINUMERIK 840D можно управлять максимум 31 осями/шпинделями.
При максимальном использовании поддерживается до 10 каналов на каждую группу
режимов работы и максимум 12 осей/шпинделей на каждый канал. Каждый канал может
иметь свою собственную группу режимов работы.840D позволяет просто и экономично
обеспечить высокоэффективную защиту обслуживающего персонала и станков
благодаря встроенным сертифицированным функциям защиты.
Все NCU изначально имеют встроенное подключение 4 быстрых цифровых
входов/выходов ЭСПУ.
Возможно объединение нескольких систем управления в одну.611 - это гибко
проектируемая система приводов, отвечающая как экономически, так и экологически
техническим требованиям современных станков. SIMODRIVE 611 предлагает систему
приводов с аналоговым (Simodrive 611A) или цифровым (Simodrive 611U/Simodrive
611D) управлением, отвечающую наивысшим требованиям в динамике, установленном
диапазоне оборотов и точности вращения.
Благодаря модульной конструкции системы приводов, могут быть реализованы
конфигурации приводов с практически любым количеством осей или главных
шпинделей. Осевые модули предназначены для двигателей подачи 1FT/1FK/1FW/1FN, а
также двигателей главного движения 1PH/1FE/2SP/1LA. Мощность двигателя
определяет необходимый силовой модуль. Требуемая для этого силового модуля
мощность промежуточного контура определяет выбор необходимого модуля питания.
Через модуль питания системная структура SIMODRIVE 611 подключается к сети
напряжения с заземленной нейтралью (сеть TN). SIMODRIVE 611 - это гибко
проектируемая система приводов, отвечающая как экономически, так и экологически
техническим требованиям современных станков. SIMODRIVE 611 предлагает систему
приводов с аналоговым (Simodrive 611A) или цифровым (Simodrive 611U/Simodrive
611D) управлением, отвечающую наивысшим требованиям в динамике, установленном
диапазоне оборотов и точности вращения.
Благодаря модульной конструкции системы приводов, могут быть реализованы
конфигурации приводов с практически любым количеством осей или главных
шпинделей. Осевые модули предназначены для двигателей подачи 1FT/1FK/1FW/1FN, а
также двигателей главного движения 1PH/1FE/2SP/1LA. Мощность двигателя
определяет необходимый силовой модуль. Требуемая для этого силового модуля
мощность промежуточного контура определяет выбор необходимого модуля питания.
Через модуль питания системная структура SIMODRIVE 611 подключается к сети
напряжения с заземленной нейтралью (сеть TN). Все модули системы приводов
SIMODRIVE 611 имеют унифицированную конструкцию. Интерфейсы для питания и
коммуникации друг с другом, а также стандартизированнные интерфейсы между платами
управления и силовыми модулями.
1.2 Анализ и описание работы электропривода и
его взаимодействие с ЭСПУ
Приводная система SIMODRIVE 611 выполнена в единой конструкции по
модульному принципу. Благодаря стандартным интерфейсам и соединениям пользователь
может построить конфигурацию с любым сочетанием координатных осей и шпинделей.
Приводная система состоит из следующих компонентов:
) Трансформатор (Т) (при необходимости согласования напряжений);
) Сетевой предохранитель(СП) ;
) Сетевой фильтр(СФ) и коммутирующий дроссель(КД) для снижения
уровня радиопомех, генерируемых преобразователями частоты;
) Модуль питания (МП) (нерегулируемый UE-модуль или регулируемый
модуль питания/рекуперации E/R) ;
) Силовые модули (СМ)(преобразователи частоты для двигателей);
) Платы управления (ПУ) (аналоговые, цифровые и универсальные) ;
настроенные на определенные типы и технологии использования двигателей.
) Асинхронный и синхронный двигатель.
Приводная система подключаются к сети с глухозаземленной нейтралью
(TN-сеть) напряжениями 400В, 415В или 480В частотой 50/60 Гц в такой
последовательности: трансформатор (при необходимости), фильтр, коммутирующий
дроссель, модуль питания.
Модуль
питания вырабатывает постоянное напряжение 490В или 680В для промежуточного
контура, а также напряжения 
для
электроники. На рисунке 1.1 представлена функциональная схема
электропривода SIMODRIVE 611D
Рисунок 1.1 - Функциональная схема электропривода Simodrive 611
Через модули питания структура приводов подключается к сети питания. Из
сетевого напряжения 480В 50Гц модули питания вырабатывают постоянное напряжение
для промежуточного контура. Дополнительно напряжения питания электроники ±24В,
±15В, +5В и т.д, подаются централизованно через шину устройств на модули
приводов и расположенные в структуре системы SINUMERIK 840D. Для проводки с
экранированными силовыми кабелями, соответствующей требованиям ЭМС, имеются
пластины для подключения экрана.
Платы управления с цифровым интерфейсом заданного значения по аппаратным
свойствам в комбинации с управлением Performance могут использоваться
универсально как привод подачи или главного движения. ПО с алгоритмами
управления имеется в SINUMERIK 810D/840D/840C. При включении ЭСПУ и приводов ПО
загружается в цифровые платы управления. При вводе в эксплуатацию через
конфигурацию привода определяется, идет ли речь о приводе подачи или приводе
главного движения.
1.3 Принцип работы датчиков входящих в станок и
сопряжение их с ЭСПУ
Как правило, в станках с ЭСПУ для определения положения и состояния
исполнительных органов используются два типа датчиков: линейные датчики
положения и вращающиеся датчики положения. На рисунке 1.2 представлено
устройство вращающегося датчика положения
Рисунок 1.2 - Устройство вращающегося датчика
положения
Вращающийся датчик положения крепится на валу двигателя и позволяет
определять его угловое положение. Этот датчик состоит из источника света,
оптического датчика (приемника) и диска с маленькими радиальными прорезями
(растрами). Растровый диск укреплен на валу, источник света и оптический датчик
находятся с разных сторон от диска. Когда диск вращается, то лучи проходят
сквозь его прорези и падают на оптический датчик. Оптический датчик работает
как переключатель, который включается или выключается при попадании на него
лучей света. Это дает возможность определить относительное или абсолютное
положение и направление вращения двигателя. Полученная информация отправляется
в подсистему.
Все вращающиеся датчики имеют один существенный недостаток. Так как они
устанавливаются непосредственно на валу двигателя, то не могут напрямую
измерить линейное положение исполнительного органа станка. Они дают
рассчитанное положение, основанное на данных о шаге ходового винта, и в
высокоточных станках для определения линейного положения не применяются. Их
можно использовать в конструкции шпинделя для определения числа оборотов при
вращении и для нахождения его углового положения.
Линейные датчики положения используются практически во всех современных
станках с ЭСПУ для точного определения абсолютной или относительной позиции
исполнительных органов. Датчики содержат два взаимосвязанных узла: растровую
шкалу и считывающую головку. На рисунке 1.3 представлено устройство линейного
датчика положения
Рисунок 1.3 - Устройство линейного датчика положения
Растровая шкала (1), расположенная вдоль направляющих, представляет собой
линейку с маленькими прямоугольными прорезями (растрами). Считывающая головка,
перемещающаяся вместе с исполнительным органом станка, состоит из осветителей
(2), фотоприемников (3) и индикаторной пластины (4). Причем осветители и
индикаторная пластина находятся с одной стороны от растровой шкалы, а
фотоприемники с другой. На индикаторной пластине так же присутствует два
растровых участка со смещенным шагом для формирования двух сигналов. Когда
считывающая головка перемещается вдоль растровой шкалы, то световые сигналы от
осветителей проходят через индикаторную пластину, затем через шкалу и
регистрируются фотоприемниками. Полученные сигналы дают возможность определить
величину и направление перемещения. На растровой шкале может находиться
дополнительная дорожка референтных меток для задания собственного начала
отсчета.
Системе ЭСПУ также необходима информация о скорости,
ускорении и замедлении исполнительного органа станка. Расчет величины ускорения
и замедления необходим для точного позиционирования. Дело в том, что когда
рабочий стол перемещается в требуемую позицию, он заранее замедляет скорость
перемещения, чтобы "не промахнуться" мимо требуемой координаты.
В станке так же применяются индуктивные бесконтактные датчики для
сигнализации конечного или промежуточного положения металлического объекта. Эти
датчики реагируют только на металлические предметы, на другие материалы датчик
не реагирует
На рисунке 1.4 представлено стройство индуктивного бесконтактного датчика
Рисунок 1.4 - Устройство индуктивного бесконтактного
датчика
Структура индуктивного бесконтактного датчика.
1) Генератор создает электромагнитное поле взаимодействия с
объектом.
) Триггер обеспечивает гистерезис при переключении и необходимую
длительность фронтов сигнала управления.
) Усилитель увеличивает амплитуду сигнала до необходимого
значения.
) Светодиодный индикатор показывает состояние выключателя,
обеспечивает контроль работоспособности, оперативность настройки. твердых
частиц и воды.
) Компаунд обеспечивает необходимую степень защиты от
проникновения твердых частиц и воды.
) Корпус обеспечивает монтаж выключателя, защищает от механических
воздействий. Выполняется из латуни или полиамида, комплектуется метизными
изделиями.
Работа индуктивного датчика заключается в том, чтобы определить
индуктивность замкнутого металлического контура. При проникновении
металлического предмета через контур или рядом возле него, включается датчик
изменения индуктивности. Моментально перед плоскостью индуктивного выключателя
появляется электромагнитное поле, созданное катушкой индуктивности.
Электромагнитное поле срабатывает после подачи электропитания. При появлении
предмета в зоне индуктивного датчика, амплитуда колебаний снижается,
уменьшается и качество колебательного контура. Коммутационное состояние
индуктивного датчика меняется после срабатывания триггера.
2. РАЗДЕЛ ИССЛЕДОВАНИЕ СХЕМОТЕХНИКИ ЭСПУ
2.1 Разработать структурную схему ЭСПУ
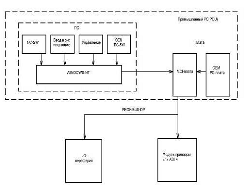
На рисунке 2.1 представлена структурная схема ЭСПУ Sinumerik 840D
Рисунок 2.1 - Структурная схема ЭСПУ Sinumerik 840D
Структурная схема схема ЭСПУ Sinumerik 840D
состоит из аппаратурной и программной базы.
) Аппаратная база
Аппаратной базой для SINUMRIK 840D является промышленный ПК SIEMENS вместе с одной из разработанных Siemens плат PCI, то есть MCI (MotionControlInterface). В зависимости от варианта
используемого промышленного ПК как опция может быть установлена различное
количество плат OEM-PC(PCI или ISA).
Плата MCI вместе с PCU образуют аппаратную систему для SINUMERIK 840D. В плату интегрированы следующие важные компоненты:
) PLC: SIMATIKS7 CPU 315 DP;
)память SRAM для остаточных данных NC и PLC;
) MPI-интерфейс ;
) PROFIBUS-DP- интерфейс;
) интерфейс MCI-Board-Extension.
Функциональность PLC
реализована на аппаратном уровне через интегрированную в плату MCI SIMATIC S7 CPU 315-2 DP. Благодаря этому достигается
совместимость c субмодулем PLC SINUMERIK 840D.
Через PROFIBUS-DP с функциональностью Motion-Control (тактсинхронная или
эквидистантная) модули привода и периферия I/O могут подключаться к SINUMERIK
840D как централизованно, так и децентрализованно.
В качестве приводной системы для цифровых приводов имеется модульная
линейка приводов SIMODRIVE 611D
В качестве периферии I/O имеется спектр модулей SIMATIK DP ET
200(соединитель для подключения к сети PROFIBUS-DP).
Интерфейс MPI платы MCI служит для оптимального подключения
дополнительных компонентов управления к примеру станочного пульта, ручного
программатора или внешнего программатора(PG) для программирования или диагностики PLC.
MCI-Board-Extensionс помощью этого модуля расширения к
плате MCI через кабельный распределитель могут
подключаться измерительные щупы, маховички и быстрые цифровые I/O.
) Программная база
Программной базой является стандартная операционная система WINDOWS NT. Разработанный SIEMENS программный метод позволяет параллельно с WINDOWS NT использовать ПО ЭСПУ в режиме реального времени. В системное
ПО интегрировано ПО NC и PLC, а также ввод в эксплуатацию и управление.
Открытая концепция системы позволяет осуществить специфические расширения
посредством OEM-PC-ПО.
2.2 Разработать функциональную схему заданного
субблока(модуля) с описанием назначения каждого узла
) NC -это процессор системы ЭСПУ. Главная задача NC - вычисления
траектории перемещения узлов станка и выдача задания приводам (положение,
скорость, момент) в соответствии с технологической программой, обработка
сигналов от измерительных систем (положения узлов станка, измерительных щупов,
электронных маховиков ). На рисунке 2.2 представлена функциональная схема
субблока
) PLC- программируемый логический контроллер, контроллер
электроавтоматики. Отдельная специализированная часть ЭСПУ управляющая
различными сигналами и устройствами по заданной программе.
Рисунок 2.2 - Функциональная схема субблока
К этим сигналам и устройствам относятся различные вспомогательные
устройства на станке (двигатели, муфты, реле, кнопки, датчики и т.д.), обменные
сигналы между разными частями системы ЭСПУ(например, сигналы включения
приводов, сигналы состояния ЭСПУ, приводов и т.д
) PCU - это промышленный компьютер. Главная задача - интерфейс
человек-станок, ввод и хранение программ пользователя.
) Приводная часть - привода различаются по способу задания
перемещения/скорости/момента - аналоговое, цифровое, импульсное; по способу
управления аналоговое или цифровое; питанию (переменного или постоянного тока)
; по компоновке и т.д. Функции приводов могут быть тоже реализованы аппаратно
по-разному. Часть функций (управление током,скоростью), как правило,
реализуется в самом приводе. Функции связанные с позиционированием, как
правило, реализуются в NCU. На
картинке связь от датчиков обратной связи проведена и к приводам Сигналы
обратной связи могут поступать от одного датчика( например, всем известный
энкодер в серводвигателе), либо от двух разных. В случае двух датчиков, один из
них является "прямым", т.е. устанавливается непосредственно на
перемещаемом узле и используется для позиционирования(например, линейка или
круговой датчик на поворотном устройстве). Другой датчик находится в моторе, и
используется в контуре управления скоростью и током.
Работа заданной функциональной схемы заключается в следующем:
К примеру нужно переместить суппорт оси Z3 на 200 мм.
Параметр вводится с пульта ЭСПУ. Модуль PCU передает данные на NCU и PLC.
Модуль NCU высчитывает траекторию(ось Z3) перемещения узла станка(суппорта) и
выдает задание электроприводу(ЭП). Электропривод начинает управлять
двигателем(Д) и тем самым обеспечивает требуемое перемещение узла станка(УС) по
заданной траектории. На двигателе установлен вращательный датчик(ВД), а на
суппорте установлен линейный датчик(ЛД). Оба датчика связаны с электроприводом
для отслеживания скорости двигателя и траектории перемещения суппорта.
2.3 Исследовать интерфейс связи (схемный анализ)
Обмен данными между всеми элементами системы управления приводом подачи
происходит через интерфейс PROFIBUS-DP. Сеть PROFIBUS может быть использована
для организации обмена данными между интеллектуальными сетевыми устройствами.
Сеансы связи могут устанавливаться между двумя системами автоматизации,
системой автоматизации и компьютером и т.д. PROFIBUS - это мощная открытая
сетевая система с коротким часом цикла, который отвечает требованиям
международных стандартов.DP применяет уровни 1 и 2, а также пользовательский
интерфейс.
Уровни с 3 по 7 не используются. Благодаря такой архитектуре достигается
быстрая передача данных. Direct Data Link Mapper (DDLM) организует доступ к
уровню 2. В основу пользовательского интерфейса положены необходимые
пользовательские функции, а также системные и аппаратно-зависимые функции
различных типов PROFIBUS-DP-приборов. Этот профиль протокола PROFIBUS
оптимизирован для быстрого обмена данными специально для коммуникаций между
системами автоматизации и децентрализованной периферией на полевом
уровне.Уровни PROFIBUS Физический уровень (Layer 1) для DP/FMS (RS485).В
основной версии для экранированной витой пары уровеню 1 PROFIBUS соответствует
симметричная передача данных по стандарту EIA RS485 (также обозначается H2).
Проводники шинных сегментов замкнуты с обеих сторон, скручены и экранированы.
Способ передачи
Для PROFIBUS назначен способ передачи RS485, базирующийся на
полудуплексной, асинхронной синхронизации. Данные передаются внутри
11-разрядного кадра (рис. 1.4) в NRZ-коде (Non Return to Zero). Значения
сигнала (биты) не изменяются во время передачи сигнала. В то время, как
передача бинарного значения “1” соответствует положительному значению на
проводнике RxD/TxD-P (Receive/Transmit-Data-P), напротив, на проводнике
RxD/TxD-N (Receive/Transmit-Data-N) присутствует “0”. Состоянию покоя между
отдельными телеграммами соответствует двоичный сигнал 1. На рисунке 2.3
представлена структура шинного сегмента RS485
Рисунок 2.3 - Структура шинного сегмента RS485
Шинные провода данных с обеих сторон замкнуты на согласованные нагрузки
(рис.2.3). Благодаря этим сопротивлениям устанавливается безопасный потенциал
покоя на проводах шины, когда участники не обмениваются сообщениями (потенциал
покоя между телеграммами). Шинные нагрузки имеются почти во всех стандартных
разъемах PROFIBUS и могут быть активизированы с помощью переключателей. Если
используется шина со скоростью передачи более 1500 kBit/s, то нужно на
основании потребляемой мощности подключенных участников и отраженной мощности
использовать шинный штекер с дополнительной индуктивностью.
На рисунке 2.4 представлена схема шинного штекера для скорости передачи.
Технологически система PROFIBUS состоит из нагруженной с двух сторон активной
линии ñ шинной структуры, которая
обозначается также, каксегмент шины RS-485. К шинному сегменту можно по
стандарту RS-485 подключить до 32 RS-485 участников. Каждый подключенный к шине
участник, Master или Slave, представляет собой токовую нагрузку. Если Вы должны
подключить к системе PROFIBUS больше, чем 32 участника, то нужно использовать
несколько шинных сегментов. Эти отдельные шинные сегменты, каждый максимум с
32-я участниками, должны быть соединены друг с другом через повторитель
(усилитель мощности).
Рисунок 2.4 - Схема шинного штекера для скорости передачи более 1500
кБит/c
Повторитель усиливает уровень передаваемого сигнала. Согласно EN 50170 не
предусмотрена временная регенерация фазы бита во время передачи сигнала через
повторитель. Из-за временных задержек и искажений двоичный сигнал может
согласно EN 50170 проходить максимум три повторителя, которые работают как
усилители мощности и включены последовательно. На практике, однако,
повторитель-соединитель реализуется как восстановитель сигнала. Число
повторителей, которые можно включить последовательно, таким образом зависит от
его конструкции и изготовителя. Так, например, можно последовательно включить
до 9 повторителей типа 6ES7 972-0AA00-0XA0 фирмы Siemens. Принципиальная схема,
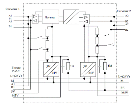
изображенная на рис.2.4, поясняет свойства RS485-повторителя.
) Шинный сегмент 1, гнездо PG/PC и шинный сегмент 2 разделены друг
от друга по потенциалам.
) Сигнал между шинным сегментом 1, гнездом PG/PC и шинным
сегментом 2 усиливается.
) Повторитель имеет для шинных сегментов 1 и 2 подключаемое
сопротивление. Благодаря разделителю мосту M/PE повторитель может работать без
заземления.
На рисунке 2.5 представлена принципиальная схема RS485
Рисунок 2.5 - Принципиальная схема RS485-репитера типа 6ES7
972-0AA00-0XA0
Только благодаря применению повторителя может быть достигнуто максимально
возможное число участников в конфигурации PROFIBUS. Повторитель также
представляет нагрузку для соединения RS485. Подключенный-повторитель уменьшает
максимальное число участников на сегменте на 1.
Это значит, что если на шинном сегменте находится повторитель, то можно
на этот сегмент подключить максимум 31 участника. Число повторителей в общей
шинной конфигурации не влияет на максимальное число участников (повторитель не
занимает логического шинного адреса).
В сети Profibus для доступа ведущих устройств к сети используется метод
передачи маркера . В этом методе сеть имеет логическую топологию кольца (т. е.
кольца на уровне адресов устройств) и каждое ведущее устройство получает доступ
к сети только при получении маркера. Маркер выполняет роль арбитра, который
предоставляет устройству право доступа. По истечении определенного времени это
устройство должно передать маркер следующему ведущему устройству, которое
получает доступ также на время, пока маркер находится у него. Таким образом,
каждому ведущему устройству выделяется точно заданный интервал времени. Этот
интервал может быть установлен при конфигурировании системы. На рисунке 2.6
представлен принцип работы многомастерной сети.
Рисунок 2.6 - Принцип работы многомастерной сети
Каждому мастеру в сети назначаются свои ведомые устройства. В методе
"ведущий/ведомый" процедуру коммуникации с ведомыми устройствами
выполняет мастер, который обладает маркером. На время обладания маркером мастер
становится ведущим также по отношению к другим мастерам, т.е. может выполнять с
ними коммуникацию типа "мастер-мастер".имеет также широковещательный
режим работы, когда ведущее устройство посылает сообщение "всем", не
ожидая уведомления о получении, и многоабонентский режим, когда ведущее
устройство посылает одно и то же сообщение сразу нескольким участникам сети.
В задачи объекта MAC активного устройства (получившего маркер) входит
обнаружение наличия или отсутствия маркера сразу после начала работы сети,
передача маркера следующему устройству в порядке возрастания адресов, удаление
адресов вышедших из строя или выключенных устройств и добавление новых,
восстановление потерянного маркера, устранение дубликатов маркеров, устранение
дублирования сетевых адресов и обеспечение заданного периода обращения маркера
по сети.
Коммуникация между SINUMERIK 840D (ЭСПУ и PLC) в качестве Master (мастер)и компонентами Slave(
ведомый) через PROFIBUS-DPcс расширением Motion Control
Расширение Motion Control характеризуется:
) Проектируемыми эквидистантными циклами DP;
) Синхронизацией DP-Slave через DP-Master через телеграмму Global Control в каждом такте DP;
) Автоматическим поддержанием внутреннего такта через DP-Slave.
При кратко временном обрыве коммуникации.
Описание цикла DP
) Фактические значения - на момент времени Т1 считываются
актуальные фактические значения положения со всех эквидистантных приводов(DP-Slave). В следующем цикле DP во время Tdx фактические значения передаются на DP-Master
) Регулятор положения - на момент времени Tmпри Tm>Tdx запускается регулятор положения ЭСПУ
и вычисляет с помощью переданных фактических значений положения новые заданные
значения числа оборотов.
) Заданные значения - в начале следующего цикла DP во время Tdx заданные значения числа оборотов передаются с DP-Master на DP-Slave(приводы).
На момент времени T0
заданные значения числа оборотов для всех управлений приводов принимаются как
новые заданные значения. На рисунке 2.7 представлен оптимизированный цикл DP
Рисунок 2.7 - Оптимизированный цикл DP
Пояснение к рисунку 2.7:
Tmarc
- Master-Application-Cycle: такт регулятора положения ЭСПУ у SINUMERIK 840D всегда Tmarc=Tdp.
Tdp -DP-Cycle-Time:время цикла DP.- Data Exchange-Time: сумма времен передачи всехDP-Slave. Tm -
Tm - Master-Time: смещение момента старта управления положения ЭСПУ.
Ti -Input-Time: момент регистрации фактического значения.
Фактические значения при следующем цикле DPпередаются на DP-Master.
To-Output-Time: момент приема заданного значения. Заданные значения
были созданы приложением DP-Master в предыдущем цикле DP.
GC
-ТелеграммаGlobal-Control(телеграммаBroadcast) для циклической синхронизации эквидистанты между DP-Masterи DP-Slave.
R -
Время вычисления регулятора числа оборотов или положения.
Dx -
Обмен полезными данными между DP-Master и DP-Slave.
DPV1
-После циклической коммуникации отправляется ациклическая служба если время
удерживания маркера Tth вычисляется системой проектирования.
GAP -
При GAPпредпринимается попытка записи новых
активных участников.
TOKEN
- Дальнейшая передача маркера осуществляется себе самому или на другие Master.
RES -
Этот резерв используется как активная пауза для отправки маркера себе самому до
истечения эквидистантного цикла.
- Фактические значения для актуального цикла DP/ такта регулятора положения передаются с приводов DP-Slaveна регулятор положения ЭСПУ.
- Вычисления регулятором положения ЭСПУ заданные значения передаются на
приводы DP-Slave.
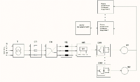
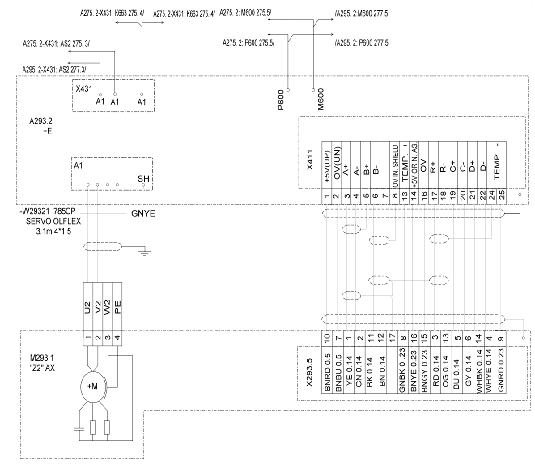
2.4 Разработать принципиальную схему субблока
(модуля) ( или схему подключения)
Модуль представляет собой двигатель с датчиком вращения, суппорт ,
линейный датчик, который установлен на суппорте и отслеживает его перемещение.
Принцип работы заключается в следующем силовой модуль и плата управления
представляют собой приводной модуль электропривода. Через силовой модуль
подается трехфазный переменный ток с напряжением 380 В через 3 фазных провода U,V,W. PE, GNYE - это защитные проводники, которые служат для
обеспечения защиты от удара электрическим током. Двигатель начинает вращать вал
и перемещать суппорт станка по заданной оси. За перемещением суппорта следит
датчик линейного перемещения, который непосредственно установлен на суппорте.
Связь двигателя с электроприводом осуществляется через датчик вращения.
На данной схеме его разъем обознается X411 Вращающийся датчик положения крепится на валу двигателя и позволяет
определять его угловое положение. Этот датчик состоит из источника света,
оптического датчика (приемника) и диска с маленькими радиальными прорезями
(растрами). Растровый диск укреплен на валу, источник света и оптический датчик
находятся с разных сторон от диска. Когда диск вращается, то лучи проходят
сквозь его прорези и падают на оптический датчик. Оптический датчик работает
как переключатель, который включается или выключается при попадании на него
лучей света. Это дает возможность определить относительное или абсолютное
положение и направление вращения двигателя. Полученная информация отправляется
на плату электропривода. На рисунке 2.8 представлена схема подключения модуля
оси Z3
Рисунок 2.8 -Схема подключения модуля оси Z3
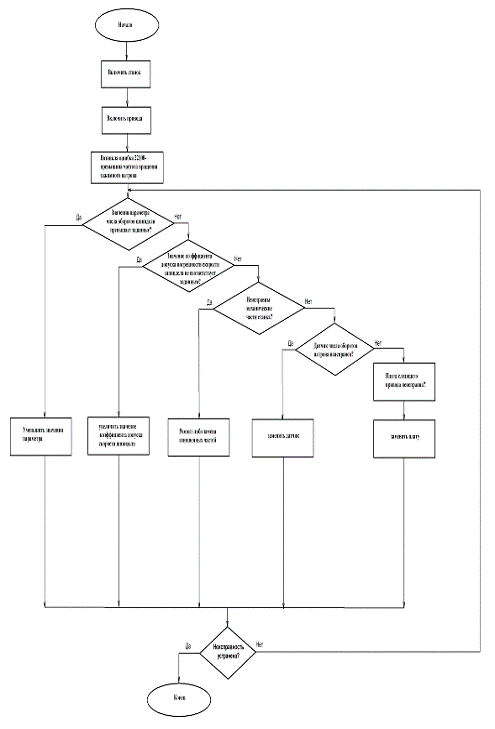
2.5 Описать алгоритм поиска заданной
неисправности
На рисунке 2.9 представлена схема подключения модуля оси Z3
Рисунок 2.9 Блок-схема алгоритма поиска неисправности
Под алгоритмом понимают последовательность выполнения логических
операций, необходимых для совершения некоторых действий или решения задачи.
Алгоритм имеет словесное описание или реализован в виде структурной схемы
(блок-схемы).
Описание алгоритма поиска неисправности будет выглядеть следующим
образом: Включаем станок и привод. Появляется ошибка 22100 -превышена частота
зажимного патрона. При появлении ошибки необходимо узнать, что это за ошибка, с
чем она связана, как устранить эту ошибку и что необходимо для этого сделать:
) Проверить параметры числа оборотов шпинделя. Если они большие,
то их следует уменьшить, при этом шпиндель должен быть остановлен, чтобы не
появилась ошибка 22100, т.к. контролируемое значение уменьшается;
) Проверить значение коэффициента допуска погрешности скорости
шпинделя. Если коэффициент допуска маленький, то его значение следует
увеличить, т.к. фактическая скорость превышает допустимую и возникает ошибка;
) Проверить механические части станка, если присутствует износ
ремней или деталей, то их следует заменить;
) Проверить датчик числа оборотов патрона, если датчик не
правильно следит за оборотами его следует заменить;
) Проверить плату следящего привода, если она неисправна, то ее
следует заменить.
3. РАСЧЕТНО - ТЕХНИЧЕСКАЯ ЧАСТЬ
3.1 Расчет параметров
двигателя, применяемых в заданном технологическом оборудовании (станке)
Рассчитаем мощность двигателя:

, (3.1)
Где
М0 - вращающий статический момент
n - номинальная
частота вращения
Расчитаем номинальный коэффициент
мощности
(3.2)
где
- номинальное фазное напряжение (В);
=380 В;
Iн - номинальный
ток (А); Iн = 9 А;
-
номинальный КПД - КПД при нагрузке 100% (о.е);
=86%;
-
номинальный коэффициент мощности - при нагрузке 100% (о.е).
-
номинальная мощность;
;
Рассчитаем индуктивное и активное схемы замещения.

(3.3)
Активные
сопротивления схемы замещения соответствуют активным сопротивлениям обмотки
фазы, а индуктивности статора и ротора следует рассчитывать по соотношениям

(3.4)
где

-
угловая скорость вращения
напряжения
сети (рад/с):

-
взаимоиндуктивность между обмотками статора и ротора:

(3.5)

(3.6)
где

-
частота
напряжения
сети (50 Гц);

(3.7)

(Гн)
Индуктивность
рассеяния двигателя для моделей скалярного (частотного) и векторного управления
соответственно

(3.8)
(
) (3.9)

(Гн)
Коэффициенты
электромагнитной связи статора и ротора соответственно

, 
. (3.10)
Номинальные
параметры двигателя определяются следующим образом:
номинальная
угловая скорость вращения (рад/с)
(3.11)
где

-
номинальное скольжение (о. е.); 

-
синхронная скорость при номинальной частоте напряжения (рад/с); 
=1500;

(3.12)
где

-
номинальная синхронная скорость поля статора
(
);
номинальный
момент (Н 
)

; (3.13)
где

-
номинальная мощность (кВт); 
=8,2.

(Н 
)
– номинальное потокосцепление статора (Вб)
(3.14)
(Вб).
– номинальное потокосцепление ротора (Вб)
(3.15)
(Вб).
Согласно полученным значениям выбираем двигатель 1FT6.
3.2 Рассчитать загруженность
ЭСПУ
Важной характеристикой ЭСПУ является надежность
работы. Надежность устройства - это свойство функционировать при заданных
условиях обслуживания и эксплуатации ЭСПУ. Для оценки надежности служат ее
количественные характеристики, рассчитываемые на базе статистической информации
об обслуживании и эксплуатации ЭСПУ. Количественные характеристики надежности
позволяют изучить закономерности возникновения неисправностей, разработать меры
их предупреждения, что в свою очередь дает возможность активно влиять на
качество услуг, предоставляемых системой обслуживания ЭСПУ. Она практике
используется большое количество показателей надежности, характеризующих
свойства ЭСПУ.
Коэффициент загруженности определяется по формуле:

(3.16)
где

- время,
в течение которого ЭСПУ находится во включенном состоянии, ч;

-
календарное время, ч.
Время,
в течение которого ЭСПУ находится во включенном состоянии определяется по
формуле:

(3.17)
где

-
количество смен в день;

- время
одной смены, ч;

-
количество рабочих дней.
Календарное
время определяется по формуле:

(3.18)
где

- время
в одних сутках;

- число
месячных дней.
Исходя
из формул определим коэффициент загруженности:
Коэффициент
загруженности ЭСПУ равен 0,66.
Однако,
более существенным показателем является коэффициент технического использования
ЭСПУ, который определяется по формуле:

(3.19)
где

- время
обнаружения неисправности, ч;

- время
на устранение неисправности, ч;

- время,
потерянное на сбой и устранения их последствий, ч;

- время
потерь ЭСПУ по организационным причинам, ч;

- время,
затраченное на профилактические работы.
Таким
образом коэффициент технического использования равен:
Коэффициент
технического использования отражает качество технического обслуживания ЭСПУ.
3.3 Расчёт готовности к
работе и эффективности профилактики ЭСПУ
Коэффициент готовности отражает вероятность того, что ЭСПУ окажется в
работоспособном состоянии в произвольный момент времени, кроме планируемых
периодов, в течение которых применение объекта по назначению не
предусматривается.
Коэффициент готовности ЭСПУ определяется по формуле:

(3.20)
где

- время
безотказной работы ЭСПУ, ч;

-
суммарное время восстановления работоспособности ЭСПУ, ч.
Таким
образом коэффициент готовности ЭСПУ равен:
Также
коэффициент готовности является показателем времени правильного
функционирования ЭСПУ.
Эффективность
профилактики обеспечивает количественную оценку степени повышения безотказности
оборудования за счет проведения профилактических работ.
Прирост
наработки на отказ в профилактируемой аппаратуре обусловлен своевременным
предотвращением отказов, которые могли бы появиться в ней при работе.
Поэтому
для оценки эффективности профилактики пользуются коэффициентом эффективности
профилактики.
Коэффициент
эффективности профилактики представляет собой отношение количества отказов,
выявленных во время проведения профилактических работ к полному числу отказов,
зарегистрированных в процессе эксплуатации оборудования.
Коэффициент
эффективности профилактики определяется по формуле:

(3.21)
Где

-
количество отказов выявленных при проведении профилактики;

-
количество отказов, которые произошли во время полезной работы ЭСПУ.
Таким
образом коэффициент эффективности профилактики равен:
Показатель
эффективности профилактики позволяет оценить качество системы обслуживания ЭСПУ
в процессе эксплуатации.
3.4 Рассчитать среднее время
безотказной работы ЭСПУ
Среднее время безотказной работы (наработка на отказ) представляет собой
технический параметр, который характеризует надёжность восстанавливаемого
прибора, устройства или технической системы, выражается в часах.
Среднее время безотказной работы определяет среднее значение наработки в
часах между двумя отказами и характеризует общую надежность ЭСПУ, определяется
по формуле:

(3.22)
Таким
образом, среднее время безотказной работы равно:
3.5 Разработать тест-программу для проверки
работы технического оборудования после устранения заданной неисправности
Тест программа - это программа позволяющая обнаружить элемент устройства,
в котором имеется неисправность или группу элементов, в которую входит
неисправный элемент.
N10 T1M3S200 Z10X210G0 Z3F2G1M08 F0.25X135 X205G0X100F5 Z1.5G1 X135 X205G0 Z0G1 X135 Z0.5X100F5 F0.2X50 X95G0 Z-2G1 X50 Z0.2F2 X197G0 Z-2X200.5G1F0.15 X205 Z-35 X221 Z200G0M09 T3M3S250 Z10X51G0 Z1F2G1M08 F0.2Z-28 X48 Z200G0M09 T7S150M3 Z10X225G0 Z-16.5X221G1F2M08 F0.05X180 F2X221 Z-11.5 F0.1X180Z-16.5 X221F5 Z-21.5 F0.1Z-16.5X180 F3X225 Z550G0M09
4. МЕРОПРИЯТИЯ ПО РЕСУРСО - И ЭНЕРГОСБЕРЕЖЕНИЮ
4.1 Основные определения
ресурсо - и энергосбережения
На сегодня проблема ресурсосбережения, особенно, энергосбережения, для
всех предприятий Республики Беларусь является самой острой и требующей
немедленного решения. Так, цены на энергоносители растут настолько
стремительными темпами, что при существующих технологиях их использования
предприятие уже в обозримой перспективе обречено на банкротство. Если в
ближайшее время не будут изысканы пути радикального снижения объемов
потребления материальных ресурсов (и соответственно - уменьшения их удельных
затрат в единице выпускаемой продукции), то неизбежно такое предприятие станет
убыточным, так как производственные затраты превысят получаемые доходы.
Именно сейчас чрезвычайно актуальным стало изыскание резервов на самом
предприятии. Однако практика показала, что, «местные» специалисты, занимающиеся
ежедневной эксплуатацией существующих технологий, в силу привычки и объективно
существующей рутины, не имеют ни времени, а порой и желания, подойти к производственному
процессу комплексно - с точки зрения экономии ресурсов. Выявить реальную
картину использования ресурсов на предприятии и определить резервы их экономии
можно только в ходе экологического и энергетического аудита. Относительно
экономии водных ресурсов уже на этапе экологического аудита возможно (как
показал опыт работы более чем на 60 предприятиях) изыскание возможностей
сэкономить на предприятии от 10 до 50% используемых водных ресурсов (также без
каких-либо дополнительных вложений). В первую очередь это касается предприятий
с большими водооборотными системами, громоздким охладительным и насосным
хозяйством (добывающая, нефтехимическая, обрабатывающая, пищевая
промышленность, лесное, рыбное хозяйство и пр.).Более того, сэкономленные
средства тут же можно рационально использовать на внутреннее самофинансирование
развития производства - для внедрения более совершенных технологий и
одновременное решение экологических проблем, накопленных за последние годы.
Рекомендация перехода на экономичные экологически «чистые» технологии
представляет собой второй и последующий этапы после проведения экологического и
энергетического аудитов - путем разработки, внедрения и мониторинга
инвестиционных программ совершенствования экологического и энергетического
менеджмента. На сегодняшний день, для экономики Белоруссии, одними из основных
являются следующие направления экономии ресурсов:
1) Экологическое обследование
предприятия: выявление мест реальной экономии воды, пара и других ресурсов с
одновременным решением экологических проблем и практически гарантированным
получением первоначальной экономии воды не менее 10% на беззатратной основе;
) Энергетический аудит, с разработкой беззатратных
(организационных) мероприятий, обеспечивающих экономию не менее 3% годовых
затрат на энергоресурсы;
) Внедрение экотехнологий, приводящих не только к решению
экологических проблем, но и к реальной экономии ресурсов;
) Внедрение системы энергоменеджмента, включая обучение персонала
предприятия и разработку адаптированных к условиям предприятия программных
продуктов по автоматизированному управлению системами.
4.2 Определение технологической нормы расхода
электроэнергии на 1 нормо-час по механическому цеху
В механических и сборочных цехах нормы расхода устанавливаются на единицу
производимой цехом работы (продукции), измеряемой в нормо-часах.
Для автоматизированных участков, на которых расход электроэнергии не
связан прямо с затратами живого труда - в качестве единицы измерения продукции
(работы) принимается 1 станко-час.
При расчете норм расхода все оборудование цеха разбивается на
технологические группы. При разбивке оборудования на группы
учитывается не только общее назначение оборудования по видам обработки
(токарные, фрезерные и т.д.).
Норма
расхода электроэнергии по группе станков в общем виде определяется в кВт
ч на
единицу продукции:
Hi = 
(4.1)
Где
Phi - номинальная мощность электродвигателей станка i-группы, кВт;- кол-во
станков в группе;
Ки
- коэффициент использования мощности;
П
- годовой выпуск продукции;

ср -
средневзвешенный КПД электродвигателей станков;

- число
часов работы оборудования за учитываемый период (полезное время).
П
= T ∙ К (4.2)
Где Т
- трудоёмкость изготовления единицы изделий, н/ч;- количество изготовленных изделий,
шт.
Норма
расхода электроэнергии на производство единицы продукции при механической
обработке (Hмех) складываются из норм расхода электроэнергии по токарной,
сверлильной, фрезерной, шлифовальной и другой группы оборудования и
рассчитываются в кВт ∙ ч на единицу продукции по формуле:
Нмех
= 
(4.3)
Где Нi
- норма расхода электроэнергии на производство продукции по i-ой группе
оборудования;
Пi
- объём выпускаемой продукции на i-ой группе оборудования;- количество групп.
Расход
электроэнергии на всю производственную продукцию (кВт ∙ ч):
=
Hмех ∙ П (4.4)
Список
технологического оборудования предоставлен в таблице 4.1
Таблица
4.1 Технологическое оборудование
|
Номер
|
Вид оборудования
|
Кол-во, шт
|
Руст группы, кВт
|
Кисп
|
Трудоёмкость единицы,
нормо-час
|
Выпуск продукции, шт
|
|
1
|
Горизонтально-фрезерной
станок
|
25
|
247,5
|
0,12
|
2,6
|
1000
|
|
2
|
Шлице-фрезерный станок
|
41
|
467,4
|
0.12
|
1,2
|
2000
|
|
3
|
Вертикально-фрезерный
станок
|
27
|
332,1
|
0,12
|
2,6
|
1500
|
|
4
|
Продольно-фрезерный станок
|
15
|
367,5
|
0,12
|
1,2
|
|
5
|
Продольно-фрезерный станок
|
19
|
589
|
0,12
|
2,6
|
3000
|
|
6
|
Токарно-винторезный станок
|
22
|
261.8
|
0,14
|
1.5
|
1000
|
|
7
|
Токарно-винторезный станок
|
44
|
871,2
|
0,14
|
1,8
|
2000
|
|
8
|
Токарно-револьверный станок
|
43
|
395,6
|
0,14
|
1,5
|
1500
|
|
9
|
Токарно-револьверный станок
|
21
|
518,7
|
0,14
|
1,8
|
2500
|
|
10
|
Токарно-вертикальный станок
|
19
|
1170,4
|
0,14
|
1,6
|
3000
|
|
11
|
Радикально-сверлильный
станок
|
20
|
116
|
0,14
|
2,1
|
1000
|
|
12
|
Радикально-сверлильный
станок
|
25
|
307,5
|
0,14
|
2,6
|
2000
|
|
13
|
Вертикально-сверлильный
станок
|
30
|
123
|
0,14
|
2,1
|
1500
|
|
14
|
Вертикально-сверлильный
станок
|
35
|
595
|
0,14
|
2,6
|
2500
|
|
15
|
Вертикально-сверлильный
станок
|
32
|
236,8
|
0,14
|
1,2
|
3000
|
|
16
|
Кругло-шлифовальный станок
|
18
|
234
|
0,17
|
4,2
|
1000
|
|
17
|
Кругло-шлифовальный станок
|
20
|
648
|
0,17
|
5,1
|
2000
|
|
18
|
Горизонтально-проточной
автомат
|
25
|
1070
|
0,17
|
4,6
|
1500
|
|
19
|
Зубодолбежный полуавтомат
|
22
|
244,2
|
0,17
|
3,9
|
2500
|
|
20
|
Зубодолбежный полуавтомат
|
24
|
110,4
|
0,17
|
4,5
|
3000
|
Рассчитаем годовой выпуск продукции:
П=(2,6∙1000∙25)+(1,2∙2000∙41)+(2,6∙1500∙27)+(1,2∙2500∙15)+
+(2,6∙3000∙19)+(1,5∙1000∙22)+(1,8∙2000∙44)+(1,5∙1500∙43)+(1,8∙2500∙21)+
+(1,6∙3000∙19)+(2,1∙1000∙20)+(2,6∙2000∙25)+(2,1∙1500∙30)+(2,6∙2500∙35)+
+(1,2∙3000∙32)+(4,2∙1000∙18)+(5,1∙2000∙20)+(4,6∙1500∙25)+(3,9∙2500∙22)+
+(4,5∙3000∙24)=2535550 ед. в год.
Найдём норму расхода электроэнергии на производство одной единицы изделия
на все группы станков в общем виде:
Hi=((0.12∙247.5∙25)+(467.4∙0.12∙41)+(332.1∙0.12∙27)+(367.5∙0.12∙15)+
+(589∙0.12∙19)+(261.8∙0.14∙22)+(871.2∙0.14∙44)+(395.6∙0.14∙43)+
+(518.7∙0.14∙21)+(1170.4∙0.14∙19)+(116∙0.14∙20)+(307,5∙0.14∙25)+
+(123∙0.14∙30)+(595∙0.14∙35)+(236,8∙0.14∙32)+(234∙0.17∙18)+
+(648∙0.17∙20)+(1070∙0.17∙25)+(244,2∙0.17∙22)+(110,4∙0.17∙24))∙8÷
÷0.3∙2535550=0,358кВт/ед.
Расход электроэнергии на всю производственную продукцию:
W=0,358∙2535550
= 907725,8 кВт/ч.
4.3 Расчет тепловой энергии на отопление и
вентиляцию механического цеха
Расход теплоэнергии на отопление и вентиляцию зданий и сооружений
определяется исходя из индивидуальных отраслевых норм расхода тепловой энергии
на отопление и вентиляцию зданий, работы обогрева каждого отдельного здания, а
так же средней температуры наружного воздуха за отопительный период и
продолжительности работы отопления за год.
Расход тепловой энергии на отопление зданий определяется по формуле:
об = q0 ∙ W ∙ 10-6 (4.5)
Где:
- удельная тепловая характеристика зданий, ккал/м3∙сут∙С0;
W- работа на
обогрев здания, м∙сут∙С0
Работа
обогрева здания определяется по формуле:
=
V ∙ (tвн - tср) ∙ n (4.6)
Где:V-
наружный строительный объем здания, м3;
tвн -
нормируемая температура воздуха внутри помещения(18С0);
tср - средняя
температура наружного воздуха за отопительный период(-1,6 С0);
n -
продолжительность работы отопления ( для Гомеля 194 дня).
Индивидуальная
норма расхода тепловой энергии на обогрев здания равна:
5.
ЭКОНОМИЧЕСКАЯ ЧАСТЬ
5.1 Расчет трудоемкости капитального ремонта станка с
ЭСПУ
Трудоемкость
- время необходимое для выполнения капитального ремонта. Трудоемкость
капитального ремонта рассчитывается по формуле:
Т
= Тмех. + Тэлектр. + Тэлектрон. (5.1)
где
Тмех. - трудоёмкость выполнения капитального ремонта механической части;
Тэлектр.
- трудоёмкость выполнения капитального ремонта электрической части;
Тэлектрон.
- трудоёмкость выполнения капитального ремонта электронной части.
В
свою очередь Тмех., Тэлектр., Тэлектрон. рассчитываются следующим образом:
Тмех.
= ЕРСмех. 
Н1 (5.2)
Тэлектр.
= ЕРСэлектр. 
Н2 (5.3)
Тэлектрон.
= ЕРСэлектрон. 
Н3 (5.4)
Где
ЕРСмех. - единица ремонтной сложности механической части;
ЕРСэлектр.
- единица ремонтной сложности электрической части;
ЕРСэлектрон.
- единица ремонтной сложности электронной части;
Н1,
Н2, Н3 - нормы времени на 1 ЕРС капитального ремонта механической,
электрической и электронной частей соответственно.
ЕРС
механической части - это ремонтная сложность некоторой условной машины,
трудоёмкость капитального ремонта механической части которой отвечает по объёму
и качеству требованиям ТУ на ремонт равна 35 н-ч. в неизменных
организационно-технических условиях среднего ремонтного цеха
машиностроительного предприятия.
ЕРС
электрической части - это ремонтная сложность некоторой условной машины,
трудоёмкость капитального ремонта электрической части которой отвечает по
объёму и качеству требованиям ТУ на ремонт равна 8,6 н-ч. в неизменных
организационно-технических условиях среднего ремонтного цеха
машиностроительного предприятия.
ЕРС
электронной части - это ремонтная сложность некоторой условной машины,
трудоёмкость капитального ремонта электронной части которой отвечает по объёму
и качеству требованиям ТУ на ремонт равна 5,3 н-ч. в неизменных
организационно-технических условиях среднего ремонтного цеха
машиностроительного предприятия.
Tмех. = 32 
35 =
1120 н-ч
Tэлектр. = 66 
8,6 =
567,6 н-ч
Тэлеткрон.
= 50 
5,3 =
265 н-ч
T = 1120 + 567,6
+265 = 1952,6 н-ч
5.2 Расчет численности рабочих, занятых капитальным
ремонтом станка с ЭСПУ
В
организации ведется учет и планирование рабочих, занятых капитальным ремонтом
станка с ЭСПУ
Важнейшим
элементом использования рабочей силы является определение нормативной
численности, необходимой для обеспечения бесперебойного производственного
процесса. В основе ее расчета лежит определение баланса рабочего времени,
который составляется по предприятию в целом и по его структурным
подразделениям. Баланс рабочего времени включает определение: среднего
фактического числа рабочих дней в предстоящем году; средней продолжительности
рабочего дня и полезного фонда рабочего времени. На основании планируемого
фонда рабочего времени рассчитывается нормативная численность
Из
производственного календаря, который составляется на текущий год, берется
номинальный фонд времени Фн. Он означает, сколько всего рабочих часов (дней) в
году. Составляют также количество невыходов на работу по уважительным причинам.
На
основании этих данных рассчитывается действительный фонд времени.
Fд = Fн 
( 1-λ /100 ), (5.5)
Где
Fд - действительный годовой фонд времени одного
рабочего, ч;
λ- процент потерь рабочего времени по уважительным причинам.
Fд =2038·(1-
0,15) =1732,3 ч.
Рассчитать
численность рабочих можно по следующей формуле:
Ч
= Т/(Fд
kн), (5.6)
Где
Ч - численность рабочих,
Т
- трудоемкость выполнения капитального ремонта,н-ч;
kн - планируемый
коэффициент выполнения норм выработки, kн=1,2.
Рассчитаем
численность механиков:
Чмех.
=
= 0,54=1
чел.
Рассчитаем
численность электриков:
Чэлектр.
= 
= 0,27=1
чел.
Рассчитаем
численность электронщиков:
Чэлектрон.
= 
= 0,13=1
чел.
Таким
образом для выполнения капитального ремонта станка модели SBL
300CNC необходима бригада из 3-х человек: 1 механика, 1
электрика, 1 электронщика.
5.3 Расчет себестоимости капитального ремонта станка
с ЭСПУ
Для
определения себестоимости капитального ремонта станка с ЭСПУ необходимо
определить годовой фонд оплаты труда
Годовой
фонд оплаты труда состоит из основного и дополнительного фонда заработной
платы.
Фонд
основной заработной платы- это зарплата за выполненную работу. По своей
структуре он включает в себя: тарифный (прямой) фонд по действующим расценкам
(тарифным ставкам), премии, доплаты за бригадирство, обучение учеников, работу
в ночное время.
Фонд
дополнительной зарплаты - это зарплата за неотработанное время, предусмотренное
законодательством. По своей структуре он включает в себя оплату отпусков,
выполнение государственных обязанностей, оплату перерывов кормящим матерям,
сокращенного рабочего дня подросткам и т. д.
ФОТ=ФЗПосн+ФЗПдоп (5.7)
Где
ФЗПосн - фонд основной заработной платы, рассчитывается по формуле:
ФЗПосн=Сч

Т 
(1+П/100) (5.8)
Где
Сч - часовая тарифная ставка;
Т
- трудоемкость капитального ремонта;
П
- процент премии .
Часовая
тарифная ставка рассчитывается по формуле:
Сч=ЧСТ1
Кт
Кур (5.9)
Где
ЧСТ1 - часовая тарифная ставка первого разряда, устанавливается государством
(организацией) 13500 рублей
Кт
- тарифный коэффициент к разряду (берется из единой тарифной сетки);
Кур
- коэффициент, учитывающий уровень работы, Кур=1.2;
Сч
= 13500 
1,57 
1,2 =
25434 руб.
ФЗПосн
= 25434 
1952,6 
(1+0,25)
= 62078035 руб.
Фонд
дополнительной зарплаты рассчитывается по формуле:
ФЗПдоп=(α/100)
ФЗПосн
(5.10)
ФЗПдоп
= 0,15 
62078035
= 9311705 руб.
где
α - процент дополнительной заработной платы (15%).
Таким
образом, годовой фонд оплаты труда будет равен:
ФОТ=
ФЗПосн + ФЗПдоп (5.11)
ФОТ
= 62078035 + 9311705 = 71389740 руб.
Далее
определим материальные затраты. Материальные затраты, выраженные в денежной
форме - это сумма всех затрат на основные материалы, комплектующие, инструменты
необходимые для капитального ремонта станка. Материальные затраты приведены в
таблице 5.1
Таблица
5.1 - Расчет затрат на материалы
|
№ п/п
|
Статьи затрат
|
Порядок расчета
|
Стоимость, руб
|
|
1
|
Сырье и основные материалы
|
130%ФЗПосн
|
80701445
|
|
2
|
Топливо и энергия
|
0.1%ФЗПосн
|
62078
|
|
Итого материальных затрат
|
п1+п2
|
80763523
|
Себестоимость - это общая сумма всех затрат, связанных с выполнением
капитального ремонта станка. Расчет себестоимости производится по
калькуляционным статьям расходов.
Расчет следует представить в таблице 5.2
Таблица 5.2 - Расчет себестоимости капитального ремонта
|
№ п/п
|
Статьи затрат
|
Порядок расчета
|
Стоимость руб.
|
|
1
|
Материальные затраты
|
Итог таблицы 5.1
|
80763523
|
|
2
|
Основная заработная плата
|
|
Формула 5.8
|
62078035
|
|
3
|
Дополнительная заработная
плата
|
|
Формула 5.10
|
9311705
|
|
4
|
Отчисления в фонд соц.
защиты населения
|
34%(ФЗПосн+ФЗПдоп)
|
24272511
|
|
5
|
Отчисления в Белгосстрах
|
1.98%(ФЗПосн+ФЗПдоп )
|
1413516
|
|
6
|
Цеховые расходы
|
30%ФЗПосн
|
18623410
|
|
Итого заводская себестоимость
|
сумма п1+...+п6
|
196462700
|
Содержание калькуляционных статей расходов:
В статье «материальные затраты»
отражаются: стоимость приобретенных со стороны сырья, материалов,
полуфабрикатов, комплектующих изделий, топлива, энергии, израсходованных на капитальный
ремонт.
В статью «основная заработная плата» включает оплату за выполнение
капитального ремонта на основе трудоемкости работ.
Статья «дополнительная заработная плата» отражает
выплаты, предусмотренные законодательством за непроработанное в производстве
время: оплата ежегодных и учебных отпусков, компенсации.
Статья «отчисления в фонд социальной
защиты населения» отражает обязательные отчисления по установленным
законодательством ставкам в фонды защиты населения.
В статью «цеховые расходы» включаются
расходы на оплату труда управленческого и обслуживающего персонала цехов,
вспомогательных рабочих; амортизация; расходы на ремонт основных фондов; охрану
труда работников, на содержание и эксплуатацию оборудования, сигнализацию,
отопление, освещение, водоснабжение цехов и другие.
5.4 Расчет свободно-отпускной цены капитального
ремонта станка с ЭСПУ
Цена - денежное выражение стоимости капитального ремонта сторонней
организации.
Отпускная цена рассчитывается по формуле:
ОЦ=Сп+П+НДС (5.12)
ОЦ = 196462700 + 39292540 + 47151048 = 282906288 руб.
Где Сп - заводская себестоимость капитального ремонта;
П - плановые накопления ; НДС - налог на добавленную стоимость.
Все расчёты сведём в таблицу 5.3
Таблица 5.3 - Расчет свободно-отпускной цены капитального ремонта
|
№ по порядку
|
Статья затрат
|
Порядок расчета
|
Стоимость руб.
|
|
1
|
Заводская себестоимость
капитального ремонта (Сп).
|
Итог таблицы 5.2
|
196462700
|
|
2
|
Плановые накопления(П)
|
20% от п1
|
39292540
|
|
3
|
Цена без НДС
|
п1+п2
|
235755240
|
|
4
|
НДС
|
20%п3
|
47151048
|
|
5
|
Свободно-отпускная цена
капитального ремонта (ОЦ).
|
п3+п4
|
282906300
|
Из полученных расчетов можно сделать вывод, что выполнение капитального
ремонта экономически целесообразно.
6. ОХРАНА ТРУДА И ОКРУЖАЮЩЕЙ СРЕДЫ
6.1 Правовые и организационные вопросы
Систему законодательных актов регулирования вопросов охраны труда в
республике составляет: Конституция РБ и Трудовой кодекс РБ.
Согласно статьям
Конституции РБ:
Статья 41. Гражданам Республики Беларусь гарантируется право на труд как
наиболее достойный способ самоутверждения человека, то есть право на выбор
профессии, рода занятий и работы в соответствии с призванием, способностями,
образованием, профессиональной подготовкой и с учетом общественных
потребностей, а также на здоровые и безопасные условия труда.
Статья 43. Трудящиеся имеют право на отдых. Для работающих по найму это
право обеспечивается установлением рабочей недели, не превышающей 40 часов,
сокращенной продолжительностью работы в ночное время, предоставлением ежегодных
оплачиваемых отпусков, дней еженедельного отдыха.
Статья 45. Гражданам Республики Беларусь гарантируется право на охрану
здоровья, включая бесплатное лечение в государственных учреждениях
здравоохранения.
Трудовой кодекс определяет основные обязанности, права и ответственность
нанимателей и работников; предусматривает систему государственного и
общественного контроля и надзора за соблюдением законодательства об охране
труда; регламентирует деятельность служб охраны труда.
Для предотвращение и предупреждение возникновения
различных ситуаций, которые могут привести к угрозе жизни и здоровью работника
на предприятии специально разрабатываются инструкции.
Инструкция - это локальный нормативный правовым акт по охране труда. При
разработке инструкций изучаются правила и нормы безопасности туда, типовые
инструкции, требования безопасности, изучаются эксплуатационная и ремонтная
документация на оборудование. Руководство разработкой инструкций возлагается на
главного инженера, а подготавливается инструкция руководителями подразделений с
участием представителей профсоюзной организации.
Инструкция должна включать в себя следующие разделы:
) Общее требование безопасности;
) Требование безопасности перед началом работы;
) Требование безопасности при выполнении работы;
) Требование безопасности по окончании работы;
) Требование безопасности при аварийных ситуациях;
На предприятии для наладчиков станков с ЭСПУ проводится проверка знаний
по охране труда в следующих случаях:
) При введении новых или изменении нормативных правовых актов по
охране труда;
) При вводе нового оборудования или изменении технологического
процесса;
) При переводе работника на другое место, где требуются дополнительные
знания в области охраны труда;
) При нарушении правил охраны труда;
) При повышении квалификации и переподготовки в профессии;
Для обеспечении безопасных условий труда и при приеме на работу на
предприятиях проводятся инструктажи:
1) Вводный инструктаж (при поступлении на работу);
) Инструктаж на рабочем месте (первичного, повторный, внеплановый
и целевой).
6.2 Производственная санитария
Производственная санитария - это система организационных,
санитарно-гигиенических мероприятий, технических средств и методов
предотвращения или уменьшающих воздействие на рабочих вредных производственных
факторов до значений не превышающих допустимые.
Основной задачей производственной санитарии является изучение причин,
условий и производственных факторов, отрицательно влияющих на здоровье
работающих.
Важными показателями производственной санитарии являются показатели микроклимата.
Микроклимат - это климат внутренней среды этих помещений, который
определяется действующими организм человека сочетаниями температуры, влажности
и скорости движения воздуха, а также температуры окружающих поверхностей.
Показатели микроклимата в производственных помещениях для работы
наладчика относится ко IIА
категории работ.
) Летнее время:
Температура воздуха -19 - 21 0С;
Относительная влажность - 40 - 60 %;
Скорость движения воздуха 0.1 - 0.2 м/c;
) Зимнее время
Температура воздуха -20 - 22 0С;
Относительная влажность - 40 - 60 %;
Скорость движения воздуха - 0.2 м/c;
На участке изготовления деталей используется совместное освещение,
которое достигается сочетанием естественного и искусственного освещения.
Естественное освещение способствует усилению окислительных процессов в
организме, благоприятно для глаз, обладает бактерицидным свойством. На данном
участке применяют боковое одностороннее и верхнее естественное освещение.
Освещенность на рабочем месте должна соответствовать характеру зрительной работы,
которая определяется: минимальной величиной объекта различения, фоном
(поверхность, прилегающая непосредственно к объекту различения), контрастом
объекта с фоном. Кроме этого, необходимо обеспечить достаточно равномерное
распределение яркости на рабочей поверхности в пределах окружающего
пространства, отсутствие резких теней, оптимальную направленность светового
потока.
Величина освещения должна быть постоянной по величине. Общее освещение -
500 люкс; общее с местным - 1500 люкс. На участке в осветительных установках
применяют лампы накаливания и газоразрядные источники света. Общее освещение
обеспечивается лампами одинаковой мощности с одинаковыми типами светильников,
равномерно распределенных по потолку помещения. Для местного освещения
используются светильники с не просвечиваемыми отражателями. Для питания
встроенных светильников местного освещения с лампами накаливания используется
напряжение 24 В.
Станок должен быть установлен в самом благоприятном месте для
максимального использования дневного света. Станок оборудован осветительной
арматурой, которая освещает зону механообработки. Осветительная арматура
закреплена в положении, обеспечивающем оптимальное освещение рабочей зоны, что
помогает устанавливать и зажимать в патроне (освобождать) заготовку, а также
осуществлять проверку процесса обработки и контроль размеров (измерение). Для
обеспечения безопасной эксплуатации станку требуется достаточное (нормальное)
внешнее освещение, т.e. освещение цеха согласно действующим местным нормам и
правилам.
Так же можно
отметить, что физическими вредными производственными факторами являются:
растворители, нефтяные масла и СОЖ, которые могут оказывать раздражающее
воздействие на кожные покровы и также являются источником биологической
опасности, которая связана с развитием болезнетворных микроорганизмов и
бактерий при длительной ее эксплуатации.
Для обеспечения притока чистого воздуха и заданного метрологического
условия предусмотрена система вентиляции. Она достигается удалением
загрязненного или нагретого воздуха из помещения и подачей в помещение свежего
воздуха. На данном участке применяется общеобменная смешанная вентиляция,
действие которой основано на разбавлении загрязненного, нагретого воздуха
помещения до предельно допустимых норм. Эту схему вентиляции применяют потому,
что вредные вещества и теплота от большинства оборудования выделяется
равномерно по всему помещению. Имеется и местная приточная вентиляция в виде
воздушных завес, используемая на воротах в холодное время года. Так как в
воздух рабочей зоны не возможен выброс в больших количествах ядовитых,
взрывоопасных и горючих веществ, аварийная вентиляция не предусмотрена.
6.3 Безопасность труда
Общие требования безопасности труда заключаются в создании условий,
предохраняющих работающих от опасных и вредных воздействий окружающей среды.
Чтобы оградить человека от опасности получения механической травмы
следует:
) Обеспечить недоступность опасных объектов для человека;
) Применять защитные устройства;
При ремонтах и техническом обслуживании программного оборудования
наиболее существенными из опасных и вредных факторов являются:
) Движущиеся машины и механизмы;
) Острые кромки и высокая температура поверхности инструмента и
оборудования, заготовок и отлетающих частиц обрабатываемого материала;
) Высокое электрическое напряжение;
) Отсутствие удобных площадок, расположение рабочих мест на значительной
высоте над уровнем пола;
) Высокие уровни шума и вибрации;
) Запыленность и загазованность воздушной среды, повышенная подвижность
воздуха рабочей зоны;
По степени опасности поражения людей электрическим током,
производственное помещение можно классифицировать как помещение с повышенной
опасностью, так как характеризуется наличием:
1) Токопроводящих полов (металлические, земляные, железобетонные,
кирпичные и т.п.);
) Возможностью одновременного прикосновения человека к имеющим соединение
с землей металлоконструкциям зданий, технологическим аппаратам, механизмам с
одной стороны, и к металлическим корпусам электрооборудования с другой.
Для обеспечения электробезопасности персонал, обслуживающий
электроустановки, делится на 5 групп.
Для того чтобы работать со станком, должна быть 2 группа допуска
электробезопасности.
квалификационная группа присваивается квалификационной комиссией
электротехническому персоналу, обслуживающему установки и оборудование с
электроприводом, (без права подключения), , передвижные машины и механизмы с
электроприводом, работающим с ручными электрическими машинами и другими
переносными электроприёмниками и т. д. Также 2 группа допуска (до 1000 В)
присваивается молодым электромонтерам, электромонтажникам.
Для безопасности электроустановок при работе на них должны быть выполнены
следующие мероприятия: заземление, зануление, защитное отключение, двойная
изоляция, разделение сетей питания, индивидуальные средства защиты.
Заземление - преднамеренное электрическое соединение с землей или ее
эквивалентом металлических токоведущих частей, которые могут оказаться под
напряжением. Заземление используют в сетях электрического тока напряжением до
1000 В. Оно позволяет снизить до безопасных значений напряжение корпуса
электроустановки относительно земли при замыкании на него фазового провода
вследствие нарушения изоляции. Максимальное сопротивление заземления, в
качестве которого используют свинцовые оболочки кабелей 4 Ом. Недостатком
заземления является возможность длительного существования короткого замыкания
фазы на корпус в сетях с изолированной нейтралью, так как подобный дефект
изоляции электроустановки не вызывает срабатывания системы защиты электрической
сети.
Зануление - преднамеренное электрическое соединение с нулевым проводником
сети металлических нетоковедущих частей, которые могут оказаться под
напряжением. Зануление используется в сетях с заземленной нейтралью. В
электрических сетях, где применяется зануление, нарушение изоляции токоведущих
частей приводит к образованию цепи однофазного короткого замыкания, в
результате которого срабатывает установка максимальной токовой защиты, отключая
пораженный участок сети. В качестве нулевых защитных проводников применяют шины
из полосовой стали, стальные прутки, нулевые рабочие проводники электрокабелей
и другие проводники. При этом их сопротивление для сети 220/380 В - 4 Ом.
Устройства защитного отключения (УЗО) обеспечивают автоматическое
разъединение электроустановки от питающей сети при возникновении опасности
поражения электротоком. УЗО включает в себя датчики, сигнализирующие о
появлении опасной ситуации на оборудовании, усилители с исполнительными органами,
разъединяющими электрическую сеть по сигналам датчиков, а также
контрольно-измерительные и сигнальные устройства. В сетях напряжением до 1000
При использовании ручного электроинструмента, переносных светильников для
снижения опасности поражения электротоком применяют пониженные напряжения
<42 В. В зависимости от класса электробезопасности помещения и условий
выполнения ремонтных работ применяют напряжения 36 В, источниками которых могут
быть гальванические батареи, аккумуляторы и понижающие трансформаторы,
вторичные обмотки которых не должны быть заземлены. Применение
автотрансформаторов в качестве источников пониженного напряжения недопустимо.
При работе с пониженными напряжениями нельзя пренебрегать основными правилами
электробезопасности, необходимо следить за изоляцией проводов, исправностью
понижающего трансформатора, так как анализ несчастных случаев показывает, что и
такие напряжения могут привести к серьезным электротравмам.
Разделительные трансформаторы изолируют электроприемники от общей сети.
Они находят широкое применение для питания передвижных установок и ручного
электроинструмента в сетях напряжением до 1000 В. К конструкции разделительных
трансформаторов и изоляции его обмоток предъявляют повышенные требования, а их
корпуса надежно заземляют. К разделительному трансформатору может быть
подключен только один электроприемник с номинальным током <15 А. В
эксплуатации нельзя допускать заземления (зануления) его вторичной обмотки или
корпуса, подключенной к нему электроустановки. .
Двойная изоляция широко используется в ручном электроинструменте
напряжением 220 В и обеспечивается установкой дополнительных
электроизоляционных прокладок и втулок для исключения электрической связи между
корпусом инструмента и встроенной в него электроустановкой. Во избежание
шунтирования дополнительной изоляции не разрешается заземление металлических
нетоковедущих частей электроустановок с двойной изоляцией.
К основным средствам индивидуальной защиты от поражения электротоком,
используемым при выполнении работ на электроустановках напряжением до 1000 В,
относят диэлектрические перчатки, слесарно-монтажный инструмент с изолирующими
рукоятками, изолирующие и измерительные клещи, указатели напряжения. В качестве
дополнительных средств защиты применяют диэлектрические галоши и коврики,
переносные заземления, изолирующие подставки, защитные ограждения.
Ремонтные работы на электрооборудовании станков с ЭСПУ могут выполняться
при полном отсутствии напряжения, с частичным снятием напряжения и без снятия
напряжения вдали от токоведущих частей или вблизи них.
Для безопасной организации работ на электроустановках при полном снятии
напряжения необходимо обесточить станок, отключив автомат или сняв
предохранители в распределительном шкафу или распределительной коробке
шинопровода и вывесив предупредительный плакат „Не включать! Работают люди”. К
подобным работам относят: проверку надежности контактных соединений, контроль
состояния изоляции, замену неисправных предохранителей, пускорегулирующей
аппаратуры и электронных блоков, уборку электрошкафов и др.
В качестве примера работ с частичным снятием напряжения или без снятия
напряжения, но вдали от токоведущих частей, можно привести наладку одного из
приводов подач или блоков измерительных преобразователей на включенном
оборудовании. При этом ремонтируемая часть электрооборудования отключается
промежуточными коммутационными или защитными устройствами, на которых
вывешивают плакат: „Не включать! Работают люди”.
Ремонт электрооборудования без снятия напряжения вблизи токоведущих
частей (это обычно измерительные и регулировочные операции) выполняется не
менее чем двумя работниками, квалификационная группа одного из них должна быть
не ниже третьей, второго - не ниже второй. Выполнение указанных работ требует
принятия особых мер по электробезопасности: обувь, одежда и руки работающих
должны быть сухими; инструмент, выводные концы приборов оснащены изолирующими
рукоятками, исключающими случайное касание к токоведущим частям; необходимо
пользоваться диэлектрическим ковриком, измерительную аппаратуру изолировать от
земли и подключать к сети через разделительный трансформатор.
В случае возникновения электротравм прежде всего необходимо разорвать
цепь электрического тока, протекающего через тело пострадавшего, обесточив
электроустановку. При отсутствии поблизости коммутационной аппаратуры для
быстрого отключения в электроустановках напряжением до 1000 В электроцепь
разрывают, воспользовавшись любым не проводящим электричество предметом
(палкой, доской, сухой одеждой) или оттащив (за одежду) пострадавшего от
токонесущих частей. При этом необходимо помнить о собственной
электробезопасности: не касаться незащищенными руками токонесущих частей, тела
пострадавшего; использовать диэлектрические перчатки, сапоги и коврики. При
освобождении пострадавшего от тока рекомендуется действовать одной рукой,
спрятав вторую за спину. В исключительных случаях необходимо заземлять
токонесущение части закороткой, вызвав срабатывание предохранительных устройств
сети от токов короткого замыкания.
Первую медицинскую помощь следует оказывать на месте происшествия.
Переносить пострадавшего в другое место следует только в случае, если ему или
лицам, оказывающим помощь, продолжает угрожать опасность или оказание
медицинской помощи на месте происшествия невозможно. Способы оказания первой
медицинской помощи зависят от вида и тяжести электротравмы. При отсутствии
дыхания или пульса необходимо немедленно приступить к выполнению искусственного
дыхания и наружному массажу сердца.
6.4 Противопожарная безопасность
В соответствии с Законом Республики Беларусь «О пожарной безопасности» на
руководителей, должностных лиц и каждого из работников возложена обязанность
обеспечения пожарной безопасности на предприятии. Конкретные обязанности
каждого работника устанавливаются в должностных инструкциях.
Руководитель предприятия своим приказом определяет ответственных
должностных лиц за пожарную безопасность по каждому подразделению.
Каждый работник обязан:
) Знать и выполнять на производстве требования пожарной безопасности, а
также соблюдать и поддерживать противопожарный режим;
) Принимать меры предосторожности при проведении работ с ЛВЖ и ГЖ,
другими пожароопасными материалами и оборудованием;
) Знать характеристики пожарной опасности применяемых или изготавливаемых
веществ и материалов;
) В случае обнаружения пожара сообщать о нем в пожарную службу и
принимать возможные меры к спасению людей, имущества и ликвидации пожара.
План действий работников на случай возникновения пожара утверждается
руководителем предприятия, который должен организовать практические тренировки
по его выполнению не реже двух раз в год.
Для предупреждения пожаров на предприятиях проводятся организационные,
эксплуатационные, технические и режимные мероприятия.
К факторам, приводящим к появлению очага возгорания при ремонте оборудования
с ЭСПУ, можно отнести:
) Нарушение правил эксплуатации электроустановок;
) Неисправность технических средств защиты от статического электричества;
) Нарушение правил использования легковоспламеняющихся жидкостей (ЛВЖ);
) Самовоспламенение ветоши, неисправности отопительных приборов;
) Нарушение правил эксплуатации оборудования, приводящее к разогреву
трущихся частей при отсутствии смазочного материала;
) Неосторожное обращение с огнем.
Система мер пожарной безопасности должна быть направлена на устранение
причин, приводящих к образованию очагов возгорания в производственных
помещениях. У входа в производственные помещения вывешивают таблички с
указанием класса пожароопасности, в помещениях запрещается устанавливать
системы отопления, вентиляции, освещения, не соответствующие указанному классу
пожар опасности. Помещения, оборудование и установки, размещенные в них, должны
регулярно очищаться от горючих материалов и посторонних предметов. Источники
искусственного освещения должны быть расположены так, чтобы обеспечить
безопасное расстояние между осветительной арматурой и сгораемыми конструкциями
или материалами.
При складировании демонтированных узлов не допускается загромождение
проездов, пожарных проходов и аварийных выходов (доступ к средствам первичного
пожаротушения должен быть свободен). Системой ремонтов охватываются все
действующие электроустановки, у которых систематически контролируют состояние
аппаратуры электрозащиты, надежность подключения и качество изоляции кабелей и
приводов, температуру наружных поверхностей электрических машин.
Электроаппаратура, двигатели, распределительные устройства и электрошкафы
должны регулярно очищаться от токопроводящей пыли и стружки. Пользоваться
поврежденными электророзетками, выключателями и другой неисправной
коммутирующей аппаратурой не допускается. Любые неисправности
электроаппаратуры, ведущие к повышенному искрению, нагреву, необходимо
устранять. При перерывах в работе и по ее окончании электроустановки,
понижающие и разделительные трансформаторы, измерительную электроаппаратуру,
электропаяльники следует отключать от сети. В связи с тем, что электропаяльники
имеют высокую температуру рабочих частей, на рабочих местах должны быть
предусмотрены для них термостойкие подставки.
Здания и помещения должны быть обеспечены первичными средствами
пожаротушения. Для их размещения в зданиях, как правило, устанавливают
специальные щиты, на которых находится ручной пожарный инструмент,
предназначенный для раскрывания и разборки конструкций и проведения
аварийно-спасательных работ при гашении пожара (топоры, крюки, ломы, вёдра,
лопаты, ножницы для резания металла). Комплекс мероприятий по противопожарной
защите включает также и устройства систем пожаротушения. Из первичных средств
пожаротушения на участке находятся углекислотные огнетушители ОУ-5.
Эвакуация людей из здания при пожаре осуществляется по путям эвакуации
через эвакуационные выходы. Эвакуационные выходы из участка являются двери и
ворота ведущие наружу. Минимальная ширина эвакуационные выходы должна быть не
менее 0,8 м, затем прибавляется 0,6 на 100 человек. Пути эвакуации не должны
пересекаться. В них не должны входить винтовые лестницы, раздвижные двери,
турникеты, вращающиеся, подъемные двери. В полу путях эвакуации не должно быть
перепада высот. Двери должны открываться по ходу движения людей. Двери, ведущие
наружу, не должны иметь запоров, не открывающихся изнутри.
6.5 Охрана окружающей среды
В современных условиях расширенное использование естественных ресурсов и
увеличение промышленных и бытовых отходов приводит к негативному воздействию на
окружающую среду.
Для уменьшения этого воздействия должен произойти переход к новому
способу производства - безотходному. Такой способ производства представляет
собой сложный процесс, в котором все отходы утилизируются и вновь используются
в производственном цикле, т.е. отходы одной стадии производства становятся
сырьем для другой. Здесь важная роль отводится биотехнологии, т.е. привлечению
в производство микроорганизмов, осуществляющих окислительно-восстановительные процессы
быстро, надежно и чисто.
При проектировании новых предприятий и на существующих должны быть
предусмотрены мероприятия, исключающие загрязнение почвы, подземных вод,
атмосферного воздуха выше допустимых пределов.
Поэтому предприятия должны иметь утвержденные в установленном порядке
нормы ПДВ (предельно допустимых выбросов) согласованные в установленном порядке
с государственным санитарным надзором.
Производственные сточные воды должны быть предварительно очищены на
локальных очистных сооружениях от кислот и щелочей, пожаро- и взрывоопасных
веществ до пределов, допустимых для сброса этих стоков на биологические и
другие очистные сооружения. Сточные воды, в которых могут содержаться
радиоактивные, токсичные, бактериальные загрязнения, перед выпуском в канализацию
должны быть обеззаражены и обезврежены.
Сточные воды, не поддающиеся очистке от загрязнений, уничтожаются или
складируются в определенных для этой цели местах. Сточные воды не загрязненные
в процессе производства должны использоваться в системах производственного
водоснабжения. Технологический цикл предприятий должен предусматривать
максимальную утилизацию твердых производственных отходов. Не утилизированные
токсичные отходы производств должны быть захоронены на специализированных
полигонах (вещества I, II, III классов опасности) или вывозиться на свалки
(вещества IV класса опасности). Характеристика вредных веществ регламентируется
республиканскими санитарными нормами, правилами и гигиеническими нормами для
предприятий различных видов производств.
ЗАКЛЮЧЕНИЕ
В данном дипломном проекте был разработан комплекс технических
эксплуатационных и наладочных мероприятий для устранения неисправности в
токарном обрабатывающем центре TRENS SBL 300 CNC оснащенный электроприводом SIMODRIVE 611D и электронной системой программного управления SINUMERIK 840D
В технической части дипломного проекта рассмотрен такой комплекс вопросов
как: изучено назначение технологического оборудования (станка) SBL 300 CNC его применение в промышленности его
функциональные возможности, а так же назначение электропривода SIMODRIVE 611D и электронной системой программного управления SINUMERIK 840D. Благодаря логическому анализу взаимодействия электронной
системы программного управления SINUMERIK 840D со станком SBL 300 CNC удалось установить процессы
происходящие на непосредственном взаимодействии: электронной системы
программного управления станок-электропривод SIMODRIVE 611-ЭСПУ SINUMERIK 840D, описаны составные части электронной системы программного
управления и взаимодействия между ними при различных технологических
операциях.. Для описания работы датчиков входящих в станок использованы краткие
характеристики этих датчиков, описан принцип работы, а так же их взаимодействие
с электронной системой программного управления на сигнальном уровне. В ходе
выполнения работы была разработана структурная схема ЭСПУ, функциональная схема
с описанием каждого узла и принципиальная схема( или схема подключения)
субблока (модуля станка). Разработан и описан алгоритм поиска неисправности.
Экономическая часть позволила рассмотреть комплекс вопросов таких как:
определение трудоемкости капитального ремонта механической, электрической,
электронной части станка SBL
300 CNC. Определен состав бригады
необходимый для капитального ремонта станка SBL 300 CNC. В
данном дипломном проекте рассчитана себестоимость капитального ремонта станка SBL 300 CNC оснащенного ЭСПУ типа SINUMERIK 840D, рассчитаны все затраты и выплаты необходимые для проведения
капитального ремонта. Расчет свободно отпускной цены капитального ремонта
станка включил в себя расчет заводской себестоимости ремонта, налога на
добавленную стоимость, плановых накоплений, предприятия. Свободно-отпускная
цена показала расходы необходимые для произведения капитального ремонта станка
модели SBL 300 CNC.
СПИСОК ИСПОЛЬЗОВАННЫХ ИСТОЧНИКОВ
1.Алиев И.М.,
Горелов Н.А., Ильина Л.О. Экономика труда. Минск, 2011.
.Воронкин
Ю.Н. Методы профилактики и ремонта промышленного оборудования. Москва, 2010.
3.Документация
по системному обзору Sinumerik 840D. Москва, 2005
4.Карпей Т.В.
Экономика, предприятия и планирование промышленного производства. Москва, 2004.
5.Пашуто В.П.
Организация, нормирование и оплата труда на предприятии. Минск, 2009.
. Руководство
по техническому обслуживанию SBL
300 CNC. Москва, 2006
. Руководство
по диагностике Sinumerik 840D. Москва, 2005
. Руководство
пользователя Sinumerik 840D. Москва, 2005
.Руководство
по монтажу, эксплуатации и техническому обслуживанию SBL 300 CNC.
Москва, 2006
. Руководство
по вводу в эксплуатацию Sinumerik 840D. Москва, 2005
. Руководство
по вводу в эксплуатацию Simodrive 611D. Москва, 2003.
. Самойлович
В.Г., Телушкина Е.К. Экономика предприятия. Москва, 2009.
. Справочник
по функциям Sinumerik 840D. Москва, 2005
14 Челноков А.А. Охрана труда 2-е издание Москва, 2006.
15.Чечевицына Л.Н., Чечевицына Е.В. Экономика предприятия. Москва, 2010.