Гальваническое производство
Содержание
Введение
1. Характеристика технологических процессов гальванического
производства
2. Определение состава основных ванн
2.1 Обезжиривание химическое
2.2 Травление углеродистых, низко- и среднелегированных сталей и
чугунов
2.3 Нанесение покрытия
2.4 Расчет концентраций смеси в усреднителе
2.5 Диаграммы состава усреднителя после операций обезжиривания и
травления
2.6 Диаграмма состава усреднителя после операции нанесения покрытия
3. Расчет сооружений
3.1 Расчет усреднителя 1
3.2 Расчет усреднителя 2
3.3 Расчет смесителя
3.4 Расчет камеры реакции
3.5 Подбор насосов-дозаторов
3.6 Расчет отстойника
3.7 Подбор насосов для перекачивания жидкости
Заключение
Список литературы
Введение
Очистка сточных вод гальванического производства и сокращение
поступления гальванических отходов в окружающую среду является важной задачей
промышленных предприятий, на которых в технологическом процессе производится
обработка поверхности металлов и нанесение гальванических покрытий.
При проектировании очистных сооружений для очистки сточных
вод гальванического производства используются различные комбинируемые методы
очистки, исходя из состава сточных вод, требований к очищенной воде и пожеланий
заказчика.
Для очистки сточных вод гальванического производства могут
использоваться следующие методы и технологии:
Механические методы очистки (отстаивание, фильтрование);
Химические методы очистки (нейтрализация, химическое
осаждение, окисление);
Физико-химические методы очистки (коагуляция, флокуляция,
мембранные методы очистки, ионный обмен, сорбция).
Суть очистки сточных вод гальванического производства от
тяжелых металлов заключается в переводе растворенных ионов металлов в
нерастворенные химические соединения с последующим отделением и обезвоживанием
твердой фазы.
В целом процесс очистки сточных вод гальванического
производства делится на два типа:
. Химический метод очистки;
. Электрохимический метод очистки.
гальваническое производство покрытие нанесение
1.
Характеристика технологических процессов гальванического производства
Каждый технологический процесс гальванического нанесения
металлических покрытий состоит из ряда отдельных операций, которые можно
разделить на три группы:
. Подготовительные работы - их цель состоит в
подготовке поверхности металла для нанесения покрытия гальваническим путем; на
этой стадии технологического процесса проводят шлифование, обезжиривание и
травление.
2. Основной процесс - образование соответствующего
металлического покрытия с помощью гальванического метода.
. Отделочные операции - служат для облагораживания и
защиты гальванических покрытий, наиболее часто для этой цели применяют
пассивирование, окраску, полирование и лакирование.
Сточные воды, образующиеся при вышеперечисленных операциях,
делят следующие группы:
. Сточные воды, содержащие цианистые соединения
(операции цинкования, кадмирования, меднения, серебрения) - цианистые сточные
воды.
2. Сточные воды, содержащие хромистые соединения
(операции хромирования и хромистой пассивации) - хромовые сточные воды.
. Сточные воды после операции обезжиривания и
травления циан и хром (щелочные и кислые) - основные сточные воды.
. Обезжиривание, травление и нанесение покрытия
проводятся последовательно одним из растворов.
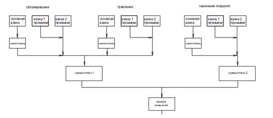
Каждая операция осуществляется по схеме:
Принципиальная схема очистки сточных вод гальванического цеха
2.
Определение состава основных ванн
Согласно ГОСТ 9.305-84 [3] "Покрытия металлические и
неметаллические неорганические" выбираем стандартизируемые операции по
назначению:
|
Подготовка поверхности основного металла
|
Карта
|
|
Обезжиривание химическое
|
11
|
|
Травление углеродистых, низко - и
среднелегированных сталей и чугунов
|
13
|
|
Получение металлических покрытий
|
Карта
|
|
Цинкование
|
30
|
|
|
|
2.1
Обезжиривание химическое
Согласно ГОСТ 9.305-84 выбираем состав 3. Состав раствора
ванны для обезжиривания:
. Натр едкий технический марки ТР (твердый ртутный)
принят по ГОСТ Р 55064-2012 "Натр едкий технический. Технические
условия". Массовая доля гидроксида натрия, не менее 98,5%
2. Тринатрийфосфат принят по ГОСТ 201-76
"Тринатрийфосфат". Массовая доля общего P2O5 не менее 18,5%
М (Р2О5) = 142г/моль, количество
чистого Р= 18,5*62/142=8,08%
М (Na3PO4*12H2O) = 380 г/моль, количество чистого Р =
31*100/380=8,16%
Активность вещества =8,08/8,16*100=99% (чистого реактива).
Определяем содержания чистого вещества Na3PO4 (при М (Na3PO4) =164г/моль).
Активность по Na3PO4 = 164/380*100=43,16%
Активность вещества = 43,16*99/100=42,72%.
. Сода кальцинированная техническая принята по ГОСТ 5100-85
"Сода кальцинированная техническая". Массовая доля углекислого
натрия не менее 98,5%.
4. Синтанол ДС-10
Таблица 1. Расчет концентраций веществ в ванне для
обезжиривания
|
Наимен. вещества
|
Количество г/дм3
|
Ср. зн-ие г/дм3
|
Кол-во с учетом Ксраб. эл-та=0,7
|
Кол-во с учетом сброса в накопитель (60%)
|
|
NaOH
|
5-15
|
10
|
9.85
|
6.895
|
4.137
|
|
Na3PO4
|
15-35
|
25
|
10.68
|
7.476
|
4.486
|
|
Na2CO3
|
15-35
|
25
|
24.625
|
17.238
|
10.343
|
2.2
Травление углеродистых, низко- и среднелегированных сталей и чугунов
Согласно ГОСТ 9.305-84 Выбираем состав 3. Состав раствора
ванны для травления
. Кислота соляная синтетическая техническая принята по
ГОСТ 857-95. Массовая доля вещества = 33%
2. Уротропин технический
Таблица 2. Расчет концентраций веществ в ванне для травления
|
Наимен. вещества
|
Количество г/дм3
|
Ср. зн-ие г/дм3
|
Кол-во с учетом активности вещества
|
Кол-во с учетом Ксраб. эл-та=0,7
|
Кол-во с учетом сброса в накопитель (60%) [4]
|
|
HCl
|
150-350
|
200
|
66
|
46.2
|
27.72
|
2.3
Нанесение покрытия
Согласно ГОСТ 9.305-84 выбираем состав 1. Состав раствора
ванны для нанесения покрытия:
. Цинк окись принята по ГОСТ 10262-73. Массовая доля
вещества составляет 99,0%.
2. Натрий едкий технический, марки ТР принят по ГОСТ Р
55064-2012 "Натр едкий технический. Технические
условия". Массовая доля гидроксида натрия, не менее 98,5%
3. Натрий цианистый технический (общий) принят по ГОСТ
8464-79. Массовая доля вещества не менее 88%
. Натрий сернистый технический, сорт высший принят по
ГОСТ 596-89. Массовая доля вещества составляет 61-67% (примем 65%).
Таблица 3. Расчет концентраций веществ в ванне для нанесения
покрытий
|
Наимен. вещества
|
Количество г/дм3
|
Средние зн-ия г/дм3
|
Кол-во с учетом активности вещества
|
Кол-во с учетом Ксраб. эл-та=0,7
|
Кол-во с учетом сброса в накопитель (60%) [4]
|
|
Zn0
|
10-18
|
15
|
14.85
|
10.395
|
6.237
|
|
NaOH
|
50-70
|
60
|
59.1
|
41.37
|
24.822
|
|
NaCN
|
20-30
|
25
|
22
|
15.4
|
9.24
|
|
Na2S
|
0.5-2.0
|
1.0
|
0.65
|
0.273
|
2.4 Расчет
концентраций смеси в усреднителе
Химический состав отработанных растворов отличается от
химического состава рабочих растворов присутствием различных примесей и меньшей
концентрацией основных составляющих. Для ориентировочных расчетов можно принять
концентрацию отработанных растворов 50-70% от исходного технологического
раствора.
Концентрацию концентрированных промывных вод можно наметить
ориентировочно принимая концентрацию загрязнений равной 5-10% от концентрации
отработанных растворов. Соответственно концентрацию разбавленных промывных вод
можно ориентировочно принять равной 5-10% от концентрации концентрированных
промывных вод. Дополнительно при всех операциях образуются взвешенные вещества
(окалина, ржавчина). В основных ваннах образуется от 1 до 20 г/л, в ваннах
после второй промывки около 0,1 г/л.
При обработке металла в кислоте образуются соответствующие
соли металла: в основных ваннах 100-300 г/л, в ваннах 1промывки 1-10 г/л, в
ваннах 2 промывки 0,5-1,0г/л [4].
Таблица 4. Расчет концентраций смеси в усреднителе
|
Наименование участка
|
Концентрация, мг/дм3
|
Смесь в усреднителе, мг-моль-экв/дм3
|
|
Осн. ванна
|
1 промывка 5% основной ванны
|
2 промывка 5% от ванны 1 промывки
|
Смесь
|
|
|
|
|
|
|
|
|
Участок обезжиривания
|
|
NaOH
|
4137,00
|
206,85
|
10,34
|
61,41
|
1,535
|
|
Na3PO4
|
4486,00
|
224,30
|
11,22
|
66,59
|
1,218
|
|
Na2CO3
|
10343,00
|
517,15
|
25,86
|
153,53
|
2,897
|
|
Взв. вещества
|
10000,00
|
300,00
|
100,00
|
154,69
|
|
|
Участок травления
|
|
HCl
|
27720,00
|
1386,00
|
69,30
|
411,47
|
11,273
|
|
FeCl2
|
250000
|
12500
|
325
|
3710.96
|
58.44
|
|
Участок нанесения покрытия
|
|
ZnO/Zn (OH) 2
|
6237,00
|
311,85
|
15,59
|
113,15/113.152
|
2,286/2.286
|
|
NaOH
|
24822,00
|
1241,10
|
62,06
|
368,46
|
9,211
|
|
NaCN
|
9240,00
|
462,00
|
23,10
|
137,16
|
2,799
|
|
Na2S
|
273,00
|
0,68
|
4,05
|
0,104
|
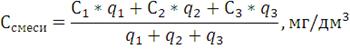
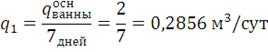
Смесь от 3 ванн определяется по формуле
где С1, С2, С3 -
концентрации веществ в основной ванне, после первой промывки и после второй
промывки соответственно, мг/дм3;
q1 - отработанный расход основной
ванны

- расход сточных вод = 15т/сут;

-кол-во промывных вод на 1т готовой продукции при 1 промывке=10-25
м3.

-кол-во промывных вод на 1т готовой продукции при 2 промывке=25-60
м3.
Смесь в усреднителе определяется отношением смеси (мг/дм3)
к эквивалентной молярной массе вещества. В случае с оксидом цинка при его
взаимодействии с водой образуется гидроксид цинка Zn (OH) 2=>концентрация в смеси
поменяется.
Таблица 5. Состав усреднителя после участков обезжиривания и
травления
|
Наименование
|
Концентрация, мл-моль/дм3
|
|
катионы
|
анионы
|
|
Na+ OH-
|
1,535
|
1,535
|
|
Na+ PO43-
|
1,219
|
1,219
|
|
Na+ CO32-
|
2,897
|
2,897
|
|
H+ Cl-
|
11,27
|
11,27
|
|
Fe2+ Cl-
|
58,44
|
58,44
|
|
Сумма
|
75,361
|
75,361
|
2.5
Диаграммы состава усреднителя после операций обезжиривания и травления
Диаграмма 1
Учитывая, что по выбранной схеме в усреднитель поступает вода
из ванны обезжиривания и травления, концентрации содержащихся в ней веществ
должна уменьшиться вдвое. Следовательно, диаграмма химического состава
усреднителя будет выглядеть следующим образом.
Диаграмма 2
Дальнейшие изменения состава воды:
1. H++OH-=H2OH+ост.
=5.635-0.7675=4.8675
2. 2H++CO32-=СО2+Н2ОH+ост=4.8675-2* (1,448/2)
=3,419
CO32 - =0 СО2=1,448
. H++PO43 - =HPO42-H+ост.
= 3,4195 - (0.6095/3) =3.216343 - =0 HPO42
- = 0.6095/3*2=0.4063
В воде появился углекислый газ, равный в эквивалентном
количестве удаленным карбонатам.
Диаграмма 3
Для удаления остаточного содержания H+ и перевода Fe2+ в нерастворимый осадок Fe (OH) 2необходимо
в усреднитель добавить щелочь Ca (OH) 2.
Fe2+ начинает выпадать в осадок при pH=7.5, и полное осаждение
произойдет при pH=9.7 [5]. Определим дозу Ca (OH) 2:
. происходит реакция с образованием
ОН-+СО2 =НСО3 - Д
Ca (OH) 2=0,724ммоль/дм3
H++OH - =H2O => Д Ca (OH) 2=3,2163 ммоль/дм3
2. Fe2++ OH - = Fe (OH) 2↓
=>ДCa (OH) 2= 29,22 ммоль/дм3
3. pOH=14-9.7=4.3
Д [OH-] =10-4,3-10-7=0,00005-0,0000001≈0,00005моль-экв/дм3=0,05ммоль-экв/дм3
ДCa (OH) 2=0,724+3,2163+29,22+0,05=33,2103ммоль-экв/дм3
Диаграмма 4
Согласно ГОСТ 9179-77"Известь строительная. Технические
условия", массовая доля (А) гидроокиси кальция не менее 90%.1 сорт
ДоконCa (OH) 2= Д Ca (OH) 2·Мэкв·А · Кз
= 33,2103·37·0,9·1,2=1327,08 мг/дм3=1,32г/дм3
где Мэкв= эквивалентная молярная масса = (40+17·2)
/2=37 г/моль-экв
А= массовая доля вещества=90%
Кз=коэффициент запаса =1,2
Объем образовавшегося осадка рассчитывается из условия влажности
осадка W=96-98%. 
М=СCa (OH) 2?Q=
2.6 Диаграмма
состава усреднителя после операции нанесения покрытия
Состав усреднителя после участка нанесения покрытия Таблица 6
|
Наименование
|
|
Катионы
|
Анионы
|
|
Zn2+
|
2.286
|
|
|
Na+
|
12.114
|
|
|
OH-
|
|
11.497
|
|
CN-
|
|
2.799
|
|
S2-
|
|
0.104
|
Диаграмма 5
Сточные воды, содержащие высокотоксичные цианистые соединения
(цианиды), образуются при нанесении медных, цинковых и кадмиевых покрытий из
цианистых электролитов, а также при термической закалке стальных изделий в
расплавах цианистых солей. На металлургических заводах цианиды попадают в
сточные воды из доменных газов при их промывке и охлаждении. Из существующих
способов очистки сточных вод от цианидов наибольшее практическое применение
имеет реагентный метод, сводимый к превращению высокотоксичных соединений в
безвредные продукты или к их полному удалению из воды.
Для перевода цианидов в малорастворимые соединения - цианаты,
используют хлорную известь, гипохлорит натрия или кальция, хлорную воду).
. Реакции окисления цианидов гипохлоритом натрия
протекают в щелочной среде при pH=10.5-12 [5].
pH=14-pOH
pH=14-lg (11.497/1000) =14-1.928=12.072 =>среда
щелочная
Уравнение протекания реакции
ДNaClО=2.799ммоль-экв/дм3
Д1NaClО=2.799*74.5*0.952*1.2=238.22=0.24г/дм3
Диаграмма 6
. Гидролиз образовавшихся цианатов ускоряется при
снижении величины pH сточных вод. Реакция протекает с достаточно высокой скоростью при
pH≤6,5 [5] и
описывается уравнением
Д1= [H+] =11,497 ммоль-экв/дм3 (pH=7)
Д2 [H+] =10-6.5-10-7=0,000000316-0,0000001=0,000216ммоль-экв/дм3
Входе реакции образуется [Cl-] =4, 1985ммоль-экв/дм3
ДHCl=11.497+0.000216+2,799=14.296216ммоль-экв/дм3
ДHCl=14,296216*36,5*0,33*1,2=206,6=0,2 г/дм3
ДNaClО= [CNO-] /2*3=4.1985 ммоль-экв/дм3
Д2NaClО=4, 1985*74,5*0,952*1,2=0,36 г/дм3
Диаграмма 7

ост=2,286-0,104=2,182 ммоль-экв/дм3

Гидроксид цинка выпадает в осадок при pH=8,0.
pH=6.5→pH=7.0→pH=8.0
Д1 [OH-] =10-6.5-10-7=0.000216
ммоль-экв/дм3
Д2 [OH-] =10-7-10-8=0,0000001-0,00000001=0,00001
ммоль-экв/дм3
Д3 [OH-] = [Zn2+]
=2,182ммоль-экв/дм3
Д [NaOH-] = 0,000216+0,00001+2,182=2,182226ммоль-экв/дм3
ДNaOH=2.1822161*0.985*40*1.2=0.1 г/дм3
Диаграмма 8
Состав сточной воды после смешения концентраций двух усреднителей

, 
- концентрации веществ соответственно после первого и второго
усреднителей

- расходы сточных вод соответственно после первого и второго
усреднителей
Диаграмма 9
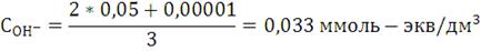
pH=14-pOH=14 - lg (0.033/1000) =14-4.48=9.52 =>cреда щелочная.
Для перевода среды в нейтральную среду добавим HCl =0.033 ммоль-экв/дм3 (pH=7)
Д HCl=0.033*36,5*0,33*1,2=0,477мл/дм3
3. Расчет
сооружений
3.1 Расчет
усреднителя 1
Усреднитель применяется для усреднения производственных
сточных вод.
Таблица 7. Расчет объема усреднителя после участков
обезжиривания и травления
Максимальный объем усреднителя = 20,08м3
По [2] подбираем усреднитель проточного типа конструкции ВНИИ
ВОДГЕО
Выбираем номер усреднителя 1.
|
Рабочий объем, м3
|
Общая ширина всех секций, мм
|
Длина секции, мм
|
Ширина секции, мм
|
Глубина воды, мм
|
Ширина сборного лотка, мм
|
Высота усред., мм
|
|
40
|
1
|
6000
|
6000
|
1500
|
1250
|
400
|
2000
|
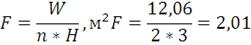
Проверочный расчет скорости, мм/с, продольного движения воды
в секции
q - пропускная способность секции, м3/час, равная Q/nсекций;
Q=50/4=12,5м/ч - приток сточных вод;
nсекций=6000/1500=4;
F=1,5*2=3,0м2 - площадь живого сечения секции, м2
3.2 Расчет
усреднителя 2
Расчет объема усреднителя представлен в таблице 8.
Расчет объема усреднителя после участка нанесения покрытия
Таблица 8.
Максимальный объем усреднителя = 10,06 м3
Производим расчет усреднителя смесителя барботажного типа.
Рассчитываем требуемую площадь каждой секции. Примем количество секций
= 2, высоту усреднителя = 3000мм, ширину секций =1000мм
Где, W-объём усреднителя плюс
регулирующие 2 м3.
Определяем длину секций
Определяем скорость продольного движения воды v
3.3 Расчет
смесителя
Для ввода щелочи Ca (OH) 2, NaOH, кислоты HClи флокулянта Praestol должны быть
предусмотрены смесители. По [2] подбираем смесители ершового типа с
максимальной пропускной способностью 12-700м3/сут
|
Пропускная способность м3/сут
|
Высота Н, м
|
Длина L, м
|
|
12-700
|
0,465
|
3,13
|
3.4
Расчет камеры реакции
После добавления всех реагентов в смеситель необходимо в
течении 15-20 минут тщательно перемешать все реагенты с очищаемой водой. Расход
сточной жидкости, поступающий в камеру реакции Qсв=50м3/ч. За
15=20 минут пребывания в камере проходит 1/3 часа сточной жидкости, то есть 17м3.
Подбор камеры реакции осуществляем по ГОСТ 20680-2002 "Аппараты с
механическими перемешивающими устройствами" [6].
После участков обезжиривания и травления принимаем аппарат с
эллиптическим днищем и плоской отъемной крышкой 4 типа.
|
Номинальный объем, м3
|
Внутренний диаметр, мм
|
Высота корпуса, мм
|
|
20
|
2600
|
4090
|
После участка нанесения покрытия (25/3=9м3)
принимаем аппарат с эллиптическим днищем и плоской отъемной крышкой 4 типа в
количестве 3 штук.
|
Номинальный объем, м3
|
Внутренний диаметр, мм
|
Высота корпуса, мм
|
|
10
|
2200
|
2790
|
3.5 Подбор
насосов-дозаторов
Подбор насосов-дозаторов рассчитываем исходя из дозы вводимых
реагентов.
. Доза Ca (OH) 2=1.32г/дм3 на подаваемый
расходQ=50м3/ч
Qнд=1,32*50/1000=66кг/ч=0,066т/ч
Концентрацию реагента Ca (OH) 2 принимаем
5% по сухому веществу, рассчитываем расход насоса - дозатора, считая, что
0,066-5%
Х - 100% Х=1,32м3/ч = 1320 л/ч
Подбираем 2Н-ДDMH770-10 с подачей до 770 л/ч
Серия насосов DMH компании Grundfos - это весьма прочные,
износостойкие насосы для областей применения, где требуется надёжность
дозировки и возможность работы под высоким давлением, например, в
технологических линиях производства.
. Доза NaClO1=0.24г/дм3на подаваемый Q=25м3/ч
Qнд=0,24*25/1000=0,006 т/ч
Концентрацию реагентаNaClO принимаем 1% по сухому
веществу, рассчитываем расход насоса - дозатора, считая, что 0,006 кг - 1%
Х - 100% Х=0,6 м3/ч=600 л/ч
3. Д HCl=0,2г/дм3*25=0,005 т/ч
Концентрацию реагента НCl принимаем 5% по сухому
веществу, рассчитываем расход насоса - дозатора, считая, что 0,005-5%
Х-100% Х=0,1т/ч=100л/ч
Подбираем Н-Д DMХ 115-3 с максимальной производительностью до 115
л/ч
. Доза NaClO2=0,36г/дм3*25 =0,009т/ч
Концентрацию реагента NaClO принимаем 1% по сухому
веществу, рассчитываем расход насоса - дозатора, считая, что 0,009-1
Х - 100% Х=900л/ч
Подбираем 1 насос DMH 1150-10 cмаксимальной
производительностью 1150л/ч
. Доза NaOH=0.1 г/дм3*25=0,0025 т/ч
Концентрацию реагента NaOH принимаем 5% по сухому
веществу, рассчитываем расход насоса - дозатора, считая, что 0,0025 - 5%
Х=100% Х=50л/ч?
Подбираем насос DMH 67-10 cподачей до 67 л/ч
. Д фл-та = 0,002г/л*25м3/ч=0,05=50мл/ч
Подбираем Н-Д DMS - 8 с подачей до 75 мл/ч
3.6 Расчет
отстойника
Согласно таблице 12.4 справочника проектировщика [2].
Подбираем типовой отстойник для осаждения Fe (OH) 2после ванн
обезжиривания и травления 902-2-168 с пропускной способностью 111,5 м3/ч
при 1.5 часовом отстаивании. (Q1.5ч=75м3/ч).
Подбираем 2 типовых отстойника для осаждения Zn (OH) 2и ZnSпосле ванны нанесения
покрытия 902-2-19 с пропускной способностью 31 м3/ч при 1.5 часовом
отстаивании.
3.7 Подбор
насосов для перекачивания жидкости
Для перекачивания жидкости из усреднителя 1 в смеситель
подбираем насос с производительностью 50 м3/ч и напором 3м NKE 65-160/135. Размеры 1000?300?440 мм.
Для перекачивания жидкости из смесителя в отстойник подбираем
насос с производительностью 50 м3/ч и напором до 8 м NB 65-160/155. Размеры 709
-300-360 мм.
Заключение
В курсовом проекте запроектирована система очистки сточных
вод гальванического производства, составлена технологическая схема очистки.
Произведен расчёт расходов сточных вод и концентраций загрязнений.
Предусмотрены и рассчитаны сооружения для очистки сточной воды: усреднители,
отстойники, смесители, камеры реакции.
Список
литературы
1. СП
32.13330.2012. "Канализация. Наружные сети и сооружения".
Актуализированная редакция СНиП 2.04.03-85. Москва 2012 г.
2. Справочник
проектировщика "Канализация населенных мест и промышленных
предприятий" под ред.В.Н. Самохина - 2-е изд. Москва. Стройиздат. 1981 г.
638 с.
. ГОСТ
9.305-84 "Покрытия металлические и неметаллические неорганические".
Москва 1986 г.
. "Методические
указания к КП №2 по технологии очистке сточных вод. Очистка сточных вод
гальванического производства". М.Ф. Шестакова. Новочеркасск (НПИ) 1982 г.
. "Очистка
сточных вод в процессах обработки металлов".Д.Н. Смирнов, В.Е. Генкин.
Москва "Металлургия" 1980г. 196 с
. ГОСТ
20680-2002 "Аппараты с механическими перемешивающими устройствами".
ИПК Издательство стандартов. 2002г.