Создание Федеральной информационной системы 'Реестр апостилей, проставленных на документах об образовании и (или) о квалификации'

  • Вид работы:
    Дипломная (ВКР)
  • Предмет:
    Информационное обеспечение, программирование
  • Язык:
    Русский
    ,
    Формат файла:
    MS Word
    134,19 Кб
  • Опубликовано:
    2017-11-18
Вы можете узнать стоимость помощи в написании студенческой работы.
Помощь в написании работы, которую точно примут!

Создание Федеральной информационной системы 'Реестр апостилей, проставленных на документах об образовании и (или) о квалификации'

Оглавление

Введение

. Анализ существующих технических решений

1.1 Описание представленных на рынке технических решений

.2 Анализ процессов обработки информации, вносимой в ФГИС «ФБДА»

.3 Анализ соответствия перечня сведений, вносимых в ФГИС «ФБДА», составу сведений, предусмотренных постановлением правительства Российской Федерации от 10.09.2013 Г. № 797

.4 Анализ соответствия перечня сведений вносимых в ФГИС «ФБДА» составу сведений предусмотренных постановлением правительства Российской Федерации от 22.01.2013 № 25

.5 Перечень подсистем ФГИС «ФБДА», подлежащих модернизации

2. Предложение по модернизации подсистем ФГИС «ФБДА»

2.1 Модернизация подсистемы «Предоставление сведений об апостилях, проставленных на документах государственного образца об образовании, об ученых степенях и ученых званиях»

.2 Модернизация подсистемы «Управление формированием и ведением федеральной базы данных об апостилях, проставленных на документах государственного образца об образовании, об ученых степенях и ученых званиях»

.3 Модернизация подсистемы «Оперативный мониторинг процесса предоставления государственной услуги»

.4 Модернизация подсистемы «Аналитика и статистический анализ»

.5 Модернизация подсистемы «Интеграция с ведомственными информационными ресурсами Рособрнадзора»

.6 Модернизация подсистемы «Ведение нормативно-справочной информации»

.7 Модернизация подсистемы «Администрирование»

3. Описание автоматизируемых функций

3.1 Функции (задачи), выполняемые системой

3.1.1 Подсистема формирования сведений об апостилях, проставленных на документах об ученых степенях и ученых званиях

.1.2 Подсистема формирования сведений об апостилях, проставленных на документах об образовании и (или) о квалификации

.1.3 Подсистема управления формированием и ведением центральной базы данных об апостилях, проставленных на документах об образовании и (или) квалификации, об ученых степенях и ученых званиях

.1.4 Подсистема ведения нормативной справочной информации

.1.5 Подсистема администрирования

.1.6 Подсистема мониторинга процесса предоставления сведений о проставлении апостиля на документы об образовании и (или) квалификации, ученых степенях и ученых званиях

.1.7 Подсистема ведения Федерального реестра апостилей, проставленных на документах об образовании и (или) о квалификации

.1.8 Модуль сервиса публикации на сайте Рособрнадзора

.1.9 Модуль сервиса отслеживания статуса заявлений

.1.10 Федеральный АРМ для мониторинга и статистики

.1.11 Модуль интеграции с ЕИИС

4. Разработка программного обеспечения

4.1 Элементы функциональной структуры

.2 Информационные связи между элементами и внешней средой

.3 Схема функциональных блоков

.4 Структура программного обеспечения

.5 Функции частей программного обеспечения

4.5.1 Основное веб-приложение ФИС «РАДО»

.5.2 Веб-приложение сервиса публикации на сайте Рособрнадзора

.5.3 Веб-приложение сайта отслеживания статуса заявлений

.5.4 Веб-приложение федерального АРМ для мониторинга и статистики

.5.5 Центральная база данных об апостилях, проставленных на документах об образовании и (или) квалификации, об ученых степенях и ученых званиях

.5.6 БД сервиса публикации на сайте Рособрнадзора

.5.7 БД сервиса отслеживания статуса заявлений

4.6 Методы и средства разработки программного обеспечения

4.6.1 Основное веб-приложение ФГИС «ФБДА» и созданной ФИС «РАДО»

.6.2 Веб-приложение сервиса публикации на сайте Рособрнадзора

.6.3 Веб-приложение сайта отслеживания статуса заявлений

.6.4 Веб-приложение федерального АРМ для мониторинга и статистики

.6.5 Центральная база данных об апостилях, проставленных на документах об образовании и (или) квалификации, об ученых степенях и ученых званиях

.6.6 БД сервиса публикации на сайте Рособрнадзора

.6.7 БД сервиса отслеживания статуса заявлений

4.7 Требования к клиентской и серверной частям

4.7.1 Описание ОС серверной части Системы

.7.2 Описание средств серверной части Системы, расширяющих возможности ОС

.7.3 Описание средств клиентской части Системы (рабочих станций пользователей), расширяющих возможности ОС

5. Пользовательский интерфейс системы

5.1 Вход в Систему

.2 Главная страница

5.2.1 Основное меню

5.3 Ведение реестра апостилей

5.3.1 Настройка карточки сотрудника

.3.2 Заполнение карточки апостиля

.3.3 Заполнение информации о процедуре рассмотрения заявления

.3.4 Проверка отказов по текущему документу

.3.5 Ввод данных по проведению проверки документа, представленного к подтверждению посредством посылки запросов в организацию, выдавшую документ, представленный к подтверждению

.3.6 Получение регистрационного номера

.3.7 Формирование бланка апостиля

.3.8 Ввод даты выдачи заявителю документа, представленного к подтверждению в случае положительного решения о выдаче апостиля

.3.9 Ввод информации об аннулировании апостиля

.3.10 Ввод информации об отказе в подтверждении документа, представленного к подтверждению

.3.11 Ввод данных о внесении записи в федеральную базу данных

5.4 Информационная подсветка реестра

5.4.1 Для апостилей на документах об образовании и (или) квалификации

.4.2 Для апостилей на документы об ученых степенях и ученых званиях

Заключение

Список использованных источников

Принятые термины и сокращения

Приложение 1. Описание организации информационной базы

Введение


В данном разделе представлено описание целей создания, назначения и область применения Федеральной информационной системы «Реестр апостилей, проставленных на документах об образовании и (или) о квалификации». А так же дано полное описание предметной области, процесса деятельности апостилирования и порядка проставления штампа на документы образовании и документы о квалификации.

Актуальность разработки и цели создания Системы

Актуальностью разработки информационной системы служит факт обеспечения выполнения требований Постановлений Правительства Российской Федерации от 10.09.2013г. № 797 «О федеральной информационной системе «Федеральный реестр апостилей, проставленных на документах об образовании и (или) о квалификации»» [4]. И от 22.01.2013 N 25 «О федеральной базе данных об апостилях, проставленных на документах государственного образца об образовании, ученых степенях и ученых званиях» в части, касающейся федеральной базы данных об апостилях, проставленных на документах об ученых степенях и ученых званиях [5]. И в целях выполнения Федерального Закона «Об образовании в Российской Федерации» от 29.12.2013 № 273 [1]. А также факт несоответствия текущей системы актуальным нормативным документам. Анализ текущего решения на рынке приведен п пункте 1 данной работы.

Система создана в целях информационно-технологического обеспечения подтверждения документов об образовании и (или) о квалификации путем проставления на них апостиля органами исполнительной власти субъектов Российской Федерации, осуществляющими переданные им Российской Федерацией полномочия по подтверждению документов об образовании и (или) о квалификации, по заявлениям граждан, поданным в письменной форме или в форме электронных документов с использованием информационно-телекоммуникационных сетей общего пользования, в том числе сети «Интернет».

Назначение Системы

Федеральная информационная система «Рреестр апостилей, проставленных на документах об образовании и (или) о квалификации» создана в целях выполнения требований Постановлений Правительства Российской Федерации от 10.09.2013г. № 797, от 22.01.2013 N 25 [4][5].

ФИС «РАДО» автоматизирует функцию подтверждение документов об образовании и (или) о квалификации органами исполнительной власти субъектов Российской Федерации, осуществляющими переданные им Российской Федерацией полномочия по подтверждению документов об образовании и (или) о квалификации, по заявлениям граждан, поданным в письменной форме или в форме электронных документов с использованием информационно-телекоммуникационных сетей общего пользования, в том числе сети «Интернет», включая единый портал государственных и муниципальных услуг.

Область применения Системы

ФИС «РАДО» применяется в Рособрнадзоре для сбора, оперативного мониторинга и анализа данных об апостилях, проставленных на документах об образовании и (или) о квалификации, а также в РОИВ, в рамках наполнения реестра апостилей, проставленных на документах об образовании и (или) о квалификации.

Описание предметной области

Апостиль (aostille) - это международная стандартизированная форма заполнения сведений о законности документа для предъявления на территории стран, признающих такую форму легализации [6].

Подтверждение российских документов об образовании и (или) о квалификации, об ученых степенях, ученых званиях на территории РФ осуществляется на основании:

·    Гаагской конвенции от 5 октября 1961г.

·        Федерального закона от 29 декабря 2012 г. № 273-ФЗ «Об образовании в Российской Федерации» (статья 106)

·        Федерального закона от 23 августа 1996 г.№ 127-ФЗ «О науке и государственной научно-технической политике» (статья 6.3)

·        Постановления Правительства Российской Федерации от 20 июля 2013 г. № 611 «Об утверждении Правил подтверждения документов об образовании и (или) о квалификации»

·        Постановления Правительства Российской Федерации от 11 марта 2011 г. № 165 «О подтверждении документов государственного образца об образовании, об ученых степенях и ученых званиях»

·        Федерального закона от 08 ноября 2010 г. № 293-ФЗ «О внесении изменений в отдельные законодательные акты Российской Федерации в связи с совершенствованием контрольно-надзорных функций и оптимизацией предоставления государственных услуг в сфере образования»

·        других нормативных правовых актов

Подтверждение документов об образовании и (или) о квалификации, выданных российскими организациями, осуществляющими образовательную деятельность, осуществляется в целях обеспечения надлежащего признания юридической силы таких документов в иностранном государстве. Подтверждение документов об образовании и (или) о квалификации осуществляется в соответствии с международными договорами Российской Федерации и (или) нормативными правовыми актами Российской Федерации.

Подтверждение документов об образовании и (или) о квалификации путем проставления на них апостиля осуществляется органами исполнительной власти субъектов Российской Федерации, осуществляющими переданные им Российской Федерацией полномочия по подтверждению документов об образовании и (или) о квалификации, по заявлениям граждан, поданным в письменной форме или в форме электронных документов с использованием информационно-телекоммуникационных сетей общего пользования, в том числе сети "Интернет", включая единый портал государственных и муниципальных услуг.

Порядок подтверждения документов об образовании и (или) о квалификации устанавливается Правительством Российской Федерации.

За проставление апостиля на документе об образовании и (или) о квалификации уплачивается государственная пошлина в размерах и в порядке, которые установлены законодательством Российской Федерации о налогах и сборах.

Согласно приказу Минобрнауки России от 13.06.2012 N 482 подтверждение документов государственного образца об образовании, об ученых степенях и ученых званиях включает в себя следующие процедуры [2]:

·    Прием, проверка и регистрация заявления и документов;

·        Рассмотрение заявления и прилагаемых к нему документов;

·        Проверка сведений, указанных в представленном документе об образовании;

·        Принятие решения о предоставлении или об отказе в предоставлении государственной услуги;

·        Проставление апостиля.

Ниже приведено полное описание порядка проставления апостиля на документах об образовании и (или) квалификации, а так же на документы об ученых степенях и званиях.

Проставление апостиля на документы об образовании и (или) квалификации

Нормативно-правовые акты, регламентирующие процесс оказания государственной услуги «Подтверждение документов об образовании и (или) квалификации»:

·    Федеральный закон от 29 декабря 2012 года № 273-ФЗ «Об образовании в Российской Федерации» (ст. 106, ст. 98);

·        Постановление Правительства Российской Федерации от 20 марта 2013 года № 611 «Об утверждении правил подтверждения документов об образовании и (или) о квалификации» (вместе с Правилами подтверждения документов об образовании и (или) квалификации);

·        Приказ Минобрнауки России от 13 июня 2012 года № 482 «Об утверждении административного регламента предоставления органами государственной власти субъектов Российской Федерации, осуществляющими переданные полномочия Российской Федерации в области образования, государственной услуги по подтверждению документов государственного образца об образовании, об ученых степенях и званиях» (вместе с Административным регламентом предоставления органами государственной власти субъектов Российской Федерации, осуществляющими переданные полномочия Российской Федерации в области образования, государственной услуги по подтверждению документов государственного образца об образовании, об ученых степенях и ученых званиях).

Необходимость в апостиле возникает при выезде российских и иностранных граждан, получивших образование в Российской Федерации, за рубеж и предоставлении полученных документов для дальнейшей учебы или работы в странах, присоединившихся к Гаагской Конвенции от 5 октября 1961 года.

Основанием для начала процедуры приема заявления и документов является поступившее в уполномоченный орган заявление на проставление апостиля на документ об образовании и (или) о квалификации с приложением комплекта документов. Документы могут быть представлены заявителем в бумажном виде лично или направляются регистрируемым почтовым отправлением с уведомлением о вручении и описью вложения, в электронном виде через порталы государственных и муниципальных услуг.

В случае представления заявления и документов не в полном объеме, неправильно оформленных и (или) неправильно заполненных, специалист уполномоченного органа, ответственный за проверку документов, готовит уведомление уполномоченного органа о возврате документов и возвращает заявителю указанные документы без рассмотрения по существу, а в случае, если заявление поступило от лица, не относящегося к кругу заявителей - отказывает в приеме заявления и прилагаемых к нему документов.

При представлении заявителем документов в полном объеме, правильно оформленных и заполненных, уполномоченный орган принимает указанные документы к рассмотрению по существу и присваивает заявлению входящий номер.

Специалист уполномоченного органа осуществляет проверку сведений, указанных в представленных документах, путем взаимодействия с образовательной организацией.

По результатам рассмотрения вопроса о подтверждении представленного документа об образовании и (или) о квалификации уполномоченный орган принимает решение о подтверждении документа либо об отказе в подтверждении указанного документа.

В случае принятия решения об отказе в подтверждении представленного документа об образовании и (или) о квалификации специалист уполномоченного органа подготавливает и направляет (выдает) заявителю уведомление с указанием причин отказа и возвращает представленные им документы.

В случае если образовательная организация предоставила информацию о том, что документ, представленный к подтверждению, не выдавался лицу, указанному в нем в качестве его обладателя, уполномоченный орган направляет соответствующую информацию с приложением оригинала этого документа в правоохранительные органы и направляет (выдает) заявителю мотивированное уведомление о направлении оригинала документа в правоохранительные органы.

При принятии решения о подтверждении представленного документа об образовании и (или) о квалификации на самом документе или на отдельном листе, скрепляемом с документом, специалист уполномоченного органа проставляет апостиль, форма которого определена Конвенцией, отменяющей требование легализации иностранных официальных документов, подписанной в г. Гааге 5 октября 1961 г., и заполняет его.

Апостиль подписывается руководителем (заместителем руководителя) уполномоченного органа.

Проставление апостиля на документы государственного образца об ученых степенях и ученых званиях

Нормативно-правовые акты, регламентирующие процесс оказания государственной услуги «Подтверждение документов об ученых степенях, ученых званиях»:

·    Федеральный закон от 23 августа 1996 года № 127-ФЗ «О науке и государственной научно-технической политике» (в ред. от 22.12.2014 г.), (ст. 6.3);

·        Постановление Правительства Российской Федерации от 27 февраля 2014 года № 152 «Об утверждении правил подтверждения документов об ученых степенях, ученых званиях» (вместе с Правилами подтверждения документов об ученых степенях, ученых званиях);

·        Приказ Минобрнауки России от 13 июня 2012 года № 482 «Об утверждении административного регламента предоставления органами государственной власти субъектов Российской Федерации, осуществляющими переданные полномочия Российской Федерации в области образования, государственной услуги по подтверждению документов государственного образца об образовании, об ученых степенях и званиях» (вместе с Административным регламентом предоставления органами государственной власти субъектов Российской Федерации, осуществляющими переданные полномочия Российской Федерации в области образования, государственной услуги по подтверждению документов государственного образца об образовании, об ученых степенях и ученых званиях).

Необходимость в апостиле возникает при выезде российских и иностранных граждан, получивших образование в Российской Федерации, за рубеж и предоставлении полученных документов для дальнейшей учебы или работы в странах, присоединившихся к Гаагской Конвенции от 5 октября 1961 года.

Основанием для начала процедуры приема заявления и документов является поступившее в уполномоченный орган заявление на проставление апостиля на документ о присвоении ученой степени/ученого звания с приложением комплекта документов. Документы могут быть представлены заявителем в бумажном виде лично или направляются регистрируемым почтовым отправлением с уведомлением о вручении и описью вложения, в электронном виде через порталы государственных и муниципальных услуг.

В случае представления заявления и документов не в полном объеме, неправильно оформленных и (или) неправильно заполненных, специалист уполномоченного органа, ответственный за проверку документов, готовит уведомление уполномоченного органа о возврате документов и возвращает заявителю указанные документы без рассмотрения по существу, а в случае, если заявление поступило от лица, не относящегося к кругу заявителей - отказывает в приеме заявления и прилагаемых к нему документов.

При представлении заявителем документов в полном объеме, правильно оформленных и заполненных, уполномоченный орган принимает указанные документы к рассмотрению по существу и присваивает заявлению входящий номер.

Специалист уполномоченного органа осуществляет проверку сведений, указанных в представленных документах, путем взаимодействия с образовательной организацией.

По результатам рассмотрения вопроса о подтверждении представленного документа о присвоении ученой степени/ученого звания уполномоченный орган принимает решение о подтверждении документа либо об отказе в подтверждении указанного документа.

В случае принятия решения об отказе в подтверждении представленного документа о присвоении ученой степени/ученого звания специалист уполномоченного органа подготавливает и направляет (выдает) заявителю уведомление с указанием причин отказа и возвращает представленные им документы.

В случае если образовательная организация предоставила информацию о том, что документ, представленный к подтверждению, не выдавался лицу, указанному в нем в качестве его обладателя, уполномоченный орган направляет соответствующую информацию с приложением оригинала этого документа в правоохранительные органы и направляет (выдает) заявителю мотивированное уведомление о направлении оригинала документа в правоохранительные органы.

При принятии решения о подтверждении представленного документа о присвоении ученой степени/ученого звания на самом документе или на отдельном листе, скрепляемом с документом, специалист уполномоченного органа проставляет апостиль, форма которого определена Конвенцией, отменяющей требование легализации иностранных официальных документов, подписанной в г. Гааге 5 октября 1961 г., и заполняет его.

Апостиль подписывается руководителем (заместителем руководителя) уполномоченного органа.

1. Анализ существующих технических решений


В данном разделе представлено описание существующих технических решений на рынке и приведен сравнительный анализ на соответствие актуальной нормативно-правовой документации и функциональных возможностей таких систем.

1.1 Описание представленных на рынке технических решений

реестр апостиль программный

На текущий момент на рынке представлено единственное техническое решение в данной предметной области. Наименование системы: Федеральная информационная система «Федеральная база данных об апостилях, проставленных на документах государственного образца об образовании, ученых степенях и ученых званиях» (ФГИС «ФБДА»).

Описание информационных потоков ФГИС «ФБДА»:

·    Сотрудники органов исполнительной власти субъектов Российской Федерации, осуществляющих переданные полномочия Российской Федерации по подтверждению документов государственного образца об образовании, об ученых степенях и ученых званиях на основании полученного заявления на апостилирование вносят сведения о заявлении в ФГИС «ФБДА»;

·        Сотрудники органов исполнительной власти субъектов Российской Федерации, осуществляющих переданные полномочия Российской Федерации по подтверждению документов государственного образца об образовании, об ученых степенях и ученых званиях на основании полученного заявления на апостилирование вносят сведения по проверке документа и сведения по принятому решению об отказе в выдаче апостиля или о проставлении апостиля;

·        Сотрудники органов исполнительной власти субъектов Российской Федерации, осуществляющих переданные полномочия Российской Федерации по подтверждению документов государственного образца об образовании, об ученых степенях и ученых званиях вносят сведения об отказе в выдаче апостиля в случае наличия основания для отказа;

·        Сотрудники органов исполнительной власти субъектов Российской Федерации, осуществляющих переданные полномочия Российской Федерации по подтверждению документов государственного образца об образовании, об ученых степенях и ученых званиях вносят сведения о проставлении апостиля в случае получения положительного ответа из образовательного учреждения.

Блок-схема информационных потоков стандарта IDEF0 (Рисунок 1).

Рисунок 1. Схема информационных потоков стандарта IDEF0

1.2 Анализ процессов обработки информации, вносимой в ФГИС «ФБДА»


Выделены следующие процессы обработки информации, вносимой в ФГИС «ФБДА»:

·    Внесение сведений о заявлении;

·        Отображение информации на сайте отслеживания статуса заявлений;

·        Внесение сведений по проверке документа;

·        Внесение сведений об отказе в проставлении апостиля;

·        Проставление апостиля;

·        Отображение информации на сайте проверки наличия информации о выданных апостилях в ФГИС «ФБДА».

Далее рассмотрим подробнее каждый процесс.

Внесение сведений о заявлении.

Процесс внесения сведений о заявлении подразделяется на следующие подпроцессы:

·    Заполнение информации о заявителе;

·        Заполнение информации об обладателе документа государственного образца, представленного к подтверждению;

·        Заполнение информации о документе, представленном к подтверждению;

·        Заполнение информации о процедуре рассмотрения заявления;

·        Проверка отказов по текущему документу.

Отображение информации на сайте отслеживания статуса заявлений.

Для проверки статуса заявления на выдачу апостиля используется Web-портал проверки статуса заявления на выдачу апостиля. Адреса Web-портала являются уникальными для каждого региона.

Внесение сведений по проверке документа.

Внесение сведений по проведению проверки документа, представленного к подтверждению, производится посредством внесения информации о посылке запроса в организацию, выдавшую документ, и получении ответа на запрос.

Внесение сведений об отказе в проставлении апостиля.

Основаниями для отказа в подтверждении документа государственного образца об образовании, об ученой степени, ученом звании являются следующие факты:

·    Документ об образовании, об ученых степенях и ученых званиях не является выданным в Российской Федерации или РСФСР документом государственного образца, установленного на момент его выдачи;

·        На документе об образовании, об ученых степенях и ученых званиях отсутствует хотя бы один из реквизитов, наличие, которого согласно законодательству Российской Федерации или СССР в области образования являлось обязательным на момент его выдачи;

·        Должностное лицо, подписавшее документ об образовании, об ученых степенях и ученых званиях, не обладало полномочием на его подписание;

·        Подпись должностного лица и (или) оттиск печати на документе об образовании, об ученых степенях и ученых званиях не соответствуют образцам, имеющимся в органе исполнительной власти субъекта Российской Федерации;

·        Организация, указанная в документе об образовании, об ученых степенях и ученых званиях в качестве выдавшей его, представила информацию о том, что данный документ не был выдан лицу, указанному в нем в качестве его обладателя;

·        Организация и иные уполномоченные организации представили информацию об отсутствии образца подписи должностного лица и (или) оттиска печати.

Проставление апостиля.

Процесс проставления апостиля подразделяется на следующие подпроцессы:

·    Получение регистрационного номера;

·        Формирование бланка апостиля;

·        Ввод даты выдачи заявителю подтвержденного документа.

Отображение информации на сайте проверки наличия информации о выданных апостилях в ФГИС «ФБДА».

Отображение информации на сайте проверки наличия информации о выданных апостилях в ФГИС «ФБДА» включает в себя:

·    Задание параметров поиска данных об апостиле;

·        Просмотр результата проверки факта выдачи апостиля.

1.3 Анализ соответствия перечня сведений, вносимых в ФГИС «ФБДА», составу сведений, предусмотренных постановлением правительства Российской Федерации от 10.09.2013 Г. № 797


Анализ соответствия перечня сведений, вносимых в ФГИС «ФБДА», составу сведений, предусмотренных Постановлением Правительства Российской Федерации от 10.09.2013 г. № 797, приведен в Таблица 1. [4]

Таблица 1. Анализ соответствия перечня сведений, вносимых в ФГИС «ФБДА», составу сведений, предусмотренных Постановлением Правительства Российской Федерации от 10.09.2013 г. № 797

Общий перечень сведений и возможность внесения их в действующую ФГИС «ФБДА»1

Состав сведений

Внесение в действующую ФГИС «ФБДА»

Внесение согласно ПП РФ от 10.09.2013 г. № 797

1

2

3

1. Дата приема заявления о подтверждении документа об образовании и (или) о квалификации, представленного к подтверждению

да

да

2. Информация об обладателе документа

а) фамилия, имя и отчество (при наличии)

да

да

б) гражданство

да

да

в) реквизиты документа, удостоверяющего личность

да

да

3. Информация о заявителе (если обладатель документа не является заявителем)

а) фамилия, имя и отчество (при наличии)

да

да

б) гражданство

не предусмотрено

да

в) реквизиты документа, удостоверяющего личность

да

да

г) реквизиты доверенности (при наличии)

да

да

4. Информация о документе

а) уровень образования

да

да

б) вид документа

да

да

в) реквизиты бланка документа (серия, номер и наименование изготовителя бланка)

да

да

г) реквизиты документа (серия, номер и дата)

не предусмотрено внесение серии документа

да

д) наличие приложения (с указанием количества листов) или отсутствие приложения к документу

да

да

е) наименование и адрес организации, выдавшей документ

да

да

ж) должность, фамилия и инициалы лица, подписавшего документ

да

да

5. Информация о решении органа исполнительной власти субъекта Российской Федерации, осуществляющего переданные Российской Федерацией полномочия по подтверждению документов об образовании и (или) о квалификации

а) дата направления запроса в организацию, выдавшую документ

да

да

б) дата ответа на запрос из организации, в которую был направлен запрос

да

да

в) дата принятия решения о подтверждении или об отказе в подтверждении документа

да

да

г) основание для отказа в принятии решения о подтверждении документа

да

да

д) дата проставления апостиля

да

да

е) номер апостиля

да

да

ж) должность, фамилия, имя и отчество (при наличии) лица, подписавшего апостиль

да

да

з) дата направления информации в правоохранительные органы (в случае, предусмотренном Правилами подтверждения документов об образовании и (или) о квалификации, утвержденными постановлением Правительства Российской Федерации от 20 июля 2013 г. N 611)

да

да

6. Информация о внесении записи в федеральную информационную систему «Федеральный реестр апостилей, проставленных на документах об образовании и (или) о квалификации»

а) дата внесения записи

да

да

б) должность, фамилия, имя и отчество (при наличии) должностного лица, внесшего запись

да

да

7. Дата выдачи заявителю документа

да

да

Примечание: 1 Перечень сведений, вносимых в действующую ФГИС «ФБДА», соответствует графе 2, Перечень сведений, установленный Постановлением Правительства Российской Федерации от 10.09.2013 г. № 797, соответствует графе 3.


В результате проведенного анализа выявлено, что в ФГИС «ФБДА» не предусмотрено внесение следующих сведений:

·    Гражданство заявителя;

·        Реквизиты документа (серия).

1.4 Анализ соответствия перечня сведений вносимых в ФГИС «ФБДА» составу сведений предусмотренных постановлением правительства Российской Федерации от 22.01.2013 № 25


Анализ соответствия перечня сведений вносимых в ФГИС «ФБДА» составу сведений предусмотренных Постановлением Правительства Российской Федерации от 22.01.2013 N 25 приведен в Таблица 2. [5]

Таблица 2. Анализ соответствия перечня сведений вносимых в ФГИС «ФБДА» составу сведений предусмотренных Постановлением Правительства Российской Федерации от 22.01.2013 N 25

Общий перечень сведений и возможность внесения их в действующую ФГИС «ФБДА»1

Состав сведений

Внесение в действующую ФГИС «ФБДА»

Внесение согласно ПП РФ от 22.01.2013 г. № 25

1

2

3

1. Дата приема заявления о подтверждении документа государственного образца об образовании, ученой степени или ученом звании, представленного к подтверждению.

да

да

2. Информация об обладателе документа государственного образца, предусмотренного пунктом 1 настоящего перечня

а) фамилия, имя и отчество (при наличии);

да

да

б) гражданство;

да

да

в) реквизиты документа, удостоверяющего личность.

да

да

3. Информация о заявителе

а) фамилия, имя и отчество (при наличии);

да

да

б) гражданство;

не предусмотрено

да

в) реквизиты документа, удостоверяющего личность;

да

да

г) реквизиты доверенности (при наличии).

да

да

4. Информация о документе государственного образца, предусмотренном пунктом 1 настоящего перечня

а) уровень образования;

да

да

б) вид документа государственного образца, предусмотренного пунктом 1 настоящего перечня;

да

да

в) реквизиты бланка документа государственного образца, предусмотренного пунктом 1 настоящего перечня (серия, номер и наименование изготовителя);

да

да

г) реквизиты документа государственного образца, предусмотренного пунктом 1 настоящего перечня (серия, номер и дата);

Не предусмотрено внесение серии документа

да

д) наличие приложения (с указанием количества листов) к документу государственного образца, предусмотренному пунктом 1 настоящего перечня, или его отсутствие;

да

да

е) наименование и адрес организации, выдавшей документ государственного образца, предусмотренный пунктом 1 настоящего перечня;

да

да

ж) должность, фамилия и инициалы лица, подписавшего документ государственного образца, предусмотренный пунктом 1 настоящего перечня.

да

да

5. Информация о решении органа исполнительной власти субъекта Российской Федерации, осуществляющего полномочия Российской Федерации по подтверждению документов об образовании, ученых степенях и ученых званиях, переданные для осуществления органам государственной власти субъектов Российской Федерации

а) дата направления запроса в организацию, выдавшую документ государственного образца, предусмотренный пунктом 1 настоящего перечня;

да

да

б) дата ответа на запрос из организации, в которую был направлен запрос;

да

да

в) дата принятия решения о подтверждении документа государственного образца, предусмотренного пунктом 1 настоящего перечня, или об отказе в подтверждении указанного документа;

да

да

г) основание для отказа в принятии решения о подтверждении документа государственного образца, предусмотренного пунктом 1 настоящего перечня;

да

да

д) дата проставления апостиля;

да

да

е) номер апостиля;

да

да

да

да

з) дата направления информации в правоохранительные органы;

да

да

6. Информация о внесении записи в федеральную базу данных об апостилях, проставленных на документах государственного образца, предусмотренных пунктом 1 настоящего перечня

а) дата внесения записи;

да

да

б) должность, фамилия, имя и отчество должностного лица, внесшего запись.

да

да

7. Дата выдачи заявителю документа государственного образца, предусмотренного пунктом 1 настоящего перечня.

да

да

Примечание: 1 Перечень сведений, вносимых в действующую ФГИС «ФБДА», соответствует графе 2, Перечень сведений, установленный Постановлением Правительства Российской Федерации от 22.01.2013 г. № 25, соответствует графе 3.


В результате проведенного анализа выявлено, что в ФГИС «ФБДА» отсутствует возможность внесения следующих сведений:

·    Гражданство заявителя;

·        Реквизиты документа (серия).

1.5 Перечень подсистем ФГИС «ФБДА», подлежащих модернизации


В результате анализа был определен следующий перечень подсистем ФГИС «ФБДА», подлежащих модернизации:

·    Подсистема «Предоставление сведений об апостилях, проставленных на документах государственного образца об образовании, об ученых степенях и ученых званиях»;

·        Подсистема «Управление формированием и ведением федеральной базы данных об апостилях, проставленных на документах государственного образца об образовании, об ученых степенях и ученых званиях»;

·        Подсистема «Оперативный мониторинг процесса предоставления государственной услуги»;

·        Подсистема «Аналитика и статистический анализ»;

·        Подсистема «Информационно-справочное сопровождение региональных пользователей системы»;

·        Подсистема «Интеграция с ведомственными информационными ресурсами Рособрнадзора»;

·        Подсистема «Информационное взаимодействие с региональными информационными ресурсами (в том числе с региональным порталом государственных услуг)»;

·        Подсистема «Ведение нормативно-справочной информации»;

·        Подсистема «Администрирование».

2. Предложение по модернизации подсистем ФГИС «ФБДА»

 

.1 Модернизация подсистемы «Предоставление сведений об апостилях, проставленных на документах государственного образца об образовании, об ученых степенях и ученых званиях»


Подсистема «Предоставление сведений об апостилях, проставленных на документах государственного образца об образовании, об ученых степенях и ученых званиях» может быть модернизирована в подсистемы «Подсистема формирования сведений об апостилях, проставленных на документах об ученых степенях и ученых званиях», «Подсистема формирования сведений об апостилях, проставленных на документах об образовании и (или) о квалификации».

Модернизация функций подсистемы «Предоставление сведений об апостилях, проставленных на документах государственного образца об образовании, об ученых степенях и ученых званиях»:

·    Функция «Внесение сотрудниками органов исполнительной власти субъектов Российской Федерации сведений о проставленных в субъекте Российской Федерации апостилях, проставленных на документах государственного образца об образовании, об ученых степенях и ученых званиях» может быть модернизована в функцию «Внесение сотрудниками РОИВ сведений о проставленных апостилях на документах об ученых степенях и ученых званиях» подсистемы «Подсистема формирования сведений об апостилях, проставленных на документах об ученых степенях и ученых званиях» и функцию «Внесение сотрудниками РОИВ сведений о проставленных в субъекте Российской Федерации апостилях, на документах об образовании и (или) о квалификации» подсистемы «Подсистема формирования сведений об апостилях, проставленных на документах об образовании и (или) о квалификации».

·        Функция «Внесение сведений о документах об образовании, об ученых степенях и ученых званиях, представленных к подтверждению» может быть модернизована в функцию «Внесение сведений о документах об ученых степенях и ученых званиях, представленных к подтверждению» подсистемы «Подсистема формирования сведений об апостилях, проставленных на документах об ученых степенях и ученых званиях» и функцию «Внесение сведений о документах об образовании и (или) о квалификации, представленных к подтверждению» подсистемы «Подсистема формирования сведений об апостилях, проставленных на документах об образовании и (или) о квалификации».

·        Функция «Внесение сведений об обладателе документа государственного образца, представленного к подтверждению» может быть модернизована в функцию «Внесение сведений об обладателе документа, представленного к подтверждению» подсистемы «Подсистема формирования сведений об апостилях, проставленных на документах об ученых степенях и ученых званиях» и функцию «Внесение сведений об обладателе документа, представленного к подтверждению» подсистемы «Подсистема формирования сведений об апостилях, проставленных на документах об образовании и (или) о квалификации».

·        Функция «Внесение сведений о заявлениях на предоставление государственной услуги подтверждения документов, зарегистрированных в субъектах Российской Федерации, в том числе внесение сведений об отдельных этапах и сроках обработки заявлений» может быть модернизована в функцию «Внесение сведений о заявлениях на предоставление государственной услуги подтверждения документов, зарегистрированных в субъектах Российской Федерации, в том числе внесение сведений об отдельных этапах и сроках обработки заявлений» подсистемы «Подсистема формирования сведений об апостилях, проставленных на документах об ученых степенях и ученых званиях» и функцию «Внесение сведений о заявлениях на предоставление государственной услуги подтверждения документов, зарегистрированных в субъектах Российской Федерации, в том числе внесение сведений об отдельных этапах и сроках обработки заявлений» подсистемы «Подсистема формирования сведений об апостилях, проставленных на документах об образовании и (или) о квалификации».

·        Функция «Внесение сведений о решениях органа исполнительной власти субъекта Российской Федерации, в том числе сведений о фактах и основаниях отказов в предоставлении государственной услуги подтверждения документов» может быть модернизована в функцию «Внесение сведений о решениях РОИВ, в том числе сведений о фактах и основаниях отказов в предоставлении государственной услуги подтверждения документов» подсистемы «Подсистема формирования сведений об апостилях, проставленных на документах об ученых степенях и ученых званиях» и функцию «Внесение сведений о решениях РОИВ, в том числе сведений о фактах и основаниях отказов в предоставлении государственной услуги подтверждения документов» подсистемы «Подсистема формирования сведений об апостилях, проставленных на документах об образовании и (или) о квалификации».

·        Функция «Внесение сведений о документальном оформлении взаимодействий региональных органов с учреждениями, ответственными за подтверждение сведений о выданных документах государственного образца об образовании, об ученых степенях и ученых званиях» может быть модернизована в функцию «Внесение сведений, о документальном оформлении взаимодействий РОИВ с учреждениями, ответственными за подтверждение сведений о выданных документах» подсистемы «Подсистема формирования сведений об апостилях, проставленных на документах об ученых степенях и ученых званиях» и функцию «Внесение сведений о документальном оформлении взаимодействий РОИВ с учреждениями, ответственными за подтверждение сведений о выданных документах» подсистемы «Подсистема формирования сведений об апостилях, проставленных на документах об образовании и (или) о квалификации».

·        Функция «Ведение реестра корреспонденции» должна быть исключена из-за отсутствия необходимости, у сотрудников РОИВ вести данные сведения в ФГИС «ФБДА».

 

.2 Модернизация подсистемы «Управление формированием и ведением федеральной базы данных об апостилях, проставленных на документах государственного образца об образовании, об ученых степенях и ученых званиях»


Подсистема «Управление формированием и ведением федеральной базы данных об апостилях, проставленных на документах государственного образца об образовании, об ученых степенях и ученых званиях» может быть модернизирована в подсистему «Подсистема управления формированием и ведением центральной базы данных об апостилях, проставленных на документах об образовании и (или) квалификации, об ученых степенях и ученых званиях».

Модернизация функций подсистемы «Управление формированием и ведением федеральной базы данных об апостилях, проставленных на документах государственного образца об образовании, об ученых степенях и ученых званиях»:

·    Функция «Регистрацию и учет сведений, предоставляемых сотрудниками органов исполнительной власти субъектов РФ посредством подсистемы «Предоставление сведений об апостилях, проставленных на документах государственного образца об образовании, об ученых степенях и ученых званиях»» может быть модернизована в функцию «Отображение сведений, предоставляемых сотрудниками органов исполнительной власти субъектов РФ посредством подсистем «Подсистема формирования АУСЗ», «Подсистема формирования АОИК»». Функция регистрации сведений будет исключена, так как заявления (запросы) на подтверждение апостилями документов государственного образца об образовании, ученых степенях и ученых званиях не подаются в Рособрнадзор.

·        Функция «Централизованное распределение регистрационных номеров (диапазонов номеров) для апостилей, выдаваемых органами исполнительной власти субъектов Российской Федерации» может быть модернизована в функцию «Централизованное распределение регистрационных номеров (диапазонов номеров) для апостилей, выдаваемых РОИВ».

·        Функция «Поиск и отображение информации, содержащейся в федеральной базе данных об апостилях, проставленных на документах государственного образца об образовании, об ученых степенях и ученых званиях» может быть модернизована в функцию «Поиск и отображение информации, содержащейся в федеральной базе данных об апостилях, проставленных на документах образовании и (или) квалификации, об ученых степенях и ученых званиях».

·        Функция «Осуществление сортировки результатов поиска в федеральной базе данных об апостилях, проставленных на документах государственного образца об образовании, об ученых степенях и ученых званиях» может быть модернизована в функцию «Осуществление сортировки результатов поиска в федеральной базе данных об апостилях, проставленных на документах образовании и (или) квалификации, об ученых степенях и ученых званиях».

·        Функция «Выгрузка списка заявок на выдачу апостилей в формат CSV» может быть модернизована в функцию «Выгрузка списка заявок на выдачу апостилей в формат XLS».

2.3 Модернизация подсистемы «Оперативный мониторинг процесса предоставления государственной услуги»


Подсистема «Оперативный мониторинг процесса предоставления государственной услуги» может быть модернизирована в подсистему «Подсистема мониторинга процесса предоставления сведений о проставлении апостиля на документы об образовании и (или) квалификации, ученых степенях и ученых званиях».

Модернизация функций подсистемы «Оперативный мониторинг процесса предоставления государственной услуги»:

·    Функция «Предоставление сотрудникам Рособрнадзора сведений о конкретных фактах нарушений порядка и административных регламентов при предоставления государственной услуги подтверждения документов в субъектах Российской Федерации (на основе автоматизированного анализа сведений, предоставляемых сотрудниками органов исполнительной власти субъектов Российской Федерации в федеральную базу данных об апостилях, проставленных на документах государственного образца об образовании, об ученых степенях и ученых званиях)» может быть модернизована в функцию «Предоставление сотрудникам Рособрнадзора сведений о конкретных фактах нарушений порядка и административных регламентов при предоставлении государственной услуги подтверждения документов в субъектах Российской Федерации на основе автоматизированного анализа сведений, предоставляемых сотрудниками РОИВ».

·        Функция «Информирование пользователей Системы о фактах нарушений нормативных сроков предоставления государственной услуги подтверждения документов государственного образца об образовании, об ученых степенях и ученых званиях» может быть модернизирована в «Информирование пользователей Системы о фактах нарушений нормативных сроков предоставления государственной услуги подтверждения документов об образовании и (или) квалификации, ученых степенях и ученых званиях».

 

.4 Модернизация подсистемы «Аналитика и статистический анализ»


Подсистема «Аналитика и статистический анализ» может быть модернизирована в подсистему «Подсистема мониторинга процесса предоставления сведений о проставлении апостиля на документы об образовании и (или) квалификации, ученых степенях и ученых званиях».

Модернизация функций подсистемы «Аналитика и статистический анализ»:

·    Функция «Предоставление сводной статистики об апостилях, зарегистрированных в федеральной базе данных» может быть модернизована в функцию «Предоставление сводной статистики о зарегистрированных апостилях».

·        Функция «Предоставление сводной статистики о видах и типах документов об образовании, об ученых степенях и ученых званиях, представленных к подтверждению» может быть модернизована в функцию «Предоставление сводной статистики об уровнях и видах документов, представленных к подтверждению».

·        Функция «Предоставление сводной статистики о заявлениях на предоставление государственной услуги подтверждения документов, зарегистрированных в субъектах Российской Федерации, в том числе статистики об этапах и сроках обработки заявлений» может быть модернизована в функцию «Предоставление сводной статистики о заявлениях на предоставление государственной услуги подтверждения документов, зарегистрированных в субъектах РФ».

·        Функция «Предоставление сводной статистики о решениях органа исполнительной власти субъекта Российской Федерации, в том числе статистики о фактах и основаниях отказов в подтверждении документов» может быть модернизована в функцию «Предоставление сводной статистики о решениях РОИВ, в том числе статистики о фактах и основаниях отказов в подтверждении документов».

·        Функция «Выгрузка статистики в формат CSV» может быть модернизована в функцию «Выгрузка статистики в формате XLS».

 

.5 Модернизация подсистемы «Интеграция с ведомственными информационными ресурсами Рособрнадзора»


Подсистема «Интеграция с ведомственными информационными ресурсами Рособрнадзора» может быть модернизирована в подсистемы «Модуль интеграции с ЕИИС», «Модуль сервиса отслеживания статуса заявлений», «Модуль сервиса публикации на сайте Рособрнадзора».

Модернизация функций подсистемы «Интеграция с ведомственными информационными ресурсами Рособрнадзора»:

·    Функции «Интеграция Системы с типовым решением для территориальных органов контроля и надзора в сфере образования, поддерживающей исполнение органами исполнительной власти субъектов РФ переданных полномочий по контролю и надзору в сфере образования, а также информационное взаимодействие Рособрнадзора и субъектов РФ по вопросам мониторинга полноты и качества исполнения переданных полномочий», «Синхронизация учетных записей Системы и типового решения для территориальных органов контроля и надзора в сфере образования, поддерживающей исполнение органами исполнительной власти субъектов РФ переданных полномочий по контролю и надзору в сфере образования» должны быть исключены, так как пользователи типового решения для территориальных органов контроля и надзора в сфере образования не всегда являются пользователями ФГИС «ФБДА».

·        Функции «Интеграция Системы с ведомственной системой управления нормативно-справочной информации Рособрнадзора, обеспечивающей централизованное формирование и ведение ведомственных классификаторов, справочников и реестров, а также предоставляющей веб-сервисные интерфейсы для обмена данных с внешними системами», «Автоматическое заполнение данных об учебном заведении в карточке заявления на выдачу апостиля из сводного реестра образовательных учреждений» могут быть модернизованы в подсистему «Модуль интеграции с ЕИИС».

·        Функция «Интеграция Системы с сайтом Рособрнадзора с целью предоставления через сайт Рособрнадзора доступа к публичному сервису (Интернет-странице), позволяющему подтвердить факт выдачи апостиля с заданными реквизитами» может быть модернизована в подсистему «Модуль сервиса публикации на сайте Рособрнадзора».

·        Функция «Интеграция Системы с сайтом Рособрнадзора с целью предоставления через сайт Рособрнадзора доступа к публичному сервису (Интернет-странице), позволяющему отследить статус заявления» может быть модернизована в подсистему «Модуль сервиса отслеживания статуса заявлений».

 

.6 Модернизация подсистемы «Ведение нормативно-справочной информации»


Подсистема «Ведение нормативно-справочной информации» может быть модернизирована в подсистему «Подсистема ведения нормативной справочной информации».

Модернизация функций подсистемы «Ведение нормативно-справочной информации»:

·    Функция «Добавление элементов справочников» может быть модернизована в функцию «Добавление элементов справочников».

·        Функция «Редактирование, удаление элементов справочников» может быть модернизована в функцию «Редактирование, удаление элементов справочников».

·        Функция «Просмотр справочников, используемых в Системе» может быть модернизована в функцию «Просмотр справочников, используемых в Системе».

·        Функция «Поиск элементов справочника» может быть модернизована в функцию «Поиск элементов справочника».

·        Функция «Импорт и экспорт содержимого справочников» может быть модернизована в функцию «Экспорт содержимого справочников». Функция импорта должна быть исключена по причине порчи справочников при проведении импорта с использованием некорректно подготовленного файла импорта.

 

.7 Модернизация подсистемы «Администрирование»


Подсистема «Администрирование» может быть модернизирована в подсистему «Подсистема администрирования».

Модернизация функций подсистемы «Администрирование»:

·    Функция «Управление правами и профилями пользователей на основе ролевой модели» может быть модернизована в функцию «Управление правами и профилями пользователей на основе ролевой модели».

·        Функция «Предоставления средств поиска информации, хранящейся в базе данных» может быть модернизована в функцию «Предоставления средств поиска информации, хранящейся в базе данных».

·        Функция «Предоставление средств для просмотра и корректировки информации, хранящейся в базе данных» может быть модернизована в функцию «Контроль и редактирование сведений, представляемых РОИВ».

·        Функция «Управление настройками форм и отображений» может быть модернизована в функцию «Генерация и (или) корректировка шаблонов».

3. Описание автоматизируемых функций


ФИС «РАДО» автоматизирует функцию подтверждение документов об образовании и (или) о квалификации органами исполнительной власти субъектов Российской Федерации, осуществляющими переданные им Российской Федерацией полномочия по подтверждению документов об образовании и (или) о квалификации, по заявлениям граждан, поданным в письменной форме или в форме электронных документов с использованием информационно-телекоммуникационных сетей общего пользования, в том числе сети «Интернет», включая единый портал государственных и муниципальных услуг.

 

.1 Функции (задачи), выполняемые системой


Информационная система решает следующие функциональные задачи:

·    Формирование сведений об апостилях, проставленных на документах об ученых степенях и ученых званиях;

·        Формирование сведений об апостилях, проставленных на документах об образовании и (или) о квалификации;

·        Управление формированием и ведением центральной базы данных об апостилях, проставленных на документах об образовании и (или) квалификации, об ученых степенях и ученых званиях;

·        Ведение нормативной справочной информации;

·        Администрирование системы;

·        Мониторинг процесса предоставления сведений о проставлении апостиля на документы об образовании и (или) квалификации, ученых степенях и ученых званиях;

·        Ведение Федерального реестра апостилей, проставленных на документах об образовании и (или) о квалификации;

·        Проверка факта наличия информации о выданных апостилях в Систему;

·        Проверка статуса заявления на подтверждение документов государственного образца об образовании и (или) о квалификации, ученых степенях и ученых званиях внесенного в Систему;

·        Автоматическое заполнение данных об учебном заведении в карточке заявления на выдачу апостиля из сводного реестра образовательных учреждений.

 

.1.1 Подсистема формирования сведений об апостилях, проставленных на документах об ученых степенях и ученых званиях

·    Функция «Внесение сотрудниками РОИВ сведений о проставленных апостилях на документах об ученых степенях и ученых званиях» обеспечивает возможность хранения (добавления, редактирования) в базе данных сведений о проставленных апостилях.

·        Функция «Внесение сведений о документах об ученых степенях и ученых званиях, представленных к подтверждению» обеспечивает возможность хранения (добавления, редактирования) в базе данных реквизитов апостилируемых документов об ученых степенях и ученых званиях.

·        Функция «Внесение сведений об обладателе документа, представленного к подтверждению» обеспечивает возможность хранения (добавления, редактирования) в базе данных реквизитов обладателя документов.

·        Функция «Внесение сведений о заявителе» обеспечивает возможность хранения (добавления, редактирования) в базе данных сведений о заявителе.

·        Функция «Внесение сведений о заявлениях на предоставление государственной услуги подтверждения документов, зарегистрированных в субъектах Российской Федерации, в том числе внесение сведений об отдельных этапах и сроках обработки заявлений» обеспечивает возможность хранения (добавления, редактирования) в базе данных реквизитов заявления на предоставление государственной услуги подтверждения документов.

·        Функция «Внесение сведений о решениях РОИВ, в том числе сведений о фактах и основаниях отказов в предоставлении государственной услуги подтверждения документов» обеспечивает возможность хранения (добавления, редактирования) в базе данных сведений о фактах и основаниях отказов в предоставлении государственной услуги подтверждения документов.

·        Функция «Внесение сведений о документальном оформлении взаимодействий РОИВ с учреждениями, ответственными за подтверждение сведений о выданных документах» обеспечивает возможность хранения (добавления, редактирования) в базе данных реквизитов о документальном оформлении взаимодействий РОИВ с учреждениями, ответственными за подтверждение сведений о выданных документах.

·        Функция «Внесение информации о лице, внесшем запись в федеральную базу данных» обеспечивает возможность хранения в базе данных сведений о лице, внесшем запись в федеральную базу данных и дате внесения записи.

 

.1.2 Подсистема формирования сведений об апостилях, проставленных на документах об образовании и (или) о квалификации

·    Функция «Внесение сотрудниками РОИВ сведений о проставленных в субъекте Российской Федерации апостилях, на документах об образовании и (или) о квалификации» обеспечивает возможность хранения (добавления, редактирования) в базе данных сведений об апостилях, проставленных на документах об образовании и (или) о квалификации.

·        Функция «Внесение сведений о документах об образовании и (или) о квалификации, представленных к подтверждению» обеспечивает возможность хранения (добавления, редактирования) в базе данных реквизитов апостилируемых документов об образовании и (или) о квалификации.

·        Функция «Внесение сведений о заявителе» обеспечивает возможность хранения (добавления, редактирования) в базе данных сведений о заявителе.

·        Функция «Внесение сведений об обладателе документа, представленного к подтверждению» обеспечивает возможность хранения (добавления, редактирования) в базе данных реквизитов обладателя документов.

·        Функция «Внесение сведений о заявлениях на предоставление государственной услуги подтверждения документов, зарегистрированных в субъектах Российской Федерации, в том числе внесение сведений об отдельных этапах и сроках обработки заявлений» обеспечивает возможность хранения (добавления, редактирования) в базе данных реквизитов заявления на предоставление государственной услуги подтверждения документов.

·        Функция «Внесение сведений о решениях РОИВ, в том числе сведений о фактах и основаниях отказов в предоставлении государственной услуги подтверждения документов» обеспечивает возможность хранения (добавления, редактирования) в базе данных сведений о фактах и основаниях отказов в предоставлении государственной услуги подтверждения документов.

·        Функция «Внесение сведений о документальном оформлении взаимодействий РОИВ с учреждениями, ответственными за подтверждение сведений о выданных документах» обеспечивает возможность хранения (добавления, редактирования) в базе данных реквизитов о документальном оформлении взаимодействий РОИВ с учреждениями, ответственными за подтверждение сведений о выданных документах.

·        Функция «Внесение сведений оператора РОИВ» обеспечивает возможность хранения в базе данных сведений о лице, внесшем запись в федеральную базу данных и дате внесения записи.

 

.1.3 Подсистема управления формированием и ведением центральной базы данных об апостилях, проставленных на документах об образовании и (или) квалификации, об ученых степенях и ученых званиях

·    Функция «Отображение сведений, предоставляемых сотрудниками органов исполнительной власти субъектов РФ посредством подсистем «Подсистема формирования АУСЗ», «Подсистема формирования АОИК»» обеспечивает возможность отображения всех сведений поступивших посредством подсистем «Подсистема формирования АУСЗ», «Подсистема формирования АОИК».

·        Функция «Централизованное распределение регистрационных номеров (диапазонов номеров) для апостилей, выдаваемых РОИВ» обеспечивает автоматическое ведение единой нумераций хранящихся в базе данных апостилях в рамках Российской Федерации, с обеспечением необходимого формата номера и его уникальности, и автоматическую проверку наличия ранее зарегистрированных отказов при вводе реквизитов документа.

·        Функция «Поиск и отображение информации, содержащейся в федеральной базе данных об апостилях, проставленных на документах образовании и (или) квалификации, об ученых степенях и ученых званиях» обеспечивает возможность вести поиск не только по реквизитам апостиля, но и по реквизитам подтверждаемого документа, сведениям о заявителе или обладателе документа, а также по реквизитам заявления на оказание государственной услуги.

·        Функция «Осуществление сортировки результатов поиска в федеральной базе данных об апостилях, проставленных на документах образовании и (или) квалификации, об ученых степенях и ученых званиях» обеспечивает возможность сортировки результатов поиска.

·        Функция «Выгрузка списка заявок на выдачу апостилей в формат XLS» обеспечивает возможность дальнейшей обработки полученных сведений.

 

.1.4 Подсистема ведения нормативной справочной информации

·    Функция «Добавление элементов справочников» обеспечивает возможность создания новых элементов справочников, используемых в процессе подтверждения документов государственного образца об образовании и (или) о квалификации, об ученых степенях и ученых званиях.

·        Функция «Редактирование, удаление элементов справочников» обеспечивает возможности коррекции существующих элементов справочников, используемых в процессе подтверждения документов государственного образца об образовании и (или) о квалификации, об ученых степенях и ученых званиях.

·        Функция «Просмотр справочников, используемых в Системе» обеспечивает просмотр справочников Системы.

·        Функция «Поиск элементов справочника» обеспечивает возможность фильтрации, и сортировки элементов справочников по любому из полей, входящих в состав справочника, с возможностью одновременной фильтрации по произвольному набору полей.

·        Функция «Экспорт содержимого справочников» обеспечивает возможность экспорта данных содержимого справочника в файл формата XLS.

 

.1.5 Подсистема администрирования

·    Функция «Управление правами и профилями пользователей на основе ролевой модели» обеспечивает:

o  Ведение списка учетных записей пользователей Системы;

o   Определение прав доступа пользователей на основе ролевой модели (посредством сопоставления учетной записи пользователей Системы одной из предопределенных пользовательских ролей);

o   Корректировку профиля пользователя, хранящегося вместе учетной записью пользователя Системы (задание логина, пароля, при необходимости - других характеристик).

·    Функция «Контроль и редактирование сведений, представляемых РОИВ» обеспечивает возможность просматривать, корректировать сведения, предоставляемые РОИВ, посредством подсистем «Подсистема формирования АУСЗ», «Подсистема формирования АОИК».

·        Функция «Генерация и (или) корректировка шаблонов отчетных форм» обеспечивает возможность настройки шаблонов отчетов, реализуемых в рамках Подсистемы мониторинга ПА.

·        Функция «Предоставления средств поиска информации, хранящейся в базе данных» обеспечивает возможность фильтрации информации во всех списках.

 

.1.6 Подсистема мониторинга процесса предоставления сведений о проставлении апостиля на документы об образовании и (или) квалификации, ученых степенях и ученых званиях

·    Функция «Предоставление сотрудникам Рособрнадзора сведений о конкретных фактах нарушений порядка и административных регламентов при предоставлении государственной услуги подтверждения документов в субъектах Российской Федерации на основе автоматизированного анализа сведений, предоставляемых сотрудниками РОИВ» обеспечивает формирование следующей статистики:

o  Сводные сведения по нарушениям сроков;

o   Статистика нарушения срока передачи сведений в ФИС РАДО;

o   Перечень нарушений сроков на предварительном этапе рассмотрения;

o   Перечень нарушений сроков рассмотрения вопроса по существу;

o   Перечень нарушений сроков направления повторного запроса;

o   Перечень нарушений сроков по передаче дела в правоохранительные органы.

·    Функция «Информирование пользователей Системы о фактах нарушений нормативных сроков предоставления государственной услуги подтверждения документов об образовании и (или) квалификации, ученых степенях и ученых званиях» обеспечивает информирование пользователей о фактах нарушения нормативных сроков.

·        Функция «Предоставление сводной статистики о зарегистрированных апостилях» обеспечивает возможность просмотра сводной статистики о зарегистрированных апостилях.

·        Функция «Предоставление сводной статистики об уровнях и видах документов, представленных к подтверждению» обеспечивает возможность просмотра сводной статистики об уровнях и видах документов, представленных к подтверждению.

·        Функция «Предоставление сводной статистики о заявлениях на предоставление государственной услуги подтверждения документов, зарегистрированных в субъектах РФ» обеспечивает возможность просмотра сводной статистики о заявлениях на предоставление государственной услуги подтверждения документов, зарегистрированных в субъектах РФ.

·        Функция «Предоставление сводной статистики о решениях РОИВ, в том числе статистики о фактах и основаниях отказов в подтверждении документов» обеспечивает возможность просмотра сводной статистики о решениях РОИВ, в том числе статистики о фактах и основаниях отказов в подтверждении документов.

·        Функция «Выгрузка статистики в формате XLS» обеспечивает возможность экспорта сведений для дальнейшей обработки информации.

3.1.7 Подсистема ведения Федерального реестра апостилей, проставленных на документах об образовании и (или) о квалификации

Функция «Управление записью/чтением данных в сегмент РАДО» обеспечивает возможность записи и чтения данных в сегменте РАДО.

 

.1.8 Модуль сервиса публикации на сайте Рособрнадзора

Функция «Проверка факта наличия информации о выданных апостилях в ФИС «РАДО»» обеспечивает возможность производить проверку факта наличия информации о выданных апостилях в Системе.

 

.1.9 Модуль сервиса отслеживания статуса заявлений

Функция «Проверки статус заявления на подтверждение документов государственного образца об образовании и (или) о квалификации, ученых степенях и ученых званиях внесенного в ФИС «РАДО»» обеспечивает возможность производить проверку статуса заявления на подтверждение документов государственного образца об образовании и (или) о квалификации, ученых степенях и ученых званиях внесенного в Системе.

 

.1.10 Федеральный АРМ для мониторинга и статистики

Функции федерального АРМ для мониторинга и статистики в части предоставления сведений о мониторинге и результатах проставления апостилей, соответствуют функционалу Подсистемы «Мониторинг ПА» , за исключением функции «Информирование пользователей Системы о фактах нарушений нормативных сроков предоставления государственной услуги подтверждения документов об образовании и (или) квалификации, ученых степенях и ученых званиях».

 

.1.11 Модуль интеграции с ЕИИС

Функция «Загрузки из системы ЕИИС в реестр образовательных учреждений регионального АРМ сведений по образовательным учреждениям федерального и регионального подчинения» обеспечивает возможность автоматического заполнения данных об учебном заведении в карточке заявления на выдачу апостиля из сводного реестра образовательных учреждений.

4. Разработка программного обеспечения

 

.1 Элементы функциональной структуры


Общая схема функциональной структуры ФИС РАДО представлена на рис. 2.

В состав Системы входят следующие компоненты:

·    Региональный сегмент.

В состав Регионального сегмента входят следующие подсистемы:

o  Подсистема формирования сведений об апостилях, проставленных на документах об образовании и (или) о квалификации (сокращенное название: Подсистема формирования АОИК);

o  Подсистема формирования сведений об апостилях, проставленных на документах об ученых степенях и ученых званиях (сокращенное название: Подсистема формирования АУСЗ).

·    Федеральный сегмент.

В состав Федерального сегмента входят следующие подсистемы:

o  Центральная база данных об апостилях, проставленных на документах об образовании и (или) квалификации, об ученых степенях и ученых званиях (сокращенное название: ЦБД);

o   Подсистема управления формированием и ведением центральной базы данных об апостилях, проставленных на документах об образовании и (или) квалификации, об ученых степенях и ученых званиях (сокращенное название: Подсистема управления формированием и ведением ЦБД);

o   Подсистема ведения нормативной справочной информации (сокращенное название: Подсистема ведения НСИ);

o   Подсистема администрирования;

o   Подсистема мониторинга процесса предоставления сведений о проставлении апостиля на документы об образовании и (или) квалификации, ученых степенях и ученых званиях (сокращенное название: Подсистема мониторинга ПА);

o   Подсистема ведения Федерального реестра апостилей, проставленных на документах об образовании и (или) о квалификации (сокращенное название: Подсистема ведения РАДО);

o   Модуль интеграции с ЕИИС;

o   Модуль сервиса отслеживания статуса заявлений;

o   Модуль сервиса публикации на сайте Рособрнадзора.

 

.2 Информационные связи между элементами и внешней средой


Информационный обмен между компонентами ФИС «РАДО» осуществляется по локальной сети и внешней сети телекоммуникации (Интернет) с обеспечением удаленного доступа к системе.

Информационный обмен между компонентами также осуществляется через общий доступ к таблицам баз данных.

ФИС «РАДО» обеспечивает взаимодействие со смежными системами по локальной сети и внешней сети телекоммуникации (Интернет).

 

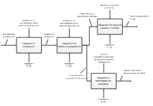
.3 Схема функциональных блоков


Ниже приведена схема функциональных блоков Системы (см. Рисунок 2).

Рисунок 2. Схема функциональных блоков Системы.

 

.4 Структура программного обеспечения


В состав ФИС «РАДО» входят следующие части программного обеспечения:

·    Основное веб-приложение ФИС «РАДО». Веб-приложение обеспечивает функционирование компонентов «Подсистема формирования сведений об апостилях, проставленных на документах об образовании и (или) о квалификации», «Подсистема формирования сведений об апостилях, проставленных на документах об ученых степенях и ученых званиях», «Подсистема управления формированием и ведением центральной базы данных об апостилях, проставленных на документах об образовании и (или) квалификации, об ученых степенях и ученых званиях», «Подсистема ведения нормативной справочной информации», «Подсистема администрирования», «Подсистема мониторинга процесса предоставления сведений о проставлении апостиля на документы об образовании и (или) квалификации, ученых степенях и ученых званиях», «Подсистема ведения Федерального реестра апостилей, проставленных на документах об образовании и (или) о квалификации», «Модуль интеграции с ЕИИС».

·        Веб-приложение сервиса публикации на сайте Рособрнадзора. Веб-приложение обеспечивает функционирование компонента «Модуль сервиса публикации на сайте Рособрнадзора».

·        Веб-приложение сайта отслеживания статуса заявлений. Веб-приложение обеспечивает функционирование компонента «Модуль сервиса отслеживания статуса заявлений».

·        Веб-приложение сайта федерального АРМ для мониторинга и статистики. Веб-приложение обеспечивает функционирование компонента «Федеральный АРМ для мониторинга и статистики».

·        Центральная база данных об апостилях, проставленных на документах об образовании и (или) квалификации, об ученых степенях и ученых званиях. ЦБД обеспечивает централизованное хранение данных, используемых компонентами «Подсистема формирования сведений об апостилях, проставленных на документах об образовании и (или) о квалификации», «Подсистема формирования сведений об апостилях, проставленных на документах об ученых степенях и ученых званиях», «Подсистема управления формированием и ведением центральной базы данных об апостилях, проставленных на документах об образовании и (или) квалификации, об ученых степенях и ученых званиях», «Подсистема ведения нормативной справочной информации», «Подсистема администрирования», «Подсистема мониторинга процесса предоставления сведений о проставлении апостиля на документы об образовании и (или) квалификации, ученых степенях и ученых званиях», «Подсистема ведения Федерального реестра апостилей, проставленных на документах об образовании и (или) о квалификации», «Федеральный АРМ для мониторинга и статистики», «Модуль интеграции с ЕИИС».

·        БД сервиса публикации на сайте Рособрнадзора, данная база данных используется компонентом «Модуль сервиса публикации на сайте Рособрнадзора». Производится получение данных из ЦБД с помощью репликатора базы данных.

·        БД сервиса отслеживания статуса заявлений, данная база данных используется компонентом «Модуль сервиса отслеживания статуса заявлений». Производится получение данных из ЦБД с помощью репликатора базы данных.

 

.5 Функции частей программного обеспечения


В настоящем разделе содержится состав, и описание основных функций для каждой части разрабатываемого программного обеспечения.

 

.5.1 Основное веб-приложение ФИС «РАДО»

Основное веб-приложение ФИС «РАДО» реализует функции компонентов «Подсистема формирования сведений об апостилях, проставленных на документах об образовании и (или) о квалификации», «Подсистема формирования сведений об апостилях, проставленных на документах об ученых степенях и ученых званиях», «Подсистема управления формированием и ведением центральной базы данных об апостилях, проставленных на документах об образовании и (или) квалификации, об ученых степенях и ученых званиях», «Подсистема ведения нормативной справочной информации», «Подсистема администрирования», «Подсистема мониторинга процесса предоставления сведений о проставлении апостиля на документы об образовании и (или) квалификации, ученых степенях и ученых званиях», «Подсистема ведения Федерального реестра апостилей, проставленных на документах об образовании и (или) о квалификации», «Модуль интеграции с ЕИИС».

Основное веб-приложение модернизированной ФГИС «ФБДА» и созданной ФИС «РАДО» реализуется на базе технологии построения веб-приложений ASP.NET, функционирует под управлением IIS.

Подсистема формирования сведений об апостилях, проставленных на документах об ученых степенях и ученых званиях

Подсистема формирования сведений об апостилях, проставленных на документах об ученых степенях и ученых званиях реализует следующие функции:

Внесение сотрудниками РОИВ сведений о проставленных апостилях на документах об ученых степенях и ученых званиях.

В рамках данной функции предусмотрена возможность хранения (добавления, редактирования) в базе данных сведений о проставленных апостилях.

Внесение сведений о документах об ученых степенях и ученых званиях, представленных к подтверждению.

В рамках данной функции реализована возможность хранения (добавления, редактирования) в базе данных реквизитов апостилируемых документов об ученых степенях и ученых званиях. Предусмотрена возможность прикрепления файла, содержащего сканированный образ документа для документов с видом документа «Иной вид документа об образовании». Предусмотрена возможность учета всех необходимых реквизитов документа.

Внесение сведений о заявителе.

В рамках данной функции реализована возможность хранения (добавления, редактирования) в базе данных сведений о заявителе.

Внесение сведений об обладателе документа, представленного к подтверждению.

В рамках данной функции реализуется возможность хранения (добавления, редактирования) в базе данных реквизитов обладателя документов.

Внесение сведений о заявлениях на предоставление государственной услуги подтверждения документов, зарегистрированных в субъектах Российской Федерации, в том числе внесение сведений об отдельных этапах и сроках обработки заявлений.

В рамках данной функции реализуется возможность хранения (добавления, редактирования) в базе данных реквизитов заявления на предоставление государственной услуги подтверждения документов.

Внесение сведений о решениях РОИВ, в том числе сведений о фактах и основаниях отказов в предоставлении государственной услуги подтверждения документов.

В рамках данной функции реализуется возможность хранения (добавления, редактирования) в базе данных сведений о фактах и основаниях отказов в предоставлении государственной услуги подтверждения документов.

Внесение сведений о документальном оформлении взаимодействий РОИВ с учреждениями, ответственными за подтверждение сведений о выданных документах.

В рамках данной функции реализуется возможность хранения (добавления, редактирования) в базе данных реквизитов о документальном оформлении взаимодействий РОИВ с учреждениями, ответственными за подтверждение сведений о выданных документах.

Внесение информации о лице, внесшем запись в федеральную базу данных.

В рамках данной функции предусмотрена возможность хранения в базе данных сведений о лице, внесшем запись в федеральную базу данных и дате внесения записи.

Подсистема формирования сведений об апостилях, проставленных на документах об образовании и (или) о квалификации

Подсистема формирования сведений об апостилях, проставленных на документах об образовании и (или) о квалификации реализует следующие функции:

Внесение сотрудниками РОИВ сведений о проставленных в субъекте Российской Федерации апостилях, на документах об образовании и (или) о квалификации.

В рамках данной функции предусмотрена возможность хранения (добавления, редактирования) в базе данных сведений об апостилях, проставленных на документах об образовании и (или) о квалификации.

Внесение сведений о документах об образовании и (или) о квалификации, представленных к подтверждению.

В рамках данной функции реализована возможность хранения (добавления, редактирования) в базе данных реквизитов апостилируемых документов об образовании и (или) о квалификации. Предусмотрена возможность прикрепления файла, содержащего сканированный образ документа для документов с видом документа «Иной вид документа об образовании». Предусмотрена возможность учета всех необходимых реквизитов документа.

Внесение сведений об обладателе документа, представленного к подтверждению.

В рамках данной функции реализуется возможность хранения (добавления, редактирования) в базе данных реквизитов обладателя документов.

Внесение сведений о заявителе.

В рамках данной функции реализована возможность хранения (добавления, редактирования) в базе данных сведений о заявителе.

Внесение сведений о заявлениях на предоставление государственной услуги подтверждения документов, зарегистрированных в субъектах Российской Федерации, в том числе внесение сведений об отдельных этапах и сроках обработки заявлений.

В рамках данной функции реализуется возможность хранения (добавления, редактирования) в базе данных реквизитов заявления на предоставление государственной услуги подтверждения документов.

Внесение сведений о решениях РОИВ, в том числе сведений о фактах и основаниях отказов в предоставлении государственной услуги подтверждения документов.

В рамках данной функции реализуется возможность хранения (добавления, редактирования) в базе данных сведений о фактах и основаниях отказов в предоставлении государственной услуги подтверждения документов.

Внесение сведений о документальном оформлении взаимодействий РОИВ с учреждениями, ответственными за подтверждение сведений о выданных документах.

В рамках данной функции реализуется возможность хранения (добавления, редактирования) в базе данных реквизитов о документальном оформлении взаимодействий РОИВ с учреждениями, ответственными за подтверждение сведений о выданных документах.

Внесение информации о лице, внесшем запись в федеральную базу данных.

В рамках данной функции предусмотрена возможность хранения в базе данных сведений о лице, внесшем запись в федеральную базу данных и дате внесения записи.

Внесение информации о лице, внесшем сведения в федеральный реестр апостилей.

В рамках данной функции предусмотрена возможность хранения в базе данных сведений о лице, внесшем сведения в федеральный реестр апостилей.

Подсистема управления формированием и ведением центральной базы данных об апостилях, проставленных на документах об образовании и (или) квалификации, об ученых степенях и ученых званиях

Подсистема управления формированием и ведением центральной базы данных об апостилях, проставленных на документах об образовании и (или) квалификации, об ученых степенях и ученых званиях реализует следующие функции:

Отображение сведений, предоставляемых сотрудниками органов исполнительной власти субъектов РФ посредством подсистем «Подсистема формирования АУСЗ», «Подсистема формирования АОИК».

В рамках данной функции предусмотрена возможность отображения всех сведений, поступивших посредством подсистем «Подсистема формирования АУСЗ», «Подсистема формирования АОИК».

Централизованное распределение регистрационных номеров (диапазонов номеров) для апостилей, выдаваемых РОИВ.

Данная функция реализует автоматическое ведение единой нумерации хранящихся в базе данных апостилях в рамках Российской Федерации, с обеспечением необходимого формата номера и его уникальности. Также реализована автоматическая проверка наличия ранее зарегистрированных отказов при вводе реквизитов документа.

Поиск и отображение информации, содержащейся в федеральной базе данных об апостилях, проставленных на документах образовании и (или) квалификации, об ученых степенях и ученых званиях;

В рамках данной функции реализована возможность поиска содержащейся в базе данных информации. Реализована возможность вести поиск не только по реквизитам апостиля, но и по реквизитам подтверждаемого документа, сведениям о заявителе или обладателе документа, а также по реквизитам заявления на оказание государственной услуги.

Осуществление сортировки результатов поиска в федеральной базе данных об апостилях, проставленных на документах образовании и (или) квалификации, об ученых степенях и ученых званиях;

Выгрузка списка заявок на выдачу апостилей в формат XLS.

Подсистема ведения нормативной справочной информации

Подсистема ведения нормативной справочной информации реализует следующие функции:

Добавление элементов справочников

В рамках данной функции обеспечена возможность создания новых элементов справочников, используемых в процессе подтверждения документов государственного образца об образовании и (или) о квалификации, об ученых степенях и ученых званиях.

Редактирование, удаление элементов справочников

В рамках данной функции обеспечены возможности коррекции существующих элементов справочников, используемых в процессе подтверждения документов государственного образца об образовании и (или) о квалификации, об ученых степенях и ученых званиях.

Просмотр справочников, используемых в Системе.

Поиск элементов справочника.

В рамках данной функции обеспечена возможность фильтрации, и сортировки элементов справочников по любому из полей, входящих в состав справочника, с возможностью одновременной фильтрации по произвольному набору полей. Также в справочниках реализуется функция «строки поиска», позволяющая выполнять поиск введенной фразы по всем полям текущего справочника.

Экспорт содержимого справочников.

В рамках данной функции обеспечены возможности экспорта данных содержимого справочника в файл, специфицированного формата.

Подсистема администрирования

Подсистема администрирования реализует следующие функции:

Управление правами и профилями пользователей на основе ролевой модели, а именно:

Ведение списка учетных записей пользователей Системы;

Определение прав доступа пользователей на основе ролевой модели (посредством сопоставления учетной записи пользователей Системы одной из предопределенных пользовательских ролей);

Корректировка профиля пользователя, хранящегося вместе учетной записью пользователя Системы (задание логина, пароля, при необходимости - других характеристик).

Контроль и редактирование сведений, представляемых РОИВ.

В рамках данной функции реализуются пользовательские интерфейсы, позволяющие просматривать, корректировать сведения, предоставляемые РОИВ, посредством подсистем «Подсистема формирования АУСЗ», «Подсистема формирования АОИК». Далее в таблице 1 (Приложение №1) приведена ролевая модель ФИС «РАДО».

Генерация и (или) корректировка шаблонов отчетных форм.

В рамках данной функции реализуются возможность настройки шаблонов отчетов, реализуемых в рамках Подсистемы мониторинга ПА. Шаблон должен определяться с использованием шаблонного файла, созданного в Excel, в формате Excel XML 2003.

Предоставления средств поиска информации, хранящейся в базе данных.

Подсистема мониторинга процесса предоставления сведений о проставлении апостиля на документы об образовании и (или) квалификации, ученых степенях и ученых званиях

Подсистема мониторинга процесса предоставления сведений о проставлении апостиля на документы об образовании и (или) квалификации, ученых степенях и ученых званиях реализует следующие функции:

Предоставление сотрудникам Рособрнадзора сведений о конкретных фактах нарушений порядка и административных регламентов при предоставлении государственной услуги подтверждения документов в субъектах Российской Федерации на основе автоматизированного анализа сведений, предоставляемых сотрудниками РОИВ, а именно:

Сводные сведения по нарушениям сроков;

Статистика нарушения срока передачи сведений в ФИС РАДО;

Перечень нарушений сроков на предварительном этапе рассмотрения;

Перечень нарушений сроков рассмотрения вопроса по существу;

Перечень нарушений сроков направления повторного запроса;

Перечень нарушений сроков по передаче дела в правоохранительные органы.

Информирование пользователей Системы о фактах нарушений нормативных сроков предоставления государственной услуги подтверждения документов об образовании и (или) квалификации, ученых степенях и ученых званиях.

Предоставление сводной статистики о зарегистрированных апостилях;

Предоставление сводной статистики об уровнях и видах документов, представленных к подтверждению;

Предоставление сводной статистики о заявлениях на предоставление государственной услуги подтверждения документов, зарегистрированных в субъектах РФ;

Предоставление сводной статистики о решениях РОИВ, в том числе статистики о фактах и основаниях отказов в подтверждении документов;

Выгрузка статистики в формате xls.

Подсистема ведения Федерального реестра апостилей, проставленных на документах об образовании и (или) о квалификации

Подсистема ведения Федерального реестра апостилей, проставленных на документах об образовании и (или) о квалификации реализует функцию управления записью/чтением данных в сегмент РАДО. Запись (внесение) данных в ФИС «РАДО» выполняется из ФГИС «ФБДА» путем осуществления установленного набора действий через пользовательский интерфейс ФГИС «ФБДА». Чтение (просмотр) данных в ФИС «РАДО» и выгрузка данных из ФИС «РАДО» осуществляются через пользовательский интерфейс ФИС «РАДО».

4.5.2 Веб-приложение сервиса публикации на сайте Рособрнадзора

Веб-приложение сервиса публикации на сайте Рособрнадзора реализуется на базе технологии построения веб-приложений ASP.NET, функционирует под управлением IIS.

Веб-приложение сайта для публикации реализует следующие функции:

.     Проверка факта наличия информации о выданных апостилях в ФИС «РАДО».

2.      Поиск по следующим параметрам:

·    Фамилия обладателя документа;

·        Имя обладателя документа;

·        Регистрационный номер апостиля.

 

.5.3 Веб-приложение сайта отслеживания статуса заявлений

Веб-приложение сайта отслеживания статуса заявлений реализуется на базе технологии построения веб-приложений ASP.NET, функционирует под управлением IIS.

Веб-приложение сайта для публикации реализует следующие функции:

.     Проверка статуса заявления на подтверждение документов государственного образца об образовании и (или) о квалификации, ученых степенях и ученых званиях внесенного в ФИС «РАДО».

2.     

Похожие работы на - Создание Федеральной информационной системы 'Реестр апостилей, проставленных на документах об образовании и (или) о квалификации'

 

Не нашли материал для своей работы?
Поможем написать уникальную работу
Без плагиата!
Без нейросетей!