Требования к информационной системе автоматизации управления автосервисом

  • Вид работы:
    Дипломная (ВКР)
  • Предмет:
    Информационное обеспечение, программирование
  • Язык:
    Русский
    ,
    Формат файла:
    MS Word
    778,06 Кб
  • Опубликовано:
    2017-07-03
Вы можете узнать стоимость помощи в написании студенческой работы.
Помощь в написании работы, которую точно примут!

Требования к информационной системе автоматизации управления автосервисом

Оглавление

Введение

. Теоретическая база

.1 Моделирование бизнес-процессов

.2 SWOT-анализ

.4 Разработка требований к информационной системе

Выводы

. Анализ предметной области

.1 Описание объекта исследования

.2 Описание и моделирование бизнес-процессов

.2.1 Бизнес-процесс «сервисное обслуживание клиентов»

.2.2 Бизнес-процесс «закупка сырья и материалов»

.3 Анализ бизнес-процессов

.3.1 SWOT-анализ

.3.2 Выявление проблемных зон

.3.3 Оценка рисков

Выводы

. Разработка требований и выбор системы

.1 Разработка требований к информационной системе

.1.1 Бизнес требования

.1.2 Пользовательские требования

.2 Подбор системы

.2.1 Доступные на рынке информационные системы для автосервиса

.2.2 Подбор наиболее привлекательной системы

Выводы

Заключение

Сокращения

Список литературы

Приложение

Введение


В связи с положительной тенденцией роста автомобилистов и повышением спроса на легковые и грузовые автомобили, перспективы расширения бизнеса по их обслуживанию и ремонту весьма велики. Еще в начале 90-х годов прошлого столетия сервисы технического обслуживания в основном представляли собой обычные гаражи, владельцами которых являлись сами же автовладельцы. Большинство из них проводили обслуживание своих машин самостоятельно.

Однако вместе с ростом экономики России и увеличением благосостояния граждан, запросы автомобилистов так же росли. Люди стали предпочитать импортные автомобили отечественным, чьи технические составляющие были намного сложнее. Это означало, что самостоятельный ремонт невозможен без вмешательства специалиста и необходимого оборудования. Более того, отечественные производители позаимствовали опыт иностранных коллег и усовершенствовали свою технологию сборки и комплектации. Все эти обстоятельства привели к быстрому расширению рынка автосервисов и увеличению уровня конкуренции.

Идет активная борьба за клиентов. Наличие помещения, оборудования для ремонта и рабочие руки уже не является достаточным для стабильного функционирования автосервиса. Чтобы он оставался «наплаву» и получал прибыль, необходимо также нарабатывать репутацию путем предоставления высококачественных услуг по ремонту автомобилей, требующих минимального времени. То есть перед сервисами технического обслуживания стоят две основные цели:

.        Оперативно и корректно выполнять оформление клиента;

.        Повысить качество предоставляемых услуг.

Достижение этих целей позволит предприятию выполнить такие задачи, как расширение клиентской базы, повысив лояльность клиентов, увеличение доли рынка, объема выполняемых услуг и прибыли. Для этого автосервису необходимо определить, какие методы и инструменты лучше всего использовать для получения большей эффективности.

Именно потребность в решении подобных задач способствовала тесной взаимосвязи между бизнесом и ИТ. Внедрение информационных технологий в работу позволяет организации фундаментально пересмотреть свои бизнес-процессы и оптимизировать их. Автоматизация основных бизнес-процессов с помощью внедрения информационной системы в деятельность СТО способствует увеличению качества предоставления услуг, снижению операционных расходов, повышению скорости протекания внутренних процессов.

Целью выполнения выпускной квалификационной работы является разработка требований к информационной системе автоматизации управления автосервисом.

Для достижения этой цели, необходимо выполнить следующие промежуточные задачи:

.        Исследовать объект внедрения информационной системы;

.        Описать и формализовать основные бизнес-процессы: «сервисное обслуживание клиентов» и «закупка сырья и материалов»;

.        Выполнить анализ текущей практики выполнения бизнес-процессов, анализ проблемных зон и возможных рисков;

.        Разработать список функциональных и не функциональных требований к информационной системе автоматизации бизнес-процессов автосервиса;

.        Исследовать текущий рынок информационных систем автоматизации бизнес-процессов и подобрать наиболее подходящую из них, которая будет удовлетворять разработанным требованиям.

В первой главе дипломной работы прорабатывается теоретическая база знаний, на основе которой выполнена практическая часть выпускной квалификационной работы. Этот раздел раскрывает значение и цели моделирования для организации, описывает основные этапы его выполнения, а также обосновывает причину выбора нотации eEPC разработки моделей в программном инструменте ARIS Express.

Вторая глава ВКР посвящена изучению и анализу исследуемой организации, в деятельность которой будет интегрирована информационная система. В этом разделе приведено описание объекта исследования, то есть выбранного автосервиса, описание ключевых бизнес-процессов и диаграммы их моделей, а также выполнен с использованием матрицы SWOT качественный анализ работы сервисного центра в рамках выполнения бизнес-процессов, проблемных зон, развитие которых является первостепенной задачей, и возможных рисков, влияющих на успешное выполнение бизнес-процессов.

В третьей главе были реализованы две промежуточные задачи, одна из которых характеризует разработку бизнес-требований и пользовательских нефункциональных и функциональных требований на основе выполненного анализа и потребностей сотрудников автосервиса. Вторая задача посвящена выбору наиболее оптимальной информационной системе, которая в полной мере удовлетворяет разработанным требованиям.

1. Теоретическая база


Первая глава выпускной квалификационной работы посвящена теоретической базе исследования, на основе которой была выполнена практическая часть. В этом разделе работы освещено такое понятия как «бизнес-процесс», с точки зрения различных методологий, описаны цели и задачи моделирования бизнес-процессов, методологии и нотации, этапы его выполнения. Также эта глава содержит обоснование выбора eEPC методологии и программного инструмента, позволяющий разработать диаграмму модели бизнес-процесса. После изучения основных аспектов моделирования бизнес-процессов в первой главе работы изложено описание метода SWOT-анализа, с помощью которого был выполнен качественный анализ основных процессов исследуемой организации. На основе этого анализа были разработаны три типа требований к внедряемой информационной системе по методологии Карла Вигерса, также описанных в данном разделе выпускной работы.

1.1 Моделирование бизнес-процессов

Для того чтобы обосновать необходимость автоматизации бизнес-процессов управления автосервисом и разработать список требований к информационной системе, необходимо, прежде всего, смоделировать их и проанализировать. Это позволит выявить проблемные зоны, автоматизация которых позволит устранить их. Поэтому в первую очередь необходимо раскрыть такие понятия, как «бизнес-процессы» и «моделирование бизнес-процессов».

На данный момент существует множество определений и трактовок термина «бизнес-процесс», которые раскрывают это понятие с точки зрения того или иного метода описания бизнес-процесса. В обобщенном виде бизнес-процесс организации - это совокупность взаимосвязанных процедур, в процессе которых с использованием определенной технологии преобразуются входы в выходы, представляющие ценность для потребителя[1]; по методологии eEPC бизнес-процесс - это совокупность последовательных задач, выполнение которых направлено на реализацию одной цели в рамках одной организационной структуры[2]; в рамках методологии IDEF бизнес-процесс - это набор взаимосвязанных действия, в которых на «входе» используются ресурсы, преобразуемые и расходуемые в процессе, а в результате деятельности на «выходе» создает продукт или услуга, которая необходима потребителю[3].

В организации любого типа можно выделить три группы бизнес-процессов:

·        Управляющие - это бизнес-процессы, которые отвечают за функционирование деятельности компании.

·        Операционные - это бизнес-процессы, которые отвечают за основной поток прибыли.

·        Поддерживающие - это бизнес-процессы, которые отвечают за поддержку операционных бизнес-процессов[4].

Логика взаимодействия и структура всех трех типов бизнес-процессов должны быть реализованы таким образом, чтобы в результате процесса преобразования входных ресурсов в конечный продукт производился ценный для потребителя товар, при этом, исключая дублирующиеся или лишние процедуры.

Моделирование является одним из ключевых способов увеличения эффективности и совершенствования качества выполнения бизнес-процессов организации, так как данный метод анализа способствует изучению деятельности как всей компании в целом, так и отдельных ее элементов на основе различных уровнях управления[5]. Таким образом, основной целью моделирования бизнес-процессов является повышение эффективности работы организации, увеличение прибыли и контроль качества выполнения задач. При достижении этой цели моделирование процессов также способствует достижению следующих промежуточных задач:

·        Проанализировать бизнес-процессы «со стороны». При помощи моделирования своих бизнес-процессов организация отслеживает их выполнение от начала до конца в рамках всего процесса в целом, после чего оценивает качество его протекания и выделяет зоны, которые требуют дальнейшего развития. Данная задача достигается за счет того, что компания при построении глобальной модели имеет возможность проанализировать бизнес-процессы с точки зрения выполнения всех внутренних функций вместе, что позволяет выделить слабые места процесса, которые подвергаются наибольшим рискам.

·        Нормировать выполнение бизнес-процессов. Проведение анализа бизнес-процессов со стороны дает возможность организации сравнить эффективность протекания своих процессов с другими компаниями и установить определенные нормы, стандарты их образцового выполнения. Следуя установленным правилам и соблюдая необходимые нормы, владельцы бизнес-процессов будут достигать желаемой эффективности и производительности.

·        Выявить взаимосвязи внутренних подпроцессов. Моделирование бизнес-процессов позволяет организации четко выявить взаимосвязь между его внутренними элементами, к которым относятся промежуточные подпроцессы, процедуры и задачи. Также на основе анализа модели процесса и выработанных правил у компании появляется возможность контроля выполнения всех разработанных требований.

Соответственно, в процессе моделирования необходимо уделять пристальное внимание к таким важным аспектам как логика и очередность проведения промежуточных процедур, используемые в деятельности организации ресурсы и ответственные роли, участвующие в рамках выполнения бизнес-процесса.

Существует несколько различных методов моделирования бизнес-процессов, основами которых являются объектно-ориентрованные и структурные подходы моделирования[6]. Наиболее широко применимыми методами являются:

·        Диаграмма потока данных (DFD);

·        Модель и нотация бизнес-процессов (BPMN);

·        Семейство IDEF;

·        Описание событийной цепочки процессов (eEPC);

·        Unified Modeling Language (UML).

Вышеперечисленный список методов не является исчерпывающим, однако он содержит одни из самых востребованных и популярных нотаций в сфере моделирования бизнес-процессов. Часть из них основана на государственных стандартах, некоторые разработаны и выдвинуты отдельными авторами, оставшиеся реализованы и предложены частными компаниями. В связи с тем, что организация, моделирующая бизнес-процессы, может преследовать различные цели для их анализа и, соответственно, использовать ту или иную нотацию, на рынке существует множество программных инструментов. Каждый такой программный продукт позволяет визуализировать модель бизнес-процесса организации, используя конкретную методологию моделирования. К примеру, программы ELMA BPM, Bizagi, Visual Paradigm, Draw IO и др. имеют возможность проектировать бизнес-процессы, используя методологию BPMN; функционал ПО Gliffy позволяет создавать модели процессы по системе условных обозначений UML; инструменты Visual Paradigm и Business Studio предоставляют пользователю возможность для представления модели процесса в графическом виде с использованием нотаций семейства IDEF[6]; инструменты Business studio, Draw IO и др. позволяют моделировать бизнес-процессы компании по нотации eEPC. К числу последних также относится инструмент ARIS Toolset, разработанный компанией Software AG[7], функциональность которого основана на системе условных обозначений eEPC.

В рамках выполнения выпускной квалификационной работы построение диаграммы и описание моделей бизнес-процессов автосервиса было проведено по методологии eEPC с использованием бесплатного программного инструмента ARIS Express. Прежде чем приступить к этапу формализации модели бизнес-процесса в графический вид, необходимо раскрыть значение упомянутой нотации, выделить ее отличия от других и описать ее основные графические элементы.

Event-driven process chain (eEPC, расширенная модель цепочки процессов) - методология описания бизнес-процессов организации нижнего уровня. В соответствии с данной нотацией процесс организации рассматривается как упорядоченный набор событий и функций с функциональными, информационными элементами, средствами производства и человеческими ресурсами. Такой подход позволяет наглядно отразить поток работ в рамках одного бизнес-процесса и выявить взаимосвязи между организационной структурой и функциями, для каждой из которых определяются входные и выходные потоки, информационный обмен между задачами и ответственные исполнители[8]. Исходя из названия нотации, становится очевидным, что ключевым элементом диаграммы модели является событие или веха, появления которой порождает выполнение того или иного вида деятельности определенными участниками процесса. Завершение выполнения деятельности, в свою очередь, порождает другое событие или несколько других, параллельно выполняемых. Таким образом, бизнес-процесс организации рассматривается как череда взаимосвязанных событий и функций, завершение которого характеризуется состоянием, являющимся конечным событием процесса[9].

Сравнивая с другими нотациями моделирования бизнес-процессов, к преимуществам нотации eEPC, как и семейства IDEF, можно отнести наличие возможности указывать входные и выходные параметры деятельности отдельных функций в рамках одного бизнес-процесса; прослеживать логику взаимодействия и информационного обмена входных и выходных параметров между функциями; отображать выполнение параллельных функций, порожденных событием или появление параллельных событий, порожденных выполнением функции. Однако в отличие от нотации IDEF, в системе условных обозначений eEPC реализована возможность направлять выполнение процесса только по одному из альтернативных сценарий развития. Также к важным достоинствам данной нотации можно отнести указание исполнителя по каждой функции процесса, что позволяет выявить ответственных за эту функцию участников процесса. Это является важным фактором, так как в рамках нотации eEPC каждая функция переводит текущее состояние бизнес-процесса в новую веху, то есть после завершения каждой функции текущее состояние процесса можно проверить, перешел ли процесс в новое состояние. В случае если деятельность процесса была внезапно приостановлена, можно быстро оценить, на каком этапе выполнение было нарушено и кто является ответственным лицом.

Помимо элементов, характеризующие события и функции, нотация eEPC позволяет указывать дополнительные информационные параметры бизнес-процесса, такие как используемые документы, роли и ответственные сотрудники и так далее. Основные элементы нотации eEPC в программном инструменте ARIS Express приведены в таблице 2 [10]:

Таблица 2. Графические элементы нотации eEPC в программном средстве ARIS Toolset.

Графическое представление

Название

Описание

1

Интерфейс процесса

Элемент в ARIS Express, отображающий внешнюю по отношению к моделируемому процессу функцию или бизнес-процесс. Данный элемент используется в двух различных ключах: 1. Отображает предыдущий / следующий процесс или функцию по отношению к моделируемому бизнес-процессу; 2. Отображает бизнес-процесс, передающий или принимающий объект, участвующий в выполнении моделируемого процесса.

2

Событие

Элемент в ARIS Express, отображающий важное событие или веха, которое контролирует или непосредственно влияет на дальнейшее выполнение бизнес-процесса.

3

Функция

Элемент в ARIS Express для отображения подпроцесса, набора действий, выполняющих с целью получения заданного результата в процессе использования и преобразования входных объектов, таких как документы, продукты.

4

Роль

Элемент в ARIS Express для отображения человека или организации из внешней среды, влияющих на выполнения бизнес-процесса.

5

Сотрудник

Элемент в ARIS Express для отображения внутреннего сотрудника исследуемой организации, выполняющих свои обязанности в рамках бизнес-процесса.

6

Организация

Элемент в ARIS Express для отображения подразделения, организации из внешней среды, непосредственно влияющие на выполнение бизнес-процесса.

7

Информационная система

Элемент в ARIS Express для отображения информационной системы, которая поддерживает бесперебойное выполнение бизнес-процесса.

8

Продукт

Элемент в ARIS Express для отображения продуктов или ресурсов, расходуемые или создаваемые в рамках выполнения бизнес-процесса

9

База данных

Элемент в ARIS Express для отображения базы данных, поддерживающие выполнения функции.

10

Документ

Элемент в ARIS Express для отображения бумажных и электронных документов, поддерживающие выполнение функции.

11

Риск

Элемент в ARIS Express для отображения наличия какого-либо типа риска в процессе выполнения функции.

12

Логический оператор «Исключающее ИЛИ»

Элемент в ARIS Express для отображения ветвления событий последующие после выполнения функции. То есть, если в завершении функции возможны два исхода событий, характеризующиеся разными событиями, то процесс будет продолжаться лишь по одному из сценариев: либо инициируется первый сценарий, либо второй.

13

Логический оператор «ИЛИ»

Элемент в ARIS Express для отображения ветвления бизнес-процесса на различные варианты развития. То есть после выполнения функции инициируются одно или несколько событий, которые происходят параллельно.

14

Логический оператор «И»

Элемент в ARIS Express для отображения ветвления бизнес-процесса на различные варианты его выполнения, выполняющихся параллельно. То есть после выполнения функции инициируются несколько событий, которые происходят параллельно.

15

Связь

Элемент в ARIS Express для отображения логической взаимосвязи между объектами бизнес-процесса.



Определив ключевые цели и задачи моделирования, необходимо выделить этапы его проведения, результаты выполнения которых позволят выявить проблемные зоны бизнес-процессов, выработать методы их устранения и, самое важное, разработать список требований к информационной системе автоматизации бизнес-процессов автосервиса. Процесс описания и моделирования бизнес-процессов организации с целью дальнейшей их оптимизации можно разделить на несколько последовательно выполняемых этапов[10]:

.        Первый этап моделирования. Первым шагом к совершенствованию бизнес-процесса путем разработки его модели является сбор данных текущей практики выполнения процесса в организации и построение диаграммы модели текущего состояния процесса. Данный этап очень важен в процессе моделирования, так как прежде чем перейти к анализу бизнес-процесса и построения модели будущей практики, необходимо изучить принцип работы, выделить ключевые объекты и роли, определить границы выполнения процесса. После чего появится возможность проанализировать бизнес-процесс и составить список необходимых изменений для повышения качества его выполнения. Результатом данного этапа является разработанная диаграмма «AS IS» модели процесса. Также в рамках этого этапа осуществляется дальнейшая проверка в правильности описания текущей практики и совершенствование модели, в случае наличия ошибок, до ее согласования с владельцем бизнес-процесса.

2.      Второй этап моделирования. После разработки диаграммы модели «AS IS» необходимо провести детальный анализ бизнес-процесса, выделить проблемные зоны, развитие которых крайне необходимо, оценить общие риски его выполнения и составить необходимый список изменений, способствующий к повышению эффективности проведения бизнес-процесса организации

3.      Третий этап моделирования. Следующим шагом является разработка диаграммы модели измененного бизнес-процесса, который был спроектирован на основе прошлой практики выполнения, моделируемой на первом шаге, с учетом необходимых изменений, выработанных на втором этапе процесса моделирования. После разработки модели «TO BE» проводится общая оценка измененного бизнес-процесса, анализируется, каким образом он изменился и на что это повлияет. Также в рамках данного этапа проводится внедрение изменений в организацию и реинжиниринг бизнес-процесса.

4.      Четвертый этап моделирования. Завершающим этапом процесса моделирования является совершенствование модели «TO BE». Завершив внедрение всех изменений в бизнес-процессы, необходима дальнейшая поддержка деятельности организации. С течением времени каждый бизнес-процесс компании продолжит развиваться, поэтому данный этап характеризуется регулярным и непрерывным повышением эффективности проведения процессов.

Однако в связи с тем, что основной целью выпускной квалификационной работы является разработка требований к информационной системе автоматизации бизнес-процессов, достаточно выполнения первых двух этапов моделирования - проектирование диаграммы модели бизнес-сервиса, анализ текущей практики выполнения процесса, оценка рисков и составления списка изменений, на основе которого будет производиться составление списка требований к информационной системе.

1.2 SWOT-анализ

Для того чтобы список требований к внедряемой информационной системе отражал зоны бизнес-процесса, автоматизация которых позволит их развитию и в последствии повышению эффективности выполнения процесса, необходимо на основании данных, полученных в процессе сбора информации о бизнес-процессах и их моделировании, выделить проблемные зоны и оценить общие риски. В качестве основного инструмента для анализа процессов был выбран метод стратегического планирования - матрица SWOT. Данный метод позволяет выявлять внешние и внутренние факторы организации и распределить их по четырем группам:

         Сильные стороны (Strengths) - развитые зоны организации, повышающие эффективность выполнения бизнес-процессов. Данный фактор относится к внутренней среде объекта изучения.

         Слабые стороны (Weaknesses) - слабые зоны организации, которые негативно влияют или могут повлиять на выполнение бизнес-процесса. Данный фактор также относится к внутренней среде объекта анализа.

         Возможности (Opportunities) - условия внешней среды объекта анализа, положительно влияющие на результат бизнес-процесса. Некоторые внешние факторы предоставляют дополнительные возможности для достижения цели.

         Угрозы (Threats) - условия внешней среды объекта изучения, которые в ходе некоторых стечении обстоятельств могут негативно сказаться на конечном результате выполнения процесса и, тем самым, осложнить достижение поставленной цели.

Данный инструмент предназначен для осуществления оценки текущей ситуации объекта исследования, формирования описания и анализа практики, относительно которой выполняется изучение объекта, и формализация потребности в принятии решения[12]. SWOT-анализ используется для оперативной оценки и является универсальным методом анализа, так как сфера его применения не ограничивается определенным масштабом объекта изучения - матрица анализа может быть адаптирована к предмету исследования любого уровня[13]. То есть, в данном случае матрица SWOT отражает факторы внутренней и внешней среды автосервиса с точки зрения конкретного бизнес-процесса.

1.3 Разработка требований к информационной системе

По окончанию этапа разработки моделей основных бизнес-процессов автосервиса и выполнения подробного их анализа, путем идентификации внутренних и внешних факторов, воздействующих на деятельность организации в рамках выполнения бизнес-процессов, следующим шагом выполнения практической части выпускной квалификационной работы является разработка требований к информационной системе. Выполнение этого этапа работы позволило формализовать различные типы требований к ПО, на основании которых производился выбор наиболее подходящей системы автоматизации бизнес-процессов сервисного центра. Требования к системному продукту, который позволит достичь автосервису своих результатов, разрабатывались по методологии известного консультанта и автора в области разработки и совершенствования процесса требований к программному обеспечению Карла Вигерса[16].

Требования к информационной системе представляют из себя совокупность предположений относительно свойств, атрибутов, функционала и качеств программного продукта, который подлежит интегрированию в деятельность организации. В связи с многообразием возможных определений термина «требование», а так же различием существующих типов информации, которые могут в них содержаться, автор методического пособия по разработке требований к программному обеспечению выделяет несколько их уровней и видов:

·        Бизнес-требования. К данному виду относятся требования, характеризующие высокоуровневые бизнес-цели заказчика системы или организации. То есть, бизнес-требования раскрывают причину необходимости организацией приобретения информационной системы, а именно цели, которые она намерена достичь, путем внедрения этой системы в свою деятельность.

·        Бизнес-правила. Данный вид требований не относится к числу непосредственных требований к информационной системе, это свод правил, нормативов, законодательств, правительственных постановлений, отраслевые стандарты и т.д., однако влияние таких ограничений в виде правил нередко налагают ограничения, устанавливая тем самым функционал системы, подчиняющийся этим правилам.

·        Внешнее требование к интерфейсу. Этот тип требований отражает взаимодействие ПО с внешней информационной системой, пользователем.

·        Характеристика. К характеристике относятся описанные функциональными требованиями несколько связанных возможностей функционала системы, которые необходимы для деятельности объекта внедрения.

·        Функциональные требования. Это требования, стандартизирующие поведение информационной системы в различных сценариях использования.

·        Атрибут качества. Нефункциональное требование, являющимся параметром качества ПО, которое характеризует описание различных метрик оценки производительности, доступности, масштабируемости системного продукта.

·        Системные требования. Нефункциональные требования, описывающие внешние характеристики взаимодействия системы и внешнего мира, то есть возможность подключения к другим программа, внешним устройствам и т.д.

·        Пользовательские требования. Эти требования отражают задачи, которые должна выполнять информационная система в зависимости от класса пользователя.

Требования к разрабатываемой, в данном случае внедряемой, информационной системе состоят из двух последовательных уровней требований - бизнес-требования и пользовательские, которые в свою очередь подразделяются на функциональные и нефункциональные. Именно по этим критериям был выработан список требований к программному обеспечению. Рассмотрим подробнее эти виды[16].

Бизнес-требования. Данный вид требований, как упоминалось ранее, характеризует стратегические цели, которые организация стремится достичь путем внедрения информационной системы. Основой бизнес-требований являются бизнес цели организации, которые были выработаны руководством, бизнес-возможности, которыми владеет компания и критерии успеха. Список данного вида требований должен быть выработан до завершения разработки пользовательских и функциональных требований, в связи с тем, что они разрабатываются на основе ограничений организации и ее возможностей. Бизнес-требования позволяют оценить преимущества, полученные в результате внедрения информационной системы и выявить критерии успеха, на основе которой можно будет определить: в верном ли направлении были выполнены задачи в процессе достижения поставленных бизнес-целей.

Пользовательские требования. Этот вид требований характеризует, что пользователь может делать с системой, то есть задачи, которые пользователи продукта должны решать при помощи использования внедряемой информационной системы. К пользовательским требованиям также относится описание атрибутов и технических характеристик программного продукта, представляющие ценность для конечного пользователя.

Функциональные требования. Данный вид требований формализирует поведение информационной системы в определенных условиях в рамках различных сценариев выполнения бизнес-процесса в формате «должен», «должна». Эти требования характеризуют, что должна уметь делать программа, для того чтобы у пользователей имелась возможность выполнить свои задачи, то есть пользовательские требования, для достижения бизнес-целей и выполнения бизнес-требований. Тесная взаимосвязь между тремя видами требований необходима для достижения успеха проекта внедрения информационной системы.

Нефункциональные требования. В отличие от функциональных требований, описывающие различные сценарии поведения информационной системы, нефункциональные требования характеризуют общие критерии функционирования информационной системы. Данный вид требований отображают технические характеристики и системные свойства продукта, к которым относятся производительность, масштабируемость, удобство в использовании и так далее.

Выводы

В первой главе выпускной квалификационной работы были раскрыты и объяснены основные термины, понятия и методологии, знание которых необходимо для выполнения практической части. Теоретическая база работы состоит из знаний о моделировании бизнес-процессов, об основных аспектах метода качественного анализа с использованием матрицы SWOT, об описании основного принципа методологии Карла Вигерса и основных видах требований, необходимых для выбора внедряемой информационной системы.

2. Анализ предметной области


Вторая глава выпускной квалификационной работы посвящена анализу объекта внедрения информационной системы автоматизации и его текущей практики выполнения бизнес-процессов. Данный раздел работы состоит из описания объекта исследования, то есть выбранного автосервиса, моделирования его основных бизнес-процессов с описанием диаграмм моделей и анализа текущей ситуации выполнения бизнес-процессов, содержащий SWOT-анализ, анализ проблемных зон и возможных рисков.

2.1 Описание объекта исследования

В качестве объекта моделирования, исследования и формирования требований для системы автоматизации бизнес-процессов был выбран сервис технического обслуживания «AutoHelp»., расположенный в городе Набережные Челны республики Татарстан. Основным направлением организации является сервисное обслуживание легковых автомобилей физических лиц и служебных авто предприятий по договору и продажа запасных деталей для легковых автомобилей. Деятельность сервисного центра включает в себя следующие услуги:

.        Прохождение технического обслуживания легковых автомобилей;

.        Выполнение основных работ по обслуживанию легковых автомобилей в соответствии с прейскурантом. Под основными работами подразумеваются ключевые услуги СТО, такие как мелкосрочный ремонт ходовой части, диагностика и ремонт электрооборудования, шиномонтаж, проверка и установка сход развала колес и т.д.

.        Обслуживание автомобилей по гарантии;

.        Осуществление закупки запасных деталей по заказу клиента;

.        Продажа запчастей.

Вместимость сервисного центра составляет 2 легковых автомобиля, среднее время обслуживания которых составляет 1,5 часа. Рабочий персонал состоит из шести человек - администратор, продавец запчастей и 4 автомеханика со сменным графиком работы. Автосервис оснащен складским помещением под материалы и сырье первой необходимости - машинное масло, инструменты, основные запчасти. Инфраструктурная часть автосервиса состоит из ПК, два из которых расположены на рабочих местах администратора и продавца, подключенные к одной сети, а оставшиеся оборудованы на подъемнике и шиномонтажной установке. Основной документацией сервисного центра является главный журнал учета обслуживаемых автомобилей в формате бумажной тетради. В этот документ заносится информация о дате и времени обслуживания автомобиля с указанием регистрационного номера, причины обращения и списка выполненных работ. Главный журнал заполняется механиками после каждого завершенного обслуживания автомобиля. В распоряжении сервисного центра также имеется документация по учету используемых ресурсов, оставшихся запчастей и доходов/расходов, которые заполняются руководителем.

2.2 Описание и моделирование бизнес-процессов

Для выработки списка требований к системе автоматизации были разработаны модели двух основных бизнес-процессов сервисного центра:

.        Сервисное обслуживание автомобилей физических лиц и автомобилей предприятия по договору;

.        Закупка сырья и материалов.

Данный раздел ВКР содержит описание вышеперечисленных бизнес-процессов и диаграмму моделей, выполненных в графическом инструменте ARIS Express по нотации eEPC.

2.2.1 Бизнес-процесс «сервисное обслуживание клиентов»

Бизнес-процесс «сервисное обслуживание клиентов» состоит из нескольких типов предоставляемых услуг:

.        Обслуживание легковых автомобилей, принадлежащим физическим лицам и служебным организациям-парнерам;

.        Обслуживание легковых автомобилей по гарантии;

.        Обязательное техническое обслуживание легковых автомобилей.

Сценарий выполнения бизнес-процесса зависит от того, в какой услуге появилась потребность у клиента автосервиса и, соответственно, какие входные условия были созданы. Для того, чтобы имелась возможность смоделировать бизнес-процесс и представить его в наглядном виде без загромождений, были выделены следующие сценарии выполнения бизнес-процесса «сервисное обслуживание клиентов»:

·        Сценарий 1. Обслуживание и ремонт автомобилей физических лиц и служебных авто;

·        Сценарий 2. Обслуживание клиентов по гарантии;

·        Сценарий 3. Прохождение технического обслуживания автомобиля.

Сценарий 1. Обслуживание и ремонт автомобилей физических лиц и служебных авто

Описание бизнес-процесса.

Автосервис осуществляет обслуживание автомобилей, принадлежащих как физическим лицам, так и служебным организациям, которые заключили деловое соглашение с автосервисом. Данное соглашение обязывает организацию-партнера проводить техническое обслуживание и ремонт своего автопарка в AutoHelp. Сервисный центр, в свою очередь, обязан предоставлять услуги по ремонтным работам автомобилей компании-партнера по специальному ценнику.

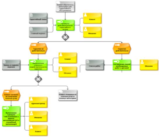
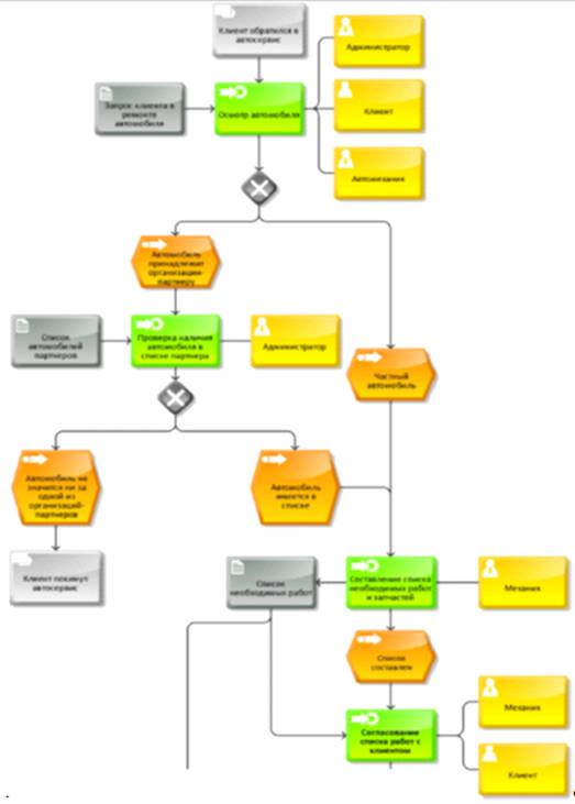
В рамках сценария «обслуживание и ремонт автомобилей ФЛ и служебных авто» бизнес-процесс начинается с момента появления потребности ремонта автомобиля у клиента и его обращения в сервисный центр AutoHelp. При отсутствии очереди в автосервисе автомобиль занимает место на подъемнике для выполнения диагностики автомобиля и выявления технических повреждений. В результате выполнения этих задач механики обнаруживают первоисточник поломки автомобиля и составляют список рекомендательных работ по ремонту машины, который согласуется с клиентом. Если клиента не устраивает содержание списка, то он вправе отказаться от любых из рекомендуемых работ. В большинстве случаев типовые причины технической неполадки автомобиля устраняются по шаблонным сценариям и требуют дополнительных запасных деталей для замены. Если список работ включает в себя замену какой-либо части автомобиля, которая отсутствует в распоряжении автосервиса, то клиенту предлагается услуга заказа запчасти через автосервис с предоставлением гарантии на продукт, однако клиент вправе отказаться от данной услуги и закупить деталь самостоятельно, взяв при этом все риски, связанные с качеством товара, на себя. После того, как все необходимые ресурсы и детали для осуществления обслуживания автомобиля имеются в наличии, механики приступают к выполнению ремонтные работы. По завершению ремонта результат демонстрируется клиенту. Если клиент доволен результатом работы механиков, выставляется счет и выдается гарантийный талон качества сервисного обслуживания сроком на 1 месяц и гарантия на замененные детали, если запчасти были заказаны автосервисом. Завершающим шагом механики вносят записи в главный журнал с указанием марки и номера автомобиля, описанием выполненных работ и датой обслуживания клиента После прохождения этого этапа бизнес-процесс считается завершенным.

Описание диаграммы модели бизнес-процесса.

Диаграмма модели, отображающая бизнес-процесс «сервисное обслуживание клиентов» в нотации eEPC, изображена на рисунке 1, рисунке 2, рисунке 3 и рисунке 4. Входным параметром процесса является обращение клиента в автосервис с потребностью в обслуживании автомобиля. Как было упомянуто ранее, автомобили партнерских организаций обслуживаются по льготным ценам. Для того, чтобы определить присутствует ли автомобиль в списке партнеров, необходимо вручную проверить наличие регистрационного номера автомобиля в отдельном списке партнерских автомобилей. После этого производится диагностика автомобиля и составление списка работ по ремонту и необходимых запчастей. Далее список согласуется с клиентом и производится проверка наличия необходимых ресурсов Если нужных запчастей нет на складе сервиса, то клиенту предлагается услуга заказа детали сервисным центром, либо клиент покупает их самостоятельно. Как только все необходимые детали будут в наличии, производится ремонт автомобиля, по завершению которого результаты показываются клиенту и в случае, если он будет удовлетворен работой, ему выписывается счет и выдается гарантийный талон сроком на 1 месяц с момента выдачи. В противном случае текущее состояние бизнес-процесса возвращается на этап проведения ремонтных работ. После оплаты счета механик вносит в главный журнал информацию об обслуживании с указанием марки и регистрационного номера автомобиля и список выполненных работ. На этом моменте бизнес-процесс считается завершенным.

Сценарий 2. Обслуживание клиентов по гарантии

Описание бизнес-процесса.

Клиент может повторно обратиться в автосервис в течение 1 месяца с момента ремонта для гарантийного обслуживания автомобиля. Таким образом, бизнес-процесс сервисного обслуживания в рамках сценария «обслуживание клиентов по гарантии» начинается с момента возникновения повторной технической поломки автомобиля и обращения клиента в сервисный центр. Для возможности получения клиентом гарантийного обслуживания необходимо выполнение следующих условий:

·        Клиент должен иметь гарантийный талон, который выдается клиентам после каждого обслуживания в автосервисе.

·        Дата прошлого обращения клиента должна быть не более месяца назад с момента повторного обслуживания. Для проверки выполнения этого условия автомеханику необходимо найти соответствующую с гарантийным талоном запись в главном журнале, сверить информацию и определить срок давности первого обращения клиента.

·        Источником повторной технической неисправности автомобиля является оказание некачественных ремонтных работ в автосервисе AutoHelp. Однако если в процессе ремонта будет подтверждено, что повторная неисправность связана не с качеством выполнения прошлого обслуживания, а с запчастью, которая могла быть бракованной, поломка будет считаться не гарантийной.

Только в случае выполнения всех вышеперечисленных условий, обслуживание автомобиля может быть считаться гарантийным.

После определения характера технических повреждений и природу их возникновения, составляется список ремонтных работ и необходимых запасных деталей, которые в ходе обслуживания будут установлены в автомобиль вместо неисправных запчастей. В случае отсутствия запасной детали, сервисный центр осуществляет заказ запчасти у поставщика. Получив все необходимые для работы ресурсы начинается обслуживание автомобиля. После выполнения всех работ результат показывается клиенту для получения его подтверждения о том, что все процедуры были выполнены, а старые детали заменены на новые. Далее клиенту выдается протокол о выполненных услугах и новый гарантийный талон, действие которого составляет 1 месяц с момента выдачи. Тем временем механики занимаются заполнением главного журнала сервиса, а именно занесением факта обслуживания автомобиля клиента. После клиент, получив необходимое обслуживание, покидает автосервис, и на этом моменте бизнес-процесс считается завершенным.

Описание диаграммы модели бизнес-процесса.

На рисунке 5 и рисунке 6 представлена логическая модель бизнес-процесса в нотации eEPC. Входным параметром процесса является обращение клиента в сервисный центр с потребностью повторного обслуживания автомобиля по гарантии. Для того чтобы определить выполнение всех условий гарантийного обслуживания, автомеханику необходимо:

·        проверить срок давности первого обращения клиента в автосервис путем ручного поиска записи в главном журнале;

·        провести диагностику автомобиля, выявить источник технической неисправности и определить причину возникновения повторной поломки автомобиля.

Невыполнение любого из условий гарантийного обслуживания аннулирует гарантию на предоставленные услуг - автосервис уведомляет клиента о нераспространении гарантии на техническую неисправность. Если клиент не намерен ремонтировать автомобиль на платной основе, то он покидает автосервис и бизнес-процесс считается завершенным. В случае, если клиент согласен получить услуги автосервиса на платной основе, то выполнение бизнес-процесса продолжается в рамках сценария «обслуживание и ремонт автомобилей физических лиц и служебных авто».

После подтверждения выполнения всех условий гарантийного обслуживания механики составляют список работ по устранению технической неисправности и вырабатывают набор необходимых запчастей. Аналогично со сценарием 2, если на складе сервисного центра присутствуют не все запасные детали, сервисный центр заказывает товар у поставщика за счет собственных средств. Как только все необходимые ресурсы появляются в наличии, производится ремонт автомобиля, и результат показывают заказчику. В случае удовлетворения работой, клиенту выдается новый гарантийный талон и он покидает сервисный центр. Механики добавляют новую запись в главный журнал, и бизнес-процесс считается завершенным.

Сценарий 3. Прохождение технического обслуживания автомобиля

Описание бизнес-процесса.

Сервисный центр так же может осуществлять обязательное техническое обслуживание (ТО) легковых автомобилей, которое должно проводиться каждые 10 тыс. км. Для этого автосервис имеет все необходимые лицензии и разрешения от официальных дилеров авто.

Началом бизнес-процесса в рамках сценария «прохождение технического обслуживания автомобиля» является появление потребности у клиента в плановом техническом обслуживании своего автомобиля и его обращение в сервисный центр. В порядке живой очереди автомобиль загоняется на подъемник, после чего механики производят осмотр автомобиля, сверяют данные с сервисной книжки и вырабатывают список необходимых работ, процедур по обслуживанию и запасных деталей. Если автосервис располагает необходимыми ресурсами для проведения обслуживания, выполняется диагностика автомобиля, проведение ремонтных работ, проверка или замена деталей в зависимости от технологической карты. В случае отсутствия необходимых деталей на складе, клиенту предлагается услуга их заказа в автосервисе, предварительно оплатив за них, с дополнительной гарантией, либо он сам может привезти нужную деталь самостоятельно. После того, как все необходимые ресурсы для проведения технического обслуживания будут в наличии, механики приступают к выполнению работ. По окончанию проведенного ремонта результат показывают клиенту, в случае если у него нет претензий к сервису, он предоставляет сервисную книжку своего автомобиля администратору сервисного центра для получения подтверждения о прохождении ТО, расплачивается за услуги и покидает сервис. Далее механики отмечают в главном журнале факт обслуживания автомобиля с указанием списка выполненных услуг. На этом моменте бизнес-процесс считается завершенным.

Описание диаграммы модели бизнес-процесса.

На рисунке 7 и рисунке 8 представлена диаграмма модели бизнес-процесса в нотации eEPC. Входным параметром процесса является потребность клиента в получении услуги планового технического обслуживания автомобиля. Механики проводят диагностику и оценку состояния автомобиля, после чего в соответствии с технологической картой составляется список необходимых процедур и автозапчастей для замены. На этом моменте бизнес-процесс разветвляется на два возможных альтернативных варианта: первый, когда в складском помещении имеется нужные запчасти в наличии, второй, когда запчастей нет, соответственно. Во втором случае клиент может воспользоваться услугами автосервиса для осуществления заказа, и, в таком случае инициируется следующий бизнес-процесс «закупка сырья и оборудования», либо оформить покупку запчасти самостоятельно. После того, как автосервис располагает всеми необходимыми ресурсами (оборудование, расходные материалы, автозапчасти, специалисты), оказывается комплекс процедур по техническому обслуживанию автомобиля клиента. После оказания всех необходимых услуг, результат работы показывают заказчику, и, если он доволен обслуживанием, ему выписывается счет, ставится печать в сервисной книжке и делается запись в главном журнале.

2.2.2 Бизнес-процесс «закупка сырья и материалов»

Следующим ключевым бизнес-процессом, который был выбран в качестве объекта разработки требований к системе автоматизации, является процесс «закупка сырья и материалов». В отличии от бизнес-процесса «сервисное обслуживание автомобилей», процесс «закупка сырья и материалов» является и основным, и поддерживающим, что означает входные условия выполнения могут диктоваться как внешними запросами - закупка автозапчастей по заказу клиента, так и внутренними - закупка автомобильного масла, автозапчастей и расходных материалов.

Таким образом, для упрощения моделей бизнес-процесса и представления ее в виде диаграммы без загромождений можно выделить несколько сценариев выполнения бизнес-процесса:

·        Сценарий 1. Закупка автозапчастей на склад;

·        Сценарий 2. Закупка автозапчастей по заказу клиента;

·        Сценарий 3. Закупка масла и расходных материалов.

Сценарий 1. Закупка автозапчастей на склад

Описание бизнес-процесса

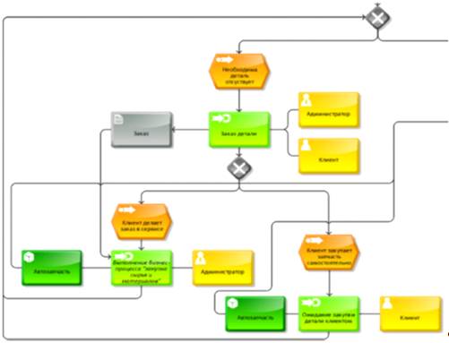
Закупка востребованных запасных деталей на склад производится как для розничной продажи клиенту, так и для замены старой запчасти в процессе обслуживания автомобиля. Сервисный центр ведет учет остатка всех запчастей на складе на бумажном журнале. Закупка дополнительных деталей происходит по мере появления необходимости, то есть, как только количество запчастей, хранящихся на складе, становится ниже рекомендуемого значения. Появление потребности автосервиса в пополнении запасов деталей на складе является началом бизнес-процесса в рамках сценария «закупка автозапчастей на склад».

Первым шагом администратор сервисного центра на основе информации из журнала учета остатка запчастей на складе составляет в электронном формате список необходимых деталей, подлежащих закупке. Данный список содержит наименование, марку, модель детали и необходимое количество. Далее сформированный список отправляется по нескольким поставщикам для того, чтобы продавцы указали, какие у них товары имеются в наличии и по какой цене. После чего заполненные документы присылаются обратно в сервисный центр, где администратор обрабатывает полученные данные, составляет конечный вариант списка запчастей, в котором указывается наименование товара, количество и цена, которую указал поставщик, и рассылает соответствующим поставщикам для оформления заказа. Дальше заказ принимается в обработку, регистрируется, собирается и отправляется доставкой в автосервис. Данный этап бизнес-процесса составляет в среднем 2 рабочих дня. При доставке деталей формируется чек на покупку запчастей, который после будет использован при составлении счета расходов. Завершающим этапом бизнес-процесса является размещение закупленных товаров на соответствующие полки на складе. информационный сервисный рынок автосервис

Описание диаграммы модели бизнес-процесса

На рисунке 9 и рисунке 10 изображена по нотации eEPC диаграмма модели бизнес-процесса «закупка сырья и материалов» в рамках сценария закупки автозапчастей на склад. Процесс начинается с появления потребности в закупке дополнительных деталей для пополнения склада. Сначала формируется администратором список запчастей, которые необходимо закупить. В процессе выполнения данной функции используются записи из журнала учета остатка запчастей, и на выходе формируется готовый список. Далее администратор отправляет запрос поставщикам со списком для получения прейскуранта цен на необходимые детали. Получив соответствующую информацию от продавцов, администратор анализирует полученные данные и формирует финальный набор деталей с указанием наименьшей стоимости, которую просят поставщики. После чего, администратор делает рассылку с заказом соответствующим поставщикам и ожидает доставки деталей. При приемке заказа оформляется счет, и, полученные автозапчасти, размещаются на складе. На этом этапе бизнес-процесс завершается.

Сценарий 2. Закупка автозапчастей по заказу клиента

Описание бизнес-процесса

Бизнес-процесс «закупка сырья и материалов» в рамках сценария закупки запасных деталей по заказу клиента, в большинстве своем, начинается с момента, когда клиенту необходимо поменять деталь в автомобиле, которая отсутствует на складе сервисного центра, реже, когда клиент отдельно обращается в автосервис для закупки запчасти в розницу. При частном заказе детали, счет на оплату оформляется сразу после формирования листа заказа, в котором клиент указывает наименование и марку необходимой автозапчасти. Цена товара в счете указывается из расчета не менее 50% от ориентировочной рыночной стоимости, оставшуюся сумму клиент оплачивает при получении автозапчасти на руки. После формирования заказа на деталь, администратор сервисного центра переносит документ в электронную форму и выполняет рассылку поставщикам на запрос информации по запчастям для уточнения наличия необходимой детали и ее стоимости. Получив необходимые данные, администратор выбирает наиболее выгодный для клиента вариант и оформляет доставку запчасти. В течение двух рабочих дней деталь привозят в сервисный центр, реже в течение четырех дней, если автозапчасть редкая, после чего администратор сообщает клиенту о получения его заказа. Далее клиент приезжает в сервисный центр, где совершает оплату оставшейся суммы, получает дополнительную гарантию на автозапчасть и забирает ее либо передает механикам для ремонта своего автомобиля.

Описание диаграммы модели бизнес-процесса

На рисунке 11 и рисунке 12 представлена модель бизнес-процесса «закупка сырья и материалов» в рамках сценария «закупка автозапчастей по заказу клиента». Началом бизнес-процесса является потребность в автозапчасти/автозапчастях, которая отсутствует на складе сервисного центре. В качестве первой функцией модели выступает заполнение печатной формы заказа детали клиентом и ее передача администратору автосервис. Далее, администратор смотрит по прейскуранту среднюю рыночную стоимость необходимой детали и выставляет счет клиенту в размере не менее 50% от ориентировочной стоимости. После оплаты клиент покидает сервисный центр, а администратор переносит информацию с бумажного формата в электронный вид. После чего, выполняется рассылка запроса поставщикам на получение информации о наличии указанного товара и о его стоимости. Как только все поставщики предоставят необходимые данные, администратор анализирует полученную базу и выбирает наиболее привлекательную для клиента позицию, оформив заказ с доставкой у продавца. После приемки заказа администратор уведомляет клиента по прибытии товара и выставляет ему дополнительный счет для оплаты оставшейся суммы. На данном этапе вариант завершения бизнес-процесса зависит от дальнейшего выбора клиента: он может передать полученную деталь механикам и, в таком случае, процесс закупки детали завершится началом бизнес-процесса сервисного обслуживания клиентов, либо он может забрать деталь и покинуть сервисный центр, что является выходным параметром процесса закупки автозапчасти по заказу клиента.

Сценарий 3. Закупка масла и расходных материалов

Описание бизнес-процесса

Помимо автозапчастей на складе сервисного центра также хранятся расходные материалы, используемые в выполнении операционных бизнес-процессов, и автомобильное масло разных сортов, которое является неотъемлемой частью сервисного обслуживания практически любого автомобиля. В связи с чем, появляется необходимость в закупке дополнительных единиц того или иного ресурса для бесперебойного выполнения основных бизнес-процессов сервисного центра. Эта необходимость послужила выработке нового сценария выполнения бизнес-процесса «закупка сырья и материалов». Закупка масла и расходных материалов, к которым относятся инструменты, канцелярские товары и др., проводится раз в месяц, в случае острой необходимости 2 раза в месяц.

Бизнес-процесс начинается с оформления администратором списка материалов, которые необходимо закупить. Данный список формируется путем ручного подсчета остатка каждого из видов материалов и сырья на складе: если количество оставшихся ресурсов меньше рекомендуемого уровня, то этот ресурс добавляется в список. Сформировав список, администратор лично едет на собственном автомобиле совершать покупки, после чего привозит купленные товары и размещает их на складе. Счет за покупку расходных материалов добавляется в счет расходов предприятия. Учет остатка расходных материалов не ведется.

Описание диаграммы модели бизнес-процесса

На рисунке 13 представлена модель бизнес-процесса в рамках сценария «закупка масла и расходных материалов». Интерфейсом процесса является необходимость в пополнении запасов расходных материалов. Первой функцией выступает подсчет оставшихся ресурсов и формирование администратором списка необходимых покупок. На выходе данной функции формируется список материалов, по которому будет производиться закупка. После этого сотрудник сервисного центра закупает товары из списка и размещает их на складе. Далее эти материалы используются в ходе выполнения бизнес-процесса, например использование инструментов в процессе обслуживания автомобиля клиента.

2.3 Анализ бизнес-процессов

После завершения этапа описания и разработки диаграммы моделей основных бизнес-процессов автосервиса был проведен детальный анализ, в ходе которого были выявлены болевые точки процесса, развитие которых является первостепенной задачей, также были оценены риски, которые могут возникнуть в ходе выполнения бизнес-процесса. Полученная в результате анализа информация позволила выработать модель будущего состояние бизнес-процесса, в котором последствия слабых сторон процесса были либо устранены, либо доведены до минимума.

2.3.1 SWOT-анализ

Первым шагом необходимо было разработать список внутренних и внешних факторов автосервиса, которые влияют любым образом или могут повлиять при возникновении определенных условий на достижение конечного результата и выполнение бизнес-процессов «сервисное обслуживание клиентов» и «закупка сырья и материалов». После чего эти факторы в формализованном виде были разделены в соответствии с методом на четыре категории и представлены в матричном виде.

Первая матрица (см. Таблица 3) отображает сильные, слабые стороны, возможности и угрозы для деятельности автосервиса AutoHelp с точки зрения выполнения бизнес-процесса «сервисное обслуживание клиентов» во всех сценариях. В качестве сильных сторон организации были выделены следующие факторы:

·        Высокое качество предоставляемых услуг, характеризующееся низким количеством клиентов, повторно обратившихся в автосервисе с потребностью устранение неисправности по гарантийному обязательству;

·        Наличие складского помещения, которое предоставляет возможность хранить наиболее востребованные запасные детали для оперативного осуществления ремонта автомобиля клиента;

·        Наличие базы постоянных клиентов, которые повторно обращаются за услугами автосервиса;

·        Сотрудничество с партнерскими организациями значительно расширяет клиентскую базу;

·        Ведение документооборота по учету обслуживания автомобилей, остатка запчастей в складском помещении и журнала расходов/доходов;

·        Наличие подъемника оборудованного ПК, фиксирующего показатели автомобиля в автоматическом режиме при помощи программного приложения, поставляемого вместе с подъемником.

·        Наличие двух ПК, оборудованных на рабочих местах администраторов. Данный фактор является сильной стороной, так как компьютеры расположены в одной локальной сети, что позволяет повысить эффективность информационного обмена между процессами;

К числу слабых сторон отнесены следующие факторы:

·        Ведение документооборота на бумажных носителях. Данный метод учета отнесен к слабым сторонам, так как он является неэффективным и не позволяет эффективно работать с данными (вносить изменения, выполнять поиск и т.д.);

·        Узкий ассортимент автозапчастей, которые хранятся в складском помещении. Нередко бывают случаи ухода клиента из автосервиса, когда необходимой для ремонта детали нет в наличии.

·        Расширить каталог запчастей позволит эффективное использование складского пространства;

·        Отсутствие постоянного контроля работ механиков со стороны администратора. В обязанности администратора автосервиса помимо прочих входит закупка запчастей на склад и по заказу клиента, закупка расходных материалов. Это означает, что администратор проводит не все рабочее время на своем рабочем месте. Интервал отсутствия администратора в сервисном центре может достигать двух часов.

·        Главный журнал, куда записывается вся информация об автомобиле и его владельце, прошедшего сервисное обслуживание, ведется в бумажном журнале механиками после каждого обслуживания автомобиля.

В качестве возможностей для сервисного центра было выделено развитие и расширение рынка информационных систем автоматизации бизнес-процессов и повышение спроса на услуги сервисных центров автомобилей. Первая возможность позволит автосервису повысить эффективность выполнения бизнес-процессов и достичь поставленных целей: повысить качество предоставляемых услуг и снизить себестомость ремонта.

К угрозам отнесены такие внешние факторы как:

·        Недобросовестное ведение учета обслуженных автомобилей. За время отсутствия администратора на рабочем месте, механик может обслужить до трех автомобилей и не внести записи в главный журнал с целью заработать больше денег;

·        Малый срок службы бумажных носителей информации. Весь документооборот ведется на бумаге, а в условиях работы в помещении сервисного центра он подвержен всяческому риску быть испорченным или вовсе уничтоженным.

Таблица 3. Матрица SWOT бизнес-процесса «сервисное обслуживание клиентов».

S

W

· Высокое качество предоставляемых услуг; · Наличие складского помещения; · Наличие базы постоянных клиентов;

· Ведение документооборота на бумажных носителях; · Недостаточный ассортимент автозапчастей, содержащихся на складе;

S

W

· Сотрудничество с партнерскими организациями; · Учет документооборота по оставшимся запчастям на складе, сервисному обслуживанию автомобилей, расходам и доходам; · Наличие подъемника, оборудованного ПК; · Наличие 2-х ПК, подключенных к одной сети;

· Неэффективное использование пространства в складском помещении; · Отсутствие постоянного контроля работ механиков со стороны администратора; · Главный журнал ведется механиками.

O


· Развитие и расширение рынка информационных систем автоматизации бизнес-процессов автосервиса; · Повышение спроса на услуги сервисных центров.

· Недобросовестное ведение учета главного журнала обслуживания автомобилей; · Малый срок службы бумажных носителей информации в условиях работы автосервиса.


На следующей матрице (см. Таблица 4) представлен анализ автосервиса с точки зрения бизнес-процесса «закупка сырья и материалов», который содержит сильные и слабые стороны, возможности и угрозы. В качестве сильных сторон сервисного центра были выделены следующие факторы:

·        Налаженные каналы закупки автозапчастей, что позволяет в случае острой необходимости в получении запчасти найти поставщика для ее приобретения;

·        Аналогично матрице бизнес-процесса «сервисное обслуживание клиентов» (см. Таблица 3) наличие складского помещения, учет документооборота по оставшимся запчастям на складе и наличие двух рабочих мест, оборудованных ПК, подключенных к одной локальной сети также отнесены к сильным сторонам бизнес-процесса.

К слабым сторонам бизнес-процесса «закупка сырья и материалов» относятся те же факторы, что и у бизнес-процесса «сервисное обслуживание клиентов» - ведение документооборота на бумажных носителях, недостаточный ассортимент автозапчастей, содержащихся на складе, неэффективное использование пространства в складском помещении. Также к этому числу относится отсутствие учета остатка расходных материалов.

 

Таблица 4. Матрица SWOT бизнес-процесса «закупка сырья и материалов».

SW


· Налаженные каналы закупки автозапчастей; · Наличие складского помещения; · Закупка наиболее популярных запасных деталей; · Учет документооборота по оставшимся запчастям на складе; · Наличие 2-х ПК, подключенных к одной сети;

· Ведение документооборота на бумажных носителях; · Недостаточный ассортимент автозапчастей, содержащихся на складе. · Неэффективное использование пространства в складском помещении; · Отсутствие учета остатка расходных материалов;

O

T

· Развитие и расширение рынка информационных систем автоматизации бизнес-процессов автосервиса.

· Возможность появления ошибки в процессе ручного подсчета остатка запчастей; · Малый срок службы бумажных носителей информации в условиях работы автосервиса;


2.3.2 Выявление проблемных зон

Используя полученные результаты SWOT-анализа внутренней среды организации удалось определить как сильные, так и слабые стороны автосервиса. Для того чтобы формализовать список проблемных зон бизнес-процессов, необходимо детально рассмотреть слабые зоны.

В матрицах SWOT бизнес-процессов (см. Таблица 3 и Таблица 4) первым фактором является ведение документооборота на бумажных носителях. В описании бизнес-процессов во всех сценариях сотрудникам автосервиса для той или иной цели приходилось обрабатывать информацию с бумажных журналов. К примеру, для проведения обслуживания автомобиля по гарантии необходимо провести поиск из главного журнала записи последнего посещения автосервиса клиентом и проверить на выполнение всех условий гарантийного случая. Также нередко при заполнении журнала учета остатка запчастей на складе можно допустить ошибку, исправление которой потребует повторные подсчеты. Таким образом, эффективному выполнению бизнес-процессов автосервиса мешает отсутствие возможности быстро и точно производить различные вычисления, изменения и другие задачи по работе как с текстовыми, так и с числовыми данными.

Следующие слабые стороны процессов недостаточный ассортимент автозапчастей, содержащихся на складе и неэффективное использование пространства в складском помещении связаны с организацией работы склада. Неэффективное использование пространства в складском помещении вызвано закупкой лишних или вовсе ненужных деталей, занимающих лишнее пространство. Вместо них сервисный центр мог бы разместить более востребованные запчасти, тем самым расширив свой ассортимент товаров. Таким образом, с одной стороны неэффективный менеджмент склада вызвал проблему недостатка в ассортименте запчастей, с другой стороны отсутствие той или иной детали вызывает ряд других проблем, таких как отказ клиента от услуг автосервиса, увеличение времени на обслуживание клиента и другие.

Следующие слабые места это отсутствие постоянного контроля работ механиков со стороны администратора и заполнение главного журнала механиками. Первый фактор связан с тем, что администратор в виду своих обязанностей проводит не все свое рабочее время на рабочем месте и поэтому не всегда способен проследить за работой механиков. К тому же, заполнением главного журнала, в который заносится вся информация об обслуживании автомобиля, занимаются механики, что вызывает множество рисков. Таким образом, эти проблемы вызваны неэффективным управлением бизнес-процессами автосервиса.

На основании полученных результатов был сформирован список проблемных зон автосервиса с точки зрения его основных бизнес-процессов, автоматизация которых позволит устранить или снизить до минимума их последствия на выполнение процесса:

.        Отсутствие технической возможности оперативно производить различные операции над данными любых форматов;

.        Неэффективный менеджмент работы склада;

.        Неэффективное управление сервисным центром.

2.3.3 Оценка рисков

Также на основании SWOT-анализа были выделены угрозы, которые влияют или могут повлиять на выполнение бизнес-процессов. Совместно анализируя слабые стороны и угрозы сервисного центра стало возможным выработать список рисков, связанных с выполнением процесса, и разработать методы устранения их последствий.

В данном контексте риск подразумевается как возможность возникновения негативной для автосервиса ситуации, которая является следствием деятельности сотрудника или влияния внешних факторов[14]. В зависимости от вида риска зона потерь может ограничиться потерей дохода и дойти до юридической ответственности перед клиентом. Ниже приведено описание основных из возможных рисков и их параметров[15]:

.        Вид риска: Отказ клиента от услуг сервисного центра.

Причина: Долгая поставка запчастей.

Последствия риска: Потеря возможного дохода, нанесение ущерба репутации сервисного центра.

Меры по устранению риска: Расширение ассортимента запчастей, хранящихся на складе, автоматизация учета остатка запчастей на складе.

.        Вид риска: Проведение обслуживания автомобиля, не регистрируя факт ремонта в главном журнале.

Причина: Желание механиков заработать больше.

Последствия риска: Потеря дохода, нарушение корпоративной этики и юридических правил. Возможен случай, когда факт обслуживания не регистрируется в журнале, а после клиент возвращается в сервис для гарантийного обслуживания. В связи с тем, что в главном журнале отсутствует запись о проведении ремонта, запрос в гарантийном обслуживании будет отклонен. В конечном итоге в ходе разбора деталей происшествия возможно появление юридической ответственности перед клиентом.

Меры по устранению риска: Ведение учета работ и другой документации в электронном формате, контролируя заполнение данных после каждой предоставленной услуги. Также обязать сотрудникам автосервиса выдачу клиенту накладную на выполненные услуги с согласованием списка работ и оценкой качества выполненного ремонта.

.        Вид риска: Порча или уничтожение документации автосервиса

Причина: Использование и хранение документации в несоответствующих условиях, легко деформируемый материал хранения информации

Последствия риска: В случае порчи или уничтожения главного журнала возможна частичная или полная потеря невозвратной информации о клиентах и выполненных работ. В случае порчи журнала учета остатка запчастей на складе возможна потеря информация о запасах на складе, которая может быть восстановлена путем ручного подсчета остатков на складе.

Меры по устранению риска: Ведение учета и хранения информации в электронном виде, дополнительно создавая резервную копию в случае утери/повреждения основных файлов.

.        Вид риска: Предоставление некачественных услуг по вине механика

Причина: Неопытность, незнание, отсутствие шаблонных списков работ

Последствия риска: Некачественное обслуживание автомобиля клиента, нанесение ущерба репутации автосервиса

Меры по устранению риска: Разработка списка работ по устранению необходимой проблемы в электронном формате.

Выводы


В ходе выполнения второй главы выпускной квалификационной работы были достигнуты следующие поставленные задачи в рамках основной цели:

·        Исследовать объект внедрения информационной системы;

·        Описать и формализовать основные бизнес-процессы: «сервисное обслуживание клиентов» и «закупка сырья и материалов»;

·        Выполнить анализ текущей практики выполнения бизнес-процессов, анализ проблемных зон и возможных рисков.

Результаты, полученные в этом разделе работы, позволили разработать пользовательские, функциональные и бизнес-требования к информационной системе, внедряемой в деятельность автосервиса AutoHelp, описанные в следующей главе дипломной работы.

3. Разработка требований и выбор системы

 

3.1 Разработка требований к информационной системе


По окончанию этапа разработки моделей основных бизнес-процессов автосервиса и выполнения подробного их анализа, путем идентификации внутренних и внешних факторов, воздействующих на деятельность организации в рамках выполнения бизнес-процессов, следующим шагом выполнения практической части выпускной квалификационной работы является разработка требований к информационной системе и сбор оценок сотрудников сервисного центра по приоритету функциональных функций. Выполнение этого этапа работы позволило формализовать различные типы требований к ПО, на основании которых производился выбор наиболее подходящей системы автоматизации бизнес-процессов сервисного центра. Требования к информационной системе, которая позволит достичь автосервису своих результатов, разрабатывались по методологии известного консультанта и автора в области разработки и совершенствования процесса требований к программному обеспечению Карла Вигерса[16].

3.1.1 Бизнес требования

Бизнес-требования разрабатывались на основе бизнес-целей организации, выработанных руководством, и анализа проблемных зон автосервиса. В таблице представлено описание бизнес-требований к информационной системе (см. Таблица 5):

Таблица 5. Бизнес-требования к ИС

Описание требования

1

Повышение качества обслуживания клиентов

2

Снижение объема ручной обработки документов до минимума

3

Учет основного документооборота в электронном формате

4

Автоматизация информационного обмена в рамках выполнения бизнес-процессов

5

Улучшение контроля за работой механиков


3.1.2 Пользовательские требования

Пользовательские требования разрабатывались на основе выработанных бизнес-требований и пожеланий сотрудников автосервиса к функционалу программного продукта. Вследствие чего были разработаны пользовательские функциональные и нефункциональные требования к информационной системе. После этого сотрудники автосервиса были ознакомлены с ними и оценили приоритет важности каждого польщзовательского требования, которые должны быть реализованы в выбранной системе.

Нефункциональные требования. К пользовательским нефукнциональным требованиям относятся требования к техническим характеристикам и системным свойствам программного продукта.

Требования к техническим характеристикам информационной системы разрабатывались на основе информации о характеристиках ПК, оборудованных на рабочих местах персонала, которые должны позволить реализовать функционал программы на компьютерных мощностях автосервиса. В таблице (см. Таблица 6.) представлены технические характеристики ПК автосервиса:

Таблица 6. Требования к техническим характеристикам ИС

Описание требования

1

Информационная система должна работать в штатном режиме на 64-х и 32-х разрядной операционной системе Windows 7.

2

Информационная система должна требовать не более 4гб оперативной памяти компьютера.

3

Информационная система должна поддерживать доступность на процессоре Intel (R) Core i5-4200 с частотой 1,6 ГГц.

4

Информационная система должна занимать не более 15гб свободного пространства жесткого диска компьютера.



Требования к системным свойствам информационной системы были выработаны на основе пожеланий сотрудников сервисного центра. После создания списка, требования были показаны работникам автосервиса, после чего были оценены ими по пятибалльной шкале, где 1 балл означает, что выполнение этого требования не важно, а 5 баллов означает, что данное требование обязательно должно быть выполнено. Такой метод оценки требований позволит более точному выбору внедряемой информационной системы. Нефункциональные требования с оценкой сотрудников отображены в табличном виде (см. Таблица 7):

Таблица 7. Нефункциональные пользовательские требования к ИС

Описание требования

Приоритет сотрудников

1

Простой в использовании интерфейс

2

Наличие русифицированной версии

5

3

Быстродействие выполняемых функций

4

4

Раздельные учетные записи для сотрудников с разным доступом к функционалу системы

3

5

Система должна взаимодействовать с принтером для печати документов из приложения

4

6

Стоимость до 12 000 рублей.

5

7

Возможность взаимодействия с Интернетом

3

 

Функциональные требования пользователей. Пользовательские функциональные требования разрабатывались на основе пожеланий сотрудников автосервиса так же, как и нефункциональные, и на основе результатов выполненного качественного анализа, описанного во втором разделе выпускной квалификационной работы. После чего, список выработанных функциональных требований был продемонстрирован будущим пользователям системы, которые оценили важность выполнения каждого из требований по пятибалльной шкале. Функциональные требования с приоритетом сотрудников представлены в таблице ниже (см. Таблица 8):


Таблица 8. Функциональные пользовательские требования к ИС.

Описание требования

Приоритет сотрудников

1

Система должна позволять создать и вести учет базы выполненных работ с указанием атрибутов: дата обслуживания, имя мастера, имя клиента, марка и модель автомобиля, регистрационный номер, список выполненных работ, общая стоимость работ.

5

2

Система должна позволять осуществлять поиск по базе выполненных работ с применением фильтра по любому из атрибутов базы.

5

3

Система должна позволять добавлять, редактировать записи в базе выполненных работ.

5

4

Система должна позволять создать и вести учет остатка запчастей на складе с указанием атрибутов: товарный код продукта, категория, страна производитель, наименование, количество оставшихся деталей, стоимость за 1 шт.

5

5

Система должна позволять осуществлять поиск по базе остатка запчастей с применением фильтра по атрибутам: код продукта, категория, страна производитель, наименование, количество оставшихся деталей.

5

6

Система должна позволять добавлять, редактировать и удалять записи в базе остатка запчастей.

5

7

Система должна позволять создать и вести учет клиентов с указанием атрибутов: ФИО клиента, марка и модель автомобиля, регистрационный номер автомобиля, контактный телефон, дата последнего обслуживания; а также вести базу партнеров с атрибутами: наименование партнерской организации, марка и модель автомобиля, регистрационный номер.

5

8

Система должна позволять осуществлять поиск по клиентской базе и базе партнерских организаций с применением фильтра по всем атрибутам базы.

5

9

Система должна позволять добавлять, редактировать и удалять записи в базах клиентов и партнеров.

5

10

Система должна позволять просматривать список работ обязательного технического осмотра с атрибутами: тип автомобиля, пробег, список обязательных работ.

3

11

Система должна позволять выписывать счета выполненных услуг и проданных автозапчастей в соответствии со всеми стандартами и законами.

5

12

Система должна позволять создавать и распечатывать настраиваемые пользователям документы (подтверждения согласия на выполненные услуги со стороны клиента)

2

13

Система должна позволять просматривать аналитическую отчетность по тенденции остатков запчастей для выявления наиболее популярных из них.

2

14

Система должна позволять вести каталог работ и услуг савтосервиса с указанием атрибутов: тип автомобиля, марка автомобиля, модель автомобиля, список услуг по ремонту автомобиля, стоимость за услугу.

4

15

Система должна позволять загружать каталог продуктов поставщиков запчастей из указанных источников.

3

16

Система должна автоматически рассчитывать общий остаток запчастей на складе

3

17

Система должна автоматически рассчитывать общую зарплату сотруднику автосервиса, основываясь на списки выполненных услуг.

4

18

Система должна взаимодействовать с Excel-документами (импортировать и экспортировать).

5

19

Система должна позволять вести учет доходов и расходов.

5



3.2 Подбор системы


Завершающим этапом выпускной квалификационной работы является анализ рынка информационных систем, автоматизирующих бизнес-процессы автосервиса, и подбор наиболее подходящей из них на основе выработанных пользовательских функциональных и нефункциональных требований и бизнес-требований. Для того, чтобы выбор системы был более объективен и точен, требования пользователей были оценены по степени важности выполнения сотрудниками автосервиса, после чего эти веса требований были перемножены на уровень выполнения того или иного требования в функциональных возможностях системы.

3.2.1 Доступные на рынке информационные системы для автосервиса

На сегодняшний день на рынке информационных систем для автоматизации бизнес-процессов автосервиса присутствует множество программных продуктов от различных производителей. Часть из них предоставляется пользователям в открытом доступе, а некоторые из них распространяются исключительно за денежную плату с расширенным функционалом. Для выбора наиболее подходящей информационной системы был выбран пул платных и бесплатных программных продуктов, функционал которых удовлетворял большинству выработанных требований.

Программа для сервиса «АвтоПредприятие 10 Autosoft». Это современная информационная система учета и формирования документооборота сервисного центра, ведение клиентской базы и их автомобилей с учетом сервисной книжки, ведение грамотного использования складского помещения и учета запчастей, ведение учета выполненных работ по обслуживанию с автоматическим расчетом заработной платы. Данная система содержит мощный модуль, который позволяет грамотно руководить процессами автосервиса, а также полностью контролировать работу механиков[17].

АвтоСервис Express Edition. Это современный бесплатный программный продукт для автоматизации бизнес-процессов, которые отвечают за сервисное обслуживание автомобилей клиентов, а также для ведения всего документооборота сервисного центра. Данная информационная система позволяет производить подсчет стоимости ремонтных работ, вести учет работы склада, формировать и печатать счетов, актов, наряд-заказов и других документов, связанных с деятельностью автосервиса. Также данное ПО позволяет разрабатывать различные аналитические прогнозы и расчеты, на основе имеющихся данных[18].

Система учета заказа и клиентов автосервиса «Менеджер СТО». Эта информационная система предназначена для учета выполненных работ и клиентов сервисного центра. Основным преимуществом этой платформы является возможность многопользовательскую работу менеджера и других сотрудников автосервиса по локальной сети. Менеджер СТО решает такие задачи как планирование заказов запчастей, управление сервисным обслуживанием, система взаимодействия с клиентами, разработка отчетов о работе сервиса в режиме реального времени и экспресс аналитика[19].

3.2.2 Подбор наиболее привлекательной системы

Для того, чтобы была возможность объективно и основательно выбрать наиболее подходящую информационную систему, было решено оценить каждую из них по результирующей оценке соответствия выработанным требованиям. Оценка проводилась следующим образом: все три выбранные программные продукты были оценены с точки зрения выполнения разработанных требований по следующей шкале:

·        0 баллов. Данный критерий означает полное невыполнение выработанного функционального требования;

·        0,5 баллов. Данный критерий означает частичное выполнение выработанного функционального требования;

·        1 балл. Данный критерий означает полное выполнение выработанного функционального требования.

Далее следующим шагом является подсчет общей суммы по выполнению требований каждой из информационных систем. Сумма считалась путем сложения всех произведений степени приоритетности требования и уровень его реализации в ПО. Сравнительная характеристика трех информационных систем в таблице (см. Таблица 9), которая отображает выполнение нефункциональных требований.

АвтоПредприятие 10 Autosoft. Данная система обладает простым в использовании интерфейса на русском языке. Особенностью данного ПО является возможность одновременного использования программы под разными учетными записями. АвтоПредприятие 10 Autosoft также обладает возможность печати счетов, заказ-нарядов и иной необходимой документации. Стоимость лицензии на 2 рабочих места составляет 14 000 рублей. Также у этой системы имеется возможность взаимодействовать с внешней сетью. Сумма полученных баллов за выполнение нефункциональных требований - 24.

АвтоСервис Express Edition. Данная система также обладает удобным и русифицированным интерфейсом, однако данная система предоставляет возможность независимого использования лишь на одном ПК, независимо от его наличия на втором. Также в этой системе отсутствует возможность взаимодействия с Интернетом. Однако данный программный продукт является бесплатным. Сумма баллов за выполнение нефункциональных требований составляет 23.

Менеджер СТО. Данная информация система имеет несколько различных пакетов лицензий, функционал каждой из которых зависит от стоимости того или иного пакета. Для сравнительной характеристики был выбран максимальный пакет услуг, стоимость которого составляет чуть меньше 12 000 рублей. Данный пакет включает в себя возможность взаимодействия с программой до 3 устройств, имеется наличие установки пароля и разграничение пользователей по доступности функционала. Также данное ПО позволяет, используя Интернет, подключаться к базе удаленно и взаимодействовать с информацией из внешней сети. Сумма балов за систему «Менеджер СТО» составляет 29 баллов.

Таблица 9. Сравнительный анализ информационных систем по нефункциональным требованиям

Описание требования

Приоритет

Уровень выполнения требования




АвтоПредприятие 10 Autosoft

АвтоСервис Express Edition

Менеджер СТО




Уровень

Произв

Уровень

Произв

Уровень

Произв

1

Простой в использовании интерфейс

5

1

5

1

5

1

5

2

Наличие русифицированной версии

5

1

5

1

5

1

5

3

Быстродействие выполняемых функций

4

1

4

1

4

1

4

4

Раздельные учетные записи для сотрудников с разным доступом к функционалу системы

3

1

3

0

0

1

3

5

Система должна взаимодействовать с принтером для печати документов из приложения

4

1

4

1

4

1

4

6

Стоимость до 12 000 рублей.

5

0

0

1

5

1

5

7

Возможность взаимодействия с Интернетом

3

1

3

0

0

1

3

ИТОГ

24 балла

23 балла

29 баллов



Следующим этапом сравнительной характеристики двух систем является оценка выполнения функциональных требований, которая отображена в таблице (см. Таблица 10.).

Все три рассматриваемые информационные системы позволяют свободно работать с базами данных, редактировать в ней информацию, производить различные вычисления. Однако в бесплатной платформе АвтоСервис Express Edition, в отличие от своих конкурентов, уже предустановленны необходимые редактируемые базы, такие как учет выполненных работ, клиентская база, учет запчастей на складе, прейскурант работ автосервиса, прейскурант работ обязательного технического обслуживания, а возможность создавать новые отсутствует. Таким образом, пользователям программы удастся вести только клиентскую базу, а список партнерских организаций необходимо будет вести в другом программном продукте, например Microsoft Office Excel, который совместим с этим программным продуктом. Платные аналоги этой системы, участвующие в сравнительном анализе, также имеют предустановленные основные базы данных и списки, востребованные в деятельности автосервиса, и еще предоставляют возможность создавать собственные.

Также все три информационные системы позволяют выписывать и печатать счетов, заказ-нарядов и иной документации, относящуюся к деятельности сервисного обслуживания. Однако в связи с тем, что бесплатная программа АвтоСервис Express Edition предназначена исключительно для работы автосервиса, она не подразумевает возможность автоматизации процессов продажи запчастей. Соответственно, в данной системе отсутствует возможность печати счетов для продажи деталей в соответствии с государственными стандартами.

Системы «АвтоПредприятие 10 Autosoft» и «Менеджер СТО» помимо предустановленных форматов счетов и накладных предоставляют возможность пользователю создавать настраиваемые документ и использовать их в процессе использования системы в рамках выполнения бизнес-процессов, что отсутствует в их бесплатном аналоге.

Последние две системы (АвтоСервис Express Edition и Менеджер СТО) способны проводить анализ имеющихся данных, а также прогнозировать будущие показатели. Такие функции крайне полезны для оптимизации складского помещения.

Особенностью системы Менеджер СТО является возможность взаимодействовать с базой поставщиков запчастей в режиме онлайн. При указании источников необходимой информации, программа автоматически будет обновлять данные в системе.

Таблица 10. Сравнительный анализ информационных систем по функциональным требованиям

Описание требования

Приоритет

Уровень выполнения требования




АвтоПредприятие 10 Autosoft

АвтоСервис Express Edition

Менеджер СТО




Уровень

Произв

Уровень

Произв

Уровень

Произв

1

Система должна позволять создать и вести учет базы выполненных работ с указанием атрибутов: дата обслуживания, имя мастера, имя клиента, марка и модель автомобиля, регистрационный номер, список выполненных работ, общая стоимость работ.

5

1

5

1

5

1

5

2

Система должна позволять осуществлять поиск по базе выполненных работ с применением фильтра по любому из атрибутов базы.

5

1

5

1

5

1

5

3

Система должна позволять добавлять, редактировать записи в базе выполненных работ.

5

1

5

1

5

1

5

4

Система должна позволять создать и вести учет остатка запчастей на складе с указанием атрибутов: товарный код продукта, категория, страна производитель, наименование, количество оставшихся деталей, стоимость за 1 шт.

5

1

5

1

5

1

5

5

Система должна позволять осуществлять поиск по базе остатка запчастей с применением фильтра по атрибутам: код продукта, категория, страна производитель, наименование, количество оставшихся деталей.

5

1

5

1

5

1

5

6

Система должна позволять добавлять, редактировать и удалять записи в базе остатка запчастей.

5

1

5

1

5

1

5

7

Система должна позволять создать и вести учет клиентов с указанием атрибутов: ФИО клиента, марка и модель автомобиля, регистрационный номер автомобиля, контактный телефон, дата последнего обслуживания; а также вести базу партнеров с атрибутами: наименование партнерской организации, марка и модель автомобиля, регистрационный номер.

5

1

5

0,5

2,5

1

5

8

Система должна позволять осуществлять поиск по клиентской базе и базе партнерских организаций с применением фильтра по всем атрибутам базы.

5

1

5

1

5

1

5

9

Система должна позволять добавлять, редактировать и удалять записи в базах клиентов и партнеров.

5

1

5

1

5

1

5

10

Система должна позволять просматривать список работ обязательного технического осмотра с атрибутами: тип автомобиля, пробег, список обязательных работ.

3

1

3

1

3

1

3

11

Система должна позволять выписывать счета выполненных услуг и проданных автозапчастей в соответствии со всеми стандартами и законами.

5

1

5

0,5

2,5

1

5

12

Система должна позволять создавать и распечатывать настраиваемые пользователям документы (подтверждения согласия на выполненные услуги со стороны клиента)

2

1

2

0

0

1

2

13

Система должна позволять просматривать аналитическую отчетность по тенденции остатков запчастей для выявления наиболее популярных из них.

2

0

0

1

2

1

2

14

Система должна позволять вести каталог работ и услуг сервисного центра с указанием атрибутов: тип автомобиля, марка автомобиля, модель автомобиля, список услуг по ремонту автомобиля, стоимость за услугу.

4

1

4

1

4

1

4

15

Система должна позволять загружать каталог продуктов поставщиков запчастей из указанных источников.

3

0

0

0

0

1

3

16

Система должна автоматически рассчитывать общий остаток запчастей на складе

3

1

3

1

3

1

3

17

Система должна автоматически рассчитывать общую зарплату сотруднику автосервиса, основываясь на списки выполненных услуг.

4

1

4

0

0

1

4

18

Система должна взаимодействовать с Excel-документами (импортировать и экспортировать).

0

0

1

5

0

0

19

Система должна позволять вести учет доходов и расходов.

5

1

5

1

5

1

5

ИТОГ

71 балл

67 баллов

76 баллов


Выполнив оценку уровня соответствия требованиям каждой из систем, результирующие показатели выглядят следующим образом: система «АвтоПредприятие 10 Autosoft» набрала 71 балл, система «АвтоСервис Express Edition» набрала 67 баллов, система «Менеджер СТО» набрала 76 баллов.

Последним шагом выбора информационной системы заключается в подсчете суммы двух получившихся показателей и выявить ту, которая набрала наибольшее количество баллов. Показатели с итоговыми баллами отображена в таблице (см. Таблица 11):

 

Таблица 11. Итоговые баллы трех систем


АвтоПредприятие 10 Autosoft

АвтоСервис Express Edition

Менеджер СТО

Нефункциональные

24

23

29

Функциональные

71

67

76

ИТОГ

95 баллов

90 баллов

105 баллов

 

На основании полученных данных, можно сделать вывод, что наиболее подходящая система для внедрения в деятельность автосервиса является «Менеджер СТО». Данное ПО реализовывает практически все разработанные пользовательские, а также бизнес-требования организации - единственным недостатком этой системы является невозможность взаимодействия с документами внешних разработчиков.

Выводы

В ходе выполнения третьей части выпускной квалификационной работы были разработаны бизнес-требования и пользовательские нефункциональные и функциональные требования к внедряемой информационной системе, которая позволит достичь организацией своих бизнес-целей. После на основе разработанных требований, а также их оценке сотрудниками сервисного центра был выявлен пул достаточно подходящих программных продуктов. Выбор наиболее подходящей системы производился путем подсчета итогового показателя оценки выполнения разработанных требований. В результате данного анализа и выполнения сравнительной характеристики программ был выбран наиболее подходящий инструмент управления и оптимизации бизнес-процессов путем их автоматизации - система учета заказа и клиентов автосервиса «Менеджер СТО».

Заключение


Основной целью выпускной квалификационной работы является разработка списка требований к информационной системе автоматизации бизнес-процессов автосервиса «AutoHelp». Достижение основной цели дипломной работы сопровождалось выполнением промежуточных задач. Первым этапом работы был выполнен анализ предметной области. В рамках этого этапа было составлено описание объекта исследования - автосервиса «AutoHelp», смоделированы и описаны бизнес-процессы «сервисное обслуживание клиентов» и «закупка сырья и материалов» по eEPC нотации, и был выполнен качественный анализ смоделированных бизнес-процессов с помощью матрицы SWOT, на основе которого был выполнен анализ проблемных зон автосервиса и рисков, влияющих на выполнение процессов.

Следующим этапом дипломной работы была выполнена разработка требований и выбор системы автоматизации. В процессе выполнения этого этапа были разработаны на основе проблемных зон, рисков и пожеланий сотрудников автосервиса бизнес-требования, пользовательские нефункциональные и функциональные требования по методологии Карла Вигерса. На основе этих требований был выявлен пул информационных систем, которые больше всего подходили для управления и автоматизации бизнес-процессов автосервиса. Этот список состоит из трех ПО, одно из которых распространяется в свободном доступе бесплатно. Используя оценку пользовательских требований сотрудниками сервисного центра, была выполнена сравнительная характеристика выбранных программ и выбрана наиболее подходящая из них, удовлетворяющая почти всем требованиям - система учета заказа и клиентов автосервиса «Менеджер СТО».

Сокращения


Список сокращений

Сокращение

Расшифровка

ARIS

Architecture of Integrated Information Systems

BPMN

Business Process Model and Notation

DFD

Data Flow Diagram

eEPC

extended Event-driven Process Chain

IDEF

Icam DEFinition

SWOT

Strengths, Weaknesses, Opportunities, Threats

UML

Unified Modeling Language

ПК

Персональный Компьютер

ПО

Программное Обеспечение

СТО

Сервис Технического Обслуживания

ТО

Техническое обслуживание

ФЛ

Физические Лица

ЮЛ

Юридические Лица



Список литературы


1.Драгунова Е.В., Финк Т.А. Моделирование бизнес-процесса оценки конкурентоспособности предприятия. Изд. 3. М.: Молодой ученый, 2010

.Репин В.В. Сравнительный анализ нотаций ARIS/IDEF и продуктов их поддерживающих (ARIS Toolset/BPWin) // FineXpert. 2001

.Рубцов С. Опыт использования стандарта IDEF0 // Новые рынки. 2003

.Павлов А.Ю. Управление бизнес-процессами на разных этапах развития современного предприятия // Инженерный вестник Дона. 2012. №2

.Шатохин Д. Для чего нужно моделирование? // Советы экспертов. 2016

.Скородумов П.В. Моделирование бизнес-процессов:подходы, методы, средства // Вопросы территориального развития. 2014. №5(15)

.Зайцев Р. Инструменты управления и моделирования бизнес-процессов // Организация эффективного управления. 2016

.Дворников А. Взгляды на мто глазами доктора Шеера: ARIS eEPC // Аванрт Партнет. 2005. №23(80)

.Ситникова О. Нотация eEPC: веселая, яркая, суперпростая. // ECM Journal. 2010

10.Репин В.В. ARIS EPC или "процедура" Business Studio? // FineXpert. 2010

.Дорин Э. Моделирование AS IS: за и против // Consulting. 2004

.Хоромская Д. Оптимизация процессов: что такое SWOT-анализ и зачем он нужен // LP Generator. 2015

.Черненко Я.А. Сравнительный анализ методов диагностики бизнес-процессов // Научно-методический электронный журнал «Концепт». - 2016 г. - Т. 17. - С. 136-140.

.Богоявленский С.Б. Управление риском в социально-экономических системах // Consulting. 2010 г.

.Волгин В.В. Автосервис. Управление рисками: практиеское пособие // журнал "Управление автобизнесом" 2012 г.

.Вигерс К. Битти Д. Разработка требований к программному обеспечению. Изд. 3. М.: Русская редакция, 2014г.

.Программа для автосервиса - АвтоПредприятие 10 Autosoft [Электронный ресурс] // URL: www.sto-soft.ru. (Дата обращения: 13.04.2017)

.Система учета заказов и клиентов автосервиса "Менеджер СТО" [Электронный ресурс] // URL: https://manager100.com.ua. (Дата обращения: 23.04.2017)

.Бесплатная программа для автосервиса [Электронный ресурс] // URL: www.sto-soft.ru. (Дата обращения: 25.04.2017)

Приложение


Рис. 1. Диаграмма модели бизнес-процесса "сервисное обслуживание клиентов". Сценарий 1. Часть 1

Рис. 2. Диаграмма модели бизнес-процесса "сервисное обслуживание клиентов". Сценарий 1. Часть 2

Рис. 3. Диаграмма модели бизнес-процесса "сервисное обслуживание клиентов". Сценарий 1. Часть 3

Рис. 4. Диаграмма модели бизнес-процесса "сервисное обслуживание клиентов". Сценарий 1. Часть 4

Рис. 5. Диаграмма модели бизнес-процесса "сервисное обслуживание клиентов". Сценарий 2. Часть 1

Рис. 6. Диаграмма модели бизнес-процесса "сервисное обслуживание клиентов". Сценарий 2. Часть 2

Рис. 7. Диаграмма модели бизнес-процесса "сервисное обслуживание клиентов". Сценарий 3. Часть 1

Рис. 8. Диаграмма модели бизнес-процесса "сервисное обслуживание клиентов". Сценарий 3. Часть 2

Рис. 9. Диаграмма модели бизнес-процесса "закупка сырья и материалов". Сценарий 1. Часть 1

Рис. 10. Диаграмма модели бизнес-процесса "закупка сырья и материалов". Сценарий 1. Часть 2

Рис. 11. Диаграмма модели бизнес-процесса "закупка сырья и материалов". Сценарий 2. Часть 1

Рис. 12. Диаграмма модели бизнес-процесса "закупка сырья и материалов". Сценарий 2. Часть 2

Рис. 13. Диаграмма модели бизнес-процесса "закупка сырья и материалов". Сценарий 3.

Похожие работы на - Требования к информационной системе автоматизации управления автосервисом

 

Не нашли материал для своей работы?
Поможем написать уникальную работу
Без плагиата!
Без нейросетей!