Создание лабораторного практикума в среде дистанционного образования Moodle
Содержание
Введение
. Аналитический обзор проблемы дистанционного образования
.1 Особенности дистанционного образования
.2 Обзор систем дистанционного образования
. Предметная область и постановка задачи
.1 Общая структура электронного практикума
.2 Анализ функциональных характеристик СДО Moodle
.3 Требования к разрабатываемому ЭП
.3.1 Требования к ЭП в целом
.3.2 Требования к видам обеспечения
. Проектирование электронного практикума
.1 Функционально-ориентированное проектирование ЭП
.2 Объектно-ориентированное проектирование ЭП
.2.1 Построение диаграммы вариантов использования
.2.2 Построение диаграммы классов
.3 Оценка трудоемкости разработки проекта
. Разработка информационного обеспечения системы
.1 Анализ предметной области и выделение информационных объектов
.2 Построение логической модели данных
.3 Описание таблиц базы данных
.4 Содержание электронного практикума
. Разработка программного обеспечения
.1 Описание программных средств
.2 Алгоритм решения задачи
.3 Реализация структуры интерфейса
.4 Тестирование и оценка надежности программного продукта
. Компьютерная реализация системы
.1 Основные принципы работы с ЭП
.2 Компьютерная реализация работы в Microsoft Project
.3 Компьютерная реализация работы в BP Win
.4Компьютерная реализация работы в Rational Rose
.5 Компьютерная реализация работы в ИСР Delphi
Заключение
Список использованных источников
Введение
программный дистанционный практикум moodle
В современном ритме жизни время становится ценным ресурсом. Человеку
нужно много работать, чтобы добиться успеха. Но работать эффективно, априори,
невозможно без получения знаний. Компьютеризация общества дает нам большие
возможности, тем самым делая нас более мобильным. СДО позволяют получать новые
знания в любое удобное для студента время.
Разработка СДО является нелегкой задачей, поскольку нельзя ошибиться в
выборе программного комплекса.
Цель выпускной квалификационной работы - разработка электронного
практикума по дисциплине «Методы и средства проектирования информационных
систем и технологий». Лабораторный практикум нужно создать в СДО Moodle.
Выпускная квалификационная работа состоит из шести разделов.
В первом разделе проводится аналитический обзор проблем дистанционного
образования и рассматриваются все особенности дистанционного образования.
Во втором разделе описывается структура электронного практикума и
приводятся требования к разрабатываемому лабораторному практикуму.
В третьем разделе производится функционально-ориентированное и
объектно-ориентированное проектирование лабораторного практикума.
В четвертом разделе описывается разработка информационного обеспечения
системы: анализируется предметная область, составляется логическая модель
данных, описывается содержание самого практикума.
В пятом разделе содержится описание программных средств, а также
проводится тестирование комплекса и оценка надежности системы.
В шестом разделе разрабатывается руководство пользователя к системе
Moodle и к программным средствам Microsoft Project, BP Win, Rational Rose и ИСР
Delphi.
. Аналитический обзор проблемы дистанционного образования
1.1 Особенности дистанционного образования
Обзор литературных источников показывает, что на сегодняшний день у
термина «Дистанционное образование» отсутствует единое толкование.
А.А. Андреев и В.И. Солдаткин в работе [1] определяют дистанционное
образование как комплекс образовательных услуг, предоставляемых широкими слоям
населения в стране и за рубежом с помощью, специализированной
информационно-образовательной среды, базирующейся на средствах обмена учебной
информацией на расстоянии.
Главной особенностью такого образования они считают то, что дистанционное
образование меняет содержание всех элементов дидактической системы.
В.И. Овсянников в работе [2] проанализировал определения термина
дистанционное образование в зарубежных источниках и определения российских
специалистов. И в определенной мере согласен с Д. Шелом, что если дистанционное
образование может быть рассмотрено как «образование на расстоянии», то оно
вообще не нуждается в определении.
Для того, чтобы система дистанционного образования соответствовала
нужному уровню разработки, она должна содержать ряд характеристик. В статье [3]
А.В. Батаев выделил следующие характеристики: функциональность; надежность;
стабильность; стоимость; наличие средств разработки контента; поддержка SCROM;
система проверки знаний; удобство использования и обеспечения доступа;
мультимедийность, качество технической поддержки.
Функциональность обеспечивает набор функций в системе, которые полностью
поддерживают процесс обучения.
Надежность помогает добиться удобства добавления учебного материала.
Стабильность позволяет системе устойчиво работать при любой степени
активности пользователей.
Стоимость определяет стоимость СДО, а также из всех затрат на ее
разработку, внедрение и ее дальнейшее сопровождение.
Наличие средств разработки контента предоставляет возможность
редактирования учебного материала, что, безусловно, облегчает саму разработку
курсов.
Поддержка SCORM дает возможность создавать электронные курсы, которые в
последствии можно будет интегрировать в любую СДО с поддержкой SCORM.
Система проверки знаний позволяет провести оценку знаний студентов в
режиме реального времени. Обычно это тесты и контроль активности.
Удобство использования является важной характеристикой, так как никто не
будет использовать слишком громоздкую технологию.
Обеспечение доступа студентов к учебному курсу без каких-либо проблем,
связанных с их местоположением.
Мультимедийность позволяет использовать в качестве учебных материалов не
только текстовые файлы, но и графические, а также аудио и видео файлы.
Качество технической поддержки обеспечивает возможность устранения
неполадок, как сотрудниками фирмы-разработчика, так и сотрудниками собственной
службы организации.
В работе [4] выделяют следующие особенности дистанционного образования:
гибкость; параллельность; охват; технологичность; социальное равноправие и
новая роль преподавателя.
Гибкость позволяет студенту заниматься в удобное для него время, а также
в удобном месте. Параллельность позволяет обучаться без отрыва от основной
работы.
Охват позволяет одновременно обращаться к нескольким источникам
информации.
Социальное равноправие наделяет равными возможностями получения
образования вне зависимости от места нахождения студента, а также его состояния
здоровья или материальной обеспеченности.
Новая роль преподавателя подразумевает координацию учебного процесса и
его корректировку.
Также у дистанционного образования есть свои недостатки. Дистанционное
образование не всегда эффективно и длится дольше, чем очное, это, обычно,
относится к самодисциплине студентов. Такое образование требует наличие
определенного технического обеспечения и интернета.
1.2 Обзор систем дистанционного образования
Среди средств организации дистанционного образования в работе [5]
выделяют четыре группы:
) авторские программные продукты (Authoring Packages);
) системы управления содержимым учебных курсов (Content Management System
- CMS);
) системы управления обучением (Learning Management System - LMS);
) системы управления учебным контентом (Learning Content Management
System - LCMS).
Авторские программные продукты направлены на изучение отдельных
дисциплин. Такие продукты позволяют преподавателям разрабатывать обучающие
материалы самостоятельно на основе визуального программирования, то есть
преподавателю нужно просто поместить необходимую информацию, в виде фрагмента
текста, картинки, или видеозаписи, в нужное место.
Авторские программные продукты не представляют большого интереса для
организаций, так как лишь частично решают проблемы дистанционного образования,
в частности он не поддерживают чаты и дискуссии.
Системы управления содержимым учебных курсов позволят размещать
электронные учебные материалы различных форматов и управлять ими. Такие системы
подойдут для создания порталов, на которых и будут находиться обучающие
материалы, но не для полноценной дистанционной системы образования.
Системы управления обучением позволяют автоматизировать контроль доступа
пользователей к учебному курсу и управлять преподавательскими ресурсами.
Студент получает доступ к учебному курсу, а преподаватель получает необходимые
инструменты для создания и редактирования учебных программ, итоговых тестов и
обеспечения взаимодействия между студентом и преподавателем.
Системы управления обучением отвечают за контроль доступа к курсу,
управление преподавательскими ресурсами и внедрение дополнительных элементов в
учебный курс, таких как лабораторные работы, тесты.
Дополнительно такие системы отвечают за удобное использование для поиска
каталогов курса и возможность синхронного или асинхронного обучения студента.
Авторы работы [6] считают, что наиболее важными элементом такой системы
является возможность формирования отчетов об успеваемости, которая позволяет
делать выводы о том, насколько успешно студент осваивает данный учебный курс. В
этой работе рассматриваются основные возможности системы управления обучением,
такие как: поддержка смешанного обучения; инструменты администрирования;
интеграция контента; соблюдение стандартов и возможности тестирования.
Поддержка смешанного обучения позволяет объединить обучение в аудиториях
с дистанционным обучением.
Инструменты администрирования позволяют управлять регистрацией и
профилями пользователей, назначать им роли. Также инструменты позволяют
составлять расписание для студентов и преподавателей.
Интеграция контента довольно важна для систем дистанционного образования.
Она обеспечивает поддержку большого спектра учебных курсов от третьих лиц.
Соблюдение стандартов SCORM означает, что система управления обучением
может управлять всем содержимым курсов вне зависимости от того, какие средства
разработки были использованы.
Возможности тестирования представляют возможность включения модуля оценки
в каждой части курса или по результатам изучения его полностью.
Такие системы являются решением для управления всем учебным процессом.
Наиболее популярными системами управления обучением являются: Blackboard;
Moodle; Google Класс; Edmodo и Shoology.
В последнее время активно развивается класс систем, которые реализуют
управление именно учебным контентом. В их основе ежит представление обучения
как многократно используемых учебных курсов. Все они ориентированы не на
студентов, а на специалистов по компоновке курсов и руководителей обучения.
Сейчас провести границу между системами управления обучением и системами
управления учебным контентом труднее потому, что большая часть производителей
систем управления учебным контентом добавляют возможность общего управления
обучением, а системы управления обучением теперь поддерживают и возможность
управления учебным контентом.
Система управления учебным контентом включает в себя следующие
компоненты: репозиторий учебных объектов; программное обеспечение
автоматизированного ауторинга; интерфейс отображения контента; средства
администрирования.
Репозиторий учебных объектов - это главная база данных, которая хранит в
себе весь учебный контент и управляет им. Каждый из объектов может быть
использован несколько раз, в зависимости от требований.
Программное обеспечение ауторинга является программным обеспечением создания
многократно используемых учебных объектов. После эти объекты будут доступны в
репозитории. Программа представляет авторам макеты с содержанием основных
принципов разработки учебного контента. Используя такие макеты, авторы
разрабатывают учебные курсы, к которым могут добавить уже имеющиеся объекты из
репозитория.
Интерфейс отображения контента используется везде, где он необходим,
например, предварительное тестирование.
Средства администрирования используются для управления профилями
студентов, отслеживания их успехов, поиска учебных курсов по каталогу.
И система управления обучением и система управления учебным контентом
позволяют управлять содержанием учебных курсов. Но помимо этого система
управления обучением дает возможность управлять смешанным обучением, которое
состоит из аудиторных занятий и занятий на расстоянии.
В статье [3] А.В. Батаев делит все существующие образовательные платформы
для дистанционного образования на три вида: SaaS-сервисы, платформы для
различных конференций и коробочные сервисы.сервисы - облачная технология,
которая разворачивает систему дистанционного образования удаленно, и заказчику
не приходится заниматься технической поддержкой такой системы.
Платформы для конференций обеспечивают очень узкий круг задач, связанный
с обменом информацией разными способами.
Суть коробочного сервиса - это получение готового продукта и его
дальнейшее использование по назначению.
Все программные продукты дистанционного образования делятся на
коммерческий и бесплатные программные оболочки (Open Sourse).
Коммерческие продукты весьма надежны, но у пользователей нет доступа к
исходному коду программы. Это означает, что пользователь не может изменить
программу так, как ему надо. Также большим минусом является цена такого
продукта.
Бесплатные же программные оболочки предоставляются нам с уже открытым
кодом, и большинство их модулей встречаются в свободном доступе.
В работе [5] выделяются следующие коммерческие системы дистанционного
образования: WebTutor; IBM Lotus Workplace Collaborative Learning (LWCL);
«Прометей»; REDCLASS; «Доцент».- это комплексная модульная система обучения,
которая разработана компанией WebSoft. Она автоматизирует следующие функции:
дистанционное обучение; тестирование; электронную библиотеку; оценку и
аттестацию студентов.
Пользователи могут работать с WebTutor двумя способами: через портал
дистанционного обучения и через приложение WebTutor Administrator.
Портал дистанционного образования является основным способом работы с
системой. Для работы не требуется никакого специального программного и
технического обеспечения, кроме персонального компьютера с выходом в сеть.
Пользователь может работать с учебными курсами; проходить тесты; пользоваться
блогами; чатами; форумами.Administrator - это рабочий инструмент для пользователей-администраторов
системы. Позволяет управлять порталом и контролировать все результаты обучения
и оценки студентов.отличает модульный подход, это, в свою очередь, позволяет
использовать только инструменты, которые нужны заказчику.
Эта платформа включает в себя модуль Персонал; Портал и административные
и служебные модули, но модули «Дистанционное обучение» и «Тестирование»
поставляются совместно.
Большинство ведущих российских компаний использует именно эту СДО. Она
поддерживает следующие международные стандарты обмена учебными материалами:
SCORM 1.2; SCORM 2004; AICC; IMS.Lotus Workplace Collaborative Learning
программный продукт IBM для дистанционного обучения. Предназначен для
корпоративных пользователей, но может быть использован и для учебных заведений.
Это открытый пакет программных модулей для управления обучением,
ресурсами и учебными материалами в обычных классах и в электронных курсах.
Lotus Workplace Collaborative Learning помогает создавать, управлять и
распространять учебные материалы. Продукт поддерживает 24 языка.Workplace
Collaborative Learning содержит модули: Learning Server; Authoring and Assembly
Tool; Content Delivery Server; Offline Learning Client.Server - это управление
пользователями; записью на курсы; каталогами курсов; ресурсами.and Assembly
Tool - утилита, позволяет экспертам быстро и легко создавать учебные материалы
без программирования.Delivery Server размещает и отслеживает содержание курсов;
посылает данные об успехах на Learning Server.Learning Client - это поддержка
пользователей, которые не имеют доступа к сети.Workplace Collaborative Learning
имеет все необходимые функции для проведения онлайн - курсов; составления
расписаний занятий; выставления оценок студентам; управления записью студентов
на курсы. Продукт позволяет составлять курсы; администрировать программу;
составлять отчет по занятиям; управлять оповещением и рассылкой напоминаний
студентам о занятиях.Workplace Collaborative Learning поддерживает промышленные
стандарты SCORM и AICC.
Система дистанционного обучения «Прометей» - система поддержки учебного
процесса. Она позволяет обеспечить планирование учебного процесса; организовать
сам процесс обучения с использованием следующих видов занятий: лекций;
практических занятий; семинаров. Также позволяет обеспечить самостоятельное
обучение в offline режиме; использовать готовый учебный контент или
разрабатывать все самостоятельно. Механизм регистрации на курсы организован по
типу электронного магазина.
Система «Прометей» поддерживает импорт курсов в стандартах IMS; SCORM 2004.
Система дистанционного обучения REDCLASS - это комплекс учебных
материалов и методик обучения, позволяющих обучаться дистанционно; повышать
квалификацию; контролировать знания; вырабатывать практические навыки по
эксплуатации и управлению программными продуктами.содержит модули: среда
эмуляции упражнений; конструктор упражнений; виртуальные лаборатории;
электронный учебник; система тестирования; система управления процессом
обучения.
Среда эмуляции упражнений формирует и проверяет навыки работы слушателей
с системами. Например, может эмулировать работу MS Exel для обучения
пользователей этой системы. Упражнения для среды эмуляции создаются в
Конструкторе упражнений.
Конструктор упражнений позволяет создавать упражнения с разными
сценариями выполнения и разными системами оценивания пользователей.
Виртуальные лаборатории дают возможность работы с комплексом в удаленном
режиме. Оборудование находится в учебном центре, а слушатели получают доступ к
нему со своего рабочего места. Виртуальные лаборатории дают практику
самостоятельной работы, которая не ограничивается возможностями эмулятора.
Электронный учебник используется для поставки мультимедийного контента на
рабочее место слушателя.
Система тестирования используется для контроля успеваемости студентов. Здесь
предусмотрены средства тестирования, которые позволяют проводить срез знаний.
Система управления процессом обучения организовывает процесс обучения
пользователей системы; разграничивает их права доступа.- это первая
отечественная СДО класса систем управления обучением, которая поддерживает
стандарт SCORM 1.2.
СДО «Доцент» разработана компанией «Униар». Представляет собой комплекс
средств дистанционного обучения; переподготовки или тестирования, который
основан на базе компьютерных обучающих программ.
В состав системы входят следующие модули: автоматизированные рабочие
места; инструментальные средства создания обучающих программ; графическая
оболочка для создания индивидуальных тестов; средства поддержки
централизованной базы данных для отчетности; учебные курсы.
Автоматизированные рабочие места (АРМ): это Администратор, Куратор,
Преподаватель, Слушатель. Они обеспечивают процесс функционирования
виртуального учебного центра.
В систему «Доцент» входят инструментальные средства, такие как: дизайнер
курсов; конструктор курсов и тестов.
Дизайнер курса является графической оболочкой для разработки компьютерных
обучающих программ. Он позволяет разрабатывать обучающие курсы, не используя
программирование.
Конструктор курсов и тестов позволяет преподавателю создавать
индивидуальные тесты; групповые тесты; курсы целиком. Инструментальный пакет
позволяет создавать тесты с широким перечнем типов вопросов.
Система поддерживает международный стандарт SCORM.
Среди бесплатных программ в статье [3] А.В. Батаев выделяет следующие
программные продукты: ILIAS; OpenACS; OLAT; Dokeos; Claroline; ATutor; Sakai;
LAMS и Moodle.- это система дистанционного образования с открытым исходным
кодом. Распространяется по лицензии GNU GPL. Она имеет широкий спектр
инструментов: личный рабочий стол; форумы; блоги; чаты и т.д. Курсы формируются
в html формате или в текстовых файлах. Возможность вести отчетность
отсутствует.
Система поддерживает русский язык и стандарты SCORM 1.2; SCORM 2004;
AICC.
Система OpenACS или Open Architecture Community System - это система
разработки переносимых образовательных курсов. В качестве базы данных
используется либо PostgreSQL либо Oracle.
Система OLAT или Open Learning And Training - система дистанционного
обучения с открытым исходным кодом.
Функциональность системы обширна и включает в себя все основные
инструменты, которые требуются для СДО. OLAT используется в Европе. Она
русифицирована и может использоваться в России. Но документации на русском
языке нет.
Система поддерживает все международные стандарты для электронных курсов и
тестов: SCORM; IMS QTI.
Система Dokeos - платформа для построения сайтов дистанционного обучения.
Dokeos основана на системе Claroline. Ее отличает простота настройки и
управления.бесплатная система, которая содержит функции: создания
онлайн-курсов; контроля успеваемости; общения между студентами и прочие.
Она переведена более чем на 23 языка, включая русский, поддерживает
стандарт SCORM.
Система Claroline - это тоже платформа для построения сайтов дистанционного
обучения. Она позволяет преподавателям создавать эффективные онлайн-курсы и
управлять ими на основе веб-технологий. Для работы с системой требуется
установка PHP или MySQL. Содержит инструменты: генератор викторин; форумы;
календарь; систему контроля.пользуется популярностью не только в учебных
заведениях, но и в тренинговых центрах. Платформа довольно гибкая,
подстраиваемая практически под любой заказ.
Система поддерживает стандарты SCORM и IMS для обмена содержимым.- это
система управления учебным контентом. Она дает возможность работать с тремя
видами курсов: публичные; защищенные; частные. Система поддерживает стандарты
IMS; SCORM. Используемые инструменты для связи с учащимися: опросы; форумы;
электронная почта; тесты.
У администратора такая система особых проблем не вызовет. Внешний вид
можно настроить под себя. Открытость исходного кода и открытые инструменты
позволяют внести более серьезные изменения, при необходимости.
Кроме того, система прекрасно взаимодействует с другими открытыми
платформами. Это позволяет построить функциональный образовательный ресурс на
ее базе.
В рамках системы можно создать: персональный сайт учащегося; сайт
учебного курса, где студенты могут ознакомиться с программой и календарем
курса, имеют доступ к материалам занятий, проходят тесты, сдают письменные
экзамены.
Система предоставляет следующий набор инструментов: сводка; программа
курса; объявления; календарь; чат; занятия; задания; тесты; экзамены.
Для установки системы потребуется сервер Apache, база данных MySQL и поддержка
PHP. То есть стандартный набор для большинства открытых систем.- онлайн система
организации учебного пространства. Это система с открытым исходным кодом.
Система поддерживает стандарты IMS Common Cartridge и SCORM.представляет собой
приложение для создания и управления электронными образовательными ресурсами.
Она имеет интуитивно понятный интерфейс для создания образовательного контента.
Контент может содержать: различные индивидуальные задания; задания для
групповой работы; фронтальную работу с группой обучаемых.или Modular
Object-Oriented Dynamic Learning Environment - это среда дистанционного
обучения, которая распространяется в открытых исходных кодах. Система отвечает
стандарту SCORM и имеет модульную архитектуру.позволяет подключать модули: элементы
курса; отчеты администратора; типы заданий; плагины аутентификации; форматы
курсов; отчеты по курсам; плагины; подписки на курсы; фильтры; отчеты по
оценкам; типы вопросов в тестах; отчеты по тестам; хранилища файлов; типы
ресурсов. Курс может содержать любое количество ресурсов и интерактивных
элементов. Для всех элементов возможно оценивание. Шкалы оценивания можно
создавать самостоятельно. Кроме того, на странице блогов можно детально
просмотреть, какие действия выполнялись в курсе различными участниками. В
Moodle активно используется e-mail рассылки копий сообщений с форумов; отзывов
учителей; отправки e-mail сообщений группе участников курса.позволяет
интегрировать обучение в классе целиком в сеть, используя веб-технологии.
Студенты могут учиться, получая доступ к различным ресурсам класса. Moodle
позволяет эффективно организовать процесс обучения, используя возможности:
проведение семинаров; тестов; заполнение электронных журналов; включение в урок
различных объектов и ссылок из интернета и многие другие.
К тому же система пригодна для создания сайтов с многоязычным содержимым.
Moodle функционирует на всех компьютерах, где можно установить PHP и запустить
базу данных MySQL или PostgreSQL.
Выбор платформы, на которой будет построена виртуальная обучающая среда,
полностью зависит от того, какие требования предъявляются к среде. Коммерческое
программное обеспечение надежно. Оно имеет надлежащий уровень поддержки
пользователей и регулярные обновления. Но в таких системах код источника
недоступен технической поддержке и поэтому, даже самые незначительные изменения
на уровне пользователя не возможны.
Можно выделить следующие достоинства коммерческих систем дистанционного
обучения: прогнозируемость развития платформы; функциональность и безопасность
платформы; настраиваемость; техническая поддержка; подробная документация.
Недостатками коммерческих систем являются: высокая стоимость и регулярные
выплаты за лицензию.
Система дистанционного образования на базе Open Source представляет собой
гибкое и легко дорабатываемое решение. Огромным преимуществом систем с открытым
кодом является: возможность бесплатного использования системы и ее последующее
изменения. А недостатком является сложность в обслуживании и поддержке такой
системы.
Системы с открытым кодом позволяют решать те же задачи, что и
коммерческие, но при этом у пользователей есть возможность адаптации конкретной
системы к своим потребностям. Наибольший интерес среди Open Source систем
представляет Moodle.
Батаев А.В. в статье [3] делит весь рынок электронного
обучения на три сектора: образовательный сектор, корпоративное обучение,
индивидуальное образование.
Проведя анализ систем дистанционного обучения в
образовательном секторе Батаев А.В. представил распределение программных
продуктов, которым отдается предпочтение в российских ВУЗах. Самой популярной
системой дистанционного образования в данном секторе является СДО Moodle.
2. Предметная область и постановка задачи
2.1 Общая структура электронного практикума
Целью работы является проектирование и последующая реализация
электронного лабораторного практикума для изучения дисциплины «Методы и
средства проектирования информационных систем и технологий» на основе СДО
Moodle.
Данный лабораторный практикум должен включать в себя все необходимые
материалы для обучения, а также все средства, нужные для обеспечения
возможности контроля знаний студентов и взаимодействия между студентами и
преподавателем.
Для изучения вопросов дисциплины используются теоретический материал,
задания практикума и методические указания к их выполнению.
Электронный лабораторный практикум должен позволить студентам изучать
дисциплину дистанционно. Для этого у студента должен быть доступ к сети
интернет.
Комплекс должен содержать теоретический материал, лабораторные работы, а
также методические указания к их выполнению, и вопросы для самопроверки.
Поскольку весь материал курса изучается дистанционно, то весь материал
должен быть обобщен и структурирован, поделен на главы и пункты, подкреплен
примерами, чтобы у студентов не возникало вопросов при изучении.
После изучения теоретического материала, студенту предоставляется
возможность выполнить лабораторную работу по пройденной теме. А также закрепить
знания, пройдя тест по теме.
На основе анализа предметной области автоматизации разработана
функциональная структура электронного лабораторного практикума, которая
представлена на рисунке 2.1.
Рисунок 2.1 Функциональная структура электронного практикума
Функциональная структура состоит из 4 основных модулей.
Модуль студента содержит информацию обо всех
зарегистрированных студентах и дает право проходить задания лабораторного
практикума.
Модуль преподавателя содержит информацию обо всех
преподавателях и дает им право оценивать работы студентов и вносить изменения в
структуру и содержание практикума.
Модуль регистрации и авторизации определяет
достоверность информации, поступающей из модулей студента и преподавателя,
сравнивая ее с уже имеющейся информацией в базе данных. Если такая информация в
базе данных имеется, то срабатывает авторизация, а если нет, то предлагает
пройти регистрацию.
Модуль обучения и контроля является основным модулем
системы. Он состоит из трех блоков: теоретический материал, лабораторные работы
и тестирование. Блок теоретического материала состоит из лекционного материала
по дисциплине. Блок лабораторных работ состоит из заданий по темам лекций,
которые нужно выполнить. Блок тестирования состоит из тестов по каждой теме и
итогового теста по всем темам сразу.
Абсолютно любой студент должен изучить теоретический
блок, блок лабораторных работ и пройти промежуточное тестирование в блоке
тестирования, чтобы пройти итоговое тестирование и завершить обучение.
Поскольку только после успешного прохождения итогового теста курс считается
освоенным.
2.2 Анализ функциональных характеристик СДО Moodle
СДО Moodle (Modular Object-Oriented Dynamic Learning
Environment - Модульная объектно-ориентированная динамическая обучающая среда)
относится к классу LMS (Learning Management System).распространяется бесплатно
с открытым кодом и позволяет адаптировать систему под любой проект и добавлять
различные модули.
Пользователи могут копировать, использовать и изменять
программный код по своему усмотрению в том случае, если согласны: предоставлять
код другим, не изменять и не удалять изначальные лицензии и авторские права и
использовать такую же лицензию на всю производную работу.
Огромным преимуществом являются широкие возможности
для коммуникации.
Модуль общения курса дает возможность обсудить все интересующие вопросы в
любом формате: форум, рассылка, чат или почта. Также можно использовать разные
системы оценивания, вносить изменения без глобального перепрограммирования.
Программные интерфейсы позволяют работать с системой даже инвалидам.
Moodle устанавливается на любом компьютере, который
поддерживает PHP и базы данных типа SQL (например, My SQL). Операционной
системой может быть Windows, Mac или Linux.
В системе Moodle существует три типа форматов курсов:
форум, структура, календарь [6].
В выпускной квалификационной работе за основу курса
выбран формат «структура», поскольку в этом формате более четко и
структурировано организовать предоставление учебного материала, а сроки
освоения обучающимися каждой темы не критичны.
В курсе есть различные элементы. Их можно добавить в
любой раздел. Тесты позволяют использовать вопросы различных типов. Форум
используется для учебного обсуждения и для проведения консультаций. Лекции
используются для организации пошагового изучения учебного материала. Глоссарий
позволяет организовать работу с терминами. Задания позволяют ставить задачу,
которая требует от учащихся подготовить ответ в электронном виде. Ресурс может
быть текстом, иллюстрацией, web-страницей, аудио или видео файлом. Wiki
используют для коллективного редактирования текстов. Пояснение позволяет
помещать текст и графику на главную страницу курса.
Используя разные сочетания элементов курса, можно
организовать изучение материала так, чтобы формы обучения соответствовали целям
и задачам конкретных занятий.
Система Moodle позволяет выполнить оценивание для всех
элементов курса. Для курса существует удобная страница просмотра изменений
курса. Также, на странице детально просматриваются действия различных
участников.
В Moodle активно используется e-mail-рассылки копий
сообщений с форумов, отзывов учителей, есть возможность отправки e-mail
сообщений произвольной группе участников курса.
2.3 Требования к разрабатываемому ЭП
.3.1 Требования к системе в целом
Электронный лабораторный практикум по дисциплине
«Методы и средства проектирования информационных систем и технологий» должен
характеризоваться следующими функциями:
) регистрация студентов;
) разграничение прав доступа пользователей к системе;
) создание и ведение списков учебных групп;
) контроль успеваемости;
) возможность управления и обработки всей поступающей
и хранящейся в базе данных;
) формирование отчетов о прохождении курса;
) обеспечение простого и удобного доступа к хранящейся
в базе данных информации через глобальную сеть Internet.
Системотехническими требованиями к разрабатываемому
электронному комплексу являются: Совместимость с любыми стандартами,
интегрируемость системы в единую информационную среду, расширяемость
подразумевает под собой возможность увеличения функциональных возможностей
системы, переносимость подразумевает способность работать на различных
аппаратных платформах, операционных системах, серверах баз данных.
Аппаратно-программные средства системы должны
создаваться на передовых мировых технологиях в сфере телекоммуникаций и
автоматизации управления и удовлетворять следующим основным требованиям:
) поддержка распределенной обработки информации,
доступ к ресурсам системы, как по локальной сети, так и через internet;
) поддержка возможности хранения в единой базе данных
больших объемов информации;
) обеспечение возможности функционального расширения и
наращивания мощности;
) использование единой системы классификации и
кодирования;
) безопасность;
) обеспечивать высокую надёжность и устойчивость к
сбоям.
2.3.2 Требования к видам обеспечения
Для работы в системе Moodle требуется
Internet-соединение. Рекомендуемые браузеры: Chrome, Internet Explorer 6.0 и
выше, Mozilla Firefox, Opera. В настройках браузера необходимо разрешить
выполнение сценариев Javascript.
Для просмотра всех документов практикума необходимы:
Adobe Reader или его аналоги, программы Microsoft Office.предъявляет следующие
требования к оборудованию: место на диске и оперативная память.
Минимальный размер места на диске 250 МБайт. Но
потребуется больше места для хранения учебных материалов. Требуемый минимальный
объём оперативной памяти 512 МБайт, рекомендуемый - от 1 ГБайт. Можно
руководствоваться правилом для вычисления необходимого объема памяти: 50
одновременно работающих в системе пользователей на каждый 1Гб памяти.
Также Moodle предъявляет требования к программному
обеспечению: web-сервер Apache или любой другой web-сервер, который
поддерживает PHP, язык сценариев PHP и работающий сервер баз данных MySQL или
Microsoft SQL Server или Oracle [7].
Обоснование выбора эксплуатационных характеристик
компьютера: (операционной системы, программного обеспечения, факторов, влияющих
на выбор методов и средств проектирования интерфейса системы): факторы,
относящиеся к эксплуатационным характеристикам компьютера: компьютеры данной
конфигурации, имеются в университете; пользователи уже имеют необходимый опыт
работы на компьютере; при выборе класса ОС определяющими факторами являются:
опыт работы пользователей с ней, поэтому лучше подобрать ОС, в которой
пользователь разбирается. Практикум совместим практически с любой ОС. Можно
использовать, например, Windows 7. Она имеет множество возможностей: имеется
справочная служба для пользователей; возможность использования различных
устройств ввода-вывода; требования к аппаратным средствам; необходимое число
поддерживаемых программных продуктов; быстродействие; наличие дружественного
интерфейса и простота использования; возможность быстрой настройки на новые
аппаратные средства [8].
Основные факторы, влияющие на выбор методов и средств
проектирования интерфейса системы: совместимость; получение качественного
продукта; сокращение времени и стоимостных затрат на проектирование.
3. Проектирование информационной системы
Самый масштабный объем работ при разработке электронного лабораторного
практикума проводится на этапе проектирования самой системы.
Проектирование любой информационной системы начинается с моделирования
диаграмм. Функционально-ориентированное проектирование использует пакет BP WIN,
а объектно-ориентированное проектирование - пакет Rational Rose.
При проектировании электронного практикума в BP WIN были разработаны
контекстная диаграмма, диаграммы IDEF0 и IDEF3, а в Rational Rose были
разработаны диаграммы вариантов использования и диаграмма деятельности.
Рассмотрим каждую диаграмму подробнее.
3.1 Функционально-ориентированное проектирование ЭП
Любое проектирование системы начинается с проектирования контекстной
диаграммы и ее последующей декомпозиции.
Контекстная диаграмма - это модель, которая представляет систему как
набор иерархических действий. Она представлена на рисунке 3.1.
Рисунок 3.1 Контекстная диаграмма
Стрелки контекстной диаграммы описаны в таблице 3.1.
Таблица 3.1
Стрелки контекстной диаграммы
|
Наименование стрелки
|
Описание
|
Тип
|
|
Преподаватели
|
Данные преподавателя
|
Стрелка входа (Input)
|
|
Студенты
|
Данные студента
|
Стрелка входа (Input)
|
|
Теоретический материал
|
Теория для выполнения
заданий
|
Стрелка управления
(Control)
|
|
Лабораторные работы
|
Задания для освоения
материалов
|
Стрелка управления
(Control)
|
|
СДО Moodle
|
Среда, в которой можно отредактировать
или создать модули
|
Стрелка механизма
исполнения (Mechanism)
|
|
Отчеты об успеваемости
|
Данные о результатах
обучения студентов
|
Стрелка выхода (Output)
|
Декомпозиция используется в моделировании, чтобы подробнее описать блоки.
Абсолютно каждый блок может быть декомпозирован. При любой декомпозиции
создается новая диаграмма. Количество декомпозиций никак не ограничивается, но
оно напрямую зависит от сложности модели [9].
Диаграмма декомпозиции первого уровня представлена на рисунке 3.2.
Рисунок 3.2 Диаграмма декомпозиции первого уровня
В таблице 3.2 представлено описание основных элементов модели IDEF0, а в
таблице 3.3 представлено описание функциональных блоков диаграммы декомпозиции
первого уровня.
Диаграмма декомпозиции второго уровня блока А4. «Работа с практикумом»
представлена на рисунке 3.3, а в таблице 3.4 представлено основных элементов
диаграммы декомпозиции второго уровня.
Таблица 3.2
Основные элементы модели IDEF0 (первый уровень)
|
Название проекта: Разработка электронного лабораторного практикума
по дисциплине «Методы и средства проектирования информационных систем и
технологий»
|
|
Цель проекта: Реализация структурной функциональной модели
электронного лабораторного практикума
|
|
Технология моделирования: метод функционального моделирования IDEF0
|
|
Инструментарий: программный продукт BP Win 4.0
|
|
Список данных
|
Перечень функций
|
|
Преподаватели Студенты
Теоретический материал Лабораторные работы СДО Moodle Отчеты об успеваемости
|
А0.Работа с электронным
лабораторным практикумом по дисциплине «Методы и средства проектирования
информационных систем и технологий»
|
|
Преподаватели Студенты
Теоретический материал Лабораторные работы СДО Moodle Отчеты об успеваемости
Переход к прохождению Данные о прохождении практикума
|
A1. Форма студента А2.
Форма преподавателя А3. Редактирование курса и оценки лабораторных работ А4.
Работа с практикумом А5. Просмотр успеваемости по практикуму
|
Таблица 3.3
Описание функциональных блоков IDEF0 (первый уровень)
|
Наименование блока
|
Описание решаемых задач
|
|
А1.Форма студента
|
Вводятся данные студента -
логин и пароль для авторизации в системе
|
|
А2.Форма преподавателя
|
Вводятся данные
преподавателя - логин и пароль для авторизации в системе
|
|
А3.Редактирование курса и
оценки лабораторных работ
|
Редактирование курса,
наблюдение как проходят его студенты и оценка их работ
|
|
А4.Работа с практикумом
|
Прохождение практикума
студентом
|
|
А5.Просмотр успеваемости по
практикуму
|
Просмотр отчетов об
успеваемости студентов
|
Рисунок 3.3 Диаграмма декомпозиции второго уровня
Таблица 3.4
Основные элементы модели IDEF0 (второй уровень)
|
Список данных
|
Перечень функций
|
|
Теоретический материал СДО
Moodle Переход к следующей теме
|
А4. Работа с практикумом
|
|
Теоретический материал СДО
Moodle Переход к следующей теме
|
A41.Планирование проектов с
помощью Microsoft Projeсt А42. Создание моделей процессов в BP Win А43.
Создание диаграмм в Rational Rose А44. Разработка приложений БД в ИСР Delphi
|
В таблице 3.5 представлено описание функциональных блоков диаграммы
декомпозиции второго уровня.
Таблица 3.5
Описание функциональных блоков IDEF0 (второй уровень)
|
Наименование блока
|
Описание решаемых задач
|
|
А41. Планирование проектов
с помощью Microsoft Projeсt.
|
Студент выбрал тему
«Планирование проектов с помощью Microsoft Project
|
|
А42. Создание моделей
процессов в BP Win.
|
Студент выбрал тему
«Создание моделей процессов в BP Win».
|
|
А43. Создание диаграмм в
Rational Rose.
|
Студент выбрал тему
«Создание диаграмм в Rational Rose».
|
|
А44. Разработка приложений
БД в ИСР Delphi.
|
Студент выбрал тему
«Разработка приложений БД в ИСР Delphi».
|
обеспечивает структурированный подход при описании бизнес- процесса.
IDEF3 позволяет проводить сбор данных, которые требуются для анализа системы
[9].
Диаграмма IDEF3 представлена на рисунке 3.4.
Рисунок 3.4 Диаграмма IDEF3
В таблице 3.6 представлено основные элементы IDEF3 диаграммы, а в таблице
3.7 представлено описание функциональных блоков диаграммы IDEF3.
Таблица 3.6
Основные элементы диаграммы IDEF3
|
Название проекта: Разработка электронного лабораторного практикума
по дисциплине «Методы и средства проектирования информационных систем и
технологий»
|
|
Цель проекта: Реализация структурной функциональной модели
электронного лабораторного практикума
|
|
Технология моделирования: метод описания бизнес-процессов IDEF3
|
|
Инструментарий: программный продукт BP Win 4.0
|
|
Перечень действий
|
Тип соединения
|
|
Название
|
Вид
|
|
1. Выбор лабораторной
работы.
|
Соединение «ИЛИ»
|
Разворачивающее
|
|
2. Создание модели
процессов в BP Win. 3. Создание диаграммы IDEF0 в BP Win. 4. Создание
диаграммы IDEF3 в BP Win. 5. Создание диаграммы потоков данных DFD в BP Win.
|
Соединение «ИЛИ»
|
Сворачивающее
|
|
6. Выполнение лабораторной
работы.
|
|
|
Таблица 3.7
Описание функциональных блоков IDEF3
|
Наименование блока
|
Описание решаемых задач
|
|
А61.Выбор лабораторной
работы.
|
Студент выбирает
лабораторную работу для выполнения.
|
|
А62. Создание модели
процессов в BP Win.
|
Студент выбрал тему
«Создание модели процессов в BP Win».
|
|
А63. Создание диаграммы
IDEF0 в BP Win.
|
Студент выбрал тему
«Создание диаграммы IDEF0 в BP Win».
|
|
А64. Создание диаграммы
IDEF3 в BP Win.
|
Студент выбрал тему
«Создание диаграммы IDEF3 в BP Win».
|
|
А65. Создание диаграммы
потоков данных DFD в BP Win.
|
Студент выбрал тему
«Создание диаграммы потоков данных DFD в BP Win».
|
|
А66. Выполнение
лабораторной работы.
|
Студент выбрал лабораторную
работу и приступает к ее выполнению.
|
3.2 Объектно-ориентированное проектирование ЭП
.2.1 Построение диаграммы вариантов использования
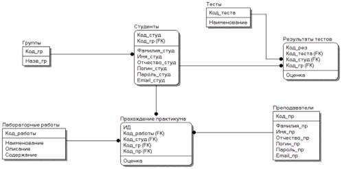
Диаграмма вариантов использования или Use Case diagram применяется для
моделирования бизнес процессов организации и требования к создаваемой системе.
На диаграмме вариант использования обозначается эллипсом, внутри которого или
под ним содержится название в форме существительного или глагола с
пояснительными словами. Также на диаграмме присутствует актер - это роль,
которую пользователь играет по отношению к системе [10].
В данной диаграмме используется два действующих лица: преподаватель и
студент. Главным является преподаватель, поскольку он может осуществлять
редактирование курса, а также оценку выполненных работ студентом. Студент же
может лишь изучать теоретический материал, выполнять работы, проходить тесты и
просматривать полученные за свою работу оценки.
Разработанная диаграмма вариантов использования представлена на рисунке
3.5.
Рисунок 3.5 Диаграмма вариантов использования
В таблице 3.8 представлено описание главного раздела «Редактирование
курса». В нем указывают имя варианта использования, имена связанных с ним
актеров, ссылки на другие варианты использования и цели выполнения.
Таблица 3.8
Главный раздел «Редактирование курса»
|
Вариант использования
|
Редактирование курса
|
|
Актер
|
Преподаватель
|
|
Цель
|
Редактирование практикума
|
|
Краткое описание
|
Преподаватель вносит
изменения в нужный ему раздел практикума
|
|
Тип
|
Базовый
Таблица 3.9
Раздел «Типичный ход событий»
|
Действия актеров
|
Отклик системы
|
|
Преподаватель авторизуется Исключение
№1: Преподаватель вводит неверные данные
|
Система открывает форму
преподавателя
|
|
Преподаватель выбирает
редактирование курса
|
Система открывает главную
форму для редактирования
|
|
Преподаватель изменяет
лабораторные работы и загружает их в систему, удаляя при этом старые задания Исключение
№2: Преподаватель не удаляет ненужные практические работы
|
Система сохраняет новый
документ с лабораторными работами
|
|
Преподаватель изменяет
вопросы в тестах
|
Система сохраняет изменения
в тестах
|
|
Преподаватель изменяет
теоретический материал Исключение №3: Размер файла превышает
максимальный
|
Система сохраняет новый
документ с теоретическим материалом
|
|
Преподаватель выбирает
проверку работ студентов
|
Система открывает форму
просмотра работ
|
В таблице 3.10 представлен раздел «Исключения».
Таблица 3.10
Раздел «Исключения»
|
Действия актера
|
Отклик системы
|
|
Исключение №1: преподаватель вводит неверные данные
|
|
Пользователь вводит
неверные данные
|
Система предлагает ввести
корректные данные
|
|
Исключение №2: Преподаватель не удаляет ненужные практические
работы
|
|
Преподаватель удаляет
ненужные лабораторные работы
|
Система сохраняет новый и
старый документы с работами
|
|
Исключение №3: Размер файла превышает максимальный
|
|
Преподаватель загружает
файл большего размера, чем позволяет система
|
Система предупреждает о
превышении максимального размера файла и отменяет загрузку файла в БД
|
3.2.2 Построение диаграммы классов
Диаграмма классов применяется для демонстрации классов разрабатываемой
системы и их атрибутов.
Класс используют для обозначения объектов, имеющих одинаковую структуру и
поведение, с объектами других классов.
Для построения диаграммы классов можно использовать 3 аспекта:
концептуальный аспект и аспекты спецификации и реализации.
При использовании концептуального аспекта на диаграмме отображаются все
понятия изучаемой предметной области. Аспект спецификации рассматривает только
интерфейсы, не учитывая программную реализацию классов. А аспект реализации
определяет реализацию классов ПО.
В данной работе используется концептуальный аспект.
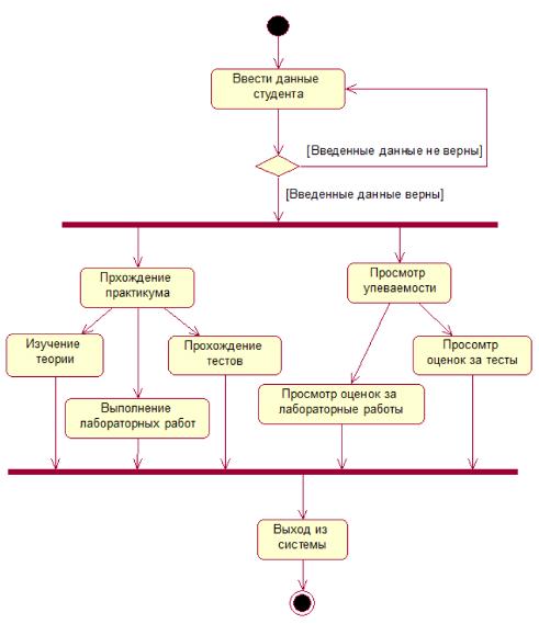
На рисунке 3.6 изображена диаграмма классов.
Рисунок 3.6 Диаграмма классов
3.3 Оценка трудоемкости разработки проекта
Существует две методики оценки трудоемкости: на основе вариантов
использования и на основе функциональных точек.
Оценка трудоемкости разработки данной работы была проведена на основе
вариантов использования.
Определение весовых показателей действующих лиц представлено в таблицах
3.11 и 3.12.
Таблица 3.11
Весовые коэффициенты действующих лиц
|
Тип действующего лица
|
Весовой коэффициент
|
|
Простое
|
1
|
|
Среднее
|
2
|
|
Сложное
|
3
|
Таблица 3.12
Типы действующих лиц для разрабатываемой системы
|
Действующее лицо
|
Тип
|
|
Преподаватель
|
Сложное
|
|
Студент
|
Среднее
|
Общий весовой показатель вычисляется умножением количества действующих
лиц каждого типа на соответствующий весовой коэффициент.
Формула расчета общего весового показателя:
А = B ∙ C.
А = 1∙ 3 + 1 ∙ 2 = 5.
Определение весовых показателей вариантов использования представлено в
таблицах 3.13 и 3.14.
Таблица 3.13
Весовые коэффициенты вариантов использования
|
Тип варианта использования
|
Описание
|
Весовой коэффициент
|
|
Простой
|
3 или менее транзакций
|
5
|
|
Средний
|
от 4 до 7 транзакций
|
10
|
|
Сложный
|
более 7 транзакций
|
15
|
Таблица 3.14
Сложность вариантов использования для разрабатываемой системы
|
Вариант использования
|
Тип
|
|
1
|
2
|
|
Войти в систему
|
Простой
|
|
Добавление и редактирование
заданий
|
Простой
|
|
Добавление и редактирование
тестов
|
Простой
|
|
Добавление и редактирование
теоретического материала
|
Простой
|
|
Просмотр и оценка работ
студентов
|
Простой
|
|
Редактирование курса
|
Средний
|
|
Выполнение лабораторных
работ по темам
|
Простой
|
|
Чтение лекций
|
Простой
|
|
Прохождение тестов
|
Простой
|
Общий весовой показатель (UC) вычисляется умножением количества вариантов
использования каждого типа на соответствующий весовой коэффициент. Выполнив
расчеты получим что общий весовой показатель равен 50.
Рассчитаем показатель UUCP, по формуле:
 = 5 + 50
= 55.
Определение
технической сложности проекта представлено в таблицах 3.15 и 3.16.
Таблица 3.15
Показатели технической сложности проекта
|
Показатель
|
Описание
|
Вес
|
|
Т1
|
Распределенная система
|
2
|
|
Т2
|
Высокая пропускная
способность
|
1
|
|
Т3
|
Работа конечных
пользователей в режиме онлайн
|
1
|
|
Т4
|
Сложная обработка данных
|
1
|
|
Т5
|
Повторное использование
кода
|
1
|
|
Т6
|
Простота установки
|
0,5
|
|
Т7
|
Простота использования
|
0,5
|
|
Т8
|
Переносимость
|
2
|
|
Т9
|
Простота внесения изменений
|
1
|
|
Т10
|
Параллелизм
|
1
|
|
Т11
|
Специальные требования к
безопасности
|
1
|
|
Т12
|
Непосредственный доступ к
системе со стороны внешних пользователей
|
1
|
|
Т13
|
Специальные требования к
обучению пользователей
|
1
|
Таблица 3.16
Показатели технической сложности для рассматриваемой системы
|
Показатель
|
Вес
|
Значение
|
Значение с учетом веса
|
|
1
|
2
|
3
|
4
|
|
T1
|
2
|
4
|
8
|
|
T2
|
1
|
3
|
3
|
|
T3
|
1
|
5
|
5
|
|
T4
|
1
|
1
|
1
|
|
T5
|
1
|
0
|
0
|
|
T6
|
0,5
|
5
|
2,5
|
|
T7
|
0,5
|
5
|
2,5
|
|
T8
|
2
|
0
|
0
|
|
T9
|
1
|
4
|
4
|
|
T10
|
1
|
5
|
5
|
|
T11
|
1
|
3
|
3
|
|
T12
|
1
|
5
|
5
|
|
T13
|
1
|
1
|
1
|
|
|
Сумма
|
40
|
Техническая сложность проекта электронного лабораторного практикума
вычисляется по формуле:
TCF
= 0,6 + 0,01 40 = 1.
Определение уровня квалификации разработчиков представлено в таблице
3.17.
Таблица 3.17
Показатели уровня квалификации разработчиков
|
Показатель
|
Описание
|
Вес
|
|
F1
|
Знакомство с технологией
|
1,5
|
|
F2
|
Опыт разработки приложений
|
0,5
|
|
F3
|
Опыт использования
объектно- ориентированного подхода
|
1
|
|
F4
|
Наличие ведущего аналитика
|
0,5
|
|
F5
|
Мотивация
|
1
|
|
F6
|
Стабильность требований
|
2
|
|
F7
|
Частичная занятость
|
-1
|
|
F8
|
Сложные языки
программирования
|
-1
|
Каждому показателю присваивается значение от 0 до 5.
Для показателей F1 - F4: 0 - отсутствие, 3 - средний уровень, 5 - высокий
уровень.
Для показателя F5: 0 - отсутствие мотивации, 3 - средний уровень
мотивации, 5 - высокий уровень мотивации.
Для показателя F6: 0 - высокая нестабильность требований, 3 - средняя
нестабильность требований, 5 - стабильные требования.
Для показателя F7: 0 - отсутствие специалистов с частичной занятостью, 3
- средний уровень, 5 - все специалисты с частичной занятостью.
Для показателя F8: 0 - простой язык программирования, 3 - средняя
сложность языка программирования, 5 - высокая сложность языка программирования.
Определение уровня квалификации разработчиков для разрабатываемой системы
представлено в таблице 3.18.
Таблица 3.18
Показатели уровня квалификации разработчиков для системы
|
Показатель
|
Вес
|
Значение
|
Значение с учетом веса
|
|
F1
|
1,5
|
2
|
3
|
|
F2
|
0,5
|
1
|
0,5
|
|
F3
|
1
|
2
|
2
|
|
F4
|
0,5
|
0
|
0
|
|
F5
|
1
|
3
|
3
|
|
F6
|
2
|
1
|
2
|
|
F7
|
-1
|
3
|
-3
|
|
F8
|
-1
|
2
|
-2
|
|
|
Сумма
|
5,5
|
Рассчитаем уровень квалификации разработчиков по формуле:

Окончательное
значение трудоемкости рассчитывается по формуле:
 = 55 1 1,235 =
67,93.
В
качестве начального значения предлагается использовать 5 человеко-часов на один
UCP. Общее количество человеко-часов на весь проект равно 339,63. При
сорокачасовой рабочей неделе длительность разработки электронного практикума
равна 9 неделям.
4. Разработка информационного обеспечения системы
После проведения анализа предметной области и всех требований, которые
предъявляются к разрабатываемой системе, были установлены функциональные
зависимости реквизитов и соответствия между ними, также установлены структурные
связи [11].
4.1 Анализ предметной области и выделение информационных объектов
Состав баз данных информационного обеспечения представлен в таблице 4.1.
Таблица 4.1
Состав информационного обеспечения
|
Название информационного
объекта (ИО)
|
Обозначение ИО
|
Семантика ИО
|
|
Преподаватели
|
Преподаватели
|
Содержит информацию о
преподавателях.
|
|
Студенты
|
Студенты
|
Содержит информацию о
студентах курса.
|
|
Группы
|
Группы
|
Содержит информацию о
группах студентов.
|
|
Лабораторные работы
|
ЛР
|
Содержит информацию о
лабораторных работах.
|
|
Тесты
|
Тесты
|
Содержит информацию о
тестах.
|
|
Прохождение практикума
|
ПП
|
Содержит информацию о
степени освоения тем студентом.
|
|
Результаты тестов
|
РТ
|
Содержит результаты
прохождения тестов студентами
|
Функциональные зависимости реквизитов представлены в таблице 4.2.
Таблица 4.2
Функциональные зависимости реквизитов
|
Информационный объект
|
Название реквизитов
|
Имя реквизитов
|
Функциональные зависимости
|
|
1
|
2
|
3
|
4
|
|
Лабораторные работы
|
Код работы Наименование
Описание Содержание
|
Код_работы Наименование
Описание Содержание
|
|
|
Студенты
|
Код студента Код группы
Фамилия студента Имя студента Отчество студента Логин студента Пароль
студента E-mail
|
Код_студ Код_гр Фамилия_студ
Имя_студ Отчество_студ Логин_студ Пароль_студ E-mail_студ
|
|
|
Преподаватели
|
Код_пр Фамилия_пр Имя_пр
Отчество_ пр Логин_ пр Пароль_ пр E-mail_пр
|
|
|
Результаты тестов
|
Код результата Код теста
Код студента Код группы Оценка
|
Код_рез Код_теста Код_студ
Код_гр Оценка
|
|
|
Группы
|
Код группы Название
|
Код_гр Назв_гр
|
|
|
Тесты
|
Код теста Наименование
|
Код_теста Наименование
|
|
|
Прохождение практикума
|
ИД Код прохождения Код
студента Код работы Оценка Код группы
|
ИД Код_прохожд Код_студ
Код_работы Оценка Код_гр
|
|
Разделение всех реквизитов информационных объектов на группы описательных
и ключевых и установление между ними соответствия представлено в таблице 4.3.
Таблица 4.3
Соответствие описательных и ключевых реквизитов
|
Описательные реквизиты
|
Ключевые реквизиты
|
Признак ключа
|
Имя ИО, включающего
реквизит
|
|
1
|
2
|
3
|
4
|
|
Фамилия_пр Имя_пр Отчество_
пр Логин_ пр Пароль_ пр E-mail_пр
|
Код_пр
|
П., У.
|
Преподаватели
|
|
Название
|
Код_группы
|
П., У.
|
Группы
|
|
Наименование
|
Код_теста
|
П., У.
|
Тесты
|
|
Код_работы Код_студ Код_гр
Код_пр Оценка
|
ИД
|
П., У.
|
Прохождение практикума
|
|
Наименование Описание
Содержание
|
Код_работы
|
П.,У.
|
Лабораторные работы
|
|
Код_гр Фамилия_студ
Имя_студ Отчество_студ Логин_студ Пароль_студ E-mail_студ
|
Код_студ
|
П., У.
|
Студенты
|
|
Код_прохожд Код_студ
Код_работы Оценка Код_гр
|
ИД
|
П., У.
|
Результаты тестов
|
|
|
|
|
|
После анализа всех функциональных связей между информационными объектами,
были разработаны связи, представленные в таблице 4.4.
Таблица 4.4
Связи ИО
|
№ связи
|
Главный ИО
|
Подчиненный ИО
|
Тип реального отношения
|
|
1
|
Группы
|
Студенты
|
1:М
|
|
2
|
Преподаватели
|
Прохождение практикума
|
1:М
|
|
3
|
Студенты
|
Прохождение практикума
|
1:М
|
|
4
|
Студенты
|
Результаты тестов
|
1:М
|
|
5
|
Лабораторные работы
|
Прохождение практикума
|
1:М
|
|
6
|
Тесты
|
Результаты тестов
|
1:М
|
4.2
Построение логической модели данных
Рассмотрим построение логической модели данных. C помощью ER-Win
разрабатываются модели сущность-связь, полная атрибутивная модель и модель,
основанная на ключах [11].
Модель сущность-связь, представлена на рисунке 4.1, применяется для
логического представления данных. Из нее могут быть порождены все существующие
модели данных.
Модель, основанная на ключах, представленная на рисунке 4.2, дает нам более
подробное представление данных. Модель включает в себя описание всех сущностей
и ключей.
Полная атрибутивная модель, представленная на рисунке 4.3, порождена из
модели, основанной на ключах добавлением в сущности атрибутов и связей между
сущностями.
Рисунок 4.1 Диаграмма сущность-связь
Рисунок 4.2 Модель данных, основанная на ключах
Рисунок 4.3 Полная атрибутивная модель
4.3 Описание таблиц базы данных
Описание структуры реляционных таблиц представлено в
таблице 4.5.
Таблица 4.5
Описание таблиц реляционной базы данных
|
Атрибут
|
Признак ключа
|
Формат поля
|
|
Обозначение
|
Наименование
|
|
Тип
|
Длина
|
Точность
|
|
1
|
2
|
3
|
4
|
5
|
6
|
|
Группы
|
|
Код_гр
|
Код группы
|
П.,У.
|
Счетчик
|
Длинное целое
|
|
|
Назв_гр
|
Название группы
|
|
Текстовый
|
20
|
|
|
Преподаватели
|
|
Код_пр
|
Код преподавателя
|
П.,У.
|
Счетчик
|
Длинное целое
|
|
|
Фамилия _пр
|
Фамилия преподавателя
|
|
Текстовый
|
20
|
|
|
Имя _пр
|
Имя преподавателя
|
|
Текстовый
|
20
|
|
|
Отчество_ пр
|
Отчество преподавателя
|
|
Текстовый
|
20
|
|
|
Логин_ пр
|
Логин преподавателя
|
|
Текстовый
|
20
|
|
|
Пароль_пр
|
Пароль преподавателя
|
|
Текстовый
|
20
|
|
|
E - mail_пр
|
E - mail
|
|
Текстовый
|
20
|
|
|
Студенты
|
|
Код_студ
|
Код студента
|
П.,У.
|
Счетчик
|
Длинное целое
|
|
|
Код_гр
|
Код группы
|
|
Счетчик
|
Длинное целое
|
|
|
Фамилия_студ
|
Фамилия студента
|
|
Текстовый
|
20
|
|
|
Имя_студ
|
Имя студента
|
|
Текстовый
|
20
|
|
|
Отчество_студ
|
Отчество студента
|
|
Текстовый
|
20
|
|
|
Логин_студ
|
Логин студента
|
|
Текстовый
|
20
|
|
|
Пароль_студ
|
Пароль студента
|
|
Текстовый
|
20
|
|
|
E-mail_студ
|
E-mail
|
|
Текстовый
|
20
|
|
|
Тесты
|
|
Код_теста
|
Код теста
|
П.,У.
|
Счетчик
|
Длинное целое
|
|
|
Наименование
|
Наименование
|
|
Текстовый
|
20
|
|
|
Результаты тестов
|
|
Код_рез
|
Код результата
|
П.,У.
|
Счетчик
|
Длинное целое
|
|
|
Код _теста
|
Код теста
|
|
Текстовый
|
20
|
|
|
Код _студ
|
Код студента
|
|
Счетчик
|
Длинное целое
|
|
|
Код_ гр
|
Код группы
|
|
Счетчик
|
Длинное целое
|
|
|
Оценка
|
Оценка
|
|
Числовой
|
Длинное целое
|
|
|
Прохождение практикума
|
|
ИД
|
ИД
|
П.,У.
|
Счетчик
|
Длинное целое
|
|
|
Код _пр
|
Код прохождения
|
|
Счетчик
|
Длинное целое
|
|
|
Код _студ
|
Код студента
|
|
Счетчик
|
Длинное целое
|
|
|
Код_ работы
|
Код работы
|
|
Счетчик
|
Длинное целое
|
|
|
Код_ гр
|
Код группы
|
|
Счетчик
|
Длинное целое
|
|
|
Оценка
|
Оценка
|
|
Числовой
|
Длинное целое
|
|
|
Лабораторные работы
|
|
Код_работы
|
Код работы
|
П.,У.
|
Счетчик
|
Длинное целое
|
|
|
Наименование
|
Наименование
|
|
Текстовый
|
20
|
|
|
Описание
|
Описание
|
|
Текстовый
|
20
|
|
|
Содержание
|
Содержание
|
|
Текстовый
|
20
|
|
|
|
|
|
|
|
|
|
|
|
|
|
|
Физическая модель данных представлена на рисунке 4.4.
Рисунок 4.4 Физическая модель базы данных
4.4 Содержание электронного практикума
Разработанный электронный лабораторный практикум по дисциплине «Методы и
средства проектирования информационных систем и технологий» позволяет изучить
материалы удаленно, путем изучения теоретического материала, выполнения
лабораторных работ и прохождения тестирования.
При разработке практикума учитывались следующие требования к программному
продукту: доступность, переносимость и дружелюбный интерфейс.
Доступность - это возможность непрерывно использовать систему, если есть
выход в интернет абсолютно с любой техники: компьютер, телефон или планшет.
Дружелюбный интерфейс позволит студентам свободно работать с лабораторным
практикумом и ориентироваться в нем.
Также для удобства студентов материал в курсе подобран так, чтобы при
выполнении лабораторных работ у студентов не было необходимости использовать
сторонние материалы.
Разработанная схема содержания электронного лабораторного практикума по
дисциплине «Методы и средства проектирования информационных систем и
технологий» представлена на рисунке 4.5.
Рисунок 4.5 Схема содержания электронного практикума
Первое, что изучат студенты в этом курсе - это теоретический материал,
который подразделяется на 7 тем. Они, в свою очередь, охватывают весь материал
дисциплины «Методы и средства проектирования информационных систем и
технологий». Каждая тема находится в отдельном файле.
После изучения той или иной темы теоретического материала студент может
выполнить лабораторную работу по теме. Каждая лабораторная работа также
находится в отдельном файле. В нем содержатся наглядные примеры заданий,
которые студенту нужно выполнить, чтобы освоить данный курс. Лабораторные работы
выполняются с помощь программных средств BP Win, Rational Rose, Microsoft
Project и ИСР Delphi. После того, как студент выполнит лабораторную работу он
должен отправить ее на проверку.
Содержание теоретического материала представлено в таблице 4.6.
Таблица 4.6
Содержание теоретического материала
|
Название
|
Содержание
|
|
Тема 1: Методологические
основы проектирования
|
1. Жизненный цикл
информационно системы 2. Технология проектирования ИС
|
|
Тема 2: Автоматизированное
проектирование ИС. CASE-Технологии
|
1. Основные понятия
CASE-технологий 2. Архитектура CASE-средств 3. Классификация CASE-систем 4.
Стратегия выбора CASE-систем 5. Характеристики CASE-средств
|
|
Тема 3:
Функционально-ориентированное проектирование ИС
|
1. Инструментальные
средства структурного проектирования 2. Диаграмма бизнес-функций (BFD) 3.
Диаграммы переходов состояний STD 4. Диаграммы ИЛМ сущность-связь ERD 5.
Диаграмма структуры программного приложения SSD 6. Диаграмма потоков данных
DFD 7. Технологическая сеть проектирования ИС на CASE-технологии
|
|
Тема 4: Структурный анализ
систем средствами IDEF-моделирования
|
1. Методология
функционального моделирования SADT 2. Структурный анализ средствами
IDEF-моделирования 3. Методология функционального моделирования IDEF0 4.
Методология описания бизнес-процессов IDEF3 5. Диаграммы потоков данных DFD
|
|
Тема 5:
Объектно-ориентированное проектирование ИС
|
1. Виды диаграмм
объектно-ориентированного проектирования 2. Диаграмма вариантов использования
3. Диаграмма деятельности 4. Диаграмма состояний 5. Диаграмма классов 6.
Диаграмма коопераций 7. Диаграмма последовательности 8. Диаграмма компонентов
9. Диаграмма развертывания
|
|
Тема 6: Оценка трудоемкости
разработки проекта и ПО
|
1. Оценка трудоемкости
проекта на основе вариантов использования
|
|
Тема 7: Предпроектная стадия
создания ИС
|
1. Методы проведения
обследования 2. Методы сбора материалов обследования 3. Программа
обследования
|
Содержание лабораторных работ представлено в таблице 4.7.
Таблица 4.7
Содержание практического материала
|
Наименование
|
Содержание
|
|
Планирование проектов с
помощью Microsoft Project
|
Разработка плана-проекта
ремонта квартиры: 1. Определение состава задач с оценкой продолжительности их
выполнения. 2. Формирование взаимосвязи задач и графика реализации проекта.
3. Оценка стоимости проекта. 4. Бюджет проекта и работа с ним.
|
|
Структурный анализ систем
средствами IDEF-модели- рования в пакете BP Win
|
1. Создание модели
процессов. 2. Создание диаграммы IDEF0. 3. Создание диаграммы IDEF3. 4.
Создание диаграммы потоков данных DFD.
|
|
Объектно-ориентированное
проектирование ИС в пакете Rational Rose
|
1. Создание диаграммы
вариантов использования и действующих лиц. 2. Создание диаграммы
последовательности. 3. Создание кооперативной диаграммы. 4. Создание
диаграммы состояний. 5. Построение диаграммы активности. 6. Построение
диаграммы классов. 7. Уточнение методов и свойств классов. 8. Описание связей
между классами.
|
|
Разработка приложений БД в
ИСР Delphi
|
1. Разработка приложений
баз данных в ИСР Delphi. 2. Визуальные компоненты для работы с текущей
записью набора данных.
|
Для обеспечения контроля обучения студентов используется два типа тестов:
по каждой теме и итоговый тест. При создании тестов преподаватель может
использовать различные способы записи ответов: Вопросы в закрытой форме
(множественный выбор)», «Верно/Неверно», «Короткий ответ», «Числовой»,
«Соответствие», «Случайный вопрос», «Вложенный ответ».
На прохождение каждого теста студенту дается несколько попыток и
ограничение во времени. Их количество определяется преподавателем.
Контроль освоения курса представлен в таблице 4.8.
Таблица 4.8
Содержание контроля в ЭП
|
Наименование темы
|
Содержание
|
|
1
|
2
|
|
Тема 1: Методологические
основы проектирования
|
2 - вопроса с коротким
ответом 2 - вопроса на определение соответствия 4 - вопроса «верно/неверно» 3
- вопроса с числовым ответом
|
|
Тема 2: Автоматизированное
проектирование ИС. CASE-Технологии
|
1 - вопрос с коротким
ответом 1 - вопрос на определение соответствия 2 - вопроса «Верно/Неверно» 6
- вопросов с выбором ответа
|
|
Тема 3:
Функционально-ориентированное проектирование ИС
|
1 - вопроса «верно/неверно»
5 - вопроса с числовым ответом
|
|
Тема 4: Структурный анализ
систем средствами IDEF-моделирования
|
8 - вопрос с коротким
ответом 9 - вопрос с числовым ответом 2 - вопроса «Верно/Неверно» 1 - вопрос
с выбором ответа
|
|
Тема 5:
Объектно-ориентированное проектирование ИС
|
1 - вопрос с коротким
ответом 4 - вопрос на определение соответствия 5 - вопроса «Верно/Неверно» 3
- вопросов с выбором ответа 7 - вопрос с числовым ответом
|
|
Тема 6: Оценка трудоемкости
разработки проекта и ПО
|
2 - вопрос с коротким
ответом 3 - вопроса «Верно/Неверно» 5 - вопрос с выбором ответа
|
|
Тема 7: Предпроектная
стадия создания ИС
|
2 - вопроса на определение
соответствия 2 - вопроса с числовым ответом
|
Типы вопросов в тестах и их описание представлены в таблице 4.9.
Таблица 4.9
Типы вопросов в тестах
|
Тип вопроса
|
Описание
|
Пример
|
|
1
|
2
|
3
|
|
Короткий ответ (вопрос в
открытой форме)
|
Ответ - это слово или
кроткая фраза, набранные на клавиатуре.
|
На основе какой модели
разработана методология IDEF?
|
|
Множественный выбор (вопрос
в закрытой форме)
|
Ответ - это выбор одного
или нескольких вариантов ответа из предложенного списка.
|
Какие функции выполняет
Сервис? А) восстановление данных; Б) назначение и изменение прав доступа к
проекту; В) выдача сообщений об ошибках; Г) создание нового репозитория; Д)
архивация данных.
|
|
Числовой ответ
|
Ответ - это число,
введенное с клавиатуры.
|
Сколько технологий
моделирования входит в семейство стандартов IDEF?
|
При ответе на такой тип
вопроса студент выбирает одно из 2: верно или неверно.
|
Верно ли, что диаграмма
потоков данных DFD ориентирована на какую-либо технологию обработки данных.
|
|
Вопрос на выявление
соответствия
|
При ответе на такой тип
вопроса студент должен подобрать соответствие каждому 12
|
Соотнесите модель
жизненного цикла и ее описание: 1) спиральная 2) каскадная 3) итерационная А)
Последовательный переход на следующий этап производится после завершения
предыдущего. Б) Итерационный возврат на предыдущие этапы происходит после
выполнения очередного этапа. В) В модели используется подход к организации
проектирования ИС «Сверху вниз».
|
В итоговом тестировании содержатся вопросы, которые есть в тестировании
по каждой теме.
К итоговому тесту будут допущены лишь те, кто выполнил все лабораторные
работы и изучил весь теоретический материал, а также успешно прошел тест по
каждой теме.
После прохождения итогового теста электронный лабораторный практикум по
дисциплине «Методы и средства проектирования информационных систем и
технологий» считается успешно освоенным.
5. Разработка программного обеспечения
.1 Описание программных средств
При разработке электронного лабораторного практикума по дисциплине
«Методы и средства проектирования информационных систем и технологий» была
использована СДО Moodle.
Она позволяет создать курсы, содержащие теоретический материал и
лабораторные работы. Также система позволяет проводить тестирование и
контролировать успеваемость студентов. Выполнение заданий практикума основано
на работе в программных средствах BP WIN, Rational Rose и Microsoft Project, а
также ИСР Delphi.WIN - это CASE-средство для построения функциональных моделей,
использует технологии IDEF0, IDEF3 и DFD.Rose - это CASE-средство для
объектно-ориентированного проектирования. Для нормальной работы в Rational Rose
знать язык UML. UML (Unified Modeling Language) - унифицированный язык
моделирования. Программа на языке UML не кодируется, а описывается
диаграммами.Project - это программа для управления проектами. Она разработана
компанией Microsoft. В MS Project разрабатываются планы распределения ресурсов
по задачам. Можно отслеживать выполнение и анализировать объемы работы.
Программа составляет расписание учитывая используемые ресурсы [11].
5.2 Алгоритм решения задачи
Диаграмма деятельности применяется для моделирования поведения системы в
рамках различных вариантов использования. Она отображает потоки работ во
взаимосвязанных вариантах использования. Диаграмма напоминает граф
деятельности, который показывает, как поток управления переходит от одной
деятельности к другой. Её вершинами являются состояния действия, а дугами -
переходы от одного состояния к другому. Переход возможет только после
завершения операции в предыдущем состоянии.
Разработанная диаграмма деятельности для преподавателя представлена на
рисунке 5.1.
Рисунок 5.1 Диаграмма деятельности для преподавателя
Диаграмма отображает возможности преподавателя в системе. Для входа
используется форма входа, здесь заполняются поля логин и пароль. При правильно
введенных данных система открывает форму работы с курсом. В этой форме
преподаватель может редактировать материалы курса, проверять лабораторные
работы и просматривать успеваемость студентов. После завершения работы с курсом
производится выход из системы. Если же пароль и логин введены неверно, то
система сразу перейдет в конечное состояние.
Диаграмма деятельности для студента представлена на рисунке 5.2.
Рисунок 5.2 Диаграмма деятельности для студента
Диаграмма отображает возможности студента в системе. Для входа
используется форма входа, здесь заполняются поля логин и пароль. При правильно
введенных данных система открывает форму работы с практикумом. В этой форме
студент может просмотреть свою успеваемость по практикуму: оценки за
лабораторные работы и оценки за тесты. Также студент может изучить
теоретический материал и перейти к выполнению лабораторных работ и прохождению
тестов. После завершения работы с курсом производится выход из системы. Если же
пароль и логин введены неверно, то система сразу перейдет в конечное состояние.
.3 Реализация структуры интерфейса
С точки зрения программного обеспечения в состав интерфейса входят два
компонента: диалог и набор процессов ввода-вывода. Пользователь практикума
взаимодействует с интерфейсом. Через него он посылает входные данные и
принимает выходные данные.
Диалог подразумевает обмен информацией между человеком и компьютером.
Различается 4 основные структуры диалога: диалог типа меню, диалог типа
вопрос-ответ, диалог, основанный на экранных формах и диалог, основанный на
командном языке.
Интерфейсы типа меню облегчают взаимодействие пользователя и компьютера,
так как они снимают с пользователя необходимость изучать язык общения с
системой заранее. На любом шаге диалога пользователю открываются все возможные
команды на данном шаге, в виде наборов пунктов меню, из которого пользователь
выбирает нужный ему. Это удобно для непрофессиональных пользователей.
Диалог типа вопрос-ответ подходит и для выбора из списка и для ввода
данных с клавиатуры. Тогда не накладываются ограничения на диапазон значений
данных, но эта структура не пригодна для использования простых указаний.
Структура диалога экранной формы соответствует организации ввода, которая
используется в обработке заказов. Эта структура работает быстрее, чем структура
вопрос-ответ. она может манипулировать более широким диапазоном входных данных
и ею могут пользоваться пользователи любой квалификации.
Структура экранной формы выводит на экран серию вопросов, а от пользователя
требуется дать ответ на каждый из них, с возможностью редактирования ответа.
Областью применения форм является задание параметров запросов в базах данных.
Интерфейс на основе языка команд требует знания пользователем нужных
команд и их синтаксиса. Его плюсами являются мощность и гибкость. Такой
интерфейс рассчитан профессионального пользователя.
Хотя большинство диалогов основываются на какой-то одной структуре.
Обычно структура смешанная.
Процессы ввода-вывода используют чтобы принять от пользователя данные и
передать их ему, через разные физические устройства.
Электронный лабораторный практикум по дисциплине «Методы и средства
проектирования информационных систем и технологий» разработан на основе
интерфейса типа меню. Взаимодействие комплекса с пользователем осуществляется с
помощью интерактивного меню.
При разработке интерфейса учитывались требования:
) интерфейс должен быть понятным неподготовленному пользователю;
) активно использовать пиктограммы, поясняющие действия и предназначения
элементов;
) при перемещении между страницами всегда должно быть можно вернуться к
исходному положению.
Схемы диалогов клиентских частей представлены: на рисунке 5.3 - схема
диалога «Модуль студента», на рисунке 5.4 - схема диалога «Модуль
преподавателя».
Структурная схема интерфейса электронного практикума представлена на
рисунке 5.5.
Рисунок 5.3 Схема диалога «Модуль студента»
Рисунок 5.4 Схема диалога «Модуль преподавателя»
Рисунок 5.5 Структурная схема интерфейса
.4 Тестирование и оценка надежности программного продукта
Тестирование - это процесс выполнения программы с целью выявления ошибок.
Различают два вида тестирования: функциональное и структурное. В функциональном
тестировании используется принцип черного ящика. Под «чёрным ящиком» понимается
объект исследования, внутреннее устройство которого неизвестно. Цель
тестирования выяснить обстоятельства, при которых поведение программы не
соответствует спецификации. Существует 4 приема тестирования черного ящика:
эквивалентное разбиение, анализ граничных значений, анализ
причинно-следственных связей и предположение об ошибке [12].
В ВКР для тестирования используется тестирование эквивалентным
разбиением.
Классом эквивалентности называется множество входных значений, каждое из
которых имеет одинаковую вероятность обнаружения конкретного типа ошибки.
Классы эквивалентности выделяют путем выбора каждого входного условия. Условия
определяются с помощью технического задания или спецификации и разделяют на 2 и
группы или более. Далее определяются тестовые наборы, которые соответствуют
каждому классу эквивалентности.
Получившиеся классы эквивалентности представлены в таблице 5.1, а
тестовые наборы - в таблице 5.2.
Таблица 5.1
Классы эквивалентности
|
Показатель
|
Правильный класс
эквивалентности
|
Неправильный класс
эквивалентности
|
|
Пароль для авторизации
|
Пароль содержит не менее 5
символов. Не менее 1 символа не являющегося буквой
|
Пароль содержит менее 5
символов и не содержит символов, не являющихся буквами
|
|
Количество прикрепляемых к
ответу файлов
|
Количество загружаемых
файлов не превышает 3
|
Количество загружаемых
файлов превышает 3
|
|
Размер файла-ответа
|
Размер файла не превышает 5
Мб
|
Размер файла превышает 5 Мб
|
Таблица 5.2
Тестовые наборы классов эквивалентности
|
Показатель
|
Входные данные для
тестирования
|
Предполагаемый результат
|
Результат тестирования
|
|
Пароль для авторизации
|
ABCD
|
Ошибка: Пароль содержит
менее 5 символов и не содержит символов, не являющихся буквами
|
+
|
|
Пароль для авторизации
|
АВСD12
|
Пароль задан верно
|
+
|
|
Количество прикрепляемых к
ответу файлов
|
4
|
Ошибка: Количество
загружаемых файлов превышает 3
|
+
|
|
Количество прикрепляемых к
ответу файлов
|
3
|
Файлы загружены
|
+
|
|
Размер файла-ответа
|
3 Мб
|
Файл загружен
|
+
|
|
Размер файла-ответа
|
5,1 Мб
|
Ошибка: Размер файла
превышает 5 Мб
|
+
|
При оценке надежности лабораторного практикума была выбрана простая
интуитивная модель. Она предполагает, что тестирование будет проводиться двумя
программистами. Во время самого тестирования они фиксируют все найденные
ошибки. Для оценки всех не найденных ошибок в программе результаты обоих
программистов собираются и сравниваются между собой. Если первый программист
обнаружит N1 ошибок, а второй обнаружит N2 ошибок, то N12 - это те ошибки, которые
были обнаружены обоими программистами. Предположим, что N - неизвестное
количество ошибок, которые были в программе до начала ее тестирования, тогда
эффективность тестирования каждого программиста определяется по формуле:
 . (5.1)
Если возможность обнаружения всех ошибок одинакова для обоих
программистов, можно допустить, что первый программист обнаружил определенное
количество всех ошибок. Тогда он может определить то же количество любого
подмножества выбранного случайным образом:
 . (5.2)
Тогда
 . (5.3)
Если оба программиста нашли по 4 ошибки. А при обмене данными выяснилось,
что оба программиста нашли одинаковые ошибки, тогда по формулам (5.1), (5.2),
(5.3) находятся все необходимые значения:
N =  = 4; E1
=  = 1; E2
=  = 1.
Исходя
из полученных данных, можно сказать, что в практикуме, до начала тестирования
было 4 ошибки, а эффективность тестирования равна 1.
6.
Компьютерная реализация системы
.1 Основные
принципы работы с ЭП
Для того, чтобы начать работу, нужно выполнить вход в систему. Для этого
необходимо нажать в правом верхнем углу кнопу вход.
После авторизации пользователь попадает в свою учетную
запись.
При нажатии на любой из имеющихся курсов пользователь попадет на страницу
с курсом и может его пройти или оценить, в зависимости от роли.
Если пользователю присвоена роль «Студент», то он может пройти данный
курс лекций и выполнить все лабораторные.
Если пользователю присвоена роль «Преподаватель», то
он может оценить лабораторные студента, добавить новые лекции и задания, а
также может редактировать курс.
При нажатии преподавателем на кнопку «редактирование» в левом верхнем
углу, преподаватель может редактировать курс по своему усмотрению.
.2
Компьютерная реализация работы в Microsoft Project
После запуска Project в открывшемся окне выбираем способ дальнейшей
работы: новый проект. На рисунке 6.6 представлено начальное окно программы.
Для проекта используется определенное представление информации на экране
- отображение данных о работах, ресурсах и их назначениях (в виде таблиц, форм,
диаграмм). MS Project 2013 поддерживает разнообразные представления, в том
числе комбинированные, которые состоят из двух представлений - в нижней части
экрана выводятся формы или диаграммы, содержащие подробные сведения о задачах
или ресурсах, выбранных в верхней части экрана.
У каждого проекта должны быть определены две опорные даты: начало и
окончание. Project позволяет использовать одну из них, как точку отсчета.
Для максимального удобства работы с MS Project нужно установить требуемые
режимы работы с файлом. Для этого используется команда Файл/Параметры. На
вкладке «Дополнительно» были установлены единицы времени, а на вкладке
«Расписание» снят флажок автоматическое связывание вставленных или перемещенных
задач.
По умолчанию создаваемые подряд документы программы Project получают
имена Проект1, Проект2 и т. д. Если выполнить для них команду Файл\Сохранить,
то по умолчанию будет предложено сохранить файлы с именами Проект1.mрр,
Проект2.mрр и т. д. Рекомендуется присваивать каждому новому файлу уникальное
имя, чтобы легко идентифицировать его, а также задавать для сохранения файлов
специальные папки. Для сохранения файла предназначены команды Файл\Сохранить или
Файл\Сохранить как.
6.3
Компьютерная реализация работы в BP Win
После запуска программы на экране появиться диалоговое окно, в котором
следует выбрать режим работы: либо создать новую модель (Create model), либо
открыть существующую модель (Open model) При первом открытии программы (при
создании новой модели) область построения содержит диаграмму IDEF-0.
При выборе «Create model» создается новая модель и в свойство Name нужно
ввести ее название. А при выборе «Open model» вы откроете модель, которую ранее
уже создали. После нажатия кнопки ОК, если вы выбрали «Create model» всплывает
следующее окно, в котором нужно ввести информацию об авторе проекта.
Любую диаграмму можно декомпозировать.
Диалог настройки отчета по модели вызывается из пункта
меню Tools/Reports/ModelReport. В диалоге настройки следует выбрать необходимые
поля (при этом автоматически отображается очередность вывода информации в
отчет).
Для сохранения файла предназначены команды Файл\Сохранить или
Файл\Сохранить как. При первом использовании команды Файл\Сохранить будет
выполнена как Файл\Сохранить как.
6.4
Компьютерная реализация работы в Rational Rose
При первом запуске программы сразу открывается окно создания новой
модели.
После закрытия этого окна можно начинать работу с программой.
В программе можно создать 8 диаграмм: диаграммы вариантов использования,
диаграммы последовательности, кооперативной диаграммы, диаграммы деятельности,
диаграммы состояний, диаграммы классов, диаграммы развертывания и диаграммы
компонентов.
Чтобы создать диаграмму нужно щелкнуть правой кнопкой мыши на логическом
представлении браузера. В открывшемся меню выбрать пункт New и выбрать
соответствующую диаграмму. Объекты добавляются на всех диаграммах одинаково:
перетаскиваются на диаграмму из панели инструментов.
Для сохранения файла предназначены команды File\Save или File\Save as.
При первом использовании команды File\Save будет выполнена как File\Save as.
6.5
Компьютерная реализация работы в ИСР Delphi
Вид экрана после запуска программы показан на рисунке 6.17. Вместо одного
окна на экране появляются пять: главное окно - Delphi 7, окно стартовой формы -
Form 1, окно редактора свойств объектов - Object Inspector, окно просмотра
списка объектов - Object TreeView, окно редактора кода - Unitl.pas.позволяет
создать визуальное интуитивно понятное управление базой данных.
Для сохранения файла предназначены команды File\Save или File\Save as.
При первом использовании команды File\Save будет выполнена как File\Save as.
Заключение
В выпускной квалификационной работе разработан электронный лабораторный
практикум по дисциплине «Методы и средства проектирования информационных систем
и технологий». Данный практикум создан для самостоятельного изучения
теоретического материала, выполнения лабораторных работ и прохождения тестирования.
В данной работе рассмотрены самые доступные системы дистанционного
образования и выявлены достоинства и недостатки каждой системы.
Лабораторный практикум реализован на основе программного средства Moodle.
Проанализированы характеристики данного программного средства и составлены
основные требования практикуму.
В процессе разработки системы была спроектирована функциональная
структура практикума, состоящая из модулей преподавателя, студента, авторизации
и регистрации, обучения и контроля. Также, используя методологии IDEF0 и IDEF3,
были разработаны структурные функциональные модели для анализа поведения всех
объектов и их связей межу собой и для отражения порядка выполнения всех этапов
прохождения практикума. Чтобы описать функциональное назначение практикума,
были построены диаграммы вариантов использования, деятельности.
При разработке информационного обеспечения определены информационные
объекты и их функциональные связи, построена информационно логическая модель
системы. Также отображено содержание по всем темам: «Методологические основы
проектирования», «Автоматизированное проектирование ИС. CASE-Технологии»,
«Функционально-ориентированное проектирование ИС», «Структурный анализ систем
средствами IDEF-моделирования», «Объектно-ориентированное проектирование ИС»,
«Оценка трудоемкости разработки проекта и ПО», «Предпроектная стадия создания
ИС». Разработаны лабораторные работы: «Планирование проектов с помощью
Microsoft Project», «Структурный анализ систем средствами IDEF-моделирования в
пакете BP Win», «Объектно-ориентированное проектирование ИС в пакете Rational
Rose» и «Разработка приложений БД в ИСР Delphi».
При разработке программного обеспечения системы описаны требуемые
программные средства, проведено функциональное тестирование методом эквивалентных
разбиений и выполнена оценка надежности программного продукта на основе простой
интуитивной модели.
Список
использованных источников
1. Андреев, А. А. Дистанционное обучение: сущность,
технология, организация / А. А. Андреев, В. И. Солдаткин- Москва: Издательство
МЭСИ, 1999. 196 с.
2. Овсянников, В. И. Начальный курс дидактики дистанционного
образования: Обобщающая монография / Под редакцией Овсянникова В.И. Москва: РИЦ
МГОПУ им. М.А. Шолохова, 2005. с.
3. Батаев, А. В. «Молодой ученый» / А. В. Батаев // Обзор
рынка систем дистанционного обучения в России и мире. 2015. №17. с. 433 - 436.
4. Дистанционные образовательные технологии: проектирование и
реализация учебных курсов / под ред. М. Б. Лебедевой. Санкт-Петербург:
БХВ-Петербург, 2010. 336 с.
. Фенске, А. В. Молодежный научно-технический вестник /А. В.
Фенске, Д. О. Фенске. Москва: ФГБОУ ВПО МГТУ им. Баумана, 2012. с.
6. Соловов, А. В. Введение в проблематику дистанционного
обучения. Самара: СГАУ, 2000. 150 с.
. Мясникова, Т. С. Система дистанционного обучения MООDLE /
Т.С. Мясникова, С.А. Мясников. Харьков, 2008. 232 с.
8. Установка и работа с СДО
Moodle [Электронный ресурс]. Режим доступа: <http://docs.moodle.org/>.
9. Черемных, С.В. Структурный анализ систем: IDEF-технологии
/ С.В. Черемных, И.О. Семенов, В.С. Ручкин. Москва: Финансы и статистика, 2003.
208 с.
. Балдин, К.В. Информационные системы в экономике/ К.В.
Балдин, В.Б. Уткин. Москва: Дашков и К, 2008. 395с.
. Куперштейн, В.И. Microsoft Project в делопроизводстве и
управлении: Учебное пособие / В.И. Куперштейн. Санкт-Петербург: БХВ-Петербург,
2004. 480 с.
. Котляров, В.П. Основы тестирования программного
обеспечения/ В.П. Котляров. Москва: НОУ «Интуит», 2016. 348 с.
Похожие работы на - Создание лабораторного практикума в среде дистанционного образования Moodle
|