Разработка системы оповещения населения на предприятии ПАО 'Севералмаз'
Содержание
ВВЕДЕНИЕ
. АНАЛИЗ ПРЕДМЕТНОЙ ОБЛАСТИ
. РАЗРАБОТКА СИСТЕМЫ
.1 Описание объекта
.2 Постановка технического
задания
.3 Выбор оборудования
.3.1 Выбор аппаратуры
перехвата
.3.2 Выбор усилителей
.3.3 Выбор устройств запуска
сирен
.4 Разработка принципиальной
схемы размещения оборудования
.5 Разработка монтажной схемы
.6 Разработка функциональной
схемы
. ВНЕДРЕНИЕ СИСТЕМЫ НА
ОБЪЕКТЕ
.1 Настройка и
программирование системы
.1.1 Настройка УСК-Т
.1.2 Настройка УСК-С
.1.3 Настройка СПО УСК-1
.1.4 Настройка сервера
оконечного оборудования
.1.5 Настройка http сервера
.1.6 Настройка smpp сервера
.1.7 Настройка картографии
.1.8 Настройки карты сети
.1.9 Настройка сопряжения
АРМов
. ТЕСТИРОВАНИЕ И НАЛАДКА
СИСТЕМЫ
ЗАКЛЮЧЕНИЕ
СПИСОК ИСПОЛЬЗОВАННЫХ
ИСТОЧНИКОВ
ПРИЛОЖЕНИЯ
ВВЕДЕНИЕ
Предупреждение и ликвидация последствий чрезвычайных ситуаций (ЧС) - одна
из актуальных проблем современности. Умелые действия по спасению людей,
оказанию им необходимой помощи, проведению аварийно-спасательных работ в очагах
поражений позволяют сократить число погибших, сохранить здоровье пострадавших,
уменьшить материальные потери. В связи с этим актуальной становится проблема
донесения тревоги о приближении и начале ЧС в максимально короткие сроки с
подробной информацией о месте возникновения и роде ЧС. Решением этой проблемы
как раз и занимается комплекс технических средств (КТС) «УСК», разработанный в
фирме «Связь-Сервис».
ООО «Связь-Сервис» - одна из ведущих организаций в разработке
аппаратно-программных комплексов (АПК) оповещения населения по сигналам ГО и
ЧС. В частности организация разделена на 2 направления:
. Программная архитектура «АРМ УСК», которая позволяет в короткие
сроки получать тревожные сигналы и доводить информацию о ЧС до населения, тем
самым в разы упрощает работу оператора.
. Техническая аппаратура, которая в короткие сроки получает
сигналы от устройств управления на запуск и начинает работать в режиме
оповещения.
КТС «УСК» соответствует всем требованиям, прописанные в ГОСТ Р
42.3.01-2014, и уже реализован на предприятии ПАО «Северсталь», в проекте
«Безопасный город» в г. Вологда. На данный момент времени идет его реализация
на предприятии ПАО «Севералмаз» в г. Архангельск.
1. АНАЛИЗ ПРЕДМЕТНОЙ ОБЛАСТИ
В повседневной жизни возникают много различных ЧС: пожар, затопление
(наводнение), ДТП, землетрясение и т.п., которые несут за собой очень большие
потери как материальные, так и человеческие. Поэтому приняты законы о создании
систем оповещения во всех зданиях, сооружениях и местах массового пребывания
людей, во избежание потерь и за ранее устранение ЧС до их начала.
Согласно федеральным законам:
1) Федеральный закон от 4 декабря 2006 года № 206-ФЗ о внесении
изменений в федеральный закон «О защите населения и территорий от ЧС природного
и техногенного характера».
Громкое оповещение на предприятиях и в местах массового скопления людей
должно быть организовано с использованием технических средств. Локальные
системы оповещения предприятий должны иметь возможность сопрягаться с системой
оповещения П-166. Кроме того, по нормам НПБ 104-03 сигналы оповещения по линии
ГО и ЧС во все зоны осуществляется с абсолютным приоритетом их над другими
режимами работы [1].
2) Приказ Министерства Российской Федерации по делам гражданской
обороны, чрезвычайным ситуациям и ликвидации последствий стихийных бедствий от
07.12. 1998 года «Об утверждении Положения о системах оповещения гражданской
обороны». Передача сигналов (распоряжений) и информации оповещения может
осуществляться как в автоматизированном, так и неавтоматизированном режиме. Основной
режим - автоматизированный. В автоматизированном режиме передача сигналов
(распоряжений) и информации оповещения осуществляется с использованием
специальных технических средств оповещения [2].
В соответствии с нормативными документами все здания и сооружения в
городах и поселках должны быть оборудованы системами оповещения. Существует 3
уровня, на которых разворачиваются системы оповещения:
- Региональный (область, регион);
- Муниципальный (город, поселок);
- Локальный (различные предприятия, заводы).
Самый сложный в построении это региональный уровень, но чтобы понять, как
работает система оповещения достаточно построить ее на локальном уровне.
Для построения любой системы оповещения изначально составляется ее
проект, основанный на критериях предприятия (цеха с повышенной зашумленностью,
задымленностью, низким уровнем света, загазованные участки, зоны с
электромагнитным полем, климатизация и уровень вибрации в цехах и на
промышленных зонах, наличие существующих каналов связи и установленной ранее аппаратурой).
В соответствии с этими критериями производиться выбор каналов связи (как
правило, 2 канала - основной и резервный), подбирается оборудование для
оповещения и места их установки. Также важным моментом является надежность и
бесперебойная работа системы оповещения, что предусматривает создание запасного
пункта управления (ЗПУ) при выходе основного (ОПУ) из строя.
После анализа критериев и ряда производственных и технических проблем
предприятия начинается этап проектирования и разработки системы оповещения.
2. РАЗРАБОТКА СИСТЕМЫ
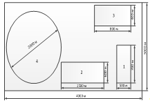
.1 Описание объекта
ПАО
«Севералмаз» располагается на северо-западе России в Архангельской области и
является одним из самых молодых алмазодобывающих предприятий России. На его
территории расположены здание управления, обогатительная фабрика, пожарное депо
и промышленная зона. Общая площадь составляет 
.
Промышленная зона имеет форму спирали. Диаметр самых первых окружностей спирали
промышленной зоны составляют 2000 м. Общий план расположения объектов
представлен на рисунке 2.1, где 1 - здание управления, 2 - обогатительная
фабрика, 3 - пожарное депо, 4 - промышленная зона.
Рисунок
2.1- План расположения объектов предприятия
В
связи с местоположением и данного рода производства на предприятии очень
большой риск возникновения следующих ЧС: обвал земляных пород в районе
промышленной зоны, затопление промышленной зоны. А также не исключены ЧС:
пожар, не законное проникновение на территорию предприятия, ДТП, выход из под
контроля станов и конвейеров на обогатительной фабрике. На данный момент
предприятие оснащено системой оповещения, не способной оповестить персонал и
руководство по всем сигналам тревог.
Здание
управления состоит из 3-х этажей. На каждом этаже расположены датчики ОПС и
рупора системы оповещения и эвакуации персонала (СОУЭ). Усилитель СОУЭ
расположен на 1 этаже, в комнате охраны. Диспетчерская находиться на 3 этаже. В
диспетчерской развернут пост главного оператора, в который входит аппаратура
П-166М, включая АРМ и панели тревожных кнопок и запуска сирен.
Обогатительная
фабрика и пожарное депо - одноэтажные здания. На обогатительной фабрике и
пожарном депо установлены датчики охранно-пожарной сигнализации (ОПС), сигналы
с которых поступают как к диспетчеру фабрики и депо, так и на охранный пост
здания управления. В диспетчерских помимо системы ОПС развернута система СОУЭ,
которая оповещает людей, находящихся внутри здания. Усилитель СОУЭ расположен в
комнате диспетчера.
На
промышленной зоне и обогатительной фабрике установлены электромеханические
сирены С40 (по 1 сирене на каждом объекте), которые запускаются в ручном режиме
(включением автоматов). Автоматы находятся в ОПУ.
2.2 Постановка технического задания
На предприятии необходимо обеспечить громкоговорящей связью все здания и
промышленную зону таким образом, чтобы сигнал с верхнего звена (ЕДДС г.
Архангельск) поступал на оконечное оборудование без участия оператора.
Оператору поступает только информация о приходе данного сигнала. Сам оператор
должен иметь возможность проводить оповещение, как с АРМа, так и с пульта
управления по заранее запрограммированным кнопкам.
АРМ должен быть запрограммирован на оповещения по следующим тревогам ЧС:
пожар, незаконное проникновение, затопление, обвал земляных пород, нештатная
ситуация. Тревоги «Пожар» и «Незаконное проникновение» должны поступать как в
ручном режиме (оповещение производит оператор, после уточнения возникновения
угрозы), так и в автоматическом режиме (от датчиков охрано-пожарной
сигнализации (ОПС)). Тревоги «Затопление» и «Обвал земляных пород» производятся
в ручном режиме оператором с АРМ. Тревога «Нештатная ситуация» предназначена
для оповещения по ситуациям, которые могут возникнуть, помимо описанных выше.
Например, ДТП на территории предприятия, выхода из строя оборудования на
фабрике и т.п.. Тревога «Нештатная ситуация» должна иметь возможность оператору
запустить оповещения как через синтезатор речи, так и через микрофон (записать
файл или трансляция голоса в режиме реального времени «real time»).
Тревоги ГО должны приходить в автоматическом режиме, оператору необходимо
будет только подтвердить их приход в ручном режиме. Но также должна быть
предусмотрена возможность их запуска и в ручном режиме, если приказ на запуск
придет не с П-166М, а по телефонной линии.
Помимо тревог ГО и ЧС должны быть настроены учебная тревога для рабочего
персонала и техническая проверка для проверки работоспособности оборудования.
Любая тревога, запускаемая с ОПУ должна иметь возможность сброса.
Тревоги, приходящие с верхнего звена не должны быть прерваны действиями
оператора.
При оповещении с пункта управления завода (ПУ) оператор должен иметь
возможность запускать оборудование в следующих режимах:
- избирательный;
- избирательный по заранее установленным сценариям;
- групповой;
- групповой по заранее установленным сценариям;
- циркулярный;
- циркулярный по заранее установленным сценариям.
На всей территории предприятия развернута локально-вычислительная сеть
(ЛВС), что позволяет ее использовать как основной канал связи. Местная
автоматическая телефонная станция (АТС) поддерживает SIP протокол и позволяет
реализовать резервный канал связи.
На данный момент в здании управления, в диспетчерской развернут основной
пункт управления (ОПУ) на базе П-166М, которая сопряжена с командным пунктом
ЕДДС г. Архангельск. Вместо него необходимо поставить АРМ с аппаратурой
перехвата сигналов с верхнего звена и ОПС. Само здание должно быть оснащено
оборудованием для оповещения персонала, находящего внутри здания и на его
территории (100 метров от здания). Также система оповещения должна быть
сопряжена с местной системой ОПС, системой ОПС фабрики и пожарного депо.
Запасной пункт управления (ЗПУ) планируется разместить в пожарном депо.
ЗПУ должен подключаться к оборудованию оповещения не менее чем после минуты не
активной связи ОПУ. Также в депо необходим усилитель для оповещения персонала
депо, находящегося внутри здания и на его территории (100 метров от здания). На
территории обогатительной фабрики нужно разместить усилители для оповещения
персонала фабрики и промышленной зоны, чтобы покрытие зон оповещения на 200
метром превышало территории фабрики и промышленной зоны. Также на
обогатительной фабрике должны стоять устройства запуска электромеханических
сирен С-40. Электромеханические сирены должны запускаться по приходу команды с
АРМ УСК. Устройства запуска сирен должны иметь основной и резервный каналы
связи, а также выдавать достаточную мощность для раскрутки сирен.
2.3 Выбор оборудования
Оборудование выбирается таким образом, чтобы были удовлетворены все
требования нормативных документов, в том числе ГОСТ Р 42.3.01-2014 [3].
Таким образом, усилителям должно хватать мощности для выдачи контента
оповещения на все подключенные к нему рупора, через которых проходит оповещение
населения, а рупора в свою очередь должны покрывать зону оповещения, указанную
в ТЗ. Электромеханические сирены также должны покрывать зону, указанную в ТЗ, а
устройства запуска сирен (УЗС) должны выдавать необходимое напряжение и
мощность для обеспечения стабильной работы сирен. Аппаратура перехвата должна в
короткие сроки принимать и обрабатывать приходящие сигналы по всем
задействованным каналам связи, а также формировать и выдавать сигналы с
контентом оповещения на подключенные к нему устройства оповещения (усилители,
УЗС, АРМы). Существуют несколько компаний по производству систем оповещения,
подходящие для данного предприятия:
) ООО НПО «Инженерные системы»
) ООО «Связь-Сервис»
) АО «КЗТА»
.3.1 Выбор аппаратуры перехвата
Выбор аппаратуры перехвата производился в соответствии с требованиями
ГОСТ Р 42.3.01-2014 :
« 5.2 Требования к аппаратуре запуска и мониторинга оконечных средств
оповещения населения.
.2.1 Аппаратура запуска и мониторинга оконечных средств оповещения
населения предназначена для переключения сетей и каналов связи и вещания и
включения (запуска) специальных оконечных средств оповещения для передачи
сигналов и информации оповещения.
.2.2 Аппаратура запуска и мониторинга оконечных средств оповещения населения
должна обеспечивать:
работу по цифровым и аналоговым сетям и каналам связи, техническим
средствам массовой информации;
возможность проверки работоспособности (мониторинга) системы оповещения,
специальных оконечных средств оповещения населения;
подтверждение передачи сигналов и информации оповещения;
защиту от несанкционированного доступа » [3].
В качестве аппаратуры перехвата рассмотрено следующее оборудование:
) Контроллер «УМС-М».
Контроллер «УМС-М» фирмы ООО НПО «Инженерные системы» предназначен для
непрерывного измерения количества электрических импульсов от измерительных
преобразователей, первичной обработки, хранения, и дальнейшей передачи значений
в виде электрических цифровых сигналов. Контроллер регистрирует показания
приборов учета, мониторинг состояния и управления подключенными системами и
устройствами.
Область применения - в составе информационных систем контроля
энергоресурсов. Для измерения мощности дозы гамма-излучения, содержания
кислорода, токсичных и горючих газов с сохранением результатов во внутренней
памяти устройства для передачи на верхний уровень системы по сети Ethernet.
Контроллер может работать как автономно, так и в составе Комплекса
технических средств «Модуль сопряжения с системами оповещения и мониторинга
«Ароганит МС» [4].
) Устройство сопряжения и контроля «УСК-1».
Изделие предназначено для сопряжения различных систем мониторинга,
контроля и оповещения с центральным АРМ УСК, включая оборудование ОРТПЦ,
радиостанции, АТС, диспетчерские и поисково-распорядительные системы, оборудование
голосового, звукового и цвета-светового оповещения. Применение для
программирования изделия интерпретируемого сценарного языка на базе «Lua»
позволяет реализовывать любые, самые сложные алгоритмы взаимодействия с
системами различного назначения.
Изделие имеет встроенную память для хранения сообщений и алгоритмов
действий (количество записанных вариантов более 500), возможность управления по
сетям TCP/IP, GSM каналам, телефонным линиям, каналам П-166М (через изделие
БПРУ), по протоколам RS-232 и RS-485, по «сухим» контактам и каналам тональной
частоты (от радиостанции, трансляционной сети, выделенной линии, теле- и
радиоприемной аппаратуры и др.). Имеет возможность подключения различных
датчиков мониторинга и позволяет автоматически запускать оконечные устройства
при превышении порога. Предусмотрена автоматическая проверка по расписанию
подключенных устройств с отправкой результатов на АРМ по ЛВС или через СМС.
Также предусмотрена функция оповещения ответственных лиц по СМС, дозвону и
электронной почте при получении тревожных сигналов с датчиков. На экране УСК-1
отображаются все поступающие и отправляемые команды.
УСК-1 состоит из функционально законченных интерфейсных модулей, каждый
из которых имеет свое конкретное предназначение. В одно изделие УСК-1 можно
вместить до 6 различных модулей. В состав УСК-1 входят следующие модули:
. BPRU - предназначен для приема команд с аппаратуры БПРУ П-166М и
выдачи голосового сообщения на оконечное оборудование.
. KPU - предназначен для приема состояний изменения положения и
управления реле по принципу «сухой контакт».
. ATS - предназначен для приема поступающих вызовов и
осуществление оповещения через АТС.
. FSK - предназначен для приема сигналов тональной частоты (ТЧ).
. USK-C - предназначен для формирования цвета-светового сигнала с
помощью прожекторов. Для формирования цвета-светового сигнала могут
использоваться четыре цвета - красный, зеленый, синий и бело-лунный [7].
3)
Блок перехвата ТЛГ/КВ каналов
«П-166М ТГ» <#"897231.files/image004.gif">
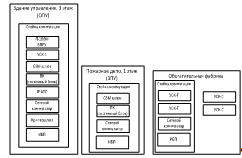
Рисунок 2.2 - Схема размещения оборудования в здании управления
На рисунке 2.3 представлена схема размещения оборудования в пожарном депо
(ЗПУ).
Рисунок 2.3 - Схема размещения оборудования в пожарном депо
оповещение население программный комплекс
На рисунке 2.4 представлена схема размещения оборудования на
обогатительной фабрике.
Рисунок 2.4 - Схема размещения оборудования на обогатительной фабрике
На рисунке 2.5 представлена схема размещения оборудования на промышленной
зоне.
Рисунок 2.5 - Схема размещения оборудования на промышленной зоне
На схемах использованы следующие графические обозначения:
Оборудование, находящееся в телекоммуникационных шкафах, размещается
следующим образом (рисунок 2.6):
Рисунок 2.6 - Схема размещения оборудования в ТК шкафах
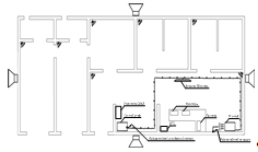
2.5 Разработка монтажной схемы
Монтажная схема разработана на основе схем размещения оборудования. Часть
монтажной схемы приведена в приложении 1 на рисунке 2.7 с кабельным журналом
(таблица 2.1).
2.6 Разработка функциональной схемы
Функциональная схема показывает протекающие взаимосвязи между
устройствами в процессе оповещения и дежурном режиме. Функциональная схема
представлена на рисунке 2.8, а также в приложении 2.
Рисунок 2.8 - Функциональная схема работы оборудования
Основной функционал, который проходит по данной схеме, начинается с
команды, которая поступает с КТС П-166М ЕДДС г. Архангельск. Команда приходит
на П-166М БПРУ и параллельно в АРМ УСК. В АРМ УСК и УСК-1 запускаются сценарии:
) Сценарий АРМ УСК отправляет в УСК-1 и в ЕДДС г. Архангельск
сигнал о том, что он получил команду от верхнего звена и готов к запуску
системы оповещения. Далее через сервер оконечного оборудования подает сигналы
на запуск оконечных устройств на модули «NET».
) Сценарий УСК-1 ждет от АРМ УСК сигнал подтверждения запуска.
Если УСК-1 в течение определенного времени не получает сигнал подтверждения, то
запускает систему оповещения по резервному каналу, перехватывая команды П-166М
БПРУ через модули BPRU и KPU. После перехвата определенной команды (КОМ 2, КОМ
3 или КОМ 5) запускает соответствующий сценарий, который с помощью модуля ATS
делает дозвон на IP АТС и подключает оконечные устройства к оповещению в режиме
конференции.
3. ВНЕДРЕНИЕ СИСТЕМЫ НА ОБЪЕКТЕ
.1 Настройка и программирование системы
После монтажных работ первым делом проверялась автономная работа
устройств от сети 220В, надежность подключений и бесперебойный обмен пакетами между
устройствами по локально-вычислительной сети.
Настройка системы состоит из нескольких этапов:
) настройка УСК-Т;
) настройка УСК-С;
) настройка СПО УСК-1;
) настройка сервера оконечного оборудования;
) настройка http сервера;
) настройка smpp сервера;
) настройка картографии;
) настройка карты сети;
) настройка сопряжения с П-161М РММ-8 БС «Сигма» г. Архангельск;
) настройка сопряжения АРМов;
) настройка сценариев оповещения.
.1.1 Настройка УСК-Т
Программирование УСК-Т производится специальными командами, которые
записываются на карту памяти мастер-модуля в виде текстовых документов формата
TXT. Каждая карта памяти содержит папки AUDIO, SL_SETT, SC_KPU, SC_USKC,
SC_CODES.
В папке AUDIO содержаться аудиофайлы в WAV формате, которые
воспроизводятся по команде. Содержимое папки представлено на рисунке 3.1.
Рисунок 3.1 - Содержимое папки AUDIO
Файл «S3.wav» имитирует непрерывную сирену 3 минуты, файл «S11.wav»
имитирует прерывистую сирену на 11 циклов (сигнал «Внимание всем»), файл
«TP.wav» запускается по технической проверке, файл «UT.wav» запускается по
учебной тревоге.
В папке SL_SETT содержатся файлы с информацией о модулях усилителя. В
файлах каждая настройка начинается с новой строки и заканчивается Enter, включая
последнюю. Первая строка всегда является идентификатором модуля, если в слоте
не тот модуль настройки к нему не применятся. Строки должны иметь заданный
формат и порядок. Если настройка неактуальна строку удалять нельзя. Название
каждого файла - номер слота на кросс-плате. Содержимое папки представлено на
рисунке 3.2.
Рисунок 3.2 - Содержимое папки SL_SETT
Файл «2.txt» содержит настройки модуля NET (рисунок 3.3).
Рисунок 3.3 - Настройки модуля NET
Значение строк представлено ниже:{0C0.01F.044.0C8.04D.066} - MAC адрес
модуля; _IP{192.168.250.104} - IP адрес модуля;{255.255.255.000} - маска
сети;_ADDR{192.168.250.254} - IP адрес шлюза;_IP{192.168.250.051} - IP адрес
«АРМа»; _SRC_PORT[9999] - порт TCP протокола;_SRC_PORT[6666] - входящий порт
аудио данных;_DSTN_PORT[7777] - исходящий порт аудио данных;[3] - приоритет
модуля, по возрастанию;[1] - статистика. Если 0 модуль не передает статистику,
если 1 модуль передает всю статистику.
Файл «4.txt» содержит настройки модуля ATS (рисунок 3.4).
Рисунок 3.4 - Настройки модуля ATS
Значение строк представлено ниже:_NUM{555} - номер телефона для дозвона
по приходу команды на модуль; _SC[10] - номер сценария который будет выполнен
по подъему трубки модулем;_SC[100] - номер сценария который будет выполнен по
отбою;[2] - приоритет модуля, по возрастанию;[1] - статистика. Если 0 модуль не
передает статистику, если 1 модуль передает всю статистику.
Файл «5.txt» содержит настройки модуля BPRU (рисунок 3.5).
Рисунок 3.5 - Настройки модуля BPRU
Значение строк представлено ниже:_3[13] - номер сценария, который будет
выполнен по команде КОМ-3;_5[15] - номер сценария, который будет выполнен по
команде КОМ-5;_6[16] - номер сценария, который будет выполнен по команде
КОМ-6;[1] - приоритет модуля, по возрастанию;[1] - статистика. Если 0 модуль не
передает статистику, если 1 модуль передает всю статистику.
Папка SC_KPU предназначена для хранения сценариев модулей KPU, папка
SC_USKC предназначена для хранения сценариев модулей УСК-Ц. В данном случае
папки не содержат файлов. Папка SC_CODES предназначена для хранения сценариев
установленных модулей. Имена файлов могут быть произвольными, но для удобства
берутся в соответствии с кодом тревоги. Содержимое папки представлено на
рисунке 3.6.
Рисунок 3.6 - Содержимое папки SC_CODES
Файл «1.txt» содержит сценарий под команду «КОМ-3» БПРУ-02 П-166М
(рисунок 3.7).
Рисунок 3.7 - Сценарий под команду «КОМ-3»
Значение строк представлено ниже:_On - команда на включение
усилителя;_BPRU_On - команда модулю BPRU на замыкание c выхода OUT сухого
контакта и сопряжение модуля со звуковой шиной кросс-платы;[30] - временная
задержка в миллисекундах, следующая строка не будет выполнена до истечении
указанного времени;_File{S11}[0][1] - воспроизведение файла «S11.wav». Первое
значение в квадратных скобках - время воспроизведения, второе значение -
количество повторов. Если время задано 0, то файл будет воспроизводиться
указанное количество повторов._Play - временная задержка, ожидание завершения
воспроизведения аудиофайла._Voice[999] - подключение усилителя к звуковой шине
кросс-платы на 999 секунд. Звук берется с модуля, на который пришла команда на
запуск.[100] - аналогично строке Delay[30], но с большей временной задержкой.
Данная строка предназначена для продления жизни сценария.
Файл «2.txt» содержит сценарий под команду «КОМ-2» БПРУ-02 П-166М
(рисунок 3.8).
Рисунок 3.8 - Сценарий под команду «КОМ-2»
Файл «3.txt» содержит сценарий под техническую проверку (рисунок 3.9).
Рисунок 3.9 - Сценарий под техническую проверку
Файл «4.txt» содержит сценарий под учебную тревогу (рисунок 3.10).
Рисунок 3.10 - Сценарий под учебную тревогу
Файл «5.txt» содержит сценарий под оставшиеся тревоги (рисунок 3.11).
Рисунок 3.11 - Сценарий под оставшиеся тревоги
Файл «6.txt» содержит сценарий отбоя тревоги (рисунок 3.12).
Рисунок 3.12 - Сценарий отбоя тревоги
Значение строк представлено ниже:_Audio - завершение воспроизведения
аудиофайла;_Off - команда на выключение усилителя;_BPRU_Off - команда модулю
BPRU на отключение от звуковой шины кросс-платы.
3.1.2 Настройка УСК-С
Программирование УСК-С производится аналогично УСК-Т. Карта памяти УСК-С
содержит те же самые папки, что и УСК-Т, но файлы находятся только в папках
SL_SETT и SC_CODES, остальные папки пустые. Содержимое папки SL_SETT
представлено на рисунке 3.13.
Рисунок 3.13 - Содержимое папки SL_SETT
Файл «2.txt» содержит настройки модуля NET (рисунок 3.14).
Рисунок 3.14 - Настройки модуля NET
Файл «4.txt» содержит настройки модуля ATS (рисунок 3.15).
Рисунок 3.15 - Настройки модуля ATS
Содержимое папки SC_CODES представлено на рисунке 3.16.
Рисунок 3.16 - Содержимое папки SC_CODES
Файл «1.txt» содержит сценарий запуска сирены в прерывистом режиме
(рисунок 3.17).
Рисунок 3.17 - Сценарий запуска сирены в прерывистом режиме
Значение строк представлено ниже:_Siren[165][10][5] - команда на запуск
сирены. Магнитный контактор работает в течение 165 секунд, из которых 10 секунд
он включен, потом 5 секунд - выключен;
Файл «2.txt» содержит сценарий запуска сирены в непрерывном режиме
(рисунок 3.18).
Рисунок 3.18 - Сценарий запуска сирены в непрерывном режиме
Файл «6.txt» содержит сценарий отключение сирены (рисунок 3.19).
Рисунок 3.19 - Сценарий отключения сирены
Значение строк представлено ниже:_Siren - команда на остановку сирены.
3.1.3 Настройка СПО УСК-1
СПО УСК-1 работает в среде Linux. Так же, как в УСК-Т(С) первым делом
производилась настройка модулей. Данная настройка производилась в
конфигурационном файле «usk.conf». Файл находится по умолчанию в «/etc». Текст
файла приведен ниже:
# адрес шины УСК-1 в формате «IP адрес:порт»address 192.168.250.5:9999
# адрес для посылки по UDP данных в шину УСК-1 (на данный момент не
поддерживается)
usk-address-for-sound-bus 192.168.250.5:7777
# UDP порт для приема звука с шины УСК-1bus-udp-port 7777
# директория, куда сервис сохраняет звук с шины УСК-1 в виде файлов
sound-file-dir /usr/local/share/usk/usk-audio/
# порт для подключения Сервера УСКport 11112
# использовать шину УСК второй версии для регистрации модулейbus v2
# регистрация KPU модулей
kpu-relay-module-v2 1 KPU 1 5relay-module-v2 2 KPU 1
4relay-module-v2 3 KPU 1 2
# регистрация BPRU модуляmodule-v2 30 BPRU 1 2
# регистрация ATS модуляmodule-v2 100 ATS 1 2
Формат настроек для модулей рассмотрен на примере KPU:
kpu-relay-module-v2 1 KPU 1 5, (1)
где kpu-relay-module-v2 - обозначение, что регистрируем модуль KPU под
версией шины 2;
- присваиваемый в УСК номер платы (по которому идет обращение в
сценариях);- присваиваемое имя модуля (используется только при регистрации);
- версия платы (параметр указан на плате);
- номер, зашитый в самом модуле (параметр указан на плате).
Следствием удачной регистрации будут следующие строки в логах Сервиса УСК
(рисунок 3.20):
Рисунок 3.20 - Логи успешной регистрации модулей
addr - слот кросс-платы УСК-1, в котором стоит плата;- версия платы;-
номер, зашитый в самом модуле;- присвоенное имя модуля;module num - присвоенный
в УСК номер платы. В сценариях при обращении к конкретной плате указывается
этот номер.
Сигналы с ОПС и сигналы «КОМ-2» с БПРУ-02, приходящие на модули KPU,
принимаются внешними событиями УСК-1. Создание и написание событий
производилось через специальную программу «usk-settings.exe». Ее интерфейс
имеет следующий вид (рисунок 3.21):
Рисунок 3.21 - Программа «usk-settings.exe»
Все события просматриваются при нажатии на кнопку «События». Событие, по
которому производится перехват сигнала «КОМ-2» с БПРУ-02 представлено на
рисунке 3.22.
Рисунок 3.22 - Событие перехвата сигнала «КОМ-2»
В поле «Имя события» прописывается название данного события. В поле «Имя
скрипта» указывается название сценария, который будет запущен при инициализации
данного события. В поле «Номер КПУ» прописывается номер модуля KPU, с которого
будет приходить сигнал. Если галочки не будет стоять, то сигнал может прийти с
любого модуля KPU, зарегистрированнного на УСК-1. В поле «Номер датчика»
указывается номер реле, которое будет передавать сигнал. Если галочки не будет
стоять, то сигнал может приходить с любых 4 реле КПУ. В поле «Состояние
датчика» указывается положение реле КПУ (1 или 0), по которому будет
срабатывать событие. Если галочки не будет стоять, то сработка события будет
происходить по любому из состоятий.
События по перехвату сигналов от ОПС настраиваются аналогичным образом.
События перехвата сигналов пожара здания управления показаны на рисунках 3.23,
3.24 и 3.25.
Рисунок 3.23 - Событие перехвата сигналов ОПС с 1 этажа здания управления
Рисунок 3.24 - Событие перехвата сигналов ОПС со 2 этажа здания
управления
Рисунок 3.25 - Событие перехвата сигналов ОПС с 3 этажа здания управления
События перехвата сигналов ОПС пожарного депо и обогатительной фабрики
показаны на рисунках 3.26 и 3.27.
Рисунок 3.26 - Событие перехвата сигналов ОПС пожарного депо
Рисунок 3.27 - Событие перехвата сигналов ОПС обогатительной фабрики
События для перехвата сигналов с охранных шлюзов настроены аналогичным
образом. Реле 1, 2, 3 второго модуль KPU задействованы под перехват сигналов
охраны с трех этажей здания управления, реле 2 третьего модуля KPU
задействовано под перехват сигналов охраны пожарного депо, реле 4 третьего
модуля KPU задействовано под перехват сигналов охраны обогатительной фабрики.
Сценарии для данных событий пишуться в окне сценариев на языке Lua.
Сценарии для событий ZU_1, ZU_2 и ZU_3 представлены на рисунках 3.28, 3.29 и
3.30 соответственно.
Рисунок 3.28 - Сценарий ZU_1
Рисунок 3.29 - Сценарий ZU_2
Рисунок 3.30 - Сценарий ZU_3
Сценарии для событий «OF» и «PD» настроены аналогичным образом. Данные
сценарии отправляют в АРМ определенные эмитированные сигналы, по котором АРМ
запускает свои сценария.
Сценарий, который запускается по сработке события «КОМ_2», представлен
ниже:
= 'P166M'= 1_name = "S3.wav"
- Функция start ждет сигнала подтверждения на запуск от АРМ УСК
start()_happens (15, signal('ARM_GO'), full, main)
- Функция main посылает в АРМ УСК сигнал запуска системы по команде КОМ
2, делает дозвон на IP АТС и переходит на функцию sirenmain
()_popup_message_to_arm('Внимание! Начинается оповещение с верхнего звена
управления')_send_sound_to_bus(100,false)_hangup_outgoing_call(100)_make_call(100,
'702')(10, siren)
- Функция siren начинает трансляцию аудиофайла, ждет прихода команды КОМ
6. По приходу команды воспроизведение аудиофайла прекращается и происходит переход
на функцию
play_interrupted.siren()_id=play_audio_by_filename(audio_name)_happens (5,
audio_start_playing(playback_id), play_started, nil)_happens (195,
audio_finish_playing(playback_id, 0), play_finished, nil)_happens (195,
audio_finish_playing(playback_id, 1), play_interrupted, nil)_happens (190,
bpru_signal(30, 6), stop_file,
sf)play_started()('file_start_play')play_finished()('file_finish_play')()play_interrupted()('file_stop_play')_happens(10,
bpru_signal(30, 5), bpru, full)sf()_off(30)_playback(playback_id)_hangup_outgoing_call(100)(1,
full)stop_file()
-Функция bpru подключает модуль BPRU к звуковой шине кросс-платы и ждет
прихода команды КОМ 6bpru()_signal('КОМ_5_GO')_on(30,
true)_popup_message_to_arm('Внимание! С верхнего звена управления начинается
трансляция речевого сообщения')_happens(300, bpru_signal(30, 6), full, full)
-Функция full отключает модуль BPRU от звуковой шины кросс-платы и делает
сброс модулем ATS, тем самым завершает
оповещениеfull()_off(30)_hangup_outgoing_call(100)()
Сценарий для перехвата сигнала БПРУ-02 «КОМ-3» записан в автозагрузку и
имеет вид:
group = 'P166M'= 1_name =
"S11.wav"start()_happens(600, bpru_signal(nil, nil), main, start)main
()
if_happens (15, signal('ARM_GO'), full, record)
end
-Функция record отлавливает определенную команду (КОМ 3, КОМ
5 или КОМ 6) и выполняет соответствующие действия.
function record(ModNum, Signal)Signal == 3
then_popup_message_to_arm('Внимание!
С верхнего звена
управления поступил сигнал на запуск сирен')
emit_signal('KOM_3')_send_sound_to_bus(100,false)_hangup_outgoing_call(100)_make_call(100,
'701')_on(30, true)(15, siren)Signal == 5 then_popup_message_to_arm('Внимание! С верхнего звена управления начинается трансляция речевого
сообщения')
emit_signal('KOM_5')_send_sound_to_bus(100,false)_hangup_outgoing_call(100)_make_call(100,
'702')(5, bpru)Signal == 6
then_signal('KOM_6')()siren()_id=play_audio_by_filename(audio_name)_happens (5,
audio_start_playing(playback_id), play_started, nil)_happens (170,
audio_finish_playing(playback_id, 0), play_finished, nil)_happens (170,
audio_finish_playing(playback_id, 1), play_interrupted, nil)_happens (180,
bpru_signal(30, 6), stop_file,
sf)play_started()('file_start_play')play_finished()('file_finish_play')()play_interrupted()('file_stop_play')_happens(10,
bpru_signal(30, 5), bpru,
full)sf()_off(30)_playback(playback_id)_hangup_outgoing_call(100)(1,
start)stop_file()_playback(playback_id)bpru()_signal('KOM_5_GO')_popup_message_to_arm('Внимание! С верхнего звена управления начинается трансляция речевого
сообщения')
if_happens(300, bpru_signal(30, 6), full,
full)full()_off(30)_hangup_outgoing_call(100)()
end
3.1.4 Настройка сервера оконечного оборудования
Сервер оконечного оборудования предназначен для передачи команд с АРМ УСК
на устройства запуска оконечных устройств. Его основные настройки прописаны в
конфигурационном файле «uskssettings.json», который имеет вид:
{
"settings": {
"autostart_script": "autostart.lua",
"port": 45550,
"role": "master",
"master_server": "192.168.250.99",
"master_server_port": 45550,
"retry_number_connect": 2,
"retry_time_connect": 10,
"file_server_address": "127.0.0.1",
"file_server_port": 8081,
"files_dir": "files",
"outgoing_commands_dir": "outgoing",
"scripts_dir": "usks_scripts",
"codes": {
"0": "6.lua",
"1": "1.lua",
"2": "2.lua",
"3": "3.lua",
"4": "4.lua",
"5": "5.lua",
"6": "5.lua",
"7": "5.lua",
"8": "5.lua"
}
},
"id1": {
"name": "УСК-Т ЗУ",
"address": "192.168.250.101",
"port": 9999,
"voice_out_address": "192.168.250.101",
"voice_out_port": 6666
},
"id2": {
"name": "УСК-Т ПД",
"address": "192.168.250.102",
"port": 9999,
"voice_out_address": "192.168.250.102",
"voice_out_port": 6666
},
"id3": {
"name": "УСК-Т ОФ",
"address": "192.168.250.103",
"port": 9999,
"voice_out_address": "192.168.250.103",
"voice_out_port": 6666
},
"id4": {
"name": "УСК-Т ПЗ",
"address": "192.168.250.104",
"port": 9999,
"voice_out_address": "192.168.250.104",
"voice_out_port": 6666
},
"id5": {
"name": "УСК-С ОФ",
"address": "192.168.250.105",
"port": 9999,
"voice_out_address": "192.168.250.105",
"voice_out_port": 6666
},
"id6": {
"name": "УСК-С ПЗ",
"address": "192.168.250.106",
"port": 9999,
"voice_out_address": "192.168.250.106",
"voice_out_port": 6666
}
}
В начале кода идет определение роли данного сервера (главный (master) или
подчиненный (slave). Таким образом на ОПУ он будет являться главный, а на ЗПУ -
подчиненным. Далее идут параметры стыковки его с АРМ УСК (параметры
«master_server» и «master_server_port»). Следующие 2 параметра
(«retry_number_connect» и «retry_time_connect») относятся к параметрам
подчиненного сервера. Первый параметр определяет количество попыток соединения
к главному серверу в случае его пропадания, а второй - время попытки
соединения. Следующие 3 параметра («file_server_address», «file_server_port» и
«files_dir») отвечают за сопряжение с http сервером.
Сценарии хранятся в папке «usks_scripts». Каждый сценарий соответствует
конкретному коду тревоги, который указан в файле настроек.
Сценарий «1.lua» запускается по коду тревоги 1 (тревога с ЕДДС с
прерывистой сиреной). Содержание сценария «1.lua» приведено ниже:
= 10;start()_message("Сценарий запущен по 1 коду
оповещения");_signal("Сценарий запущен по 1 коду оповещения");
delay(1.5,on_stream);on_stream()_path = ''
''(string.len(audio_network_stream) > 0) then_path =
audio_network_stream;_message("stream path - : " ..
audio_network_stream)_message("Поток не найден");_usk_s_script("6");(2,on_exit);;_message("Аудио поток с адреса - " ..
stream_path);_usk_s_script("1");(175,st);st()_transmit_network_audio(stream_path);on_exit()_transmit_network_audio();
_usk_s_script("6");_message("Скрипт 1 завершен!");();cleanup_on_cancel()_exit();on_reqest_stop_notify(hardwares_ids)
log_message("Попытка прервать оповещение!");_exit();
Сценарий изначально проверяет подключение системы к потоку П-166М, после
удачного установления соединения идет запуск сценария 1 на карте памяти
УСК-Т(С). После временной задержки на звучание сирены открывается звуковой
поток.
Сценарий «2.lua» запускается по коду тревоги 2 (тревога с ЕДДС с
непрерывной сиреной). Содержание сценария «2.lua» аналогично сценарию «1.lua» с
разницей во временной задержки открытия звукового потока. Сценарий «3.lua»
запускается по коду тревоги 3 (техническая проверка). Содержание сценария
«3.lua» приведено ниже:
priority = 10;start()
log_message("Сценарий запущен по 3 коду оповещения");
start_usk_s_script("3");(2,on_exit);on_exit()();
end
Таким образом, сценарий запускает сценарий «3.txt» на карте памяти УСК-Т
и завершает свою работу.
Сценарий «4.lua» запускается по коду тревоги 4 (учебная тревога). Он
аналогичен сценарию «3.lua», только запускается сценарий «4.txt» на карте
памяти УСК-Т. Сценарий «5.lua» запускается по кодам тревог 5 (пожар), 6
(обрушение землянных пород), 7 (затопление промышленной зоны), 8 (нештатная
ситуация). Содержание сценария «5.lua» приведено ниже:
= 10;start()_message("Начало выполнения сценария по 5 коду
оповещения");_signal("Начало выполнения сценария по 5 коду
оповещения");
start_usk_s_script("5");(5,
next_script);next_script()(0.3,on_file);on_file()file_path =
''(string.len(multimedia_file_path) > 0) then_path =
multimedia_file_path;_message("in mm: " ..
multimedia_file_path)(string.len(synthesis_text_media_file_path) > 0) then_path
= synthesis_text_media_file_path;_message("in st: " ..
synthesis_text_media_file_path)_message("файл не найден");(2,on_exit);;_message("Аудио файл
" .. file_path);_on_finish_audioplayback(on_exit);
_audio_playback(file_path);on_exit()_usk_s_script("6");_message("Скрипт 5 завершен!");();cleanup_on_cancel()_audio_playback();_usk_s_script("6");
end
Сценарий запускает сценарий «5.txt» на карте памяти УСК-Т, затем
определяет наличие за ранее записанного или синтезированного файла по длине
строки. Если он его находит, то начинает воспроизводить. После этого запускает
сценарий «6.txt» на карте памяти УСК-Т и завершает оповещение.
Сценарий «6.lua» запускается по коду тревоги 0 (отбой тревоги). Он
аналогичен сценариям «3.lua» и «4.lua», за исключением запускаемого файла на
карте памяти УСК-Т (запускается файл «6.txt»).
3.1.5 Настройка http сервера
Htpp сервер предназначен для генерации звуковых файлов с АРМ УСК и
предоставлении этих файлов запрашиваемым устройствам через сервер оконечного
оборудования. Htpp сервер представляет собой законченный модуль
«armhttpserver.exe». Запускать его следует через командную строку ( для
удобства через файл с расширением «bat» ), в которой прописывается полный путь
до него и через пробел номер порта. В АРМе сопряжение настраивается в окне
настройки http файл сервера (рисунок 3.31).
Рисунок 3.31 - Окно настройки http файл сервера
3.1.6 Настройка smpp сервера
Smpp cервер предназначен для сопряжения GSM-модулей с АРМ УСК. Настройки
smpp сервера прописываются в конфигурационном файле «smpp-server.conf».
Содержимое файла приведено ниже:
[main]dir=./logs=50000
[modem_teleofis_RX101-R4_IMEI_351513052826382]
port=com3=+79115082111=19200=*100#
[id1]=12345678
В АРМе сопряжение настраивается в окне настройки GSM-шлюзов (рисунок
3.32).
Рисунок 3.32 - Окно настройки GSM-шлюза
3.1.7 Настройка картографии
Картография предназначена для отображения состяния подключенного к АРМ
УСК оборудования, а также для наблюдения за процессом оповещения. Картография
является отдельным модулем. Его настройки прописаны в файле «map_settings.ini».
Содержимое файла приведено ниже:
[app]=C:/SvS/files/tiles/tomsk_gorod=@Rect(0 22 1920
1018)=56.484680=84.948197=12
[credentials]=password=username
[files]=C:/SvS/files/icons_temp
[server]=127.0.0.1=40003
Таким образом, при запуске картографии подгружаются тайлы из директории,
прописанной в параметре «tilesPath» и карта открывается в определенном месте,
указанном параметрами «latitude» и «longitude». Парметр «directroy» указывает
путь до иконок оборудования. Блоки «credentials» и «server» отвечаю за
сопряжение с АРМом. В АРМе сопряжение с модулем картографии устанавливается в
окне настройка АРМ сервера (рисунок 3.33).
Рисунок 3.33 - Окно настройки АРМ сервера
3.1.8 Настройки карты сети
Карта сети предназначена для мониторинга состояни локальных хостов
системы оповещения.
При пропадании или востановление связи оператору в АРМ отправляется
всплывающее сообщени о произошедшем изменении. Модуль карты сети реализован по
средством СПО Nagios, который разворачивается на виртуальной машине. Сопряжение
с Nagios в АРМ производиться через окно карты сети (рисунок 3.34).
Рисунок 3.34 - Окно настройки карты сети
Настройка сопряжения с П-161М РММ-8 БС «Сигма» г. Архангельск
Сигма предназначена для сопряжения сторонних систем с КСО П-166М.
Настройки сопряжения производятся в АРМе в окне настроек пульта Сигмы (рисунок
3.35).
Рисунок 3.35. Окно настройки сопряжения с Сигмой
.1.9 Настройка сопряжения АРМов
Данная настройка позвзоляет сопрягать между собой несколько АРМов,
находящихся в одной сети для распреденения задач между ними по конкретным тревогам.
Настройки сопряжения указываются в окне настроек хоста АРМа (рисунок 3.36).
Рисунок 3.36 - Окно настройки карты сети
Основные параметры сопряжения указаны в блоке «Подключение». Удачное
сопряжение индицируется зеленым цветом индикатора в окне удаленных АРМов.
3.1.10 Настройка сценариев оповещения
Сценарии оповещения - основной функционал СПО АРМ УСК. Сценарии настроены
под конкретные кода оповещения. Коды оповещения в свою очередь настроены в
соответствии с заданными тревогами. Окно настроек кодов оповещения представлено
на рисунке 3.37.
Рисунок 3.37 - Окно настройки кодов тревог
Каждый сценарий уникален. Сценарии имеют 2 вида: стандартный (рисунок
3.38) и матричный (рисунок 3.39).
Рисунок 3.38 - Окно настройки стандартного сценария.
Рисунок 3.39 - Окно настройки матричного сценария.
Главное отличие стандартного от матричного сценария - во время формирования
контента матричный метод помогает быстрее сформировать контент. В свою очередь
стандартный сценарий может запускаться автоматически без ручного подтверждения.
Под коды оповещения 1 и 2 сценарии настроены одинаково. Сценарии стандартные,
не требующие участия оператора в запуске оборудования на оповещение. Под коды 3
и 4 сцегнарии настроены стандартные, которые запускаются по запрограммированным
кнопкам «Техническая проверка» и «Учебная тревога». Под коды 5, 6, 7 сценарии
настроены матричные. Сценарий, настроенный под код 8 имеет стандартный вид, но
запускается после ручного подтверждения оператора с внесенными в сценарий
изменениями.
Как и в УСК-1, сценарии в АРМе запускаются по событиям. В событиях помимо
запускаемого сценария настроено формирование отчета по результатам оповещения.
4. ТЕСТИРОВАНИЕ И НАЛАДКА СИСТЕМЫ
Процесс тестирования системы заключается в выявление недочетов и багов во
время оповещения. В процессе тестирования система запускалась во всех режимах,
по всем тревогам оповещения. Результатом удачного тестирования служат
многократные отработки системы в циркулярном режиме, отчетные документы по
завершению каждого теста.
Наладка системы необходима в тех случаях, если были выявлени недочеты во
время тестирования системы. В данном случае наладка не требуется.
ЗАКЛЮЧЕНИЕ
Цель данного дипломного проекта заключалась в разработке и построении
системы оповещения на предприятии ПАО «Севералмаз».
В процессе написания дипломного проекта были рассмотрены:
) все возможные ЧС, которые могут возникнуть на объекте,
) оборудования оповещения различных производителей,
На основе полученных данных были разработаны монтажная схема,
функциональная схема и принципиальные схемы размещения оборудования. Настройка
и программирование системы оповещения была полностью реализована под конкретные
тревоги и условия эксплуатации.
В заключении хочется сказать, что цель, поставленная перед дипломным
проектом, была достигнута. Система оповещения была построена и внедрена на
предприятие. Таким образом, повышена безопасность персонала путем сокращения
времени на подготовку оповещения и уменьшения объема работы оператора, что
обеспечивает сокращение потерь как человеческих, так и материальных, а также
снижение риска возникновения ЧС.
СПИСОК ИСПОЛЬЗОВАННЫХ ИСТОЧНИКОВ
1. Федеральный закон от
4 декабря 2006 года № 206-ФЗ о внесении изменений в федеральный закон «О защите
населения и территорий от ЧС природного и техногенного характера» [Электронный
ресурс]: офиц. сайт. - Режим доступа: <#"897231.files/image050.gif">
Рисунок
2.7 - Часть монтажной схемы
Таблица
2.1 - Кабельный журнал
|
Обозн. кабеля
|
Трасса
|
Кабель
|
|
Начало
|
Конец
|
Марка
|
Кол-во кабелей, число и
сечение жил
|
Длина, м
|
|
К49
|
IP АТС, 3
|
Модуль ATS (3), J9
|
КВП-5е
|
1x2x0.52
|
90
|
|
К76
|
Микрофон (2), Jack 3.5 mm
|
ПК (системный блок) (2),
TRS jack (Pink)
|
КВП-5е
|
1x2x0.52
|
1
|
|
К77
|
Колонки (2), Jack 3.5 mm
|
ПК (системный блок) (2),
TRS jack (Green)
|
КВП-5е
|
1x3x0.52
|
1
|
|
К78
|
Колонки (2), USB
|
ПК (системный блок) (2),
USB AM (1)
|
КВП-5е
|
1x4x0.52
|
1
|
|
К79
|
Клавиатура (2), USB
|
ПК (системный блок) (2),
USB AM (2)
|
КВП-5е
|
1x4x0.52
|
1
|
|
К80
|
Мышь (2), USB
|
ПК (системный блок) (2),
USB AM (3)
|
КВП-5е
|
1x4x0.52
|
1
|
|
К81
|
Принтер (2), USB
|
ПК (системный блок) (2),
USB AM (4)
|
Gembird
CC-USB2-AMBM-1M
|
1x4x0.52
|
1
|
|
К82
|
GSM-Шлюз
TELEOFIS RX101-R4 (2), USB
|
ПК (системный блок) (2),
USB AM (5)
|
КВП-5е
|
1x4x0.52
|
1
|
|
К83
|
Монитор (3), VGA
|
ПК (системный блок) (2),
VGA
|
Gembird CC-PPVGA-10-B
|
1x15x0.52
|
3
|
|
К84
|
Монитор (4), DVI
|
ПК (системный блок) (2),
DVI
|
APC-099-030
|
1x24x0.52
|
3
|
|
К85
|
Внешняя ТВ-панель (2), HDMI
|
ПК (системный блок) (2),
HDMI
|
BaseLevel BL-HDMI-1.4-3.0
|
1x19x0.52
|
3
|
|
К86
|
Коммутатор TCP\IP (2), 1
|
ПК (системный блок) (2),
LAN
|
КССПВ-5е
|
4x2x0.52
|
5
|
|
К87
|
ПК (системный блок) (2),
220В
|
Сетевой фильтр Defender
ES-5 (3), 1
|
ШВВП
|
1х3х0.75
|
4
|
|
К88
|
Принтер (2), 220В
|
Сетевой фильтр Defender
ES-5 (3), 2
|
ШВВП
|
1х3х0.75
|
4
|
|
К89
|
Монитор (3), 220В
|
Сетевой фильтр Defender
ES-5 (3), 3
|
ШВВП
|
1х3х0.75
|
4
|
|
К90
|
Монитор (4), 220В
|
Сетевой фильтр Defender
ES-5 (3), 4
|
ШВВП
|
1х3х0.75
|
4
|
|
К91
|
Внешняя ТВ-панель (2), 220В
|
Сетевой фильтр Defender
ES-5 (3), 5
|
ШВВП
|
1х3х0.75
|
4
|
|
К92
|
Сетевой фильтр Defender
ES-5 (3), 220В
|
ИБП IPPON Smart Winner 3000
(2), 2
|
ШВВП
|
1х3х0.75
|
5
|
|
К93
|
Коммутатор TCP\IP (2), 2
|
Модуль NET (2), MOD1
|
КССПВ-5е
|
4x2x0.52
|
7
|
|
К94
|
Коммутатор TCP\IP (2), 3
|
Криптошлюз, 2
|
КССПВ-5е
|
4х2х0.52
|
90
|
|
К95
|
Коммутатор TCP\IP (2), 220В
|
ИБП IPPON Smart Winner 3000
(2), 1
|
ШВВП
|
1х3х0.75
|
5
|
|
К96
|
ИБП IPPON Smart Winner 3000 (2), 220В
|
Источник питания, 220В
|
ШВВП
|
1х3х0.75
|
4
|
|
К97
|
Распределитель питания (2),
220В
|
ИБП IPPON Smart Winner 3000
(2), 3
|
ШВВП
|
1х3х0.75
|
4
|
|
К98
|
Распределитель питания (2),
(1.1, 1.2, 1.3)
|
Преобразователь питания
(2), (1,2,3)
|
ПВ-3
|
1x3х0.5
|
0.4
|
|
К99
|
Распределитель питания (2),
(2.1, 2.2, 2.3)
|
Усилитель (2), (1,2,3)
|
ПВ-3
|
1x3х0.5
|
0.4
|
|
К100
|
Усилитель (2), 4
|
Рупорный громкоговоритель
(8), P1
|
ПВ-3
|
1x2х0.75
|
20
|
|
К101
|
Усилитель (2), 5
|
Рупорный громкоговоритель
(7), P1
|
ПВ-3
|
1x2х0.75
|
20
|
|
К102
|
Усилитель (2), 6
|
Рупорный громкоговоритель
(6), P1
|
ПВ-3
|
1x2х0.75
|
20
|
|
К103
|
Усилитель (2), 7
|
Рупорный громкоговоритель
(5), P1
|
ПВ-3
|
1x2х0.75
|
20
|
|
К104
|
Модуль BPRU (3), J6 (OUT)
|
Усилитель СОУЭ (2), (1, 2)
|
КССПВ-5е
|
4х2х0.52
|
20
|
|
К105
|
Преобразователь питания
(2), (1 (+))
|
Аккумулятор (2), (1 (+));
Модуль сопряжения (2), (1 (+))
|
ПВ-3
|
1x3х0.5
|
0.6
|
|
К106
|
Преобразователь питания
(2), (2 (-))
|
Аккумулятор (2), (2 (-));
Модуль сопряжения (2), (2 (-))
|
ПВ-3
|
1x3х0.5
|
0.6
|
Приложение 2
Рисунок
2.8 - Функциональная схема