Создание конвертера величин на Visual C++»

  • Вид работы:
    Курсовая работа (т)
  • Предмет:
    Информационное обеспечение, программирование
  • Язык:
    Русский
    ,
    Формат файла:
    MS Word
    366,66 Кб
  • Опубликовано:
    2017-01-11
Вы можете узнать стоимость помощи в написании студенческой работы.
Помощь в написании работы, которую точно примут!

Создание конвертера величин на Visual C++»

АКАДЕМИЯ УПРАВЛЕНИЯ ПРИ ПРЕЗИДЕНТЕ РЕСПУБЛИКИ БЕЛАРУСЬ

ИНСТИТУТ УПРАВЛЕНЧЕСКИХ КАДРОВ

ФАКУЛЬТЕТ ИННОВАЦИОННОЙ ПОДГОТОВКИ

Кафедра управления информационными ресурсами

Специальность «Управление информационными ресурсами»






КУРСОВАЯ РАБОТА

по дисциплине «Алгоритмизация и программирование»

на тему «Создание конвертера величин на Visual C++»











Минск 2016

ВВЕДЕНИЕ

В современном мире компьютерного программирования существует широкий выбор языков высокого уровня, например, C, С++, Perl, BASIC, Java, C#. Все они превосходны и подходят для решения практически любых задач программирования. Однако есть ряд причин, по которым многие специалисты компьютерной индустрии ставят С++ на первое место.

С++ - язык мощный и гибкий. Единственное ограничение возможностей работы на нём - пределы собственной фантазии. Сам язык почти никаких ограничений не накладывает. Он используется при разработке таких программных продуктов, как операционные системы, текстовые редакторы, графические приложения, программы делопроизводства и даже компиляторы других языков.

С++ - популярный язык. Следствие этого - наличие большого количества разнообразных компиляторов и дополнений к ним.

С++ - хорошо переносимый язык. Программу на С++, написанную для одной компьютерной системы (например, для IBM PC), можно скомпилировать и запустить в другой среде (скажем, на DEC VAX) без особых и даже без всяких изменений. Этому способствует стандарт ANSI, который устанавливает требования к компиляторам С++.

С++ отвечает трем основным принципам объектно-ориентированного программирования (ООП), а именно:

Инкапсуляции;

Наследованию;

Полиморфизму.

Инкапсуляция - это механизм программирования, объединяющий вместе код и данные, которыми он манипулирует, исключая как вмешательство извне, так и неправильное использование данных. В объектно-ориентированном языке данные и код могут быть объединены в совершенно автономный черный ящик. Внутри такого ящика находятся все необходимые данные и код. Когда код и данные связываются вместе подобным образом, создается объект. Иными словами, объект - это элемент, поддерживающий инкапсуляцию. То есть, инкапсуляция представляет собой способности языка скрывать излишние детали реализации от пользователя.

Наследование - процесс, в ходе которого один объект приобретает свойства другого. Это очень важный процесс, поскольку он обеспечивает принцип иерархической классификации.

Целью данной курсовой работы является получение и закрепление навыков разработки и создания программного продукта, позволяющего решить задачи, поставленные в условии курсовой работы. Условием данной курсовой работы является создание конвертера величин (массы, длины, площади, объема), согласно английской системе мер.

Задачей курсовой работы является разработка визуального приложения, которое будет предоставлять пользователю возможность переводить из килограммов, метров, квадратных метров и литров в соответствующие английские единицы.

Данная курсовая работа выполнена на языке программирования высокого уровня Visual С++ с использованием компилятора Microsoft Visual Studio 2012.

ГЛАВА 1. ТЕОРЕТИЧЕСКАЯ ЧАСТЬ

.1 Необходимость перевода мер в исторические и национальные единицы

В мире существует множество альтернативных систем и единиц измерения, и, наверное, каждый из нас не раз сталкивался с необходимостью перевода единиц из одной системы измерения в другую, а также с желанием вычислить какую-то величину по определенной формуле, возможно, очень простой, но довольно нудной. Подсчеты вручную имеют довольно большую вероятность ошибки, поэтому разработано множество специализированных калькуляторов и конверторов величин из различных систем измерения, как широко используемых (метрическая, американская), так и довольно экзотических (японская, древнегреческая, старорусская). Их количество постоянно растет, а функционал расширяется, что способствует более быстрому и качественному выполнению намеченных целей.

.2 Конверторы на ПК и мобильных устройствах

Существует огромное количество программных продуктов, позволяющих осуществить перевод величин из одной системы счисления в другую, в частности, простейшие преобразования можно осуществить, вызвав соответствующий калькулятор на мобильном телефоне (стандартно встроен во все устройства Android). Однако существуют и более сложные программные продукты, основной целью которых является перевод из одних единиц в другие. Некоторые из них, а именно Versaverter и Conversions In Hand, я опишу в данной курсовой работе.для ПК

Для перевода величин есть очень хорошая универсальная программа Versaverter - мощный конвертор, который поддерживает около 800 типов конвертирования.

Эта бесплатная утилита может сильно облегчить жизнь инженерам и студентам. Versaverter конвертирует величины в различные системы измерения и предлагает 39 различных категорий, включая книгопечатание, передачу данных, длину, энергию, массу и т.д.


При этом единицы измерения и категории постоянно добавляются. Пользователь может автоматически модернизировать модуль конвертации внутри приложения Versaverter, нажав иконку «Проверить обновления». Тогда автоматически загрузится новый файл Units.xml с добавлениями и установится свежая база данных конвертируемых единиц.


Те, кто не может разобраться в программе Versaverter, могут прочитать инструкцию - в дистрибутиве есть файл userguide.pdf с подробными пояснениями. Важной особенностью является то, что программа имеет встроенный калькулятор.In Hand для ПК

Для пользователей ПК существует еще один мощный конвертор единиц измерения Conversions In Hand, который поддерживает более 200 типов данных, включая валюты разных стран. Поскольку курсы валют быстро меняются, пользователи могут обновлять параметры настройки перевода валют из сети Интернет, легко загружая обновленный файл кросс-курсов с Web-сайта компании-производителя (<#"897230.files/image003.jpg"> 

Программа разработана для компьютеров под управлением Windows 98/Mе/2000/XP/7/8. Также существует мобильная версия данной программы.

В программе реализованы разные формулы пересчета - начиная от переводов размера одежды и обуви для стран США, Великобритании, Европы и Японии и заканчивая подсчетом НДС. Помимо формул для перевода, Conversions In Hand содержит справочные данные о телефонных кодах и номерах различных стран и городов, а также легко вычисляет количество дней между двумя указанными датами по календарю.

.3 Конверторы в сети Интернет

Различных ресурсов для перевода величин много и в сети Интернет, где вы можете рассчитать все необходимое на соответствующем сайте. Из русскоязычных можно отметить ресурс #"897230.files/image005.jpg">

При нажатии любой из четырех кнопок (Mass/Length/Square/Space) приветственное сообщение исчезает из вида пользователя, а под надписью “Income Data”, что переводится как “Исходные Данные”, появляется надпись, которая поясняет, в каких единицах пользователю необходимо ввести исходные данные.



ПРИМЕЧАНИЕ: при нажатии любой из четырех кнопок переключения конверторов (Mass, Length, Square, Space) приветственное сообщение снова появляется и исчезает при введении данных и нажатии кнопки Computing.

Введя положительные исходные данные, например, 5 кг, а затем нажав кнопку Computing, мы получим следующий результат работы первого конвертера программы:


В этом и трех последующих конвертерах есть один нюанс: для перевода одних единиц в другие, предложенные программой, необходимо, чтобы пользователь вводил только положительные числа. При вводе отрицательных чисел программа выдает сообщение об ошибке.

Сообщение об ошибке при вводе отрицательных значений в первом конверторе:


При нажатии кнопки “Length” пользователь видит следующее окно:


Введя положительные исходные данные, например, 7 метров, а затем нажав кнопку Computing, мы получим следующий результат работы второго конвертора программы:


Сообщение об ошибке при вводе отрицательных значений во втором конвертере:


При нажатии кнопки “Square” пользователь видит следующее окно:


Введя положительные исходные данные, например, 11 квадратных метров, а затем нажав кнопку Computing, мы получим следующий результат работы третьего конвертора программы:


Сообщение об ошибке при вводе отрицательных значений в третьем конверторе:


При нажатии кнопки “Space” пользователь видит следующее окно:


Введя положительные исходные данные, например, 15 литров, а затем нажав кнопку Computing, мы получим следующий результат работы четвертого конвертора программы:


Сообщение об ошибке при вводе отрицательных значений в четвертом конверторе:


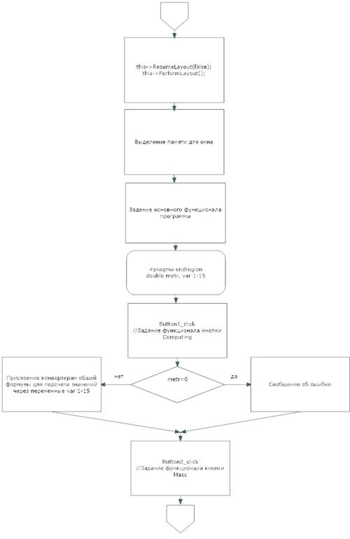
.5 Блок-схема задачи





ЗАКЛЮЧЕНИЕ

При выполнении данной курсовой работы я закрепил знания и практические навыки в создании визуальных приложений на примере приложения-конвертера. Также, разрабатывая данный программный продукт, я изучил довольно много новой информации о важности применения и разработки различных конвертеров.

ЛИТЕРАТУРА

Белодед Н.И. Алгоритмизация и программирование: Практикум [Текст]/ Н.И. Белодед, И.В. Гваева, В.И. Новиков, Ж.И. Щербович.- Мн.: Академия управления при Президенте Республики Беларусь, 2005. - 163с. - Библиогр.:с.163.

Джонс, Брэдли, Эйткен, Питер. Освой самостоятельно С за 21 день, 6-е издание.: Пер. с англ. - М.: Издательский дом «Вильямс», 2005.-800с.: ил. - Парал. тит. Англ.

Афанасьев А.П. Учебник Си: учебное пособие/А.П. Афанасьев - Электронное пособие.

Павловская А.Т., Щупак Ю.А. С/С++.Структурное программирование: Практикум/А.Т. Павловская, Ю.А. Щупак - СПб.: Питер, 2003. - 240с.

Кулаков В.Г. Программирование на языке Си. Учебное пособие по дисциплине «Информатика»/Г.В. Кулаков - М.: Моск. гос. ин-т электроники и математики, 2003. - 44с.

Уэит М., Прата С., Мартин Д. Язык Си: руководство для начинающих/М.Уэит, С.Прата, Д.Мартин. - The Waite Group, Inc,1984. - Перевод с английского Л.Н. Горинович, В.С. Явнилович, под редакцией д-ра техн. наук Э.А. Трахтенгерца. - М.: "Мир", 1988.

Похожие работы на - Создание конвертера величин на Visual C++»

 

Не нашли материал для своей работы?
Поможем написать уникальную работу
Без плагиата!
Без нейросетей!