Создание информационной системы для хранения, анализа и обработки информации, применяемой для организации отдела снабжения

  • Вид работы:
    Дипломная (ВКР)
  • Предмет:
    Информационное обеспечение, программирование
  • Язык:
    Русский
    ,
    Формат файла:
    MS Word
    592,75 Кб
  • Опубликовано:
    2017-02-19
Вы можете узнать стоимость помощи в написании студенческой работы.
Помощь в написании работы, которую точно примут!

Создание информационной системы для хранения, анализа и обработки информации, применяемой для организации отдела снабжения

Введение

Для любого крупного торгового предприятия одной из наиболее актуальных проблем является эффективное управление товарными запасами. Недостаток товарных запасов у предприятия приводит к недовольству и потере клиентов, снижению прибыли. В то же время наличие неиспользуемых запасов замедляет оборачиваемость оборотных средств, ведет к большим издержкам по содержанию самих запасов, делая функционирование предприятия совершенно не эффективным. Эффективное управление складскими запасами в современных условиях рынка - необходимое условие создания, развития и реализации конкурентных преимуществ предприятия.

При управлении складскими запасами предприятию приходится выполнять ежедневную обработку больших объемов информации. И несвоевременное получение (передача) данных, наличие ошибок при обработке, утеря информации может привести к ошибкам, а значит - к снижению эффективности данного процесса. В настоящее время на некоторых предприятиях по-прежнему используется ручная обработка информации, или присутствует «лоскутная автоматизация», когда автоматизации поддаются только отдельные (в основном вычислительные) операции. Это существенно замедляет процесс обработки информации, тем самым снижая эффективность всего процесса управления запасами. Это касается и ООО «Мир книги», где номенклатура товаров очень обширна, поэтому вопросы эффективной организации процесса управления товарными запасами для данного предприятия очень актуальны. Кроме того, в компании «Мир книг» процесс снабжения имеет свои особенности. Распределением книг занимаются методисты, которые работают на основе заявок от учителей. Кроме того, за каждым методистом закреплен определенный район. Задача методистов - поиск клиентов, а уже на основе полученных методистами заявок менеджеры оформляют заказ, операторы подбирают товары, а экспедиторы осуществляют доставку. Процесс управления процессом закупки и распределения товара в компании выполняется в основном вручную, а также с использованием таких средств автоматизации, как офисный пакет. Имеющиеся на рынке программного обеспечения продукты не устраивают компанию как высокой ценой, так и недостаточным учетом специфики организации.

Вышеизложенное позволяет сформулировать противоречие между потребностью компании в системе автоматического учета процессов закупки и реализации товара, и отсутствием приемлемых готовых решений. Проблема исследования состоит в разрешении этого противоречия.

Предмет исследования в дипломной работе - автоматизация управления складскими запасами, в качестве объекта исследования выступает информационная система компании.

Цель настоящей выпускной квалификационной работы - создание информационной системы для хранения, анализа и обработки информации, применяемой для организации отдела снабжения. Разработанная информационная система будет использована работниками отдела.

На основе цели были выделены следующие задачи:

анализ существующих подходов к автоматизации управления запасами предприятия;

анализ информационного обеспечения управления запасами в отделе снабжения предприятия. Выявление основных недостатков в области управления запасами предприятия.

проектирование и внедрение информационной системы для более эффективной организации учета запасов в отделе снабжения.

Теоретическая база - теория баз данных (Диго С.М., Кузин А.В., Хомоненко А.Д. Дейт, Харрингтон Д. и др.), теория информационных систем (Титоренко Г.А., Васильев Ю.П. и др.), технологии разработки программных продуктов (Камаев В.А., Окулов С.М., Орлов С.А., Соколов А.П., Хорев П.Б.), основы моделирования (Советов Б.Я. и др.).

. Аналитическая глава

.1 Анализ предметной области

Объектом исследования в дипломной работе является розничный магазин «Мир книги». Форма собственности - частная. Вид деятельности - розничная торговля. Профиль объекта: книги, канцелярские товары. Магазин выполняет ряд торговых (коммерческих) функций. Имеет общую площадь 106,03 кв.м., в том числе: площадь торгового зала составляет 70,56 кв.м., занимаемая под оборудование (установочная площадь) составляет 53 кв.м.; помещения для приема, хранения и подготовки товаров к продаже - 25,3 кв.м.; служебные помещения аппарата управления - 4,62 кв.м.; санитарно - бытовые помещения - 5,82 кв.м. В таблице 1.1 представлены основные финансово-экономические показатели и темп их изменения.

Таблица 1.1 - Основные экономические показатели финансово-хозяйственной деятельности магазина «Мир книги»

Показатели

2015 г.

2016 г.

Отклонения




В сумме

В %

1. Объем реализации, руб.

8270705

11264700

+ 2993995

36,2

2. Валовой доход, руб. (товарооборот - сумма закупа)

3 039 659

3 997 152

+ 957 493

31,5

3. Численность персонала, чел.

13

15

+ 2

15,4

4. Производительность труда, руб./чел.

636 208

750 980

+ 114 772

32,6

5. Средняя з/п в месяц, руб/чел.

 9 200

11 500

+ 2300

25,0

3. Издержки обращения, руб.

2175880

2915680

+ 992 698

34,0

4. Прибыль от реализации (ВД - ИО), руб.

863 779

1081472

+ 217 693

25,2

5. Прибыль валовая

863 779

1081472

+ 217 693

25,2

Показатели

2015 г.

2016 г.

Отклонения




В сумме

В %

Балансовая прибыль, руб.

863 779

1081472

+ 217 693

25,2

Чистая прибыль, руб.

863 779

1081472

+ 217 693

25,2

Рентабельность ИО

39,7

37,1

- 2,6

93,45

Рентабельность продаж

10,4

9,6

-0,8

92,3


На основе данных таблицы 1.1. можно сделать вывод, что розничный товарооборот в 2016 г. по сравнению с 2015 г. вырос на 2 993 995 руб. благодаря тому, что в 2016 г. расширился ассортимент товаров, более эффективно стала использоваться торговая площадь, регулярно проводятся рекламные акции.

Сумма валового дохода выросла на 957 493 руб. Его росту способствовало увеличение товарооборота на 36,2 %, увеличение торговых надбавок на 4,3 % по сравнению с 2015 годом, повышение уровня коммерческой деятельности, введение дополнительных услуг, оказываемых покупателям, установление прочных хозяйственных связей с поставщиками, получение наибольших скидок на товар от поставщиков.

Издержки обращения в 2016 г. увеличились на 992 698 руб., вследствие увеличения арендной платы за магазин, увеличения численности персонала и их заработной платы, а также в связи с подорожанием ГСМ и аренды земли увеличились транспортные расходы.

Однако в 2016 г. магазин получил прибыль от реализации в сумме 1 081 472 руб., рост показателя в динамике составил 25,2 %. Но рентабельность продаж и издержек обращения снизилась на 0,8 и 2,6 % соответственно

Проведенный выше анализ экономических показателей свидетельствует о том, что предприятие растет, развивается, товарооборот и прибыль в отчетном 2016 г. выросли.

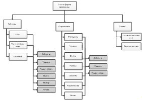
Управление организацией осуществляется по функционально-линейной схеме, в которой высшие должностные лица организации осуществляют функциональное управление в соответствии с делегированными им полномочиями, а среднее управленческое звено и подчинённые им руководители осуществляют функции линейного управления. Данная схема управления является наиболее распространённой среди производственных предприятий и при всей своей простоте позволяет организовать эффективное управление с наличием обратной связи для контроля за изменением сложившейся ситуации. Организационная структура ООО "Мир книги" показана на рисунке 1.1.

Рисунок 1.1 - Организационная структура ООО "Мир книги"

Опишем функциональные обязанности должностных лиц и структурных подразделений организации. Во главе фирмы стоит генеральный директор, который решает в основном управленческие вопросы, а также вопросы стратегического характера. Он контролирует деятельность всех отделов. Также в его компетенции вопросы движения финансовых потоков.

Распределением книг (на основе заказов от покупателей) занимается отдел снабжения. В его функции также входит поиск новых поставщиков с более выгодными условиями поставки. Этот отдел решает вопросы закупки по всему ассортименту. Закупка производится на основании заявок покупателей, принятых методистами и оформленных менеджерами.

Отдел продаж организует работу магазинов, осуществляющих непосредственную торговлю книгами. Отдел бухгалтерии включает в себя три подотдела: это главный бухгалтер, выписка, платежи и касса.

Главный бухгалтер ведет бухгалтерский учет, делает баланс, различные встречные сверки, считает все налоги и решает вопросы, возникающие в отделах, находящихся в его подчинении. Кассир занимается распределением наличных средств фирмы (выдача заработной платы, выделение средств на хозяйственные нужды, выдача командировочных и т.д.)

В отдел экономической безопасности входят: начальник охраны, который отвечает за безопасность объекта и пропускной системой; системный администратор, обязанностью которого является сохранение информационной безопасности и обеспечение функциональности вычислительного комплекса.

Все работники, по каждому структурному подразделению, несут полную материальную ответственность.

.2 Техническая и технологическая сущность задач

Объектом анализа в дипломной работе является деятельность по управлению работы отдела снабжения. Эта деятельность выполняется отделом снабжения.

Работ отдела снабжения отражена на контекстной диаграмме функциональной модели деятельности предприятия. Контекстная диаграмма представлена на рисунке 1.2.

Рисунок 1.2 - Контекстная диаграмма функциональной модели

Основными входными данными для учета движения запасов являются:

заявки от учителей;

перечень наименований книг;

данные методистов;

данные о наличии книг;

данные клиентов.

В качестве результата выполнения процесса представлены такие выходы:

заявка в формате Excel;

заявка в печатном виде;

заказ на поставку книг;

доставленные книги.

Все задачи выполняют сотрудники отдела снабжения (методисты, менеджеры, операторы, экспедиторы) на основе должностных инструкций и законодательства РФ.

Рассмотрим, каким образом организован процесс снабжения. Суть работы методистов заключается в вывозе заказных книг по районам республики Башкортостан. Методисты принимают заказы от учителей (обычно по телефону), оформляют заявку в Excel. Затем заявку отправляет менеджерам, которые эту заявку обрабатывают: проверяют в 1С нужную позицию, определяют цены, анализируют наличие. (в подвале,в торговом зале). Если книг в наличии нет, то менеджеры делают заказ.

После заполнения заявки менеджер отправляет ее операторам, которые распечатывают эту заявку, подбирают литературу и осуществляют доставку.

Методистов в компании всего 10. За каждым методистом закреплены свои районы и школы, а, следовательно, и учителя. После доставки книг, методист привозит чеки об оплате. На основе чеков формируется отчет. Этот процесс представлен на функциональной диаграмме первого уровня (рисунок 1.3).

Рисунок 1.3 - Функциональная диаграмма первого уровня

Стоит отметить, что на диаграмме часть процессов выделена серым цветом - это процессы, которые частично используют возможности компьютерной техники. Однако в целом деятельность склада не автоматизирована.

На основе представленной модели, а также описания процесса можно сделать вывод, что процесс снабжения является длительным, трудоемким и затратным. Кроме того, в процессе анализа могут быть допущены ошибки, что приводит к искажению информации и негативно воздействует на процесс принятия решений на основе этих данных. Автоматизация процесса позволит решить все эти проблемы.

.3 Обоснование необходимости исполнения вычислительной техники и телекоммуникационного оборудования для решения задач

При анализе процесса выполнения задачи учета заказов клиентов были выявлены такие основные недостатки:

. Большие затраты времени на выполнение процесса учета заказов клиентов.

. Высокая стоимость выполнения процесса.

. Наличие ошибок, которые могут негативно влиять на процесс принятия решения, а также требовать дополнительного времени для поиска и устранения.

Решением всех этих проблем может стать внедрение информационной системы учета снабженческого отдела.

Предметная область проекта - поставка книжной продукции на основе заявок пользователей. Для этой предметной области характерны такие проблемы: ручная обработка данных, большие временные затраты, наличие ошибок. Выполнением процесса обработки заявок занимаются методисты и менеджеры. Работа сотрудника достаточно трудоемка, это сказывается и на стоимостных затратах на выполнение проекта.

Основными задачами, которые автоматизируем система, является учет заявок и обработка имеющихся заявок. В год один сотрудник выполняет обработку порядка 350 заявок. На прием обращения затрачивается порядка 30 минут (0,5 часа), на обработку - в среднем 3 часа. Т.е. в год на прием заявок сотрудник компании тратит порядка 175 часов, а на обработку - до 1050 часов. Предположительно информационная подсистема сократит время работы с заявками на 50%.

Приемом и обработкой заявок занимаются различные специалисты, средний оклад которых составляет 20 000 - 25 000 руб. При построении функциональной модели «как есть» была произведена оценка стоимости выполнения одной типовой заявки. Так, на прием одной заявки тратится 62,5 руб., на его обработку - 450 руб. Таким образом, затраты на прием заявок составляют 21 875 руб. в год, затраты на их обработку- 157 500 руб. в год.

На основе проведенного анализа сформулируем основные проблемы предметной области, проведем их качественную и количественную оценку. Полученные данные представлены в таблице 1.2

Таблица 1.2 - Проблемы, требующие решения на основе автоматизации

Качественное описание

Количественное выражение (стоимостное, руб.)

Количественное выражение (трудозатраты, чел/час)

Избыточная трудоемкость приема заявок

19687,5

157,5

Избыточная трудоемкость обработки заявок

68250

455

Итого:

87937,5

612,5


Таким образом, можно обозначить следующие цели проекта: снижение времени, затраченного на обработку входящих и исходящих заявок, на 50% (для решения проблемы высокой трудоемкости задачи). Цели и задачи проекта отражены в таблице 1.3.

Таблица 1.3 - Цели и задачи проекта

Проблемы, требующие решения

Цели проекта

Задачи проекта

Высокая трудоемкость приема заявок

Снижение времени, затраченного на прием одной заявки, на 90%

Автоматизация процесса приема заявок

Трудоемкость обработки заявок

Снижение времени, затраченного на обработку одной заявки, на 40%

Автоматизация процесса обработки заявок


За счет автоматизации процесса обработки данных цели будут достигнуты. За счет автоматизации процесса обработки данных ожидается экономия на оплату труда работников. Ожидаемые результаты проекта в предметной области отражены в таблице 1.4.

Таблица 1.4 - Результаты проекта в предметной области

Задачи проекта (функции проектной продукции)

Факторы улучшения бизнес-процессов в результате проекта

Факторы экон. выгоды, получаемые в результате проекта

Количественное выражение

Автоматизация процесса приема заявок

Снижения количества ошибок

Экономия на оплату труда работников

до 19678,5 руб./год


Уменьшение времени на ввод данных

Экономия трудовых затрат работников

до 157,5 чел.часов/год

Автоматизация процесса приема заявок

Наглядность представления данных

Экономия на оплату труда работников

до 68250 руб./год



Экономия трудовых затрат работников

до 455 чел.часов/год



1.4 Постановка и формализация задачи

Цель разрабатываемой информационной системы: автоматизация работы снабженческого отдела. На основе цели выделим такие задачи разработки информационной системы:

Обеспечить удобный ввод данных о клиентах, методистах, книгах.

Обеспечить возможность хранения данных обо всех заказах.

Обеспечить возможность отбора книг, клиентов, методистов, заказов по разным параметрам.

Обеспечить возможность поиска данных по разным критериям.

Обеспечить возможность печати необходимых документов.

Функции системы представлены в виде диаграммы (рисунок 1.4).

Рисунок 1.4 - Функции информационной системы

При внедрении указанной информационной системы будут решены три группы задач:

. Улучшение таких экономических показателей, как денежные затраты на выполнение учета поставок на основе заказов, затраты рабочего времени сотрудников на выполнение этого процесса, производительность труда работников. Ускорится процесс обработки информации, подготовки документации, передачи их в другие подразделения.

. Улучшение показателей качества обработки информации, что обусловлено исключением ошибок, связанных с расчетами.

. Повышение удовлетворенности клиентами качеством обслуживания, что может привести к увеличению количества обслуживаемых заказов.

Кроме того, снизится загруженность и утомляемость работников, повысится их мотивация к труду, что позитивно скажется на общей эффективности работы отдела.

.5 Анализ существующих разработок

Для автоматизации складского учёта использование возможностей персональных компьютеров является важной составной частью системы информационного обеспечения офисной деятельности. Системы складского учета часто входят в состав систем бухгалтерского учета. Современные бухгалтерские информационные системы (далее БИС) включают в себя не только чисто бухгалтерские функции по формированию отчётов, расчёта заработной платы и прочее, но и идёт дооснащение такими модулями как склад, реализация основных средств и т.д.

Всё же можно выделить следующие задачи БИС:

обеспечение автоматизированного решения всего комплекса задач бухучета, планирования, анализа;

получение информации о текущем состоянии дел;

бухгалтерский, статистический учёт;

автоматизация обработки запросов пользователей.

В настоящее время разработано множество программных средств в области бухгалтерского учета и автоматизации управления предприятиями, финансово-экономического анализа, правовых баз данных и справочных систем. Многие из них прошли нелегкий путь становления и приобрели известность. Это такие хорошо известные фирмы - разработчики программ: «Ай-Ти», «Парус», «R-Style», «1С», «Галактика», «Интеллект-Сервис», «Информатик», «Инфософт», «Инфин», «ИСТ», «Консультант +» и др.

Фирмой "АйТи" разработана комплексная система автоматизации "БОСС", предназначенная для крупных предприятий, производственных и торговых объединений. Как инструмент управления предприятием система "БОСС" имеет отраслевую ориентацию и включает "БОСС-Бухгалтер", осуществляющую ведение бухгалтерского учета и составление отчетности, а также набор следующих функциональных модулей, направленных на автоматизацию определенных хозяйственных процессов: "БОСС-Кадровик" (управление персоналом и начисление заработной платы); "БОСС-Референт" (управление документооборотом); "БОСС-Кладовщик" (автоматизация складского учета, причем для крупных предприятий, как правило, разрабатывается отдельно); "БОСС-Продавец" (управление сбытом); "БОСС-Снабженец" (автоматизация процесса снабжения); "БОСС-Технолог" (управление производством); "БОСС-Финансист" (автоматизация управления финансами с элементами анализа); "БОСС-Аналитик" (анализ фактических производственных затрат и полученных финансовых результатов). По сути дела, система "БОСС" представляет собой интегрированную систему с расширенным набором функциональных возможностей. Компания "АйТи" предлагает две реализации продукта, различающиеся программно-аппаратными платформами. Для средних и некоторых крупных предприятий имеется система "БОСС-Компания", которая в качестве SQL-сервера использует предметная область Scalable SQL Server v3.01 фирмы Pervasive Software. По желанию заказчика в комплект поставки может быть включен развитый инструментарий разработки приложений, позволяющий вести быстрое проектирование баз данных и визуальную компоновку программных модулей, используя стандарт языка SQL и язык четвертого поколения. "БОСС-Компания" не предъявляет высоких требований к параметрам аппаратного обеспечения: клиентские рабочие станции должны иметь процессор не ниже 386 и оперативную память объемом минимум 2 Мбайт, а сервер - процессор класса 486/66 и ОЗУ емкостью от 16 Мбайт.

Сетевой программный комплекс бухгалтерского учета RS-Balance компании R-Style Software Lab состоит из модулей "Центральная бухгалтерия", "Торговый дом", "Касса", "Зарплата" и "Основные средства". Главным здесь является модуль "Центральная бухгалтерия", куда поступает информация, введенная в других системах. Особого внимания заслуживает предметная область "Торговый дом", сочетающая в себе бухгалтерские и информационные функции. Для бухгалтерии формируются ведомости и регистры бухгалтерского учета в любом разрезе. Для менеджеров составляются ведомости, необходимые для управления товарооборотом и проведения заготовительной деятельности. Движение товаров отслеживается от момента подготовки контракта на закупку до этапа реализации. Формирование цены производится с учетом таможенных сборов и прочих накладных расходов, что облегчает правильное определение финансового результата от реализации товаров.

Система Diasoft BALANCE компании "Диасофт", представляющая собой универсальный программный комплекс, позволяет совмещать автоматизацию бухгалтерского учета с комплексной автоматизацией банка (на базе предметной области Diasoft BANK) или страховой компании (при помощи пакета Diasoft INSURANCE). В рассматриваемую систему встроен мощный язык описания расчетов, дающий возможность пользователю самостоятельно определять алгоритмы обработки первичной информации, например, правила проведения расчетов, алгоритмы формирования проводок по их результатам, правила формирования сводных данных. Посредством этого языка можно получить доступ к любым данным системы, после чего с помощью арифметических и логических операций, а также специальных операторов языка сформировать новую характеристику объекта учета.

Принцип работы программы корпорации "Парус" прост и мало отличается от принципов, заложенных в другие продукты этой категории. Ввод информации в систему начинается с обработки первичных документов. Платежные поручения, приходные и расходные кассовые ордера и прочие платежные документы хранятся в специальном разделе, к которому разрешен прямой доступ. Накладные на отпуск продукции и счета хранятся отдельно друг от друга. После занесения первичных документов имеется возможность отработать документы в учетной части. Использование разного рода справочников организаций и материальных ценностей облегчает заполнение документов. Система автоматизации "Парус" полностью совместима с новыми программными продуктами корпорации, предназначенными для автоматизации деятельности страховых фирм.

В наше время на рынке программных средств самой популярной системой автоматизации деятельности предприятия является «1С: Предприятие».

«1С: Предприятие» является системой программ для автоматизации различных областей экономической деятельности. В конкретный программный продукт, входящий в систему программ «1С: Предприятие», включаются те функции и возможности, которые отвечают назначению этого продукта.

Все составляющие системы программ «1С: Предприятие» можно разделить на Технологическую платформу и Конфигурации. Технологическая платформа представляет собой набор различных механизмов, используемых для автоматизации экономической деятельности и не зависящих от конкретного законодательства и методологии учета. Конфигурации являются собственно прикладными решениями. Каждая конфигурация ориентирована на автоматизацию определенной сферы экономической деятельности и, разумеется, отвечает принятому законодательству.

Система «1С: Предприятие» имеет несколько Конфигураций, с помощью которых возможно вести все участки бухгалтерии в различных областях бизнеса и экономики.

В комплексную поставку входят основные компоненты системы программ «1С: Предприятие»: "Бухгалтерский учет", "Оперативный учет", "Расчет", а также основные конфигурации: "Бухгалтерский учет", "Торговля +Склад", "Зарплата + Кадры", "Производство + Услуги + Бухгалтерия", "Бухгалтерия + Торговля + Склад + Зарплата + Кадры".

Пользователи могут применять конфигурации, входящие в новую комплексную поставку, как по отдельности, так и совместно, подобрав для себя подходящий вариант работы с системой. Выбор конфигурации зависит, прежде всего, от решаемых задач, от типа деятельности и структуры конкретного предприятия, уровня сложности ведения учета и других условий.

Пользователи могут вести учет в комплексной конфигурации или решать разные задачи учета в отдельных конфигурациях, пользуясь средствами обмена данных, или же начать с автоматизации одного из направлений учета, используя отдельную конфигурацию.

Типовая конфигурация «1С: Торговля и склад» (Компонента «Оперативный учет») предназначена для учета любых видов торговых операций. Благодаря гибкости и настраиваемости, система способна выполнять все функции учета - от ведения справочников и ввода первичных документов до получения различных ведомостей и аналитических отчетов.

«1С: Торговля и склад» автоматизирует работу на всех этапах деятельности предприятия и позволяет:

вести раздельный управленческий и финансовый учет;

вести учет от имени нескольких юридических лиц;

вести партионный учет товарного запаса с возможностью выбора метода списания себестоимости (FIFO, LIFO, по средней);

вести раздельный учет собственных товаров и товаров, взятых на реализацию;

оформлять закупку и продажу товаров;

производить автоматическое начальное заполнение документов на основе ранее введенных данных;

вести учет взаиморасчетов с покупателями и поставщиками, детализировать взаиморасчеты по отдельным договорам;

формировать необходимые первичные документы (товарные расходные накладные, счета - фактуры, приходные и расходные кассовые ордера и т.д.);

выполнять резервирование товаров и контроль оплаты;

вести учет денежных средств на расчетных счетах и в кассе;

вести учет товарных кредитов и контроль их погашения;

вести учет переданных на реализацию товаров, их возврат и оплату.

В «1С: Торговля и склад» возможно:

задать для каждого товара необходимое количество цен разного типа, хранить цены поставщиков, автоматически контролировать и оперативно изменять уровень цен;

работать с взаимосвязанными документами;

выполнять автоматический расчет цен списания товаров;

быстро вносить изменения с помощью групповых обработок справочников и документов;

вести учет товаров в различных единицах измерения, а денежных средств - в различных валютах;

получать самую разнообразную отчетную и аналитическую информацию о движении товаров и денег;

автоматически формировать бухгалтерские проводки для 1С: Бухгалтерии.

Сравнительная характеристика программных средств автоматизации складской деятельности представлена в таблице 1.5.

Таблица 1.5 - Сравнительная характеристика бухгалтерских программ

                                    БИС Критерий  оценки

Галактика

Парус

БЭСТ

Инфо-Бухгалтер

СБИС++ Складской учет

Налоговый учёт

5

5

5

5

5

5

Автоматическая отчётность

5

5

5

5

5

5

Тех. поддержка

5

5

5

5

4

4

Удобство работы

5

5

5

4

5

5

Комплексность

5

5

5

4

4

4

Открытость системы

5

4

4

4

3

4

Защищённость

5

5

5

4

4

5

Экспорт/импорт данных

5

5

5

4

4

4

Методическая литература

4

5

5

4

4

4

Средняя цена продукта (год)

5

2

4

5

3

4

Итого:

4,9

4,6

4,8

4,4

4,1

4,4


При оценке программного средства использовалась следующая шкала оценок: 5 - качество поддерживается в полном объёме; 4 - недочёты; 3 - плохо реализована; 2 - возможность разработки; 1 - качество отсутствует.

Деятельность отдела снабжения предполагает учет больших объемов информации, взаимодействие с разными подразделениями, что обуславливает широкое применение программ, благодаря внедрению которых повышается оперативность обработки данных и достоверность информации, принимаются более объективные финансовые и управленческие решения. Все описанные в этом пункте системы автоматизации являются очень крупными и слишком универсальными. Кроме того, в таких системах не учитываются особенности работы методистов. Поэтому возникла необходимость в создании новой информационной подсистемы.

.6 Обоснование выбора технологии проектирования

Проектирование ИС - трудоёмкий, длительный и динамический процесс. Технологии проектирования, применяемые в настоящее время, предполагают поэтапную разработку системы [3]. Процесс, включающий в себя все этапы, через которые проходит ИС с момента её создания до прекращения её использования, называется жизненным циклом.

Стадии жизненного цикла (далее ЖЦ) описаны в Государственном стандарте РФ ГОСТ Р ИСО/МЭК "Информационная технология. Процессы жизненного цикла программных средств"под номером 12207-99, принятый и введенный в действие постановлением Госстандарта России от 23 декабря 1999 г. № 675-ст. Настоящий стандарт содержит полный аутентичный текст международного стандарта ISO/IEC 12007:95 «Информационная технология. Процессы жизненного цикла программных средств», который действует с незначительными поправками в настоящее время и регламентирует процессы жизненного цикла программных средств и информационных технологий. Все процессы ЖЦ в соответствии с этим стандартом делятся на три группы: основные процессы, вспомогательные и организационные.

Вспомогательные процессы предназначены для поддержки выполнения основных процессов, обеспечения качества проекта, организации верификации, проверки и тестирования ПО. Организационные процессы определяют действия и задачи, выполняемые как заказчиком, так и разработчиком проекта для управления своими процессами [2]. Стандарт не определяет конкретной модели жизненного цикла или метода разработки программного средства. Пользователи, применяющие настоящий стандарт, должны сами выбирать модель ЖЦ применительно к своему программному проекту и распределять процессы, работы и задачи, выбранные из настоящего стандарта, на данной модели [6].

ГОСТ 34.60190 определяет следующие стадии и этапы создания АИС [7]:

. Формирование требований к АИС:

обследование организации и обоснование необходимости разработки ИС;

требования конечных пользователей к системе;

оформление отчёта о проделанной работе (тактико-техническое задание).

. Разработка концепции АИС:

изучение объекта автоматизации;

проведение исследовательских научных работ, необходимых для работы;

разработка вариантов АИС, выбор окончательного варианта, который будет удовлетворять всем требованиям пользователя;

оформление отчёта о проделанной работе.

. Разработка технического задания (далее ТЗ). ТЗ - это документ, в котором сформулированы основные цели разработки, требование к программному продукту, определены сроки и этапы разработки, и регламентирован процесс приёмно-сдаточных испытаний.

. Эскизный проект (макет):

планирование предварительных проектных решений по будущей системе, по отдельным её частям;

разработка документаций как на АИС.

. Технический проект:

принятие решений по создаваемой системе;

разработка документаций на систему;

разработка и оформление документации на поставку изделий на комплектование АИС;

оформление технических требований на разработку изделий для комплектования АИС;

задания на проектирование в смежных модулях ИС.

. Рабочая документация:

создание рабочей документации;

разработка программ и её адаптация.

. Ввод в действие:

обучение персонала;

комплектование АИС техническими и программными средствами;

строительно-монтажные и пуско-наладочные работы;

предварительные испытания ИС;

опытная эксплуатация установленной и проверенной системы;

приёмочные испытания.

. Сопровождение АИС:

выполнение обязательств по гарантийному обслуживанию;

послегарантийное обслуживание.

Модель жизненного цикла отражает различные состояния системы в процессе всего жизненного цикла ИС. Модель ЖЦ - это такая структура, которая содержит все процессы, действия и задачи по разработке программного продукта, по его сопровождению и функционированию в течении всей жизни созданной системы, вплоть до её исчезновения [2].

В настоящее время известны несколько моделей жизненного цикла, но все они сводятся к выполнению следующих стадий:

Планирование и анализ требований.

Проектирование (техническое и логическое.).

Реализация (рабочее проектирование, физическое проектирование, программирование. Разработка и настройка программ, наполнение баз данных, создание инструкций).

Внедрение (Тестирование, опытная эксплуатация. Обучение персонала).

Эксплуатация (Сопровождение и модернизация. Исправление ошибок и недоработок. Повторение стадий 2-5 при необходимости). [3]

Существуют разные модели жизненного цикла: каскадная, итерационная, спиральная. Все они включают одни и те же стадии, но различаются последовательностью перемещения от стадии к стадии.

Для проектирования информационной системы отдела снабжения будет применяться V-образная модель, которая основана на систематическом подходе к проблеме, для решения которой определены четыре базовых шага:

анализ (планирование и требования);

проектирование;

разработка (кодирование);

обзор (тестирование).

Рисунок 1.5 - V-образная модель ЖЦ ИС

Особое внимание в этой модели уделяется верификации и аттестации программного продукта. Тестирование обсуждается и планируется, начиная с ранних этапов ЖЦ разработки. Основные понятия в данной модели:

детальное проектирование - определяется алгоритм работы каждого компонента;

кодирование - преобразование алгоритма в готовое программное обеспечение (далее ПО);

модульное тестирование - проверка каждого компонента или модуля;

интеграционное тестирование - интеграция программного продукта (далее ПП) и его тестирование;

системное тестирование - проверка функционирования ПП после помещения его в аппаратную среду [5].

Данный вид модели ЖЦ используют для разработки ИС, где главным требованием является надёжность. Несмотря на ряд преимуществ, главное из которых качественное планирование всех действий, у модели есть и недостатки: не учитываются итерации между фазами, нельзя вносить изменения на разных этапах ЖЦ. В техническом задании были предусмотрены работы по созданию информационной системы (таблица 1.6).

Таблица 1.6 - Состав и содержание работ по созданию системы

Название работы

Содержание

Анализ объекта автоматизации

Анализ существующей информационной системы, выявление степени автоматизации работ, постановка цели автоматизации

Создание АИС согласно проекту автоматизации

Изучение требований к системе, их аттестация, разработка алгоритмов, написание программных модулей, тестирование, отладка

Создание и разработка ТЗ и проекта автоматизации

Описание объекта исследования, составление технического задания на разработку, расчет эффективности разработки, утверждение проекта руководителем объекта автоматизации

Создание программы согласно проекта

Изучение требований к системе, разработка алгоритмов, написание программных модулей, тестирование, отладка

Опытная эксплуатация программы

На выделенном участке автоматизируемого подразделения проводится пробная работа пользователей с системой

Обучение пользователей

В случае удачного завершения опытной эксплуатации проводится обучение всех сотрудников автоматизируемого подразделения

Внедрение системы

Практическая эксплуатация системы и ее основных функций


При этом жизненный цикл информационной системы отдела снабжения будет включать определенные процессы (таблица 1.7).

Таблица 1.7 - Процессы жизненного цикла ИС

Группа процессов жизненного цикла

Процессы жизненного цикла

Работы по созданию системы

Основные процессы жизненного цикла

Заказ

Оформление договора на создание системы, анализ объекта автоматизации


Поставка

Внедрение системы, обучение пользователей


Разработка

Создание АИС и БД согласно проекту автоматизации


Эксплуатация

Опытная эксплуатация созданной БД и обучение

Вспомогательные процессы жизненного цикла

Документирование

Создание и разработка ТЗ и проекта автоматизации, создание инструкции пользователя и системного администратора


Обеспечение качества

Разработка требований к системе

Вспомогательные процессы жизненного цикла

Аттестация

Аттестация требований к системе


Решение проблем

Тестирование и отладка системы

Организационные процессы жизненного цикла

Управление

Планирование процессов жизненного цикла системы


Создание инфраструктуры

Подготовка организации к внедрению системы


Отсутствие таких процессов, как сопровождение, управление конфигурацией, верификация, совместный анализ, аудит, усовершенствование обусловлено тем, что система достаточно проста, не требует обновления версий. Обучение работников также не требуется, т.к. основное требование - простой, интуитивно понятный интерфейс приложения пользователя.

.7 Обоснование проектных решений

.7.1 Обоснование выбора технического обеспечения требуемого для решения задачи

Минимальной конфигурацией рабочей станцией является компьютер с процессором Pentium III под управлением Windows XP. В состав рабочей станции должны входить SVGA-монитор с разрешением экрана 800x600 и выше и поддерживающим не менее 256 цветов, манипулятор «мышь». Рекомендуется использовать разрешение экрана 1024x768, минимальная конфигурация системы представлена в таблице 1.8.

Таблица 1.8 - Рекомендуемые конфигурации рабочих станций

Операционная система

Модель (не ниже)

Оперативная память (не менее, Мбайт))

Windows 2000

PIV

64

Windows XP

PIV

128


Стоит отметить, что маркетинговый отдел компании уже оснащен техникой, у каждого работника имеется свой компьютер, при этом вся техника удовлетворяет предъявленным требованиям минимальной конфигурации.

1.7.2 Обоснование выбора программного обеспечения

Для обоснования выбора СУБД был проведён сравнительный анализ трёх СУБД и рассчитана аддитивная оценка (R), которая рассчитывается по следующей формуле:

, где:

 - количество сравнительных характеристик;

 - вес каждого критерия;

 - оценка значения каждого критерия.

Для сравнения были выбраны такие СУБД:

MS Access 20107.5FoxPro 8.0

При сравнении СУБД были выделены наиболее значимые характеристики, такие как системные требования, требования к количеству объектов, поддержка операций и функций. Результаты сравнительного анализа выделенных СУБД приведены в таблице 1.9.

Таблица 1.9 - Сравнительный анализ СУБД

Характеристики и преимущества СУБД

MS Access 2010

InterBase 7.5

Visual FoxPro 8.0

Вес

Оценка






Access

Inter Base

FoxPro

Максимальный размер файла базы данных

2 ГБ

10 ГБ

2 ГБ

0,1

3

0,3

5

0,5

3

0,3

Минимальные системные требования

500 МГц, ОЗУ 256 МБ, HDD 1,5 ГБ

800 МГц, ОЗУ 512 МБ, HDD 10 ГБ

800 МГц, ОЗУ 512 МБ, HDD 1,5 ГБ

0,1

5

0,5

4

0,4

4

0,4

Максимальное число объектов в БД

32 768

65 536

32 768

0,05

4

0,2

5

0,25

4

0,2

Максимальное количество столбцов в таблице

255

1000

255

0,05

3

0,15

5

0,25

3

0,15

Число уровней вложенности запросов

50

16

16

0,1

5

0,5

3

0,3

3

0,3

Поддержка сервера БД

+

+

0,1

0

0

5

0,5

5

0,5

Встроенный язык

+

+

0,1

5

0,5

0

0

5

0,5

Генерация отчетов

+

0,1

5

0,5

0

0

0

0

Резервное копирование данных

+

+

+

0,1

5

0,5

5

0,5

5

0,5

Простота установки и работы

+

0,05

5

0,25

3

0,15

3

0,15

Дополнительные затраты

+

+

0,1

5

0,5

3

0,3

3

0,3

Аддитивная оценка

1


4,1


3,4


3,45


Таким образом, на основании анализа характеристик СУБД, было установлено, что Access имеет наиболее высокую аддитивную оценку, поэтому для хранения данных была выбрана эта СУБД.

Приведем сравнительную характеристику сред программирования. Для обоснования выбора средств реализации клиентской части приложения, проведён сравнительный анализ трех средств разработки и рассчитана аддитивная оценка, которая приведена в таблице 1.10.

Таблица 1.10 - Сравнительный анализ средств разработки

Характеристики и преимущества средств разработки

Delphi 2010

C++ Builder 2010

Visual Basic 2010

Вес

Оценка






Delphi

C++

Basic

Минимальные системные требования

ЦПУ 2000 МГц, ОЗУ 2048 МБ, HDD 3 ГБ

ЦПУ 900 МГц, ОЗУ 256 МБ, HDD 1 ГБ

ЦПУ 1600 МГц, ОЗУ 1024 МБ, HDD 3 ГБ

0,1

4

0,4

4

0,4

4

0,4

Подход к разработке ПО

Структурный подход, ООП

Структурный подход, ООП

Структурный подход, ООП

0,1

5

0,5

5

0,5

5

0,5

Механизмы доступа к БД

BDE, ADO, IBExpress, dbExpress, MIDAC

BDE, ADO, IBExpress, dbExpress, MIDAC

ADO, DAO, RDO

0,15

5

0,75

5

0,75

3

0,45

Поддержка классов

+

+

+

0,1

5

0,5

5

0,5

5

0,5

Поддержка стандарта языка SQL

+

+

+

0,1

5

0,5

5

0,5

5

0,5

Характеристики и преимущества средств разработки

Delphi 2010

C++ Builder 2010

Visual Basic 2010

Вес

Оценка






Delphi

C++

Basic

Наличие компонент построения отчётов и диаграмм

+

+

+

0,1

5

0,5

5

0,5

5

0,5

Возможность создания запускаемого файла

+

+

+

0,1

5

0,5

5

0,5

5

0,5

Аддитивная оценка

1


3,653,653,35






Таким образом, на основании анализа характеристик средств разработки, было установлено, что Delphi 2010 и C++ Builder 2010 имеют наиболее высокую аддитивную оценку. Для разработки пользовательского интерфейса программного средства, осуществляющего доступ к данным базы, была выбрана визуальная среда программирования Delphi 10. Данная среда программирования позволяет создавать приложения с минимальными затратами времени, так как в его основе лежит концепция быстрого создания приложений (RAD). Delphi 10 базируется на языке программирования Pascal. Визуальная технология разработки программ позволяет быстро создавать приложения путём размещения на форме приложения стандартных компонентов. При этом соответствующий код программы автоматически генерируется средой разработки. Библиотека компонентов содержит множество стандартных компонентов, таких как элементы управления в стиле Windows, а также шаблоны для форм.

.7.3 По технологическому обеспечению

Технологический процесс - совокупность взаимосвязанных технологических операций. Схемы технологического процесса сбора, передачи, обработки и выдачи информации приведены на рисунках 1.6 - 1.8.

Рисунок 1.6 - Схема технологического процесса сбора информации

Стоит отметить, что необходимо предусмотреть удобные и простые способы заполнения и отображения данных справочников и документов. Для этого все справочники должны иметь единый интерфейс и работать по одной технологии.

Рисунок 1.7 - Схема технологического процесса обработки информации

Стоит отметить, что заполнение справочников может выполняться как до начала заполнения документов, так и в ходе их заполнения. При выполнении документооборота не решается никаких вычислительных задач, поэтому задачами обработки являются поиск и редактирование данных.

Рисунок 1.8 - Схема технологического процесса выдачи результатной информации в ИС

Технологическая операция - основная единица работы, выполняемая определенным исполнителем, которая:

дает четкий результат, базирующийся на определенных исходных данных,

имеет жестко определенные границы.

Данные технологические схемы служат основой для разработки программного средства.

Глава 2. Проектная часть

.1 Техническое задание на разработку системы

Общие сведения

.1. Полное наименование системы и ее условное обозначение - Информационная система отдела снабжения.

.2 Шифр темы или шифр (номер договора) - Разработка информационной системы отдела снабжения (условное обозначение Р - ИС - ОС).

.3 Порядок оформления и предъявления результатов работы

.3.1 Порядок оформления результатов работы:

.3.1.1 Оформлением результатов работы занимается специалист по окончании каждой из стадий разработки. Результатом служит пояснительная записка и разработанная программа.

.3.1.2 В документе оформления результатов работы должны быть отражены следующие моменты:

расшифровка выполненных работ с указанием затраченного времени;

описание созданных программных модулей и алгоритмов их работы;

описание работы созданных модулей на конкретном контрольном примере.

. Назначение и цели создания системы

.1 Назначение системы

Р - ИС - ОС - информационная система, предназначенная для автоматизации процесса учета заказов клиентов и их выполнения методистами и менеджерами. Функциональное назначение программы

.2 Цели создания системы

Цель разрабатываемой информационной системы: автоматизация работы снабженческого отдела.

Внедрение информационной системы позволит значительно улучшить контроль над процессами и облегчит выполнение учета выполнения заказов клиентов. Данная программа может быть использована на персональных компьютерах в качестве автоматизированного рабочего места.

.3 Значения показателей объекта автоматизации

В результате внедрения Р - ИС - ОС должны быть достигнуты следующие показатели объекта автоматизации:

Комплексная автоматизация системы учета заказов клиентов.

Упрощение процесса формирования необходимой отчетности.

Повышение эффективности работы.

Характеристики объекта автоматизации

.1. Краткие сведения об объекте автоматизации

В качестве предметной области выбрана система учета клиентов. Система должна:

Обеспечить удобный ввод данных о клиентах, методистах, книгах.

Обеспечить возможность хранения данных обо всех заказах.

Обеспечить возможность отбора книг, клиентов, методистов, заказов по разным параметрам.

Обеспечить возможность поиска данных по разным критериям.

Обеспечить возможность печати необходимых документов.

Функции системы представлены в виде диаграммы (рисунок 2.1).

Рисунок 2.1 - Функции информационной системы

.2 Сведения об условиях эксплуатации объекта автоматизации и характеристик окружающей среды.

Помещения, в которых предполагается размещение технических средств, должны соответствовать типу учрежденческих (офисных) с соответствующими показателями по температуре, влажности и освещенности (согласно СанПиН 2.2.2/2.4.1340 - 03 от 30 мая 2003 г.).

. Требования к системе

.1 Требования к системе в целом

.1.1 Требования к структуре и функционированию системы

Перечень подсистем, их назначение и основные характеристики, требования к числу уровней иерархии и степени централизации системы. Программное средство должно иметь несколько модулей. Один из модулей - база данных, второй - приложение пользователя, основанное на этой базе данных.

Программное средство должно функционировать в следующих режимах:

обычном (штатном), в котором пользователи могут пользоваться всеми возможностями системы;

аварийном (при отключении), в котором пользователю доступна работа только с основными возможностями системы.

Перспективы развития и модернизации системы зависят от конфигурации задействованных аппаратных средств и от величины капитальных вложений в разработку.

.1.2 Требования к численности и квалификации персонала системы и режиму его работы

Численность пользователей - более 10 человек (методисты и менеджеры)

Пользователи, работающие с Р - ИС - ОС, должны обладать:

навыками работы с ПК (на начальном уровне);

навыками работы с ОС Windows;

первоначальными навыками работы с программным средством.

Обслуживаемый персонал должен иметь:

опыт работы по настройке сети и компонентов ОС Windows;

выполнять условия по поддержанию работоспособности технических средств.

Режим работы персонала устанавливается согласно утвержденному графику работы на объекте автоматизации. Особых ограничений на режим работы персонала программное средство учета движения оргтехники не имеет.

.1.3 Требования к надежности

Программа реализует анализ входных данных для предотвращения ввода заведомо ложных значений, которые могут привести к сбоям в работе. При вводе данных проводится проверка соответствия вводимых данных типу поля, в которые они вводятся. При несоответствии поле очищается и выдается сообщение об ошибке. Кроме того, для повышения надежности для части полей обеспечивается выбор из списков данных.

Происходит анализ типа ошибки при записи или чтении из файла данных. Соответствующее сообщение выводится на экран. При сбое данные, хранящиеся в файле базы данных, не повреждаются. Теряются только новые, не сохраненные записи.

.1.4. Требования по безопасности

Все внешние элементы технических средств системы, находящиеся под напряжением, должны быть иметь защиту от случайного проникновения, а сами технические средства иметь зануление или защитное заземление в соответствии с ГОСТ 12.1.030 - 81.

Все оборудование, входящее в состав элементов системы должно быть серийным и иметь сертификат соответствия.

Система электропитания должна обеспечивать защитное отключение при перегрузках и коротких замыканиях в цепях нагрузки, а также аварийное ручное отключение.

Безопасность помещений, в которых должна эксплуатироваться система должна обеспечиваться руководством автоматизируемого подразделения.

.1.5 Требования к эксплуатации, техническому обслуживанию, ремонту и хранению компонентов системы.

.1.5.1 Условия и режим эксплуатации

Система должна обеспечивать круглосуточный режим работы с перерывами 1 раз в неделю на сервисное обслуживание.

Должно обеспечиваться ежедневное проведение работ по наблюдению за состоянием аппаратно - технических средств.

Условия эксплуатации должны соответствовать нормальным климатическим условиям, определенным в ГОСТ 27201-87 и иметь следующие значения:

температура воздуха от 150 С до 250 С;

относительная влажность от 45% до 75% при 250 С;

атмосферное давление от 630 мм. рт. ст. до 800 мм. рт. ст.

.1.5.2 Предварительные требования к допустимым площадям для размещения персонала и системы.

Требования к размещению системы, пользователей и обслуживающего персонала должны определяться согласно гигиеническим требованиям и нормам (СанПиН 2.2.2/2.4.1340 - 03 от 30 мая 2003 г.).

.1.5.3 Требования по количеству, квалификации обслуживающего персонала и режимам его работы.

Численность пользователей, работающих с системой, определяется должностной инструкцией в автоматизируемом подразделении

Численность обслуживающего персонала должна определяться из расчета 1 чел. на 5 пользователей в автоматизируемом подразделении.

Квалификация обслуживающего персонала: образование - высшее техническое, опыт и навыки работы с ОС Windows.

Режим работы обслуживающего персонала должен совпадать с режимом работы пользователей в автоматизируемом подразделении.

.2 Требования к функциям, выполняемым системой.

.2.1 Общие требования к функциям системы Р - ИС - ОС

Программа должна обеспечивать выполнение таких функций:

Автоматизация процесса оформления заявки.

Автоматизация процесса обработки заявки.

Автоматизация выборки данных о размещении книг.

Автоматизация подготовки данных по доставке.

.2.2 Временной регламент реализации каждой функции

Обработка данных и выполнение функций в системе должны происходить в интерактивном режиме.

Допускается естественная задержка в обработке данных при выполнении функции, связанная с большим объемом обрабатываемых данных, либо большим числом обращений к серверу, на котором находятся требуемые компоненты системы.

.2.3 Требования к качеству реализации функций

Качество реализаций функций зависит от выполнения алгоритмов решения задачи, решение которых необходимо для реализации посылаемого запроса пользователем.

В случае невыполнения какой-либо функции пользователю выдается сообщение об ошибке, о котором он обязан сообщить обслуживающему персоналу.

.3 Требования к видам обеспечения.

.3.1 Требования к математическому обеспечению

.3.1.1 Применение в системе специальных математических методов и моделей не предполагается.

.3.2 Требования к информационному обеспечению

.3.2.1 Требования к составу, структуре и способам организации данных в системе

Система Р - ИС - ОС состоит из двух модулей, взаимосвязанных между собой (подсистемы «База данных», «Приложение пользователя»). В названных подсистемах должна вводиться и корректироваться информация. Повторный ввод информации об уже имеющемся объекте с совпадающими свойствами не допускается.

.3.2.2 Требования к информационному обмену между компонентами системы.

Обмен информацией между компонентами системы происходит через базу данных.

.3.2.3 Требования к информационной совместимости со смежными системами

Не предъявляются

.3.2.4 Требования по применению систем управления базами данных

В разрабатываемой системе Р - ИС - ОС для хранения данных и обработки запросов должна применяться реляционной СУБД Access 2007

Основные требования:

построение объектно-реляционной модели данных;

надежность, безопасность, высокая производительность обработки данных;

возможность восстановления базы данных;

удобный механизм задания прав доступа к базе данных, а также выделение каждому пользователю ресурсов памяти для ускорения работы;

совместимость с платформой ОС Windows7;

невысокая стоимость СУБД.

.3.2.6 Требования к структуре процесса сбора, обработки, передачи данных в системе и представлению данных

Данные представляются в системе в виде реляционных таблиц, хранящихся в СУБД Access 2007. Все запросы от пользователей вводятся в специальную форму и отправляются в БД.

.3.3 Требования к лингвистическому обеспечению

.3.3.1 Для выполнения запросов пользователя в системе должен быть использован структурированный язык запросов SQL по стандарту ANSI99. Допускается использование более позднего стандарта.

.3.3.2 Для обеспечения дружественного интерфейса в диалоговом режиме между пользователем и системой должен использоваться язык Object Pascal (система программирования Delphi 2010).

.3.3.3 Все перечисленные языки должны обеспечивать выполнение всех функций системы.

.3.4 Требования к программному обеспечению

.3.4.1 Все используемое программное обеспечение должно быть сертифицированным и лицензионным.

.3.4.2 Требования к прикладному программному обеспечению

Все прикладное программное обеспечение должно быть совместимо друг с другом. Прикладного программного обеспечения (ППО) должно работать под платформой ОС Windows. ППО должно быть русифицированным и иметь документацию на русском языке.

.3.4.3 Требования к системному программному обеспечению

Системное программное обеспечение (ПО) должно обеспечивать функционирование рабочих станций и обмен информацией. Системное ПО должно обеспечивать возможность подключения дополнительных средств защиты информации от несанкционированного доступа (НСД).

.3.5 Требования к техническому обеспечению системы

Возможно применение технического оборудования, применяющегося в настоящее время на объекте автоматизации. Требования к составу, характеристикам и количеству серверного оборудования определяется в процессе опытной эксплуатации системы. Рабочее место специалиста должно быть укомплектовано следующим набором оборудования:

Тип процессора - Pentium 66 и выше

Объем ОЗУ - 512 Мб.

Требования к монитору - достаточен монитор SVGA с диагональю 17’.

Наличие свободного места на жестком диске: не менее 2 Мб для хранения самой программы и место для хранения файла базы данных (количество записей в таблицах базы данных ´ длину записи, где длина одной записи в среднем 1Кб).

Наличие устройств ввода (клавиатура и мышь)

Наличие принтера

. Состав и содержание работ по созданию системы

Состав, сроки и содержание работ по созданию системы приведены в таблице 2.1.

Таблица 2.1 - Состав, сроки и содержание работ по созданию системы

Название работы

Содержание

Анализ объекта автоматизации

Анализ существующей информационной системы, выявление степени автоматизации работ, определение слабо автоматизируемого участка, постановка цели автоматизации

Создание и разработка технического задания и проекта автоматизации

Описание объекта исследования, составление технического задания на разработку, расчет эффективности разработки, утверждение проекта руководителем объекта автоматизации

Создание ИС согласно проекта автоматизации

Изучение требований к системе, разработка алгоритмов, написание программных модулей, тестирование, отладка

Опытная эксплуатация созданной БД

На выделенном участке автоматизируемого подразделения проводится пробная работа пользователей с системой

Внедрение системы

Практическая эксплуатация системы и ее основных функций


.5 Порядок контроля и приемки системы

.5.1 Виды, состав, объем и методы испытаний системы и ее составных частей

.5.1.1 Все испытания создаваемой системе на этапе разработке проводит разработчик. Состав и объем работ определяется им же.

.5.1.2 Испытания системы должны проводиться на конкретном примере, смоделированном с учетом структуры системы.

.5.1.3 Отметки об испытаниях системы и список проводимых работ разработчик предоставляет начальнику автоматизируемого подразделения.

.5.2 Общие требования к приемке работ по стадиям

.5.2.1 Окончательная приемка работ осуществляется комиссией, в которую входят заказчик, пользователи (начальник отдела снабжения, методист) и разработчики.

.5.2.2 На заседании комиссии разработчик должен продемонстрировать работу программного средства с данными контрольного примера.

.5.2.3 При отсутствии замечаний к демонстрируемому объекту комиссия принимает решение об опытной эксплуатации.

.5.2.4 В случае успешного окончания опытной эксплуатации комиссия принимает решение о внедрении объекта.

.5.2.5 Требования к документированию. Требования к документированию определяются руководством автоматизируемого подразделения.

.6 Источники разработки

.6.1 ГОСТ 34.602 - 89

.6.2 ОСТ 4.071.030.

.2 Информационная модель

Основным звеном информационной системы является база данных, поэтому процесс разработки программной системы начинается с проектирования базы данных. Для того чтобы база данных адекватно отражала предметную область, проектировщик базы данных должен хорошо представлять себе все нюансы, присущие данной предметной области (ПО), и уметь отобразить их в базе данных. Поэтому прежде чем начинать проектирование базы данных, необходимо как следует разобраться, как функционирует предметная область, для отображения которой создается БД.

Для успешной реализации проекта объект проектирования должен, прежде всего, быть адекватно описан. Это значит, что должны быть построены полные и непротиворечивые информационные модели проектируемой информационной системы. Описание предметной области, выполненное без ориентации на используемые в дальнейшем программные и технические средства, называется инфологической моделью [28, c.54].

Таким образом, под инфологической моделью понимают описание предметной области, выполненное с использованием специальных языковых средств, не зависящих от используемых в дальнейшем программных средств.

Целью информационного моделирования является определение сущностей, или объектов, которые составляют предметную область, а также определение связей между этими сущностями. Объекты информационной модели описываются через их имена и имена их атрибутов. Под атрибутом сущности понимается любое свойство, которое позволяет уточнить, идентифицировать состояние сущности [25, c.12].

Основными объектами предметной области будут: методист, район, школа, учитель, система, издательство, книга, заказ, позиции заказа, поставка. Для построения логической модели базы данных было использовано CASE-средство ERWin . Модель предметной области (уровня сущностей) представлена на рисунке 2.2.

Рисунок 2.2 - Инфологическая модель (уровень сущностей)

Кроме того, необходимо проанализировать атрибуты всех представленных в модели сущностей, определить их тип, задать ограничения, указать первичные и внешние ключи. Стоит отметить, что в каждой сущности должен быть определен первичный ключ. Это, конечно, не является обязательным условием, но значительно облегчает работу с базой данных. Поэтому примем за обязательное условие наличие первичного ключа в каждой сущности. На основе представленной выше модели, а также подробного анализа предметной области можно разработать инфологическую модель уровня атрибутов (рисунок 2.3).

Рисунок 2.3 - Инфологическая модель (уровень атрибутов)

Используя разработанные модели предметной области можно разработать физическую структуру базы данных, и даже автоматически сгенерировать ее. При преобразовании инфологической модели в даталогическую используются такие правила:

. Каждая сущность становится таблицей. Названия таблиц задаются во множественном числе.

. Каждый атрибут сущности становится столбцом таблицы.

. Ключевой атрибут становится ключом таблицы.

. Связи между сущностями становятся связями между таблицами.

Физическая модель данных с указанием типов основных атрибутов представлена на рисунке 2.4. снабжение информационный данные

Рисунок 2.4 - Физическая модель базы данных

Первым шагом на пути проектирования структуры реляционной базы данных является нормализация таблиц базы данных. Главная задача нормализации - устранение избыточности данных. Благодаря этому не только облегчается сама работа по администрированию, но и сокращается объём дискового пространства, где хранится БД. Стоит отметить, что все разработанные в ходе проектирования таблицы удовлетворяют 3 н.ф. На основе инфологических моделей нами были разработаны таблицы базы данных. Между таблицами базы данных установлены связи. Схема базы данных представлена на рисунке 2.5.

Рисунок 2.5 - Схема базы данных

Характеристики таблиц базы данных представлены на рисунках 2.6 - 2.16.

Рисунок 2.6 - Структура таблицы «Издательства»

Рисунок 2.7 - Структура таблицы «Книги»

Рисунок 2.8 - Структура таблицы «Методисты»

Рисунок 2.9 - Структура таблицы «Заказы»

Рисунок 2.10 - Структура таблицы «Позиции заказа»

Рисунок 2.11 - Структура таблицы «Поставки»

Рисунок 2.12 - Структура таблицы «Районы»

Рисунок 2.13 - Структура таблицы «Расположение»

Рисунок 2.14 - Структура таблицы «Система»

Рисунок 2.15 - Структура таблицы «Учителя»

Рисунок 2.16 - Структура таблицы «Школы»

Разработанная база данных станет основой разрабатываемой системы. Для работы с ней будет разработан пользовательский интерфейс с использованием среды программирования Делфи.

.3 Функции и назначение отдельных аппаратных систем проекта

Система разрабатывается в двухзвенной архитектуре. Двухзвенная архитектура используется в клиент-серверных системах, где сервер отвечает на клиентские запросы напрямую и в полном объеме, при этом используя только собственные ресурсы. Таким образом сервер не вызывает сторонние сетевые приложения и не обращается к сторонним ресурсам для выполнения какой-либо части запроса.

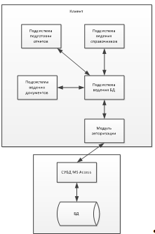
Рисунок 2.17 - Архитектура системы

Используется концепция файлового сервера, который использует базу данных, представленную в едином файле и организует к нему доступ различных пользователей. На рисунке 2.17. представлена архитектура системы.

Архитектура, используемая в разрабатываемой системе, функционирует в три этапа:

. Запрос. Клиент, используя клиентское приложение, отправляет запрос к серверу БД.

. Обработка запроса сервером, подготовка ответа.

. Передача данных клиенту.

Рассмотрим, какие функции будет выполнять информационная система. Работа информационной системы отдела снабжения отражена на контекстной диаграмме функциональной модели деятельности предприятия. Контекстная диаграмма представлена на рисунке 2.18.

Рисунок 2.18 - Контекстная диаграмма функциональной модели «как будет»

Основными входными данными для учета движения запасов по прежнему являются:

заявки от учителей;

перечень наименований книг;

данные методистов;

данные о наличии книг;

данные клиентов.

В качестве результата выполнения процесса представлены такие выходы:

заявка в электронном формате;

заявка в печатном виде;

оформленный заказ;

документы на доставку.

Все задачи выполняют сотрудники отдела снабжения (методисты, менеджеры, операторы) с использованием информационной системы на основе должностных инструкций и законодательства РФ и правил работы с информационной системой.

Рассмотрим, каким образом будет организован процесс снабжения (рисунок 2.19).

Рисунок 2.19 - Функциональная диаграмма первого уровня

Суть работы методистов заключается в вывозе заказных книг по районам республики Башкортостан. Методисты принимают заказы от учителей (обычно по телефону), оформляют заявку с использованием предложенной информационной системы. Затем заявка отображается в системе, ее могут просматривать менеджеры, которые эту заявку обрабатывают: определяют цены, анализируют наличие. (в подвале,в торговом зале). Если книг в наличии нет, то менеджеры делают заказ.

После заполнения заявки, она становится доступна операторам, которые распечатывают эту заявку, подбирают литературу и осуществляют доставку. После доставки книг, методист привозит чеки об оплате. На основе чеков формируется отчет. Этот процесс представлен на функциональной диаграмме первого уровня.

Стоит отметить, что предложенный функционал информационной системы обеспечит автоматизацию всех функций информационной системы.

.4 Характеристика программного обеспечения

Графический интерфейс информационной системы предназначен для ввода и отображения данных системы. Первым этапом разработки интерфейса является анализ решаемых пользователем задач и структуры имеющейся информации. На основе этих данных выполняется проектирование структуры меню.

На основе исходных данных, приведенных при постановке задачи, можно выделить состав функций управления и обработки данных и их соподчиненность, которые должны быть реализованы для информационной системы. Главные функции можно разделить на три класса: работа с основными данными (таблицами), работа со справочниками, подготовка отчетов.

Выявление состава функций, их иерархии и выбор языка общения (язык типа «меню») позволяет разработать структуру сценария диалога, дающего возможность определить состав кадров диалога, содержание каждого кадра и их соподчиненность. Меню приложения представляет собой иерархическую древовидную структуру. Для каждого объекта - таблицы допустимы такие операции, как добавление, удаление, редактирование, поиск, фильтрация и печать. Для справочников набор функций несколько ограничен. Это только операции добавления, удаления и редактирования. Все эти операции отображены в структуре меню (рисунок 2.20).

Рисунок 2.20. Схема состава функций, выполняемых системой

На основе разработанной структуры меню, а также диаграмм вариантов использования, взаимодействия и кооперации был разработан интерфейс пользователя информационной системы. При запуске программы появляется окно авторизации (рисунок 2.21).

Рисунок 2.21 - Окно авторизации

Если пароль введен неверно, то выдается сообщение предупреждения о том, что всего имеется 3 попытки ввода пароля. После трех неверных попыток набора пароля окно закрывается. Если пароль введен верно, то появляется главное окно программы, в котором отображаются данные методистов (рисунок 2.21).

Рисунок 2.21 - Главное окно программы

Главное окно программы обеспечивает доступ ко всем функциям. Структура меню программы полностью совпадает с разработанной структурой меню. Работа со справочником Методисты возможна через форму Методисты (рисунок 2.22).

Рисунок 2.22 - Форма Методисты

Эта форма обеспечивает просмотр данных о методистах, выполнение таких стандартных операций по обработке информации, как добавление, редактирование, удаление данных, а также предоставляет возможность поиска данных (поиск получателя по наименованию). Все справочники в программе построены по одному принципу. В любом справочнике выделены две области: область просмотра данных и область обработки данных (добавления, редактирования, удаления).

Такое единообразие делает программу понятной и удобной в использовании. При нажатии на кнопку «Добавить» открывается дополнительная форма, где необходимо внести данные о методисте, заполнив все предложенные поля. Добавление кода выполняется программно (рисунок 2.23).

Рисунок 2.23 - Форма добавления

При редактировании открывается такая же форма, только в режиме редактирования. Все поля заполняются значениями выбранной в таблице записи. При нажатии на кнопку применить изменения передаются на форму. Обработка событий добавления и редактирования данных других форм реализована аналогично. При удалении обязательно выполняется запрос подтверждения необходимости удаления данных (рисунок 2.24), что защищает от случайного удаления данных.

Рисунок 2.24 - Окно запроса подтверждения

Для работы со справочником Районы используется форма Районы. Она обеспечивает возможность выполнения операций, характерных для всех справочников программы и содержит стандартные области (рисунок 2.25).

Рисунок 2.25 - Форма Районы

Операции Добавления, редактирования, удаления и поиска выполняются аналогично рассмотренным ранее. Форма добавления района представлена на рисунке 2.26.

Рисунок 2.26 - Форма добавления района

При добавлении района, данные методиста выбираются из списка. Для работы со справочником Школы используется форма Школы. Она обеспечивает возможность выполнения операций, характерных для всех справочников программы и содержит стандартные области (рисунок 2.27).

Рисунок 2.27 - Форма Школы

Операции Добавления, редактирования, удаления и поиска выполняются аналогично рассмотренным ранее. Форма добавления школы представлена на рисунке 2.28.

Рисунок 2.28 - Форма добавления школы

При добавлении школы, данные о районе выбираются из списка. Еще один справочник, которые используется в системе - справочник учителей (рисунок 2.29, рисунок 2.30).

Рисунок 2.29 - Справочник «Учителя»

Форма добавления школы представлена на рисунке 2.30. При добавлении учителя, данные о школе выбираются из списка.

Рисунок 2.30 - Форма добавления учителя

Данные о системах, к которым относятся продаваемые учебники, расположены в справочнике «Системы» (рисунок 2.31).

Рисунок 2.31 - Справочник «Системы»

При редактировании справочника используется форма, представленная на рисунке 2.32.

Рисунок 2.32 - Форма добавления системы

Данные об издательствах, в которых были изданы учебники, расположены в справочнике «Издательства» (рисунок 2.33).

Рисунок 2.33 - Справочник «Издательства»

При редактировании справочника используется форма, представленная на рисунке 2.34.

Рисунок 2.34 - Форма добавления издательства

Данные этих двух справочников используются при заполнении справочника Книги.

Рисунок 2.35 - Справочник «Книги»

При редактировании справочника используется форма, представленная на рисунке 2.36.

Рисунок 2.36 - Форма добавления книги

Данные справочники используются для подготовки документов и отчетов.

Таким образом, разработанное программное средство выполняет все заявленные функции. Все входные формы обладают простым, интуитивно понятным интерфейсом, программа защищена от сбоев (благодаря использованию списков выбора, подстановок, программной обработке исключительных ситуаций). Таким образом, можно сделать вывод, что разработанное программное средство соответствует заданию на разработку.

Заключение

Выбор программного обеспечения для формирования информационной системы во многом зависит от особенностей работы и объемов хранимых на складе материалов. При выборе программного обеспечения стоит учесть такие требования к программному обеспечению: ценовая доступность технологий информатизации всей деятельности склада; возможность развития и интеграции информационной системы в перспективе; относительная простота использования и обслуживания информационной системы; возможность удаленной работы с системой; наличие возможность выгрузки информации из системы в стандартные программы. Основными недостатками специализированных программных комплексов является их высокая цена, а также сложность и масштабность. В связи с тем, что использование существующих комплексных систем автоматизации складской деятельности экономически нецелесообразно, в текущих условиях информатизация деятельности склада может осуществляться с использованием индивидуальной разработки программы для конкретного заказчика, с последующий интеграцией функциональных информационных систем при необходимости.

В ходе работы над дипломным проектом была разработана информационная подсистема автоматизации работы отдела снабжения. Одним из преимуществ этой системы является высокая экономическая эффективность и, которая позволит организации значительно снизить затраты на реализацию процесса учета запасов на складе, а также быстрая окупаемость. Это достигается за счет значительного снижения времени на выполнение трудоемких операций. Сотрудники компании смогут тратить меньше времени на рутинные операции и больше внимания уделять своим задачам.

В дипломном проекте были решены следующие задачи: проанализирован процесс обработки данных; определены цели и задачи внедрения системы автоматизации; произведен анализ существующего технического и программного обеспечения; рассмотрены основные преимущества внедрения информационной системы; выполнена постановка задачи на разработку системы.

В результате внедрения информационной системы автоматизации работы отдела снабжения удалось достичь уменьшения времени на обработку информации; сокращения времени загрузки данных; организации быстрых расчетов и отсутствия ошибок.

Библиографическое оформление литературы

Архангельский А.Я. Программирование в Delphi 7. - М.: ООО «Бином-Пресс», 2008, - 1152с.

Архипенков С. Лекции по управлению программными проектами [текст] / С. Архипенков. - М.: 2009. - 128 с.

Архипов А.И. Экономика. Финансы. Страхование. - Учебник. - М.: Велби, 2007. - 840 с.

Бекашевич Ю.А., Пушкина Н.Д. Microsoft Access 2003. - СПб.: БХВ-Петербург, 2009, - 752с.

Богатин Ю. В. Экономическая оценка качества и эффективности работы предприятия. - М.: Издательство стандартов, 2009. -216 с.

Братищенко В. В. Проектирование информационных систем. [Текст] / Иркутск: БГУЭП, 2008 - 84 стр.

Вендров А. М. CASE-технологии: Современные методы и средства проектирования информационных систем. [Текст] / М.: Финансы и статистика, 2009 - 176 стр.

Вендров А. М., Практикум по проектированию программного обеспечения экономических информационных систем: Учеб. пособие. - 2-е изд., перераб. и доп. [Текст] / М.: Финансы и статистика, 2009 - 192 стр.

Вендров А. М., Проектирование программного обеспечения экономических информационных систем: Учебник. 2-е изд., перераб. и доп. [Текст] / М.: Финансы и статистика, 2009 - 544 стр.

Вилков Л.А. Менеджмент процессов [текст] / Л.А. Вилков, Й. Беккер, В. Таратухин, М. Кугелер, М. Роземанн; пер. с нем. - М.: Эксмо, 2007. - 384 с.

Гагарина Л.Г. Технология разработки программного обеспечения: учебное пособие [текст] / Л.Г.Гагарина, Е.В. Кокорева, Б.Д. Виснадул. - М.: ИД «ФОРУМ»: ИНФРА-М, 2008. - 400 с.

Гвоздева В.А. Основы построения автоматизированных информационных систем: учебник [текст] / В.А. Гвоздева, И.Ю. Лаврентьева. - М.: ИД «ФОРУМ»: ИНФРА-М, 2007. - 320 с.

Годин В. В., Корнев И. К. Информационное обеспечение управленческой деятельности: Учебник. - М.: Мастерство: Высшая школа, 2008. -213с.

Голицина О.Л. Базы данных: Учебное пособие [текст] / О.Л. Голицина, Н.В. Максимов, И.И. Попов. - М.: ФОРУМ: ИНФРА-М, 2009. - 352 с.

Головач В. Дизайн пользовательского интерфейса. Искусство мыть слона [текст] / В. Головач. - М.: Dreamstime.com. 2009. - 97 с.

ГОСТ Р ИСО/МЭК 12207-99 Информационная технология. Процессы жизненного цикла программных средств [Электронный ресурс]. - Режим доступа: <http://www.rfcmd.ru/sphider/docs/InfoSec/GOST_R_ICO-IEC_12207-99.htm>

Грекул В.И. Проектирование информационных систем: курс лекций: учебное пособие для студентов вузов, обучающихся по специальностям в области информ. технологий [текст] / В.И. Грекул, Г.Н. Денищенко, Н.Л. Коровкина. - М.: Интернет-Ун-т Информ технологий, 2009. - 304 с.

Гусева Т. М. Самоучитель по бухгалтерскому учету: учеб. пособие. - 2-е изд [текст] Т.М.Гусева., Т.Н.Шеина. - М.: Проспект, 2009. - 464с.

#G0Гусятников В. Н., Безруков А. И. Стандартизация и разработка программных систем, учебное пособие [Текст] / М.: ФиС, 2010 - 288 стр.

Дейт К.Дж. Введение в системы баз данных, 8-е издание.: Пер. с англ [текст] / К.Дж.Дейт. - М.: Издательский дом "Вильяме", 2010. - 1328 с.

Диго С.М. Базы данных: проектирование и использование: Учебник [текст] / С.М.Диго. - М.: Финансы и статистика, 2010. - 592 с.

Диго С.М. Проектирование использование баз данных: Учебник. - М.: Финансы и статистика, 2009.

Емельянова Н.З. Основы построения автоматизированных информационных систем: Учебное пособие [текст] / Н.З.Емельянова, Т.Л.Партыка, И.И.Попов. - М.: ФОРУМ: ИНФРА-М, 2007. - 416 с.

Зыков С. В. Модели жизненного цикла и методологии разработки корпоративных систем [Видеокурс] / Интернет-университет информационных технологий - ИНТУИТ.ру, 2009 - DVD-box: 2 диска.

Иванова Г.С. Технология программирования: Учебник для вузов. - 2-е изд., стереотип. - М.: Изд-во МГТУ им. Н.Э. Баумана, 2009. 320 с.: ил.

Избачков Ю.С. Информационные системы: Учебник для вузов. 2-е изд [текст] / Ю.С.Избачков, В.Н.Петров. - СПб.: Питер, 2009. - 656 с.

Кантор М. Управление программными проектами. Практическое руководство по разработке успешного программного обеспечения [Текст] / М.: Вильямс, 2007 - 176 стр.: с ил.

Котляров В.П. Основы тестирования программного обеспечения: Учебное пособие / В.П.Котляров, Т.В. Коликова. - М.: Интернет-Университет Информационных технологий; БИНОМ. Лаборатория знаний, 2009. - 285 с.

Крупский А.Ю. Разработка и стандартизация программных средств: Учебное пособие [текст] / А.Ю.Крупский, Л.А.Феоктистова. - М.: Издательско-торговая корпорация «Дашков и Ко», 2009. - 100 с.

Лойко В.И. Информационные системы и технологии в экономике: Учебник. - 2-е изд., доп. и перераб [текст] / В.И. Лойко, Т.П. Барановская, М.И. Семенов, А.И. Трубилин. - М.: Финансы и статистика, 2009. - 416 с.

Макконел Стив. Профессиональная разработка программного обеспечения [текст] / С. Макконел; пер. с англ. под ред. В.Агаповой. - СПб.: Символ-Плюс, 2011. - 240 с.

Маклаков С. В. BPwin ERwin CASE-средства разработки ИС [Текст] / М.: Диалог-МИФИ, 2009 - 304 стр.

Маклаков С. В. Моделирование бизнес-процессов - М., 2009. - 224с.

Марков А.С. Базы данных. Введение в теорию и методологию: Учебник [текст] / А.С.Марков, К.Ю.Лисовский. - М.: Финансы и статистика, 2009. - 512 с.

Маслов А.В. Проектирование информационных систем в экономике: учебное пособие / А.В. Маслов. - Томск: Изд-во Томского политехнического университета, 2008. - 216 с.

Мацяшек Л.А. Анализ требований и проектирование систем.- М.: Наука, 2008- 352 с.

Проектирование экономических информационных систем: Учебник / Г. Н. Смирнова, А. А. Сорокин, Ю. Ф. Тельнов; Под ред. Ю. Ф. Тельнова. - М.: Финансы и статистика, 2008. - 512с.

Рогозов Ю.И. Разработка метода построения информационных функционально-ориентированных моделей предприятия / Изв. ЮФУ. Технические науки [текст] / Ю.И.Рогозов. - 2008. - №7. - С.70-76.

Сергеев А. Access 2007. Новые возможности [текст] / А.Сергеев. - СПб.: Питер, 2008. - 176 с.

Скрипкин К.Г. Экономическая эффективность информационных систем. - М.: ДМК Пресс, 2010. - 256с.

Смирнов Н.В. Проектирование информационных систем [текст] / Н.В.Смирнов. - СПб.: БГТУ «ВОЕНМЕХ», 2008. - 146 с.

Сорокин А.В. Delphi. Разработка баз данных [текст] / А.В.Сорокин. - СПб.: Питер, 2010. - 477 с.

Стивенс Род. Программирование баз данных. Изд. 2-е, стереотипное [текст] / Р. Стивенс; пер с англ. под ред. С.М.Молявко. - М.: ООО «Бином-Пресс», 2007. - 384 с.

Тельнов Ю.Ф. Реинжиниринг бизнес процессов. М. Финансы и статистика, 2009-319с.

Технология освоения и внедрения CASE-средств [Электронный ресурс]. - Режим доступа: http://www.interface.ru/home.asp?artId=22623

Титоренко Г.А. Информационные системы в экономике: учеб. пособие для вузов - 2-е изд.доп. - М.: «ЮНИТИ-ДАНА», 2008.-463с.

Титоренко Г.А. Автоматизированные информационные технологии в экономике: Учебник - М.: Компьютер, ЮНИТИ, 2009.-400с.

Фаронов В.В. Программирование баз данных в Delphi 7. Учебный курс [текст] / В.В.Фаронов. - СПб.: Питер, 2011. - 459 с.

Фельдман Я.А. Создаем информационные системы [текст] / Я.А.Фельдман. - М.: СОЛОН-ПРЕСС, 2006. - 120 с.

Фленов М.Е. Библия Delphi. - 2-е изд., перераб. и доп [текст]/ М.Е.Фленов. - СПб.: БХВ-Петербург, 2008. - 800 с.

Фуфаев Э.В. Базы данных: учеб. пособие для студ. сред. проф. образования - 3-е изд., стер [текст] / Э.В.Фуфаев, Д.Э.Фуфаев. - М.: Издательский центр «Академия», 2007. - 320 с.

Хомоненко А. Д., Цыганков В. М., Мальцев М. Г. «Базы данных» Учебник для вузов Изд., Корона-Принт 2008 г - 736с.

Цирлов В.Л. Основы информационной безопасности автоматизированных систем [текст] / В.Л.Цирлов. - Ростов-на-Дону: Феникс, 2008. - 173 с.

Шеремет А.Д. Комплексный экономический анализ деятельности предприятия (вопросы методологии). - М.: Экономика, 2008. - 207 с.

Экономический анализ / Под. ред. Л.Т. Гиляровской. - М.: ЮНИТИ-ДАНА, 2009.-527 с.

Якобсон А., Буч Г., Рамбо Дж. Унифицированный процесс разработки программного обеспечения [Текст] / СПб.: Питер, 2009 - 496 стр.: с ил.

Похожие работы на - Создание информационной системы для хранения, анализа и обработки информации, применяемой для организации отдела снабжения

 

Не нашли материал для своей работы?
Поможем написать уникальную работу
Без плагиата!
Без нейросетей!