Создание информационной системы для контроля дефектов тепломеханического оборудования

  • Вид работы:
    Дипломная (ВКР)
  • Предмет:
    Информационное обеспечение, программирование
  • Язык:
    Русский
    ,
    Формат файла:
    MS Word
    2,28 Мб
  • Опубликовано:
    2017-01-19
Вы можете узнать стоимость помощи в написании студенческой работы.
Помощь в написании работы, которую точно примут!

Создание информационной системы для контроля дефектов тепломеханического оборудования

Содержание

 

Введение

1. Аналитический обзор

1.1 Анализ предметной области

1.2 Анализ программных средств

2. Проектирование

2.1 Проектирование БД

2.2 Проектирование алгоритмов системы

3. Реализация системы

4. Тестирование системы

5. Организационно-экономическая часть

5.1 Расчет капитальных затрат на проектирование и внедрение

5.2 Состав эксплуатационных расходов

5.3 Расходы на содержание персонала

5.4 Расходы на функционирование программы

5.5 Расчеты накладных расходов

5.6 Прочие расходы

5.7 Расчет экономии за счет увеличения производительности труда пользователя

5.8 Вывод по главе

6. Безопасность жизнедеятельности

Заключение

Список использованных источников

Введение

Сложно представить нашу жизнь без электричества. Оно повсюду: электрические приборы окружают нас в бытовой сфере, ЭВМ помогают нам проводить сложные вычисления на работе, даже ездить на автомобиле становиться возможным на аккумуляторных батареях. Чтобы обеспечить электричеством города строятся электростанции различных мощностей.

Как и в любой другой области в энергетике встречаются свои проблемы. Износ оборудования, на мой взгляд, одна из них. Качественная и безаварийная работа электростанций является залогом безопасности и комфорта жителей. В связи с этим контроль и фиксация дефектов оборудования являются важной задачей в работе обслуживающего персонала.

Развитие компьютерных технологий позволяет значительно упростить структурирование и хранение информации. Поэтому данный дипломный проект посвящен созданию информационной системы для контроля, хранения и визуализации дефектов тепломеханического оборудования Вологодской ТЭЦ.

Эта система придет на смену бумажным носителям, что позволит более полно и наглядно отобразить картину износа оборудования. В следствие чего, можно эффективнее планировать проведение ремонтных работ. А это значит, что снизятся аварийные ситуации в работе, связанные с изношенностью оборудования; повысится безопасность обслуживающего персонала; и увеличится производительность оборудования.

Одним из главных аспектов создания информационной системы является сокращение временных затрат. Во-первых, уменьшается время на внесение информации о дефектах оборудования оператором котельного оборудования. Во-вторых, снижается время поиска информации о износе тех или иных частей оборудования и о произведенном ремонте, а также время ее систематизации начальником смены котлотурбинного цеха (далее КТЦ) и начальником КТЦ.

Помимо всего вышеперечисленного, информационная система дает возможность отслеживания появления новых дефектов в режиме реального времени всеми должностными лицами начиная от оператора котельного оборудования до начальника КТЦ.

Сокращение временных затрат, достигаемых при использовании информационной системы и позволяет добиться косвенного экономического эффекта, за счет увеличения производительности труда.

дефект ремонтная работа программный

1. Аналитический обзор


Проведение своевременных и наиболее эффективных ремонтных работ является залогом безаварийной работы электростанции. Данный вид деятельности нуждается в наиболее точном и полном перечне неисправностей на ремонтируемом оборудовании.

Запись, выборка и анализ дефектов на бумажном носителе является долгим и трудоемким процессом, существенно повышающим шанс ошибки.

Для предотвращения сбоев, повышения надежности оборудования и производительности труда работников необходимо внедрять современные методы хранения и систематизации информации на базе ЭВМ.

 

.1 Анализ предметной области


Любой объект, созданный человеком, имеет шанс на поломку. Тем более такое сложное, работающее с агрессивными средами и высоким давлением оборудование, которое применяют в энергетической отрасли. Для контроля состояния которого требуется разработать удобную и информативную программу. К сожалению, создать универсальную программу невероятно сложно, так как вариантов оборудования и его компоновки очень много. Поэтому каждой электростанции создается свой вариант программы.

Что же требуется от программного продукта? Какие функции он должен выполнять? В чем будет заключаться польза для оператора? Чтобы ответить на эти вопросы необходимо ознакомиться с оборудованием, для контроля за которым и будет создаваться программа.

Чтобы лучше понять суть задания построим концептуальную схему базы данных котельного отделения КТЦ Вологодской ТЭЦ.

Для этого нам понадобится:

) схема котельного отделения;

) информация о работниках, задействованных в процессе;

) график рабочих смен;

) справочник дефектов;

) техническая документация по оборудованию.

После осмотра рабочих мест котельного отделения составим его упрощенную схему (Рисунок 1.1).

Рисунок 1.1 - Схема котельного отделения

Согласно штатного расписания в состав работников котлотурбинного цеха, задействованных в процессе, входят три оператора котельного оборудования, начальник смены КТЦ и начальник КТЦ.

Рабочий процесс непрерывен и разбит на цикл из четырехдвенадцатичасовых смен. Следовательно, получаем двенадцать операторов, четырех начальников смены КТЦ и одного начальника КТЦ.

Из выше изложенного видно, что рабочий график состоит из четырех бригад.

Технической документацией является Инструкция по эксплуатации котлоагрегатов БКЗ 50-39 Ф и БКЗ 75-39 ФБ (Приложение 1). На основе изучения которой можно составить обобщенную схему элементов котла.

Рисунок 1.2 - Обобщенная схема элементов котла

На основании полученных данных составляем концептуальную схему базы данных.

Рисунок 1.3 - Концептуальная схема базы данных

Из данной модели наглядно видно, что для создания нашей базы требуется минимум пять таблиц. Каждая таблица должна максимально емко, но в то же время кратко описывать состояние того или иного котлоагрегата в текущий момент времени.

Что конкретно может интересовать нас?

1.      Место возникновения дефекта;

2.      Время его возникновения;

.        Состояние на текущий момент;

4.      Наличие аналогичных дефектов на одном элементе котла;

5.      Вид дефекта;

.        Обнаруживший сотрудник.

 

.2 Анализ программных средств


Для реализации дипломного проекта было выбрано следующее ПО: система Windows 7 либо выше, содержащая MSAccess и Delhi.

Всем нам хорошо известна разработка компании Microsoft, занимающая лидирующие позиции по числу активных пользователей, под названием Windows. В ее состав входит множество программных средств, но мы остановимся на MSAccess.

MSAccess является реляционной системой управления базами данных (СУБД) корпорации Microsoft. Microsoft Access относится к СУБД, ориентированным на рядовых потребителей. Она позволяет, не прибегая к программированию, с легкостью выполнять основные операции с БД, а именно создание, редактирование и обработка данных. Этот пакет работает в ОС Windows на автономных ПК или в локальной сети. Посредством MS Access создаются и в дальнейшем эксплуатируются личные БД (настольные), а также базы организаций, имеющих относительно небольшой объем данных. Microsoft Access является частью пакета Microsoft Office и входит в комплект его поставки.

Среда Access располагает характерным для приложений Windows интерфейсом, состоящим из следующих компонентов: титульной строки, главного меню, панели инструментов, поля для работы и строки состояния.

СУБД работает с данными, которые можно выстроить в иерархическую последовательность. Верхний уровень иерархии содержит основные объекты Access:

) таблицы - главный тип объекта, поскольку все остальные вариации объектов - это производные от таблицы. Основные составляющие таблицы - поля и записи, они определяют свойства элементов таблицы;

) запросы - результаты обращения пользователя к БД с целью поиска данных, удаления, добавления и обновления записей. Результаты поиска (выборки) подаются в табличном виде;

) отчеты - документы, предназначенные для вывода на печать, сформированные на информации, которая содержится в таблицах и запросах;

) схема - описание архитектуры связей многотабличной базы данных;

) макросы и модули - объекты повышенной сложности, при обыденной работе могут не использоваться.

Среди особенностей Access стоит отметить наличие VBA - встроенного языка программирования, посредством которого приложение может дополняться подпрограммами пользователей. Тем самым существенно расширяются возможности исходного варианта утилиты, обеспечивается удобство работы.

Программа работает со следующими форматами файлов: ACCDB, MDB, ACCDE, MDE, ACCDT, ACCDR, ACCDW, MDW, LDB, LACCDB, SQL, DBF, DB,SNP, DIF, CDB.

В качестве языка программирования для программной части был выбран Delhi. Среди достоинств данного языка необходимо отметить его совместимость с Windows, наличие огромного количества уже готовых и отлаженных компонент, наличие высокопроизводительного компилятора в машинный код, усовершенствованного отладчика и многих других полезных функций, а также бесплатность языка, что снижает себестоимость программного продукта.

Концепция Delphi 1 была реализована в конце 1994 года, когда вышла первая версия среды разработки. В основу этого программного продукта легли концепции объектно-ориентированного программирования (ООП) на базе языка ObjectPascal и визуального подхода к построению приложений.

После выхода Delphi 1 все компьютерные издания писали об этой среде, как об "убийце VisualBasic". Появление Delphi 2 (32-разрядной) ознаменовало новую эпоху, - появился доступ к возможностям программных интерфейсов Windows NT и Windows 95. Delphi 2 стала средством разработки полноценных приложений клиент/сервер. Вскоре Delphi 3 предоставила разработчикам средства создания распределенных многоуровневых приложений и полноценный инструментарий проектирования приложений для Internet и Intranet. Появилась полноценная поддержка com - модели объектов, ставшей краеугольным камнем современного программирования. Четвертая версия Delphi позволяет полностью интегрировать ваши разработки с объектами com. Поддержка архитектуры corba (common object request broker architecture) открывает перед приложениями, созданными в delphi для платформы wintel (windows + intel), мир других операционных систем (unix, os/2, wms).

Delphi представляет следующие новые свойства и усовершенствования:

) новые расширения языка. В Delphi в язык ObjectPascal включены динамические массивы, методы обработки переполнения, установка значения параметров по умолчанию, и многое другое;

) менеджер проекта. Новый менеджер проекта позволяет Вам объединять проекты, которые работают вместе в одну проектную группу. Это позволяет организовать как работу взаимозависимых проектов, таких как однозадачные и многозадачные приложения или dll, так и совместную работу исполняемых программ;

3) новый проводник. Новый проводник содержит выполняемые классы, навигацию по модулям, и браузер кода. Проводник кода делает создание классов проще. Также проводник позволяет быстро перемещаться через файлы модуля, а также между интерфейсом и реализацией;

) закрепляемые окна инструментов. IDE (Интегрированная Среда разработки) содержит более перенастраиваемую конфигурацию окон инструментов, которые можно закреплять с редактором кода;

) улучшенная отладка. Интегрированный отладчик имеет много новых свойств, включая удаленную и многопроцессорную отладку, просмотр кода центрального процессора, инспекторов, усовершенствованные точки прерывания, отладчик специфических подменю и закрепленных окон;

) усовершенствования Activex;

) усовершенствования VCL. Иерархия объектов Delphi была расширена, чтобы включить новый компонент для NtService приложений. Кроме того, новый компонент выполняемого списка (на Стандартной странице палитры), позволяет централизовать управление меню и команд от кнопок. Управление VCL расширено, чтобы поддерживать drag-and-drop перетаскивания, обеспечивать дополнительный контроль над размещением окна, и многое другое.

Delphi - это комбинация нескольких важнейших технологий:

) высокопроизводительный компилятор в машинный код;

) объектно-ориентированная модель компонент;

) визуальное (а, следовательно, и скоростное) построение приложений из программных прототипов;

) масштабируемые средства для построения баз данных.

Компилятор, встроенный в Delphi, обеспечивает высокую производительность, необходимую для построения приложений в архитектуре "клиент-сервер". Он предлагает легкость разработки и быстрое время проверки готового программного блока, характерного для языков четвертого поколения. Кроме того, Delphi обеспечивает быструю разработку без необходимости писать вставки на Си или ручного написания кода (хотя это возможно).

В процессе построения приложения разработчик выбирает из палитры компонент готовые компоненты как художник, делающий крупные мазки кистью. Еще до компиляции он видит результаты своей работы - после подключения к источнику данных их можно видеть отображенными на форме, можно перемещаться по данным, представлять их в том или ином виде. В этом смысле проектирование в Delphi мало чем отличается от проектирования в интерпретирующей среде, однако после выполнения компиляции мы получаем код, который исполняется в 10-20 раз быстрее, чем то же самое, сделанное при помощи интерпретатора. Кроме того, компилятор компилятору рознь, в Delphi компиляция производится непосредственно в родной машинный код, в то время как существуют компиляторы, превращающие программу в так называемый p-код, который затем интерпретируется виртуальной p-машиной. Это не может не сказаться на фактическом быстродействии готового приложения.

В стандартную поставку Delphi входят основные объекты, которые образуют удачно подобранную иерархию базовых классов. Но если возникнет необходимость в решении какой-то специфической проблемы на Delphi, то лучше просмотреть список свободно распространяемых или коммерческих компонент, разработанных третьими фирмами, количество этих компонент в настоящее время составляет несколько тысяч. Событийная модель в Windowsвсегда была сложна для понимания и отладки. Но именно разработка интерфейса в Delphi является самой простой задачей для программиста.

Для работы данных приложений потребуется установка ПО Windows версии 7 или выше.

2. Проектирование


Проектирование ИС начинают с уточнения структуры, то есть определения структурных компонентов и связей между ними. Результат представляют в виде структурной, функциональной схемы, ER-диаграмм и описания компонентов.

Разрабатываемая ИС представляет собой программу, которая в качестве структурных компонентов может включать подпрограммы, библиотеки ресурсов и базы данных.

На рисунке 2.1 представлена общая схема функций системы. База данных хранится на отдельном сервере, что позволяет подключиться к ней всем участникам системы и упрощает обслуживание (резервное копирование).

Рисунок 2.1 - Общая схема системы

2.1 Проектирование БД


В ходе анализа предметной области. Я пришел к выводу, что БД представлена реляционной моделью, состоящей из восьми таблиц (Рисунок 2.2).

Рисунок 2.2 - Состав таблиц базы данных

Таблицаidchasti (Рисунок 2.3) предназначена для задания уникальных значений каждому элементу котлоагрегата, необходимых для систематизации и разделения дефектов по элементам.

Рисунок 2.3 - Таблица idchasti

В таблицеiddefect (Рисунок 2.4) содержится справочная информация о видах дефектов на оборудовании.

Рисунок 2.4 - Таблица iddefect

В таблице Дефекты (Рисунок 2.5) содержится полная информация о неисправности оборудования

Рисунок 2.5 - Таблица Дефекты

2.2 Проектирование алгоритмов системы


Проектирование программной оболочки ставит перед нами несколько требований:

.        Программа должна корректно подключаться к базе данных расположенной на сервере;

2.      Должен быть реализован вывод дефектов систематизировано и упорядоченно относительно элементов котла;

.        Необходимо реализовать визуализацию элементов котлоагрегата;

.        Процедура добавления дефекта должна быть проста и интуитивно понятна;

.        Авторизация пользователя максимально проста и не требует средств по защите (логин пароль);

.        Создание отчета и вывод его на печать должны проходить в автоматическом режиме;

.        Цветовые маркеры позволят представить общую ситуацию с котлоагрегатом не углубляясь в разбор всех дефектов.

3. Реализация системы


Структура программы состоит из следующих частей:

1)      подключение к БД;

2)      авторизация;

)        добавление дефекта;

)        изменение дефекта;

)        просмотр дефектов;

)        составление отчета.

Полный листинг программы находится в Приложении 2.

Разберем более подробно каждый пункт.

Для подключения к базе данных в рабочем окне программы необходимо нажать на кнопку "Подключиться к БД" (Рисунок 3.1)

Рисунок 3.1 - Подключение к базе данных

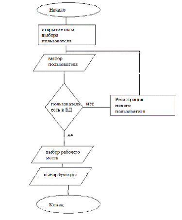
Авторизация пользователя представлена в максимально простой форме. При нажатии на кнопку "Авторизация" появляется всплывающее окно "Выбор сотрудника", где необходимо выбрать ФИО сотрудника, номер бригады и рабочее место (Рисунок 3.2).

Алгоритм функции "Авторизация" представлен схемой на рисунке 3.3.

Рисунок 3.2 - Авторизация пользователя

Рисунок 3.3 - Алгоритм функции "Авторизация"

На форме добавления дефекта присутствуют поля для краткого описания дефекта, его типа и состояния. Дата обнаружения проставляется в автоматическом режиме. Каждый элемент сопоставлен с элементами DBEdit (скрытыми), которые связаны с таблицей дефектов в базе данных. При нажатии на кнопку "добавить дефект" (Рисунок 3.4) в базу данных добавляется новая (пустая) строка, затем появляется сама форма (Рисунок 3.5), заполняется, при нажатии на кнопку "добавить" внесенные изменения фиксируются в базе данных. Добавить дефект можно только к определенным элементам дерева. Нельзя добавить дефект без описания или состояния.

Рисунок 3.4 - Кнопка "Добавление дефекта"

Рисунок 3.5 - Форма добавления дефекта

При изменении дефекта в форму выводятся данные текущего дефекта в БД. Поле "Дата исправления" скрыто и появляется при изменении состояния дефекта. Окно "Изменение дефекта" (Рисунок 3.6) появляется при нажатии на кнопку "Изменить\исправить", так же оно выводится при двойном нажатии на дефект в списке.

Рисунок 3.6 - Окно "Изменение дефекта"

Визуализация элементов котлоагрегата достигается построением "древа". В состав КТЦ входят шесть котлоагрегатов практически идентичных по исполнению и составным элементам. При открытии программы верхней строчкой располагаются шесть вкладок каждая из которых относится к отдельному котлоагрегату, что позволит значительно уменьшить "древо" каждого котла на экране. При выборе вкладки котлоагрегата ПК 1-6 открывается "древо", состоящее из трех основных частей: газ, вода, пар.

Каждая часть в свою очередь делится на подчасти охватывающие основные конструкционные узлы котлоагрегата (Рисунок 3.7).

Рисунок 3.7 - "Древо" элементов котла

При нажатии на элемент "древа", в зависимости от активного котла, происходит запрос в базу данных на поиск дефектов по индексу элемента "древа", в зависимости от индекса выводятся дефекты конкретного элемента, а если выбран "родитель", то выводятся дефекты всех его дочерних элементов. В нижнюю панель главного окна выводится общее количество найденных дефектов.

Для более наглядной визуализации элементы "древа" окрашиваются в различные цвета, которые зависят от количества дефектов элемента (Рисунок 3.8):

Рисунок 3.8 - Расшифровка цветового обозначения

При создании отчета необходимо выбрать элемент котла и нажать кнопку "Экспорт в Exсel" (Рисунок 3.9). После чего в Exсel будет создана таблица со всеми дефектами элемента, готовая к печати (Рисунок 3.10).

Рисунок 3.9 - Кнопка "Экспорт в Exсel

Рисунок 3.10 - Отчет

Общий вид получившейся программы (Рисунок 3.11).

Рисунок 3.11 - Общий вид рабочего окна программы

4. Тестирование системы


Тестирование - это процесс выполнения ПО системы или компонента в условиях анализа или записи получаемых результатов с целью проверки (оценки) некоторых свойств тестируемого объекта.

Тестирование - это процесс анализа пункта требований к ПО с целью фиксации различий между существующим состоянием ПО и требуемым (что свидетельствует о проявлении ошибки) при экспериментальной проверке соответствующего пункта требований.

Тестирование - это контролируемое выполнение программы на конечном множестве тестовых данных и анализ результатов этого выполнения для поиска ошибок.

Для проведения тестирования выберем метод тестирования - проверка за столом (Таблица 4.1).

Таблица 4.1 - Тестирование программы

Функции модуля

Способ тестирования

Кто производил тестирование

Результат тестирования

Проверка аутентификации пользователя

Проверка за столом

Разработчик

При данном тестировании, представленном на рисунке

Ввод дефекта

Проверка за столом

Разработчик

Рисунок 4.1

Проверка изменения цвета в зависимости от кол-ва дефектов

Проверка за столом

Разработчик

рис Рисунки 4.2; 4.3; 4.4

Формирование отчёта

Проверка за столом

Разработчик

Отчёт сформирован. ФФормирование представлено на рисунке 4.5


Рисунок 4.1 - Тестирование добавления дефекта

Рисунок 4.2 - Проверка изменения цвета в зависимости от кол-ва дефектов

Рисунок 4.3 - Проверка изменения цвета в зависимости от кол-ва дефектов

Рисунок 4.4 - Проверка изменения цвета в зависимости от кол-ва дефектов

Рисунок 4.5 - Тестирование формирования отчета

Вывод: программа выполнила основные поставленные задачи, тестирование можно считать успешным.

5. Организационно-экономическая часть


Экономический эффект от внедрения средств автоматизации может быть лишь косвенным, так как внедренные средства автоматизации не являются прямым источником дохода, а являются либо вспомогательным средством организации получения прибыли, либо помогают минимизировать затраты.

Оценить экономический эффект от использования программы можно двумя способами: простым и сложным (более трудоемкий способ, но более точный). Простой способ, это некоторое упрощение сложного способа с учетом различных "оговорок". Например, если материальные затраты не меняются после внедрения программы, то их можно исключить из расчета, тем самым его упростив. Полная оценка по сложному алгоритму, как правило, проводится квалифицированными специалистами по итогам обследования бизнес-процессов предприятия. Но если необходимо быстро и приблизительно оценить эффективность внедрения средства автоматизации, то можно в представленные формулы подставлять оценочные значения затрат. Конечно, при использовании оценок затрат, а не их фактических значений, экономический эффект будет посчитан не точно, но тем не менее позволит оценить выгодность и необходимость автоматизации.

Главный экономический эффект от внедрения средств автоматизации заключается в улучшении экономических и хозяйственных показателей работы предприятия, в первую очередь за счет повышения оперативности управления и снижения трудозатрат на реализацию процесса управления, то есть сокращения расходов на управление. Для большинства предприятий экономический эффект выступает в виде экономии трудовых и финансовых ресурсов, получаемой от:

)        снижение трудозатрат на поиск и подготовку документов;

2)      экономии на расходных материалах (бумага).

Снижение же трудозатрат на предприятии возможно за счет автоматизации работы с документами, снижения затрат на поиск информации.

Критерием эффективности создания и внедрения новых средств автоматизации является ожидаемый экономический эффект. Он определяется по формуле:

Э=Эрнп, (5.1)

где Эр - годовая экономия;

Ен - нормативный коэффициент (Eн=0.15);

Кп - капитальные затраты на проектирование и внедрение, включая первоначальную стоимость программы.

Годовая экономия Эр складывается из экономии эксплуатационных расходов и экономии в связи с повышением производительности труда пользователя. Таким образом, получаем:


где Р1 и Р2 - соответственно эксплуатационные расходы до и после внедрения разрабатываемой программы;

ΔРп - экономия от повышения производительности труда дополнительных пользователей.

5.1 Расчет капитальных затрат на проектирование и внедрение


В случае если оценивать экономический эффект с учетом всех деталей, то капитальные затраты на проектирование и внедрение рассчитываются с учетом длительности работ на этом этапе. Итак, рассмотрим подробнее расчет капитальных затрат на проектирование и внедрение системы автоматизации.

Под проектированием понимается совокупность работ, которые необходимо выполнить, чтобы спроектировать систему, часть системы или поставленную задачу. Под внедрением понимается комплекс работ по вводу в промышленную эксплуатацию системы с возможными ее доработками.

Для расчета затрат на этапе проектирования необходимо определить продолжительность каждой работы, начиная с составления технического задания и заканчивая оформлением документов.

Продолжительность работ определяется либо по нормативам (при этом применяют специальные таблицы), либо рассчитывают их на основании экспертных оценок по формуле:

Т0= (3*Тmin+2*Тmax) /5, (5.3)

где Т0 - ожидаемая продолжительность работ;

Тminи Тmax - соответственно наименьшая и наибольшая по мнению эксперта длительность работы.

Данные расчетов ожидаемой длительности работ приведены в таблицу 5.1. Капитальные затраты на этапе проектирования Кк рассчитываются по формуле:

Kк=С + Zп+Mп+H, (5.4)

где С - первоначальная стоимость программного продукта;

Zп - заработная плата специалистов на всех этапах проектирования и внедрения;

Мп - затраты на использование ЭВМ на этапе проектирования и внедрения;

Н - накладные расходы на этапе проектирования и внедрения.

Таблица 5.1 - Длительность работ на этапе проектирования

Наименование работ

Длительность работ, дней


минимум

максимум

ожидаемая

Разработка технического задания

1

2

2

Анализ технического задания

2

5

3

Изучение литературы

5

10

7

Работа в библиотеке с источниками

-

-

-

Знакомство с основными этапами дипломной работы

1

3

2

Оформление ТЗ

1

2

2

Разработка алгоритма

2

5

3

Доработки программы

10

20

15

Отладка программы

15

20

18

Экономическое обоснование

1

3

2

Оформление пояснительной записки

3

7

5

Выполнение плакатов

5

10

8

Итого

87

67


Одним из основных видов затрат на этапе проектирования является заработная плата специалиста, которая рассчитывается по формуле:

Zп=Zд*Tп* (l+Aс/100) * (l+Aп/100), (5.5)

где Zп - заработная плата разработчика на этапе проектирования; Zд - дневная заработная плата разработчика на этапе проектирования; Ас - процент отчислений на социальное страхование; Ап - процент премий. В общем случае, расходы на машинное время состоят из расходов на процессорное время (при работе с объектным или абсолютным модулем) и расходов на дисплейное время. Формула для расчетов имеет вид:

М=tдд+ tп*Cп, (5.6)

где Спи Сд - соответственно стоимости одного часа процессорного и дисплейного времени;

tд и tп - соответственно процессорное и дисплейное время, необходимое для решения задачи (час).

Расходы на эксплуатационные принадлежности определяются простым подсчетом затрат на их приобретение по оптовым (или свободным) ценам.

Так как программа разработана на современных быстродействующих компьютерах, то в дополнительном процессорном времени необходимости нет, т.е. принимаются как Сп=0 и tп=0.

При расчете Мп следует учитывать время на подготовку исходных текстов программ, их отладку и решение контрольных примеров.

В случае если проектирование и внедрение средства автоматизации полностью осуществляет сторонняя организация, то можно использовать упрощенную схему расчета, т.е. в качестве капитальных затрат на проектирование и внедрение принять суммы, уплаченные сторонней организации, включая первоначальную стоимость средства автоматизации.

Рассчитаем капитальные затраты на проектирование данной системы.

Примем заработную плату разработчику 25000 руб/месяц

По формуле 5.5 рассчитаем заработную плату разработчику включая все отчисления:

1)      пенсионные отчисления - 22%;

2)      взносы на обязательное социальное страхование на случай временной нетрудоспособности - 2,9%;

)        взносы на обязательное медицинское страхование в ФФОМС - 5,1%;

4)      среднегодовой процент премий - 15%.

Z=25000* (1+ (22+2,9+5,1) /100) * (1+15/100) =37375 руб или 1780 руб/день

На создание системы ушло 67 дней, следовательно, гонорар разработчика составляет 119260 руб.

Рассчитаем затраты на машинное время по формуле 5.6.

При современных технических средствах запросы обрабатываются с огромной скоростью, следовательно, затраты на процессорное время можно не учитывать. Следовательно, формула примет вид:

М=Тд*Сд.

Сд - примем по тарифной ставке 40 руб/час.

М= 67*8*40=21440 руб.

Следовательно, полные расходы на создание складываются из заработной платы разработчика, стоимости машинного времени, и прочих расходов составляющих 1-3 % от общей суммы т.к. программист является работником предприятия то стоимость начального продукта примем за 0.

Рассчитаем капитальные затраты на этапе проектирования по формуле 5.4.

Кк=0+119260+21440+ (119260+21440) *0,03=144921 руб

5.2 Состав эксплуатационных расходов


В эксплуатационные расходы входят:

1)      содержание информационных расходов;

2)      содержание персонала по обслуживанию комплекса технических средств;

3)      расходы на функционирование программы;

)        расходы на содержание здания;

)        прочие расходы.

5.3 Расходы на содержание персонала


Расходы по различным видам работающих определяем по формуле:

Z= nizi* (1+ Ac/100) * (1+Ап/100), (5.7)

где ni - численность персонала 1-го вида связанная с выполнением paбот;

Aс - процент отчислений на социальное страхование

Aп - средний процент премий за год

5.4 Расходы на функционирование программы


Расходы на функционирование программы складываются из затрат на машинное время и затрат на эксплуатацию различных принадлежностей (бумаги, краски для принтера и т.д.).

Из формулы (5.6) произведем расчет расходов на функционирование программы:

При этом можно оценить аналогичные расходы до внедрения программы и сравнить полученные значения. В нашем случае они будут равны.

5.5 Расчеты накладных расходов


Расходы на эксплуатационные принадлежности определяются простым подсчетом затрат на их приобретение по оптовым (или свободным) ценам.

5.6 Прочие расходы


Прочие расходы составляют от 1 до 3% от суммы всех эксплуатационных расходов.

5.7 Расчет экономии за счет увеличения производительности труда пользователя


Если пользователь при экономии i - вида с применением программы экономит Ti, часов, то повышение производительности труда Pi (в %) определяется по формуле:

 (5.8)

где Fj - время, которое планировалось пользователем для выполнения работы j-вида до внедрения программы (час.).

Таблица 5.2 - Таблица работ НС КТЦ

№ п/п

Вид работ

До автоматизации, мин Fj

Экономия времени, мин. DT

Повышение производительности труда Рi (в %)

1.

Ввод информации

20

13

185

2.

Подготовка и печать отчетов

30

25

500

3.

Анализ и выборка данных

15

12

400


Таблица 5.3 - Таблица работ (операторов ко)





1.

Ввод информации

30

20

200

Таблица 5.4 - Таблица работ Начальника КТЦ

№ п/п

Вид работ

До автоматизации, мин Fj

Экономия времени, мин. DT

Повышение производительности труда Рi (в %)

1.

Анализ и выборка данных

15

12

400


Данные таблицы наглядно показывают экономию рабочего времени оператора ко, начальника смены КТЦ, и начальника КТЦ. Рассчитаем экономию средств.

Экономия времени оператора КО 40 минут в сутки (12 часовые смены) или 243,3 часа в год. При заработной плате оператора ко 20000 руб. /месяц (29000 руб. со всеми отчислениями) получаем 39171,3 руб. /год.

Экономия времени начальника смены КТЦ 1.7 часа в сутки или 608,3 часа/год. При заработной плате начальника смены КТЦ 40000 руб. /месяц (58000 руб. со всеми отчислениями) получаем 196007,8 руб. /год

Экономия времени начальника КТЦ составляет 12 мин в день или 50,4 часа/год. При заработной плате начальника КТЦ 50000 руб. /месяц (72500 со всеми отчислениями) получаем 21750 руб. /год.

Итого суммарная экономия 256929,1 руб. в год.

Так как накладные расходы, расходы на содержание персонала и эксплуатационные расходы не изменятся, то ожидаемый экономический эффект будет рассчитываться по формуле (5.1)

Э=256929,1 - 144921=112008,1 руб.

5.8 Вывод по главе


По результатам расчета экономической эффективности проектирования и внедрения средства автоматизации сразу можно сказать, что это выгодно. Хоть выгода и косвенная, но, как правило, заметная в средне и долгосрочной перспективе. Внедрение средств автоматизации может привести к корректированию самого процесса, так как задачи выполняются быстрее. Сотрудники могут обрабатывать большие объемы информации за свое рабочее время.

В процессе расчета экономический эффективности необходимо учитывать одно свойство автоматизации. Заключается оно в следующем: чем больше средств и времени потрачено на автоматизацию, тем выше экономический эффект от внедрения. Объясняется это довольно просто: если качественно подойти к выбору программного продукта, качественно проработать все процессы на этапе проектирования и внедрения, все описать и отладить, то в последующем будет потрачено гораздо меньше средств на эксплуатацию программы.

Важно отметить, что в случае если одним программным средством автоматизируются различные подразделения и сотрудники, то уменьшаются затраты на организацию документооборота между ними. Уменьшаются как временные, так и материальные затраты.

6. Безопасность жизнедеятельности


В этой части дипломного проекта будет произведен расчет освещения рабочего места начальника смены КТЦ.

Рациональное освещение помещений - один из наиболее важных факторов, от которых зависит эффективность трудовой деятельности человека. Хорошее освещение необходимо для выполнения большинства задач оператора. Для того, чтобы спланировать рациональную систему освещения, учитывается специфика рабочего задания, для которого создается система освещения, скорость и точность, с которой это рабочее задание должно выполняться, длительность его выполнения и различные изменения в условиях выполнения рабочих операций.

Помещение, в котором находится рабочее место оператора (Рисунок 6.1), имеет следующие характеристики:

) длина помещения 10 м;

) ширина помещения 6м;

) высота 4 м;

) число окон 3;

) количество рабочих мест - 1;

) окраска интерьера: белый потолок, бледно-зеленые стены, пол кафельная плитка, частично металлические листы.

Рисунок 6.1 - Рабочее место начальника смены КТЦ

В помещении, где находится рабочее место оператора используется смешанное освещение, т.е. сочетание естественного и искусственного освещения. В качестве естественного - боковое освещение через окна. Искусственное освещение используется при недостаточном естественном освещении. В данном помещении используется общее искусственное освещение. Расчет его осуществляется по методу светового потока с учетом потока, отраженного от стен и потолка. Нормами для данных работ установлена необходимая освещенность рабочего места Ен=300лк (средняя точность работы по различению деталей размером от 1 до 10 мм). Общий световой поток определяется по формуле 6.1:

(Ен * S * z1 * z2) / V = Fобщ, (6.1)

где Ен - нормированная освещенность (Ен=300лк); S - площадь помещения;

z1 - коэффициент, учитывающий старение ламп и загрязнение светильников (z1=1.5);

z2 - коэффициент, учитывающий неравномерность освещения помещения (z2=1.1);

V - коэффициент использования светового потока; определяется в зависимости от коэффициентов отражения от стен, потолка, рабочих поверхностей, типов светильников и геометрии помещения.

Площадь помещения:

S= А * В = 10 * 6 = 60 м (6.2)

Выберем из таблицы коэффициент использования светового потока по следующим данным:

коэффициент отражения побеленного потолка Rп=70%;

коэффициент отражения от стен, окрашенных в светлую краску Rст=50%;

коэффициент отражения от пола, покрытого плиткой темного цвета Rp=10%;

А * В/h * (А + В) = V (6.3)

Найденный коэффициентV=0.25.

По формуле (6.1) определяем общий световой поток (300 * 60 * 1.1 * 1.5) /0.25 =Fобщ = 118800 лм.

Для организации общего искусственного освещения выберем лампы типа ЛБ40 (Рисунок 6.2).

Рисунок 6.2 - Лампа ЛБ40

Люминесцентные лампы имеют ряд преимуществ перед лампами накаливания: их спектр ближе к естественному; они имеют большую экономичность (больше светоотдача) и срок службы (в 10-12 раз). Наряду с этим имеются и недостатки: их работа сопровождается иногда шумом; хуже работают при низких температурах; их нельзя применять во взрывоопасных помещениях; имеют малую инерционность. Для нашего помещения люминесцентные лампы подходят.

Световой поток одной лампы ЛБ40 составляет не менее Fл=2800 лм. Число N ламп, необходимых для организации общего освещения определяется по формуле

Fобщ/Fл= N (6.4)

N=118800/2800=42 шт

В качестве светильников выбираем ПВЛМ 2х40 Вт (Рисунок 6.3).

Рисунок 6.3 - Светильник ПВЛМ 2х40 Вт

Таким образом, чтобы обеспечить световой поток Fобщ=118800 лм надо использовать 21 светильник по 2 лампы ЛБ40 в каждом. Электрическая мощность одной лампы ЛБ40 Wл=40 Вт.

Мощность всей осветительной системы рассчитывается по формуле:

Wобщ = Wл * N = 40 * 42 = 1680 Вт (6.5)

Особенности освещения рабочих мест с видеотерминальными устройствами. Все общие требования к освещению помещений учреждений применимы также к освещению рабочих мест у видеоэкранов дисплейных устройств. Однако имеется целый ряд особенностей работы у видеоэкранов, которые необходимо учитывать. Кроме тщательного ограничения отражения это связывается, прежде всего, с правильным выбором уровня освещенности и проблем уменьшения скачков яркости при смене поля зрения. Источники света, такие как светильники и окна, которые дают отражение от поверхности экрана, значительно ухудшают точность знаков. Наиболее важным является соотношение яркостей при нормальных условиях работы, т.е. освещенность на рабочем месте около 300 лк, и средняя плотность заполнения видеоэкрана. Отражение как на экране, так и на рабочем столе и клавиатуре влечет за собой помехи физиологического характера, которые могут выразиться в сильном напряжении, особенно при продолжительной работе. Отражение, включая отражения от вторичных источников света, должно быть сведено к минимуму. Для защиты от избыточной яркости окон могут быть применены занавеси, шторы и экраны. Использование дополнительного освещения рабочего стола, например, для освещения документов с нечетким шрифтом, увеличивает соотношение яркостей между документацией и экраном и является нежелательным без соответствующей регулировки яркости экрана.

Вывод: из произведенного в данном разделе расчета следует, что для нормальной работы пользователя рабочего места с видеотерминальным устройством необходимо общее освещение помещения со световым потоком 118800 лм, для чего необходимо наличие 21 светильника типа ПВЛМ 2х40 с 2-мя лампами типа ЛБ40. Кроме того рекомендуется использовать ряд специальных мер по защите оператора от вредных факторов экрана дисплея, например, использование занавесей на окнах, специальных очков для работы на ПК.

Заключение


В ходе дипломного проекта была разработана информационная система для контроля дефектов тепломеханического оборудования Вологодской ТЭЦ.

Информационная система позволяет:

1)      вносить/исправлять информацию о дефектах оборудования;

3)      ускорить анализ и обработку данных;

4)      формировать отчеты.

Внедрение ПО позволит повысить эффективность работы сотрудников за счет экономии времени на занесение и обработку данных, улучшить взаимодействие подразделений (КТЦ и ЦЦР), что позволит своевременно грамотно планировать ремонтные работы.

Данная программа легка в эксплуатации и имеет удобный интерфейс. Проект эффективен, так как в последствии начнет приносить выгоду предприятию.

В дальнейшем возможно расширение функций программы за счет подключения других цехов.

Список использованных источников


1. Вендров А.М. CASE-технологии. Современные методы и средства проектирования информационных систем. Учебник / А.М. Вендров - М.: Финансы и статистика, 2006. - 478 с.

. Карпова Т.С. Базы данных: модели, разработка, реализация.: учебник / Т.С. Карпова. - СПб.: Питер, 2002. - 304 с.

. Майерс Г. Искусство тестирования программ. - М.: Финансы и статистика, 1982., 176 с

. Хансен, Г. База данных. Разработка и управление: учебник / Г. Хансен, Дж. Хансен. - М.: Беном, 2007. - 148 с

. Хомоненко, А.Д. Базы данных: учебник / А.Д. Хомоненко. - М.: Крона ПРИНТ, 2005. - 589 с

. MicrosoftAccess [Электронный ресурс]: офиц. сайт. - Режим доступа: https: // products. office.com/ru-ru/access

Похожие работы на - Создание информационной системы для контроля дефектов тепломеханического оборудования

 

Не нашли материал для своей работы?
Поможем написать уникальную работу
Без плагиата!
Без нейросетей!