Система поддержки принятия решений по диагностированию состояния технологического процесса по производству газобетона
Выпускная
квалификационная работа
Система
поддержки принятия решений по диагностированию состояния технологического
процесса по производству газобетона
Аннотация
Выпускная квалификационная работа посвящена
разработке системы поддержки принятия решений по диагностированию состояния
технологического процесса производства газобетона. Принятие решений
осуществляется на основе правил продукционного вида и аварийных сигналов,
получаемых от диспетчера состояния технологического процесса «Logistic».
Формирование сигналов диспетчером не рассматривается в ВКР. Пояснительная
записка к выпускной квалификационной работе содержит три главы, в которых
последовательно раскрывается процесс работы над системой поддержки принятия
решений.
Содержание
Список сокращений
Введение
. Исследование технологического
процесса по производству газобетона
.1 Описание технологического
процесса по производству газобетона и существующей системы управления
.2 Обоснование выбора CASE-средств
.3 Разработка функциональных моделей
системы. Модель объекта «как есть»
.4 Цель и задачи ВКР
. Проектирование СППР по
диагностированию технологического процесса производства газобетона
.1 Модель «как будет» процесса
диагностирования состояния технологического процесса производства газобетона с
учетом СППР
.2 Идентификация требований к СППР
.3 Разработка архитектуры СППР
. Прототипирование СППР по
диагностированию технологического процесса производства газобетона
.1 Прототипирование БП СППР
.2 Прототипирование механизма
логического вывода
.3 Прототипирование интерфейса СППР
. Организационная часть и
экономическая часть
.1 Организационная часть
.2 Экономическая часть
. безопасность и экологичность
проекта
.1 Идентификация и анализ опасных и
вредных факторов, воздействующих на работников завода
.2 Разработка мероприятий по
обеспечению безопасности и экологичности условий труда
Заключение
Список литературы
Приложение А
Приложение Б
Список сокращений
АИС - автоматизированная
информационная система.
АСУ -автоматизированная система
управления.
БД - база данных.
ВКР - выпускная квалификационная
работа.
ВНД - внутренняя норма доходности
ИД - индекс доходности
ООО - общество с ограниченной
ответственностью
ПАЗ - противоаварийная защита
ПК - персональный компьютер
ПО - программное обеспечение
ПП - программный продукт
РЕ - расходная емкость
РД - рабочая документация
СППР - система поддержки принятия
решений
СТП - спецификация требований
пользователя
СУБД - система управления базами
данных
ТП - технологический процесс
УГАТУ - уфимский государственный авиационный
технический университет
УСО - устройство связи с объектами
ЧДД - чистый дисконтированный доход
CAD - Сomputer
Aided Design- Computer Aided Engineering- Capability Maturity Model
Integration- Enterprise Resource Planning- Human Machine Interface-Information
Technology- Manufacturing Execution System- Structured Analysis and Design
Technique- Supervisory Control And Data Acquisition
Введение
Темой выпускной квалификационной работы является
проектирование системы принятия решений по диагностированию состояния
технологического производства по производству газобетона.
При управлении сложными техническими объектами,
большая ответственность ложится на плечи оператора/диспетчера, который отвечает
за весь процесс производства. В 60-х годах ошибка человека была первоначальной
причиной аварий лишь в 20% случаев, тогда как к концу 80-х доля
"человеческого фактора" стала приближаться к 80 %. Таким образом,
требование повышения качества систем диспетчерского управления является одной
из предпосылок появления нового подхода при разработке таких систем: ориентация
на оператора/диспетчера и его задачи. Разработка системы информационной
поддержки оперативного управления процессом производства газобетона позволит
повысить эффективность противоаварийной защиты, сократить аварийные ситуации и
отказы оборудования и, соответственно, уменьшить финансовые затраты на
производство.
Система управления технологическим процессом
производства газобетона была разработана в соответствии с трехуровневой
архитектурой: на нижнем уровне датчики контролируют состояние технологического
процесса и оборудования, сигналы с этих датчиков собираются на среднем уровне
системой программируемых логических контроллеров, объединенных в промышленную
сеть. Так как технологический процесс является очень сложным, в системе
выделяют отдельные узлы (43 узла), каждый из которых на верхнем уровне
контролируется своим диспетчером, который собирает и обрабатывает сигналы для
представления их в виде, доступном восприятию оператора. Сигналы диспетчеров
узлов обрабатываются главным диспетчером технологического процесса, который
обрабатывает их в соответствии с определенным алгоритмом для выдачи сигналов
предупреждения об аварийном состоянии.
Применение этой технологии позволяет значительно
сократить влияние человеческого фактора на ход технологического процесса.
Внедрение системы поддержки принятия, выдающей советы или команды оператору по
состоянию технологического процесса в соответствии с собранными аварийными
сигналами.
Система поддержки принятия решений по диагностированию
состоянию технологического процесса помогает лицам оперативно-диспетчерского
персонала осуществлять анализ проблемной ситуации, идентификацию возникшего
отклонения от нормального (штатного) режима функционирования объекта, поиск
возможных корректирующих решений по воздействию на объект, прогнозирование
ситуаций, оценку последствий принимаемых решений и, наконец, выдачу команд на
отработку необходимых управляющих воздействий.
1. Исследование технологического процесса по
производству газобетона
.1 Описание технологического процесса по
производству газобетона и существующей системы управления
решение
диагностирование производство газобетон
Общество с ограниченной ответственностью (ООО)
«ДЖУТ - СТ» учреждено в соответствии с действующим законодательством Российской
Федерации и приобрело права юридического лица с момента его регистрации в
администрации города Агидель. ООО «ДЖУТ - СТ» строит свою деятельность на
основании устава и законодательства. Участниками общества являются граждане
Российской Федерации.
Основной продукцией предприятия ООО «ДЖУТ - СТ»
является кирпич и газобетон. Основной целью технологического процесса по их
производству является:
) получение продукта с заданными
характеристиками;
) обеспечение непрерывного, безаварийного
производства.
В состав производства входят следующие
отделения[29]:
Узел №10 - отделение приемки цемента,
извести-пушонки и гипса, а также помола и транспорта вяжущего. Состоит из
пневморазгрузчика ТА-51, трех емкостей хранения цемента по 120м3 каждый и
одного пневмонасоса ТА-14Б, транспортирующего цемент в расходные емкости, а
также трех шаровых мельниц типа СМ-1456 и двух пневмовинтовых насосов типа
ТА-14Б, транспортирующих, полученное после мельниц вяжущее, на газобетонное и
силикатное производство.
Узел №20 - отделение приема и помола песка для
газобетонного производства. Состоит из приемного бункера емкостью 32 м3, двух
емкостей хранения по 120 м3 каждая и шаровой мельницы мокрого помола СМ6001А.
Узел №21 - отделение приготовления шлама, для
чего предусмотрены 2 шлам-бассейна по 50м3 каждый и 2 бассейна обратного шлама
по 25м3, а также 2 бронированных шламовых насоса, производительностью по 25м3
каждый для транспортировки шлама в отделение дозирования и смешения.
Узел №22 - отделение подготовки воды, для чего
предусмотрены две емкости по 10м3 каждая.
Узел №23 - отделение дозирования и смешения
состоит из сварной несущей металлоконструкции, на которой размещены расходные и
весовые емкости извести, цемента, гипса и вяжущего, весовые емкости шлама, воды
и алюминиевой суспензии, а также высокоскоростной смеситель со сливным штуцером
для заливки форм.
Узел №24 - отделение вызревания и
сборки-разборки форм. Состоит из станка сборки-разборки и 35 камер вызревания,
оборудованных системой вентиляции и отопления.
Узел №25 - линия реза, состоящая из станка
продольной резки, станка поперечной резки, станка снятия верхней горбушки и
двух кантователей.
Узел №26 - автоклавное отделение. Состоит из 8
тупиковых автоклавов, 8 линий накопления готовых к пропарке массивов, 1 запасной
и 1 разгрузочной линии. Погрузка-разгрузка автоклавов осуществляется с помощью
электро- передаточного моста.
Узел №27 - отделение разгрузки, упаковки готовых
газобетонных блоков, для чего предусмотрен станок-формирователь массивов,
портал разгрузки, электропередаточный мост и автомат-упаковщик.
Узел №29 - приготовление алюминиевой суспензии.
Состоит из двух емкостей, оборудованных мешалками и бронированного насоса.
Взаимодействие узлов представлено на рис. 1.1.
В управлении технологическим процессом производства
газобетона задействованы основной персонал, который непосредственно участвует в
производстве; вспомогательный персонал и административно - управленческий
персонал, который наблюдает за технологическим процессом удаленно.
Организационная схема представлена на рис. 1.2.
Рисунок 1.1 - Узлы завода по производству
газобетона
Рисунок 1.2 - Организационная схема завода по
производству газобетона
В настоящее время на большинстве строительных
предприятий осознают необходимость автоматизации технологических процессов
(АТП), в частности, важность внедрения новых информационных технологий и
создания автоматизированной системы управления технологическими процессами (АСУ
ТП). Информация о всех технологических процессах принимается в электронном виде
и является исходными данными для развертывания SCADA-системы и СППР.
Реализованная АСУТП комплекса по производству
автоклавного газобетона выполняет следующие функции:
− сбор информации о состоянии
технологических объектов управления;
− поддержание технологических
параметров на заданных значениях (уставках);
− контроль технологических параметров,
для которых не выполняется функция регулирования;
− сигнализация о параметрах, значения
которых вышли за пределы, рассматриваемые как предельно допустимые;
− блокировка управлений, являющихся
результатом ошибочных действий технологического персонала;
− противоаварийная защита (ПАЗ)
процесса и производства при возникновении аварийных ситуаций;
− архивирование событий;
− вычисление по моделям (косвенное
измерение) неизмеряемых технологических параметров, показателей качества
продуктов производства, отдельных техник - экономических показателей;
− проверка и сведение материальных и
энергетических балансов для аппаратов, установок, цехов и т.д., выработка
управлений для предотвращения развития аварийных событий, в частности
подключение резервного оборудования, диагностика наличия и причины
неисправности и т.д.
Рассматриваемая в данной работе система
поддержки принятия решений взаимодействует с разработанной АСУТП на уровне Logistic
- модуля, предназначенного для формирования аварийных сигналов. Logistic
собирает данные с о ходе технологического процесса производства газобетона и
обрабатывает их в соответствие с определенными алгоритмами для формирования
аварийных сигналов. Аварийные сигналы формируются в текстовой форме и заводятся
в систему поддержки принятия решений (СППР) по прерыванию. СППР обрабатывает
полученные аварийные сигналы в соответствии с базой правил и выдает оператору
готовый набор действий, необходимый для устранения аварии.
Таким образом СППР решает задачи:
архивации аварийных сигналов;
выдачи сценария ликвидации аварийной
ситуации;
архивации действий пользователя по
ликвидации аварийной ситуации;
контроля за действиями по ликвидации
аварийной ситуации.
.2 Обоснование выбора CASE-средств
В ходе проектирования СППР необходимо решить
следующие задачи:
выбрать одну из стандартных
архитектур СППР;
определить форматы входных данных
СППР;
определить форматы выходных данных
СППР;
определить внутренние интерфейсы
СППР;
определить внешние интерфейсы СППР;
определить границы СППР и внешние
объекты, с которыми она взаимодействует.
Для выбора CASE-средств
из представленного списка доступных использован метод анализа иерархий (МАИ). В
ходе сравнения доступных продуктов на первом этапе был сформулирован список
критериев сравнения этих продуктов (таблица 1.1).
Таблица 1.1 - Критерии, применяемые для выбора
инструментов организационного проектирования ИС
|
Критерий
|
Определение
|
|
1.
Поддерживаемый стандарт
|
Возможность
использовать весь комплекс стандартов по организационному проектированию при
разработке технического задания и моделей.
|
|
2.
Система хранения данных модели
|
Возможность
хранения в БД всей необходимой информации, обеспечение возможности получения
данных по всем необходимым запросам, сокращение избыточности и дублирования
данных, и обеспечение целостности базы данных.
|
|
3.
Экспорт отчетов
|
Возможность
хранения в БД всей необходимой информации, обеспечение возможности получения
данных по всем необходимым запросам, сокращение избыточности и дублирования
данных, и обеспечение целостности базы данных.
|
|
4.
Генерация отчетов
|
Автоматическая
генерация отчетов по программным файлам, которые включает в себя: сбор и
размещение в файле спецификаций элементов структурной схемы, генерацию
текстов по шаблонам для библиотечных модулей, реализацию описанных процессов
обработки информации, выполненных в предыдущих фазах разработки для отдельных
структурных элементов и не представленных на диаграммах своей декомпозицией,
в виде фрагментов программного кода.
|
|
5.
Возможность групповой работы
|
Обеспечение
многопользовательского доступ к моделям, которые могут храниться на
центральном сервере и могут быть доступны для всех участников группы
проектирования, при этом обеспечиваются в полном объеме возможности
коллективного труда по созданию сложных и объемных моделей.
|
|
6.
Описание доступа к данным
|
|
|
7.
Возможность анализа стоимости процессов
|
Технологии
распределения затрат между операциями бизнес-процесса с последующим
распределением стоимости операций по объектам учета.
|
Иерархия сравнения продуктов ARIS,
BPWin и Rational
Rose представлена на
рис. 1.3. В рамках этой иерархии принятия решения по выбору из трех возможных вариантов
выделяют 3 уровня: на первом уровне устанавливается глобальная цель принятия
решения: выбор полнофункционального средства, отвечающего применению к
конкретной задаче.
Рисунок 1.3 - Трёхуровневая иерархия
Второй уровень иерархии включает приведенный в
таблице 1.1, на третьем уровне находится список доступных альтернатив.
Таблица 1.2 - Характеристики инструментов
организационного проектирования ИС
|
ARIS
Toolset 5.0
|
ERwin/BPwin
|
Rational
Rose
|
|
1
|
2
|
3
|
4
|
|
1.Поддерживаемый
стандарт
|
IDEF3
(в форме еЕРС), частично DFD, ERM, UML
|
IDEFO,
IDEF3, DFD
|
МТ,
UML, нотация Буча
|
|
2.
Система хранения данных модели
|
Объектная
база данных
|
Модели
хранятся в файлах. Возможно создание репозитория на основе реляционной СУБД с
помощью Model Mart
|
Модели
хранятся в файлах
|
|
3.
Экспорт отчетов
|
Реализован
экспорт отчетов в MS Office, текстовый файл, RTF, HTML
|
Реализован
экспорт отчетов в MS Office, текстовый файл, RTF, HTML
|
-
|
|
4.
Генерация отчетов
|
Создание
отчетов на основе стандартных и настраиваемых пользователем макросов Visual
Basic
|
RPT
Win, возможность визуальной настройки отчетов, включая расчет по формулам с
использованием UDP
|
-
|
|
5.
Возможность групповой работы
|
Используется
ARIS Server.
|
Используется
Model Mart
|
Rational Suite, Visual Source Save
|
|
6.
Описание доступа к данным
|
Нет
|
Для
каждой работы могут быть описаны права на использование данных. Объект модели
данных может быть создан непосредственно в среде BPwin
|
Для
каждой работы могут быть описаны права на использование данных.
|
|
7.
Возможность анализа стоимости процессов
|
Возможность
использовать ARIS ABC
|
Упрощенный
АВС-анализ стоимости по частоте использования в процессе. Возможность
экспорта в Easy ABC
|
Нет
встроенных возможностей анализа.
|
Таблица 1.3 - Шкала предпочтений объектов по методу
анализа иерархий
|
Степень
превосходства
|
Определение
|
|
0
|
Объекты
несравнимы
|
|
1
|
Объекты
одинаково важны
|
|
3
|
Умеренное
превосходство одного над другим
|
|
5
|
Существенное
превосходство одного над другим
|
|
7
|
Значительное
превосходство одного над другим
|
|
9
|
Абсолютное
превосходство одного над другим
|
|
2,4,6,8
|
Промежуточные
значения степени превосходства
|
Для получения экспертных оценок значимости
критериев была построена матрица с перечнем объектов сравнения. Попарно
сравнивались критерии по отношению к поставленной цели, и была заполнена
матрица парных сравнений (табл. 1.4).
Таблица 1.4 - Матрица парных сравнений критериев
|
Кр
1
|
Кр
2
|
Кр
3
|
Кр
4
|
Кр
5
|
Кр
6
|
Кр
7
|
|
Кр
1
|
1,0
|
3,0
|
5,0
|
1,0
|
0,0
|
2,0
|
3,0
|
|
Кр
2
|
0,3
|
1,0
|
7,0
|
8,0
|
6,0
|
6,0
|
5,0
|
|
Кр
3
|
0,2
|
0,1
|
1,0
|
5,0
|
5,0
|
9,0
|
1,0
|
|
Кр
4
|
0,0
|
0,1
|
0,2
|
1,0
|
9,0
|
0,2
|
0,0
|
|
Кр
5
|
0,0
|
0,2
|
0,2
|
6,0
|
1,0
|
5,0
|
8,0
|
|
Кр
6
|
0,5
|
0,2
|
0,1
|
3,0
|
6,0
|
1,0
|
7,0
|
|
Кр
7
|
0,3
|
0,2
|
0,0
|
5,0
|
0,0
|
1,0
|
1,0
|
Для каждой такой матрицы был найден вектор
значений критериев y1, ..., yn
по формуле:
.
Затем нормализовали этот вектор:
где
-
нормализованный коэффициент значимости, показывающий вклад каждого критерия в
достижение цели.
Индекс согласованности (ИС) дает информацию о
степени нарушения согласованности.
Индекс согласованности вычисляется по формуле:
,
.
Величина ИС сравнивается с той, которая
получилась бы при случайном выборе количественных суждений из шкалы, и
образовании обратно симметричной матрицы. Значения случайной согласованности
(СС) для идеальных матриц разного размера приведены в таблице 1.5
Таблица 1.5 - Значения случайной согласованности
для матриц разного размера.
|
Размер
матрицы
|
1
|
2
|
3
|
4
|
5
|
6
|
7
|
8
|
9
|
10
|
|
СС
|
0
|
0
|
0,58
|
0,9
|
1,12
|
1,24
|
1,32
|
1,41
|
1,45
|
1,49
|
Отношение согласованности (ОС) дает
представление о верности сделанных суждений:
При этом, если
ОС ≤ 0,1 матрица, безусловно,
согласованна;
,1<ОС ≤ 0,2 согласованность матрицы
приемлема;
ОС > 0,2 согласованность матрицы не
приемлема.
ОС = 0,1, следовательно, матрица, безусловно,
согласованна.
Было проведено аналогичное попарное сравнение
альтернатив по каждому критерию в отдельности. Для этого для каждого критерия
была заполнена матрица альтернатив (табл. 1.6):
Таблица 1.6 - Матрица парных сравнений
альтернатив по 1-му критерию
|
ERwin/BPwin
|
ARIS
Toolset 5.0
|
Rational
Rose
|
|
ERwin/BPwin
|
1
|
2
|
5
|
|
ARIS
Toolset 5.0
|
1/2
|
1
|
6
|
|
Rational
Rose
|
1/5
|
1/6
|
1
|
Таблица 1.7 - Матрица парных сравнений
альтернатив по 2-му критерию
|
ERwin/BPwin
|
ARIS
Toolset 5.0
|
Rational
Rose
|
|
ERwin/BPwin
|
1
|
3
|
4
|
|
ARIS
Toolset 5.0
|
1/3
|
1
|
9
|
|
Rational
Rose
|
1/4
|
1/9
|
1
|
Таблица 1. 8 - Матрица парных сравнений
альтернатив по 3-му критерию
|
ERwin/BPwin
|
ARIS
Toolset 5.0
|
Rational
Rose
|
|
ERwin/BPwin
|
1
|
1
|
8
|
|
ARIS
Toolset 5.0
|
0
|
1
|
7
|
|
Rational
Rose
|
1/8
|
1/7
|
1
|
Таблица 1.9 - Матрица парных сравнений
альтернатив по 4-му критерию
|
ERwin/BPwin
|
ARIS
Toolset 5.0
|
Rational
Rose
|
|
ERwin/BPwin
|
1
|
4
|
2
|
|
ARIS
Toolset 5.0
|
1/4
|
1
|
7
|
|
Rational
Rose
|
1/
2
|
1
|
Таблица 1.10 - Матрица парных сравнений
альтернатив по 5-му критерию
|
ERwin/BPwin
|
ARIS
Toolset 5.0
|
Rational
Rose
|
|
ERwin/BPwin
|
1
|
7
|
6
|
|
ARIS
Toolset 5.0
|
1/7
|
1
|
5
|
|
Rational
Rose
|
1/6
|
1/5
|
1
|
Таблица 1.11 - Матрица парных сравнений
альтернатив по 6-му критерию
|
ERwin/BPwin
|
ARIS
Toolset 5.0
|
Rational
Rose
|
|
ERwin/BPwin
|
1
|
1
|
4
|
|
ARIS
Toolset 5.0
|
0
|
1
|
7
|
|
Rational
Rose
|
1/4
|
1/7
|
1
|
Таблица 1.12 - Матрица парных сравнений
альтернатив по 7-му критерию
|
ERwin/BPwin
|
ARIS
Toolset 5.0
|
Rational
Rose
|
|
ERwin/BPwin
|
1
|
1
|
0
|
|
ARIS
Toolset 5.0
|
0
|
1
|
2
|
|
Rational
Rose
|
0
|
1/2
|
1
|
Заключительным этапом выбора оптимального CASE-средства
является определение глобального приоритета альтернатив с учетом весов всех
критериев (таблица 1.13).
Таблица 1.13 - Определение глобальных
приоритетов альтернатив
|
Кр
1
|
Кр
2
|
Кр
3
|
Кр
4
|
Кр
5
|
Кр
6
|
Кр
7
|
Глобальный
приоритет
|
|
Нормализ.
вектор приоритетов
|
0
|
1,22
|
0,54
|
0
|
0
|
0,29
|
0
|
|
|
ERwin/BPwin
|
0,55
|
0,57
|
0,88
|
0,55
|
0,74
|
0,83
|
0
|
1,82
|
|
ARIS
Toolset 5.0
|
0,37
|
0,36
|
0
|
0,33
|
0,19
|
0
|
0
|
0,67
|
|
Rational
Rose
|
0,08
|
0,08
|
0,11
|
0,11
|
0,07
|
0,17
|
0
|
0,26
|
В результате проведенного анализа выявилось, что
наилучший инструмент организационного проектирования ИС - это ERwin/BPwin, так
как именно оно имеет максимальное значение глобального приоритета.
1.3 Разработка функциональных моделей системы.
Модель объекта
«как есть»
Для определения входных, выходных переменных
технологического процесса (ТП) по производству газобетона, внешней среды и
границ ТП используется механизм контекстной диаграммы. Контекстная диаграмма
отображает контекст функционирования моделируемой системы как единого целого. В
прямоугольнике записывается основная функция моделируемой системы. Стрелками
изображают вход, выход, механизм и управление. Контекстная диаграмма позволяет
определить внешние интерфейсы ТП.
Описание имеющегося процесса диагностирования
состояния технологического процесса по производству газобетона приведено в
таблице 1.14.
Таблица 1.14 - Описание стрелок контекстной
диаграммы
|
Наименование
стрелки
|
Описание
|
Тип
|
|
1
|
2
|
3
|
|
Сообщение
|
Сообщение
об ошибке
|
Input
|
|
Регламент
узла
|
Регламент
узла
|
Control
|
|
БД
сотрудников
|
БД
сотрудников
|
Control
|
|
Спецификация
на оборудование
|
Спецификация
на оборудование
|
Control
|
|
Должностные
инструкции
|
Должностные
инструкции
|
Control
|
|
Формы
отчетности
|
Формы
для отчетов
|
Control
|
|
Отчет
о проделанной работе
|
Отчет
о проделанной работе
|
Output
|
|
Оператор
|
Оператор
|
Mechanism
|
|
Инженер-технолог
|
Инженер-технолог
|
Mechanism
|
|
Старший
инженер
|
Старший
инженер
|
Mechanism
|
Рисунок 1.4 - Контекстная диаграмма
Детализация главной функции системы
осуществляется с помощью диаграмм декомпозиции, которые строятся по тому же
принципу, что и контекстная, но включают большее количество работ. Работы,
входящие в процесс диагностирования состояния технологического процесса по
производству газобетона представлены в таблице 1.15
Таблица 1.15 - Описание функциональных блоков
диаграммы
декомпозиции контекстной модели
|
Функциональный
блок
|
Описание
|
|
Зарегистрировать
сообщение
|
Регистрация
сообщения об ошибке
|
|
Выявить
отклонение
|
Выявление
отклонения в работе
|
|
Устранить
неполадку
|
Устранение
неполадок
|
|
Проверить
выполненную работу
|
Проверка
выполненных работ
|
|
Сформировать
отчет
|
По
итогам проделанных работ, формирование отчета
|
Диаграмма декомпозиции представлена на рис. 1.5.
Рисунок 1.5 - Диаграмма декомпозиции главной
функции
Методология DFD
(Data Flow
Diagrams) - диаграммы
потоков данных - позволяет определить:
- функции обработки информации (работы,
activities);
- документы (стрелки, arrows),
объекты, сотрудников или отделы, которые участвуют в обработке информации;
- внешние ссылки (external
references), которые обеспечивают интерфейс с внешними объектами, находящимися
за границами моделируемой системы;
- таблицы для хранения документов
(хранилище данных, data store).
Диаграммы потоков данных DFD позволяют
эффективно и наглядно описать процессы документооборота и обработки информации
имеющегося процесса диагностирования состояния технологического процесса по
производству газобетона:
В таблице 1.15 приведено описание диаграммы
потоков данных.
Таблица 1.15 - Описание диаграммы потоков данных
|
Компоненты
|
Наименование
|
Описание
|
|
Наименование
подсистемы
|
Диагностирование
состояния технологического процесса производства газобетона
|
Диагностирование
состояния технологического процесса производства газобетона
|
|
Внешняя
сущность
|
Logistic
|
Из
программы Logistic поступают сообщения об ошибках
|
|
Внешняя
сущность
|
Служба
обслуживания газобетонных установок (СОГУ)
|
СОГУ
принимает сообщение об ошибках, предлагает решение и исправляет неполадки в
системе
|
|
Внешняя
сущность
|
Отдел
по контролю за производством
|
По
итогам проделанных работ формируется отчет и направляется в отдел по контролю
за производством
|
Рисунок 1.6 - Диаграмма потоков данных (AS-IS)
в нотации DFD
Описание декомпозиции диаграммы потоков данных
процесса диагностирования состояния технологического процесса по производству
газобетона представлено в таблице 1.16.
Таблица 1.16 - Описание декомпозиции диаграммы
потоков данных
|
Компоненты
|
Наименование
|
Описание
|
|
1
|
2
|
3
|
|
Процесс
|
Выявление
отклонения
|
После
поступления сообщения об аварии наступает процесс выявления отклонения
|
|
Процесс
|
Устранение
неполадки
|
Согласно
плану работ производиться устранение неполадки
|
|
Процесс
|
Проверка
выполненной работы
|
По
запросу на проверку выполненных работ производится проверка выполненных работ
|
|
Процесс
|
Формирование
отчета
|
По
итогам проделанных работ формируется отчет
|
|
Внешняя
сущность
|
Служба
обслуживания газобетонных установок (СОГУ)
|
После
поступления сообщения об аварии СОГУ формирует план работ, устраняет проблему
и руководствуясь спецификацией проверки газобетонных установок осуществляет
проверку выполненных работ
|
|
Хранилище
данных
|
Архив
|
Сформированный
отчет хранится в архиве
|
Рисунок 1.7 - Декомпозиция диаграммы потоков
данных (AS-IS)
в нотации DFD
Диаграмма декомпозиции в форме диаграммы потоков
данных представлена на рис. 1.7.
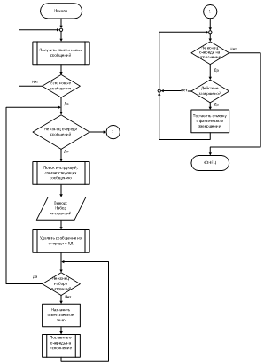
Процесс диагностирования состояния
технологического процесса основан на сообщениях, получаемых от модуля Logistic
в текстовой форме. Оператор, получая сообщение, основываясь на собственном
опыте, существующих регламентах, спецификациях на оборудование и должностных
инструкциях, принимает решение о действиях, необходимых для ликвидации аварии.
Оператор назначает лицо, ответственное за выполнение работ по устранению аварии
в соответствии с должностными инструкциями. Оператор проверяет выполненную
работу по устранению неисправности и заверяет её выполнение в отчете. Таким
образом, лицом принимающим решение (ЛПР) по состоянию технологического процесса
является оператор, который должен отслеживать поступление аварийных сигналов и
различного вида сообщений, показания контрольно-измерительных приборов (КИПиА)
и выполнение регламента. Такого вида нагрузка на оператора является не только
чрезмерной, но и не соответствует его квалификации, поэтому попытки упростить
работу оператора предпринимались давно.
.4 Цель и задачи ВКР
Целью ВКР является: увеличение времени
безотказной работы технологического комплекса по производству газобетона за
счет внедрения системы поддержки принятия решений по диагностированию состояния
этого комплекса.
Вероятность безотказной работы - это вероятность
того, что в пределах заданной наработки или заданном интервале времени отказ
объекта не возникает. Вероятность безотказной работы обратна вероятности отказа
и вместе с интенсивностью отказов определяет безотказность объекта. Показатель
вероятности безотказной работы определяется статистической оценкой:
где N0 - исходное число работоспособных
объектов,(t) - число отказавших объектов за время t.
Межгосударственный стандарт ГОСТ 27.002-89.
Настоящий стандарт устанавливает основные понятия, термины и определения
понятий в области надежности и распространяется на технические объекты.
Настоящий стандарт должен применяться совместно с ГОСТ 18322. Настоящий
стандарт устанавливает применяемые в науке, технике и производстве термины и
определения основных понятий в области видов, методов и показателей
технического обслуживания и ремонта изделий.
Задачи ВКР:
. Провести анализ предметной области
производства газобетона, обосновать выбор САПР для проектирования СППР.
Деятельность, направленная на выявление реальных потребностей заказчика, а
также на выяснения смысла высказанных требований, называется анализом
предметной области. Анализ предметной области - это первый шаг этапа системного
анализа, с которого начинается разработка программной системы.
.Разработать структуру СППР и основные
компоненты: алгоритм принятия решений и информационную модель базы данных (ИМ
БД).
В состав системы поддержки принятия решений
войдут три главных компонента: база данных, база моделей и программная подсистема,
которая состоит из трех подсистем: системы управления базой данных (СУБД),
системы управления базой моделей (СУБМ) и системы управления интерфейсом между
пользователем и компьютером.
. Разработать прототип СППР и составить план
внедрения
Прототип СППР для оперативно-диспетчерского
управления (ООО) «ДЖУТ - СТ» позволит персоналу технологического процесса (ЛПР
- лицу, принимающему решения):
- наблюдать за общим состоянием технологического
процесса по производству газобетона;
- по необходимости переключать
внимание ЛПР на одну из подсистем технологического процесса производства
газобетона;
- наблюдать графики изменения текущих
значений отдельных параметров;
- проводить диагностику состояний
технологического процесса производства газобетона и подсистем;
- отслеживать процесс управления
системы;
- прогнозировать состояние параметров
управления;
- вмешиваться в процесс управления;
- проводить тестирование.
.Обосновать эффективность разработанной СППР.
Управление сложными объектами, как правило, осуществляется в условиях
недостатка и неточности информации, что может привести к принятию ошибочных
решений и серьёзным ошибкам в управлении. В такой ситуации наиболее
рациональным является применение современных информационных технологий для
автоматизированного управления сложными процессами с помощью системы поддержки
принятия решений (СППР). СППР необходимо использовать, когда процесс принятия
решений ввиду необходимости учета субъективного мнения не может быть полностью
формализован и реализован на ЭВМ. Такая система выступает в роли помощника,
который позволяет расширить возможности человека, но не заменяет его мнение или
систему предпочтений. Таким образом, СППР можно определить как
человеко-машинную информационную систему, используемую для поддержки действий в
ситуациях, когда невозможно создать автоматическую систему представления и
реализации всего процесса оценки и выбора альтернатив.
2. Проектирование
сппр по диагностированию технологического процесса производства газобетона
Объектом данной ВКР является процесс
диагностирования состояния технологического процесса производства газобетона,
как состояния задействованного в этом процессе оборудования. Основным
практическим инструментом, решающим поставленные задачи выбрана система
поддержки принятия решений.
При построении СППР необходимо реализовать
следующие концептуальные положения:
− "дружественность" по
отношению к пользователю, что дает возможность использовать СППР специалисту в
предметной области и не требует углубленных знаний в вычислительной технике;
− "открытость", что
позволяет расширить круг решаемых задач в данной предметной области на базе
использования общего системного, математического и программного обеспечения;
− "модульность",
обеспечивающая декомпозицию задач при создании и расширении системы;
− "реконфигурируемость",
реализующая адаптацию СППР при изменении условий решаемой задачи.
.1 Модель «как будет» процесса диагностирования
состояния технологического процесса производства газобетона с учетом СППР
В результате внедрения СППР у оператора должен
будет появиться инструмент, который будет давать ему советы по ликвидации
неисправностей и аварийных ситуаций. Процесс диагностирования состояния
технологического процесса с учетом внедрения системы поддержки принятия решений
представлен при помощи нотаций IDEF0.
Нотация IDEF0 позволяет
определить входные, выходные данные СППР, ограничить СППР от внешней среды.
В таблице 2.1 приведено описание модели IDEF0,
входящих и выходящих данных, стрелок механизма и управления.
Таблица 2.1 - Описание модели IDEF0
|
Наименование
стрелки
|
Описание
|
Тип
|
|
Сообщение
|
Сообщение
об ошибке
|
Input
|
|
Регламент
узла
|
Регламент
узла
|
Control
|
|
Спецификация
на оборудование
|
Спецификация
на оборудование
|
Control
|
|
Должностные
инструкции
|
Должностные
инструкции
|
Control
|
|
Формы
отчетности
|
Формы
для отчетов
|
Control
|
|
Отчет
о проделанной работе
|
Отчет
о проделанной работе
|
Output
|
|
Оператор
|
Оператор
|
Mechanism
|
|
Инженер-технолог
|
Инженер-технолог
|
Mechanism
|
|
Старший
инженер
|
Старший
инженер
|
Mechanism
|
|
СППР
|
Система
поддержки принятия решений
|
Mechanism
|
Рисунок 2.1 - Контекстная диаграмма
Диаграмма декомпозиции контекстной модели,
представленной на рис. 2.1, позволяет выделить работы, входящие в процесс
диагностирования состояния технологического процесса по производству газобетона
с использованием СППР, эти работы представлены в таблице 2.2
Таблица 2.2 - Описание работ, входящих в процесс
диагностирования
состояния с учетом СППР
|
Функциональный
блок
|
Описание
|
|
Зарегистрировать
сообщение
|
Регистрация
сообщения об ошибке
|
|
Сформировать
решение
|
Формирование
решения по устранению ошибки
|
|
Принять
решение о необходимом действии
|
Принятие
решения о необходимом действии
|
|
Направить
решение на исполнение
|
Принятое
СППР решение направляется на исполнение
|
|
Исполнить
|
Инженер-технолог
исправляет ошибку
|
|
Проверить
исполнение
|
СППР
тестирует, а старший инженер проверяет работу системы
|
|
Отметить
исполнение работы
|
Отметка
об исполнении работ
|
|
Сформировать
отчет
|
По
итогам проделанных работ формируется отчет
|
Рисунок 2.3 - Диаграмма декомпозиции главной
функции
В отличие от модели «как есть» СППР является
механизмом для таких процессов как: «Сформировать решение», «Принять решение о
необходимом действии», «Направить решение на исполнение», «Отметить исполнение
работы», «Сформировать отчет». Эти процессы являются автоматизированными при
помощи СППР.
В соответствии с диаграммой на рис. 2.3 входными
данными для СППР является список сообщений, а выходными отчет о проделанной
работе.
Описание диаграммы потоков данных DFD с системой
поддержки принятия решений диагностирования состояния технологического процесса
по производству газобетона представлено в таблице 2.3.
Таблице 2.3 - Описание диаграммы потоков данных
|
Компоненты
|
Наименование
|
Описание
|
|
Наименование
подсистемы
|
Диагностирование
состояния технологического процесса производства газобетона
|
Диагностирование
состояния технологического процесса производства газобетона
|
|
Внешняя
сущность
|
Logistic
|
Из
программы Logistic поступают сообщения об ошибках
|
|
Внешняя
сущность
|
Служба
обслуживания газобетонных установок (СОГУ)
|
СОГУ
принимает сообщение об ошибках, предлагает решение и исправляет неполадки в
системе
|
|
Внешняя
сущность
|
Отдел
по контролю за производством
|
По
итогам проделанных работ формируется отчет и направляется в отдел по контролю
за производством
|
Внешними по отношению к СППР сущностями являются
Logistic, как источник
списка аварийных сообщений, служба по обслуживанию газобетонных установок
занимается обслуживанием оборудования и ликвидацией аварийных ситуаций; набор
действий по устранению аварии согласовывается в отделе по контролю за
производством. Сотрудник отдела по контролю за производством - оператор -
является лицом принимающим решение (ЛПР), он утверждает список работ по
устранению неисправности или аварии, определяет очередность ликвидации
аварийных ситуаций и назначает ответственных за выполнение тех или иных работ.
Рисунок 2.4 - Диаграмма потоков данных (AS-IS)
в нотации DFD
Описание декомпозиции диаграммы потоков данных
процесса диагностирования состояния технологического процесса по производству
газобетона с использованием системы поддержки принятия решений представлено в
таблице 2.4
Таблица 2.4 - Описание декомпозиции DFD
процесса диагностирования состояния технологического процесса по производству
газобетона
|
Компоненты
|
Наименование
|
Описание
|
|
1
|
2
|
3
|
|
Процесс
|
Регистрация
сообщения
|
Поступающие
в систему сообщения регистрируются и направляются в БД СППР и СОГУ
|
|
Процесс
|
Формирование
решения
|
По
поступившим сообщениям формирует решение БП СППР и СОГУ
|
|
Процесс
|
Выбор
из списка решений
|
По
списку решений формируется наиболее оптимальное решение
|
|
Процесс
|
Исполнение
решения
|
После
выбора действия в СОГУ направляется запрос на исполнение
|
|
Процесс
|
Исполнение
работы
|
СОГУ
назначает ответственное лицо для устранения неполадки
|
|
Процесс
|
Проверка
исполнения работы
|
БП
СППР тестирует систему, а СОГУ проверяет систему руководствуясь спецификацией
проверки газобетонных установок
|
|
Процесс
|
Отметка
исполнения работы
|
После
успешной проверки и тестирования БД СППР записывает отметку о проделанной
работе
|

С целью оптимизации процесса диагностирования
состояния технологического процесса производства газобетона были разработаны
функциональные модели в нотациях IDEF0,
DFD данного процесса с
использованием системы поддержки принятия решений,
.2 Идентификация требований к СППР
Требования к СППР сформулированы в соответствие
с ГОСТ 34.602-89 Техническое задание на создание автоматизированной системы.
Необходимо отметить, что проект «Система
поддержки принятия решений по диагностированию технологического процесса
производства газобетона» является зависимым. На предыдущем этапе были
разработаны ситуационная модель в соответствие с IEEE Std 830-1998 представлены
ситуационные модели узлов, основанные на разделение работы системы на режимы. В
результате были получены алгоритмы формирования аварийных сообщений из
показаний датчиков и исполнительных механизмов нижнего уровня.
Цель создания системы, которая позволит
персоналу технологического процесса (ЛПР - лицу, принимающему решения):
- наблюдать за общим состоянием технологического
процесса по производству газобетона;
- по необходимости переключать
внимание ЛПР на одну из подсистем технологического процесса производства
газобетона;
- наблюдать графики изменения текущих
значений отдельных параметров;
- проводить диагностику состояний
технологического процесса производства газобетона и подсистем;
- отслеживать процесс управления
системы;
- вмешиваться в процесс управления.
Область применения - завод по производству
газобетона в г. Агидели.
Ожидаемыми результатами разработки СППР является
автоматизация всех процессов, связанных с определением текущего состояния
технологического процесса и осуществлением действий по ликвидации нештатных
ситуаций.
СППР реализуется средствами С# и встраивается в SCADA-систему
в виде модуля, вызываемого при нажатии на аварийное сообщение. Она позволяет:
- выявлять аварийные и нештатные ситуации;
- отображать информацию на экране
монитора в удобной и понятной для оператора форме;
- выдавать советы по ликвидации
нештатных ситуаций, руководствуясь и ссылаясь на стандарты по осуществления
технологического процесса;
- выдавать напоминания по
регламентному обслуживанию оборудования;
- назначать ответственных за
выполнение работ;
- контролировать и регистрировать факт
выполнения или невыполнения назначенных работ.
Пользователем системы является оператор.
В результате анализа разработанных во второй
главе моделей были сформулированы функциональные требования к СППР.
Функциональные требования представлены в виде таблицы режимов (таблица 2.5).
Таблица 2.4 - Функциональные требования
|
Требование
|
Функции,
соответствующие требованию
|
Ограничения
на выполнение
|
|
1
|
2
|
3
|
|
Помощь
диспетчеру в принятии решений по состоянию системы. Своевременное включение
нужного режима работы системы
|
Загрузка
сообщений об ошибках из Logistic в СППР;
Загрузка ранга сообщений об ошибках; Выбор правила по выбору решения;
Формирование решений в БП СППР
|
Время
на загрузку возможных решений не должно превышать 1 мин
|
|
Своевременное
обнаружение аварийной ситуации. Своевременное оповещение оператора.
Оповещение оператора о возможных решениях аварийных ситуаций. Помощь в
принятии решений в критических ситуациях.
|
Загрузка
сообщений об ошибках из Logistic в СППР;
Загрузка ранга сообщений об ошибках; Выбор правила по выбору решения;
Формирование решений в БП СППР
|
Время
между возникновением сигнала и сообщения не должно превышать 10 с
|
|
Своевременное
оповещение о наступлении гарантийных сроков. Своевременное наступление сроков
профилактического обслуживания. Контроль технического обслуживания объектов
производства.
|
Исполнение
назначенных работ; Исполнение контроля назначенных работ; Учет проверок
выполненных работ; Отчет о тестировании;
|
Реакция
оператора на сообщение о необходимости регламентного события не должно
превышать 1 часа, выполнение регламентных работ должно завершаться за 24 часа
после постановки работы на контроль. Отчет должен быть сформирован не позже,
чем через 3 мин после запроса оператора
|
В результате список функций, который реализует
СППР:
- загрузка сообщений об ошибках из Logistic
в СППР;
- загрузка ранга сообщений об ошибках;
- формирование решений в СОГУ;
- формирование решений в БП СППР;
- выбор правила по выбору решения;
- выбор решения;
- исполнение назначенных работ;
- исполнение контроля назначенных
работ;
- учет тестов систем;
- учет проверок выполненных работ;
- отчет о тестировании;
- отчет о проверке;
- отчет о проделанной работе;
- обнаружение поломки на этапе
загрузки сообщений из Logistic;
- обнаружение поломки на этапе
формирования решений;
- обнаружение поломки на этапе выбора
решений;
- обнаружение поломки на этапе
исполнения;
- обнаружение поломки на этапе учета;
- обнаружение поломки на этапе
формирования отчета.
.3 Разработка архитектуры СППР
Необходимость создания СППР обусловливается
непрерывно возрастающей сложностью управляемых объектов и процессов с одновременным
сокращением времени, отводимым ЛПР на анализ проблемной ситуации и принятие
необходимых управляющих воздействий.
Концептуально объединяя подходы и методы теории
принятия решений, теории информационных систем, искусственного интеллекта и
используя объективную и субъективную информацию, СППР обеспечивает ЛПР анализом
решаемой проблемы и направляет его в процессе поиска решения с целью повышения
эффективности принимаемых решений. Процедура принятия решений с помощью СППР
представляет собой циклический процесс взаимодействия человека и компьютера и
включает фазы анализа и постановки задачи, фазы поиска и оптимизации
альтернативных решений, реализуемых с помощью компьютера.
Для реализации СППР выбрана простейшая структура
без математической модели, OLAP-хранилищ, нечетких правил. Структура СППР
представлена на рисунке 2.6.
Компонентами СППР являются:
- база данных;
- база правил;
- алгоритм логического вывода;
- интерфейс оператора.
База данных - организованная структура,
предназначенная для хранения информации. Современные БД позволяют размещать в
своих структурах не только данные, но и методы (т.е. программный код), с
помощью которых происходит взаимодействие с потребителем или другими
программно-аппаратными комплексами. База данных СППР реализована в СУБД
Microsoft Access, так как она обладает рядом преимуществ таких, как:
- быстрое создание таблиц без применения сложных
операций управления базой данных;
- приложение удобно в использовании
благодаря готовым шаблонам и эффективным средства;
- расположения всех объектов, которыми
оперирует Access в одном файле. Это позволяет без труда переносить программу на
другие ПК;
- наличие мастеров для создания тех
или иных операций с программой.
База правил - это область памяти, которая
содержит совокупность правил в форме правил вида ЕСЛИ - ТО. БП СППР реализована
в виде таблицы инструкций в БД, такой подход возможен если есть четкий набор
входных данных и к каждому из них предусмотрен конкретный набор инструкций.
Механизм логического вывода - неотъемлемая часть
системы, основанной на правилах, реализующая функции вывода, умозаключений
(новых суждений) на основе информации из базы правил и рабочей памяти.
Для реализации механизма четкого логического
вывода выбран язык высокого уровня C#. В настоящее время этот язык является
одним из самых серьезных и современных языков. С# пользуется большой
популярностью ввиду легкости понимания, так как из него были исключены многие
лишние компоненты, встречавшиеся в С++. Также убраны отдельные модели,
охарактеризовавшие себя как проблемные при разработке программных систем. Так
же C# может поддерживать работу с базами данных, что отлично подходит для
решения поставленной задачи.
Рисунок 2.6 - Архитектура СППР
Новые сообщения об авариях и тревогах из
Logistic поступают в БД СППР. В БД СППР сообщения регистрируются как новые,
механизм логического вывода обращается к БД и считывает новые сообщения. Далее
он направляет сообщения в БП, где находит сообветствующую данному сообщению
инструкцию и выводит ее на экран оператору через интерфейс СППР.
Одна из основных задач при конструировании СППР
- выбор подходящего формального аппарата для описания процесса принятия решений
и построение на его базе адекватной (корректной) модели принятия решений (МПР).
В качестве такого аппарата обычно используются продукционные системы. В общем
виде под продукцией понимают выражение вида: ЕСЛИ А, ТО B.
Продукционная модель привлекает разработчиков
своей наглядностью, высокой модульностью, легкостью внесения дополнений и
изменений и простотой механизма логического вывода.
Сильные и слабые стороны систем продукций
Сильные стороны систем продукций:
− модульность;
− единообразие структуры (основные
компоненты продукционной системы могут применяться для построения
интеллектуальных систем с различной проблемной ориентацией);
− естественность (вывод заключения в
продукционной системе во многом аналогичен процессу рассуждения эксперта);
− гибкость родовидовой иерархии
понятий, которая поддерживается только как связь между правилами (изменение
правила ведет за собой изменение в иерархии);
− простота создания и понимания
отдельных правил;
− простота пополнения и модификации;
− простота механизма логического
вывода.
Слабые стороны систем продукций:
- процесс вывода менее эффективен, чем в других
системах, поскольку большая часть времени при выводе затрачивается на
непроизводительную проверку применимости правил;
- сложно представить родовидовую
иерархию понятий;
- неясность взаимных отношений правил;
- сложность оценки целостного образа
знаний;
- отличие от человеческой структуры
знаний;
- отсутствие гибкости в логическом
выводе.
БП СППР по диагностированию состояния
технологического процесса производства газобетона содержит продукционные
правила вида:
ЕСЛИ Сообщение = Узел №10 (отделении приема и
склада), дробилка молотковая двухроторная СМД-115 - выходной показатель
производительности по материалу снизился на 30%, ТО:
Работа №1 = Остановить работу дробилки
молотковой двухроторной СМД-115;
Ответственный = Начальник отдела обслуживания
газобетонных установок
ЕСЛИ Сообщение = Работа дробилка молотковой
двухроторной СМД-115 остановлена, ТО:
Работа №2 = Отключить электродвигатель, снять
ротор, предназначенный для вступления в силу действия центробежной силы. Снять
верхний правый молоток, заменить специальную решетку с нераздробленными кусками
материала.
Ответственный = мастер отдела обслуживания
газобетонных установок - Петров П.П.
ЕСЛИ Сообщение = Заменена специальная решетка
предназначенная для просеивания раздробленного материала и дальнейшей
переработки нераздробленных кусков материала, ТО:
Работа №3 = Запустить в работу дробилку
молотковую двухроторную СМД-115.
Ответственный = мастер отдела обслуживания
газобетонных установок - Петров П.П.
ЕСЛИ Сообщение = Запущена дробилка молотковая
двухроторная СМД-115 после технических работ, ТО:
Работа №4 = Провести тестирование установки
Ответственный = инженер отдела обслуживания
газобетонных установок - Сидоров В.П.
3. Прототипирование СППР по диагностированию
технологического процесса производства газобетона
Прототипирование программного обеспечения (от
англ. prototyping) является этапом разработки ПО. Это процесс создания
прототипа программы - макета (пробной версии) программы, обычно - с целью
проверки пригодности предлагаемых для применения концепций, архитектурных и/или
технологических решений, а также для представления программы заказчику на
ранних стадиях процесса разработки. Прототип позволяет также получить обратную
связь от будущих пользователей, причем, именно тогда, когда это наиболее
необходимо: в начале проекта еще есть возможность исправить ошибки
проектирования практически без потерь.
.1 Прототипирование БД СППР
На рисунке 3.1 представлена информационная
модель БД СППР в виде схемы данных. Ограничения и правила, действующие в данной
базе данных представлены в таблицах:
ограничения атрибутов сущностей (таблица 3.1);
ограничения кортежей (таблица 3.2);
прочие ограничения (таблица 3.4);
операционные правила (таблица 3.5);
При этом прочие ограничения, а также
операционные правила преобразованы к событийно-ориентированной форме для
последующей реализации в виде триггеров базы данных.
Рисунок 3.1 - Схема данных
Таблица 3.1 - Ограничения атрибутов
|
Имя
атрибута или агрегата
|
Тип
|
Размер
|
Границы
или допустимые значения
|
Структура
|
Условие
|
Значение
по умолчанию
|
|
1.
ИД сообщения
|
числовой
|
-
|
0..9
|
1)
|
-
|
-
|
|
2.
Текст сообщения
|
строковый
|
-
|
Аа..Яя
|
3)
|
-
|
-
|
|
3.
Дата время получения
|
дата
|
|
тек.дата
|
2)
|
-
|
-
|
|
4.
Номер узла
|
числовой
|
-
|
0..9
|
1)
|
-
|
-
|
|
5.Наименование
узла
|
строковый
|
-
|
Аа..Яя
|
3)
|
-
|
-
|
|
6.
ИД инструкции 7. Текст инструкции 8.Трудоемкость инструкции
|
числовой
строковый строковый
|
-
|
0..9
Аа..Яя Аа..Яя
|
1)
3) 3)
|
-
|
-
|
|
9.
ИД вида сообщения 10. Наименование вида сообщения 13. Степень критичности
|
числовой
строковый строковый
|
-
|
0..9
|
1)
3) 3)
|
-
|
-
|
|
14.
ИД оборудования 15.Наименование оборудования 16.Марка оборудования 17.Срок
проверки
|
числовой
строковый строковый дата
|
-
|
0..9
Аа..Яя Аа..Яя тек.дата
|
1)
3) 3) 2)
|
-
|
-
|
|
18.
Дата время начала выполнения 19.Факт выполнения
|
дата
строковый
|
|
тек.дата
Аа..Яя
|
2)
3) 1)
|
-
|
-
|
|
20.ИД
работы 21. Наименование работы 22.Ответственный за выполнение работы
23.Трудоемкость работы
|
числовой
строковый дата строковый строковый
|
|
0..9
Аа..Яя Аа..Яя Аа..Яя
|
1)
3) 3) 3)
|
-
|
-
|
В таблице 3.1 использованы следующие условные
обозначения:
1) поле не должно содержать более 5 цифр. Маска
ввода: 00000
) поле дата должно содержать цифры от 0 до 9,
символы {.}. Маска ввода: 00.00.0000
) ответ (первая буква прописная остальные
строчные).
Таблица 3.2 - Ограничения кортежей
|
Группа
атрибутов
|
Ограничение
|
|
1
Номер узла
|
Ряд
натуральных чисел, в котором не долно быть пропусков
|
Таблица 3.3 - Ограничения уникальности
|
Группа
атрибутов
|
Среди
каких экземпляров имеет место уникальность
|
|
1.1
Сообщения. ИД сообщения 1.2 Узел.Номер узла 1.3 Оборудование. ИД оборудования
1.4 Инструкции. ИД инструкции 1.5 Вид сообщения., ИД вида сообщения 1.6
Работа. ИД работы
|
среди
всех сообщений среди всех узлов среди всего имеющегося среди всех имеющихся
инструкций среди всех видов сообщений среди всех пработ
|
Таблица 3.4 - Операционные правила
|
Событие
|
Группа
атрибутов
|
Ограничение
|
|
1
Удаление или обновление атрибутов, относящихся к персоне
|
Атрибуты,
относящиеся к персоне: Табельный номер, Фамилия, Имя, Отчество, … и т.д.
|
При
удалении записи о какой-либо персоне все сведения о ней переносятся в
архивную базу с указанием даты-времени, причины удаления и имени
пользователя, выполнившего удаление. Эти сведения хранятся в архивной базе не
менее 1 года, а затем могут быть автоматически удалены
|
На рисунке 3.2 приведен пример таблицы
«Сообщения» с тестовыми данными.
Рисунок 3.2 - Тестовые данные таблицы
«Сообщения»
На рисунке 3.3 приведен пример таблицы «Вид
сообщения» с тестовыми данными:
Рисунок 3.3 - Тестовые данные таблицы «Вид
сообщения»
На рисунке 3.4 приведен пример таблицы «Оборудование-узел»
с тестовыми данными:
Рисунок 3.4 - Тестовые данные таблицы
«Оборудование-узел»
На рисунке 3.5 приведен пример таблицы «Работа»
с тестовыми данными: На рисунке 3.6 приведен пример таблицы «Вид сообщения» с тестовыми
данными.
Рисунок 3.5 - Тестовые данные таблицы «Работа»
Рисунок 3.6 - Тестовые данные таблицы «Тип
оборудования»
В результате разработанная база данных является
хранилищем сообщений Logistic,
которые заводятся в него по прерыванию. Имеющиеся триггеры позволяют
реагировать на приход новых сообщений, запускать механизм логического вывода и
взаимодействовать с базой правил.
.1 Прототипирование БП СППР
БП - База Правил есть набор правил. БП СППР
реализована в виде таблицы инструкций в БД СППР (рис. 3.7).
Рисунок 3.7 - Фрагмент таблицы инструкций
БП функционирует следующим образом: каждому
новому сообщению присваивается вид сообщения. В БД СППР в таблице «Регламент»
каждому виду сообщений присваивается работа, а каждой работе назначена своя
инструкция.
.2 Прототипирование механизма логического вывода
Механизм логического вывода - неотъемлемая часть
системы, основанной на знаниях, реализующая функции вывода, умозаключений
(новых суждений) на основе информации из базы правил и рабочей памяти.
Конфигурацию систем продукции (базы правил) и
взаимосвязь ее основных элементов упрощенно можно представить в виде, который
представлен на рис. 3.8.
Рисунок 3.8 - Конфигурация продукционной
системы.
Рисунок 3.9 - Обобщенный механизм логического
вывода
На рисунке 3.10 представлена таблица
«Новые сообщения», именно к ней обращается механизм логического вывода с
периодичностью в 2 с., и отслеживает новые сообщения.
Рисунок 3.10 - Таблица «Новые сообщения»
На рисунках (3.11, 3.12, 3.13) представлены
табличные формы, сформированные после запросов механизма логического вывода
(МЛВ) в БД СППР.
Реализованный в данной системе поддержки принятия
решений механизм логического вывода является четким, это связано с тем, что на
предыдущем этапе работы были сформулированы четкие алгоритмы реализации
аварийных сообщений. Функционирование технологического процесса по производству
газобетона складывается так, что каждому аварийному сообщению и каждому
действию регламента по обслуживанию технологического процесса соответствует
четкий список работ. Каждой работе можно поставить в соответствие одно
ответственное лицо, которое на данный момент не занято другой работой. Поэтому
в процессе реализации базы правил и механизма логического вывода нет
необходимости использовать нечеткую логику, нейронные сети и прочие нечеткие
приемы.
Рисунок 3.11 - Форма1
Рисунок 3.12 - Форма 2
Рисунок 3.13 - Форма 3
Рассмотренная в данном параграфе реализация МЛВ,
кроме всего прочего, позволяет максимально ускорить работу СППР.
.3 Прототипирование интерфейса СППР
Совершенствование интерфейса системы поддержки
принятия решений определяется успехами в развитии каждого из трех указанных
компонентов (базы данных, базы правил и МЛВ). Интерфейс должен обладать
следующими возможностями:
- манипулировать различными формами диалога,
изменяя их в процессе принятия решения по выбору пользователя;
- передавать данные системе различными
способами;
- получать данные от различных
устройств системы в различном формате;
- гибко поддерживать (оказывать помощь
по запросу, подсказывать) знания пользователя.
Особенности информационной технологии поддержки
принятия решений состоят в следующем:
- ориентация на решение плохо структурированных
(формализованных) задач;
- сочетание традиционных методов
доступа и обработки компьютерных данных с возможностями математических моделей
и методами решения задач на их основе;
- направленность на
непрофессионального пользователя компьютера;
- высокая адаптивность, обеспечивающая возможность
приспосабливаться к особенностям имеющегося технического и программного
обеспечения, а также требованиям пользователя.
Рисунок 3.13 - Информационная технология
поддержки принятия
решений как итерационный процесс
Главной особенностью информационной технологии
поддержки принятия решений является качественно новый метод организации
взаимодействия человека и компьютера. Выработка решения, что является основной
целью этой технологии, происходит в результате итерационного процесса (рис. 3),
в котором участвуют:
- система поддержки принятия решений в роли
вычислительного звена и объекта управления;
- человек как управляющее звено,
задающее входные данные и оценивающее полученный результат вычислений на
компьютере.
На рисунке 3.14 приведен пример интерфейса СППР,
где выводятся новые сообщения:
Рисунок 3.14 - Диалоговое окно сообщений
Данное диалоговое окно позволяет оператору
читать новые сообщения, отслеживать степень критичности. После того как
оператор определяет какое сообщение наиболее важное открывается диалоговое окно
формы №1
Рисунок 3.15 - Диалоговое окно формы №1
Рисунок 3.16 - Диалоговое окно формы №1
После назначея работы, всех необходимых
инструкций и ответственного, оператор отправляет сообщение в отдел СОГУ.
Сообщение переходит в стадию обработки.
На рисунке 3.16 приведен пример диалогового окна
сообщений в стадии обработки.
Рисунок 3.17 - Диалогового окна сообщений в
стадии обработки
На следующем этапе оператору доступна функция
завершения процесса обработки сообщения, либо назначение новой работы по
данному сообщению.
На рисунке 3.18 приведен пример диалогового окна
сообщений в стадии обработки форма № 2.
После завершения работ сообщение переходит в
диалоговое окно стадии «завершенные».
На рисунке 3.19 приведен пример диалогового окна
сообщений в стадии «завершенные».
После закрытия процесса, оператору становится
доступна функция формирования отчета (рис.3.20 и 3.21)
Рисунок 3.18 - Диалоговое окно формы №2
Рисунок 3.19 - Диалогового окна сообщений в
стадии завершенные
Рисунок 3.20 - Диалоговое окно формы №3
Рисунок 3.21- Диалоговое окно формы №3
СППР работает в режиме реально времени и
фиксирует всю последовательность действий после поступления сообщений
различного рода. В отчете отражается весь процесс реагирования ответственных
лиц и проведенных ими работ.
4. Организационная часть и экономическая часть
.1 Организационная часть
.1.1 Обоснование актуальности разработки
В настоящем разделе выпускной квалификационной
работы представлен расчет экономической эффективности внедрения системы
поддержки принятия решений по диагностированию состояния технологического
процесса производства газобетона. СППР помогает лицам оперативно -
диспетчерского персонала осуществлять анализ проблемной ситуации, идентификацию
возникшего отклонения от нормального (штатного) режима функционирования
объекта, поиск возможных корректирующих решений по воздействию на объект,
прогнозирование ситуаций, оценку последствий принимаемых решений и, наконец,
выдачу команд на отработку необходимых управляющих воздействий.
Целью создания СППР является увеличение времени
безотказной работы технологического комплекса по производству ячеистого бетона
в городе Агидель.
Ожидаемыми результатами внедрения являются:
- снижение трудоемкости обработки
информации;
- сокращение аварийных ситуаций;
- уменьшение брака выпускаемой
продукции за счет контроля и управления за технологическим процессом в режиме
реального времени;
- снижение трудоемкости отслеживания
состояния системы.
- увеличение времени безотказной
работы технологического комплекса по производству газобетона
4.1.2 Маркетинговые исследования
В настоящее время на предприятии вся
деятельность ведется в полу автоматизированном режиме. Так как технологический
процесс является очень сложным, в системе выделяют отдельные узлы (43 узла),
каждый из которых на верхнем уровне контролируется своим диспетчером, который
собирает и обрабатывает сигналы для представления их в виде, доступном
восприятию оператора. Сигналы диспетчеров узлов обрабатываются главным
диспетчером технологического процесса, который обрабатывает их в соответствии с
определенным алгоритмом для выдачи сигналов предупреждения об аварийном
состоянии. Поэтому при расчете экономической эффективности базовый полу
автоматизированный вариант будет сравниваться с автоматизированным. В
результате чего можно будет дать обоснования необходимости и целесообразности
внедрения СППР.
Таблица 4.1 - Обзор существующих интерактивных
автоматизированных систем
|
Платформы
аналитических систем
|
Назначение
|
Цена,
руб.
|
|
OLAP-сервер
Hyperion Essbase
|
поддерживает
многопользовательский доступ для чтения/записи данных, высокую пропускную
способность, мощные аналитические вычисления и сложные OLAP-запросы,
предоставляет возможность использовать аналитические приложения в рамках
общей структуры базы данных ведомства или непосредственно из транзакционных
систем, а также других внешних источников данных.
|
190
000
|
|
Oracle
Discoverer
|
средство
для создания нерегламентированных запросов, анализа информации, генерации
отчетов и их публикации на Web. Данное решение дает пользователям всех
уровней возможность получать непосредственный доступ к информации,
содержащейся в реляционных хранилищах данных, витринах данных и системах
оперативной обработки транзакций (OLTP).
|
180
000
|
|
Cognos PowerPlay, Cognos,
Impromptu, Cognos Visualizer, Visualizer, Scenario
|
инструментальные
средства для оперативного анализа данных и формирования запросов любой
сложности и отчетов произвольного формата по OLAP-технологии,
|
150
000
|
|
OLAP
Services (решение компании Microsoft)
|
наличие
механизма виртуальных кубов, запросов «что - если», позволяющие аналитику
получать ответы на условные запросы, не нарушая при этом целостности
хранилища данных, тесную интеграцию с остальными продуктами компании, в том
числе и Microsoft Office.
|
200
000
|
Рассмотренные программные продукты реализует
большой спектр возможностей по автоматизации предприятия. Для установки и
настройки программных продуктов требуются специалисты. Также при внедрении
готовых продуктах потребуется высококвалифицированный персонал, поэтому на
этапе внедрения необходимо проводить дополнительное обучение сотрудников, что
неизменно приведет к дополнительным временным и финансовым затратам. К тому же
большая часть модулей предлагаемого ПО использоваться не будет, а их наличие
приведет к избыточности системы и усложнению работы с ней. Программный продукт,
разрабатываемый в рамках данного проекта, отличается от других тем, что
учитывает индивидуальные особенности завода, позволяет охватить широкий спектр
процессов деятельности предприятия, и не влечет за собой большие траты на установку
и закупку необходимого оборудования.
.1.3 Определение конкурентоспособности
проектируемого объекта
Оценка конкурентоспособности программного
продукта основана на расчете интегрального показателя конкурентоспособности
(КИ).
где КИ - интегральный показатель
конкурентоспособности проектируемого изделия по отношению к аналогу или
перспективному изделию;
КТ - групповой показатель конкурентоспособности
по техническим параметрам;
КН - групповой показатель конкурентоспособности
по нормативным параметрам;
КЭ - групповой показатель конкурентоспособности
по экономическим параметрам.
Расчет группового показателя по техническим
параметрам. В первую очередь экспертным методом определяются значения
весомостей показателей качества. Выделим группу экспертов и технические
показатели качества изделия, существенных для рассматриваемой области.
Эксперты:
- Эксперт 1 - Маннанов М.Г., заказчик
- Эксперт 2 - Даринцев О.В.,
консультант с предприятия
- Эксперт 3 - Юсупова Л.Р. , студент.
Показатели качества изделия:
- П1 - производительность работ;
- П2 - время обработки данных;
- П3 - доступность интерфейса.
Вес показателя рассчитывается по формуле:
,
где qij - вес i-го показателя по j-му эксперту;-
оценка значимости i-го показателя j-м экспертом.
Средневзвешенная весомость показателя ( ЗНi )
рассчитывается по формуле:
,
где ВЭj - вес j-го эксперта (значения указаны в
таблице 4.2).
Таблица 4.2 - Весомость показателей
|
|
Оценка
(bij) и вес (qij)
показателей
|
|
Всего
|
|
Эксперт
|
эксперта
|
|
|
П1
|
|
П2
|
|
|
П3
|
Sbj
|
|
Sqj
|
|
(ЗЭj)
|
bij
|
|
qij
|
bij
|
qij
|
bij
|
|
qij
|
|
|
|
|
|
|
|
|
|
|
|
|
|
|
|
|
|
Маннанов М.Г
|
5
|
4
|
|
0,307
|
4
|
0,307
|
5
|
|
0,385
|
13
|
|
1
|
|
|
|
|
|
|
|
|
|
|
|
|
|
|
Даринцев О.В.
|
4
|
4
|
|
0,307
|
5
|
0,357
|
5
|
|
0,357
|
14
|
|
1
|
|
|
|
|
|
|
|
|
|
|
|
|
|
|
Юсупова Л.Р.
|
4
|
4
|
|
0,285
|
5
|
0,357
|
5
|
|
0,357
|
14
|
|
1
|
|
|
|
|
|
|
|
|
|
|
|
|
|
|
Весомость показателей (Qi)
|
0,3
|
|
0,34
|
|
0,366
|
|
1
|
|
1
|
Для выбранного и проектируемого изделия
рассчитывается групповой показатель конкурентоспособности по техническим
параметрам.
Технический показатель качества рассчитывается
по формуле:
,
Относительный показатель качества рассчитывается
по формуле:
или
,
где Вi
- значения i-го единичного
относительного показателя качества;
Ааi,
Аиi - значения i-го
единичного абсолютного показателя качества аналога и проектируемого изделия
соответственно.
Таблица 4.3 - Карта технического уровня и
качества изделия
|
Наименование
|
Ед.
|
Весомость
|
Абсолютные
|
|
Относительные
|
|
|
показателя
|
измерения
|
показателя(ЗНi)
|
показатели
|
|
показатели
качества
|
|
|
|
качества (Аi)
|
|
(Вi)
|
|
|
|
|
|
|
А
|
|
И
|
|
П
|
И/А
|
И/П
|
|
А/П
|
|
|
|
|
|
|
|
|
|
|
|
|
|
П1
|
м/сутки
|
0,3
|
450
|
|
800
|
|
850
|
1,78
|
0,94
|
|
0,53
|
|
П2
|
Сек
|
0,340
|
40
|
|
30
|
|
25
|
0,75
|
1,2
|
|
1,6
|
|
П3
|
Балл
|
0,366
|
80
|
|
95
|
|
100
|
1,19
|
0,95
|
|
0,8
|
|
Технический показатель качества,
КТ
|
|
|
|
1,24
|
1,03
|
|
0,97
|
Примечание: А - изделие-аналог; И -
проектируемое изделие; П- перспективное изделие.
Проектируемый программный продукт соответствует
всем нормам и стандартам, поэтому, групповой показатель по нормативным
параметрам КН=1
Групповой показатель по экономическим параметрам
рассчитывается по формуле:
где ЦИ - цена проектируемого изделия;
ЦА - цена изделия-аналога.
Соотношение цен:
цена изделия равна цене аналога (ЦИ = ЦА), тогда
КЭ = 1,
;
- цена изделия больше цены аналога на 20% (ЦИ
> ЦА), тогда КЭ = 1,23,
;
- цена изделия меньше цены аналога на 20% (ЦИ
< ЦА), тогда КЭ = 0,75,
Во всех случаях КИ > 1, т.е. разрабатываемый
программный продукт конкурентоспособен.
.2 Экономическая часть
.2.1 Исходные данные
Исходные данные для расчета затрат на создание
системы поддержки принятия решений по диагностированию состояния
технологического процесса представлены в таблице 4.4.
Таблица 4.4 - Исходные данные для расчета
|
Наименование показателя
|
Условное обозначение
|
Единица измерения
|
Значение показателя
|
|
|
|
|
|
|
|
|
|
|
|
|
|
Эффективный фонд рабочего времени
|
FП
|
час
|
8760
|
|
Норма амортизации ЭВМ
|
НАВТ
|
%
|
10
|
|
Цена
одного кВт/ч электроэнергии
|
ЦкВт/ч
|
руб.
|
2,35
|
|
Коэффициент
расходов на транспортировку, установку и наладку КТС
|
kТУН
|
%
|
13
|
|
|
|
|
|
Коэффициент
затрат на текущий ремонт оборудования
|
kрем
|
%
|
15
|
|
|
|
|
|
Коэффициент
|
прочих
|
расходов
|
на
|
kпроч
|
%
|
15
|
|
оборудование
|
|
|
|
|
|
|
|
Коэффициент
|
дополнительной заработной
|
kД
|
%
|
10
|
|
платы
|
|
|
|
|
|
|
|
Уральский коэффициент
|
|
|
kУ
|
%
|
15
|
|
Количество рабочих смен
|
|
|
Ксм
|
-
|
2
|
|
Коэффициент накладных расходов
|
|
kНР
|
%
|
35
|
|
Ставка НДС
|
|
|
|
kНДС
|
%
|
18
|
|
Ставка налога на прибыль
|
|
|
kНП
|
%
|
20
|
|
Отчисления во внебюджетные фонды
|
|
kОВФ
|
%
|
30,2
|
|
Пенсионный фонд
|
|
|
kпф
|
%
|
22
|
|
Фонд медицинского страхования
|
|
kфмс
|
%
|
5,1
|
|
Фонд социального страхования
|
|
kфсс
|
%
|
2,9
|
|
Страхование от несчастных случаев
|
|
kснс
|
%
|
0,2
|
Затраты времени на создание информационных
технологий приведены в таблице 4.5.
Таблица 4.5 - Затраты времени на создание
информационных технологий
|
|
|
|
|
Значение
|
В т.ч.
|
|
|
|
|
|
Единица
|
|
машинное
|
|
|
Этап создания
|
|
всего
|
|
|
|
|
измерения
|
|
время
|
|
|
|
|
|
|
(tраз; tвн;)
|
|
|
|
|
|
|
|
|
(tразм; tвнм)
|
|
|
Обследование
|
объекта
|
час
|
75
|
30
|
|
|
автоматизации
|
|
|
|
|
|
Анализ
|
и
|
уточнение
|
час
|
40
|
15
|
|
|
требований
|
|
|
|
|
|
|
|
Стадия
|
Разработка
|
|
технического
|
час
|
65
|
27
|
|
|
разработки
|
задания
|
|
|
|
|
|
|
|
Проектирование
|
час
|
40
|
30
|
|
|
Программная реализация
|
час
|
200
|
180
|
|
|
Тестирование и отладка
|
час
|
80
|
70
|
|
|
Итого
|
|
час
|
500
|
352
|
|
|
Инсталляция
|
|
час
|
5
|
5
|
|
|
Стадия
|
Отладка
|
|
|
час
|
20
|
20
|
|
|
внедрения
|
Обучение персонала
|
час
|
15
|
15
|
|
|
Итого
|
|
час
|
40
|
40
|
|
Таблица 4.6 - Исходные данные для расчета затрат
на разработку
|
Наименование
|
|
Условное
|
Единиц
|
Значение
|
|
показателя
|
|
обозначение
|
а измерения
|
показателя
|
|
|
|
|
|
Оклад разработчика
|
Ор
|
руб.
|
20000
|
|
|
|
|
|
|
Количество
|
|
Ч
|
чел.
|
1
|
|
разработчиков
|
|
|
|
|
|
|
|
|
|
|
Оклад сотрудника
|
|
Ос
|
руб.
|
10000
|
|
|
|
|
|
|
Затраты
|
на
|
ЗМ
|
руб.
|
0
|
|
приобретение материалов
|
|
|
|
|
Исходные данные для расчета затрат на разработку
и внедрение ИТ представлены в таблице 4.6.
.2.2 Определение затрат на использование
машинного времени
Себестоимость одного машинного часа работы ЭВМ
представляет собой отношение эксплуатационных расходов за определенный период к
действительному фонду времени за этот же период и вычисляется по формуле:
где СМ-Ч - стоимость машиночаса эксплуатации
ЭВМ, руб./час.;
З - суммарные годовые затраты, связанные с
содержанием и эксплуатацией ЭВМ, включая затраты на содержание сетевого
оборудования, оргтехники и т.д., руб./год;
FП - годовой
эффективный фонд времени работы одной ЭВМ, час.;
kГ - коэффициент
готовности;
n - количество ЭВМ,
шт.
Годовой эффективный фонд времени работы одной
ЭВМ принимается в соответствии с производственным календарем на текущий год и
равен 1905 часам.
Суммарные затраты за год, связанные с
содержанием и эксплуатацией ЭВМ включают так же затраты на сетевое
оборудование, на оргтехнику и вычисляют по формуле:
З = ЗМ+ ЗЗП + Знач + ЗАО + Зсод + Зпроч ,
где ЗМ - годовые затраты на материалы (магнитные
носители, расходные материалы, бумага и т.д.), руб.;
ЗЗП - годовая заработная плата персонала,
непосредственно обслуживающего электронно-вычислительную технику, руб.;
Знач - начисления на заработную плату персонала,
непосредственно обслуживающего технику, в социальные внебюджетные фонды, руб.;
ЗАО - амортизационные отчисления с оборудования,
входящего в электронно-вычислительный комплекс, руб.;
Зсод - годовые расходы на содержание и
эксплуатацию оборудования, руб.;
Зпроч - прочие накладные расходы, руб.
Затраты на материалы в течение года отсутствуют,
ЗМ=0.
Балансовую стоимость оборудования, входящего в
электронно-вычислительный комплекс, определяют по формуле:
где Цi
- цена i-го вида
оборудования, руб.; Ц1 =17000 руб.
Кi
- количество i-го вида
оборудования; К1 =4.
kТУН -
дополнительные расходы, связанные с транспортировкой, установкой и
первоначальной отладкой оборудования, kТУН = 20000 руб.
Балансовая стоимость оборудования равна:
= 68000 + 20000 =
88000 руб.
Годовую заработную плату персонала,
обслуживающего вычислительную технику, определяют по формуле:
где Оj
- оклад j-го персонала,
непосредственно обслуживающего вычислительную технику (техника, системного
администратора и т.д.), 10000руб.;
kД - коэффициент
дополнительной заработной платы;
kу - уральский
коэффициент;
n - количество ЭВМ в
отделе, шт. (n=1, так как расчет
производится по одной ЭВМ);
10000
12
(1+0,1)(1+0,15)
1=151800
руб.
Начисления на заработную плату во внебюджетные
фонды рассчитывают по формуле:
Знач = ЗЗП ´
kОВФ
где kОВФ
- коэффициент отчислений во внебюджетные фонды.
kОВФ =
kПФ +
kФМС +
kФСС +
kСНС, ,
где kПФ
- ставка отчислений в пенсионный фонд;
kФМС - ставка
отчислений в фонд медицинского страхования;
kФСС - ставка
отчислений в фонд социального страхования;
kСНС - ставка
страховых взносов на обязательное социальное страхование от несчастных случаев
на производстве и профессиональных заболеваний.
Начисления на заработную плату во внебюджетные
фонды:
Знач =151800 ´
0,302 =
45843,6 руб.
Амортизационные отчисления определяют по
формуле:
ЗАО =
СБ ´ НАВТ,
ЗАО =
СБ ´ НАВТ =
88 000 ´ 0,1 =
8800 руб.
где HАВТ
- норма амортизационных отчислений для компьютерной техники.
Годовые расходы на содержание оборудования
определяют по формуле:
Зсод = Зрем + Зэл ,
Зэл - годовые затраты на электроэнергию, руб.
Зрем = СБ ´ kрем
,
Зрем = 88000 ´
0,15 =13200руб.
где kрем
- коэффициент затрат на текущий ремонт оборудования.
=
8760 ´ 2 ´
0,235= 4117 руб.
где М·ρ
- мощность ρ-го
оборудования, входящего в электронно-вычислительный комплекс, кВт;
- годовой
эффективный фонд времени работы одной ЭВМ
ЦкВт/ч - цена 1 кВт/ч электроэнергии, руб./час.
Годовые расходы на содержание и эксплуатацию
оборудования рассчитываются по формуле:
Зсод =Зрем+Зэл
Зсод =13200 + 4117 =17317 руб.
Годовая величина прочих накладных расходов:
Зпроч = СБ
´ kпроч
,
Зпроч =
88000 ´ 0,15 =13200
руб.
где kпроч
- коэффициент прочих накладных расходов
Суммарные затраты за год, связанные с
содержанием и эксплуатацией ЭВМ равна: З
= 151800+45843 +8800+17317+13200=236960руб.
Стоимость машинного часа эксплуатации ЭВМ равна:
=
=7,1
руб./час
4.2.3 Расчет затрат на разработку программного
продукта
Расчет полных затрат на разработку проектного
решения в виде информационных технологий (ЗРПР) осуществляется по формуле:
ЗРПР = ЗФОТР +ЗОВФ +ЗЭВМ + ЗСПП +
ЗХОН +РН,
где ЗФОТР - общий фонд оплаты труда
разработчиков, руб.;
ЗОВФ - отчисления во внебюджетные фонды с
заработной платы разработчиков, руб.;
ЗЭВМ - затраты, связанные с эксплуатацией
техники, руб.;
ЗСПП - затраты на специальные программные
продукты, необходимые для разработки проектного решения, руб.;
ЗХОН - затраты на хозяйственно-операционные
нужды (бумага, литература, носители информации и т.п.), руб.;
РН - накладные расходы, руб. (РН = 30% от
ЗФОТР).
Размер фонда оплаты труда разработчиков (ЗФОТР)
рассчитывается по формуле:
ЗФОТВ = åOPj
´TРПРj
´ (1 +
kД ) ´
(1 + kУ
) j =1
где ОРj
- месячный оклад j-го
разработчика ПП, руб./мес.;
ТРПРj
- время разработки проектного решения j-м
разработчиком, месяц 4;
kД - коэффициент
дополнительной заработной платы разработчиков;Д = 0,15,
kУ - районный
(уральский) коэффициент. kУ
= 0,15
ЗФОТР = 20000´
4 ´ (1+ 0,1)(1+ 0,15) = 101200 руб.
Величина отчислений во внебюджетные фонды
определяется по формуле:
ЗОВФ = ЗФОТР ´ kОВФ,
где kОВФ
- коэффициент отчислений во внебюджетные фонды.
Коэффициент отчислений во внебюджетные фонды
рассчитывается по формуле:
kОВФ
= kПФ + kФМС
+ kФСС + kСНС,
где kПФ
- ставка отчислений в пенсионный фонд;
kФМС - ставка
отчислений в фонд медицинского страхования;
kФСС - ставка
отчислений в фонд социального страхования;
kСНС - ставка
страховых взносов на обязательное социальное страхование от несчастных случаев
на производстве и профессиональных заболеваний.
kОВФ
=30,2,
ЗОВФ =
ЗФОТР ´ kОВФ
= 101200руб * 0,302 =30562руб.
Затраты, связанные с эксплуатацией ЭВМ,
определяются по формуле:
ЗЭВМ = ТМРПР ´
kГ ´
n ´
СМ-Ч ,
ЗЭВМ = 385 ´
0,95 ´4´
12 = 10442 руб.
где СМ-Ч - стоимость машиночаса эксплуатации
оборудования, руб./час.;
n - количество
условных единиц используемой техники;
kГ - коэффициент
использования техники;
ТМРПР - машинное время на разработку проектного
решения, час.
Величина стоимости машинного часа (СМ-Ч) либо принимается
по данным организации, либо рассчитывается.
Перевод рабочего времени в часы осуществляется
по формуле:
Tчас
= Tмес ´ Tсм
´ Чрд ´ Ксм,
,
Тчас = 2´
22´8 ´1
= 352 часа.
где Тчас - рабочее время, ч;
Тмес - рабочее время, мес., (Тмес =2,2);
ЧРД - число рабочих дней, (ЧРД = 22);
Тсм - продолжительность рабочей смены, (Тсм = 8
ч);
Ксм - количество рабочих смен, (Ксм = 1).
Затраты на специальные программные продукты,
необходимые для разработки проектного решения:
где Цρ
- цена ρ-го
специального программного продукта, руб.
При разработке системы использовались
программные продукты, установленные на предприятии, поэтому ЗСПП = 0.
Величина затрат на хозяйственно-операционные
нужды на основании исходных данных определяется по формуле:
ЗХОН = 750руб.
где Цτ
- цена τ-го товара,
руб.;
Qτ
- количество τ-го товара.
При разработке системы затраты на
хозяйственно-операционные нужны были произведены на бумагу и CD-
диски.
Расчет размера накладных расходов осуществляется
по формуле:
РН = ЗФОТР ´
kНР ,
РН = 101200 ´
0,3 =
30360
руб.
где kНР
- коэффициент накладных расходов, определяется по данным организации.
Таким образом, затраты на разработку программного
продукта составят: ЗРПР = 101200 +
30562 + 9496 + 750 + 30360 = 172368 руб.
4.2.5 Расчет эксплуатационных затрат
программного продукта.
Годовые затраты на передачу и обработку
маршрутных карт до внедрения системы определяют по формуле:
С1 = ЗП1 + ОТвн1 + ЗЭВМ1 + Мз1 + НР1
где ЗП1 - затраты на оплату труда специалистов
до внедрения ИТ, руб.;
ОТвн1 - отчисления во внебюджетные фонды, руб.;
ЗЭВМ1- эксплуатационные затраты на ЭВМ, руб.;
Мз1 - материальные затраты, (2000 руб.);
НР1 - накладные расходы, руб.
Затраты на выполнение функций персоналом, по
диагностированию состояния технологического процесса по производству
газобетона, представлены в таблице 4.7.
Таблица 4.7 - Затраты на выполнение функций
персоналом
|
Должность
|
Функции
|
Кол-во
сотрудников
|
Заработная
плата (руб.)
|
t/t маш (час)
|
|
Оператор
|
Контроль
тех. процесса
|
4
|
10000
|
708/0
|
|
Работник
|
Сотрудник
обслуживания газобетонных установок
|
4
|
11000
|
708/0
|
|
Инженер
|
Инженер
по обслуживанию газобетонных установок
|
4
|
15000
|
708/0
|
Временные затраты работы сотрудника в месяцах
рассчитываются по формуле:
мес.
где Т1мес, Т1час - время, затрачиваемое
сотрудником на обработку результатов, в месяцах и часах соответственно (Т1час =
708 часов);
- число рабочих
дней в месяц;
Чрч - число рабочих часов в день.
Тогда затраты на оплату труда сотрудника
составят
ЗП1 =
´T1мес ´ (1+КД)
´ (1+ KУ),
ЗП1=144000 ´ 4 ´ 1,1 ´1,15;
ЗП1=728640 руб.
где Ос - оклад сотрудника;
Отчисления на социальные нужды вычисляются по
формуле:
ОТвн1 = ЗП1 ´
0,302,
ОТвн1 =728640 ´ 0,302 = 220049
руб.
ЗЭВМ1 = 365 * 24 *
7,1 = 62196 руб.
Подставив соответствующие значения в формулу,
получим:
С1 =728640 +
220049 + 62196 +
2000 = 1012885 руб.
Годовые затраты на эксплуатацию системы после
внедрения программного продукта рассчитываются аналогично по формуле:
С2 = ЗП2 + ОТвн2 + ЗЭВМ2 + Мз2 + НР2,
Затраты на выполнение функций персоналом, по
диагностированию состояния технологического процесса по производству
газобетона, с системой СППР представлены в таблице 4.8.
Таблица 4.8 - Затраты на выполнение функций персоналом
|
Должность
|
Функции
|
Кол-во
сотрудников
|
Заработная
плата (руб.)
|
t/t маш (час)
|
|
Оператор
|
Контроль
тех. процесса
|
4
|
10000
|
708/0
|
|
Работник
|
Сотрудник
обслуживания газобетонных установок
|
2
|
11000
|
708/0
|
|
Инженер
|
Инженер
по обслуживанию газобетонных установок
|
1
|
15000
|
708/0
|
Тогда затраты на оплату труда сотрудника
составят
ЗП2 =
´T1мес
´ (1+КД) ´
(1+ KУ),
ЗП2=77000 ´ 4 ´ 1,1 ´1,15; ЗП2=389620
руб.
Отчисления на социальные нужды вычисляются по
формуле:
ОТвн2 =
ЗП1 ´ 0,302,
ОТвн2 =389620
´ 0,302 =
117666 руб.
ЗЭВМ2 =
365 * 24 * 7,1 = 62196 руб.
Подставив соответствующие значения в формулу,
получим:
С2 =389620 +
117666 + 62196 +
2000 = 571482 руб.
Таким образом, текущие затраты на содержание
системы до внедрения разработанного программного продукта составляют 1012885
руб., после внедрения 571482 руб.
4.2.6 Расчет экономической целесообразности
разработки и внедрения информационных технологий.
Ожидаемая экономия от внедрения системы
рассчитывается по формуле:
Эож = С1 -
С2 + åЭi
,
где Эож - ожидаемая экономия от внедрения
системы, руб.;
С1 - годовые текущие затраты до внедрения
автоматизированной системы, руб.;
С2 - годовые текущие затраты после внедрения
системы, руб.;
∑Эi
- ожидаемый дополнительный эффект от различных факторов, руб.
Так как основным фактором, по которому
производится расчет экономической эффективности от внедрения программного
продукта, является уменьшение времени обработки результатов тестирования и
дополнительный эффект не учитывается, то ∑Эi
=0.
Подставив вычисленные выше значения в формулу,
получим:
Эож = 1012885 -
571482 = 441403 руб.
Чистый дисконтированный доход (ЧДД)
где Рt
- результаты, достигаемые на шаге расчета t;
t - затраты,
осуществляемые на том же шаге без капвложений;
Т - горизонт расчета (равный номеру шага
расчета, на котором производится ликвидация объекта);
Эt
= (Рt - 3t)
- эффект, достигаемый на t-м
шаге расчета;
К - капитальные вложения.
Если ЧДД инвестиционного проекта положителен, то
проект является эффективным (при данной норме дисконта).
Для разрабатываемого проекта расчет ЧДД
производится исходя из следующих условий:
− горизонт расчета принимается равным 3
годам исходя из срока использования разработки;
− шаг расчета равен одному году, t
= 1 год;
− эффект достигаемый на каждом шаге
расчета равен 441403 руб.;
− капитальные вложения равны затратам
на создание системы и составляют К = 172368 руб.;
− норма дисконта равна норме дохода
на капитал, Е = 12%.
Так как ЧДД > 0, следовательно, инвестирование
целесообразно.
Индекс доходности (ИД) представляет собой
отношение суммы приведенных эффектов к величине капитальных вложений и
определяется по формуле:
5 >1, следовательно инвестиции эффективны.
Внутренняя норма доходности (ВНД):
Е1= 0,12
Е2=0,13
Таким образом, норма дисконта должна быть в
пределах 12%….12,7%.
Величина срока окупаемости инвестиций
определяется по формуле:
где Т1 - количество полных лет, требуемых для
компенсации капитальных вложений в инвестиционный проект за счет поступлений за
этот отрезок времени;
- величина
капитальных вложений, оставшаяся не скомпенсированной за время Тt, руб.;
- величина
текущего эффекта в году, соответствующему полной компенсации капитальных
затрат, руб.
При Е1 равном 0,12 срок окупаемости составит:
Т=
1,1 год.
В таблице 4.9 приведены показатели экономической
целесообразности разработки и внедрения программного продукта:
Таблица 4.9 - Показатели экономической
целесообразности разработки и внедрения программного продукта
|
Наименование
показателя
|
Значения
|
|
Затраты
на разработку и внедрение ПП, руб.
|
172368
|
|
Ожидаемая
экономия от внедрения ПП, руб.
|
441403
|
|
Чистый
дисконтированный доход, руб.
|
887791
|
|
Индекс
доходности
|
5,2
|
|
Внутренняя
норма доходности
|
0,125
|
|
Дисконтированный
срок окупаемости, год
|
1,1
|
Опираясь на оценку экономической эффективности
можно сделать вывод о том, что разработка и внедрение предлагаемого программного
продукта являются экономически обоснованными и целесообразными.
5.
Безопасность и экологичность проекта
В данном разделе диплома рассматриваются вопросы
проектирования условий труда и обеспечения защиты окружающей среды.
Данный дипломный проект состоит в проектирование
системы поддержки принятия решений по диагностированию состояния
технологического процесса производства газобетона для завода по производству
газобетона - завода «Джут - СТ» в г.Агиделе. При проектировании и эксплуатации
данной информационной системы необходимо учитывать вопросы безопасности,
экологии и охраны труда работников завода, в данном случае - ремонтной бригады,
инженера, а также оператора, который будет пользоваться данной информационной
системой. С этой точки зрения рассматривается комплекс явлений и процессов,
негативно влияющих на человека и окружающую среду в ходе трудовой деятельности.
Цель данного раздела - обеспечение безопасности
и экологичности проекта.
Задачи раздела:
анализ и идентификация опасных и вредных
производственных факторов во всем объеме рабочей зоны помещения по производству
газобетона.
разработка мероприятий по обеспечению
безопасности и экологичности проекта.
.1 Идентификация и анализ опасных и вредных
факторов,
воздействующих на работников завода
В таблице 5.1 приведены основные параметры
помещения, где расположено 10 узлов по производству газобетона.
План рабочего помещения представлен на рисунке
5.1.
Таблица 5.1 - Параметры помещения цеха №1
|
Параметр
помещения
|
Единицы
измерения
|
Значение
|
|
длина
|
м
|
100
|
|
ширина
|
м
|
80
|
|
высота
|
м
|
10
|
|
число
окон
|
шт
|
16
|
|
число
рабочих мест
|
шт
|
85
|
|
площадь
|
м2
|
8000
|
Вредными производственными факторами при
производстве изделий из ячеистого и плотного бетонов автоклавного твердения
являются повышенная и пониженная температура воздуха рабочей зоны, повышенная
влажность и запыленность.
Явное тепло поступает в рабочее помещение от
автоклавов, трубопроводов пара и горячей воды, отопительных приборов, нагретых
вагонеток и изделий, экзотермических реакций получения ячеистых бетонов.
Повышенная влажность воздуха в рабочей зоне
может возникнуть при сушке изделий, утечке пара из автоклавов и паропроводов,
разливе воды.
Рисунок 5.1 - Схема помещения
Пониженная температура воздуха является
результатом наличия открытых проемов, сквозняков, либо отсутствия или
неэффективной работы отопительной системы. Все эти факторы совместно могут привести
к снижению работоспособности, производительности труда и быстрой утомляемости
пользователя.
5.1.1 Шум на рабочем месте
Шумом называют совокупность звуков,
неблагоприятно действующих на человека. Более полное определение шума с
физиологической точки зрения: шумом называют всякие неприятные, нежелательные
звуки, оказывающие вредное, раздражающее воздействие на организм человека,
мешающие восприятию полезных сигналов, снижающие его работоспособность.
Шум вызывает головную боль, повышенную
утомляемость, общую слабость, раздражительность, ослабление памяти, боли в
сердце, влияет на различные отделы головного мозга, нарушая нормальные процессы
высшей нервной деятельности. Это воздействие возникает даже раньше, чем
происходят изменения в органе слуха.
Шум снижает работоспособность, затрудняет
восприятие полезной информации, снижает точность выполнения рабочих
производственных операций, создает предпосылки для производственного
травматизма и возникновения профзаболеваний: шумовой болезни.
Акустические измерения - это измерения
механических величин, связанных с колебаниями частиц среды относительно
положения, которые занимали бы частицы среды при отсутствии звуковых
акустических колебаний.
Измеряются: звуковое давление, колебательные
смещения, скорость и ускорение частиц. Измерение проводится для контроля
соответствия фактических уровней на рабочих местах допустимым, но действующим
нормативным документом.
Особенностью акустических измерений является
большой динамический диапазон измерений от 0 до 140 дБ и широкий частотный
диапазон от 20 Гц до 20 кГц.
Как правило, измеряются уровни звукового
давления в октавных полосах со среднегеометрическими частотами от 31,5 до 1000
Гц. Уровень звука в дБА измеряется по шкале А, а для непостоянного шума
измеряется Lэкв., дБА .
Источниками шума на предприятии по производству
изделий из ячеистого и плотного бетонов автоклавного твердения являются
дробилки и шаровые мельницы с приводами, виброуплотняющие механизмы,
металлические бункеры, загрузочные и разгрузочные течки. Усредненные уровни
звукового давления, излучаемого оборудованием предприятий по производству
изделий из ячеистого и плотного бетонов автоклавного твердения, приведены в
табл. 5.2.
Основным способом снижения шума является
снижение шума в источнике возникновения.
Снижение шума в источнике возникновения
достигается путем конструктивных изменений, применением технологических
процессов и оборудования, не создающих чрезмерного шума, а также соблюдением
условий эксплуатации оборудования.
Таблица 5.2 - Усредненные уровни звукового
давления, излучаемого оборудованием предприятий по производству изделий из
ячеистого и плотного бетонов автоклавного твердения
|
Наименование
отделения
|
Основное
шумящее оборудование
|
Величины
|
Активные
уровни звукового давления, дБ на среднегеометрических частотах, Гц
|
Уровень
звука, дБА
|
Примечание
|
|
|
|
63
|
125
|
250
|
500
|
1000
|
2000
|
4000
|
8000
|
|
|
|
1
|
2
|
3
|
4
|
5
|
6
|
7
|
8
|
9
|
10
|
11
|
12
|
13
|
|
Отделение
приема и склад извести
|
Дробилка
молотковая двухроторная СМД-115
|
Среднее
значение
|
90
|
92
|
93
|
93
|
92
|
90
|
89
|
85
|
95
|
|
|
|
ПС
75
|
99
|
92
|
86
|
83
|
80
|
78
|
76
|
74
|
85
|
|
|
|
Превышение
|
-
|
-
|
7
|
10
|
12
|
12
|
13
|
11
|
10
|
|
|
Помольное
отделение
|
Мельница
СММ-205 2×10,5
м
(мокрый помол)
|
Среднее
значение
|
90
|
92
|
95
|
90
|
89
|
78
|
72
|
66
|
90
|
|
|
|
ПС
75
|
99
|
92
|
86
|
83
|
80
|
78
|
76
|
74
|
85
|
-
|
-
|
9
|
7
|
9
|
-
|
-
|
-
|
5
|
|
|
Мельница
СММ-205 2×10,5
(сухой
помол)
|
Среднее
значение
|
90
|
92
|
94
|
93
|
94
|
86
|
80
|
76
|
95
|
|
|
|
ПС
75
|
99
|
92
|
86
|
83
|
80
|
78
|
76
|
74
|
85
|
|
|
|
Превышение
|
-
|
-
|
8
|
10
|
14
|
8
|
4
|
2
|
10
|
|
|
Формовочное
отделение
|
Ударная
виброплощадка ЛВ-37
|
Среднее
значение
|
82
|
78
|
79
|
74
|
65
|
59
|
50
|
46
|
75
|
|
|
|
ПС
75
|
99
|
92
|
86
|
83
|
80
|
78
|
76
|
74
|
85
|
|
|
|
Превышение
|
-
|
-
|
-
|
-
|
-
|
-
|
-
|
-
|
-
|
|
|
Моторное
отделение помола
|
Редуктор
и электродвигатель мельницы СММ-205
|
Среднее
значение
|
90
|
92
|
94
|
96
|
94
|
87
|
82
|
76
|
95
|
|
|
|
ПС
75
|
99
|
92
|
86
|
85
|
80
|
78
|
76
|
74
|
85
|
|
|
|
Превышение
|
-
|
-
|
8
|
13
|
14
|
9
|
6
|
2
|
10
|
|
|
Смесеприготовительное
отделение
|
Виброгазобетономешалка
СМС-40
|
Среднее
значение
|
92
|
88
|
86
|
86
|
81
|
75
|
72
|
64
|
84
|
|
|
|
ПС
75
|
99
|
92
|
86
|
83
|
80
|
78
|
76
|
74
|
85
|
|
|
|
Превышение
|
-
|
-
|
-
|
3
|
1
|
-
|
-
|
-
|
-
|
|
|
Арматурное
отделение
|
Станок
АТМС
|
Среднее
значение
|
80
|
80
|
86
|
84
|
88
|
88
|
80
|
80
|
90
|
|
|
|
ПС
75
|
99
|
92
|
86
|
83
|
80
|
78
|
76
|
74
|
85
|
|
|
|
Превышение
|
-
|
-
|
-
|
1
|
8
|
10
|
4
|
6
|
5
|
|
|
Станок
для контактной сварки МТПП-75
|
Среднее
значение
|
82
|
78
|
76
|
79
|
78
|
76
|
72
|
67
|
80
|
|
|
|
ПС75
|
99
|
92
|
86
|
83
|
80
|
78
|
74
|
72
|
83
|
|
|
|
Превышение
|
-
|
-
|
-
|
-
|
-
|
-
|
-
|
-
|
-
|
|
Примечания:
1. Среднее значение - усредненное значение
уровней звукового давления по нескольким измерениям.
. ПС 75 - предельно допустимые значения по ГОСТ
12.1.003-83 «ССБТ. Шум. Общие требования безопасности»
5.1.2 Вентиляция
Вентиляционная система - совокупность устройств
для обработки, транспортирования, подачи и удаления воздуха. Системы вентиляции
классифицируются по следующим признакам:
- по способу создания давления и
перемещения воздуха: с естественным и искусственным (механическим) побуждением;
- по назначению: приточные и вытяжные;
- по способу организации
воздухообмена: общеобменные, местные, аварийные, противодымные;
- по конструктивному исполнению:
канальные и бесканальны.
Общеобменная система вентиляции
предусматривается для создания одинаковых условий и параметров воздушной среды
(температуры, влажности и подвижности воздуха) во всём объёме помещения,
главным образом в его рабочей зоне (1,5-2,0 м от пола), когда вредные вещества
распространяются по всему объёму помещения и нет возможности (или нет
необходимости) их уловить в месте образования.
Местной вентиляцией называется такая, при
которой воздух подают на определённые места (местная приточная вентиляция) и
загрязнённый воздух удаляют только от мест образования вредных выделений
(местная вытяжная вентиляция). Местная приточная вентиляция может обеспечивать
приток чистого воздуха (предварительно очищенного и подогретого) к определённым
местам. И наоборот, местная вытяжная вентиляция удаляет воздух от определённых
мест с наибольшей концентрацией вредных примесей в воздухе.
Расчёт вентиляции производится с помощью
следующих параметров: производительность по воздуху (м³/ч),
рабочее давление (Па) и скорость потока воздуха в воздуховодах (м/с).
Нормы воздухообмена различного типа помещений
определяются согласно нормам проектирования соответствующих зданий и сооружений
(СНиП 2.08.01-89, СНиП 2.08.02-89, СНиП 2.09.04-87), а также рядом других
нормативных документов (СНиП 2.04.05-91, и др.).
.2 Разработка мероприятий по обеспечению
безопасности и
экологичности условий труда
.2.1 Шум на рабочем месте
Уровень интенсивности звука создаваемый
источником шума на рабочем месте зависит от характеристик самого источника, от
расположения работающего относительно источника шума, от наличия других
источников вблизи источника шума, от погодных условий.
L = f ( P, Ф, к, b)
Акустический расчет необходим для
предварительной оценки шумовой обстановки помещения. Расположение основных
источников шума и рабочей точки представлено на рисунке 5.3
Рисунок 5.3. Расположение источника шума:
ИШ- источник шума, РТ- рабочая точка
Исходные данные:= 85 дБ,=95 дБ,=85 дБ,
L4=90 дБ,=90 дБ,=75 дБ,=85 дБ,=84 дБ,=80
дБ,=15=30м=55м=92м.=80м=45м=60м=25м=10м
Октавные уровни звукового давления в расчетных
точках соразмерного помещения определяем по формуле:
где Lwi - октавный уровень звуковой мощности
i-го источника, дБ;
χ - коэффициент,
учитывающий влияние ближнего поля в тех случаях, когда расстояние r меньше
удвоенного максимального габарита источника (r <2lmax);
Φ - фактор
направленности источника шума (для источников с равномерным излучением Φ
= 1);
Ω - пространственный
угол излучения источника, рад. (определяем по табл.5.1);
r - расстояние от акустического центра источника
шума до расчетной точки;
m - число источников
шума, ближайших к расчетной точке (находящихся на расстоянии ri ≤ 5rмин);
n - общее число
источников шума в помещении;
k - коэффициент, учитывающий нарушение
диффузности звукового поля)
- акустическая
постоянная помещения, м2;
Таблица 5.1 - Пространственный угол излучения
|
Условия излучения
|
Ω, рад.
|
10 lg Ω, дБ
|
|
|
|
|
|
|
|
В
пространство - источник на колонне в помещении, на мачте, трубе
|
4 π
|
11
|
|
|
|
|
|
|
|
В
полупространство - источник на полу, на земле, на стене
|
2 π
|
8
|
|
В
1/4 пространства - источник в двухгранном углу (на полу близко
от одной стены)
|
π
|
5
|
|
|
|
|
|
|
|
В
1/8 пространства - источник в трехгранном углу (на полу близко
от двух стен)
|
π/2
|
2
|
|
|
|
|
|
|
= 99дБА
L=99 дБА
При уровне шума 65-90 дБ возможно его
физиологическое воздействие. Пульс и давление крови повышаются, сосуды
сужаются, что снижает снабжение организма кровью, и человек быстрее устает.
Поэтому необходимо уменьшить уровень звукового
давления в расчетной точке.
Требуемое снижение уровня звукового давления в
расчетной точке от источников шума определяется как разность между ожидаемым
уровнем звукового давления в расчетной точке и допустимым уровнем: - определяем
по табл. 5.2доп =80 дБА,
D Lтр =19 дБА.
Так как уменьшение уровня звукового давления
требуется 19 дБА, то нам подойдет такой метод уменьшения уровня шума, как
звукопоглощающая облицовка.
В данном случае, звукопоглощающую облицовку
необходимо разместить на потолках и стенах.
Фактическое снижение уровня звукового давления с
помощью звукопоглощающей облицовки определим по формуле:
где А1 и А2 - суммарное звукопоглощение до и
после, определяемое по формуле:
где
-
реверберационные коэффициенты звукопоглощения
α1 = 0,01
α2 = 0,9
A1 = 19600×0,1
= 196
A2 = 19600
× 0,9 + 19600 × 0,01= 17836
(дБА)
В качестве облицовки выбираем плиты из
минеральной ваты 100 мм, которые обеспечивают необходимое снижение уровня
звукового давления.
5.2.2 Расчет вентиляции
Поскольку оборудование в узлах цеха №1 является
источником выделения тепла и пыли то возникает проблема обеспечения
дополнительных параметров микроклимата.
Вентиляцией называется комплекс взаимосвязанных
устройств и процессов для создания требуемого воздухообмена в производственных
помещениях. Одна из главных задач, возникающих при устройстве вентиляции -
определение количества вентиляционного воздуха, необходимого для обеспечения
оптимального санитарно-гигиенического уровня воздушной среды помещений.
Колличество воздуха удаляемого одним местным
вентиляционным отсосом:
где F
- площадь рабочего проема укрытия (0,6 м2);
V - скорость
всасывания воздуха в проемах вытяжных шкафов (1,2 м/с)
Количество воздуха, удаляемого системой местной
вентиляции от 10 узлов цеха №1, составит LM
=25920 м3/ч
При выделении избыточной явной теплоты объем
подаваемого в помещение воздуха, необходимого для удаления избыточного тепла и
поддержания в помещении требуемой температуры, регламентируемой ГОСТ
12.1.005-88, определяют по формуле:
где Qизб
- избыточное тепло, Вт;
cr
- теплоемкость сухого воздуха, кДж/ч (cr
= 1,005 кДж/ч);
r - плотность приточного воздуха,
кг/м3; при 273 К r = 1,293 кг/м3.
Температура удаляемого воздуха (tвыт)
из помещения в оС, она определяется по формуле:
где tр.з.
- температура в рабочей зоне, 20 оС;
Dt
- температурный градиент по высоте помещения, оС/м (Dt
= 1 оС/м);
H - расстояние от
пола помещения до центра вытяжных проемов (H
= 8м);
h - высота рабочей
зоны, (2м).
= 20 + 1 ×
(8 - 2) = 26оС;
Избыточное тепло рассчитывается по формуле (5):
Qизб = Q1
+ Q2 + Q3
+ Q4,,
где Q1
- тепловыделения от устройств находящихся в цеху№1, Вт.;
Q2 - тепловыделения
людьми, Вт.;
Q3 - тепловыделения
через световые проемы, Вт.;
Q4-тепловыделение от
источников освещения, Вт. .
Тепловыделения от устройств находящихся в
цеху№1:
Q1 = N
×
n,
где n
- средний коэффициент тепловых потерь (для устройств и техники по производству
газобетона n = 2,5);
N - мощность
устройств техники по производству газобетона, Вт.
В Цеху№1 находятся 7ед. техники и устройств по
1200 Вт (вместе со встроенными электродвигателями) , 2 ед. 2000 Вт и 1 ед. 3500
Вт.
Q1 = (8 ×
1200 + 4000+3500) × 2,5 = 42750 Вт.
Тепловыделения людьми
Q2 = ql
× n
где n
- количество людей, одновременно находящихся в помещении;
ql - тепло,
выделяемое людьми (мужчинами), Вт., в зависимости от затрат энергии и
температуры в помещении.
Для умственной работы тепловыделение одного
человека составляет около 84 Вт. при нормальных условиях (20оС). В
рассчитываемом помещении находятся 85 человек.
Рассчитаем Q2:
Q2 = 84×85
= 7140 Вт.
Теплопоступления через световые проемы
Q3 = Fост
qост
×
Аост,
где Fост
- площадь поверхности остекления, м2;
qост -
тепловыделения от солнечной радиации, Вт/м2, через 1м2 поверхности остекления;
Aост - коэффициент
учета характера остекления.
В помещении имеется 16 окон размером 5×3
м. Тогда
Fост = 16 ×5
×3
= 240 м2;
Характер оконных рам - с двойным остеклением и
деревянными переплетами. Тогда qост
= 145 Вт/м2, Aост = 1,15.
Q3 = 240 м2 ×145
Вт/м2 ×1,15
= 40020 Вт.
Тепло от источников освещения Q4
вычисляем следующим образом:
Q4=Nосв*n,
где Nосв
- суммарная мощность источников освещения, Вт;
n- коэффициент
тепловых потерь (0,55);
В помещении Цеха №1 установлено 260 промышленных
светильников с лампами типа ДРЛ (светильник РСП05), по 250 Вт каждая:
Q4=260×250×0.55=35750
Вт
Таким образом, избыточное тепло в помещении:
Qизб = 42750 Вт +
7140 Вт + 40020 Вт +35750 Вт= 125660 Вт.
где Lq
- потребный воздухообмен, м3/ч.
Таким образом, объем воздуха, который необходимо
вывести за один час из помещения, равен 12034м3
Воздухообмен вредных веществ:
м3/ч
м3/ч
Lвв = 71667 м3/ч
где G - количество поступающих вредных веществ:
- алюминиевой пудры- 80 г/ч
- пыль цемента, извести, песка -
190г/ч;прит. - количество приточного или удаляемого воздуха, м3/ч;пр., qуд. -
концентрация вредных веществ в приточном и удаляемом воздухе, мг/м3.
где Кр - кратность воздухообмена;
L - фактический
воздухообмен м3/ч- объем помещения, м3.
Кратность воздухообмена равна
,
т.е. вентиляционная система обеспечивает полную замену воздуха в помещении 8,9
раз в течение часа.
Наиболее приемлемым вариантом для очистки
воздуха могут быть использованы циклоны ЦН-15 НИИОГаз Каховского завода
«Ремстроймаш» и предприятие УР 65/16 .
В данном разделе были проанализированы условия
труда работников цеха №1 по производству газобетона.
Были описаны: природа каждого вредного фактора в
отдельности, источники возникновения и распространения. Произведены
количественные оценки и рассмотрен общий уровень влияния факторов на работника.
Внесены предложения по нормированию влияния факторов на персонал.
Заключение
В ходе выполнения выпускной квалификационной
работы разработан прототип системы поддержки принятия по диагностированию
состояния технологического процесса по производству газобетона.
Для реализации СППР выбрана простейшая структура
без математической модели, OLAP-хранилищ, нечетких правил.
- база данных;
- база правил;
- алгоритм логического вывода;
- интерфейс оператора.
Реализованный в данной системе поддержки
принятия решений механизм логического вывода является четким, это связано с
тем, что на предыдущем этапе работы были сформулированы четкие алгоритмы реализации
аварийных сообщений. Функционирование технологического процесса по производству
газобетона складывается так, что каждому аварийному сообщению и каждому
действию регламента по обслуживанию технологического процесса соответствует
четкий список работ. Каждой работе можно поставить в соответствие одно
ответственное лицо, которое на данный момент не занято другой работой. Поэтому
в процессе реализации базы правил и механизма логического вывода нет
необходимости использовать нечеткую логику, нейронные сети и прочие нечеткие
приемы.
В результате выполнения ВКР:
. Проведен анализ предметной области
производства газобетона, обосновать выбор САПР для проектирования СППР.
.Разработана структура СППР и основные
компоненты: алгоритм принятия решений и информационная модель базы данных (ИМ
БД).
. Разработан прототип СППР и составлен план
внедрения
4.Обоснована эффективность разработанной
СППР.Список литературы
1. Андреев Е. Б., КуцевичН. А.,
Синенко О. В. "SCADA-системы: взгляд изнутри" - М.: РТСофт, 2014. -
396 с.
2. Безопасность
жизнедеятельности. Под ред. С.В. Белова. - М.: Высшая школа, 2000. - 379 с.
. Белов, С.В., Ильницкая,
А.В. Безопасность жизнедеятельности: Учебник для вузов / Под общ. ред. Белова
С.В. 3-е изд., испр. и доп. - М.: Высш. шк., 2011. - 485 с.
. Бергер Ганс: Автоматизация
с STEP 7 с использованием LAD и FBD и программируемых контроллеров
SIMATICS7-300/-400. Siemens AG, 2015.-254 с.
. Вентцель Е.С. Исследование
операций: задачи, принципы, методология. - М.: Наука, 2011 - 208с.
. Девисилов, В.А.. Охрана
труда: Учебник / 4-е изд., перераб. и доп. - М.:ФОРУМ, 2009. - 496 с. : ил.
. Гагарина Л. Г. Технология
разработки программного обеспечения: учебное пособие / Л. Г. Гагарина, Е. В.
Кокорева, Б. Д. Виснадул; под ред. Л. Г. Гагариной -М.: ФОРУМ, 2008 -399 с.
. Галкин С. Л. Применение
ячеистобетонных изделий. Теория и практика. - Минск: Стринко, 2014. - 189 с.
. Гвоздев В. Е. Системные
вопросы проектирования программных продуктов: учебное пособие / В. Е. Гвоздев,
А. Е. Колоденкова; ГОУ ВПО УГАТУ -Уфа: Гилем, 2010 -188с
. Гвоздев В.Е., Гузаиров М.Б.
Элементы системной инженерии: методологические основы разработки программных
систем на основе V -модели жизненного цикла. /Машиностроение , 2013 - 180 с.
. Гвоздев В.Е., Ровнейко Н.И.
Моделирование процессов формирования требований к программному продукту/
Проблемы управление и моделирования сложных систем. Самара - Самарский научный
центр - РАН, 2012 - 299 с.
. ГОСТ 12.0.003-74 ССБТ.
Опасные и вредные производственные факторы. Классификация.
. ГОСТ 12.1.003-83. Шум.
Общие требования безопасности.
. ГОСТ 12.1.029-80. Средства
и методы защиты от шума. Классификация.
. ГОСТ 12.1.012-90.
Вибрационная безопасность. Общие требования.
. ГОСТ 21.404 - 85 2003.
Автоматизация технологических процессов.
. Грекул В.И. Проектирование
информационных систем. Учебное пособие/ М.:Интернет - университет
информационных технологий, 2005 - 304 с.
. Данилов В.М. Эволюция
технологий. - М.: Просвещение, 2008.-531 с.
. Информационные системы :
[учебное пособие для студентов вузов, обучающихся по направлению подготовки
дипломированных специалистов "Информатика и вычислительная техника"]
/ Ю. С. Избачков [и др.] .- 3-е изд. - Санкт-Петербург [и др.] : Питер, 2011 .-
544 с.
. . Гвоздев В.Е., Колоденкова
А.Е. Системные вопросы проектирования программных продуктов: Учебное
пособие/В.Е.Гвоздев, А.Е.Колоденкова; Уфимск. Гос. Авиац. Техн. ун-т. - Уфа, АН
РБ, издательство «Гилем», 2010.
. Гвоздев В.Е., О.Я Бежаева,
О.А.Ефремова, Г.И.Таназлы Программные пректы: базовые термины и определения.:
учеб пособие/В.Е.Гвоздев и др.; Уфимск. Гос. Авиац. Техн. Ун-т. - Уфа, УГАТУ,
2011. - 218 с.
. Гвоздева Т. В.
Проектирование информационных систем : [учебное пособие для студентов высших
учебных заведений, обучающихся по специальности "Прикладная
информатика"] / Т. В. Гвоздева, Б. А. Баллод .- Ростов-на-Дону : Феникс,
2009 .- 509 с.
. Оценка сложности
программных систем на основе структурных моделей. УГАТУ, кафедра АПрИС ,2013 -
15с.
. Оценка проектных решений по
показателю сложности. УГАТУ, кафедра АПрИС ,2013 - 15с.
. Джексон Р. Г. Новейшие
датчики - М.: Техносфера, 2007. - 224 с.
. Дуванов Б.В. Защита от
шума, ультрозвука, инфразвука и вибрации на производстве. - Москва,2007 - 84с.
. Юдин Е.Я., Л.А. Борисов.
Борьба с шумом на производстве: Справочник. - М.: Машиностроение, 1985. - 400с.
. Трунова И.Г., А.Б. Елькин,
В.М. Смирнова. Выбор и рассчет средств защиты от шума и вибрации: учебное
пособие / Нижний Новгород, 2012 - 116 с.
. Кириленко Н.А. Подсистема
архивации тегов SCADA-системы WinCC вер.6.0 / Н. А. Кириленко, Д. В. Маслов //
Промышленные АСУ и контроллеры . - 2004. - 489 с.
. Клюев А.С. Проектирование
систем автоматизации технологических процессов. - М.: Энергия, 2000. - 263 с.
. Методические указания для
выполнения выпускной квалификационной работы по направлению подготовки
бакалавра 230100 - «Информатика и вычислительная техника» / Уфимск. гос. авиац.
техн. ун-т; Сост.: В.Н. Мукасеева, А.Е. Колоденкова - Уфа, 2010 - 40 с.
. Набор технической
документации ООО «Джут - СТ»
. Нижегородов М.С. Бетонные
конструкции. - М.: Эксмо, 2005. - 143
. Организационно-экономическое
обоснование целесообразности инженерной разработки и внедрение результатов
дипломного проектирования: учебно-методическое пособие / Д. А. Гайданов, Л.А.
Сергеева, Л. Р. Глущенко; Уфимс. гос. авиац. техн. ун-т. - Уфа: УГАТУ, 2008. -
210 с.
. Орлик С. Введение в
программную инженерию и управление жизненным циклом ПО. Программная инженерия.
Программные требования. Copyright © Сергей Орлик, 2005.
#"897169.files/image106.gif">
Приложение Б
Текст программы (справочное)
Form1.Designer.csСППР
{class
Form1
{System.ComponentModel.IContainer
components = null;
/// <summary>
/// Освободить все
используемые ресурсы.
///
</summary>
/// <param
name="disposing">истинно, если управляемый ресурс должен быть
удален; иначе ложно.</param>
protected
override void Dispose(bool disposing)
{(disposing
&& (components != null))
{.Dispose();
}.Dispose(disposing);
}
#region Код,
автоматически созданный конструктором форм Windows
/// <summary>
/// Обязательный
метод для поддержки конструктора - не изменяйте
/// содержимое
данного метода при помощи редактора кода.
///
</summary>void InitializeComponent()
{.components
= new System.ComponentModel.Container();.списокСообщенийЗапросBindingSource
= new System.Windows.Forms.BindingSource(this.components);.bindingSource1 = new
System.Windows.Forms.BindingSource(this.components);.сППРDataSet
= new СППР.СППРDataSet();.timer1
= new System.Windows.Forms.Timer(this.components);.список_сообщений_ЗапросTableAdapter
= new СППР.СППРDataSetTableAdapters.Список_сообщений_ЗапросTableAdapter();.tabControl1
= new System.Windows.Forms.TabControl();.tabPage1 = new
System.Windows.Forms.TabPage();.dataGridView1 = new
System.Windows.Forms.DataGridView();.Column1 = new
System.Windows.Forms.DataGridViewTextBoxColumn();.датавремяполученияDataGridViewTextBoxColumn
= new System.Windows.Forms.DataGridViewTextBoxColumn();.имяоборудованиеузелDataGridViewTextBoxColumn
= new System.Windows.Forms.DataGridViewTextBoxColumn();.наименованиеузлаDataGridViewTextBoxColumn
= new System.Windows.Forms.DataGridViewTextBoxColumn();.текстсообщенияDataGridViewTextBoxColumn
= new System.Windows.Forms.DataGridViewTextBoxColumn();.степенькритичностиDataGridViewTextBoxColumn
= new System.Windows.Forms.DataGridViewTextBoxColumn();.tabPage2 = new System.Windows.Forms.TabPage();.dataGridView2
= new System.Windows.Forms.DataGridView();.dataGridViewTextBoxColumn1 = new
System.Windows.Forms.DataGridViewTextBoxColumn();.dataGridViewTextBoxColumn2 =
new System.Windows.Forms.DataGridViewTextBoxColumn();.dataGridViewTextBoxColumn3
= new
System.Windows.Forms.DataGridViewTextBoxColumn();.dataGridViewTextBoxColumn4 =
new
System.Windows.Forms.DataGridViewTextBoxColumn();.dataGridViewTextBoxColumn5 =
new System.Windows.Forms.DataGridViewTextBoxColumn();.dataGridViewTextBoxColumn6
= new System.Windows.Forms.DataGridViewTextBoxColumn();.вРаботеЗапросBindingSource1
= new System.Windows.Forms.BindingSource(this.components);.сППРDataSet2
= new СППР.СППРDataSet2();.tabPage3
= new System.Windows.Forms.TabPage();.завершенныеЗапросBindingSource1
= new System.Windows.Forms.BindingSource(this.components);.завершенныеЗапросBindingSource
= new System.Windows.Forms.BindingSource(this.components);.сППРDataSetBindingSource
= new System.Windows.Forms.BindingSource(this.components);.вРаботеЗапросBindingSource
= new System.Windows.Forms.BindingSource(this.components);
this.завершенные =
new СППР.Завершенные();.в_работе_ЗапросTableAdapter = new
СППР.ЗавершенныеTableAdapters.В_работе_ЗапросTableAdapter();.в_работе_ЗапросTableAdapter1
= new СППР.СППРDataSet2TableAdapters.В_работе_ЗапросTableAdapter();
this.dataGridView3
= new System.Windows.Forms.DataGridView();.dataGridViewTextBoxColumn7 = new
System.Windows.Forms.DataGridViewTextBoxColumn();.dataGridViewTextBoxColumn9 =
new System.Windows.Forms.DataGridViewTextBoxColumn();.dataGridViewTextBoxColumn10
= new
System.Windows.Forms.DataGridViewTextBoxColumn();.dataGridViewTextBoxColumn12 =
new
System.Windows.Forms.DataGridViewTextBoxColumn();.dataGridViewTextBoxColumn13 =
new System.Windows.Forms.DataGridViewTextBoxColumn();.dataGridViewTextBoxColumn14
= new System.Windows.Forms.DataGridViewTextBoxColumn();.сППРDataSet3
= new СППР.СППРDataSet3();.завершенныеЗапросBindingSource2
= new System.Windows.Forms.BindingSource(this.components);.завершенные_ЗапросTableAdapter
= new СППР.СППРDataSet3TableAdapters.Завершенные_ЗапросTableAdapter();
((System.ComponentModel.ISupportInitialize)(this.списокСообщенийЗапросBindingSource)).BeginInit();
((System.ComponentModel.ISupportInitialize)(this.bindingSource1)).BeginInit();
((System.ComponentModel.ISupportInitialize)(this.сППРDataSet)).BeginInit();.tabControl1.SuspendLayout();.tabPage1.SuspendLayout();
((System.ComponentModel.ISupportInitialize)(this.dataGridView1)).BeginInit();.tabPage2.SuspendLayout();
((System.ComponentModel.ISupportInitialize)(this.dataGridView2)).BeginInit();
((System.ComponentModel.ISupportInitialize)(this.вРаботеЗапросBindingSource1)).BeginInit();
((System.ComponentModel.ISupportInitialize)(this.сППРDataSet2)).BeginInit();.tabPage3.SuspendLayout();
((System.ComponentModel.ISupportInitialize)(this.завершенныеЗапросBindingSource1)).BeginInit();
((System.ComponentModel.ISupportInitialize)(this.завершенныеЗапросBindingSource)).BeginInit();
((System.ComponentModel.ISupportInitialize)(this.сППРDataSetBindingSource)).BeginInit();
((System.ComponentModel.ISupportInitialize)(this.вРаботеЗапросBindingSource)).BeginInit();
((System.ComponentModel.ISupportInitialize)(this.завершенные)).BeginInit();
((System.ComponentModel.ISupportInitialize)(this.dataGridView3)).BeginInit();
((System.ComponentModel.ISupportInitialize)(this.сППРDataSet3)).BeginInit();
((System.ComponentModel.ISupportInitialize)(this.завершенныеЗапросBindingSource2)).BeginInit();.SuspendLayout();
//
//
списокСообщенийЗапросBindingSource
//.списокСообщенийЗапросBindingSource.DataMember
= "Список
сообщений
Запрос";.списокСообщенийЗапросBindingSource.DataSource
= this.bindingSource1;
//
//
bindingSource1
//.bindingSource1.DataSource
= this.сППРDataSet;.bindingSource1.Position
= 0;
//
//
сППРDataSet
//.сППРDataSet.DataSetName
= "СППРDataSet";.сППРDataSet.SchemaSerializationMode
= System.Data.SchemaSerializationMode.IncludeSchema;
//
//
timer1
//.timer1.Interval
= 3000;.timer1.Tick += new System.EventHandler(this.timer1_Tick);
//
//
список_сообщений_ЗапросTableAdapter
//.список_сообщений_ЗапросTableAdapter.ClearBeforeFill
= true;
//
//
tabControl1
//.tabControl1.Controls.Add(this.tabPage1);.tabControl1.Controls.Add(this.tabPage2);.tabControl1.Controls.Add(this.tabPage3);.tabControl1.Dock
= System.Windows.Forms.DockStyle.Fill;.tabControl1.Location = new
System.Drawing.Point(0, 0);.tabControl1.Name =
"tabControl1";.tabControl1.SelectedIndex = 0;.tabControl1.Size = new
System.Drawing.Size(1069, 289);.tabControl1.TabIndex = 1;
//
//
tabPage1
//.tabPage1.Controls.Add(this.dataGridView1);.tabPage1.Location
= new System.Drawing.Point(4, 22);.tabPage1.Name =
"tabPage1";.tabPage1.Padding = new System.Windows.Forms.Padding(3);.tabPage1.Size
= new System.Drawing.Size(1061, 263);.tabPage1.TabIndex = 0;.tabPage1.Text =
"Новые
сообщения";.tabPage1.UseVisualStyleBackColor
= true;
//
//
dataGridView1
//.dataGridView1.AllowUserToAddRows
= false;.dataGridView1.AllowUserToDeleteRows = false;.dataGridView1.AutoGenerateColumns
= false;.dataGridView1.ColumnHeadersHeightSizeMode =
System.Windows.Forms.DataGridViewColumnHeadersHeightSizeMode.AutoSize;.dataGridView1.Columns.AddRange(new
System.Windows.Forms.DataGridViewColumn[] {.Column1,.датавремяполученияDataGridViewTextBoxColumn,.имяоборудованиеузелDataGridViewTextBoxColumn,.наименованиеузлаDataGridViewTextBoxColumn,.текстсообщенияDataGridViewTextBoxColumn,.степенькритичностиDataGridViewTextBoxColumn});.dataGridView1.Cursor
= System.Windows.Forms.Cursors.Hand;.dataGridView1.DataSource = this.списокСообщенийЗапросBindingSource;.dataGridView1.Dock
= System.Windows.Forms.DockStyle.Fill;.dataGridView1.Location = new
System.Drawing.Point(3, 3);.dataGridView1.Name =
"dataGridView1";.dataGridView1.ReadOnly =
true;.dataGridView1.RowHeadersVisible = false;.dataGridView1.SelectionMode =
System.Windows.Forms.DataGridViewSelectionMode.FullRowSelect;.dataGridView1.Size
= new System.Drawing.Size(1055, 257);.dataGridView1.TabIndex =
1;.dataGridView1.CellClick += new
System.Windows.Forms.DataGridViewCellEventHandler(this.dataGridView1_CellContentClick);
//
//
Column1
//.Column1.DataPropertyName
= "ИД_сообщения";.Column1.HeaderText
= "№ сообщения";.Column1.Name
= "Column1";.Column1.ReadOnly = true;
//
//
датавремяполученияDataGridViewTextBoxColumn
//.датавремяполученияDataGridViewTextBoxColumn.DataPropertyName
= "Дата_время_получения";.датавремяполученияDataGridViewTextBoxColumn.HeaderText
= "Дата";.датавремяполученияDataGridViewTextBoxColumn.Name
= "датавремяполученияDataGridViewTextBoxColumn";.датавремяполученияDataGridViewTextBoxColumn.ReadOnly
= true;.датавремяполученияDataGridViewTextBoxColumn.Resizable
= System.Windows.Forms.DataGridViewTriState.True;
//
//
имяоборудованиеузелDataGridViewTextBoxColumn
//.имяоборудованиеузелDataGridViewTextBoxColumn.DataPropertyName
= "Имя_оборудование_узел";.имяоборудованиеузелDataGridViewTextBoxColumn.HeaderText
= "Оборудование";.имяоборудованиеузелDataGridViewTextBoxColumn.Name
= "имяоборудованиеузелDataGridViewTextBoxColumn";.имяоборудованиеузелDataGridViewTextBoxColumn.ReadOnly
= true;.имяоборудованиеузелDataGridViewTextBoxColumn.Width
= 150;
//
//
наименованиеузлаDataGridViewTextBoxColumn
//.наименованиеузлаDataGridViewTextBoxColumn.DataPropertyName
= "Наименование_узла";.наименованиеузлаDataGridViewTextBoxColumn.HeaderText
= "Узел";.наименованиеузлаDataGridViewTextBoxColumn.Name
= "наименованиеузлаDataGridViewTextBoxColumn";.наименованиеузлаDataGridViewTextBoxColumn.ReadOnly
= true;.наименованиеузлаDataGridViewTextBoxColumn.Width
= 200;
//
//
текстсообщенияDataGridViewTextBoxColumn
//.текстсообщенияDataGridViewTextBoxColumn.DataPropertyName
= "Текст_сообщения";.текстсообщенияDataGridViewTextBoxColumn.HeaderText
= "Сообщение";.текстсообщенияDataGridViewTextBoxColumn.Name
= "текстсообщенияDataGridViewTextBoxColumn";.текстсообщенияDataGridViewTextBoxColumn.ReadOnly
= true;.текстсообщенияDataGridViewTextBoxColumn.Width
= 350;
//
//
степенькритичностиDataGridViewTextBoxColumn
//.степенькритичностиDataGridViewTextBoxColumn.DataPropertyName
= "Степень_критичности";.степенькритичностиDataGridViewTextBoxColumn.HeaderText
= "Состояние";.степенькритичностиDataGridViewTextBoxColumn.Name
= "степенькритичностиDataGridViewTextBoxColumn";.степенькритичностиDataGridViewTextBoxColumn.ReadOnly
= true;.степенькритичностиDataGridViewTextBoxColumn.Width
= 150;
//
//
tabPage2
//.tabPage2.Controls.Add(this.dataGridView2);.tabPage2.Location
= new System.Drawing.Point(4, 22);.tabPage2.Name = "tabPage2";.tabPage2.Padding
= new System.Windows.Forms.Padding(3);.tabPage2.Size = new
System.Drawing.Size(1061, 263);.tabPage2.TabIndex = 1;.tabPage2.Text = "В
обработке";.tabPage2.UseVisualStyleBackColor
= true;
//
//
dataGridView2
//.dataGridView2.AllowUserToAddRows
= false;.dataGridView2.AllowUserToDeleteRows =
false;.dataGridView2.AutoGenerateColumns =
false;.dataGridView2.ColumnHeadersHeightSizeMode =
System.Windows.Forms.DataGridViewColumnHeadersHeightSizeMode.AutoSize;.dataGridView2.Columns.AddRange(new
System.Windows.Forms.DataGridViewColumn[]
{.dataGridViewTextBoxColumn1,.dataGridViewTextBoxColumn2,.dataGridViewTextBoxColumn3,.dataGridViewTextBoxColumn4,.dataGridViewTextBoxColumn5,.dataGridViewTextBoxColumn6});.dataGridView2.Cursor
= System.Windows.Forms.Cursors.Hand;.dataGridView2.DataSource = this.вРаботеЗапросBindingSource1;.dataGridView2.Dock
= System.Windows.Forms.DockStyle.Fill;.dataGridView2.Location = new
System.Drawing.Point(3, 3);.dataGridView2.Name =
"dataGridView2";.dataGridView2.ReadOnly = true;.dataGridView2.RowHeadersVisible
= false;.dataGridView2.SelectionMode =
System.Windows.Forms.DataGridViewSelectionMode.FullRowSelect;.dataGridView2.Size
= new System.Drawing.Size(1055, 257);.dataGridView2.TabIndex = 2;
//
//
dataGridViewTextBoxColumn1
//.dataGridViewTextBoxColumn1.DataPropertyName
= "ИД_сообщения";.dataGridViewTextBoxColumn1.HeaderText
= "№ сообщения";.dataGridViewTextBoxColumn1.Name
= "dataGridViewTextBoxColumn1";.dataGridViewTextBoxColumn1.ReadOnly =
true;
//
//
dataGridViewTextBoxColumn2
//.dataGridViewTextBoxColumn2.DataPropertyName
= "Дата_время_получения";.dataGridViewTextBoxColumn2.HeaderText
= "Дата";.dataGridViewTextBoxColumn2.Name
= "dataGridViewTextBoxColumn2";.dataGridViewTextBoxColumn2.ReadOnly =
true;.dataGridViewTextBoxColumn2.Resizable =
System.Windows.Forms.DataGridViewTriState.True;
//
//
dataGridViewTextBoxColumn3
//.dataGridViewTextBoxColumn3.DataPropertyName
= "Имя_оборудование_узел";.dataGridViewTextBoxColumn3.HeaderText
= "Оборудование";.dataGridViewTextBoxColumn3.Name
= "dataGridViewTextBoxColumn3";.dataGridViewTextBoxColumn3.ReadOnly =
true;.dataGridViewTextBoxColumn3.Width = 150;
//
//
dataGridViewTextBoxColumn4
//.dataGridViewTextBoxColumn4.DataPropertyName
= "Наименование_узла";.dataGridViewTextBoxColumn4.HeaderText
= "Узел";.dataGridViewTextBoxColumn4.Name
= "dataGridViewTextBoxColumn4";.dataGridViewTextBoxColumn4.ReadOnly =
true;.dataGridViewTextBoxColumn4.Width = 200;
//
//
dataGridViewTextBoxColumn5
//.dataGridViewTextBoxColumn5.DataPropertyName
= "Текст_сообщения";.dataGridViewTextBoxColumn5.HeaderText
= "Сообщение";.dataGridViewTextBoxColumn5.Name
= "dataGridViewTextBoxColumn5";.dataGridViewTextBoxColumn5.ReadOnly =
true;.dataGridViewTextBoxColumn5.Width = 350;
//
//
dataGridViewTextBoxColumn6
//.dataGridViewTextBoxColumn6.DataPropertyName
= "Степень_критичности";.dataGridViewTextBoxColumn6.HeaderText
= "Состояние";.dataGridViewTextBoxColumn6.Name
= "dataGridViewTextBoxColumn6";.dataGridViewTextBoxColumn6.ReadOnly =
true;.dataGridViewTextBoxColumn6.Width = 150;
//
//
вРаботеЗапросBindingSource1
//.вРаботеЗапросBindingSource1.DataMember
= "В
работе
Запрос";.вРаботеЗапросBindingSource1.DataSource
= this.сППРDataSet2;
//
//
сППРDataSet2
//.сППРDataSet2.DataSetName
= "СППРDataSet2";.сППРDataSet2.SchemaSerializationMode
= System.Data.SchemaSerializationMode.IncludeSchema;
//
//
tabPage3
//.tabPage3.Controls.Add(this.dataGridView3);.tabPage3.Location
= new System.Drawing.Point(4, 22);.tabPage3.Name =
"tabPage3";.tabPage3.Padding = new System.Windows.Forms.Padding(3);.tabPage3.Size
= new System.Drawing.Size(1061, 263);.tabPage3.TabIndex = 2;.tabPage3.Text =
"Завершенные";.tabPage3.UseVisualStyleBackColor
= true;
//
//
сППРDataSetBindingSource
//.сППРDataSetBindingSource.DataSource
= this.сППРDataSet;.сППРDataSetBindingSource.Position
= 0;
//
//
вРаботеЗапросBindingSource
//.вРаботеЗапросBindingSource.DataMember
= "В
работе
Запрос";.вРаботеЗапросBindingSource.DataSource
= this.завершенные;
//
// завершенные
//
this.завершенные.DataSetName
= "Завершенные";
this.завершенные.SchemaSerializationMode
= System.Data.SchemaSerializationMode.IncludeSchema;
//
//
в_работе_ЗапросTableAdapter
//.в_работе_ЗапросTableAdapter.ClearBeforeFill
= true;
//
//
в_работе_ЗапросTableAdapter1
//.в_работе_ЗапросTableAdapter1.ClearBeforeFill
= true;
//
//
dataGridView3
//.dataGridView3.AllowUserToAddRows
= false;.dataGridView3.AllowUserToDeleteRows =
false;.dataGridView3.AutoGenerateColumns =
false;.dataGridView3.ColumnHeadersHeightSizeMode =
System.Windows.Forms.DataGridViewColumnHeadersHeightSizeMode.AutoSize;.dataGridView3.Columns.AddRange(new
System.Windows.Forms.DataGridViewColumn[]
{.dataGridViewTextBoxColumn7,.dataGridViewTextBoxColumn9,.dataGridViewTextBoxColumn10,.dataGridViewTextBoxColumn12,.dataGridViewTextBoxColumn13,.dataGridViewTextBoxColumn14});.dataGridView3.Cursor
= System.Windows.Forms.Cursors.Hand;.dataGridView3.DataSource = this.завершенныеЗапросBindingSource2;.dataGridView3.Dock
= System.Windows.Forms.DockStyle.Fill;.dataGridView3.Location = new System.Drawing.Point(3,
3);.dataGridView3.Name = "dataGridView3";.dataGridView3.ReadOnly =
true;.dataGridView3.RowHeadersVisible = false;.dataGridView3.SelectionMode =
System.Windows.Forms.DataGridViewSelectionMode.FullRowSelect;.dataGridView3.Size
= new System.Drawing.Size(1055, 257);.dataGridView3.TabIndex = 2;
//
//
dataGridViewTextBoxColumn7
//.dataGridViewTextBoxColumn7.DataPropertyName
= "ИД_сообщения";.dataGridViewTextBoxColumn7.HeaderText
= "№ сообщения";.dataGridViewTextBoxColumn7.Name
= "dataGridViewTextBoxColumn7";.dataGridViewTextBoxColumn7.ReadOnly =
true;
//
//
dataGridViewTextBoxColumn9
//.dataGridViewTextBoxColumn9.DataPropertyName
= "Дата_время_получения";.dataGridViewTextBoxColumn9.HeaderText
= "Дата";.dataGridViewTextBoxColumn9.Name
= "dataGridViewTextBoxColumn9";.dataGridViewTextBoxColumn9.ReadOnly =
true;.dataGridViewTextBoxColumn9.Resizable =
System.Windows.Forms.DataGridViewTriState.True;
//
//
dataGridViewTextBoxColumn10
//.dataGridViewTextBoxColumn10.DataPropertyName
= "Имя_оборудование_узел";.dataGridViewTextBoxColumn10.HeaderText
= "Оборудование";.dataGridViewTextBoxColumn10.Name
= "dataGridViewTextBoxColumn10";.dataGridViewTextBoxColumn10.ReadOnly
= true;.dataGridViewTextBoxColumn10.Width = 150;
//
//
dataGridViewTextBoxColumn12
//.dataGridViewTextBoxColumn12.DataPropertyName
= "Наименование_узла";.dataGridViewTextBoxColumn12.HeaderText
= "Узел";.dataGridViewTextBoxColumn12.Name
= "dataGridViewTextBoxColumn12";.dataGridViewTextBoxColumn12.ReadOnly
= true;.dataGridViewTextBoxColumn12.Width = 200;
//
//
dataGridViewTextBoxColumn13
//.dataGridViewTextBoxColumn13.DataPropertyName
= "Текст_сообщения";.dataGridViewTextBoxColumn13.HeaderText
= "Сообщение";.dataGridViewTextBoxColumn13.Name
= "dataGridViewTextBoxColumn13";.dataGridViewTextBoxColumn13.ReadOnly
= true;.dataGridViewTextBoxColumn13.Width = 350;
//
//
dataGridViewTextBoxColumn14
//.dataGridViewTextBoxColumn14.DataPropertyName
= "Степень_критичности";.dataGridViewTextBoxColumn14.HeaderText
= "Состояние";.dataGridViewTextBoxColumn14.Name
= "dataGridViewTextBoxColumn14";.dataGridViewTextBoxColumn14.ReadOnly
= true;.dataGridViewTextBoxColumn14.Width = 150;
//
//
сППРDataSet3
//.сППРDataSet3.DataSetName
= "СППРDataSet3";.сППРDataSet3.SchemaSerializationMode
= System.Data.SchemaSerializationMode.IncludeSchema;
//
//
завершенныеЗапросBindingSource2
//.завершенныеЗапросBindingSource2.DataMember
= "Завершенные
Запрос";.завершенныеЗапросBindingSource2.DataSource
= this.сППРDataSet3;
//
//
завершенные_ЗапросTableAdapter
//.завершенные_ЗапросTableAdapter.ClearBeforeFill
= true;
//
//
Form1
//.AutoScaleDimensions
= new System.Drawing.SizeF(6F, 13F);.AutoScaleMode =
System.Windows.Forms.AutoScaleMode.Font;.ClientSize = new
System.Drawing.Size(1069, 289);.Controls.Add(this.tabControl1);.Name =
"Form1";.StartPosition =
System.Windows.Forms.FormStartPosition.CenterScreen;.Text = "Сообщения";.Load
+= new System.EventHandler(this.Form1_Load);
((System.ComponentModel.ISupportInitialize)(this.списокСообщенийЗапросBindingSource)).EndInit();
((System.ComponentModel.ISupportInitialize)(this.bindingSource1)).EndInit();
((System.ComponentModel.ISupportInitialize)(this.сППРDataSet)).EndInit();.tabControl1.ResumeLayout(false);.tabPage1.ResumeLayout(false);
((System.ComponentModel.ISupportInitialize)(this.dataGridView1)).EndInit();.tabPage2.ResumeLayout(false);
((System.ComponentModel.ISupportInitialize)(this.dataGridView2)).EndInit();
((System.ComponentModel.ISupportInitialize)(this.вРаботеЗапросBindingSource1)).EndInit();
((System.ComponentModel.ISupportInitialize)(this.сППРDataSet2)).EndInit();.tabPage3.ResumeLayout(false);
((System.ComponentModel.ISupportInitialize)(this.завершенныеЗапросBindingSource1)).EndInit();
((System.ComponentModel.ISupportInitialize)(this.завершенныеЗапросBindingSource)).EndInit();
((System.ComponentModel.ISupportInitialize)(this.сППРDataSetBindingSource)).EndInit();
((System.ComponentModel.ISupportInitialize)(this.вРаботеЗапросBindingSource)).EndInit();
((System.ComponentModel.ISupportInitialize)(this.завершенные)).EndInit();
((System.ComponentModel.ISupportInitialize)(this.dataGridView3)).EndInit();
((System.ComponentModel.ISupportInitialize)(this.сППРDataSet3)).EndInit();
((System.ComponentModel.ISupportInitialize)(this.завершенныеЗапросBindingSource2)).EndInit();.ResumeLayout(false);
}
#endregionSystem.Windows.Forms.BindingSource
bindingSource1;СППРDataSet
сППРDataSet;System.Windows.Forms.BindingSource
списокСообщенийЗапросBindingSource;СППРDataSetTableAdapters.Список_сообщений_ЗапросTableAdapter
список_сообщений_ЗапросTableAdapter;System.Windows.Forms.DataGridViewTextBoxColumn
иДсообщенияDataGridViewTextBoxColumn;System.Windows.Forms.Timer
timer1;System.Windows.Forms.TabControl tabControl1;System.Windows.Forms.TabPage
tabPage1;System.Windows.Forms.DataGridView
dataGridView1;System.Windows.Forms.TabPage
tabPage2;System.Windows.Forms.DataGridView
dataGridView2;System.Windows.Forms.TabPage
tabPage3;System.Windows.Forms.DataGridViewTextBoxColumn
dataGridViewTextBoxColumn8;System.Windows.Forms.DataGridViewTextBoxColumn
dataGridViewTextBoxColumn11;System.Windows.Forms.BindingSource сППРDataSetBindingSource;System.Windows.Forms.BindingSource
вРаботеЗапросBindingSource;ЗавершенныеTableAdapters.В_работе_ЗапросTableAdapter
в_работе_ЗапросTableAdapter;СППРDataSet2
сППРDataSet2;System.Windows.Forms.BindingSource
вРаботеЗапросBindingSource1;СППРDataSet2TableAdapters.В_работе_ЗапросTableAdapter
в_работе_ЗапросTableAdapter1;Завершенные
завершенные;System.Windows.Forms.BindingSource
завершенныеЗапросBindingSource;System.Windows.Forms.DataGridViewTextBoxColumn
Column1;System.Windows.Forms.DataGridViewTextBoxColumn датавремяполученияDataGridViewTextBoxColumn;System.Windows.Forms.DataGridViewTextBoxColumn
имяоборудованиеузелDataGridViewTextBoxColumn;System.Windows.Forms.DataGridViewTextBoxColumn
наименованиеузлаDataGridViewTextBoxColumn;System.Windows.Forms.DataGridViewTextBoxColumn
текстсообщенияDataGridViewTextBoxColumn;System.Windows.Forms.DataGridViewTextBoxColumn
степенькритичностиDataGridViewTextBoxColumn;System.Windows.Forms.DataGridViewTextBoxColumn
dataGridViewTextBoxColumn1;System.Windows.Forms.DataGridViewTextBoxColumn
dataGridViewTextBoxColumn2;System.Windows.Forms.DataGridViewTextBoxColumn
dataGridViewTextBoxColumn3;System.Windows.Forms.DataGridViewTextBoxColumn
dataGridViewTextBoxColumn4;System.Windows.Forms.DataGridViewTextBoxColumn
dataGridViewTextBoxColumn5;System.Windows.Forms.DataGridViewTextBoxColumn
dataGridViewTextBoxColumn6;System.Windows.Forms.BindingSource завершенныеЗапросBindingSource1;System.Windows.Forms.DataGridView
dataGridView3;System.Windows.Forms.DataGridViewTextBoxColumn
dataGridViewTextBoxColumn7;System.Windows.Forms.DataGridViewTextBoxColumn
dataGridViewTextBoxColumn9;System.Windows.Forms.DataGridViewTextBoxColumn dataGridViewTextBoxColumn10;System.Windows.Forms.DataGridViewTextBoxColumn
dataGridViewTextBoxColumn12;System.Windows.Forms.DataGridViewTextBoxColumn
dataGridViewTextBoxColumn13;System.Windows.Forms.DataGridViewTextBoxColumn
dataGridViewTextBoxColumn14;СППРDataSet3
сППРDataSet3;System.Windows.Forms.BindingSource
завершенныеЗапросBindingSource2;СППРDataSet3TableAdapters.Завершенные_ЗапросTableAdapter
завершенные_ЗапросTableAdapter;
}
}.Designer.csСППР
{class
Form2
{
///
<summary>
///
Required designer variable.
///
</summary>System.ComponentModel.IContainer components = null;
///
<summary>
///
Clean up any resources being used.
///
</summary>
///
<param name="disposing">true if managed resources should be
disposed; otherwise, false.</param>override void Dispose(bool disposing)
{(disposing
&& (components != null))
{.Dispose();
}.Dispose(disposing);
}
#region
Windows Form Designer generated code
///
<summary>
///
Required method for Designer support - do not modify
///
the contents of this method with the code editor.
///
</summary>void InitializeComponent()
{.components
= new System.ComponentModel.Container();.сППРDataSet
= new СППР.СППРDataSet();.сППРDataSetBindingSource
= new System.Windows.Forms.BindingSource(this.components);.panel1 = new
System.Windows.Forms.Panel();.webBrowser1 = new
System.Windows.Forms.WebBrowser();.label1 = new
System.Windows.Forms.Label();.comboBox1 = new
System.Windows.Forms.ComboBox();.button1 = new
System.Windows.Forms.Button();.listBox1 = new
System.Windows.Forms.ListBox();.label4 = new
System.Windows.Forms.Label();.label3 = new
System.Windows.Forms.Label();.button2 = new
System.Windows.Forms.Button();.button3 = new
System.Windows.Forms.Button();.label2 = new
System.Windows.Forms.Label();.label5 = new System.Windows.Forms.Label();.label6
= new System.Windows.Forms.Label();
((System.ComponentModel.ISupportInitialize)(this.сППРDataSet)).BeginInit();
((System.ComponentModel.ISupportInitialize)(this.сППРDataSetBindingSource)).BeginInit();.panel1.SuspendLayout();.SuspendLayout();
//
//
сППРDataSet
//.сППРDataSet.DataSetName
= "СППРDataSet";.сППРDataSet.SchemaSerializationMode
= System.Data.SchemaSerializationMode.IncludeSchema;
//
//
сППРDataSetBindingSource
//.сППРDataSetBindingSource.DataSource
= this.сППРDataSet;.сППРDataSetBindingSource.Position
= 0;
//
//
panel1
//.panel1.BorderStyle
=
System.Windows.Forms.BorderStyle.FixedSingle;.panel1.Controls.Add(this.webBrowser1);.panel1.Dock
= System.Windows.Forms.DockStyle.Bottom;.panel1.Location = new
System.Drawing.Point(0, 220);.panel1.Name = "panel1";.panel1.Size =
new System.Drawing.Size(1053, 394);.panel1.TabIndex = 21;
//
//
webBrowser1
//.webBrowser1.Dock
= System.Windows.Forms.DockStyle.Fill;.webBrowser1.Location = new
System.Drawing.Point(0, 0);.webBrowser1.MinimumSize = new
System.Drawing.Size(20, 20);.webBrowser1.Name =
"webBrowser1";.webBrowser1.Size = new System.Drawing.Size(1051,
392);.webBrowser1.TabIndex = 13;.webBrowser1.Url = new System.Uri("C:\\БД\\Инструкции\\1.mht",
System.UriKind.Absolute);
//
//
label1
//.label1.AutoSize
= true;.label1.Location = new System.Drawing.Point(6, 199);.label1.Name =
"label1";.label1.Size = new System.Drawing.Size(70,
13);.label1.TabIndex = 20;.label1.Text = "Инструкции:";
//
//
comboBox1
//.comboBox1.Enabled
= false;.comboBox1.FormattingEnabled = true;.comboBox1.Items.AddRange(new
object[] {
"Мастер
СОГУ",
"Инженер
СОГУ"});.comboBox1.Location
= new System.Drawing.Point(500, 29);.comboBox1.Name =
"comboBox1";.comboBox1.Size = new System.Drawing.Size(156, 21);.comboBox1.TabIndex
= 19;.comboBox1.SelectionChangeCommitted += new
System.EventHandler(this.comboBox1_SelectionChangeCommitted);
//
//
button1
//.button1.Enabled
= false;.button1.Location = new System.Drawing.Point(500, 132);.button1.Name =
"button1";.button1.Size = new System.Drawing.Size(156,
45);.button1.TabIndex = 18;.button1.Text = "Отправить";.button1.UseVisualStyleBackColor
= true;.button1.Click += new System.EventHandler(this.button1_Click);
//
//
listBox1
//.listBox1.Font
= new System.Drawing.Font("Microsoft Sans Serif", 9.75F,
System.Drawing.FontStyle.Regular, System.Drawing.GraphicsUnit.Point,
((byte)(204)));.listBox1.FormattingEnabled = true;.listBox1.ItemHeight =
16;.listBox1.Items.AddRange(new object[] {
"Техническое
обслуживание",
"Контроль техпроцесса",
"Другое"});
this.listBox1.Location
= new System.Drawing.Point(8, 29);.listBox1.Name =
"listBox1";.listBox1.Size = new System.Drawing.Size(474,
148);.listBox1.TabIndex = 17;.listBox1.SelectedIndexChanged += new
System.EventHandler(this.listBox1_SelectedIndexChanged);
//
//
label4
//.label4.AutoSize
= true;.label4.Location = new System.Drawing.Point(497, 9);.label4.Name =
"label4";.label4.Size = new System.Drawing.Size(89,
13);.label4.TabIndex = 15;.label4.Text = "Ответственный:";
//
//
label3
//.label3.AutoSize
= true;.label3.Location = new System.Drawing.Point(6, 9);.label3.Name =
"label3";.label3.Size = new System.Drawing.Size(48,
13);.label3.TabIndex = 16;.label3.Text = "Работы:";
//
//
button2
//.button2.Enabled
= false;.button2.Location = new System.Drawing.Point(662, 132);.button2.Name =
"button2";.button2.Size = new System.Drawing.Size(156,
45);.button2.TabIndex = 18;.button2.Text = "Завершить";.button2.UseVisualStyleBackColor
= true;.button2.Click += new System.EventHandler(this.button2_Click);
//
//
button3
//.button3.Enabled
= false;.button3.Location = new System.Drawing.Point(824, 132);.button3.Name =
"button3";.button3.Size = new System.Drawing.Size(156,
45);.button3.TabIndex = 18;.button3.Text = "Сформировать
отчет";.button3.UseVisualStyleBackColor
= true;.button3.Click += new System.EventHandler(this.button3_Click);
//
//
label2
//.label2.AutoSize
= true;.label2.Enabled = false;.label2.Font = new
System.Drawing.Font("Microsoft Sans Serif", 8.25F,
System.Drawing.FontStyle.Bold, System.Drawing.GraphicsUnit.Point,
((byte)(204)));.label2.Location = new System.Drawing.Point(523,
185);.label2.Name = "label2";.label2.Size = new
System.Drawing.Size(104, 13);.label2.TabIndex = 16;.label2.Text = "Время
отправки";
//
//
label5
//.label5.AutoSize
= true;.label5.Enabled = false;.label5.Font = new
System.Drawing.Font("Microsoft Sans Serif", 8.25F,
System.Drawing.FontStyle.Bold, System.Drawing.GraphicsUnit.Point,
((byte)(204)));.label5.Location = new System.Drawing.Point(681, 185);.label5.Name
= "label5";.label5.Size = new System.Drawing.Size(121,
13);.label5.TabIndex = 16;.label5.Text = "Время
завершения";
//
//
label6
//.label6.AutoSize
= true;.label6.Font = new System.Drawing.Font("Microsoft Sans Serif",
8.25F, System.Drawing.FontStyle.Bold, System.Drawing.GraphicsUnit.Point,
((byte)(204)));.label6.Location = new System.Drawing.Point(842,
185);.label6.Name = "label6";.label6.Size = new
System.Drawing.Size(126, 13);.label6.TabIndex = 16;.label6.Text = "Отчет
сформирован";.label6.Visible
= false;
//
//
Form2
//.AutoScaleDimensions
= new System.Drawing.SizeF(6F, 13F);.AutoScaleMode =
System.Windows.Forms.AutoScaleMode.Font;.ClientSize = new
System.Drawing.Size(1053,
614);.Controls.Add(this.panel1);.Controls.Add(this.label1);.Controls.Add(this.comboBox1);.Controls.Add(this.button3);.Controls.Add(this.button2);.Controls.Add(this.button1);.Controls.Add(this.listBox1);.Controls.Add(this.label4);.Controls.Add(this.label6);.Controls.Add(this.label5);.Controls.Add(this.label2);.Controls.Add(this.label3);.Name
= "Form2";.StartPosition =
System.Windows.Forms.FormStartPosition.CenterScreen;
this.Text =
"Новое сообщение: №10001 Дата: 25.05.2015 13:05";
((System.ComponentModel.ISupportInitialize)(this.сППРDataSet)).EndInit();
((System.ComponentModel.ISupportInitialize)(this.сППРDataSetBindingSource)).EndInit();.panel1.ResumeLayout(false);.ResumeLayout(false);.PerformLayout();
}
#endregionСППРDataSet
сППРDataSet;System.Windows.Forms.BindingSource
сППРDataSetBindingSource;System.Windows.Forms.Panel
panel1;System.Windows.Forms.WebBrowser webBrowser1;System.Windows.Forms.Label
label1;System.Windows.Forms.ComboBox comboBox1;System.Windows.Forms.Button
button1;System.Windows.Forms.ListBox listBox1;System.Windows.Forms.Label
label4;System.Windows.Forms.Label label3;System.Windows.Forms.Button
button2;System.Windows.Forms.Button button3;System.Windows.Forms.Label
label2;System.Windows.Forms.Label label5;System.Windows.Forms.Label label6;
}
}.csSystem;System.Collections.Generic;System.ComponentModel;System.Data;System.Drawing;System.Linq;System.Text;System.Threading.Tasks;System.Windows.Forms;СППР
{partial
class Form1 : Form
{oldCursor
= 0;Form1()
{();.Start();
}void
Form1_Load(object sender, EventArgs e)
{
// TODO: данная
строка кода позволяет загрузить данные в таблицу
"сППРDataSet3.Завершенные_Запрос". При необходимости она может быть
перемещена или
удалена..завершенные_ЗапросTableAdapter.Fill(this.сППРDataSet3.Завершенные_Запрос);
// TODO: данная
строка кода позволяет загрузить данные в таблицу "сППРDataSet3.Завершенные_Запрос".
При необходимости она может быть перемещена или удалена.
// TODO: данная
строка кода позволяет загрузить данные в таблицу
"сППРDataSet2.В_работе_Запрос". При необходимости она может быть
перемещена или удалена..в_работе_ЗапросTableAdapter1.Fill(this.сППРDataSet2.В_работе_Запрос);
// TODO: данная
строка кода позволяет загрузить данные в таблицу
"завершенные.В_работе_Запрос". При необходимости она может быть
перемещена или
удалена..в_работе_ЗапросTableAdapter.Fill(this.завершенные.В_работе_Запрос);
// TODO: данная
строка кода позволяет загрузить данные в таблицу
"сППРDataSet.Список_сообщений_Запрос". При необходимости она может
быть перемещена или
удалена..список_сообщений_ЗапросTableAdapter.Fill(this.сППРDataSet.Список_сообщений_Запрос);
setRedColor();
}void
timer1_Tick(object sender, EventArgs e)
{
//int
oldPosition = System.Convert.ToInt32(dataGridView1.CurrentRow.Index);
список_сообщений_ЗапросTableAdapter.Fill(this.сППРDataSet.Список_сообщений_Запрос);
setRedColor();.ClearSelection();(int
i = 0; i < dataGridView1.RowCount; i++)
{(System.Convert.ToInt32(dataGridView1.Rows[i].Cells[0].Value)
== oldCursor)
{[0,
i].Selected = true;
}
}
//MessageBox.Show(System.Convert.ToString(oldPosition));
}void
setRedColor()
{(int
i = 0; i < dataGridView1.RowCount; i++)
{(System.Convert.ToString(dataGridView1.Rows[i].Cells[5].Value)
== "Критично")
{[5,
i].Style.BackColor = Color.Red;[5, i].Style.ForeColor = Color.White;
}
}
}void
dataGridView1_CellContentClick(object sender, DataGridViewCellEventArgs e)
{=
System.Convert.ToInt32(dataGridView1[0,
System.Convert.ToInt32(dataGridView1.CurrentRow.Index)].Value);f2 = new
Form2();.ShowDialog();
}
}
}.csSystem;System.Collections.Generic;System.ComponentModel;System.Data;System.Drawing;System.Linq;System.Text;System.Threading.Tasks;System.Windows.Forms;СППР
{partial
class Form2 : Form
{Form2()
{();
{.Enabled
= false;.Enabled = true;.Enabled = true;.Text =
System.DateTime.Now.ToString("dd.MM.yy") + " " +
System.DateTime.Now.ToLongTimeString();
}void
button2_Click(object sender, EventArgs e)
{.Enabled
= false;.Enabled = true;.Enabled = true;.Text =
System.DateTime.Now.ToString("dd.MM.yy") + " " +
System.DateTime.Now.ToLongTimeString();
}void
button3_Click(object sender, EventArgs e)
{.Visible
= true;.Text = "Открыть
отчет";
}void
comboBox1_SelectionChangeCommitted(object sender, EventArgs e)
{.Enabled
= true;
}void
listBox1_SelectedIndexChanged(object sender, EventArgs e)
{.Enabled
= true;
}
}
}