Разработка автоматизированной системы для внеклассной работы школьников по информатике
СОДЕРЖАНИЕ
ВВЕДЕНИЕ
. АНАЛИЗ ПОДХОДОВ К СИСТЕМЕ ДИСТАНЦИОННОГО ОБРАЗОВАНИЯ
.1 Особенности дистанционного образования
.2 Обзор систем дистанционного образования
.3 Обзор рейтинговых систем оценки учащихся
. РАЗРАБОТКА ПРИНЦИПОВ И СТРУКТУРЫ СИСТЕМЫ ДЛЯ ВНЕКЛАССНОЙ
РАБОТЫ ШКОЛЬНИКОВ ПО ИНФОРМАТИКЕ
.1 Структура системы, назначение и описание модулей
.2 Анализ функциональных характеристик СДО Moodle
.3 Разработка рейтинговой системы оценки внеклассной работы
школьников по информатике
.4 Информационно-аналитическая поддержка внеклассной работы
школьников по информатике
. ПОСТРОЕНИЕ АС ДЛЯ ВНЕКЛАССНОЙ РАБОТЫ ШКОЛЬНИКОВ ПО
ИНФОРМАТИКЕ
.1 Проектирование системы с использованием CASE-средств
.2 Разработка системы
3.2.1 Основные этапы разработки системы
.2.2 Алгоритм работы системы
.2.3 Реализация структуры интерфейса
3.3 Построение информационной модели данных
. КОМПЬЮТЕРНАЯ РЕАЛИЗАЦИЯ АС ДЛЯ ВНЕКЛАССНОЙ РАБОТЫ
ШКОЛЬНИКОВ ПО ИНФОРМАТИКЕ
.1 Разработка структуры реализации системы в СДО Moodle
4.1.1 Основные требования к системе
.1.2 Требования к функциональным возможностям
4.2 Описание программной реализации
.3 Тестирование и оценка надежности системы
ЗАКЛЮЧЕНИЕ
СПИСОК ИСПОЛЬЗОВАННЫХ ИСТОЧНИКОВ
ВВЕДЕНИЕ
Актуальность работы. Проблема дополнительного и дистанционного образования
сегодня является одной из приоритетных для образовательного развития нашей
страны. При решении проблемы выбора профессии после окончания среднего общего
образования первостепенное значение приобретают глубокие знания абитуриента
определенной области.
Вопросами дополнительного внеклассного обучения занимаются как
департамент образования муниципального образования, так Министерство
образования. На практике проблемой организации внеклассного обучения занимаются
сами школы, а именно: учителя, классные руководители, школьники и их родители.
В настоящее время наблюдается значительное снижение качества преподавания
предмета «Информатика» в школах. Будущие абитуриенты сталкиваются с большими
проблемами при поступлении в высшие учебные заведения на направления
информационных технологий. Огромным плюсом является то, что абитуриент
самостоятельно занимался изучением дополнительных глав информатики, которые не
входят в школьную программу по предмету «Информатика». На данный момент у
учащегося нет желания самостоятельно обучаться, так как школьнику не хватает
стимула для дальнейшего и более глубокого изучения предмета. Создание системы
со встроенным рейтингом подсчета баллов для внеклассной работы помогут решить
перечисленные проблемы.
Цель данной работы - разработка автоматизированной системы для
внеклассной работы школьников по информатике и разработка модуля для расчета
рейтинга школьников, реализованного на языке программирования PHP. дистанционный образование внеклассный
автоматизированный
Задачи работы:
разработка функциональной структуры автоматизированной системы для
внеклассной работы школьников по информатике;
проектирование системы для внеклассной работы школьников по информатике с
использованием CASE-средств;
разработка содержания системы для внеклассной работы школьников;
разработка математической модели рейтинговой системы оценивания
школьников;
разработка интерфейса в СДО Moodle;
разработка модуля для расчета рейтинга школьников;
отладка и тестирование автоматизированной системы и разработанного модуля
расчета рейтинга школьников.
Научная новизна:
разработаны алгоритмы определения формальных и качественных показателей
для расчета рейтинга оценивания школьников по информатике;
разработана математическая модель рейтинговой системы оценивания
школьников по дисциплине «Информатика» с использованием формальных и
качественных показателей;
разработана функциональная структура автоматизированной системы для
внеклассной работы школьников, обеспечивающая эффективное дистанционное
обучение учащегося при помощи рейтинга оценивания школьников.
Практическая значимость работы:
разработана автоматизированная система для внеклассной работы школьников
по информатике и модуль расчета рейтинга оценивания школьников;
реализован математический расчет рейтинга оценивания школьников по
информатике.
Апробация работы. Результаты работы докладывались и обсуждались на
Межрегиональной научной конференции IX Ежегодной научной сессии аспирантов и молодых ученых (г. Вологда, 2015),
I Поволжской научно-практической конференции «Приборостроение и
автоматизированный электропривод в топливно-энергетическом комплексе и
жилищно-коммунальном хозяйстве» (г. Казань, 2015), Международной научной
конференции «Молодые исследователи - регионам 2015» (г. Вологда, 2015),
Межрегиональной научной конференции X Ежегодной научной сессии аспирантов и молодых ученых (г. Вологда, 2016),
на Международной научной конференции «Молодые исследователи - регионам 2016»
(г. Вологда, 2016), на выставке Научно-технического творчества молодежи (НТТМ)
в рамках Международной научной конференции «Молодые исследователи - регионам
2016» (г. Вологда, 2016), на Международной научно-практической конференции
«Новая наука: теоретический и практический взгляд» (г.Нижний Новгород, 2016).
Публикации. Основные результаты изложены в 10 работах.
Выпускная квалификационная работа состоит из четырех разделов.
В первом разделе рассматривается обзор подходов к системе дистанционного
образования.
Во втором разделе представлена структура системы, рассматривается
назначение и описание модулей, приведен анализ функциональных характеристик
системы дистанционного обучения Moodle.
В рамках данного раздела также представлена разработка рейтинговой системы для
внеклассной работы школьников по информатике, а также описана
информационно-аналитическая поддержка внеклассной работы школьников по
информатике.
В третьем разделе представлена функционально-ориентированная модель
системы с использованием CASE-средств,
разработана объектно-ориентированная модель данных в виде диаграмм вариантов
использования и деятельности, представлены основные этапы разработки системы,
разработан алгоритм работы, сделана реализация структуры интерфейса и построена
информационная модель данных. В четвертом разделе представлена разработка
структуры реализации системы в СДО Moodle, сформулированы основные требования к системе и требования к
функциональным возможностям, представлено описание программной реализации и
тестирование и оценка надежности разрабатываемой системы.
1. АНАЛИЗ
ПОДХОДОВ В СИСТЕМЕ ДИСТАНЦИОННОГО ОБРАЗОВАНИЯ
.1 Особенности дистанционного образования
В настоящее время система образования ощущает на себе влияние множества
внешних, а также и внутренних факторов, основными из которых являются
непрерывный рост объема информации и усиление конкуренции между учебными
заведениями Российской Федерации.
Одним из инноваций в системе образования является введение дистанционного
обучения. В последние пятнадцать лет дистанционные образовательные технологии в
России получили сильное развитие.
При использовании системы дистанционного обучения (СДО) у большого
количества людей появляется возможность приобрести необходимые умения и знания
с помощью электронно-вычислительной машины (ЭВМ) и глобальной сети Интернет.
Место нахождения обучающегося не имеет особого значения, поэтому учиться можно
дома, на работе, на даче, в деревне, а также в любом другом месте, где есть
выход в Интернет. Это очень важное преимущество СДО перед традиционными формами
обучения. Еще одним аргументом в пользу такого обучения является гибкость, то
есть участники учебного процесса выбирают удобное время для занятия. И самое
главное - обучаться с помощью такой системы можно всем. Таким образом, у
обучающихся нет никаких возрастных, образовательных, профессиональных
ограничений, чтобы начать обучение в системе дистанционного образования.
Обучение в дистанционной форме пригодно во всех областях. При этом
система дистанционного обучения убирает проблему нехватки профессиональных
преподавателей и дает возможность любому учащемуся обучаться у самых
высококвалифицированных педагогов.
Еще одной из положительных характеристик СДО является то, что ее
внедрение в Российскую систему образования можно использовать как для
частичного использования в образовательных учреждениях, так и до полного
перехода на систему дистанционного обучения.
Используемые сегодня технологии дистанционного образования можно
классифицировать. В работе [1] автором было выделено три большие категории. К
первой группе относятся неинтерактивные системы - они включают дидактические
материалы, аудио -, видео - носители, электронные журналы. Данные средства не
требуют больших расходов и используются обычно как компоненты наборов учебных
материалов, частично заменяя традиционные лекции. Электронные журналы
представляют собой периодические издания, которые распространяются среди
подписчиков через компьютерную сеть. Вторая группа содержит возможности
обучения на компьютере. В нее входят и учебники в электронном формате,
компьютерное тестирование, а также современные средства мультимедиа технологий.
С помощью этих технологий можно приобрести новые знания, расширить кругозор,
закрепить пройденный материал, а также просмотреть освоение пройденного
материала учащегося. Среди них можно выделить отдельно имитационные и
моделирующие программы, предназначенные для «симуляции» объектов и явлений. При
использовании таких программ абстрактные понятия становятся более конкретными и
легче воспринимаются обучаемыми. Кроме того учащиеся получают гораздо больше
знаний при активном усвоении материала, чем просто запоминая пассивно
полученную информацию. К последней категории относят видеоконференции, то есть
общение по видеоканалам, аудиоканалам, и глобальной сети Интернет. Основная
роль таких систем - учебное общение как между преподавателем и учащимся, так и
между самими школьниками. Это позволяет лучше всего освоить материал по
изучаемой дисциплине.
Симонов В.П. в своей работе [2] выделяет еще интерактивные базы данных. В
них собираются в единую сеть массивы данных, которые могут быть доступны
посредством дистанционного изучения. Используя такие ресурсы, разработчики
курсов, например, могут технически поддерживать базы данных для
зарегистрированных пользователей в данной сети.
Были проанализированы возможности работы большого количества программ.
Было выявлено, что в некоторых программах имеются возможности только составлять
тесты, либо проводить их в электронном виде. Такими программами являются,
например, система TestMaker, TestOfficePro, Test Commander, AnyTest, SunRav,
Teaching Templates и тому подобные.
Также можно выделить малоизвестные системы с решением задач. Одной из
особенностью таких программ является то, что они генерируют большое количество
заданий на заданную тему. Генерируя такие задачи, система сама находит решение
к ней, причем данное решение доступна каждому пользователю, зарегистрированному
в системе. То есть любой учащийся может просмотреть решение задачи не только
после, но и до решенной им задачей в любое время. Примерами таких программ
являются ComputerMentor и ComputerMaster.
Классифицируя системы дистанционного обучения, Мархель И.И. в работе [3]
выделил основные принципы работы систем дистанционного образования:
интерактивность обучения, присутствие диалога в учебном процессе, ее
адаптивность, гибкость учебного материала, увеличение активности обучаемого и
быстрое распространение материала в дистанционном образовании.
В двадцать первом веке в нашей стране уже большее число учебных заведений
предлагают дистанционную форму обучения учащихся. Лаврентьева Н.Б. в статье [4]
указывает, что не все вузы могут позволить дистанционное обучение, это связано
с тем, что необходимы как технические, так и высококвалифицированный
проффессорско-преподавательский состав для разработки учебных программ.
Одним из ярких примеров внедрения системы дистанционного образование можно
назвать Центр дистанционного обучения и коллективного пользования
информационными ресурсами (ЦДОКП) при Тверском государственном техническом
университете [5]. Основными задачами ЦДОКП выделены: создание системы
управления образовательными ресурсами университета; организация СДО, расширение
базы знаний учебного процесса, а также предоставление населению образовательных
услуг.
Сам термин системы дистанционного обучения возможно истолковать
по-разному. Например, в работе [6] автор определяет данных термин как систему,
при котором основная цель обучения является использование современных
информационных технологий. Также он отмечает ее гибкость во времени учебы и в
выборе места обучения.
Ибрагимов И.М. в работе [7] раскрывает, что в информационном обществе имеется
изменения экономических отношений и всех сфер деятельности человека, в том
числе в Российской системе образования, которая обеспечивает формирование
интеллектуальных возможностей в Российском обществе и является одной из
ценностей человеческого образования.
Фундаментом системы доступного, открытого образования становится
дистанционное обучение, исключительность которого позволяет реализовать
возможность постоянного образования, обеспечивающего формирование человека с
большим запасом начальных интеллектуальных возможностей и сил, их пополнением
на протяжении всего жизненного пути человека. Чаще всего под дистанционным
обучением следует понимать комплекс образовательных возможностей,
предоставляемых всем слоям населения на большом или маленьком расстоянии от
образовательных учреждений с помощью информационных и мультимедиа технологий,
базирующихся на телекоммуникационных средствах обмена учебной информацией
(Интернет - технологии, спутниковый интернет, телевидение, радиосвязь,
видеоконференцсвязь).
Еще одной важной возможностью СДО является то, что современная теория и
практика надежности программного обеспечения основана на вероятностном подходе,
использующем статистические данные об ошибках (исходных данных, самих программ,
техники, человека-оператора). Она использует обширный ряд моделей и методов
исследования надежности программного обеспечения (СДО) [8].
Стоит заметить, что дистанционное образование дает возможность изучить
все возможные программы повышения квалификации, а также имеет возможность провести
профессиональную переподготовку обучающегося, что позволит освоить
дополнительные навыки, получить нужную квалификацию, расширить профессиональные
возможности при дальнейшем трудоустройстве и оказать огромную помощь в
карьерном росте уже трудоустроенного специалиста.
.2 Обзор
систем дистанционного образования
На данный момент на российском рынке представлено множество программных
продуктов зарубежного и отечественного производства, предназначенных для
организации контроля проверки знаний.
Система дистанционного обучения Moodle является
свободным программным обеспечением (OpenSource) и по уровню имеющихся
возможностей сравнима с известными коммерческими системами. Но в то же время
отличается от них тем, что распространяется с открытым исходным кодом. Это дает
возможность выполнить систему под особенности конкретного образовательного
проекта, а при необходимости и встроить в нее новые модули [9].
Огромные возможности для дистанционного обучения -
одна из самых сильных сторон Moodle. Система поддерживает возможность хранить и
обмениваться файлами любых форматов - как между преподавателем и обучающимся,
так и между самими школьниками или преподавателями. Форум дает возможность
организовать обсуждение учебных проблем, при этом обсуждение можно проводить по
группам. К сообщениям в форуме можно прикреплять файлы любых форматов, как
текстовых, так и других различных форматов. Имеется возможность оценки
сообщений - как школьникам, так и преподавателям. Есть функция рассылки
новостей, которая позволяет оперативно информировать всех участников или
отдельные группы о происходящих событиях курса. Встроенный чат имеет
возможность организовать обсуждение учебных проблем в реальном времени. Имеются
сервисы «Обмен сообщениями» и «Комментарий», которые предназначены для обмена
сообщений между преподавателем и школьником: оценивание работ, обсуждения
индивидуальных учебных проблем. Сервис «Учительский форум» дает педагогам
возможность обсуждать профессиональные проблемы [10].
Одной из главных особенностей Moodle является то, что
система создает и хранит данные о каждом участнике (так называемое портфолио):
все выполненные им работы, все выставленные оценки к работе, комментарии
преподавателя, многие сообщения на форуме и в личном чате учащегося.
Преподаватель может использовать любую существующую систему оценивания
школьников. Все оценки по каждому курсу хранятся в журнале оценок. В системе
дистанционного обучения Moodle имеется возможность записывать посещаемость,
активность школьников, время посещения курса в сети. Для подготовки и
проведения занятий в системе Moodle возможно использование разнообразные
элементов курса. Есть в системе Глоссарий, в котором находится множество
терминов, с которыми так необходима работа обучающихся. Глоссарий могут
создавать не только преподаватели, но и учащиеся курса. Термины, занесенные в
глоссарий, подчеркиваются и выделяются во всех курсах и являются гиперссылками
на статьи глоссария. В системе Moodle
можно создать как глоссарий курса, так и более обширный глоссарий, доступный
учащимся всех курсов. В качестве ресурса может выступать любой материал для
самостоятельного изучения: текст, книга, изображение, web-страница, видеофайл
или презентация. Для создания web-страниц в систему встроен собственный
визуальный редактор, который позволяет преподавателю, не имеющего знания в
области программирования (в данном случае HTML), с легкостью создавать
веб-страницы, включающие иллюстрации, таблицы и текст.
Система дистанционного обучения КРИПКиПРО [11] обеспечивает повышение
квалификации работников образования с применением электронного обучения,
дистанционных образовательных технологий в КРИПКиПРО предусматривает реализацию
дополнительных профессиональных программ повышения квалификации частично или в
полном объеме с использованием современных компьютерных и телекоммуникационных
технологий, обеспечивающих возможность удаленного взаимодействия преподавателей
и обучающихся. В начале освоения программы проводится очное обучение, слушатели
общаются с преподавателями и куратором курса. В дальнейшем обучение осуществляется
в системе дистанционного обучения (СДО). Слушатели получают необходимую
методическую поддержку.
На базе Московского государственного индустриального университета создана
система контроля качества подготовки специалистов [12], которая осуществляется
в рамках информационной системы управления вузом АСТ, созданной при
университете. Процедура контроля включает два основных направления: контроль
обязательного минимума знаний обучающихся и контроль уровня подготовки
специалистов в соответствии с ГОС.
Система тестирования предполагает проведение контроля в процессе всего
обучения студента, в том числе, в обязательном порядке при переходе к изучению
учебных дисциплин специальности и при подготовке к государственному экзамену.
Очно-заочная школа по математике и информатике Белорусского
государственного университета при факультете прикладной математики и
информатики и факультете повышения квалификации по прикладной математике и ЭВМ
осуществляет дистанционное образование школьников для подготовки к поступлению
в ВУЗ [13]. Став зарегистрированным пользователем курса, учащийся получает
доступ к методическим материалам и контрольным работам очно-заочной школы по
математике и информатике.
.3 Обзор рейтинговых систем оценки учащихся
Рейтинг - это оценочный показатель, который характеризует место некоего
события, явления или личности в ряду подобных событий, явлений и т.д. [14].
На данный момент у обучающегося в школе нет желания самостоятельно
обучаться, так как школьнику не хватает стимула для дальнейшего и более
глубокого изучения предмета. Создание системы со встроенным рейтингом подсчета
баллов для внеклассной работы поможет эту проблему.
Анализируя информацию из печатных источников и сети Интернет, можно
разбить существующие рейтинговые системы на две группы [15]. К первой группе
относятся те рейтинговые системы, которые служат для стимулирования работы
учащихся, а также для контроля учебной деятельности определенной группы людей.
К ним относятся рейтинговые системы оценки в спортивной деятельности, рейтинговые
системы оценки успеваемости студентов в ВУЗах, бально-рейтинговая система,
которые используется для оценки учащихся в школах ряда регионов Российской
Федерации. Также бально-рейтинговая система используется и за рубежом, где
учащиеся в высших учебных заведениях одобрительно отзываются о данной системе
оценивания, которая помогает им также в будущем трудоустроиться в элитные
организации.
Наиболее широко рейтинговые системы, которые относятся к первой группе,
используются в образовании в России. Например, при комплексной оценке наиболее
важных подсистем университета и оптимального оперативного управления
подразделениями с целью получения максимума общего эффекта используются
рейтинговые показатели [16].
Например, можно рассмотреть одну из самых известных рейтинговых систем
для оценивания общего рейтинга учащихся при командной игре в спортивной
деятельности. При проведении спортивных игр преподаватель делит детей на
несколько команд (до шести). Каждая команда выбирает капитана. Затем все
одновременно участвуют в спортивных состязаниях (бег, прыжки, выполнение
нескольких элементов спортивной деятельности в рамках одного задания и т.д.),
получая за каждое задание баллы. Чем больше баллов команда получит за задание,
тем больше шансов, что она победит, заняв тем самым первое место.
Чаще всего используется максимальное количество баллов от 1 до 5.
Рассчитывается балл за спортивное задание следующим образом: если команда в
спортивном состязании приходит к финишу первая, то она получает максимальное
количество баллов (например, 5). Следующая команда, финиширующая за
победителем, получает на один балл меньше, например, 4 балла. Последняя
команда, пришедшая к финишу, получает либо 1 балл, либо ни одного балла (в
зависимости от количества команд, участвующих в состязаниях).
После выполнения командами всех заданий, баллы, полученные в ходе
состязаний, у каждой команды суммируются. Побеждает та команда в спортивных
состязаниях, которая набирает максимальное количество баллов. Второе место
получает команда, которая отстала от победителей на несколько баллов. Если две
команды получили равное количество баллов, то призовое место обычно делится
между двумя командами, а реже всего проводятся какие-либо дополнительные
состязания между двумя командами, в ходе которых и выявляется победитель.
Также стоит упомянут и о системе вычета баллов, которая набрала команда.
Если в команде кто-то из ее участников ведет себя плохо, нарушая тем самым
нормы поведения, жюри, которое выставляет оценки, имеет право вычесть из общего
рейтинга команды баллы, вплоть до полного аннулирования набранных баллов. Таким
образом, команда, которая побеждала в ходе почтив всех соревнований из-за члена
команды, нарушавшего нормы поведения, команда, которая находится на первом
месте, может оказаться в проигравших.
Балльно-рейтинговая система, которая применяется в школах и высших
учебных заведениях, представляет собой выставление оценок ученикам и учащимся
за работу на занятиях.
Чаще всего в образовательных учреждениях принято выставлять оценки от 1
до 5. Единицу выставляют за ответы учащихся реже, в основном оценивание
начинается с «2». Эту оценку получает обучающийся, если он полностью не знает
предмет, на котором он отвечает и по которому выставляется оценка. Оценка «3»
или «удовлетворительно» выставляется обучающемуся в том случае, если он имеет
хоть какие-то базовые знания предмета. Оценка «4» или «хорошо» выставляется
учащемуся, если его ответ содержит базовые знания и конкретику в области
изучаемого предмета, но его ответ не совсем идеален с точки зрения правильности
знания предмета. Оценка «5» или «отлично» выставляется ученику в том случае,
если он прекрасно знает изучаемый предмет, может налету ответить на любой
дополнительный вопрос по изучаемой теме и его знания не ограничиваются базовыми
в изучении предмета.
В последнее время в школах и гимназиях стала практиковаться новая
рейтинговая система оценивания. Ее особенность заключается в том, что
обучающемуся выставляются оценки не от 1 до 5, а от 1 до 100. Данная система
оценивания меньше нагружает обучающегося с психологической точки зрения, давая
школьнику более точно знать свою оценку и в последующем достичь более высоких
результатов.
На Западе в некоторых странах используется 10-бальная система оценивания.
Десятибалльная система позволяет делать отметки более честными и полноценными.
К тому же она гораздо понятнее для учеников, их родителей и самих педагогов.
При внедрении 10-балльной системы в российские школы, как это уже сделано во
многих странах ближнего и дальнего зарубежья, учителя смогут оценивать не
только знания своих воспитанников, но и учитывать их саморазвитие. У ребят
появится стимул для достижения более высоких результатов в проектной и
учебно-исследовательской деятельности. А педагог, в свою очередь, сможет
использовать разные формы контроля, что повысит объективность оценивания.
В Соединенных Штатах Америки применяется 100-балльная система оценивания
рейтинга школьников. В ней вместо баллов используются буквы латинского
алфавита. Каждая буква соответствует набранным баллам.
Например, самая низкая оценка в Америке - это оценка «F», которая соответствует диапазону от
0 до 49 баллов. По нашей системе оценивания это означает, что школьник набрал
всего лишь два балла, то есть получил оценку «Неудовлетворительно».
Затем идут оценки D и D+, которые в переводе в 100-бальную
систему означают 50-54 и 55-59 соответственно. Это также в переводе на
Российскую систему оценивания рейтинга школьника означает оценку
«Неудовлетворительно».
Оценка «Удовлетворительно» по американской системе представляет собой три
оценки C-, C и С+, которые в переводе в стобальную систему означают
60-64, 65-69, 70-74 соответственно.
Оценка «Хорошо» по системе оценивания в США имеет баллы: 75-59, 80-84,
85-89. В буквенном значении это оценки B-, B, и B+ соответственно.
Затем идут высшие оценки, такие как А и А+. А - это 90-94 баллы в
переводе в 100-бальную систему, а А+ - 95 - 100 баллов. В переводе в
традиционную Российскую систему оценивания означает, что школьник получил
оценку «Отлично».
В США в ВУЗах используется точно такая же система оценивания. Отличие от
школьной рейтинговой системы заключается в том, что проходной балл, то есть
оценка «Удовлетворительно», начинается с 70 баллов, а не с 60, как это принято
в американских школах.
Цель рейтинговых систем второй группы - сбор и анализ информации,
ориентируясь на высокий рейтинг. Ко второй группе можно отнести
кредитно-рейтинговую систему [17], рейтинговая система устойчивости
коммерческого банка [18] и рейтинговая система сайтов.
Наиболее распространенными рейтинговыми системами второй группы являются
рейтинговые системы сайтов. Данные системы применимы, как на территории
Российской Федерации, так и за рубежом. Данные рейтинговые системы организованы
проще, чем какие-либо другие системы для рейтинга.
Принцип работы такой рейтинговой системы заключается в том, что запросе
по определенным параметрам в базе данных сервера выстраивается список наиболее
важных тем, к которым чаще всего обращаются пользователи. Это применимо как для
локальных сайтов, так и для сайтов мирового уровня. Внутри каждой темы
организуется список наиболее важных разделов. После выбора определенной темы
пользователю доступен список веб-сайтов, к которым разрешен доступ и которые
удовлетворяют запросу пользователя.
Напротив каждого веб-узла выстраивается его оценка, которая составляет
популярность сайта во Всемирной паутине. То есть это так называемая «оценка
популярности» сайта, которая строится исходя из количества посещений на
определенное время. В основном этот промежуток времени указывается за сутки,
хотя можно учитывать рейтинг посещений и за неделю, месяц или год. Таким
образом, происходит поиск сайтов «по рекомендации» других пользователей,
которые заходили на эти сайты за определенный промежуток времени и регулярно
посещающих веб-сайт. Чем больше посещений было на сайте, тем большее количество
баллов получает сайт и тем выше в рейтинговой таблице рекомендаций он
находится.
Преимущество такой рейтинговой системе по поиску сайтов заключается в
том, что она помогает быстро найти наиболее посещаемые сайты в сети Интернет,
тем самым упрощает работы пользователя в сети Интернет, где за последнее время
количество сайтов растет с каждым днем в геометрической прогрессии. Также
данная рейтинговая система помогает пользователю найти сайты, безопасность
которых находится на очень высоком уровне, ведь посещающие сайт другие
пользователи «проверили» его на безопасность, тем самым поднимая рейтинг сайта
на более высокий уровень.
Главным недостатком такой рейтинговой системы является то, что если
интересующая пользователя тема является неактуальной у других пользователей, то
такие рейтинги являются фактически бесполезными.
Таким образом рейтинговые системы второй группы - это системы выдачи
рекомендаций к использованию каких-либо видов деятельности. Некоторые виды
систем относятся к информации, которые генерируют сами пользователи, а другие
пытаются сами делать предсказания (например, какой телефон лучше купить через
Интернет-магазин, какой товар лучше предложить в контекстной рекламе на другом
сайте). Но сейчас все больше появляется сайтов, на страницах которых можно
ввести интересующую Вас тему, и он выдаст все запросы, которые тем ли и менее
относятся к интересующей Вас теме. Например, сайт, на котором можно ввести
название фильма, где система предложит похожие фильмы по следующим параметрам:
жанр, режиссер, актеры, место действия и так далее.
В данный момент существует множество систем рекомендаций, которые очень
сильно отличаются друг от друга. Имеется автоматический анализ предпочтений
пользователя, который строится на том, что система выстраивает интересующий
параметр, который ищет пользователь и затем предлагает похожий запрос на других
сайтах и веб-узлах. Но это пока сложная структура системы, которая далека от
оптимального варианта использования. Получается, чем сложнее и лучше алгоритм у
Интернет-магазина, тем больше прибыли получает его владелец.
По той же причине маленьким и неизвестным Интернет-магазинам сложно
догнать, а тем более обогнать крупных игроков на рынке - конкурентов.
Во-первых, разработка системы рейтинга рекомендации довольна дорога по
стоимости в настоящее время. Во-вторых, для ее правильной работы, нужно собрать
как можно больше информации, что затруднит и усложнит ее разработку. Здесь
крупные Интернет-магазины получают очень большое преимущество перед другими
игроками рынка.
Таким образом, можно сделать вывод, что рейтинговые системы, которые
относятся как к первой группе, так и ко второй имеют ряд преимуществ, а также
ряд недостатков, но их использование также возможно при наличии определенных
ресурсов и навыков, которые в будущем могут затруднить работу. Поэтому
разработка собственной и бесплатной рейтинговой системы является оптимальным
вариантом для дальнейшего взаимодействия с разрабатываемыми системами.
2. РАЗРАБОТКА
ПРИНЦИПОВ И СТРУКТУРЫ СИСТЕМЫ ДЛЯ ВНЕКЛАССНОЙ РАБОТЫ ШКОЛЬНИКОВ ПО ИНФОРМАТИКЕ
.1 Структура системы, назначение и описание модулей
Целью данной работы является разработка автоматизированной системы для
внеклассной работы школьников по информатике. Данная система предназначена для
школьников внеклассной формы обучения дисциплине «Информатика» и является
хорошим дополнением к традиционным системам обучения.
Основные требования, которые выдвигаются для реализации
автоматизированной системы для внеклассной работы школьников по информатике
являются: соответствие содержания системы гособразовательному стандарту
дисциплины «Информатика» в школе; учебный материал системы должен быть четко
сформулирован с выделением основных связанных понятий и разделов изучения;
возможность использования для изучения дистанционно при полной поддержке и
контроле со стороны учителей; лицензионность разрабатываемых средств и
составляемого контента; рейтинговая система оценивания учебных достижений
школьников.
Система для внеклассной работы школьников по информатике должна
обеспечивать индивидуализацию процесса обучения. Теоретическая часть должна
иметь ссылки наряду с оглавлениями. Система должна иметь современное состояние
данной предметной области, а также иметь в виду: круг пользователей, уровень их
знаний и возможность организации учебного процесса; цели раздела и каждой его
темы, способы достижения и средства проверки знаний школьников, а также их
умений и навыков.
Работа системы заключается в возможности полного получения
высококачественного образования независимо от места пребывания и выбранной
образовательной цели, используя возможности Интернет. При таком раскладе
школьник получает доступ к теоретической части системы, сможет пройти
тестирование, решить кроссворды и контрольные работы.
Так же при создании системы необходимо учитывать и то, что школьник не
может самостоятельно напрямую общаться с учителем и выяснять те или иные
вопросы. Кроме этого, автоматизированные системы создаются в соответствии с
утвержденной учебной программой. Эти программы дает возможность школьнику
последовательно и равномерно осваивать новый материал с определенной скоростью,
чтобы успеть вовремя закончить тестирование и получить знания и оценку согласно
государственным требованиям.
На основе анализа объектов и компонентов системы разработана
функциональная структура, которая представлена на рисунке 2.1.
Рисунок 2.1 Функциональная структура системы
Функциональная структура включает следующие модули: модуль регистрации,
модуль внеклассной работы и модуль расчета рейтинга [19].
Модуль регистрации содержит блок «Авторизация» и блок «Регистрация».
Пользователь (школьник или преподаватель) регистрируется и авторизуется в
системе. Зарегистрированный пользователь-школьник, работая в данной автоматизированной
системе, имеет доступ ко всем разделам школьной программы внеклассной работы по
информатике. Он углубляет свои теоретические знания, самостоятельно изучает
дополнительные учебно-методические материалы, выполняет практические работы,
решает тесты, кроссворды. Основной задачей преподавателя будет сопровождение
данного учебного процесса на основе выполненных практических заданий.
Преподаватель анализирует результаты практической работы и рейтинга каждого
школьника, тем самым осуществляет контроль знаний, умений и навыков по любой
теме.
Модуль внеклассной работы состоит из следующих блоков: «Теоретическая
часть» и «Практическая часть». Теоретический материал состоит из трех тем:
«Представление информации», «Алгоритмизация и программирование» и «Информационные
технологии». Практика предусматривает работу школьников с выполнением заданий
контрольных работ, с решением кроссвордов и тестированием [20].
В модуле расчета рейтинга рассчитывается рейтинг школьников. По каждой
теме оцениваются: работа с теоретической частью; решение контрольных работ;
тестирование; решение кроссвордов. При подсчете итогов выполнения практической
части системы учитывается соответствие результата критериям выполнения этой
работы. На основании критериев может быть разработан рейтинг-лист выполнения
практической работы. При подсчете итоговой таблицы рейтинга используются как
«формальные», так и «качественные» показатели расчета рейтинга.
При подведении общих итогов работы по теме подсчитываются общий
результат, как среднее значение общих результатов по каждому разделу темы.
Итоговая сумма формируется с учетом весовых коэффициентов, а также
своевременное выполнение заданий практической части.
.2 Анализ
функциональных характеристик СДО Moodle
Система дистанционного обучения Moodle - это программное обеспечение, которое позволяет
сгенерировать курсы дистанционного обучения в формате web-сайта, находящегося в сети internet. Это постоянно
совершенствующийся продукт, основанный на возможности обучения дистанционно.
Модульная составляющая обучающей среды - это среда обучения дистанционному
образованию, предназначенная для создания качественных, ярких курсов
внеклассного обучения.
СДО Moodle предназначена для возможности внеклассной работы в сети
Интернет в режиме онлайн. Система дает возможность школьнику получить
онлайн-обучения, при помощи которого может быть получено эффективное обучение в
образовательных учреждениях.
Система дает возможность создавать разделы по теме учебного курса,
используя как собственные наработки при помощи ПО, так и компьютерные
материалы, которые разработаны с помощью других программ, которые обеспечивают
средства доступа к ресурсам и управления ими. Система обеспечивает человеческое
взаимодействие школьников образовательного процесса, реализуемое в форме
конференций через интернет при помощи форумов, чатов, а также обмена
посланиями, содержащими, в том числе, сами задания, решения к заданиям и
всевозможные комментарии.
В системе предусмотрена возможность спецификации категорий (Category)
учебных курсов и группирования курсов по категориям, облегчающих просмотр и
поиск курсов.
Стоит отметить следующее, что система Moodle предоставляет огромные
возможности по реализации различных обучающих возможностей, например, система
имеет такие программные средства как: форумы для обсуждения с широкими
возможностями управления; система тестирования, в которой имеется возможность
добавлять задания в различных форматах при подготовке тестов; система
управления учебным курсом (указанием количества тем, счетчиком и календарем);
система учета действий всех категорий пользователей с хранением логов (Log) в промежутке настраиваемого
периода; система авторизации и регистрации, которая разграничивает права
доступа разным категориям пользователей; развитая система обмена сообщениями, в
том числе система уведомлений и возможности подписки к темам.
Одним из достоинств системы Moodle является поддержка множества международных стандартов в области
образовательных курсов. Система поддерживает возможность обмена файлами любых
форматов - как между преподавателем и школьником, так и между самими
студентами. Важной особенностью Moodle
является то, что система создает и хранит историю каждого обучающегося: все
сданные им работы, все оценки и комментарии преподавателя к работам, все
сообщения в форуме.распространяется в открытом исходном коде и это дает
возможность создания курсов с учетом возможностей конкретного образовательного
проекта. Это является огромным преимуществом. Moodle позволяет организовать обучение в активной форме.
Обширные возможности для коммуникации, обмен файлами любых форматов, рассылка,
форум, чат, внутренняя почта - это также можно отнести к достоинствам Moodle. Возможность использовать любую
систему оценивания; Moodle может быть установлен на любом персональном
компьютере, для работы нужно только поддержка PHP, а также базы данных (БД), например, MySQL. Он может
быть запущен на операционных системах Windows или Linux (к примеру, Debian, Red Hat или GNU) и Mac.
.3 Разработка рейтинговой системы оценки внеклассной работы школьников по
информатике
При создании рейтинговой системы учитывались те рейтинговые системы,
которые уже существуют на территории Российской Федерации. В Министерстве
образования на данный момент по ГОСТу используется пятибальная система
оценивания.
В системе дистанционного образования Moodle используется несколько систем оценивания.
По-умолчанию в системе стоит стобалльная система оценивания, которая суммирует
все оценки, которые получил школьник в разделе и делит их на количество заданий
в разделе.
Также данную систему оценивания можно заменить на десятибалльную. При
выполнении заданий в разделе курса школьник получает оценку, равную десяти
баллам. Все баллы также складываются и делятся на количество курсов, создавая
тем самым итоговую оценку за изучаемый курс.
Затем в системе Moodle
имеется еще одна система оценивания - буквенная, которая в зависимости от
задаваемых параметров, становится приспособленной для определенного изучения
курса. Эта система оценивания не так известна в России, но за рубежом
используется во многих образовательных учреждениях. Её также можно настроить и
в Moodle.
Для того, чтобы система оценивания не была предвзятой к определенным
ученикам, она должна быть разработана как система оценивания школьников,
которая позволит учителям более прозрачно смотреть на успехи изучения
школьниками определенного курса и в дальнейшем обеспечить обучающемуся
возможность глубокого изучения предмета с целью повышения знаний в изучаемой
области.
Математическая модель рейтинговой системы представляет собой расчет комплексного
многопараметрического количественного индикатора (рейтинга). Для расчета
суммарного рейтинга учащегося используется метод деления показателей на
«качественные» и «формальные» [21].
После изучения школьником определенной темы по дисциплине «Информатика»
определяется величина рейтинга как самого курса.
Схема разработанной рейтинговой системы оценивания школьников по
информатике представлена на рисунке 2.2.
Расчет рейтинга темы по активности изучения учащимися представлен в
формуле:
где
- идентификационный номер учащегося,
- индивидуальный рейтинг школьника,
весовые коэффициенты,
- идентификационные номер дисциплины, преподаваемой в школе.
Данный вид расчета рейтинга является «формальным».
Рисунок 2.2 Схема рейтинговой системы оценивания школьников
Расчет общего «формального» рейтинга дисциплины, на основе которого
составляется рейтинг-лист всех тем, производится по формуле:
где
весовые коэффициенты.
Комплексная рейтинговая оценка достижений школьника складывается из
отдельных оценок по каждой теме дисциплины. Текущий итоговый рейтинг учащегося
по окончании изучения одной темы дисциплины рассчитывается по следующей
формуле:
где
- текущий суммарный рейтинг школьника,
- рейтинг за изучение теоретической
части,
- рейтинг за итоговую контрольную
работу,
- рейтинг за решение контрольных
работ,
- рейтинг за решение домашнего
задания,
- рейтинг за выполнение
самостоятельной работы,
- весовые коэффициенты.
При выполнении одной работы в теме рассчитываются весовые коэффициенты
правильности выполнения практических заданий учащимся по дисциплине
«Информатика». Данный «качественный» показатель правильности выполнения заданий
рассчитывается по формуле:
где
- число правильных ответов в одном практическом задании,
- максимальное число правильных
ответов,
- текущий итоговый рейтинг школьника
по каждой теме.
Общий рейтинг школьников рассчитывается следующим образом:
где
и
- весовые коэффициенты,
- общий «формальный» рейтинг,
- общий «качественный» рейтинг,
- число тем дисциплины.
Непосредственно использование переменных весовых коэффициентов может
привести к тому, что расчет рейтинга школьников для автоматизированной системы
внеклассной работы по информатике будут иметь переменные, которые имеют
существенный разброс в данных, полученных в результате работы учащегося в
разделе, выполняя различные задания, такие как кроссворды, тестовые задания,
лабораторные работы. Имея такие показатели, можно подойти к тому, что
потребуется нормировка показателей.
Нормировка - это переход различных показателей к единому описанию,
введение новой условной единицы. Нормировка шкалы представлена в следующей
формуле:
где
- среднее значение,
- некоторое эталонное значение,
- среднеквадратичное отклонение.
Разные типы значений имеют разные типы преобразований. В дальнейшем, при
расчете итогового рейтинга школьников в автоматизированной системе для
внеклассной работы по информатике, используется формула расчета рейтинга
школьников с использованием нормировки шкалы с вычетом эталонного значения при
преобразовании среднеквадратичного отклонения к среднему значению весовых
коэффициентов.
При расчете «формальных» и «качественных» разделений показателей
составляется итоговая таблица, которая состоит из следующих столбцов: имя и
фамилия, уровень школьника, количество баллов и прогрессирующая шкала.
Преподаватель в отличие от школьника имеет возможность вносить изменения в
данные учащихся, если для этого есть необходимость.
Преподаватель в соответствующей форме может изменить количество баллов
школьнику. Здесь у него есть возможность как добавить баллы, так и уменьшить
их. Предположим, что школьник плохо вел себя на уроке или не выполнил домашнее
задание. Автоматизированная система это не может учесть, но за это
преподаватель может уменьшить количество баллов учащемуся. Или наоборот:
школьник принял участие в олимпиаде и добился хороших результатов. За это
учитель может добавить школьнику недостающих баллов, тем самым изменив его
положение в общей таблице рейтинга.
Эти данные также учитываются при формировании итоговой таблицы рейтинга
школьников. Для этого, после смены вручную преподавателем определенной оценки
или итогового балла в целом, система должна заново рассчитать формальные и
качественные показатели, выполнив замену баллов в определенном месте, которое
отвечает за начисление баллов по просмотру теоретической части или выполнения
практического задания, а именно: решение кроссворда, выполнение тестового
задания, лабораторной работы и так далее.
В таком случае изменится и формула расчета общего рейтинга школьников.
Расчет общего рейтинга школьников с изменениями вручную преподавателем
определенных баллов представлен в формуле:
где
и
- весовые коэффициенты,
- общий «формальный» рейтинг,
- общий «качественный» рейтинг,
- число тем дисциплины,
- количество измененных баллов,
- учитывающий показатель важности
рейтинга,
- погрешность изменения нормированного коэффициента, с
помощью которого происходит перерасчет общего рейтинга.
Для расчета рейтинговой системы для внеклассной работы школьников по
информатике должна использоваться система учета количества тем в теоретической
части курса, а также количество заданий и кроссвордов в практической части.
Также нужно учесть тот факт, что в дальнейшем администратором системы или
преподавателем возможно изменение количества тем в теоретической части и
изменение количества заданий в практической части. Для этого нужно ввести новые
показатели, которые в дальнейшем будут регулировать коэффициенты количества тем
в теоретической части и коэффициенты количества заданий в практической части
курса.
Введем новую переменную, которая в оценочной системе расчета рейтинга
школьников будет учитывать общий рейтинг школьников с изменением количества тем
в теоретической части. Эта переменная создается из общего числа всех тем в
курсе, которые добавлены пользователем (администратором) в систему для
внеклассной работы школьников. Затем это общее число тем делится на количество
существующих тем в теоретической части курса на актуальную дату и время и
только после этого данный показатель делится на весовые коэффициенты
«формального» показателя. Эти данные добавляются в формулу расчета общего
рейтинга школьников с изменениями вручную преподавателем оценочных данных.
Рейтинг школьника с учетом переменной при изменении общего количества тем
в курсе рассчитывается следующим образом:
где
и
- весовые коэффициенты,
- общий «формальный» рейтинг,
- общий «качественный» рейтинг,
- число тем дисциплины,
- количество измененных баллов,
- учитывающий показатель важности
рейтинга,
- погрешность изменения нормированного коэффициента, с
помощью которого происходит перерасчет общего рейтинга,
- показатель изменения количества
тем,
- количество тем в теоретической
части после внесения изменений.
Точно также требуется ввести новую переменную для учета общего рейтинга
школьников с учетом изменений количества заданий в практической части. Для
этого вводится новая переменная, с помощью которой возможно подсчитать
количество баллов учащегося при условии изменения количества заданий в
практикуме темы.
Эта переменная создается из общего числа всех заданий в практикуме курса,
которые добавлены пользователем (администратором) в систему для внеклассной
работы школьников. Затем это общее число заданий делится на количество
существующих кроссвордов, тестовых заданий и лабораторных работ в практической
части курса на актуальную дату и время и только после этого данный показатель
делится на весовые коэффициенты «формального» показателя. Эти данные
добавляются в формулу расчета общего рейтинга школьников с изменениями вручную
преподавателем оценочных данных.
Рейтинг школьника с учетом переменной при изменении общего количества
заданий в практической части курса рассчитывается следующим образом:
где
и
- весовые коэффициенты,
- общий «формальный» рейтинг,
- общий «качественный» рейтинг,
- число тем дисциплины,
- количество измененных баллов,
- учитывающий показатель важности
рейтинга,
- погрешность изменения нормированного коэффициента, с
помощью которого происходит перерасчет общего рейтинга,
- показатель изменения количества
заданий в практической части,
- количество заданий в практической части после внесения
изменений.
После этого общие рейтинги, полученные в ходе суммирования теоретической
части и практической части требуется сложить.
Окончательный общий рейтинг школьников с учетом всех изменений
рассчитывается следующим образом:
где
и
- переменные для расчета после внесенных изменений в
теоретической и практической частей соответственно.
Таким образом, разработанная рейтинговая система для оценивания работы
школьников позволяет школьникам:
осознавать необходимость систематической работы по усвоению учебного
материала на основании знания своей текущей рейтинговой оценки;
своевременно оценить состояние своей работы по изучению дисциплины;
углубленно осваивать изучаемый материал, непрерывно повышая свой рейтинг.
Преподавателям рейтинговая система позволяет:
рационально планировать учебный процесс по данной дисциплине и
стимулировать работу учащихся;
иметь объективную картину усвоения изучаемого материала;
своевременно вносить коррективы в организацию учебного процесса по
результатам текущего контроля;
точно и объективно определять итоговую оценку по дисциплине с учетом
текущей успеваемости.
.4 Информационно-аналитическая поддержка внеклассной работы школьников по
информатике
В настоящее время существует множество понятий «система» и «подсистема».
В последнее время принято выделять еще и педагогические подсистемы.
Автоматизированную систему для внеклассной работы школьников по
информатике как раз можно отнести к педагогической подсистеме. Разработанная
система дополняет общепринятую систему образования как регионального уровня,
так и общероссийского. При внедрении данной автоматизированной системы в
образовательный процесс будет возможно более глубокое изучение материала по
предмету «Информатика». Стоит учесть, что возможности данной системы не
ограничиваются только одним предметом. При необходимости имеется возможность
добавить и другие изучаемые в Российских школах предметы. Например, в некоторых
школах с углубленным изучением математики будет уместна автоматизированная
система для внеклассной работы школьников по предмету «Математика».
В школах, где более углубленно изучаются иностранные языки, как нельзя к
месту будет автоматизированная система для внеклассной работы школьников по
«Английскому языку».
В рамках дополнительного образования будет уместна автоматизированная
система для внеклассной работы. К примеру, для дальнейшего развития будущему
абитуриенту необходимо более глубоко изучить предмет «информатика», но в школах
особо подробно данных предмет не изучается. В таких случаях и понадобится
автоматизированная система, в которой школьник получает необходимые знания для
дальнейшего развития самого себя.
Данная схема внедрения работает следующим образом: обучающемуся важно
изучить дополнительные главы по информатике, ему необходимо принять участие в
решении и изучении дополнительной практической и теоретической частей
автоматизированной системы. Там он записывается на курс, изучает теоретическую
часть и проходит практикум. В дальнейшем за подобные шаги он получает баллы,
которые формируют рейтинг-лист, в котором данный учащийся занимает определенную
таблицу. После изучения всего курса или отдельной темы, сообщение о прохождении
обучения отправляется преподавателю ученика. Он в свою очередь, просматривая
рейтинговую таблицу, может внести изменения в оценку, которая выставлена в
журнал в ходе учебного процесса в образовательном учреждении.
Применение вышеописанной схемы без автоматизации имеет ряд недостатков.
Так, отчеты о проделанной внеклассной работе в письменном виде могут потеряться
или не дойти до преподавателя. То же самое касается и электронной отправки отчет
о проделанной работе в домашних условиях.
В дальнейшем у преподавателя появятся трудности при хранении данных
отчетов в письменной виде, так как они занимают определенное место. Аналогично
и с электронной версией, их, скорее всего, придется хранить на персональном
компьютере, что приведет к потере всех данных при физическом сбое жесткого
диска или операционной системы.
Одним из наиболее востребованных способов систематизации данных процессов
является разработка автоматизированной системы, в которой настроена возможность
хранения данных, их рассылка и загрузка резервной копии.
Исходя из вышеизложенного, можно определить основные цели разработанной
автоматизированной системы для внеклассной работы школьников по информатике:
разработать единую базу данных хранения данных, к которой можно получить
доступ из любого уголка мира;
обеспечить беспрепятственный доступ к автоматизированной системе
пользователям с любого уголка мира посредством Интернет либо через локальную
сеть образовательного учреждения.
Данная система должна решать следующие задачи:
регистрация новых учащихся и педагогов;
получение в автоматизированном режиме все материалов по темам и курсам;
оповещение о результатах тестировании и выполнения практических заданий и
тестов;
получение статистических данных.
Учитывая цели и задачи автоматизированной системы можно сформулировать
требования к системе внеклассной работы школьников:
автоматизированная система должна представлять собой прикладную систему,
построенную на современной клиент-серверной платформе;
клиентская часть должна быть доступна не только внутри локальной сети, но
и за ее пределами;
клиентская часть автоматизированной системы должна быть
платформонезависимой;
доступ к данным должен быть разделен по группам и быстрым к доступности
из любой точки Интернета;
настройка системы и техническое сопровождение должно проводиться
квалифицированными специалистами;
техническое сопровождение должно требовать минимальных знаний в области
программирования.
Так как в базе данных хранится множество данных, связанных с материалами
внеклассной работы, расчета рейтинга, практической части, кроссвордов,
лабораторных работ, то в системе должна быть сформулирована четкая
систематичность распределения баз данных. При поступлении информации на сервер,
на котором хранится база данных, автоматизированная система внеклассной работы
школьников хранит и информацию о поступающих данных.
Рассмотрим пример хранения информации об учащемся. В базе данных хранится
его фамилия, имя, отчество, дата рождения, email, домашний адрес, подписанные курсы, прочитанная
информация из теоретической части, выполненные работы практической части,
рейтинговый балл, количество рейтинговых показателей, другая информация.
Также автоматизированной системе внеклассной работе школьников необходим
и раздел новостей, где каждый учащийся и преподаватель может узнать о последних
изменениях в курсах, дополнительных занятиях, изменениях в самой системе и
другая наиболее важная информация по мнению преподавателя. Для данного раздела
необходимо знать статус записи для того, чтобы в дальнейшем система могла
понять, удалена запись или нет.
Одним из самых эффективных способов узнать мнение школьников и
преподавателей о разработанном курсе - это создать возможность комментирования
записей. Но система не сразу публикует запись. Имеется возможность так
называемого постмодераторства, то есть администратор или преподаватель с
правами администратора перед публикацией комментария должен прочитать его и
решить, стоит ли публиковать данную запись или же от публикации лучше
отказаться.
Таким образом, автоматизированная система для внеклассной работы
школьников представляет собой серверное приложение с клиентскими возможностями
через браузер быть доступным не только в локальной сети, но и за ее пределами.
Настройка данной системы не требует каких-либо углубленных знаний
программирования, но новому пользователю по направлению администратора системы
будет сложно понять, что и как работает в данной системе.
Для этого имеется множество возможностей изучить данную систему, находясь
в любом уголке Земли. Доступ к рабочей станции и серверу может быть получен с
любого персонального компьютера. Информационная безопасность у администратора
автоматизированной системы внеклассной работы заключается в закрытом ключе,
который может храниться на флеш-карте. Ближайшим аналогом такой системы
является система ограниченного доступа Rutoken, у которой права доступа к системе разграничены при
помощи логина, пароля и флеш-карты. Практически такая система удаленного
доступа возможна для администратора автоматизированной системы и на данном
оборудовании.
3. ПОСТРОЕНИЕ
АС ДЛЯ ВНЕКЛАССНОЙ РАБОТЫ ШКОЛЬНИКОВ ПО ИНФОРМАТИКЕ
.1 Проектирование системы с использованием CASE-средств
На этапе проектирования автоматизированной системы для внеклассной работы
школьников использовались CASE-технологии,
которые предназначены для обеспечения качества для принятия технических решений
и подготовки проектной документации. Для проектирования разрабатываемой системы
применялось такое CASE-средство, как
BPWin - средство функционального
моделирования, которое реализует метод построения IDEF.
При проектировании системы для внеклассной работы школьников по
информатике» были разработаны функциональные модели с использованием
методологии IDEF0 [22]. Контекстная диаграмма модели
для внеклассной работы представлена на рисунке 3.1.
Рисунок 3.1 Контекстная диаграмма модели системы
Входными данными в данной модели являются данные о преподавателях и
школьниках; выходными - данные об итогах успеваемости и итоги рейтинга; роль
управления в данной системе выполняют материалы по внеклассной работе, такие
как лекции, контрольные работы, практикум, глоссарий и так далее. Механизмом
исполнения здесь являются система дистанционного обучения Moodle и администратор, который работает в
данной системе.
Основные элементы модели IDEF0
системы внеклассной работы представлены в таблице 3.1.
Таблица 3.1 Основные элементы модели
|
Название проекта:
Проектирование автоматизированной системы для внеклассной работы школьников
по информатике.
|
|
Цель проекта: Реализация
структурной функциональной модели.
|
|
Технология моделирования:
метод функционального моделирования IDEF0.
|
|
Инструментарий: программный
продукт BPWin 4.0.
|
|
Список данных
|
Перечень функций
|
|
Преподаватель Школьник
Материалы по внеклассной работе Администратор СДО Moodle Итоги
рейтинга Итоги успеваемости
|
А0 Проектирование
автоматизированной системы для внеклассной работы школьников по информатике
|
|
Преподаватель Школьник
Администратор СДО Moodle Материалы по внеклассной работе Итоги рейтинга
Итоги успеваемости Авторизация Допуск Результаты
|
А1 Регистрация и вход А2
Обучение по темам внеклассной работы А3 Выполнение практической части А4
Построение рейтинга
|
Для дальнейшего проектирования системы требуется разработка описания
функциональных блоков, с помощью которых можно легко представить работу системы
для внеклассной работы школьников по информатике в систепме дистанционного
обучения Moodle [23].
Описание функциональных блоков разрабатываемой системы представлены в
таблице 3.2.
Таблица 3.2Описание функциональных блоков
|
Наименование блока
|
Описание решаемых задач
|
|
А1 Регистрация и вход
|
На этом этапе производится
регистрация всех пользователей.
|
|
А2 Обучение по темам
внеклассной работы
|
На данном этапе идет
изучение школьниками теоретической части системы.
|
|
А3 Выполнение практической
части
|
На данном этапе
производится выполнение школьниками заданий, с решением кроссвордов и
тестированием.
|
|
А4 Построение рейтинга
|
На этом этапе происходит
построение рейтинговой системы оценивания школьников по информатике.
|
Диаграмма декомпозиции первого уровня представлена на рисунке 3.2.
Рисунок 3.2 Диаграмма декомпозиции 1-го уровня
Процесс проектирования системы внеклассной работы школьников по
информатике состоит из следующих этапов: «Регистрация и вход», «Обучение по
темам внеклассной работы», «Выполнение практической части», «Построение
рейтинга».
Этап «Выполнение практической части» состоит из пяти функциональных
блоков: «Практическая часть», «Прохождение тестирования», «Выполнение заданий»,
«Решение кроссвордов» и «Получение оценки».
Диаграмма IDEF3 представлена
на рисунке 3.3.
Рисунок 3.3Диаграмма IDEF3
Основные элементы модели IDEF3
представлены в таблице 3.3.
Таблица 3.3 Основные элементы модели
|
Название проекта:
Проектирование системы для внеклассной работы школьников по информатике.
|
|
Цель проекта: реализация
структурной функциональной модели.
|
|
Технология моделирования:
метод описания бизнес-процессов IDEF3.
|
|
Инструментарий: программный
продукт BPwin 4.0.
|
|
Перечень действий
|
Тип соединения
|
|
Название
|
Вид
|
|
1. Практическая часть
|
Соединение «И» J3
|
Разворачивающее
|
|
2. Прохождение тестирования
3. Выполнение заданий 4. Решение кроссворда
|
Эксклюзивное «ИЛИ» J2
|
Сворачивающее
|
|
5. Эксклюзивное «ИЛИ» J2
|
|
|
|
6. Получение оценки
|
|
|
Практическая часть состоит из нескольких подсистем, которые включают в
себя: прохождение тестирования, выполнение практических заданий (практикум),
решение кроссвордов и квадвордов на тему, которая представлена в разделе
разработанного курса.
Для дальнейшего моделирования бизнес-процессов и для описания
функционального назначения автоматизированной системы для внеклассной работы
школьников по информатике разрабатывается диаграмма вариантов использования (use case diagram). Диаграмма вариантов использования - это исходное
разнообразное представление в процессе проектирования и разработки модели.
Для того, чтобы достичь этого представления модели, была разработана
диаграмма вариантов использования [24]. Цель данной диаграммы состоит в том,
что разрабатываемая система представляет собой множество так называемых
вариантов использования, с которыми взаимодействуют пользователи. Их также
называют актерами. При этом актером называется любой объект или система,
которые взаимодействуют с разрабатываемой системой снаружи, то есть извне
системы. В свою очередь вариант использования - это возможность описать
сервисы, к которым у актера есть доступ.
Построение диаграммы использования является первым этапом процесса
объектно-ориентированного проектирования. Цель данного проектирования -
представить совокупность множества требований к поведению автоматизированной
системы.
Разработанная диаграмма вариантов использования представлена на рисунке
3.4.
Рисунок 3.4 Диаграмма вариантов использования
Система имеет двух актеров: школьника и преподавателя. Базовыми
вариантами использования у актера «Преподаватель» являются: «Изменение
критериев оценки», «Управление правами доступа», «Создание теоретической
части», «Создание практической части», «Просмотр рейтинга» и «Прохождение авторизации».
«Создание практической части» разделяется на «Представление информации»,
«Алгоритмизация и программирование» и «Информационные технологии». У актера
«Школьник» варианты использования являются: «Прохождение авторизации»,
«Просмотр рейтинга», «Выбор темы внеклассной работы», «Выполнение заданий,
«Решение кроссвордов» и «Прохождение тестирования».
Варианты использования «Прохождение авторизации» и «Просмотр рейтинга»
являются общими для двух актеров, как для школьника, так и для преподавателя. В
таблице 3.4 представлено описание раздела «Создание теоретической части».
Таблица 3.4 Раздел «Создание теоретической части»
|
Вариант использования
|
Редактирование курса
|
|
Актеры
|
Преподаватель
|
|
Цель
|
Обновление существующего
материала для обучения на более актуальное
|
|
Краткое описание
|
Преподаватель выбирает
нужный раздел для редактирования с последующей модернизацией
|
|
Тип
|
Базовый
|
В таблице 3.5 представлено описание раздела «Типичный ход событий»
Таблица 3.5 Раздел «Типичный ход событий»
|
Действия актера
|
Отклик системы
|
|
1 Преподаватель проходит
авторизацию в системе Исключение №1: преподаватель вводит неверную пару логин
и пароль
|
2 Система открывает форму
для работы преподавателя
|
|
3 Преподаватель выбирает
редактирование темы
|
4 Система выводит на
главную страницу для редактирования
|
|
5 Преподаватель выбирает
добавление и редактирование раздела Исключение №2: преподаватель нарушает
лимит на максимальный размер файла
|
6 Система сохраняет новые и
исправленные задания в БД
|
|
7 Преподаватель выбирает
добавление и редактирование файлов лекций Исключение №2: преподаватель
нарушает лимит на максимальный размер файла
|
8 Система сохраняет новые и
исправленные лекции в БД
|
|
9 Преподаватель выбирает
ввод/редактирование вопросов и ответов в тестах
|
10 Система
добавляет/изменяет вопросы, правильные и неправильные ответы в БД
|
В таблице 3.6 представлен раздел «Исключения»
Таблица 3.6 Раздел «Исключения»
|
Действия актера
|
Отклик системы
|
|
Исключение №1:
преподаватель вводит неверную пару логин и пароль
|
|
1 Пользователь вводит
неверные логин и пароль
|
Система предлагает ввести
корректные данные
|
|
Исключение №2:
преподаватель нарушает лимит на максимальный размер файла
|
|
2 Преподаватель загружает
файл большего размера, чем позволяет система
|
Система предупреждает о
превышении лимита на максимальный размер и отменяет загрузку файла в БД
|
Диаграммы деятельности строятся для моделирования динамических процессов
поведения моделируемой системы [25]. Для того чтобы показать, как происходят
действия при работе разрабатываемой системы, была разработана диаграмма
деятельности.
Диаграмма деятельности представлена на рисунке 3.5.
Рисунок 3.5 Диаграмма деятельности
В соответствии с диаграммой деятельности моделируемая автоматизированная
система имеет пять состояний действия: «Пройти авторизацию», «Пройти
регистрацию», «Записаться на тему внеклассной работы», «Пройти обучение»,
«Просмотреть таблицу рейтинга».
.2 Разработка
системы
Цель работы - разработка автоматизированной системы для внеклассной
работы школьников по информатике в системе дистанционного обучения Moodle и создание модуля расчета рейтинга
школьников, написанного на языке Moodle.
.2.1 Основные этапы разработки системы
В соответствии с целью в работе поставлены следующие задачи:
изучение предметной области автоматизации и разработка функциональной
структуры системы;
проектирование системы для внеклассной работы школьников по информатике.
разработка содержания системы для внеклассной работы школьников.
разработка интерфейса в СДО Moodle;
разработка модуля для расчета рейтинга школьников.
отладка и тестирование автоматизированной системы и разработанного модуля
расчета рейтинга школьников.
При решении первой задачи рассмотрено современное состояние проблемы
дистанционного образования; проведен анализ функциональных характеристик СДО
Moodle; сформулированы основные требования к системе для внеклассной работы
школьников;
При решении второй задачи «проектирование системы для
внеклассной работы школьников по информатике» были разработаны функциональные
модели с использованием методологии IDEF0.
При решении третьей задачи «Разработка содержания системы для внеклассной
работы школьников» разработана содержание курсов системы. В автоматизированной
системе имеется три курса, в которых есть как теоретическая, так практическая
части. Практика предусматривает работу школьников с выполнением заданий,
контрольных работ, с решением кроссвордов, квадвордов и тестированием.
Для решения четвертой задачи «Разработка интерфейса в СДО Moodle» разработано взаимодействие
пользователя с системой, элементы интерфейса подчинены общему стилю.
Взаимодействие системы с пользователем осуществляется посредством
интерактивного меню. Меню включает в себя следующие разделы: главное меню,
авторизация пользователей, блок школьника, блок преподавателя и блок
администратора.
Для решения пятой задачи «Разработка модуля для расчета рейтинга
школьников» разработан модуль рейтинговой системы оценивания школьников. По
каждой теме оцениваются: работа с теоретической частью; решение контрольных
работ; тестирование; решение кроссвордов. При подсчете итогов выполнения
практической части системы учитывается соответствие результата критериям
выполнения этой работы. На основании критериев может быть разработан
рейтинг-лист выполнения практической работы. При подсчете итоговой таблицы
рейтинга используются как «формальные», так и «качественные» показатели расчета
рейтинга.
При решении задачи «Отладка и тестирование автоматизированной системы и
разработанного модуля расчета рейтинга школьников» проводилось тестирование
системы с использованием функционального тестирование (метод «черного ящика».
Отладка автоматизированной системы для внеклассной работы школьников по
информатике проводилась на стадии разработки системы.
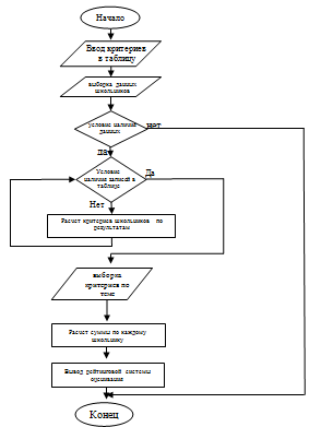
3.2.2 Алгоритм работы системы
Для запроса модуля рейтинговой системы оценки, преподаватель должен
обратиться к модулю расчета рейтинга школьников. Рейтинговая система оценивания
должна учитывать все важнейшие параметры деятельности школьников. При
разработке рейтинговой системы необходимо определить показатели деятельности
школьников, позволяющие количественно оценивать особенности обучения в системе.
Разным видам работы в пределах темы присваиваются разные весовые
коэффициенты. Они отражают важность данного вида проделанной работы школьниками
в общей оценке результатов обучения. Весовые коэффициенты представлены в
таблице 3.7.
Таблица 3.7 Весовые коэффициенты
|
№ критерия
|
Вид работы
|
Весовой коэффициент
|
|
1
|
0,20
|
|
2
|
Решение контрольных работ
|
0,35
|
|
3
|
Тестирование
|
0,25
|
|
4
|
Решение кроссвордов
|
0,20
|
По каждому разделу оцениваются: работа с теоретической частью; решение
контрольных работ; тестирование; решение кроссвордов. При подсчете итогов
выполнения практической части системы учитывается соответствие результата
критериям выполнения этой работы. Например, в числе выполняемых работ
предусмотрен тест по разделу «Текстовый редактор». Система критериев для теста
по теме «Текстовый редактор» представлена в таблице 3.8.
Таблица 3.8 Система критериев для теста по разделу «Текстовый редактор»
|
Критерий
|
Да
|
Нет
|
|
1. Соблюдение правил
решение теста
|
|
|
|
2. Ответы на тестовые
вопросы даны правильно
|
|
|
|
3. Самостоятельность при
выполнении теста
|
|
|
|
4. Время, потраченное на
тест, не превышает 10 минут
|
|
|
На основании критериев может быть разработан рейтинг-лист выполнения
практической работы. Рейтинг-лист выполнения теста по разделу «Текстовый
редактор» представлен в таблице 3.9.
Таблица 3.9 Рейтинг-лист выполнения теста по разделу «Текстовый редактор»
|
Школьники
|
Критерии выполнения
практической части раздела 3.2
|
Результат в баллах
|
|
1
|
2
|
3
|
4
|
|
|
Школьник 1
|
Да
|
Да
|
Да
|
Да
|
4
|
|
Школьник 2
|
Да
|
Да
|
Да
|
Нет
|
3
|
|
Школьник 3
|
Да
|
Да
|
Нет
|
Нет
|
2
|
|
Школьник 4
|
Да
|
Да
|
Да
|
Нет
|
3
|
|
4
|
4
|
3
|
1
|
|
Такой рейтинг-лист содержит очень важную информацию для преподавателя. Из
листа может быть извлечена информация как о результативности работы каждого
учащегося, так и о том, какое задание в практической части вызвал наибольшие
сложности у школьников. При подведении общих итогов работы по теме
подсчитываются общий результат, как среднее значение общих результатов по
каждому разделу темы. Итоговая сумма формируется с учетом весовых
коэффициентов, а также своевременное выполнение заданий практической части.
Алгоритм построения рейтинговой системы оценивания представлен на рисунке 3.6.
Рисунок 3.6 Блок-схема алгоритма построения рейтинговой системы
.2.3 Реализация структуры интерфейса
В последнее время разработано множество методов организации интерфейсов в
системе. Самый известный из них - это метод «человек-компьютер» получил
значительное развитие и приобрел обусловленную логическую завершенность. Если
рассматривать данный метод с точки зрения программного обеспечения, то в
составе интерфейса находятся два компонента: процессы ввода-вывода и процесс
диалога. Пользователь автоматизированной системы для внеклассной работы
школьников по информатике может работать с интерфейсом, то есть через интерфейс
он посылает так называемые входные данные, а после обработки получает выходные
данные.
Взаимодействие между учеником и компьютером можно рассмотреть как
возможность по обмену информацией между пользователем и системой, которая
проводится через интерактивное меню терминала и по определенным правилам. Сам
процесс диалога между компьютером и человеком - это механизм обмена
информацией, который можно рассматривать как оболочку, в которую входят все
процессы по выполнению определенных заданий, которые есть в системе.
Принято различать четыре главные структуры диалога, на основе которых
строится взаимодействие пользователя и системы для внеклассной работы
школьников: фора-диалог на основе экранных форм; форма-диалог типа
вопрос-ответ; форма-диалог типа меню; форма-диалог на основе командного языка.
Рассмотрим данные интерфейсы поподробнее. Интерфейс по типу меню делает
взаимодействие пользователя с персональным компьютером более легким, то есть
убирает у пользователя необходимость заранее изучать язык программирования для
общения с системой. В ходе такого диалога пользователю демонстрируются все
доступные на данное время команды в виде наборов пунктов и подпунктов меню, из
которых пользователь должен выбрать интересующий его пункт.
Данный способ общения между человеком и персональным компьютером очень
удобен для новых пользователей системы. Для повышения скорости взаимодействия
пользователя с программой в структуре типа меню есть прямой доступ к
информации, к которому довольно просто получить доступ непрофессиональному
пользователю.
Построение формы-диалога по типу экранной формы соответствует таким
прикладным системам для организации ввода, которые обычно используется в
бухгалтерских или проектных расчетах либо в программах для обработки заказов.
Скорость работы в такой системе намного быстрее по сравнению со структурой типа
вопрос-ответ, входные данные здесь имеют более широкий диапазон, нежели диалог
типа меню. Работать в такой системе могут пользователи различной квалификации.
В форме-диалога типа экранной формы выводится на экран множество вопросов
и от пользователя требуется дать ответ на каждый из них.
В форме-диалога по типу вопрос-ответ имеется возможность как для выбора
нужной информации из списка, так и для ввода новых данных с клавиатуры. Здесь
нет ограничения на диапазон значений данных, но эта структура в отличие от меню
не столь пригодна для использования непрофессиональным пользователям.
Автоматизированная система для внеклассной работы школьников по
информатике разработана на форме-интерфейса по типу меню. Диалог между
автоматизированной системой и пользователем осуществляется через интерактивного
меню, которое повышает работу школьника в несколько раз.
При разработке интерфейса были учтены следующие требования:
следует активно использовать пиктограммы, которые поясняют действия и
предназначения элементов;
интерфейс должен быть интуитивно понятным непрофессиональному
пользователю, для этого его элементы должны быть подчинены общему стилю или
унифицированы групповым образом;
перемещения между страницами организовано с помощью свободного выбора
решения, то есть всегда имеется возможность вернуться к исходному состоянию,
либо продолжить изучение материала дальше.
Структурная схема интерфейса системы для внеклассной работы школьников по
информатике представлена на рисунке 3.7.
Рисунок 3.7 Структурная схема интерфейса системы
После регистрации и авторизации пользователя в системе как преподаватель,
педагогу доступны функции регистрации учащихся, контроль обучения и подготовка
учебных материалов. В рейтинговой системе оценки доступны результаты школьников
и итоговая таблица рейтинга, в которой имеется возможность изменения
коэффициентов, а также более глобальные настройки модуля расчета рейтинга.
Администратору системы, роль которого также может выполнять один из
преподавателей либо специально обученный человек, доступно полное управление
разработанной системой: добавление или удаление пользователей, изменение
внешнего вида темы, настройка дополнительных плагинов. Имеется возможность
отвечать за безопасность системы и серверов, на которых установлена
автоматизированная система для внеклассной работы школьников по информатике.
Школьнику доступно прохождение обучения и просмотр рейтинговой системы, в
которую включены информация о количестве баллов до следующей отметки и просмотр
самой таблицы рейтинга. При прохождении обучения школьник выполняет следующие
функции: работа с теоретической частью (чтение глоссария, глав и частей теории
курса), выполнение тестовых заданий, решение кроссвордов и квадвордов, а также
выполнение контрольных работ и практикума по каждой теме курса. Построены схемы
диалогов клиентских частей. Схема «Модуль преподавателя» представлена на
рисунке 3.8. Она состоит из элементов: «Вход», «Администрирование», «Курсы»,
«Модули» и «Список пользователей».
Рисунок 3.8 Схема диалога «Модуль преподавателя»
Схема «Модуль учащегося» представлена на рисунке 3.9 и состоит из
элементов: «Вход», «Практическая часть», «Теоретическая часть» и «Оценки».
Рисунок 3.9 Схема диалога «Модуль учащегося»
3.3 Построение информационной модели данных
На основе анализа предметной области и требований к разрабатываемой
системе было принято решение об организации набора баз данных.
Информационное обеспечение системы представляет собой совокупность
информационных объектов и их соответствие семантике. Семантика расшифровывает
значения информационных объектов.
Состав информационного обеспечения системы для внеклассной работы
школьников по информатике представлен в таблице 3.10.
Таблица 3.10 Состав информационного обеспечения
|
Название информационного
объекта (ИО)
|
Обозначение ИО
|
Семантика ИО
|
|
Темы
|
Theme
|
Содержит информацию о темах
внеклассной работы.
|
|
Преподаватель
|
Teacher
|
Содержит информацию о
преподавателях.
|
|
Школьники
|
Schoolkid
|
Содержит информацию о
зарегистрированных школьниках.
|
|
Статистика
|
Statistics
|
Содержит информацию о темах
занятий, оценках, школьниках и преподавателях.
|
|
Тип практики
|
Practics
|
Содержит информацию о типе
практики: кроссворды, индивидуальные задания, практические задания,
тестирование.
|
|
Задания
|
Task
|
Содержит всю информацию о
практических заданиях: контрольные работы, проверочные работы.
|
|
Тестирование
|
Tests
|
Содержит информацию о
тестовых заданиях в практической части: задания в открытой форме, с выбором
варианта ответа, верно\неверно.
|
|
Кроссворд
|
Krossvord
|
Содержит информацию о
кроссвордах, квадвордах в практической части системы.
|
|
Рейтинговая система
|
Reiting
|
Содержит информацию о
рейтинге системы оценивания учебных достижений школьников. Система оценивания
реализуется как в рамках каждого раздела или темы, так и по всей дисциплине
«Информатика» в целом.
|
Функциональные зависимости реквизитов были представлены в таблице 3.11
Таблица 3.11 Функциональные зависимости реквизитов
|
Информационный объект
|
Название реквизитов
|
Имя реквизитов
|
Функциональные зависимости
|
|
Темы
|
Код темы Название темы
Описание темы
|
id_teams
name_teams opis_teams
|
|
|
Статистика
|
Код темы Код практики Код
задания Код рейтинга Код преподавателя Код школьника Дата\время Оценка
|
id_teams
id_practics id_zadanie id_reiting id_teacher id_schoolkid data_time mark
|
|
|
Преподаватели
|
Код преподавателя ФИО
|
id_teacher fio
|
|
|
Школьники
|
Код школьника ФИО
|
id schoolkid fio
|
|
|
Тип практики
|
Код практики Тип практики
Название практики Описание практики
|
id_practics
tip_practics name_practics opis_practics
|
|
|
Задания
|
Код задания Код практики
Тип задания Название задания Содержание
|
id_task
id_practics tip_task name_task contents
|
|
|
Тестирование
|
Код практики Название теста
Номер вопроса Вариант ответа Правильный ответ
|
id_practics
name_test number_test version_test
answer
|
|
|
Кроссворд
|
Код практики Вопрос
по-горизонтали Вопрос по-вертикали Правильный ответ
|
id_practics
question_gor question_ver answer
|
|
|
Рейтинговая Система
|
Код рейтинга Код практики
Код задания Оценка Количество баллов
|
id_reiting
id_practics id_task mark ball
|
|
Соответствие описательных и ключевых реквизитов представлено в таблице
3.12.
Таблица 3.12 Соответствие описательных и ключевых реквизитов
|
Описательные (зависимые)
реквизиты
|
Ключевые реквизиты
|
Признак ключа
|
Имя ИО, включающего
реквизит
|
|
name_teams
|
id_teams
|
П., У.
|
Темы Teams
|
|
opis_teams
|
|
|
|
|
data_time
|
id_teams
|
П., У.
|
Статистика Statistics
|
|
Mark
|
|
|
|
|
data_time
|
id_ practics
|
С., У.
|
Статистика Statistics
|
|
Mark
|
|
|
|
|
data_time
|
id_ zadanie
|
С., У.
|
Статистика Statistics
|
|
Mark
|
|
|
|
|
data_time
|
id_ reiting
|
С., У.
|
Статистика Statistics
|
|
Mark
|
|
|
|
|
data_time
|
id_ teacher
|
С., У.
|
Статистика Statistics
|
|
Mark
|
|
|
|
|
data_time
|
id_ schoolkid
|
С., У.
|
Статистика Statistics
|
|
Mark
|
|
|
|
|
Fio
|
id_teacher
|
П., У.
|
Преподаватели Teacher
|
|
Fio
|
id_schoolkid
|
П., У.
|
Школьники Schoolkid
|
|
tip_practics
|
id_practics
|
П., У.
|
Тип практики Practics
|
|
name_practics
|
|
|
|
|
opis_practics
|
|
|
|
|
id_practics
|
id_task
|
П., У.
|
Задания Task
|
|
tip_task
|
|
|
|
|
name_task
|
|
|
|
|
Contents
|
|
|
|
|
name_test
|
id_practics
|
П., У.
|
Тестирование Tests
|
|
number_test
|
|
|
|
|
version_test
|
|
|
|
|
Answer
|
|
|
|
|
question_gor
|
id_practics
|
П., У.
|
Кроссворд Krossvord
|
|
question_ver
|
|
|
|
|
Answer
|
|
|
|
|
id_practics
|
id_reiting
|
П., У.
|
Рейтинговая система Reiting
|
|
id_task
|
|
|
|
|
Mark
|
|
|
|
|
Ball
|
|
|
|
Были проанализированы реальные отношения и функциональные связи между
информационными объектами. Связи между объектами приведены в таблице 3.13.
Таблица 3.13 Связи между объектами
|
Главный ИО
|
Подчиненный ИО
|
Ключ связи
|
Тип реального отношения
|
|
Teams
|
Statistics
|
id_teams
|
1:М
|
|
Teacher
|
Statistics
|
id_teacher
|
1:М
|
|
Schoolkid
|
Statistics
|
id_ schoolkid
|
1:М
|
|
Practics
|
Statistics
|
id_practics
|
1:М
|
|
Task
|
Statistics
|
id_task
|
1:М
|
|
Tests
|
Statistics
|
id_practics
|
1:М
|
|
Krossvord
|
Statistics
|
id_practics
|
1:М
|
|
Reiting
|
Statistics
|
id_teiting
|
1:М
|
|
Practics
|
Task
|
id_practics
|
1:М
|
|
practics
|
Tests
|
id_practics
|
1:М
|
|
practics
|
Krossvord
|
id_practics
|
1:М
|
|
Task
|
Reiting
|
id_task
|
1:М
|
|
Tests
|
Reiting
|
id_reiting
|
1:М
|
|
Krossvord
|
Reiting
|
id_practics
|
1:М
|
Различают три уровня логической модели:
) модель данных, основанная на ключах (рисунок 3.10)
включает подробное описание системы и всех возможных сущностей и первичных
ключей. Наличия связи многим-ко-многим здесь нет, поэтому данная модель
предназначена для представления структуры данных и ключей, которые
соответствуют предметной области;
) модель сущность-связь (рисунок 3.11) представляет
так называемую модель данных, которая находится на верхнем уровне. В нее входят
взаимосвязи и сущности, которые включают основные понятия предметной области.
Такая диаграмма не слишком детально информативна и может включать связи
многие-ко-многим;
3) полная атрибутивная модель (рисунок 3.12) - это детальное
представление данных системы. Данная модель представляет данные в третьей
нормальной форме и включает как все сущности и атрибуты, так и связи.
Полная атрибутивная модель чаще всего используется при разработке
информационных систем. Также она подходит и для разработки автоматизированной
системы, демонстрируя тем самым наиболее детальное представление системы для
внеклассной работы школьников по информатике.
Рисунок 3.10 Модель данных, основанная на ключах
Рисунок 3.11 Модель сущность-связь
Рисунок 3.12 Полная атрибутивная модель
Описание структуры реляционных таблиц представлено в
таблице 3.14.
Таблица 3.14 Описание таблиц реляционной базы данных
|
Атрибут
|
Признак ключа
|
Формат поля
|
|
Обозначение
|
Наименование
|
|
Тип
|
Длина
|
Точность
|
|
1
|
2
|
3
|
4
|
5
|
6
|
|
Темы (Teams)
|
|
id_teams
|
Код темы
|
П.,У.
|
Счетчик
|
Длинное целое
|
|
|
name_teams
|
Название темы
|
|
Текстовый
|
50
|
|
|
opis_teams
|
Описание темы
|
|
Текстовый
|
50
|
|
|
Статистика (Statistics)
|
|
id_teams
|
Код темы
|
П.,У.
|
Счетчик
|
Длинное целое
|
|
|
id_practics
|
Название темы
|
|
Текстовый
|
50
|
|
|
id_zadanie
|
Описание темы
|
|
Текстовый
|
50
|
Код рейтинга
|
|
Счетчик
|
Длинное целое
|
|
|
id_teacher
|
Код преподавателя
|
|
Счетчик
|
Длинное целое
|
|
|
id_schoolkid
|
Код школьника
|
|
Счетчик
|
Длинное целое
|
|
|
data_time
|
Дата\время
|
|
Дата\время
|
50
|
|
|
Mark
|
Оценка
|
|
Числовое
|
Длинное целое
|
авто
|
|
Преподаватели (Teacher)
|
|
id_teacher
|
Код преподавателя
|
П.,У
|
Счетчик
|
Длинное целое
|
|
|
Fio
|
ФИО
|
|
Текстовый
|
50
|
|
|
Школьники (Schoolkid)
|
|
id_teacher
|
Код школьника
|
П.,У.
|
Счетчик
|
Длинное целое
|
|
|
Fio
|
ФИО
|
|
Текстовый
|
50
|
|
|
Тип практики (Practics)
|
|
id_practics
|
Код практики
|
П.,У.
|
Счетчик
|
Длинное целое
|
|
|
id_practics
|
Тип практики
|
|
Текстовый
|
50
|
|
|
name_practics
|
Название практики
|
|
Текстовый
|
50
|
|
|
opis_practics
|
Описание практики
|
|
Текстовый
|
50
|
|
|
Задания (Task)
|
|
id_task
|
Код задания
|
П.,У.
|
Счетчик
|
Длинное целое
|
|
|
id_practics
|
Код практики
|
|
Текстовый
|
50
|
|
|
tip_task
|
Тип задания
|
|
Текстовый
|
50
|
|
|
name_task
|
Название задания
|
|
Текстовый
|
50
|
|
|
Contents
|
Содержание
|
|
Текстовый
|
50
|
|
|
Тестирование (Tests)
|
|
id_practics
|
Код практики
|
П.,У.
|
Счетчик
|
Длинное целое
|
|
|
name_test
|
Название теста
|
|
Текстовый
|
50
|
|
|
number_test
|
Номер вопроса
|
|
Текстовый
|
50
|
|
|
version_test
|
Вариант ответа
|
|
Текстовый
|
50
|
|
|
answer
|
Правильный ответ
|
|
Текстовый
|
50
|
|
|
Кроссворд (Krossvord)
|
|
id_practics
|
Код практики
|
П.,У.
|
Счетчик
|
Длинное целое
|
|
|
question_gor
|
Название теста
|
|
Текстовый
|
50
|
|
|
question_ver
|
Номер вопроса
|
|
Текстовый
|
50
|
|
|
answer
|
Правильный ответ
|
|
Текстовый
|
50
|
|
|
Рейтинговая система (Reiting)
|
|
id_reiting
|
Код рейтинга
|
П.,У.
|
Счетчик
|
Длинное целое
|
|
|
id_practics
|
Код практики
|
|
Счетчик
|
Длинное целое
|
|
|
id_task
|
Код задания
|
|
Счетчик
|
Длинное целое
|
|
|
mark
|
Оценка
|
|
Числовое
|
Длинное целое
|
авто
|
|
ball
|
Количество баллов
|
|
Числовое
|
Длинное целое
|
авто
|
Разработанная система внеклассной работы школьников по информатике
предоставляет возможность пройти обучению удаленно, изучая учебные материалы,
выполняя контрольные задания, кроссворды, квадворды и тестирование.
При разработке системы были учтены следующие
требования к программному продукту: система имеет встроенные возможности для
обеспечения индивидуализированного обучения; программные интерфейсы,
обеспечивают возможность работы людям разного образовательного уровня, разных
физических возможностей; экономически доступная - так как стандарты
ориентируются, прежде всего, на непрерывное образование, проходящее в течение
всей жизни пользователя, то разрабатываемое программное обеспечение является
экономически доступным; долговечность - соответствует разработанным стандартам
и предоставляет возможность вносить изменения без тотального
перепрограммирования; доступность - дает возможность работать с системой из
разных мест (локально и дистанционно, из учебного класса, с рабочего места или
из дома).
Хорошо оформленный, обильно и понятно иллюстрированный
материал курса «Информатика» вызывает у школьника положительные эмоции,
оказывает влияние на его общее состояние [27]. Схема содержания
автоматизированной системы для внеклассной работы школьников по информатике
представлена на рисунке 3.13
Рисунок 3.13 Содержание разрабатываемой системы
В теме «Представление информации»» предусмотрено 4 раздела:
«Представление числовой информации», «Измерение информации», «Система
счисления» и «Информационные основы ВТ». Тема «Алгоритмизация и
программирование» состоит из 4 разделов: «Основные элементы языка Pascal», «Типы данных», «Операторы» и
«Массивы». Тема «Информационные технологии» состоит из двух разделов:
«Текстовый редактор» и «Электронные таблицы»
Практика предусматривает работу школьников с выполнением заданий
контрольных работ, с решением кроссвордов, квадвордов и тестированием.
Рейтинговая система состоит из метода мониторинга успеваемости,
построении рейтинга и составлении итогового рейтинга успеваемости
(рейтинг-лист) при помощи «формальных» и «качественных» показателей [28].
В каждой из тем предусмотрено изучение теоретического материала в виде
книги. Книга представляет собой материал по определенной теме. Материал
подобран таким образом, чтобы упорядочить все необходимые сведения по данной
теме, при этом не перегружая школьника теорией. Таким образом, книга
представляет собой не копию раздела учебника, а структурированный материал,
представленный в удобной для изучения форме, для которого сформировано удобное
содержание. Каждая тема разбита на разделы - страницы. Переход между страницами
осуществляется при помощи содержания и специальных кнопок. Ученик может
вернуться на предыдущую страницу, еще раз просмотреть материал.
Для осуществления контроля в каждой из тем ученикам предлагается
практические задания (практикум). Чаще всего такой тип задания представляет
собой совокупность задач различного уровня сложности по данной теме. Школьнику
предлагается решить заданное количество задач из списка.
Для проверки знаний в системе предусмотрено тестирование. Все вопросы для
тестов находятся в банке вопросов. В каждом тесте школьнику предлагается
ответить от 5 до 15 вопросов.
Всего в банке их предусмотрено около 270 по всей дисциплине
«Информатика». Тесты разделены по темам и содержит вопросы по системам
счисления, представлению информации, алгоритмизации, программированию, вопросы
на знание MS Word и MS Excel, MS PowerPoint. Для прохождения всех тестов дается
одна попытка. Точно такой же набор функций имеют и контрольные работы. В
системе имеются кроссворды и квадворды которые также распределены по темам.
Для итоговой контрольной работы ученику необходимо дать ответы на 30
предложенных ему вопросов по теме «Информационные технологии», 40 вопросов по
теме «Алгоритмизация и программирование» и 70 вопросов по теме «Представление
информации». Они формируются случайным образом, это сделано с целью
безопасности и разнообразия тестирования.
Содержание теоретического материала представлено в таблице 3.15.
Таблица 3.15 Содержание теоретического материала
|
Название темы
|
Содержание
|
|
Тема 1. «Представление
информации»
|
1.1 Представление числовой
информации 1.2 Измерение информации 1.3 Система счисления 1.4 Информационные
основы ВТ
|
|
Тема 2. «Алгоритмизация и
программирование»
|
2.1 Основные элементы языка
Паскаль 2.2 Типа данных 2.3 Операторы 2.4 Массивы
|
|
Тема 3. «Информационные
технологии»
|
3.1 Текстовый редактор 3.2
Электронные таблицы
|
Содержание практической части представлено в таблице 3.16.
Таблица 3.16 Содержание практической части
|
Название
|
Содержание
|
|
1
|
2
|
|
Представление информации
|
Контрольная работа по теме
«Представление информации» Контрольная работа по теме «Системы счисления»
Контрольная работа по теме «Измерение информации» Кроссворд «Представление
информации» Кроссворд на тему «Измерение информации» Кроссворд по теме
«Информационные основы ВТ» Квадворд на тему «Измерение информации» Тест по
теме «Представление информации» Тест по теме «Измерение информации» Тест по
теме «Системы счисления»
|
|
Алгоритмизация и
программирование
|
Контрольная работа по теме
«Типы данных» Контрольная работа по теме «Массивы» Контрольная работа по
теме «Операторы» Контрольная работа по теме «Основные элементы языка "Pаscal"»
Проверочный тест по теме «Операторы» Практическая работа по теме «Основные
элементы языка Pascal» Кроссворд по теме «Типы данных» Кроссворд по теме
«Основные элементы языка»
|
|
Алгоритмизация и
программирование
|
Тест по теме «Типы данных2
Тест по теме «Одномерные массивы» Тест по теме «Двумерные массивы» Тест по
теме «Основные элементы языка Pascal»
|
|
Информационные технологии
|
Тест № 1 по теме «Текстовый
редактор MS Word» Тест № 2 по теме «Текстовый редактор MS Word» Тест по теме
«Электронные таблицы» Контрольная работа по теме «Электронные таблицы»
Контрольная работа по теме «Текстовый редактор» Кроссворд по теме «Текстовый
редактор Word» Кроссворд по теме «Электронная таблица» Кроссворд по теме «MS
Excel» Квадворд по теме «Электронные таблицы» Практикум по теме «Microsoft
Power Point» - задание №1-№8 Лабораторная работа по теме «Microsoft Power
Point-2007»
|
Типы тестовых заданий представлены в таблице 3.17.
Таблица 3.17 Типы тестовых заданий
|
Название
|
Содержание
|
|
Банк вопросов
|
В закрытой форме
|
Ориентация листа бумаги
документа MS Word устанавливается…(горизонтальная) Основными называются
данные таблицы программы Excel, ...(ячейки) Как называется объект обработки в
программе Excel?(Число) Для перемещения фрагмента текста выполнить
следующее…(Выделить-зажать левую кнопку мыши-переместить)
|
|
На соответствие
|
Операторы, которые на
русском языке означают "Если-то-иначе" Сделайте соотношения
значений, которые разделяются на группы (основной, скалярный, производный)
|
|
Верно/Неверно
|
При любом способе кодирования
количество состояний источника информации и количество состояний носителя
информации совпадает? (Верно)
|
|
Короткий ответ
|
.....-это элемент, который
в процессе выполнения программы может изменять свое значение.(Данные) Имеется
описание заголовка процедуры: procedure Элемент, имеющий фиксированное
значение и он не может быть изменен в ходе выполнения программы -
это…(константа)
|
Все вопросы в системе разделены по темам. В каждой теме имеются вопросы,
на которые нужно дать ответ: короткий, на соответствие, в закрытой форме,
верно\неверно.
Вопросы по разделу «Представление числовой информации» представлены в
таблице 3.18.
Таблица 3.18 Вопросы по разделу «Представление числовой информации»
|
Тест по разделу
«Представление числовой информации»
|
|
№ п/п
|
Вопрос
|
Ответ
|
|
1
|
Выберите свойства, которые
относятся к свойствам информации
|
актуальность,
достоверность, ценность
|
|
2
|
Чему равен информационный
объем каждого символа?
|
8 бит
|
|
3
|
Буква Z имеет десятичный
код 90, а z - 122. Записать слово «sport» в десятичном коде.
|
115 112 111 114 116
|
|
4
|
Сколько бит в слове
ИНФОРМАЦИЯ?
|
80
|
|
5
|
Текст содержит 256
символов. Сколько Кбайт памяти он займет?
|
0,25
|
|
6
|
В каких единицах измеряется
скорость передачи информации?
|
в бодах
|
|
7
|
Сколько бит видеопамяти
требуется для кодирования одного пикселя 64-цветного изображения?
|
6
|
|
8
|
Объем видеопамяти
составляет 125 Кбайт. Графический дисплей работает в режиме 500´512 пикселей. Какое максимальное количество цветов
может содержать палитра?
|
16
|
|
Контрольная работа по
разделу «Представление числовой информации»
|
|
1
|
Какой процесс происходит
при кодировании информации?
|
Преобразование
|
|
2
|
Как называется замена
знаков на их условное обозначение?
|
Кодирование
|
|
3
|
Сколько бит информации
необходимо для кодирования одной буквы?
|
8
|
|
4
|
Десятичный код буквы o
(англ.) в таблице кодировки равен 111. Что зашифровано последовательностью
десятичных кодов?
|
gold
|
|
5
|
Сколько различных состояний
можно закодировать кодом из трех символов, имея 3 палочки разной длины?
|
5
|
|
6
|
Сколько бит памяти
компьютера займет слово ИНТЕРФЕЙС?
|
72
|
|
7
|
Текст занимает 0,5 Кбайт
памяти компьютера. Сколько символов содержит этот текст?
|
512
|
|
8
|
Свободный объем оперативной
памяти компьютера 640 Кбайт. Сколько страниц книги поместится в ней, если на
странице 64 строки по 64 символа в каждой?
|
160
|
Разработаны основные вопросы по разделу «Измерение информации», которые
для школьника в дальнейшем помогут углубить знания в области информатики в
сфере «Программирования». Ведь основное количество вопросов при поступлении в
университет состоит из темы «Измерение информации».
Вопросы по разделу «Измерение информации» представлены в таблице 3.19.
Таблица 3.19 Вопросы по разделу «Измерение информации»
|
Тест по разделу «Измерение
информации»
|
|
№ п/п
|
Вопрос
|
Ответ
|
|
1
|
2
|
3
|
|
1
|
"Вы выходите на
следующей остановке?" - спросили человека в автобусе. "Нет", -
ответил он. Сколько информации содержит ответ?(в битах)
|
1
|
|
2
|
Преподаватель разработал 30
тестовых заданий по одной теме, все задания пронумерованы одинаковым
минимально возможным количеством бит. Определите объем памяти, необходимый
для хранения всех номеров заданий. (в байтах)
|
19
|
|
3
|
В магазине 16 стеллажей с
учебниками для 10-11 классов, на каждом стеллаже 8 полок. Автоматизированная
система поиска книг выдала покупателю информацию, что сборник заданий для
подготовки к ЕГЭ по информатике находится на пятой полке восьмого стеллажа.
Какое количество информации получено покупателем?(в битах)
|
7
|
|
4
|
Какой объем информации
содержит сообщение, уменьшающее неопределенность знаний в 4 раза?(в битах)
|
2
|
|
5
|
Информационное сообщение
объемом 1,5 Кбайт содержит 2048 символов. Сколько символов содержит исходный
алфавит сообщения?
|
64
|
|
6
|
В кодировке Unicode каждый
символ кодируется двумя байтами. Определите информационный объем текста:
Длина этой строки - 24 бита. в этой кодировке.(в битах)
|
448
|
|
7
|
В некоторой стране
автомобильный номер длиной 7 символов составляют из заглавных букв
(используются только 20 различных букв) и десятичных цифр в любом порядке.
Каждый такой номер в компьютерной программе записывается минимально возможным
и одинаковым целым количеством байт (при этом используют посимвольное
кодирование и все символы кодируются одинаковым и минимально возможным
количеством бит). Определите объем памяти, отводимый этой программой для
записи 32 номеров.(в битах)
|
160
|
|
8
|
Метеорологическая станция
ведет наблюдение за температурой воздуха. Температура представляется целым
числом, изменяется в пределах от -28 до +36 градусов. Каждое значение
температуры записывается минимально возможным целым количеством бит.
Результаты измерения за сутки записываются минимально возможным целым
количеством байт. Каков информационный объем результатов измерений за
сентябрь в байтах?
|
630
|
|
9
|
Автоматическое устройство
осуществило перекодировку текста на русском языке, первоначально записанного
в 16-битном коде Unicode, в 8-битную кодировку Какова длина в символах?
|
30
|
|
Контрольная работа по
разделу «Измерение информации»
|
|
1
|
Вы подошли к светофору,
когда горел желтый свет. После этого загорелся зеленый. Какое количество
информации в битах вы при этом получили?
|
1
|
|
2
|
В корзине лежат 8 шаров.
Все шары разного цвета. Сколько бит информации несет сообщение о том, что из
корзины достали красный шар?
|
3
|
|
3
|
Сколько бит информации
нужно получить, чтобы отгадать одно задуманное целое число из 32 возможных
чисел в интервале [0;31]?
|
5
|
|
4
|
Сколько Килобайт информации
содержит сообщение объемом 216 бит? В ответе укажите одно число.
|
8
|
|
5
|
Сколько бит информации
содержит сообщение о том, что на экзамене ученик вытянул билет №14, а всего
экзаменационных билетов было 32?
|
5
|
|
6
|
В корзине лежат 8 подберезовиков
и 24 подосиновиков. Какое количество информации (в битах) содержится в
сообщении о том, что взятый наугад из корзины гриб оказался подберезовиком?
|
2
|
|
7
|
При угадывании целого числа
из интервала от 10 до N получено 7 бит информации. Укажите максимально
возможное значение N.
|
137
|
|
8
|
В течении полугодия ученик
получал оценки 2, 3, 4 и 5, всего он получил 64 оценки. Сообщение о том, что
ученик получил оценку 4, несет 2 бита информации. Сколько четверок получено
за полугодие?
|
16
|
|
9
|
Для равномерного кодирования
алфавита из 10 символов используется минимально возможное количество бит на
символ. Сколько еще символов можно добавить к исходному алфавиту, не изменяя
информационного веса символа?
|
6
|
|
10
|
Метеорологическая станция
ведет наблюдение за температурой воздуха. Температура представляется целым
числом, изменяется в пределах от -30 до +30 градусов. Каждое значение
температуры записывается минимально возможным целым количеством бит. Каков
информационный объем результатов измерений за сутки в битах?
|
144
|
|
11
|
В корзине лежат 8 черных и
24 белых шаров. Сколько информации несет сообщение о том, что достали черный
шар?(в битах)
|
2
|
|
12
|
В корзине лежат 32 клубка
шерсти. Сколько информации несет сообщение о том, что достали черный шар?(в
битах)
|
3
|
|
13
|
В коробке лежат 64 цветных
карандаша. Сообщение о том, что достали белый карандаш, несет 4 бита
информации. Сколько белых карандашей было в корзине?
|
4
|
|
14
|
Алфавит племени Мульти
состоит из 8 букв. Какое количество информации несет одна буква этого
алфавита в битах?
|
3
|
|
15
|
Сколько килобайт составляет
сообщение, содержащее 12288 бит?
|
1,5
|
|
|
|
|
Вопросы для кроссворда по разделу «Измерение информации» представлены в
таблице 3.20.
Таблица 3.20 Вопросы для кроссворда по разделу «Измерение информации»
|
№ п/п
|
Вопрос
|
Ответ
|
|
По горизонтали
|
|
1
|
Язык программирования
|
Паскаль
|
|
2
|
Один из первых языков
программирования на высоком уровне
|
Фортран
|
|
3
|
Совокупность точек
графического изображения
|
Растр
|
|
4
|
Операнд операции сложения
|
|
5
|
Тригонометрическая функция,
расчет которой предусмотрен в языках программирования
|
Синус
|
|
По вертикали
|
|
1
|
Совокупность правил записи
символов в языке программирования
|
Синтаксис
|
|
2
|
Единица измерения
количества информации
|
Бит
|
|
3
|
Жаргонное название
микросхемы
|
Чип
|
Помимо кроссвордов в системе имеются квадворды. Квадворды - это
кроссворды, внешнее очертание которых похоже на квадраты. Обычно по горизонтали
имеется множество вопросов, а по вертикали всего один. Этот вопрос является
самым главным вопросом в квадворде.
Вопросы для квадворда по разделу «Измерение информации» представлены в
таблице 3.21.
Таблица 3.21 Вопросы для квадворда по разделу «Измерение информации»
|
№ п/п
|
Вопрос
|
Ответ
|
|
По горизонтали
|
|
1
|
Характеристика файла или
переменной величины
|
имя
|
|
2
|
Два смежных файла
оперативной памяти, а также часть предложения?
|
слово
|
|
3
|
Служебная программа
|
утилита
|
|
4
|
Часть слова
|
окончание
|
|
5
|
Приказ на выполнение
каких-либо действий?
|
команда
|
|
6
|
Элемент меню
|
пункт
|
|
7
|
Единица измерения
информации
|
бит
|
|
По вертикали
|
|
1
|
Принятие заранее заданных
значений и характеристик
|
умолчание
|
Вопросы по разделу «Системы счисления» представлены в таблице 3.22.
Таблица 3.22 Вопросы по разделу «Системы счисления»
|
Тест по разделу «Системы
счисления»
|
|
№ п/п
|
Вопрос
|
Ответ
|
|
1
|
Переведите двоичное число
11011010001 в шестнадцатеричную систему счисления.
|
6D1
|
|
2
|
Переведите восьмеричное
число 256 в двоичную систему счисления.
|
10101110
|
|
3
|
Перевести из десятичной
системы счисления в восьмеричную число 511.
|
777
|
|
4
|
Перевести из десятичной
системы счисления в шестнадцатеричную число 759
|
2F7
|
|
5
|
Перевести из шестнадцатеричной
системы счисления в двоичную число 81.
|
10000001
|
|
6
|
В системе счисления с
основанием x десятичное число 462 записывается в виде: 1А3. Укажите это
основание
|
17
|
|
7
|
Переведите число 0,3710 в
двоичную систему счисления.
|
0,01
|
|
8
|
Найти сумму чисел 11101002
и 10112.
|
1111111
|
|
9
|
Найти разность чисел 110012
и 1102.
|
10011
|
|
10
|
Перевести двоичные числа в
восьмеричную систему счисления:1010101
|
125
|
|
11
|
Перевести восьмеричные
числа в двоичную систему счисления:0,345
|
0,011100101
|
|
Контрольная работа по
разделу «Системы счисления»
|
|
1
|
Переведите двоичное число
111111111000001 в шестнадцатеричную систему счисления. В ответе запишите
только число без указания основания системы счисления.
|
7FC1
|
|
2
|
Переведите восьмеричное
число 657 в двоичную систему счисления.
|
11111101011
|
|
3
|
Перевести из десятичной
системы счисления в восьмеричную число 333. В ответе запишите только число
без указания основания системы счисления.
|
515
|
|
4
|
Перевести из десятичной
системы счисления в шестнадцатеричную число 983. В ответе запишите только число
без указания основания системы счисления.
|
3D7
|
|
5
|
Перевести из
шестнадцатеричной системы счисления в двоичную число D3. В ответе запишите
только число без указания основания системы счисления.
|
11010011
|
|
6
|
Переведите число 0,37510 в
двоичную систему счисления. В ответе запишите только число без указания
основания системы счисления
|
0,11
|
|
7
|
Переведите число 2,710 в
двоичную систему счисления. В ответе запишите только число без указания
основания системы счисления.
|
10,101
|
|
8
|
Найти сумму чисел 10100112
и 111112. В ответе запишите только число без указания системы счисления.
|
1110010
|
|
9
|
Найти разность чисел 111012
и 10112. В ответе запишите только число без указания системы счисления.
|
10010
|
|
10
|
Найти частное чисел 10102 и
102. В ответе запишите только число без указания системы счисления.
|
101
|
Вопросы для кроссворда по разделу «Информационные основы ВТ» представлены
в таблице 3.23.
Таблица 3.23 Вопросы для кроссворда по разделу «Информационные основы ВТ»
|
№ п/п
|
Вопрос
|
Ответ
|
|
По горизонтали
|
|
1
|
Одно из свойств информации
|
Достоверность
|
|
2
|
Какая система счисления
используется при кодировании информации в компьютере?
|
Двоичная
|
|
3
|
Минимальная единица
измерения информации.
|
Бит
|
|
4
|
Совокупность сведений,
которыми располагает пользователь или система.
|
Тезаурус
|
|
5
|
Универсальное устройство
для работы с информацией
|
Компьютер
|
|
6
|
Сведения об объектах и
явлениях окружающей среды, их параметрах, свойствах и состоянии, которые
уменьшают состояние неопределенности, неполноты знаний.
|
Информация
|
|
7
|
Единица измерения скорости
передачи данных
|
Бод
|
|
8
|
Степень соответствия
информации текущему моменту времени.
|
Актуальность
|
|
По вертикали
|
|
1
|
Характеристика системы
счисления, показывающая количество различных символов, используемых для
изображения цифр в данной системе
|
Основание
|
|
2
|
Количество информации,
требуемое для кодирования одного символа
|
Байт
|
|
3
|
Отдельные факты,
характеризующие объекты, процессы, явления.
|
Данные
|
|
4
|
Представление сведений в
том или ином стандартном виде.
|
Кодирование
|
|
|
|
|
Содержание темы «Алгоритмизация и программирование» представлено в
таблице 3.24.
Таблица 3.24 Содержание темы «Алгоритмизация и программирование»
|
№
|
Название темы
|
Описание
|
|
1
|
Основные элементы языка
Паскаль
|
В теме рассматриваются
такие понятия как «алгоритм» и «программа». Рассматривается интерфейс среды программирования
Turbo Pascal, работа со строкой меню, сочетания «горячих» клавиш для более
удобной работы в среде программирования.
|
|
2
|
Типа данных
|
В теме подробно
рассматриваются типы данных языка Pascal и работа с ними.
|
|
3
|
Операторы
|
Приводится синтаксис самых
простых программ на языке Pascal с рассмотрением базовых операторов языка,
приводится рассмотрение операторов языка, а также работа с ними.
|
|
4
|
Массивы
|
В теме подробно
рассматриваются одномерные и двумерные массивы, приводится множество примеров
программ.
|
Вопросы по разделу «Операторы» представлены в таблице 3.25.
Таблица 3.25 Вопросы по разделу «Операторы»
|
Тест по разделу «Операторы»
|
|
№ п/п
|
Вопрос
|
Ответ
|
|
1
|
2
|
3
|
|
1
|
В каком из условных
операторов допущена синтаксическая ошибка?
|
f a < b then
min := a; else min := b;
|
|
2
|
Служебное слово VAR в
программе на языке Pascal фиксирует начало раздела программы, содержащего
|
описание переменных
|
|
3
|
Оператор организации ввода
данных с клавиатуры в системе программирования Turbo Pascal записывается с
использованием служебного слова:
|
Readln
|
|
4
|
В алфавит языка Pascal
входит оператор:
|
begin
|
|
5
|
Комментарий к тексту
программы на языке Pascal заключается в…
|
{}
|
|
6
|
В языке Pascal нет
служебного слова
|
step
|
|
7
|
В программе вычисления
суммы элементов арифметической прогрессии (при известном ее первом члене,
разности и количестве ее членов): Program ArifPro; Var a, d, s: real; n: integer; Begin Readln(a, d,
n); s:= ... ; Writeln(s) End. в
операторе присваивания не указано арифметическое выражение. Оно может быть
записано
|
a*n+d*(n-l)*n/2
|
|
8
|
В программе нахождения
наибольшего общего делителя двух натуральных чисел: Program T22; Label 1,2; Var A,B: Integer; Begin
Readln(A,B); 1: If A=B Then Goto 2; If A>B Then A:=A-B Else B:=B-A; Goto
1; 2: Writeln(' ',A) End. телом цикла
является:
|
If A>B Then
A:=A-B Else B:=B-A;
|
|
9
|
Результатом работы
программы: Program T34; Var
x: string[6]; Begin х:='мим'+'озадаченный'; Writeln(x) End. будет слово:
|
мимоза
|
|
10
|
Сколько раз будут выполнены
операторы тела цикла при выполнении следующего фрагмента программы: For K:=M Downto 1 Do If (N MOD K=0) AND
(M MOD K=0) Then Goto 1; 1: Writeln(K)
|
25
|
|
Контрольная работа по
разделу «Операторы»
|
|
1
|
Верно ли написана
программа: if a*b>0 then c:=a*b else begin a:=0; b:=0; end;
|
Верно
|
|
2
|
Верно ли написана
программа: var x:real; begin
write ('Введите x:'); readln (x); if x<0 then writeln ('Отрицательный'); else if x=0 then writeln ('Ноль');
else if abs(x)<1 then; writeln ('Помодулюменьше 1'); else writeln ('Больше
1'); end.
|
Неверно
|
|
3
|
Возможно ли неполное
написание оператора?
|
Невозможно
|
|
4
|
Оператор организации ввода
данных с клавиатуры в системе программирования Turbo Pascal записывается с
использованием служебного слова:
|
Readln
|
|
5
|
Данапрограмма: Program T26; var a: Array[1..8] of
Integer; M, k: Integer; Begin For k:=l to 8 Do Readln(a[k]); M:=a[1]; For
k:=2 to 8 Do If M End. Сколько раз
будет исполнен оператор M:=A[k] при заданном массиве: 3, 8, 7, 9, 4, 10, 2,
12:
|
4
|
|
6
|
Верно ли написана
программа: var x1,y1,x2,y2,a,b:real; begin writeln('Введите координаты 1
угла:'); read(x1,y1); writeln('Введите координаты 2 угла:'); read (x2,y2); if x1>x2 then begin
a:=x1; x1:=x2; x2:=a; end; if y1>y2 then begin a:=y1; y1:=y2; y2:=a;
end; writeln ('Введите координаты точки:'); read (a,b); if (x1<=a) and
(a<=x2) and (y1<=b) and (b<=y2) then writeln ('Точка попадает в прямоугольник') elsewriteln
('Точка не попадает в прямоугольник'); end.
|
Верно
|
|
|
|
|
Содержание темы «Информационные технологии» представлено в таблице 3.26.
Таблица 3.26 Содержание темы «Информационные технологии»
|
№
|
Название темы
|
Описание
|
|
1
|
Текстовый редактор
|
В теме рассматриваются
интерфейс MS Word, работа в программе, сочетания «горячих» клавиш для более
удобной работы, основные элементы работы.
|
|
2
|
Электронные таблицы
|
В теме рассматриваются
работа в MS Excel, основные операции сложения и вычитания, написание формул,
составление таблиц.
|
Вопросы по разделу «Текстовый редактор» представлены в таблице 3.27.
Таблица 3.27 Вопросы по разделу «Текстовый редактор»
|
Тест по разделу «Текстовый
редактор»
|
|
№ п/п
|
Вопрос
|
Ответ
|
|
1
|
2
|
3
|
|
1
|
Для сохранения документа MS
Word выполнить
|
команду Сохранить меню Файл
|
|
2
|
Для создания подложки
документа можно использоват
|
команду Колонтитулы меню
Вид, команду Фон меню Формат
|
|
3
|
Шаблоны в MS Word
используются для...
|
создания подобных
документов
|
|
4
|
К текстовым редакторам
относятся следующие программы:
|
Блокнот, MS Word
|
|
5
|
Для загрузки программы MS
Word необходимо..
|
в меню Пуск выбрать пункт
Программы, в подменю щелкнуть по позиции Microsoft Office, а затем -
Microsoft Word
|
|
6
|
Для перемещения фрагмента
текста выполнить следующее:
|
Выделить фрагмент текста,
Правка - Вырезать, щелчком отметить место вставки, Правка - Вставить,
Выделить фрагмент текста, щелчок по кнопке Вырезать панели инструментов
Стандартная, щелчком отметить место вставки, щелчок по кнопке Вставить панели
инструментов Стандартная
|
|
7
|