Проектирование и разработка информационной системы для учета персональных компьютеров и электронного оборудования сотрудников предприятия

  • Вид работы:
    Дипломная (ВКР)
  • Предмет:
    Информационное обеспечение, программирование
  • Язык:
    Русский
    ,
    Формат файла:
    MS Word
    1,88 Мб
  • Опубликовано:
    2017-09-27
Вы можете узнать стоимость помощи в написании студенческой работы.
Помощь в написании работы, которую точно примут!

Проектирование и разработка информационной системы для учета персональных компьютеров и электронного оборудования сотрудников предприятия















Выпускная квалификационная работа на тему: «Проектирование и разработка информационной системы для учета персональных компьютеров и электронного оборудования сотрудников предприятия»

Реферат


Выпускная квалификационная работа на тему «Проектирование и разработка информационной системы для учета персональных компьютеров и электронного оборудования сотрудников предприятия». Работа состоит из 5 глав, объемом 63 страниц.

В выпускной квалификационной работе проведен анализ предметной области деятельности компании. Обоснована необходимость создания ПО для учета персональных компьютеров и электронного оборудования сотрудников предприятия, определены требование к реализации базы данных учета персональных компьютеров пользователей и интерфейса для базы данных.

Последовательно рассмотрены этапы проектирования БД. Выполнено проектирование базы данных на основе MS SQL Server, реализован удобный интерфейс для просмотра, заполнения и актуализации информации в базе с помощью приложения MS Visual Studio.

Ключевые слова: проектирование базы данных, ER-диаграмма, База данных, СУБД, реализация интерфейса.

Перечень сокращений


ВКР - выпускная квалификационная работа;

БД - база данных;

ГОСТ - государственный стандарт;

ИС - информационная система;

ПО - предметная область;

ПИО - программно-информационный продукт;

ТЗ - техническое задание;

СУБД - средство управление базами данных.

Содержание


Реферат

Перечень сокращений

Введение

1. Анализ предметной области

1.1 Общее описание предметной области

1.2 Описание входных документов и сообщений

1.3 Описание выходных документов и сообщений

1.4 Список ограничений

2. Проектирование реляционной базы данных

2.1 Инфологическая проектирование базы данных

2.1.1 Описание сущностей

2.1.2 Описание связей

2.2 Логическая модель базы данных

2.3 Даталогическое проектирование

3. Разработка интерфейса пользователя базы данных

3.1 Создание С# приложения Windows

3.2 Создание и настройка набора данных

3.2.1 Поэтапное создание проекта и добавление файла локальной базы данных

3.2.2 Создание новой базы данных SQL в MicrosoftVisual Studio

3.2.3 Программирование функциональной части интерфейса

4. Реализация базы данных и интерфейса

5. Экономико-организационная часть

5.1 Экономическое обоснование

5.2 Расчет показателей экономических коэффициентов

5.3 Финансовое обоснование

Заключение

Список используемой литературы

Введение

На сегодняшний день каждая развитая компания имеет в своем подчинении хорошо развитый парк персональной компьютерной техники. Чаще всего это парк, который развивается и постоянно обновляется большим количеством персональных компьютеров. Рассмотрев персональный компьютер более подробно, можно выделить элементы, из которых он состоит такие как: процессор, материнская плата, видеокарта и т.д., заканчивая периферийными устройствами. За работоспособность компьютерной техники обычно ответственен один или несколько человек - системные администраторы. Кроме этого, они также обязаны вести учет компьютерного оборудования на предприятии. Так как компьютеров достаточно много, то вести постоянный учет в журнале (так и в электронном) очень затруднительно, то на протяжении некоторого времени помощник системного администратора не сможет ответить, почему принтер из кабинета начальника отдела технической поддержки находится в эксплуатации отдела логистики и по какой накладной был куплен новый монитор для главного бухгалтера. При инвентаризации на предприятии, бухгалтер, который ведет учет материалов и оборудования, обязан знать месторасположения и цели перемещения компьютерной техники, компьютерных комплектующих и периферийных устройств, так как каждое оборудования имеет различную стоимость, и скорее всего, были закуплены по различным счетам-фактурам.

В современном и развивающемся мире, базы данных имеют немалое значение в сфере компьютерных технологий. Для того чтобы найти определенную информацию о каком-либо объекте, нужно создать такую базу данных, в которой было бы разное количество данных скомпоновано и упорядоченно в удобном для предоставления и обработки виде. Вот такую функцию и выполняют базы данных.

Любой развитой компании нужно иметь и использовать базу данных, которая будет удовлетворять их потребности по управлению, учету и хранению.

В данной выпускной квалификационной работе рассматривается информационная система для учета персональных компьютеров и электронного оборудования сотрудников предприятия.

Для автоматизации процесса инвентаризации и удобства составления отчетов была спроектирована и разработана информационная система по учету персональных компьютеров и периферийных устройств.

1. Анализ предметной области


1.1    Общее описание предметной области

В условиях нынешней экономики, и в особенности нынешнего экономического кризиса, учет компьютерного оборудования и периферийных устройств становится все более важен. Эффективное наблюдение за состоянием компьютерного оборудования, за состоянием его изношенности, позволит дать оценку о решении по замене комплектующих компьютера, либо ремонту, либо продлению его срока эксплуатации. Довольно важным является тест, планирование и анализ проведения техобслуживания и ремонтных работ по его состоянию, но не по графику.

Было проведено исследование предметной области вследствие проектирования и разработки базы данных “учет компьютерного оборудования и периферийных устройств”, где основными операциями считаются операции по учету всего оборудования.

В рамках данной выпускной квалификационной работы, была спроектирована и разработана сетевая база данных “Учет персональных компьютеров и электронных устройств”, где содержится не только данные о компьютерных комплектующих, но и о электронном оборудовании и сетевом оборудовании, секторах и отделениях предприятиях, а также производится учет всего компьютерного оборудования. Для функциональности, автоматизации и удобства управления всем рабочим процессом вся информация отображается в формах. Возможность редактирования и просмотра информации базы данных имеет администратор. В спроектированной и разработанной базе данных хранится, и просматривается информация о компьютерном оборудовании предприятия и ведется его учет.

Администратор предприятия может редактировать, добавлять, удалять список компьютерного оборудования и электронных устройств, смотреть список в конкретном секторе, отделе предприятия.

1.2    Описание входных документов и сообщений

При разработке базы данных “Учет компьютерного оборудования и электронного оборудования” было проведено исследование предметной области. Сделав заключение можно выделить следующие входные документы: Таблица “Персональный компьютер”

·        Таблица “Операционная система”

·        Таблица “Процессор”

·        Таблица “Материнская плата”

·        Таблица “Microsoft office”

·        Таблица “Программное обеспечение”

·        Таблица “Жёсткий диск”

·        Таблица “Видеокарта”

·        Таблица “Монитор”

·        Таблица “Звуковая карта”

·        Таблица “Принтер”

·        Таблица “Данные о сетевом подключении”

·        Таблица “Дисковод DVD-ROM”

·        Таблица “Локация”

·        Таблица “Этаж”

·        Таблица “Корпус”

·        Таблица “ФИО”

·        Таблица “Сектор”

·        Таблица “Отдел”

·        Таблица “Отделение”

1.3    Описание выходных документов и сообщений

Для того чтобы вывести информацию на экран сделаны специальные формы, которые упрощают работу с табличными данными базы данных.

Данная база данных дает такие возможности как:

Доступ к информации только для системного аналитика; Закрытый доступ

Запрос интересующих данных в специальных формах

Изменение данных, добавление новой информации;

Автоматический подсчет оборудования (компьютерного, электронного, сетевого) в отделе, секторе

Изменение пароля администратора

1.4    Список ограничений

Все ограничения представляют собой набор некоторых условий, налагаемых на элементы базы данных (таблицы, столбцы и т.д.) или всю базу данных, гарантирующие, что информация будет подчиняться определенным правилам целостности данных.

2. Проектирование реляционной базы данных

2.1 Инфологическая проектирование базы данных

На данном этапе проектирования информационной системы производится обработка и накопление информации о персональном компьютерном оборудовании, о периферийных устройствах компьютера и сетевом оборудовании предприятия, его секторах.

Основные элементы инфологической модели - это атрибуты, сущности и связи между ними. интерфейс программирование файл

В данной работе предоставлено двадцать сущностей: персональный компьютер, операционная система, процессор, материнская плата, Microsoft office, программные приложения, жёсткий диск, видеокарта, монитор, звуковая карта, принтер, данные о сетевом подключении, дисковод DVD-ROM, локация, этаж, корпус, ФИО, сектор, отдел, отделение. Каждая сущность представляет собой список атрибутов, по которым будут осуществляться связи. Определять отношения между атрибутами будет тип связи.

2.1.1 Описание сущностей

Сущность (таблица, объектное множество) - некоторый объект, выделяемый (идентифицируемый) пользователем в предметной области, о котором необходимо собирать, сохранять и хранить информацию.[1]

В ходе выполнения работы были спроектированы следующие таблицы:

·        сущность “Персональный компьютер” имеет такие атрибуты как ФИО, модель компьютера, фирма сборки компьютера, инвентарный номер, в какой комнате расположен персональный компьютер;

·        сущность “Операционная система” имеет такие атрибуты операционная система, версия данной системы, имя пользователя, дата установки, ключ активации к данной операционной системы;

·        сущность “Процессор” включает в себя такие атрибуты как название процессора, частота процессора, количество ядер процессора, сокет процессора, объем оперативной памяти;

·        сущность “Материнская плата” включает в себя имя компьютера, название материнской платы, информация о БИОС, версия БИОС;

·        сущность “Microsoft office” включает в себя имя компьютера, сборка приложения, версия, ключ активации программы, дата установки;

·        сущность “Программное обеспечение” включает в себя имя компьютера, разработчик, версия, ключ активации, дата установки;

·        сущность “Жёсткий диск” включает в себя имя компьютера, производитель жесткого диска, разъем подключения, объем;

·        сущность “Видеокарта” включает в себя имя компьютера, производитель видеокарты, объем оперативной памяти видеокарты, интерфейс подключения монитора, драйвер и его версия;

·        сущность “Монитор” включает в себя модель монитора, производитель монитора;

·        сущность “Звуковая карта” включает в себя модель звуковой карты, размер карты;

·        сущность “Принтер” включает в себя название принтера, информации о способе подключения и различных свойствах принтера;

·        сущность “Данные о сетевом подключении” включает в себя информации о подключении к сети предприятия (ip-адрес, mac-адрес, скорость подключения, маска подсети);

·        сущность “Дисковод DVD-ROM” включает в себя информацию модель дисковода, размер и инвентарный номер устройства;

·        сущность “Локация” включает в себя информацию о расположении компьютера (в каком кабинете или помещении находится персональный компьютер);

·        сущность “Этаж” включает в себя информацию, на каком этаже находится персональный компьютер;

·        сущность “Корпус” включает в себя информацию, в каком корпусе находится персональный компьютер;

·        сущность “ФИО” включает в себя информацию, имя фамилию отчество ответственного за свой персональный компьютер, его первый мобильный телефон, второй номер, рабочий номер, занимаемая должность ответственного за компьютер;

·        сущность “Сектор” включает в себя информацию, в каком секторе работает сотрудник, название сектора и номер сектора;

·        сущность “Отдел” включает в себя информацию, в каком отделе находится персональный компьютер и сотрудник;

·        сущность “Отделение” включает в себя информацию, в каком отделении работает сотрудник на персональном компьютере;

Атрибут (реквизит) - поименованная характеристика сущности, которая описывает, моделирует или идентифицирует сущность.[1]

В результате изучения предметной области и проектирования базы данных, был составлен следующий список атрибутов:

·        сущность “PC” - “Персональный компьютер”

         id - первичный ключ

         id_fio - фамилия имя отчества

         id_room - уникальный идентификатор помещения

         name_comp - имя персонального компьютера

         model_comp - модель персонального компьютера

         developer - компания сборщика компьютера

         inv_buh - номер бухгалтерии

         inv - инвентарный номер

·        сущность “OS” - “Операционная система”

-        id - первичный ключ

         id_pc - внешний ключ из сущности pс

         name_comp - имя персонального компьютера

-        os - операционная система установленная на компьютере

-        s_pack - пакет обновлений операционной системы

         developer - компания сборщика компьютера

-        version - версия операционной системы

-        user - имя пользователя

-        organization - организация

-        key_os - ключ активации операционной системы

-        date_install - дата установления

·        сущность “PROC” - “Процессор”

-        id - первичный ключ

         id_pc - внешний ключ из сущности pс

         name_comp - имя персонального компьютера

-        name_proc - модель процессора

-        mhz - частота процессора

-        mhz_shina - частоты шины процессора

-        mnoj_proc - количество ядер процессора

-        socket - сокет процессора

-        cash - объема кэша

·        сущность “MATPLAT” - “Материнская плата”

         id - первичный ключ

         id_pc - внешний ключ из сущности pс

         name_comp - имя персонального компьютера

-        dcorpus - корпус

-        name_mat - название материнской платы

-        vermat - версия материнской платы

-        inf - информация о BIOS

-        name_bios - версия BIOS

-        data_bios - дата установки BIOS

-        ram - объем оперативной памяти

-        sys_slots - порты материнской платы

·        сущность “Microsoft office” - “ПрограммаMicrosoft"

-        id - первичный ключ

         id_pc - внешний ключ из сущности pс

         name_comp - имя персонального компьютера

-        developer - название сборщика

-        version - версия программы

-        data_inst - дата установки программы

-        s_pack - пакет обновлений

-        [key] - ключ активации

·        сущность “PO” - “Программное обеспечение”

-        id - первичный ключ

         id_pc - внешний ключ из сущности pс

         name_comp - имя персонального компьютера

-        name - название программы

-        developer - название сборщика программы

-        version - версия программы

-        date_inst - дата установки программы

-        s_pack - пакет обновлений

-        [key] - ключ активации

·        сущность “HDD” - “Жёсткий диск”

-        id - первичный ключ

         id_pc - внешний ключ из сущности pс

         name_comp - имя персонального компьютера

-        name_hdd - название производителя жёсткого диска

-        interface - разъем подключения жёсткого диска

-        size - объем жёсткого диска

·        сущность “VIDEO” - “Видеокарта”

-        id - первичный ключ

         id_pc - внешний ключ из сущности pс

         name_comp - имя персонального компьютера

-        name_video - название производителя видеокарты

-        ram - объем оперативной памяти видеокарты

-        driver - название видеодрайвера

-        ver_driver - версия видеодрайвера

·        сущность “VOLUMES” - “Звуковая карта”

         id - первичный ключ

         id_pc - внешний ключ из сущности pс

         name_comp - имя персонального компьютера

         name_vol - название звуковой карты

-        size - размер звуковой карты

·        сущность “PRINTERS” - “Принтеры”

         id - первичный ключ

         id_pc - внешний ключ из сущности pс

         name_comp - имя персонального компьютера

         name - название производителя

-        port - порт подключения

-        lngth_papper - длина печати

-        wdth_papper - ширина печати

-        name_net - тип подключения принтера к компьютеру

·        сущность “NET” - “Сетевое подключение”

         id - первичный ключ

         id_pc - внешний ключ из сущности pс

         name_comp - имя персонального компьютера

-        developer - название провайдера

-        developer_mac - получение мак-адреса от провайдера

-        mac_addr - мак-адрес

-        type_adapter - тип адаптера

-        id_conn - состояние подключения

-        status_conn - статус подключения

-        speed - скорость подключения

-        ip_addr - получения айпи-адреса

-        ip_net - входящий пакет данных

-        ip_gateway - исходящий пакет данных

-        dns_ip - получения днс-айпи

·        сущность “DVD” - “Дисковод DVD-ROM”

         id - первичный ключ

         id_pc - внешний ключ из сущности pс

         name_comp - имя персонального компьютера

-        name_dvd - название производителя DVD_ROM

-        dvd_in - информация о диске в дисководе

-        size - размер дисковода

·        сущность “LOCATION” - “Локация”

         id - первичный ключ

         id_etag - внешний ключ из сущности etag

-        room2 - кабинет

         rem1 - комната

·        сущность “ETAG” - “Этаж”

         id - первичный ключ

         id_corp - внешний ключ из сущности corpus

-        etag - на каком этаже расположен

·        сущность “CORPUS” - “Корпус”

-        id - первичный ключ

-        corp - расположение корпуса

·        сущность “FIO” - “ФИО”

-        id - первичный ключ

         id_sector - расположения сектора

-        fam -фамилия сотрудника

-        name - имя сотрудника

-        lastname - отчество сотрудника

-        phone1 - первый номер телефона сотрудника

-        phone 2 - второй номер телефона сотрудника

-        job - должность сотрудника

·        сущность “SECTOR” - “Сектор

-        id - первичный ключ

         id_otdel - название отдела

-        name_sec - название сектора

·        сущность “OTDEL” - “Отдел”

-        id - первичный ключ

-        n_otd - номер отдела

-        id_otdelen - расположение отделения

·        сущность “OTDELENIE” - “Отделение”

-        id - первичный ключ

-        n_otdelen - номер отделения

2.1.2 Описание связей

В спроектированной базе данных, между сущностями можно установить связи типа “Один ко многим”, в таблице 2.1 представлены связи, типы связей, родительские таблицы и дочерние таблицы.[7]

Таблица 2.1 Классификация связей в БД “Учет персонального компьютерного оборудования и электронного оборудования”

Родительская таблица

Дочерняя таблица

Тип связи

1

Персональный компьютер

Операционная система

1:M

2

Персональный компьютер

Процессор

1:M

3

Персональный компьютер

Материнская плата

1:M

4

Персональный компьютер

Microsoft office

1:M

5

Персональный компьютер

Программные приложения

1:M

6

Персональный компьютер

Жёсткий диск

1:M

7

Персональный компьютер

Видеокарта

1:M

8

Персональный компьютер

Монитор

1:M

9

Персональный компьютер

Звуковая карта

1:M

10

Персональный компьютер

Принтер

1:M

11

Персональный компьютер

Данные о сетевом подключении

1:M

12

Персональный компьютер

Дисковод DVD-ROM

1:M

13

Локация

Персональный компьютер

1:M

14

Этаж

Локация

1:M

15

Корпус

Этаж

1:M

16

ФИО

Персональный компьютер

1:M

17

Сектор

ФИО

1:M

18

Отдел

Сектор

1:M

19

Отделение

Отдел

1:M


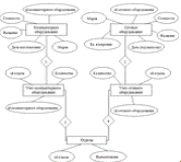
ER-диаграмма

Модель “сущность - связь” (entity-relation diagram) является неформальной моделью предметной области и используется на этапе инфологического проектирования БД.[13] На данном этапе моделируются объекты предметной области и их отношения. В данной работе представлена модель «сущность - связь» для сетевой базы данных «Учет персональных компьютеров и электронного оборудования».

Рисунок 1. ER Диаграмма

2.2 Физическая модель базы данных

Физическая модель данных описывает реализацию объектов модели конкретной базы данных. При преобразовании модели данных, сущности становятся таблицами, а их атрибуты полями. Кроме того, чтобы обойти проблемы при реализации, необходимо заменить все кириллические названия на латиницу.[3]

Физическая данных представлена на рисунке 2 и на рисунке 3.

Рисунок 2 Физическая модель Базы Данных

Рисунок 3 Физическая модель Базы Данных

Ниже, в таблицах приведены описания таблиц и их структура, а также названия атрибутов, тип данных.

2.3 Даталогическое проектирование

Приведем таблицы спроектированной базы данных, охарактеризованные размерами полей (количество символов), типами данных и допустимостью неопределенных значений. Отметим, что первичный ключ не может принимать неопределенные значения. Внешний ключ может быть не определен.

Таблица 2.2 Состав таблицы “Персональный компьютер”

Наименование атрибутов

Тип полей

NULL

Id

Integer(5)

НЕТ

Id_fio

Integer(5)

НЕТ

Id_room

Integer(5)

НЕТ

Id_mat

Integer(5)

НЕТ

Name_comp

Varchar(30)

ДА

Model_comp

Varchar(30)

ДА

Inv_buh

Integer(7)

ДА

Inv

Integer(5)

ДА

Developer

Varchar(30)

ДА


Таблица 2.3 Состав таблицы “Операционная система”

Наименование атрибутов

Тип полей

NULL

Id

Integer(5)

НЕТ

Id_pc

Integer(5)

НЕТ

Name_comp

Varchar(30)

ДА

Os

Varchar(30)

ДА

S_pack

Varchar(30)

ДА

Developer

Varchar(30)

ДА

Version

Varchar(30)

ДА

Organization

Varchar(30)

ДА

Key_os

Integer(5)

ДА

Date_install

datetime

ДА


Таблица 2.4 Состав таблицы “Процессор”

Наименование атрибутовТип полейNULL



Id

Integer(5)

НЕТ

Id_pc

Integer(5)

НЕТ

Name_comp

Varchar(30)

ДА

Name_proc

Varchar(30)

ДА

mhz

Integer(5)

ДА

Mhz_shina

Integer(5)

ДА

Mnoj_proc

Integer(5)

ДА

socket

Integer(5)

ДА

cash

Integer(5)

ДА



Таблица 2.5 Состав таблицы “Материнская плата”

Наименование атрибутовТип полейNULL



Id

Integer(5)

НЕТ

Id_pc

Integer(5)

НЕТ

Name_comp

Varchar(30)

ДА

Dcorpus

Varchar(30)

ДА

Sn_corpus

Varchar(30)

ДА

Teg_device

Varchar(30)

ДА

Name_mat

Varchar(30)

ДА

Dmat

Integer(5)

ДА

Sn

Integer(5)

ДА

Vermat

Integer(5)

ДА

Inf_bios

Varchar(30)

ДА

Name_bios

Varchar(30)

ДА

Date_bios

datetime

ДА

Ver_bios

Integer(5)

ДА

Sn_bios

Integer(5)

ДА

Ram

Integer(5)

ДА

Dbios

Varchar(30)

ДА


Таблица 2.6 Состав таблицы “Microsoft office”

Наименование атрибутовТип полейNULL



Id

Integer(5)

НЕТ

Id_pc

Integer(5)

НЕТ

Name_comp

Varchar(30)

ДА

Name

Varchar(30)

ДА

S_pack

Varchar(30)

ДА

Version

Integer(5)

ДА

[Key]

Integer(5)

ДА

Package_

Varchar(30)

ДА

Chanel_

Integer(5)

ДА

Date_install

datetime

ДА


Таблица 2.7 Состав таблицы “Программные приложения”

Наименование атрибутовТип полейNULL



Id

Integer(5)

НЕТ

Id_pc

Integer(5)

НЕТ

Name_comp

Varchar(30)

ДА

Name

Varchar(30)

ДА

Developer

Varchar(30)

ДА

Version

Integer(5)

ДА

Date_inst

datetime

ДА

S_pack

Varchar(30)

ДА

[Key]

Integer(5)

ДА


Таблица 2.8 Состав таблицы “Жёсткий диск”

Наименование атрибутовТип полейNULL



Id

Integer(5)

НЕТ

Id_pc

Integer(5)

НЕТ

Name_comp

Varchar(30)

ДА

Name_hdd

Varchar(30)

ДА

Interface

Varchar(30)

ДА

Volumes

Varchar(30)

ДА

Size

Integer(5)

ДА


Таблица 2.9 Состав таблицы “Видеокарта”

Наименование атрибутовТип полейNULL



Id

Integer(5)

НЕТ

Id_pc

Integer(5)

НЕТ

Name_comp

Varchar(30)

ДА

Name_video

Varchar(30)

ДА

Ram

Integer(5)

ДА

Video_mode

Varchar(30)

ДА

Driver

Varchar(30)

ДА

Ver_video

Integer(5)

ДА


Таблица 2.10 Состав таблицы “Монитор”

Наименование атрибутовТип полейNULL



Id

Integer(5)

НЕТ

Id_pc

Integer(5)

НЕТ

Name_comp

Varchar(30)

ДА

Name

Varchar(30)

ДА

Developer

Varchar(30)

ДА

Manufacture_date

datetime

ДА


Таблица 2.11 Состав таблицы “Звуковая карта”

Наименование атрибутовТипполейNULL



Id

Integer(5)

НЕТ

Id_pc

Integer(5)

НЕТ

Name_comp

Varchar(30)

ДА

Rem

Integer(5)

ДА

Size

Integer(5)

ДА

Free

Integer(5)

ДА

Free_percent

Integer(5)

ДА

Name_vol

Varchar(30)

ДА

Sn_vol

Integer(5)

ДА


Таблица 2.12 Состав таблицы “Принтер”

Наименование атрибутовТип полейNULL



Id

Integer(5)

НЕТ

Id_pc

Integer(5)

НЕТ

Name_comp

Varchar(30)

ДА

Name

Varchar(30)

ДА

Port

Integer(5)

ДА

Proc_print

Integer(5)

ДА

Hor

Integer(5)

ДА

Attrib

Varchar(30)

ДА

Name_net

Varchar(30)

ДА

Lngth_papper

Integer(5)

ДА

Wdth_papper

Integer(5)

ДА

Real_print

Integer(5)

ДА

Format

Varchar(30)

ДА

Varchar(30)

ДА


Таблица 2.13 Состав таблицы “Данные о сетевом подключении”

Наименование атрибутовТип полейNULL



Id

Integer(5)

НЕТ

Id_pc

Integer(5)

НЕТ

Name_comp

Varchar(30)

ДА

Name

Varchar(30)

ДА

Developer

Varchar(30)

ДА

Developer_mac

Varchar(30)

ДА

Mac_addr

Integer(5)

ДА

Type_adapter

Varchar(30)

ДА

Id_conn

Integer(5)

ДА

Status_conn

Varchar(30)

ДА

Speed

Integer(5)

ДА

Ip_addr

Integer(5)

ДА

Ip_net

Integer(5)

ДА

Ip_gateway

Integer(5)

ДА

Dns_ip

Integer(5)

ДА

Dns_name

Varchar(30)

ДА

Host

Varchar(30)

ДА


Таблица 2.14 Состав таблицы “Дисковод DVD-ROM”

Наименование атрибутовТип полейNULL



Id

Integer(5)

НЕТ

Id_pc

Integer(5)

НЕТ

Name_comp

Varchar(30)

ДА

Name_dvd

Varchar(30)

ДА

Disk_in

Varchar(30)

ДА

size

Integer(5)

ДА


Таблица 2.15 Состав таблицы “Локация”

Наименование атрибутовТип полейNULL



Id

Integer(5)

НЕТ

Id_etag

Integer(5)

НЕТ

Room2

Integer(5)

ДА

Rem1

Integer(5)

ДА


Таблица 2.16 Состав таблицы “Этаж”

Наименование атрибутовТип полейNULL



Id

Integer(5)

НЕТ

Id_corp

Integer(5)

НЕТ

Etag

Integer(5)

ДА


Таблица 2.17 Состав таблицы “Корпус”

Наименование атрибутовТип полейNULL



Id

Integer(5)

НЕТ

corp

Integer(5)

ДА

Таблица 2.18 Состав таблицы “ФИО”

Наименование атрибутовТип полейNULL



Id

Integer(5)

НЕТ

Id_corp

Integer(5)

НЕТ

Fam

Varchar(30)

ДА

Name

Varchar(30)

ДА

Lastname

Varchar(30)

ДА

Phone1

Integer(5)

ДА

Phone2

Integer(5)

ДА

Job

Varchar(30)

ДА

Pdata

Varchar(30)

ДА


Таблица 2.19 Состав таблицы “Сектор”

Наименование атрибутовТип полейNULL



Id

Integer(5)

НЕТ

Id_otdel

Integer(5)

НЕТ

Name_sec

Varchar(30)

ДА

nSec

Integer(5)

ДА


Таблица 2.20 Состав таблицы “Отдел”

Наименование атрибутовТип полейNULL



Id

Integer(5)

НЕТ

N_otd

Integer(5)

ДА

Id_otdelen

Integer(5)

ДА

Rem

Integer(5)

ДА


Таблица 2.21 Состав таблицы “Отделение”

Наименование атрибутовТип полейNULL



Id

Integer(5)

НЕТ

N_otdel

Integer(5)

ДА

Rem

Integer(5)

ДА



3. Разработка интерфейса пользователя базы данных


На сегодняшний день каждую программу (приложение) сопровождают удобным интерфейсом для пользователя, который является неотделимой частью данной программы.

Пользовательский интерфейс базы данных - это комплекс программ (скрытых для пользователя), который создает диалог между базой данных и пользователем, а также осуществляет соединение пользователя с информацией, которая хранится в базе данных.[17]

Пользовательский интерфейс представляет для пользователя удобную среду взаимодействия, дает возможность выбрать информацию из списка, которая представлена на экране, смотрит за тем, как программа себя поведет при нажатии клавиши или кнопки, производит поиск в меню с информацией.

Пользовательский интерфейс - важная и неотъемлемая часть программы, на эффективность данной программы влияет взаимодействие с пользователем и внешний вид программы. Интерфейс пользователя - является одним из важнейших факторов, который влияет на массовость и диапазон применения данной программы.[14]

Взяв за основу, спроектированную и разработанную базу данных, требуется разработать адаптивный интерфейс пользователя, который позволит вывести требуемую информацию в виде приложения (отчета).

В образце требуется показать оценки:

·        по индивидуальному поиску

·        поиск по отделу

·        поиск по корпусу

·        поиск по материальной ответственности

·        поиск по принтеру

·        поиск по IP

·        поиск по MAC-address

Перед тем как создавать интерфейс пользователя требуется детально рассмотреть структуру БД. Необходимо определить состав Главной и Подчиненных форм. Главная форма используется для открытия других приложений (отчетов) или форм. Подчиненной формой называется та форма, которая вставляется в другую форму. Рекомендуется для начала создать Подчиненную форму, а только потом Главную и с помощью кнопки связать ее с Подчиненной. Если вложенность форм многоуровневая, то начать создание нужно с самого нижнего уровня и постепенно приближаться к главной форме.

Рис.4 Структура восходящего программирования интерфейса

3.1 Создание С# приложения Windows

Для начала требуется открыть программу Microsoft Visual Studio, далее в меню файл выбираем команду создать проект. (Рис.5) После того как откроется диалоговое окно, покажется список разных типов приложений, которые возможно создать с помощью Visual C#.(Рис.6)

Рисунок 5 Создание проекта в Microsoft Visual Studio

Рисунок 6 Создание проекта в Microsoft Visual Studio

После выбора приложения Windows Form в качестве типа проекта Visual C# сделает для данного проекта новую папку с этим же именем, как у проекта, а затем покажет форму с именем Form1 в представлении Конструктора. Для того чтобы свободно переключаться между Кодом и представлением Конструктора возможно правой кнопкой мыши на поверхность Формы и выбрав команду Открыть в конструкторе или Просмотреть код. (Рис.7)

Рисунок 7 Открытие формы в Visual C#

Визуальное представление окна - это форма Windows, которое покажется при открытии. При использовании приложения Конструктор, имеется возможность перетаскивать разные элементы управления из панели в форму. Данные элементы управления не могут являться реальными объектами, это всего лишь изображения, которые можно перемещать в форме для удобства (рис 8). Элементы работают как при переносе подключения источника данных, так и вручную с помощью SQL.

Рисунок 8 Конструктор с элементами управления

После того как расположим элементы управления, Visual C# создаст в фоновом режиме код для того чтобы поместить реальный элемент управления при работе программы. Исходный код будет содержаться в файле, который не виден в представлении. Для того чтобы найти файл Form1.designer.cs возможно увидеть в обозревателей решений, если развернуть Form1.cs. Для того чтобы переключаться с представления Конструктор на представление Код можно правой кнопкой мыши окно кода и выбрать команду Открыть в представлении Конструктора.

3.2 Создание и настройка набора данных

В Visual Studio возможно использовать для подключения приложения к базе данных. После того как было создано подключение к данным, Visual Studio создает модель данных, которое действует с приложением для взаимодействия с данными в базе данных.

При создании набора данных, основанного на базе данных, Visual Studio предоставляет набор классов, которые являются программируемым представлением данных. Основным классом называется типизированный набор данных, который содержит объекты таблицы данных и представляет таблицы в базе данных.

После создания набора данных нужно создать элементы управления Windows Form или WPF к данным посредством перемещения объектов данных из окна в конструкторForm или WPF. Windows Presentation Foundation (WPF) - система для построения клиентских приложений Windows с визуально привлекательными возможностями взаимодействия с пользователем, графическая (презентационная) подсистема в составе .NET Framework (начиная с версии 3.0), использующая язык XAML.

3.2.1 Поэтапное создание проекта и добавление файла локальной базы данных

·        Создать проект Windows Form

·        Выбрать Проект в главном меню и добавить новый элемент. После того как откроется диалоговое окно Добавить новый элемент, потребуется добавить элементы, которые допустимы в Windows Form

·        В списке шаблонов найти элемент База данных, основанная на службах, и выбрать его (рис.9).

Рисунок 9 Подключение к базе данных

·        После подключения к базе данных потребуется создать подключение, где надо выбрать источник данных предоставленных программой Visual Studio (в данном случае выбираем Microsoft SQL Server) (рис.10).

·        После добавления подключения надо ввести данные для подключения к выбранному источнику данных или нажать на кнопку “Изменить”, чтобы выбрать другой источник данных и (или) поставщик. Так же потребуется выбрать Авторизацию предлагаемое приложение Visual Studio для входа на сервер. Потребуется также выбрать или ввести имя базы данных либо прикрепить файл базы данных (рис.11).

Рисунок 10 Выбор подключения к базе данных

Рисунок 11 Добавление подключения

3.2.2 Создание новой базы данных SQL в Microsoft Visual Studio

Добавление новой базы данных к проекту:

·        в меню Проект требуется выбрать команду Добавить новый элемент.

·        выбрать пункт База данных в списке доступных шаблонов.

·        в поле Имя ввести SampleDatabase

·        нажать кнопку Добавить

·        откроется Мастер настройки источников данных с новым файлом SampleDatabase.sdf, выбранным в качестве подключения данных

·        нажать кнопку Далее

·        еще раз нажать кнопку Далее, чтобы сохранить строку подключения в файле конфигурации приложения

·        нажать кнопку Готово на странице Выборов объектов базы данных

·        в проект добавятся файлы SampleDatabase.sdf и SampleDatabaseDataSet.xsd.

Добавление таблиц в базу данных:

·        открыть Обозреватель серверов/Обозреватель баз данных, щелкнув Обозреватель серверов/Обозреватель баз данных в меню Вид

·        развернуть узел SampleDatabase.sdf, находящийся под узлом Подключения данных

·        щелкнуть правой кнопкой мыши пункт Таблицы, а затем - Создать таблицу.

Откроется диалоговое окно Новая таблица. Создаем столбцы согласно следующей таблице:

Таблица 3.1

Наименование атрибутов

Тип полей

NULL

Id

Integer(5)

НЕТ

Id_fio

Integer(5)

НЕТ

Id_room

Integer(5)

НЕТ

Id_mat

Integer(5)

НЕТ

Name_comp

Varchar(30)

ДА

Model_comp

Varchar(30)

ДА

Inv_buh

Integer(7)

ДА

Inv

Integer(5)

ДА

Developer

Varchar(30)

ДА

3.2.3 Программирование функциональной части интерфейса

С помощью объектов DataReader DataAdapter возможно получить из базы данных поток данных, который доступен только для чтения и позволяющий перемещение в прямом направлении. После этого результаты возвращаются после выполнения запроса и хранятся в сетевом буфере до того времени, пока не будут запрещены с помощью метода Read класса DataReader. Класс DataReader дает возможность увеличить производительность приложения как с помощью получения данных, как только будет дан доступ, так и путем сохранения в памяти только одной строки за один раз, что снижает нагрузку за системные ресурсы.

Класс DataAdapter используется для получения данных из источника данных и заполнения таблиц DataSet. Класс DataAdapter позволяет также решить задачу по возврату изменений, сделанных в объекте DataSet, обратно в источник данных. В классе DataAdapter используется объект Connection поставщика данных NetFramework для подключения к источнику данных, а также используются объекты Command для получения из него данных и решения задачи по записи изменений в источник данных.

Каждый поставщик данных NetFramework, входящий в состав NetFramework, включает объекты DbDataReader и DbDataAdapter; поставщик данных NetFramework для OLEDB-объекты OleDbDataReaderи OleDbDataAdapter, поставщик данных NetFramework для SQLServer- объекты SqlDataReaderи SqlDataAdapter. Рассмотрим данные объекты более подробно (рис.12).[18]

Рис. 12 Используемые классы

·        System.Data.OleDb - класс предоставляет список констант для использования с методом GetSchema в целях извлечения коллекций метаданных. Данный тип предоставляет следующие члены.

Таблица 3.2

Catalogs

Константа для использования с методом GetSchema, представляющим коллекцию Catalogs

Collations

Константа для использования с методом GetSchema, представляющим коллекцию Collations

Columns

Константа для использования с методом GetSchema, представляющим коллекцию Columns

Indexes

Константа дял использования с методом GetSchema, представляющим коллекцию Indexes

ProcedureColumns

Константа для использования с методом GetSchema, представляющим коллекцию ProcedureColumns

ProcedureParameters

Константа для использования с методом GetSchema, представляющим коллекцию ProcedureParameters

Procedures

Константа для использования с методом GetSchema, представляющим коллекцию Procedures

Tables

Константа для использования с методом GetSchema, представляющим коллекцию Tables

Views

Константа для использования с методом GetSchema,представляющим коллекцию Views


·        System.Data.SqlClient - пространство имен являющаяся поставщиком данных платформы .NET Framework для SQL Server. SqlConnection - класс, который представляет собой открытое подключение к базе данных SQL Server. Этот класс не наследуется.[18]

Таблица 3.3

Имя

Описание

AccessToken

Возвращает или задает токен доступа для подключения

ClientConnectionld

Индентификатор соединения последней попытки подключения, независимо от того, успешно ли выполнена попытка или завершилась ошибкой.

ConnectionString

Получает или задает строку, используемую для открытия базы данных SQL Server/

ConnectionTimeout

Получает время ожидания при попытке установки подключения, по истечении которого попытка подключения завершается и создается ошибка.

Container

Возвращает или задает объект SqlCredential для этого подключения

Credential

Возвращает или задает объект SqlCredential для этого подключения.

Database

Получает имя текущей базы данных или базы данных, которая будет использоваться после открытия подключения.

DataSource

Получает имя экземпляра Sql Server, к которому осуществляется подключение.

FireInfoMessageEventOnUserErrors

Возвращает или задает свойство FireInfoMessageEventOnUserErrors.

Packetsize

Получает размер сетевых пакетов (в байтах), используемых при взаимодействии с экземпляром SQL Server.

Site

Возвращает или задает lSite из Component

State

Отображает состояние Sql Connectionво время последней сетевой операции, выполненной по подключению.

StatisticsEnabled

Когда задано значение true, разрешает сбор статистических сведений для текущего подключения.

Workstationld

Получает строку, определяющую клиента базы данных.


Объект SqlConnection представляет собой уникальный сеанс для SQL Server источника данных. Системой базы данных клиент сервер это эквивалентно сетевому подключению к серверу. SqlConnection используется совместно с SqlDataAdapter и SqlCommand для увеличения производительности при подключении к Microsoft SQL Server базы данных. Для всех сторонних SQL Server продуктов и других источников данных, поддерживаемых OLEDB, используем OledbConnection.[18]

При создании экземпляра SqlConnection, все свойства задаются их начальные значения.

Если SqlConnection выходит за границы области, он не будет закрыт. Поэтому необходимо явно закрыть подключение путем вызова Close или Dispose. Close и Dispose функционально эквивалентны. Если пул соединений значение Pooling задано значение true или false. Базовое соединение возвращается в пул подключений.

·        System.Drawing - пространство имен System.Drawing обеспечивает доступ к базовым функциональным возможностям графического интерфейса GDI+. Пространство имен System.Drawing.Drawing2D, System.Imaging и System.Drawing.Text обеспечивают дополнительные функциональные возможности. Graphics - класс инкапсулирует поверхность рисования GDI+. Этот класс не наследуется. Рассмотрим свойства данного класса более подробно.[20]

Таблица 3.4

Имя

Описание

Clip

Возвращает или задает объект Region, ограничивающий область рисования данного объекта

ClipBounds

Возвращает структуру RactangleF, которая ограничивает отсеченную область данного объекта Graphics

DpiX

Возвращает горизонтальное разрешение данного объекта Graphics

DpiY

Возвращает вертикальное разрешение данного объекта

InterpolationMode

Возвращает значение, которое указывает, является ли отсеченная область данного объекта Graphics пустой.

IsClipEmpty

Возвращает значение, которое указывает, является ли видимая отсеченная область данного объекта Graphics пустой

PageScale

Возвращает или задает масштабирование между мировыми и страничными единицами измерения дляизмерения,данного объекта Graphics

PageUnity

Возвращает или задает единицу измерения для страничных координат в данном объекте Graphics

TextContrast

TextRenderingHint

Возвращает или задает режим отрисовки для текста, связанного с данными объектом Graphics

Transform

Возвращает или задает копию геометрического мирового преобразования для данного объекта Graphics


·        Application.Restart - метод завершения работы приложения и немедленный запуск нового экземпляра

·        Enviroment.Exit - метод, который завершает этот процесс и возвращает внутренней операционной системе информацию о том что запуск прошел успешно и код ошибки - 0. В данном приложении используется как принудительная остановка приложения в случае возникновения критических ошибок.

Рисунок 13 - Выход и перезапуск приложения

·        Собственный класс ZapolnenieIsBD

Рисунок 14 Заполнение таблицы из БД

В данном классе содержатся следующие поля для объекта.

Zapros - открытое поле текстового типа (string). Данное поле предназначено для передачи объекту SQLзапроса.

DG - открытое поле, предназначенное для хранения ссылки на целевой объект типа DataGridView.

TB - открытое поле, предназначенное для хранения ссылки на целевой объект типа TextBox.- закрытое поле, предназначенное для хранения строки подключения к SQL базе данных.

Данный класс содержит следующие методы:

Sqlcon - метод в котором находится функционал подключения к базе данных, занесения данных в нужную таблицу. Данный метод не использует параметры.- метод в котором происходит обновление определенного персонального компьютера пользователя по параметрам id и pc. В базе данных параметр id подразумевается под параметром id_fio, а параметр pc подразумевает параметр name_comp.

Рисунок 15 - Использование класса на примере информации о процессоре ПК

Оформление внешнего вида элемента DataGridView

Рисунок 16 Алгоритм оформления таблицы

Используется метод выравнивания колонок и строк - AutosizeColumnsMode.AllCells. При использовании этого метода колонки и строки автоматически выравниваются по длине текста внутри ячейки таблицы.

Создание класса для экспорта информации из таблицы в Excel файл

Рисунок 17 Создание класс для экспорта в Excel файл

Данный класс содержит следующие поля:

)        Количество столбцов для Excel файла

)        Поле для передачи имени нужного “DataGridview”

)        Поле для ввода заголовков

)        Поле для ввода имени файла

Класс ExportToExcel содержит только 1 метод внутри которого происходит перенос информации из выбранного объекта ”DataGriedView” непосредственно в Excel файл. Происходят визуальные настройки оформления документа, такие как выделение и закрепления первый строки документа для удобной навигации. Выравнивание по ширине и высоте текста всех ячеек файла.

Рисунок 18 Выборка по отделу

При нажатии кнопки (Excel) приложение выгрузит информацию, содержащуюся в таблице, (Поиск по отделу) в программу Excel.

На интерфейсе присутствует переключатель “Показать только за 2015/2016гг.

Рисунок 19 Пример работы с объектом класса ExportToExcel

Если выбрана опция за 2015/2016 гг., то все элементы управления интерфейса будут выполнять запросы только для данных, у которых в персональном компьютере указан соответствующий интервал времени. Также автоматически будет изменено название файла, в котором будет сохранена выбранная информация.

 

4. Реализация базы данных и интерфейса


На главной вкладке формы (Индивидуальный поиск) будет отображена вся информация о персональном компьютере пользователе (рис.20):

·        Фамилия

·        Имя компьютера

·        Инвентарный номер

·        Отдел

·        Сектор

·        Корпус

·        Этаж

·        Комната

·        Телефон

·        Принтеры

·        Процессор

·        Оперативная память

·        Видеокарта

·        Монитор

·        Материально ответственный

Рисунок 20 Главная вкладка формы

В данной форме можно узнать полную информацию как о сотруднике предприятия, о персональном компьютере сотрудника, о электронном оборудовании сотрудника, о месте расположения персонального компьютера, об ответственном лице за оборудование, так и о количестве компьютеров и электронного оборудования.

На вкладке формы (Поиск по IP) будет отображена информация о персональном компьютере пользователе и сетевом подключении сотрудника. (рис.20)

Рисунок 21 Вкладка формы “Поиск по IP”

Если детально рассмотреть данную форму, то можно по запросу IP-адрес узнать информацию о сотруднике и его персональном компьютере, а также о местоположении рабочего места сотрудника.

Поиск Ip-адрес происходит по запросу SQL следующим образом[20]:

SELECT DISTINCT net.ip_addr, net.mac_addr, pc.name_comp, fio.fam, fio.name, fio.lastname, corpus.corp, etag.etag, location.room2 FROM pc INNER JOIN fio ON pc.id_fio = fio.id INNER JOIN net ON pc.id = net.id_pc INNER JOIN location ON pc.id_room = location.id INNER JOIN etag ON location.id_etag = etag.id INNER JOIN corpus ON etag.id_corp = corpus.id WHERE(net.ip_addr LIKE '%"+textBox1.Text+"%') ORDER BY net.ip_addr

В данном запросе используется оператор (Transact-SQL) Like

Определяет, совпадает ли указанная символьная строка с заданным шаблоном. Шаблон может включать обычные символы и символы-шаблоны. Во время сравнения с шаблоном необходимо, чтобы его обычные символы в точности совпадали с символами, указанными в строке. Символы-шаблоны могут совпадать с произвольными элементами символьной строки. Использование символов-шаблонов в отличие от использования операторов сравнения строки (= и !=) делает оператор LIKE более гибким. Если тип данных одного из аргументов не является символьной строкой, компонент Компонент SQL Server Database Engine, если это возможно, преобразует его в тип данных символьной строки.

На вкладке формы (Поиск по MAC-адрес) вводится запрос имени Mac-адреса после выполнения которого выводится информация о имени персонального компьютера сотрудника, его актуальный Ip-адрес и персональная информация о пользователе.

Рисунок 22 Вкладка формы “Поиск по MAC-адрес”

Поиск MAC-адрес происходит по запросу SQL следующим образом[20]:

SELECT DISTINCT net.mac_addr, net.ip_addr, pc.name_comp, fio.fam, fio.name, fio.lastname FROM pc INNER JOIN net ON pc.id = net.id_pc INNER JOIN fio ON pc.id_fio = fio.id WHERE (net.mac_addr = '" + macSearchTextBox.Text + "')

Если выбрана опция автоматического символа в MAC-адрес, то выражение в скобках заменяется на выражение следующего типа:.mac_addr = '" + macSearchTextBox.Text.Substring(0, 2) + ":" + macSearchTextBox.Text.Substring(2, 2) + ":" + macSearchTextBox.Text.Substring(4, 2) + ":" + macSearchTextBox.Text.Substring(6, 2) + ":" + macSearchTextBox.Text.Substring(8, 2) + ":" + macSearchTextBox.Text.Substring(10, 2) + "')

На вкладке формы (Поиск по отделу) вводится запрос по “Отделение”, а также предлагаются выбор вариантов “Отдела” и “Сектора”.

Рисунок 23 Вкладка формы “Поиск по Отделу”

Поиск по отделению происходит по запросу SQL следующим образом:

SELECT DISTINCT Otdelenie.n_otdelen, otdel.n_otd, Sector.nSec, fio.fam, fio.name, fio.lastname, fio.phone1, corpus.corp, etag.etag, location.room2, pc.name_comp, [proc].name_proc, matfio.mat_face FROM corpus INNER JOIN etag ON corpus.id = etag.id_corp INNER JOIN location ON etag.id = location.id_etag INNER JOIN pc ON location.id = pc.id_room INNER JOIN matfio ON pc.id_mat = matfio.id INNER JOIN fio ON pc.id_fio = fio.id INNER JOIN Sector ON fio.id_sector = Sector.Id INNER JOIN otdel ON Sector.Id_otdel = otdel.id INNER JOIN Otdelenie ON otdel.id_otdelen = Otdelenie.id INNER JOIN [proc] ON pc.id = [proc].id_pc WHERE (n_otd = '" + otdelSearch.Text + "') ORDER BY fio.fam"

На вкладке формы (Замена пользователя) вводится запрос выбора персонального компьютера, на котором записаны данные о сотруднике предприятия, далее указываем новые данные для этого же компьютера и изменяем с помощью нажатия кнопки.

Рисунок 24 Вкладка формы “Замена пользователя”

Замена данных пользователя происходит внутри объекта класса ZapolnenieIzBD по следующему запросу:

"UPDATE pc SET id_fio = {id} WHERE (name_comp = '{pc}')

Также на форме присутствует вкладка с возможностью добавления нового принтера к выбранному персональному компьютеру(рис.25)

Рисунок 25 Вкладка формы “Добавления принтера”

Для того чтобы добавить принтер требуется выбрать персональный компьютер сотрудника, тип принтера, формат печати, способ подключения и ввести модель принтера.

5. Экономико-организационная часть

5.1 Экономическое обоснование

Главной целью создание базы данных и интерфейса для предприятия является закупка оборудования для предприятия и полный контроль за дорогостоящим оборудованием.

В соответствие с ГОСТ ИСО 9000 2001, эффективность функционирования ПИО определяется соотношением результата и затраченными ресурсами.

Коэффициент экономической эффективности показывает величину годового прироста прибыли от капитальных вложений, появляющейся в результате эксплуатации ПО на один рубль капитальных вложений.

Срок окупаемости (величина обратная коэффициенту эффективности) - показатель эффективности использования капиталовложений, является периодом времени, в течении которого затраты на ПО окупаются полученным эффектом.

Таким образом, выходит, что процесс экономической оценки эффективности ПО - процесс неоднозначный и индивидуальный в каждом случае, зависит от множества факторов в той или иной ситуации. Но опираясь на определенные методики расчета, можно исключить «человеческий фактор» и понизить погрешности ввиду отсутствия каких-либо данных.

5.2 Расчет показателей экономических коэффициентов

Далее будет рассмотрен процесс бизнес планирования проекта по проектированию, разработке и реализации информационной системы по учету персональных компьютеров и электронного оборудования. Анализ будет проводится в программе ProjectExpert 7/

Первым делом был создан новый проект с название «учет персонального компьютера», с указанием авторства, датой начала и длительностью

Стартовый капитал назначен 50 000 руб. Наименование товара назовем «закупка персонального компьютера».

После настройки данных, необходимо выполнить настройку расчетов «Проект».

Первым делом нужно задать валюты, которые будут использоваться в проекте и их курс. У нас это буду рубли и доллары (рисунок 26):

Рисунок 26 Валюты проекта

Общая ставка дисконтирования (рисунок 27) составляет 18% для рублевого эквивалента и 10% для долларового.

Рисунок 27 Настройки расчета

Так как проект осуществляется в соответствие с законодательством, то будут производиться налоговые выплаты. Основными налогами будут: НДС, НДФЛ, страховой налог и налог на прибыль. Их процентные ставки можно увидеть на рисунке 28:

Рисунок 28 Налоги

После настройки налогов нужно произвести настройку учетной ставки. Ставка рефинансирования указана на рисунке 29:

Рисунок 29 Ставка рефинансирования

Далее заполним в соответствующей вкладке описание плана по персоналу:

Рисунок 30 План по персоналу

Так как в проекте имеются постоянные издержки, то необходимо их учесть при расчетах, к постоянным издержкам отнесены следующие затраты:

Рисунок 31 Общие издержки

Календарный план проекта изображен на рисунке 32:

Состоит из 10 этапов:

·        анализ предметной области;

·        формирование функционала;

·        проектирование базы данных;

·        проектирование программного обеспечения;

·        разработка программного обеспечения;

·        планирование и реализация рекламной компании;

·        разработка БД;

·        разработка документации;

·        реализация ПО

·        внедрение программного обеспечения;

·        опытная эксплуатация;

·        опытно-пром. эксплуатация.

Рисунок 32 Календарный план

Все этапы календарного плана определены для БП в соответствие с этапами проектирования и разработки ПО.

Каждый этап имеет свою продолжительность и выполняется сотрудником или группой сотрудников компании, так же определены затраты на оплату работы специалистов и затраты на выполнение каждого из этапов.

В результате анализа деятельности сотрудников предприятия и работы данного ПО было решено сократить штат сотрудников на 30%.

5.3 Финансовое обоснование

В результате проведенного анализа, можно сделать вывод что за счет сокращения издержек можно увеличить прибыль. Этот отчет позволяет определять - из каких составляющих складывается прибыль предприятия. Структура отчета показывает порядок расчета прибыли. Результаты этих расчетов записаны в таблице «Прибыли и убытки». Налогооблагаемая прибыль складывается из суммы прибыли до выплаты налогов, прибыли от курсовой разницы и суммы издержек. В расчеты прибыли не входят источники финансирования. Но выплата процентов за кредит учитывается в расчетах, и может быть отнесена к затратам или к чистой прибыли. Анализ отсчета об убытках и прибылях позволяет определить структуру доходов и затрат компании, получить оценку ее коммерческой и производственной деятельности. Результат этого отчета представлен в таблице 5.1:

Таблица 5.1 Отчет о прибылях и убытках


Март 2016

Апрель 2016

Май 2016

Валовый объем продаж



345 446,65

Чистый объем продаж



345 446,65

Валовая прибыль



345 446,65

Административные издержки

2 542,37

2 566,50

2 590,85

Зарплата производственного персонала

32 936,00


96 314,12

Суммарные постоянные издержки

35 478,37

2 566,50

98 904,97

Другие издержки

85 920,00

53 486,75

91 936,20

Убытки предыдущих периодов


121 398,37

177 451,62

Прибыль до выплаты налогов

-121 398,37

-177 451,62

-22 846,15

Налогооблагаемая прибыль

-121 398,37

-177 451,62

-22 846,15

Чистая прибыль

-121 398,37

-177 451,62

-22 846,15


«Cashflow» или отчет о денежных средствах показывает денежные поступления и выплаты, связанные с основными статьями затрат и доходов.

«Cashflow» содержит три раздела, соответствующих основным направлениям деятельности компании:

·        «Cashflow» от инвестиционной деятельности;

·        «Cashflow» от финансовой деятельности;

·        «Cashflow» от операционной деятельности.

Первый раздел «Cashflow» представлен в таблице 4.2 и отражает движение денежных средств, связанных с инвестиционным периодом проекта.

Раздел «Cashflow» от операционной деятельности представляет информацию о денежных поступлениях и выплатах, связанных со сбытом, производством, расчетам по налогам. Производственные затраты объединены в две группы: «Суммарные постоянные издержки» и «Суммарные прямые издержки».

Раздел «Cashflow» отражает поступления и выплаты денежных средств по операциям, связанными с финансированием проекта.

Следует отметить, что «Cashflow» отображает денежные потоки, которые определяются благодаря параметрам, полностью заданными пользователем. ProjectExpert 7 в связи с этим используется как инструмент проектирования денежных потоков.

Таблица 5.2 - «Cash flow»


Март 2016

Апрель 2016

Май 2016

Поступление от продаж



407 627,05

Общие издержки

3 000,00

3 028,47

3 057,20

Затраты на персонал

23 000,00


67 258,46

Суммарные постоянные издержки

26 000,00

3 025,47

70 315,67

Налоги

35 856,00

15 678,04

56 328,63

Кэщ-фло от операционной деятельности

-61 856,00

-18 706,51

280 982,75

Другие издержки подготовит. периода

60 000,00

37 351,09

64 201,26

Кэш-фло от инвестиционной деятельности

60 000,00

37 351,09

64 201,26

Баланс наличности на начало перирода

50 000,00

-71 856,00

-121 913,59

Баланс наличности на конец периода

-71 856,00

-127 913,59

88 867,90


Отсчет по балансу расписан в таблице 5.3, он показывает стратегию управления капиталом компании и степень ее зависимости от заемных средств.

Таблица 5.3 Балансовый отсчет

Март 2016Апрель 2016Май 2016




Денежные средства

-71 856,00

-127 913,29

88 867,90

Краткосрочные предоплаченные расходы

457,63

461,97


Суммарные текущие активы

-71 398,37

-127 451,62

88 867,90

СУММАРНЫЙ АКТИВ

-71 398,37

-127 451,62

88 867,90

Отсроченные налоговые платежи



61 714,04

Суммарные краткосрочные обязательства



61 714,04

Добавочный капитал

50 000,00

50 000,00

50 000,00

Нераспределенная прибыль

-121 398,37

-177 451,62

-22 846,15

Суммарный собственный капитал

-71 398,37

-127 451,62

27 153,85

СУММАРНЫЙ ПАСИВ

-71 398,37

-127 451,62

88 867,90


Расчеты показателей эффективности производятся с шагом в один месяц.

Рисунок 33 показатели эффективности проекта

(Net Present Value) - чистый приведенный доход позволяет получить обобщенную характеристику результата инвестиций, иными словами конечный эффект в абсолютной сумме.

Чистый приведенный доход является разницей между всеми притоками денежных средств в проект за период эксплуатации проекта и оттоками, суммой инвестируемых в его реализацию средств.

В связи с краткосрочностью проекта и началом запуска продукта на третий месяц проекта период окупаемости составляет три месяца, к отметки безубыточности проект выходит через два месяца.

Сам график окупаемости представлен на рисунке 34.

Рисунок 34 График окупаемости

 

Заключение


В ходе выполнения выпускной квалификационно работы была достигнута цель - выполнено проектирование и реализация информационной системы для учета персонального компьютера и электронного оборудования сотрудников на предприятии.

Для достижения цели были выполнены все поставленные задачи:

·        описаны и проанализированы разные способы реализации базы данных в Manager Studio SQL и в Microsoft Visual Studio, выполнена постановка задач на проектирование и определенны требования к ПО;

·        произведен анализ существующих аналоговых структур для создания базы данных;

·        выполнено функциональное моделирование предметной области, описаны функциональные требование ПО;

·        выполнено проектирование базы данных;

·        выбрано средство реализации ПО и базы данных, а именно многофункциональная среда программирования Microsoft Visual Studio и СУБД MS SQL Server;

·        выполнено заполнение и актуализация БД.

·        произведен расчет показателей экономической эффективности, срок окупаемости составляет около 2х месяцев. Проект рентабелен.

В результате создания информационной системы была достигнута возможность просмотра, редактирования, получения и добавления всех интересующих данных в результате запросов к базе. Так же обеспечена удобная работа для сотрудника предприятия.

Список используемой литературы


1.      Дейт К.Дж. Введение в системы баз данных, 6-е издание. - К.; М.; СПб.: Издательский дом "Вильямс", 2000

2.      Авдошин С.М. Информатизация бизнеса. Управление рисками: учебник/ С.М.Авдошин, Е.Ю. Песоцкая. - СПб.: ДМК Пресс, 2011. -176 с.

.        Аверченков В.И. Информационные системы в производстве и экономике: учебное пособие / В.И. Аверченков, Ф.Ю. Лозбинев, А.А.Тищенко - М.: Флинта, 2011 - 274 с.

.        Румянцев В.П., Низаметдинов Ш.У. Инновационные элементы учебного процесса в курсе «Теория экономических информационных систем». М.: МИФИ, 2009 -72-74 c.

.        Урезченко В.М. Анализ инвестиционных проектов. (Серия «Учебники Экономико-аналитического института МИФИ». Под ред. проф. Харитонова В.В.) - М.: МИФИ, 1999.

.        Виленский П.Л. Оценка эффективности инвестиционных проектов. Теория и практика / П.Л. Виленский, В.Н. Лившиц, С.А. Смоляк. - М.: Дело, 2004. - 888 с.

.        Гвоздева, Т.В. Проектирование информационных систем: учебное пособие / Т.В. Гвоздева, Б.А. Баллод. - Ростов-н/Д: Феникс, 2009 - 508c.

.        Кумар Н. Маркетинг как стратегия. - М.: Претекст, 2008. - 342 с.

.        Щедровицкий Г.П. Организация. Руководство. Управление. М.: "Путь", 2000 - 384 с.

.        Касьянов А.В. Индивидуальные предприниматели: Практическое пособие -(8-e изд. перераб. и доп.). - М: ИД "ГроссМедиа": РОСБУХ, 2010. - 296 с.

.        Голицына, О.Л. Базы данных: Учебное пособие / О.Л. Голицына, Н.В. Максимов, И.И. Попов. - М.: Форум, 2012. - 400 c.

.        Абдикеев Н.М. Реинжиниринг бизнес-процессов: учебник /Н.М. Абдикеев. - М.: Эксмо, 2007 - 592 с.

.        Ульман Дж.Д., Уидом Дж. Введение в системы баз данных. - М.: Издательство "Лори", 2000

14.    Muthusamy Anantha Kumar. SQL Server and Collation, 2004

15.    Мартин Грабер. Справочное руководство по SQL. - М.: Издательство "Лори", 1997

16.    Kalen Delaney. Inside Microsoft SQL Server 2005: The Storage Engine (Microsoft Press, 2006) ISBN 978-0735621053

.        Codd E.F. The Relational Model for Database Management Version 2. - Reading, Mass.: Addison-Wesley, 1989

18.    Джо Селко. Программирование на SQL для профессионалов. - 2-е издание - М.: Издательство "Лори", 2004

19.    Itzik Ben-Gan. Inside Microsoft SQL Server 2008: T-SQL Querying: Microsoft Press, 2009

20.    РихтерДж. CLR via C#. Программирование на платформе Microsoft .NET Framework 4.5 на языке C#. 4-е изд. - СПб.: Питер, 2013. - 896 с.: ил. - (Серия «Мастер-класс»).

.        Стиллмен Э., Грин Дж. Изучаем C#. 3-е изд. - СПб.: Питер, 2014. - 816 с.: ил. - (Серия «Head First O’Reilly»). ISBN 978-5-496-00867-9.

Похожие работы на - Проектирование и разработка информационной системы для учета персональных компьютеров и электронного оборудования сотрудников предприятия

 

Не нашли материал для своей работы?
Поможем написать уникальную работу
Без плагиата!
Без нейросетей!