Разработка интернет-ресурса для работы с клиентами ООО 'КСС-СЕРВИС'
Введение
Предприятие ООО «КСС-СЕРВИС» занимается продажей туристического
оборудования в г. Череповце. В связи с этим одной из основных функций
работников предприятия является работа с клиентами, прием от них заявок и
дальнейшая обработка этих заявок. В настоящее время информирование клиентов и
прием заявок различными предприятиями все чаще происходит через некоторый
ресурс сети Интернет.
Целью дипломной работы является разработка интернет - ресурса для работы
с клиентами ООО «КСС-СЕРВИС».
На этапе проектирования:
проведение анализа предметной области;
выбор технологии и среды разработки;
разработка основных алгоритмов решения задач, хранения данных;
определение требований к программному обеспечению;
проектирование структуры программного обеспечения;
проектирование интерфейса пользователя.
На этапе реализации:
разработка основных форм;
реализация кода программы;
разработка руководства пользователя;
разработка руководства системного программиста.
Актуальность проекта состоит в использовании современных средств и
оборудования, таких как язык программирования PHP, CSS, HTML.
Конечной целью разработки является получение более удобной работы с
клиентами что ускоряет и улучшает продажи магазина и ускоряет работу менеджера
с клиентом.
Теоретическая значимость разработки заключается в различных исследованиях
области разработки программных продуктов, выбора среды и технологии разработки.
1. Общая часть
1.1 Описание предметной области
Предметной областью данной системы являются компании, занимающиеся
продажей туристического оборудования.
В частности, компания ООО «КСС-СЕРВИС»
Общество с ограниченной ответственностью «КСС-СЕРВИС» зарегистрировано
10.06.2014 году.
На данный момент предприятие ООО «КСС-СЕРВИС» занимается продажей
туристического оборудования в г. Череповце.
Основным видом деятельности компании является продажа различного
оборудования и снаряжения для туристических походов:
¾ туристические палатки;
¾ газовое оборудование;
¾ одежда и рюкзаки для походов;
¾ продажа расходных материалов.
Организационная структура предприятия выглядит следующим образом:
Организационная структура предприятия
1.2 Анализ существующей ситуации
Компания ООО «КСС-СЕРВИС» оповещает клиентов о наличии- отсутствии
существующего товара, а также поступлениях нового товара следующим образом:
администратор принимает звонки от покупателей с интересующими их вопросами,
вручную ищет ответ в базе данных и сообщает найденную информацию клиенту.
Данный метод работы, на сегодняшний день является весьма неудобным вариантом
для ведения уведомлений клиентов.
На основании анализа существующей ситуации было принято решение о
разработке интернет-приложения, которое позволит администратору быстрее и
удобнее взаимодействовать и работать с клиентами.
1.3 Обзор существующих информационных систем
база данные интернет
клиент
На данный момент на рынке уже имеются сайты фирм, которые продают
туристическое оборудование.
Одна из таких фирм является «РыбакProfi» - сайт по продаже рыболовно-туристических товаров.
Интерфейс сайта «РыбакProfi»
Такой сайт сокращает время для клиента, а также улучшает и упрощает
работу администратора магазина с клиентом. Интерфейс сайта предоставлен на
рисунке 2.
Достоинства сайта:
¾ возможность просмотра цен;
¾ возможность обратиться с вопросом;
¾ просмотр адресов магазинов и номера;
¾ получение информации о новых товарах и скидках.
Недостатки сайта:
¾ отсутствует возможности онлайн заказа;
¾ отсутствие личного кабинета;
¾ возможность более подробного просмотра товара.
Так же существует «Робинзон» - сайт по продаже туристических товаров и
товаров для охоты.
Такой сайт так же сокращает время для клиента, а также улучшает и
упрощает работу администратора магазина с клиентом. Интерфейс сайта предоставлен
на рисунке 3.
Интерфейс сайта «Робинзон»
Достоинства сайта:
¾ возможность фирмы товара;
¾ возможность оставить отзыв;
¾ быстрый поиск по сайту;
¾ новостная лента.
Недостатки сайта:
¾ отсутствует возможности регистрации;
¾ отсутствие личного кабинета;
¾ отсутствие цен на сайте.
1.4 Постановка задачи на выпускную квалификационную работу
С точки зрения программной реализации, должны быть исполнены следующие
общие требования:
¾ программный код должен быть написан по общепринятым стандартам;
¾ в необходимых местах код должен быть прокомментирован;
¾ важные данные, такие как пароли и т.д., должны быть зашифрованы в базе данных;
¾ при передаче личных данных, должны использоваться только безопасные методы;
¾ программа должна иметь возможность расширения, посредством модулей.
¾ Специальные
требования:
¾ Программное обеспечение должно реализовать следующий
функционал:
¾ в Web-интерфейсе должно быть предусмотрено 2 группы пользователей - администраторы, клиенты;
¾ для каждой из групп пользователей будет предоставлен различный функционал и интерфейс;
¾ клиенты смогут просматривать открытую часть сайта, проводить заказ и покупку товара, просматривать информацию и точную
стоимость товара, просматривать новостной портал о новиках магазина;
¾ администратор будет иметь полный доступ к функционалу и управлению сайта.
2. Специальная часть
2.1 Обоснование необходимости разработки программного обеспечения
На основе анализа существующей ситуации, была выяснена потребность в
разработке интернет ресурса для более удобного информирования и обслуживания
клиентов фирмы. На основе анализа существующих разработок, было выяснено, что
фирма нуждается в индивидуальном интернет приложении для более удобной работы с
продажами и более удобного информирования клиентов.
Для выполнения поставленной задачи необходимо:
¾ провести анализ предметной области;
¾ выбрать метод разработки;
¾ выполнить проектирование
разрабатываемого интернет ресурса;
¾ реализовать интернет ресурс;
¾ протестировать и отладить проект;
¾ выполнить процедуру внедрения.
2.1.1 Определение требований к функциональным характеристикам
Исходя из сложившейся ситуации, было принято решение о разработке своего
интернет приложения с таким функционалом как:
¾ каталог товаров с подробным описанием
и информацией о товаре;
¾ возможность оставлять комментарии;
¾ возможность регистрации на сайте;
¾ возможность быстрого заполнения сайта
товаром;
¾ создание новостной ленты.
2.2 Проектирование программного обеспечения
2.2.1 Разработка контекстной диаграммы
Контекстная диаграмма - это модель, которая представляет систему как
набор действий, в которые каждое действие преобразует некоторый объект или
набор объектов. Модель представляется как набор иерархических действий. Высшее
действие иерархии называется действием контекста. Это самый высокий уровень,
который непосредственно описывает систему. Уровни ниже называются порожденными
декомпозициями и представляют подпроцессы родительского действия.
При создании модели сначала необходимо изобразить самый высокий уровень,
действие контекста. Наименование действия описывает систему непосредственно и,
как правило, состоит из одного активного глагола в сочетании с обобщающим
существительным, которое разъясняет цель деятельности с точки зрения самого
общего взгляда на систему.
Каждый блок может иметь различные типы связанных с ним стрелок. Стрелки
обозначают людей, места, вещи, понятия или события. Стрелки связывают границы
диаграммы с блоками, а также действия (блоки) на диаграмме между собой. В
диаграммах IDEF имеется четыре основных типа стрелок.
Вход блока представляет материал или информацию, которая должна быть
использована или преобразована блоком, чтобы выполнить действие. Стрелки входа
всегда направляются в левую сторону блока.
Каждый блок должен иметь, по крайней мере, одну стрелку контроля
(управления). Управление всегда входит в вершину блока. Управление
представляется в виде правил, инструкций, политики, процедур и стандартов.
Стрелки выхода - это материал или информация, произведенная блоком.
Каждый блок должен иметь, по крайней мере, одну стрелку выхода. Блоки, которые
не производят информации лучше не моделировать вообще.
Механизмы исполнения - это те ресурсы, которые обеспечивают выполнение
действия. В качестве механизма исполнения могут быть рассмотрены персонал
компании, машины или оборудование, обеспечивающие выполнение действия.
Контекстная диаграмма изображена на рисунке. Декомпозиция контекстной
диаграммы изображена на рисунке. Описание контекстной диаграммы выполненного в
таблице .
Контекстная диаграмма
Декомпозиция контекстной диаграммы
Описание контекстной диаграммы
|
Наименование
|
Описание
|
|
Входные данные
|
|
|
Данные для входа
|
Данные для входа на сайт,
пара (логин, пароль)
|
|
Данные о товарах
|
Данные о товара, которые
продает фирма, их выбирает пользователь для покупки
|
|
Данные о заказах
|
Данные о заказах, которые
администратор подтверждает для оформления заказа и дальнейшего составления
документов к ним (чек, гарантия и д.т.)
|
|
Управляющая информация
|
|
|
Инструкция
|
Правила пользования сайтом
|
|
|
Выходные данные
|
|
|
Оформленный заказ
|
Данные о заказе, который
сделал пользователь
|
|
|
Механизм реализации
|
|
|
Пользователь
|
Пользователь - клиент фирмы
|
|
|
Администратор
|
Администратор - работник
фирмы
|
|
|
ЭВМ
|
Компьютер выполняющий
операции
|
|
.2.2 Разработка структуры сайта
Проведем анализ существующих структур сайтов.
Линейная структура. Элементарная логика - каждая страница ссылается на
другую страницу и на главную. Такую структуру хорошо применять на сайтах-презентациях,
портфолио и других специфических продуктах, которые преследуют цель ознакомить
посетителя со всеми страницами в определенной последовательности. Вес страниц
здесь перетекает от главной к последней странице через все остальные. Успешно
продвигать можно только главную, поэтому для привлечения посетителей эта
структура не очень подходит. Оставим ее тем, кто использует сайты для своих
целей и не собирается получать трафик из поиска.
Линейная с ответвлениями. Принцип тот же, но здесь вы можете использовать
несколько продуктов на одном сайте, с которыми будете знакомить так же
постранично. Например, это может быть онлайн-библиотека какого-то автора с
несколькими книгами. Здесь вес опять же передается от главной к последней
странице, правда таких страниц уже несколько.
Блочная структура. Здесь все страницы ссылаются на несколько других,
которые равнозначны между собой. Такую структуру неплохо применять для
конкретного продукта, когда каждую страницу можно использовать, как описание
какого-то отдельного свойства/достоинства и их совокупностей. С распределением
веса здесь все вполне неплохо, страницы уже перелинкованы и отдают свой вес на
главную, что позволяет продвигать ее более эффективно. Но такая структура
весьма специфична и применять ее можно далеко не везде.
Древовидная структура. Именно древовидная структура является наиболее
универсальным вариантом и именно ее вы будете применять в 99% случаев. Смысл в
том, что для каждого направления будет своя ветка, для каждой услуги или товара
будет отдельное ответвление. То есть, те самые привычные разделы и подразделы.
Эта структура позволяет передавать дополнительный вес как на главную, так и на
разделы (каждая страница раздела будет ссылаться не только на главную, но и на
свой раздел, достаточно настроить все грамотно настроить.
В ходе анализа было выявлено что в разрабатываемом интернет ресурсе будет
использоваться древовидная структура. В связи с тем что у каждого направления
имеется своя ветка, для каждой услуги или товара. Спроектированная структурная
схема продемонстрирована на рисунке
Интернет приложение включает в себя следующие модули:
. модуль панели администратора, который включает в себя:
¾ работу с клиентами;
¾ работу с отзывами;
¾ работу с заказами.
2. web-ресурс, который включает в себя:
¾ главное окно
¾ инструктаж;
Структурная схема
3. модуль панели клиента, который включает в себя:
¾ каталог товаров,
¾ авторизация на сайте после прохождения которой открываются возможности добавления товаров в корзину и оформления
заказов.
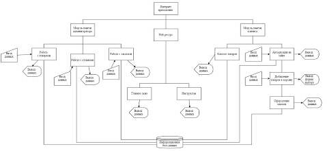
2.2.3 Разработка функциональной схемы
Функциональная схема разрабатываемого программного продукта отражает
взаимодействие его компонентов с описанием информационных потоков, состава
данных в потоках и указанием используемых файлов и устройств.
Функциональная схема программного продукта
На рисунке представлена функциональная схема разрабатываемого
программного продукта.
2.2.1 Проектирование пользовательского интерфейса
Пользовательский интерфейс - совокупность программных и аппаратных
средств, обеспечивающих взаимодействие пользователя с компьютером. Основа
взаимодействия - диалоги.
Диалог - регламентированный обмен информацией между человеком и
компьютером, осуществляемый в реальном масштабе времени и направленный на
совместное решение конкретной задачи: обмен информацией и координация действий.
Каждый диалог состоит из отдельных процессов ввода-вывода, которые физически
обеспечивают связь пользователя и компьютера.
Существуют следующие виды интерфейсов:
¾ примитивный - интерфейс, который организует взаимодействие с пользователем в консольном режиме. такой интерфейс реализует
конкретный сценарий работы программного обеспечения;
¾ интерфейс-меню, позволяющий выбирать необходимые операции из специального списка, выводимого ему программой. эти
интерфейсы предполагают реализацию множества сценариев работы,
последовательность действий в которых определяется пользователем. различают
одноуровневые и иерархические меню;
¾ интерфейсы со свободной навигацией (графические
пользовательские интерфейсы), ориентированные на использование экрана в графическом режиме с высокой разрешающей способностью. они поддерживают концепцию интерактивного взаимодействия с программным обеспечением, осуществляя визуальную обратную связь с пользователем и возможность прямого манипулирования объектами и информацией на экране;
¾ интерфейс прямого манипулирования, предполагающий, что взаимодействие пользователя с программным обеспечением
осуществляется посредством выбора и перемещения пиктограмм, соответствующих
объектам предметной области.
Интерфейс адаптирован как под персональные компьютеры с высоким
разрешением, так и под мобильные устройства и планшеты разных диагоналей
экрана. В интерфейсе использована технология Bootstrap 3.
Самый популярный фреймворк для разработки адаптивных и мобильных
web-проектов.использует самые современные технологии CSS и HTML. Предназначен
для всех, во всем мире.- интуитивно простой и в тоже время мощный интерфейсный
фрейморк, повышающий скорость и облегчающий разработку web-приложений.
Рассмотрим спроектированный интерфейс интернет приложения.
Страница каталога товаров
Страница инструкции к продаваемым товарам
Страница фотогалереи
Страница добавления отзыва
Страница связи с магазином
Интерфейс корзины
Интерфейс главной страницы
Интерфейс страницы «О нас»
2.2.2 Разработка алгоритмов
Рассмотрим алгоритм работы программы
Пользователь вводит данные для авторизации, система организовывает
решение «проверка данных для авторизации», Если данные не верны, то выдается
сообщение о неверных данных, если данные введены правильно, то происходит
процесс «авторизация пользователя», после прохождения авторизации пользователь
может выбирать товары, после выбора товаров происходит вывод выбранных товаров
в корзине. После всех совершенных действий происходит проверка товаров в
корзине, если список товаров не удовлетворяет требования пользователя то
пользователь может его изменить, если список товаров составлен правильно то
пользователь оформляет заказ. После оформления заказа пользователем
администратор рассматривает заказ и делает его подтверждение.
Общий алгоритм работы сайта
Пользователь запускает главное окно отзывов, система заполняет табличную
часть товаров, пользователь выбирает товар. Система создает решение «создание
отзыва», Если отзыв не создается, то пользователь может просматривать список
всех отзывов. Если пользователь все таки создает отзыв, то происходит ввод данных
и публикация отзыва.
Алгоритм оставления комментария к выбранному товару
3. Программная реализация приложения
3.1 Выбор подхода к разработке
Структурный подход программирования представляет собой совокупность технологических
приемов, охватывающих выполнение всех этапов разработки программного
обеспечения. В основе этого подхода лежит декомпозиция сложных систем с целью
последующей реализации в виде отдельных небольших подпрограмм. Структурный
подход требовал представления задачи в виде иерархии подзадач простейшей
структуры. Проектирование таким образом осуществлялось сверху вниз и
подразумевало реализацию общей идеи, обеспечивая проработку интерфейсов
подпрограмм. Одновременно вводились ограничения на конструкцию алгоритма,
рекомендовались формальные модели их описания и специальный метод
проектирования алгоритмов - метод пошаговой детализации. Одновременно усилилось
стремление разграничить доступ глобальным данным программы, чтобы уменьшить
количество ошибок, возникающих при работе с локальными данными.
Основным достоинством объектно-ориентированного подхода является более
естественная декомпозиция, которая существенно упрощает разработку программного
обеспечения. Это приводит к интегрированию их подпрограммами обработки, что
позволяет вести фактически независимую разработку отдельных частей программы.
При использовании объектно-ориентированного подхода сохраняется
зависимость модулей программного обеспечения от адресов экспортируемых полей и
методов, а также структур и форматов данных.
Для разработки приложения выбран объектно-ориентированный подход,
поскольку он позволяет сильно распределить разработку крупного приложения.
Использование данного подхода является общепринятым для Line-Off-Business приложений.
3.2 Выбор языка и средств разработки
Для выбора языка и средства разработки требуется провести сравнительный
анализ.
Язык разметки гипертекста (Hypertext Markup Language), или, как его чаще
называют, HTML, -- это компьютерный язык, лежащий в основе World Wide Web
(Всемирной Паутины). Благодаря языку HTML любой текст можно разметить,
преобразовав его в гипертекст с последующей публикацией в Web.
Язык HTML имеет собственный набор символов, с помощью которых
Web-браузеры отображают страницу. Эти символы, называемые дескрипторами,
включают в себя элементы, необходимые для создания гиперссылок [3].
Одной из отличительных особенностей HTML-документов является то, что сам
документ содержит только текст, а все остальные объекты встраиваются в документ
в момент его отображения Браузером с помощью специальных тэгов и хранятся
отдельно. При сохранении HTML-файла в месте размещения документа создается
папка, в которую помещаются сопутствующие ему графические элементы оформления
[10].
В первую очередь PHP используется для создания скриптов, работающих на
стороне сервера, для этого его, собственно, и придумали. PHP способен решать те
же задачи, что и любые другие CGI-скрипты, в том числе обрабатывать данные
html-форм, динамически генерировать html страницы и тому подобное. Но есть и
другие области, где может использоваться PHP.
Вторая область - это создание скриптов, выполняющихся в командной строке.
То есть с помощью PHP можно создавать такие скрипты, которые будут исполняться,
вне зависимости от web-сервера и браузера, на конкретной машине.
И последняя область - это создание GUI-приложений (графических
интерфейсов), выполняющихся на стороне клиента [7].расшифровывается как
Asynchronous Javascript And XML (Асинхронные Javascript и XML) и технологией в
строгом смысле слова не является. Если в стандартном web-приложении обработкой
всей информации занимается сервер, тогда как браузер отвечает только за
взаимодействие с пользователем, передачу запросов и вывод поступившего HTML, то
в Ajax-приложении между пользователем и сервером появляется еще один посредник
- движок Ajax. Он определяет, какие запросы можно обработать "на
месте", а за какими необходимо обращаться на сервер.
Поведение сервера тоже изменилось. Если раньше на каждый запрос сервер
выдавал новую страницу, то теперь он отсылает лишь те данные, которые нужны
клиенту, а HTML из них прямо в браузере формирует движок Ajax.
Асинхронность проявляется в том, что далеко не каждый клик пользователя
доходит до сервера, причем обратное тоже справедливо - далеко не каждая реакция
сервера обусловлена запросом пользователя. Большую часть запросов формирует
движок Ajax, причем его можно написать так, что он будет загружать информацию,
предугадывая действия пользователя.
Где стоит использовать Ajax:
¾ формы. они очень медленны. если асинхронно передавать данные, страница не перезагружается;
¾ навигация в виде "дерева". вообще, такая навигация
- ужас. простая топология намного удобнее, но
если уж до этого дошло, лучше использовать ajax;
¾ голосования. пользователю будет приятней оставить свой голос
за несколько секунд, чем за 30-40;
¾ фильтры. часто на сайтах делают сортировку по дате, по имени. ajax это будет значительно удобнее.
Язык программирования JavaScript разработан фирмой Netscape для создания
интерактивных HTML-документов. Это объектно-ориентированный язык разработки
встраиваемых приложений, выполняющихся как на стороне клиента, так и на стороне
сервера. Синтаксис языка очень похож на синтаксис Java - поэтому его называют -
Java-подобным.
Основные области применения JavaScript делятся на следующие категории:
¾ динамическое создание документа с помощью сценария;
¾ оперативная проверка достоверности заполняемых пользователем полей форм HTML до передачи их на сервер;
¾ создание динамических HTML-страниц совместно с каскадными таблицами стилей и объектной моделью документа;
¾ взаимодействие с пользователем при решении
"локальных" задач, решаемых
приложением JavaScript, встроенном в HTML-страницу [4].
Язык создания сценариев VBScript разработан фирмой Microsoft, является
подмножеством достаточно распространенного в среде программистов языка Visual
Basic разработки прикладных программ Windows-приложений. Как и его родитель,
язык VBScript достаточно прост и лёгок в изучении.
Преимуществом его применения для создания сценариев является возможность
использования, с небольшими корректировками, ранее написанных процедур на
языках Visual Basic и Visual Basic for Application.
Функциональные возможности сценариев, написанных на VBScript, ничем не
отличаются от возможностей сценариев JavaScript: динамические создание
документа или его частей, перехват и обработка событий и так далее.используется
для написания сценариев клиента (в этом случае браузер должен иметь встроенный
интерпретатор этого языка), а также для написания сценариев на сервере (в этом
случае сервер должен поддерживать язык VBScript).
Для создания сценариев клиента используется набор объектов, аналогичный
набору JavaScript. Объекты клиента и сервера отличаются друг от друга, но
существует общая часть (ядро) объектов, используемых при разработке как
сценариев клиент, так и сценариев сервера [11].
Наиболее широко Perl используется для разработки инструментов системного
администрирования, однако в последнее время он получил огромную популярность в
области разработки Интернет-приложений: CGI-сценариев, систем автоматической
обработки электронной почты и поддержки узлов Web.
Вот некоторые примеры задач, которые можно решать с помощью Perl:
¾ проверка пользователей Windows NT на несоответствие их
статуса и возможностей;
¾ управление NT-сервисами из командной строки и дистанционно с локальной машины получение статистических данных на отдельной
машине;
¾ может работать и с протоколом FTP;
¾ системная поддержка UNIX и Windows..
Сравнительный анализ сред создания Web-приложений
В настоящее время во всемирной паутине размещено несколько миллионов
Web-сайтов и их число постоянно растет. У каждого есть возможность не только
просмотреть любой из них и извлечь полезную для себя информацию, но и принять
активное участие в их создании. Большое значение при этом имеет среда, в
которой будет происходить разработка.Dreamweaver
Компания Macromedia продолжает делать Dreamweaver интуитивно понятной и
простой в использовании программой. Мощные средства с одной стороны и простота
в использовании - с другой, делают продукты Macromedia идеальными программным
пакетом, как для профессиональных web-дизайнеров, так и для новичков. Продукты,
входящие в пакет Macromedia, такие как: Flash, Firework, Dreamweaver - сделают
работу более продуктивной, и при этом могут заменять друг друга (так, например,
в любой из них можно создать кнопки). Такие продукты как: Sitespring, FreeHand
- добавит эффективности при работе с клиентом.
У Dreamweaver множество плюсов:
Программа Dreamweaver поддерживает "чистый" HTML код, а также
последние расширения DHTML и CSS.
Содержит прекрасные средства автоматического управления связями, то есть
при любом перемещении файлов в среде, все связи восстанавливаются
автоматически. Предусмотрена блокировка разделов страницы для их защиты от
неумышленной порчи.
Позволяет отменить изменения, сделанные несколько шагов назад (однако
после сохранения страницы отменить изменения будет невозможно).
Применяется "Динамическая проверка для различных браузеров".
Поддерживает расширения, как сторонних разработчиков, так и самой
Macromedia (более 500).
С Dreamweaver поставляется библиотека элементов, которые можно применять
на WEB-страницах, например, панель навигации, дескриптор авторского права и др.
Применяется для добавления мультимедийных средств на web-страницы и
различных типов файлов от Flash и Java до RealAudio, интерактивных элементов,
таких как поисковые системы, форумы, системы электронной коммерции.
Программа Dreamweaver не имеет собственных средств создания изображений.
В ней представлены лишь простейшие инструменты редактирования, поэтому для
создания и редактирования изображений нам понадобятся специальные графические
редакторы.позволяет убрать лишний код из приложений Microsoft, после чего
страницы станут быстрее грузиться и лучше отображаться в разных браузерах.Fireworksэто
редактор графики с возможностью её дальнейшей оптимизации и размещения в сети.
Используя большое разнообразие инструментальных средств, мы можем создавать и
редактировать как векторную, так и растровую графику в пределах одного файла
вместо того, чтобы переходить из одной программы в другую. Fireworks генерирует
HTML - код и JavaScript и может легко создавать динамические меню и
навигационные панели для наших интернет страниц. Эффективная оптимизация
графических файлов позволяет максимально уменьшить их размер без потери
качества.
Кроме этого имеется возможность редактировать макеты WEB-страниц.
Например, в Fireworks 8 можно открыть графический файл на всю ширину будущего
сайта, нарисовать необходимое графическое оформление, а затем разрезать его инструментом
Slice Tool так, как должна выглядеть будущая таблица HTML-документа. После
этого можно начинать доработку отдельных графических элементов и, в том числе,
создавать активную графику, реагирующую на курсор, совсем не зная языка
программирования (JavaScript).FreeHand
Один из трех профессиональных графических редакторов, ведущих с
переменным успехом борьбу за первенство в работе с векторной графикой. FreeHand
гораздо быстрее и проще своих конкурентов - CorelDraw и Adobe Illustrator.
FreeHand прекрасно подходит для создания логотипов, рекламы, Web-графики и
анимации.
Изготовители программы приложили немало усилий, чтобы максимально
облегчить жизнь пользователям: интерфейс программы прост и нагляден, имеется
множество "примочек", позволяющих быстро и легко выполнять сложные
преобразования объектов или достичь самых разных художественных эффектов.
FreeHand умеет экспортировать и импортировать файлы практически во всех широко
распространенных форматах. Более того, в его состав входят настройки "горячих
клавиш", эмулирующие другие распространенные программы (Adobe Illustrator,
CorelDraw). Так что не надо переучиваться, переходя на FreeHand.
Интересной и важной особенностью FreeHand при работе над большими
проектами является возможность глобальных изменений документа, как для текста,
так и всех графических объектов. Механизм глобальной замены очень гибок. Кроме
замены, он позволяет выделить объекты с заданными свойствами для последующего
преобразования. Основными свойствами, по которым ведется поиск и замена или
выделение объектов, являются цвет, толщина контура, шрифт, угол поворота.
Документы FreeHand легко превращаются в web-страницы. Конечно, FreeHand -
не HTML-редактор, но поддерживает базовые элементы HTML. С помощью FreeHand
WEB-страницы легко снабдить Flash-анимацией. В анимационный клип вставляются
текстовые блоки, группы объектов, а также объекты с контурами. Небольшой клип
из объектов FreeHand создается буквально одной командой - остается лишь
проследить за некоторыми настройками. Каждый кадр клипа помещается на отдельный
слой; анимационный эффект достигается последовательным воспроизведением
содержимого отдельных слоев. Но средства FreeHand не заменят редактор
Macromedia Flash.FLASH
Создаёт привлекательные интерактивные мультимедийные презентации, для
WEB-сайтов. Для Flash характерна векторная графика и анимация, хотя эта
программа может быть также использована для манипулирования или отображения
растровой графики, монтажа видеоматериала и даже для манипулирования звуковыми
файлами.аsh-содержимое публикуется в компактных файлах формата SWF для
последующего показа на самых разных платформах с помощью Flаsh-проигрывателя.
Во время воспроизведения файла формата SWF в оперативном режиме в него можно
динамически загружать такое содержимое, как звуковые файлы формата МР3,
Flash-видео и изображения формата JPEG. Flash-проигрыватель позволяет
подключаться к источникам данных, чтобы объединить их с базой данных, XML или
web-службами. Благодаря всем этим возможностям привлекательные фрагменты
анимации и эффекты могут быть введены в приложения, управляемые данными. Flash
имеет поддержку антиалайсинг (сглаживание контуров с помощью смешения соседних
цветов). Так как этот формат файла основан на векторной графике, объект
сохраняет качество изображения при любом разрешении и идеален для создания
кадров анимации.
Мощный событийно-управляемый язык. Применяемый язык ActionScript - это
почти полноценный язык программирования, с поддержкой условий, циклов,
массивов, функций и классов, которые можно наследовать.
В пользу Flash маленький размер получающихся файлов и использование
векторного формата изображений, и сжатие растровых и звуковых файлов, что очень
положительно влияет на уменьшение размера страницы и время ее
скачивания.HomeSite
Эта программа очень дружественно относится к пользователю. В ней
множество готовых тегов, шаблонов.
Гибкость интерфейса - это одна из сильнейших сторон продукта. Любой
пользователь с легкостью сможет настроить интерфейс HomeSite в соответствии со
своими предпочтениями и потребностями.
В процессе работы пользователь может видеть рабочую область с двумя
вкладками - Browse и Edit. То есть программирование происходит во вкладке Edit,
а результат можно увидеть, если выбрать вкладку Browse. При создании новой
страницы на поле редактирования автоматически появляются некоторые теги вроде
HTML и BODY. Это шаблон, загружаемый при создании новой страницы. Его
содержание можно менять.
В HomeSite очень легко строить архитектуру сайта. Этому способствует
панель Quick Bar с системой вкладок с готовыми тегами. Теги в этих вкладках
самые разные - от простых вроде параграфа до java-скриптов. Можно вообще
оставить одну вкладку, добавив в нее все необходимые теги через меню Customize.
Также можно самому создавать теги или их комбинации. При нажатии на кнопку с определенным
тегом появляется окно, где можно настроить опции тега и указать его атрибуты.
Поддерживает режим WYSIWYG со всеми его плюсами и минусами.
Для скорости работы здесь имеется множество средств редактирования тегов.
Это, например, такие функции, как Tag Completion, Tag Editors и Tag Insight.
Они существенно облегчают редактирование тегов и их атрибутов. Так же есть
заготовки кода (Code Snippets).легко интегрируется со средствами управления
исходным кодом и системами управления проектами, а также предлагает широкие
возможности работы с протоколом FTP, благодаря чему мы сможем быстро выполнить
развертывание сайта и организовать его эффективное обслуживание [9].FrontPage
Является наиболее популярным HTML-редактором на рынке, главным образом за
счёт популярности пакета Microsoft Office. В программе предлагаются мощные
функции и привлекательный пакет программ, включая Image Composer, который
предназначен для создания изображений (Приложение В). Во FrontPage также
содержатся WEB-компоненты, необходимые для добавления интерактивных свойств
web-узлу. Microsoft FrontPage является классическим WYSIWYG-редактором, в
котором, однако, присутствует возможность ручной правки кода [6].
В программе имеется три режима работы с документом: Normal, HTML и
Preview.
В режиме Normal, web-страницы представляют собой обычный текстовый файл с
возможностью редактирования всех элементов - от текста до картинок.
В режиме HTML осуществляется подсветка синтаксиса, однако довольно
посредственную - дескрипторы выделены, синим цветом, все остальное - черного
цвета.
В режиме Preview можно посмотреть, как будет выглядеть ваша страница в
окне браузера.имеет конструктор таблиц, существенно облегчающий их создание.
Одним из основных преимуществ программы является большое количество имеющихся
шаблонов, позволяющих пользователю не ломать голову над дизайном своего
проекта. Выбрав необходимый шаблон, можем приступать непосредственно к
наполнению страницы контентом. Вот тут то и ощущается вся прелесть FrontPage:
процесс создания HTML-страницы ничем не отличается от создания обычного
текстового документа в Microsoft Word. Нам доступны те же средства для
редактирования текста, смены его форматирования, создания и редактирования
таблиц, вставки различных объектов и изображений и всё это без знания HTML. FrontPage
делит рабочую область на несколько блоков, содержащих определенные элементы
страницы - рисунки, текст, заголовки и проч. Для каждого блока можно назначить
свои параметры форматирования и расположения его относительно страницы.
Минусы: небольшой набор инструментов разработки, невозможность отдельного
приобретения программы. Microsoft FrontPage неплохо подойдет в качестве
HTML-редактора на первое время, однако с ростом потребностей его возможностей
может не хватить. Есть и обратная сторона медали - сложность и громоздкость
полученного кода, что естественно, сказывается на конечном размере документа.
Также в дальнейшем будет весьма сложно вносить изменения в подобный документ.
Но это скорее недостаток не конкретного продукта, а практически всех WYSIWYG-редакторов
(What You See Is What You Get - "что видите, то и
получите").компоненты работают только в том случае, если на web-сервере,
который используется, присутствуют соответствующие им программы.Word
Не смотря на то, что Microsoft Word является текстовым редактором и по
существу не считается HTML-редактором. Он имеет возможность сохранять файлы в
формате HTML. В результате мы можем столкнуться со страницами которые тем или
иным способом были созданы в Microsoft Word. Проблемы в HTML-коде, полученном из
редактора аналогичны проблемам FrontPage: обе эти программы создают избыточный
код, который не во всём соответствует HTML-стандарта. Огромное количество
людей, использующих Word в своей повседневной работе, становятся потенциальными
разработчиками HTML-документов.
Создать web-станицу в Word можно двумя способами: с помощью Мастера либо
преобразовав существующий документ Word в формат HTML. При этом Word сам
генерирует тэги HTML, хотя и не оптимальным образом. Преобразование естественно
приводит к тому, что какие-то элементы оформления документа будут утрачены или
изменены. При необходимости вставить на HTML-страницу собственные тэги, в Word
предусмотрено непосредственное редактирование HTML-кода.Illustrator
Предназначена для создания и редактирования иллюстраций, то есть
изображений, содержащих элементы векторной графики, например шрифты,
геометрические фигуры и т.д.страницы могут содержать много элементов - текст
HTML, растровые изображения, векторную графику. В Illustrator можно
использовать фрагменты для определения границ различных web-элементов в
объекте. Web-страница делится на ячейки которые представляются в трёх типах:
изображения, без изображения, HTML-текст.
При этом можно сохранить каждый фрагмент как независимый файл со своим
форматом, настройками и цветовой палитрой. Блокировка фрагментов предотвращает
случайные изменения позиция. Размер фрагмента привязываются содержащемуся в нем
объекту. Поэтому при перемещении или изменении размера объекта границы
фрагмента корректируются автоматически, но при необходимости их всегда можно
откорректировать вручную.
Карты ссылок позволяют связать одну или несколько областей изображения
(так называемых активных областей) с URL-адресом. Когда щелкаем по активной
области, web-браузер загружает связанный с ней файл.
Основная разница между использованием карт ссылок и фрагментов для
создания связей состоит в том, как объект экспортируется на web-страницу.
Использование карт ссылок сохраняет объект в виде единого файла изображения, а
в случае использования фрагментов объект делится на несколько отдельных файлов.
Еще одна разница между картами ссылок и фрагментами состоит в том, что карты
позволяют связывать многоугольные или прямоугольные области в объекте, а
фрагменты - только прямоугольные [1].Photoshop
Самая популярная и широко распространенная программа редактирования
изображений. С её помощью можно создавать высокохудожественные изображения. Она
содержит всё необходимое для создания и редактирования профессиональной
графики.- это не просто программа редактирования изображений, это самая мощная
и функциональная программа в своем классе. Программа позволяет ретушировать
изображение и подвергать его спецэффектам, переносить детали одного снимка на
другой, вносить текст, менять соотношение цветов и даже добавлять цвет в изображения,
выполненные в оттенках серого. Средства Photoshop совместимы с графическими
планшетами, что дает возможность создавать вполне художественные изображения,
не хуже выполненных акварелью и маслом.
При всей простоте основных инструментов Photoshop пользователь может к
тому же настраивать их "под себя". А это равносильно наличию
бесконечного разнообразия мелков. Поскольку программы рисования полагаются при
своей работе на пиксели, они идеально подходят для работы с электронными
(цифровыми) фотографиями цветных карандашей, пульверизаторов, акварельных и
масляных красок и многого другого. Photoshop предоставляет полный контроль над
каждым пикселем изображения. Недостаток программ рисования в ограниченном
разрешении. Поскольку битовый рисунок состоит из фиксированного количества
пикселей [8].позволяет обрабатывать самую разнообразную информацию,
представляемую в документе в виде векторных и растровых объектов, блоков
обычного и художественного текста, а также объектов Интернета.
В программе применен современный интерфейс плоского типа, который
характеризуется тем, что инструменты, находящиеся на различных панелях,
отображаются в виде обычных плоских рисунков, а выделение одного из них
происходит только при установке на нем указателя.
При построении векторных изображений линии и фигуры накладываются, пока
не получится окончательное изображение. Каждый объект можно редактировать
независимо от остальных -- одно из немногочисленных преимуществ объектного
подхода, тем не менее, изображение все же приходится строить поэтапно. В
программе редактирования векторных рисунков линии, фигуры и текст задаются
математическими выражениями, что дает возможность автоматически настраивать их
на максимальное разрешение устройства вывода. Еще одно преимущество векторных
рисунков состоит в том, что для них не требуется много места на диске. Объем
файла векторного рисунка зависит только от количества и сложности объектов,
составляющих этот рисунок, поэтому его размер, в отличие от растрового рисунка,
практически не влияет на этот объем.демонстрирует качества мощного визуального
редактора web-страниц: пользователь получает возможность генерировать развитые
HTML-документы, которые могут включать сценарии JavaScript и таблицы стилей
CSS.
Обеспечивая мощные возможности для работы с графикой, текстом и средства
компоновки и экспорта документов для публикации в Интернете, CorelDraw вполне
может служить исходным пунктом для генерирования первых версий файла HTML.
При размещении изображений на странице одна из наиболее важных задач -
оптимизация размера файлов изображений. Рекомендуемый "потолок"
общего размера страницы - от 100 до 150 кбайт. Уменьшение размера файлов
изображений выполняется сжатием файлов и уменьшением количества цветов. Эти
задачи доступны для любой из графических программ, перечисленных выше [2].
В ходе проведенного анализа был выбраны следующие языки программирования,
для серверной части PHP, для
клиентской части Java script. В связи с тем, что использование
выбранных языков является требованием заказчика и отображено в приказе на
разработку.
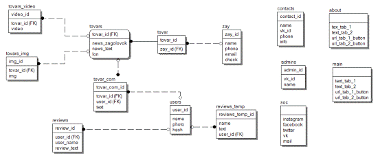
3.3 Проектирование базы данных
В разрабатываемом программном продукте будет использоваться база данных MySqlServer.
Структура базы данных продемонстрирована на рисунке. Описание сущностей и
связей представлено в таблицах
Описание сущностей
|
Наименование сущности
|
Описание смысла сущности
|
|
1
|
Tovars_video
|
Содержит видео о
товаре
|
|
2
|
Tovars_img
|
Содержит картинку о товаре
|
|
3
|
Tovars
|
Содержит данные о товарах
|
|
4
|
Main
|
Формирует реквизиты
анкетных данных
|
|
|
|
|
5
|
tovars
|
Содержит анкетные данные
сотрудников предприятия
|
|
6
|
tovars_com
|
Содержит комментарии
оставленными пользователем к определенному товару
|
|
7
|
tovars_img
|
Содержит библиотеку с
картинками о товарах
|
|
8
|
tovars_video
|
Содержит библиотеку с видео
файлами о товарах
|
|
9
|
reviews
|
Содержит данные об отзыве
|
|
10
|
revirws_temp
|
Содержит данные для
подтверждения отзыва
|
|
11
|
Soc
|
Содержит данные о
социальных сетях
|
|
12
|
Tovar
|
Содержит заполненные заявки
с товарами
|
|
13
|
Users
|
Содержит данные о всех
зарегистрированных пользователях
|
|
14
|
Zay
|
Содержит данные о заявках
|
Описание атрибутов сущностей информационной модели базы данных
представлено в таблице 5. Графа «Определенность значения атрибутов» может
принимать значение 1, если значение атрибута обязательно должно быть определено
и 0, если значение атрибута не может быть определено.
Описание атрибутов сущностей
|
Наименование сущности
|
Название атрибута
|
Определенность значения
атрибута
|
Шифр домена
|
|
1
|
tovars_video
|
video_id
|
1
|
D35
|
|
|
tovar_id
|
1
|
D2
|
|
|
video
|
1
|
D34
|
|
2
|
tovars_img
|
img_id
|
1
|
D33
|
|
|
tovar_id
|
1
|
D2
|
|
2
|
tovars_img
|
img
|
1
|
D1
|
|
3
|
tovars
|
1
|
D2
|
|
|
news_zagolovok
|
1
|
D3
|
|
|
news_text
|
1
|
D4
|
|
|
lon
|
1
|
D5
|
|
4
|
tovar
|
tovar_id
|
1
|
D2
|
|
|
zay_id
|
1
|
D6
|
|
5
|
tovar_com
|
tovar_com_id
|
1
|
D7
|
|
|
tovat_id
|
1
|
D2
|
|
|
user_id
|
1
|
D8
|
|
|
text
|
1
|
D9
|
|
6
|
users
|
user_id
|
1
|
D8
|
|
|
name
|
1
|
D10
|
|
|
photo
|
1
|
D11
|
|
|
hash
|
1
|
D12
|
|
7
|
zay
|
zay_id
|
1
|
D6
|
|
|
name
|
1
|
D10
|
|
|
phone
|
1
|
D13
|
|
|
email
|
1
|
D14
|
|
|
check
|
1
|
D15
|
|
8
|
contacts
|
contact_id
|
1
|
D16
|
|
|
name
|
1
|
D10
|
|
|
vk_id
|
1
|
D17
|
|
|
phone
|
1
|
D13
|
|
|
info
|
1
|
D18
|
|
9
|
about
|
tex_tab_1
|
1
|
D19
|
|
|
text_tab_2
|
1
|
D20
|
|
|
url_tab_1_button
|
1
|
D21
|
|
|
url_tab_2_button
|
1
|
D22
|
|
10
|
main
|
text_tab_1
|
1
|
D19
|
|
|
text_tab_2
|
1
|
D20
|
|
|
url_tab_1_button
|
1
|
D21
|
|
|
url_tab_2_button
|
1
|
D22
|
|
11
|
admins
|
admin_id
|
1
|
D23
|
|
|
vk_id
|
1
|
D17
|
|
|
name
|
1
|
D10
|
|
12
|
reviews_temp
|
reviews_temp_id
|
1
|
D24
|
|
|
name
|
1
|
D10
|
|
12
|
reviews_temp
|
text
|
1
|
D9
|
|
|
user_id
|
1
|
D8
|
|
13
|
reviews
|
review_id
|
1
|
D25
|
|
|
user_id
|
1
|
D8
|
|
|
user_name
|
1
|
D26
|
|
|
review_text
|
1
|
D27
|
|
14
|
soc
|
instagarm
|
1
|
D28
|
|
|
facebook
|
1
|
D29
|
|
|
twitter
|
1
|
D30
|
|
|
vk
|
1
|
D31
|
|
|
mail
|
1
|
D32
|
|
|
|
|
|
|
Множество допустимых значений атрибутов называется доменом. Описание
доменов атрибутов сущностей информационной модели базы данных конфигурации
представлено в таблице 6.
Описание доменов атрибутов базы данных
|
Шифр домена
|
Наименование
|
Тип данных
|
Размер
|
Пример
|
|
D1
|
img
|
Строка
|
20
|
1.PNG
|
|
D2
|
tovat_id
|
Число
|
20
|
1
|
|
D3
|
news_zagolovok
|
Строка
|
60
|
Куртка
|
|
D4
|
news_text
|
Строка
|
20
|
Хорошего дня
|
|
D5
|
lon
|
Число
|
20
|
8999
|
|
D6
|
zay_id
|
Число
|
20
|
1
|
|
D7
|
tovar_com_id
|
Число
|
20
|
1
|
|
D8
|
user_id
|
Число
|
20
|
1
|
|
D9
|
text
|
Строка
|
20
|
Акция
|
|
D10
|
name
|
Строка
|
20
|
Иван
|
|
D11
|
photo
|
Строка
|
20
|
1.PNG
|
|
D12
|
hash
|
Число
|
20
|
[1,20]
|
|
D13
|
phone
|
Строка
|
20
|
89001234567
|
|
D14
|
email
|
Строка
|
10
|
Ivan@mail.ru
|
|
D15
|
check
|
Строка
|
10
|
Отправлено
|
|
D16
|
contact_id
|
Число
|
20
|
1
|
|
D17
|
vk_id
|
Число
|
20
|
1
|
|
D18
|
info
|
Строка
|
20
|
У нас скидки
|
|
D19
|
text_tab_1
|
Строка
|
50
|
Хорошего дня
|
|
D20
|
text_tab_2
|
Строка
|
50
|
Доброго вечера
|
|
D21
|
url_tab_1_button
|
Строка
|
50
|
Ссылка на кнопку
|
|
D22
|
url_tab_2_button
|
Строка
|
50
|
Ссылка на кнопку
|
|
D23
|
admin_id
|
Число
|
20
|
1
|
|
D24
|
reviews_temp_id
|
Число
|
20
|
1
|
|
D25
|
review_id
|
Число
|
20
|
1
|
|
D26
|
user_name
|
Строка
|
20
|
Виктор
|
|
D27
|
review_text
|
Строка
|
50
|
Хороший товар
|
|
D28
|
instagarm
|
Строка
|
50
|
Ссылка на соц сети
|
|
D29
|
facebook
|
Строка
|
50
|
Ссылка на соц сети
|
|
D30
|
twitter
|
Строка
|
50
|
Ссылка на соц сети
|
|
D31
|
vk
|
Строка
|
50
|
Ссылка на соц сети
|
|
D32
|
mail
|
Строка
|
50
|
Ссылка на почту
|
|
D33
|
img_id
|
Число
|
20
|
1
|
|
D34
|
video
|
Строка
|
50
|
Ссылка на видео
|
|
D35
|
Video_id
|
Число
|
20
|
1
|

3.4 Реализация программы
Разработанный сайт состоит из нескольких разделов.
Главная - раздел носит в себе общую информацию о магазине.
Каталог - раздел содержит в себе информацию о товарах, которые можно
заказать на сайте, цена наименование товара, описание.
Инструктаж - раздел содержит в себе инструкции к товарам.
Фотогалерея - раздел фотогалерея содержит в себе наглядную информацию о
продаваемых продуктах и фотографиях с демонстрацией товара.
Отзывы - раздел отзывы содержит в себе отзывы клиентов.
О нас - раздел о нас содержит в себе информацию о магазине.
Авторизация - раздел авторизация дает возможность авторизоваться
пользователю для совершения заказа и администратору для подтверждения заказа и
обновления ассортимента.
Корзина - раздел корзина содержит в себе информацию о покупаемых товарах
пользователем.
Поиск - раздел поиск помогает найти нужный товар на сайте.
4. Разработка методик и проведение
тестирования программного обеспечения
4.1 Выбор стратегии тестирования
Целью тестирования является обнаружение максимального числа ошибок.
Поэтому тестовый прогон, в результате которого не выявлено ошибок, считается
неудачным. Следовательно, удачным считается тест, который обнаруживает хотя бы
одну ошибку. Существует два принципиально различных подхода к формированию
тестовых наборов: структурный и функциональный.
Структурный подход базируется на том, что известна структура тестируемого
программного обеспечения, в т.ч. его алгоритм (стеклянный или белый ящик). В
этом случае тесты строят так, чтобы проверить правильность реализации заданной
логики в коде программы.
Функциональных подход основывается на том, что структура ПО неизвестна
(чёрный ящик). В этом случае тесты строят, опираясь на функциональные
спецификации.
Поскольку каждая из стратегий по-разному полезны в разных случаях,
наиболее эффективным будет проведение тестирования с помощью обеих стратегий.
5. Экономика производства
5.1 Расчет затрат
5.1.1 Расчет трудозатрат на разработку программного продукта
Основными трудозатратами являются затраты на исследование алгоритма
решения задачи, на разработку блок схемы и алгоритма программы, на
программирование, на отладку программы на персональном компьютере и на
подготовку документации. Трудозатраты измеряются в человеко-часах (чел-час).
Расчет производится по формуле 1
T = tи + tа + tп + tотл + tд, (1)
где tи - затраты труда на исследование алгоритма решения задачи, чел-час;
tа -
затраты на разработку блок-схемы алгоритма, чел-час;п - затраты на
программирование, чел-час;отл - затраты на отладку программы на ПК, чел-час;д -
затраты на подготовку документации, чел-час.
Затраты труда на исследование алгоритма решения задачи с учетом уточнения
описания и квалификации программиста вычисляются по формуле 2
tи = (Q ∙ B) /
80 ∙ k, (2)
где Q - условное число операторов в программе;
В - коэффициент увеличения затрат в зависимости от сложности
программного продукта;- коэффициент квалификации разработчика.
Условное число операторов в программе «Q» можно определить по формуле 3
Q = q ∙ c ∙ (1 + p), (3)
где q - предполагаемое число операторов;
с - коэффициент новизны и сложности программы;
р - коэффициент коррекции программы в ходе ее разработки.
Предполагаемое число операторов выбирается из таблицы
Предполагаемое число операторов в зависимости от типа задач
|
Тип задачи
|
Пределы изменений
коэффициента
|
|
Задачи учета
|
от 1400 до 1500
|
|
Задачи оперативного
управления
|
от 1500 до 1700
|
|
Задачи планирования
|
от 3000 до 3500
|
|
Многовариантные задачи
|
от 4500 до 5000
|
|
Комплексные задачи
|
от 5000 до 5500
|
Коэффициент новизны и сложности программ выбирается из таблиц
Группы новизны программных продуктов
|
Группа новизны
|
Содержание работ
|
|
А
|
разработка принципиально
новых задач
|
|
Б
|
разработка оригинальных
программ
|
|
В
|
разработка программ с
использованием типовых решений
|
|
Г
|
разовая типовая задача
|
Группы сложности программных продуктов
|
Группа сложности
|
Содержание работ
|
|
1
|
алгоритмы оптимизации и
моделирования систем
|
|
2
|
задачи учета, отчетности и
статистики
|
|
3
|
стандартные алгоритмы
|
Коэффициенты новизны и сложности программы
|
Уровень языка
программирования
|
Группа сложности
|
Степень новизны
|
|
|
А
|
Б
|
В
|
Г
|
|
Высокий
|
1
|
1,38
|
1,26
|
1,15
|
0,69
|
|
2
|
1,30
|
1,19
|
1,08
|
0,65
|
|
3
|
1,20
|
1,10
|
1,00
|
0,60
|
|
Низкий
|
1
|
1,58
|
1,45
|
1,32
|
0,79
|
|
2
|
1,49
|
1,37
|
1,24
|
0,74
|
|
3
|
1,38
|
1,26
|
1,15
|
0,69
|
Так как в разрабатываемом программном продукте группа новизны программы
В, группа сложности 2, уровень языка программирования высокий, то коэффициент
выберется 1,08.
Расчет затрат на разработку блок-схемы алгоритма производится по формуле
4
ta = Q / 70 ∙ k, (4)
где Q - условное число операторов;- коэффициент квалификации
разработчика.
Затраты на программирование составляют примерно 20 - 30 % от общих
трудозатрат на остальные этапы разработки программы.
В данном дипломном проекте затраты на программирование принимаются
равными 25% от общих трудозатрат на остальные этапы разработки программы.
Отладка программы - выполнение программы для выявления дефектов в
функциях, в логике, проводится проверка программного продукта на соответствие
техническому заданию. Расчет трудозатрат на отладку производится по формуле 5
tотл =
Q / 45 ∙ k, (5)
где Q - условное число операторов;
k - коэффициент квалификации разработчика.
Трудовые затраты на подготовку документации будут складываться из затрат
труда на подготовку рукописного текста и затрат труда на редактирование, печать
и оформление документации. Они определяются по формуле 6
tд = tдп + tдр, (6)
где tдп - трудовые затраты на подготовку материалов в рукописи;др -
затраты на редактирование, печать и оформление документации.
Трудозатраты на подготовку материалов в рукописи по формуле 7
tдп = Q/150 ∙ k, (7)
где Q - условное число операторов;- коэффициент квалификации
разработчика.
Затраты на редактирование, печать и оформление прямо пропорционально
зависит от затрат на подготовку материалов в рукописи рассчитываются по формуле
8
tдр = 0,75 ∙ tдп, (8)
Расчет произведен в программе Microsoft Excel,
результаты расчета продемонстрированы в таблице
Расчет трудозатрат
|
Наименование показателя
|
Усл. обозн.
|
Значение
|
|
предполагаемое число
операторов, шт.
|
q
|
1500,00
|
|
коэффициент новизны и
сложности программы
|
с
|
1,08
|
|
коэффициент коррекции
программы в ходе ее разработки
|
р
|
0,60
|
|
условное число операторов в
программе
|
Q
|
2592,00
|
|
Коэффициент увеличения
затрат
|
В
|
1,20
|
|
Коэффициент квалификации
разработчика
|
k
|
0,80
|
|
Трудовые затраты
|
|
- исследование алгоритма,
чел-час
|
tи
|
31,10
|
|
- разработка блок-схемы,
чел-час
|
tа
|
29,62
|
|
- отладка программы,
чел-час
|
tотл
|
46,08
|
|
- подготовка материалов в
рукописи, чел-час
|
tдп
|
13,82
|
|
|
|
|
- редактирование, печать и
оформление документации, чел-час
|
tдр
|
10,37
|
|
Программирование, чел-час
|
tп
|
32,75
|
|
Подготовка документации,
чел-час
|
тд
|
24,19
|
|
Итого трудовые затраты,
чел-час
|
t
|
163,75
|
.1.2 Расчет затрат на разработку программного продукта
Затраты на разработку программного продукта включают в себя следующие
статьи:
) затраты на оплату труда программисту;
) страховые взносы в государственные внебюджетные фонды;
) затраты на оплату машинного времени;
4) затраты на оплату электроэнергии;
5) прочие затраты.
Ниже приведены расчётные формулы, необходимые для получения значений
показателей:
Расходы на оплату труда разработчика программы и страховые взносы в
государственные внебюджетные фонды определяется по формуле 9
Зот = Т ∙ ЗПсч ∙ Кстр, (9)
где Т - трудоемкость разработки программного продукта,чел-час;
ЗПсч - среднечасовая оплата труда программиста, руб/час;
Кстр - коэффициент, учитывающий страховые взносы.
Среднечасовую заработную плату можно определить по формуле 10
ЗПсч = ЗПсм /Фрвм, (10)
где ЗПсм - среднемесячная заработная плата, руб/мес;
Фрвм - месячный фонд рабочего времени, час.
Среднемесячная заработная плата определяется по информации службы
занятости. В данном дипломном проекте заработная плата программиста 15000.
Месячный фонд рабочего времени может быть определен из производственного
календаря.
Коэффициент, учитывающий страховые взносы в государственные внебюджетные
фонды в 2013 году равен 1,3.
Для расчета затрат на оплату машинного времени при отладке программы
используются данные по трудоемкости работ по программированию и отладке
программы. Они определяются по формуле 11
Змв = Смч ∙ (tп + tотл), (11)
где Смч - стоимость машиночаса, руб/час;п - затраты на программирование,
час ;отл - затраты на отладку программы на ПК, час.
Расчет стоимости машино-часа производится по формуле 12
Cмч = (За + Звм + Зтр + 3пр) / Tг, (12)
где За - затраты на амортизацию, руб/год;
Звм - затраты на вспомогательные материалы, руб/год;
Зтр - затраты на текущий ремонт компьютера, руб/год;
Зпр - прочие затраты, руб/год;
Тг - годовой фонд рабочего времени, час/год.
Расчет затрат на амортизацию производится по формуле 13
За = Cбал ∙ На / 100, (13)
где Cбал - балансовая стоимость компьютера, руб/шт;
На- норма амортизации, %.
Балансовая стоимость компьютера определяется по формуле 14
Cбал = Цср + Зпр, (14)
где Цср - средняя рыночная цена, руб;
Зпр - прочие затраты, руб.
Рыночная цена ПК определяется исходя из стоимости компьютера необходимой
комплектации в определенном магазине на момент выполнения дипломного проекта.
Прочие затраты, например, на доставку и установку составляют
приблизительно 8-10% от цены оборудования. В данной работе принимается 8%.
При сроке службы ПК 5 лет, норма амортизации составит 20%.
Расчет затрат на вспомогательные материалы. Затраты на вспомогательные
материалы приблизительно составляют 1% от балансовой стоимости компьютера и
определяются по формуле 15
Звм = 0,01 ∙ Cбал, (15)
Расчет затрат на текущий ремонт компьютера. Издержки на текущий ремонт
приблизительно составляют 5% от балансовой стоимости компьютера. Они
определяются по формуле 16
Зтр = 0,05 ∙ Cбал, (16)
Расчет прочих затрат. Затраты на прочие расходы могут быть приняты в
размере 6% от балансовой стоимости компьютера и определяются по формуле 17
Зпроч = 0,06 ∙ Cбал , (17)
Годовой фонд рабочего времени определяется из производственного календаря
для сорокачасовой рабочей недели за 2017 год. Он составляет 1973 часа. Расчет
затрат определяется по формуле 18
Расчет затрат на электроэнергию производится по формуле
Зэл = Цэл ∙ P ∙ (tп + tотл + tд) , (18)
где Цэл - стоимость электроэнергии, руб./ кВтч;- мощность, потребляемая
ПК, кВт;п - затраты на программирование, час;отл - затраты на отладку, час;д -
затраты на подготовку документации, час.
Стоимость электроэнергии равна действующему тарифу.
Прочие затраты при разработке программного продукта составляют от 5 до 9%
от суммы остальных затрат. В данном проекте принимается 5%.
Затраты на разработку программного продукта определяются по формуле 19
Зрп = Зот + Змв + Зэл + 3п, (19)
Расчет произведен в программе Microsoft Excel,
результаты расчет представлены в таблице
Расчет единовременных и текущих затрат
|
Наименование показателя
|
Усл. обозн.
|
Значение
|
|
Итого трудовые затраты,
чел-час
|
T
|
163,75
|
|
Среднемесячная заработная
плата, руб/мес
|
ЗПсм
|
15000,00
|
|
Месячный фонд рабочего
времени, час/мес
|
Фрв
|
164,42
|
|
Среднечасовая оплата труда,
руб/час
|
ЗПсч
|
91,23
|
|
Коэффициент, учитывающий
страховые взносы
|
кстр
|
1,30
|
|
Затраты на оплату труда и
страховые взносы, руб
|
Зот
|
19420,76
|
|
Рыночная цена ПК, руб
|
Цср
|
18000,00
|
|
Прочие затраты, руб
|
Зпр
|
1440,00
|
|
Балансовая стоимость
компьютера, руб
|
Cбал
|
19440,00
|
|
Норма амортизации, %
|
На
|
20,00
|
|
Затраты на амортизацию, руб
|
За
|
3888,00
|
|
Затраты на вспомогательные
материалы, руб
|
Звм
|
194,40
|
|
Затраты на текущий ремонт
компьютера, руб
|
Зтр
|
972,00
|
|
Прочие затраты, руб
|
Зпроч
|
1166,40
|
|
Годовой фонд рабочего
времени, час/год
|
Тг
|
1973,00
|
|
Стоимость машиночаса,
руб/час
|
Cмч
|
3,15
|
|
Затраты на оплату машинного
времени, руб
|
Змв
|
248,55
|
|
стоимость электроэнергии,
руб./ кВтч
|
Цэл
|
4,05
|
|
мощность, потребляемая ПК,
кВт
|
P
|
0,50
|
|
Трудозатраты на
программирование, чел-час
|
tп
|
32,75
|
|
Трудозатраты на отладку
программы, чел-час
|
tотл
|
46,08
|
|
Трудозатраты на подготовку
документации, чел-час
|
tд
|
24,19
|
|
Затраты на электроэнергию,
руб
|
Зэл
|
208,62
|
|
1 Прочие затраты, руб
|
Зп
|
993,90
|
|
Затраты на разработку
программного продукта, руб
|
Зрп
|
20871,83
|
5.1.3 Расчет единовременных затрат на создание программного
продукта
Единовременны затраты на внедрение программного обеспечения включают в
себя:
затраты на приобретение и установку необходимого оборудования;
затраты на приобретение дополнительного программного обеспечения;
1) затраты на разработку программы.
Формула для расчета единовременных затрат может выглядеть следующим образом
К = Cбал +Здпо+Зрп, (20)
где К - единовременные затраты, руб;
Сбал - балансовая стоимость оборудования, руб;
Здпо - затраты на приобретение дополнительного программного продукта, руб;
Зрп - затраты на разработку программного продукта, руб.
Расчет произведен в программе Microsoft Excel,
результаты расчета представлены в таблице
Результаты расчета единовременных затрат
|
Наименование показателя
|
Усл. обознач.
|
Значение
|
|
Стоимость приобретаемого
оборудования, руб
|
Цср
|
0,00
|
|
Прочие затраты, руб
|
Зпр
|
0,00
|
|
Балансовая стоимость
приобретаемого оборудования
|
Cбал
|
0,00
|
|
затраты на приобретение
дополнительного программного обеспечения, руб
|
Здпо
|
0,00
|
|
затраты на регистрацию
доменного имени, руб
|
Зрди
|
0,00
|
|
Единовременные затраты, руб
|
К
|
20871,83
|
5.1.4 Расчет дополнительных текущих затрат
Программные продукты являются нематериальными активами предприятия (НМА).
На нематериальные активы насчитывается амортизация, что является одной из
наиболее важных статей увеличения текущих затрат. Дополнительные текущие
затраты можно определить по формуле 21
Здоп = Ад+Рпр, (21)
где Ад - дополнительные амортизационные отчисления, руб/год;
Рпр- прочие дополнительные эксплуатационные расходы, руб/год.
Ад = (На ∙ К)/100, (22)
где На - норма амортизационных отчислений, %;
К - единовременные затраты, руб.
При определении нормы амортизации необходимо определить срок полезного
использования программного продукта. Он определяется исходя из срока действия
патента, свидетельства и других ограничений сроков использования объектов
интеллектуальной собственности, а также из условий о сроке использования,
указанных в договоре. Если программный продукт создан сотрудниками организации
(а значит, она получила исключительные права бессрочно), для целей налогового
учета срок полезного использования определить невозможно. В такой ситуации
пункт 2 статьи 258 НК РФ предписывает принимать этот срок равным 6 годам, но не
более срока деятельности самой организации. В данном дипломном проекте срок
полезного использования НМА равен шести годам.
На = (1/Та)∙100%, (23)
где На - норма амортизации, %;
Тн - нормативный срок полезного использования, лет.
Дополнительные эксплуатационные расходы примерно составляют от 2,5 % до
10% от стоимости приобретаемого оборудования (Сбал). В данной работе 3%.
Расчет произведен в программе Microsoft Excel,
результаты расчета представлены в таблице
Результаты расчета дополнительных текущих затрат
|
Наименование показателя
|
Усл. обознач.
|
Значение
|
|
Срок полезного
использования НМА, лет
|
Тн
|
7,00
|
|
Норма амортизации НМА,%
|
На
|
14,29
|
|
Амортизация НМА, руб/год
|
Ад
|
2981,69
|
|
Затраты на услуги хостинга,
руб/год
|
Зх
|
0,00
|
|
Затраты на поддержку сайта,
руб/год
|
Зпод
|
0,00
|
|
Затраты на обновление
сайта, руб/год
|
Зобн
|
0,00
|
|
Затраты на продвижение
сайта, руб/год
|
Зпрод
|
0,00
|
|
Прочие дополнительные
эксплуатационные расходы, руб/год
|
Рпр
|
0,00
|
|
Дополнительные текущие
затраты, руб/год
|
Здоп
|
2981,69
|
.2 Оценка эффективности при сокращении трудоемкости работ
До внедрения данного интернет приложения уходило много времени на уведомление
клиентов о поступлении новых товаров и просмотр существующих, следующим
образом: администратор звонил или рассылал смс о поступлении новых товаров, а
также клиентам приходилось приезжать на данное предприятие, чтобы просматривать
наличии данных товаров.
Исходя из анализа существующей работы администратора, тратил примерно 2,8
часа в день на данную работу. Так как кол-во рабочих дней в 2017 году согласно
графику календаря составляет 247 дней, то средняя продолжительность выполнения
работ составит 691,6 часа в год.
После внедрения данного программного продукта весь этот процесс будет
полу автоматизирован. При этом время выполнения работ уменьшится приблизительно
до 1,8 часов в день. Следовательно, годовые затраты рабочего времени после
внедрения программного продукта составят 444,6 часа.
Если в результате внедрения программного продукта происходит снижение
трудоемкости работ, то его определяют по формуле 24
∆Тр=Тр1-Тр2, (24)
где ∆Тр - снижение трудоемкости работ, чел-час/год;
Тр1 - трудоемкость работ до внедрения программного обеспечения,
чел-час/год;
Тр2 - трудоемкость работ после внедрения программного обеспечения,
чел-час/год.
Трудоемкость работ до и после внедрения программного обеспечения
определяется по формуле 25
Тр = Чисп ∙ Т годов, (25)
где Тр -трудоемкость работ, чел-час;
Чисп - численность исполнителей, чел.;
Т - время работы, час.
На основании снижения трудоемкости работ можно определить высвобождение
численности работников, по формуле 26
Чвр = ∆Тр/Тmax,
(26)
где Чвр - численность высвобождаемых работников, чел.;
∆Тр - снижение трудоемкости работ, чел-час/год;
Тmax - годовой фонд рабочего времени
час/год.
Годовой фонд рабочего времени может быть определен из производственного
календаря.
Если численность высвобождаемых работников получилось число дробное, то
следует произвести округление по соответствующим правилам.
Экономию от высвобождения численности можно определить по формуле 27
Эсч= Чвр ∙ Зсм ∙ 12 ∙ кстр, (27)
где Эсч - экономия от сокращения численности, руб/год;
Чвр - численность высвобождаемых работников, чел.;
Зсм - среднемесячная оплата труда сокращаемых работников, руб./месяц;
- количество месяцев в году;
кстр - коэффициент, учитывающий отчисления на социальные нужды.
Как уже отмечалось коэффициент, учитывающий страховые взносы в
государственные внебюджетные фонды в 2017 году равен 1,3.
Эффект от высвобождения численности персонала определяется по формуле 28
Эф= Эсч - Здоп, (28)
где Эсч - экономия от сокращения численности, руб/год;
Здоп - дополнительные эксплуатационные расходы, руб./год.
Дополнительные эксплуатационные расходы рассчитаны ранее по формуле 29.
На основании экономического эффекта можно определить срок окупаемости
единовременных затрат. Как отмечалось ранее, срок окупаемости является одним из
важнейших показателей эффективности инвестиций и характеризующий период
возврата средств, инвестированных в проект.
, (29)
где Ток - срок окупемости затрат, лет;
К- единовременные затраты, руб;
Эф - годовой экономический эффект, руб/год.
Для того чтобы проект считался эффективным, полученный срок окупаемости
должен быть не больше нормативного. Следует отметить, что для средств
вычислительной техники и программного обеспечения нормативный срок окупаемости
обычно принимается равным 3 годам. Хотя инвестор может установить и другой
норматив.
Экономическая эффективность в этом случае характеризует величину годового
экономического эффекта от одного рубля единовременных затрат. Она определяется
по формуле 30
, (30)
где
Е - экономическая эффективность;
Эф
- годовой экономический эффект, руб/год;
К
- единовременные затраты, руб.
Для вывода о целесообразности проекта величина экономической
эффективности сравнивается с нормативной. При нормативном сроке окупаемости 3
года экономическая эффективность должна быть не меньше 0,33.
Если снижения трудоемкости работ недостаточно для сокращения численности
персонала, то эффект будет условным. Условный эффект может стать реальным при
проведении комплексной автоматизации которая позволит сократить численность
работников. Расчет условных показателей эффективности производится по тем же
формулам (32) - (35).
Расчет произведен в программе Microsoft Excel,
результаты расчета продемонстрированы в таблице.
Расчет срока окупаемости и экономической эффективности
|
Наименование показателя
|
Усл. обозн.
|
Значение
|
|
Затраты рабочего времени до
внедрения программного продукта, час/год
|
Т1
|
691,60
|
|
Затраты рабочего времени
после внедрения программного продукта, час/год
|
Т2
|
444,60
|
|
Годовой фонд рабочего
времени час/год
|
Тг
|
1973,00
|
|
Численность исполнителя,
чел
|
Чисп
|
1,00
|
|
Средне месячная заработная
плата исполнителя, руб/мес
|
Зсм
|
6000,00
|
|
Коэффициент учитывающий
страховые взносы
|
кстр
|
1,30
|
|
Трудоёмкость работ до
внедрения ПО, чел-час
|
Тр1
|
691,60
|
|
Трудоёмкость работ после
внедрения ПО, чел-час
|
Тр2
|
444,60
|
|
Снижение трудоёмкости
работ, чел-час/год
|
∆Тр
|
247,00
|
|
Высвобождения численности,
чел
|
Чвр
|
0,13
|
|
Экономия от высвобождения
численности, руб/год
|
Эсч
|
11717,79
|
|
Эффект от высвобождения
численности
|
Эф
|
8736,10
|
|
Срок окупаемости затрат
|
Ток
|
2,39
|
|
Экономическая эффективность
|
Е
|
0,42
|
На основании расчетов представленных в таблице, сокращение трудоёмкости
работ не позволяет произвести сокращении численности поэтому экономия будет
условной. В высвобождаемое время администратор сможет выполнять дополнительные
функции за туже самую оплату труда, что несомненно выгодно для предприятия.
Так как срок окупаемости 2,39 года что является меньше нормативного 3
года, а экономическая эффективность 0,4 что является выше нормативной 0,33, то
внедрении программного продукта целесообразно.
6. Безопасность жизнедеятельности
.1
Мероприятия по охране труда на рабочем месте оператора ПК
Проектирование рабочих мест, относится к числу важнейших проблем
эргономического проектирования в области вычислительной техники.
Рабочее место и взаимное расположение всех его элементов должно
соответствовать антропометрическим, физическим и психологическим требованиям.
Большое значение имеет также характер работы. В частности, при организации
рабочего места программиста должны быть соблюдены следующие основные условия:
¾ оптимальное размещение оборудования, входящего в состав рабочего места;
¾ достаточное рабочее пространство, позволяющее осуществлять все необходимые движения и перемещения;
¾ необходимо естественное и искусственное освещение для выполнения поставленных задач;
¾ уровень акустического шума не должен превышать допустимого значения;
¾ достаточная вентиляция рабочего места.
Эргономическими аспектами проектирования компьютерных рабочих мест, в частности,
являются: высота рабочей поверхности, размеры пространства для ног, требования
к расположению документов на рабочем месте (наличие и размеры подставки для
документов, возможность различного размещения документов, расстояние от глаз
пользователя до экрана, документа, клавиатуры и т.д.), характеристики рабочего
кресла, требования к поверхности рабочего стола, регулируемость рабочего места
и его элементов.
Главными элементами рабочего места программиста являются письменный стол
и кресло. Основным рабочим положением является положение сидя.
Рабочая поза сидя вызывает минимальное утомление программиста.
Рациональная планировка рабочего места предусматривает четкий порядок и
постоянство размещения предметов, средств труда и документации. То, что требуется
для выполнения работ чаще, расположено в зоне легкой досягаемости рабочего
пространства.
Моторное поле - пространство рабочего места, в котором могут
осуществляться двигательные действия человека.
Максимальная зона досягаемости рук - это часть моторного поля рабочего
места, ограниченного дугами, описываемыми максимально вытянутыми руками при
движении их в плечевом суставе.
Оптимальная зона - часть моторного поля рабочего места, ограниченного
дугами, описываемыми предплечьями при движении в локтевых суставах с опорой в
точке локтя и с относительно неподвижным плечом.
Рассмотрим оптимальное размещение предметов труда и документации в зонах
досягаемости рук:
дисплей размещается в зоне, а (в центре);
клавиатура - в зоне г/д;
системный блок размещается в зоне б (слева);
принтер находится в зоне, а (справа).
5 Документация:
a) в зоне легкой досягаемости ладони - в (слева) - литература и
документация, необходимая при работе;) в выдвижных ящиках стола -
литература, неиспользуемая постоянно.
На рисунке представлена схема зон досягаемости рук в горизонтальной
плоскости.
Зоны досягаемости рук в
горизонтальной плоскости) Зона максимальной досягаемости;) зона
досягаемости пальцев при вытянутой руке;) зона легкой досягаемости ладони;) оптимальное
пространство для грубой ручной работы;
e) оптимальное
пространство для тонкой ручной работы.
При проектировании
письменного стола следует учитывать следующее:
¾ высота стола должна быть выбрана с учетом возможности сидеть свободно, в удобной позе, при необходимости опираясь на
подлокотники;
¾ нижняя часть стола должна быть сконструирована так, чтобы программист мог удобно сидеть, не был вынужден поджимать
ноги;
¾ поверхность стола должна обладать свойствами, исключающими появление бликов в поле зрения программиста;
¾ конструкция стола должна предусматривать наличие выдвижных ящиков (не менее 3 для хранения документации, листингов,
канцелярских принадлежностей, личных вещей).
Высота рабочей поверхности рекомендуется в пределах 680-760 мм. Высота
рабочей поверхности, на которую устанавливается клавиатура, должна быть 650 мм.
Большое значение придается характеристикам рабочего кресла. Так,
рекомендуется высота сиденья над уровнем пола должна быть в пределах 420-550
мм. Поверхность сиденья рекомендуется делать мягкой, передний край
закругленным, а угол наклона спинки рабочего кресла - регулируемым.
Необходимо предусматривать при проектировании возможность различного
размещения документов: сбоку от видеотерминала, между монитором и клавиатурой и
т.п. Кроме того, в случаях, когда видеотерминал имеет низкое качество
изображения, например, заметны мелькания, расстояние от глаз до экрана делают
больше (около 700 мм), чем расстояние от глаза до документа (300-450 мм).
Вообще при высоком качестве изображения на видеотерминале расстояние от глаз
пользователя до экрана, документа и клавиатуры может быть равным.
Положение экрана определяется:
расстоянием считывания (0.60 + 0.10 м);
углом считывания, направлением взгляда на 20 ниже горизонтали к центру экрана, причем экран перпендикулярен этому
направлению.
Должна предусматриваться возможность регулирования экрана:
по высоте +3 см;
по наклону от 10 до 20 относительно вертикали в левом и правом направлениях.
Зрительный комфорт подчиняется двум основным требованиям:
четкости на экране, клавиатуре и в документах;
освещенности и равномерности яркости между окружающими условиями и различными участками рабочего места.
Большое значение также придается правильной рабочей позе пользователя.
При неудобной рабочей позе могут появиться боли в мышцах, суставах и
сухожилиях. Требования к рабочей позе пользователя следующие: шея не должна
быть наклонена более чем на 20° (между осью "голова-шея" и осью туловища), плечи должны быть
расслаблены, локти - находиться под углом 80° - 100°, а
предплечья и кисти рук - в горизонтальном положении. Причина неправильной позы
пользователей обусловлена следующими факторами: нет хорошей подставки для
документов, клавиатура находится слишком высоко, а документы - слишком низко,
некуда положить руки и кисти, недостаточно пространство для ног. В целях
преодоления указанных недостатков даются общие рекомендации: лучше передвижная
клавиатура, чем встроенная; должны быть предусмотрены специальные
приспособления для регулирования высоты стола, клавиатуры, документов и экрана,
а также подставка для рук.
Характеристики используемого рабочего места:
высота рабочей поверхности стола 750 мм;
высота пространства для ног 650 мм;
высота сиденья над уровнем пола 450 мм;
поверхность сиденья мягкая с закругленным передним краем;
предусмотрена возможность размещения документов справа и слева;
расстояние от глаза до экрана 700 мм;
расстояние от глаза до клавиатуры 400 мм;
расстояние от глаза до документов 500 мм;
возможно регулирование экрана по высоте, по наклону, в левом и в правом направлениях.
Создание благоприятных условий труда и правильное эстетическое оформление
рабочих мест на производстве имеет большое значение, как для облегчения труда,
так и для повышения его привлекательности, положительно влияющей на производительность
труда. Окраска помещений и мебели должна способствовать созданию благоприятных
условий для зрительного восприятия, хорошего настроения. В служебных
помещениях, в которых выполняется однообразная умственная работа, требующая
значительного нервного напряжения и большого сосредоточения, окраска должна
быть спокойных тонов - малонасыщенные оттенки холодного зеленого или голубого
цветов.
При разработке оптимальных условий труда программиста необходимо
учитывать освещенность, шум и микроклимат.
6.2
Санитарно-гигиенические требования к помещению
Работу, связанную с долговременным наблюдением экрана дисплея следует
считать изнурительным трудом, в случае наблюдения экрана более 2 часов
ежедневно, очень изнурительным трудом.
Под рабочим местом оператора ЭВМ понимают зону трудовой деятельности,
оснащенную всем техническим и вспомогательным оборудованием, необходимым для
осуществления управлением ЭВМ.
Организация рабочего места оператора ЭВМ должна удовлетворять следующим
эргономическим и психологическим требованиям:
¾ досягаемость - рациональная планировка рабочего места предполагает такое размещение всех технических средств и
рабочих материалов, которое позволяет работать без лишних движений, приводящих
к утомлению и лишним затратам времени;
¾ обозримость - это требование организовать своё рабочее место так, чтобы все без исключения материалы в любой момент были
видны;
¾ изолированность - исследования показывают прямую зависимость между степенью изолированности рабочего места
умственного труда и продуктивностью работы;
¾ достаточное рабочее пространство для оператора, позволяющее осуществлять все необходимые движения и перемещения при
эксплуатации машины;
¾ достаточные физические, зрительные и слуховые связи между оператором и оборудованием;
¾ оптимальное размещение оборудования, главным образом средств отображения информации и органов управления,
благодаря которому обеспечивается удобное положение оператора при работе;
¾ четкое обозначение органов управления, элементов системы обозначения информации, других элементов оборудования,
которые нужно находить опознавать, и которыми оператор должен манипулировать;
¾ необходимое естественное и искусственное освещение для выполнения оперативных задач и технического обслуживания
оборудования;
¾ обеспечение комфорта в помещениях, где работают операторы (температурный режим, допустимый уровень акустических шумов,
создаваемых оборудованием рабочего места);
¾ наличие необходимых инструкций и предупредительных знаков, предостерегающих об опасности и указывающих на необходимые
меры предосторожности при работе;
¾ объем и площадь производственного помещения должны быть не менее 15 куб.м. и 4.5 кв.м, соответственно. высота
производственного помещения не должна быть менее 3,2м;
¾ температура воздуха в помещении должна соответствовать интервалу от 17°с до 26°с;
¾ нормальная влажность воздух находится в интервале 60 - 70%;
¾ изолированность от шума и вибрации;
¾ необходима нормальная освещенность рабочего места, не должна быть слишком сильной и тусклое освещение плохо влияет на
зрение человека;
¾ помещение должно иметь естественное освещение.
6.3 Расчет
искусственной освещенности рабочего места
Правильно спроектированное и выполненное производственное освещение
улучшает условия зрительной работы, снижает утомляемость, способствует
повышению производительности труда, благотворно влияет на производственную
среду, оказывая положительное психологическое воздействие на работающего,
повышает безопасность труда и снижает травматизм.
Недостаточность освещения приводит к напряжению зрения, ослабляет
внимание, приводит к наступлению преждевременной утомленности. Чрезмерно яркое
освещение вызывает ослепление, раздражение и резь в глазах. Неправильное
направление света на рабочем месте может создавать резкие тени, блики,
дезориентировать работающего. Все эти причины могут привести к несчастному
случаю или профзаболеваниям, поэтому столь важен правильный расчет
освещенности.
Существует три вида освещения - естественное, искусственное и совмещенное
(естественное и искусственное вместе).
Естественное освещение - освещение помещений дневным светом, проникающим
через световые проемы в наружных ограждающих конструкциях помещений.
Естественное освещение характеризуется тем, что меняется в широких пределах в
зависимости от времени дня, времени года, характера области и ряда других
факторов.
Искусственное освещение применяется при работе в темное время суток и
днем, когда не удается обеспечить нормированные значения коэффициента
естественного освещения (пасмурная погода, короткий световой день). Освещение,
при котором недостаточное по нормам естественное освещение дополняется
искусственным, называется совмещенным освещением.нормированное значение
освещенности (наименьшая допустимая освещенность в «наихудших» точках рабочей
поверхности перед очередной чисткой светильников). Значения этой освещенности
устанавливают в зависимости от характера зрительной работы, размеров объекта
различения, фона и контраста объекта различения с фоном, вида и системы
освещения, типа источника света по СНиП 23-05-95. При работе с ПЭВМ Е min = 300
лк. Основная расчетная формула
Е = F · N · n / (S ∙ z ∙ k), (31)
где F - световой поток (лм);
S -
площадь освещаемой поверхности, м2;- коэффициент минимальной освещенности
берется равным 1,1-1,2;
k -
коэффициент запаса (снижение светового потока осветительной установки из-за загрязнения светильников и источников света и
их старения учитывают в расчетах этим
коэффициентом). Выбирают в диапазоне 1,1
-1,3;- число светильников над освещаемой поверхностью;- коэффициент
использования светового потока.
Результат расчета освещенности на рабочем месте представлен в таблице 23.
Расчет освещенности
|
Наименование показателя
|
Условные обозначения
|
Значение
|
|
площадь освещаемой
поверхности, м2
|
S
|
13
|
|
световой поток
|
F
|
4100
|
|
коэффициент минимальной
освещенности
|
Z
|
1,1
|
|
коэффициент запаса
|
k
|
1,2
|
|
число светильников над
освещаемой поверхностью
|
N
|
2
|
|
коэффициент использования
светового потока
|
n
|
0,50
|
|
нормированное значение
освещенности, лк
|
E
|
239
|
Заключение
В заключение дипломной работы можно сказать, что в разработанный веб сайт
отличается функциональностью и простотой использования. Сайт разработан
максимально просто и удобно, что не заставит пользователя долго разбираться и
осваивать его. Были выполнены поставленные задачи:
¾ проведен анализ предметной области;
¾ выбран метод разработки;
¾ разработан алгоритмы, структуру и спецификации по проекту;
¾ протестирован и отлажен проект.
В результате выполнения данных задач произвелось и выполнилось:
¾ графическое отображение объектов;
¾ новостная оснащенность сайта;
¾ полная поддержка браузерами;
¾ возможность резерва квартиры;
¾ своевременное обеспечение достоверной информацией;
¾ уменьшение времени на обмен данными;
¾ внедрение современного интерфейса;
¾ увеличение простоты использования.
Внедрение сайта позволит повысить продажи данной компании, приведёт к
росту прибыли.
Литература
1 Андреева Е. В. Программирование - это так просто,
программирование - это так сложно. Современный учебник программирования; МЦНМО
- Москва, 2011. - 184 c.
Берд Джейсон Веб-дизайн. Руководство разработчика; Питер -
Москва, 2012. - 224 c.
Джереми Кит HTML5 для веб-дизайнеров; Манн, Иванов и Фербер -
Москва, 2013. - 112 c.
Дубаков, Михаил Веб-мастеринг средствами CSS; БХВ-Петербург -
Москва, 2012. - 532 c.
Киселев С. В., Алексахин С. В., Остроух А. В. Веб-дизайн;
Академия - Москва, 2012. - 344 c.
Маркотт Итан Отзывчивый веб-дизайн; Манн, Иванов и Фербер -
Москва, 2012. - 694 c.
Маркотт Итан , Уолтер Аарон , Киссейн Эрин , Вроблевски Люк
Отзывчивый веб-дизайн. Эмоциональный веб-дизайн. Основы контентной стратегии.
Сначала мобильные (комплект из 4 книг); Манн, Иванов и Фербер - Москва, 2012. -
624 c.
Мэтью Дэвид HTML5. Разработка веб-приложений; Рид Групп -
Москва, 2012. - 320 c.
Мэтьюз Марти , Кронан Джон Динамическое веб-программирование
(+ CD-ROM); Эксмо - Москва, 2010. - 384 c.
Панфилов К. По ту сторону веб-страницы; Книга по Требованию -
Москва, 2014. - 440 c.
Рассел Джесси Вёрстка веб-страниц; Книга по Требованию -
Москва, 2012. - 96 c.
Сидерхолм Дэн CSS3 для веб-дизайнеров; Манн, Иванов и Фербер
- Москва, 2013. - 144 c.
Скотт Билл , Нейл Тереза Проектирование веб-интерфейсов;
Символ-Плюс - , 2010. - 352 c.
Смит, Бад; Бибек, Артур Создание Веб-страниц; М.: Диалектика
- Москва, 2010. - 256 c.
Сырых Ю. А. Современный веб-дизайн. Эпоха Веб 3.0; Вильямс -
Москва, 2013. - 376 c.
Уолтер Аарон Эмоциональный веб-дизайн; Манн, Иванов и Фербер
- Москва, 2012. - 325 c.
Фиртман Максимилиано Веб-программирование для мобильных
устройств; Рид Групп - Москва, 2012. - 576 c.
Хасслер Марк Веб-аналитика; Эксмо - Москва, 2010. - 432 c.