Обзор программных средств для организации научных конференций

  • Вид работы:
    Реферат
  • Предмет:
    Информационное обеспечение, программирование
  • Язык:
    Русский
    ,
    Формат файла:
    MS Word
    727,67 Кб
  • Опубликовано:
    2017-12-05
Вы можете узнать стоимость помощи в написании студенческой работы.
Помощь в написании работы, которую точно примут!

Обзор программных средств для организации научных конференций

МИНИСТЕРСТВО ОБРАЗОВАНИЯ РЕСПУБЛИКИ БЕЛАРУСЬ

УЧРЕЖДЕНИЕ ОБРАЗОВАНИЯ «БРЕСТСКИЙ ГОСУДАРСТВЕННЫЙ УНИВЕРСИТЕТ ИМЕНИ А.С. ПУШКИНА»

Кафедра прикладной математики и информатики








РЕФЕРАТ

для сдачи кандидатского дифференцированного зачета

по дисциплине «Основы информационных технологий»

Обзор программных средств для организации научных конференций

Содержание

программный конференция поддержка

Введение

. Задачи и классы программных средств для организации научных конференций

. Использование программных средств поддержки организации и проведения конференций

. Сравнение программных средств для организации и проведения конференций

Заключение

Список использованных источников

Приложение

Введение

Сегодня все больший интерес вызывает применение информационных технологий в поддержке научной деятельности. Важным показателем, характеризующим качество научно-исследовательской деятельности какого-либо учебного заведения, можно считать уровень развития электронных образовательных ресурсов и площадок для научного дискурса. Сеть Интернет широко используется исследователями из многих стран для обмена научной информацией, организации виртуальных симпозиумов и конференций в образовательных и исследовательских целях. Такие информационные площадки служат не только центрами международного сотрудничества, но и выступают в качестве баз данных академических разработок и мест профессионального общения. В связи с этим важнейшей сферой использования информационных технологий становится применение программных средств для организации научных конференций самого различного типа и уровня. Цель создания таковых средств и инструментов информационной поддержки научных и практических мероприятий заключается не только в содействии научному процессу путем обеспечения централизованного доступа к информации о проводимых мероприятиях, но и в создании условий для подготовки и оперативной публикации материалов научных мероприятий, сводящих к минимуму объем технической работы редакторов, организаторов и участников.

В связи с вышеизложенным объектом данного реферата являются информационные технологии. Предметом реферирования являются программные средства для организации научных конференций.

Целью представленного реферата является обзор и сравнение наиболее известных программных средств для организации и поддержки проведения научных конференций в соответствии с основными требованиями пользователей.

В связи с вышеуказанной целью поставлены следующие задачи:

Выявить основные задачи и классы программных средств для организации конференций.

Выявить специфику функционирования и использования программных средств для организации научных конференций.

Провести обзор и сравнение программных средств для организации научных конференций.

1. Задачи и классы программных средств для организации научных конференций

Программные средства для организации конференций на практике реализованы в виде комплексных систем, позволяющих в значительной мере автоматизировать выполнение процессов, связанных с проведением конференции. Ранее такие системы автоматизировали процессы регистрации и рецензирования докладов, а также рассылку информационных сообщений, но с течением времени спектр их задач значительно расширился [1].

К основным задачам автоматизации относят типовые информационные процессы:

• подготовка веб-сайта конференции и управление его содержанием;

• регистрация заявок участников;

• рецензирование и отбор докладов;

• формирование и публикация программы конференции;

• формирование сборника трудов конференции [2].

На сегодняшний день научные конференции и иные формы организации научного взаимодействия имеют различные задачи, а как следствие и структуру соответствующих информационных процессов, требующих автоматизации. Из вышеописанного проистекает важнейшая особенность, которая должна быть присуща современным программным системам такого типа, а именно возможность модулирования под конкретную форму и специфику работы.

Программные комплексы имеют международную классификацию, отражающую специфику их использования.

Программные средства для организации конференций относят к классу систем управления содержимым (CMS - Content Management Systems) - программ, используемых для обеспечения и организации совместного процесса создания, редактирования и управления текстовыми и мультимедиа документами [3].

Класс CMS-систем делится на несколько основных подклассов:- системы управления web-содержимым;- системы управления корпоративным содержимым;- системы управления документами;системы управления содержимым, используемых для мобильных устройств [4].

Анализ перечисленных выше задач показывает, что необходимо 3 основных вида содержимого:

. содержание страниц веб-сайта конференции;

. регистрационные заявки участников;

. рецензии членов программного комитета.

При этом задачи управления первым видом содержимого относят WCMS, а другими видами - DMS [3]. Из упомянутых ранее задач вытекают конкретные требования, отраженные в таблице1.

Таблица 1 - Требования к классам систем поддержки и организации конференций[4]


Таким образом, системы поддержки проведения конференций являются предметно-ориентированными системами управления содержимым, решающими задачи из классов WCMS и DMS.

. Использование программных средств поддержки организации и проведения конференций

Основной задачей, которую решают программные средства при подготовке конференции является создание соответствующего веб-сайта.

Как правило, такой сайт должен отражать следующую информацию:

Сведения об участниках и руководителях секций-включает в себя личные дынные-пользователя (фамилия, имя, отчество, место работы или учебы, должность);

Контактные данные (адрес электронной почты пользователя, почтовый адрес для отправки дипломов и свидетельств);

Научные работы-включает в себя материал научной работы и сопроводительные-документы, перечень которых определяется руководителем секции или организатором конференции;

Исправления и дополнения-включает в себя исправления, вносимые в научные материалы, дополнительные сопроводительные документы [5].

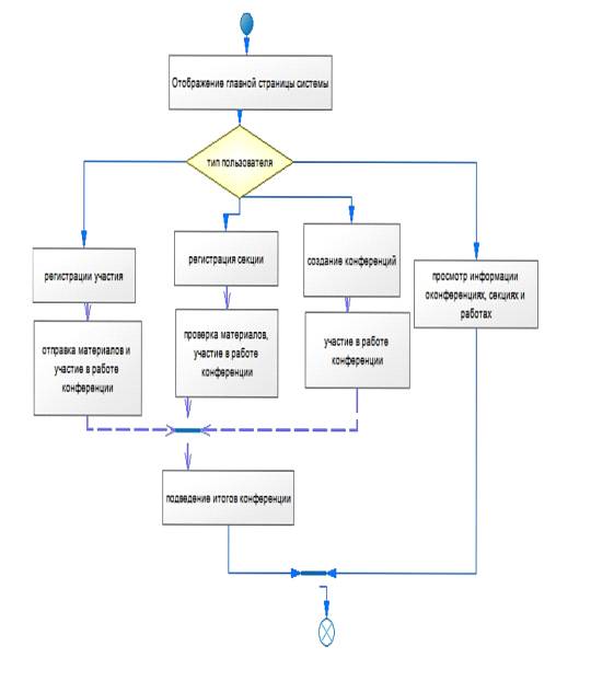
Специфика работы системы поддержки организации конференций отражена в схемах 1 и 2, указанных ниже:

Схема1- Прохождение данных через систему поддержки организации и проведения конференций [5]

 

Схема 2- Этапы функционирования системы поддержки и проведения конференции [5]

Таким образом очевидно, что в подавляющем большинстве конференций необходима стандартная функциональность WCMS-систем при обработке поступающих данных: добавление/ редактирование разделов сайта, добавление документов и медиа-ресурсов (изображения, видео), выбор шаблона оформления, управление содержимым страниц [4]. При проведении масштабных и долгосрочных мероприятий, помимо простого заполнения регистрационной формы, сайт конференции должен поддерживать функции «Личного кабинета», где любой участник может посмотреть и отредактировать свои заявки, а также задать вопрос организаторам [3]. Также через Личный кабинет должен предоставляться доступ членам Программного комитета для рецензирования докладов. По мере подготовки программы конференции возникает необходимость опубликовать и затем регулярно обновлять список зарегистрированных участников, список принятых докладов с разбивкой по секциям и возможностью просмотреть тезисы. Следовательно, система поддержки сайта конференции в таком случае должна быть интегрирована с системой регистрации и обработки заявок. Необходимо совмещение функций DMS (публикация документов) и WCMS (визуализация содержимого).

Структура работы сайта конференции в динамике представлена на схеме:

Схема 3- Функционирование сайта конференции [5]

Порядок использования подобного сайта выглядит следующим образом:

Создание главной страницы сайта со сведениями о конференции и каталогом событий.

Рисунок 1- Главная страница сайта [5]

Данный каталог должен быть снабжен тематическим рубрикатором и функциями поиска. Одина из возможных идей улучшения качества каталога событий, по предложению А.Е. Гуськова, состоит в создании интегрированного каталога, в котором будут размещены данные из различных источников. При этом ключевыми проблемами являются отсутствие подходящих стандартов обмена информацией о событиях и невозможность их внедрения для уже существующих каталогов [3].

Решением этих проблем согласно А. Е. Гуськову может стать создание для каждого внешнего каталога событий отдельного драйвера, функциями которого будет загрузка списка новых событий извлечение подробной информации о конкретном событии. При этом требуется, чтобы внешний каталог каждое событие публиковал в виде отдельного html-документа, содержащего его слабоструктурированное описание. Сбор событий состоит в периодическом опросе каталогов через собственные модули-драйверы на предмет появления новых данных [3]. После этого начинается фаза извлечения информации, задачами которой являются:

структурирование загруженной информации путем нахождения характерных html-шаблонов и анализа их содержимого;

определение места и времени проведения посредством сопоставления структурированных данных и системных справочников;

определение тематики события с помощью таблицы кодирования тематических рубрик, которые поддерживаются отдельно для каждого каталога;

проверка наличия дубликатов события [3].

Рисунок 2- Каталог событий [3] участников и составление их списка.

Рисунок 3-Отображение списка участников [6]

В данном случае интересной задачей является автоматизация формальной верификации заявок. Как правило, существующие решения заключается в проверке заполнения обязательных полей, а остальные проверки выполняются организаторами «вручную» при приеме заявок. Было замечено, что такие «ручные» проверки часто содержат повторяющиеся действия, которые могут выполняться автоматически. Для этого был сформулирован набор правил:

имя и отчество не должны вводиться инициалами;

место работы должно быть опубликованной записью справочника «Организации»;

город должен быть опубликованной записью справочника «Города»;

тезисы доклада должны содержать не менее N слов;

к докладу должен быть прикреплен файл;

для доклада должно быть не менее M рецензий;

для доклада должны быть все рецензии назначенных рецензентов;

доклад должен быть размещен в секции [3].

Для каждого правила организаторы конференции устанавливают один из трех уровней его проверки: «Не проверяется», «Предупреждение», «Ошибка». После этого для каждой заявки выполняется автоматическая проверка установленных правил, и результат - максимальный уровень неудачной проверки-индицируется в виде соответствующей пиктограммы в общем списке заявок [3]. Таким образом, организаторы легко могут отличить корректные и проблемные заявки, как на этапе регистрации, так и при рецензировании.

Рисунок 4 -Форма регистрации [6]

Наиболее «продвинутые» системы позволяют организаторам расширять регистрационные анкеты дополнительными полями. Этого можно достигнуть с помощью известного шаблона проектирования схем баз данных «Entity-Attribute-Value» (EAV), когда для хранения данных о заявках используются, по крайней мере, три реляционных таблицы:

. Entity - содержит стандартные поля заявки, заполняется участниками, одна запись - одна заявка;

. Attribute - содержит метаинформацию о дополнительных полях (название, тип, размер и пр.), заполняется организаторами, одна запись - одно дополнительное поле;

. Value - содержит значения для дополнительных полей, заполняется участниками, одна запись - одно значение поля.

Такой подход позволяет гибко настраивать структуру регистрационных анкет [3].

Создание тематических секций - данная функция выполняется пользователем, зарегистрировавшимся под ролью "Руководитель секции", функции по управлению секциями доступны в личном кабинете данного типа пользователей [5].

Рисунок 5- Отображение раздела секций [5]

Прием научных работ - данная функция становится доступна после начала работы конференции вплоть до ее завершения (выполняется проверка даты начала и окончания работы конференции). Участники конференции отправляют научные материалы в выбранную ими секцию. Информация о состоянии научных материалов представляется пользователю в личном кабинете [5].

Рассмотрение научных работ - руководитель секции в личном кабинете имеет возможность просмотра присланных для участия в конференции научных материалов, а также их сопроводительных документов [5].

Рисунок 6- Отображение раздела докладов [5]

Отбор научных работ и составление программы конференции - руководитель секции просматривает список работ и результат предварительной оценки их соответствия тематике секции системой. В результате выполнено руководителем анализа принимается решения о принятии или отказе в принятии полученных материалов [5].

Существует, по крайней мере, два подхода к проведению рецензирования:

программный комитет (ПК) принимает к участию все формально подходящие заявки (корректно зарегистрированные и соответствующие профилю конференции);

члены ПК проводят экспертизу заявок, в результате которой для каждой заявки определяются рекомендуемая секция и формат выступления (пленарный, секционный, стендовый). Кроме того, каждая заявка оценивается по нескольким критериям (например, актуальность, достоверность, качество изложения). На основе результатов экспертизы ПК принимает решение о включении заявки в программу конференции [3].

Рисунок 7- Отображение программы конференции [3]

Проведение конференции - на данном этапе функции системы заключаются в предоставлении в открытом доступе материалов, принятых к участию в конференции и поддержке их обсуждения (отображение комментариев зарегистрированных пользователей) [5].

Подведение итогов и награждение - на данном этапе функции системы заключаются в организации проведения анкетирования руководителей секций и организаторов конференции по оценке качества научных материалов, сохранение их в базы данных и выполнение предварительного анализа результатов анкетирования [5].

. Сравнение программных средств для организации и проведения конференций

На сегодняшний день существует немалое число программных средств для организации конференций. Целесообразным представляется провести сравнение данных программных комплексов относительно основных информационных процессов, подлежащих автоматизации. В обзоре представлено 19 наиболее распространенных программных средств для организации конференций [приложение 1].

Формирование сайта конференции и рассылка информационных сообщений. Одним из самых эффективных способов для публикации сведений о конференции, включая информацию о регистрации и программе проведения, является Web-сайт конференции. Часть рассматриваемых нами систем (7 из 19) позволяет создавать многостраничные сайты с заданной структурой. При этом лишь системы «Агора» и «Open Conference Systems» позволяют настраивать оформление страниц своего сайта, что является существенным требованиям к CMS-системам [4]. Важной функцией программных средств для поддержки и организации конференций является рассылка уведомлений участникам по почте - такую возможность предоставляют 12 из 19 систем. Причем здесь можно выделить 2 составляющих - проведение массовых рассылок-приглашений и адресное уведомление участников об изменениях статуса заявок или обновлениях на сайте конференции [4].

Регистрации заявок. Это основная функция таких программных средств. Такую возможность в той или иной мере предоставляют все рассматриваемые нами системы.

Проведение докладов через процедуру рецензирования. Большинство систем (13 из 19) предлагают возможность рецензирования принятых заявок. Чаще всего рецензирование представляет собой процесс заполнения рецензентом фиксированной формы для каждой назначенной ему заявки. Заявки обычно назначаются рецензентам вручную, но для больших конференций это не всегда удобно, поэтому некоторые системы («Conftool», «MyReview», «OpenConf» и др.) предлагают автоматизированное назначение рецензентов в соответствии с их предпочтениями (свои предпочтения указывают сами рецензенты). Отметим, что этому вопросу в последние годы уделяется повышенное внимание [4].

Составление программы конференции. Помощь в составлении программы предоставляют 10 из 19 систем. Обычно данная помощь сводится к возможности создания нескольких секций, распределения по ним докладов и их упорядочивания. Однако система «Indico» позволяет также формировать программу в табличном виде и поддерживает параллельные секции [4 ].

Формирование сборника трудов конференции. Средства для формирования сборника тезисов предоставляют лишь 4 из рассмотренных 18 систем: «Информационная система «Конференции», «Conference Online-Management System», «The Conference Engine™» и «Indico». Это связано с трудностью автоматизации данного процесса, в части приведения текстов публикаций к единообразному оформлению [4 ].

Дополнительные возможности. Кроме рассмотренных основных возможностей, некоторые системы предлагают дополнительные. Например, «Open Conference Systems» имеет возможность интеграции с LDAP-каталогом. Системы «Conftool», «MyReview», «Open Conference Systems», «The Conference Engine™» и «Indico» предоставляют возможность принятия оплаты и учета взносов [4 ].

Заключение

Таким образом, существует много средств, решающих отдельные задачи поддержки проведения конференций. Однако при попытке их комплексного применения возникают типичные для неполной автоматизации пробелы - проблемы, устранение которых невозможно или требует существенных усилий. Системным решением этого вопроса является создание программного комплекса, реализующего весь спектр задач, связанных с автоматизацией и информационной поддержкой проведения конференций. Однако, весьма трудоемким оказывается процесс отбора таких программных комплексов для специфических задач некоторых конференций. Решению этого непростого вопроса и был посвящен данный реферат. В ходе обзора не удалось выявить «лучшего» или «универсального» программного средства. Тем не менее было выявлено несколько систем, которые в зависимости от условий предоставления услуг (платно, бесплатно) и комплектации можно отнести к группам бюджетного или премиального сегмента. Для небольших учебных заведений, не располагающих обширными финансовыми средствами, наиболее оптимальным вариантом представляется использование бесплатной системы АГОРА, имеющей русскоязычный интерфейс и предоставляющей наиболее полный комплекс услуг: поддержка сайта, регистрация заявок, рецензирование, почтовые рассылки.

Задачи, поставленные в реферате можно считать выполненными. Были рассмотрены основные задачи и классы программных средств организации конференций, выявлены особенности функционирования и использования таких программных комплексов, а также проведен общий обзор и сравнение этих систем в соответствии с основными требованиями.

Список использованных источников

1.      Wan Hussain Wan Ishak and Syamsul Bahrin Zaibon KMICe eX: Conference Management Tool [Электронный ресурс].-Режим доступа: http://wanhussain.com Дата доступа :14. 11. 2017

.        Оболенская К. Д. Задачи создания систем информационной поддержки и проведения мероприятий научного характера / К. Д. Оболенская // Теплотехника и информатика в образовании, науке и производстве : сборник докладов IV Всероссийской научно-практической конференции студентов, аспирантов и молодых учёных «Теплотехника и информатика в образовании, науке и производстве» (ТИМ’2015) с международным участием, посвящённой 95-летию основания кафедры и университета (г. Екатеринбург, 26-27 марта 2015 г.). - Екатеринбург : УрФУ, 2015. - С. 336-338.

.        Гуськов А. Е., О задачах создания системы для поддержки проведения научных конференций / А. Е. Гуськов // Электронные библиотеки: перспективные методы и технологии, электронные коллекции: Труды XII Всероссийской научной конференции RCDL`2010; Казань, Россия 13-17 октября 2010 г.. -Казань: Казанский университет, 2010. - С.247-253.

.        Гуськов А.Е. Васильков А.В, Средства поддержки проведения научных конференций: обзор и сравнение/ А. Е. Гуськов А.В Васильков // Вестник НГУ. Сер.: Информационные технологии, том 8. - ИВТ СО РАН, 2010.-С. 35-45

.        Рыбанов А.А. Степаненко А.А. Описание WEB-системы поддержки проведения конференций [Электронный ресурс].- Режим доступа: http://novainfo.ru/article/5889 Дата доступа :12. 11. 2017

.        Вопросы поддержки конференций [Электронный ресурс].-Режим доступа: https://ideafor.info/?p=1742 Дата доступа :14. 11. 2017

Приложение

Сведения о программных средствах(системах)поддержки и проведения конференций [4]

Система

Условия

Основные функции

Агора

Бесплатно

поддержка сайта, регистрация заявок, рецензирование, почтовые рассылки

Заочные электронные конференции

платная регистрация докладов

регистрация заявок

Информационная система "Конференции"

бесплатно

поддержка сайта, регистрация заявок, рецензирование, составление программы, почтовые рассылки

Конференции Красноярска

бесплатно

поддержка сайта, регистрация заявок

Бесплатно для организаций РАН

Поддержка сайта, регистрация заявок

Конференции ВПИ

Бесплатно

Поддержка сайта, регистрация заявок

Allas Conferences

от$100

регистрация заявок, рецензирование

Conference Management Toolkit

бесплатно

регистрация заявок, рецензирование, почтовые рассылки

Conference Online-Management System

от€200 до€580

регистрация заявок, рецензирование

Conference Renewing System

$199 или $499 (с рецензированием)

регистрация заявок, рецензирование

Confious

€300

регистрация заявок, рецензирование, почтовые рассылки

Conttool

бесплатная и платная версии

регистрация заявок, рецензирование, почтовые рассылки

CvberChairPRO

платно, цена договорная

регистрация заявок, рецензирование

EasyChair

бесплатно

регистрация заявок, рецензирование, почтовые рассылки

Indico

бесплатно

поддержка сайта, регистрация заявок, составление программы, почтовые рассылки, оплата взносов

MyReview

бесплатно

регистрация заявок, почтовые рассылки, рецензирование, оплата взносов

Open Conference Systems

бесплатно

поддержка сайта, регистрация заявок, оплата взносов, рецензирование, почтовые рассылки.

OpenConf

Бесплатная и платная версии(от 150$)

регистрация за явок, рецензирование, почтовые рассылки

The Conference Engine™

платно, цена договорная

поддержка сайта, регистрация заявок, почтовые рассылки, оплата взносов


Похожие работы на - Обзор программных средств для организации научных конференций

 

Не нашли материал для своей работы?
Поможем написать уникальную работу
Без плагиата!
Без нейросетей!