Информационная система управления качеством. Создание программного обеспечения на основе библиотеки ITIL. Подсистема автоматизации процесса 'Служба Service Desk'

  • Вид работы:
    Дипломная (ВКР)
  • Предмет:
    Информационное обеспечение, программирование
  • Язык:
    Русский
    ,
    Формат файла:
    MS Word
    868,37 Кб
  • Опубликовано:
    2017-06-11
Вы можете узнать стоимость помощи в написании студенческой работы.
Помощь в написании работы, которую точно примут!

Информационная система управления качеством. Создание программного обеспечения на основе библиотеки ITIL. Подсистема автоматизации процесса 'Служба Service Desk'

Министерство образования и науки Российской Федерации

Федеральное государственное бюджетное образовательное учреждение

высшего профессионального образования

«Южно-Уральский государственный университет»

(Национальный исследовательский университет)

Институт открытого и дистанционного образования

Кафедра «Экономики и инвестиций»






Информационная система управления качеством. Создание программного обеспечения на основе библиотеки ITIL. Подсистема автоматизации процесса «Служба Service Desk»

Содержание

ВВЕДЕНИЕ

. ОПИСАНИЕ ПРЕДМЕТНОЙ ОБЛАСТИ

.1 Постановка задачи

.2 Теоретические основы проектирования информационной системы

. ПРОЕКТИРОВАНИЕ ИНФОРМАЦИОННОЙ СИСТЕМЫ

.1 Проектирование моделей предметной области

. УПРАВЛЕНИЕ ПРОЕКТОМ РАЗРАБОТКИ ИС

.1 Техническое задание

.2 Разработка сетевого графика

.3 Руководство пользователя

ЗАКЛЮЧЕНИЕ

СПИСОК ИСПОЛЬЗОВАННЫХ ИСТОЧНИКОВ

ПРИЛОЖЕНИЕ А Листинг программ

ВВЕДЕНИЕ

В России уровень компьютеризации предприятий и организаций с каждым годом повышается, и поэтому на специалистов, которые занимаются технической поддержкой пользователей, лежит огромный объем работы. На отечественном рынке представлено большое количество систем, которые решают задачи автоматизированной технической поддержки пользователей.

Системы поддержки пользователей делятся на следующие группы.

. Простые системы для отслеживания заявок.

. Системы средней сложности предоставляют возможность для групповой работы, поддержки базы знаний, автоматизации действий, учета Соглашения об уровне услуг, формирования отчетных документов.

. Комплексные решения, которые поддерживаются ITSM/ITIL, предназначены для управления процессами, разработкой программных продуктов связанными с технической поддержкой в больших организациях.

Чтобы эффективно осуществлять поддержку ИТ-услуг необходима информационная система Службы Service Desk. Service Desk это некоторая диспетчерская служба для пользователей и сотрудников ИТ-организации. Такая система должна выполнять функции «фронт-офиса» для всего предприятия.

Служба Service Desk обеспечивает единую точку контакта и для исполнителей и для руководителей, которые назначают задачи на исполнение. Даже если работы выполняются сотрудниками других ИТ-подразделений, то служба Service Desk обязана вести полный учет времени решения задачи и контролировать процесс решения, а также информировать пользователей о состоянии задачи, а руководство о задержках.

Также, Service Desk должна формировать разнообразную отчетную информацию:

) об уровнях загруженности ресурсов;

) производительности и эффективности предоставляемых услуг;

) необходимости обучения клиентов и персонала;

) совокупной стоимости услуг.

Объектом исследования является библиотека INIL, а предмет исследования - это оказание услуг технической поддержки сотрудников предприятия.

Цель выпускной квалификационной работы - автоматизация процесса Службы Service Desk.

Задачи, которые необходимо решить в соответствии с поставленной целью.

. Дать краткую характеристику библиотеки INIL.

. Изучить основы работы Службы Service Desk.

. Исследовать информационные потоки, возникающие на этапе поступления запроса для решения инцидента;

. Разработать концептуальную и логическую модели данных.

. Разработать программное обеспечение по автоматизации процесса Службы Service Desk

В состав выпускной квалификационной работы входит введение, три главы и заключение.

Первая глава раскрывает теоретические основы проектирования информационных систем. Также в первой главе рассматриваются основные возможности службы Service Desk, структура работы и схема.

Во второй главе описываются этапы проектирования информационной системы «Служба Service Desk»:создание моделей в стандартах IDEF0, DFD, IDEF3 и IDEF1X.

В третей главе строится план-график работ по написанию ВКР и разработки информационной системы в программе MS Project. Разрабатывается техническое задание на создание информационной системы «Служба Service Desk» и руководство пользователя этой системы.

1. ОПИСАНИЕ ПРЕДМЕТНОЙ ОБЛАСТИ

 

1.1 Постановка задачи


Почему был создан ITIL в целом и в частности функция Service Desk <#"896652.files/image001.jpg">

Рисунок 1.1 - Процессы, в которых принимает участие Служба Service Desk

Структура Service Desk представлена на рисунке 1.2. Ее ядро - это центр обработки вызовов, обеспечивающий грамотное распределение поступающих заявок. Вокруг него строится служба Help Desk, задачи которого зарегистрировать произошедший инцидент и как можно быстрее возобновить нормальную работу ИТ-сервиса самостоятельно или привлечь специалистов высокого уровня для устранения причины инцидента. Service Desk, как структурное подразделение предоставляет дополнительные услуги.


Техническая поддержка, как процесс, имеет несколько уровней.

Первый уровень - это центральная служба технической поддержки (Служба Service Desk). Сюда обращаются все пользователи со своими проблемами, и попытка обратиться напрямую к специалистам пресекаются. Это необходимо, для того чтобы высококвалифицированные специалисты не отвлекались на решение простых задач (инцидентов).

Второй уровень поддержки - это так называемые технические специалисты, у которых глубокие знания в определенных технических направлениях (разбирающие в работе веб-серверов или по SQL- серверу).

Третий уровень - это группа разработчиков, которая не только поддерживает программный продукт, но и может его доработать в соответствии с меняющимися запросами бизнеса.

Если инцидент переходит на очередной уровень технической поддержки (Эскалация) это значит увеличивается время и стоимость разрешения этого инциндента. Необходимо стремиться к тому, чтобы наибольшее число Инцидентов решалось на первом уровне, где специалисты имеют меньшую квалификацию.

Проанализировав работу Службы Service Desk, было принято решение автоматизировать процесс принятия заявок и распределения их по специалистам для принятия решения.

1.2 Теоретические основы проектирования информационной системы

 

.2.1 Создание баз данных в MS Access

MS Access - это система управления базами данных (СУБД) реляционного типа. MS Access, несмотря на появление новых ИТ-технологий в области управления базами данных, остается наиболее популярным продуктом в этой области. Это связано с тем, что Microsoft создавая новые версии сохраняет совместимость с предыдущими.

Несомненным достоинством MS Access является наличие простого графического интерфейса, который позволяет не только разрабатывать приложения, используя встроенные средства, но так же создавать собственную базу данных.

В отличие от других СУБД, у MS Access все данные хранятся в одном файле, хотя и распределены по разным таблицам, как и положено реляционной СУБД. К данным относится не только информация содержащая в таблицах, но и другие объекты базы данных.

Для выполнения основных операций в MS Access можно воспользоваться Мастером (Wizards), который сделает основную работу при разработке приложений и работе с данными, а также поможет избежать однотипных действий.

Особенности MS Access.

Создание многопользовательской базы данных MS Access2010 и чтобы несколько пользователей получило одновременно доступ к общей базе данных возможно в локальной сети и в сети с файловым сервером. Сеть необходима, что бы обеспечивать аппаратной и программной поддержки обмена данными между персональными компьютерами. MS Access отслеживает разграничения доступа различных пользователей к базе данных и обеспечивает защиту информации. Так как MS Access не является клиент-серверной СУБД, то возможности системы по обеспечению многопользовательской работы сильно ограничены. Для доступа к информации (данным) по сети с нескольких персональных компьютеров, файл БД MS Access имеющий расширение *.mdb, выкладывается на файловый сервер. Обработка данных ведется в на стороне клиента - там, где запущено приложение, это особенности организации файловых СУБД. Такая система ограничивает использование MS Access2010 для обеспечения работы нескольких пользователей и при больших количествах данных в таблицах, так как сильно возрастает нагрузка на сеть.

Целостность данных MS Access поддерживается только не сложными моделями баз данных. В таких базах отсутствуют такие средства как триггеры и хранимые процедуры, это заставляет разработчиков баз данных возлагать поддержание бизнес логики базы данных на клиентскую программу.

В MS Access нет надежных стандартных средств для защиты информации и разграничения доступа. Имеющие стандартные способы защиты легко снимаются специалистами.

Однако, несмотря на недостатки, у MS Access есть большое количество преимуществ в сравнении с системами подобного класса.

Во первых Access - это продукт компании Microsoft, программным обеспечением которой пользуется большинство пользователей персональных компьютеров. Система MS Access совместим с ОС (операционная система) Windows, которая постоянно обновляется производителем, а также поддерживает множество языков.Access, имея низкую цену, предоставляет огромное количество возможностей. Также MS Access ориентирован на пользователей, которые имеют разную профессиональную подготовку, все это выражается в наличии большого количества вспомогательных средств и понятный интерфейс. Все это дает возможность легко проектировать и создавать базу данных.

В MS Access можно импортировать данные в различные форматы от текстовых файлов и таблиц Excel, до любых серверных СУБД через механизм ODBC.

Еще одно важное преимущество MS Access - это развитые встроенные средства разработки приложений. Большинство приложений, используемые пользователями, содержат тот или иной объем кода VBA (Visual Basic for Applications). Так как VBA это единственное средство для выполнения многих стандартных задач в MS Access (работа с переменными, обработка ошибок, построение команд SQL во время работы программы, использование Windows API и т. п.), для создания более-менее сложных приложений необходимо знания объектной модели MS Access.

В MS Access, одним из средств программирования является язык макрокоманд. Созданные программы на этом языке, называются макросами они позволяют связывать отдельные действия, реализуемые с помощью запросов, форм, отчетов. Макросы управляются событиями, вызываемые действиями пользователями при диалоговой работе с данными через формы и системными события.Access, обладая многими чертами СУБД, предоставляет и дополнительные возможности. Это система для создания приложений работающих с базами данных, а не только простая в использовании СУБД.

Функциональные возможности MS Access

В MS Access база данных обозначает файл, который содержит набор информации. База данных в MS Access 2007 содержит следующие типы объектов (рисунок 1.3): таблица, форма, запрос, отчёт, страница, макрос, модуль.

отслеживание запрос информационный программный

MS Access работает одновременно только с одной базой данных. Но каждая БД MS Access включает множество таблиц, запросов, форм, отчётов, модулей и макросов, которые хранятся в файле с расширением mdb.

Таблица - это объект, соответствующий понятию «таблица» в теории реляционных баз данных. Для каждой таблицы в MS Access можно определить первичный ключ и один или несколько индексов для увеличения скорости доступа к данным.

В MS Access есть возможность создавать структуру таблицы в трех режимах - с помощью мастера, в режиме конструктора, и путем ввода данных. Также имеется возможность просматривать, удалять и добавлять записи, редактировать, осуществлять поиск, сортировку данных, замену, изменять вид таблицы. Связи между таблицами определяются специальным средством, которое называется «Схема данных» (рисунок 1.4).


Это удобный графический инструмент, который позволяет создавать связи между полями таблиц, устанавливать ограничения ссылочной целостности и задавать различные типы отношений. Все изменения сразу применяются в базе данных (если данные удовлетворяют выбранным условиям). Для удобства разработчика полученную диаграмму таблиц и связей можно распечатать.

Запрос - это объект, который содержит текст SQL запроса и имеет уникальное имя в разрабатываемой базе данных. Создавать запросы можно с помощью мастера, а так же в режиме конструктора. Мастер запросов предлагает выбирать имена таблиц и поля для выборки. В режиме конструктора предлагается выбрать несколько таблиц или же запросов и связать их графическим способом, а также определить поля выборки (рисунок 1.5).

Можно писать запрос вручную на языке SQL, но этот способ не очень удобный и не имеет наглядного оформления кода.


Форма - специальный объект-контейнер предназначенный для других интерфейсных компонентов (поля ввода, отображения данных и кнопки, а так же другие компоненты). На форме располагаются компоненты для ввода, просмотра, корректировки и группировки данных, в зависимости от специфики приложения. Форма создается двумя способами - в режиме конструктора, представленной на рисунке 1.6, (набор компонентов разработчик свободно размещает и задает параметры) и с помощью мастера (после выбора таблицы и стиля форма генерируется автоматически).


Отчёт - это объект, который предназначен для формирования отчетных документов, которые можно выдать на печать или включить в сводные документы другого приложения. Отчетные документы содержат результаты выборки из базы данных, в виде структурированной информации. Для создания отчетов можно воспользоваться мастером или создать в режиме конструктора (рисунок 1.7).


Страницы - это средство публикации данных в Internet или локальной сети. Создаваемая страница проектируется точно также как форма (отличаются используемые компоненты), при работе со страницей можно просматривать и изменять в базе данные. Сохранив страницы как объект в базе данных экспортируем ее в виде файла в формат HTML и тогда ее можно использовать через интернет-браузер для доступа к данным.

Макрос - это объект, который представляет собой последовательность макрокоманд для автоматизации часто выполняемых действий при работе с базой данных. Макрокоманды выбирают из имеющего списка, а разработчик задает параметры. Выполнить макрос можно или программным методом в коде или по нажатию на кнопку.

Модуль - это контейнер программного кода на VBA. Для редактирования и просмотра модуля используется оболочка Visual Basic. Программный код приложения находится в наборе модулей. Программный код имеет то же смысловое значение, как и в любом другом языке программирования.

Выше был перечислен полный список объектов, хранящейся в базе данных MS Access.

Выбор СУБД это сложная многопараметрическая задача, которая считается важным этапом при разработке баз данных. Выбранный программный продукт должен удовлетворять как текущим, так и будущим потребностям организации и учитывать финансовые затраты на приобретение самой системы, необходимого оборудования и разработку необходимого программного обеспечения на ее основе, а также обучение сотрудников организации. Также, необходимо убедиться, что новая СУБД способна принести организации реальные выгоды.

Основополагающим фактором при выборе MS Access является использование платформы фирмы Microsoft - операционной системы Windows. Хотя MS Access применяется только под Windows, широчайшее распространение этой операционной системы не является препятствием для широкого использования.

1.2.2 Моделирование бизнес-процессов в BPwin

BPwin - это мощный инструмент для моделирования, который был разработан фирмой Computer Associates Technologies для анализа, реорганизации и документирования сложных бизнес-процессов. Созданные средствами BPwin модели позволяют документировать различные направления деятельности - действия, необходимые для принятия решений, способы их осуществления, а также требующиеся ресурсы. Отсюда формируется полная картина деятельности организации - от моделей этапов работы в небольших отделах до сложных разветвленных структур. При закупке или разработке программного обеспечения модели процессов служат отличным средством документирования потребностей, помогая тем самым обеспечить высокую эффективность вложений в сферу IT-технологий. В руках разработчиков и системных аналитиков BPwin становиться мощным средством для моделирования процессов при создании информационных систем.

Модели BPwin помогают осмыслить бизнес-процессы и оценить влияния различных событий, а также они описывают взаимодействие потоков информации и процессов на предприятии. Неэффективная или избыточная деятельность легко выявляется в процессе моделирования и, следовательно, изменяется или устраняется в соответствии с общими целями предприятия.

Внешние обстоятельства, как правило вынуждают вносить поправки в деятельность предприятия. Последствия изменений необходимо тщательно изучить и осмыслить перед тем, как система будет переделана с учетом изменений. BPwin помогает разработчику на протяжении всего цикла, и дает возможность оптимизировать бизнес-процесс, с учетом изменений.

С помощью BPwin можно сделать свою работу более эффективной.позволяет:

Гарантировать эффективность операций и рассматривать текущие операции используя мощные инструменты моделирования.

Исключать малоэффективные операции, легко и интуитивно сопоставляя операционные изменения. Неэкономичные, неэффективные и избыточные операции можно легко выявить и, следовательно, улучшить, изменить или вовсе исключить - в соответствии с целями компании.

Совершенствовать бизнес-процессы, определяя и формулируя различные реакции на воздействия рынка.является программным продуктом в области реализации средств CASE-технологий, позволяющий проводить моделирование, анализ и описание процессов. BPwin занимает одно из первых мест в своем сегменте рынка.включает стандартные методологии: функциональное моделирование (IDEF0), моделирование потоков данных (DFD), а так же моделирование потоков работ (IDEF3). Каждую из этих методологий можно выполнить отдельно с помощью BPwin, но все вместе они предоставляют цельную картину предметной области.необходим организациям, которые желают добиться оптимальности и эффективности собственного бизнеса или бизнеса заказчиков, а также руководителям проектов, системным аналитикам, бизнес-аналитикам, маркетологам, консультантам и др.

Аргументы и факты:

-       поддерживает три стандартные нотации - IDEF0, DFD и IDEF3. Эти основные ракурса позволяют комплексно описывать предметную область;

-       позволяет оптимизировать любые процедуры в компании и повысить эффективность бизнеса;

-       поддерживает основные методы расчета себестоимости по объему хозяйственной деятельности;

-       легко осваивается;

-       распространен и не дорог, много информации, а также компетентных специалистов;

-       интегрирован с Paradigm Plus (для моделирования компонентов программного обеспечения), ERwin (для моделирования баз данных);

-       содержит генератор отчетов;

-       BPwin содержит большой набор средств для документирования проектов и моделей.

-       позволяет эффективно манипулировать моделями;автоматизирует решение большинства вспомогательных задач, связанных с построением модели процесса обеспечивая логическую строгость, для достижения согласованных результатов. BPwin отслеживает связи в диаграммах, сохраняя их целостность при внесении изменений в модель. Динамическая «подсветка» объектов служит подсказкой при построении модели и предостерегает от повторения распространенных ошибок в моделировании. Кроме того, BPwin поддерживает заданные пользователем свойства, а это позволяет вносить необходимую информацию.

Анализ бизнеса с различных сторон.

С помощью функционального моделирования (нотация IDEF0), можно проводить систематический анализ бизнеса, сосредоточившись на регулярно решаемых задачах (функциях), свидетельствующих об их правильном выполнении показателях, необходимых для этого ресурсах, результатах и исходных материалах.

Цель методологии - построение функциональной схемы исследуемой предметной области, с описанием всех необходимых процессов с точностью, достаточной для однозначного моделирования деятельности организации. В IDEF0 моделируемая система представляется как совокупность взаимосвязанных работ (активностей, функций). Методология IDEF0 имеет развитые процедуры поддержки коллективной работы.

В основе методологии IDEF0 лежат четыре основных понятия:

-       функциональный блок,

-       дуга (стрелка),

-       декомпозиция,

-       глоссарий.

Функциональный блок представляет собой некоторую конкретную функцию (работу) в рамках рассматриваемой предметной области. Блок должен иметь название в глагольном наклонении (например, «Проверить документ» или «Проверка документа»).

На диаграмме функциональный блок изображается прямоугольником (рисунок 1.8). Каждая сторона функционального блока имеет свое определенное значение (роль) и определяет тип интерфейса, т. е. способ взаимодействия дуги с блоком:

-       верхняя сторона - «Управление» (Control);

-       левая сторона - «Вход» (Input);

-       правая сторона - «Выход» (Output);

-       нижняя сторона - «Механизм» (Mechanism).


Дуга (Arrow) отображает элемент предметной области, который обрабатывается функциональным блоком или оказывает другое влияние на функцию, представленную данным функциональным блоком. Интерфейсные дуги часто называют стрелками или потоками. С помощью дуг отображают различные объекты, которые передаются между блоками, обрабатываются блоками, определяют правила обработки и механизмы обработки. Такими объектами могут быть элементы реального мира (детали, оборудование, сотрудники) или потоки данных и информации (ГОСТы, данные, инструкции и т.п.). Стрелки снабжаются надписями - названиями. В зависимости от того, к какой из сторон функционального блока подходит данная интерфейсная дуга, она носит название «входящей», «исходящей», «управляющей», «механизмом» или «вызовом».

В методологии IDEF0 различают пять типов стрелок.

Вход (Input) - информация или материальные объекты, которые используются или преобразуются работой для получения результата (выхода). Допускается, что блок может не иметь ни одной стрелки входа.

Управление (Control) - правила, процедуры, стратегии, стандарты, ограничения на бюджет и время, которыми руководствуется работа. Каждая работа должна иметь хотя бы одну стрелку управления. Управление влияет на работу, но не преобразуется работой. В случае возникновения неопределенности в статусе стрелки (управление или вход) рекомендуется рисовать стрелку управления.

Выход (Output) - информация или материальный объект, которые производятся работой. Каждая работа должна иметь хотя бы одну стрелку выхода. Работа без результата не имеет смысла и не должна моделироваться.

Механизм (Mechanism) - ресурсы, которые выполняют работу, например сотрудники предприятия, оборудование и т. д. По усмотрению аналитика стрелки механизма могут не изображаться в модели.

Вызов (Call) - специальная стрелка, указывающая на другую модель работы. Стрелка вызова используется при расщеплении модели и указывает, что некоторая работа представлена отдельной моделью. Руководитель проекта может создать декомпозицию верхнего уровня и провести расщепление модели на отдельные модели. Аналитики работают над отдельными моделями, а затем объединяют отдельные модели в единую модель.

Основным понятием стандарта IDEF0 является декомпозиция (Decomposition). Принцип декомпозиции применяется при разбиении сложного процесса на составляющие его функции. Декомпозиция позволяет постепенно и структурировано представлять модель предметной области в виде иерархической структуры отдельных диаграмм.

Глоссарий (Glossary) - это набор определений, ключевых слов, повествовательных изложений и т.д., которые характеризуют объект, отображенный данным элементом. Этот набор является описанием сущности данного элемента. Глоссарий дополняет наглядный графический язык, снабжая диаграммы необходимой дополнительной информацией.

Модель в рассматриваемой методологии - это совокупность иерархически упорядоченных и взаимосвязанных диаграмм. Каждая диаграмма это единица описания предметной области и располагается на отдельном листе. Модель может содержать четыре типа диаграмм:

. Контекстная диаграмма

. Диаграммы декомпозиции

. Диаграммы дерева узлов

. Диаграммы только для экспозиции

Моделирование потоков данных (DFD), используемое при разработке программного обеспечения, сосредоточено вокруг потоков данных, передающихся между различными операциями, включая их хранение, для достижения максимальной доступности и минимального времени ответа. Такое моделирование позволяет рассмотреть конкретный процесс, проанализировать операции, из которых он состоит, а также точки принятия решений, влияющих на его ход.

Цель методологии DFD - это построение модели рассматриваемой предметной области в виде диаграммы потоков данных. Диаграммы потоков данных предназначены для описания документооборота и обработки информации, но допускают и представление других объектов. При создании диаграммы потоков данных используются четыре основных понятия:

-       потоки данных;

-       процессы (работы) преобразования входных потоков данных в выходные;

-       накопители данных (хранилища);

-       внешние сущности.

Потоки данных - это абстракции, использующие для моделирования передачи информации (или физических компонент) из одной части рассматриваемой организации в другую. Потоки на диаграммах изображаются именованными стрелками, ориентация которых указывает направление движения информации.

Процессы (работы) служат для преобразования входных потоков данных в выходные. Имя процесса должно содержать глагол в неопределенной форме с последующим дополнением (например, «получить информацию о проблемах»). Каждый процесс имеет уникальный номер для ссылок на него внутри диаграммы, который может использоваться совместно с номером диаграммы для получения уникального индекса процесса во всей модели.

Хранилище (накопитель) данных моделирует данные, которые сохраняются в памяти между процессами. Информация, содержащая в хранилище, может использоваться в любое время после ее получения, данные выбираются в любом порядке. Имя хранилища должно определять его содержимое и быть существительным.

Внешняя сущность представляет собой материальный объект вне контекста предметной области, являющейся источником или приемником данных. Ее имя должно содержать существительное. Предполагается, что объекты, представленные как внешние сущности, не должны участвовать ни в какой обработке.

Сравнивая методологии DFD и IDEF0, можно отметить, что в методологии DFD, кроме расширения изобразительных возможностей диаграмм (за счет хранилищ данных), изменяются правила интерфейсов для стрелок: стрелки могут входить и выходить с любой стороны блока.

Моделирование потоков работ (нотация IDEF3) позволяет рассмотреть конкретный процесс, проанализировать операции, из которых он состоит, а также точки принятия решений, влияющих на его ход.

Методология IDEF3 - это стандарт документирования технологических процессов, которые происходят в рассматриваемой организации, и предоставляемый инструментарий для наглядного исследования и моделирования их сценариев.

Сценарием (Scenario) называется описание последовательности изменений свойств объекта в рамках рассматриваемого процесса (описание последовательности этапов решения проблем). Исполнение каждого сценария сопровождается соответствующим документооборотом, который состоит из двух основных потоков: документов, определяющих структуру и последовательность процесса (технологические карты, стандарты и т.д.), и документов, отображающих ход его выполнения (результаты тестов и экспертиз, отчетные документы и т.п.). Для эффективного управления любым процессом, надо иметь детальное представление об его сценарии и структуре сопутствующего документооборота.

Задачи выполняемые средствами документирования и моделирования IDEF3:

. Документировать данные о технологии процесса.

. Определять и анализировать точки влияния потоков сопутствующего документооборота на сценарий технологических процессов.

. Определять ситуации, требующие принятия решения, которые влияют на жизненный цикл процесса (изменение конструктивных, технологических или эксплуатационных свойств конечного продукта).

. Содействовать принятию оптимальных решений при реорганизации технологических процессов.

. Разрабатывать имитационные модели технологических процессов, по принципу «как будет, если…».

В диаграммах модели IDEF3 номер действия, полученного в результате декомпозиции, обычно предваряется номером его родителя (рисунок 1.9).


Существенные взаимоотношения между действиями изображаются с помощью связей. Все связи в IDEF3 являются однонаправленными, и хотя стрелка может начинаться или заканчиваться на любой стороне блока, обозначающего действие, диаграммы IDEF3 обычно организуются слева направо таким образом, что стрелки начинаются на правой и заканчиваются на левой стороне блоков. В таблице 1 приведены три возможных типа связей.

Таблица 1 - Типы связей IDEF3

Изображение

Название

Назначение

 

Временное предшествование (Temporal precedence)

Исходное действие должно завершиться, прежде чем конечное действие сможет начаться

 

Объектный поток (Object flow)

Выход исходного действия является входом конечного действия (исходное действие должно завершиться, прежде чем конечное действие сможет начаться)

 

Нечеткое отношение (Relationship)

Вид взаимодействия между исходным и конечным действиями задается аналитиком отдельно для каждого случая использования такого отношения


В IDEF3 для отображения логики взаимодействия стрелок (потоков) при слиянии и разветвлении или для отображения множества событий, которые могут или должны быть завершены перед началом следующей работы, используются перекрестки. Различают перекрестки для разветвления и перекрестки для слияния стрелок. Перекресток не может использоваться одновременно для разветвления и для слияния.

В методологии IDEF3 можно декомпозировать работу многократно, может иметь множество дочерних работ.

На рисунке 1.10 представлено два варианта декомпозиции родительского модуля .


1.2.3 ERwin

Логические модели данных создаются на стадии проектирования с использованием методологии IDEF1X. В ERWin существует Case-средство, которое поддерживает методологию IDEF1X и стандарт IE (Information Engineering). Методология IDEF1X подразделяется на уровни, соответствующие разрабатываемой модели данных системы. Каждый такой уровень относится к определенной фазе проекта. Этот подход полезен при создании систем по принципу «сверху вниз».

На стадии проектирования создаются логические модели трех уровней: Диаграмма сущность-связь (Entity Relation Diagram), Модель данных, основанная на ключах (Key-Based model) и Полная атрибутивная модель.

Диаграмма сущность-связь (ERD) определяет сущности и их отношения. Более подробное представление данных дает Модель данных, основанная на ключах. В ней содержится описание предметной области - всех сущностей и первичных ключей. Наивысшим уровнем в модели данных является диаграмма сущность-связь, которая определяет набор сущностей и атрибутов проектируемой системы. Цель этой диаграммы - формирование общего взгляда на систему для последующей ее детализации.

Модель данных Key-Based model (модель основанная на ключах), описывает структуру данных системы. В эту систему включены все сущности и атрибуты, в том числе ключевые.

Полная атрибутивная логическая модель - это модель, наиболее раскрыто представляет структуру данных, представленных в третьей нормальной форме.

Построение диаграммы ERD - первый шаг при создании логической модели БД. Диаграмма состоит из сущностей, атрибутов и взаимосвязей и позволяет рассмотреть систему в целом и выяснить требования, которые необходимы для ее разработки, в части хранения информации. ERD-диаграммы можно разделить на отдельные куски, которые соответствуют отдельным задачам, решаемым разрабатываемой системой. Это позволяет делать процесс проектирования управляемым, рассматривая систему с точки зрения функциональных возможностей.

Сущность - это субъект, место, событие, вещь или понятие, содержащее информацию. Точнее, сущность - это объединение (набор) объектов, называемых экземплярами. В диаграммах ER-модели сущность представлена в виде прямоугольника, который содержит имя сущности. Имя сущности - это имя типа, а не конкретного объекта-экземпляра этого типа. Любой экземпляр сущности должен быть отличен от любого другого экземпляра этой же сущности.

Графически изображаемая ассоциация - это связь, устанавливаемая между двумя сущностями. Эта ассоциация может существовать между сущностью и ей же самой (рекурсивная связь) или между двумя разными сущностями. Во всякой связи выделяются два конца (в зависимости от пары связываемых сущностей). На каждом конце указывается имя конца связи, сколько экземпляров данной сущности связывается (степень конца связи), любой ли экземпляр данной сущности должен участвовать в данной связи (обязательность связи).поддерживает основные типы связей: полная категория, неполная категория, многие-ко-многим, идентифицирующая/неидентифицирующая.

В ERwin связи представлены следующими основными элементами информации:

-       имя связи;

-       тип связи;

-       мощность связи;

-       требования по обеспечению ссылочной целостности.

-       допустимость пустых (null) значений;

Связь называется неидентифицирующей, если экземпляр дочерней сущности идентифицируется иначе, чем через связь с родительской сущностью. Атрибуты, входящие в первичный ключ родительской сущности, входят в первичный ключ дочерней сущности.

Связь называется идентифицирующей, если экземпляр дочерней сущности идентифицируется через ее связь с родительской сущностью. Дочерняя сущность при этой связи всегда является зависимой. Атрибуты, входящие в первичный ключ родительской сущности, при идентифицирующей связи входят в состав неключевых атрибутов дочерней сущности.

Идентифицирующая связь рисуется сплошной линией; неидентифицирующая - пунктирной. Со стороны дочерней сущности линии заканчиваются точкой.

Атрибуты не вводятся вручную. При определении связи происходит перемещение атрибутов первичного ключа родительской сущности в соответственную область атрибутов дочерней сущности.

Мощность связи (Cardinality) предназначена для обозначения отношения числа экземпляров родительской сущности к числу экземпляров дочерней.

Различают 4 типа мощности:

-       общий случай не помечается каким-либо знаком (одному экземпляру родительской сущности соответствуют 0, 1 или много экземпляров дочерней сущности);

-       знаком Р помечается случай, когда одному экземпляру родительской сущности соответствуют 1 или много экземпляров дочерней сущности (исключено нулевое значение);

-       знаком Z помечается случай, когда одному экземпляру родительской сущности соответствуют 0 или 1 экземпляр дочерней сущности (исключены множественные значения);

-       цифрой помечается случай, когда одному экземпляру родительской сущности соответствует ранее заданное число экземпляров дочерней сущности.

Фраза, характеризующая отношение между дочерней и родительской сущностями - Имя связи (Verb Phrase). Для связи идентифицирующей или неидентифицирующей «один ко многим» достаточно указать имя, показывающее отношение «Parent-to-Child» (от родительской к дочерней сущности). Для связи «многие ко многим» надлежит указывать имя как Child-to-Parent, так и Parent-to-Child.

Логические конструкции, представляющие собой правила вставки, удаления и замены и выражающие бизнес-правила использования данных - правила ссылочной целостности (referential integrity (RI)).

Любая деталь, служащая для уточнения, классификации, идентификации, выражения состояния сущности или числовой характеристики является атрибутом сущности. Имена атрибутов изображаются малыми буквами и вносятся в прямоугольник под именем сущности, изображающий сущность.

Атрибут, комбинация связей, комбинация атрибутов или комбинация связей и атрибутов, уникально отличающая любой экземпляр сущности от других экземпляров сущности того же типа является уникальным идентификатором сущности.

Иерархия наследования связи и типы сущностей определяют, является ли сущность зависимой или независимой. Различают несколько типов зависимых сущностей: ассоциативная и характеристическая зависимая дочерняя. Ассоциативная сущность содержит информацию о связях сущностей, позволяет реализовать связь «многие-ко-многим» и связана с несколькими родительскими сущностями. Сущность, хранящая информацию о характеристиках родительской сущности и связанная только с одной родительской является характеристической зависимой дочерней сущностью. Например, связь Менеджер - Телефон.

Дочерняя сущность в иерархии наследования- это категориальная сущность.

Именующая сущность не имеет собственных атрибутов, только атрибуты родительских сущностей, перемещенных в качестве внешнего ключа, и является частным случаем ассоциативной сущности,

Иерархия наследования (иерархия категорий) - особый тип объединения сущностей, разделяющие общие характеристики.

Как правило, иерархию наследования создают, когда несколько сущностей имеют общие по смыслу связи (например, если бы Совместитель и Постоянный сотрудник имели близкую по смыслу связь «работает в» с сущностью Предприятие), либо когда сущности имеют общие по смыслу атрибуты, либо когда это диктуется бизнес-правилами.

Для любой категории можно указать атрибут родового предка - дискриминатор, показывающий, как отличить одну категориальные сущности (атрибут Тип на рисунке 1.11) одну от другой.

Иерархии категорий делятся на типы: полные и неполные.

В неполном типе категория еще не выстроена полностью, в родовом предке могут существовать экземпляры, которые не имеют соответствующих экземпляров в потомках.

Если одному экземпляру родового предка (сущность Сотрудник, смотри рисунок 1.11) обязательно соответствует экземпляр в каком-либо потомке (в примере служащий обязательно является либо Администратором, либо Агентом), то это полная категория.

Для создания связи следует:

-       установить курсор в палитре инструментов на кнопке «Категория» и нажать левую кнопку мыши;

-       щелкнуть вначале по родовому предку, а затем по потомку;

-       для установления следующей связи в иерархии категории сначала следует щелкнуть по символу категории, а затем по второму потомку.


Для редактирования категорий необходимо щелкнуть по символу категории правой кнопкой мыши и выбрать в контекстном меню пункт Subtype Relationship Editor. В диалоге Subtype Relationship можно указать тип категории - полная/неполная (радио-кнопки Complete/Incomplete) и атрибут-дискриминатор категории (список Discriminator Attribute Choice).

Выводы по разделу 1


В первой главе рассмотрен жизненный цикл ITIL и в частности Служба Service Desk <#"896652.files/image014.gif">

Для того чтобы лучше понять логику работы Службы Service Desk, было принято решение декомпозировать работу Службы на пять подработ: регистрация обращения, определение службы и ответственного, определение времени решения, закрытие обращения и извещение пользователя о результатах.


Из диаграммы следует, что Службы Service Desk выполняет несколько функций. Прежде всего, это регистрация обращения. Она заключается в том, чтобы, при обращении пользователя об возникшем инциденте или проблеме произвести регистрацию обращения для дальнейшего решения инцидента. Регистрация обращения осуществляется с обязательной авторизацией данных пользователя и информацией об инциденте или проблеме.

Другой не менее важной функцией является определение службы и специалиста для решения поставленной задачи.

Так же важной функцией является закрытие обращения, которая осуществляется после устранения инцидента и возобновлении работоспособности ИТ-услуги. На основании закрытия обращения составляется извещение пользователю о результатах работы.

2.1.2 Построение модели потоков данных

Для того чтобы выделить бизнес-процесс необходимо построить диаграмму DFD. При построении диаграммы были выделены две основные сущности - пользователи и специалисты Службы Service Desk.

Служба Service Desk это своего рода диспетчерская служба, сотрудники которой повседневно контактирует с пользователями и сотрудниками других процессов, поэтому информация о пользователях и сотрудниках всех служб поддержки, их адресах нахождения и контактные телефоны должны быть постоянно под рукой. Пользователи работают со специалистом Служба Service Desk, который принимает заявки на восстановление ИТ-услуг.

Этапы работы Службы Service Desk:

. Пользователь обращается в Службу с заявкой о Проблеме (Инциденте).

. Оператор выполняет анализ заявки, и присваивает ей Категорию, при возможности помогает пользователю решить проблему с помощью Базы Знаний.

. Координатор назначает Инженера для решения заявки и фиксирует ее закрытие.

. Инженер решает проблему либо возвращает ее координатору.

. Выполняются работы по извещению пользователя.


2.1.3 Разработка схемы базы данных

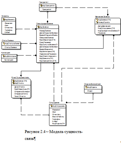
Схема системы базы данных (от англ. Database scheme) это ее структура, описанная на формальном языке и поддерживаемой системой управления базами данных (СУБД). В реляционных базах данных схема определяет таблицы, поля в каждой таблице, а также отношения между полями и таблицами. После построения модели потоков данных, можно приступить к созданию схемы данных. Анализируя данные диаграммы выделим две сущности - клиенты (пользователи) и сотрудники. Эти сущности послужат каркасом схемы базы данных, информация о данных сущностях будет храниться в соответствующих таблицах («Клиенты», «Сотрудники»). Помимо информации о клиентах и сотрудниках необходимо следить за движение заявок, их регистрацией, статусом и приоритетом. Следовательно, необходимы еще как минимум четыре сущности, способных хранить необходимую информацию.

В результате проведенного анализа создана модель сущность-связь (рисунок 2.4).


Полученная схема данных позволит хранить всю необходимую информацию для нормального функционирования Службы Service Desk.

Таблица: ДвижениеЗаявки


Имя

Тип

Размер


КодЗаявки

Длинное целое

4


НомерПункта

Длинное целое

4


ДатаДвижения

Дата/время

8


КодСотрудника

Длинное целое

4


КодПриоритетаЗаявки

Длинное целое

4


Решение

Текстовый

50


Таблица: Категория


Имя

Тип

Размер


КодКатегории

Длинное целое

4


Категория

Текстовый

50


Таблица: Клиенты


Имя

Тип

Размер


КодКлиента

Длинное целое

4


Фамилия

Текстовый

20


Имя

Текстовый

15


Отчество

Текстовый

15


Телефон

Текстовый

10


E-Mail

Текстовый

30


Таблица: ОтделыServiceDesk


Имя

Тип

Размер


КодОтдела

Длинное целое

4


Отдел

Текстовый

255


Таблица: ОтчетПользователю


Имя

Тип

Размер


КодЗаявки

Длинное целое

4


КодОтчета

Длинное целое

4


ДатаОтчета

Дата/время

8


КодОператора

Длинное целое

4


ОтправкаТелефон

Логический

1


ОтправкаПочта

Логический

1


ТекстОтчета

Текстовый

50


Таблица: Приоритет


Имя

Тип

Размер


КодПриоритета

Длинное целое

4


Приоритет

Текстовый

50


Таблица: РегистрацияЗаявки


Имя

Тип

Размер


КодЗаявки

Длинное целое

4


НомерЗаявки

50


ДатаОткрытияЗаявки

Дата/время

8


ВремяОткрытияЗаявки

Дата/время

8


ОписаниеЗаявки

Текстовый

255


КодОператора

Длинное целое

4


СрокРешения

Длинное целое

4


КодСтатусаЗаявки

Длинное целое

4


ДатаЗакрытияЗаявки

Дата/время

8


ВремяЗакрытия

Дата/время

8


КодКатегории

Длинное целое

4


ПервичноеРешение

Текстовый

250


КодОтветственного

Длинное целое

4


КодКлиента

Длинное целое

4


КодПриоритета

Длинное целое

4


Таблица: Сотрудники


Имя

Тип

Размер


КодСотрудника

Длинное целое

4


Фамилия

Текстовый

25


Имя

Текстовый

20


Отчество

Текстовый

20


МестоРаботы

Длинное целое

4


Телефон

Текстовый

10


E-Mail

Текстовый

30


КодОтдела

Длинное целое

4

Таблица: СтатусЗаявки


Имя

Тип

Размер


КодСтатусаЗаявки

Длинное целое

4


СтатусЗаявки

Текстовый

50

 

.1.4 Генерация базы данных

Современные CASE-средства охватывают обширную область поддержки многочисленных технологий проектирования информационных систем: от простых средств анализа и документирования до полномасштабных средств автоматизации, покрывающих весь жизненный цикл программного обеспечения.

Наиболее трудоемкими этапами разработки информационных систем являются этапы анализа и проектирования, в процессе которых CASE-средства обеспечивают качество принимаемых технических решений и подготовку проектной документации. При этом большую роль играют методы визуального представления информации. Это предполагает построение структурных или иных диаграмм в реальном масштабе времени, сквозную проверку синтаксических правил. Графические средства моделирования предметной области позволяют разработчикам в наглядном виде изучать существующую информационную систему, перестраивать ее в соответствии с поставленными целями и имеющимися ограничениями.

Для генерации схемы данных сущность-связь в физическую базу данных в качестве CASE-средства был выбран программный продукт ERwin. Для корректной генерации схемы данных необходимо внести изменения в тексты шаблонов, используемые ERwin при создании таблиц и триггеров в целевую базу данных. После того, как файлы шаблонов и сама схема БД готовы, необходимо воспользоваться методом «Forward Engineer\Schema Generation» - именно этот метод и осуществляет генерацию схемы данных в физическую существующую базу данных (рисунок 2.5).


3. УПРАВЛЕНИЕ ПРОЕКТОМ РАЗРАБОТКИ ИС

Создавая сложное программное обеспечение для корпоративных информационных систем необходимо четкая и грамотная организация всего процесса разработки программного обеспечения - от написания технического задания на разработку программного обеспечения до внедрения этого ПО на предприятии, а также дальнейшего развития информационной системы.

3.1 Техническое задание


Аннотация

Настоящий документ представляет собой техническое задание о создании информационной системы Службы ServiseDesk.

Цель проекта

Основная целью разрабатываемой информационной системы - автоматизация процесса управления службой технической поддержки, это в свою очередь повысит качество обслуживания пользователей ИТ-услуг.

Задачи проекта

. Оптимизировать работу службы технической поддержки Servise Desk и, как результат, сократить затраты (временные и финансовые) на обработку и решение запросов пользователей ИТ-услуг

. Повысить контроль за предоставлением ИТ-услуг

. Повысить прозрачность процессов предоставления ИТ-услуг для пользователей.

. Общие сведения

.1 Наименование темы

Полное наименование темы:

Разработка информационной системы Служба Service Desk.

Условное обозначение темы:

ИС «Service Desk».

.2 Наименования Исполнителя и Заказчика работ

Исполнитель:

студент группы БШЗ-422 Маркин Всеволода Александровича

Заказчик:

Федеральное государственное автономное образовательное учреждение высшего образования «Южно-Уральский государственный университет (национальный исследовательский университет)»

.3 Этапы работ по разработке программного обеспечения

Для разработки Служба Service Desk необходимо включать следующие этапы:

-       обследование функций Службы Service Desk;

-       проектирование моделей базы данных;

-       разработка интерфейса программного обеспечения;

-       настройка программного обеспечения;

-       тестирование программного обеспечения;

-       обучение пользователей.

Перечисленные этапы разработки могут выполняться параллельно и, по необходимости, итерационно.

Обучение пользователей проводится по специально разработанным программам.

1.4 Методика проведения обучения

Со стороны Исполнителя необходимо назначить сотрудника, ответственного за организацию обучения в организации ИТ-услуг.

Со стороны организации ИТ-услуг должен быть назначен ответственный за содействие в организации и проведении обучения. Ответственный со стороны внедрения ПО должен предоставить Исполнителю все необходимые сведения по составу лиц, проходящих обучение.

Ответственный за проведение обучения сотрудник формирует ведомость обучения, содержащую следующую информацию:

-       Фамилия, имя, отчество обучаемого лица

-       Дата проведения обучения;

-       Подпись обучаемого лица

Ответственный за проведение обучения со стороны Исполнителя должен подготовить план-график обучения, согласованный и утвержденный представителем Заказчика на внедрения ПО (далее по тексту Получателем).

Ответственный за проведение обучения со стороны Исполнителя должен разработать программу обучения с учетом того, какими базовыми знаниями и навыками работы обладают обучаемые.

До начала проведения обучения ответственными лицами от Исполнителя и Получателя должна быть проведена подготовка аудитории, в которой будет проводиться обучение, включающая в себя:

-       подготовку рабочих мест для обучаемых;

-       подготовку рабочего места для преподавателя;

-       подготовку специализированного оборудования для обучения (проектор, микрофон и т.д.);

-       установку и настройку необходимого системного и программного обеспечения, а также специализированного ПО.

На время проведения обучения все обучаемые сотрудники должны быть освобождены от исполнения своих прямых обязанностей.

В процессе обучения в случае необходимости план-график обучения может быть скорректирован, все изменения план-графика обучения, курса обучения согласуются с Получателем.

Перед началом обучения Исполнителем должны быть подготовлены методические материалы и тематические тесты для тестирования обучаемых лиц. Состав методических материалов определяется Исполнителем по своему усмотрению.

Обучение технических специалистов должно проводиться в несколько этапов:

-       Теоретическая часть (лекции);

-       Тестирование пользователей - проверка приобретенных знаний и навыков.

Обучение производится сотрудником со стороны Объекта внедрения.

. Требования к техническому и программному обеспечению

.1 Требования к техническим средствам серверов

В состав технических средств сервера должны быть включены компоненты, поддерживающие характеристики не ниже следующих:

-       процессор: Pentium 4;

-       тактовая частота: 1.2 ГГц;

-       оперативная память: 256 Мбайт;

-       дополнительная дисковая память (на системные компоненты):10 Гбайт;

-       CD-ROM устройство;

-       сетевой адаптер;

-       терминал;

-       устройство резервного копирования;

-       источник бесперебойного питания.

Серверы должны обладать возможностями расширения вычислительной мощности (дисковое пространство, вычислительная мощность) и обладать полным набором средств защиты от сбоев внутренних компонентов.

.3 Требования к программному обеспечению

ПО рабочих мест пользователей (рабочих станций) должно быть оснащено операционными системами (ОС) Windows XP/7, офисными средствами MS Office версии не ниже 2000 (Word, Excel) или OpenOffice, средствами Internet Explorer не ниже версии 6.0.

ПО сервера должно быть оснащено Windows 2000 Server SP4 (MSXML 4.0, MDAC 2.7), СУБД MySQL 4.0 (или более поздними версиями). В ОС Windows должна быть установлена поддержка русского языка.

3.2 Разработка сетевого графика


Управление проектом - это составление плана и отслеживание хода работ по нему. Проекты осуществляются в любой области деятельности: разработка информационной системы, выполнение выпускной квалификационной работы или дипломного проекта и т.д.

Проект создается для достижения определенного результата и в определенные сроки. Составление плана проекта необходимо для того, чтобы определить, с помощью каких работ будет достигаться результат проекта, какие ресурсы будут нужны для выполнения работ, а также в какое время эти ресурсы будут задействованы в проекте. Проектный план содержит три основных элемента:

-       задачи;

-       ресурсы;

-       назначения.

Задача это работа, которая осуществляется в рамках проекта для достижения запланированного результата. Так как проект содержит много задач, то их объединяют в группы, или фазы. Совокупность фаз проекта называют жизненным циклом проекта.

Фаза проекта состоит из одной или нескольких задач. Для удобства контроля за ходом работ, проект разбивают на фазы.

Длительность задачи - это период рабочего времени, который необходим для выполнения задачи.

Ресурсы - это сотрудники и оборудование, необходимые для выполнения поставленных задач в рамках проекта. Каждому сотруднику, участвующему в проекте, назначают определенную роль, которая соответствует его квалификации.

Назначения - это связь определенной задачи и ресурсов, необходимых для ее выполнения. На одну задачу может быть назначено несколько ресурсов, как материальных, так и нематериальных. Назначения объединяют в плане задачи и ресурсы, делая план целостным.

Составление плана выпускной квалификационной работы начнем в описании задач ВКР, доступных ресурсов и определении взаимосвязей между ними с помощью назначений.

На рисунке 3.1 представлен список задач и диаграмма Ганта. Диаграмма Ганта названа в честь Генри Ганта (1861-1919). В MS Project 2010 диаграмма Ганта - это основное средство визуализации плана проекта. На диаграмме Ганта рядом с отрезками может отображаться дополнительная информация.


Подавляющее большинство операций по планированию и анализу проекта выполняется с использованием диаграммы Ганта, для работы с сетевым графиком также предусмотрен богатый набор функций. Наибольший эффект от их применения можно получить на этапе разработки структуры нового проекта «с нуля», а также при анализе проекта с точки зрения возможных рисков.

В отличие от классического сетевого графика, на котором работам соответствуют дуги, а события - вершины, в MS Project 2010 работам соответствуют вершины, а дуги переходам от одной работы к другой.

На рисунке 3.2 представлен сетевой график выполнения работ выпускной квалификационной работы по разработке информационной системы «ServiceDesk».


3.3 Руководство пользователя

 

.3.1 Начало работы с Информационной Системой «ServiceDesk»

После запуска программы MS Access автоматически открывается главная страница ИС «ServiceDesk» (рисунок 3.3), которая содержит ряд управляющих кнопок.


На Главной странице ИС представлены:

-       Заявки, кнопка которая открывает список заявок поступающие от пользователей, сортированных по регистрационному номеру;

-       Сотрудники Service Desk, открывает список сотрудников Service Desk с контактной информацией;

-       Клиенты, открывает список пользователей с контактной информацией;

-       Отделы Service Desk, Статус заявки, Категории заявки, Приоритет, открывают формы для ввода справочной информации, необходимой для работы с ИС;

-       Отчеты, открывает страницу для формирования отчетов

3.3.2 Работа со списком заявок

Переход к спискам заявок пользователя, сортированных по регистрационному номеру, осуществляется по кнопке с Главной страницы (рисунок 3.4).


Для каждой карточки отображается необходимая информация и функциональные кнопки «Новая заявка» и «Создание сообщения».

3.3.3 Фильтрация списка заявок

В Информационной Системе предусмотрена возможность фильтрации списка заявок.

Для этого необходимо в левой стороне карточки выбрать значение, по которому требуется произвести фильтрацию (рисунок 3.5).


3.3.4 Создание заявки

При нажатии кнопки «Новая заявку» на карточке заявке откроется форма создания новой заявки (рисунок 3.6).


Для создания заявки необходимо заполнить ее поля.

Обязательные для заполнения являются поля:

Номер заявки - регистрация заявки;

Описание заявки - текст, отражающий суть заявки;

Клиет - сотрудник, от чьего имени заводится заявка. Выбирается из списка, если в списки отсутствует информация на клиента ее необходимо внести в базу данных системы, открыв форму для заполнения (рисунок 3.7).


3.3.5 Обработка заявки Диспетчером

После заполнения обязательных полей заявка будет сохранена. Созданная заявка будет отображена в списк заявок.

Перед отправкой заявки на исполнение Диспетчер заполняет недостающую информацию в карточке заявки. Для этого необходимо выбрать заявку по регистрационному номеру.

Система отобразит карточку заявки, открытую на редактирование. Диспетчер должен заполнить недостающую информацию (рисунок 3.8).

Поля, обязательны для заполнения:

Приоритет заявки - заполняется из выпадающего списка - Средний, Высокий, Низкий;

Категория - заполняется из справочника категорий - Инцидент, Запрос на изменение, Проблема, Запрос на обслуживание;

Ответственный - сотрудники, ответственные за исполнение задачи.

Оператор - сотрудник Службы Service Desk, принявший заявку.

После заполнения необходимых полей заявка автоматически сохроняется.


В Системе предусмотрена возможность создания отчетов о затраченном времени на исполнение заявки. Для этого необходимо в карточки заявки на указать Дату поступления заявки и Дату закрытия заявки.

3.3.6 Обработка заявки после исполнения

После обработки заявки, Диспетчер отправляет ее на исполнение. После принятия решения по заявки необходимо открыть карточку заявки на редактирование (Рисунок 3.8).

Диспетчер должен заполнить поле Действие, ввести результат:

Эскалация - позволяет отправить заявку на исполнение на следующую линию поддержки;

Запрос дополнительной информации - позволяет запросить дополнительную информацию у Клиента;

Запрос смены исполнителя - позволяет запросить смену ответственного исполнителя;

Плановый инцидент (запрос на обслуживание) - позволяет отклонить исполнение заявки;

Инцидент (запрос на обслуживание) решен. Если указан данный результат то Исполнитель указывает особенности выполнения заявки.


3.3.7 Заполнение справочников

Перед первым поступлением заявки необходимо заполнить справочную информацию, которая необходима для заполнения карточки заявки.

Информация о сотрудниках заполняется на форме Сотрудники Service Desk (рисунок 3.9).


На форме необходимо заполнить поля:

Фамилия, Имя, Отчество;

Телефон - контактный телефон;

Почта - адрес электронной почты;

Отдел - выбирается из выпадающего списка. На рисунке 3.10 форма для ввода отделов.


При регистрации заявки, из выпадающих списков выбирается Категория, Приоритет и Статус заявки. Эта информация вводится в соответствующие формы (рисунок 3.11)


3.3.8 Формирование отчетов

В Системе предусмотрена автоматическое формирования различных отчетных документов. Для этого необходимо вызвать с Главной страницы, страницу Отчеты (рисунок 3.12).


С этой страницы можно сформировать:

Список сотрудников Службы Service Desk, сгруппированную по отделам Службы Service Desk и содержащую электронный адрес и контактный телефон (рисунок 3.13).


Список Клиентов, содержащую Фамилию, Имя, Отчество клиентов электронный адрес и контактный телефон (рисунок 3.14).


Список поступивших заявок в Службу Service Desk, заявки сгруппированы по Категориям. Список содержит информацию о клиенте подавшего заявку, фамилию диспетчера принявшего заявку, регистрационный номер и время поступления/закрытия заявки (рисунок 3.15).


В конце каждого месяца и ежеквартально ответственный сотрудник Службы Service Desk составляет аналитическую записку по принятым заявкам, в которых отражается категория заявок и количество заявок.

В информационной системе предусмотрена функция автоматического форматирования аналитических отчетов за отчетный период, который выбирается из списка (рисунок 3.16).



По окончанию формирования отчетных документов нажимаем кнопку Выход и попадаем на Главную страницу информационной системы.

Для выхода из Системы необходимо нажать на кнопку Выход на Главной странице.

ЗАКЛЮЧЕНИЕ

В процессе работы над выпускной квалификационной работой были изучены основы библиотеки ITIL и в частности проанализирована работа Службы Service Desk. После анализа было решено разработать и внедрить ИС «Service Desk».

Служба Service Desk играет важную роль в поддержке пользователей. Наличие Service Desk в организации обеспечивает единую точку входа. Это играет большое значение в отношении пользователей и ИТ-специалистами, так отпадает необходимость искать самим нужного специалиста, и пользователь всегда знает, куда ему обратиться с проблемами.

При отказе от внедрения Service Desk будут возникать «очереди» заявок у высококвалифицированных ИТ-специалистов, которые будут неэффективно тратить свои ресурсы.

Запуск ИС службы Service Desk позволит разрешить до 70% заявок на первой линии благодаря накоплению базы знаний и другим преимуществам правильно организованных процессов. Это сэкономит время высокооплачиваемых специалистов, и они направят его для решения более важных задач. Оставшиеся 30% заявок маршрутизируются таким образом, что гарантируется их скорейшее решение.

В процессе рамках выпускной квалификационной работой были разработаны функциональная, логическая и физическая модели. На их основе в среде Access, была создана информационная система «Service Desk».

Преимущества в автоматизации Службы Service Desk в том, что выигрывают все участники - пользователи, руководители ИТ-подразделений, ИТ-специалисты и предприятие в целом.

Пользователи получают понятный и удобный интерфейс к ИТ-службе для получения помощи (не надо обзванивать десятки известных и неизвестных телефонов специалистов и начальников в ИТ), звонки не теряются, можно получить информацию о том, что делается по заявке;

Руководители получают повышение производительности труда в своем подразделении. Автоматизация Службы Service Desk ServiceDesk позволяет эффективно управлять качеством оказываемой поддержки, и гарантировать ее высочайшее качество там, где это критично для предприятия;

Руководители ИТ-служб получают объективную информацию о потоке входящих обращений и качестве работы ИТ-систем, спокойны за качество обслуживания пользователей. Копятся ценные данные о нагрузке и эффективности ИТ-специалистов - основа для подготовки внутренних нормативов и других управленческих решений по оптимизации работы… Для руководителей ИТ-служб автоматизация Службы Service Desk - очень серьезный шаг в части реального управления своей службой.

Внедренная система Service Desk позволяет абстрагироваться от конкретных обращений и наблюдать общие тенденции, выявляя неочевидные связи и находить первопричины проблем. И как следствие, бороться с проблемой, а не с последствиями.

Если у вас есть Service Desk, то вы сможете доступным бизнесу языком объяснить, что у вас происходит, какие есть проблемы, какие есть способы их устранения, стоимость устранения и стоимость рисков в случае не устранения.

Можно сделать вывод, что разработанная система решает поставленную перед ней задачу, эффективна, и может применяться на предприятиях по оказанию ИТ-услуг.

СПИСОК ИСПОЛЬЗОВАННЫХ ИСТОЧНИКОВ

1.      Алехин, З.А. ITIL - основа концепции управления ИТ-сервисами.// Открытые системы, март 2001. - с. 32-36.

.        Автоматизированные Системы Стадии создания. ГОСТ 34.601-90. Комплекс стандартов на автоматизированные системы, ИПК издательство стандартов. 1997

.        Бекаревич, Ю. Access за 21 занятие для студента / Ю. Бекаревич. - М.: БХВ-Петербург, 2010. - 525 c.

.        Бекаревич, Ю. Самоучитель Access 2010 (+ CD-ROM) / Ю. Бекаревич , Нина Пушкина. - М.: БХВ-Петербург, 2011. -- 432 c.

5.      Бекаревич, Ю. Б. <http://192.168.11.7/win-cgi2010/irbis64r_01/cgiirbis_64.exe?Z21ID=&I21DBN=IBIS&P21DBN=IBIS&S21STN=1&S21REF=3&S21FMT=fullwebr&C21COM=S&S21CNR=20&S21P01=0&S21P02=1&S21P03=A=&S21STR=%D0%91%D0%B5%D0%BA%D0%B0%D1%80%D0%B5%D0%B2%D0%B8%D1%87,%20%D0%AE.%20%D0%91.> Самоучитель Microsoft Access 2013 /Ю. Б. Бекаревич, Н. В. Пушкина. - СПб. : БХВ-Петербург, 2014. - 464 с.

.        Баранчеев, В.П. и др. Управление инновациями. Учебник для бакалавров / В. П. Баранчеев, Н. П. Масленникова, В. М. Мишин. - 2-е изд., пе- рераб. и доп. - М.: Юрайт; 2012. - 711 с.

.        Брукс Питер. Метрики для управления ИТ-услугами. - М.: Альпина Бизнес Букс, 2008. - 283 с.

.        Глушаков, С. В. <http://192.168.11.7/win-cgi2010/irbis64r_01/cgiirbis_64.exe?Z21ID=&I21DBN=IBIS&P21DBN=IBIS&S21STN=1&S21REF=3&S21FMT=fullwebr&C21COM=S&S21CNR=20&S21P01=0&S21P02=1&S21P03=A=&S21STR=%D0%93%D0%BB%D1%83%D1%88%D0%B0%D0%BA%D0%BE%D0%B2,%20%D0%A1.%20%D0%92.>  <http://192.168.11.7/win-cgi2010/irbis64r_01/cgiirbis_64.exe?Z21ID=&I21DBN=IBIS&P21DBN=IBIS&S21STN=1&S21REF=3&S21FMT=fullwebr&C21COM=S&S21CNR=20&S21P01=0&S21P02=0&S21P03=M=&S21STR=>Microsoft Access 2007: лучший самоучитель / С. В. Глушаков, А. С. Сурядный, М. И. Шумилов. - 2-е изд., испр. и доп. - М.: АСТ, 2008. - 444 с.

.        Гурвиц, Г. Microsoft Access 2010. Разработка приложений на реальном примере / Г. Гурвиц. - СПб.: БХВ-Петербург, 2010. - 496 с.

.        Гандерлой, Майк; Харкинз, Сьюзан Сейлз Автоматизация Microsoft Access с помощью VBA; М.: Вильямс - Москва, 2006. - 416 c

.        Дубейковский, В. И. Эффективное моделирование с CA ERwin® Process Modeler : BPwin; AllFusion Process Modeler Диалог-МИФИ, 2009 - 384с.

.        Епанешников, А. М. <http://192.168.11.7/win-cgi2010/irbis64r_01/cgiirbis_64.exe?Z21ID=&I21DBN=IBIS&P21DBN=IBIS&S21STN=1&S21REF=3&S21FMT=fullwebr&C21COM=S&S21CNR=20&S21P01=0&S21P02=1&S21P03=A=&S21STR=%D0%95%D0%BF%D0%B0%D0%BD%D0%B5%D1%88%D0%BD%D0%B8%D0%BA%D0%BE%D0%B2,%20%D0%90.%20%D0%9C.>  <http://192.168.11.7/win-cgi2010/irbis64r_01/cgiirbis_64.exe?Z21ID=&I21DBN=IBIS&P21DBN=IBIS&S21STN=1&S21REF=3&S21FMT=fullwebr&C21COM=S&S21CNR=20&S21P01=0&S21P02=0&S21P03=M=&S21STR=> Практика создания приложений в ACCESS 2007 / А. М. Епанешников, В. А. Епанешников. - М.: Диалог-МИФИ, 2009. - 440 с.

.        Журавлев, Роман. Иллюстрированный ITSM. Наблюдения тренера- консультанта. - М.: Лайвбук, 2013. - 126 c.

.        Итилиум. Service desk, helpdesk, управление IT-helpdesk [Электронный ресурс] - Режим доступа: <http://www.itilium.ru/>

.        Ингланд Р. Овладевая ITIL. Скептическое руководство для ответственных лиц. - М.: Лайвбук, 2011. - 65 с.

.        SERVICE DESK [Электронный ресурс] - Режим доступа: <http://www.komplit.by/products/63/>

.        ГОСТ 34.602-89 Информационная технология. Комплекс стандартов на автоматизированные системы. Техническое задание на создание авто- матизированной системы [Текст]. - Взамен ГОСТ 24.201-85; введ. 1990 - 01 - 01. - Москва: Межгос. Совет по стандартизации, метрологии и сертификации; Москва: Изд-во стандартов, 2002. - 7 с.

.        Кошелев, В. Е. <http://192.168.11.7/win-cgi2010/irbis64r_01/cgiirbis_64.exe?Z21ID=&I21DBN=IBIS&P21DBN=IBIS&S21STN=1&S21REF=3&S21FMT=fullwebr&C21COM=S&S21CNR=20&S21P01=0&S21P02=1&S21P03=A=&S21STR=%D0%9A%D0%BE%D1%88%D0%B5%D0%BB%D0%B5%D0%B2,%20%D0%92.%20%D0%95.>  <http://192.168.11.7/win-cgi2010/irbis64r_01/cgiirbis_64.exe?Z21ID=&I21DBN=IBIS&P21DBN=IBIS&S21STN=1&S21REF=3&S21FMT=fullwebr&C21COM=S&S21CNR=20&S21P01=0&S21P02=0&S21P03=M=&S21STR=> Базы данных Access 2007 / В. Е. Кошелев. - М.: БИНОМ, 2013. - 592 с

.        Каталог: отечественные ITSM-системы [Электронный ресурс] - Режим доступа: <http://www.itsmonline.ru/software/for.php>

.        Кудричевский Б.Ю. Введение в ITIL: Основные понятия (The ITIL Story) Version 3.0: Учебное пособие. - Санкт-Петербург: Pink Elephant, 2002. - 12 с.

.        Конаков С. Основы ITIL- принципы организации ИТ-подразделения компании (Часть1). -М.: ooo «5-55»,2007,-114с.

.        Конаков, С . Service Desk, incident&Problem Management. Управление Инцидентами и Проблемами (Часть 2). - М.: ooo «5-55»,2006. - 181с.

.        Лучшие практики ITIL/ITSM [Электронный ресурс] - Режим доступа: <http://www.terrasoft.ru/products/service_desk/definition>

.        Microsoft Office Access 2007. Библия пользователя [Текст] : пер. с англ. / М. Грох [и др.]. - М. ; СПб. ; Киев : Диалектика, 2009. - 1200 с.

.        Маклаков С.В. BPWin, ERWin. CASE - средства разработки информационных систем. - М.: Диалог-МИФИ, 2009.

.        Осетрова И.С. Управление проектами в Microsoft Project 2010 - СПб: НИУ ИТМО, 2013. - 69 с.

.        Основы работы с AllFusion Process Modeler : методические указания по дисциплине «Автоматизированное проектирование информационных систем» для студентов направления 230100 «Информатика и вычислительная техника» / сост. В. А. Фролов. - Ульяновск : УлГТУ, 2014 - 39 с.

.        Сапунцов, В.Д., Применение CASE-средств BPwin и ERwin для проектирования информационных систем. Компьютерный практикум / М.А.Лысенко, Ф.Я.Султанов, А.А. Игнатов-М.: РГУ нефти и газа, 2000. -53 с.

.        Сурядный, А. С. Microsoft Access 2010. Лучший самоучитель / А.С. Сурядный. - М.: Астрель, ВКТ, 2012. - 448 c.

.        Сеннов, А. С. <http://192.168.11.7/win-cgi2010/irbis64r_01/cgiirbis_64.exe?Z21ID=&I21DBN=IBIS&P21DBN=IBIS&S21STN=1&S21REF=3&S21FMT=fullwebr&C21COM=S&S21CNR=20&S21P01=0&S21P02=1&S21P03=A=&S21STR=%D0%A1%D0%B5%D0%BD%D0%BD%D0%BE%D0%B2,%20%D0%90.%20%D0%A1.>  <http://192.168.11.7/win-cgi2010/irbis64r_01/cgiirbis_64.exe?Z21ID=&I21DBN=IBIS&P21DBN=IBIS&S21STN=1&S21REF=3&S21FMT=fullwebr&C21COM=S&S21CNR=20&S21P01=0&S21P02=0&S21P03=M=&S21STR=> Access 2010: учебный курс / А. С. Сеннов. - СПб. : Питер, 2010.- 288 с.

ПРИЛОЖЕНИЕ А

Листинг программ

Форма: Главная

Программы

         VERSION 1.0 CLASS

         BEGIN

          MultiUse = -1 'True

         END

         Attribute VB_Name = "Form_Главная"

         Attribute VB_GlobalNameSpace = False

         Attribute VB_Creatable = True

         Attribute VB_PredeclaredId = True

         Attribute VB_Exposed = False

         Private Sub Form_Open(Cancel As Integer)

         DoCmd.MoveSize , , 5500, 5500

         End Sub

         Private Sub Кнопка228_Click()

         DoCmd.OpenForm "Сотрудники"

         End Sub

         Private Sub Кнопка229_Click()

         DoCmd.OpenForm "Статус"

         End Sub

         Private Sub Кнопка231_Click()

         DoCmd.OpenForm "Отчеты"

         End Sub

         Private Sub Кнопка232_Click()

         DoCmd.Quit

         End Sub

         Private Sub Кнопка233_Click()

         DoCmd.OpenForm "Клиенты"

         End Sub

         Private Sub Кнопка234_Click()

         DoCmd.OpenForm "Отделы"

         End Sub

         Private Sub Кнопка235_Click()

         DoCmd.OpenForm "Категория"

         End Sub

         Private Sub Кнопка236_Click()

         DoCmd.OpenForm "Приоритет"

         End Sub

         Private Sub Личные_данные_сотрудника_Click()

         DoCmd.OpenForm "Заявки"

         End Sub

Форма: ДвижениеЗаявки

Программы

         VERSION 1.0 CLASS

         BEGIN

          MultiUse = -1 'True

         END

         Attribute VB_Name = "Form_ДвижениеЗаявки"

         Attribute VB_GlobalNameSpace = False

         Attribute VB_Creatable = True

         Attribute VB_PredeclaredId = True

         Attribute VB_Exposed = False

         Option Compare Database

         Private Sub Кнопка14_Click()

         On Error GoTo Err_Кнопка14_Click

          DoCmd.DoMenuItem acFormBar, acEditMenu, 8, , acMenuVer70

          DoCmd.DoMenuItem acFormBar, acEditMenu, 6, , acMenuVer70

         Exit_Кнопка14_Click:

          Exit Sub

         Err_Кнопка14_Click:

          MsgBox Err.Description

          Resume Exit_Кнопка14_Click

         End Sub

Форма: Заявки

Программы

         BEGIN

          MultiUse = -1 'True

         END

         Attribute VB_Name = "Form_Заявки"

         Attribute VB_GlobalNameSpace = False

         Attribute VB_Creatable = True

         Attribute VB_PredeclaredId = True

         Attribute VB_Exposed = False

         Option Compare Database

         Private Sub Кнопка44_Click()

         DoCmd.OpenForm "Клиенты"

         End Sub

         Private Sub Кнопка50_Click()

         ПолеСоСписком47 = Null

         Me.Requery

         End Sub

         Private Sub Кнопка51_Click()

         DoCmd.OpenForm "ОтчетПользователю", , , "КодЗаявки=" & КодЗаявки

         End Sub

         Private Sub Список45_AfterUpdate()

          ' Поиск записи, соответствующей этому элементу управления.

          Dim rs As Object

          Set rs = Me.Recordset.Clone

          rs.FindFirst "[КодЗаявки] = " & Str(Nz(Me![Список45], 0))

          If Not rs.EOF Then Me.Bookmark = rs.Bookmark

         End Sub

         Private Sub ПолеСоСписком47_AfterUpdate()

         Me.Requery

         End Sub

Форма: Категория

Программы

         VERSION 1.0 CLASS

         BEGIN

          MultiUse = -1 'True

         END

         Attribute VB_Name = "Form_Категория"

         Attribute VB_GlobalNameSpace = False

         Attribute VB_Creatable = True

         Attribute VB_PredeclaredId = True

         Attribute VB_Exposed = False

         Option Compare Database

         Private Sub Кнопка4_Click()

         On Error GoTo Err_Кнопка4_Click

          DoCmd.DoMenuItem acFormBar, acEditMenu, 8, , acMenuVer70

          DoCmd.DoMenuItem acFormBar, acEditMenu, 6, , acMenuVer70

         Exit_Кнопка4_Click:

          Exit Sub

         Err_Кнопка4_Click:

          MsgBox Err.Description

          Resume Exit_Кнопка4_Click

         End Sub

Форма: Клиенты

Программы

         VERSION 1.0 CLASS

         BEGIN

          MultiUse = -1 'True

         END

         Attribute VB_Name = "Form_Клиенты"

         Attribute VB_GlobalNameSpace = False

         Attribute VB_Creatable = True

         Attribute VB_PredeclaredId = True

         Attribute VB_Exposed = False

         Option Compare Database

         Private Sub Кнопка18_Click()

         On Error GoTo Err_Кнопка18_Click

          DoCmd.DoMenuItem acFormBar, acEditMenu, 8, , acMenuVer70

          DoCmd.DoMenuItem acFormBar, acEditMenu, 6, , acMenuVer70

         Exit_Кнопка18_Click:

          Exit Sub

         Err_Кнопка18_Click:

          MsgBox Err.Description

          Resume Exit_Кнопка18_Click

         End Sub

         Private Sub Кнопка14_Click()

         On Error GoTo Err_Кнопка14_Click

          DoCmd.GoToRecord , , acNewRec

         Exit_Кнопка14_Click:

          Exit Sub

         Err_Кнопка14_Click:

          MsgBox Err.Description

          Resume Exit_Кнопка14_Click

         End Sub

Форма: ОтчетПользователю

Программы

         VERSION 1.0 CLASS

         BEGIN

          MultiUse = -1 'True

         END

         Attribute VB_Name = "Form_ОтчетПользователю"

         Attribute VB_GlobalNameSpace = False

         Attribute VB_Creatable = True

         Attribute VB_PredeclaredId = True

         Attribute VB_Exposed = False

         Option Compare Database

         Private Sub Кнопка14_Click()

         On Error GoTo Err_Кнопка14_Click

          DoCmd.DoMenuItem acFormBar, acEditMenu, 8, , acMenuVer70

          DoCmd.DoMenuItem acFormBar, acEditMenu, 6, , acMenuVer70

         Exit_Кнопка14_Click:

          Exit Sub

         Err_Кнопка14_Click:

          MsgBox Err.Description

          Resume Exit_Кнопка14_Click

         End Sub

Форма: Отчеты

Программы

         VERSION 1.0 CLASS

         BEGIN

          MultiUse = -1 'True

         END

         Attribute VB_Name = "Form_Отчеты"

         Attribute VB_GlobalNameSpace = False

         Attribute VB_Creatable = True

         Attribute VB_PredeclaredId = True

         Attribute VB_Exposed = False

         Private Sub Form_Open(Cancel As Integer)

         DoCmd.MoveSize , , 6500, 7000

         End Sub

         Private Sub Кнопка237_Click()

         DoCmd.Close

         End Sub

         Private Sub Кнопка2_Click()

         DoCmd.OpenReport "Клиенты", acViewPreview

         End Sub

         Private Sub Кнопка3_Click()

         DoCmd.OpenReport "Заявки", acViewPreview

         End Sub

         Private Sub Кнопка1_Click()

         DoCmd.OpenReport "Сотрудники", acViewPreview

         End Sub

         Private Sub Кнопка4_Click()

         DoCmd.OpenReport "Заявки_месяц", acViewPreview

         End Sub

         Private Sub Кнопка5_Click()

         DoCmd.OpenReport "Заявки_квартал", acViewPreview

         End Sub

Форма: Приоритет

Программы

         VERSION 1.0 CLASS

         BEGIN

          MultiUse = -1 'True

         END

         Attribute VB_Name = "Form_Приоритет"

         Attribute VB_GlobalNameSpace = False

         Attribute VB_Creatable = True

         Attribute VB_PredeclaredId = True

         Attribute VB_Exposed = False

         Option Compare Database

         Private Sub Кнопка4_Click()

         On Error GoTo Err_Кнопка4_Click

          DoCmd.DoMenuItem acFormBar, acEditMenu, 8, , acMenuVer70

          DoCmd.DoMenuItem acFormBar, acEditMenu, 6, , acMenuVer70

         Exit_Кнопка4_Click:

          Exit Sub

         Err_Кнопка4_Click:

          MsgBox Err.Description

          Resume Exit_Кнопка4_Click

         End Sub

Форма: Службы

Программы

         VERSION 1.0 CLASS

         BEGIN

          MultiUse = -1 'True

         END

         Attribute VB_Name = "Form_Службы"

         Attribute VB_GlobalNameSpace = False

         Attribute VB_Creatable = True

         Attribute VB_PredeclaredId = True

         Attribute VB_Exposed = False

         Option Compare Database

         Private Sub Кнопка4_Click()

         On Error GoTo Err_Кнопка4_Click

          DoCmd.DoMenuItem acFormBar, acEditMenu, 8, , acMenuVer70

          DoCmd.DoMenuItem acFormBar, acEditMenu, 6, , acMenuVer70

         Exit_Кнопка4_Click:

          Exit Sub

         Err_Кнопка4_Click:

          MsgBox Err.Description

          Resume Exit_Кнопка4_Click

         End Sub

Форма: Сотрудники

Программы

         VERSION 1.0 CLASS

         BEGIN

          MultiUse = -1 'True

         END

         Attribute VB_Name = "Form_Сотрудники"

         Attribute VB_GlobalNameSpace = False

         Attribute VB_Creatable = True

         Attribute VB_PredeclaredId = True

         Attribute VB_Exposed = False

         Option Compare Database

         Private Sub Кнопка18_Click()

         On Error GoTo Err_Кнопка18_Click

          DoCmd.DoMenuItem acFormBar, acEditMenu, 8, , acMenuVer70

          DoCmd.DoMenuItem acFormBar, acEditMenu, 6, , acMenuVer70

         Exit_Кнопка18_Click:

          Exit Sub

         Err_Кнопка18_Click:

          MsgBox Err.Description

          Resume Exit_Кнопка18_Click

         End Sub

Форма: Статус

Программы

         VERSION 1.0 CLASS

         BEGIN

          MultiUse = -1 'True

         END

         Attribute VB_Name = "Form_Статус"

         Attribute VB_GlobalNameSpace = False

         Attribute VB_Creatable = True

         Attribute VB_PredeclaredId = True

         Attribute VB_Exposed = False

         Option Compare Database

         Private Sub Кнопка4_Click()

         On Error GoTo Err_Кнопка4_Click

          DoCmd.DoMenuItem acFormBar, acEditMenu, 8, , acMenuVer70

          DoCmd.DoMenuItem acFormBar, acEditMenu, 6, , acMenuVer70

         Exit_Кнопка4_Click:

          Exit Sub

         Err_Кнопка4_Click:

          MsgBox Err.Description

          Resume Exit_Кнопка4_Click

         End Sub

Похожие работы на - Информационная система управления качеством. Создание программного обеспечения на основе библиотеки ITIL. Подсистема автоматизации процесса 'Служба Service Desk'

 

Не нашли материал для своей работы?
Поможем написать уникальную работу
Без плагиата!
Без нейросетей!