Автоматизация закупочной деятельности компании

  • Вид работы:
    Дипломная (ВКР)
  • Предмет:
    Информационное обеспечение, программирование
  • Язык:
    Русский
    ,
    Формат файла:
    MS Word
    781,08 Кб
  • Опубликовано:
    2017-10-27
Вы можете узнать стоимость помощи в написании студенческой работы.
Помощь в написании работы, которую точно примут!

Автоматизация закупочной деятельности компании

Оглавление

Список используемых сокращений

Введение

. Исследование закупочной деятельности Компании Х

.1 Общая характеристика компании Х

.2 Организационная структура Компании

.3 Бизнес-процессы верхнего уровня

. Моделирование закупочной деятельности компании Х

.1 Контекстная диаграмма процесса закупок

.2 Декомпозиция бизнес-процессов первого уровня

.3 Описание подпроцесса «Обработка заявки на закупку»

.4 Описание подпроцесса «Поиск поставщика продукции или услуг»

.5 Описание подпроцесса «Заключение договора с поставщиком»

.6 Описание подпроцесса «Управление заказом на поставку»

.7 Описание подпроцесса «Приемка товара, проверка на соответствие по количеству и качеству»

.8 Описание подпроцесса «Оценка результатов деятельности поставщика»

Результаты исследования закупочной деятельности компании Х

. Разработка требований и поиск системных решений

.1 Законодательные требования к процессам закупки

.2 Функциональные требования

.3 Требования к надежности

.4 Требования к информационной безопасности

.5 Требования к производительности

.6 Системные решения требований к Информационной системе

.7 Подходы и виды тестирования внедрённой системы

.8 Результаты тестирования

Заключение

Список использованной литературы

Приложение 1 Модель организационной структуры компании

Приложение 2 Модели бизнес-процессов верхнего уровня

Приложение 3 Модели основных бизнес-процессов процессов закупочной деятельности

Список используемых сокращений

закупочный закупка информационный система

Сокращение

Расшифровка

Перевод

ИС

Информационная система


SAP

Systems, Applications and Products in Data processing

Системы, приложения и продукты обработки данных

ERP

Enterprise Resource Planning

Планирование ресурсами предприятия

EPC

Event-driven process chain

Событийная цепочка процессов

МТР

Материально-технические ресурсы


УМТС

Управление материально-техническим снабжением


КПЭ

Ключевые показатели эффективности


НИОКР

Научно-исследовательские и опытно-конструкторские работы


ФЗ

Федеральный Закон


SAP MM

Material Management

Управление закупками и материальными потоками

SAP EWM

Extended Warehouse Management

Управления складом

Введение

В современном обществе инновации и тенденции в сфере бизнеса являются приоритетными по всему миру, так как они предопределяют экономическое развитие отдельной страны и общества в целом. Так называемые предприниматели должны постоянно развивать свой бизнес - достигать новые цели, расширять сферы деятельности Компании и, конечно же, использовать современные технологии, которые позволяют упростить внутренние процессы управления предприятием.

По мере развития Компании развиваются и её бизнес-процессы. Следовательно, возрастает необходимость наличия Информационной Системы, которая смогла бы автоматизировать эти процессы. Но из-за большого количества различных Информационных Систем на рынке требуется провести анализ деятельности Компании для того, чтобы определить наиболее подходящую ИС. Процесс выбора Информационной Системы состоит из нескольких фаз, включающих исследование деятельности и процессов Компании, разработку требований к Информационной Системе и оценку возможностей оптимизации внутренних процессов с помощью различных ИС.

В рамках данной работы проводится анализ закупочной деятельности Компании Х. В ней осуществляется моделирование и анализ бизнес-процессов закупки компании Х, формирование требований к ИС и исследование системы SAP ERP на предмет удовлетворения сформированным требованиям.

Объект Исследования - закупочная деятельность Компании Х

Предмет Исследования - оптимизация закупочной деятельности Компании Х с помощью внедрения автоматизированной Информационной Системы

Цель Исследования - разработка требований к автоматизации бизнес-процесса закупочной деятельности компании Х и исследование инструмента SAP ERP на предмет удовлетворения разработанным требованиям.

Задачи Исследования:

·        Изучение организационной структуры Компании Х

·        Анализ и моделирование закупочной деятельности компании Х

·        Формирование требований к ИС

·        Проверка SAP ERP на соответствие сформированным требованиям.

Методы и инструменты Исследования:

Для исследования и моделирования среды, окружающей процесс закупок, и бизнес-процессов верхнего уровня используется case-средство ERwin Process Modeler. С помощью данного инструмента моделирования иллюстрируется связь между процессами верхнего и нижнего уровня.

Исследование организационной структуры компании Х и моделирование подпроцессов закупочной деятельности производится с помощью методологии моделирования бизнес-процессов ARIS Express.

Данная работа основана на анализе компании Х. В первой главе даётся общая характеристика компании Х, её текущей ИТ-инфраструктуры и внутренней организационной структуры с выделением областей деятельности всех департаментов. Далее, во второй главе, следует описание основных бизнес-процессов, связанных с закупочной деятельностью. Автором данной работы смоделирована иерархическая модель бизнес-процесса закупки, которая основана на принципе декомпозиции. Во-первых, в работе представлено схематичное состояние окружающей среды бизнес-процесса закупки, или, контекстная диаграмма. Далее, смоделирована диаграмма процессов верхнего уровня, которая разработана при помощи методологии IDEF0, так как она наиболее детально отражает потоки бизнес-процессов и имеет четкое разграничение последовательности работ. Модели подпроцессов верхнего уровня разработаны с помощью средства инструментального моделирования ARIS Express, в соответствии с нотацией EPC (event-driven process chain), которая заключается в представлении бизнес-процессов как упорядоченной последовательности событий и действий, где для каждого этапа процесса описываются входящие и исходящие события, документальные потоки и системы управления. В третьей главе настоящей работы формируются требования к информационной системе закупок и производится проверка системы SAP ERP на предмет соответствия требованиям.

Все приведенные в работе модели описывают текущее состояние компании Х, их дальнейший анализ позволит автору работы выявить потенциальные зоны для оптимизации. На основе построенных моделей будут разработаны требования к внедряемой ИТ-системе.

1. Исследование закупочной деятельности Компании Х

Первая глава настоящей выпускной квалификационной работы заключается в исследовании текущей архитектуры закупочной деятельности компании Х. В начале главы будет представлена общая характеристика компании и её текущая ИТ-инфраструктура. Далее, будет смоделирована организационная структура компании Х, внутренние бизнес-процессы верхнего уровня и представлена декомпозиция процесса снабжения.

 

.1 Общая характеристика компании Х


Компания Х запустила проект по внедрению информационной системы на базе SAP, для оптимизации внутренних бизнес-процессов. Руководством Компании было принято такое решение с целью поддержки Компании таким ИТ-инструментом, который позволит принимать эффективные управленческие решения и более рационально управлять бизнесом. Компания стремится оптимизировать и унифицировать бизнес-процессы на основе лучших мировых практик с внедрением корпоративной системы управления на базе SAP.

Руководство компании Х приняло решение о комплексной автоматизации внутренних структур. Для выполнения проекта внедрения Информационной Системы на базе SAP-ERP была собрана команда опытных специалистов в сфере внедрения продуктов компании SAP AG. К проектной команде был составлен ряд требований по разработке и внедрению системы:

·        Моделирование и анализ основных и поддерживающих бизнес-процессов;

·        Разработка ТЗ, определение функциональных и иных требований к внедряемой системе;

·        Настройка системы, проведение тестирования, обучение ключевых и конечных пользователей и ввод в продуктивное использование;

·        Разработка необходимого перечня проектной документации - концептуального дизайна, описания решения, модели данных, инструкций по использованию и т.д.;

·        Выполнение необходимых требований к системе в ходе внедрения;

·        Тиражирование системы по всем дочерним и зависимым обществам, оптимизация системы;

·        Дальнейшая поддержка системы сроком на 1 год;

Компания Х ожидает улучшение ключевых показателей и получение выгод от автоматизации в части снабжения и складской логистики:

.        Снижение затрат на закупку МТР и прочих издержек снабжения;

.        Уменьшение времени производственного простоя;

.        Оптимизация процесса планирования продаж;

.        Ускорение процесса поиска поставщиков;

.        Отсутствие просроченных поставок за счёт уменьшения времени поставки;

.        Улучшение процессов логистики и производства;

.        Ускорение основных циклов закупки;

Компания Х - крупный игрок Европейского рынка по добыче минералов. Компания занимается разведкой месторождений, добычей, обработкой и продажей сырья. Основная деятельность сосредоточена на территории России. Компания придерживается монопродуктовой стратегии развития с фокусом на разведке и добыче сырья. Общая численность сотрудников на предприятия составляет около 2500 человек. В структуру предприятия входят: службы планирования производства, планово-экономическая служба, бухгалтерия, перерабатывающее предприятие, геолого-разведывательные подразделения, Сбытовой распределительный центр, центр УМТС (Управления Материально-Техническим Снабжением). Кроме того, у Компании имеются несколько дочерних и зависимых обществ и производственные предприятия за рубежом.

Текущая ИТ-архитектура Компании представлена лоскутной автоматизацией: основными инструментами работы являются MS Excel и ИС Атлант, которая была разработана более 7 лет назад внутренними силами. Данная программа является довольно устаревшей, автоматизация бизнес-процессов выборочна. Текущая ИТ-архитектура представлена на рисунке.

 

Рис. 1 Текущая ИТ-архитектура

Основные предпосылки для внедрения единой ERP-системы:

·        Увеличение объёмов производства;

·        Увеличение объёма транзакций и снижение производительности существующих ИТ-систем;

·        Информация для принятия управленческих решений подготавливается с задержкой;

·        Приобретение новых производственных предприятий в Европе, что потребует изменений в подходах к планированию и отчётности;

·        Время на формирование отчётности составляет более двух дней;

·        Компания стремится улучшить бизнес-процессы управления активами, управления денежными средствами, управления МТР, управления поставками, бюджетирования, формирования консолидированной финансовой отчётности, формирования и контроля КПЭ

1.2 Организационная структура Компании


Организационная структура Компании Х представлена в функциональном виде, как и в большинстве крупных промышленных предприятий. Специалисты одного профиля являются частью одного отдела, у каждого подразделения есть собственный список задач. Как и в других предприятиях, представленных функциональной организационной структурой, в работе Компании X возникают трудности с поддержанием взаимосвязи между различными функциональными службами, особенно по части документооборота. Управление Компанией производится её Генеральным Директором. Он осуществляет контроль за различными отделами и принимает управленческие решения. В его непосредственном подчинении находятся начальники отделов по Персоналу, Производству, ИТ, Снабжению, Продажам, Финансам и главный инженер Компании. Модель организационной структуры компании представлена на рисунке 7.

Область деятельности финансового директора:

·        Управление платежами

·        Учёт дебиторских и кредиторских операций

·        Учёт основных средств

Область деятельности директора по снабжению:

·        Управление основными данными материалов

·        Управление закупками

·        Управление поставками

·        Взаимоотношения с поставщиками

Область деятельности директора по персоналу:

·        Управление отделом кадров

·        Контроль обучения и сертификации сотрудников

Область деятельности ИТ-директора:

·        Управление инфраструктурой Компании

·        Контроль за информационной безопасностью

·        Руководство отделом разработок

Область деятельности директора по продажам:

·        Управление заказами клиентов

·        Фактурирование счетов

 

1.3 Бизнес-процессы верхнего уровня


Бизнес-процессы верхнего уровня компании Х можно разбить на 4 группы - основные процессы, процессы управления, вспомогательные процессы и процессы развития. В данном пункте будут смоделированы вышеперечисленные группы процессов с помощью инструмента ARIS Express.

1.3.1 Основные процессы

Основные процессы компании Х связаны с получением прибыли с помощью добычи, переработки и производства своей продукции. На основании планирования данных о сбыте продукции, формируется необходимая потребность в материалах, которые требуются для добычи сырья и производства товаров. Среди основных процессов компании Х, от которых зависит конечная стоимость произведённой продукции находятся такие процессы, как «Сбыт», «Закупка материалов», «Производства» и «Добыча сырья».

Рис 2 Основные процессы

1.3.2 Процессы управления

В связи с большим количеством Дочерних и Зависимых обществ компании Х, руководством компании было принято выделить Управленческие процессы отдельно от Вспомогательных, с целью упрощения процесса консолидации. Управленческие процессы затрагивают непосредственно развитие и регулирование деятельности компании. В исследуемой компании к процессам Управления относятся «Контроллинг», «Бюджетирование», «Управление персоналом», «Организационное управление», «Стратегическое управление», «Управление инвестициями»,

Рис. 3 Процессы управления

1.3.3 Вспомогательные процессы

Вспомогательные процессы не связаны напрямую с выпуском продукции компании Х, а значит не влияют на конечную стоимость товара. Однако они включают в себя техническое и ресурсное сопровождение основных процессов. К вспомогательным процессам компании Х относятся «Материально-техническое снабжение», «ИТ-сопровождение», «Подбор и обучение сотрудников», «Юридическое обеспечение», «Маркетинговая деятельность», «Управление информацией».

Рис. 4 Вспомогательные процессы

1.3.4 Процессы развития

Технологическая база компании Х основана на лучших достижениях науки и техники. Именно благодаря постоянному развитию и оптимизации внутренних процессов компании, компания Х является одним из ведущих игроков на рынке минералов. Бизнес-процессы развития направлены на оптимизацию всех сфер деятельности компании Х. К процессам развития можно отнести такие процессы, как «НИОКР», «Исследования и разработка» и «Технологическая модернизация».

Рис. 5 Процессы развития

1.3.5 Декомпозиция процесса снабжения

Управление закупочной деятельность компании Х происходит в Центре УМТС, который находится под руководством директора по снабжению. Он является владельцем процесса снабжения. В его обязанности входит управление бизнес-процессами, связанными со снабжением и, закупочной деятельностью в частности. Численность отдела снабжения составляет более 100 человек. Закупочной деятельностью в Центре УМТС занимается отдел управления запасами во главе с его начальником.

Бизнес-процесс «Закупка услуг и материалов» является подпроцессом бизнес-процесса Снабжения наряду с процессами «Снабжение продукцией, разработанной на заказ», «Процессы, поддерживающие деятельность Снабжения» «Снабжение стандартной продукцией». Декомпозиция процесса Снабжения представлена ниже:

Рис 6 Декомпозиция процесса снабжения

2. Моделирование закупочной деятельности компании Х

В данной главе будет разработана модель закупочной деятельности компании Х. Автором настоящей работы будут смоделированы и описаны контекстная диаграмма закупочной деятельности компании Х и декомпозиция бизнес-процессов первого уровня. Далее, посредством инструмента ARIS Express будут построены проанализированы модели бизнес-процессов первого уровня. Данные модели будут использоваться в дальнейших главах для формирования требований к ИС.

 

2.1 Контекстная диаграмма процесса закупок


Контекстная диаграмма закупочной деятельности компании Х была смоделирована с целью определения окружающей среды процесса. Она позволит построить связь процесса закупок со всеми внешними системами, с которыми он взаимодействует. На контекстной диаграмме отображаются все входящие и исходящие потоки, элементы управления процесса и механизмы, поддерживающие выполнение процесса. Модель контекстной диаграммы представлена на рисунке 8 Приложения 2.

К входящим потокам процесса закупок можно отнести:

·        План и график закупки, утверждение которых происходит в ходе выполнения процесса планирования. При выявлении потребности к закупке, отдел планирования определяет план и сроки поставки, необходимые для непрерывности производства. На основе этих документов составляются крайние сроки доставки, необходимые для того, чтобы избежать остановки производства

·        Потребность к закупке, которая формируется в процессе управления запасами. При выявлении на складе остатков МТР ниже требуемой нормы, сотрудниками компании Х формируется потребность к закупке. На её основе определяется объем необходимой продукции и осуществляется формирование соответствующим поставщикам.

·        Список возможных поставщиков представляет собой базу данных с контактами всех поставщиков компании Х, среди которых проводится аукцион на поставку продукции. Он образуется в ходе выполнения внешнего процесса отбора возможных поставщиков.

·        Сопроводительными документами являются все документы на поставку, необходимые при приемке товара. Они позволяют регулировать процесс получения товара при поставке.

Среди потоков управления бизнес-процессом закупки в компании Х можно выделить:

·        Бюджет компании Х, который влияет не только на процесс закупки, но и на внешние процессы планирования закупок и управления запасами. Он представляет собой информацию о максимальном количестве денежных средств, которое может быть потрачено в ходе процесса закупок.

·        Бизнес-правила снабжения необходимы для регулирования всех процессов закупки. Они представляют собой международные и российские стандарты закупочной деятельности, рамок которых нужно придерживаться при закупке продукции. К бизнес-правилам снабжения относятся и Федеральные законы ФЗ-44 и ФЗ-223, соблюдение норм которых, является обязательным для всех компаний, ведущих свою деятельность на территории РФ.

Механизмы поддержки закупочной деятельности представляют собой некие ‘рычаги’ регулирования процесса закупки. К механизмам регулирования закупочной деятельности компании Х можно отнести:

·        Отдел снабжения, сотрудники которого выполняют все подпроцессы закупочной деятельности.

·        Юридический отдел, задачей которого является юридическое сопровождение всех документов и договоров в компании Х.

Выходы процесса закупок - это результат преобразования всех входящих документов под воздействием механизмов и средств управления, которые затем передаются как входящие документы во внешние процессы. К ним относятся:

·        Заявка на закупку, которая состоит из списка необходимой продукции к определённой дате, которая используется при составлении годовой отчётности.

·        Документация о приёмке товара представляют собой различные счета и накладные, полученные от поставщиков, которые необходимы для учёта затрат и прибыли компании Х.

·        Претензии к поставщикам формируются в ходе приемки и анализа полученной продукции.

 

2.2 Декомпозиция бизнес-процессов первого уровня


Диаграмма декомпозиции первого уровня является детализированным представлением контекстной диаграммы. В ходе её разработки автором данной работы было выделено 6 подпроцессов, которые в совокупности представляют собой процесс закупки. Модель декомпозиции бизнес-процессов первого уровня находится на рисунке 9 приложения 2. Все нижеперечисленные процессы будут смоделированы и описаны далее в главе:

)        Обработка заявки на закупку

)        Поиск поставщика

)        Заключение договора с поставщиком

)        Управление заказом на поставку

)        Приемка товара, проверка на соответствие по качеству и количеству

)        Оценка результатов деятельности поставщика

В рамках процесса Закупки происходит приобретение различных материалов и услуг для всех подразделений компании Х. В департамент снабжения поступает заявление о потребности к закупке, с прикрепленными к ней планом и графиком закупки. Далее, сотрудники департамента принимают заявку на обработку. Обработка заявки происходит в рамках заданного бюджета и бизнес-правил снабжения. На выходе процесса формируется заявка на закупку, которая оказывает управляющее воздействие на нижестоящий процесс поиска и выбора поставщика.

Процесс поиска поставщика основывается на основе списка возможных поставщиков, который является входящим потоком из внешнего процесса отбора возможных поставщиков. На основе обработанной заявки на закупку и полученного списка потенциальных поставщиков происходит выбор наиболее подходящего контрагента. Процесс определения поставщика контролируется заданными рамками бюджета. Поиском поставщика занимается отдел снабжения. Некоторые фазы данного подпроцесса автоматизированы с помощью текущей ИТ-системы. Выходом подпроцесса является результат определения поставщика.

Далее, на основе результата определения поставщика и бизнес-правил снабжения, заключается договор с поставщиком. Разработанный шаблон договора является входным документом подпроцесса. Заключением договора с поставщиком занимаются сотрудники отдела снабжения под контролем юридического отдела, некоторая часть документов заносится в ИТ-систему. При невозможности заключения договора на необходимых для компании Х условиях, выносится решение о выборе нового поставщика. В данном случае процесс закупки возвращается на фазу поиска поставщика. При отсутствии препятствий для заключения договора, утверждённый на выходе договор оказывает управляющее воздействие на подпроцесс управления заказом на поставку.

В ходе управления заказом на поставку происходит контроль за выполнением всех пунктов договора со стороны заказчика на основе утвержденных ранее заявки на закупку и согласованным с поставщиком заказом на поставку. Данный подпроцесс регулируется бизнес-правилами снабжения. За управление заказом на поставку отвечают сотрудники департамента снабжения, которые заносят полученную документацию в ИТ-систему. При неисполнении поставщиком своих обязательств юридический отдел компании Х занимается урегулированием всех возникших проблем. На выходе процесса формируется финальный график поставки и заказ на поставку.

Подпроцесс приёмки товара и его проверки на соответствие по качеству и количеству выполняется на основе документов, полученных на выходе из подпроцесса управления заказом и имеющихся бизнес-правил снабжения. Входящими документами являются сопроводительные документы от поставщика, полученные при поставке. На выходе подпроцесса составляется пакет документов о приёмке товара, полученный в результате поставки и оприходования МТР на склад.

Заключительной фазой процесса закупки является оценка деятельности поставщика. Составление оценочного листа поставщика происходит под управлением документов о приёмке товара и бизнес-правил снабжения. Оценка результатов деятельности поставщика происходит под руководством юридического отдела, оценка ставится на основании имеющихся несоответствий по поставке и заносится в ИТ-систему. На выходе из процесса формируются список претензий к поставщику и оценочный лист.

2.3 Описание подпроцесса «Обработка заявки на закупку»


В рамках процесса обработки заявки на закупку происходит формирование заявки на закупку на основе выявленных потребностей в ресурсах, плана и графика поставок, которые необходимы для утверждения заявки и её дальнейшей обработки. Модель подпроцесса обработки заявки на закупку можно найти на рисунке 10 приложения 3.

Потребность к закупке является входящим документом, который возникает вследствие выполнения бизнес-процесса «Управление запасами», в ходе которого выявляется дефицит необходимых ресурсов и формируются сроки, к которым данные ресурсы необходимы. После того, как заявка сформирована, она принимается специалистами отдела Закупок для дальнейшей обработки. При наличии неточностей в заявке, возникает потребность в доработке заявки на закупку МТР, которая письменно документируется в Запросе на уточнение данных. Далее следует корректировка заявки на закупку.

При условии, что заявка оформлена корректно, она принимается в работу службой отдела Закупок. Одновременно с принятием заявки в работу происходит утверждения плана и графика закупки. План закупки включает в себя необходимые для работы плановые ресурсы с указанием требуемых характеристик. График закупки состоит из сроков, к которым необходимо доставить данные ресурсы для предотвращения риска остановки производства.

После того, как заявка на закупку МТР принята в работу, а график и план закупки сформированы, происходит консолидация и распределение заявки по зонам ответственности. Так как компания Х является крупным промышленным предприятием с множеством дочерних и зависимых обществ, планирование и формирование заявки на закупку происходит централизованно, с дальнейшей консолидацией по дочерним предприятиям. Консолидированная потребность к закупке подтверждается документально для дальнейшей отчетности.

Как только заявки на закупку консолидированы и распределены по зонам ответственности, они отправляются на утверждение директору отдела Закупок. На основе утвержденной заявки, сотрудники отдела закупок компании Х приступают к выполнению бизнес-процессов «Выбор поставщика» и «Управление заявки на закупку».

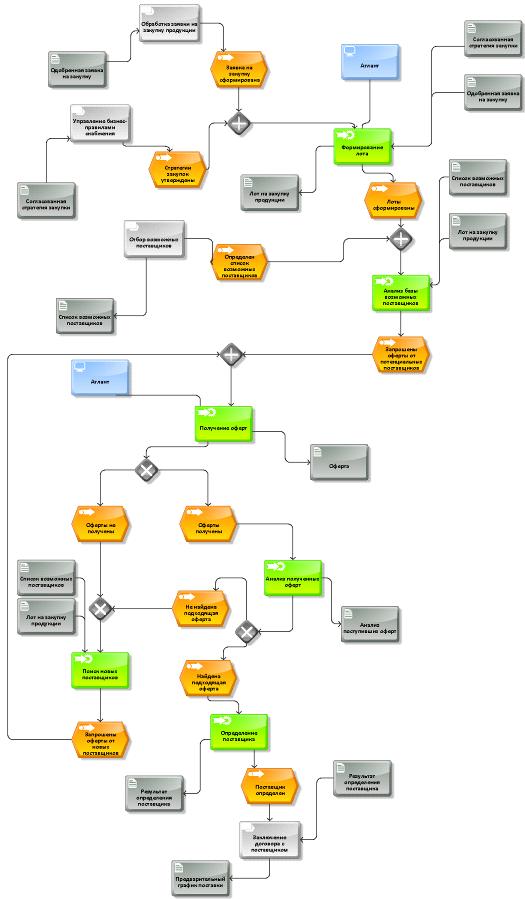
2.4 Описание подпроцесса «Поиск поставщика продукции или услуг»


При выполнении данного подпроцесса происходит анализ сформированной ранее заявки на закупку. Модель подпроцесса поиска поставщика продукции или услуг можно найти на рисунке 11 приложения 3.

Сформированная заявка на закупку входным документом для данного процесса, она возникает по результату завершения бизнес-процесса «Обработка заявки на закупку». Одновременно с формированием заявки на закупку, отдел Снабжения в ходе выполнения процесса «Управление бизнес-правилами Снабжения» занимается разработкой и согласованием стратегии закупок.

При условии наличия сформированной заявки на закупку и утвержденной стратегии закупок происходит формирование лота на поставку с помощью локальной ИТ-системы Атлант. Сформированный лот за закупку продукции автоматически попадает в ИТ-систему после формирования. Одновременно с формированием лота на закупку, происходит отбор потенциальных поставщиком на основе списка поставщиков, с которыми компания Х сотрудничала ранее.

При условии наличия лота на закупку и списка потенциальных поставщиков, происходит анализ базы поставщиков и дальнейший запрос оферт для определения наиболее выгодного предложения от поставщика.

При отсутствии поступивших входящих оферт происходит анализ рынка на предмет наличия новых возможных поставщиков. Далее повторяется процесс получения оферт от новых поставщиков.

Если же запрошенные оферты были получены, происходит их дальнейший анализ с целью выявления подходящего предложения от поставщиков. При отсутствии подходящей оферты процесс возвращается на стадию поиска новых возможных поставщиков. При наличии подходящей оферты происходит определение соответствующего поставщика и дальнейшее заключение договора на поставку.

Документы «Результаты определения поставщика» и «Предварительный график поставки» являются результатом завершения бизнес-процесса «Поиска поставщика продукции или услуг» и затем используются как входящие документы в описании бизнес-процесса «Заключение договорной документации на поставку».

 

2.5 Описание подпроцесса «Заключение договора с поставщиком»


В ходе выполнения бизнес-процесса «Заключение договора с поставщиком» происходит формирование задокументированного соглашения с поставщиком компании Х, который был определён ранее, на стадии процесса «Поиск поставщика продукции или услуг». Модель подпроцесса заключения договора с поставщиком находится на рисунке 12 приложения 3.

Основой для заключения договора с поставщиком являются документы с результатом определения поставщика и шаблон для заключения договора на поставку. При условии того, что поставщик определён, а шаблон для заключения договора разработан, происходит начало проекта формирования договора с поставщиком. Данный процесс регистрируется в локальной ИТ-системе Атлант и подкрепляется рядом необходимых нормативных документов. После того как договорная документация сформирована, она отправляется на согласование поставщику товаров или услуг.

При наличии разногласий в сформированном договоре между поставщиком и компанией Х, документ снова загружается в ИТ-систему со статусом «Требует Корректировки», соответствующие пожелания поставщика по договору также заносятся в систему в письменном виде. Далее, сотрудники отдела закупок компании Х оценивают возможность корректирования документа, основываясь на пожеланиях поставщика. При невозможности удовлетворения претензий поставщика, руководство отдела выносит решение о поиске нового поставщика, что приводит к повтору бизнес-процесса «Поиск поставщика продукции или услуг». Если же претензии поставщика могут быть удовлетворены, договор составляется с учётом его пожеланий и снова отправляется поставщику на согласование.

При отсутствии каких-либо разногласий по составленному договору, договорная документация передаётся на подпись поставщику. После получения подписанного договора, сотрудники компании Х регистрируют договорную документацию в системе и, одновременно с этим, приступают к исполнению обязательств по договору со своей стороны. Подписанный поставщиком услуг и загруженный в систему договор является результатом бизнес-процесса «Заключения договора с поставщиком».

2.6 Описание подпроцесса «Управление заказом на поставку»


Модель подпроцесса «Управление заказом на поставку» находится на рисунке 13 приложения 3. Специалисты отдела Закупок компании Х приступают к выполнению процесса «Управление заказом на поставку» только при условии завершения обработки заявки на закупку и заключения договора с поставщиком. После выполнения вышеперечисленных процессов согласованный договор с поставщиком и обработанная заявка на закупку используются для формирования графика поставки. Данный график формируется сотрудниками компании Х с помощью локальной ИТ-системы Атлант. Как только график доставки сформирован, он отправляется на согласование поставщику. Следующая стадия процесса Управления заказом наступает после ответа поставщика по сформированному графику доставки.

Если поставщик укладывается в сроки доставки, согласованный заказ, включающий в себя график доставки, список требующихся МТР и прочие сопроводительные документы, отправляется на окончательное согласование с поставщиком. Следующий шаг процесса состоит из приёма заказа на исполнение поставщиком. По завершении приёма заказа к исполнению, процесс «Управления заказом на поставку» завершается. Заявка на доставку и финальный график доставки, полученные в результате окончания данного процесса в дальнейшем используются для приёмки товара, его сверки по качеству и количеству.

Если же поставщик не укладывается в сроки доставки, сотрудники отдела должны проанализировать, повлияет ли нарушение графика поставки на производство. Если угрозы нарушения производству выявлены, формируется решение о выборе нового поставщика, на основании которого производится поиск нового поставщика.

При отсутствии явных угроз срыва производства, происходит корректировка графика доставки. Как только график доставки скорректирован, вся необходимая документация отправляется на согласование поставщику. Далее происходит приём заказа на исполнение поставщиком.

2.7 Описание подпроцесса «Приемка товара, проверка на соответствие по количеству и качеству»


В рамках процесса приёмки товара происходит непосредственная передача МТР поставщиком получателю, дальнейший приём, и сверка товара. Модель процесса приемки товара изображена на рисунке 14 приложения 3.

Подпроцесс приёмки товара является ключевым, так как на основе результатов приёмки товара, осуществляется передача МТР на склад и оценка результатов поставки. Оценка результатов поставки служить основанием для дальнейшего сотрудничества или расторжения контракта с поставщиком, в зависимости от результатов.

По результатам бизнес-процесса «Управление заказом на поставку» сотрудники компании Х подготавливаются к приёмке товара согласно финальному графику поставок и заявки на доставку.

После того, как товар доставлен на склад поставщиком вместе со всеми сопроводительными документами и оприходован, сотрудники отдела закупок приступают к проверке товара по количеству. Для этого происходит сверка всех поступивших товаров с заявленными по артикулам. Далее следует приёмка товара по качеству. Поступившие МТР исследуются на предмет внешних повреждений, происходит поименная сверка всех позиций.

Если по результатам сверки по качеству и количеству у клиента есть замечания по состоянию полученного товара, сотрудники склада оформляют Акт о несоответствующей поставке в двух экземплярах - как для клиента, так и для заказчика. Как только необходимые документы подготовлены, на их основании происходит оприходование несоответствующих МТР на ответственное хранение. Товар приходуется для сверки по качеству и количеству, а документы о несоответствующей поставке используются при выполнении шагов процессов «Управление несоответствиями по качеству» и «Управление несоответствиями по количеству».

При отсутствии каких-либо замечаний по полученных МТР, оформляется акт о приёмке товара. Когда акт о приёмке составлен, товар принимается и затем приходуется на складе. Оприходование товара на склад осуществляется вручную, из-за чего этот процесс требует больших трудозатрат. Далее, на основании акта о приёмке товара и документов об оприходовании товара, начинаются процессы «Оценка результатов деятельности поставщиков» и «Хранение товара».

 

2.8 Описание подпроцесса «Оценка результатов деятельности поставщика»


По результатам завершения процесса приёмки товара, сотрудникам отдела Закупок необходимо оценить результаты поставки, для того чтобы принять решение о дальнейшем сотрудничестве с поставщиком. Модель подпроцесса оценки результатов деятельности поставщика находится на рисунке 15 приложения 3.

Входящими документами в данный процесс являются акт о приёмке товара и документы, подтверждающие его оприходование на складе. При оценивании деятельности поставщика, поставка, в первую очередь, анализируется на соответствие международным стандартам в области снабжения. По ходу проведения анализа, все выявленные заказчиком претензии по несоответствию документируются для дальнейшего предоставления поставщику. Далее, при процессе инвентаризации поставки, происходит сверка товара по объемам поставки и соответствию заявленным. Если заявленные объёмы и наименования поставки выполнены более чем на 85% - поставка считается успешной. При выявлении каких-либо расхождений, также составляются претензии по объемам и соответствию поставки. После окончания процесса инвентаризации, вся продукция проходит мониторинг её состояния - выявляются дефекты, полученные во время транспортировки. Как только состояние товара оценено, проверке подвергается вся приходная документация. Все несоответствия также документируются. После окончания проверки товара, сотрудники отдела Снабжения составляют оценочный лист поставщика на основе списка всех выявленных к нему претензий. Далее, оценочный лист отправляется поставщику на ознакомление. На основе оценочного листа поставщика принимается решение о возможности дальнейшего сотрудничества. Заключительным этапом подпроцесса «Оценки результатов деятельности поставщика» является загрузка оценочного листа в ИТ-систему, вне зависимости от принятого решения о дальнейшем сотрудничестве. На основе загруженных данных происходит процесс отбора возможных поставщиков, который предшествует процессу «Поиска поставщика услуг».

 

2.9 Результаты исследования закупочной деятельности компании


В ходе исследования закупочной деятельности Компании Х, автором данной работы была смоделирована и проанализирована организационная структура компании Х. Контекстная диаграмма и диаграмма процессов верхнего уровня были смоделированы с помощью средства инструментального моделирования Erwin Process Modeler. Использование методологии ARIS Express позволило построить модели основных подпроцессов закупки. В ходе анализа закупочной деятельности были выделены потенциальные зоны для последующей оптимизации. Текущая ИТ-архитектура не покрывает масштабы деятельности компании Х. Автоматизация является лоскутной, большая часть документов хранится в бумажном виде, что влияет на снижение производительности сотрудников департамента снабжения. Описанные в данной главе модели будут в дальнейшем использованы для составления требований к ИС и автоматизации процесса закупок компании Х.

3. Разработка требований и поиск системных решений


Этап формирования требований к ИС является ключевым в процессе автоматизации, так как правильный выбор методологии разработки требований позволяет избежать до 50% дефектов, которые выявляются на этапе тестирования. Этап разработки требований к ИС наиболее ярко выражает заинтересованность всех сторон, участвующих в проекте. Иен Соммервилль дал следующее определение требованиям, «Требования - это спецификация того, что должно быть реализовано. В них описано поведение системы, её свойства и атрибуты, которые служат ограничениями в процессе разработки системы»6.

В данной главе приведены требования к внедряемой системе закупок компании Х. Для разработки формирования требований к ИС автором данной работы была использована методология «разработки требований к Программному обеспечению» К. Вигерса. В начале главы будут рассмотрены законодательные требования к закупочной деятельности, далее выделены функциональные требования, требования к надежности, требования к информационной безопасности и к производительности системы закупок.На основе сформированных требований будет произведен поиск системных решений инструмента SAP ERP и произведено тестирование системы.

3.1 Законодательные требования к процессам закупки


Так как Компания Х совершает закупочную деятельность на территории Российской Федерации, то и процессы закупочной деятельности предприятия регулируются законами РФ. Основными положениями, регулирующими процессы закупок, являются Федеральные Законы 44-ФЗ «О контрактной системе в сфере закупок товаров, работ, услуг для обеспечения государственных и муниципальных нужд»[7] и 223-ФЗ «О закупках товаров, работ, услуг отдельными видами юридических лиц»[5]. Ниже приводится краткое описание основных положений данных Федеральных законов.

Основные положения 223-ФЗ:

Каждый процесс закупочной деятельности должен сопровождаться Положением о Закупке. Положение о закупке утверждается высшим органом управления государственной Компании. Все сведения о количестве и об общей стоимости договоров, заключенных заказчиком по результатам закупки товаров, работ, услуг Компании должны быть опубликованы на официальном портале предприятия.

Положение о закупке должно содержать требования к закупке, в том числе порядок подготовки и проведения процедур закупки (включая способы закупки) и условия их применения, порядок заключения и исполнения договоров, а также иные связанные с обеспечением закупки положения (ч. 2 ст. 2 Закона 223-ФЗ).

При разработке положения о закупке заказчик должен руководствоваться следующими принципами (в соответствии с ч. 1 ст. 3 Закона 223-ФЗ):

информационная открытость закупки;

равноправие, справедливость по отношению к участникам закупки;

целевое и экономически эффективное расходование денежных средств на приобретение товаров, работ, услуг;

отсутствие ограничения допуска к участию в закупке;

Основные Положения 44-ФЗ:

Согласно 44-ФЗ все государственные закупки должны быть запланированы и обоснованы, т.е. заказчику необходимо утверждать не только план-график закупок, но и план закупок. Планом закупок называется документ, где описаны цели закупки, описание товаров, подлежащих закупке, сроки закупки, объёмы финансового обеспечения закупочной деятельности.

План-график является обоснованием закупочной деятельности. В него входят условия контрактов с поставщиками, способы определения поставщиков и т.д.

Согласно Закону 44-ФЗ, все товары и услуги для государственных нужд должны обеспечивать эти нужды, но не иметь иных потребительских свойств. В данном законе прописаны единые требования к описанию объектов закупок. В нём также указаны, условия выполнения государственного контракта, соблюдение которых позволяет считать контракт исполненным.

В ч. 1 ст. 97 <consultantplus://offline/ref=B1A5BEE542B5AAAF41EB2C04A6230A4252085D06A73571C86F968C61918BF887921764983E90E105g9cBN> Закона N 44-ФЗ раскрываются нормы о мониторинге в сфере закупок, который представляет собой централизованную систему наблюдений в сфере закупок для обеспечения государственных и муниципальных нужд.

3.2 Функциональные требования


Функциональные требования служат для описания требуемого поведения системы в определенных условиях. Все функциональные требования к бизнес-процессам закупки будут сформированы отдельно для каждого бизнес-процесса компании Х.

 

3.2.1 Функциональные требования к подсистеме обработки заявки на закупку

1.      Возможность формирования заявки автоматически системой или вручную

.        Преобразование заявки в заказ на поставку после её утверждения

.        Автоматическое определение системой типа документа для заявки в зависимости от необходимости (в закупке)

.        Присвоение диапазонов номеров для заявки на покупку по типу документа

.        Поиск заявки по номеру отслеживания

.        Консолидация потребности и распределение по зонам ответственности закупок.

.        Формирование предварительного графика в зависимости от истории внутригрупповых поставок

.        Изменение деталей заказа при условии того, что заказ ещё не утвержден

.        Возможность редактирования и удаления заявки на закупку

.        Отправка заявки на утверждение после её формирования

.        Предупреждение пользователя о необходимости корректировки заявки

.        Обновление данных в структуре формирования заявки

.        Наличие фиксированных записей поставщиков конкретного материала

.        Блокировка инфо-записи о закупке при её использовании

.        Деблокирование заявки на закупку вручную

.        Разделение полномочий пользователей по их уровню доступа

3.2.2 Функциональные требования к подсистеме поиска поставщика продукции или услуг

1.      Аттестация поставщиков

.        Рассылка приглашений на участие в тендере

.        Обновление поступивших предложений от поставщиков в режиме real-time

.        Возможность проведение аукциона на поставку

.        Ведение справочника, содержащего историю проведения тендеров и аукционов

.        Составление отчёта о истории взаимодействий с определенным поставщиков

.        Автоматическое информирование участников о победителе аукциона

.        Проверка существования поставщика материала по инфо-записи закупки

.        Ведение базы данных поставщиков

.        Фильтрация предложений в зависимости от бюджета/вида материально технических ресурсов (МТР) /сроков доставки

.        Ведение различных стратегий поиска поставщика (аукцион, тендер, открытые/закрытые торги)

.        Возможность присвоения различной степени приоритетности поставки

.        Возможность самостоятельной регистрации поставщика для участия в аукционе

.        Электронный обмен документами между участниками аукциона

.        Возможность общения с участниками аукциона через портал

.        Интеграция с системой бюджетирования

 

3.2.3 Функциональные требования к подсистеме заключения договора с поставщиком

1.      Автоматическое создание и рассылка шаблонной документации между участниками договора

.        Отслеживание статуса и потока действий договорных документов

.        Формирование счетов на оплату при согласовании договора

.        Наличие закупочной корзины для каждого из имеющихся поставщиков

.        Интеграция с системой бюджетирования

.        Редактирование/создание/удаление/изменение статуса документа в зависимости от полномочий пользователя

.        Просмотр истории изменений договорной документации

.        Рассылка приглашений на участие в тендере

.        Обновление поступивших предложений от поставщиков в режиме real-time

.        Возможность проведение аукциона на поставку

.        Ведение справочника, содержащего историю проведения тендеров и аукционов

.        Составление отчёта о истории взаимодействий с определенным поставщиков

.        Автоматическое информирование участников о победителе аукциона

.        Многоканальный доступ к договору о поставке

.        Управление жизненным циклом договора

.        Архивация заключенных договоров на поставку по контрагентам

 

3.2.4 Функциональные требования к подсистеме управления заказом на поставку

1.      Построение отчёта по анализу стоимости произведенной закупки

.        Контроллинг изменений статуса поставки

.        Автоматическое информирование при несоблюдении поставщиком графика поставки

.        Анализ возможных рисков нарушения правил поставки

.        Построение графика поставок

.        Ввод поступивших товарных накладных и счетов на оплату в систему

.        Автоматическая проверка на соответствие поступивших артикулов МТР в заявке

.        Управление основными данными заказа на поставку

.        Наличие аналитических инструментов на основе информации о выполненных процессах

.        Автоматическое деблокирование заказа на поставку в зависимости от выполненных условий

.        Составление матрицы закупок на основе заказа на поставку

.        Обзор законодательных ограничений поставщика

.        Перепланировка деталей заказа на поставку

.        Ведение журнала ошибок

.        Интеграция с системой контроллинг

 

3.2.5 Функциональные требования к подсистеме приемки товара и проверки на соответствие

1.      Обновление количества запасов в системе при поступлении материалов

.        Идентификация поставщика по артикулу

.        Автоматическая сортировка товара по виду поступивших МТР

.        Наличие буфера приемки заказа по наименованию поставщика

.        Отправка уведомлений об отгрузке в центральный офис

.        Создание штрих кода при сканировании МТР и добавление его в систему

.        Постановление неудовлетворительного товара на комиссию проверки по качеству/количеству

.        Возможность интеграции с системой управления запасами и системой планирования

.        Визуализация структуры склада

10.    Real-time анализ и выявление несоответствий поставки с ранее заявленными (EWM)

.        Возможность приемки товара с использованием кросс-докинга

.        Анализ показателей закупочной операционной деятельности

.        Наличие терминала сбора данных при приемке товара

.        Построение отчёта по приёмке товара по ранее созданным шаблонам

.        Добавление поступивших МТР в список Основных Средств компании

3.2.6 Функциональные требования к подсистеме оценки результатов деятельности поставщиков

.        Построение отчёта по анализу эффективности закупки

.        Анализ эффективности поставки по различным наборам показателей - количество просроченных поставок, пропускная способность, стоимость поставки, эффективность логистики и т.д.

.        Взаимодействие с поставщиком в онлайн-режиме

.        Электронное формирование и отправка претензий по количеству/качеству поставки

.        Добавление поставщика в рейтинг на основании оценочного листа

.        Составление рейтинга поставщика на основе ключевых показателей поставки

.        Уведомление о необходимости подтверждения оценочного листа поставщиком

.        Составление прогноза эффективности взаимодействия с поставщиком

.        Различные методики выставления оценок поставщикам (вручную/автоматически)

.        Регистрация поступлений МТР и оказанных услуг

.        Сравнение плановых и фактических показателей поставки

.        Возможность использования общих папок для обмена накладными и счетами на оплату

.        Деблокирование документов закупки после приемки товара

.        Чековая аналитика по принятым документам

3.3 Требования к надежности

.        Поддержка возможности резервного копирования данных в системе на внешние носители

.        Возможность отката системы к предыдущему состоянию

.        Ведение Журнала глобальных системных изменений

.        Мониторинг введенных данных и контроль за их изменением

 

3.4 Требования к информационной безопасности


.        Шифрование части информации с помощью криптографического инструмента BitLocker

.        Чёткое разделение доступа к информации различных пользователей

.        Запрос о подтверждении системных изменений пользователями

.        Создание зашифрованных каналов связи при обмене договорной документацией

 

3.5 Требования к производительности


.        Максимальное время построения отчёта - 3 часа

.        Максимальное время отклика системы - 3 секунды

.        Возможность одновременного доступа к системе до 600 пользователей

 

3.6 Системные решения


В данной главе настоящей работы производится исследование инструмента SAP ERP на предмет соответствия выдвинутым в предыдущем разделе требованиям к ИС. Автором данной работы будут сформулированы системные решения ко всем рассмотренным ранее подсистемам закупки. Также будут рассмотрены решения требований к надежности системы, её производительности и информационной безопасности.

Таблица 1

Системные решения для процесса обработки заявки на закупку

Требование

Статус выполнения

Функция, реализующая выполнение требования

1.

Возможность формирования заявки автоматически системой или вручную

Выполнено

Настройка автоматического планирования ресурсов транзакциями md01-md02

2.

Преобразование заявки в заказ на поставку после её утверждения

Выполнено

Реализуется с помощью использования транзакции ME51N

3.

Автоматическое определение системой типа документа для заявки в зависимости от необходимости

Выполнено

Реализуется с помощью транзакции MELB

4.

Выполнено

Автоматическое присвоение номера ОЗУ транзакцией ACNR

5.

Поиск заявки по номеру отслеживания

Выполнено

Конфигурация SAP NetWeaver Enterprise Search

6.

Консолидация потребности и распределение по зонам ответственности закупок

Выполнено

Модуль SAP BCS - для бизнес-консолидации предприятия

7.

Формирование предварительного графика в зависимости от истории внутригрупповых поставок

Выполнено

График поставок создается через транзакцию ME38

8.

Изменение деталей заказа при условии того, что заказ ещё не утвержден

Выполнено

Настраивается через матрицу полномочий

9.

Возможность редактирования и удаления заявки на закупку

Выполнено

Настраивается через матрицу полномочий

10.

Автоматическая отправка заявки на утверждение

Выполнено

Настраивается через ABAP-скрипт EMPLOYEE_TRAVEL_REQUEST_SRV_12

11.

Предупреждение пользователя о необходимости корректировки заявки

Выполнено частично

Возможен анализ заявок через транзакции обзора и анализа заявки на закупку ME21N - ME51N

12.

Обновление данных в структуре формирования заявки

Выполнено

Реализуется с помощью транзакции S012

13.

Наличие фиксированных записей постоянных поставщиков МТР

Выполнено

Реализуется при условии внедрения системы Quota Arragement

14.

Деблокирование заявки на закупку

Выполнено

Деблокирование заявки происходит автоматически после её активации

15.

Разграничение полномочий пользователей

Выполнено

Функция настраивается через Матрицу Полномочий


Таблица 2

Системные решения для процесса поиска поставщика

Требование

Статус выполнения

Функция, реализующая выполнение требования

1.

Аттестация поставщиков

Выполнено

Аттестация происходит на специальной форме портала SAP NetWeaver

2.

Рассылка приглашений на участие в тендере

Выполнено

Рассылка происходит с помощью специальной формы портала SAP NetWeaver

3.

Обновление поступивших предложений от поставщиков в режиме real-time

Выполнено

Форма портала SAP NetWeaver

4.

Возможность проведения аукциона на поставку

Выполнено

Аукцион реального времени электронной площадки SAP SRM

5.

Ведение справочника, содержащего историю проведения тендеров и аукционов

Выполнено

Электронная торговая площадка реализуется на основе SAP SRM

6.

Составление отчёта о истории взаимодействий с определенным поставщиков

Выполнено

Мастер построения отчётов Query Designer

8.

Проверка существования поставщика материала по инфо-записи закупки

Выполнено

Реализуется с помощью метода Existence Check при установки Business Add-in

9.

Ведение базы данных поставщиков

Выполнено

База данных поставщиков ведется с помощью хранилища SAP BW

10.

Фильтрация предложений в зависимости от бюджета/вида МТР/сроков доставки

Выполнено

Фильтрация данных возможна во всех модулях sap

11.

Ведение различных стратегий поиска поставщика (аукцион, тендер, открытые/закрытые торги)

Выполнено

 Данная функция выполняется инструментом mySAP SRM

12.

Возможность присвоения различной степени приоритетности поставки

Выполнено

Бизнес-надстройка BAdI ISM-PRIORITY

13.

Возможность самостоятельной регистрации поставщика для участия в аукционе

Выполнено

Регистрация на аукционе возможна при настройке полномочий SAP NetWeaver

14.

Электронный обмен документами между участниками аукциона

Выполнено

Обмен документами выполняется на основе функции Existensible Markup Language

15.

Возможность общения с участниками аукциона через портал

Выполнено

Портал SAP NetWeaver

16.

Интеграция с системой бюджетирования

Выполнено

Различные инструменты SAP поддерживают интеграцию друг с другом

17.

Интеграция с системой планирования

Выполнено

Различные инструменты SAP поддерживают интеграцию друг с другом


Таблица 3

Системные решения для процесса заключения договора с поставщиком

Требование

Статус выполнения

Функция, реализующая выполнение требования

1.

Автоматическое создание и рассылка шаблонной документации между участниками договора

Выполнено

Функция SAP-Office

2.

Отслеживание статуса и потока действий договорных документов

Выполнено

Экран мониторинга потоков SAP BW

3.

Формирование счетов на оплату при согласовании договора

Выполнено

Транзакция VF03 выходного документа “Счёт на оплату”

4.

Наличие закупочной корзины для каждого из имеющихся поставщиков

Выполнено

Настройка электронной площадки SAP SRM

5.

Интеграция с системой бюджетирования

Выполнено

Все инструменты SAP поддерживают взаимную интеграцию

6.

Редактирование/создание/удаление/изменение статуса документа в зависимости от полномочий пользователя

Выполнено

Транзакция ведения полномочий S012 хранилища SAP BW

7.

Просмотр истории изменений договорной документации

Выполнено

Журнал изменений SAP NetWeaver

8.

Рассылка приглашений на участие в тендере

Выполнено

Настройка инструмента SAP-Office

9.

Обновление поступивших предложений от поставщиков в режиме real-time

Выполнено

Журнал изменений портала SAPNetWeaver

10.

Возможность проведение аукциона на поставку

Выполнено

Онлайн-платформа SAP SRM

11.

Ведение справочника, содержащего историю проведения тендеров и аукционов

Выполнено

Журнал событий SAP NetWeaver

12.

Составление отчёта о истории взаимодействий с определенным поставщиков

Выполнено

Мастер отчётов Query Designer

13.

Автоматическое информирование участников о победителе аукциона

Выполнено

Данная функция выполняется инструментом mySAP SRM

14.

Многоканальный доступ к договору о поставке

Выполнено

Бизнес-функция Функция SAP EDI

15.

Управление жизненным циклом договора

Не выполнено

-

16.

Архивация заключенных договоров на поставку по контрагентам

Выполнено

Архивация происходит автоматически в хранилище SAP BW

Таблица 4

Системные решения для процесса управления заказом на поставку

Требование

Статус выполнения

Функция, реализующая выполнение требования

1.

Построение отчёта по анализу стоимости произведенной закупки

Выполнено

Мастер отчётов Query Designer

2.

Контроллинг изменений статуса поставки

Выполнено

Монитор входящих поставок функции Bank Analyzer

3.

Автоматическое информирование при несоблюдении поставщиком графика поставки

Не выполнено

Возможна лишь проверка соблюдения допуска поставки функцией PQTQT

4.

Анализ возможных рисков нарушения правил поставки

Не выполнено

-

5.

Построение графика поставок

Выполнена

Графики конструируются в приложении Crystal Reports

6.

Ввод поступивших товарных накладных и счетов на оплату в систему

Выполнена

Регистрация счетов на оплату происходит автоматически во время деблокирования счёта

7.

Автоматическая проверка на соответствие поступивших артикулов МТР в заявке

Не выполнена

Проверка на соответствие возможна вручную

8.

Управление основными данными заказа на поставку

Выполнено

SAP NetWeaver Master Data Management

9.

Наличие аналитических инструментов на основе информации о выполненных процессах

Выполнено

Аналитические инструменты являются частью инструмента SAP NetWeaver Business Intelligence

10.

Автоматическое деблокирование заказа на поставку в зависимости от выполненных условий

Выполнено

Инструмент SAP Easy Access

11.

Составление матрицы закупок на основе заказа на поставку

Выполнено

Бизнес-функция SAP AFS

12.

Обзор законодательных ограничений поставщика

Выполнено

Бизнес-функция SAP AFS

13.

Перепланировка деталей заказа на поставку

Выполнено

Бизнес-функция LOG_ESOA_OPS_2

14.

Ведение журнала ошибок

Выполнено

Журнал событий модуля управления потоками MM-PUR

15.

Интеграция с системой контроллинга

Выполнено

Различные инструменты SAP поддерживают интеграцию друг с другом


Таблица 5

Системные решения для процесса приемки товара, проверки на соответствие по качеству и количеству

Требование

Статус выполнения

Функция, реализующая выполнение требования

1.

Обновление количества запасов в системе при поступлении материалов

Выполнено

Решение SAP Retail

2.

Идентификация поставщика по артикулу

Выполнено

Поисковая строка модуля SAP MM

3.

Автоматическая сортировка товара по виду поступивших МТР

Выполнено

Настройка параметров сортировки возможна во всех инструментах SAP

4.

Наличие буфера приемки заказа по наименованию поставщика

Выполнено

Транзакция RECADV

5.

Отправка уведомлений об отгрузке в центральный офис

Выполнено

Транзакция DESADV

6.

Создание штрих кода при сканировании МТР и добавление его в систему

Выполнено частично

 Транзакция ручного создания штрих-кода EAN-128

7.

Постановление неудовлетворительного товара на комиссию проверки по качеству/количеству

Выполнено

Расширение SAP viastore

8.

Возможность интеграции с системой управления запасами и системой планирования

Выполнено

Все инструменты SAP имеют возможности взаимной интеграции

9.

Визуализация структуры склада

Выполнено

Диаграммы визуализации инструмента Crystal Reports

10.

Real-time анализ и выявление несоответствий поставки с ранее заявленными

Выполнено

Инструмент расширенного управления складским учетом SAP EWM

11.

Возможность приемки товара с использованием кросс-докинга

Выполнено

Инструмент управления складской логистикой SAP WMS

12.

Анализ показателей закупочной операционной деятельности

Выполнено

Инструмент QlikView SAP Connector

13.

Наличие терминала сбора данных при приемке товара

Выполнено

Транзакция VL33 для доступа к журналу приемки

14.

Построение отчёта по приёмке товара по ранее созданным шаблонам

Выполнено

Транзакция V106I для создания шаблона документа

15.

Добавление поступивших МТР в список Основных Средств компании

Выполнено

Функция реализуется за счёт логического скрипта BAPI_GOODSMVT_ADD


Таблица 6

Системные решения для процесса оценки результатов деятельности поставщиков

Требование

Статус выполнения

Функция, реализующая выполнение требования

1.

Построение отчёта по анализу эффективности закупки (на основе хранилища SAP BW)

Выполнено

Инструмент для визуализации отчётов Crystal Reports

2.

Анализ эффективности поставки по различным наборам показателей - количество просроченных поставок, пропускная способность, стоимость поставки, эффективность логистики и т.д.

Выполнено

Мастер построения отчётов Query Designer

3.

Взаимодействие с поставщиком в онлайн-режиме

Выполнено

Решение SAP SupplyNetwork Collaboration

4.

Электронное real-time формирование и анализ выполнимости по каличеству/качеству поставки

Выполнено частично

Возможно формирование заявки в реальном времени через SAP NetWeaver

5.

Добавление поставщика в рейтинг на основании оценочного листа

Выполнено

Транзакция ведения списка поставщиков S013

6.

Составление рейтинга поставщика на основе ключевых показателей поставки

Выполнено

Подмодуль оценки эффективности поставщика SAP SNC

7.

Уведомление о необходимости подтверждения оценочного листа поставщиком

Функция реализуется с помощью логического скрипта SCM_SPL_REP

8.

Составление прогноза эффективности взаимодействия с поставщиком

Выполнено

Интеграция с модулем SAP SRM

9.

Различные методики выставления оценок поставщикам (вручную/автоматически)

Выполнено

Выполнение транзакции ME61

10.

Регистрация поступлений МТР и оказанных услуг

Выполнено

Функция реализуется за счёт интеграции модуля MM с ERP-системой

11.

Сравнение плановых и фактических показателей поставки

Выполнено

Мастер построения отчётов Query Designer

12.

Возможность использования общих папок для обмена накладными и счетами на оплату

Выполнено

Обмен документами через портал SAP NetWeaver

13.

Деблокирование документов закупки после приемки товара

Выполнено

Настройка модуля MM-PUR

14.

Чековая аналитика по принятым документам

Выполнено

Аналитическая система SAP Business Intelligence


Таблица 7

Системные решения требований к надежности

Требование

Статус выполнения

Функция, реализующая выполнение требования

1.

Поддержка возможности резервного копирования данных

Выполнено

Решение SAP EMC для защиты данных

2.

Возможность отката системы к предыдущему состоянию

Выполнено

Возможность гомогенного и гетерогенного копирования системы

3.

Ведение Журнала системных изменений

Выполнено

Транзакция SM21 -запуск основного системного журнала

4.

Мониторинг введенных данных и контроль за их изменением

Выполнено

Транзакция SCDO - таблица с документами изменений

Таблица 8

Системные решения требований к информационной безопасности

Требование

Статус выполнения

Функция, реализующая выполнение требования

1.

Шифрование части информации с помощью криптографического инструмента

Выполнено

Настройка ключей шифрования в инструменте ABAP Secure Storage

2.

Чёткое разделение доступа к информации различных пользователей

Выполнено

Внутренная IDM настройка системы

3.

Запрос о подтверждении системных изменений пользователями

Выполнено

Транзакция SCDO - таблица с документами изменений

4.

Создание зашифрованных каналов связи при обмене договорной документацией

Выполнено

Настройка соединения с сервером WebDAV партнера


Таблица 9

Системные решения требований к производительности

Требование

Статус выполнения

Примечание

1.

Максимальное время построение отчёта - 3 часа

Выполнено

Скорость обработки информации системой - 1 тарабайт/час

2.

Максимальное время отклика системы - 3 секунды

Выполнено

Решение Citrix для увеличения скорости работы моделей SAP

3.

Возможность одновременного доступа к системе до 600 пользователей

Выполнено


 

3.7 Подходы и виды тестирования внедрённой системы


Цели проведения следующего тестирования - это подтверждение того, что:

·        Сконфигурированная система соответствует функциональным требованиям, зафиксированным в проектных решениях;

·        Процессы являются интегрированными между собой и соответствуют архитектуре системы;

·        Результаты выполнения процессов соответствуют ожидаемым;

·        Производительность системы соответствует ожиданиям.

Задачами проведения тестирования являлись:

·        Проверка функционала (настроек и разработок) системы закупок утвержденным функциональным требованиям и соответствия фактических результатов теста ожидаемым;

·        Выявление проблем и узких мест в производительности системы для обеспечения приемлемой производительности при осуществлении бизнес операций в системе;

·        Уточнение параметров и процедуры конфигурирования продуктивной среды.

Функциональное тестирование

         В рамках функционального тестирования выполнялась проверка всех операций/процессов/ интерфейсов/ разработок, связанных со снабжением и закупочной деятельностью.

Функциональное тестирование настроек, интерфейсов и разработок проводилось:

·        на основе сценария тестирования, в котором описаны последовательности процессов и шагов, требования к входным данным и ожидаемым результаты тестирования;

·        под ролью и с правами, соответствующими правам пользователей, выполняющих тестируемую операцию или процесс;

·        рабочими группами проекта, без привлечения ключевых и конечных пользователей системы закупок;

Нагрузочное тестирование

В рамках нагрузочного тестирования выполнялась оценка:

·        скорости построения отчетов, связанных с закупочной деятельностью по предприятия компании Х;

·        скорости работы отчетов/форм ввода;

·        скорости выполнения сохранения данных в форматах ввода.

Нагрузочное тестирование производилось:

·        при работе одного пользователя системы закупок;

·        при работе (подключении) 600 пользователей в системе закупок;

·        по согласованному сценарию нагрузочного тестирования, включающего последовательное выполнение шагов бизнес-процесса закупок;

3.8 Результаты тестирования


По результатам выполнения функционального тестирования операций/процессов/интерфейсов/ разработок ответственный за тестирование специалист сформировал протокол тестирования и реестр замечаний, в котором фиксировались возникшие замечания и ошибки, а также ответственность за их исправление и сроки исправления. Тестирование показало, что система SAP настроена исправна, способна удовлетворять более чем 90% выдвинутым требованиям. Во время нагрузочного тестирования было задействовано 400 сотрудников компании Х. В ходе тестирования была выявлена неправильная логика некоторых скриптов, также было обнаружено несколько пользователей с неправильными полномочиями. Команда обязалась исправить выявленные недочёты системы в течении 30 дней. Руководство компании Х было удовлетворено работой команды внедрения ИС.

Заключение

В данной работе было произведено исследование закупочной деятельности компании Х с целью её последующей автоматизации с помощью Информационной Системы SAP ERP. В ходе исследования были смоделированы организационная структура компании Х и бизнес-процессы закупочной деятельности с помощью инструментов ARIS Express и Erwin Process Modeler. На основе полученных моделей и пожеланий сотрудников компании Х были сформированы требования к информационной системе. Требования были сформированы в соответствии с Федеральными Законами о закупках 44-ФЗ и 223-ФЗ и методологии К.Вигерса. Решения инструмента SAP ERP были исследованы на предмет удовлетворения сформированным требованиям к системе. В ходе исследования и тестирования информационной системы было обнаружено, что рассмотренная система практически полностью удовлетворяет сформированным бизнес-требованиям. В следствие чего, рассмотренная в работе информационная система была рекомендована к внедрению.

Список использованной литературы

1.      И.Ю. Коцюба, Чунаев А.В. Основы проектирования Информационных Систем: учебное пособие. Изд 2.М., 2015.

2.      M. Murray, J. Akhtar. Materials Management with SAP ERP: Functionality and Technical Configuration. SAP PRESS, 2016.

.        SCM550. Cross-Functional Customizing in Materials Management. Изд.Boston: Digital Design, 2014.

.        Rudolf Zens. Materials Management SAP ERP 6.0. Enhancement Packages [электронный ресурс]. Справочник для пользователей. SAP AG, 2011 - URL:https://help.sap.com/saphelp_crm700_ehp01/helpdata/en/46/4aadf2501c0db6e10000000a1553f6/content.htm (дата обращения 10.03.17.).

.        Федеральный закон. О контрактной системе в сфере закупок товаров, работ, услуг для обеспечения государственных и муниципальных нужд. 44-ФЗ от 05.04.2013.

.        К. Вигерс, Д. Битти. Разработка требований к Программному Обеспечению. Изд. 3. М.: Русская редакция, 2014.

.        Федеральный закон. О закупках товаров, работ, услуг отдельными видами юридических лиц. 223-ФЗ от 18.07.2011.

8.      Д.Ю. Нечаев. Информационные системы в закупочной деятельности. Учебно-методический комплекс. Изд. 1. М., 2010.

9.      D. Burbank. Data Modeling made simple. Изд.Denver: Technics Publications, 2016.

.        A.W. Scheer Architecture of Integrated Information System. Изд.3.Chicago: Springer-Verlag, 2011.

.        Панкратова Марина. Организация закупочной деятельности в рамках 223-ФЗ. М.: OTC, 2016.

.        Д.Г. Коноков, К.Л. Рожков. Организационная структура предприятий. Изд. 1. М.: Бизнес-Тезаурус, 2001.

.        Никологорский Д. Крупные интегрированные структуры в промышленности М.: ЭКО, 1998.

.        Методология исследования сетевых форм организации бизнеса. Изд.1.М.: Высшая Школа Экономики, 2014.

.        Черненко Я.А. Сравнительный анализ методов диагностики бизнес-процессов [электронный ресурс]. Научно-методический электронный журнал «Концепт», 2016 -URL: https://e-koncept.ru/2016/46189.html (дата обращения 18.04.17.).

Приложение 1 Модель организационной структуры компании

Рис. 7 Организационная структура Компании Х

Приложение 2 Модели бизнес-процессов верхнего уровня

Рис. 8 Контекстная диаграмма

Рисунок 9 Декомпозиция бизнес-процессов первого уровня

Приложение 3 Модели основных бизнес-процессов процессов закупочной деятельности

Рис. 10 Обработка заявки на закупку

Рис. 11 Поиск поставщика продукции или услуг

Рис. 12 Заключение договора с поставщиком

Рис. 13 «Управление заказом на поставку»

Рис. 14 Приемка товара, проверка на соответствие по количеству и качеству

Рис. 15 Оценка результатов деятельности поставщика

Похожие работы на - Автоматизация закупочной деятельности компании

 

Не нашли материал для своей работы?
Поможем написать уникальную работу
Без плагиата!
Без нейросетей!