Направления деятельности инвестиционных банков в экономике России

  • Вид работы:
    Курсовая работа (т)
  • Предмет:
    Банковское дело
  • Язык:
    Русский
    ,
    Формат файла:
    MS Word
    595,99 Кб
  • Опубликовано:
    2017-06-16
Вы можете узнать стоимость помощи в написании студенческой работы.
Помощь в написании работы, которую точно примут!

Направления деятельности инвестиционных банков в экономике России

Федеральное государственное бюджетное учреждение высшего образования

Российская академия народного хозяйства и государственной службы

при Президенте Российской Федерации

Институт Государственной службы и управления

Направление подготовки: Государственное и муниципальное управление

Направленность (профиль): Экономика и управление с углубленным изучением английского языка

Кафедра антикризисного регулирования управления рисками





КУРСОВАЯ РАБОТА

на тему «Направления деятельности инвестиционных банков в экономике России»

Содержание

 

Введение

ГЛАВА I. СТАНОВЛЕНИЕ И СУЩНОСТЬ ИНВЕСТИЦИОННЫХ БАНКОВ.

.1 История возникновения

.2 Понятие инвестиционного банка и его характерные черты

.3 Модели инвестиционно-банковских систем

ГЛАВА II. СТРУКТУРА И НАПРАВЛЕНИЯ ДЕЯТЕЛЬНОСТИ ИНВЕСТИЦИОННЫХ БАНКОВ.

.1 Структура инвестиционного банка.

.2 Андеррайтинг

.3 Привлечение финансовых ресурсов

.4 Сделки M&A. Слияния и поглощения.

.5 Предоставление брокерских услуг

.6 Проектное и структурное финансирование.

.7 Управление активами

.8 Аналитические отчеты и Research

.9 Другие услуги

ГЛАВА III. РОССИЙСКАЯ ПРАКТИКА.

Заключение

Список литературы

 

 

Введение


Переход России к рыночной экономике в 90-е годы XX века ознаменовало возрождение некоторых видов экономической и финансовой деятельности.

Фондовый рынок, в частности, совсем не требовался в условиях административно-плановой экономики. Этот хорошо развитый в царской России механизм оказался разрушенным после революции, были ликвидированы фондовые и товарные биржи, исчезли из обращения ценные бумаги, потерян круг профессионалов, работавших на этом рынке. Фондовому рынку в СССР просто не было места, потому что в условиях плановой экономики движение финансовых потоков определялось только решениями экономических ведомств. На рубеже 90-х годов в России начался процесс возрождения фондового рынка. В настоящее время этот рынок развивается более быстрыми темпами по сравнению с другими сегментами рыночной экономики. В общей структуре участников финансового рынка стали появляться крупные структуры, выступающие на рынке, как посредниками, так и участниками. Это организации, функции которых позволяют характеризовать их как инвестиционные банки.

Индустрия инвестиционного банкинга, динамично развивалась на западе в течение XX веке и стала ярко выраженной, оказывающей влияние на мировую экономику в последние 40-50 лет. За это время довольно часто сменялись направления их деятельности, впоследствии глобализации расширялись сферы влияния, модернизировалась структура и цели данных организаций.

Все вышесказанное доказывает актуальность данной темы. Рынок финансовых посредников стал активно развиваться в России с конца 90-х годов XX века. За это время участники рынка сталкивались с различными трудностями, так например, с финансовым кризисом (2008) и санкциями (2014).

Целью данной курсовой работы является исследование особенностей деятельности инвестиционных банков в современных российских условиях. В соответствие с поставленной целью в работе решаются следующие задачи:

§  раскрыть сущность понятия «инвестиционный банк» и роль инвестиционной деятельности банков;

§  выделить виды деятельности инвестиционных банков;

§  выявить перспективы и направления развития инвестиционных банков в России.

Объектом данной курсовой работы являются российские и иностранные инвестиционные банки, функционирующие на российском рынке. Предметом курсовой работы являются направления и виды их деятельности на российском рынке инвестиционно-банковских услуг и корпоративно-инвестиционного бизнеса.

Методологией данной курсовой работы явились эмпирические (наблюдение, описание) и общелогические методы и приемы исследования (анализ, обобщение, классификация, структурно-функциональный метод).

Во время написания данной курсовой работы автор использовал российские и иностранные учебные материалы, научные статьи, материалы из сети интернет, иные информационные ресурсы, а также деловую прессу.

В первой главе автор рассматривает понятие “инвестиционный банк”, а также дает историческую справку и указывает на характерные черты организаций, занимающиеся инвестиционно-банковской деятельностью. Помимо этого, удается найти различия в моделях инвестиционно-банковских систем разных стран и определить в них место России.

Во второй главе рассматривается структура и направления функционирования инвестиционных банков, а также приводится разнонаправленная статистика их деятельности.

В третьей главе рассматривается российская практика, приводится статистика деятельности, а также аналитика перспектив развития.

ГЛАВА I. СТАНОВЛЕНИЕ И СУЩНОСТЬ ИНВЕСТИЦИОННЫХ БАНКОВ


1.1 История возникновения


История возникновения института инвестиционных банков неразрывно связана с развитием банковской системы Соединенных штатов Америки, где финансовые посредники транзакций, позже превратившиеся в инвестиционные банки, появились в середине XIX века.

Понятие “investmentbanking” возникло позже, в конце XIX века. Появление нового вида финансового бизнеса связано с промышленной революцией в США - стремительного перехода от ручного труда к машинному, от мануфактуры к фабрике, наблюдавшийся в западных государствах в XVIII-XIX веках. То есть, сущностью промышленной революции выступила индустриализация - переход от преимущественно аграрной экономики к промышленному производству. Главной чертой промышленной революции явилось утверждение капитализма в качестве господствующей мировой экономической системы ведения хозяйства.

На рубеже XVIII-XIX веков американские предприятия и фабрики традиционно финансировались по закрытым образом и совсем не нуждались в посредниках. Расширение потребностей в финансировании в связи с промышленным бумом и развитием логистических систем дало импульс появлению нового типа финансовых посредников, основным видом деятельности которых стал андеррайтинг - гарантированное первичное размещение ценных бумаг. В том числе подобные операции осуществлялись с привлечением средств иностранных инвесторов.

В начале XX в. инвестиционно-банковская деятельность обрела практически современные формы: была создана Ассоциация инвестиционных банков, формировались основы государственного регулирования и регламентации деятельности инвестиционных банков.

В двадцатые годы XX в. американский фондовый рынок развивался столь динамично, что главным видом деятельности и источником дохода инвестиционных банков стали спекуляции на рынке ценных бумаг.

Современная модель инвестиционных банков сформировалась в США при разделении банковских институтов на коммерческие и инвестиционные с целью преодоления великой депрессии.

В 1933 году был принят акт Гласса-Стигалла, который просуществовал вплоть до 1999 года. Институциональный статус инвестиционного банка был официально закреплён в кредитной системе США. Среди основных положений закона - запрет для коммерческих банков одновременно заниматься кредитными операциями и инвестированием в компании. Кроме того, создавалась Федеральная корпорация по страхованию депозитов, а также было введено обязательное страхование банковских депозитов в сумме до 5 тыс. долларов. Во время финансового кризиса в США, который начался в 1929 году, многие коммерческие банки были активными участниками фондового рынка, и его обвал привел к банкротству большого количества кредитно-банковских учреждений. Закон 1933 года, запретив коммерческим банкам участвовать в операциях на рынке ценных бумаг, разделил понятия «коммерческий банк» и «инвестиционный банк».

Однако, ограничения по работе коммерческих банков с ценными бумагами были отменены посредством введения закона Грэмма-Лича-Блайли в 1999 году. Но, уже к середине 80-х гг. ХХ в. уже стало очевидно, что з установленные Законом Гласса-Стигалла запреты, фактически перестали работать. Запреты на совмещение одним финансовым учреждением функций коммерческого и инвестиционного банков, установленные Законом Гласса-Стигалла, постепенно размывались. Это «размывание» осуществлялось главным образом через специфическое толкование понятия «эмиссионная ценная бумага». Благодаря этому банки получали возможность использовать в своих операциях новые финансовые инструменты, необычные для традиционной банковской практики. В частности, банки получили право участвовать в предоставлении так называемых секьюритизованных займов.

Сегодня существует мнение, что развитый фондовый рынок США во многом обязан именно принципам разделения полномочий банков. Действительно, возможно именно этим удалось избежать в середине XX в. новых финансовых кризисов, установить неформальные правила игры, создать определенную конъюнктуру.

Инвестиционные банки сыграли решающую роль в перестройке американской экономики на рубеже 70-80-х гг. XX века. С начала 90-х гг. Федеральная резервная система США проводила политику стимулирования экономического роста - политику “дешевых денег”, что существенно стимулировало спрос на услуги андеррайтеров и обеспечило рост доходов инвестиционных банков.

Современный инвестиционный банк - это структурированный финансовый институт, который организует привлечение капитала, а также оказывает консалтинговые услуги при покупке и продаже, слияниях и поглощениях бизнеса, оказывает брокерские услуги, выступает посредником при торговле ценными бумагами, производными финансовыми инструментами, валютами и сырьевыми товарами, выпускает аналитические отчеты.

1.2 Понятие инвестиционного банка и его характерные черты

инвестиционный банк брокерский актив

Важно отметить, что в России разделения на коммерческие и инвестиционные никогда не существовало. Поэтому, под термином “инвестиционный банк” мы будем понимать такую организацию, которая занимается инвестиционно-банковской деятельностью.

И действительно, при изучении действующего законодательства Российской Федерации можно столкнуться с проблемой отсутствия термина “инвестиционный банк”. Однако, на практике это понятие прочно закрепилось. То есть, когда упоминается данное словосочетание, то сразу понятно о какой организации идет речь.

В настоящее время российский инвестиционный банк должен иметь статус профессионального участника рынка ценных бумаг, а также может являться кредитной организацией. В России нет четкого разделения понятий на инвестиционный банк и коммерческий банк, как в целом ряде стран.

Данный принцип разделения более характерен для США, однако, как было указано в прошлом параграфе, в последнее время эта граница постепенно размывается. Это не значит, что инвестиционные банки вдруг станут выдавать потребительские кредиты - это значит, что коммерческие банки вновь способны заниматься инвестиционно-банковской деятельностью.

Основным нормативным документом, регулирующим деятельность, которая характерна инвестиционным банкам России, является Федеральный закон “О рынке ценных бумаг”№39-ФЗ от 22.04.1996г (ред. от 03.07.2016).А именно, в этом законе определены присущи инвестиционному банку виды деятельности:

.        Брокерская деятельность - “Брокерской деятельностью признается деятельность по исполнению поручения клиента (в том числе эмитента эмиссионных ценных бумаг при их размещении) на совершение гражданско-правовых сделок с ценными бумагами и (или) на заключение договоров, являющихся производными финансовыми инструментами, осуществляемая на основании возмездных договоров с клиентом (далее - договор о брокерском обслуживании).” (cт.3);

.        Дилерская деятельность - “Дилерской деятельностью признается совершение сделок купли-продажи ценных бумаг от своего имени и за свой счет путем публичного объявления цен покупки и/или продажи определенных ценных бумаг с обязательством покупки и/или продажи этих ценных бумаг по объявленным лицом, осуществляющим такую деятельность, ценам.” (ст.4);

.        Деятельность по управлению ценными бумагами - “Деятельностью по управлению ценными бумагами признается деятельность по доверительному управлению ценными бумагами, денежными средствами, предназначенными для совершения сделок с ценными бумагами и (или) заключения договоров, являющихся производными финансовыми инструментами” (ст.5);

.        Депозитарная деятельность - “Депозитарной деятельностью признается оказание услуг по хранению сертификатов ценных бумаг и/или учету и переходу прав на ценные бумаги.

Профессиональный участник рынка ценных бумаг, осуществляющий депозитарную деятельность, именуется депозитарием. Депозитарий, осуществляющий расчеты по результатам сделок, совершенных на торгах организаторов торговли по соглашению с такими организаторами торговли и (или) с клиринговыми организациями, осуществляющими клиринг таких сделок, именуется расчетным депозитарием” (ст. 7).

Инвестиционные банки, вопреки своему названию, в прямом смысле не относятся к традиционным банковским институтам.

Такие банки - неотъемлемый элемент секьюритизированных кредитных систем, базирующихся на инструментах и институтах фондового рынка, в которых основной формой привлечения ресурсов выступает эмиссия акций и облигаций. Одна из предпосылок развития данной модели - деятельность международных финансово - кредитных институтов, а также ощутимое увеличение, усиление финансовой глобализации, бурный рост финансовых рынков, стремительное развитие банковских технологий и финансовых инструментов. Масштабное движение как прямых, так и портфельных инвестиций способствовали развитию доминирования данной модели финансирования организаций и экономики.

Всем известно, что рынки ценных бумаг подразделяются на первичные и вторичные. Они отличаются тем, что на первичном происходит непосредственно размещение ценных бумаг, а на вторичном происходит обращение прежде размещенных и выпущенных ценных бумаг.

Прежде всего, инвестиционный банк является институтом первичного рынка, потому что он непосредственно участвует в выпуске ценных бумаг.

1.3 Модели инвестиционно-банковских систем


Мировой опыт организации инвестиционно-банковского бизнеса показывает, что в зарубежной практике известны две основные модели построения инвестиционно-банковских систем: сегментированная (американская) и универсальная (германская).

Схема 1


Одним из главных признаков сегментированной (американской) системы является прямое законодательное разделение сфер деятельности банковских институтов: типичные банковские операции (выдача краткосрочных кредитов, привлечение денежных средств) отделены от операций по выпуску и размещению ценных бумаг, финансовых инструментов и некоторых других услуг.

В универсальной системе банки в соответствии с законодательством могут без ограничений выполнять более широкий спектр финансовых услуг, нежели просто осуществление банковской деятельности.

Российская модель ведения инвестиционно-банковского бизнеса скорее относится к универсальной, так как в России инвестиционные банки являются корпоративно-инвестиционный бизнесом крупных коммерческих банков (SberbankCIB, VTBCapital, ГазпромБанк). Помимо них на рынке инвестиционно-банковского бизнеса также функционируют крупные зарубежные игроки. Это крупнейшие, известные по всему миру, западные инвестиционные банки, относящиеся к категории “Bulge-Bracket”.

“Bulge-Bracket” -по факту это всего лишь клише, которое по факту понятно всем занятым в индустрии IB.“Bulge-Bracket” банки - это крупнейшие и наиболее прибыльные инвестиционные банки в мире, клиентами инвестиционно-банковских услуг которых являются крупнейшие корпорации и правительства.

К “Bulge-Bracket” банкам относятся:

·        BankofAmericaMerrillLynch (осуществляет свою деятельность в России)-Америка.

·        BarclaysCapital(ушел с российского рынка в 2016 г.) - Великобритания.

·        Citi(осуществляет свою деятельность в России) - Великобритания.

·        CreditSuisse(осуществляет свою деятельность в России) - Швейцария.

·        DeutscheBank (ушел с российского рынка в 2015 г.) - Германия.

·        GoldmanSachs(осуществляет свою деятельность в России) - США.

·        J.P. Morgan(осуществляет свою деятельность в России) - США.

·        MorganStanley (осуществляет свою деятельность в России) - США.

К российским “Bulge-Bracket” банкам относятся:

·        VTBCapital (осуществляет свою деятельность с 2008 г.)

·        SberbankCIB (осуществляет свою деятельность с 2012 г., после поглощения “Тройки Диалог” (работал с 1991).

Главным признаком американской системы выступает удовлетворение интересов промышленных компаний в основном путем размещения ценных бумаг на финансовом рынке. Долгосрочные кредиты коммерческих банков не играют существенную роль в финансировании. При этом на законодательном уровне участие банков в собственности различных корпораций довольно ограничено.

Для универсальной (германской) системы характерно преобладание долгосрочных займов (кредитного метода). При этом, зачастую банк следит за эффективным использованием кредитных средств, тем самым осуществляя контроль над заемщиками.

Помимо этого, параллельное развитие процессов специализации, а также секьюритизации деятельности банков привело к формированию инвестиционных банков нового типа, отличительными чертами которых являются: глобальный характер деятельности, наличие значительного свободного капитала, большой набор диверсифицированных и комплексных услуг, управление активами, брокерские услуги, слияние со страховым бизнесом.

Типичным примером такого банка в России может служить банк “Открытие”. Таким образом, банк “Открытие” осуществляет работу с частными клиентами, малым и средним бизнесом, корпорациями (слияния и поглощения, корпоративное управление, корпоративное кредитование, размещение средств), осуществляет брокерское обслуживание финансовых институтов, занимается privatebanking.А также, в 2017-2018 годах планируется слияние с крупнейшей страховой компанией России “Росгосстрах”.

При этом основными характеристиками рынка инвестиционных услуг становятся концентрация капитала и власти в инвестиционно-банковской сфере, стирание граней между коммерческими и инвестиционными банками.

В настоящее время характерна тенденция универсализации банковских операций. Возникновение новых возможностей в условиях динамичного финансового рынка, а также усиление конкуренции между банковскими институтами, вызывает необходимость поиска иных способов повышения доходности от операций банка.

Результатом данного поиска явилось резкое увеличение числа осуществляемых банком операций, а также развитие форм инвестиционной деятельности: финансирование инвестиционных проектов, лизинг, управление портфелем инвестиций клиентов, консалтинговые услуги и др. Расширилось участие банков в проектном финансировании, при котором банки самостоятельно занимаются подготовкой инвестиционного проекта или обеспечивают клиентам консультирование, оплачивают расходы по осуществлению проекта, и нередко банки становятся совладельцами акций создаваемых предприятий.

Пример:

В 2006 году был основан банк предпринимателем Олегом Тиньковым «Тинькофф Кредитные Системы». Предприниматель вложил в открытие «банка без отделений» 70 млн долларов США из своего восьмидесятимиллионного состояния.Спустя год в капитал банка «Тинькофф Кредитные Системы» вошел международный инвестиционный банк GoldmanSachs. В рамках сделки осенью 2007 года финансовый институт приобрёл 10 % акций банка Тинькова за 9,5 миллионов долларов при оценке в 95 миллионов.

Спустя 7 лет, в 2013 году, произошло IPO акций банка на Лондонской бирже. Для торгов были представлены 34,3 % акций банка на 1,087 миллиарда долларов при общей оценке банка в 3,2миллиарда. На момент IPOинвестбанкGoldmanSachs владел 12,41 % всех акций, что в денежном эквиваленте равнялось ≈ 38,4 миллионов долларов.

 

ГЛАВА II. CТРУКТУРА И НАПРАВЛЕНИЯ ДЕЯТЕЛЬНОСТИ ИНВЕСТИЦИОННЫХ БАНКОВ

 

2.1 Структура инвестиционного банка


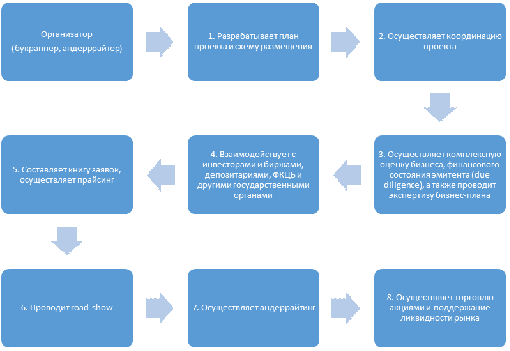
Структура деятельности современного инвестиционного банка выглядит следующим образом:

Рисунок 2

2.2 Андеррайтинг


Так, или иначе, расширяясь, компании приходится задумываться о том, чтобы стать публичной (провести IPO). Иногда же ей просто требуется привлечение капитала для производственных нужд, финансировании определенного нового проекта. Конечно, компания могла бы обратиться в банк, но приведенные ниже два случая, докажут нам, что это было бы не столь эффективно:

.        Кредит (12%)               Депозит (8%)


.        Продажа облигаций (10%) Покупка облигаций (10%)

Поступление средств на предприятие

Рисунок 3

Как стало понятно из приведенной нами схемы, зачастую эмиссия ценных бумаг позволяет привлечь финансовые ресурсы значительно эффективнее, то есть дешевле и быстрее.

То есть, как мы допустили ранее, компания испытывает недостаток финансовых ресурсов. Разумеется, она может выпустить облигации, либо обратиться в банк за кредитом.

В первом случае банк выступает посредником и за свои услуги будет брать определенную плату (маржа 4%). Во втором случае предприятие продает облигации напрямую инвесторам, что значительно снижает трансакционные издержки (организация эмиссии будет стоить дешевле, чем те 4% выше).

Итак, когда компании решаются на выпуск определенных ценных бумаг, инвестиционные банки становятся посредниками между биржей и этими компаниями. Когда компания решила выпускать, скажем, новые облигации для получения средств на погашение старой облигации или для оплаты приобретения чего-либо или нового проекта, компания обращается в инвестиционный банк. Затем инвестиционный банк определяет потенциальные выгоды и рискованность сделки для того, чтобы оценить, сможет ли она в будущем реализовать (то есть спекулятивно продать) эти облигации - это и есть андеррайтинг.

Банки также занимаются андеррайтингом других ценных бумаг (например, акций) посредством первичного публичного размещения (IPO) или любого последующего вторичного (SPO) публичного размещения.

Когда инвестиционный банк занимается андеррайтингом новых акционных или облигационных выпусков, он обязан гарантировать себе, что будущие владельцы ценных бумаг - прежде всего институциональные инвесторы (паевые инвестиционные фонды, пенсионные фонды) действительно смогут приобрести предстоящий выпуск акций или облигаций до того, как они действительно попадут на рынок. В этом смысле инвестиционные банки являются посредниками между эмитентами ценных бумаг и инвестиционной “публикой”. На практике несколько инвестиционных банков будут покупать новый выпуск ценных бумаг у выпускающей компании по договорной цене и продвигать ценные бумаги инвесторам в процессе, называемом roadshow. Компания, андреррайтинг ценных бумаг которой и происходит, уходит с этим новым траншем капитала, в то время как инвестиционные банки перепродают эти ценные бумаги своей клиентской базе (в основном институциональным инвесторам), а также инвестиционной публике. Прибыль от таких операций инвестиционные банки могут получать при торговле ценными бумагами, покупая и продавая ценные бумаги со своего с и получая прибыль от разницы между ценой покупки и ценой спроса.

Пример андеррайтинга:

“…Российская девелоперская и строительная компания “Группа компаний ПИК”, акции которой уже обращаются на Московской бирже (98 руб за шт.), нуждается в новых средствах для нового грандиозного проекта. Один из вариантов привлечения средств заключается в выпуске большего количества акций (через так называемое вторичное предложение акций, SPO). Представители компании “Группа компаний ПИК” обратятся в инвестиционный банк, скажем VTBCapital, который произведет оценку будущих акций компании. Следует помнить, что инвестиционные банки являются экспертами в подсчете стоимости бизнеса. Исходя из оценки, VTBCapitalпримет это предложение, гарантируя, что “Группа компаний ПИК” получит транш в размере n рублей (цена акций * вновь выпущенных акций) за вычетом комиссионных VTBCapital. Затем VTBCapital будет использовать свой институциональный центр продаж, проводя роудшоу чтобы собрать сведения о потенциальных инвесторах, которые приобретут долю акций от размещения. VTBCapital будут способствовать покупке и продаже этих новых акций, покупая и продавая акции “ Группа компаний ПИК ” за свой счет, тем самым создавая предложение акций “ Группа компаний ПИК ” на Московской бирже.…”

Как правило, андеррайтинг означает получение вознаграждения за готовность покрыть потенциальный непредвиденный риск. Данный термин можно проследить во времена становления лондонского страхового рынка Ллойд (Lloyd's). В те времена банкирам платилась пошлина, страховая премия, за то, что они буквально писали свое имя под документом с возможным риском, который они добровольно на себя брали.

Исходя из договоров, заключаемых с эмитентами, андеррайтеров можно классифицировать следующим образом:

Андеррайтер, дающий твердое обязательство - это андеррайтер, принимающий на себя полную ответственность за размещение. Это означает, что она за свой счет выкупает весь выпуск ценных бумаг, а уже после продает его профессиональным участникам рынка ценных бумаг и институциональным инвесторам. За такую операцию они берут соответствующий уровень комиссии, ведь на таких андеррайтеров ложится весь риск.

Андеррайтер, заключающий договор «с ожиданием»- заключая такой договор, андеррайтер обязуется выкупить для последующего размещения остаток той эмиссии, который не удастся разместить сразу.

Андеррайтер, гарантирующий максимальные усилия по продаже ценных бумаг - это такой андеррайтер, он же организатор размещения берет на себя продажу максимально возможного числа ценных бумаг нового выпуска без финансовой ответственности за то, сколько в результате будет продано.

Андеррайтер по принципу “все или ничего”- такой андеррайтер обязан разместить весь выпуск полностью, иначе договор с ним расторгается.

Разумеется, все принципы, по которым будет действовать андеррайтер, будут осуществляться уже после оценки выпуска компании-эмитента.

В большинстве форм андеррайтинга инвестиционные банки обязуются приобрести хотя бы часть тех размещаемых ценных бумаг. Это делается для дальнейшей перепродажи на вторичном рынке. При этом, если он перепродаёт ценные бумаги дороже, чем скупает, то зарабатывает на спекуляции ими. В противном случае, несет потери. Весь риск продажи ложится на андеррайтера.

Таблица 1

Рейтинг андеррайтеров на российском рынке:

#

Инвестиционный Банк

Объем, млн. RUR

Доля рынка, %

Кол-во эмитентов

Кол-во эмиссий

1

ВТБ Капитал

313300,46

21,48%

65

92

2

Sberbank CIB

253676,42

17,39%

36

53

3

Банк «ФК Открытие»

198169,02

13,59%

13

30

4

Совкомбанк

120386,77

8,25%

42

45

5

РОСБАНК

95416,67

6,54%

16

24

6

БК Регион

74752,53

5,13%

24

32

7

Промсвязьбанк

50990,50

3,50%

12

14

8

Райффайзенбанк

46448,06

3,18%

21

28

9

Альфа-Банк

41525,83

2,85%

11

14

10

Банк РОССИЯ

38756,89

2,66%

16

22

11

ЮниКредит Банк

25081,67

1,72%

12

12

12

Россельхозбанк

24333,33

1,67%

6

8

13

Банк ЗЕНИТ

21133,19

1,45%

6

10

14

Связь-Банк

20216,35

1,39%

8

14

15

Внешэкономбанк

19575,00

1,34%

1

1

16

БАНК УРАЛСИБ

18470,00

1,27%

5

11

17

АБСОЛЮТ БАНК

17401,95

1,19%

6

9

18

МКБ

12150,00

0,83%

4

4

19

БИНБАНК

11515,00

0,79%

8

9

20

АЛОР ИНВЕСТ

11500,00

0,79%

2

2

21

АТОН

9082,75

0,62%

8

8

22

АКБ Пересвет (АО)

7606,00

0,52%

6

7

23

МСП Банк

2500,00

0,17%

1

1

24

ИК Лидер

2388,11

0,16%

2

4

25

БКС

2300,00

0,16%

4

4


Диаграмма 1

 

2.3 Привлечение финансовых ресурсов


В рыночной экономике привлечение капитала через рынок ценных бумаг играет очень важную роль. Средства, полученные в результате размещения ценных бумаг, являются одним из основных статей дохода инвестиционных банков.

Ценные бумаги, обращающиеся на финансовом рынке, по экономическому содержанию подразделяются на два основных вида:

·        долевые, представляющие собой непосредственную долю их владельца (держателя) в реальной собственности и делающие его совладельцем последней - акции.

·        долговые, которые характеризуются обычно твердо фиксированной процентной ставкой и обязательством эмитента выплатить сумму долга в определенный срок - облигации.

Основная работа инвестиционного банка в процессе привлечения финансового (долгового или акционерного) капитала заключается в осуществлении так называемого букранинга.

Букраннер - (англ.-Bookrunner). В ходе размещения ценных бумаг bookrunner управляет книгой заявок, собирает заявки инвесторов, определяет окончательную цену размещения и формирует пул инвесторов, которые в конечном счете станут акционерами или кредиторами компании (в зависимости какая ценная бумага выпускается).

Понятие букраннера очень тесно сопряжено с андреррайтингом. Букраннер по сути и есть главный андеррайтер, он является ведущим менеджером при размещении новых ценных бумаг.

Основные функции организатора и букраннераи процесс размещения:

Рисунок 4

2.4 Сделки M&A. Слияния и поглощения


В развитой рыночной экономике в России и в мире у хозяйствующих экономических субъектов время от времени возникают кризисные ситуации. Возникают различные проблемы, связанные с несоответствием размера, структуры компании не отвечающими требованиям рынка. В таком случае владельцы капитала компании могут принять решения об уходе с рынка либо о соединении капитала с другой компанией (также возможно со своим конкурентом).Для того чтобы поглотить компанию, в большинстве случаев достаточно лишь скупить контрольный (50% + 1 акция)пакет акций. Поскольку на таких операциях в основном специализируются рассматриваемые нами инвестиционные банки, клиенты обращаются то и дело обращаются к ним.

Сделки слияний и поглощений «Mergers&Acquisitions»- это комплекс мероприятий, направленных на объединение двух и более компаний в одну корпорацию с единым управляющим органом, который сопровождается передачей контроля по управлению бизнесом от одной компании к другой. Сделки «M&A» - это особый вид инвестирования, основанный на принципах добровольного согласия всех участников процесса и взаимной выгоды. Такое явление как сделки слияния и поглощения возникли вследствие применения мирового опыта корпоративного менеджмента в области реструктуризации компаний.

В России, так же, как и за границей, объединение капиталов практикуется по одной и той же причине: чем крупнее организация, тем проще ей выстоять в конкурентной борьбе, избежать банкротства и сохранить рентабельность.

Слияния и поглощения - это общее имя для всех сделок, которые объединяет передача корпоративного контроля во всех формах, включая покупку и обмен активами, ведущих к росту и укрупнению компании.

Среди основных мотивов сделок слияний и поглощений можно выделить следующие:

Рисунок 5

Преимущества и недостатки M&A:

Рисунок 6

«M&A» сделки происходят по следующим сценариям:

Рисунок 7

) Слияние компаний.

Такое слияние происходит, если руководители компаний приходят к обоюдному добровольному решению. Допуская, что совместив капиталы и ресурсы, всем будет проще строить бизнес и работать в условиях жесткой конкуренции. Разумеется, сделка происходит только после одобрения ФАС - Федеральной антимонопольной службой. Слияние компаний подразумевает ликвидацию каждого отдельного участника процедуры слияния и регистрацию абсолютно нового юридического лица, но со старым руководством, имуществом, правами, обязанностями и прочими ресурсами.

То есть, необходимым условием для сделки слияния компаний является появление абсолютно нового юридического лица, которое возьмет под свой контроль и управление все активы и обязательства всех компаний - составных частей. Процесс слияния можно продемонстрировать в виде формулы:

Рисунок 8

) Поглощение компаний.

Такое поглощение можно определить, как взятие под свой контроль одной компанией другую, а также управление ею с частичным приобретением права собственности на нее. При этом все участники остаются действовать при своих прежних хозяйственно-правовых формах.

Поглощение компании осуществляется без процедур ликвидации или реорганизации участников, как субъектов предпринимательской деятельности: когда компания-инвестор приобретает контрольный пакет акций инвестируемой компании, получив, таким образом, корпоративный контроль без существенных изменений.

Процесс поглощения можно продемонстрировать в виде формулы:

Рисунок 9

Российский рынок слияний и поглощений по типам сделок (2010-2016 гг.), млрд. долл. США

График 1

Источник: анализ KPMG

Российский рынок слияний и поглощений по количеству сделок (2010-2016 гг.), млрд. долл. США:

График 2

Источник: анализ KPMG

Удельный вес отраслей на российском рынке M&A в 2016 году

Диаграмма 2

Источник: Информационное агентство AK&M

Таблица 2

Крупнейшие сделки M&A за 2016 год.


Объект сделки

Сектор

Покупатель

Продавец

Приобр. доля, %

Сумма сделки, млн долл. США

1

НК “Роснефть”

Нефтегазовый

Консорциум под рук. Катарского сув. фонда

АО “Роснефтегаз”

20%

11 270

2

EssarOilLimited

Нефтегазовый

НК “Роснефть”

EssarGroup

49%

6328

3

АНК “Башнефть”

Нефтегазовый

НК “Роснефть”

Росимущество

50%

5299

4

“Полюс Золото”

Металлургия и горнодобывающая промышленность

“ПОЛЮС”

Polyus Gold Internatioal (миноритарии)

32%

3735

5

АНК “Башнефть”

Нефтегазовый

НК “Роснефть”

31%

3112

6

Essar Oil Limited

Нефтегазовый

United Capital Partner Advisory

Essar Group

24%

3101

7

ГК “Мортон”

Недвижимость и строительство

ГК “ПИК”

Александр Ручьев

100%

2235

8

“Ванкорнефть”

Нефтегазовый

Indian Oil Corporation

НК “Роснефть”

24%

2000

9

“Газпром”

Нефтегазовый

“Газпром”

ГК “Банк развития и внешнеэкономической деятельности”

4%

1919

10

“Уралкалий”

Химическая промышленность

Дмитрий Лобяк

Группа ОНЭКСИМ

20%

1650

Источник: отчет KMPG

декабря 2016 года «Роснефтегаз» заключил сделку о продаже 19,5% акций «Роснефти» консорциуму, в который вошли Катарский инвестиционный фонд и швейцарский трейдер Glencore, сумма продажи - 10,2 млрд евро.

Данная сделка являлась стратегической для Российской Федерации, поскольку приватизировался государственный пакет ценных бумаг.

Позже, «Роснефтегаз» сообщил, что федеральный бюджет получит 710,8 млрд. руб. по итогам приватизации 19,5%-ной доли в «Роснефти».

Источник: отчет KMPG

Несмотря на заметный рост оптимизма в российской экономике, опасения по поводу геополитики и санкций вынуждают потенциальных инвесторов проявлять должную осторожность на рынке M&A.

В 2016 году сумма сделок по покупке российскими компаниями зарубежных активов выросла в три раза, составив 15,3 млрд долл. США.

В 2016 году снижение ВВП по результатом года составило 0,2 % по сравнению с 2,8% в 2015 г.В потребительском секторе продажи упали более чем на 5% на фоне снижения реальных доходов потребителей и общей неуверенности относительно будущих перспектив развития. При этом наиболее успешно развивался сельскохозяйственный сектор (рост на 4,8%), который больше других выиграл от снижения конкуренции с импортной продукцией, слабого рубля и определения его правительством как одного из приоритетных. Он остается в центре внимания многих инвесторов на рынке M&A.

2.5 Предоставление брокерские услуг


Брокерские услуги представляют собой услуги по продаже или покупке ценных бумаг. Происходит эта операция по поручению клиента.

Для предоставления таких услуг банку необходима лицензия на осуществление брокерской деятельности. Эта процедура регулируется федеральным законом от 22.04.1996 N 39-ФЗ (ред. от 03.07.2016)"О рынке ценных бумаг":

“По заявлению соискателя лицензии ему может быть выдана лицензия профессионального участника рынка ценных бумаг на осуществление брокерской деятельности только по заключению договоров, являющихся производными финансовыми инструментами, базисным активом которых является товар”.

Зачем требуется брокерское обслуживание? По сути, брокер является посредником между клиентом и биржей.

Рисунок 10

Предприятие может осуществлять широкий спектр операций, которые могут потребовать брокерского обслуживания. Основные задачи, для которых может потребоваться этот сервис, следующие:

§  Диверсификация капитала. Имея свободные активы в среднесрочной или долгосрочной перспективе, целесообразно не откладывать их в ликвидной форме (например, на депозите), а покупать облигации перспективных предприятий или банков с целью получения дополнительного дохода;

§  Расширение влияния в отрасли, укрупнение бизнеса. Если компания крупная, закупка акций других предприятий может быть инструментом наращивания влияния в отрасли или получения доступа к нужным ресурсам, которыми они обладают;

§  Спекулятивная торговля акциями. Дополнительный доход может быть получен при продаже активов, которые были ранее куплены дешевле;

§  Торговля на валютном рынке с целью получения дополнительного дохода. Самый экстремальный, рискованный, но и потенциально прибыльный вариант - спекулятивные операции на валютном рынке.

§  Привлечение кредитования через инструмент РЕПО, то есть получение кредита под залог ценных бумаг.

Обобщая изложенные выше задачи, можно сделать вывод: брокерское обслуживание может потребоваться компании для краткосрочных и долгосрочных целей. На краткосрочную перспективу применяется спекулятивная торговля акциями, облигациями и валютой. В долгосрочной перспективе компании закупают активы, на которые рассчитывают в будущем как на стратегические.

В большинстве случаев список предоставляемых брокерских услуг на российском рынке выглядит следующим образом:

Прямой электронный доступ на Московскую биржу:

§  Фондовый рынок: российские и иностранные акции, депозитарные расписки, инвестиционные паи ПИФов, ИСУ, ETF, ОФЗ, региональные и муниципальные облигации, российские корпоративные (в т.ч. биржевые) облигации, номинированные в рублях и иностранной валюте, корпоративные еврооблигации и суверенные еврооблигации РФ;

§  Срочный рынок: фьючерсы и опционы, базовыми активами которых являются: Индекс РТС, Индекс ММВБ, Российский индекс волатильности, отраслевые индексы, акции, облигации федерального займа, иностранная валюта, ставка трёхмесячного кредита MosPrime и товары;

§  Валютный рынок;

§  Иностранные площадки и внебиржевой рынок: в системе голосовых торгов доступны LondonStockExchange, NewYorkStockExchange, NASDAQ, и другие иностранные площадки, а также покупка Еврооблигаций на внебиржевом рынке. Иностранные ценные бумаги хранятся в депозитарии брокера.

Сопутствующие услуги:

§  мультивалютный брокерский счет (RUR, USD, EUR, GBP и CHF);

§  торговые операции с неполным покрытием (маржинальное кредитование);

§  кредит под залог ценных бумаг;

§  операции прямого и обратного РЕПО;

§  оперативное управление ликвидностью, денежными и бумажными остатками на брокерском счете;

§  сотрудничество со специализированными депозитариями фондов и страховых компаний;

§  инфраструктура для алгоритмической торговли.

Рейтинг брокеров по обороту (основной рынок)

Таблица 3

Брокер

Оборот, руб

1

БКС

322 692 191 536

2

Открытие, ФГ

130 135 502 635

3

ФИНАМ

111 855 310 729

4

Ренессанс Брокер

99 105 538 965

5

Сбербанк России

88 451 329 293

6

ВТБ 24

72 401 593 984

7

Ай Ти Инвест

49 862 255 280

8

CreditSuisse

42 948 845 023

9

АЛОР БРОКЕР

28 354 850 208

10

ЦЕРИХ Кэпитал Менеджмент

23 940 602 802

11

Bank of America - Merrill Lynch

23 682 635 352

12

АТОН

23 572 250 265

13

Альфа-Банк

23 333 101 556

14

Газпромбанк

21 731 898 839

15

СитигрупГлобалМаркетс

20 385 912 576

16

MorganStanley

16 142 530 626

17

UBS Bank

13 883 664 045

18

Промсвязьбанк

13 876 547 771

19

ВЕЛЕС Капитал

12 999 641 453

20

Бест Эффортс Банк

8 161 305 308

21

Солид

6 402 034 239

22

РОНИН

5 607 342 400

23

Инвестиционный Банк ВЕСТА

5 444 965 250

24

ВТБ Капитал

5 441 394 791

25

КИТ Финанс (ПАО)

5 302 475 297

26

УРАЛСИБ Кэпитал

4 943 029 412

27

Профит Хауз, ФК

4 726 031 394

28

Столичный Кредит

4 259 811 135

29

УНИВЕР Капитал

4 080 685 749

30

GoldmanSachs

3 711 288 553

31

ИНТРАСТ, ФК

3 190 202 806

32

ЦентроКредит, АКБ

2 876 339 594

33

РосДорБанк

2 515 562 893

34

JP MorganBankInternational

2 392 168 428

35

Банк Санкт-Петербург

2 137 901 563

36

Спектр Инвест

1 974 912 697

37

Октан-Брокер

1 866 570 916

38

РИКОМ-ТРАСТ

1 833 359 997

39

АК БАРС БАНК

1 812 916 900

40

ВТБ

1 768 947 633

41

РОСЕВРОБАНК

1 707 675 206

42

ОЛМА, ИФ

1 666 551 047

43

Сургутнефтегазбанк

1 418 753 847

44

ВТБ Капитал Брокер

1 316 027 978

45

Брокерский Дом Юнити Траст

1 178 252 925

46

Витус, ИК

1 031 344 704

47

Аналитический центр, ИК

928 819 283

48

Новый Символ, КБ

906 747 200

49

Пермская фондовая компания

834 581 035

50

ФИНАНС-ИНВЕСТ

813 208 114


2.6 Проектное и структурное финансирование


Российские и зарубежные инвестиционные банки предлагают своим клиентам различные продукты и инструменты финансирования инвестиций и капитальных вложений, отвечающие потребностям клиентов при реализации капиталоемких проектов, направленных на развитие бизнеса, как за счет роста самой компании (как правило, используются различные виды проектного финансирования и инвестиционного кредитования), так и за счет приобретения действующих бизнесов (сделки М&A, LBO и MBO, и прочее финансирование).

В зависимости от срока реализации проекта в среднем участники российского рынка проектного финансирования предлагают среднесрочные (до 5 лет) и долгосрочные программы (свыше 5 лет). Банки осуществляет структурирование сделок с учетом индивидуальных особенностей реализуемого проекта, индустриальных тенденций и рыночной структуры, а также особенностей инициаторов проекта и / или заемщиков.

Проектное финансирование не является классическим направлением инвестиционно-банковского бизнеса.

2.7 Управление активами


Управление активами (assetmanagement) нацелено как на управление портфелями, сформированными за счет средств клиентов, так на управление собственными средствами инвестиционного банка.

Перечень основных предоставляемых российскими инвестиционными банками услуг перечислен ниже:

§  управление активами НПФ, страховых компаний, эндаумент фондов

§  управление пенсионными накоплениями

§  управление активами паевых инвестиционных фондов

§  индивидуальное доверительное управление активами частных и институциональных инвесторов

§  управление закрытыми паевыми инвестиционными фондами и фондами прямых инвестиций в недвижимость

Рейтинг российских управляющих компаний по стоимости чистых активов:

Таблица 4

Управляющая компания

СЧА фондов УК, млн. руб.

1

Сбербанк Управление Активами

34333.71

2

Райффайзен Капитал

26 580,27

3

Альфа-Капитал

20803.07

4

Газпромбанк - Управление активами

14280.60

5

УРАЛСИБ

9 720,63

6

Система Капитал

8 877,39

7

ВТБ Капитал Управление активами

7 208,12

8

КапиталЪ

4 270,71

9

Ингосстрах - Инвестиции

3 914,66

10

Атон-менеджмент

3 471,55

11

ОТКРЫТИЕ

2 554,42

12

ТКБ ИнвестментПартнерс

2350.08

13

ТРАНСФИНГРУП

2 270,74

14

Брокеркредитсервис

2 115,65

15

Пенсионные накопления

1 579,35

16

Арикапитал

1 111,40

17

Промсвязь

1 028,06

18

РСХБ Управление Активами

947,62

19

Арсагера

751,03

20

Управление Сбережениями

603,90


Общая сумма активов на апрель 2017 года составляет81985,65 млн. рублей.

2.8 Аналитические отчеты и Research


В современных инвестиционных банках происходит развитие своих исследовательских команд. Можно указать две причины, почему это происходит:

.        Исследования и рекомендации, предоставляемые клиентам, - своего рода «лицо» инвестиционного банка, свидетельствующее о его возможностях и указывающее на качество услуг этого банка. Первый шаг в привлечении клиента - представление своих исследований, рекомендаций, оценок рынка, прогнозов.

.        Качественная исследовательская работа лежит в основе успешной деятельности по управлению инвестициями, привлечению финансирования. Чем выше качество аналитической работы в инвестиционном банке, тем прибыльнее управление активами, тем больше объем привлекаемых финансовых ресурсов, а условия привлечения выгоднее.

2.9    Другие услуги


Стоит подчеркнуть, что деятельность инвестиционных банков чрезвычайно диверсифицирована. Среди прочих предоставляемых услуг стоит выделить:

§  Финансовое консультирование;

§  Управление государственным долгом различных стран, не оформленным в виде ценных бумаг;

§  Анализ портфеля ценных бумаг;

§  Выработка и осуществление инвестиционной стратегии

§  Управление рисками.

А также купля-продажа ценных бумаг, в том числе:

§  Купля-продажа за свой счет и за счет клиента на рынках корпоративных ценных бумаг;

§  Брокерско-дилерская деятельность с государственными ценными бумагами различных стран;

§  Операции на валютном рынке;

§  Торговля деривативами (опционы, фьючерсы);

§  Хеджирование, многоплановая аналитическая деятельность.

 

ГЛАВА III. РОССИЙСКАЯ ПРАКТИКА


Недостатки и несбалансированность финансового рынка России обусловлены не только низким уровнем развития финансовых институтов и инструментов, а целым комплексом проблем экономического, управленческого и политического характера. Финансовый рынок, а следовательно и рынок предоставления инвестиционно-банковских услуг России в настоящее время характеризуется чрезмерной централизацией финансовых ресурсов и концентрацией их в ограниченном числе государственных банков. Рынок облигаций, акций, паевых фондов находится в депрессивном, пострецессионном состоянии. Финансовый рынок отражает те негативные процессы, которые происходят в экономике, системе управления и функционировании государственных институтов. Однако финансовый рынок способен оказать положительное влияние на развитие экономики, аккумулируя через рыночные механизмы финансовые ресурсы у тех экономических субъектов, которые обладают временно свободными денежными средствами, и направляя их в сектора, которые испытывают в них недостаток и способны наиболее эффективно их использовать.

Несмотря на весьма скромный рост количества сделок на рынке M&A в России в 2016 г., общая сумма сделок увеличилась на 46%, достигнув 75,8 млрд долл. США. Основной вклад привнесли три сделки в нефтегазовом секторе: продажа 19,5% доли НК «Роснефть» (крупнейшая сделка года, которая пополнила бюджет почти на 1 трлн руб.), приобретение значимых миноритарных пакетов акций в индийской компании EssarOil и приватизация компании «Башнефть». В целом инвесторы начали приспосабливаться к меняющимся перспективам в экономике в 2016 г., и хотя прежнего бума они уже не ожидают, их уверенность в том, что Россия сможет обеспечить доходность выше среднего в среднесрочной и долгосрочной перспективе, растет.

Многие высокопоставленные лица государства и организаций высказываются и поддерживают приватизацию. Так, например, председатель совета Центра стратегических разработок Алексей Кудрин высказался за приватизацию всего российского нефтяного сектора. “Нефтяной сектор весь должен быть приватизирован в ближайшие 7-8 лет.”

Также существует проект президентского указа, утверждающего национальный план развития конкуренции в 2017-2019 гг. Он направлен на снижение присутствия государства в экономике и приватизацию.

Для инвестиционных банков приватизация означает рост количества сделок M&A, то есть организация передачи собственности, в последствии расширение бизнеса (возможные размещения), качественное и количественное повышение уровня предоставления инвестиционно-банковских услуг.

По прогнозу одной из крупнейших в мире аудиторских компаний KPMG, в 2017 году ожидается рост, как количества, так и общей суммы сделок M&A. Ожидания обусловлены выходом экономики из рецессии и нарастающим доверием к стратегии правительства по созданию условий для долгосрочного роста. Несмотря на беспокойства в геополитической сфере, правительство не ожидает каких-либо серьезных изменений в санкциях в течение 2017 г. и продолжит ориентироваться на страны Ближнего Востока и Азии в ожидании крупных инвестиций. И хотя отношения с западными странами стали куда прагматичнее, некоторые западные инвесторы ожидают ослабления санкций, прежде чем принимать решения об инвестициях в российские активы.

Лидером российских инвестиционных банков выступает ВТБ Капитал.

Об этом свидетельствуют многочисленные рейтинги и награды:

Рисунок 11

А также крупнейшие сделки ВТБ Капитал за 2016-2017 гг.

Рисунок 12

Помимо всего прочего, Министерство Финансов РФ выбрал «ВТБ Капитал» агентом по размещению и обмену евробондов при первом выходе на рынок в 2017 году.

Еврооблигации - эффективный инструмент страхования от снижения курса рубля, становящийся главной альтернативой долларовому депозиту в банке.

По данным одной из крупнейших аудиторских компаний PwC, российские компании за пять месяцев этого года заняли в евробондах $12,9 млрд. - почти столько же, сколько за весь предыдущий год. Аналитики PwC насчитали 23 сделки, крупнейшая - у «Норникеля» ($1 млрд), средняя сумма - $561 млн.

Рост заимствований в евробондах нельзя объяснить только экономическим ростом и дополнительными инвестициями, большинство экспертов считает, что выпуск евробондов связан с рефинансированием предыдущих займов:

“… Компании рефинансируют публичный долг на рынке евробондов, согласен аналитик ING Егор Федоров. Это рефинансирование, уверен Тихомиров: евробонды сейчас дешевле кредитов или другого вида финансирования. …” - Ведомости.

Согласно отчету аудиторской и консалтинговой компании PriceWaterhouseCoopers:

График 3


Таблица 5

 Эмитент

Организаторы размещения

Валюта

Объем (млн)

Государственная транспортная лизинговая компания

Альфа-Банк, Газпромбанк, JP Morgan, Ренессанс Капитал, SocieteGenerale, ВТБ Капитал

USD

500

Московский Кредитный Банк

Citigroup, Credit Suisse, HSBC, JP Morgan, RBI Group, БКРегион, SocieteGenerale

USD

700

Московский Кредитный Банк

Citigroup, HSBC, Credit Suisse, ING, JP Morgan, RBI Group, БКРегион, SocieteGenerale, UniCredit

USD

600

Альфа-Банк

Альфа-Банк, ING, UBS

EUR

400

Альфа-Банк

Альфа-Банк, JP Morgan

RUR

10000

Альфа-Банк

Альфа-Банк, UBS

USD

700

Татфондбанк

Бинбанк, Sberbank CIB, SC Lowy Financial, Merdeka Capital Limited

USD

60

Альфа-Банк

Альфа-Банк, UBS

USD

400

Московский Кредитный Банк

Citigroup, Sberbank CIB, SocieteGenerale

USD

500

Промсвязьбанк

HSBC, ING, JP Morgan, Ренессанс Капитал

USD

250

O1 Properties

Credit Suisse, Goldman Sachs, JP Morgan, RBI, ВТБКапитал

USD

350

Банк Открытие

Citigroup, Commerzbank, ING, БанкОткрытие, RBI, SocieteGenerale, UniCredit, ВТБКапитал

USD

400

Государственная транспортная лизинговая компания

JP Morgan, Ренессанс Капитал, UBS, ВТБ Капитал

USD

500

Ренессанс Капитал

Ренессанс Капитал, UBS

USD

200

Бинбанк

SC Lowy Financial, Xiaxin Securities (HK) Limited

USD

150

SovCo Capital Partners B.V.

Совкомбанк

USD

150

Альфа-Банк

Альфа-Банк, Barclays, UBS

USD

500

Банк Русский Стандарт

Goldman Sachs, UBS, ВТБКапитал

USD

451

АК БАРС Банк

CreditSuisse, UBS

USD

350

Уралсиб

UBS

USD

70

Кокс

Citigroup, Газпромбанк, Ренессанс Капитал, Sberbank CIB, ВТБ Капитал

USD

500

РУСАЛ

Citigroup, CreditSuisse, Газпромбанк, JP Morgan, Ренессанс Капитал, Sberbank CIB, Совкомбанк, ВТБ Капитал

USD

500

ФосАгро

Bank of America Merrill Lynch, Citigroup, Sberbank CIB, SocieteGenerale, UBS, UniCredit, ВТБКапитал

USD

500

ХК Металлоинвест

Bank of America Merrill Lynch, Credit Suisse, Газпромбанк, ING, Sberbank CIB, SocieteGenerale, ВТБКапитал

USD

800

X5 RetailGroup

Goldman Sachs, UBS, ВТБКапитал

RUR

20000

BoretsInternational

Goldman Sachs, HSBC, Sberbank CIB

USD

330

Норильский никель

Barclays, Citigroup, HSBC, ING, JP Morgan, Sberbank CIB, SocieteGenerale, UniCredit, ВТБКапитал

USD

1000

Совкомфлот

Citigroup, ING, JP Morgan, Sberbank CIB, ВТБКапитал

GBP

900

Газпром

DeutscheBank, Газпромбанк, JP Morgan, ВТБ Капитал

CNY

850

РУСАЛ

China International Capital Corporation (CICC)

USD

1000

Газпром

Газпромбанк, JP Morgan, Mizuho Financial Group, SMBC Nikko Capital

USD

750

Евраз

Citigroup, DeutscheBank, Газпромбанк, JP Morgan, ВТБ Капитал

USD

750

РЖД

Газпромбанк, JP Morgan, ВТБ Капитал

RUR

15000

РЖД

JP Morgan, ВТБ Капитал

USD

500

Северсталь

Citigroup, ING, JP Morgan, SocieteGenerale

USD

500

Северсталь

Citigroup, Deutsche Bank, JP Morgan, SocieteGenerale

USD

250

Полюс

Альфа-Банк, JP Morgan, Газпромбанк, Ренессанс Капитал, Sberbank CIB, ВТБ Капитал

USD

800

РУСАЛ

Citigroup, CreditAgricole CIB, CreditSuisse, Газпромбанк, ING, JP Morgan, RBI Group, Ренессанс Капитал, Sberbank CIB, SocieteGenerale, UBS, UniCredit, ВТБ Капитал, Совкомбанк

USD

600

Газпром

DeutscheBank, Газпромбанк, UBS, ВТБ Капитал

CHF

500

Газпром

Bank of China Limited, J.P. Morgan, UniCredit, Nomura

EUR

1000

DME AirportLimited

ING, SocieteGenerale, UBS

USD

350

ЛУКОЙЛ

Citigroup, JP Morgan

USD

1000

Полюс

Газпромбанк, JP Morgan, Ренессанс Капитал, Sberbank CIB, ВТБ Капитал

USD

500

ЕвроХим

Citigroup, Goldman Sachs, HSBC, ING, JP Morgan, Sberbank CIB

USD

500

РЖД

JP Morgan, ВТБКапитал, Sberbank CIB

RUR

15000

РЖД

JP Morgan, ВТБ Капитал

USD

500

GlobalPorts

ING, JP Morgan, RBI, Sberbank CIB, UniCredit, ВТБКапитал

USD

350

Евраз

Barclays, ING, JP Morgan, Газпромбанк, SocieteGenerale, ВТБКапитал

USD

500

Совкомфлот

Citigroup, ING, JP Morgan, Sberbank CIB, ВТБКапитал

USD

750

НЛМК

Deutsche Bank, ING, JP Morgan, SocieteGenerale

USD

700

Вымпелком

Barclays, Citigroup, ING

USD

500

Вымпелком

Barclays, Citigroup, ING

USD

700

Северасталь

Citigroup, Deutsche Bank, JP Morgan, SocieteGenerale

USD

200

GlobalPorts

ING, JP Morgan, RBI, Sberbank CIB, UniCredit, ВТБКапитал

USD

350

Кокс

Газпромбанк, Ренессанс Капитал, Sberbank CIB

USD

201

Газпром

DeutscheBank, Газпромбанк, UBS

CHF

500

Евраз

Barclays, Goldman Sachs, JP Morgan, Sberbank CIB, UniCredit, ВТБКапитал

USD

750

Газпром

Banca IMI, JP Morgan, UniCredit

EUR

1000

Норильский Никель

Barclays, Citigroup, ING, UniCredit,SocieteGenerale

USD

1000

Кокс

Citigroup, Ренессанс Капитал, Sberbank CIB

USD

136

Петропавловск

DeutscheBank AG

USD

100


В первом квартале 2017 года состоялось IPO "Детского Мира" на Московской Бирже - первое с 2014 года "классическое" IPO с участием широкого круга глобальных инвесторов. После трехлетнего затишья, мы видим, что IPO возвращается на повестки российских компаний. Один из крупнейших российских ритейлеров “Детский мир” успешно привлек 355 млн. долл. США.

Похожие работы на - Направления деятельности инвестиционных банков в экономике России

 

Не нашли материал для своей работы?
Поможем написать уникальную работу
Без плагиата!
Без нейросетей!