Контроллер заряда аккумуляторной батареи от солнечной панели
Министерство
образования и науки и ЛНР
Донбасский государственный
технический университет
Факультет
автоматизации и электронных систем
Кафедра
радиофизики и электроники
Выпускная
квалификационная работа
Контроллер
заряда аккумуляторной батареи от солнечной панели
Студент 4 курса
Дьяченко В.Е.
Научный руководитель
ст. пр. Литвинов А.И.
Допущен к защите
Заведующий кафедрой Мурга В.В.
г. Алчевск
г.
Аннотация
УДК 621.314.1
Дьяченко В.Е. Контроллер заряда аккумуляторной батареи от солнечной
панели. Выпускная квалификационная работа. - Алчевск: ДонГТУ, 2015. - 133 с.
Работа посвящена разработке и исследованию универсального контроллера
заряда аккумуляторных батарей от солнечной панели. В процессе исследований были
рассмотрены особенности солнечных элементов и выбран тип солнечной панели.
Проведен анализ типовых схемотехнических и конструкторских решений контроллеров
заряда АКБ от солнечных панелей. Разработана схема структурная, схема
электрическая принципиальная и конструкция устройства. Проведено имитационное
моделирование разработанного устройства и осуществлено определение его основных
характеристик.
Annotation
V.E. The controller battery charge from solar panel. Final
qualifying work. - Alchevsk: DonSTU, 2015. - 133 p.work is dedicated to the
development and research of universal controller battery charge from solar
panel. During the study were considered especially solar cells and solar panel
type is selected. The analysis of the model of circuit design solutions and
controllers charge batteries from solar panels. The scheme of structural,
electrical schematic diagram and design of the device. A simulation device
designed and implemented the definition of its basic characteristics.
Содержание
Введение
.
Аналитический обзор
.1 Солнечная
энергетика
.2 Солнечные
элементы и их структура
.3
Характеристики солнечных элементов
.4 Основные
элементы солнечной электростанции и их особенности
.4.1
Солнечные батареи (фотоэлектрические модули)
.4.2
Контроллер заряда аккумуляторных батарей
.4.3 Инвертор
.5
Существующие схемотехнические решения устройств преобразования солнечной
энергии
.5.1 Простые
схемотехнические решения
.5.2
Cхемотехнические решения средней сложности
.5.3 Сложные
схемотехнические решения
Выводы по
разделу
. Разработка
структурной схемы
. Разработка
алгоритма работы устройства
. Разработка
устройства и расчет его элементов и узлов
.1 Выбор
солнечной панели
.2 Выбор
импульсного преобразователя
.3 Выбор
микроконтроллера
.4 Выбор и
вычисления компаратора с гистерезисом
.5 Выбор
умножителя
4.6 Выбор цифро-аналогового преобразователя
.7 Выбор аналого-цифрового преобразователя
.8 Датчик тока
4.9 Датчик
напряжения
4.10 Выбор устройства индикации
. Расчет печатной платы устройства и электронного функционального узла
устройства
.1 Определение требований к механическим и климатическим воздействиям
.2 Выбор элементной базы и предварительная компоновка конструкции
электронного устройства
.3 Разработка конструкции печатной платы
.4 Разработка конструкции печатного узла
.5 Выбор условий охлаждения и расчет теплового режима
.6 Расчет теплового режима блока в герметичном корпусе
5.7 Расчет
надежности устройства
.
Имитационное моделирование работы устройства
.1 Принцип
работы импульсного преобразователя постоянного напряжения ИППН
6.2 Имитационная модель ИППН
7. Охрана
труда
.1 Анализ
опасных и вредных производственных факторов
.2 Инструкция
по охране труда аккумуляторщика
.2.1 Общие
положения
.2.2
Требования безопасности перед началом работы
.2.3
Требования безопасности во время выполнения работы
.2.4
Требования безопасности после окончания работы
.3 Пожарная
безопасность
Выводы по
разделу
.
Технико-экономическое обоснование производства
.1
Определение себестоимости изготовления и цены устройства
.1.1 Расчет
затрат на материалы, полуфабрикаты и комплектующие
.1.2 Расчет
фонда заработной платы производственных рабочих
.1.3 Расчет
отчислений на социальные мероприятия
.1.4
Составление калькуляции себестоимости и определения цены изделия
.2 Разработка
сетевого графика технической подготовки производства электронного устройства
Выводы
Перечень
ссылок
Приложения
Введение
Сложная энергетическая и экологическая ситуация, сложившаяся в
современном мире, в результате высокого уровня потребления электроэнергии,
заставляет науку и промышленность искать интенсивные пути решения проблем
создания альтернативных источников электроэнергии. Одним из перспективных
направлений альтернативной энергетики является преобразование солнечной энергии
в электрическую. В контексте решения этих проблем большое значение приобретает
разработка и внедрение устройств для питания различных видов потребителей от
солнечных батарей.
Актуальность темы. Существующие в настоящее время контроллеры для работы
с солнечными панелями имеют различные схемотехнические и конструкторские
решения, КПД, стоимость и массогабаритные характеристики. Большую актуальность
на сегодняшний день приобретают устройства для заряда аккумуляторных батарей в
различной радиоэлектронной аппаратуре.
Цель и задачи исследования. Целью данной работы является разработка
универсального контроллера заряда аккумуляторных батарей от солнечной панели,
по критерию минимальной стоимости, высокой надежности изделия, с учетом
максимальной эффективности - КПД.
В соответствии с этой целью в работе решаются следующие задачи:
· рассмотреть особенности солнечных элементов, выполненных по
поликристаллической и монокристаллической технологии и выбрать тип солнечной
панели;
· провести анализ типовых схемотехнических и конструкторских
решений контроллеров заряда АКБ от солнечных панелей;
· разработать схему структурную и схему электрическую
принципиальную универсального контроллера заряда для АКБ, выполненных по
различной технологии (Ni-Cd, Li-Ion, Ni-Mh), имеющих разную ЭДС и ёмкость;
· разработать конструкцию устройства заряда АКБ от солнечных
панелей, осуществив при этом компоновку, размещение элементов и разработку
печатной платы радиоэлектронного функционального узла (РЭФУ);
· для обеспечения низкой стоимости и высокой надежности
устройства применять элементы высокой степени интеграции, простые
схемотехнические и конструкторские решения, с учетом необходимого уровня
функциональности изделия;
· провести имитационное моделирование разработанного устройства
и осуществить определение его основных характеристик.
Объект исследования. Объектом исследования в данной работе являются
электрохимические зарядно-разрядные процессы, происходящие в аккумуляторных
батареях.
Предмет исследования. Контроллер заряда аккумуляторной батареи от
солнечной панели.
Практическое значение результатов. Возможность заряда аккумуляторов
различных типов - Ni-Cd, Li-Ion, Ni-Mh, имеющих разную ЭДС и ёмкость. Данное
устройство можно использовать, также, для питания всевозможной радиоэлектронной
аппаратуры: мобильных телефонов, планшетов, ноутбуков, навигаторов, видеокамер,
мобильных осветительных установок, имеющих существенно отличающиеся
характеристики по устройству питания.
1. Аналитический обзор
.1 Солнечная энергетика
Солнечная энергетика - направление нетрадиционной энергетики, основанное
на непосредственном использовании солнечного излучения для получения энергии в
любом виде. Солнечная энергетика использует возобновляемый источник энергии и
является экологически чистой, то есть не производит вредных отходов.
Существует два основных способа преобразования
солнечной энергии: фототермический и фотоэлектрический. Первый способ более
широко используемый, а другой высокотехнологичный, но дороже.
Наиболее широко на сегодня используется
фототермический способ преобразования солнечной энергии. В данном случае
теплоноситель, обычно вода, нагревается до высокой температуры и используется
для отопления помещения. Солнечная батарея устанавливается на крыше дома так,
чтобы солнечный свет был наиболее эффективно направлено на его площадь.
Поскольку энергия солнечного излучения распределяется на большую площадь (то
есть, имеет низкую плотность), любая установка для прямого использования
солнечной энергии должна иметь устройство для ее сбора - коллектор с
достаточной поверхностью. Простейшее устройство такого рода - это черная плита,
хорошо изолированная снизу. Она прикрыта стеклом или пластмассой, которая
пропускает свет, но не пропускает инфракрасное тепловое излучение. Между плитой
и стеклом чаще всего размещают черные трубки, через которые текут вода, масло,
ртуть, воздух, сернистый ангидрид и др. Солнечное излучение, проникая через
стекло или пластмассу в коллектор, поглощается черными трубками и плитой и
нагревает рабочее вещество в трубках. Тепловое излучение не может выйти из
коллектора, поэтому температура в нем значительно выше, чем температура
окружающей среды. В этом проявляется так называемый парниковый эффект.
Фотоэлектрический способ. По мнению экспертов, будущее
солнечной энергии связанно с прямым преобразованием солнечного излучения в
электрический ток с помощью полупроводниковых фотоэлементов - солнечных
батарей.
В фотоэлектрических преобразованиях солнечной энергии
используется кремний с добавками других элементов.
Эффективность современных кремниевых фотоэлементов
достаточно высока. Их КПД достигает 10-20%, а чем выше КПД, тем меньше нужна
площадь солнечных батарей.
Используя энергию солнца, можно ежегодно экономить
традиционные источники отопления:
до 75% - для горячего водоснабжения в течение года;
до 95% - для горячего водоснабжения при сезонном
использовании;
до 50% - только с целью отопления;
до 80% - с целью поочередного отопления.
Производство энергии с помощью солнечных электростанций хорошо
согласовывается с концепцией распределённого производства.
.2 Солнечные элементы и их структура
Солнечные элементы (СЭ) изготавливаются из материалов, которые напрямую
преобразуют солнечный свет в электричество (рис. 1.3).
Большая часть СЭ, выпускаемых коммерчески, изготавливается из кремния
(химический символ Si).
Кремний это полупроводник. Он широко распространен на земле в виде песка,
является диоксидом кремния, также известного под именем "кварцит".
Другая область применения кремния - электроника, где кремний используется для
производства полупроводниковых приборов и микросхем.
Прежде всего, в СЭ есть задний контакт и 2 слоя кремния различной
проводимости.
Сверху есть сетка из металлических контактов и антибликовое покрытие
просветляющее которое дает СЭ характерный синий оттенок.
Рисунок 1.1 - Структура солнечного элемента из кремния: 1 - свет
(фотоны); 2 - лицевой контакт; 3 - отрицательный слой; 4 - переходный слой; 5 -
положительный слой; 6 - задний контакт.
.3 Характеристики солнечных элементов
Способ получения электроэнергии из солнечного света известен около 130
лет. Явление фотоэффекта впервые наблюдал Эдмон Беккерель в 1839. Это случайное
открытие оставалось незамеченным вплоть до 1873 г., Когда Уиллоуби Смит
обнаружил подобный эффект при облучении светом селеновой пластины. И хотя его
первые опыты были далеко несовершенны, они знаменовали собой начало истории
полупроводниковых солнечных элементов.
В поисках новых источников энергии в лаборатории Белла был изобретен
кремниевый солнечный элемент, который стал предшественником современных
солнечных фотопреобразователей. Лишь в начале 50-х годов 20-го века солнечный
элемент достиг относительно высокой степени совершенства.
Преобразование энергии в солнечных элементах основано на
фотовольтаическом эффекте в неоднородных полупроводниковых структурах при
воздействии на них солнечного излучения.
Использовать энергию солнечных элементов можно также как и энергию других
источников питания, с той разницей, что солнечные элементы не боятся короткого
замыкания. Каждый из них предназначен для поддержания определенной силы тока
при заданном напряжении. Но в отличие от других источников тока характеристики
солнечного элемента зависят от количества, падающего на его поверхность света.
Например, набежали облако может снизить выходную мощность более чем на 50%.
Кроме того отклонения в технологических режимах влекут разброс выходных
параметров элементов одной партии. Итак, желание обеспечить максимальную отдачу
от фотоэлектрических преобразователей приводит к необходимости сортировки
элементов по выходному току.
Кремниевые солнечные элементы являются нелинейными устройствами, для
объяснения характеристик элемента можно пользоваться семейством простых для
понимания кривых - вольтамперных характеристик (ВАХ) изображенных на рис 1.4.
Рисунок 1.2 - ВАХ кремниевых солнечных элементов
Напряжение холостого хода, генерируемого одним элементом, слегка
изменяется при переходе от одного элемента к другому в одной партии и от одной
фирмы производителя к другой и составляет около 0,6 В. Эта величина не зависит
от размеров элемента. Ток зависит от интенсивности света и размера элемента,
под которым имеется в виду площадь его поверхности.
Пиковая мощность соответствует напряжению около 0,47 В. Таким образом,
чтобы правильно оценить качество солнечного элемента, а также ради сравнения
элементов между собой в одинаковых условиях, необходимо нагрузить его так,
чтобы выходное напряжение равнялась 0,47 В. После того, как солнечные элементы
подобраны для работы, необходимо их спаять. Серийные элементы снабжены
токо-съемочными сетями, которые предназначены для припайки к ним проводников.
Батареи можно составлять в любой желаемой комбинации. Простой батареей
является цепочка из последовательно включенных элементов. Можно соединить
параллельно, получив так называемое последовательно - параллельное соединение.
Важным моментом работы солнечных элементов является их температурный режим.
При нагревании элемента на один градус свыше 25°С он теряет в напряжении 0,002
В, то есть 0,4%/градус. На рисунке 1.5 приведены семейство кривых В АХ для
температур 25 ° С и 60°С.
Рисунок 1.3 - Семейство кривых ВАХ для температур 25°С и 60°С.
В яркий солнечный день элементы нагреваются до 60-70°С теряя 0,07-0,09В
каждый. Это и является основной причиной снижения КПД солнечных элементов,
приводя к падению напряжения, генерируемого элементом.
КПД обычного солнечного элемента в настоящее время колеблется в пределах
10-16%. Это означает, что элемент размером 100x100 мм при стандартных условиях
может генерировать 1-1,6 Вт.
Стандартными условиями для паспортизации элементов во всем мире
признаются следующие:
освещенность 1000 Вт / м;
температура 25°С;
спектр АМ 1,5 (солнечный спектр на широте 45°С).
.4 Основные элементы солнечной электростанции и их особенности
.4.1 Солнечные батареи (фотоэлектрические модули)
Солнечные батареи - это звено солнечной электростанции, которое
производит электрическую энергию (постоянный ток) под действием солнечного
света фотонов, поступающих при прямом и рассеянном солнечном излучении. Общая
мощность солнечных батарей и их количество зависят от того, сколько
электроэнергии нужно в сутки. Совершенно очевидно, что чем больше
электроэнергии нужно, тем более должны производить солнечные батареи за
световой день, и тем больше должна быть их общая мощность. Поэтому, общая
мощность солнечных батарей определяется суточной потребности дома в электрической
энергии.
Солнечные батареи, могут быть изготовлены на основе кремния разного
качества (чистоты): монокристаллического, поликристаллического, аморфного. На
рисунке 1.6 пример солнечной батареи на основе фотоэлектрического модуля.
Качество кремния влияет на срок службы солнечной батареи, на ее
производительность, и на ее стоимость. Также на стоимость, надежность,
долговечность и эффективность влияет множество других параметров солнечной
батареи: качество стекла и подложки, качество профиля, сбор коробки и т.д.
Рисунок 1.4 - Фотоелектрический модуль
.4.2 Контроллер заряда аккумуляторных батарей
Контроллер заряда управляет процессами заряда блока аккумуляторных
батарей от солнечных батарей (рис. 1.8). Контроллеры заряда различаются по
алгоритмам заряда оn/off, pwn, mppt. От алгоритма заряда зависит: полностью
используется емкость аккумуляторных батарей (для алгоритма оn/оff заряд до 90%
от емкости), срок службы аккумуляторных батарей, полностью будет использована
мощность солнечных батарей (контроллеры работают по алгоритму mррт позволяют
снимать на 10-30% больше энергии из солнечных батарей).
Рисунок 1.5 - Контроллер заряда аккумуляторных батарей
Устройствами наиболее адаптированными к условиям эксплуатации, емкости и
напряжению аккумуляторных батарей является МРРТ - контролеры. МРРТ -
контроллеры представляют собой последнее поколение контроллеров заряда с лучшей
технологии преобразования энергии, генерируемой фотомодулей. Аббревиатура МРРТ
(Maximum power point tracker) - слежения за точкой максимальной мощности (ТМП).
Эти контроллеры сами выбирают оптимальное соотношение напряжения и тока,
которые снимаются с фотомодулей. Такие контроллеры снимают более высокое
напряжение с солнечных батарей и конвертируют ее в оптимальное напряжение для
заряда аккумуляторных батарей (АКБ).
Оптимальное напряжение фотомодуля почти всегда отличается от напряжения
на АКБ. Для стандартных 12 В аккумулятора необходимо выдерживать заряд
напряжением 14,4 В течение 2-4 часов. Эта стадия называется стадией абсорбции
(насыщения).
При слабой освещенности, когда напряжение на фотомодулях ниже напряжения
аккумуляторной батареи и как следствие отсутствие заряда, МРРТ контроллеры
повышают это напряжение и заряд все равно происходит. МРРТ контроллер все время
следит за током и напряжением на фотомодулях, умножает их значение и определяет
пару ток-напряжение, при которых мощность солнечной батареи максимальна.
Процессор следит за стадией заряда, в которой находится аккумулятор
(наполнение, насыщение, выравнивание, поддержка) и на основании этого
регулирует ток, подаваемый в АКБ.
Также процессор может давать индикацию параметров на табло (при наличии),
хранить данные и т.п.
Применение МРРТ контроллеров позволяет получать от солнечных батарей на
15-30% больше электроэнергии по сравнению с другими контроллерами.
Если рассмотреть стандартную вольтамперную характеристику
фотоэлектрического модуля, можно отметить, что произведенная электроэнергия
может быть увеличена, если контроллер заряда отследит точку максимальной
мощности фотомодуля (рис. 1.9).
Рисунок 1.6 - Изменение напряжения в точке максимальной мощности при
различных температурах модуля
Точка максимальной мощности может исчисляться различными способами. Как
правило, контроллер последовательно снижает напряжение от точки холостого хода
к напряжению на аккумуляторе. Точка максимальной мощности будет находиться
где-то в промежутке между этими значениями.
Положение точки максимальной мощности зависит от ряда факторов - от
освещенности, температуры модуля, разнородности используемых модулей и т.д.
Контроллер время от времени пытается слегка "отойти" от найденной
точки в обе стороны, и если мощность при этом увеличивается, то он переходит на
работу в этой точке. Теоретически, при поиске ТМП теряется немного энергии, но
эта потеря очень незначительна по сравнению в той дополнительной энергии,
которую обеспечивает МРРТ контроллер.
С помощью постоянного преобразования напряжений контроллер поддерживает
различное напряжение на входе и выходе. Количество дополнительно полученной
энергии, которую дают МРРТ контроллеры, сложно однозначно оценить численно.
Основными факторами, влияющими на дополнительную выработку, являются
температура и уровень заряженности аккумуляторной батареи. Наибольшая добавка
будет заметна при низких температурах модуля и разряженных АКБ.
Напряжение может изменяться в точке максимальной мощности при различных
температурах модуля, чем больше нагретый солнечный модуль, тем ниже его напряжение,
и, соответственно, вырабатываемая энергия фотомодуля.
Поэтому, как правило, при использовании МРРТ контроллеров солнечные
модули собирают на более высокое напряжение. Основная масса контроллеров
отслеживает точку максимальной мощности в достаточно широких пределах. Такое
решение позволяет увеличивать выработку энергии солнечной батареей при низкой
освещенности. Однако не следует делать слишком большую разницу между входной и
выходным напряжением, так как это приводит к снижению КПД контроллера.
Основные преимущества контроллеров МРРТ:
отсутствие потерь при заряде АКБ;
оптимальная работа при затенении части площади солнечных панелей;
повышенная отдача при слабой освещенности и при облачной погоде;
возможность использовать более высокую входное напряжение от
фото-модулей;
позволяет уменьшить сечение кабелей;
позволяет увеличить дистанцию от панелей к контроллеру.
Сравнительная диаграмма генерации энергии фотоэлектрической системы с
ШИМ-контролером и МРРТ представлена на рисунке 1.10.
Рисунок 1.7 - Сравнительная диаграмма PWM контроллера и МРРТ
Как видно из диаграммы, прирост электроэнергии в год системой с МРРТ
контроллером против ШИМ составляет около 20%.
В приведенном ниже графике (рис. 1.11) показано, как при определенном
значении напряжения сила тока начинает резко падать. Вместе с силой тока падает
мощность, а, следовательно, уменьшается эффективность использования батареи.
Для того, чтобы использовать всю мощность батареи, были разработаны специальные
контроллеры заряда, которые могут отслеживать точку максимальной мощности.
Рисунок 1.8 - Реальный график мощности и тока солнечной батареи 80 Вт в
зависимости от напряжения
Принципиальное отличие контроллера заряда МРРТ от всех остальных
заключается в том, что он находит и отслеживает точку максимальной мощности
солнечной батареи и использует всю доступную мощность путем широтно-импульсного
преобразования при всех режимах заряда, а не только при последнем режиме для
поддержки предельного напряжения зарядки. Таким образом, использование МРРТ
контроллера позволяет увеличить количество используемой солнечной энергии от
одной и той же батареи на 10-30% в зависимости от глубины разряда аккумулятора.
.4.3 Инвертор
Инвертор предназначен для преобразования постоянного тока аккумуляторных
батарей в переменный с необходимыми параметрами (АС 230В, АС 380В, чистая или
модифицированная синусоида 50Гц). Некоторые модели инверторов обладают
расширенными функциями: автоматический ввод резерва, запуск генератора,
встроенный контроллер заряда или интерфейс для совместной работы с контроллером
заряда.
Основной параметр при выборе инвертора - это номинальная мощность
нагрузки и пусковые токи нагрузки. Мощность инвертора определяется на основе суммарной
мощности (кВт или кВА) и суммарных пусковых токов электрических потребителей
дома, подключаемых к солнечной электростанции. То есть мощность инвертора
должна быть не менее общей мощности электрических потребителей дома,
подключаются к этому инвертора. А часто и большей, если присутствует
оборудование с высокими пусковыми токами.
.5 Существующие схемотехнические решения устройств преобразования
солнечной энергии
.5.1 Простые схемотехнические решения
Рисунок 1.9 - Схема зарядного устройства от солнечной батареи
В данном зарядном устройстве используется 12-ти вольтовая солнечная
батарея со стабилизатором напряжения. Солнечная батарея состоит из солнечной
панели по 1,2 вольта. 12-ти вольтовая солнечная батарея способна заряжать 12-ти
вольтовый автомобильный аккумулятор.
Ток от солнечных элементов, через диод D1 поступает на стабилизатор
напряжения LМЗ17. Вывод ADJ (регулирования) позволяет регулировать выходной ток
и напряжение. Для зарядки необходимо напряжение 9В, которая получается, путем
подстройки переменного резистора VR. Резистор R3 ограничивает ток заряда, а
диод D 2 служит для предотвращения разряда аккумулятора.
Транзистор T1 и стабилитрон ZD служат для исключения зарядки после того,
как аккумулятор превышает 6,8В, стабилитрон открывается и ток поступает на базу
транзистора Т1, который также отказывается и ток от LМЗ17 теперь проходит через
него на минус источника питания.
Источник питания на солнечной батарее
Пример источника питания на солнечной батарее может быть собран по схеме,
изображенной на рисунке 1.17.
Рисунок 1.10 - Схема источника питания на солнечной батарее
Аккумуляторные батареи GВ1 и GВ2 подзаряжаются от солнечной батареи GL1.
Диод VD1 не допускает их разрядки через солнечную батарею, когда ее напряжение
ниже номинального значения, в результате недостаточного освещения.
Нажимая на кнопки SВ1-SВЗ, которые контролируют напряжение батарей,
подключая к ним через балластный резистор R1 миллиамперметр РА1. Ток,
потребляемый при измерении, намеренно выбран достаточно большим (около 100 мА).
Это позволяет более точно оценить освещенность солнечной батареи и степень
заряженности аккумулятора.
.5.2 Cхемотехнические решения средней сложности
Принципиальная схема устройства слежения за солнцем изображена на рисунке
1.18, схема содержит микросхему операционного усилителя(К140УД20), транзисторы
ВБ139 (КТ815Г, КТ961А) и ВБ140
Рисунок 1.11 - Принципиальная схема устройства слежения за солнцем
Схемы питания микроконтроллеров от солнечных элементов На рисунке 1.19
различные схемы питания от солнечных элементов.
Рисунок 1.12 - Различные схемы питания от солнечных элементов
а) малогабаритная солнечная батарея ОВ1 в планарном корпусе SOIC - 16. Ее
энергии достаточно для питания МК, работает в максимальном режиме с низкой
тактовой частотой 32768 Гц. Максимальный ток обеспечивается при прямом
солнечном освещении или поблизости от яркой лампы накаливания. Замена солнечной
батареи GВ1 - СРС1822 фирмы IXYS;
б) GВ1 ... GВ8 - это сборная солнечная панель, состоящая из восьми
батарей фирмы IXYS. Каждая батарея выдает напряжение 0,63 В при токе 24 мА с
высоким (17%) КПД;
в) напряжение от солнечной батареи ОВ1 одновременно заряжает;
Рисунок 1.13 - Различные схемы питания от солнечных элементов
г) совместная работа солнечной батареи GВ1 и аккумулятора GВ2. Как только
напряжение на выходе аккумулятора становится меньше +4,6 В, супервизор DA1
закрывает транзистор VТ1 и энергия начинает поступать от солнечной батареи.
Диод VD1 предотвращает разряд аккумулятора GВ2 через открытый транзистор VТ1;
д) нестандартное применение более ярких светодиодов HL1 ... НL6 в
качестве солнечных элементов для питания микромощных конструкций, в том числе и
с применением МК. Выходное напряжение одного светодиода составляет 1,65 В при
токе 25 мкА. Используется принцип световой оборачиваемости, или принцип частичной
взаимозаменяемости светодиодов и фотодиодов;
е) совместная работа солнечной батареи GВ1 и аккумулятора GВ2. На
транзисторах VT1, VТ2 собранный DС/DС-преобразователь по схеме блокинг-
генератора с регулированием напряжения резистором RЗ. Трансформатор ТI
наматывается на ферритовых кольцах диаметром 7-10 мм и содержит в первичной
обмотке 20 витков, а во вторичной - 35 витков провода ПEВ-0,3;
ж) промышленная солнечная батарея GВ1 может служить бесплатным источником
энергии для питания мобильных телефонов в тех местах, где по статистике
наблюдается большое количество солнечных дней в году. Использовать такую
батарею для питания самодельных конструкций из МК.
.5.3 Сложные схемотехнические решения
Как видно из схемы на рисунке 1.17, энергия света, превращенная
солнечными батареями в электрическую, поступает на вход модуля СВС5300. Включен
в модуль преобразователь step up, работающий в диапазоне входных напряжений от
0,5 V до 4,1 V, поднимает напряжение до 4,1 V. Этим напряжением заряжают два
твердотельных аккумулятора СВС050 емкостью 50 mkAh и напряжением 3,8 V.
Одновременно с зарядом аккумуляторов, заряжается и конденсатор емкостью 1000
ТКР, установленный в модуле СВС - SЕН-01.
Рисунок 1.14 - Принципиальная схема модуля солнечной батареи СВС-SHE-01
Эти аккумуляторы и конденсатор не дадут упасть напряжению питания
микроконтроллера при работе радио модуля датчика. Питание 3,5 V,
стабилизированную модулем СВС5300 поступает на беспроводной датчик T430 -
RF2500Т через разъем J1 модуля.
Выводы по разделу
В результате изучения материалов аналитического обзора, в качестве
разработки выделенный контроллер заряда аккумуляторной батарей от солнечных
модулей.
Из рассмотренных вариантов наиболее перспективным решением, при построении
контроллера, представляется МРРТ-контроллер - поиск ТОЧКИ максимальной мощности
(ТМП).
Данному вопросу и будут посвящены следующие разделы.
На основании приведенной в аналитическом обзоре информации и тщательного
рассмотрения ключевых и наиболее значимых моментов данной темы составим
структурную схему устройства.
. Разработка структурной схемы
Опишем общую структуру всей фотоэлектрической системы. Основными
элементами являются: солнечная панель, контроллер заряда и аккумуляторная
батарея. Солнечная панель является источником энергии. Контроллер заряда
обеспечивает отбор максимальной мощности от солнечной панели при изменении
условий окружающей среды (температуры солнечного модуля, уровня освещенности,
угла падения светового потока, географического расположения и т.д.).
На рис. 2.1 показана структурная схема контроллера заряда аккумуляторной
батареи от солнечной панели.
Рисунок 2.1 - Структурная схема контроллера заряда с питанием от
солнечной батареи
Импульсный преобразователь, служит основным элементом заряда
аккумуляторной батареи и выступает исполнительным элементом в системе контроля
за точкой максимума на кривой мощности солнечного модуля.
Датчик тока и датчик напряжения, необходимые для определения величины
тока и напряжения соответственно. В дальнейшем происходит оцифровка сигнала с
датчиков и использования этих значений для расчета мощности и контроля заряда
аккумуляторной батареи. Блок умножения служит для вычисления мощности, которая
определяется путем перемножения тока и напряжения.
Аналого-цифровой преобразователь - устройство, преобразующее входной
аналоговый сигнал в дискретный код (цифровой сигнал). Обратное преобразование
осуществляется с помощью цифро-аналогового преобразователя.
Драйвер - электронный компонент для управления преобразователем.
Используется для усиления, формирования фронта и спада управляющих импульсов.
Микроконтроллер, является основой всего устройства и выступает основой
интеллектуальной системы управления процессом заряда аккумуляторной батареи и
отбора максимальной мощности от солнечного модуля.
Аккумуляторная батарея, имеет свойство после разряда восстанавливать свою
способность отдавать ток во внешнюю цепь, если через нее пропустить ток в
обратном направлении, то есть если произвести ее заряд. Запасая энергию в
период избытка, подают ее в систему в период недостатка при недостаточном
освещении фотоэлементов или при временном росте потребления.
Блок клавиатуры для выбора той или иной аккумуляторной батареи из перечня
(базы данных) занесенного в память микроконтроллера. Жидкокристаллическая
индикация- LSD дисплей необходим для удобства визуального "диалога"
между пользователем и устройством. Питание аккумулятора осуществляется с
помощью солнечной батареи. Для стабильного подпитки и соответственно заряда
аккумулятора, необходимо отбирать максимально возможную мощность от солнечного
модуля. Роль регулятора отбора максимальной мощности выполняет - блок
перемножения (вычисляет мощность, является результатом произведения измеренного
тока и напряжения) и микроконтроллер, который в свою очередь вносит возмущения
в систему путем изменения напряжения нагрузки и наблюдает реакцию этой системы,
тем самым и проявляя максимум на кривой мощности солнечной батареи.
Микроконтроллер так же берет на себя функции управления преобразователем.
Формирует импульсы установленной продолжительности для увеличения или
уменьшения напряжения нагрузки с целью определения максимума отобранной
мощности, или не формирует (отключение нагрузки) в случае полного заряда
аккумулятора.
3. Разработка алгоритма работы устройства
При подключении контроллера заряда к аккумуляторной батарее, пользователю
предоставляется возможность ввести параметры нагрузки, а именно: максимальное и
минимальное напряжение аккумуляторной батареи. Минимальный уровень напряжения
должен быть задан для предотвращения полного разряда аккумуляторной батареи.
Если этот параметр не вводится пользователем, то минимальное напряжение, при
котором будет включен процесс зарядки, по умолчанию принимается на уровне 90%
от максимального напряжения аккумуляторной батареи. После ввода параметров
нагрузки выполняется проверка состояния батареи.
Далее реализуется принцип поиска максимума мощности путем коротких
периодических изменений положения рабочей точки. Проводится расчет мощности,
отбираемая от фотоэлектрического модуля, и сравнение ее величины с предыдущим
значением. Если мощность на выходе контроллера заряда увеличивается, то на
следующем шаге положение рабочей точки снова меняется в этом направлении. Шаг изменения
напряжения определяется разрядностью микроконтроллера и максимальным
напряжением солнечной батареи:
Где h - шаг смены напряжения, В;.PV - максимальное напряжение солнечной
батареи, В;- количество разрядов микроконтроллера.
Одновременно с процессом определения максимальной точки происходит
отслеживание уровня заряда аккумуляторной батареи. Если напряжение на нагрузке
больше максимально допустимого (задается пользователем), то процесс заряда
приостанавливается. Если же напряжение на аккумуляторной батарее падает до
минимального значения, то процесс заряда снова восстанавливается.
Блок-схема описанного алгоритма работы контроллера заряда приведена на
рисунке 3.1.
Рисунок 3.1 - Алгоритм работы устройства
Подпрограмма проверки уровня заряда аккумуляторной батареи приведена на
рисунке 3.2.
Рисунок 3.2 - Подпрограмма проверки уровня заряда аккумуляторной батареи.
4. Разработка устройства и расчет его элементов и узлов
.1 Выбор солнечной панели
Разрабатываемое устройство является "монолитным" и его
невозможно четко разделить на конкретные функциональные блоки. Можно лишь
оговориться о том, что функцию отбора максимальной мощности выполняют такие
элементы как: микроконтроллер, импульсный преобразователь, датчик тока, датчик
напряжения, блок умножения, аналого-цифровой преобразователь.
Основным элементом всей системы является солнечная панель (СП). Так как
устройство, которое разрабатывается, рассчитано на заряд аккумуляторной батареи
переносных электронных устройств, поэтому солнечная панель должна быть
портативной, компактной, удобной при транспортировке и использовании.
Солнечные панели выполняются по поликристаллической и монокристаллической
технологии. Преимуществом поликристаллических СП является возможность
эффективно работать на рассеянном солнечном свете, но КПД их ниже, чем у
монокристаллических СП. Монокристаллические СП обеспечивают высокий КПД - до
20%, но их энергоотдача существенно зависит от условий освещенности.
Из многочисленного выбора СП, предпочтение отдано портативной солнечной
панели Acmepower SP-18W, мощностью 18Вт. Она предназначена для обеспечения
автономного питания портативной техники.
Технические характеристики солнечной панели Acmepower SP-18:
· панели солнечной батареи из монокристаллического кремния с
КПД 16%;
· суммарная мощность солнечных панелей (при 1000 Вт/м2):
18 Вт;
· рабочее напряжение солнечной панели: 17,5 В;
· напряжение холостого хода 21 В;
· максимальный ток в точке рабочего напряжения: 1 А;
· ток короткого замыкания 2,55 А;
· вес 1,1 кг;
· размеры в сложенном виде 295мм / 240мм / 20мм.
.2 Выбор импульсного преобразователя
В связи с тем, что в алгоритме отбора максимальной мощности
предполагается процесс моделирования напряжения нагрузки, путем увеличения или
уменьшения уровня напряжения, а так же в связи с тем, что устройство заряда
рассчитано на различные виды АКБ с различными ЭДС, в данном случае
целесообразно применить ИППН повышающе-понижающий.
При построении микропроцессорной системы целесообразно использовать
микросхему импульсного преобразователя напряжения. Из большого перечня
доступных импульсных повышающе-понижающих преобразователей напряжения
рационально применить микросхему LТМ4607, так как она обладает необходимыми
свойствами и параметрами. А именно, данный преобразователь способен
регулировать выходное напряжение при различных напряжениях на входе устройства
(больше, меньше или равным исходному). LТМ4607 работает при входных напряжениях
от 4.5 В до 36 В, позволяет изменять выходное напряжение от 0.8 В до 24 В,
обеспечивает выходной ток 5А. Схема LTМ4607 включает в себя синхронный
понижающий - повышающий DС/DС контроллер, 4 МОSFЕТ-транзистора (К-канал), схему
компенсации. Упрощенная блок-схема импульсного преобразователя постоянного
напряжения LТМ4607 представлена на рисунке 4.1.
Рисунок 4.1 - Упрощенная блок-схема импульсного преобразователя
постоянного напряжения LТМ4607
На рисунке 4.2 представлена схема подключения преобразователя.
Рисунок 4.2 - Схема подключения импульсного преобразователя постоянного
напряжения LТМ4607
Построение обвязки микросхемы, номиналы конденсаторов, резисторов
индуктивности взяты из технической документации на данный импульсный
преобразователь как рекомендуемые.
В качестве драйвера была выбрана микросхема IR2121. IR2121 - драйвер
быстродействующего силового МОП-транзистора или IGВТ-транзистора с защитной
схемой для ограничения тока. Устойчива к замыканию КМОП-технология позволила
создать монолитную конструкцию. Логические входы совместимы со стандартными
КМОП или LSТТL выходами. Выходы драйверов отличаются высоким импульсным током
буферного каскада, выполнен для минимизации встречной проводимости драйвера.
Схема защиты определяет перегрузки в управляемом транзисторе и
ограничивает управляющее напряжение затвора. Время выключения программируется
внешним конденсатором, который непосредственно руководит интервалом времени
между определением условия перегрузки по току и срабатыванием. Схема
подключения драйвера IR 2121 показана на рисунке 4.3.
Рисунок 4.3- Схема подключения драйвера IR 2121
.3 Выбор микроконтроллера
Микроконтроллер - это микросхема, предназначенная для управления
электронным устройством, которое разрабатывается. Кругом приоритетных задач,
которые выполняет МК является сравнение рассчитанных мощностей
"отобранных" у солнечной батареи; хранения в памяти микроконтроллера
перечня типов используемых аккумуляторных батарей; отмены процесса заряда АБ
при превышении номинального напряжения и наоборот восстановления заряда при ее
падении на установленный пользователем уровень.
И основной задачей для МК конечно же остается формирование возмущающих
импульсов для повышения (снижения) напряжения нагрузки с целью отслеживания и
содержание экстремума на кривой мощности солнечной батареи.
Принимая во внимание все условия работы микропроцессорной системы в
целом, те требования предъявляемые к МК, а именно: большое быстродействие (так
как все процессы по поиску максимальной рабочей точки динамические и требуют
быстрой обработки данных), надежность, встроенная энергонезависимая память.
Все эти факторы заставляют прибегнуть к применению микроконтроллера
1986ВЕ92У, построенного на базе высокопроизводительного процессорного RICS ядра
АRМ СоrTех-МЗ.
На рисунке 4.4 приведена схема подключения микроконтроллера.
Рисунок 4.4 - Схема подключения микроконтроллера
Тактовая частота данного микроконтроллера составляет 80 МГц. Как показано
выше на рисунке 4.4 подключаем к МК внешний кварцевый резонатор ВQ1 на 80 МГц,
который включен по стандартной схеме, с погрузочными конденсаторами С11 и С12.
Кнопка SВ1 в совокупности с резистором R11 с номиналом 10 кОм и
конденсатором С8, с номиналом 100 нФ, заведена на вход RESET (сигнал внешнего
сброса) для того, чтобы в случае "зависания" перезапустить МК. Все
номиналы элементов и схема включения взяты из документации на данный
микроконтроллер.
4.4 Выбор и расчет компаратора с гистерезисом
Поскольку одним из ключевых моментов при проектировании устройства
является контроль заряда аккумуляторной батареи, другими словами исключения
возможности ее перезаряда или недозаряда, ведущий к потере ею установленной
номинальной емкости, то для сравнения заданной величины напряжения и данных,
считываемых с датчика напряжения целесообразно использовать компаратора с
гистерезисом. Выбор объясняется тем, что в компараторе в условиях повышенного
уровня помех, при медленно меняющихся входных сигналах или когда приоритетным
является снижение вероятности ошибочных переключений, возникает необходимость
формирования передаточной характеристики с гистерезисом за счет введения положительной
обратной связи. В этом случае сигнал подается на инвертирующий вход
компаратора, а на неинвертирующий вход через резистивный делитель подается
сигнал с прямого выхода. Соотношение сопротивлений резисторов обратной связи
устанавливает ширину петли гистерезиса.
В качестве компаратора была выбрана микросхема АD8561.
Схема подключения компаратора с гистерезисом приведена на рисунке 4.5.
Рисунок 4.5 - Схема включения компаратора с гистерезисом
Компаратор может питаться как разнополярным так и однополярным
положительным напряжением +5 В. Делитель напряжения, состоящий из двух
резисторов R4, R5, необходим для снижения напряжения на входе компаратора к
4,5В (рабочее напряжение) .Учитывая, что максимальное входное напряжение
составляет 20 В , а рабочее напряжение компаратора 4,5 В, зададимся одним из
сопротивлений делителя. R4 = 10 кОм.
Далее из пропорции представленной ниже в формуле (4.1) вычислим значение
сопротивления R5:
(4.1)
По ряду Е24 выбираем наиболее приближенное
Для определения значений резисторов R6, R7, R8 необходимо знать уровни
порогов петли гистерезиса Vth и Vtl. Верхний порог (Vth) составляет 15,05 В,
нижний (Vtl) 14,95 В.
Далее задаемся резисторами R6 и R7. Потому как при расчетах важно
учитывать, что через резисторы R6 и R7 течет постоянный ток, поэтому их
суммарное значение должно быть не менее 1 кОм. Кроме того, это значение не
должно выше 10 кОм от этого зависит значение резистора R10. Отсюда принято
брать R6 = 10 кОм и R7 = 8,2 кОм.
После представлен алгоритм расчета сопротивления R8:
(4.2)
(4.3)
, (4.4)
(4.5)
По ряду Е24 выбираем наиболее приближенное значение сопротивления R8-
равно 220 кОм. Резисторы выбираются из серии С2-ЗЗН, мощностью 0,125 Вт.
солнечный контроллер заряд батарея
4.5 Выбор умножителя
Аналоговый умножитель необходим для умножения значений тока и напряжения
с целью определения максимума на кривой мощности и вместе с тем отбора
максимальной мощности от солнечного модуля.
Практически все современные аналоговые умножители построены на основе
двух дифференциальных усилителей (ДУ), объединений симметрично-перекрестными
связями, управления крутизной которых за счет перераспределения токов выполняет
еще один ДУ.
В качестве такого аналогового умножителя избран К525ПС2Б. Он является
недорогим, легко доступным и зарекомендовал себя как надежный элемент в любой
электронной системе. Схема подключения аналогового умножителя показана на
рисунке 4.6.
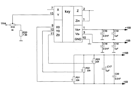
Рисунок 4.6 - Схема подключения аналогового умножителя
Назначение подстроечных резисторов: R21 - коррекция нуля по входу Х0; R22
- коррекция нуля по входу Y0; R23 - коррекция нуля по входу Z0. На практике
последовательность регулирования следующая: при нулевых напряжениях на входах
Х0 и Y0 резистором R23 устанавливают ноль на выходе; подав на вход Х0
переменное напряжение амплитудой несколько вольт, резистором R22 добиваются
минимального его проникновения на выход при нулевом напряжении на входе Y0;
подав на вход Y0 переменное напряжение амплитудой несколько вольт, резистором
R20 добиваются минимального его проникновения на выход при нулевом напряжении
на входе X, R19- точка подстройки масштабного коэффициента 10 в знаменателе
передаточной функции:
Вход Zin заведен в отрицательную обратную связь
внутреннего операционного усилителя.
4.6 Выбор цифро-аналогового преобразователя
Исходя из того, что входной сигнал для компаратора является аналоговым,
вследствие этого на выход микроконтроллера необходимо подключить
цифро-аналоговый преобразователь (ЦАП). ЦАП бывают как параллельного типа так и
последовательного. Выбор остановлен на параллельном, так как при одинаковой
скорости работы микроконтроллера, он будет обеспечивать более широкий диапазон
выходных частот, благодаря тому, что пока на последовательный 8 битный ЦАП
поступает по очереди за 8 циклов значение выходного напряжения в двоичном коде,
в этих 8 циклов параллельный ЦАП сможет принять 8 значений. Выбор остановлен на
модели АD7524. ЦАП имеет небольшие габариты, 8 разрядный, работает по
параллельному интерфейсу. Диапазон рабочих температур -40±°С до + 85 ±°С. Схема
подключения ЦАП приведена на рисунке 4.7.
Рисунок 4.7 - Схема подключения ЦАП АD7524
4.7 Выбор аналого-цифрового преобразователя
Поскольку сигнал с аналогового умножителя поступает на
микроконтроллер, то его необходимо оцифровать. Поэтому для преобразования
аналогового сигнала в цифровой нужен аналого-цифровой преобразователь (АЦП).
В качестве АЦП выбран АDС08161 со временем
преобразования 560 нc, он использует архитектуру двустороннего АЦП со схемой
выборки - хранения.
В нем есть внутренний источник опорного напряжения на
ширине запрещенной зоны. Этот АЦП не требует внешней синхронизации и
осуществляет аналого-цифровое преобразование в полном диапазоне амплитуд
входных сигналов. Схема подключения АЦП приведена на рисунке 4.8.
Рисунок 4.8 - Схема подключения АЦП АDС08161
.8 Датчик тока
Так как для отбора максимальной мощности от солнечного
модуля нам необходимо умножать ток на напряжение, следовательно для определения
величины тока необходим датчик тока. Максимальный ток, который необходимо
измерять составляет 0,78 А, что составляет десятую часть от емкости самой
мощной аккумуляторной батареи, рассчитанной на данное устройство. В качестве
датчика тока используется ИМС АСS712 5А 185 мВА.
Датчик, выполненный в виде микросхемы, состоит из
высокоточного линейного датчика Холла, интегрированного на кристалл микросхемы,
и медного проводника, расположенного близко к кристаллу. Электрический ток,
протекая через проводник, создает магнитное поле, которое фиксируется датчиком
Холла и преобразуется в напряжение, пропорциональное значению входного тока.
Встроенный формирователь сигнала фильтрует создаваемое
чувствительным элементом напряжение и усиливает его до уровня, который может
быть определен с помощью АЦП микроконтроллера.
Схема подключения датчика тока показана на рисунке 4.9.
Рисунок 4.9 - Схема подключения датчика тока
К выводу 8 подключается фильтрующая емкость С13, что
позволяет улучшить шумовые и точности характеристики датчиков. В качестве С13
используется К10-17Б 0,1 мкФ.
.9 Датчик напряжения
Как и датчик тока, датчик напряжения необходим для определения величины
напряжения, которое генерируется микроконтроллером (для определения
максимальной мощности), а так же для отслеживания уровня заряда аккумуляторной
батареи (с целью не допустить ее перезаряд или разряд). Датчик напряжения
представляет собой совокупность резистивного делителя и операционного
усилителя. Схема подключения датчика напряжения приведена ниже на рисунке 4.10.
Рисунок 4.10 - Схема подключения датчика напряжения
В качестве операционного усилителя выбрана микросхема ТL071.
Преимуществами данного усилителя являются низкие гармонические искажения и
низкий шум. Расчет резисторов проводим аналогично расчету делителя напряжения,
который стоит перед компаратором. Задаемся одним из резисторов, например, R3 =
100 кОм и дальше из пропорции где U1 = 20В, U2 = 4,5В вычисляем К2 по формуле
(4.6)
По ряду Е24 выбираем наиболее приближенное значение
сопротивления R2 равное 330 кОм. Резисторы выбираются из серии С2-ЗЗН,
мощностью 0,125 Вт.
.10 Выбор устройства индикации
Для взаимодействия между устройством заряда и
пользователем, предусмотрено средство отображения информации. В качестве него
взят жидкокристаллический дисплей на базе контроллера НD44780. LCD-дисплей
имеет два ряда по восемь символов. LCD на базе HD44780 подключается к
микроконтроллеру непосредственно к портам. Есть два способа подключения - на 8
бит и на 4 бита. В данном случае можно использовать подключение на 8 бит, так
как достаточное количество выводов МК позволяют это сделать. Схема подключения
LCD-дисплея приведена на рисунке 4.11.
Рисунок 4.11- Схема подключения LCD дисплея
ЖКИ питается от источника напряжения +5В. В нем также
предусмотрена регулировка контрастности выводимого изображения и реализовано
переменным резистором сопротивлением R17 = 10 кОм. Выводы А и К необходимы для
подсветки экрана. Схема включения и номиналы элементов взяты из технической
документации.
Кнопки необходимы для ввода параметров нагрузки и для
удобства пользования устройством.
Принимая во внимание тот факт, что используемый микроконтроллер
имеет достаточное количество выводов, то нет необходимости строить матричную
клавиатуру, с целью уменьшения количества используемых выводов.
В данном случае используется простое подключение
кнопок от питания через ограничительный резистор на контакт МК, как показано на
рисунке 4.12.
В качестве кнопки выбираем: ТS-А1РS, кнопка тактовая h = 4.3 мм.
Рисунок 4.12 - Схема подключения кнопок
Подтягивающие резисторы R12-R15 необходимые для того,
чтобы при размыкании кнопки (ток непосредственно с шины питания поступает в
МК), ограничить его. При отсутствии резистора и скачка напряжения питания, ток
на входе МК может превысить предельно допустимый, что приведет к неисправности.
(4.7)
где Uн - это напряжение питания МК,
Imax - максимально допустимый ток для контакта МК.
Таким образом, величина сопротивлений равна
.
Резисторы берутся из серии С2-ЗЗН мощностью 0,125 Вт и
по ряду Е24.
Все номиналы элементов взяты из технической документации на эту
микросхему. Принципиальная схема устройства приведена в приложении А.
5. Расчет печатной платы устройства и электронного
функционального узла устройства
.1 Определение требований к механическим и
климатическим воздействиям
Условия размещения электронного устройства определяют
уровень воздействия на него механических и климатических факторов. Поэтому на
стадии конструирования необходимо определить характер и уровень этих действий.
К таким действиям относятся действие механической вибрации и ударов,
температурные воздействия, повышенной и пониженной влажности и давления.
Определение требований к механическим и климатическим
воздействиям осуществляется в соответствии с ГОСТ 15150-69.
Климатическое исполнение устройства - В (умеренный).
Устройство предназначено для работы в районах с умеренным климатом, где
изменение температуры от -45°С до + 45°С, изменение влажности до 80% при
температуре 20 ° С. Категория размещения устройства - 1 (для эксплуатации на
открытом воздухе).
.2 Выбор элементной базы и предварительная компоновка
конструкции электронного устройства
-LТМ4607: на рисунке 5.1 приведен внешний вид и
габаритные размеры преобразователя LТМ4607 в корпусе LGA Раскage Lеаd (15 мм х
15 мм х 2,8 мм). Основные параметры преобразователя приведены в таблице 5.1.
Рисунок 5.1 - Внешний вид и габаритные размеры LTM4607
Таблица 5.1 - Основные конструктивные параметры LТМ4607
|
Параметры
|
Міn
|
Мах
|
|
Длина
|
|
15 мм
|
|
Ширина
|
|
15 мм
|
|
Высота
|
|
2,8 мм
|
|
Диапазон рабочих температур
|
-40 °С
|
-85 °С
|
|
КПД
|
|
98%
|
-IR2121 - драйвер быстродействующего силового
МОП-транзистора с защитной схемой ограничения тока.
Корпус 8-DIP. В таблице 5.2 приведена информация о
назначении выводов микросхемы.
Внешний вид и габаритные размеры микросхемы IR2121
приведены на рисунке 5.2. На рисунке 5.3 показано назначение выводов
микросхемы.
Таблица 5.2 - Назначение выводов микросхемы IR2121
|
Вывод
|
Назначение
|
|
VСС
|
Напряжение питания логики и драйвера
|
|
IN
|
Логичный, управления выходом драйвера (ОЦГ), в фазе с ОІІТ
|
|
ЕRR
|
Индикация статуса, задания времени срабатывания
|
|
COM
|
Общий логики
|
|
OUT
|
Выход драйвера
|
|
VS
|
Поворотот ключа
|
|
СS
|
Вход контроля тока
|
Рисунок 5.2 - Внешний вид и габаритные размеры микросхемы IR2121
Рисунок 5.3 - Назначение выводов микросхемы IR2121
Отличительные особенности:
Питание драйвера - 12-18 В;
VCS - 230 мВ;
- on /off (тип.) -150 и 150 нс.
DDЗ-АD8561: Аналоговый компаратор АD8561 имеет
следующие технические характеристики:
совместимость с логикой - ТТL, СМOS;
диапазон напряжений питания - 3 ... 10 В;
ток собственного потребления - 4,5 мА;
время распространения сигнала вход-выход - 7 нс;
диапазон рабочих температур - 40 ... 1250С.-АСS712:
Датчик для измерения постоянного и переменного тока до 30 А на эффекте Холла,
интегрированный в компактный корпус SOIC8.
На рисунке 5.4 приведен внешний вид и габаритные размеры датчика тока. В
таблице 5.3 приведено назначение выводов датчика.
Рисунок 5.4 - Внешний вид и габаритные размеры датчика тока АСS712
Характеристики АСS712:
время нарастания выходного сигнала 5 мкс;
максимальная частота 50 кГц;
чувствительность от 185 мВ / А
напряжение питания +5,0 В;
гальваническая развязка на пробивное напряжение 2,1
кВ;
сопротивление токовой шины 1,2 мОм;
температура эксплуатации -40 ° С ... + 85 ° С.
На рисунке 5.5 приведены назначение выводов микросхемы АСS712.
Рисунок 5.5 - Назначение выводов АСS712
Таблица 5.3 - Назначение выводов датчика тока АСS8712
|
Вывод
|
Назначение
|
|
ІР-
|
Контакты для тока; внутренний предохранитель
|
|
ІР+
|
Контакты для тока; внутренний предохранитель
|
|
GND
|
Земля
|
|
FILTER
|
Разьем для внешнего конденсатора, который устанавливает
пропускную способность
|
|
VIOUT
|
Выходной аналоговый сигнал
|
|
VСС
|
Питание микросхемы
|
DD5- микроконтроллер 1986ВЕ92У, имеет 64-х выводной
корпус DIР64. Основные параметры микросхемы 1986ВЕ92У:
· корпус - 64 вывода;
· ядро - АRМ СоrTех-МЗ;
· ПЗУ -128 Кбайт Flash;
· ОЗУ - 32 Кбайт;
· питание - 2.2-3.6В;
· частота - 80 МГц;
· температура - -60°С ... + 125°С;
· АDС 12 разрядов 1 Мвыб / с - 8
каналов;
· DAС 12 разрядов - 1;
· компаратор - 2 входа;
· внешняя шина - 8 разрядов.
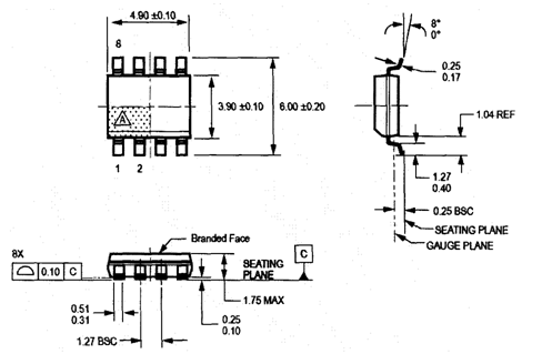
На рисунке 5.6 представлены внешний вид и габаритные размеры
микроконтроллера.
Рисунок 5.6 - Внешний вид и габаритные размеры микроконтроллера 1986ВЕ92У
- ЦАП АD7524 имеет корпус DIР16. Внешний вид и
габаритные размеры микросхемы представлены на рисунке 5.7. На рисунке 5.8
показано назначение выводов микросхемы АD7524.
В таблице 5.4 приведены основные параметры ЦАП.
Рисунок 5.7 - Внешний вид и габаритные размеры АD7524
Рисунок 5.8 - Назначение выводов АD7524
ОUT1 - выход ЦАП;- инверсный выход ЦАП;- корпус;-DB7-
вход ЦАП;
СS- сигнал разрешения работы ЦАП;- сигнал разрешения
отправки пакета информации;- питание +5 В. .;- задача опорного напряжения (-10
... + 10 В);
RFB - обратная связь по заданию коэффициента усиления ОУ.
Таблица 5.3 - Назначение выводов ЦАП АD7524
|
Параметры
|
Значение
|
|
Рaзделительная способность преобразователя
|
8
|
|
Количество каналов
|
1
|
|
Время установки
|
250 нс
|
|
Скорость преобразования
|
4 МГц
|
|
Интерфейс обмена данными
|
Параллельный
|
|
Тип выхода
|
Ток
|
|
Диапазон выходных напряжений
|
-Vref; Вір Vref
|
|
Максимальная потребляемая мощность
|
450 мВт
|
|
Конфигурация источника опорного напряжения
|
Ехt
|
|
Диапазон напряжений питания аналоговой части
|
5 В
|
|
Рабочая температура
|
-55 °С...125 °С
|
DD7 - АЦП ADС08161. Корпус микросхемы АDС08161 - DIР20. На рисунке 5.9
приведены внешний вид и габаритные размеры микросхемы. В таблице 5.5 основные
параметры АЦП. На рисунке 5.10 - назначение выводов микросхемы ADС08161
Рисунок 5.9 - Внешний вид и габаритные размеры
микросхемы DD7-ADС08161
Таблица 5.5 - Основные параметры АЦП
|
Параметры
|
Значение
|
|
Разделительная способность
|
8 бит
|
|
Время преобразования (t такт)
|
560 нс (максимально) (режим WR-RD)
|
|
Полная пропускная способность
|
300 кГц
|
|
Частота выборки минимум
|
1,5 МГц
|
|
Рассеиваемая мощность
|
100 МВт
|
|
Некорректируемая общая ошибка
|
+1/2 МЗР и +1 МЗР максимально
|
Рисунок 5.10 - Назначение выводов микросхемы ADС08161
- общий;- аналоговый вход;+ - питание;out - выход
опорного напряжения;- опорное напряжение;В - выход данных;
СS - выбор кристалла;/RDY - запись / чтение;- режим;-
чтение;вход прерывания.- R9, R14- R16, R18, R20 - резисторы С2-ЗЗН.
С2-ЗЗН - резисторы общего применения, для ручной и
автоматизированной сборки аппаратуры, предназначены для работы в цепях
постоянного, переменного и импульсного токов. Имеют высокую точность и высокую
температурную стабильность сопротивления.
Внешний вид и габаритные размеры С2-ЗЗН приведены на рисунке 5.11. B
таблице 5.6 приведены габаритные размеры.
Рисунок 5.11 - Внешний вид и габаритные размеры С2-ЗЗН
Таблица 5.6 - Габаритные размеры резисторов С2-ЗЗН
|
Тип
|
Номинальная мощность рассеивания, Вт
|
Размеры, мм
|
|
|
L
|
D
|
Н
|
d
|
|
С2-ЗЗН
|
0,125 Вт
|
6,0
|
2,2
|
18
|
0,6
|
BQ 1 - Кварцевый резонатор РГ-08. Корпус металлический
типа БА. Внешний вид и габаритные размеры РГ-08 приведены на рисунке 5.12.
Диапазон рабочих температур -60°С ... + 100°С. Частота 80 МГц.
Рисунок 5.12 - Внешний вид и габаритные размеры кварцевого резонатора
РГ-08
Конденсаторы К50-35. На рисунке 5.13 приведены внешний вид и габаритные
размеры К50-35. В таблице 4.8 приведены габариты К50-35.
Рисунок 5.13 - Внешний вид и габаритные размеры К50-35
Таблица 5.8 - Размеры К50-35:
|
L, мм
|
D, мм
|
d, мм
|
F,мм
|
|
11
|
5
|
0,6
|
5
|
5.3 Разработка конструкции печатной платы
Разработка конструкции печатной платы имеет следующие основные
стадии:
выбор и обоснование типа печатной платы;
выбор и обоснование класса точности печатной платы;
выбор материала, габаритных размеров и конфигурации
печатной платы;
предварительное размещение элементов;
трассировка проводников и размещение элементов
ведущего рисунка;
разработка конструкторской документации печатной
платы.
В данном устройстве используется двусторонняя печатная
плата.
Согласно ГОСТ 23751-86 печатные платы по точности
выполнения элементов ведущего рисунка делятся на пять классов точности. В
данном дипломном проекте выбран третий класс точности, поскольку платы третьего
класса точности имеют оптимальное соотношение надежность / стоимость.
Ниже на рисунке 5.14 изображены внешний вид и габаритные размеры
двусторонней печатной платы.
Рисунок 5.14 - Внешний вид и габаритные размеры двусторонней печатной
платы
Нпс суммарная толщина печатной платы; Нn-толщина
химико гальванического покрытия; Нn-толщина ведущего рисунке; L- расстояние
между центрами (осями) элементов конструкции печатной платы. hn- толщина
печатной платы; Нм- толщина основы печатной платы; hф- толщина фольги; b-
гарантийный поясок; D - диаметр контактной площадки; d- диаметр отворились;
расстояние между краями соседней элементов ведущего рисунке; d-ширина печатных
проводников; Q-расстояние от края печатной платы, выреза, паза к элементам
ведущего рисунке.
Для третьего класса точности используют следующие
конструктивные параметры:
минимальное значение номинальной ширины проводника t =
0,25 мм;
минимальное значение расстояния между проводниками S =
0,25 мм;
гарантированный поясок b = 0,10 мм.
Предельное отклонение диаметра отверстия Dd:
без металлизации при Dd = ± 0,10 мм;
с металлизацией при Dd = 0; -0,10 Мм;
предельное отклонение ширины печатного проводника
(контактной площадки) st= ± 0,10 мм;
допуск на расположение осей отверстий Td= 0,08 мм;
допуск на расположение центров контактной площадки Тd
= 0,15 мм.
В качестве материала для изготовления печатной платы
используется стеклотекстолит, облицованный медной оксидированной фольгой
(СФ-1-35).
Толщина фольги- 35 мкм. Толщина платы - 2 мм. Рабочий
диапазон температур: от -60°С до + 85°С Габаритные размеры печатной платы - 187
мм на 153 мм.
Диаметр отверстия под вывод выбирают из условия
получения зазора между выводом и станки отверстия, обеспечивающего капиллярное
проникновение припоя в процессе пайки.
Минимальный диаметр контактной площадки D вокруг
монтажного отверстия с известным диаметром d определяется по формуле 5.1:
, (5.1)
где ∆dB.O - верхнее предельное отклонение
диаметра отверстия -0,1 мм;Н - гарантированный поясок на внешнем слое -0,1 мм;
∆tB.O и ∆tH.O - верхнее и нижнее
предельные отклонения ширины проводника - ± 0,10 мм;
∆dтp- значение затравливания диэлектрика (для
односторонних плат = 0);- допуск на расположение осей отверстий для
соответствующего класса точности и размеров платы - 0,08 мм;
ТD - допуск на расположение контактной площадки для
соответствующего класса точности и размеров платы - 0,15 мм.
Правила выполнения чертежей печатной платы как детали
установлены ГОСТ 2.417-91. Размеры на чертеже печатной платы указаны с помощью
координатной сетки в прямоугольной системе координат. Шаг сетки 1,25 мм.
Координатная сетка нанесена на часть поверхности печатной платы. За начало
отсчета принят левый нижний угол печатной платы. Диаметр отверстия, его
условный знак, диаметр контактной площадки, наличие металлизации, количество
отверстий объединены в таблицу 5.9.
Таблица 5.9 - Параметры монтажных отверстий и
контактных площадок.
|
Условное обозначение
|
Диаметр отверстий, мм
|
Наличие металлизации в отверстии
|
Количество отверстий
|
Минимальный диаметр контактной площадки, мм
|
|
|
0,9
|
-
|
153
|
1,1
|
|
|
0,3
|
-
|
9
|
0,5
|
Чертеж платы печатной приведен в Приложении Б.
.4 Разработка конструкции печатного узла
Основными составляющими печатного узла является
печатная плата, навесные и установочные элементы. На сборочном чертеже узла
электро- радиоэлементы допускается изображать упрощенно внешними очертаниями.
При нанесении позиционных обозначений на чертеже для
составных частей, которые являются элементом принципиальной электрической
схемы, наносится позиционное обозначение, присвоенной этому элементу в схеме.
Элементам, не указанных на принципиальной
электрической схеме, но участвуют в электрических соединениях для указания
адресов присоединения проводников присваивают очередные позиционные обозначения
после элементов того же функционального назначения, на схеме.
Варианты установки навесных изделий:
· II А-R1-R15, R18, R20;
· YВ-DА.1, DD9, DD10;
· YI Б - DD4;
· YII А - С1-С27, R16, R17, R19, R21-
R23, L1;
· YII A - DD 2, DDЗ, DD5, DD6, DD7, DD8.
Установка навесных элементов на печатной плате в
соответствии с ГОСТ 2779-94 осуществляется в отверстия печатной платы. Стандарт
при установке резисторов, конденсаторов, полупроводниковых приборов,
интегральных микросхем и других элементов на печатных платах предусматривает следующие
параметры формованых выводов:
минимальный размер от корпуса элемента до центра
окружности изгиба при формировании выводов - 1 мм;
минимальный радиус изгиба выводов - 1 мм;
постоянная унифицированная длина отформованной части
вывода -4,2 мм;
минимальная длина контактирующего участка вывода с
контактной площадкой - 1 мм;
глубина формирования 2,5 мм.
При размещении элементов на печатной плате следует
соблюдать следующие правила:
каждый вывод элемента следует устанавливать в
отдельное монтажное отверстие;
элементы, устанавливаемые в монтажные отверстия,
желательно располагать с одной стороны печатной платы.
Сборочный чертеж устройства представлен в Приложении
В.
.5 Выбор условий охлаждения и расчет теплового режима
В процессе работы электронного устройства температура
нагрева его элементов не должна превышать допустимых техническими условиями
значений. При конструировании необходимые температурные условия достигаются
применением соответствующих условий охлаждения и рациональной компоновкой при
конструировании.
Предварительный выбор системы охлаждения производится
с помощью графиков, характеризующих область целесообразного применения
различных способов охлаждения.
Оценка проводится на основании предварительных данных по величине
теплового потока, приходящего на единицу площади теплообмена по формуле (5.2).
, (5.2)
где Р - суммарная рассеиваемая мощность электронного
устройства;
Кр - коэффициент, учитывающий давление воздуха (Кр =
1);поверхность теплообмена, обусловленная геометрическими размерами корпуса
электронного устройства.
Суммарную рассеиваемую мощность электронного устройства будут
складываться из тепловыделения всех элементов. Она расчитывается по формуле 5.3
, Вт (5,3)
где Рi - мощность каждого элемента в отдельности с
учетом коэффициента нагрузки;
n - количество тепловыделяющих элементов.
Корпус проектируемого устройства прямоугольной формы
примем, с учетом габаритов электронного функционального узла, будет иметь
следующие размеры: 190 х 155 х 20 мм (0,19 х 0,155 х 0,02 м).
Коэффициент заполнения объема К3 = 0,6.
Поверхность теплообмена рассчитывается по формуле 5.4:
(5.4)
где l1,l2,l3- геометрические размеры корпуса устройства.
п = 2 * (0.190 * 0,155 + (0,190 + 0,155) * 0,02) = 0,073м2
Таким образом, величина теплового потока на единицу площади по формуле
(5.2) равна
,
.
Вторым параметром оценки является величина минимально допустимого
перегрева элементов устройства. Эта величина определяется по формуле 5.5
Тпер = Ттіп - Тс°С, (5.5)
где Тmin - допустимая температура корпуса наименее
термостойкого элемента, Тс - температура окружающей среды, Тс = 45°С.
Т = 85 - 45 = 40°С.
Целесообразно применять естественное воздухоохлаждение, герметичный
корпус, расположение печатной платы - горизонтальное.
5.6 Расчет теплового режима блока в герметичном
корпусе
В теплофизическом отношении электронное устройство это
сборочная система с большим количеством источников тепла сложной формы.
Наибольшее распространение получила модель
электронного устройства в герметичном или перфорированном корпусе, нагретой
зоной в виде тела с изотермической поверхностью простой формы (параллелепипед).
В зависимости от конструкции электронного устройства в нем могут быть выделены
не одна, а несколько нагретых зон (например, каждая из печатных плат в блоке
кассетной конструкции может рассматриваться как отдельная нагретая зона).
Определяющими параметрами для расчета являются удельные мощности
рассеивания блока устройства в целом Рк и нагретой зоны Р3. Они, соответственно
равны
(5,6)
(5,7)
где Р0 - рассеиваемая устройством мощность;- площадь
поверхности корпуса устройства;- условная поверхность нагретой зоны.
В свою очередь площадь поверхности корпуса устройства и условная
поверхность нагретой зоны определяются по формуле (5.8) и формуле (5.9)
соответственно
(5.8)
(5.9)
где l1,l2,l3 соответственно длина, ширина основания
устройства и его высота. Нагретая зона проектируемого устройства прямоугольной
формы с размерами 195 х 160 х30мм (0,195 х 0,160 х 0,03 м).
В общем случае перегрев корпуса герметичного электронного устройства,
работающего в нормальных климатических условиях в окружающей среде,
определяется зависимостью (5.10)
(5.10)
где Рк удельная мощность, Вт / м2.
Перегрев нагретой зоны определяется аналогичной зависимостью (5.11)
(5.11)
Площадь поверхности корпуса устройства определяется по формуле (5.8)
Удельная мощность рассеяния блока устройства определяется по формуле
,
Перегрев корпуса электронного устройства, работающего в нормальных
климатических условиях, по отношению к окружающей среде определяется
зависимостью (5.10)
.
Перегрев нагретой зоны определяется аналогичной зависимостью (5.11)
.
Перегрев воздуха в устройстве определяется по формуле (5.12):
(5.12)
.
Средняя температура воздуха в устройства равна по формуле (5.13)
(5.13)
.
Температура корпуса устройства равна по формуле (5.14)
(5.14)
.
Температура нагретой зоны равна по формуле (5.15)
(5.15)
,
где Тс - температура окружающей среды.
Температурный режим отдельных теплонагруженных элементов зависит от
удельной рассеиваемой мощности нагретой зоны
(5.16)
(5.17)
DD 2 - IR2121 DIР 8.
Мощность элемента Рел = 0,23 Вт.
Площадь поверхности элемента Sел = 0,0003462 м2.
Удельная рассеиваемая мощность определяется зависимостью
.
Перегрев поверхности элемента определяется зависимостью
.
Перегрев окружающей элемент среды определяется следующей зависимостью
.
Температура поверхности элемента определяется по формуле
.
Температура среды, окружающей элемент

Мощность элемента Рел = 0,04 Вт.
Площадь поверхности элемента Sел = 0,0003462 м2.
Удельная рассеиваемая мощность определяется зависимостью
.
Перегрев поверхности элемента определяется зависимостью
.
Перегрев окружающей элемент среды определяется следующей зависимостью
.
Температура поверхности элемента определяется по формуле
.
Температура среды, окружающей элемент
.
Так как температура поверхности элемента меньше
максимальной рабочей температуры (85°С), то элемент не перегревается и работает
нормально.-АСS712 SOIС8.
Мощность элемента Рел = 0,07 Вт.
Площадь поверхности элемента Sел = 0,000069 м2.
Удельная рассеиваемая мощность определяется зависимостью
.
Перегрев поверхности элемента определяется зависимостью
Перегрев окружающей элемент среды определяется следующей зависимостью
Температура поверхности элемента определяется по формуле
.
Температура среды, окружающей элемент
.
Так как температура поверхности элемента меньше
максимальной рабочей температуры (125° С), то элемент не перегревается и
работает нормально.- 1986BE92У Н18.64-1В.
Мощность элемента Рел = 0,04 Вт.
Площадь поверхности элемента Sел = 0,0003462 м2.
Удельная рассеиваемая мощность определяется зависимостью
Перегрев поверхности элемента определяется зависимостью
Перегрев окружающей элемент среды определяется следующей зависимостью
Температура поверхности элемента определяется по формуле
.
Температура среды, окружающей элемент
Так как температура поверхности элемента меньше
максимальной рабочей температуры (125°С), то элемент не перегревается и
работает нормально.-АD7524 - DIР 16.
Мощность элемента Рел = 0,45 Вт.
Площадь поверхности элемента Sел = 0,0006 м2.
Удельная рассеиваемая мощность определяется зависимостью
Перегрев поверхности элемента определяется зависимостью
.
Перегрев окружающей элемент среды определяется следующей зависимостью
.
Температура поверхности элемента определяется по формуле
Температура среды, окружающей элемент
.
Так как температура поверхности элемента меньше
максимальной рабочей температуры (125°С), то элемент не перегревается и
работает нормально.-АDС08161 - DIР20.
Мощность элемента Рел = 0,1 Вт.
Площадь поверхности элемента Sел = 0,0004016 м2.
Удельная рассеиваемая мощность определяется зависимостью
.
Перегрев поверхности элемента определяется зависимостью
.
Перегрев окружающей элемент среды определяется следующей зависимостью
Температура поверхности элемента определяется по формуле
.
Температура среды, окружающей элемент
.
Так как температура поверхности элемента меньше
максимальной рабочей температуры (85°С), то элемент не перегревается и работает
нормально.-К525ПС2Б - DIР16.
Мощность элемента Рел = 0,11 Вт.
Площадь поверхности элемента Sел - 0,0006 м2.
Удельная рассеиваемая мощность определяется зависимостью
Перегрев поверхности элемента определяется зависимостью
.
Перегрев окружающей элемент среды определяется следующей зависимостью
.
Температура поверхности элемента определяется по формуле
Температура среды, окружающей элемент
Так как температура поверхности элемента меньше
максимальной рабочей температуры (125°С), то элемент не перегревается и
работает нормально.
С2-23Н-0,125 Вт.
Мощность элемента Рел = 0,125 Вт.
Площадь поверхности элемента Sел = 0,00006248 м2.
Удельная рассеиваемая мощность определяется зависимостью
.
Перегрев поверхности элемента определяется зависимостью
.
Перегрев окружающей элемент среды определяется
следующей
зависимостью
.
Температура поверхности элемента определяется по формуле
.
Температура среды, окружающей элемент
.
Так как температура поверхности элемента меньше максимальной рабочей
температуры (155°С), то элемент не перегревается и работает нормально.
.7 Расчет надежности устройства
Определение надежности устройства осуществляется по
методике расчета по внезапным эксплуатационным отказам по известным показателям
надежности элементов устройства с учетом следующих допущений: отказы элементов
статистически независимые и отказ любого элемента приводит к отказу всего
устройства.
Интенсивность отказов устройства определится по формуле (5.18)
где λ0i - интенсивность отказа i-го
элемента;
αi - поправочный коэффициент,
учитывающий влияние температуры окружающей среды и электрическую нагрузку
прибора;
k λ =
kλ1 * kλ2 * kλз - поправочный коэффициент, учитывающий условия эксплуатации устройства;
kλ1 - влияние механических факторов
kλ2 - влияние климатических факторов
kλз - условия работы при пониженном
атмосферном давлении
Интегральные микросхемы.
Интенсивность отказов λ0 = 0,5 10
-6 1 / ч.
Количество элементов: 10.
Резисторы постоянного сопротивления.
Интенсивность отказов λ0 = 0,5 -10-6 1 / ч.
Поправочный коэффициент α = 0,84.
Количество элементов: 17.
Резисторы переменные.
Интенсивность отказов λ0 = 0,5-10-6_1
/ ч.
Количество элементов: 2.
Резисторы подстроечные.
Интенсивность отказов λ0 =
0,5-10-6 1 / ч
Количество элементов: 4.
Конденсаторы.
Интенсивность отказов λ0 = 0,7
10-6 _1 / ч
Коэффициент нагрузки: kн = 0,6.
Поправочный коэффициент α = 0,9.
Количество элементов: 23.
Кнопки тактовые.
Интенсивность отказов λ0 = 5-10-6 1 / ч
Коэффициент нагрузки: kн = 0,5.
Поправочный коэффициент α = 0,21.
Количество элементов: 5.
Кварцевый резонатор.
Интенсивность отказов λ0 = 0,7 10-6 1 / ч
Коэффициент нагрузки: kн = 0,6.
Поправочный коэффициент α = 0,9.
Количество элементов: 1.
Элементы крепления.
Интенсивность отказов λ0 = 0,4 10-6 1 / ч
Количество элементов: 16.
Плата печатная.
Интенсивность отказов λ0 = 0,1 10-6 1 / ч
Количество элементов:
Пайка соединительная.
Интенсивность отказов λ0 = 0,04 10-6 1 / ч
Количество элементов:
Провод соединительный.
Интенсивность отказов (на 1 погонный метр) λ0 = 0,12
10-6 1 / ч
Количество элементов:
Итак, интенсивность отказа устройства вычисляется, как
.
Средняя наработка устройства на отказ рассчитывается по формуле 5.19
(5.19)
6. Имитационное моделирование работы устройства
.1 Принцип работы импульсного преобразователя постоянного напряжения ИППН
Поскольку одним из важнейших блоков разрабатываемой системы является
импульсный преобразователь постоянного напряжения понижающего-повышающего типа
- ИППН, поэтому в этом разделе будет проведено моделирование работы именно этой
части устройства.
Импульсные преобразователи постоянного напряжения
характеризуются высоким значением КПД, массогабаритным показателям и надежности
работы. Они используются в тех случаях, когда нужно согласовать напряжение
питания нагрузки с выходным напряжением источника первичного электропитания.
Блок - схема преобразователя ИППН приведена на рисунке 4.1.
На рисунках 6.1 и 6.2 приведены диаграммы тока и напряжения в ИППН в
непрерывном и прерывистом режимах соответственно.
Рисунок 6.1 - Ток и напряжение в ИППН в непрерывном режиме
Рисунок 6.2 - Ток и напряжение в ИППН в прерывистом режиме
Данный ИППН может осуществлять повышение или понижение
постоянного напряжения, то есть в зависимости от частоты и / или коэффициента
заполнения (величина, обратная скважности) управляющих импульсов на ключ,
напряжение на нагрузке (аккумуляторной батареи) может быть больше или меньше
напряжения источника (фотоэлектрического модуля).
Целью моделирования является воссоздание работы
импульсного преобразователя постоянного напряжения в режимах снижения и
повышения напряжения.
.2 Имитационная модель ИППН
Моделирование осуществляется в приложении Sym Power
System системы Matlab. Имитационная модель ИППН изображена на рисунке 6.3.
Напряжение источника питания, составляет 17,5В.
Модель преобразователя состоит из идеального ключа,
индуктивности, обратного диода, конденсатора и формирователя импульсов.
Описание блоков, используемых в модели, приведено ниже.
Рисунок 6.4 - Диаграмма работы ИППН в понижающем режиме
Рисунок 6.5 - Диаграмма работы ИППН в повышающем режиме
Соntrol Рulse Generator - формирователь прямоугольных
импульсов, используется для моделирования системы управления преобразователем.
В таблице 6.1 приведены параметры блока Соntrol Рulse Generator.
Таблица 6.1 - Параметры блока Соntrol Рulse Generator
|
Название блока
|
Режим работи
|
Период, с
|
Ширина импульсов, % от периода
|
|
Соntrol Рulse Generator
|
Понижающий
|
0,002
|
10
|
|
Повышающий
|
0,002
|
зо
|
Роwеr Switch - используется в качестве ключевого
элемента для коммутации напряжения. Параметры блока Роwеr Switch и параметры
блока Diode остались по умолчанию.
В таблице 6.2 и 6.3 приведены параметры блоков L, С, R, и источника
напряжения соответственно.
Таблица 6.2 - Параметры блоков L, С, R (Фильтр)
|
Название блока
|
Сопротивление, Ом
|
Индуктивность, Гн
|
Емкость, Ф
|
|
L
|
0
|
0,01
|
Inf
|
|
С
|
0
|
0
|
100е-6
|
|
R
|
ІеЗ
|
0
|
inf
|
Таблица 6.3 - Параметры источника напряжения
|
Назва блока
|
Амплитуда, В
|
|
ОС
|
17,5
|
На рисунках 6.4 и 6.5 представлены диаграммы, характеризующие работу ИППН
в понижающем и повышающем режимах соответственно.
По результатам моделирования можно сделать вывод о том, что данный
преобразователь соответствует необходимым требованиям, а именно
повышает/понижает напряжение до нужного для нагрузки уровня. Обеспечивает
надежную работу всей системы в целом и осуществляет корректную зарядку
аккумуляторной батареи.
7. Охрана труда
.1 Анализ опасных и вредных производственных факторов
В данном дипломном проекте разработано устройство заряда аккумуляторной
батареи с питанием от солнечного модуля. Устройство имеет свои
"конструктивные и схемотехнические особенности, которые необходимо учесть
при монтаже и наладке, так как в противном случае он или его отдельная часть на
стадии сборки и монтажа может выйти из строя. Особое внимание надо уделить
вредным факторам при работе, обслуживании и утилизации аккумуляторных батарей,
а также общей опасности поражения электрическим током.
Наличие потенциально опасных мест при работе характеризуется следующими
факторами:
термические (взрывы при заряженные батарей, ожоги кислотой, электролитом,
расплавленным свинцом или мастикой);
поражения электрическим током;
наличие в воздухе рабочей зоны вредных веществ (паров кислот, щелочи,
аэрозоля свинца и т.д.);
захламленность места работы; отсутствие специальных приспособлений и
оборудования; недостаточная освещенность рабочей зоны.
Главными опасными и вредными производственными факторами, которые могут
действовать на работника, выполняющего работы по обслуживанию аккумуляторных
батарей являются:
Термические факторы (взрывы при зарядке батарей, ожоги кислотой, электролитом,
расплавленным свинцом или мастикой).
Поражение электрическим током.
Наличие в воздухе рабочей зоны вредных веществ (паров кислот, щелочи
аэрозоля свинца и т.д.).
Загромождение места работы;
Отсутствие специальных приспособлений и оборудования.
Недостаточная освещенность рабочей зоны.
.2 Инструкция по охране труда аккумуляторщика
.2.1 Общие положения
Этой инструкцией определяются основные положения и требования охраны
труда, направленные на сохранение жизни и здоровья работников.
Инструкция определяет порядок выполнения безопасных приемов и методов
труда при выполнении работ по обслуживанию аккумуляторных батарей в отряде
технической службы и предназначена для обучения, проведения инструктажей и
проверки знаний по вопросам охраны труда личного лиц привлекаются к выполнению
работ.
Инструкция действует на протяжении 3 лет со дня утверждения.
Работники, допущенные к выполнению работ по обслуживанию аккумуляторных
батарей обязаны знать и выполнять эту инструкцию, должны выполнять только ту
работу, которая поручена руководством части или отряда, и по которой они
проинструктированы, и не выполнять те указания, которые противоречат правилам
охраны труда.
Эксплуатационное обслуживание аккумуляторных батарей проводится
аккумуляторщиками и персоналом с квалификационной группой не ниже III.
Допуск работников к выполнению работ по обслуживанию аккумуляторных
батарей оформляется приказом по подразделению.
Работники, допущенные к выполнению работ по обслуживанию аккумуляторных
батарей при не выполнении ими требований безопасности, изложенных в инструкции
по охране труда, в зависимости от характера нарушений привлекаются к
дисциплинарной, материальной и уголовной ответственности согласно действующему
законодательству.
Техническое состояние зарядного устройства должен соответствовать
требованиям правил технической эксплуатации, инструкций заводов изготовителей и
другой нормативно - техническую документацию.
Работник, допущенный к выполнению аккумуляторных работ (далее - работник)
должен знать:
Технологию обслуживания и ремонта аккумуляторных батарей.
Устройство и принцип работы аккумуляторных батарей.
Устройство и правила безопасной эксплуатации оборудования, устройств,
приборов и инструмента, используемого.
Физические и химические свойства кислот, щелочей, свинца, мастик,
применяемых при ремонте аккумуляторных батарей и способы оказания первой помощи
от действия этих веществ.
Безопасные приемы работ при работе с аккумуляторами.
При зарядке аккумуляторных батарей выделяется водород, который в смеси с
воздухом может достичь взрывоопасной концентрации ("Гремучий газ").
Нормы напряжения во время зарядки и разрядки батарей.
Методы и порядок нейтрализации действия вредных веществ при попадании их
на тело.
Работник должен:
Выполнять правила внутреннего трудового распорядка.
Помнить о личной ответственности за выполнение правил охраны труда и
безопасность сослуживцев.
Принимать необходимые меры по устранению производственных ситуаций,
создающих угрозу его жизни или здоровью, здоровью окружающих его людей,
сообщать об опасности своему непосредственному руководителю (руководство части,
отряда).
Знать и выполнять требования этой инструкции и нормативных актов об
охране труда, правила пожарной безопасности, правила обращения с механизмами и
оборудованием, пользоваться средствами коллективной и индивидуальной защиты.
Выполнять только ту работу, по которой он проинструктирован и которая
поручена руководителем работ.
Не допускать посторонних лиц на свое рабочее место.
Ремонт и зарядка аккумуляторных батарей должны проводиться в отдельных
помещениях, специально оборудованных и укомплектованных необходимым для этой
цели оборудованием, приспособлениями, инструментами.