|
Iкм,
мА
|
Uкэм,
В
|
Uкбм,
В
|
Uэб0,
В
|
Uкб0,
В
|
Iэ0,
мА
|
fгр, ГГц
|
h21э
|
Kш,
дБ
|
Cк,
пФ
|
Pм,
Вт
|
Tк,
пс
|
|
15
|
5
|
5
|
1
|
5
|
5
|
4,3
|
40
|
1,5
|
0,44
|
0,025
|
8
|
2. Проектирование
структурной схемы
Расчет
частотного плана
В разрабатываемом радиоприемном
устройстве, перестройка по диапазону будет осуществляться частотой первого
гетеродина.
Рис. 1 Частотный план

При этом частота второго
зеркального канала:
Необходимо обеспечить
фильтром преселектора избирательность по побочным каналам (в данном случае это
первый и второй зеркальные каналы). Так как избирательность одного фильтра
AE5558BH-393.:
,
где
-
подавление вне основной полосы частот,
- потери, что не
удовлетворяет техническому заданию (по ТЗ
), то необходимо
использовать два фильтра AE5558BH-393.
При этом избирательность
по побочным каналам получается равной:
что c лихвой соответствует техническому заданию.
Фильтры на первой и
второй промежуточных частотах, а именно ФП2П4-10,7М-15К и SFPLA450kE1A-B0 соответственно, должны обеспечивать необходимую избирательность
по соседним каналам (по ТЗ
). Для выбранных типов
фильтров избирательность получается равной:
что полностью
удовлетворяет техническое задание.
Исходя из частотного
плана, структурная схема радиоприемника примет следующий вид:
Рис. 2 Структурная схема
радиоприемника
Где:
А - антенна,
УРЧ - усилитель
радиочастоты (малошумящий усилитель),
Ф1, Ф2 - фильтр
радиочастоты,
СМ1, СМ2 - смесители
частоты,
Г1, Г2 - гетеродины,
Фпч1, Фпч2 - фильтры
промежуточных частот,
УПЧ - усилитель
промежуточной частоты,
ОА - ограничитель
амплитуд,
ЧД - частотный детектор,
ФНЧ - фильтр нижних
частот,
УЗЧ - усилитель звуковой
частоты.
Расчет
энергетического плана
Проведем расчет энергетического
плана с целью определения - соответствует ли отношение сигнал/шум на выходе
приемника ТЗ при выбранной элементной базе.
Отношение сигнал/шум на входе
приемника:
где
-
мощность сигнала на входе приемника,
- мощность шума на входе
приемника.
где
-
чувствительность приемника,
- сопротивление антенны
приемника.
где по формуле Найквиста
-
полоса пропускания.
Коэффициент шума
радиоприемника:
Рис. 3
Так как основной вклад в
шумовые свойства приемника оказывают лишь каскады вплоть до первого смесителя
(рис. 2), следовательно, выражение для коэффициента шума радиоприемника можно
записать следующим приближенным выражением:
где
-
коэффициент передачи по мощности соответствующих каскадов,
-
коэффициенты шума соответствующих каскадов.
Коэффициенты шума и
передачи соответствующих каскадов:
где
-
мощность на выходе УРЧ,
-
мощность на входе УРЧ соответственно.
где
-
напряжение на входе УРЧ,
При чувствительности
приемника
и
при соответствующем коэффициенте передачи входной цепи (Ф1) необходимо, чтобы:
Пусть
где
-
напряжение на выходе УРЧ,
При чувствительности
микросхемы приемника
и
при соответствующем коэффициенте передачи цепи Ф2
необходимо,
чтобы:
Пусть
Получаем, что:
Тогда коэффициент шума
радиоприемника равен:
Отношение сигнал/шум на
выходе приемника:
Получившийся при
вычислении отношение сигнал/шум на выходе приемника полностью соответствует
техническому заданию.
Расчет
усилительных свойств радиоприемника
Определим усилительные свойства
разрабатываемого радиоприемника.
По техническому заданию, при
чувствительности приемника в 0,6 мкВ на выходе должен быть 0,1 В, т.е.
разрабатываемый радиоприемник должен обеспечивать коэффициент передачи по
напряжению равный:
Используемая микросхема MC13135 при заданной девиации частоты
и при необходимом уровне
сигнала на входе, на выходе дает напряжение 0,7 В (при сопротивлении R=39 кОм (рис. 6)). Следовательно, необходимо обеспечить
необходимый уровень сигнала на входе микросхемы.
Рис. 6
Определим необходимый
коэффициент передачи по напряжению УРЧ.
При чувствительности
приемника
и
при коэффициенте передачи фильтра Ф1:
напряжение на входе УРЧ
должно быть не менее
При чувствительности
микросхемы
и
при соответствующем коэффициенте передачи фильтров Ф2 и Ф3 (Ф23):
напряжение
на выходе УРЧ должно быть не менее
следовательно,
коэффициент передачи УРЧ по напряжению должен быть не менее:
При полученном
коэффициенте передачи УЧР, как было выше упомянуто, напряжение на выходе
микросхемы равно 0,7 В. Для получения заданного в ТЗ напряжения равного 0,1 В,
на выходе микросхемы поставим резистивный делитель напряжения.
Рассчитаем параметры
делителя:
Рис. 7 Делитель
напряжения
Расчет усилителя
радиочастоты
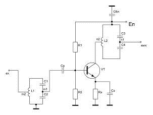
Электрическая схема
простейшего УРЧ:
Рис. 8
Расчет УРЧ по
постоянному току:
Электрическая схема УРЧ по
постоянному току:
Рис. 9
Обычно, падение
напряжения на резисторе
составляет
примерно 20% от напряжения питания:
Тогда сопротивление
резистора
равно:
Падение напряжения на базовом
делителе равно:
Постоянный ток базы
приблизительно равен:
Ток делителя, должен
быть, по крайней мере, на порядок больше тока базы
:
Тогда сопротивление
делителя равно:
Как видно
Сопротивление резистора
равно:
Тогда сопротивление
резистора
равно
соответственно:
Так как
,
тогда
Расчет
УРЧ по переменному току:
Расчет по переменному току
производится с целью определения коэффициента усиления УРЧ по напряжению.
Как известно, коэффициент усиления
УРЧ определяется из выражения:
Где
-
крутизна проходной характеристики транзистора,
- эквивалентное
резонансное сопротивление контура на выходе транзистора,
,
-
коэффициенты включения в контур транзистора и нагрузки соответственно.
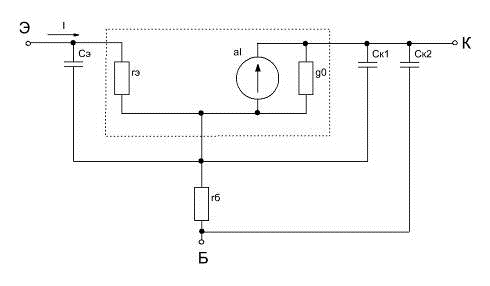
Схема замещения
транзистора по Y - параметрам:
Рис. 10
Где
-
входная проводимость транзистора,
- выходная проводимость
транзистора,
-
обратная проводимость транзистора, она мала, поэтому ее влияние можно не
учитывать [2].
Определим Y - параметры транзистора:
Физическая эквивалентная
схема транзистора имеет следующий вид:
Рис. 11
Где
-
распределенное сопротивление базы,
- зарядная емкость
эмиттерного перехода,
-
активная и периферийная емкости коллекторного перехода,
-
сопротивление эмиттерного перехода,
- ток эмиттера (мА), а -
коэффициент усиления по току в схеме с ОБ,
- активная составляющая
выходной проводимости на низкой частоте,
- входной ток
теоретической модели транзистора.
- полная емкость
коллекторного перехода.
Сопротивление
эмиттерного перехода:
Активная и полная
емкости коллекторного перехода связаны между собой следующим соотношением:
Тогда активная емкость
коллекторного перехода оказывается равной:
Распределенное
сопротивление базы равно:
Входное сопротивление в
схеме с ОБ равно:
где
-
контактное сопротивление в эмиттерной цепи. Для кремниевых транзисторов им
обычно пренебрегают [2].

Тогда граничная частота
по крутизне равна:
Коэффициент передачи по
току в схеме с ОБ:
После произведенных
вычислений, можно определить Y
- параметры транзистора:
Входная проводимость - Y11:
Выходная проводимость - Y22:
Крутизна проходной
характеристики транзистора - Y21:
Определим устойчивый
коэффициент усиления транзистора:
Обычно на практике
задаются
пусть
тогда:
Рассчитаем резонансные
согласующие контуры УРЧ.
Контур на выходе УРЧ:
С точки зрения частотных
искажений, должно выполняться следующее условие:
выбираем эквивалентную
добротность
Задаемся эквивалентной
емкостью контура, которая для диапазона частот 300..1000 МГц лежит в пределах
50..10 пФ. Пусть
При этом индуктивность
контура равна:
При таком значении
индуктивности, катушки изготавливают из посеребренного провода, при этом
добротность контурной катушки может быть порядка
пусть
Характеристическое
сопротивление контура:
Сопротивление
нагруженного контура:
Рассчитаем коэффициент:
Коэффициент включения со
стороны фильтра Ф2:
Коэффициент включения со
стороны транзистора:
Расчет коэффициента
усиления по напряжению:
Получилось, что
Тогда уменьшим
коэффициенты включения в контур до величин:
Коэффициент усиления по
напряжению получается равным:
Контур на входе УРЧ:
Параметры данного
контура аналогичны параметрам контура на выходе УРЧ, однако, с другими
коэффициентами включения.
Коэффициент включения со
стороны транзистора:
Коэффициент включения со
стороны фильтра Ф1:
Далее рассчитаем
вспомогательные элементы:
Разделительный
конденсатор:
Блокировочный
конденсатор:

Емкость в цепи эмиттера
:
Расчет контура
частотного детектора
Рис. 12
R=39
(кОм);
f=450
(кГц);
Рассчитаем добротность
контура:
При этом эквивалентное
сопротивление контура должно быть равное:
Так же должно
выполняться условие:
Из данного выражения
получается, что:
Найдем параметры контура
L и C:
На этом расчет контура
частотного детектора закончен.
Определим коэффициент
нелинейных искажений радиоприемника:
Приведем график
зависимости коэффициента нелинейных искажений в зависимости от девиации
частоты:
Рис. 13
Из зависимости видно,
что при R=39 (кОм) и при девиации частоты равной 5 (кГц), коэффициент
нелинейных искажений приблизительно равен:
Что полностью
удовлетворяет техническому заданию (по ТЗ
)
На этом расчет
радиоприемника закончен.
. Требования к
синтезатору частот
Синтезатор частот должен
удовлетворять следующим требованиям:
1. Диапазон генерируемых
часто: 405,7-406,7 МГц.
2. перестройка по частоте с
дискретом, не более: 25 кГц.
. Амплитуда генерируемого
сигнала, согласно выбранной микросхемы, не более: 1 В.
. Наличие схемы ФАПЧ.
. Напряжение питание, не
более: 6 В.
Вывод
В данном курсовом проекте был
спроектирован радиоприемное устройство связной радиостанции диапазона 395-396
МГц. Радиоприемник выполняли на микросхеме MC13135 большой степени
интеграции фирмы Motorola. Характеристики полученного устройства полностью удовлетворяют
параметрам технического задания. Избирательности по соседнему и побочным
каналам составили 10,5дБ и 105,4дБ соответственно, что полностью удовлетворяет
ТЗ (не менее 70 дБ).
Список используемой
литературы
1. Сиверс А.П. Проектирование радиоприемных устройств. - М.:
Советское радио, 1976.
2. Уточкин Г.В. Интегральные и многотранзисторные каскады
избирательных усилителей. - М.: Энергия, 1978.
. Аксенов А.И., Нефедов А.В. Отечественные
полупроводниковые приборы специального назначения. - М.: Солон - Р, 2002.