Методика медичних дозиметричних вимірювань та відповідна дозиметрична вимірювальна апаратура
ВСТУП
Як тільки були відкриті іонізуючі випромінювання та їх
шкідливий вплив на живі організми, з'явилася необхідність контролювати
опромінення цими випромінюваннями людини. Кожна людина повинна знати про
небезпеку радіації і вміти захищатися від неї.
Дозиметрія іонізуючих випромінювань розглядає властивості
іонізуючих випромінювань, фізичні величини, що характеризують поле
випромінювання або взаємодію випромінювання з речовиною, а також принципи і
методи їх визначення.
Дозиметрія має справу з такими фізичними величинами, які
пов'язані з очікуваним радіаційним ефектом. Ці величини звичайно називають
дозиметричними.
Встановлений зв'язок між вимірюваної фізичної величиною і
очікуваним радіаційним ефектом - найважливіша властивість дозиметричних
величин. Поза цим зв’язком дозиметричні вимірювання втрачають сенс.
Першопричиною радіаційних ефектів є поглинання енергії
іонізуючих випромінювань опромінюваним об'єктом, і доза як міра поглиненої
енергії виявляється основною дозиметричної величиною.
Метою виконання кваліфікаційної роботи є визначення дози
випромінювання в різних середовищах і особливо в тканинах живого організму. Для
цієї мети використовують різні розрахункові та експериментальні методи.
Кількісне визначення дози випромінювання, що діє на живий
організм, необхідно, насамперед, для виявлення, оцінки та попередження можливої
радіаційної небезпеки для
людини. Якщо лікарі-гігієністи і радіобіологи повинні відповісти на питання,
які гранично допустимі з точки зору біологічної небезпеки рівні випромінювання,
то дозиметристи повинні забезпечити правильне вимірювання (визначення) цих
рівнів. Розвиток дозиметрії спочатку повністю визначалося необхідністю захисту
людини від шкідливого впливу іонізуючих випромінювань. Незабаром після
відкриття рентгенівського випромінювання (1895 р.) було виявлено його шкідливу
дію на людину, і виникла необхідність у кількісній оцінці ступеня радіаційної
небезпеки.
Об’єкт дослідження: засоби виміру іонізуючого випромінювання.
Предмет дослідження: мікропроцесорний лічильник Гейгера-Мюллера
для виміру іонізуючих випромінювань.
Актуальність даної роботи:
В сучасній медицині широко використовується іонізуюче
випромінювання. Найчастіше для знищення ракових пухлин. Крім того збільшується
кількість ядерних електростанцій, що збільшує небезпеку радіоактивного
забруднення та радіо ураження людей. Ці фактори визначають актуальність
наявності засобів оперативних контактів інтенсивності іонізуючого
випромінювання.
Основні задачі:
- Огляд існуючих засобів вимірювання
іонізуючого випромінювання.
- Порівняння їх технічних та
експлуатаційних характеристик.
- Вибір найбільш раціонального засоба
для включення в комплекс моніторингу параметрів зовнішнього середовища в ЧДУ
ім. Петра Могили.
РОЗДІЛ 1. ДОЗИМЕТРІЯ РЕНТГЕНІВСЬКОГО ВИПРОМІНЮВАННЯ.
1.1 Будова рентгенівської трубки
Тормозне
рентгенівське випромінювання.
Найбільш
поширеним джерелом рентгенівського випромінювання є рентгенівська трубка , яка
представляє собою двох - електродний ваккумний прилад (рис. 1.1.а ).
Підігрівний катод 1 випускає електрони 4. Анод 2, званий часто антикатоді, має
похилу поверхню, для того щоб направити виникає рентгенівське випромінювання 3
під кутом до осі трубки. Анод виготовлений з добре теплопрово - дящого
матеріалу для відводу теплоти, що утворюється при ударі електронів. Поверхня
анода виконана з тугоплавких матеріалів, що мають великий порядковий номер
атома в таблиці Менделєєва, наприклад з вольфраму.
В
окремих випадках анод спеціально охолоджують водою або маслом. Для
діагностичних трубок важлива точечность джерела рентгенівських променів, чого
можна досягти, фокусуючи електрони в одному місці антикатода. Тому
конструктивно доводиться враховувати дві протилежні завдання: з одного боку,
електрони повинні потрапляти на одне місце анода, з іншого боку, щоб не допустити
перегріву, бажано розподіл електронів по різних дільницях анода. В якості
одного з цікавих технічних рішень є рентгенівська трубка з обертовим анодом
(рис. 1.1. б ).
У
результаті гальмування електрона (чи іншої зарядженої частки) електростатичним
полем атомного ядра і атомарних електронів речовини антикатода виникає
гальмівне рентгенівське випромінювання.
Механізм
його можна пояснити наступним чином. З рухомим електричним зарядом пов'язано
магнітне поле, індукція якого залежить від швидкості електрона . При
гальмуванні зменшується магнітна індукція і у відповідності з теорією Максвелла
з'являється електромагнітна хвиля.

а) б)
Рис.1.1
Рентгенівська трубка:а) двох - електродний ваккумний прилад; б) рентгенівська
трубка з обертовим анодом
При гальмуванні електронів лише частина енергії йде на
створення фотона рентгенівського випромінювання, інша частина витрачається на
нагрівання анода. Оскільки співвідношення між цими частинами випадково, то при
гальмуванні великої кількості електронів утворюється безперервний спектр
рентгенівського випромінювання. У зв'язку з цим гальмівне випромінювання
називають ще суцільним.
На рис. 1.2 представлені залежності потоку рентгенівського
випромінювання від довжини хвилі λ (спектри) при різних
напружених в рентгенівській трубці: U1 <U2 <U3.
У
кожному зі спектрів найбільш короткохвильове гальмівне випромінювання ληίη виникає тоді, коли енергія,
придбана електроном в прискорюючому полі, повністю переходить в енергію фотона.
Зауважимо,
що на основі (рис.1.1.б) розроблений один з найбільш точних способів
експериментального визначення постійної Планка.
Короткохвильове
рентгенівське випромінювання зазвичай володіє більшою проникаючою здатністю,
ніж довгохвильове, і називається жорстким, а довгохвильове - м'яким .
Збільшуючи
напруга на рентгенівській трубці, змінюють спектральний склад випромінювання,
як це видно з рис. 1.2 , і збільшують жорсткість.
Якщо
збільшити температуру розжарення катода, то зростуть емісія електронів і сила
струму в трубці. Це призведе до збільшення числа фотонів рентгенівського
випромінювання , що випускаються кожну секунду. Спектральний склад його не
зміниться. На рис. 1.3(а) показані спектри гальмівного рентгенівського
випромінювання при одній напрузі, але при різній силі струму розжарення катода:
/ Н1 </ н2 .

Рис.
1.2.Залежності потоку рентгенівського випромінювання від довжини хвилі λ (спектри) при різних
напружених в рентгенівській трубці.
Потік
рентгенівського випромінювання обчислюється за формулою:
Ф = k
*I* U2* Z
де U
і I - напруга і сила струму в рентгенівській трубці; Z - порядковий номер атома
речовини анода; k - коефіцієнт пропорційності. Спектри, отримані від різних
антикатоди при однакових U і IH, зображені на рис. 1.3.(б).

а) б)
Рис.1.3
Спектри гальмівного рентгенівського випромінювання: а) при одній напрузі, але
при різній силі струму розжарення катода: / Н1 </ н2 ; б) Спектри, отримані
від різних антикатоди при однакових U і IH.
1.2 Взаємодія рентгенівського
випромінювання з речовиною
Реєстрація та використання рентгенівського випромінювання, а
також вплив його на біологічні об'єкти визначаються первинними процесами
взаємодії рентгенівського фотона з електронами атомів і молекул речовини.
Залежно від співвідношення енергії hv фотона і енергії
іонізації 1 Аі мають місце три головних процеса.
Когерентне (класичне) розсіювання.
Розсіювання довгохвильового рентгенівського випромінювання
відбувається в основному без зміни довжини хвилі, і його називають когерентним.
Воно виникає, якщо енергія фотона менше енергії іонізації : hv < Аі .
Так як в цьому випадку енергія фотона рентгенівського
випромінювання і атома не змінюється, то когерентне розсіяння саме по собі не
викликає біологічної дії. Однак при створенні захисту від рентгенівського
випромінювання слід враховувати можливість зміни напрямку первинного пучка. Цей
вид взаємодії має значення для рентгеноструктурного аналізу.
Некогерентного розсіяння (ефект Комптона).
У 1922 р. А.Х. Комптон, спостерігаючи розсіювання жорстких
рентгенівських променів, виявив зменшення проникаючої здатності розсіяного
пучка в порівнянні з падаючим. Це означало, що довжина хвилі розсіяного
рентгенівського випромінювання більше, ніж падаючого. Розсіювання рентгенівського
випромінювання із зміною довжини хвилі називають некогерентним, а саме явище -
ефектом Комптона. Він виникає, якщо енергія фотона рентгенівського
випромінювання більше енергії іонізації: hv > Аі .
Це явище обумовлене тим, що при взаємодії з атомом енергія hv
фотона витрачається на освіту нового розсіяного фотона рентгенівського
випромінювання з енергією hv , на відрив електрона від атома (енергія іонізації
Аі) і повідомлення електрону кінетичної енергії Ек: hv = hv '+ Аі + Ек. Тут під
енергією іонізації розуміють енергію, необхідну для видалення внутрішніх
електронів за межі атома або молекули .
Так як у багатьох випадках hv >> Аі і ефект Комптона
відбувається на вільних електронах , то можна записати наближено: hv = hv '+ EK
.
Істотно, що в цьому явищі поряд з вторинним рентгенівським
випромінюванням (енергія hv ' фотона) з'являються електрони віддачі ( кінетична
енергія Ек електрона). Атоми або молекули при цьому стають іонами.
Фотоефект.
При фотоефекті рентгенівське випромінювання поглинається атомом,
в результаті чого вилітає електрон, а атом іонізується (фотоіонізації ) .
Три основних процеса взаємодії, розглянуті вище, є
первинними, вони призводять до наступним вторинним, третинним і т.д. явищам.
Так, наприклад, іонізовані атоми можуть випромінювати характеристичний спектр,
збуджені атоми можуть стати джерелами видимого світла ( Рентгенолюмінесценція )
і т.п.
Наводиться схема можливих процесів, що виникають при
попаданні рентгенівського випромінювання в речовину. Може відбуватися кілька
десятків процесів, подібних зображеному, перш ніж енергія рентгенівського
фотона перейде в енергію молекулярно- теплового руху. У підсумку відбудуться
зміни молекулярного складу речовини.
Процес, лежать в основі явищ, які спостерігаються при дії
рентгенівського випромінювання на речовину. Перерахуємо деякі з них.
Рентгенолюмінесценція - світіння ряду речовин при
рентгенівському опроміненні. Таке світіння платіносінеродістим барію дозволило
Рентгену відкрити промені. Це явище використовують для створення спеціальних
світних екранів з метою візуального спостереження рентгенівського
випромінювання, іноді для посилення дії рентгенівських променів на
фотопластинку.
Відомо хімічна дія рентгенівського випромінювання, наприклад
утворення перекису водню у воді. Практично важливий приклад - вплив на
фотопластинку , що дозволяє фіксувати такі промені.
Іонізуюча дія проявляється у збільшенні електропровідності
під впливом рентгенівських променів. Це властивість використовують в дозиметрії
для кількісної оцінки дії цього виду випромінювання.
У результаті багатьох процесів первинний пучок
рентгенівського випромінювання послаблюється відповідно до закону . Запишемо
його у вигляді:
I = I0 е-/ "
де μ - лінійний коефіцієнт ослаблення.
Його можна уявити що складається з трьох доданків,
відповідних когерентному розсіюванню μκ, некогерентного μΗΚ і фотоефекту μф:
μ = μк + μhk + μф
Інтенсивність
рентгенівського випромінювання послаблюється пропорційно числу атомів речовини,
через який цей потік проходить.
1.3 Фізичні основи застосування рентгенівського
випромінювання в медицині
Одне
з найбільш важливих медичних застосувань рентгенівського випромінювання -
просвічування внутрішніх органів з діагностичною метою (рентгенодіагностика).
Для
діагностики використовують фотони з енергією порядку 60-120 кеВ .При цій
енергії масовий коефіцієнт ослаблення в основному визначається фотоефектом.
Його значення обернено пропорційно третього ступеня енергії фотона
(пропорціонально λ3), в чому проявляється велика
проникаюча здатність жорсткого випромінювання, і пропорційно третього ступеня
атомного номера речовини - поглинача.
Істотна
відмінність поглинання рентгенівського випромінювання різними тканинами
дозволяє в тіньовій проекції бачити зображення внутрішніх органів тіла людини.
Рентгенодіагностику
використовують у двох варіантах: рентгеноскопія зображення розглядають на
рентгенолюмінесцірующем екрані, рентгенографія - зображення фіксується на
фотоплівці.
Якщо
досліджуваний орган і навколишні тканини приблизно однаково послаблюють
рентгенівське випромінювання, то застосовують спеціальні контрастні речовини.
Так,
наприклад, наповнивши шлунок і кишечник кашоподібної масою сульфату барію,
можна бачити їх тіньове зображення.
Яскравість
зображення на екрані і час експозиції на фотоплівці залежать від інтенсивності
рентгенівського випромінювання. Якщо його використовують для діагностики, то
інтенсивність не може бути великою, щоб не викликати небажаних біологічних
наслідків.
Тому
є ряд технічних пристосувань, поліпшують зображення при малих інтенсивностях рентгенівського
випромінювання.
Як
приклад такого пристосування можна вказати електронно -оптичні перетворювачі.
При масовому обстеженні населення широко використовується варіант
рентгенографії - флюорографія, при якій на чутливій малоформатної плівці фіксується
зображення з великого рентгенолюмінесцірующего екрана. При зйомці
використовують лінзу великий світлосили, готові знімки розглядають на
спеціальному збільшувачі.
Цікавим
і перспективним варіантом рентгенографії є метод, званий рентгенівської
томографією, і його «машинний варіант» - комп'ютерна томографія.
Розглянемо
це питання. Звичайна рентгенограма охоплює велику ділянку тіла, причому різні
органи і тканини затінюють один одного. Можна уникнути цього, якщо періодично
спільно в протифазі переміщати рентгенівську трубку ГТВ фотоплівку Фп щодо
об'єкта.
Про
дослідження.
У
тілі є ряд непрозорих для рентгенівських променів включень, вони показані
кружечками на малюнку. Як видно, рентгенівські промені при будь-якому положенні
рентгенівської трубки (1 , 2 і т.д.) проходять че-рез одну і ту ж точку
об'єкта, що є центром, щодо якого вчиняється періодичне рух РТ і Фп .
Ця
точка, точніше невелике непрозоре включення, показана темним гуртком . Його
тіньове зображення переміщається разом з Фп, займаючи послідовно положення 1 ,
2 і т.д. Решта включення в тілі (кістки, ущільнення та ін ) створюють на Фп
деякий загальний фон, так як рентгенівські промені не постійно затіняються
ними.
Змінюючи
положення центру гойдання, можна отримати пошарове рентгенівське зображення тіла.
Звідси
й назва - томографія.
Можна,
використовуючи тонкий пучок рентгенівського випромінювання, екран (замість Ф),
що складається з напівпровідникових детекторів іонізуючого випромінювання, і
ЕО, обробити тіньове рентгенівське зображення при томографії.
Такий
сучасний варіант томографії (обчислювальна або комп'ютерна рентгенівська
томографія) дозволяє отримувати пошарові зображення тіла на екрані електронно -
променевої трубки або на папері з деталями менше 2 мм при відмінності
поглинання рентгенівського випромінювання до 0,1%. Це дозволяє, наприклад,
розрізняти сіру і білу речовину мозку і бачити дуже маленькі пухлинні
утворення.
Висновки
Найбільш поширеним джерелом рентгенівського випромінювання є
рентгенівська трубка. Реєстрація та використання рентгенівського
випромінювання, а також вплив його на біологічні об'єкти визначаються
первинними процесами взаємодії рентгенівського фотона з електронами атомів і
молекул речовини.
Одне з найбільш важливих медичних застосувань рентгенівського
випромінювання - просвічування внутрішніх органів з діагностичною метою
(рентгенодіагностика). В даному розділі було розглянуто взаємодію
рентгенівського випромінювання з речовиною та фізичні основи застосування
рентгенівського випромінювання в медицині.
РОЗДІЛ
2. ІОНІЗУЮЧЕ ВИПРОМІНЮВАННЯ
рентгенівський
трубка біофізичний організм
2.1 Радіоактивність
Радіоактивністю
називають мимовільний розпад нестійких ядер з випусканням інших ядер або
елементарних частинок. Характерною ознакою, що відрізняє її від інших видів
ядерних перетворень, є мимовільність ( спонтанність ) цього процесу.
Розрізняють радіоактивність природну і штучну.
Природна
радіоактивність зустрічається у нестійких ядер, існуючих в природних умовах.
Штучну
називають радіоактивність ядер, утворених в результаті різних особистих ядерних
реакцій. Принципової різниці між ними немає. Їм притаманні загальні
закономірності .
Розглянемо
основні типи радіоактивного розпаду .
Альфа
- розпад полягає в мимовільному перетворенні одного ядра в інше ядро з
випусканням а- частинки (ядра ато ма гелію 2Не ). Схему альфа- розпаду з
урахуванням правила зміщення ( закону збереження зарядового і масового чисел)
записують у вигляді Iа, ( 27.1 )де X і У- символи відповідно материнського і
дочірнього ядер.
Прикладом
а- розпаду є перетворення радону в полоній, а полонію в свинець : 222Кп 2 | |
Ро + і 2 | | Ро 21 | РЬ + | а .
Сумарна
маса дочірнього ядра і а- частинки менше маси материнського ядра, те ж можна
сказати щодо їх енергій спокою. Різниця цих енергій дорівнює кінетичної енергії
а- частинці та дочірнього ядра. При а- розпаді дочірнє, ядро може утворитися не
тільки в нормальному, але і в збуджених станах. Так як вони приймають дискретні
значення, то і значення енергії а- частинок, що вилітають з різних ядер одного
і того ж радіоактивної речовини , дискретно. Енергія збудження дочірнього ядра
найчастіше виділяється у вигляді у- фотонів. Саме тому а- розпад
супроводжується у- випромінюванням. Якщо дочірні ядра радіоактивні, то виникає
цілий ланцюг перетворень, кінцем якої є стабільне ядро.
Бета-
розпад полягає у внутрішньоядерних взаємних перетворювань нейтрона і протона.
Розрізняють три види р- розпаду:
.Електронний
, або Р' - розпад , який проявляється в вильоті з ядра Р " -частинки
(електрона). Енергії р- частинок приймають всілякі значення від 0 до Емах ,
спектр енергій суцільний . Це не відповідає дискретним ядерної енергетичному
стану.
.
Позитронний, або р ^-розпад.
.
Електронний, або е-захват. Цей вид радіоактивності полягає у захопленні ядром
одного з внутрішніх електронів атома, в результаті чого протон ядра
перетворюється в нейтрон.
При
електронному захопленні звільняються місця в електронній оболонкі, тому цей вид
радіоактивності супроводжується характеристичним рентгенівським
випромінюванням. Саме з рентгенівського випромінювання і був виявлений
електронний захват. При р-розпаді можливе виникнення у-випромінювання.
γ-розпад.Гамма промені- це
електромагнітні хвилі із довжиною хвилі, меншою за розміри атома. Вони
утворюються зазвичай при переході ядра атома із збудженого стану в основний
стан. При цьому кількість нейтронів чи протонів у ядрі не змінюється, а отже
ядро залишається тим самим елементом. Однак випромінювання гамма-променів може
супроводжувати й інші ядерні реакції.
2.2 Взаємодія іонізуючого випромінювання з речовиною
Заряджені частинки і γ-фотони, розповсюджуючись в
речовині, взаємодіють з електронами і ядрами, внаслідок чого змінюється стан як
речовини, так і часток.
Основним механізмом втрат енергії зарядженої частинки (α і β) при проходженні через
речовину є іонізаційні гальмування. При цьому її кінетична енергія витрачається
на збудження і іонізацію атомів середовища.
Взаємодія частинки з речовиною кількісно оцінюється лінійної
щільністю іонізації, лінійної гальмівної здатністю речовини і середнім лінійним
пробігом частинки.
Під лінійної щільністю іонізації i розуміють відношення числа
dn пар іонів, утворених зарядженої іонізуючої часткою на елементарному шляху
dl, до цього шляху: i = dn / dl. Розмірність - пар іонів / м.
Лінійною гальмівною здатністю речовини S називають відношення
енергії dE, що втрачається зарядженої іонізуючої часткою при проходженні
елементарного шляху dl в речовині, до довжини цього шляху: S = dE / dl.
Розмірність-Дж/м. Середнім лінійним пробігом зарядженої іонізуючої частки R є
середнє значення відстані, яку проходить частка в даній речовині до втрати
іонізуючої здібності.
Графік залежності лінійної щільності іонізації від шляху х,
прохідного α-часткою в середовищі (повітря),
показаний на рис. 2.1. У міру просування частки в середовищі зменшуються її
енергія і швидкість, лінійна щільність іонізації при цьому зростає і тільки при
завершенні пробігу частинки різко убуває. Зростання i обумовлено тим, що при
меншій швидкості α-частинка більше часу проводить
поблизу атома і, таким чином, зростає ймовірність іонізації атома. Як видно з
малюнка, лінійна щільність іонізації α-частинок
природно-радіоактивних ізотопів в повітрі при нормальному тиску становить i =
(2-г 8) 106 пар іонів / м.
Так як для іонізації однієї молекули потрібна енергія близько
34 еВ, то значення лінійної гальмівної здатності речовини (повітря) в інтервалі
70-270 МеВ / м.
Середній лінійний пробіг α-частинки залежить від її
енергії. У повітрі він дорівнює кільком сантиметрам, в рідинах і в живому
організмі - 10-100 мкм. Після того як швидкість α-частинки сповільнюється до
швидкості молекулярно-теплового руху, вона, захопивши два електрона в речовині,
перетворюється в атом гелію. Іонізація і збудження є первинними процесами.
Рис.2.1 Графік залежності лінійної щільності іонізації від
шляху х, прохідного α-часткою в середовищі (повітря)
Вториними процесами можуть бути збільшення швидкості
молекулярно-теплового руху, характеристичне рентгенівське випромінювання,
радіолюмінесценція, хімічні процеси.
Взаємодія α-частинок з ядрами - значно
більш рідкісний процес, ніж іонізація. При цьому можливі ядерні реакції, а
також розсіювання α-частинок.
β-випромінювання, так само як
і α-випромінювання, викликає іонізацію речовини.
Крім іонізації і збудження β-частинки можуть викликати і
інші процеси. Так, наприклад, при гальмуванні електронів виникає гальмівне
рентгенівське випромінювання. β-Частинки розсіюються на
електронах речовини, і їхні шляхи сильно викривляються в ньому. Якщо електрон
рухається в середовищі зі швидкістю, що перевищує швидкість поширення світла в
цьому середовищі, то виникає характерне черепковское випромінювання
(випромінювання Черепкова-Вавилова).
При попаданні β +-частинки в речовину з
великою ймовірністю відбувається така взаємодія її з електроном, в результаті
якого замість пари електрон-позитрон утворюються два γ-фотона. Цей процес, схема
якого показана на рис. 2.2, називають анігіляцією. Енергія кожного γ-фотона, що виникає при
анігіляції, повинна бути не менше енергії спокою електрона або позитрона, тобто
не менше 0,51 МеВ.
Незважаючи на різноманітність процесів, що призводять до
ослаблення β-випромінювання, можна наближено
вважати, що інтенсивність його змінюється за експоненціальним законом.
В якості однієї з характеристик поглинання β-випромінювання речовиною
використовують шар половинного поглинання, при проходженні через який
інтенсивність випромінювання зменшується вдвічі.Можна вважати, що в тканини
організму β-частинки проникають на глибину 10-15
мм. Захистом від β-випромінювання служать тонкі
алюмінієві, плексигласові та інші екрани.
Рис.2.2 β-випромінювання. Процес
анігіляції
Так, наприклад, шар алюмінію товщиною 0,4 мм або води
товщиною 1,1 мм зменшує вдвічі β-випромінювання від фосфору
15Р.
При попаданні γ-випромінювання в речовину
поряд з процесами, характерними для рентгенівського випромінювання (когерентне
розсіювання, ефект Комптона, фотоефект), виникають і такі, які неспецифічні для
взаємодії рентгенівського випромінювання з речовиною. До цих процесів слід
віднести виникнення пари електрон-позитрон, що відбувається при енергії γ-фотона, не меншою сумарної
енергії спокою електрона і позитрона (1,02 МеВ), і фотоядерні реакції, які
виникають при взаємодії γ-фотонів великих енергій з
атомними ядрами. Для виникнення Фотоядерні реакції необхідно, щоб енергія γ-фотона була не меншою
енергії зв'язку, що припадає на нуклон. В результаті різних процесів під дією γ-випромінювання утворюються
заряджені частинки; отже, γ-випромінювання також є
іонізуючим.
Ослаблення пучка γ-випромінювання в речовині
зазвичай описують експоненціальним законом . Лінійний (або масовий) коефіцієнт
поглинання можна представити як суму відповідних коефіцієнтів поглинання, що
враховують три основних процеси взаємодії - фотоефект, Комптон-ефект і
виникнення електрон-позитронного пар.
2.3 Біофізичні основи дії
іонізуючого випромінювання на організм
Розглядаючи первинні фізико-хімічні процеси в організмі при
дії іонізуючих випромінювань, слід враховувати дві принципово різні можливості
взаємодії: з молекулами води і з молекулами органічних сполук. Під дією
іонізуючих випромінювань відбуваються хімічні перетворення речовини, що
отримали назву радіолізу. Вкажемо можливі механізми радіолізу води:
Реакція з киснем може призвести до утворення гидроперекису і
перекису водню:
Взаємодія молекул органічних сполук з іонізірующіми
випромінюваннями може утворити збуджені молекули, іони, радікалій і перекису:
З наведених реакцій ясно, що ці високоактивні в хімічному
відношенні сполуки будуть взаємодіяти з іншими молекулами біологічної системи,
що призведе до порушення мембран, клітин і функцій всього організму.
Розглянемо деякі загальні закономірності, характерні для
біологічної дії іонізуючого випромінювання.
Значні біологічні порушення викликаються мізерно малими
кількостями поглинається енергії випромінювання.
Іонізуюче випромінювання діє не тільки на біологічний об'єкт,
підданий опромінення, але й на наступні покоління через спадковий апарат
клітин. Ця обставина, а також його умовне прогнозування особливо гостро
ставлять питання про захист організмів від випромінювання.
Для біологічної дії іонізуючого випромінювання специфічний
прихований (латентний) період. Різні частини клітин по-різному чутливі до
однієї і тієї ж дозі іонізуючого випромінювання. Найбільш чутливим до дії
випромінювання є ядро клітини.
Здатність до поділу - найбільш уразлива функція клітини, тому
при опроміненні насамперед вражаються зростаючі тканини. Це робить іонізуюче
випромінювання особливо небезпечним для дитячого організму, включаючи період,
коли він знаходиться в утробі матері. Згубно діє випромінювання і на тканині
дорослого організму, в яких відбувається постійний або періодичний поділ
клітин: слизову оболонку шлунка і кишечника, кровотворну тканину, статеві
клітини і т.д. Дії іонізуючого випромінювання на швидкорослі тканини
використовують також при терапевтичному впливі на тканини пухлини.
При великих дозах може настати «смерть під променем», при
менших - виникають різні захворювання (променева хвороба тощо).
2.4 Детектори іонізуючих випромінень
Детекторами іонізуючих випромінювань називають прилади, що
реєструють α-, β-рентгенівське і γ-випромінювання, нейтрони,
протони і т.д. Детектори використовують також для вимірювання енергії частинок,
вивчення процесів взаємодії, розпаду і т.п.
Робота детекторів заснована на тих процесах, які викликають
реєстровані частки в речовині.
З деякою умовністю детектори можуть бути представлені трьома
групами: слідові (трекові) детектори, лічильники та інтегральні прилади.
Слідові детектори дозволяють спостерігати траєкторію
частинки, лічильники реєструють появу частинки в заданнном просторі,
інтегральні прилади дають інформацію про потік іонізуючого випромінювання. Ще
раз відзначимо умовність цієї класифікації. Так, наприклад, слідові детектори
можна використовувати, щоб порахувати пролітають частинки, від «поштучної»
реєстрації часток лічильником можна перейти до сумарної оцінки потоку
іонізуючого випромінювання тощо.
До слідові детекторам відносять камеру Вільсона, дифузійну,
бульбашкову, іскрову камери і товстошарові фотопластинки. Спільність всіх цих
пристроїв полягає в тому, що спостережувана частка іонізує молекули або атоми
речовини на своєму шляху. Освічені іони проявляються по вторинним ефектам:
конденсація пересиченої пари (камера Вільсона і дифузійна); пароутворення
перегрітої рідини (бульбашкова камера); виникнення розрядів в газах (іскрова
камера); фотохімічні дії (товстошарові фотопластинки).
В якості ілюстрації розглянемо лише роботу іскрової камери.
Вона складається з електродів, простір між якими заповнено газом. Високовольтна
напруга подається на електроди під час проходження частинкою простору камери,
сигнал для включення напруги надходить з інших детекторів. Електрони, що
виникли уздовж траєкторії частки при іонізації атомів газу, прискорюються
електричним полем і виробляють самі ударну іонізацію. В результаті на невеликих
ділянках утворюється видимий оком іскровий розряд.
На рис. 2.3 показана схема вузькозазорної іскрової камери.
Відстань між електродами, поміщеними в камеру, порядку 1 см. Іскрові розряди
виникають перпендикулярно електродів, їх сукупність вказує траєкторію частинки.
На рис. 2.3 Схема вузькозазорної іскрової камери
У стримерній (називають світяться розгалужені канали, що
утворюються при електричному розряді в газах)іскровий камері відстань між
електродами - 5-20 см. Високовольтна напруга знімається приблизно через 10-5 с
після проходження частинки. За цей час іскри зароджуються тільки в
безпосередній області первинної іонізації, створеної реєстрованої часткою.
Сліди часток в стримерній іскровій камері зображені на рис.
2.4.
Рис.2.4 Сліди часток в стримерній іскровій камері
До інтегральних детекторам можна віднести фотоплівки
(фіксується ступінь почорніння після прояву плівки), іонізаційні камери
безперервної дії.
Розглянемо пристрій і роботу іонізаційної камери безперервної
дії. Вона являє собою конденсатор К, всередині якого знаходиться газ (рис.
2.5).
Рис.2.5 Пристрій і робота іонізаційної камери безперервної
дії
При попаданні випромінювання в газ відбувається іонізація і
по ланцюгу протікає електричний струм, який зазвичай підсилюють і вимірюють.
Сила струму пропорційна числу іонів, утворених в камері в секунду, і, отже,
потоку енергії проходять іонізуючих частинок.
У деяких приладах розрядка конденсатора під дією іонізуючого
випромінювання фіксується електрометром.
До лічильників відносять велику групу газорозрядних пристроїв
(імпульсні іонізаційні камери, пропорційні лічильники, лічильники
Гейгера-Мюллера), а також люмінесцентні, напівпровідникові та ін.
Проаналізуємо залежність імпульсу струму , що виникає при
попаданні частинки в газовий проміжок (число іонів, що беруть участь в одному
імпульсі), від напруги U на електродах (рис. 2.6; криві відповідають а-і β-частинкам).
Рис.2.6 Залежність імпульсу струму
Обидві криві можуть бути умовно представлені шістьма
областями, для яких характерні різні процеси.
В області I рекомбінації частина іонів рекомбенірує. З ростом
напруги число рекомбінуючих іонів зменшується, збільшується число іонів, які
досягають електродів. Так як іонізуюча здатність α-частинок більше, ніж β-частинок, то криві для них
різні.
Область
II відповідає насиченню. Усі первинні іони доходять до електродів, але
вторинної іонізації ще немає. У цій області працює іонізаційна камера.
В
області III починає проявлятися вторинна іонізація, однак імпульс струму при
цьому залишається пропорційним початковій іонізації.
Число
N пар іонів, присутніх після посилення, пропорційно числу N0 первинних пар
іонів, утворених іонізуючої часткою:
= до
N0
де к
- коефіцієнт газового посилення (к = 103 - 106). Він залежить від конструкції
лічильника і природи використовуваного в ньому газу. Саме в цій області
працюють пропорційні лічильники.
Так
як N0і, отже, N залежать не тільки від виду частинки, але і від її енергії, то
пропорційні лічильники можуть вимірювати і енергію частинок.
Область
IV називають областю обмеженою пропорційності. Тут ще проявляється залежність
від початкової іонізації, але до значення U4 вона вже пропадає. Значення U4, зване
порогом області Гейгера, залежить від конструкції лічильника, а також від тиску
і виду газу, використовуваного в ньому. У цій області імпульс струму стає
досить великим і при малій початковій іонізації.
В
області V працюють лічильники Гейгера-Мюллера. Тут великий коефіцієнт газового
посилення, але не можна розрізняти енергії частинок.
В
області VI виникає безперервний газовий розряд, який призводить до швидкого
псування лічильника.
Області
V і VI відповідають самостійного газового розряду, який буде підтримуватися і
після припинення іонізуючого дії частинки.
Як
приклад газових пристроїв розглянемо лічильник Гейгера-Мюллера, він складається
з коаксіально розташованих циліндричних електродів 1 - анод (тонка нитка,
натягнута уздовж осі), 2 - катод у вигляді напиляного на скляну трубку 3
металу]. Тиск газу всередині лічильника - 100-200 мм рт.ст.

Рис.2.7 Лічильник Гегера
До електродів прикладається напруга порядку декількох сотень
вольт. При попаданні в лічильник іонізуючої частки в газі утворюються вільні
електрони, які рухаються до анода. Так як нитка тонка (діаметр близько 0,05
мм), то поблизу нитки електричне поле сильно неоднорідне, напруженість поля
велика. Електрони поблизу нитки прискорюються настільки, що починають
іонізувати газ. В результаті виникає розряд і по ланцюгу протікає струм.
Самостійний розряд у лічильнику Гейгера-Мюллера необхідно
погасити, інакше лічильник не прореагує на наступну частинку. Для гасіння
розряду застосовують радіотехнічний метод і метод, заснований на додаванні в
трубку багатоатомних газів (самогаситься лічильники).
Найпростішим варіантом першого методу є включення послідовно
з лічильником високоомного резистора. При протіканні струму на цьому резисторі
відбувається значне падіння напруги, напруга на лічильнику зменшується і розряд
припиняється. Більш поширені самогасящі лічильники, в яких завдяки спеціальному
газовому наповненню розряд сам собою обривається навіть при малих опорах
ланцюга.
Електричні
імпульси, що виникають у зовнішній ланцюга на резисторі, підсилюють і
реєструють спеціальним пристроєм. На рис. 2.7. показаний зовнішній вигляд
установки Б-4, яка працює спільно з лічильником Гейгера-Мюллера.
Рис.2.8 Зовнішній вигляд установки Б-4
Принцип дії сцинтиляційного (люмінесцентного) лічильника
заснований на тому, що під дією іонізуючого випромінювання в деяких речовинах
відбуваються короткочасні спалахи світла - сцинтиляції. На першому етапі
розвитку ядерної фізики сцинтиляції реєструвалися при візуальному
спостереженні. У люмінесцентному лічильнику вони реєструються автоматично з
використанням фотоелектронного помножувача.
Напівпровідникові лічильники реагують на зміну
електропровідності переходу під впливом зарядженої частинки.
Як видно, всі перераховані вище детектори працюють, коли
частки виробляють іонізацію в певному обсязі. У зв'язку з цим для реєстрації α-і β-частинок стінки лічильників
або камер повинні пропускати ці частинки. В окремих випадках для реєстрації α-випромінювання відповідний
джерело поміщається всередину камери, так як важко зробити стінки камери
прозорими для цих часток.
Рентгенівське і γ-випромінювання реєструються
завдяки іонізації, яку викликають заряджені частинки, утворені при фотоефекті,
Комптон-ефекту і т.д.
Лічильники повинні задовольнятися деяким загальним вимогам,
таким як ефективність, дозволяючий час і ін.
Ефективністю називають відношення числа зареєстрованих
частинок до загального числа частинок, які пролетіли через лічильник.
Дозволяючим (або мертвим) часом лічильника називають мінімальний час, який має
розділяти наступні один за одним частинки, щоб вони не були злічені як одн
Сучасні детектори іонізуючого випромінювання.
Розглянемо сигналізатор іонізуючого випромінювання
"НПС-3"
Рис.2.9 Сигналізатор іонізуючого випромінювання
"НПС-3"
Призначений для контролю за радіаційною обстановкою і
сигналізації про перевищення допустимого рівня потужності експозиційної дози.
Складається з блоку індикації і виносного детектора, які можуть бути рознесені
на відстань до 200 метрів. У приладі передбачена можливість автоматичного
визначення статистично достовірного порога спрацьовування і безперервної
індикації потужності експозиційної дози.
Полонієвая ручка.
Американські інженери,винайшли спеціальну ручку, в яку
вмонтований індикатор, що визначає наявність полонію в їжі та напоях.
Рис.2.10. Полонієва ручка
Виглядає Polonium Pen як звичайна ручка в металевому корпусі.
Оснащена вона дешевим, але дуже чутливим індикатором радіоактивності. Принцип
його дії заснований на реакції іонізації парів їжі зарядженими частинками,
стікаючи з радіоактивної речовини.
Датчик реєструє іонізований газ, і на боці ручки запалюється
жовта лампочка. Якщо все гаразд, то загоряється зелений індикатор. Як
стверджують розробники, Polonium Pen здатна показувати навіть найдрібніші дози
радіоактивних речовин. Однак тонкий механізм, стійкий до електроколивання, дуже
сприйнятливий до будь яких рідин. Тому, перед тим як засунути ручку в келих з
вином, її потрібно протерти спеціальним антикорозійним розчином, а потім вже
насолоджуватися вишуканим букетом напою з присмаком хімії. Живеться Polonium
Pen від девятивольтової лужної батареї. Поки виготовлено кілька дослідних
зразків і вивчається можливість запуску приладу у виробництво.
Науково-виробниче приватне підприємство "Спаринг-Віст
Центр" відомо в Україні і в світі як розробник і виробник приладів та
систем радіаційного контролю торгової марки "ECOTEST".
За 20 років діяльності в доробку підприємства більше 30
засобів і систем радіаційного контролю торгової марки "ECOTEST", які
поділяються на:
- портативні дозиметри (радіометри)•
персональні дозиметри
- пошукові дозиметри (радіометри,
ідентифікатори)
- прилади для радіаційного (і хімічної)
розвідки
- аналізатори
- сигналізатори
- блоки детектування
- інформаційні табло
- автоматизовані системи
- програмне забезпечення
З 2006 року підприємство "Спаринг-Віст Центр"
працює в умовах впровадженої та сертифікованої системи управління якістю ISO
9001-2008, яка є гарантією стабільної якості продукції, включаючи процеси
розробки приладів, їх виробництва, поставки замовнику, а також гарантійного (18
місяців) і післягарантійного обслуговування.
"Спаринг-Віст Центр" виконує замовлення багатьох
міністерств і відомств України, активно співпрацює з приладобудівними та
науковими установами.
Продукція ТМ "ECOTEST" експортується в понад 60
країн світу (СНД, Європи, Азії, Африки, Північної та Латинської
Америк).Підприємство постійно вдосконалює продукцію ТМ "ECOTEST" і
розширює її функціональні можливості згідно з вимогами ринку, впроваджуючи
новітні технології і використовуючи сучасні комплектуючі та матеріали.
Рис.2.11. Аналізатором активності ізотопів цезію в продуктах
харчування FoodTester-G
Нещодавно підприємства поповнилося новим типом приладу -
аналізатором активності ізотопів цезію в продуктах харчування FoodTester-G,
призначеним для вимірювання потужності еквівалентної дози гамма-випромінювання,
виявлення ізотопів цезію в продуктах харчування та оцінки їх питомої
активності. На відміну від схожих приладів FoodTester-G є мобільним, не вимагає
спеціальної підготовки користувача, працює в діалоговому режимі, не вимагає
спеціальної ємності для проб, вимірює шляхом прикладання до предмету
дослідження, не вимагає спеціальної підготовки проб (продукт і упаковка
залишаються цілісними), що не вимагає спеціального захисту.
Рис.2.12 Інтелектуальний детектор гамма-випромінювання Gamma
Sapiens
Детектор виконаний у вигляді приставки до мобільного пристрою
на базі ОС Android, з'єднується з ним по бездротовому каналу і може виконувати
роль дозиметра і детектора іонізуючого випромінювання.
Для роботи з мобільним пристроєм використовується стандартне
ПЗ, яке розпізнає дозиметр як звичайне зовнішній пристрій Bluetooth, дальність
зв'язку при цьому може складати 5 м. У режимі дозиметра прилад передає на
смартфон інформацію про накопичену їм дозі іонізуючого випромінювання, в режимі
детектора - рівень фону в реальному часу.
Завдяки власному джерела живлення модуль може виконувати
функції дозиметра самостійно і передасть накопичені дані на мобільний пристрій
при підключенні.
В якості автономного детектора прилад сповістить користувача
про небезпечний рівень іонізуючого випромінювання звуковим або світловим
сигналами.
Основні характеристики приладу:
- діапазон вимірювання потужності дози
- 0,1 .. 5000 мкЗв / год;
- діапазон вимірювання накопиченої дози
- до 9,9 Зв;
- похибка вимірювання - ± 25%;
- живлення - 2 гальванічних елементи
типорозміру "ААА";
- час безперервної роботи від одного
комплекту батарей - 60 год.
Рис.2.13. Дозиметр-радіометр МКС-05 «ТЕРРА»
Найбільш відомими є приладами ТМ «ECOTEST» є «ТЕРРА» і МКС-У.
Дозиметр-радіометр МКС-05 «ТЕРРА» - професійний прилад, який успішно
використовувався на Близькому Сході українськими миротворцями. Знаходиться на
озброєнні в українській армії.
Призначення.
Вимірювання потужності еквівалентної дози (ПЕД) гамма-та
рентгенівського випромінювань. Вимірювання еквівалентної дози (ЕД) гамма-та
рентгенівського випромінювань. Вимірювання поверхневої щільності потоку
бета-частинок. Вимірювання часу накопичення еквівалентної дози. Вимірювання
реального часу (годинник).
Особливості.
Наявність п'яти незалежних вимірювальних каналів з почерговим
виведенням інформації на один рідкокристалічний індикатор. Вбудований гамма-,
бета-чутливий лічильник Гейгера-Мюллера. Оперативна оцінка гамма-фону протягом
10 секунд. Автоматичне віднімання гамма-фону при вимірюванні
бета-забрудненості. Усереднення результатів вимірювань з можливістю ручного та
автоматичного його переривання. Автоматичний вибір інтервалів та діапазонів
вимірювань. З вукова сигналізація кожного зареєстрованого гамма-кванта чи бета-частинки
c можливістю її відключення. Двотональна звукова сигналізація перевищення
запрограмованих п орогових рівнів. Підсвітка цифрового індикатора. Два
гальванічні елементи живлення типорозміру ААА. Індикація розрядки джерела
живлення. Ударостійкий корпус. Малі габарити і вага.
Основні технічні характеристики:
Діапазони вимірювань та відносні основні похибки:
Потужності еквівалентної дози гамма-та рентгенівського
випромінювань (137Cs) мкЗв / год 0,1 ... 9 999; ± 15%
Еквівалентної дози гамма-та рентгенівського випромінювань
(137Cs) мЗв 0,001 ... 9 999; ± 15%
Щільності потоку бета-частинок (90Sr +90 Y) 1 / (см ² · хв) 10 ... 100 000; ± 20%
Часу накопичення еквівалентної дози та точність вимірювання
1хв ... 100год; ± 0,1 с за 24год.
Енергетичні діапазони вимірювань та енергетична залежність:
Гамма-та рентгенівського випромінень MeB 0,05 ... 3,0; ± 25%
Бета-випромінень MeB 0,5 ... 3,0;
Дискретність програмування порогових рівнів: - по потужності
дози - по дозі - по щільності потоку мкЗв / год мЗв 10 ³ / см ² · хв 0,01 0,01 0,01.
Тимчасові інтервали вимірювань секунди 1 ... 70 Час
безперервної роботи від нових елементів живлення години 2000 Діапазон робочих
температур ° С -20 ... +50 Маса кг 0,15 Габарити мм 120 × 52 × 26.
Рис.2.14. Дозиметр-радіометр универсальный МКС-У
Дозиметр-радіометр універсальний призначений для вимірювання
іонізуючих випромінювань (радіації) включаючи:потужність еквівалентної дози
(ПЕД) гамма-випромінювання; еквівалентну дозу гамма-випромінювання; поверхневу
щільність потоку бета-частинок; поверхневу щільність потоку альфа-часток за
допомогою блоку детектування альфа-випромінювання БДПА-07 (за спеціальним
замовленням); щільність потоку теплових і швидких нейтронів за допомогою блоку
детектування нейтронного випромінювання БДПН-07 (за спеціальним замовленням).
У дозиметр-радіометра програмуються значення порогових рівнів
ПЕД гамма-випромінювання, поверхневої щільності потоку бета-частинок.
У приладі реалізований автоматичний вибір інтервалів та діапазонів
вимірювань, підсвічування і звукова сигналізація при реєстрації гамма-квантів,
бета-частинок та перевищення запрограмованих порогових рівнів ПЕД чи щільності
потоку бета-частинок. Прилад має аналоговий індикатор інтенсивності
випромінювання, показує розряд елементів живлення і має вбудовану пам'ять на
4096 результатів вимірювань і може підключатися до ПК для передачі даних (через
ІЧ-порт). Прилад пройшов військове приймання, в комплект поставки може входити
контрольний джерело Cs-137.
Прилад може використовуватися для виявлення, локалізації та
вимірювання джерел радіоактивного випромінювання різними службами контролю
(персоналом атомних станцій, радіологічних лабораторій, співробітниками
аварійних служб, цивільної оборони, пожежної охорони, поліції, співробітниками
митних і прикордонних служб), в медицині, в армії, радіаційного моніторингу
навколишнього середовища, територій та об'єктів тощо.
2.5 Використання радіонуклідів і
нейтронів в медицині
Медичні додатки радіонуклідів можна представити двома групами.
Одна група - це методи, які використовують радіоактивні індикатори (мічені
атоми) з діагностичними та дослідницькими цілями. Інша група методів заснована
на застосуванні іонізуючого випромінювання радіонуклідів для біологічної дії з
лікувальною метою. До цієї ж групи можна віднести бактерицидну дію
випромінювання.
Метод мічених атомів полягає в тому, що в організм вводять
радіонукліди і визначають їх місцезнаходження та активність в органахі
тканинах. Так, наприклад, для діагностування захворювання щитовидної залози в
організм вводять радіоактивний йод 53 I, частина якого концентрується в цій
залозі.
Лічильником, розташованим поблизу від неї, фіксують
накопичення йоду. За швидкістю збільшення концентрації радіоактивного йоду
можна робити діагностичний висновок про стан щитовидної залози.
Рак щитовидної залози може давати метастази в різні органи.
Накопичення радіоактивного йоду в них може дати інформацію про метастази.
Для виявлення розподілу радіонуклідів у різних органах тіла
використовують гамма-топограф (СЦИНТИГРАФІЇ), який автоматично реєструє
розподіл інтенсивності радіоактивного препарату. Гамма-топограф являє собою
скануючий лічильник, який поступово проходить великі ділянки над тілом хворого.
Реєстрація випромінювання фіксується, наприклад, штриховий відміткою на папері.
На рис. 2.14.а) схематично показано шлях лічильника, а на рис. 2.14, б -
реєстраційна картка.
Рис.2.15. Реєстрація випромінювання: а) схематично показано
шлях лічильника; б) реєстраційна картка
Застосовуючи радіоактивні індикатори, можна простежити за
обміном речовин в організмі. Обсяги рідин в організмі важко виміряти
безпосередньо, метод мічених атомів дозволяє вирішити цю задачу. Так,
наприклад, вводячи певну кількість радіоактивного індикатора в кров і
витримавши час для його рівномірного розподілу по кровоносній системі, можна по
активності одиниці об'єму крові знайти її загальний обсяг.
Гамма-топограф дає порівняно грубий розподіл іонізуючого
випромінювання в органах. Більш детальні відомості можна отримати методом
авторадіографії.
У цьому методі на досліджуваний об'єкт, наприклад біологічну
тканину, наноситься шар чутливої фотоемульсії. Вміщені в
об'єкті радіонукліди залишають слід у відповідному місці емульсії, як би
фотографуючи себе (звідси і назва методу). Отриманий знімок називають
радіоавтографія або авторадіограмм.
На рис. 2.15. ілюструється застосування цього методу. Тут
зображені фолікул щитовидної залози щура (а) і авторадиограмм (б) того ж
фолікула після введення амінокислоти (лейцину), міченної радіоактивним 14С.
Рис.2.16. Методом авторадіографії
Проявлені зерна срібла (темні крапки в фотоемульсії на рис.
2.16) вказують розподіл 14С в фолікулі.
У живий організм радіоактивні атоми вводяться в такій
невеликій кількості, що ні вони, ні продукти їх розпаду не надають шкоди
організму.
Лікувальне застосування радіонуклідів в основному пов'язано з
використанням γ-випромінювання (гамма-терапія).
Рис.2.17. Сліди від радіоактивного випромінювання.
Фотоемульсія
2.6 Кількісна оцінка біологічної дії
іонізуючого випромінювання. Еквівалентна доза
Для даного виду випромінювання біологічна дія зазвичай тим
більше, чим більше доза випромінювання. Однак різні випромінювання навіть при
одній і тій же поглиненій дозі надають різний вплив.
У дозиметрії прийнято порівнювати біологічні ефекти різних
випромінювань з відповідними ефектами, викликаними рентгенівським і γ-випромінюваннями.
Коефіцієнт К, що показує, у скільки разів ефективність
біологічної дії даного виду випромінювання більше, ніж рентгенівського або γ-випромінювання, при
однаковій дозі випромінювання в тканинах, є коефіцієнтом якості. У
радіобіології його називають також відносною біологічною ефективністю (ОБЕ).
Коефіцієнт якості встановлюють на основі дослідних даних. Він
залежить не тільки від виду частинки, але і від її енергії. Наведемо наближені
значення К (табл. 2.1) для деяких випромінювань (в дужках вказана енергія
частинок).
Таблиця 2.1
|
К
|
|
Рентгенівське γ і β випромінювання
|
1
|
|
Теплові
нейтрони(-0,01 эВ)
|
3
|
|
Нейтрони (5 МэВ)
|
7
|
|
>>(0,5 МэВ)
|
10
|
|
α -випромінювання
|
20
|
Поглинена доза спільно з коефіцієнтом якості дає уявлення про
біологічну дію іонізуючого випромінювання, тому витвір DK використовують як єдину
міру цієї дії і називають еквівалентною дозою випромінювання Н:Н = DK.
Так як К - безрозмірний коефіцієнт, то еквівалентна доза
випромінювання має ту ж розмірність, що і поглинена доза випромінювання, але
називається зіверт (Зв). Позасистемна одиниця еквівалентної дози - бер1; 1 бер
= 10-2 Зв
Еквівалентна доза в берах дорівнює дозі випромінювання в
радах, помноженої на коефіцієнт якості.
Природні радіоактивні джерела (космічні промені,
радіоактивність надр, води, радіоактивність ядер, що входять до складу
людського тіла, і ін) створюють фон, відповідний приблизно еквівалентній дозі
125 мбер. Гранично допустимої еквівалентною дозою при професійному опроміненні
вважається 5 бер протягом року. Мінімальна летальна доза від γ-випромінювання близько 600
бер. Ці дані відповідають опроміненню всього організму.1 Бер - абревіатура від
слів «біологічний еквівалент рентгена».
2.7 Захист від іонізуючого
випромінювання
Робота з будь-якими джерелами іонізуючих випромінювань
вимагає захисту персоналу від їх шкідливої дії. Це велика і спеціальна
проблема, в значній мірі виходить за межі чисто фізичних питань. Коротко
розглянемо її.
Розрізняють три види захисту: захист часом, відстанню і
матеріалом.
Проілюструємо перші два види захисту на моделі точкового
джерела γ-випромінювання.
Чим більше час і менше відстань, тим більше експозиційна
доза. Отже, необхідно мінімальний час перебувати під впливом іонізуючого
випромінювання та на максимально можливій відстані від джерела цього випромінювання.
Захист матеріалом грунтується на різній здатності речовин
поглинати різні види іонізуючого випромінювання.
Захист від α-випромінювання проста:
достатньо аркуша паперу або шару повітря товщиною в кілька сантиметрів, щоб
повністю поглинути α-частинки. Однак, працюючи з
радіоактивними джерелами, слід остерігатися попадання α-частинок всередину організму
при диханні або прийомі їжі.
Для захисту від β-випромінювання достатньо
пластин з алюмінію, плексигласу або скла товщиною в кілька сантиметрів. При взаємодії
β-частинок з речовиною може
з'явитися гальмівне рентгенівське випромінювання, а від β +-частинок - γ-випромінювання, що виникає
при анігіляції цих часток з електронами. Найбільш складний захист від
нейтрального випромінювання: рентгенівське і γ-випромінювання, нейтрони.
Ці випромінювання з меншою ймовірністю взаємодіють з
частинками речовини і тому глибше проникають в речовину.
Ослаблення пучка рентгенівського і γ-випромінювань наближено
відповідає закону. Коефіцієнт ослаблення залежить від порядкового номера
елемента речовини поглинача і від довжини хвилі.
При розрахунку захисту враховують ці залежності, розсіювання
фотонів, а також вторинні процеси. Захист від нейтронів найбільш складний.
Швидкі нейтрони спочатку уповільнюють, зменшуючи їх швидкість в
водородсодержащих речовинах. Потім іншими речовинами, наприклад кадмієм,
поглинають повільні нейтрони.
Висновки
Радіоактивністю називають мимовільний розпад нестійких ядер з
випусканням інших ядер або елементарних частинок. Характерною ознакою, що відрізняє
її від інших видів ядерних перетворень, є мимовільність ( спонтанність ) цього
процесу. Також в цьому розділі,мі розглянули взаємодію іонізуючого
випромінювання з речовиною та біофізичні основи дії іонізуючого випромінювання
на організм.
Описали детектори іонізуючих випромінень. Було розглянуто
використання радіонуклідів і нейтронів в медицині. Зроблена кількісна оцінка
біологічної дії іонізуючого випромінювання. Вияснили еквівалентна дозу та
розглянули захист від іонізуючого випромінювання.
РОЗДІЛ 3. МІКРОПРОЦЕСОРНИЙ ПРИСТРІЙ ДЛЯ РЕЄСТРАЦІЇ
АКТИВНОСТІ ІОНІЗУЮЧОГО ВИПРОМІНЮВАННЯ.
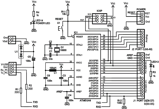
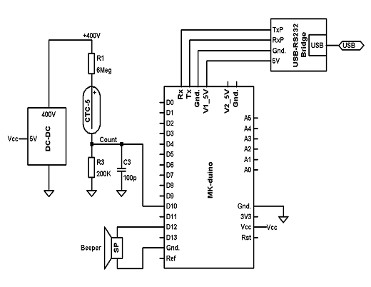
.1 Схема підключення детектора
Гейгера до мікропроцесорної плати з RS232-USB-мостом
На рис.3.1. зображена схема підключення детектора Гейгера на
базі процесора ATmega8.
Рис.3.1 Схема підключення детектора Гейгера до
мікропроцесорної плати з RS232-USB-мостом
Пристрій складається:
. Лічильника Гейгера типу СТС-5.2.
. Резистора для перетворення імпульсів струму для
імпульсів напруги.
. Конденсатора С3 для усунення перешкод блоку
живлення.
. Імпульси напруги надходять на парний вхід D10
мікропроцесорноъ плати. плата підраховує кількість імпульсів за одиницю часу і
видає результати на персональний комп'ютер через послідовний інтерфейс.
Для перетворення послідовного інтерфейсу використовується
перетворювач USB-RS232.
Програма рахує імпульси на хвилинному інтервалі, і виводить
результат по послідовному порту через USB-RS232 міст на ПК кожну хвилину.
Крім того, програма озвучує кожен імпульс детектора коротким
звуковим сигналом. Тривалість сигналу в програмі задається параметром
_beepLength.
Програма в нескінченному циклі очікує виникнення імпульсу
детектора, і якщо його довжина перевищує задану - 50μs (параметр програми _tMin),
включає звуковий сигнал і збільшує значення лічильника імпульсів - count.
Програма постійно перевіряє поточний час, і якщо воно
відрізняється від часу останнього циклу рахунку на 1 хвилину (параметр програми
_countTime), то значення лічильника виводиться зовні, після чого лічильник
скидається в нуль.
Вихід детектора підключений на цифровий вхід 10 плати
MK-duino. Цей вивід в програмі позначений як _detectorPin.
Звуковий індикатор з вбудованим генератором звуку підключений
між цифровим введенням 12 плати і землею. Відповідний вивід у програмі
позначений як - _beepPin.
Послідовний порт налаштований на швидкість обміну 115200 бод
- параметр програми - _Bods.
Для звукової індикації роботи лічильника на плату підключений
випромінювач звуку, який позначає кожен імпульс коротким звуковим сигналом.
Персональний комп'ютер отримує дані про активності
іонізуючого випромінювання у вигляді кількості імпульсів за одиницю часу.
Записує ці дані в архів або здійснює необхідну обробку даних.
Результати перевірки лічильника Гейгера типу СТС-5 з
мікропроцесорною платою MK-duino
Рис.3.2 Хвилинні та середні на 10 хвилинному інтервалі
значення рахунку
На рис.3.2. показаний приклад побудови графіка зміни
активності на інтервалі 18 годин.
3.2 Плата МК- duino. Загальні
відомості про платформу Arduino
це просте програмоване ядро для самостійної розробки
пристроїв на базі мікропроцесора ATmega, та вільно-розповсюджуваної програмної
оболонки Arduino з величезним ресурсом готових прикладів.застосовується для
створення електронних пристроїв з можливістю прийому сигналів від різних
цифрових і аналогових датчиків, які можуть бути підключені до нього, і
управління різними старанними прибудовами. Проекти пристроїв, засновані на
Arduino, можуть працювати самостійно або взаємодіяти з програмним забезпеченням
на комп' ютері (напр.: Flash, Processing, MaxMSP). Плати можуть бути зібрані
користувачем самостійно або куплені в зборі. Середовище розробки програм з
відкритим початковим текстом доступне для безкоштовного скачування.
Інтегроване середовище розробки Arduino це кросплатформений
додаток на Java, що включає в себе редактор коду, компілятор і модуль передачі
прошивки в плату.
Середовище розробки засноване на мові програмування
Processing і спроектоване для програмування новачками, не знайомими близько з
розробкою програмного забезпечення. Мова програмування аналогічна тому, що
використовується в проекті Wiring. Строго кажучи, це C++, доповнений деякими
бібліотеками. Програми обробляються за допомогою препроцесора, а потім компілюється
з допомогою AVR-GCC.
Просте і зрозуміле середовище програмування - середовище
Arduino підходить як для початкуючих користувачів, так і для досвідчених.
Arduino заснована на середовищі програмування Processing, що дуже зручно для
викладачів, оскільки студенти працюють з цим середовищем будуть знайомі і з
Arduino.
Програмне забезпечення з можливістю розширення і відкритим
початковим текстом - ПО Arduino випускається як інструмент, який може бути
доповнений досвідченими користувачами. Мова може доповнюватися бібліотеками
C++. Користувачі, що бажають зрозуміти технічні нюанси, мають можливість
перейти на мову AVR C на якому заснований C++. Відповідно, є можливість додати
код з середовища AVR - C в програму Arduino.
Апаратні засоби з можливістю розширення і відкритими
принциповими схемами - мікроконтроллери ATMEGA8 і ATMEGA168 є основою Arduino.
Схеми модулів випускаються з ліцензією Creative Commons, а означати, досвідчені
інженери мають можливість створення власних версій модулів, розширюючи і доповнюючи
їх. Навіть звичайні користувачі можуть розробити дослідні зразки з метою
економії коштів і розуміння роботи.
Переваги Arduino над іншими мікроконтроллерами
Низька вартість - плати Arduino відносно дешеві в порівнянні
з іншими платформами. Сама недорога версія модуля Arduino може бути зібрана в
ручну, а деякі навіть готові модулі коштують менше 50 доларів.
Кросс-платформенність - програмне забезпечення Arduino працює
під ОС Windows, Macintosh OSX і Linux. Більшість мікроконтроллерів обмежуються
ОС Windows.
Платформа MK-Duino - мікроконтролерне ядро стенду.
Стенд побудований на базі мікроконтролерної платформи
MK-duino. Платформа MK-duino побудована мікроконтролері ATmega8. Платформа
містить 14 цифрових вхід/виходів (6 з яких можуть використовуватися як виходи
ШІМ), 6 аналогових входів, кварцовий генератор 16 МГц, роз’єм для підключення
USB адаптера, силовий роз'єм, роз'єм ICSP і кнопку перезавантаження. Для роботи
необхідно підключити платформу до комп'ютера за допомогою кабелю USB або подати
живлення за допомогою адаптера AC/DC, або батареї.
Принципова схема платформи MK-duino зображена на рис. 3.1.
Рис.3.3 Принципова схема MK-duino
Живленняduino може отримувати живлення через підключення USB
або від зовнішнього джерела живлення. Джерело живлення вибирається автоматично.
Зовнішнє живлення (не USB) може подаватися через перетворювач
напруги AC/DC (блок живлення) або акумуляторною батареєю. Перетворювач напруги
підключається за допомогою роз'єму 2.1 мм з центральним позитивним полюсом.
Проводи від батареї підключаються до виводів Gnd і Vin роз'єму живлення.
Платформа може працювати при зовнішньому живленні від 6 В до
20 В. При напрузі живлення нижче 7 В, вивід 5V може видавати менше 5 В, при
цьому платформа може працювати нестабільно. При використанні напруги понад 12 В
регулятор напруги може перегрітися і пошкодити плату. Рекомендований діапазон
від 7 В до 12 В.
Виводи живлення:
VIN. Вхід використовується для подачі живлення від
зовнішнього джерела (за відсутності 5 В від роз'єму USB або іншого
регульованого джерела живлення). Подача напруги живлення відбувається через
даний вивід.
5V. Регульоване джерело напруги, що використовується для
живлення мікроконтролера і компонентів на платі. Живлення може подаватися від
виведення VIN через регулятор напруги, або від роз'єму USB, або іншого
регульованого джерела напруги 5 В.
GND. Виводи заземлення.
Пам'ять
Мікроконтролер ATmega8 має 8 кБ флеш-пам'яті для зберігання
коду програми, 2 кБ використовується для зберігання завантажувача. ATmega8 має
1 кБ ОЗУ і 512 байт EEPROM (яка читається і записується за допомогою бібліотеки
EEPROM).
Входи і виходи
Кожен із 14 цифрових виходів, використовуючи функції pinMode
(), digitalWrite (), і digitalRead (), може налаштовуватися як вхід або вихід.
Виводи працюють при напрузі 5 В. Кожен вивід має навантажувальний резистор
(стандартно відключений) 20-50 кОм і може пропускати до 40 мА. Деякі виводи
мають особливі функції:
- Послідовна шина: 0 (RX) та 1 (TX). Виводи
використовуються для отримання (RX) і передачі (TX) даних TTL. Дані виводи
підключені до відповідних висновків мікросхеми послідовної шини FTDI
USB-to-TTL.
- Зовнішнє переривання: 2 і 3. Дані виводи можуть бути
сконфігуровані на виклик переривання або на молодшому значенні, або на
передньому або задньому фронті, або при зміні значення. Детальна інформація
знаходиться в описі функції attachInterrupt ().
ШІМ: 3, 5, 6, 9, 10, і 11. Будь-який з виводів
забезпечує ШІМ з роздільною здатністю 8 біт за допомогою функції analogWrite
().
SPI: 10 (SS), 11 (MOSI), 12 (MISO), 13 (SCK). За
допомогою даних виводів здійснюється зв'язок SPI, яка, хоча і підтримується
апаратною частиною, не включена в мову Arduino.
LED: 13. Вбудований світлодіод, підключений до
цифрового виводу 13. Якщо значення на виведенні має високий потенціал, то
світлодіод горить.
На платформі встановлено 6 аналогових входів, кожен
роздільною здатністю 10 біт (тобто може приймати 1024 різних значення).
Стандартно виводи мають діапазон вимірювання до 5 В відносно землі, тим не менш
є можливість змінити верхню межу за допомогою виводу AREF і функції
analogReference (). Деякі виводи мають додаткові функції:
- I2C: 4 (SDA) і 5 (SCL). За допомогою виводів
здійснюється зв'язок I2C (TWI), для створення якої використовується бібліотека
Wire.
Додаткова пара виводів платформи:
- AREF. Опорна напруга для аналогових входів.
Використовується з функцією analogReference .
- Reset. Низький рівень сигналу на виведенні
перезавантажує мікроконтроллер. Звичайно застосовується для підключення кнопки
з метою блокування мікро контролера .
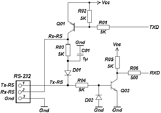
Перетворювач інтерфейсу RS - 232 для MK - duino
Перетворювач монтується на плату тільки за відсутності
кабелю-перехідника USB- моста від мобільного телефону, і реальної необхідності
використання інтерфейсу RS - 232. Перетворювач здійснює інверсію і перетворення
рівнів сигналів послідовного інтерфейсу : 0/5V - 12V/-12V.
Рис.3.4 Схема перетворювача рівнів
Передавач на транзисторі Q1 живиться негативною напругою
паузи передачі Tx - RS232 від комп'ютерах[16].
3.3 Опис лічильника Гейгера с
імпульсним блоком живлення
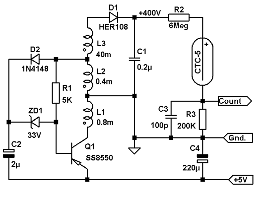
На рис.3.7 зображена схема лічильника Гейгера с імпульсним
блоком живлення.
Рис.3.7
Схема лічильника Гейгера з імпульсним блоком живлення
Схема
складається з імпульсного перетворювача напруги 5V в високу напругу 400V,
елементів забезпечення робочого режиму детектора і виділення імпульсів зчитування,
і детектора Гейгера-Мюллера типу СТС-5.
Робочий
режим газорозрядної трубки детектора СТС-5 забезпечується резистором R2 = 6MΩ. Цей резистор обмежує
максимальний розрядний струм детектора на допустимому рівні. Імпульси струму
детектора перетворюються в імпульси напруги амплітудою близько 5V на резистори
R3 = 200KΩ.
Конденсатор
C3 = 100pF призначений для зменшення амплітуди високочастотних імпульсних
перешкод, що наводяться блоком живлення на незаземлений корпус детектора.
Імпульсний
перетворювач побудований по схемі блоку блокінг-генератора на pnp транзисторі
Q1 типу SS8550. Як трансформатора генератора використовується готовий
автотрансформатор від запальнички для газу з батарейним харчуванням.
Трансформатор складається з трьох секцій: L1-секція збудження; L2-секція
позитивного зворотного зв'язку генератора; L3-секція підвищення напруги.
Резистор R1 = 5KΩ забезпечує струм зміщення бази
транзистора і обмежує максимальний струм бази імпульсу зворотного зв'язку.
Імпульсний діод D1 типу HER108 пропускає позитивні імпульси на високовольтній
обмотці трансформатора, забезпечуючи заряд конденсатора C1 = 0.2μF.
Конденсатор
C2 згладжує пульсації на виході блоку живлення до допустимого рівня.Імпульсний
перетворювач працює за принципом обратноходового підвищувального перетворювача.
Енергія накачується в магнітне поле трансформатора на прямому ході
перетворювача, коли транзистор Q1 відкритий. Коли цей транзистор закривається,
основна частина енергії йде через діод D1 в навантаження. У відсутності
навантаження, напруга на виході перетворювача може зрости до неприпустимо
великого значення, і пошкодити елементи схеми. Тому необхідно вжити заходів з
обмеження максимального вихідного напруги.
Для
високоомній навантаження з нерегулярним зміною струму, яким є детектор Гейгера
необхідно вжити заходів по стабілізації вихідної напруги. Цю задачу вирішують
елементи D2, ZD1 і C2. Імпульсний діод D2 типу 1N4148 заряджає конденсатор C2 =
2μF позитивними імпульсами на виході обмотки зворотного зв'язку
блокінг-генератора. Для позитивного зворотного зв'язку в генераторі, в даному
випадку, використовуються негативна частина імпульсів. Тому діод D2 практично
не впливає на прямий хід перетворювача.
Напруга
на конденсаторі C2 пропорційно високій напрузі на конденсаторі C1. Тому напруга
на конденсаторі C2 можна використовувати для контролю вихідної напруги.
Зокрема, напрузі 400V на виході відповідає напруга 33V на конденсаторі C2. Дане
співвідношення напруг визначається співвідношенням витків секції L2-L3 та
секції L2.
У
разі якщо напруга на конденсаторі C2 перевищує напругу пробою стабілітрона ZD1
(в даному випадку 33V), стабілітрон відкривається і прикладає на базу
транзистора Q1 закриває його напругу. Це призводить до закривання транзистора
(часткового або повного), зменшенню (припинення) струму через транзистор на
прямому ході, і зменшення напруги на виході генератора.Таким чином,
здійснюється стабілізація вихідної напруги на виході перетворювача.
Для
зменшення пульсацій низьковольтного напруги живлення 5V на вході встановлено
конденсатор C4 = 220μF.
Недоліком
цієї схеми є досить високий струм споживання - близько 30mA. Цей недолік може
мати принципове значення для схем з автономним живленням.Для схем зі
стаціонарним живленням, цей недолік не істотний.
3.4 Крнструкція лічильника Гейгера
На рис.3.8. зображена конструкція детектора Гейгера з
високовольтним перетворювачем. Детекторна трубка с перетворювачем поміщена в
ізольований корпус рис.3.8. розміром 140х25х25 мм. Більш детально конструкція
лічильника на рис.3.9.
Рис.3.8 Детектор Гейгера з високовольтним перетворювачем в
корпусі з прозорою кришкою
На рис.3.9. зображений зовнішній вид високовольтного
живлення. Високовольтний блок живлення побудований з елементів з
електрозапальнички для побутового газу. Схема детектора показана на рис.3.7.
Елементи схнми показані на рис.3.11.
Рис.3.9 Детектор Гейгера з високовольтним перетворювачем без
кришки корпусу.
На рис.3.10. Зображений зовнішній вигляд високовольтного
перетворювача.
Рис.3.10. Зовнішній вигляд високовольтного перетворювача
Елементи схеми показані на рис.3.11. Вивідні елементи
розміщені с верхньої сторони плати,а безвівідня с нижньої сторони.
Трансформатор T1, конденсатор C1, транзистор Q1, діод D2, стабілітрон ZD1,
конденсатор C2,C4. А безвивідні резистор R1, збірка резисторів R2,R3 т
конденсатора С3.

Рис.3.11. Високовольтний перетворювач на макетній платі
Конденсатор
C3 = 100pF призначений для зменшення амплітуди високочастотних імпульсних
перешкод, що наводяться блоком живлення на незаземлений корпус детектора.
Імпульсний
перетворювач побудований по схемі блоку блокінг-генератора на pnp транзисторі
Q1 типу SS8550. Як трансформатора генератора використовується готовий
автотрансформатор від запальнички для газу з батарейним харчуванням.
Трансформатор складається з трьох секцій: L1-секція збудження; L2-секція
позитивного зворотного зв'язку генератора; L3-секція підвищення напруги.
Резистор R1 = 5KΩ забезпечує струм зміщення бази
транзистора і обмежує максимальний струм бази імпульсу зворотного зв'язку.
Імпульсний діод D1 типу HER108 пропускає позитивні імпульси на високовольтній
обмотці трансформатора, забезпечуючи заряд конденсатора C1 = 0.2μF.
Конденсатор
C2 згладжує пульсації на виході блоку живлення до допустимого рівня.Імпульсний
перетворювач працює за принципом обратноходового підвищувального перетворювача.
Енергія накачується в магнітне поле трансформатора на прямому ході
перетворювача, коли транзистор Q1 відкритий. Коли цей транзистор закривається,
основна частина енергії йде через діод D1 в навантаження. У відсутності
навантаження, напруга на виході перетворювача може зрости до неприпустимо
великого значення, і пошкодити елементи схеми. Тому необхідно вжити заходів з
обмеження максимального вихідного напруги.
Для
високоомній навантаження з нерегулярним зміною струму, яким є детектор Гейгера
необхідно вжити заходів по стабілізації вихідної напруги. Цю задачу вирішують
елементи D2, ZD1 і C2. Імпульсний діод D2 типу 1N4148 заряджає конденсатор C2 =
2μF позитивними імпульсами на виході обмотки зворотного зв'язку
блокінг-генератора. Для позитивного зворотного зв'язку в генераторі, в даному
випадку, використовуються негативна частина імпульсів. Тому діод D2 практично
не впливає на прямий хід перетворювача.
Напруга
на конденсаторі C2 пропорційно високій напрузі на конденсаторі C1. Тому напруга
на конденсаторі C2 можна використовувати для контролю вихідної напруги.
Зокрема, напрузі 400V на виході відповідає напруга 33V на конденсаторі C2. Дане
співвідношення напруг визначається співвідношенням витків секції L2-L3 та
секції L2.
У
разі якщо напруга на конденсаторі C2 перевищує напругу пробою стабілітрона ZD1
(в даному випадку 33V), стабілітрон відкривається і прикладає на базу
транзистора Q1 закриває його напругу. Це призводить до закривання транзистора
(часткового або повного), зменшенню (припинення) струму через транзистор на прямому
ході, і зменшення напруги на виході генератора.Таким чином, здійснюється
стабілізація вихідної напруги на виході перетворювача.
.5 Розробка програмного забезпечення
лічильника Гейгера
Програма зчитує імпульси на хвилинному інтервалі, і виводить
результат по послідовному порту через USB-RS232 міст на ПК кожну хвилину.
Крім того, програма озвучує кожен імпульс детектора коротким
звуковим сигналом. Тривалість сигналу в програмі задається параметром
_beepLength.
Програма в нескінченному циклі очікує виникнення імпульсу
детектора, і якщо його довжина перевищує задану - 50μs (параметр програми _tMin),
включає звуковий сигнал і збільшує значення лічильника імпульсів - count.
Програма постійно перевіряє поточний час, і якщо він
відрізняється від часу останнього циклу зчитування на 1 хвилину (параметр
програми _countTime), то значення лічильника виводиться зовні, після чого
лічильник скидається в нуль.
Вихід детектора підключений на цифровий вхід 10 плати
MK-duino. Цей вивід в програмі позначений як _detectorPin.
Звуковий індикатор з вбудованим генератором звуку підключений
між цифровим введенням 12 плати і землею.
Відповідний висновок у програмі позначений як -
_beepPin.Послідовний порт налаштований на швидкість обміну 115200 бод -
параметр програми - _Bods.
#define _Bods 115200
#define _detectorPin 10
#define _beepPin 12
#define _tMin 50 //us
#define _beepLength 5 //ms
#define _countTime 60000 //ms
nextTime=_countTime;cTime;count=0;
setup(){(_beepPin,OUTPUT);.begin(_Bods);
}//setup
loop(){t=pulseIn(_detectorPin,HIGH);(t>_tMin){(_beepPin,HIGH);(_beepLength);(_beepPin,LOW);=count+1;
}//if
=millis();(cTime>=nextTime){=nextTime+_countTime;.print("*");.print(count,DEC);=0;
}//if
}//loop
.6 Розробка алгоритму функціонування програми
На первинному етапі розробка програмного забезпечення вимагає
повного розуміння принципу дії лічильника: розуміння основних процесів,
особливостей перетворення первинних даних, принципів реалізації кінцевого
результату.
Loop
Рис.3.12 Алгоритм програми
Алгоритм програми досить простий та досить зрозумілий. Як і
кожний алгоритм починається з «початку». Задаємо вхідні параметри замінивши
попередні, присвоюємо адресу лічильника який під’єднаний до виводів
мікроконтролера. Зчитування показання параметрів лічильника. Аналіз порівняння
показань з заданими та реальними, виконання потрібних функцій.
Висновки
В цьому розділі було обрано найбільш раціональну схему
детектора іонізуючого випромінювання для моніторингу раціональних умов.
Розроблена схема мікропроцесора лічильника.
Розроблена плата мікропроцесора для лічильника та розроблена
схема високовольтного перетворювача напруг для лічильника.
Наведені результати випробування лічильника.
РОЗДІЛ 4. ОХОРОНА ПРАЦІ ТА БЕЗПЕКА У НАДЗВИЧАЙНИХ СИТУАЦІЯХ
На сучасному етапі розвитку цивілізації безпека людини та
людства в цілому розглядається як основне питання. В Україні прийнято низку
законів, спрямованих на забезпечення безпеки життя та діяльності людини,
зокрема: Закон України «Про основи національної безпеки України» (№
2411-VI/2411-17 від 01.07.2010 р.), Закон України «Про охорону праці» (№
2694-XII від 14.10.1992 р.), «Про захист населення і територій від надзвичайних
ситуацій техногенного та природного характеру» (№ 1809-III вiд 08.06.2000),
«Про пожежну безпеку» (№ 3745-XII вiд 17.12.1993 ), «Про правові засади
цивільного захисту» (№ 1859-IV вiд 24.06.2004 ), «Про дорожній рух (№ 3353-XII
вiд 30.06.1993 ), «Про забезпечення санітарного та епідеміологічного
благополуччя населення» (№ 4004-XII вiд 24.02.1994), «Про використання ядерної
енергії та радіаційну безпеку» (№ 39/95-ВР вiд 08.02.1995 ) та ін.
Основоположним законодавчим документом в галузі охорони праці
є Закон України «Про охорону праці», дія якого поширюється на всі підприємства,
установи і організації незалежно від форм власності та видів діяльності, на
усіх громадян, які працюють, а також залучені до праці на цих підприємствах.
Цей Закон встановив основні принципи державної політики в галузі охорони праці:
пріоритет життя і здоров’я працівників по відношенню до результатів виробничої
діяльності, повної відповідальності роботодавця за створення безпечних і
здорових умов праці, комплексного розв’язання завдань охорони праці,
соціального захисту працівників, повного відшкодування збитків особам, які
потерпіли від нещасних випадків на виробництві і професійних захворювань,
використання економічних методів управління, виконання нормативів охорони
праці.
Охорона праці відіграє важливу роль як суспільний чинник,
оскільки якими б вагомими не були трудові здобутки, вони не можуть компенсувати
людині втраченого здоров’я, а тим більше життя. Слід пам’ятати, що стан охорони
праці є показником соціального й науково-технічного розвитку держави. Умови
праці, що відповідають нормативним вимогам, дозволяють, якщо не уникнути, то
хоча б скоротити захворюваність, пов’язану з виробництвом. Турбота про здоров’я
людини - найголовніше завдання держави. Адже саме за сприятливих умов праці
людина здатна працювати високопродуктивно, створювати необхідний матеріальний
потенціал суспільства, добробут усіх громадян.
4.1 Охорона праці на робочому місці
в виробничому приміщенні
.1.1 Вибір робочого приміщення
Відповідно до теми дипломної роботи як об’єкт дослідження в
розділі мною взято приміщення конструкторського відділу підприємства.
Це приміщення знаходиться на третьому поверсі п’яти
поверхового будинку. У приміщенні розташовано 10 робочих місць з комп’ютерами.
Розміри даного приміщення складають:
- довжина (lп)- 19 м,
- ширина
(bп
) -9 м,
- висота
(hп) -3,5.
Тобто загальна фактична площа складає:
Відповідно до норм ДНАОП 0.11-1.31.99 площа, що відводиться
для робочого місця з комп’ютером повинна бути не менше 6 м2, об’єм не менше 20
м2 . Тобто необхідна нормована площа з установленими ПК складає:
Що не перевищує фактичну 60<171. Об’єм відділу на одного
працюючого складає:
отже відповідає нормі (ДНАОП 0.11-1.31.99) не менше 20 м2.
По категорії вибухо- і пожежонебезпеки,
дане приміщення відноситься до категорії В - пожежонебезпечне, тому що присутні
тверді матеріали, що горять, такі як дерев’яні столи, папір і інше. Виходячи з
категорії пожежонебезпеки і поверховості будинку, ступінь вогнестійкості
будівлі II. Згідно з ДНАОП 0.00-1.31-99 електронно-обчислювальні машини(ЕОМ)
повинні розташовуватися в будівлі не менше ніж IIступеню вогнестійкості[2].
За ступенем небезпеки ураження
електричним струмом усі приміщення поділяються на три категорії: приміщення без
підвищеної небезпеки; приміщення з підвищеною небезпекою; особливо небезпечні
приміщення.
Приміщення з підвищеною небезпекою
характеризуються наявністю в них однієї з таких умов, що створюють підвищену
небезпеку: висока відносна вологість повітря (перевищує 75 % протягом тривалого
часу); висока температура (перевищує 35 °С протягом тривалого часу);
струмопровідний пил; струмопровідна підлога (металева, земляна, залізобетонна,
цегляна та ін.); можливість одночасного доторкання до металевих елементів
технологічного устаткування чи металоконструкцій будівлі, що з'єднані із
землею, та металевих частин електроустаткування, які можуть опинитись під
напругою.
Таблиця 4.1.1 Граничнодопустимі
значення напруги доторкання та сили струму, що проходить через тіло людини при
нормальному режимі електроустановки
|
Вид струму
|
U, B(не більше)
|
I, mA (не більше)
|
|
Змінний 50 Гц
|
2
|
0,3
|
|
Змінний 400 Гц
|
3
|
0,4
|
|
Постійний
|
8
|
1,0
|
Особливо небезпечні приміщення
характеризуються наявністю однієї з умов, що створюють особливу небезпеку: дуже
високої відносної вологості повітря (близько 100 % ), хімічно активного
середовища; або одночасною наявністю двох чи більше умов, що створюють
підвищену небезпеку.
Оскільки наявність небезпечних умов
впливає на наслідки випадкового доторкання до струмопровідних частин
електроустаткування, то для ручних переносних світильників, місцевого
освітлення виробничого устаткування та електрифікованого ручного інструменту в
приміщеннях з підвищеною небезпекою допускається напруга живлення до 42 В, а в
особливо небезпечних приміщеннях - до 12 В[3].
4.2 Кількісна оцінка умов праці
Робоче середовище людина оператор
являє собою сукупність фізичних, хімічних, біологічних, соціально-психологічних
та естетичних факторів зовнішнього середовища, які впливають на оператора.
Комплексну оцінку факторів робочого
середовища проводять на основі методики фізіологічної класифікації важкості
робіт.
Важкість праці - характеристика
трудового процесу, що відображає переважне навантаження на опорно-руховий
апарат і функціональні системи організму (серцево-судинну, дихальну та ін.), що
забезпечують життєдіяльність.
важкість праці
характеризується:
фізичним динамічним
навантаженням,
масою вантажу, що
переміщується,
загальним числом робочих
рухів,
величиною статичного
навантаження,
формою робочої пози,
ступенем нахилу корпусу,
переміщеннями в просторі.
Напруженість праці - характеристика
трудового процесу, що відображає навантаження переважно на центральну нервову
систему, органи чуття, емоційну сферу працівника.
До факторів, що характеризують напруженість
праці, відносяться:
інтелектуальні
сенсорні
емоційне навантаження
ступінь монотонності
навантажень
режим роботи
Для визначення категорії важкості
робіт кожен з факторів робочого середовища, реально діючий на людину, оцінюють
за бальною шкалою.
Умови праці оператора
інженера-розробника виробничого середовища представлені в таблиці 4.2.1.
Таблиця 4.2.1 Значення факторів умов
праці виробничого середовища
|
№ п/п
|
Фактори умов праці
виробничого середовища
|
Значення показника
|
Тривалість дії
фактора, хв
|
|
1.
|
Температура повітря
на робочому місці (РМ) у приміщенні, Теплий період Холодний період
|
- 10
|
480
|
|
2.
|
Відносна вологість
повітря на РМ, %
|
70
|
480
|
|
3.
|
Швидкість руху
повітря на РМ,  0,65480
|
|
|
|
4.
|
Освітленість на РМ,
лк
|
250
|
480
|
|
5.
|
Мінімальний розмір
об’єкта, мм
|
0,8
|
480
|
|
6.
|
Розряд зорової
роботи (точність)
|
Мала(Б)
|
480
|
|
7.
|
Рівень шуму, дБ
|
60
|
420
|
|
8.
|
Тривалість зосередженого
спостереження, с
|
25
|
420
|
|
9.
|
Зміна
|
Три зміни
|
480
|
|
10.
|
Тривалість
безперервної роботи протягом доби, годин
|
>12
|
480
|
|
11.
|
Режим праці та
відпочинку
|
Обґрунтований, з
включення музики та гімнастики
|
480
|
|
12.
|
Нервово-емоційне
навантаження
|
Складні дії по заданому
плану з можливістю корекції
|
420
|
|
13.
|
Робоче місце, поза
та переміщення в просторі
|
РМ стаціонарне,
поза вимушена - до 60 до 300 раз за зміну
|
480
|
|
|
|
|
|
Для кількісної оцінки умов праці
визначається їх значення у балах для кожного фактора за допомогою табличних
даних. Результати заносимо в таблицю 4.2.2.
З таблиці 3.2.2 ми бачимо, що частина
факторів впливає на працівників лише частково, елемент оцінюється його
тривалістю і визначається за формулою:

Де 
-
питома вага часу дії і-го фактору в загальній тривалості робочого дня, який
складає 8 годин або 480 хвилин.

-
тривалість фактора, хв.
Професія: оператор дистанційного
управління виробничими процесами.
Таблиця 4.2.2 Розрахунок інтегральної
бальної оцінки умов праці за ступенем шкідливості та небезпечності
|
№ п/п
|
Фактори умов праці
виробничого середовища
|
ГДК ГДЗ
|
Оцінка фактора
|
Тривалість дії
фактора, хв
|
Фактична оцінка
питомої ваги фактора
|
Абсолютна 
У
балах
|
|
|
|
|
|
|
|
|
|
|
У хв
|
В долях зміни
|
|
|
1
|
Температура повітря
на робочому місці (РМ) у приміщенні, Теплий період Холодний період
|
7…14
|
- 10
|
4
|
420
|
1
|
6
|
|
2
|
Відносна вологість
повітря на РМ, %
|
61…75
|
70
|
3
|
480
|
0,875
|
4,375
|
|
3
|
Швидкість руху
повітря на РМ,  0,6…0,70,65348012
|
|
|
|
|
|
|
|
4
|
Освітленість на РМ,
лк
|
240…300
|
250
|
2
|
480
|
0,875
|
2,626
|
|
5
|
Мінімальний розмір
об’єкта, мм
|
1,0…0,3
|
0,8
|
2
|
480
|
1
|
2
|
|
6
|
Розряд зорової
роботи (точність)
|
Мала (Б)
|
Мала(Б)
|
2
|
480
|
1
|
2
|
|
7
|
Рівень шуму, дБ
|
55…63
|
60
|
4
|
420
|
1
|
2
|
|
8
|
Тривалість
зосередженого спостереження, с
|
25…50
|
25
|
2
|
420
|
1
|
3
|
|
9
|
Зміна
|
Три зміни
|
Три зміни
|
3
|
480
|
1
|
1
|
|
10
|
Тривалість
безперервної роботи протягом доби, годин
|
>12
|
>12
|
4
|
480
|
1
|
2
|
|
11
|
Режим праці та
відпочинку
|
Обґрунтований з
включенням музики та гімнастики
|
Обґрунтований, з
включення музики та гімнастики
|
1
|
480
|
1
|
2
|
|
12
|
Нервово-емоційне
навантаження
|
Складні дії по
заданому плану з можливістю корекції
|
Складні дії по
заданому плану з можливістю корекції
|
3
|
420
|
0,875
|
4,375
|
|
13
|
Робоче місце, поза
та переміщення в просторі
|
РМ стаціонарне,
поза вимушена, нахил під кутом до 60 до 300 раз за зміну
|
РМ стаціонарне,
поза вимушена, нахил під кутом до 60 до 300 раз за зміну
|
6
|
480
|
0,875
|
6
|
|
|
|
|
|
|
|
|
|

-
сумма всіх елементів крім визначеного 
.
n - кількість врахованих елементів умов праці n - 17 (табл. 4.1).
Інтегральна бальна оцінка важкості праці
Значення інтегральної оцінки важкості 60, відповідає VI категорії
важкості праці - роботи, що виконується в критичних умовах праці[11].
4.3 Оцінка ефективності модернізації
та заходів щодо охорони праці
З метою визначення відповідності фактичних умов праці на
заданому робочому місці до нормативних, визначається коефіцієнт умов праці.
При розрахунку коефіцієнта умов праці необхідно брати ті
елементи, які можна виразити визначеною числовою величиною та для яких є
нормативне значення (освітленість, температура, вологість, швидкість руху
повітря, шум). Коефіцієнт умов праці визначається як середньо геометрична величина
показників, що характеризують умови праці, за такою формулою:
де 
-
індекс відхилення фактичних елементів праці від нормативних.

-
кількість показників, що характеризують елементи умов праці.
Для розрахунку індексу відповідності до фактичного, коли підвищення
значення числової величин фактора приводить до покращення умов праці,
використовується формула:
де 
-
відповідні до фактичного та нормативного значення показників елементів умов
праці в існуючих одиницях виміру.
За даними табл. 4.1 до таких елементів умов праці відносяться:
1. Температура повітря в приміщені в теплий період,
37/35=1,06
. Освітленість, лк
. Мінімальний розмір, мм
. Тривалість повторюваних операцій, с
. Монотонність - тривалість операцій, які
повторюється,с
Коли підвищення значення фактора приводить до погіршення умов
праці то рекомендується використовувати формулу:
За даними табл. 4.1 до таких факторів умов праці відносяться:
. Відносна вологість, %
. Швидкість руху повітря, м/с
. Рівень шуму,
. Тривалість зосередженого спостереження, %
. Число важливих об’єктів спостереження
. Тривалість безперервної роботи протягом доби, год.
. Кількість рухів пальців на годину
Визначенні індекси вказують на те, що вони мають значне
відхилення від нормативного.
Коефіцієнт умов праці дорівнює:
Визначений коефіцієнт умов праці вказує на необхідність
проведення комплексів широких заходів з охорони праці. Напрям заходів
визначаються відповідно до значень індексів відхилення.
Щоб понизити категорію важкості праці пропоную до всіх
факторів (табл. 6.1), перевищують 2 бали, застосовувати заходи з охорони такі,
які б дали можливість цим фактором знизити своє значення до 2 балів.
Будемо рахувати, що усі комплексні заходи з охорони праці
дозволять знизити фактичні значення елементів умов праці до 2 балів.
Визначаємо інтегральний показник важкості праці застосування
заходів з охорони праці по формулі:
де 

=
32,75 / 17 = 1,93

=32,06
Інтегральна оцінка в праці II категорії важкості праці - роботи, що
виконується в умовах, які відповідають гранично - допустимим і рівням санітарно
- гігієнічних елементів, а також допустимим величинам психо - фізичних
факторів.
Інтегральний показник важкості праці на працездатність людини. Для
цього спочатку розраховується ступінь втоми в умовних одиницях.
Залежність між інтегральним показником важкості праці і втомою
виявляється рівняння:
Вт = 
=
(60-15,6)/0,64 = 69,37
де 15,6 і 0,64 - коефіцієнти регресії.
Знаючи ступінь втоми, можна визначити рівень працездатності людини,
тобто величину протилежну втомі з виразу:
П = 100 - Вт = 100 - 69,37 = 30,63
Після впровадження комплексу заходів з охорони праці:
Вт2= 
=
(32,06-15,6)/0,64 = 25,72
П2 = 100 - Вт2 = 100 - 25,72 = 74,28
Зміна продуктивності праці 
визначається
за формулою:
4.4 Безпека при надзвичайних
ситуаціях
.4.1 Актуальність та завдання
системи цивільного захисту
У повсякденному житті та розвитку сучасного суспільства
значних людських втрат, екологічних та економічних збитків, шкоди навколишньому
середовищу завдають надзвичайні ситуації (НС) технологічного, екологічного,
природного, соціального та воєнного характеру. Над вирішенням проблем
запобігання, та своєчасного усунення негативних наслідків надзвичайних ситуацій
працюють вчені майже у всіх країнах світу.
На території України знаходяться велика кількість потенційно
небезпечних об’єктів (ПНО) за статистичними даними їх нараховується понад 7
тисяч. Це підприємства нафтової, газової, хімічної галузі, а також
підприємства, які виробляють, транспортують та використовують радіоактивні,
небезпечні хімічні, пожежо - вибухонебезпечні речовини та біологічні засоби.
Часто в умовах НС виникає загроза життю людей. Тому захист населення від їх
негативних наслідків держава приділяє значну увагу.
Основними способами захисту працівників та населення,
вважається:
· Укриття людей в захисних спорудах
цивільного захисту (ЦЗ).
· Використання засобів індивідуального
захисту.
· Евакуація працівників та населення із
території, де виникає загрози їхньому здоров’ю або життя.
У Кодексі Цивільного Захисту України (2013) зазначено, що
адміністрація об’єкту незалежного від форми власності ведення господарювання
забезпечує своїм робітникам місця в захисних спорудах, надає засоби
індивідуального захисту, сприяє виконанню евакуаційних заходів, створенню сил
для ліквідації наслідків НС. Адміністрація хімічно та радіаційно небезпечних
об’єктів, тобто ПНО, окрім того відповідає за захист населення, яке проживає у
зонах можливого ураження від аварії чи катастрофи, навіть за їх межами.
Таким чином, одним із основних напрямків у діяльності
керівників об’єкті, тобто начальників ЦЗ, служб та органів управління ЦЗ є
забезпечення надійного захисту населення та своїх працівників.
.4.2 Захист від радіаційного
випромінювання
Питання захисту людини від впливу радіаційних випромінювань
постали одночасно з їх відкриттям. Це пояснюється, по-перше, тим, що радіаційне
випромінювання швидко почало застосовуватися в науці та на практиці, і,
по-друге, комплексом виявлених їхніх негативних впливів на організм людини.
У нашій країні захист працюючих від впливу радіаційного
випромінювання забезпечується системою загальнодержавних заходів. Вони
складаються з комплексу організаційних і технічних заходів. Ці заходи залежать
від конкретних умов роботи з джерелами іонізуючого випромінювання та від типу
джерела випромінювання.
Для захисту від зовнішнього опромінювання, яке має місце при
роботі із закритими джерелами випромінювання, основні зусилля необхідно
направити на попередження переопромінення персоналу шляхом:
збільшення відстані між джерелом випромінювання і людиною
(захист відстанню);
скорочення тривалості роботи в зоні випромінювання (захист
часом);
екранування джерела випромінювання (захист екранами).
Під закритими джерелами радіаційного випромінювання розуміють
такі, які виключають можливість потрапляння радіоактивних речовин в навколишнє
середовище. У виробничих і лабораторних умовах необхідно якомога швидше
застосовувати дистанційне управління роботою обладнання, яке дає можливість
виконувати операції з радіоактивними речовинами на відстані.
Захист від внутрішнього опромінення вимагає виключення
безпосереднього контакту з радіоактивними речовинами у відкритому вигляді та
попередження потрапляння їх у повітря робочого простору.
Під внутрішнім опроміненням розуміють вплив на організм
людини випромінювань радіоактивних речовин, що потрапляють всередину організму.
На дверях приміщень, у яких проводиться робота з відкритими джерелами
радіоактивного випромінювання, повинен знание. 142. Знак ходитися знак
радіаційної небезпеки - на жов-радіаційної небезпеки тому фоні три червоних
пелюстки (рис. 14.2). Особливе значення при роботі з відкритими джерелами
радіоактивного випромінювання має особиста гігієна та засоби індивідуального
захисту працюючого. В залежності від виду виконуваних робіт і небезпечності цих
робіт застосовують спецодяг (комбінезони або костюми), спецбілизну, шкарпетки,
спецвзуття, рукавиці, респіратори.
Радіоактивні речовини повинні знаходитися в спеціальних
приміщеннях. По кожному з них необхідно вести суворий облік надходжень і
витрат, щоб виключити можливість їх безконтрольного використання. Порядок
транспортування радіоактивних речовин регламентується спеціальними правилами.
Радіоактивні речовини перевозять у спеціальних контейнерах і спеціально
обладнаним транспортом. До організацій і установ, у яких постійно виконуються
роботи з радіоактивними речовинами, підвищені вимоги з охорони праці.
Керівництво цих організацій зобов'язане розробити детальні інструкції, в яких
викладено порядок проведення робіт, облік збереження та використання джерел
випромінювання, збір та знешкодження відходів, порядок проведення
дозиметричного контролю. Оцінка радіаційного стану здійснюється за допомогою
приладів, принцип дії яких базується на таких методах:
іонізуючих (вимірювання рівня іонізації випромінювання);
сцинтиляційних (вимірювання інтенсивності світлових спалахів,
які виникають у речовинах, що люмінесціюють при проходженні крізь них
іонізуючих випромінювань);
фотографічних (вимірювання густини почорніння фотопластинки
під дією іонізуючого випромінювання).
Результати усіх видів радіаційного контролю повинні
реєструватися і зберігатися протягом 30-ти років. При індивідуальному контролі
ведуть облік річної дози опромінення, а також сумарної дози за весь період
професійної діяльності людини.
Висновки
Розрахунок показав, що проведені заходи з охорони праці
привели до зменшення категорії важкості з VI до II, зниженню втоми збільшення
працездатності робітників. Крім того, вказані заходи привели до підвищення
продуктивності праці робітників на 28,5%.
ВИСНОВКИ
ТА РЕКОМЕНДАЦІЇ
1. Розглянено механізм впливу іонізуючого випромінювання
на речовину та біологічні об’єкти.
2. Розглянуто засоби реєстрації іонізуючого
випромінювання.
. Проведено порівняльний аналіз різних засобів
випромінювань іонізуючого випромінювання.
. Обрано найбільш раціональну схему детектора
іонізуючого випромінювання для моніторингу радіаційних умов.
. Розроблена схема мікропроцесора лічильника.
. Розроблена плата мікропроцесора для лічильника.
. Розроблена схема високовольтного перетворювача напруг для
лічильника.
. Наведені результати випробування лічильника.
. Розглянуті питання з охорони праці та цивільного захисту.
СПИСОК
ВИКОРИСТАНИХ ДЖЕРЕЛ
1.
Професор І. Н. Бекман «курс лекцій з ядерної медицини»
. В.
І. Іванов «Курс дозиметрії».
.
Ярмоненко С.П., Вайнсон А.А. «Радіобіологія людини і тварин».
.
Журнал «Український медичний часопис» - № 1 (39), I / II 2004.
.
Машкович В. П. Захист від іонізуючих випромінювань.
.
Матвєєв А.В., Козаченко В.І., Котов В.П. Практикум з дозиметрії та радіаційної
безпеки
. W.
Evans. Arduino programming notebook / Автор перекладу: Гололобов Володимір
Миколайович.
.
Закон України “Про охорону праці”/Розділ V Державні міжгалузеві та галузеві
нормативні акти про охорону праці: cт. 35
. В.
Ц. Жидецький, В. С. Джигиреі, О. В. Мельников. Основи охорони праці Видання
друге Львів: «Афіша», 2000 р.
.
Керб Л. П. Основи охорони праці: Навч. Посібник / К.: КНЕУ, 2003 .
ПЕРЕЛІК
ПОЗНАЧЕНЬ ТА СКОРОЧЕНЬ
ПК - персональний комп’ютер.
МК - мікроконтроллер .
АТ-команди - Набор команд, що складається з серій коротких
текстових рядків, які об'єднують разом, щоб сформувати повні команди операцій,
таких як набір номера, початку з'єднання або зміни параметрів підключення.