Технологическая ячейка для измерения удельной электропроводности пота на кожных покровах
Министерство
образования Республики Беларусь
Учреждение
образования
БелорусскиЙ государственный университет
информатики и радиоэлектроники
Факультет:
компьютерного проектирования
Кафедра:
электронной техники и технологии
ПОЯСНИТЕЛЬНАЯ
ЗАПИСКА
к дипломному
проекту
на тему:
"Технологическая
ячейка для измерения удельной электропроводности пота на кожных покровах"
Минск 2011
Реферат
Страниц - 124, иллюстраций - 20, таблиц - 15, приложений - 7, список
используемых источников - 28;
Графическая часть - 6 л. формата А1, 2 л 1 л. формат А2.
Антипович Н. А. Технологическая ячейка для измерения удельной
электропроводности пота на кожных покровах Дипл. проект по специальности
"Медицинская электроника"/ Н. А. Антипович. - Минск: БГУИР, 2011. -
124 с.
Цель: разработать технологическую ячейку для измерения удельной
электропроводности кожных покровов, позволяющую диагностировать заболевание
"гипергидроз".
В дипломном проекте проводится обзор методов измерения сопротивления кожи
и биологических объектов, патентных исследований по новейшим разработкам в
данной области.
Разработана технологическая ячейка для измерения удельной
электропроводности кожных покровов. Разработана схема электрическая
принципиальная. Проведены конструкторские расчеты, расчеты на надежность и
технологичность конструкции. Проведено технико-экономическое обоснование
разработки и изложены вопросы по охране труда. Разработана конструкторская
документация, комплект технологических документов и алгоритм работы блока
управления.
Ключевые слова: гипергидроз, диагностика гипергидроза, проводимость,
удельная электропроводность, сопротивление кожных покровов.
Содержание
Введение
. Анализ задания на дипломное проектирование
. Обзор существующих методов и устройств диагностирования
гипергидроза
.1 Общие сведения
.2 Методы определения гипергидроза
.3 Выводы
. Методика проведения исследований и результаты измерений
.1 Разработка методики проведения исследований
.2. Анализ результатов исследования
.3 Выводы
. Разработка схемы электрической
.1 Разработка схемы структурной
.2 Разработка схемы электрической принципиальной
.2 Выводы
. Разработка функционального алгоритма технологической ячейки
.1 Разработка алгоритма работы
.2 Выводы
. Разработка конструкции
.1 Выбор и обоснование комплектующих элементов и материалов
конструкции
.2 Компоновочный расчет блоков
.3 Расчёт надёжности
.4 Выводы
. Технологический раздел
.1 Оценка технологичности конструкций
.2 Разработка технологической схемы сборки электронного
модуля
.3 Разработка маршрутной технологии сборки электронного
модуля
.4 Выводы
. Технико-экономическое обоснование производства
технологической ячейки для измерения удельной электропроводности пота на кожных
покровах
.1 Краткая характеристика технологической ячейки для
измерения удельной электропроводности пота на кожных покровах
.2 Расчет стоимостной оценки затрат
.3 Расчет инвестиций в производство нового изделия
.4 Расчет показателей экономической эффективности проекта
.5 Выводы
. Охрана труда. Обеспечение электробезопасности при
эксплуатации технологической ячейки для измерения удельной электропроводности
пота на кожных покровах
.1 Обеспечение электробезопастности
.2 Выводы
Заключение
Список используемых источников
диагностирование гипергидроз электропроводность пот
Введение
Потоотделение естественный процесс жизнедеятельности каждого человека.
Потовыми железами покрыто все тело. Процессом потоотделения руководит
вегетативная нервная система, а начальным звеном являются терморецепторы,
реагирующие на изменение температуры окружающей среды и на сбои в работе
внутренних органов. При нормальной работе организма это не доставляет много
проблем. Но людям, столкнувшимся с проблемой гипергидроза, не всегда удается
справиться с ней самостоятельно. Расстройство потоотделения относится к одному
из частных и одновременно малоизученных симптомов нарушения функционирования
вегетативной нервной системы. Именно поэтому человек потеет по самым разным
причинам: когда ему жарко, когда он волнуется и даже когда сытно поест. От
терморецепторов импульс передается в гипоталамус и продолговатый мозг, а уже
оттуда поступает команда в центр управления потоотделением - к симпатическим
нервным узлам, которые и заставляют потеть.
Интенсивное потоотделение может начинаться даже при небольшом волнении
или даже при мысли о руках. Данное заболевание может доставлять неудобство, а
иногда и значительно ограничивать человека в действиях. Существует много
способов лечения первичного гипергидроза. Это может быть и медикаментозное
лечение, а некоторые прибегают к народной медицине. Но на сегодняшний день
наиболее результативными считаются методы с хирургическим вмешательством. В
данном случае существует несколько способов: от уколов ботокса до
эндоскопической симпатэктомии. Но прежде чем назначать лечение или проводить
операцию, необходимо достаточно точно определить степень заболевания. Для
диагностирования гипергидроза воспользуемся таким параметром кожи как
проводимость. Сопротивление кожных покровов зависит от многих факторов, в том
числе и влажности кожи. Чем больше пота выделяется на ладонях, тем выше
проводимость кожи. На основе данной зависимости необходимо разработать прибор,
измеряющий удельную электропроводность пота на кожных покровах, который
позволит диагностировать гипергидроз.
1. Анализ
задания на дипломное проектирование
Целью дипломного проектирования является разработка технологической
ячейки для измерения удельной электропроводности пота на кожных покровах, а
также конструкторской и технологической документации для него. Тема проекта -
"Технологическая ячейка для измерения удельной электропроводности пота на
кожных покровах". К прибору, согласно техническому заданию, предъявляются
следующие технические требования:
¾ диапазон определяемого сопротивления от 0 до 1500Ом;
¾ цена деления - 1 Ом;
¾ допустимые отклонения показаний ±5%;
¾ питание от батарейки напряжением 9В;
¾ ток потребления: не более 100 мА.
Средняя наработка на отказ должна быть не менее 10000 часов в нормальных
условиях эксплуатации. Средний срок службы аппарата до списывания не менее 5
лет.
Норма выпуска в год составляет 2000 штук.
Конструкция технологической ячейки должна обеспечивать свободный доступ к
составным элементам изделия при проведении пуско-наладочных и ремонтных работ.
Материалы и комплектующие прибора должны применяться по действующим
стандартам и техническим условиям на них.
Конструкция должна обеспечивать сборку при изготовлении без создания и
применения специального оборудования. Допускается применение специальных
приспособлений. Масса прибора для определения проводимости не должна превышать
1 кг, а габаритные размеры - 100х100х30 мм.
Технологическая ячейка для измерения удельной электропроводности кожных
покровов должен удовлетворять требованиям эргономики по ГОСТ 12.2.032-78, ГОСТ
12.2.033-78 и общим требованиям эстетики по ГОСТ 24750-81.
Прибор предназначен для эксплуатации в условиях закрытого помещения в
интервале температур от +10 до +35˚С, атмосферном давлении (760±19)мм рт.
ст., относительной влажности воздуха от 65 до 85 %, при температуре +25˚С.
По устойчивости к климатическим воздействиям при эксплуатации прибор
относится к группе УХЛ 4.2 ГОСТ 15150-69.
Условия эксплуатации должны соответствовать ГОСТ 16019-2001, группе В3. В
эксплуатационной документации должны быть указаны периодичность проверки и
требования к техническому обслуживанию.
Маркировка должна соответствовать требованиям ГОСТ 21552-84. Она должна
содержать:
¾ полное торговое наименование по ГОСТ 26794-85;
¾ торговый знак и (или) наименование предприятия-изготовителя;
¾ месяц и год выпуска;
¾ отметку ОТК предприятия изготовителя;
¾ порядковый номер изделия по системе нумерации
предприятия-изготовителя;
¾ предупредительные знаки по ГОСТ 12.2.006 - 87;
¾ обозначение стандарта на анализатор;
¾ дополнительные требования (определяет
предприятие-изготовитель).
Место и способ нанесения маркировки устанавливаются в ТУ.
Предельные условия транспортирования: температура отминус50 до +50 оС;
относительная влажность воздуха до 98% при t=25оС. Атмосферное
давление 84¸107 кПа.
Механические воздействия по ГОСТ 21552-84.
По защите от поражения электрическим током прибор выполнен по классу 1,
тип Н.
Технологическая ячейка при аварийном режиме работы не должна возгораться,
не должны выделяться горючие газы, не должна ухудшаться степень защиты от
поражения электрическим током.
Для предотвращения поражения электрическим током при обслуживании
прибора, блок питания и корпус установки должны быть заземлены, а клеммы
подключения к сети заизолированы.
Устранение неисправностей производить только на отключенном от сети
приборе.
2. Обзор
существующих методов и устройств диагностирования гипергидроза
2.1 Общие
сведения
Повышенную потливость в медицине обозначают термином гипергидроз:
"гипер" - усиленное, "гидро" - вода. Потоотделение -
выделение из потовых желёз на поверхность кожи водянистой жидкости (пота),
присущее человеку. Главным значением потоотделения является предохранение
организма от перегревания: на тёплой поверхности кожи пот быстро испаряется,
поглощая много тепла и, тем самым, понижая температуру тела. Образуется пот
непрерывно.
Здоровый человек потеет при повышении температуры воздуха до 20-25°С,
атак же при физической нагрузке. При температуре воздуха выше 36°С организм
отдаёт тепло только путём потоотделения - происходит процесс терморегуляции.
Низкая влажность и движения ускоряют испарения пота и облегчают теплоотдачу.
Если воздух насыщен водяным паром и неподвижен, пот не испаряется; этим
объясняется невозможность длительного пребывания в жарко натопленной бане.
Питьё воды резко усиливает потоотделение, поэтому во время походов, при
физической работе в жарких производственных помещениях не следует пить много
воды. Чувствительные нервные окончания, рецепторы, которые находятся на всей
поверхности кожи тела и органов, возбуждаются и стимулируют потоотделение.
Именно поэтому потоотделение усиливается под влиянием различного рода эмоций
таких как страх или боль.
Нарушения потоотделения могут выражаться в увеличении отделения пота и
его уменьшении, а так же в выделении зловонного пота. Увеличение потоотделения
может быть общим (наблюдается при некоторых нервных болезнях, при туберкулёзе,
эндокринных заболеваниях, ожирении) и местным - на ладонях, подошвах, лице, под
мышками (локальная повышенная потливость зависит от возбудимости нервной
системы).
Повышенная потливость или гипергидроз не относят к болезням, которые
серьёзным образом нарушают здоровье человека, но при этом повышенная потливость
негативно влияет на качество жизни человека, который постоянно находится в
ожидании того, что вот-вот станут потными ладони и рукопожатие будет неприятно
другому человеку, свежая рубашка в жаркий летний день мгновенно становится
мокрой… Одним словом, жизнь превращается в паранойю, нервное напряжение,
которое, в свою очередь и стимулирует потоотделение. Всё вышеперечисленное и
считается симптомами гипергидроза.
Сильные нервные потрясения для каждого человека дают свои
"результаты": у кого-то может случиться сердечный приступ, у кого-то
заболит желудок или поджелудочная железа, а у другого человека - начнётся
гипергидроз.
Симптомами локального гипергидроза является избыточное потоотделение
ладоней, подмышек, стоп: причём, усиленное выделение пота может наблюдаться как
в одной области, так и во всех названных сразу. Общий гипергидроз - ещё более
серьёзная проблема, может быть следствием такой болезни как туберкулёз, поэтому
если у Вас есть признаки общего гипергидроза, необходимо обратиться к врачу.
Гипергидроз может быть первичным и вторичным. Первичным гипергидрозом
страдает 1% людей в возрасте от 15 до 35 лет. Первичный гипергидроз обычно
возникает в детском и подростковом возрасте. Вторичный гипергидроз возникает
как следствие той или иной неврологической болезни. Именно поэтому к вопросу
диагностики гипергидроза необходимо подойти очень грамотно, нужно понимать,
что, к примеру, при симптомах общего гипергидроза необходимо сделать анализы
даже на содержание сахара в крови, так как мало кто знает, что при диабете
может возникать общая потливость.
Основными и обязательными методами диагностики гипергидроза являются:
общий анализ крови, проверка функций щитовидной железы, анализ крови на сахар
(натощак), анализ мочи и флюорография, реакция Вассермана (анализ на сифилис).
Для более точной постановки диагноза так же выполняют: тест на глюкозу, делают
сбор суточной мочи, компьютерная томография головы, рентген черепа, анализ
мокроты (на туберкулёз). Для того, чтобы поставить правильный диагноз,
необходимо выявить цепочку из причин, которые привели к гипергидрозу, но
установить их можно только сделав необходимые анализы [1].
2.2 Методы
определения гипергидроза
Говоря о гипергидрозе, следует различать два состояния - общая повышенная
потливость и локальная повышенная потливость. В большинстве случаев
подразумеваем локальный эссенциальный гипергидроз. На эту разновидность
гипергидроза приходится большая часть случаев заболевания. До сих пор не
известно, почему возникает этот вид гипергидроза (поэтому он называется
эссенциальным). Общая или генерализованная потливость может быть следствием
целого ряда причин (инфекций, эндокринных, опухолевых заболеваний и др.). Как правило,
речь в таких случаях идет, не о локальном, а об общем гипергидрозе, то есть
повышенном потоотделении со всей поверхности кожи.
Родственным по отношению к гипергидрозу является эритрофобия. Дословный
перевод означает "боязнь быть красным". У людей, страдающих от этого
состояния, при малейших эмоциях начинает краснеть лицо. Нередко они испытывают
серьезные трудности при публичных выступлениях и даже обращении к незнакомому
человеку. Также как и при гипергидрозе лишь одна мысль о том, что лицо может покраснеть,
приводит к тому, что лицо начинает интенсивно багроветь [2].
Диагностика гипергидроза складывается главным образом из выделения
вторичного гипергидроза (обусловленного другими заболеваниями) от первичного
(эссенциалльного) локального гипергидроза, который требует самостоятельного
лечения.
Однако проблема заключается в том, что на сегодняшний день нет четких
количественных показателей, которые объективно говорили о наличии гипергидроза
и его степени.
Среди локальных методов диагностики, главным образом с целью определения
границ зоны потливости используется проба Минора (рисунок 2.1). Кожа
исследуемого покрывается раствором йода, затем после высыхания- посыпается
кукурузным крахмалом или картофельной мукой. В результате соединения йода с
крахмалом в местах потения образуется интенсивное сине-фиолетовое, иногда даже
черное окрашивание. Результаты окрашивания могут быть нанесены на карту,
сфотографированы или выделены несмываемым фломастером [3].
При пальмарном (ладонном) гипергидрозе проба Минора как правило
используется для определения границ зоны повышенной потливости и
документирования эффективности проведенного лечения (рисунок 2.2), при
необходимости повторных введений препарата (ботокса). Перед планированием
торакальной эндоскопической симпатэктомии необходимости в проведении пробы
Минора нет [2].
Количественным методам диагностики гипергидроза можно отнести гравиметрию
и эвапометрию.
Метод гравиметрии применим при оценке гипергидроза подмышек, ладоней и
стоп. Важно отметить, что гравиметрия часто используется как метод оценки
степени потливости в клинических исследованиях, но из-за отсутствия большого
практического значения и затратности по времени не имеет применения в
повседневной клинической работе.
Рисунок 2.1 - Проба Минора (йод-крахмальный тест) до введения Ботокса при
повышенной потливости ладоней
Рисунок 2.2 - Проба Минора (йод-крахмальный тест) через 10 дней после
введения Ботокса при повышенной потливости ладоней
После высушивания поверхности заранее взвешенный фрагмент фильтровальной
бумаги прикладывают к изучаемой поверхности и оставляют на ней в течение
определенного точного времени. После этого бумагу взвешивают, а скорость
потоотделения характеризуют в миллиграмм на минуту. Для большей детализации
можно производить перерасчет на сантиметр квадратный. Скорость потоотделения в
норме и у пациентов с гипергидрозом представлена на таблице. Поскольку имеется
определенное совпадение параметров, для установления диагноза в дополнение к
количественным данным следует учитывать и степень влияния гипергидроза на
качество жизни и повседневную активность. В практической деятельности именно
фактор влияния на качество жизни является решающим в установлении диагноза
гипергидроза.
Другой количественный метод оценки выраженности гипергидроза -
эвапометрия, при котором специальный прибор оценивает скорость потери влаги с
поверхности кожи. Данный метод может быть использован при оценке влияния
топических препаратов и ботулотоксина в отношении выраженности ладонного
гипергидроза [4].
Существует несколько методов качественной и количественной оценки
интенсивности потоотделения: устройство для отбора и исследования проб пота [5]
и устройство для исследования интенсивности потоотделения [6],причем второе
позволяет исследовать потоотделение в динамике.
Устройство для отбора и исследования проб пота
В устройстве содержится емкость и фиксатор, последний выполнен в виде
рукава из эластичного влагонепроницаемого материала с герметизирующими манжетами,
один конец которого снабжен патрубком, выполненным из эластичного материала, и
карманом, расположенным на внешней поверхности рукава, при этом наружный конец
патрубка соединен с емкостью, размещенной в кармане.
На рисунке 2.3 изображено устройство для отбора и исследования проб пота,
продольный разрез (фигура1) и внешний вид герметизирующей самосклеивающей ленты
(фигура 2).
Устройство работает следующим образом. Сменную чистую емкость 7
подсоединяют к пробке 6 с отверстием выпускного патрубка 6 и закладывают в
карман 8. Конец клапана 9 заводится под герметизирующую самосклеивающуюся ленту
10 или фиксируется на ней. Затем рукав 1 надевается на обнаженную руку (ногу и
т.д.), после чего стягиваются и закрепляются герметизирующие самосклеивающиеся
ленты 10на герметичных манжетах 3 с воздухом в матерчатых оболочках 4.
Вследствие сокращения объема манжет происходит увеличение давления воздуха
внутри манжет и сокращение их внутренних диаметров, за счет чего они плотно
прилегают к поверхности кожи и герметизируют внутреннюю часть рукава 1 от
внешней среды, создавая тем самым100%-ную влажность, способствующую конденсации
паров потовых выделений человека под рукавом.
- влагонепроницаемый рукав с подвернутыми краями 2, 3 - герметизирующие
резиновые манжеты в матерчатой оболочке 4, 5 - эластичный выпускной патрубок с
вмонтированной пластмассовой пробкой 6, 7 - сменная емкость, градуированная в
миллиметрах и размещенная в кармане 8 с клапаном 9, 10 - герметизирующие
накладные ленты, 11 - самосклеивающиеся поверхности
Рисунок 2.3 - Устройство для отбора и исследования проб пота, продольный
разрез (фигура 1) и внешний вид герметизирующей самосклеивающей ленты (фигура
2)
После этого рабочий (исследуемый) надевает спецодежду и определенное
время (10-15 мин) выполняет регламентированную специальную работу. После
окончания работы емкость 7 извлекают из кармана 8, отсоединяют ее от патрубка
5, закрывают емкость пробкой и транспортируют к месту проведения анализов.
Затем через патрубок 5 наливают 50-70 мл дистиллированной воды в рукав1,
ополаскивают его изнутри, не снимая с исследуемого, далее удаляют воду через
патрубок 5. При подсоединении новой сменной емкости устройство опять готово к
работе [7]. Устройство для исследования интенсивности потоотделения (рисунок
2.4)
1 - жесткий цилиндрический корпус; 2 - заглушка из диэлектрика; 3 -
боковая металлическая поверхность; 4 - электрод; 5 -диэлектрическая решетка; 6
-кольцевидный резиновый фиксатор; 7 - сорбент, например, цеолит; 8 - разъем на
верхнем конце электрода и разъем на боковой поверхности камеры для включения в
измерительную электрическую цепь 9; 10 - гидрофобная втулка.
Рисунок 2.4 - Устройство для исследования интенсивности потоотделения
С физической точки зрения, принцип работы устройства основан на том, что
свойства неметаллических материалов в переменных электрических полях
характеризуются комплексной проводимостью и комплексным сопротивлением. Наличие
взаимосвязи между указанными параметрами позволяет определять свойства
материала при заданной частоте электрического поля одним комплексным параметром
- относительной диэлектрической проницаемостью:
(2.1)
где ε1 = Iа/ωε0Е - вещественная составляющая;
ε2 = Ip/ωε0Е - мнимая составляющая;
ω- угловая частота;
ε0 - диэлектрическая проницаемость вакуума;
Iа - активный ток;
IР -реактивный ток;
Е - напряжение.
Повышение влажности сорбента между обкладками конденсатора вызывает
существенное (на порядки) увеличение ε1и ε2. Особенно резко это проявляется при влажности
сорбента ниже влажности, соответствующей точке насыщения. Очень высокие
значения роста £jвлажного сорбента (обеспечивающие высокую чувствительность и
точность измерений) объясняются наличием проводящих электролитических включений
(влаги).
Устройств работает следующим образом. После предварительной обработки
исследуемого участка кожи спиртом или эфиром к нему прикладывают фиксатором
данное устройство и плотно прижимают к телу. Устройство, благодаря резиновому
фиксатору 6, зафиксировано на коже. После этого с помощью разъемов 8,
расположенных на верхнем конце электрода и наружной боковой поверхности 3
камеры, подключают измерительную электрическую цепь и измеряют начальную
электрическую емкость (диэлектрическую проницаемость) сорбента 7. Через
требуемый для исследования промежуток времени (10-15 мин) повторно измеряют
электроемкость (диэлектрическую проницаемость) сорбента, отражающей изменение
влажности рабочего объема датчика вследствие потоотделения кожи, судят об
интенсивности потоотделения исследуемого участка кожи.
При этом показания измерительного прибора, например, амперметра, в случае
использования электрической измерительной цепи 9, могут непрерывно
записываться, что ценно для исследования динамики процесса.
При расчетах интенсивности потоотделения учитывается площадь поверхности
кожи, находящейся под фиксатором, количество выделившегося пота, определяемое
по изменению влажности, пересчитанной через изменение диэлектрической
проницаемости (емкости), и время проведения исследования по секундомеру.
Благодаря этому данное устройство позволяет определять как среднюю
интенсивность потоотделения в течение всего времени обследования, таю и в
отдельные промежутки времени по ходу исследований, что важно, например, при
обследовании спортсменов при переменной нагрузке и т.п. [8].
Для диагностики гипергидроза также можно использовать метод исследования
электрокожного сопротивления.
Первый прибор для измерения электрического потенциала кожи человека был
сконструирован Рейнхолдом Фоллем совместно с инженером Вернером в 1953 году, а
в 1956 году в знак признания заслуг этого ученого и для проведения дальнейших
исследований было основано Международное общество электроакупунктуры имени
Рейнхолда Фолля. Сам аппарат на удивление прост - это всего лишь прибор для
измерения сопротивления (омметр), который применяется в том числе и при обычных
электроизмерениях. Его шкала проградуирована совершенно необычным образом - как
бы неправильно с точки зрения традиционных измерений, но очень подходяще для
измерений проводимости кожи, и для достижения этой "неправильности"
результат измерения предварительно преобразуется в частоту электрического
сигнала, так что при работе прибора хорошо слышно издаваемые им звуки и
дополнительно видна активность данной точки с помощью шкалы стрелочного
вольтметра, на которой отмечено сто условных единиц. Во время диагностики надо
держать в руке один из электродов прибора, а другой электрод-щуп врач
прикладывает к определенным точкам. Если стрелка шкалы показывает 50-65 единиц,
то это означает, точка находится в энергетическом равновесии, и орган, за
который она отвечает, здоров. Если же стрелка остановится на 70 или 100
единицах, это сигнализирует о воспалительных процессах, а если прибор
показывает меньше 40-50 единиц, то это означает, что орган "лишен
сил" - нарушена его внутренняя структура и что-то мешает ему нормально
действовать. В настоящее время прибор Фолля, как правило, присоединяется к
компьютеру, на мониторе которого отражаются функциональные или физиологические
нарушения [7].
На рисунке 2.5 приведена функциональная схема для измерения
электропроводимости ткани биологического объекта способом Карасева А.А. [8].
Пассивный электрод 5 соединен с общей шиной 8, с которой также соединены
один из полюсов источника 2 и конец катушки индуктивности 1.
Для измерения электропроводимости ткани 7 биологического объекта конец 10
катушки индуктивности 1 через переключатель 3 подключают на априорно заданный
промежуток времени к источнику 2. Электромагнитная энергия, накопленная в
катушке индуктивности 1 за временной промежуток , может быть определена из
выражения:
(2.2)
где L - индуктивность катушки 1;τ - ток через катушку 1 в конце
временного промежутка τ;
U0 - напряжение источника 2;0 - внутреннее
сопротивление источника 2;L - омическое сопротивление катушки 1.
Изменяя временной промежуток τ, можно изменять количество
электромагнитной энергии, накопленной в катушке 1.
- высокодобротная катушка индуктивности, 2 - эталонный источник
постоянного напряжения, 3 - переключатель, 4 - активный и 5 - пассивный
электроды, 6 - участок кожи биологического объекта, 7 - межэлектродная ткань
Рисунок 2.5 - Функциональная схема устройства.
Формула (2.2) верна с допустимой точностью для катушки индуктивности,
обладающей высокой добротностью (500 и выше), у которой можно пренебречь
межвитковой емкостью.
По окончании временного промежутка конец 10 катушки 1 с помощью
переключателя 3 отсоединяют от источника 2 и соединяют с активным электродом 4.
Так как сопротивление ткани 7 имеет емкостной характер, при подключении
конца 10 катушки 1 к электроду 4 образуется последовательный колебательный
контур, в котором возникают свободные колебания. Элементами этого колебательного
контура являются индуктивность катушки 1, переходное сопротивление активный
электрод - кожа 6, параллельное соединение сопротивления межэлектродного
промежутка кожи 6 и сопротивления межэлектродной ткани 7, переходное
сопротивление пассивный электрод 5 - кожа 6.
Омическое сопротивление катушки 1 индуктивности равно нескольким Омам,
омическое сопротивление межэлектродной ткани 7 - 200-300 Ом, омическое
сопротивление межэлектродного участка кожи 6 - несколько сотен кОм, а емкость
перехода электрод - ткань биологического объекта на два порядка больше емкости
межэлектродной ткани 7 уже при площади электрода более 0,2 см2,
можно констатировать, что при частоте свободных колебаний f=100 кГц омическая и
емкостная составляющие комплексного сопротивления ткани 7 биологического
объекта с погрешностью не более 5%.
Таким образом, если высокодобротную катушку индуктивности насытить
дозированной электромагнитной энергией, а затем эту катушку мгновенно
подключить к электродам, наложенным на исследуемый участок кожи биологического
объекта, в колебательном контуре, образованном индуктивностью катушки и
комплексным сопротивлением (импедансом) межэлектродной ткани биологического
объекта, возникнут свободные колебания электрического тока, по параметрам
которых можно одномоментно определить составляющие комплексного сопротивления
(электропроводимости) ткани биологического объекта. При этом результаты
измерения практически не будет зависеть ни от внешней среды, ни от состояния
кожного покрова.
Электромагнитную энергию, накапливаемую катушкой индуктивности, можно с
высокой точностью дозировать, подключая катушку к источнику постоянного
напряжения на априорно заданное время. Резистивную составляющую комплексного
сопротивления ткани биологического объекта можно определить, измерив скорость
затухания свободных колебаний. Реактивную составляющую комплексного
сопротивления ткани биологического объекта можно определить, измерив амплитуду
первой полуволны колебаний напряжения между электродами. По частоте свободных
колебаний можно судить как о реактивной, так и о резистивной составляющих
комплексного сопротивления ткани биологического объекта.
На рисунке 2.6 представлен электрод для измерения кожного сопротивления
на небольшом участке кожи [9].
Схема 1 замещения кожного покрова представлена в виде модели Шеффера без
учета сопротивления подкожных тканей, где E1, E2 и E3 - электрокожные (в общем случае
включающие и электронные) потенциалы, а Rx, R1 и R2 - электрокожные сопротивления в
точках расположения измерительного электрода 2 (A1 - информативной точке) и индифферентных электродов 3, 4 (в
индифферентных точках кожного покрова A2 и A3) соответственно.
Рисунок 2.6 - Измерительный электрод
Устройство для измерения электрокожного сопротивления
Второй индифферентный электрод 4 располагается в руке пациента, первый
индифферентный электрод 3 фиксируется в произвольной выбранной индифферентной
области кожного покрова 1, а измерительный электрод 2прижимается контактной
поверхностью к кожному покрову в исследуемой информативной зоне.
Мультивибратор 10 с заданной частотой изменяет свое состояние, в
результате чего на его первом и втором выходах периодически формируются
управляющие сигналы, которые открывают в соответствующие моменты времени
электронные ключи устройства. При формировании управляющего напряжения на
первом выходе мультивибратора 10 открываются первый 12 и третий 9 электронные
ключи, при формировании управляющего напряжения на втором выходе - второй
электронный ключ 20. В моменты времени, соответствующие воздействию
управляющего напряжения со второго выхода мультивибратора 10, первый 12 и
третий 9 электронные ключи закрыты. В результате этого первый вывод первого
калибровочного резистора 7 отключен от выхода повторителяотнапряжения6, что
соответствует разомкнутому состоянию электрической цепи измерительного
электрода 2, при котором измерительный ток в цепи не протекает.
На выходе повторителя напряжения 6 формируется напряжение, которое
прикладывается к первому входу второго усилителя 8.
- эквивалентной схемы замещения участка кожного покрова, 2 -
измерительный электрод, 3, 4 - первый и второй индифферентные электроды, 5 -
второй калибровочный резистор, 6 - повторитель напряжения, 7 - первый
калибровочный резистор, 8 - второй усилитель, 9 - третий электронный ключ, 10 -
мультивибратор , 11 - блок выделения модуля напряжений,12 - первый электронный
ключ, 13 - управляемый делитель напряжений,14 - второй блок памяти, 15 - первый
блок памяти, 16 -опервый усилитель, 17 - регистратор, 18 - эталонный источник
напряжения, 19 - компаратор, 20 - второй электронный ключ.
Рисунок 2.7 - Функциональная схема устройства
При условии высокого входного сопротивления второго усилителя 8 потенциал
второго входа второго усилителя 8 при отсутствии измерительного тока
определяется потенциалом точки A1
информативной зоны кожного покрова. В результате этого между входами второго
усилителя 8 действует разность потенциалов U1 В, которую можно представить в виде:
(2.3)
При коэффициенте усиления второго усилителя 8, равном K1, на его выходе пропорционально
напряжению U1 формируется выходное напряжение U2, равное:
(2.4)
Диаграмма 1 соответствует использованию первого усилителя с линейной
амплитудной характеристикой и регистратора с линейной шкалой измерения;
диаграмма 2 - первого усилителя с нелинейным начальным участком амплитудной
характеристики и регистратора с линейной шкалой или первого усилителя с
линейной амплитудной характеристикой и регистратора с нелинейной шкалой.
Рисунок 2.8 Диаграммы зависимостей функции передачи устройства
информативного сопротивления
На выходе блока 11 выделения модуля напряжений по напряжению U2 сформировано пропорциональное
положительное напряжение. Это напряжение, проходя через последовательно
включенный управляемый делитель 13 напряжения и первый усилитель 16, на выходе
первого усилителя 16 создаст выходное напряжение 3, равное:
(2.5)
где K2 и K3 - коэффициенты передачи управляемого делителя 13 напряжений
и первого усилителя 16 соответственно.
С помощью компаратора 19 напряжение U3 сравнивается с выходным напряжением U0 эталонного источника напряжения 18,
в результате чего на выходе компаратора 19 формируется напряжение,
пропорциональное разности напряжений U0 и U3. Это напряжение через открытый
второй электронный ключ 20 проходит в первый блок 15 памяти и с его выхода
воздействует на первый вход управляемого делителя 15 напряжений. В результате
изменения напряжения на первом входе управляемого делителя 15 напряжения его
коэффициент передачи K2
будет изменяться.
Изменение коэффициента передачи K2 будет проходить до тех пор, пока выходное напряжение U3 первого усилителя 16 не станет
равным напряжению U0. Это будет
соответствовать значению коэффициента передачи последовательного канала
передачи напряжения K0=K3K2K1, который можно
определить из выражения (5):
(2.5)
или
(2.6)
Длительность периода выходного напряжения мультивибратора 10 выбирается
такой, чтобы переходной процесс установления выходного напряжения первого
усилителя 16 и коэффициента усиления K0 последовательного канала передачи напряжения заканчивался за половину
периода изменения управляющего напряжения.
При изменении состояния мультивибратора 10 на противоположное второй
электронный ключ 20 закрывается, в результате чего выходное напряжение первого
блока 15 памяти, а следовательно, и коэффициент передачи K0 последовательного канала остаются
постоянными в течение второй половины периода работы мультивибратора 10.
При этом управляющим сигналом с первого выхода мультивибратора 10
открываются первый 12 и третий 9 электронные ключи. В результате этого первый
вывод первого калибровочного резистора 7 подключается к выходу повторителя
напряжения 6 и в замкнутой цепи (измерительный электрод 2, второй 5 и первый 6
калибровочные резисторы, третий электронный ключ 9, выход повторителя напряжения
6, общая шина электропитания устройства, второй индифферентный электрод 4)
начинает протекать измерительный ток I, значение которого можно определить на основании закона Ома для участка
однородной цепи.
От тока I на первом калибровочном резисторе 7
создастся падение напряжения U4,
которое будет воздействовать между первым и вторым входом второго усилителя 8.
Напряжение U4, проходя через последовательный
канал передачи напряжения, на выходе первого усилителя 16 сформирует напряжение
U5.
Напряжение U5 через открытый
первый электронный ключ 12 воздействует на второй блок 14 памяти, запоминаясь в
нем, а с помощью регистратора 17 по напряжению U5 обеспечивается регистрация измеряемого параметра
"проводимости" кожного покрова, пропорциональной значениям электрокожного
сопротивления Rx исследуемой информативной зоны
кожного покрова.
Выбором определенных значений параметров элементов устройства можно
добиться заданной нелинейности функции преобразования устройства,
соответствующей "эталонной кривой" Вернера.
Как видно из графиков (диаграмма 1), при использовании линейной
амплитудной характеристики первого усилителя 16 в предлагаемом устройстве
обеспечивается высокая степень соответствия функции преобразований
"эталонной кривой" Вернера для диапазона изменения информативного
электрокожного сопротивления 0-100 кОм. При использовании нелинейного
(начального) участка амплитудной характеристики первого усилителя 16 или
первого усилителя 16 с линейной амплитудной характеристикой и регистратора 20 с
нелинейной шкалой достигается практически полное соответствие (диаграмма 2)
функции преобразований "эталонной кривой" Вернера во всем диапазоне
изменения информативного параметра сопротивления (при практической реализации
предлагаемого устройства для обеспечения полного соответствия функции
преобразований во всем диапазоне изменения информативных параметров
"эталонной кривой" Вернера можно использовать нелинейность начального
участка амплитудной характеристики первого усилителя 16 путем выбора
соответствующего положения рабочей точки усилительного звена либо использовать
нелинейный начальный участок шкалы используемого регистратора 17, что можно
обеспечить путем включения последовательно с микроамперметром регистратора 17
полупроводникового диода).
Поскольку вид "эталонной кривой" Вернера традиционно
определяется для диагностических приборов с двухточечным подключением к кожному
покрову, в которых регистрируемое значение "проводимости"
пропорционально сумме электрокожных сопротивлений (Rx+R1) информативной
и индифферентной зон, а в предлагаемом устройстве значение параметров
"проводимости" пропорционально сопротивлению Rx информативной зоны кожного покрова, причем второй
калибровочный резистор 5 включен последовательно с электрокожным сопротивлением
Rx, то при выборе значения сопротивления
второго калибровочного резистора 5 можно считать, что второй калибровочный
резистор включает среднее значение электрокожного сопротивления индифферентной
зоны [10].
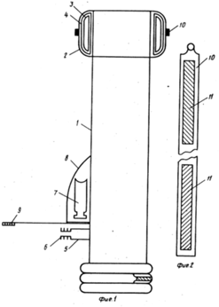
Неотъемлемой частью устройства для измерения электрокожного сопротивления
является диагностический электрод (рисунок 2.9). Диагностический электрод для
измерения ЭКС БАТ работает следующим образом.
Для измерения ЭКС БАТ используются приборы для функциональной
диагностики, которые включают в себя пассивный электрод (положительный),
представляющий собой металлический цилиндр, покрытие которого выполнено из
химически инертного материала. Этот электрод пациент зажимает в ладони и держит
его таким образом в процессе всего измерения.
Диагностический (активный) электрод оператор помещает в зону предполагаемого
нахождения БАТ, при этом прибор инициирует точную локализацию БАТ, и проводит
измерение ЭКС в конкретной БАТ. В процессе измерения оператор осуществляет
постоянное легкое надавливание диагностическим электродом на кожу пациента в
биологически активной точке в течение приблизительно 2 секунд, для того чтобы
обеспечить надежный контакт.
Выполнение средства для крепления диагностического электрода в держателе
в виде цилиндрического хвостовика 3 с буртиком 4 для упора в торцевой
поверхности цангового зажима-держателя позволяет оператору быстро производить
замену диагностических электродов, что позволяет не только увеличить число
диагностируемых пациентов, но и увеличить количество исследуемых БАТ и их
локализацию, что повышает достоверность функциональной диагностики.
Вышеописанный диагностический электрод позволяет производить измерение
электрокожного сопротивления в биологически активных точках по любой из
известных методик и позволяет производить дифференциальные измерения ЭКС БАТ в
точке и в окружающей ее зоне, одновременно производить измерения двух-трех
близко расположенных БАТ и обеспечивает широкий диапазон выбора величины
площади контактирующей головки, что повышает достоверность диагностики.
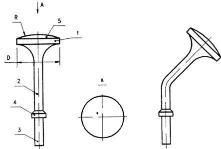
1 - рабочая головка, выполненная в виде диска диаметром D, 2 - стержень,
3 - хвостовик, 4 - буртик, 5 - контактирующая поверхность радиуса R.
Рисунок 2.9 - Диагностический электрод
Прибор для определения эмоционального состояния человека
Этот прибор применяют в следственной практике. Так, установлено, что ложь
и отрицание вины преступниками сопровождаются нервным напряжением, ведущим к
различным физиологическим явлениям: повышение давления крови, изменение
влажности (а, значит, и проводимости) кожи, сухости во рту, сглатывание слюны и
т.д.
Современные устройства позволяют примерно в 85% случаях верно оценивать
ответы. Устройство состоит из комплекса чувствительных измерительных элементов,
подключенных к датчикам давления. Однако на практике значительно проще
регистрировать изменение сопротивления кожи на кистях рук или на запястье.
Электроды в виде электропроводящих полосок шириной примерно 20 мм с помощью
липкой ленты прикрепляют к коже (запястья, ладони, лба) на расстоянии 10 - 15
мм. Испытуемому задают серию вопросов, на которые он должен дать ответы
"да" или "нет". Расшифровав запись на самописце или по
отклонению стрелки прибора, определяют реакцию организма на правильные ответы и
на заведомо ложные.
На рисунке 2.10 приведена упрощенная схема прибора, которая имеет высокую
чувствительность, позволяет зарегистрировать даже слабое волнение исследуемого
в случае умышленной лжи и реагирует на изменение сопротивления кожи. В обычном
состоянии сопротивление кожи составляет от 10 кОм до 2 МОм, а под воздействием
возбуждения меняется примерно на 5%.
Рисунок 2.10 - Схема прибора для определения эмоционального состояния
человека
К выходным зажимам прибора подключают гальванометр или самописец.
Чувствительность прибора регулируют резистором
[12].
2.3 Выводы
В данном разделе дипломного проекта рассмотрены существующие методы
диагностирования гипергидроза: проба Минора, метод гравиметрии и эвапометрии.
Так же рассмотрены методы измерения сопротивления и проводимости кожи и
биологических тканей, приведены примеры измерительных приборов: устройство для
отбора и исследования проб пота, устройство для исследования интенсивности
потоотделения.
Проведенный анализ показал, что на сегодняшний день нет четких количественных
показателей, которые объективно говорили о наличии гипергидроза и его степени.
В настоящей работе поставлена задача разработки простого, экономически
выгодного и вместе с тем объективного устройства диагностики повышенного
потоотделения проблемных зон человека.
3. Методика
проведения исследований и результаты измерений
.1 Разработка
методики проведения исследований
Для измерения импеданса биоткани ее необходимо подключить к источнику
внешнего электрического напряжения. В экспериментах использовалась
двухэлектродная схема подключения (рисунок 2.1). В этом варианте на исследуемый
участок накладывается два электрода, один из которых служит для подведения
тока, а второй является измерительным.
Рисунок 3.1 - Схема двухэлектродного подключения
Измерения проводились на заранее выбранном участке на внутренней стороне
ладони, в трех точках, находящихся в непосредственной близости друг от друга.
На рисунке 3.2 овалом обведена область наложения электродов. В этой же области
измерялась температура поверхности кожи.
Измерения проводились как на сухой коже, так и на увлажненной (потной).
Для того чтобы вызвать естественное потение ладоней испытуемые надевали
резиновую перчатку, плотно прилегающую к руке, и выполняли упражнения с
кистевым эспандером в течение 1 минуты.
Полученные данные регистрировались и вручную вводились в компьютер для
последующей обработки.
Рисунок 3.2 - Внутренняя сторона ладони
Алгоритм проведения исследований приведен в приложении Б.
.2 Анализ
результатов исследования
Измерения комплексного сопротивления сухой ладони проводились на частотах
0,1; 1 и 10 кГц. В исследованиях приняло участие 8 человек. Ниже приведены
полученные данные.
Таблица 3.1 - Измерение импеданса на разных частотах
|
№ опыта
|
Zполн, импеданс точек, измеренный на
разных частотах f, кОм
|
Zсред,среднее значение импеданса по трем
точкам , кОм
|
|
f=0,1 кГц
|
f=1 кГц
|
f=10 кГц
|
f=0,1 кГц
|
f=1 кГц
|
f=10 кГц
|
|
1.1
|
1946,30
|
729,80
|
118,44
|
2241,30
|
790,6
|
116,87
|
|
1.2
|
1777,60
|
797,80
|
100,63
|
|
|
|
|
1.3
|
3000,00
|
844,20
|
131,53
|
|
|
|
|
2.1
|
2220,00
|
768,00
|
89,50
|
2803,33
|
770,88
|
92,72
|
|
2.2
|
2980,00
|
757,90
|
97,00
|
|
|
|
|
2.3
|
3210,00
|
786,70
|
91,66
|
|
|
|
|
3.1
|
1280,00
|
496,70
|
90,37
|
1640,00
|
566,4
|
90,92
|
|
3.2
|
1730,00
|
546,70
|
84,36
|
|
|
|
|
3.3
|
1910,00
|
655,80
|
98,03
|
|
|
|
|
4.1
|
483,10
|
252,40
|
64,05
|
466,37
|
271,56
|
61,24
|
|
4.2
|
463,24
|
290,70
|
56,68
|
|
|
|
|
4.3
|
453,00
|
271,50
|
63,00
|
|
|
|
|
5.1
|
1601,40
|
587,00
|
89,56
|
1650,07
|
574,57
|
83,36
|
|
5.2
|
1367,80
|
473,70
|
72,33
|
|
|
|
|
5.3
|
1981,00
|
663,00
|
88,20
|
|
|
|
|
6.1
|
2600,00
|
634,60
|
105,83
|
2330,00
|
646,07
|
99,54
|
|
6.2
|
1590,00
|
679,70
|
102,74
|
|
|
|
|
6.3
|
2800,00
|
623,90
|
90,06
|
|
|
|
|
7.1
|
540,60
|
226,40
|
62,96
|
466,87
|
227,94
|
58,63
|
|
7.2
|
424,80
|
216,70
|
58,30
|
|
|
|
|
7.3
|
435,20
|
240,70
|
54,63
|
|
|
|
|
8.1
|
693,40
|
346,30
|
68,39
|
995,40
|
456,67
|
75,78
|
|
8.2
|
916,80
|
528,00
|
78,36
|
|
|
|
|
8.3
|
1376,00
|
495,7
|
80,58
|
|
|
|
|
Усредненное значение импеданса участка ладони человека, кОм
|
1574,17
|
84,88
|
На рисунке 3.3 показана полученная зависимость импеданса от частоты тока,
из которой видно, что импеданс уменьшается с увеличением частоты переменного
тока.
Рисунок 3.3 - Экспериментально полученная зависимость усредненного
импеданса участка ладони от частоты тока
3.3 Выводы
Разработана методика измерения импеданса биоткани, в ходе которой
сопротивление замерялось на нескольких частотах. По результатам этих измерений
выбрана одна частота f=1кГц,
вносимая наименьшую ошибку.
4. Разработка
схемы электрической
.1 Разработка
схемы структурной
Технологическая ячейка для измерения удельной электропроводности кожных
покровов включает следующие функциональные блоки:
¾ микропроцессорный блок (МП);
¾ блок индикации;
¾ блок питания (БП);
¾ измерительный мост;
¾ блок клавиатуры;
¾ дифференциальный усилитель;
¾ генератор частоты 1кГц;
¾ электроды.
Рисунок 3.1 - Схема электрическая структурная
Микроконтроллер выполняет обработку информации вводимой с клавиатуры,
анализирует и выполняет полученные команды, выводит на жидкокристаллический
экран полученные данные.
Визуальное отображение информации осуществляется с помощью блока
индикации. В нее входит жидкокристаллический индикатор (ЖКИ). Наличие подсветки
индикатора сигнализирует о начале подачи питания и , следовательно, о начале
работы прибора.
Блок питания обеспечивает питание микропроцессора, ЖКИ, микроконтроллера
, генератора частоты, блока клавиатуры, усилителя.
Блок клавиатуры состоит из кнопок "Вкл/Выкл.",
"СТОП", "ПУСК", "СБРОС", "ЗАПИСЬ",
"ПЕРЕДАТЬ". При нажатии кнопки "ПУСК" на электрод подается
напряжение 2 вольта частотой 1кГц, а со второго электрода снимается значение
тока, который преобразуется в напряжение и усиливается дифференциальным
усилителем. При нажатии кнопки "СТОП" на индикатор выводится среднее
значение удельной электропроводности кожных покровов. Полученное значение можно
сохранить и передать на ПК через порт USB.
Блок измерения непосредственно позволяет измерить разность потенциалов,
на основании которой вычисляется сопротивление и, следовательно, проводимость.
Блок измерения представляет собой измерительный мост.
Перед записью и обработкой значение напряжения идет на вход АЦП и затем
на МК.
Электроды жестко зафиксированы на одном расстоянии.
4.2
Разработка схемы электрической принципиальной
Микроконтроллер CygnalC8051F330 представляют собой полностью
интегрированные на одном кристалле системы для обработки смешанных
(аналого-цифровых) сигналов. Отличительные особенности данных МК перечислены
ниже:
Высокопроизводительное микропроцессорное ядро CIP-51 с конвейерной архитектурой,
совместимое со стандартом 8051 (максимальная производительность -25 MIPS).
Встроенные средства отладки, обеспечивающие внутрисистемную,
"неразрушающую" отладку в режиме реального времени.
3 USB-контроллер с 8 настраиваемыми конечными точками подключения (Endpoint), встроенным приемопередатчиком и FIFO ОЗУ.
Регулятор напряжения питания (5В ->ЗВ).
10-разрядный 17-канальный АЦП (максимальная производительность -
200 тыс. преобр./сек.) с однофазными/ дифференциальными входами и аналоговым
мультиплексором.
Встроенные источник опорного напряжения и датчик температуры.
Встроенные компараторы напряжения (2).
Высокоточный программируемый 12 МГц внутренний генератор и
4-кратный умножитель тактовой частоты.
16 Кбайт встроеннойFlash-памяти.
2304 байт встроенного ОЗУ (256 + Ik + IkUSBFIFO).
Аппаратно реализованные последовательные интерфейсы I2C/SMBus, расширенные
SPI и УАПП.
Четыре 16-разрядных таймера общего назначения.
Программируемый массив счетчиков/таймеров (ПМС) с пятью модулями
захвата/сравнения и сторожевым таймером.
Встроенные схема сброса по включению питания, схема слежения за
напряжением питания и детектор исчезновения сигнала тактирования.
25/21 портов ввода/вывода с допустимым напряжением на выводах
5В.
Данные характеристики позволяют сделать вывод о том, что выбранный
микроконтроллер полностью удовлетворяет требованиям, предъявляемым к системе
управления технологической ячейкой, при этом имеет достаточно высокие
экономические показатели и характеристики надежности.
Алфавитно-цифровые ЖКИ-модули представляют собой недорогое и удобное
решение, позволяющее сэкономить время и ресурсы при разработке новых изделий,
при этом обеспечивают отображение большого объема информации при хорошей
различимости и низком энергопотреблении. Возможность оснащения ЖКИ-модулей задней
подсветкой позволяет эксплуатировать их в условиях с пониженной или нулевой
освещенностью, а исполнение с расширенным диапазоном температур (-20°С...+70°С)
в сложных эксплуатационных условиях, в том числе в переносной, полевой и даже,
иногда, в бортовой аппаратуре.
Контроллер HD44780 потенциально может управлять 2-мя строками по 40
символов в каждой (для модулей с 4-мя строками по 40 символов используются два
однотипных контроллера), при матрице символа 5 х 7 точек. Существует несколько
различных стандартных форматов ЖКИ-модулей (символов х строк): 8 х 2, 16 х 1,
16 х 2, 16 х 4, 20 х 1, 20 х 2, 20 х 4, 24 х 2, 40 х 2, 40 х 4.
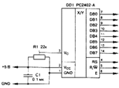
Для соединения ЖКИ-модуля с управляющей системой используется
параллельная синхронная шина, насчитывающая 4 линий данных DB4…DB7,линию выбора операции R/W, линию выбора
регистра RS и линию стробирования/синхронизации E.Кроме линий управляющей шины имеются
две линии для подачи напряжения питания 5B-GND и Vcc, и линия для подачи напряжения
питания драйвера ЖКИ-V0. На
начальном этапе необходимо подать питание на ЖКИ- модуль и добиться от него
признаков работоспособности. Подстроечный резистор R1 позволяет плавно менять напряжение питания драйвера ЖКИ,
что приводит к изменению угла поворота жидких кристаллов. Этим резистором можно
отрегулировать фактическую контрастность при некотором преимущественном угле
наблюдения.
Рисунок 4.2 - Схема подключения ЖКИ модуля
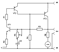
Задача выбора усилителя системы измерения электрокожной проводимости
заключается в выборе устройства, позволяющего усилить сигнал до необходимого
уровня. Предположим, что напряжение расбаллансировки моста составляет доли мВ.
Следовательно, для усиления напряжения достаточного для регистрации его на АЦП,
необходимо, чтобы это напряжение составляло порядка 1 В. Таким образом,
синтезируем усилитель с коэффициентом передачи порядка 100. Построение
усилителя будем осуществлять на основе операционных усилителей (ОУ).
Рисунок 4.3 - Схема каскада усилителя
Коэффициент передачи каскада усилителя рассчитывается по формуле:
(3.1)
Тогда, используя данную формулу, рассчитаем каскад (Ku=10):
Зададим значение R2=100
кОм.
Тогда:
кОм.
Значение резистора будет 10 кОм.
Значение резистора R3
рассчитывается по формуле:

кОм.
Итак, выберем R3=10 кОм.
-й каскад усилителя будет аналогичен первому с коэффициентом усиления 10.
Общий коэффициент передачи будет составлять 100.
Измерительный мост, или мост Уинстона (рисунок 4.4), представляет собой
соединение четырех сопротивлений, одно из которых не известно. Для
уравновешенного измерительного моста соотношение сопротивлений плеч выражается
следующим равенством (условие равновесия):
Rx∙R2=R1∙R3 (3.2)
(3.3)
Рисунок 4.4 - Схема измерительного моста
Точность измерения Rx при этом определяется точностью калиброванных
сопротивлений R1, R2, R3.В режиме балланса моста
напряжение в плечах будет равным 0. При изменении сопротивления резистора Rx, которое является аналогом
сопротивления кожи человека, наблюдается расбалансировка моста и появляется в плечах НЧ напряжения. Выбираем R1=1кОм, R2=R3=5.1кОм.
Компенсирующие емкости С9=С10=0.1 мкФ.
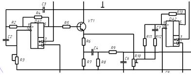
Генератор частоты включает: фазовращатель, собранный на ОУ DA1(рисунок
4.5). Сигнал с выхода поступает на эмиттерный повторитель, на транзисторе VT1.
Этот каскад создает условия для нормальной работы генератора на низкое
сопротивление нагрузки и цепи стабилизации амплитуды, состоящей из
подстроечного резистора R10, с помощью которого регулируют напряжение сигнала
на выходе генератора. Требуемая частота сигнала генератора устанавливается
переменным резистором R2.
Гц (4.4)
Рисунок 4.5 - Генератор частоты
С движка резистора R10, сигнал подается на инвертирующий усилительDA2, коэффициент передачи которого
определяется отношением сопротивлений резисторов R13 и R11. Подключенная параллельно
последнему цепь R12C7 компенсирует влияние паразитных фазовых сдвигов в ОУ,
позволяя сохранить характер и масштаб изменения частоты как функции
сопротивления резистора R3.
Делитель напряжения R6-R7 задает выходное напряжение 2 В.
Для преобразования напряжения в +3.3 В используется микросхема DD2 - IRU1117-33CS.
Схема электрическая приведена в приложении.
4.2 Выводы
Разработана структурная схема технологической ячейки для измерения
удельной электропроводности кожных покровов, которая включает следующие блоки:
измерительный мост, блок питания, генератор частоты 1кГц, блок
микроконтроллерный, блок клавиатуры, блок индикации, блок усиления. Также
разработана схема электрическая принципиальная проектируемой технологической
ячейки.
5. Разработка
функционального алгоритма технологической ячейки
5.1
Разработка алгоритма работы
Для корректной работы прибора для измерения удельной электропроводности
кожных покровов необходимо разработать программное обеспечение для
микроконтроллера. Микроконтроллер выполняет все функции, связанные с
управлением, индикацией, вычислением данных, а также передачей данных,
используя такие модули как АЦП, встроенный контроллер USB. Рассмотрим подробный алгоритм работы
микроконтроллера.
Инициализация при включении питания необходима для приведения
микроконтроллера в рабочее состояние. Она осуществляется занесением
соответствующих значений в регистры конфигурации и управления внутреннего
генератора OSCICN, АЦП ADCOCF, USB0,
таймеров TMOD, CKCON и портов.
Для инициализации контроллера жидкокристаллического индикатора необходимо
следующая последовательность действий. Выдерживается пауза не менее 15 мс между
установлением рабочего напряжения питания и выполнением каких-либо операций с
контроллером. Первой операцией выполняем команду, выбирающую разрядность шины
(это команда выбора 8-ми разрядной шины #30), причем перед выполнением этой
операции не проверяем значение флага BF. При этом на выводах R/W и RS
устанавливается ноль. Это означает, что будет производиться передача команды в
жидкокристаллический индикатор. Вызываем подпрограмму "Импульс",
которая предназначена для формирования импульса на линии Е, по спаду которого
будет происходить считывание контроллером ЖКИ данных с линии DB0 - DB7. После
передачи данных линии шины DB0 - DB7 устанавливаем в состояние высокого
импеданса. При всех дальнейших операциях записи будет производиться аналогичный
набор действий.
Далее опять выдерживается пауза не менее 4,1 мс и повторяем команду #30,
опять не производя проверку флага занятости BF. Следующим шагом необходимо
вновь выдержать паузу, на этот раз 100 мкс, и в третий раз повторить команду
#30, вновь без проверки BF. Эти три операции являются инициализирующими и
призваны вывести контроллер в исходный режим работы.
Все паузы устанавливается с помощью подпрограмм "Del". В регистры RDelay, R_100u, R_1m, R_4.1m, R_10m, R_15m, R_1 и TL1, TH1 заносятся значения нужных временных задержек.
Далее без выдерживания пауз, но с проверкой флага BF (подпрограмма
"Проверка") выводим последовательность команд, которые задают
следующие режимы работы ЖКИ:
. Включаем дисплей и выключаем курсор (mov P1,#0Ch);
. Запрет сдвига дисплея, увеличение счетчика адреса (mov P1,#06h);
. Выбираем режим развертки изображения - одна строка, размер матрицы
символов - 5х8 точек (mov P1,#30h).
Флаг BF сбрасывается в 0, если данные переданы и контроллер ЖКИ готов к
передаче следующего байта данных. Для проверки состояния флага RS сбрасываем в
0, R/W устанавливаем в 1(байт команды будет передаваться ЖКИ в микроконтроллер)
и считываем состояние старшего бита принятого байта.
Перед выводом фразы на дисплей будет производиться очистка экрана
(команда mov P1,#01h). Для вывода слова необходимо последовательно передать код
каждой буквы, проверяя перед этим флаг занятости и установив на выводе RS
высокий логический уровень, что означает передачу данных. Код для каждого
символа приведен на рисунке 6.1.
Рисунок 5.1 - Коды символов контроллера
Кнопка "ВКЛ" предназначена для включения прибора. Начинает
поступать питание на микроконтроллер, жидкокристаллический индикатор и на
остальные микросхемы. При нажатии кнопки "Пуск" начинается измерение,
сигнал поступает на АЦП, и далее значения напряжений сохраняются в регистрах.
По окончании измерения при нажатии кнопки "Стоп" микроконтроллер
вычисляет среднее значение напряжения и удельную электропроводность, значение
которой выводит на ЖКИ. Данное значение можно сохранить (кнопка
"Запись") и, при необходимости, передать ( кнопка "Передать")
Однако при работе с кнопками, имеющими механические контакты, возникает
явление, называемое дребезгом. Это явление заключается в том, что при замыкании
контактов возможно появление отскока контактов, которое приводит к переходному
процессу. При этом сигнал с контакта может быть прочитан микроконтроллером как
случайная последовательность нулей и единиц. Для подавления этого
нежелательного явления воспользуемся алгоритмом, суть которого состоит в
многократном опросе сигнала с контакта. Подсчет удачных опросов (то есть
опросов, обнаруживших, что контакт устойчиво замкнут) ведется программным
счетчиком. Если после серии удачных опросов встречается неудачный, то подсчет
начинается сначала. Контакт считается устойчиво замкнутым (дребезг устранен),
если последовало N удачных опросов.
Число N выбирается экспериментально и лежит
в пределах от 5 до 50 [13].
Измерение напряжения осуществляется с помощью десятиразрадняго АЦП. АЦП
работает в однофазном режиме.
Передача данных осуществляется по шине USB. МК C8051F320/1 содержат законченный высокоскоростной/низкоскоростной
функциональный USB-контроллер. Функциональный USB-контроллер (USB0) состоит из
последовательного интерфейсного модуля (SerialInterfaceEngine - SIE),
USB-приемопередатчика (включая согласующие резисторы и настраиваемые
подтягивающие резисторы), буфера FIFO объемом 1Кбайт. Никакие внешние
компоненты не требуются. Функциональный USB-контроллер и USB-приемопередатчик
совместимы со спецификацией USB 2.0.
Программа должна полностью настроить USB0 до его включения. Для этого
необходимо:
Выбрать и включить источник тактирования USB.
Сбросить USB0, установив в 1 бит USBRST.
Настроить и включить USB-приемопередатчик.
Настроить все функции USB0 (прерывания, детектирование SUSPEND).
Включить USB0, сбросив в 0 бит USBINH.
В микроконтроллере отсутствует набор команд для осуществления
арифметических действий в тех случаях, когда для представления чисел приходится
использовать более одного байта, поэтому для реализации алгоритма будет
написана процедура для вычисления суммы двух двухбайтных чисел. Подпрограмма,
реализующая данную процедуру приведена в приложении В. Также присутствуют
программы для удаления дребезга контактов, передачи данных.
5.2 Выводы
Разработан алгоритм работы технологической ячейки для измерения удельной
электропроводности кожных покровов. В соответствии с алгоритмом микроконтроллер
вычисляет значение удельной электропроводности, данное значение отображается на
жидкокристаллическом индикаторе и может быть передано на компьютер.
6. Разработка конструкции
6.1 Выбор и
обоснование комплектующих элементов и материалов конструкции
При выборе комплектующих элементов необходимо учитывать следующие
параметры:
а) технические параметры:
¾ номинальное значение параметров электрорадиоэлементов (ЭРЭ)
согласно принципиальной электрической схеме устройства;
¾ допустимые отклонения величин ЭРЭ от их номинального
значения;
¾ допустимое рабочее напряжение ЭРЭ;
¾ допустимое рассеивание мощности ЭРЭ;
¾ диапазон рабочих частот ЭРЭ;
¾ коэффициент электрической нагрузки ЭРЭ.
б) эксплуатационные параметры:
¾ диапазон рабочих температур;
¾ относительная влажность воздуха;
¾ давление окружающей среды;
¾ вибрационные нагрузки;
¾ другие (специальные) показатели.
Дополнительными критериями при выборе ЭРЭ являются:
¾ унификация ЭРЭ;
¾ масса и габариты ЭРЭ;
¾ наименьшая стоимость;
¾ надежность.
Микроконтроллер C8051F320 представляют собой полностью интегрированный на
одном кристалле систему для обработки смешанных (аналого-цифровых) сигналов.
Отличительные особенности данного микроконтроллера перечислены ниже:
¾ - высокопроизводительное микропроцессорное ядро CIP-51 с
конвейерной архитектурой, совместимое со стандартом 8051 (максимальная
производительность - 25 MIPS);
¾ - встроенные средства отладки, обеспечивающие
внутрисистемную, "неразрушающую" отладку в режиме реального времени;
¾ - десятиразрядный семнадцатиканальный АЦП (максимальная
производительность - 200 тысяч преобразований в секунду) с аналоговым
мультиплексором, поддерживающий однофазный и дифференциальный режимы работы;
¾ - высокоточный программируемый 12 МГц внутренний генератор и
четырехкратный умножитель тактовой частоты;
¾ - до 16 Кб встроенной Flash-памяти;
¾ - 2304 байт встроенного ОЗУ;
¾ - аппаратно реализованные последовательные интерфейсы SMBus/I2C,
расширенный SPI и расширенный UART;
¾ - четыре шестнадцатиразрядных таймера общего назначения;
¾ - программируемый массив счетчиков/таймеров (ПМС) с тремя
модулями захвата/сравнения и функцией сторожевого таймера;
¾ - встроенные схема сброса по включению питания, монитор
питания и датчик температуры;
¾ - встроенный компаратор напряжения;
¾ - 25 портов ввода/вывода (совместимые с 5В логикой).
Микроконтроллер C8051F320 имеют встроенные схему сброса по включению
питания, схему слежения за напряжением питания, регулятор напряжения,
сторожевой таймер, тактовый генератор и представляют собой,
функционально-законченную систему на кристалле. Имеется возможность
внутрисхемного программирования Flash-памяти, что обеспечивает долговременное
(энергонезависимое) хранение данных, а также позволяет осуществлять обновление
программного обеспечения в готовых изделиях. Программа пользователя может
полностью управлять всеми периферийными модулями, а также может индивидуально
отключить любой из них с целью уменьшения энергопотребления.
Каждый микроконтроллер предназначен для работы в промышленном
температурном диапазоне от минус 40˚С до + 85ºС при напряжении питания 2,7В…3,6В.
На порты ввода/вывода и вывод /RST могут быть поданы входные сигналы
напряжением до 5 В. Микроконтроллеры C8051F320 выпускаются в тридцати двух
выводных корпусах типа LQFP.
Для отображения информации выбран индикатор на основе контроллера HD44780. Данный контроллер фактически
является промышленным стандартом и широко применяется при производстве
алфавитно-цифровых ЖКИ-модулей.
Это недорогое и удобное решение, позволяющее сэкономить время и ресурсы
при разработке новых изделий, при этом обеспечивают отображение большого объема
информации при хорошей различимости и низком энергопотреблении. Возможность
оснащения ЖКИ-модулей задней подсветкой позволяет эксплуатировать их в условиях
с пониженной или нулевой освещенностью, а исполнение с расширенным диапазоном
температур (-20°С...+70°С) в сложных эксплуатационных условиях, в том числе в
переносной, полевой и даже, иногда, в бортовой аппаратуре.
Керамические ЧИП конденсаторы
Керамические ЧИП конденсаторы используются в электрических цепях
постоянного, переменного токов и в импульсных режимах. Предназначены для
автоматизированного и ручного поверхностного монтажа на печатные платы с
последующей пайкой оплавлением, горячим воздухом или в инфракрасных печах.
Типоразмер 1206 предназначен для высокоплотного монтажа.
Допустимые воздействующие факторы при эксплуатации:
¾ Температура окружающей среды, °С
верхнее значение +125;
нижнее значение -55.
Относительная влажность воздуха, % , при температуре +25°С, не более 98.
Основные технические данные:
¾ Диапазон номинальных значений емкости,
пФ(мкФ)0,5-8200(0,01-3,3);
¾ Тангенс угла потерь:0,15% ±0,2;
¾ Рабочее напряжение, В:25;
¾ ТКЕ, 1/°С
0±30(10-6).
Резисторы
Постоянные непроволочные безвыводные резисторы общего применения фирмы Murata, предназначены для работы в
электрических цепях постоянного и переменного токов и импульсном режиме,
монтажа на поверхность плат и в гибридные интегральные схемы.
Допустимые воздействующие факторы при эксплуатации:
¾ Температура окружающей среды, °С
верхнее значение +70;
нижнее значение -60.
¾ Основные технические данные:
¾ Диапазон номинальных значений сопротивления, Мом 0,05- 50;
¾ Точность, % 5;
¾ Номинальная мощность, Вт0,0625;
¾ Предельное рабочее напряжение постоянного и переменного тока,
В 250;
¾ Тип корпуса 1206;
¾ Минимальная наработка, ч 25000.
Микросхема IRU1117-33
Данная микросхема применяется для преобразования напряжения 9 В в 3,3 В.
Микросхема предназначена как для ручного, так и для автоматического монтажа.
Изготавливается в 3выводном корпусе.
Допустимые воздействующие факторы при эксплуатации:
¾ Температура окружающей среды, °С:
верхнее значение +150;
нижнее значение -65;
¾ Входное напряжение, В 4,57;
¾ Выходное напряжение, В 33,3.
Операционный усилитель КР140УД1
¾ Напряжение питания 6,3-12 В 0,5%;
¾ Максимальное выходное напряжение
при Uп= 6,3 В, Rн=5,05 кОм, Uвх= 0,1 В 2,8 В;
¾ Максимальное выходное напряжение
при Uп= 12,6 В, Rн=5,05 кОм, Uвх= 0,1 В +6В;
¾ Напряжение смещения нуля
¾ при Uп= 6,3 В, Rн=5,05 кОм 7 мВ;
Ток потребления не более 4,5 мА;
¾ Входной ток при Uп= 6,3 В, Rн=5,05 кОм 7 мкА;
¾ Разность входных токов не более 2,5 мкА;
¾ Коэффициент усиления напряжения
при Uп= 6,3 В, Rн=5,05 кОм 500...4500;
¾ Коэффициент ослабления синфазного входного напряжения
не менее 60 дБ;
¾ Средний температурный коэффициент напряжения смещения
не более 60 мкВ/ ° C;
¾ Максимальная скорость нарастания выходного напряжения,
не менее 1 В/мкс;
¾ Время установления выходного напряжения, не более 1,5 мкс;
¾ Входное сопротивление 50 кОм;
¾ Выходное сопротивление 300 Ом;
¾ Частота единичного усиления 0,1 МГц.
Операционный усилитель К153УД1А
¾ Номинальное напряжение питания 9 В 10 %;
¾ Максимальное выходное напряжение при Uп= 9 В, Uвх= 0,15 В,н=2
кОм | 10| В;
¾ Напряжение смещения нуля при Uп= 16,5 В, Rн 10 кОм 7,5 мВ;
¾ Входной ток при Uп= 16,5 В, Rн 10 кОм 1500 нА;
¾ Средний входной ток при Uп= 16,5 В, Rн 10 кОм 2000 нА;
¾ Разность входных токов при Uп=16,5 В, Rн 10 кОм 500 нА;
¾ Ток потребления при Uп= 16,5 В, Rн 10 кОм 6 мА;
¾ Коэффициент усиления напряжения прип= 15 В, Rн=2 кОм, f=50 Гц
20000;
¾ Коэффициент ослабления синфазных входных напряжений
при Uп= 15 В, Rн 10 кОм, Uвх=8 В 65 дБ;
¾ Коэффициент влияния нестабильности источников питания
напряжение смещения нуля 200 мкВ/В;
¾ Скорость нарастания выходного напряжения 0,2 В/мкс;
¾ Время установления выходного напряжения 0,3 мкс;
¾ Частота единичного усиления 1 МГц;
¾ Входное сопротивление 260 кОм;
¾ Выходное сопротивление 150 Ом;
К основным критериям качества конструкционных материалов относятся
параметры сопротивления внешним нагрузкам: прочность, вязкость, надежность.
Материалы конструкции должны иметь малую стоимость; легко обрабатываться
и быть легкими; обладать достаточными прочностью и жесткостью; внешний вид
материалов корпуса, лицевой и задней панелей должны отвечать требованиям
технической эстетики; сохранять физико-химические свойства в процессе
эксплуатации.
Применение унифицированных материалов в конструкции, ограничение номенклатуры
применяемых деталей позволяет уменьшить себестоимость разрабатываемого изделия,
улучшить производственную и эксплуатационную технологичность. Изготовление
деталей конструкции типовыми технологическими процессами также позволяет
снизить затраты при серийном выпуске изделий в промышленности.
Для производства корпуса прибора используется АБС-пластик, который
обладает оптимальным сочетанием эластичности и ударопрочности, что в сочетании
с отличной размерной стабильностью делает его одним из самых востребованных
пластиков для производства сложных формованных изделий с высокой степенью
вытяжки и точности изготовления.
Выбор конструкции печатной платы (ПП) является важным фактором,
определяющим механические характеристики при использовании устройства в целом.
Для изготовления плат общего применения в РЭС наиболее широко используется
стеклотекстолит. Фольгированный стеклотекстолит представляет собой слоистый
прессованный материал, изготовленный на основе ткани из стеклянного волокна,
пропитанной термореактивным связующим на основе эпоксидной смолы, и
облицованный с одной или с двух сторон медной электролитической оксидированной
или гальваностойкой фольгой (изготавливают листами толщиной: до 1 мм - не менее
400х600мм; от 1,5 и более - не менее 600х700мм).
Для изготовления печатной платы был выбран материал FR-4 LamPlex. Материалы, подпадающие под
спецификацию FR-4 по классификации NEMA, обладают прекрасными механическими и
электрическими свойствами. Поэтому они являются наиболее распространенными для
производства двусторонних и многослойных печатных плат, а также для
производства односторонних печатных плат с повышенными требованиями к
механической прочности.FR-4 представляет собой материал на основе стекловолокна
и эпоксидной композиции. Стандартная заготовка из этого материала толщиной 1,5
мм состоит из восьми слоев стеклотекстолита. Класс горючести данного материала
- UL94V-0; имеется ультрафиолетовая блокировка.
Для маркировки ПП выбрана краска МКЭЧ черная на основе следующих ее
показателей:
¾ высокая насыщенность и контрастность цвета;
¾ высокая укрывистость и липкость;
¾ низкая степень водопоглощения;
¾ широкий диапазон рабочих температур;
¾ высокая жизнеспособность при нормальных условиях;
¾ многообразие способов нанесения: трафаретная, т.д.
Для защиты от внешнего воздействия, ПП готового изделия будет
использовать покрытие PETERS SL1301ECO-FLZ на основе модифицированных
полиуретановых смол, обладающее следующими свойствами:
¾ приемлемая антикоррозионная защита;
¾ минимальная опасность агрессивного воздействия на электронные
элементы и маркировку;
¾ хорошие диэлектрические и электроизоляционные свойства;
¾ возможность для проведения ремонта на плате при температуре
паяльника;
¾ исполнение в окрашенном прозрачном или флуоресцирующем виде,
что облегчает контроль на полноту покрытия при дневном свете или в
ультрафиолетовом свете.
6.2
Компоновочный расчет блоков
Под компоновкой понимают размещение в пространстве или на плоскости
различных элементов (радиодеталей, микросхем, блоков и приборов) средств медицинской
электроники (СМЭ). Основная задача, решаемая при компоновке, - это выбор форм,
основных геометрических размеров, ориентировочное определение веса и
расположения в пространстве элементов и изделий СМЭ.
Класс точности определяет наименьшее минимальное значение основных
размеров конструктивных элементов. ГОСТ 23751-86 определяет 5 классов точности
(таблица 6.1).
Таблица 6.1 - Классы точности печатных плат
|
Параметры
|
Класс точности
|
|
2
|
3
|
4
|
5
|
|
Мин. ширина проводника, t, мм
|
0,45
|
0,25
|
0,15
|
0,10
|
|
Мин. расстояние между центрами проводников, S, мм
|
0,45
|
0,25
|
0,15
|
0,10
|
|
Мин. ширина гарантийного пояска, В, мм
|
0,20
|
0,10
|
0,05
|
0,025
|
|
Отношение диаметра мин. отв. к толщине ПП, γ
|
1:2,5
|
1:3
|
1:4
|
1:5
|
Т. к. будет использоваться технология поверхностного монтажа, то разработка
ПП ведется по 3 классу точности.
Исходными данными для компоновки платы являются установочный объем ЭРЭ Vуст,
установочная площадь Sуст,, масса. Необходимые данные для каждого
ЭРЭ из перечня элементов генератора сведены в таблицу 6.2.
Таблица 6.2 - Исходные данные для компоновки платы
|
Тип элемента
|
Объем Vуст , мм3
|
Установочная площадь Sуст,, мм2
|
Масса, г
|
Количество
|
|
Конденсаторы
|
|
1206- X7R -16B-1мкФ±10%
|
57.79
|
13.76
|
1.4
|
2
|
|
1210-VDC -25B-0.022¸1мкФ±10%
|
57.79
|
13.76
|
1.4
|
8
|
|
Резисторы
|
|
RC0402-0.0625Вт-620¸10 кОм±5%
|
1.5
|
3
|
0.5
|
25
|
|
PVZ3A-300¸20кОм¸30%
|
54.4
|
10.88
|
1.8
|
3
|
|
Микросхемы
|
|
С8051F320
|
1.6
|
81
|
2
|
1
|
|
IRU1117-33CS
|
87.75
|
19.5
|
1.5
|
1
|
|
КР140УД1
|
756
|
126.25
|
1.5
|
2
|
|
КР153УД1
|
2198
|
314
|
1.5
|
2
|
|
Транзистор
|
|
MPS-401
|
140
|
28
|
1.5
|
1
|
|
Кнопки
|
|
Кнопка KD2-24BRN
|
1365
|
91
|
12.4
|
6
|
|
Разъем
|
|
USBA-1J
|
1728
|
288
|
16.3
|
1
|
|
AMPMODU II
|
650
|
65
|
13.54
|
1
|
|
BH-16-M
|
2226.42
|
234.36
|
30
|
1
|
|
Общая сумма
|
|
12886.3
|
2404.36
|
65.44
|
52
|
1. Приблизительная площадь ПП с учетом использования способа
одностороннего монтажа:
(6.1)
где kз - коэффициент заполнения печатной платы,
m - количество сторон монтажа.
2. Ориентировочно определяем реальный объем разрабатываемой конструкции
по формуле:
(6.2)
Исходя из рассчитанной площади платы и высоты разъёмов, определяем ее
приблизительные габаритные размеры: 60х90х10 мм.
Произведем расчет следующих конструктивных параметров ПП:
. Минимальная ширина печатного проводника по постоянному току для цепей
питания и заземления:
(6.3)
jдоп-допустимая плотность тока, t - толщина проводника.
. Номинальное значение диаметров монтажных отверстий:
для штыревых элементов
,
(6.4)
где
- максимальный диаметр вывода устанавливаемого элемента, мм;
- нижнее предельное отклонение от номинального диаметра
монтажного отверстия (для третьего класса точности
мм). Разницу между минимальным
диаметром отверстия и максимальным диаметром вывода ИЭТ примем
мм. Подставляя значения в формулу
(6.4) получим:
мм.
С учетом полученного результата из ряда предпочтительных значений
диаметров монтажных отверстий выбираем
мм.
для вилки и переходных отверстий:
мм.
С учетом полученного результата из ряда предпочтительных значений
диаметров монтажных отверстий выбираем
мм.
. Диаметр контактных площадок
Для двухсторонних печатных плат (ДПП), изготовляемых комбинированным
позитивным методом при фотохимическом способе получения рисунка:
(6.5)
где
- расстояние от края просверленного отверстия до края
контактной площадки;
δd и δp - допуски на расположение отверстий и контактных площадок;
- допуск на отверстие (в соответствии с классом точности
=0,05 мм).
для штыревых элементов по формуле (7.5) получаем:
мм,
- для вилки и переходного отверстия:
мм,
Максимальный диаметр контактной площадки:
для штыревых элементов:
мм; (6.6)
- для вилки и переходного отверстия:
мм;(6.7)
6. Ширина проводников:
(6.8)
где b1min - минимальная эффективная ширина
проводника, для плат третьего класса точности b1min=0,10 мм.
Подставив значение в формулу (6.8) получаем:
мм.
6.3 Расчёт
надёжности
Под надёжностью понимают свойство изделия сохранять во времени в
установленных пределах значения всех параметров, характеризующих способность
выполнять требуемые функции, в заданных режимах и условиях применения. Для
описания различных сторон этого свойства на практике пользуются показателями
надёжности, представляющие собой количественные характеристики одного или
нескольких свойств, определяющих надёжность изделия. Расчет показателей
надёжности включает в себя определение таких показателей как средняя наработка
на отказ, вероятность безотказной работы, среднее время восстановления,
коэффициент ремонтопригодности, вероятность безотказной работы с учетом
восстановления, доверительные границы для наработки на отказ.
Поскольку элементы в общем случае могут находиться в рабочем режиме
различное время, отличающееся от рабочего времени изделия, это также должно
учитываться при расчете надежности. Расчет выполнен с учетом следующих
допущений:
¾ отказы элементов являются случайными и независимыми
процессами или событиями;
¾ - учет влияния условий эксплуатации производится
приблизительно;
¾ параметрические отказы не учитываются;
¾ вероятность безотказной работы элементов от времени
изменяется по экспоненциальному закону.
Алгоритм проведения расчета следующий:
. На основе анализа электрической схемы формируются группы однотипных
элементов (признаком объединения элементов в одну группу является
функциональное назначение элемента и эксплуатационная электрическая
характеристика).
. Для элементов каждой группы по справочникам определяется
среднегрупповое значение интенсивности отказов. Полученные данные вносятся в
таблицу 6.3.
. Определяется значение суммарной интенсивности отказов
, час-1по формуле:
, (6.9)
где
- количество элементов в
-ой группе (всего
групп);
-среднегрупповое значение интенсивности отказов
-ой группы элементов.
. Рассчитывается суммарная интенсивность отказов элементов с учетом
электрического режима и условий эксплуатации:
(6.10)
где
- обобщенный эксплуатационный коэффициент, определяемый по
виду РЭА и условий его эксплуатации. Для проектируемогоприбора,
эксплуатируемого в лабораторных условиях,
.
. Рассчитывается наработка на отказ:
(6.11)
. Определяется значение вероятности безотказной работы по формуле:
, (6.12)
где
- заданное время безотказной работы устройства в часах,
которое согласно техническому заданию не менее 10000 ч.
Полученные результаты сведены в таблицу 6.3.
Таблица 6.3- Ориентировочный расчет показателей надежности генератора
|
Группа элементов
|
Количество элементов в группе
|
Интенсивность отказов,
|
|
Конденсаторы
|
10
|
0,05
|
|
Кнопки
|
6
|
0,40
|
|
Микросхемы
|
7
|
0,45
|
|
Резисторы постоянные
|
25
|
0,05
|
|
Резисторы переменные
|
3
|
0,15
|
|
Транзистор
|
1
|
0,04
|
|
Разъемы
|
4
|
0,2
|
|
Плата печатная
|
1
|
0,2
|
|
Кабель
|
2
|
0,6
|
Продолжение таблицы 6.3
|
Соединения винтами
|
4
|
0,001
|
|
Пайка
|
155
|
0,04
|
|
Суммарная интенсивность отказов,
|
|
16.194
|
|
Суммарная интенсивность отказов элементов с учетом
электрического режима и условий эксплуатации,
|
|
16.194
|
|
Наработка на отказ, ч
|
61751.2
|
|
Вероятность безотказной работы
|
0,85
|
Полученное значение наработки на отказ, равное 61751.2 часа, значительно
превышает заданное (10000часов), что гарантирует надежную работу
разрабатываемой технологической ячейки. Подтверждением этому служит высокий
показатель вероятности безотказной работы (0,85), поэтому дополнительных мер по
повышению надёжности изделия не требуется.
6.4 Выводы
В данном разделе разработана плата печатная и сборочный чертеж
технологической ячейки для измерения удельной электропроводности кожных
покровов. Рассчитанная вероятность безотказной работы равна 85 процентам, что
гарантирует надежную работу.
Разработан сборочный чертеж изделия, удовлетворяющий современным
требованиям.
7.
Технологический раздел
.1 Оценка
технологичности конструкций
Технологичность - это совокупность свойств конструкции, которые
проявляются в оптимальных затратах труда, средств, материалов и времени при
изготовлении, эксплуатации и ремонте изделия. Различают производственную,
эксплуатационную, ремонтную технологичность при техническом обслуживании,
технологичность конструкции детали и сборочной единицы, а также технологичность
конструкции по процессу изготовления, форме поверхности, размерам и материалам.
К качественным характеристикам технологичности конструкции относят
взаимозаменяемость, регулируемость и инструментальную доступность конструкции.
Для оценки технологичности электронных блоков применяют систему базовых
коэффициентов, рекомендуемых отраслевыми стандартами. Каждый из коэффициентов
технологичности имеет свою весовую характеристику
, определяемую в зависимости от его
порядкового номера в группе [15].
Комплексный показатель определяется на основе частных показателей по
формуле:
. (7.1)
Состав базовых показателей технологичности для электронных блоков с
поверхностным монтажом в ранжированной последовательности приведен в таблице
7.1.
Таблица 7.1 - Показатели технологичности электронных модулей
|
i
|
Коэффициенты технологичности
|
Обозначение
|
|
|
1
|
Коэффициент автоматизации пайки ЭРЭ
|
КАП
|
1,0
|
|
2
|
Коэффициент автоматизации установки ЭРЭ
|
КАУ
|
1,0
|
|
3
|
Коэффициент снижения трудоемкости сборки и монтажа
|
КТ СБ
|
0,8
|
|
4
|
Коэффициент автоматизации операций контроля и настройки
|
КАКН
|
0,5
|
|
5
|
Коэффициент повторяемости ЭРЭ
|
Кпов ЭРЭ
|
0,3
|
|
6
|
Коэффициент применения типовых техпроцессов
|
КТП
|
0,2
|
|
7
|
Коэффициент сокращения применения деталей
|
КСПД
|
0,1
|
Показатели технологичности вычисляются по следующим формулам:
. Коэффициент автоматизации пайки ЭРЭ:
, (7.2)
где НЭРЭ - количество ЭРЭ в модуле;
НАП - количество ЭРЭ, пайка которых осуществляется автоматом.
.
. Коэффициент автоматизации установки ЭРЭ, подлежащих пайке:
, (7.3)
где НАУ - количество ЭРЭ, устанавливаемых на плату
автоматизированным способом.
где Ну СКВ и Ну ПМ - соответственно количество ЭРЭ
обычного сквозного и поверхностного монтажа;
. Коэффициент снижения трудоемкости сборки и монтажа:
, (7.5)
где НВМ - число, характеризующее вид монтажа, определяется по
таблице 7.2.
Таблица 7.2 - Выбор вида монтажа
|
Вид монтажа
|
Поверхностный односторонний
|
Поверхностный двухсторонний
|
Смешанно- разнесенный
|
Смешанный
|
|
НВМ
|
1,2
|
1,4
|
1,8
|
2,8
|
Так как плата принадлежит к смешанному виду монтажа, то коэффициент КТ
СБ будет равен:
.
. Коэффициент автоматизации операций контроля и настройки:
, (7.6)
где НАТ - число автоматизированных операция внутрисхемного
тестирования модуля;
НАФ - число автоматизированных операций приемочного
функционального контроля модуля;
НКН - число операций контроля и настройки.
.
. Коэффициент повторяемости ЭРЭ:
, (7.7)
где НТ ЭРЭ - количество типоразмеров ЭРЭ в модуле.
.
. Коэффициент применения типовых технологических процессов (ТП):
, (7.8)
где ДТП, ЕТП - число деталей и сборочных единиц,
изготавливаемых с
применением типовых и групповых ТП;
Д, Е - общее число деталей и сборочных единиц, кроме крепежа.
.
7. Коэффициент сокращения применения деталей:
, (7.9)
где Д - количество деталей в модуле.
.
. Комплексный показатель:
Для определения базового значения комплексного показателя вычислим
количество ЭРЭ обычного и поверхностного монтажа в партии изготавливаемых
модулей:
, (7.10)
, (7.11)
где N - объем партии изготавливаемых
модулей.
Зададим объем партии 2000 штук.
СКВ=1000*12=12000, NПМ=1000*44=44000.
Базовое значение комплексного показателя равно:
. (7.12)
Так как NСКВ<50000, то КС=0,55.
Отсюда:
.
Уровень технологичности:
. (7.13)
Так как КУТ>1, то конструкция в достаточной степени
обработана на технологичность.
7.2
Разработка технологической схемы сборки электронного модуля
Сборка представляет собой совокупность технологических операций
механического соединения деталей, ЭРЭ и интегральных микросхем в изделии для
обеспечения заданного их расположения и взаимодействия. Выбор
последовательности операций сборочного процесса зависит от конструкции изделия
и организации процесса сборки.
Технологический процесс сборки - это совокупность операций, в результате
которых детали соединяются в сборочные единицы, блоки и изделия.
Для определения количества устанавливаемых ЭРЭ на плату в ходе выполнения
сборочных операций необходим расчет ритма сборки:
(7.14)
где ФД - действительный фонд времени за плановый период,-
программа выпуска.
Действительный фонд времени за плановый период:
(7.15)
где С - количество рабочих смет в день (примем С=2);
Д - количество рабочих дней в году (Д=255 дней);
Кп - коэффициент регламентированных перерывов (Кп=0,95).
Количество элементов, устанавливаемых на i-ой операции, должно учитывать
соотношение:
,9<Тi/r<1,2, (7.16)
где Ti - трудоемкость i-ой операции сборки (формула 7.17).
Ti=n·60/П (мин.), (7.17)
где П - производительность единицы оборудования, шт./ч,- количество
устанавливаемых ЭРЭ на данной операции.
Технологическая схема сборки электронного модуля приведена на чертеже
ГУИР.946142.002 Д1.
7.3
Разработка маршрутной технологии сборки электронного модуля
Рассчитаем показатели производительности труда:
. Штучное время Тшт:
, (7.18)
где Топер - оперативное время,
К1 - коэффициент, зависящий от группы сложности аппаратуры и
типа производства;,
К2 - коэффициент, учитывающий подготовительно-заключительное
время и время обслуживания в процентах от оперативного времени и зависящий от
условий труда,
К3 - коэффициент, учитывающий долю времени на перерывы в
работе (в процентах от оперативного времени).
. Подготовительно-заключительное время Тп.з.:
, (7.19)
где Тп.з.см. - подготовительно-заключительное сменное время,
определяемое инструкцией по эксплуатации оборудования,
С- количество смен (обычно С=2),
Др - количество рабочих дней за плановый период (Др=255
дней).
3. Штучно-калькуляционное время Тшт-к :
, (7.20)
где Тпз- подготовительно-заключительное время на ознакомление
с чертежами и получение инструмента, подготовку и наладку оборудования;
N-
программа выпуска (согласно заданию 1000 шт/ год) [24].
Маршрутный технологический процесс сборки и монтажа, приведен в таблице
7.3.
Таблица 7.3 - Маршрутный технологический процесс сборки и монтажа
|
№
|
Наименование операции
|
Оборудование, оснастка
|
Топер, мин
|
Тшт., мин
|
Тп.-з, мин
|
Тшт.-к, мин
|
|
5
|
Комплектование
|
Стол монтажный СМ-3
|
1,5
|
3.09
|
1530
|
4,62
|
|
10
|
Нанесение паяльной пасты
|
Полуавтомат Ulmpaprint2000
|
0,2
|
0.41
|
12750
|
13,16
|
|
15
|
Установка поверхностно монтируемых компонентов
|
Полуавтомат SM902
|
1,16
|
2.39
|
10200
|
12,59
|
|
20
|
Пайка конвективным оплавлением
|
Печь конвекционного оплавления OmmiFlo
|
0,069
|
0.14
|
10200
|
10,34
|
|
25
|
Подготовка ЭРЭ к монтажу
|
Полуавтомат ГГ-2125
|
0,16
|
0,33
|
5100
|
5,43
|
|
30
|
Установка микросхем, разъемов и кнопок сквозного монтажа
|
Полуавтомат УР-10
|
0,17
|
0,35
|
7650
|
8,0
|
|
35
|
Пайка
|
Автомат УПВ-903Б
|
0,08
|
0,16
|
10200
|
10,36
|
|
40
|
Очистка платы
|
Линия Aquapak
|
0,061
|
0,12
|
7650
|
7,77
|
|
45
|
Контроль визуальный
|
Установка VS 8
|
0,3
|
0,61
|
2550
|
3,16
|
|
50
|
Контроль электрический
|
Система Cencorp 500SL
|
0,3
|
0,61
|
7650
|
8,26
|
|
55
|
Маркировать
|
Стол монтажный, трафарет
|
0,3
|
0,61
|
2550
|
3,16
|
|
60
|
Лакировать
|
Установка Century C-740
|
0,3
|
0,61
|
5100
|
5,71
|
Комплект технологической документации приведен в приложении Е.
7.4 Выводы
В разделе произведен расчет на технологичность. Уровень технологичности
больше единицы, что соответствует достаточной степени обработки на
технологичность. Разработана технологическая схема сборки, маршрутная карта,
комплект технологической документации.
8.
Технико-экономическое обоснование производства технологической ячейки для
измерения удельной электропроводности пота на кожных покровах
8.1 Краткая
характеристика технологической ячейки для измерения удельной электропроводности
пота на кожных покровах
Разрабатываемый прибор позволяет определить сопротивление участка кожного
покрова и оценить разность сопротивлений сухой и влажной кожи. Это необходимо
при проведении диагностики гипергидроза. То есть основной областью применения
данного прибора является медицина. На сегодняшний день аналогов разрабатываемой
ячейки не существует. Выявление заболевания происходит на основе слов пациента,
а границы зоны потливости определяются с помощью пробы Минора. Кожа
исследуемого покрывается раствором йода, затем после высыхания- посыпается
кукурузным крахмалом или картофельной мукой. В результате соединения йода с
крахмалом в местах потения образуется интенсивное сине-фиолетовое, иногда даже
черное окрашивание.
При использовании разрабатываемого устройства диагностика будет занимать
меньше времени, чем требуется при использовании пробы Минора. А результаты
исследований, полученные до и после операций, можно хранить на компьютере.
Передача данных осуществляется через шину USB.
Основным элементом является микроконтроллер, через который осуществляется
управление прибором, а также МК позволяет вычислить результат измерений.
Прибор прост в использовании, имеет индикатор ЖК, на котором почти сразу
отображаются полученные данные.
Основными показателями разрабатываемого прибора, которые смогут
обеспечить ему коммерческий и технический успех, являются - безопасность и
удобство для пациента, высокое качество, точность результатов, небольшие
размеры, простота и наглядность конструкции, возможность передачи данных на
ПЭВМ и дальнейшее их хранение и другое.
8.2 Расчет
стоимостной оценки затрат
Расчет
себестоимости и отпускной цены технологической ячейки для измерения удельной
электропроводности пота на кожных покровах
Расчёт затрат
по статье "Сырьё и материалы"
В эту статью включается стоимость основных и вспомогательных материалов,
необходимых для изготовления единицы продукции по установленным нормам и ценам
их приобретения (оптовым) с учётом транспортно-заготовительных расходов. Расчёт
производится по следующей формуле [16]:
(8.1)
где КТР - коэффициент, учитывающий транспортно-заготовительные
расходы при приобретении материалов;
НРI
- норма расхода i-го вида
материала на единицу продукции (кг, м, л и пр.);
ЦI - отпускная (оптовая) цена за
единицу i-го вида материала, ден. ед.
ОВI
- возвратные отходы i-го вида
материала (кг, м, л и пр.);
ЦОI
- цена за единицу отходов материала i-го вида, руб;
n -
номенклатура применяемых материалов.
Для удобства расчет затрат на материалы представлен в таблице 8.1 [17-22]
.
Таблица 8.1 - Расчёт затрат на материалы
Единицы измерения
|
Норма расхода
|
Цена за единицу,руб.
|
Сумма,руб.
|
|
1. Фольгированный диэлектрик FR-4 LamPlex-2-18-1,5
|
кг
|
0,018
|
30000
|
540
|
|
2. Припой ПОС-61
|
кг
|
0,02
|
81684
|
1633
|
|
3. Паяльнаяпаста G4(A)-SM833 UNION SOLTEK
|
кг
|
0,03
|
120000
|
7200
|
|
4. Клей КМ-203
|
мл
|
2
|
199000
|
7960
|
|
5. Лак UREHTANClear
|
л
|
0,1
|
84125
|
8412
|
|
6. Низковольтный кабель SKUBRed/Black
|
м
|
0,08
|
6092
|
4874
|
|
Итого
|
30619
|
|
Транспортно-заготовительные расходы (10%)
|
3061.2
|
|
Всего с транспортно-заготовительными расходами
|
33680.4
|
|
Отходы возвратные (вычитаются) 1%
|
336.8
|
Всего по статье:
=33680.4-336.8=33343.6руб.
Расчет затрат
по статье "Покупные комплектующие изделия и полуфабрикаты". В эту
статью включаются затраты на приобретение готовых покупных изделий и
полуфабрикатов. Расчёт производится по следующей формуле[16]:
(8.2)
где
- коэффициент
транспортно-заготовительных расходов; m - перечень применяемых комплектующих
изделий и полуфабрикатов;
- количество покупных комплектующих изделий или
полуфабрикатов j-го вида, шт;
- оптовая цена j-го вида комплектующих изделий или
полуфабрикатов, руб.
Расчёт затрат на покупные комплектующие и полуфабрикаты представлены в
таблице 8.2 [22-26].
Таблица 8.2 - Расчёт затрат на комплектующие изделия и полуфабрикаты
|
Наименование комплектующего или полуфабриката
|
Кол-во на единицу
|
Цена, бел.руб.
|
Сумма
|
|
Резисторы
|
|
RC0402-0.0625Вт-620Ом±5%
|
1
|
20
|
20
|
|
RC0402-0.0625Вт-680Ом±5%
|
2
|
20
|
40
|
|
RC0402-0.0625Вт-1кОм±5%
|
8
|
20
|
160
|
|
RC0402-0.0625Вт-1.6кОм±5%
|
1
|
20
|
20
|
|
RC0402-0.0625Вт-2.7кОм±5%
|
1
|
20
|
20
|
|
RC0402-0.0625Вт-4.7кОм±5%
|
1
|
20
|
20
|
|
RC0402-0.0625Вт-5.1кОм±5%
|
4
|
20
|
80
|
|
RC0402-0.0625Вт-6.2кОм±5%
|
1
|
20
|
20
|
|
RC0402-0.0625Вт-10кОм±5%
|
4
|
20
|
80
|
|
RC0402-0.0625Вт-100кОм±5%
|
2
|
20
|
40
|
|
RC0402-0.0625Вт-22кОм±5%
|
1
|
20
|
20
|
|
PVZ3A-300Ом±30%
|
1
|
450
|
450
|
|
PVZ3A502-5к±30%
|
1
|
450
|
450
|
|
PVZ3A-20к±30%
|
1
|
450
|
450
|
|
Микросхемы
|
|
C8051F320
|
1
|
12770
|
12770
|
|
IRU1117-33CS
|
1
|
2090
|
2090
|
|
К140УД11
|
2
|
2690
|
5380
|
|
К153УД1
|
2
|
2725
|
5450
|
|
Конденсаторы
|
|
1210-VDC-25В-0.022мкФ±10%
|
1
|
220
|
220
|
|
1210-VDC-25В-0.47мкФ±10%
|
1
|
220
|
220
|
|
1210-X7R-50В-0.1мкФ±10%
|
6
|
220
|
1332
|
|
1206-X7R-16В-1мкФ±10%
|
2
|
220
|
440
|
|
Индикатор 1602 LCD
|
1
|
30000
|
30000
|
|
Разъем USBA-1J
|
1
|
570
|
570
|
|
Кабель USB
|
1
|
13700
|
13700
|
|
Батареи типа 3336
|
2
|
9810
|
19620
|
|
Электрод
|
2
|
15620
|
31240
|
|
Винт В.М2,5-6gx4.48
|
4
|
71,5
|
286
|
|
Всего
|
-
|
-
|
125185
|
|
Всего с транспортно-заготовительными расходами (1,1)
|
-
|
-
|
137703.5
|
Расчёт затрат
по статье "Основная заработная плата производственных рабочих"
В эту статью включаются расходы на оплату труда производственных рабочих,
непосредственно связанных с изготовлением продукции, выполнением работ и услуг.
Расчёт производится по следующей формуле:
где
-коэффициент премий, установленный за выполнение,
перевыполнение плановых показателей;
-количество технологических операций по изготовлению изделий;
- часовая тарифная ставка, соответствующая разряду
выполняемых по i-й операции работ, ден.ед.;
- норма времени (трудоёмкость) по i-й операции, нормо-час/шт.
Месячная тарифная ставка первого разряда на предприятии составляет 180000
руб. Расчёт основной заработной платы представлен в таблице8.3.
Таблица 8.3 - Расчет основной заработной платы производственных рабочих
|
Вид работ (операции)
|
Разряд работы
|
Часовая тариф- ная ставка, руб./ч
|
Норма време-ни по опера-ции, нормо-час
|
Расценка (прямая зарплата),руб.
|
|
1.Подготовительная операция
|
II
|
1186.3
|
0,05
|
59
|
|
2.Комплектовочная операция
|
II
|
1186.3
|
0,02
|
15
|
|
3. Нанесение паяльной пасты
|
VI
|
1943.1
|
0,04
|
78
|
|
4.Установка SMD-элементов
|
VI
|
1943.1
|
0,02
|
39
|
|
5. Оплавление в конвективной печи
|
VI
|
1943.1
|
0,06
|
116
|
|
6. Очистка верхней стороны платы
|
IV
|
1605.6
|
0,01
|
16
|
|
7.Установка навесных элементов
|
IV
|
1605.6
|
0,05
|
80
|
|
8. Пайка
|
V
|
1779.5
|
0,04
|
71
|
|
9. Очистка нижней стороны платы
|
IV
|
1605.6
|
0,01
|
16
|
|
10. Контроль
|
VII
|
2076.1
|
0,06
|
124
|
|
11. Маркировка и лакирование
|
II
|
1186.3
|
0,03
|
23
|
|
12. Изготовление деталей корпуса
|
VII
|
2076.1
|
1,0
|
2076
|
|
13.Сборка изделия
|
VII
|
2076.1
|
0,50
|
1038
|
|
14. Контроль
|
VII
|
2076.1
|
0,2
|
415
|
|
15. Маркировка
|
II
|
1186.3
|
0,01
|
10
|
|
16. Упаковка
|
II
|
1186.3
|
0,05
|
59
|
|
Итого
|
4235
|
|
Премия 30%
|
1270.5
|
|
Основная заработная плата
|
5505.5
|
Расчёт затрат
по статье "Дополнительная заработная плата основных производственных
рабочих"
Расчёт осуществляется по формуле[16]:
|
,
|
(8.4)
|
где HД - процент дополнительной заработной платы
производственных рабочих, равный 15 %.
Тогда дополнительная заработная плата производственных рабочих
Зд= 5505.5·0,15=825.8руб.
Расчёт затрат
по статье "Отчисления на социальные нужды и на обязательное
страхование"
Расчёт осуществляется по формуле[16]:
|
,
|
(8.5)
|
где Hсоц - ставка отчислений в фонд социальной защиты, равная 34 %;стр -
ставка отчислений по обязательному страхованию, равная 1%.
Рсоц,стр = (5505.5+825.8)*0,35 = 2215.9руб.
Результаты расчета остальных статей затрат, себестоимости и отпускной
цены единицы продукции представлены в таблице 9.5.
Таблица8.4 - Расчёт себестоимости и отпускной цены единицы продукции
|
Наименование статьи затрат
|
Условное обозначение
|
Значение, ден. ед.
|
Примечание
|
|
1. Сырьё и материалы
|
Рм
|
33343.6
|
см. табл. 9.1
|
|
2. Покупные комплектующие изделия
|
Рк
|
137703.5
|
см. табл.9.2
|
|
3. Основная заработная плата производственных рабочих
|
Зо
|
5505.5
|
см. табл. 9.3
|
|
4. Дополнительная заработная плата производственных рабочих
|
Зд
|
825.8
|
, НД=15%
|
|
5. Отчислении на социаль-ные нужды (отчисления в фонд
социальной защиты населения и обязательное страхование)
|
Рсоц,стр
|
2215.9
|
|
|
6. Возмещение износа специнструмента и приспособлений
целевого назначения
|
Риз
|
550.5
|
,Низ=10% Риз=5505.5∙0,1
|
|
7.Общепроизводственные расходы
|
Ропп
|
11011
|
, Нопп=200%,Ропп=5505.5∙2
|
|
8. Общехозяйственные расходы
|
Ропх
|
12112.1
|
Нопх=220%, Ропх=5505.5∙2,2
|
|
9. Прочие производственные расходы
|
Рпр
|
165.2
|
,Нпр=3% Рпр=5505.5∙0,03
|
|
10. Производственная себестоимость
|
Спр
|
203433.1
|
Спр=Рм +Рк+Зо
+Зд+ +Рсоц,стр +Риз+Ропп +Ропх
+ +Рпр
|
|
11. Расходы на реализацию (коммерческие)
|
Рр
|
4068.7
|
, Нр= 2% Рр=203433.1·0,02
|
|
12. Полная себестоимость
|
Сп
|
207501.8
|
Сп=Спр + Рр Сп=203433.1+4068.7
|
|
13. Плановая прибыль на единицу продукции
|
Пед
|
52798.8
|
, Ре=25% Пед=207501.8·0,25
|
|
14.
Оптовая цена
|
Цпр
|
260984.2
|
Цпр=Сп + Пед Цпр=207501.8+52798.8
|
|
15. Налог на добавленную стоимость
|
НДС
|
52796.8
|
Ндс=20%,
НДС=260984.2·0,2
|
Цотп
|
316782.9
|
Цопт=Сп+ Пед+НДС Цопт=207501.8+52798.8+52796.8
|
Расчет чистой
прибыли
Расчёт чистой прибыли производится по формуле [16]:
Пч = N*П ед*(1- Нп/100),(8.6)
где N - годовой объем выпуска продукции, равен 2000 ед.;
Пед - прибыль, приходящаяся на единицу изделия, руб.;
Нп - ставка налога на прибыль, равна 24%.
Пч = 2000*52798.8*0.76=80254.2 тыс.руб.
8.3 Расчет
инвестиций в производство нового изделия
Инвестиции в производство нового изделия включают:
Инвестиции на разработку нового изделия (Иразр);
Инвестиции в основной и оборотный капитал.
Инвестиции на разработку нового изделия составляют 50 млн. руб.
Производство продукции предполагается осуществлять на действующем
оборудовании на свободных производственных мощностях, поэтому инвестиции в
основной капитал не требуются.
Для производства нового вида продукции требуется прирост инвестиций в
собственный оборотный капитал в размере 30-40% общей годовой потребности в
материальных ресурсах.
Годовая потребность в материалах определяется по формуле:
, (8.7)
где
- материальные затраты на единицу продукции тыс. руб.
ПМ=39511.1·2000=79022.200 тыс.руб.
Годовая потребность в комплектующих изделиях определяется по формуле:
,(8.8)
где
- затраты на комплектующие изделия на единицу продукции,
тыс.руб.
ПК= 135149.3*2000=270298.600 руб.
Инвестиции в прирост собственного оборотного капитала составят
Иоб= 0.4* (Пм + Пк)(8.9)
ИОБ =0,4·(79022.200+270298.400)=139728.2тыс.руб.
Таким образом, инвестиции в производство нового изделия составят:
И = Иразр + Иоб= 50000.000+139728.2=189728.2 тыс.руб.
8.4 Расчет
показателей экономической эффективности проекта
При оценке эффективности инвестиционных проектов необходимо осуществить
приведение затрат и результатов, полученных в разные периоды времени, к
расчетному году, путем умножения затрат и результатов на коэффициент
дисконтирования
, который определяется следующим образом:
,(8.10)
где
- требуемая норма дисконта, равная 14%;
t -
порядковый номер года, затраты и результаты которого приводятся к расчетному
году;
- расчетный год, в качестве расчетного года принимается год
вложения инвестиций,
= 1.
Расчет чистого дисконтированного дохода за четыре года реализации проекта
и срока окупаемости инвестиций представлены в таблице 8.5.
Таблица 8.5 - Экономические результаты работы предприятия
|
Наименование показателя
|
Един. измер.
|
Условн. обозн.
|
По годам производства
|
|
|
|
2011
|
2012
|
2013
|
2014
|
|
Результат:
|
|
1.Выпуск изделий
|
шт.
|
N
|
2000
|
2000
|
2000
|
2000
|
|
2. Прирост чистой прибыли
|
тыс.руб
|
∆
|
80254.2
|
80254.2
|
80254.2
|
80254.2
|
|
3. Прирост результата
|
тыс.руб
|
∆
|
80254.2
|
80254.2
|
80254.2
|
80254.2
|
|
4. Коэффициентдисконтирования
|
тыс.руб
|
|
1
|
0. 87
|
0.76
|
0.67
|
|
5. Результат с учетом фактора времени
|
тыс.руб
|
Pt*αt
|
80254.2
|
70398.4
|
60993.2
|
53770.3
|
|
Затраты:
|
|
6. Инвестиции в разработку нового изделия
|
тыс.руб
|
Иразр
|
50000
|
-
|
-
|
-
|
|
7. Инвестиции в собственный оборотный капитал
|
тыс.руб
|
Иоб
|
139728.2
|
-
|
-
|
-
|
|
8. Общая сумма инвестиций
|
тыс.руб
|
И
|
189728.2
|
-
|
-
|
-
|
|
9. Инвестиции с учетом фактора времени
|
тыс.руб
|
|
189728.2
|
-
|
-
|
-
|
|
10.Чистый дисконтированный доход по годам (п.5 - п.9)
|
тыс.руб
|
|
-109474
|
70398.4
|
60993.2
|
53770.3
|
|
11.ЧДД нарастающимитогом
|
тыс.руб
|
|
-109474
|
-39075.6
|
21917.6
|
75687.9
|
Рентабельность инвестиций (РИ) рассчитывается по формуле:
, (8.11)
где
- среднегодовая величина чистой
прибыли за расчетный период, ден. ед., которая определяется по формуле:
,(8.12)
где
- чистая прибыль, полученная в году t, тыс.руб.
=(80254.2+70398.4+60993.2+53770.3)/4=66354.0тыс.руб.
8.5 Выводы
В результате технико-экономического обоснования инвестиций по
производству технологической ячейки для измерения удельной электропроводности
пота на кожных покровах были получены следующие значения показателей его
эффективности:
. Чистый дисконтированный доход за четыре года производства составит
75687.9 тысяч рублей;
. Все инвестиции окупятся на третий год;
. Рентабельность инвестиций составляет 34.9 %.
Таким образом, производство нового вида изделия является эффективным и
инвестиции в его производство целесообразны.
9. Охрана
труда. Обеспечение электробезопасности при эксплуатации технологической ячейки
для измерения удельной электропроводности пота на кожных покровах
.1
Обеспечение электробезопасности
Разрабатываемый прибор предназначен для измерения удельной
электропроводности пота на кожных покровах. Применяется данная технологическая
ячейка в медицине для диагностики гипергидроза. Измерения проводятся при помощи
накладываемых на кожу пациента электродов. В этом случае к определенному
участку тела ( поверхности ладони ) прикладывается разность потенциалов, т. е.
через тело пациента протекает ток. Если по некоторым причинам диагностика будет
проводиться неисправным прибором, то возникающий для жизни пациента риск
необходимо минимизировать.
Исход воздействия электрического тока на организм человека зависит от
величины электрического тока, величины напряжения, воздействующего на организм,
электрического сопротивления тела человека, длительность воздействия тока на
организм, род и частота тока, путь протекания тока в теле, психофизиологическое
состояние организма, его индивидуальные свойства, а также температуры,
влажности, запыленности воздуха в помещении и других факторов.
Питание прибора осуществляется от двух батареек номиналом 4,5 вольт.
Воздействие на пациента производится переменным током частотой 1кГц.Процедура и
диагностика проводится в помещении без повышенной опасности, в котором
отсутствуют условия, создающие повышенную или особую опасность. Диагностический
кабинет должен быть хорошо проветриваемым, для уменьшения пыли и других частиц
в воздухе.
Возможными причинами поражения электрическим током могут быть следующие
факторы: неожиданное появление напряжения там, где его в нормальных условиях не
должно быть; прикосновение человека к неизолированным токоведущим частям;
несогласованность и ошибочные действия обслуживающего персонала; случайное
прикосновение к токоведущей детали из-за незнания, спешки, действия отвлекающих
факторови т. д.
При эксплуатации прибора возможно несколько путь протекания тока
"рука-рука", "рука-нога" при непосредственном касании
электродов. Если человек, стоящий на земле, касается рукой неизолированных
токоведущих частей, то ток протекает по пути "рука - нога".Изоляция
человека от земли может обеспечиваться сопротивлением пола и обуви. В этом
случае ток проходит по пути "рука - рука" или "голова -
рука".
Оценка опасности электропоражения заключается в расчете (или измерении)
протекающего через тело человека тока Ih или напряжения прикосновения Uпр и в
сравнении этих величин с предельно допустимыми их значениями (Ihдоп и Uпрдоп )
в зависимости от продолжительности воздействия тока.
Оценка электропоражения проводится в нормальном режиме работы
электроустановки и в аварийном, т. е. в режиме, при котором могут возникнуть
опасные ситуации, приводящие к электротравмированию людей, взаимодействующих с
установкой (например, при замыкании электропитания установки на ее корпус или
другие электропроводящие части в результате нарушения изоляции).
Оценка опасности в таких случаях позволяет определить необходимость
применения способов и средств защиты, а максимально возможные и предельно
допустимые значения тока, проходящего через тело человека, или допустимые
напряжения прикосновения служат исходными данными для их проектирования и
расчета.
Максимально возможные значения тока, протекающего через тело человека,
рассчитываются по формулам, представленным в таблице 9.1.
Таблица 9.1 - Формулы для расчета электрического тока, проходящего через
тело человека I при однопроводном прикосновении в двухпроводных сетях
переменного тока
|
Характеристика сети
|
Схема включения человека в электрическую сеть
|
Формула для расчета тока
|
|
Двухпроводная сеть переменного тока, изолированная от земли
в нормальном режиме работы
|
|
Ih=UR1/(R1*R2+ R1*Rch+R2*Rch) при R1= R2=R и С1=С2=С→0 Ih
=U/(2Rch+R)
|
|
Двухпроводная сеть переменного тока, изолированная от земли
в аварийном режиме работы
|
|
Ih=UR1/(R1*Rэ+R1*Rch+ +Rch*Rэ), где Rэ=R2*rзм/(R2+rзм) -эквивалентное сопротивление
|
В таблице 8.1 приняты следующие обозначения: R1, R2, R3 - активное сопротивление изоляции фазных проводов по
отношению к земле; С1, С2, С3, - электрическая
емкость фазных проводов по отношению к земле; Z - реактивное сопротивление фазных проводов по отношению к
земле (Z=R+1/jwC),
где w = 2πf- круговая частота); Uф - фазное напряжение; Uл- линейное напряжение (Uл=
*Uл); Rсh - полное сопротивление в цепи тела человека; U- напряжение двухпроводных сетей
переменного тока.
При расчетах Ih по
формулам, приведенным в таблице1 Z и R при нормальном режиме работы
электрических сетей напряжением до 1000 В принимаются равными 500 кОм.
При расчете полного сопротивления в цепи тела человека Rсh, которое включает в себя сумму сопротивлений тела
человека Rh, обуви Rоби основания (пола или грунта), на котором стоит человек Rос, сопротивление собственного тела
человека следует принимать равным 6 кОм при Uпр< 50 В.
Ток прикосновения при нормальном режиме работы:
Ih=U/(2Rch+R)=0,018 мА (9.1)
Ток прикосновения при аварийном режиме работы:
зм=4Ом
Rэ=R2*rзм/(R2+rзм)=7,99 Ом (9.2)
Ih=UR1/(R1*Rэ+R1*Rch+ Rch* Rэ)=1,49 мА(9.3 )
Предельно допустимые (наибольшие допустимые) значения напряжения
прикосновения и токов, проходящих через тело человека, для нормального
(неаварийного) и аварийного режимов работы электроустановок приведены в
таблицах 9.2 и 9.3.
Таблица 9.2 -Предельно допустимые значения прикосновения Uпрдоп и тока,проходящего через тело
человека Ih при нормальном (неаварийном)режиме
работы установок
|
Род и частота тока
|
Наибольшие допустимые значения (нормальный режим)
|
|
Uпрдп,В
|
Ih, мА
|
|
Переменный, 50 Гц Переменный, 400 Гц Постоянный
|
2 3 8
|
0,3 0,4 1,0
|
Примечание. Настоящие нормы (таблица 2) соответствуют продолжительности
воздействия тока на человека не более 10 мин в сутки. Для лиц, выполняющих
работу в условиях высокой температуры (более +25°С) и влажности воздуха
(относительная влажность более 75 %), приведенные нормы должны быть уменьшены в
три раза[27].
Рассчитанный ток прикосновения при нормальном режиме работы значительно
меньше предельно допустимого тока.
Чем дольше человек находится под действием тока, тем серьезнее
последствия(рисунок 9.1). Для переменного тока допустимыми величинами являются:
для 500 мА - 0,1 секунды
для 65 мА - 1 секунда
для 1 мА - нет ограничений
Рисунок 9.1 - Последствия влияния электрического тока на организм
человека
Таблица 9.3 - Предельно допустимые значения напряжения прикосновения Uпр и тока, проходящего через тело
человека Ih при аварийном режиме работы установок
|
Род и частота тока
|
Нормируемая виличина
|
Наиболее допустимые значения при продолжительности
воздействия, с
|
|
|
0.1
|
0.2
|
0.4
|
0.6
|
0.8
|
1.0
|
Более 1.0
|
|
Переменный, 50 Гц
|
Uпрдп,В Ihпд, мА
|
500 500
|
250 250
|
125 125
|
85 85
|
65 65
|
50 50
|
42 6
|
|
Переменный, 400 Гц
|
Uпрдп,В Ihпд, мА
|
500 500
|
500 500
|
250 250
|
170 170
|
130 130
|
100 100
|
42 8
|
|
Постоянный
|
Uпрдп,В Ihпд, мА
|
500 500
|
400 400
|
300 300
|
240 240
|
220 220
|
210 210
|
50 15
|
Электробезопасность персонала обеспечивается конструкцией
электроустановок, организационными и техническими мероприятиями, а также
техническими способами, средствами и приспособлениями.
Организационные мероприятия включают в себя требования к персоналу
(возраст, медицинское освидетельствование, обучение, проверка знаний и др.);
осуществление допуска к проведению работ; организацию надзора за проведением
работ и др.
Технические мероприятия в действующих установках со снятым напряжением
при работах в электроустановках или вблизи их предполагают отключение установки
(или ее части) от источника; снятие предохранителей; отсоединение концов
питающих линий; применение заземления и др.
Для предотвращения возможности поражения электрическим током необходимо
использование средств, изоляция которых выдержит рабочее напряжение
электроустановок и с помощью которых допускаются работы в электроустановках под
напряжением и изолируют руки работников от токоведущих частей или частей,
оказавшихся под напряжением.
Защиту при косвенном прикосновении следует выполнять во всех случаях,
если напряжение в электроустановке превышает 50 В переменного и 120 В
постоянного тока. Напряжение питания не превышает данные значения, поэтому
выполнение защиты не обязательно.
Основная изоляция токоведущих частей должна покрывать токоведущие части и
выдерживать все возможные воздействия, которым она может подвергаться в
процессе ее эксплуатации. Удаление изоляции должно быть возможно только путем
ее разрушения [28].
Наиболее опасен переменный ток частотой 20 - 100 Гц. При частоте меньше
20 Гц и больше 100 Гц опасность снижается. Токи частотой свыше 500000 Гц не
вызывают электрические удары, но дают термические ожоги. Так как диагностика
проводится при частоте тока 1кГц и рассчитанное значение тока прикосновения при
аварийном режиме работы Ihменьше наибольшего допустимого значения для переменного тока частотой
400Гц, следовательно, разрабатываемая технологическая ячейка имеет высокую
степень безопасности и его эксплуатация не угрожает здоровью пациентов и
персонала.
9.2 Выводы
Произведен расчет токов прикосновения при нормальном и аварийном режимах
работы. Обеспечена электробезопасность при эксплуатации технологической ячейки
для измерения удельной электропроводности пота на кожных покровах.
Технологическая ячейка имеет высокую степень безопасности и ее эксплуатация не
угрожает здоровью пациентов и персонала.
Заключение
В результате дипломного проектирования рассмотрены существующие методы
диагностирования гипергидроза: проба Минора, метод гравиметрии и эвапометрии.
Так же рассмотрены методы измерения сопротивления и проводимости кожи и
биологических тканей, приведены примеры измерительных приборов: устройство для отбора
и исследования проб пота, устройство для исследования интенсивности
потоотделения.
Проведенный анализ показал, что на сегодняшний день нет четких
количественных показателей, которые объективно говорили о наличии гипергидроза
и его степени. В настоящей работе поставлена задача разработки простого,
экономически выгодного и вместе с тем объективного устройства диагностики
повышенного потоотделения проблемных зон человека.
В данной работе представлена методика измерения импеданса биоткани, в
ходе которой сопротивление замерялось на нескольких частотах. По результатам
этих измерений выбрана одна частота f=1кГц, вносимая наименьшую ошибку.
Разработана структурная схема технологической ячейки для измерения
удельной электропроводности кожных покровов, которая включает следующие блоки:
питания, измерительный мост, генератор частоты 1кГц, блок микроконтроллерный,
клавиатуры, индикации, усиления. Также разработана схема электрическая
принципиальная проектируемой технологической ячейки.
В результате выполнения дипломного проекта разработан алгоритм работы
технологической ячейки для измерения удельной электропроводности кожных
покровов. В соответствии с алгоритмом микроконтроллер вычисляет значение
удельной электропроводности, данное значение отображается на жидкокристаллическом
индикаторе и может быть передано на компьютер.
Разработана плата печатная и сборочный чертеж технологической ячейки для
измерения удельной электропроводности кожных покровов. Рассчитанная вероятность
безотказной работы равна 85 процентам, что гарантирует надежную работу.
Также разработан сборочный чертеж изделия, удовлетворяющий современным
требованиям.
Рассчитанный уровень технологичности больше единицы, что соответствует
достаточной степени обработки на технологичность. Разработан комплект технологической
документации.
В результате технико-экономического обоснования инвестиций по
производству технологической ячейки для измерения удельной электропроводности
пота на кожных покровах были получены следующие значения показателей его
эффективности:
Чистый дисконтированный доход за четыре года производства составит
75687.9 тысяч рублей;
Все инвестиции окупятся на третий год;
Рентабельность инвестиций составляет 34.9 %.
Таким образом, производство нового вида изделия является эффективным и
инвестиции в его производство целесообразны.
Произведен расчет токов прикосновения при нормальном и аварийном режимах
работы. Обеспечена электробезопасность при эксплуатации технологической ячейки
для измерения удельной электропроводности пота на кожных покровах. Технологическая
ячейка имеет высокую степень безопасности и ее эксплуатация не угрожает
здоровью пациентов и персонала.
Список
используемых источников
[1] Федеральный лечебно-реабилитационный центр
Росздрава[Электронный ресурс]. - Электронные данные. - Режим доступа:
http://www.sweat.ru/-Дата доступа: 20.01.2011.
[2] Центр Лечения Гипергидроза[Электронный ресурс]. -
Электронные данные. - Режим доступа:http://ladoni.ru/-Дата доступа: 20.01.2011.
[3] Стебунов, С.С. Первичный гипергидроз: диагностика и
лечение / С.С. Стебунов. - Минск., 2007. - 209 с.
[4] Центр Лечения Гипергидроза[Электронный ресурс]. -
Электронные данные. - Режим доступа: http://www.hyperhidrosis.ru-Дата доступа:
28.01.2011.
[5] Пат. 1085590 СССР, ПМК А 61 В 10/00. Устройство для
отбора и исследования проб пота / Буряк Л.И., Беляев А.А.; заявитель и
патентообладательДнепропетровский ордена Трудового Красного Знамени медицинский
институт - № 3448168/28-13; заяв. 31.05.82; опубл. 15.04.84
[6] Пат. 1334 U
Республика Беларусь, МПК А 61 В 10/00. Устройство для исследования
интенсивности потоотделения / Соколов С.М., Ганжа В.Л., Федорович С.В., Скепьян
Н.А., Пилькевич Р.Н.; заявители и патентообладатели гос. учреждение
"Республиканский научно-практический центр гигиены", гос. науч. учреждение
"Институт тепло- и массообмена им. А.В. Лыкова" НАН Беларуси - № u 20030382; заяв. 03.09.03; опубл.
30.03.04
[7] Метод Фолля[Электронный ресурс]. - Электронные данные. -
Режим доступа: http://s5s.ru/foll.htm/-Дата доступа: 30.01.2011.
[8] Пат. 2145186 Российская Федерация, ПМК А 61 В 5/05, А 61
Н 39/00. Способ Карасева А.А. измерения электропроводимости ткани
биологического объекта / Буряк Л.И., Беляев А.А.; заявитель и патентообладатель
Днепропетровский ордена Трудового Красного Знамени медицинский институт - №
3448168/28-13; заяв. 31.05.82; опубл.
15.04.84
[9]Пат.747917
USA МПКA61B 5/05 A61B5/04.MEASIIRIMI.M SYSTEM VM1
ELECTRODE FOR MEASUKIV: SKIN IMPEDANCE IN ЛSMALL REGION OF SKIN/ Woo-young Jang, Young-baePark, Sang-hoon Shin, Jin-wook
Choi;Assignee: Samsung Electronics Co., Ltd., Suwon, filed - jul. 23. 2003; publ - jun.
24. 2004
[10] Пат РФ 2175213 МПК A61B5/053, A61H39/02Устройство для
измерения электрокожного сопротивления Авторы:Плахова Н.М.,Селезнев А.Т. /
Заяв: Воронежская государственная медицинская академия имени Н.Н. Бурденко,
Плахова Наталья Михайловна,Селезнев Александр Тихонович
[11] Ким, В.М. "Формальное описание показателей
электропунктурной диагностики и их структурная факторизация для популяционных
задач." - М. : Паимс, 1998 - с. 224.
[12] Черныш, И.М. "Обоснование выбора реперных точек в
электропунктурной диагностике." Сборник материалов конгресса / И.М.Черныш,
А.А. Гуров "Традиционная медицина - 2000". Элиста, 27-29 сентября
2000 г. М.,2000. -c.590.
[13] Сташин, В. В. Проектирование цифровых устройств на
однокристальных микроконтроллерах / В. В. Сташин, А. В. Урусов, О. Ф.
Мологонцева. - М.: Энергоатомиздат, 1990. -c.460.
[14] Титце, У. Полупроводниковаясхемотехника: справочное
руководство. / У.Титце, К.Шенк, Пер. с нем. - М.: Мир, 1982. - 512 с.
[15] Костюкевич, А. А. Технология средств медицинской
электроники : метод. указания / А. А. Костюкевич. - Минск :БГУИР, 2006. - 31с.
[16] Носенко, А.А Технико-экономическое обоснование дипломных
проектов. Методическое пособие в 4-х частях. Часть 2. Расчет экономической
эффективности инвестиционных проектов/ А.А. Носенко, А.В. Грицай. - Минск:
БГУИР, 2002 - 56 с.
[17] Промдекс [Электронный ресурс]- Москва, 2009. - Режим
доступа: http://www.95364.promdex.com- Дата доступа: 01.05.2011.
[18] Белэлектрод[Электронный ресурс]- Минск, 2007. - Режим
доступа: http://www.belel.by- Дата доступа: 01.05.2011.
[19]Резонит [Электронный ресурс]- Москва, 2009. - Режим
доступа:http://www.fr4.ru- Дата доступа: 01.05.2011.
[20] Адгезия [Электронный ресурс]- Минск, 2008. - Режим
доступа: http://chemi.by- Дата доступа: 01.05.2011.
[21] Запчасти и оборудование[Электронный ресурс]- Москва,
2011. - Режим доступа:http://service4service.ru- Дата доступа: 01.05.2011.
[22]Моспровод [Электронный ресурс]- Москва, 2009. - Режим
доступа:http://www.mos-provod.ru- Дата доступа: 01.05.2011.
[23] Альфалидер [Электронный ресурс]- Минск, 2004. - Режим
доступа: http://www.alider.by- Дата доступа: 01.05.2011.
[24] Терраэлектроника[ Электронный ресурс]- Москва, 2004. -
Режим доступа:http://www.terraelectronica.ru- Дата доступа: 01.05.2011.
[25] Радиотех-Трейд [Электронный ресурс]- Москва, 1997. -
Режим доступа:http://www.rct.ru- Дата доступа: 01.05.2011.
[26] Эк-зип [Электронный ресурс]- Москва, 1997. - Режим
доступа:http://www.zip-2002.ru- Дата доступа: 01.05.2011.
[27] Михнюк, Т.Ф. Охрана труда: учеб. пособие для студентов
учреждений, обеспечивающих получение высшего образования по специальностям в
области радиоэлектроники и информатики/ Т.Ф. Михнюк. - Минск: ИВЦ Минфина,
2007. - 320 с.
[28] Проект Русский Кабель [Электронный ресурс]- Москва,
1999. - Режим доступа: http://www.ruscable.ru - Дата доступа: 29.04.2011.