Термолиз как один из вариантов переработки мазута и утилизации отработанного масла

  • Вид работы:
    Дипломная (ВКР)
  • Предмет:
    Химия
  • Язык:
    Русский
    ,
    Формат файла:
    MS Word
    3,32 Мб
  • Опубликовано:
    2015-07-25
Вы можете узнать стоимость помощи в написании студенческой работы.
Помощь в написании работы, которую точно примут!

Термолиз как один из вариантов переработки мазута и утилизации отработанного масла

Введение

Утяжеление состава добываемой в настоящее время нефти, вовлечение в переработку нефтяных остатков и отработавших продуктов заставляет искать во многих случаях принципиально новые методы их переработки. Известные способы переработки и утилизации тяжёлых продуктов нефтяного происхождения предполагают в основном их сжигание в качестве компонентов котельных топлив. Одним из перспективных направлений решения поставленных задач является более рациональная их переработка и использование с целью получения ценных конечных продуктов. Данная работа посвящена термолизу как одному из вариантов переработки мазута и утилизации отработанного масла.

1. Литературный обзор изучение химизма, механизма реакций нефтяных остатков с серой и анализ свойств продуктов их взаимодействия

Известно, что элементная сера широко используется для получения серосодержащих вяжущих, вулканизации резин и т.д. В данных процессах протекают химические реакции, которые приводят к значительному изменению свойств исходного сырья. Вместе с тем, несмотря на огромное практическое значение серосодержащих вяжущих, закономерностям изменения макросвойств гудронов и другого углеводородного сырья, а также химизму протекающих при этом процессов уделяется не очень много внимания. В этой связи, цель настоящего литературного обзора - рассмотрение химизма и механизма взаимодействия тяжелых нефтяных остатков с элементной серой.

1.1 Типы химических реакций при взаимодействии нефтяных остатков с серой

Во время взаимодействия нефтяных остатков с серой протекают 2 основные химические реакции: 1) при температуре <140 0C происходит взаимодействие радикалов серы с углеводородами в направлении создания связей S-C, то есть полярных ароматических связей; при этом вероятной структурой сероорганического соединения являются полисульфидные соединения, которые при более высоких температурах переходят в циклические сульфиды со структурой тиофенового типа, включающей межмолекулярные поперечные связи; 2) при температуре 140 0C наступает дегидрогенизация компонентов органического вяжущего, признаком которой является выделение сероводорода, образующегося вследствие взаимодействия серы с водородом; дегидрогенизированные цепи подвергаются циклизации, в результате чего увеличивается количество структурообразующих комплексов типа асфальтенов и других высокомолекулярных соединений, на этой стадии происходит «сшивка» органических фрагментов.

1.2 Химизм и механизм реакций элементной серы с углеводородами

.2.1 Алканы

Направление реакции серы с алканами и состав образующихся продуктов реакции определяются строением исходного углеводорода и условиями, при которых осуществляется процесс: температурой, давлением, продолжительностью реакции, наличием катализаторов и др.

Наибольший интерес для нас представляют процессы глубокого осернения и S-дегидрирования, приводящие к высокомолекулярным асфальтоподобным или углеподобным веществам .

Низкомолекулярные алканы реагируют с серой значительно медленнее и при более высоких температурах, чем высокомолекулярные. При взаимодействии низших алканов с серой выше 220 0С начинается их дегидрирование с выделением сероводорода. Реакция дегидрирования н-бутана серой является цепной и протекает с участием свободных радикалов.

Предложен радикально-цепной механизм высокотемпературной реакции высших алканов с серой, катализируемый аминами. Она начинается с распада колец S8 на бирадикалы S2, которые и вступают в реакцию с углеводородом, образуя сульфиды по схеме:

S8 →4 SS

R-CH3 + SS →R-CH2 +HSS

HSS →HS + SCH3 + HS →R-CH2 +H2S

R-CH2 + SS →R-CH2-SSCH2-SS + R-CH2 →R-CH2-SS-CH2-RCH2 + S →R-CH2-SS-CH2-RCH2 + S →R-CH2-SCH2-SS +R-CH2-SS →R-CH2-S4-CH2-RCH2-SS +R-CH2-S →R-CH2-S3-CH2-RCH2 +R-CH2 →R-CH2-CH2-R

Образование тиофенов при реакции серы с алканами наблюдал Фридман. Он показал, что при нагревании н-октана с серой в запаянной трубке при 270-280 0С выделяется небольшое количество замещённых тиофенов состава C8H12S. Реакция сопровождается изомеризацией н-октана в 2,3,4-триметилпентан, который далее реагирует с серой по схеме :

Рис.

Н-бутан или н-гептан очень медленно реагирует с серой при 300-350 0С, образуя небольшие количества серосодержащих соединений, по-видимому, являющихся тиофенами. Взаимодействие серы с н-пентаном и изооктаном в автоклаве при 275-285 0С приводит к сложной смеси продуктов осернения, состоящей в основном из сульфидов, тиофенов, тиофанов.

1.2.2 Циклоалканы и их ароматические производные

При взаимодействии циклогексана и его гомологов с серой их дегидрирование в соответствующие ароматические углеводороды не наблюдалось, что вряд ли соответствует действительности. Так, при нагревании (240-280 0 С) циклогексана с серой в запаянной трубке получены тиофенол, дибензотиофен, и, вероятно, бензол .

Рис.

В аналогичных условиях метилциклогексан образует с серой тиокрезол, а 1,3 - диметилциклогексан - тио-м-ксиленол и 1,2-ди-м-толилэтан.

Гидринден легко дегидрируется серой в инден:

Рис.

Тетралин и его производные при 200-320 0 С легко дегидрируются серой в соответствующие нафталины:

Рис.

Дегидрирование тетралина серой в присутствии Na2S *9 H2O протекает уже при 140 0 C, а не при 180 0С - как в отсутствии данного катализатора. Каталитическое действие объясняется тем, что он вызывает гетеролитический разрыв ковалентной связи S-S в циклической молекуле S8 c образованием полисульфидных ионов. Последние подвергаются гомолитическому разрыву с образованием свободных радикалов, являющихся инициаторами реакции дегидрирования.

-фенилдекалин гладко дегидрируется серой в 1-фенилнафталин. Последний получен также при дегидрировании серой 1-фенилтетралина .

Рис.

1.2.3 Ароматические углеводороды

Ароматические углеводороды весьма устойчивы к действию серы и начинают реагировать с ней лишь при 220-250 0С. Инертность этих углеводородов по отношению к сере используется для очистки их от примесей.

При нагревании ароматических углеводородов с серой в присутствии катализаторов Фриделя-Крафтса энергичная реакция осернения протекает уже при 80-140 0 C. Так, в присутствии хлорида алюминия бензол реагирует с серой при 80 0C c выделением сероводорода и образованием тиантрена, дифенилсульфида и тиофенола .

Рис.

Реакция серы с бензолом и его гомологами в присутствии AlCl3 запатентована как метод приготовления составных частей для поливинилхлорида. При взаимодействии с дифенилом в присутствии безводного хлорида алюминия образуется дибензотиофен.

Рис.

При взаимодействии паров серы и нафталина в железной трубке, нагретой до красного каления, образуется динафтотиофен, 1,8-нафталиндисульфид и сероводород:

Рис.

1.2.4 Арилалканы

Наличие ароматического заместителя в алифатической цепи заметно повышает её реакционную способность по отношению к сере - арилалканы реагируют с ней гораздо легче, чем соответствующие алканы .

Нагреванием толуола с серой в запаянной трубке при 250-300 0С можно получить стильбен и тетрафенилтиофен.

Реакция осернения толуола при 400 0С и малом времени контакта приводит к образованию небольшого количества бензо-1,2-дитиол-3-тиона:

Рис.

Реакция толуола с серой в присутствии AlCl3 протекает при более низкой температуре (115-130 0С) и в ином направлении. Основными продуктами реакции являются тиокрезолы, дитолилсульфид и неидентифицированное густое масло. И последнего удалось выделить диметилтиантрен :

Рис.

Реакцией п-ксилола с серой при 300-350 0С и давлении 30-50 атм. П-п-ксилилен .

Рис.

При взаимодействии этилбензола с серой при 240 0С образуется 2,4-дифенилтиофен и небольшое количество 2,5-дифенилтиофена:

Рис.

При взаимодействии серы с высшими алкилбензолами, содержащими в алкильном радикале не менее четырёх атомов углерода в виде прямой цепи, образуются соответствующие фенилтиофены и небольшое количество 4-фенил-1,2-дитиол-3-тионов:

Рис.

При нагревании 1-метилнафталина с серой в запаянной трубке при 300-310 0С образуется смесь 1,2-ди (1’-нафтил)этилена и пицена :

Рис.

1.3 Применение серы в процессах получения вяжущих материалов

Использование серы в строительной практике началось ещё в конце 19 века, но тогда оно не нашло широкого распространения ввиду её относительно высокой дороговизны. В настоящее время в ряде стран (Канада, США, Россия, Казахстан) производство серы постепенно превысило её потребление, и себестоимость продукции значительно снизилась. Увеличивается доля попутной серы, полученной при очистке нефти, нефтепродуктов, природного и топочного газов.

Переработка дешёвой попутной серы в эффективные дорожно-строительные материалы экономически целесообразна и позволила бы также решить экологическую проблему во многих регионах.

Одним из наиболее распространённых направлений серы в дорожном строительстве является получение сероасфальтобетонов.

Серосодержащие вяжущие - термопластичный материал, который ведёт себя как твёрдое вещество при низких температурах или во время быстрой загрузки и как вязкая жидкость при высоких температурах или во время медленной загрузки. Двойное поведение вяжущего даёт повод к улучшению представления о нём с целью минимизировать разрушения, происходящие при низких температурах, и постоянные деформации, имеющие место при высоких температурах. Дневные и сезонные колебания температуры в добавление к возрастающему объёму перевозок и загрузке транспорта приводят к возрастающим нагрузкам на асфальтовые покрытия. Это ведёт к возрастающему спросу на модифицированные вяжущие материалы. Были использованы различные методы для улучшения свойств вяжущих. Одна из самых общеизвестных процедур - это улучшение свойств вяжущего посредством добавления модификатора, например, полимеров.

Серосодержащие вяжущие и смеси на их основе обладают более высокими показателями физико-механических и реологических свойств по сравнению с битумами и асфальтобетоном.

Параллельно с исследованиями по изучению влияния серы на свойства СБВ при её добавлению к нефтяному остатку, проводились также исследования по её добавлению к остатку, модифицированному полимерами. Полученные результаты показали, что даже такое малое количество серы, как 3-5 % по массе улучшают стабильность вяжущего при хранении и увеличивают эластичность полимеров .

Похожее исследование осуществлено для того, чтобы проанализировать влияние серы на нефтяной остаток, модифицированный полимером бутадиена и стирола относительно его реологических свойств. Было установлено, что он при добавлении серы повышал своё механическое сопротивление. Маленький процент серы приводит к сшиванию молекул и повышению дисперсности полимерной фазы. Следовательно, должно уменьшаться разделение фаз при высокотемпературном хранении. Кроме того, сера приводит к образованию трёхмерной структуры вещества.

В 2003 году компания Shell разработала и запатентовала гранулированную добавку к вяжущему под торговой маркой Shell Tiopave. Сера в Shell Tiopave находится в виде гранул, таким образом, его негативные воздействия, такие, как наличие токсичных паров, плохой запах и потери от испарения уменьшаются настолько, насколько возможно. В отличие от расплава серы, Shell Thiopave вводится в асфальтобетонную смесь в сухом состоянии, что позволяет снизить эмиссию серного пара и избежать повреждения глаз. Добавка, улучшающая перерабатываемость, позволяет производить смесь при меньших температурах, чем при производстве традиционной асфальтобетонной смеси.

1.4 Некоторые свойства серы, необходимые для процесса получения вяжущих материалов. Три вида серы в серосодержащем вяжущем (СВ)

При обычной температуре сера состоит из восьмиатомных кольцевых молекул, которые при температуре 155-160 0С начинают разрываться, что ведёт к снижению вязкости. Затем кольцевые атомы возникающих структур соединяются друг с другом, образуя длинные цепи из нескольких тысяч атомов. Это сопровождается резким повышением вязкости. Дальнейшее нагревание ведёт к разрыву цепей, вследствие чего вязкость уменьшается.

Сера характеризуется низкой вязкостью в интервале температур 120 -150 0С, высокой адгезией к пористым материалам, гидрофобностью, достаточной механической прочностью. Сера обладает стойкостью к воздействию агрессивных сред, водостойкостью, что говорит о возможности получения на её основе химически и водостойких строительных материалов.

Сера присутствует в СВ в трёх видах: 1)химически связанной, 2)растворённой, 3)свободной кристаллической тонкодисперсной, играющей роль наполнителя. Каждый вид серы обладает различными свойствами в вяжущем.

Исследования продемонстрировали, что каждое состояние серы оказывает положительное воздействие на свойства серосодержащего вяжущего. Снимки, выполненные с помощью микроскопа, показывают, что сера, растворённая в нефтяном остатке, находится в коллоидном состоянии . Если количество серы в вяжущем доходит до 30%, то коллоидные частицы сливаются, увеличиваются в размерах и превращаются в игольчатые, крупнозернистые кристаллы серы. При содержании серы выше 30% кристаллы формируют кластеры .

Химически связанная сера. В химические реакции с нефтяным остатком вступает незначительное количество серы (5-7 мас. %). При температуре выше температуры плавления серы её восьмичленные кольца распадаются на вытянутые цепи и соединяются с остатком. Это количество серы является наиболее активным модификатором вяжущего.

Сера, растворённая в остатке. В нефтяных остатках может расплавляться до 20-30 мас. % серы. Предельное количество растворённой серы растёт с увеличением содержания ароматических углеводородов. При растворении серы ароматическими углеводородами увеличивается растяжимость при общей пластификации вяжущего. Механизм пластификации объясняется растворимостью серы и переходом её в аморфное состояние в среде углеводородов.

Сера, диспергированная в остатке. При добавлении серы в сырьё в количестве более 20-30 мас. % она не может расплавиться в нём и выступает в виде мельчайших диспергированных частиц диаметром 0,1 мкм. Такая сера выполняет роль структурообразующего наполнителя.

Серосодержащие вяжущие имеют более широкий рабочий интервал температур по сравнению с исходным вещесством, причём при содержании серы до 15 мас.% это достигается за счёт снижения температуры хрупкости, а при содержании серы от 15 до 30 % мас. - преимущественно за счёт роста температуры размягчения. При содержании серы в СВ более 50 мас.% происходит снижение водо- и морозостойкости асфальтобетона. На основании работ, проведённых в СоюздорНИИ, впервые в отечественной практике установлена зависимость свойств СВ не только от марки продукта, но и от его структурно-реологического типа.

1.5 Факторы, влияющие на свойства вяжущих

На свойства вяжущих влияют следующие факторы и параметры технологии: температура взаимодействия с нефтяным остатком, времени хранения вяжущего, содержание серы в СВ, агрегатное состояние серы при введении серы, интенсивность и продолжительность перемешивания СВ.

1.5.1 Зависимость свойств СВ от температуры

Как было написано выше, при взаимодействии серы с нефтяным остатком протекают две основные химические реакции. При температурах до 140 0С результатом взаимодействия серы с углеводородами является образование полисульфидных соединений. При температурах выше 140 0С протекают реакции дегидрирования и выделяется сероводород, дегидрированные цепи поддаются циклизации, приводящей к повышению содержания асфальтенов; в результате повышаются вязкость и твёрдость, изменяются структурные и реологические свойства вяжущего. Эти температурные границы условны, так как обе реакции могут протекать одновременно.

Рекомендуемая температура смешения серы с сырьём составляет 130-140 0С. Выше указанной температуры наблюдается интенсивное выделение токсичных газов, ниже - не происходит химического взаимодействия серы с нефтяным остатком.

Скорость реакции заметно возрастает при повышении температуры до 175 0С, когда сера присутствует в смеси в виде линейного полимера. Исследование химического состава СВ методом ИК-спектроскопии показало, что в процессе получения серосодержащего вяжущего при температуре 180 -200 0С линейные молекулы серы взаимодействуют с непредельными углеводородами, которые постоянно образуются в результате реакции дегидратации. Происходит сшивание молекул и образование сетчатых структур, что ведёт к резкому возрастанию вязкости и теплоустойчивости СВ.

1.5.2 Зависимость свойств СВ от времени хранения

Со временем вязкость СВ возрастает и превышает вязкость сырья. После охлаждения и в процессе хранения СВ при комнатной температуре происходит постепенная кристаллизация серы, которая продолжается в течение

месяца. Изменение вязкости во времени зависит от степени диспергирования, содержания и вязкости серы и условий хранения. При хранении изменяется не только вязкость, но и пенетрация СВ. Получение СВ при температуре, не превышающей 150 0С, приводит к повышению пенетрации, но во время хранения пенетрация понижается и становится меньше, чем у остатка. Введение в СВ добавки стабилизатора и эмульгатора способствует меньшему изменению пенетрации.

По данным СоюздорНИИ через сутки после введения серы её пластифицирующее действие сказывается на консистенции продукта реакции во всём диапазоне концентраций от 0 до 30% масс. Максимальное значение глубины проникновения иглы соответствует содержанию серы 10% масс. Со временем эффект пластификации исчезает, проявляется структурирующее действие серы.

Показатели проникновения иглы уменьшаются с увеличением содержания серы в СВ (таблица 1.1). Такая же закономерность, но менее ярко выраженная, наблюдается для температур размягчения и хрупкости. В первые сутки температура размягчения снижается, а затем возрастает и превышает исходную величину.

Таблица 1.1. Изменение свойств серосодержащих вяжущих во время хранения.

Показатели

Кол-во серы, % мас.

Время хранения, сут.



1

7

30

90

Глубина проникновения иглы при 25 0С, 0,1 мм

0

98

88

83

83


10

139

117

75

54


30

120

76

55

-

Температура размягчения, 0С

0

47

47

47

47


10

45

45

46

48


30

52

53

55

56

Температура хрупкости, 0С

0

-14

-

-14

-


10

-17

-

-15

-


30

-15

-

-14

-


1.5.3 Зависимость свойств СВ от содержания серы

Было найдено, что температура размягчения СВ уменьшается до тех пор, пока количество серы в СВ не достигнет 10% (масс.). Дальнейшее возрастание содержания серы ведёт к небольшому повышению этого показателя.

И температура размягчения, и значение пенетрации тесно связаны с вязкостью и твёрдостью вяжущего. Считается, что уменьшение вязкости и твёрдости возникает частично от растворения серы в нефтяном остатке, и частично от химической реакции. Считается, что когда количество серы доходит до 50%, происходит кристаллизация второй фазы, и это повышает вязкость и твёрдость вяжущего [13].

При использовании 17-19% серы вязкость вяжущего значительно падает и может быть сопоставлена по численному значению с вязкостью исходного вещества. Но при дальнейшем добавлении серы сера прекращает полностью растворяться, и вязкость СВ возрастает.

1.6 Промышленное применение процессов получения серосодержащих вяжущих

Серосодержащее вяжущее получают введением в нефтяной остаток дроблёной, молотой либо расплавленной серы. Продолжительность перемешивания СВ до однородного состояния сокращается при использовании расплавленной серы. Время смешения компонентов составляет от 5 до 30 мин в зависимости от интенсивности перемешивания и количества серы.

На основе установленных закономерностей процесса взаимодействия тяжёлых нефтяных остатков с элементной серой предложены технологические решения, обосновывающие применение серы в производстве вяжущих, которые использованы Институтом нефтехимпереработки при разработке технологического регламента на проектирование опытно-промышленного производства вяжущих материалов из сырья, модифицированного элементной серой.

В качестве сырья использованы наиболее распространённые нефтяные остатки, применяемые для производства битумов и отличающиеся фракционным и химическим составом (гудроны западно-сибирской и арланской нефтей, вакуумированный крекинг-остаток, асфальт пропановой деасфальтизации).

Композиции серы нефтяных остатков готовились двумя способами. В первом случае сера вводилась в нефтяной остаток в виде тонкодисперсного порошка, полученная смесь механически перемешивалась при температуре 130 0С в течение 20 минут. В втором случае сера вводилась в нефтяной остаток в расплавленном виде при 120-130 0С, затем полученная смесь механоактивировалась ультразвуковым диспергатором. Часть образцов затем подвергалась дополнительной термообработке при 140 0С.

Исследование сырья и продуктов взаимодействия проводилось с использованием стандартных аналитических методов исследования. Определение группового химического состава (ГХС) выполнялось по методике БашНИИ НП. Для рентгеноструктурного анализа использовался дифрактометр ДРОН-2. Исследование реологических характеристик полученных смесей проводилось на реовискозиметре Хепплера [15].

Также показана возможность получения вяжущих материалов путём окисления предварительно осернённого сырья, где на первой стадии исходное сырьё смешивается с элементной серой, а затем окисляется кислородом воздуха.

1.7 Перспективы утилизации отходов нефтепереработки с получением вяжущих материалов

Традиционное использование тяжёлых нефтяных остатков - получение различных марок вяжущих материалов.

Однако, зачастую в гудроны и тяжёлые остатки переработки гудрона и мазута необходимо добавлять до 30% различных продуктов. Это необходимо для улучшения качества производимого вяжущего материала. Если не вводить добавки, то получаемые вяжущие становятся хрупкими и теряют эластичность.

Упомянутые показатели можно улучшить, вводя в состав композиций отходы производства полиолефинов (полиэтилена, полипропилена, полиизобутилена). Добавка полимерного материала улучшает пространственную структуру вяжущего, повышая его эластичность и уменьшая хрупкость.

Полученные таким образом асфальтобетонные смеси на таких комбинированных вяжущих материалах имеют более высокую прочность на изгиб и растяжение, чем смеси на традиционных вяжущих.

С целью улучшения пластичных свойств органических вяжущих материалов предложено добавлять различные отработанные масла с низкой температурой застывания. Асфальтобетонные смеси на основе таких вяжущих материалов имеют низкое водопоглощение и меньшую хрупкость при низких температурах.

Композиция нефтяного остатка, отработанного масла и отходов полиолефинов образует органическое вяжущее с высокими гидрофобными свойствами и хорошей адгезией к различным поверхностям.

Важным направлением модифицирования нефтяного вяжущего материала является повышение адгезии вяжущего к каменным материалам и придание вяжущему устойчивости к термоокислительной деструкции - одному из факторов, приводящему к коррозии асфальтобетона в процессе эксплуатации дорожных покрытий. Повышение адгезии вяжущего материала к каменным материалам кислых (гранит) и основных (мрамор, известняк, доломит) пород может быть достигнуто введением в композиционное асфальтовое вяжущее поверхностно-активных веществ (ПАВ).

Известно, что в качестве таких ПАВ могут выступать смолы пиролиза бензиновых фракций и содержащие в своём составе высокомолекулярные фенольные соединения.

В ОАО «Газпром нефтехим Салават» установка получения вяжущих работает по схеме: переокисление гудрона - компаундирование. В результате проведённых тестов по окислению экспериментальных компаундов (таблица 1.2) получены следующие данные (таблица 1.3).

Таблица 1.2. Состав компаундов на основе переокисленного гудрона и тяжёлой смолы пиролиза (% масс.).

Компоненты

Компаунд


№1

№2

№3

№4

ТСП

0,00

5,00

12,50

20,00

ПГ

100,00

95,00

87,50

80,00

Итого

100,00

100,00

100,00

100,00



Таблица 1.3. Экспериментальные данные окисления компаундов.

Время окисления, ч

Компаунд


№1

№2

№3

№4

Температура размягчения по кольцу и шару, 0С

0

29,3

24,7

15,1

7

4,5

43,5

49,1

62

70

9

69,5

96

114

124,3

Глубина проникновения иглы, 0,1 мм при 25 0С

0

>600

-

-

-

4,5

-

-

-

-

9

19

7

2

1


Из полученных результатов видно, что вовлечение ТСП в сырьё для производства вяжущих положительно влияет на динамику процесса окисления [18]. Добавление в гудрон ТСП приводит к повышению температуры размягчения вяжущего и снижению глубины проникновения иглы, причём чем больше по массе ТСП введено, тем в большей степени проявляются эти изменения.

Таким образом, применение связующих материалов, включающих в качестве компонента элементную серу, является перспективным направлением в производстве дорожных покрытий. Целесообразность такого использования обусловлена её исключительной дешевизной, с одной стороны, и уникальными вязкостно-пластическими свойствами, с другой.

Производство вяжущих материалов - одно из приоритетных направлений нефтепереработки. Это связано с реализацией Национальной программы модернизации и развития автомобильных дорог до 2025 г. Производство вяжущих в РФ может стать решением сразу двух проблем: получения дорожных материалов высокого качества и утилизации элементной серы. К настоящему времени изученности процесса взаимодействия серы с углеводородами достаточно высок. При этом уже сейчас ясно, что сам процесс внедрения серы в нефтяной остаток можно проводить по технологии, обеспечивающей отсутствие каких-либо вредных выбросов в атмосферу, а полученный осернённый продукт будет инертен при его эксплуатации. Для перенесения накопленного опыта получения сероорганических вяжущих на производство необходимо проведение целевых прикладных исследований, при этом успех данного направления исследований трудно оспорить.

Цели работы: 1) изучение изменения структурно-механических и малакометрических свойств продуктов термолиза мазута с серосодержащей добавкой;

) расчёт поточной схемы НПЗ мощностью 1 млн.т/год;

) расчёт установки получения серосодержащих вяжущих.

2. Описание и обоснование поточной схемы завода по переработке нефти

.1 Характеристика ромашкинской нефти

Таблица 2.1. Свойства ромашкинской нефти.

ρ420

M, кг/кмоль

ν20, мм2/с

ν50, мм2/с

Температура застывания, 0С

0,8909

300

34,8

12,3

-17


Таблица 2.2. Свойства ромашкинской нефти (продолжение).

Содержание парафинов, %

Содержание смол,%

Содержание асфальтенов, %

Содержание серы, %

Коксуемость, %

3,5

64

5,2

3,5

6,7


Таблица 2.3. Разгонка нефти по ГОСТ 2177-66.


Выход гудрона на нефть - 36,9% (масс.).

Таблица 2.4 Характеристика мазута

ρ420

ВУ80

ВУ100

Температура застывания, 0С

Температура вспышки, 0С

Содержание серы, %

0,9862

31,8

11,2

20

243

4,55



На рис. 2.1 представлены результаты разгонки ромашкинской нефти.

Рис. 2.1. Кривая ИТК ромашкинской нефти.

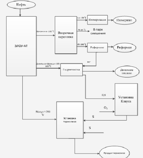
На рис. 2.2 показана поточная схема переработки ромашкинской нефти на НПЗ мощностью 1 млн. т/год.

2.2 Поточная схема переработки ромашкинской нефти

Рис.2.2. Поточная схема переработки ромашкинской нефти

Специализация данного завода - переработка мазута с целью получения серосодержащих вяжущих, которые предполагается использовать в строительстве. Для переработки выбрана тяжёлая нефть, поскольку вяжущие материалы лучшего качества получаются из тяжёлых смолистых нефтей, содержащих малое количество парафинов.

Поскольку НПЗ имеют малую мощность, и сырьём для производства вяжущих является мазут, то строительство вакуумного блока на данном заводе является нерациональным из-за возможной перегрузки мощностей вторичной переработки. Итак, помимо содержащих вяжущих, продуктами НПЗ являются: высокооктановые компоненты бензина - изомеризат и риформат, фракция 70-85 0С, которую планируется направлять в парк смешения, а также дизельное топливо. Согласно схеме, нефть поступает на блок ЭЛОУ, где обезвоживается и обессоливается, затем разделяется на фракции на установке АТ. Бензиновая фракция н.к.-180 0С подвергается вторичной перегонке с получением компонентов автобензина. Для изомеризации выбрана фракция н.к.-70 0С, так как в ней содержится наибольшее количество углеводородов С56, необходимых для процесса. Для риформинга выбрана фракция 85-180 0С, исходя из того, что использование фракции с температурой кипения ниже 85 0С нежелательно, так как при этом наблюдается повышенное газообразование за счёт гидрокрекинга, а при использовании фракции, выкипающей выше 180 0С увеличивается отложение кокса на катализаторе. Дизельная фракция подвергается гидроочистке, для которой используется водородсодержащий газ с установки риформинга. Сероводород, выделяющийся в процессе гидроочистки, представляется возможным использовать для производства серы методом Клауса, но поскольку сероводорода не хватает для покрытия потребностей на реакцию с мазутом, дополнительное количество серы закупается извне.

2.3 Материальные балансы установок

Таблица 2.5. Материальный баланс процесса обессоливания нефти [22].

Потоки:

% на сырьё устан.

% на нефть

тыс.т/год

кг/ч

Поступило:





Нефть сырая

101,00

101,00

1010,00

123774,51

Итого:

101,00

101,00

1010,00

123774,51

Получено:





Нефть обессоленная

100,00

100,00

1000,00

122549,02

Вода и соли

1,00

1,00

10,00

1225,49

Итого:

101,00

101,00

1010,00

123774,51


Таблица 2.6. Материальный баланс процесса атмосферной перегонки нефти.

Потоки:

% на сырьё установки

% на нефть

тыс.т/год

кг/ч

нефть обессоленная

100,00

100,00

1000,00

122549,02

Итого:

100,00

100,00

1000,00

122549,02

Получено:





газ и головка стабилизации

1,00

1,00

10,00

1225,49

фракция н.к.-180 0С

14,50

14,50

145,00

17769,61

26,00

26,00

260,00

31862,75

Мазут >350 0С

58,00

58,00

580,00

71078,43

Итого:

99,50

99,50

995,00

121936,27

Потери

0,50

0,50

5,00

612,75

Всего:

100,00

100,00

1000,00

122549,02


Таблица 2.7. Материальный баланс процесса вторичной перегонки бензина.

Потоки:

% на сырьё установки

% на нефть

тыс.т/год

кг/ч

Поступило:





фракция н.к.-180 0С

100,00

14,50

145,00

17769,61

Итого:

100,00

14,50

145,00

17769,61

Получено:





фракция н.к.-70 0С

13,79

2,00

20,00

2450,98

фракция 70-85 0С

13,79

2,00

20,00

2450,98

фракция 85-180 0С

68,97

10,00

100,00

12254,90

Итого:

96,55

14,00

140,00

17156,86

Потери

3,45

0,50

5,00

612,75

Всего:

100,00

14,50

145,00

17769,61


Таблица 2.8. Материальный баланс процесса изомеризации

Потоки:

% на сырьё установки

% на нефть

тыс.т/год

кг/ч

Поступило:





фракция н.к.-70 0С

100,00

2,00

20,00

2450,98

Водородсодержащий газ

0,80

0,02

0,16

19,61

В том числе водород

0,22

0,0044

0,04

5,39

Итого:

100,80

2,02

20,16

2470,59

Получено:





Углеводородный газ

1,60

0,03

0,32

39,22

Сжиженный газ

16,80

0,34

3,40

411,76

Изомеризат

82,40

1,65

16,48

2019,61

В том числе:





изопентановая фракция

53,40

1,07

10,68

1308,82

изогексановая фракция

22,10

0,44

4,42

541,67

гексановая фракция

6,90

0,14

1,38

169,12

Итого:

100,80

2,02

20,16

2470,59


Таблица 2.9. Материальный баланс процесса каталитического риформинга

Потоки:

% на сырьё устан.

% на нефть

тыс.т/год

кг/ч

Поступило:





фракция 85-180 0С

100,00

10,00

100,00

12254,90

Итого:

100,00

10,00

100,00

12254,90

Получено:





Углеводородный газ (С1-С2)

5,10

0,51

5,10

625,00

Сжиженный газ (С2-С4)

3,40

0,34

3,40

416,67

Риформат

88,00

8,80

88,00

10784,31

ВСГ

3,50

0,35

3,50

428,92

В том числе водород

3,10

0,31

3,10

379,90

Итого:

100,00

10,00

100,00

12254,90


Таблица 2.10. Материальный баланс процесса гидроочистки дизельной фракции.


Таблица 2.11. Материальный баланс процесса Клауса.

Потоки:

% на сырьё установки

% на нефть

тыс.т/год

кг/ч

Приход:





сероводород

100,00

0,31

3,12

382,35

воздух

208,33

0,65

6,50

796,57

Итого:

308,33

0,96

9,62

1178,92

Расход:





сера

128,21

0,40

4,00

490,20

газы реакции

180,13

0,56

5,62

688,73

Итого:

308,33

0,96

9,62

1178,92


Таблица 2.12. Материальный баланс термолиза мазута. Составляется по экспериментальным данным.

Потоки:

% на сырьё установки

% на нефть

тыс.т/год

кг/ч

Поступило:





Мазут >350 0С

100,00

58,00

580,00

71078,43

сера

10,00

5,80

58,00

7107,84

Итого:

110,00

63,80

638,00

78186,27

Получено:





вяжущее

101,00

58,58

585,80

71789,22

газы

9,00

5,22

52,20

6397,06

Итого:

110,00

63,80

638,00

78186,27


Таблица 2.13. Сводный материальный баланс завода.

Потоки:

% на обессоленную нефть

тыс.т/год

кг/ч

Поступило:




нефть

101,00

1010,00

123774,51

ВСГ на изомеризацию и гидроочистку

0,12

1,16

142,16

воздух

0,65

6,50

796,57

сера

5,80

58,00

7107,84

Итого:

107,57

1075,70

131825,98

Получено:




бензин, в т.ч.:

12,79

127,88

15671,57

фракция 70-85 0С

2,00

20,00

2450,98

изомеризат

1,65

16,48

2019,61

риформат

8,80

88,00

10784,31

бензиновый отгон с гидроочистки

0,34

3,40

416,67

дизельное топливо

25,19

251,92

30870,10

продукт термолиза

58,58

585,80

71789,22

сухой газ

7,48

74,80

9166,67

сжиженный газ

0,68

6,80

833,33

сера

0,40

4,00

490,20

ВСГ

0,35

3,50

428,92

вода и соли с ЭЛОУ

1,00

10,00

1225,49

Итого:

106,47

1064,70

130477,90

Потери

1,10

11,00

1348,08

Всего:

107,57

1075,70

131825,98


2.4 Расчет октанового числа товарного автомобильного бензина и глубины переработки нефти


 (2.1)

где ОЧ - октановое число бензина смешения;

ОЧi - октановое число i-ого компонента в смеси;

xi - объемная доля i-ого компонента в смеси.

В таблице 2.14 представлен расчет октанового числа товарного автомобильного бензина.

Таблица 2.14. Расчёт октанового числа товарного автомобильного бензина.

Компонент

тыс.т/год

Объёмная доля, xi

ОЧМ

ОЧИ

фракция 70-85 0С

20,00

0,1564

65

70

изомеризат

16,48

0,1289

84

86

риформат

88,00

0,6881

92

100

бензиновый отгон с гидроочистки

3,40

0,0266

76

79

товарный бензин

127,88

1,0000

86

93


Глубину переработки нефти рассчитываем по формуле:

 (2.2),

где НП - количество вырабатываемых на заводе товарных нефтепродуктов, тыс. т/год; П- безвозвратные потери, тыс. т/год; Н-мощность завода, тыс.т/год.


Данный завод представляет собой предприятие малой мощности, специализирующееся на производстве серосодержащих вяжущих. Помимо данной продукции, данный завод выпускает следующие товарные нефтепродукты: бензин с октановым числом по моторному методу, равным 86, и октановым числом по исследовательскому методу, равным 93; дизельное топливо; сжиженный газ.

Согласно расчёту, глубина переработки НПЗ достигает 96,14% (масс.), что говорит об рациональном использовании мазута в качестве сырья для получения серосодержащих вяжущих, а также о экономичной работе завода, связанной с малым количеством потерь.

3. Технологический расчёт процесса термолиза мазута

.1 Технологическая схема комбинированной установки «АТ - термолиз мазута»

.1.1 Схема технологической установки

Рис. 3.1. Технологическая схема установки «АТ - термолиз мазута».

Аппараты: 1- теплообменник, 2 - печь, 3 - ректификационная колонна, 4,8 - холодильники, 5 - сепаратор, 6,9,12 - насосы, 7 - стриппинг, 10 - клапаны, 11 - аппарат для плавления серы, 13 - реакторы, 14 - цистерна для продукта.

3.1.2 Описание технологической схемы

Сырьё - обессоленная и обезвоженная нефть - нагревается в теплообменнике за счёт тепла мазута от температуры 120 0С до 200 0С, затем - до температуры 350 0С в печи и поступает в колонну атмосферной перегонки.

С низа колонны отбирается мазут, охлаждается в теплообменнике от 350 0С до 220 0С и прокачивается насосом в реакторы. На технологической схеме показана только одна пара реакторов, хотя в действительности на установке их несколько пар.

Сверху в реактор поступает расплавленная сера. Когда аппарат наполнится на 70%, поток сырья переключается на другой реактор. После заполнения в первом реакторе протекает реакция. По истечении времени реакции заполненный продуктами реакции аппарат пропаривают для удаления газов, а затем приступают к выгрузке продукта. После выгрузки происходит нагрев реактора водяным паром для создания необходимой температуры в зоне реакции.

После проведения данных операций первый реактор готов к поступлению сырья. Снизу реакторов отводится продукт, который в расплавленном виде заливается в цистерну. Сверху отводятся газы, которые представляется возможным использовать на внутренние технологические нужды.

3.2 Материальный баланс процесса термолиза мазута с элементной серой

Таблица 3.1. Материальный баланс процесса.

Потоки:

% на сырьё установки

% на нефть

тыс.т/год

кг/ч

Поступило:





Мазут >350 0С

100,00

58,00

580,00

71078,43

сера

10,00

5,80

58,00

7107,84

Итого:

110,00

63,80

638,00

78186,27

Получено:





продукт термолиза

101,00

58,58

585,80

71789,22

газы

9,00

5,22

52,20

6397,06

Итого:

110,00

63,80

638,00

78186,27


3.3 Тепловой баланс процесса

.3.1 Приход тепла

1.      Тепло с сырьём определяется по формуле:

Qc.=Gf•H220 (3.1),

где H220 - энтальпия мазута при температуре входа в реактор - 220 0С, кДж/кг.

Qc.=71078,43•456,45=32443749,37 кДж/ч.

.        Тепло, вносимое в реактор серой.

Qs=Gs•cs•t (3.2),

где Gs - расход серы, кг/ч; cs - теплоёмкость серы, кДж/(кг•К), t- температура ввода серы в реактор, 0С.

Теплоёмкость жидкой серы при 120 0С равна 1,45 кДж/(кг•К).

Qs=7107,84•1,45•120=1236764,16 кДж/ч.

.        Тепло, вносимое в реактор перегретым водяным паром при 300 0С.

Qв.п.=Gв.п.•Hв.п. (3.3),

где Gв.п - количество водяного пара, кг/ч, Hв.п - энтальпия водяного пара, кДж/ч.

По справочнику [23] находим: энтальпия перегретого водяного пара при 300 0С равна 734,7 ккал/кг. При переводе калорий в килоджоули получим: Hв.п=3078,39 кДж/кг.

3.3.2 Расход тепла

1.      Тепло, отводимое газами.

Qг.=Gг.•Hг. (3.4)

Энтальпию газов определяем по известной энтальпии газов окисления битумной установки. Эта энтальпия равна 1200 кДж/кг.

Qг.=6397,06.•1200=7676472 кДж/ч.

.        Тепло, отводимое серосодержащим вяжущим.

вяж.=Gвяж.•свяж•t (3.5)

Теплоёмкость жидких нефтепродуктов определяется по формуле [24]:

 (3.6)

Плотность мазута при температуре 200 0С находится по формуле [24]:

 (3.7)


Плотность серы при 200 0С равна 1800 кг/м3. Плотность смеси мазута с серой определится по формуле:

 (3.8)

где ρ1, ρ2 - плотности мазута и серы; x1,x2 - мольные доли.

 (3.9)

Молекулярная масса мазута рассчитывается по формуле Крэга [24]:

 (3.10)

 (3.11)


Количество серы равно:

 (3.12)




Тогда теплоёмкость получаемого продукта при температуре 200 0С равна:

(ккал/(кг•0С))=1,7041

.        Тепловой эффект реакции

Тепловой эффект определяется по экспериментальным данным на основании температуры размягчения вяжущих и температуры реакции. На рис. 3.2 приведена зависимость между температурой размягчения продуктов термолиза и тепловым эффектом реакции.

Рис. 3.2. График зависимости теплового эффекта реакции мазута с серой от достигаемой температуры размягчения продукта реакции при температуре реакции, равной 200 0С

Из данных зависимостей определяем, что при температуре, равной 240 0С и температуре размягчения, равной 60 0С (данное вяжущее было получено при добавлении 10% добавки) тепловой эффект равен 300 кДж/кг.

Qp=I• Gf (3.13),

где I - энтальпия реакции, кДж/кг.

Qp=300•71078,43=21323529 кДж/ч.

.Потери тепла в окружающую среду

Примем потери равными 3% от количества тепла, вносимого в реактор мазутом и серой.

Qпот.=0,03•(32443,75+1236,76)=1010,42 МДж/ч.

Исходя из теплового баланса, приравняв приход и расход тепла, находим количество водяного пара, вносимого в реактор.

Qв.п.=(24467,20+7676,47+21393,53+1010,42)-32443,75-1236,76=20867,11 М

Дж/ч=20867110 кДж/ч.

кг/ч.

Таблица 3.2. Тепловой баланс процесса получения серосодержащих вяжущих.

Поток

Расход, кг/ч

Температура, 0С

Энтальпия, кДж/кг

Количество теплоты, МДж/ч

Приход:





мазут

71078,43

220

456,45

32443,75

сера

7107,84

120

174,00

1236,76

водяной пар

6778,58

300

3078,39

20867,11

Итого:




54547,62

Расход:





вяжущее

71789,22

200

340,82

24467,20

газы

6397,06

200

1200,00

7676,47

теплота реакции

-

200

300,00

21393,53

потери

-

-

-

1010,42

Итого:

-

-

-

54547,62


3.4 Расчёт реактора

Согласно технологической схеме, реакция протекает в реакторе с перемешивающим устройством периодического действия объёмом 5 м3.

Данный реактор снабжён паровой рубашкой для обогрева, патрубками для ввода мазута, жидкой серы и вывода продукта. Необходимо: рассчитать количество реакторов, необходимых для протекания процесса. Суммарный объём реакторов рассчитывается по формуле [25]:

 (3.14),

где G - производительность установки по мазуту, ρ - плотность мазута ромашкинской нефти, кг/м3 , τ - время цикла работы пары реакторов, ч.

Ниже приведён цикл работы реакторов (в часах):

Заполнение реакторов сырьём и реакция - 3ч;

Отключение реактора - 10 мин;

Пропаривание - 20 мин;

Выгрузка - 60 мин;

Закрытие люков и испытание паром - 20 мин;

Разогрев реактора водяным паром - 60 мин;

Резервное время - 10 мин; Итого - 6 ч.

м3

Рассчитаем объём реактора с учётом степени заполнения:

V1=5•0,7=3,5 м3

Количество пар реакторов будет равно:

пары реакторов.

Объём реактора рассчитывается по формуле, при этом принимаем, что высота реактора равна H=1,5•D:

(3.15)

Отсюда:

м

H=1,6•1,5=2,4 м.

Поскольку мазут является вязкой жидкостью, то для его перемешивания необходима тихоходная мешалка. В аппаратах для перемешивания этих сред необходимо обеспечивать более равномерное распределение скоростей потоков жидкости, преимущественно с ламинарным режимом течения в объеме всего аппарата.

В аппарате используется рамная мешалка с двумя горизонтальными лопастями. Рамная мешалка состоит из двух цилиндрических втулок, к наружным поверхностям которых приварены две плоские радиальные лопасти, на периферии которых установлены по одной плоской профилированной лопасти.

dм=D-2δ (3.16),

где D - диаметр аппарата, мм; δ - зазор между лопастями мешалки и стенкой аппарата, мм. Примем δ=50 мм.

dм=1600-2•50=1500 мм

Высота мешалки: h=0,6H (3.17)

h=0,6•2400=1440 мм

Значение критерия Рейнольдса:

 (3.18),

где n - частота вращения мешалки, об/с, ρ - плотность смеси мазута и жидкой серы, кг/м3, μ - динамическая вязкость смеси мазута и серы, Па•с. Примем частоту вращения мешалки равной 0,8 об/с. Для перевода условной вязкости мазута в динамическую переведём её сначала в кинематическую по формуле:

 (3.19),

а затем кинематическую - в динамическую, используя значение плотности.

Таблица 3.3. Условная вязкость мазута при температурах 80 и 100 0С.

ВУ80

ВУ100

31,8

11,2


Для получения значений условной вязкости при температуре 200 0С

ВУ200=1,4.

Тогда кинематическая вязкость при этой температуре будет равна:

ν200=5,7 сСт=5,7•10-6м2

Динамическая вязкость мазута будет равна:

μ=5,7•10-6•892,2=5,085•10-3 Па•с.

Динамическая вязкость жидкой серы при 200 0С - 21,5 Па•с. Динамическая вязкость смеси мазута и серы определится по формуле:

 (3.20),

где μ1, μ2 - вязкости мазута и серы; x1,x2 - мольные доли.


Плотность смеси мазута с серой равна 1416,7 кг/м3. Значение критерия Рейнольдса:

режим - ламинарный.

Для рамной мешалки с двумя горизонтальными лопастями критерий мощности рассчитывается по формуле:

kN=12Re0,77(h/dм) (3.21)


Мощность, затрачиваемая на перемешивание:

 (3.22)


Мощность электропривода рассчитываем по формуле:

 (3.23)

 (3.24)


3.5 Расчёт теплообменного аппарата

Согласно технологической схеме, мазут, выходящий снизу атмосферной колонны, охлаждается с 350 0С до 220 0С, отдавая своё тепло нефти. Начальная температура нефти - 120 0С.

Уравнение теплового баланса теплообменного аппарата:

G1 • h • (qмвх - qмвых ) = G2 • (qнвых - qнвх ) (3.25),

где qмвх ,qмвых - энтальпия мазута при начальной (Т1) и конечной (Т1’’) температурах, кДж/кг;

qнвых ,qнвх - энтальпия нефти при начальной (Т2) и конечной (Т2’’) температурах, кДж/кг;

h - коэффициент использования тепла, принимаем 0,96.

,43 • 0,96 • (803,98 - 456,45 ) = 122549,02• (qнвых - 240,53),

,3=122549,02 qнвых-29476715,78;

,09=122549,02• qнвых ;

qнвых=434,03 кДж/кг.

По таблице зависимости энтальпии нефтяных жидкостей от температуры находим: температура нефти на выходе из теплообменника равна 200 0С.

Тепловая нагрузка теплообменника равна:

Q1 = 71078,43 • 0,96 • (803,98 - 456,45) = 23,7 •106 кДж/ч.

Средний температурный напор ∆Тср в теплообменнике определяем по формуле Грасгофа, имея в виду, что в аппарате осуществляется противоток теплоносителей по схеме:


Поверхность теплообмена определяют из уравнения теплопередачи:

Q = K • F • ∆Тср (3.27),

откуда

F =.

где F - поверхность теплообмена, м2;

К - коэффициент теплопередачи, кДж/(м2•ч•град); ∆Тср - средняя логарифмическая разность температур, ˚С.

F =м2.

Необходимое число типовых теплообменников:

n = (3.28),

где F - рассчитанная поверхность теплообмена, м2;

F1 - поверхность теплообмена одного стандартного теплообменника, м2.

Выбираем кожухотрубчатый теплообменник с поверхностью теплообмена 402 м2, выполненный в соответствие с ГОСТ 14246 - 79 [27].

n =

В нашем случае достаточно одного теплообменного аппарата, характеристика которого приведена ниже.

Техническая характеристика теплообменника:

Диаметр, мм

-    кожуха 1000,

-        труб 20,

Длина труб, мм 6000,

Число ходов 2,

Поверхность теплообмена, м2 402.

3.6 Расчёт насоса для перекачивания мазута

1). Определим подачу насоса [28].

Подача насоса:

Q = (3.29),

где G - количество перекачиваемой среды, в нашем случае мазута, кг/ч.

rмt - плотность перекачиваемой жидкости, кг/м3, rм220˚= 986,2-0,522(220-20)=881,8 кг/м3.

Q =м3/ч или Q=0,022 м3/с.

). Определим напор насоса [28].

Напор насоса:

Н = (3.30),

где Р1 - давление в аппарате, из которого перекачивается жидкость, Па, P1=1,5 атм (давление в атмосферной колонне);

Р2 - давление в аппарате, в который ведётся перекачка жидкости, Па, P2=5 атм.(давление в реакторе);

Нг - геометрическая высота подъёма жидкости, м.ст.ж., принимаем равной 30 м;

hп - суммарные потери напора, м.ст.ж., принимаем равными 5 м;

rж - плотность перекачиваемой жидкости, кг/м3.

Н = м ст.ж.

). Мощность, затрачиваемая на перекачивание [28]:

Nп = rж • g • Q • H (3.31),

Nп = 881,8 • 9,8 • 0,022 • 76 = 14,4 кВт.

Мощность, развиваемая на валу электродвигателя:

Nдв. = (3.32),

где hпер, hн - КПД соответственно передачи и насоса.

Принимаем hпер = 1,0; hн = 0,8, тогда:

Nдв. =кВт.

Мощность, потребляемая самим двигателем, равна:

 (3.33),

где  − общий КПД всего насосного агрегата.

 (3.34),

где  − к.п.д. двигателя, равный 0,7.

кВт.

В связи с возможными перегрузками фактическую мощность двигателя N’дв принимают несколько большей на величину коэффициента запаса:

 (3.35).

Для электродвигателей мощностью до 50 кВт  = 1,2.

кВт.

По каталогу подбираем насос ТКА - 120/80 [29]. Характеристика насоса: Подача, м3/ч 120

Напор, м.ст.ж. 80

Потребляемая мощность, кВт 11…45

). Определим диаметр нагнетательного трубопровода (риформинг).

 (3.36) где Q - объёмный расход мазута, м3/с, ω - скорость потока в трубопроводе, м/с.

 (3.37).

Обычно скорость потока в нагнетательном трубопроводе составляет 0,5-2,5 м/с. Эта скорость зависит от вязкости перекачиваемой среды. Примем её равной 1 м/с. Тогда:

м2

м=167 мм

Диаметр всасывающего трубопровода определяется по аналогичным формулам. Принимаем скорость потока во всасывающем трубопроводе равной 0,5 м/с.

м2

м=237 мм


По технологической схеме, твёрдая сера нагревается в аппарате от 20 до 120 0С и плавится. Данный аппарат представляет собой цилиндрическую ёмкость с рубашкой, по которой циркулирует перегретый водяной пар и, отдавая своё тепло сере, охлаждается с 300 до 150 0С. Данный аппарат снабжён трубчатым электронагревателем, работающим под напряжением 5 кВ, предназначенным для дополнительного подвода тепла.

). Определим расход водяного пара, необходимого для плавления серы, по тепловому балансу:

Qприн.=Qотд. (3.38)

Qприн.sGs(t2-t1)+GsHпл (3.39)

Qотд.=cпараGпара(t1’-t2’) (3.40)

Теплота плавления серы - 38,4 кДж/кг, средняя удельная теплоёмкость в интервале температур 20-120 0С - 0,71 кДж/(кг•К).

Теплоёмкость перегретого водяного пара в интервале температур 150-300 0С - 2 кДж/(кг•К) [23].

,71•7107,84•(120-20)+7107,84•38,4=2•Gпара•(300-150);

,64+272941,06=300Gпара;

Gпара=2592 кг/ч.

2). Определим размеры аппарата.

Размеры аппарата определяются по количеству серы, расплавляемой в единицу времени [24].

 (3.41),

где G - производительность аппарата по сере, ρ - плотность твёрдой серы, кг/м3, τ - время работы аппарата, ч, x - степень заполнения аппарата.

Время, за которое расплавляется сера, равно 1ч. Плотность твёрдой серы равна 2070 кг/м3. Примем, что аппарат на 70% заполнен серой.


Объём реактора рассчитывается по следующей формуле, при этом принимаем, что высота реактора равна H=1,5•D:

 (3.42)

Отсюда:

м

H=1,6•1,5=2,4 м.

3.7 Расчёт насоса для перекачивания жидкой серы

Согласно технологической схеме, жидкая сера в расплавленном виде перекачивается насосом из аппарата для плавления серы и поступает в реактор при температуре 120 0С.

). Определим подачу насоса.

Подача насоса:

Q = (3.43)

Q =3,9 м3/ч или 0,00108 м3/с,

2). Определим напор насоса.

Н = (3.44),

где Р1 - давление в аппарате для плавления серы, P1=1 атм;

Р2 - давление в реакторе, P2=5 атм.

Нг - геометрическая высота подъёма жидкости, м.ст.ж., принимаем равной 10 м;

hп - суммарные потери напора, м.ст.ж., принимаем равными 2 м;

rж - плотность перекачиваемой жидкости, кг/м3.

Н = м ст.ж.

). Мощность, затрачиваемая на перекачивание:

Nп = rж • g • Q • H (3.45),

Nп = 1820 • 9,8 • 0,00108 • 34,7 = 0,67 кВт.

Мощность, развиваемая на валу электродвигателя:

Nдв. = (3.46),

где hпер, hн - КПД соответственно передачи и насоса.

Принимаем hпер = 1,0; hн = 0,8, тогда:

Nдв. =кВт.

Мощность, потребляемая самим двигателем, равна:

 (3.47),

где  − общий КПД всего насосного агрегата.

 (3.48),

где  − к.п.д. двигателя, равный 0,7.

кВт.

В связи с возможными перегрузками фактическую мощность двигателя N’дв принимают несколько большей на величину коэффициента запаса:

 (3.49).

Для электродвигателей мощностью до 50 кВт  = 1,2.

кВт.

В результате технологического расчета были получены следующие параметры установки получения серосодержащих вяжущих:

Таблица 3.4. Основные характеристики установки термолиза мазута.

Мощность установки, тыс.т/год

580

Выход продукта, тыс.т/год

585,8

Количество реакторов

8

Диаметр реактора, м

1,6

Высота реактора, м

2,4

Мощность электропривода для перемешивания, кВт

23,3

Диаметр кожуха теплообменника, мм

1000

Подача насоса для перекачивания мазута, м3/ч

80,6

Подача насоса для перекачивания серы, м3/ч

3,9



4. Экспериментальная часть исследование свойств продуктов термолиза мазута

4.1 Цель и результаты работы

Цель работы - изучение изменения структурно-механических и малакометрических свойств продуктов термолиза мазута с серосодержащей добавкой.

В данной работе в лабораторных условиях проводился термолиз мазута Московского НПЗ в присутствии мазеподобной серосодержащей добавки, вводимой в мазут в различных концентрациях - 3,6,10, 15% по массе на мазут. Кроме этого, была измерена динамическая вязкость продукта при различных скоростях сдвига и построены реологические кривые вяжущего, а также было получено вяжущее с добавлением отработанного масла.

4.2 Методика проведения термолиза

Вяжущее приготовлялось термолизом при температурах 160, 200, 240 0С при периодическом перемешивании. Добавка в мазут вводилась при 70 0С. Термолиз проводился в печке с отверстиями под металлические стаканы с электрообогревом. Время термолиза - 3 часа. Нагрев регулировался включением (выключением) печи. При каждой температуре были приготовлены 4 вяжущих с различным содержанием добавки, а также мазут, термолизованный без неё. Всего было получено 15 образцов.

Результаты наблюдений показали, что продукты, полученные при 160 0С, представляют собой жидкости, ненамного более вязкие, чем исходный мазут. Вяжущие, содержащие 3, 6 % серосодержащей добавки, полученные при 240 0С, представляют собой полутвёрдые вещества, а содержащие 10,15 % добавки - твёрдые, битумоподобные вещества. Важно отметить, что образцы, приготовленные при 200 и 240 0С, имеют свойство растягиваться в нить на стеклянной палочке, в отличие от образцов, термолизованных при 160 0С.

На рис. 4.1 представлена установка термолиза мазута.

Рис. 4.1. Установка термолиза нефтяного остаточного сырья.

4.3.Исследование реологических свойств продуктов термолиза

Вязкость измерялась на ротационном вискозиметре РЕОТЕСТ RV 2.1. Вискозиметр состоит из привода, измерительного механизма и по выбору из цилиндрического измерительного устройства или устройства конус-пластина. Измерение в данной работе проводилось на конусо-пластиночном измерительном устройстве. Основанием для выбора данного типа измерительного устройства послужил тот факт, что он применяется для измерения вязкости высоковязких жидкостей, а также то, что для измерения на нём требуется всего одна капля вещества.

К приводу относятся синхродвигатель с переключаемыми полюсами, находящийся в стойке, ступенчатая коробка передач и мост передачи. На измерительном валу 12 различных ступеней числа оборотов с отношением между соседними ступенями, равным 1,73. В стойке также расположен переключатель числа оборотов, при помощи которого производится переключение скорости вращения двигателя с 1500 оборотов в минуту (положение a) на 750 оборотов в минуту (положение b). В положении c переключателя передач скорость вращения уменьшается дополнительно в отношении 10:1. Наличие переключателей позволяет работать с веществами в широком диапазоне вязкости.

Измерительный механизм представляет собой механико-электрический преобразователь вращающего момента. Для измерения момента вращения, действующего на вращающемся измерительном конусе, используется вращение измерительного вала относительно приводного вала в направлении, обратном действию динамометра. Приборный потенциометр, связанный с динамометром и включённый в мостовую схему, воспроизводит величину относительного вращения. При этом первоначальный сигнал «вращающий момент» преобразуется в пропорциональный ему аналоговый сигнал тока.

Измерение вязкости проводилось следующим образом.

В начале эксперимента включался жидкостной циркуляционный термостат, который подключался ко впуску и выпуску конусо-пластиночного устройства. Термостат охлаждался до температуры 20 0С. В качестве жидкости для термостатирования использовался антифриз.

Затем на пластину в виде капли объёмом 0,1 мл наносился измеряемый продукт и термостатировался 20 минут. После истечения 20 минут конус подводился к пластине до соприкосновения с измеряемым материалом, включался двигатель и проводились измерения посредством переключения рычага ступеней числа оборотов двигателя. Снимались показания прибора (α, дел.шкалы). Для точности измерения проводились 3 параллельных опыта с одним образцом.

Вязкость рассчитывается по формуле:

 (4.1),

где τ - сдвигающее напряжение, мПа, D - скорость сдвига, с-1.

В свою очередь, сдвигающее напряжение можно определить по следующей формуле:

τ=с•α (4.2),

где с - константа Реотеста, мПа/дел.шкалы, α - показания прибора, дел.шкалы.

Константа прибора равна: с= 2222,2875 мПа/дел.шкалы.

В дальнейшем для изображения графиков необходимы расчёты степени загущения полученного продукта термолиза.

Расчёт производится по формуле:

 (4.3)

где μ2 - вязкость продукта, μ1 - вязкость исходного нетермолизованного мазута.

4.4 Зависимость реологических свойств продуктов термолиза от условий процесса

На рис. 4.2 - 4.7 приведены реологические кривые продуктов термолиза.

Рис. 4.2. Зависимость вязкости от скорости сдвига для образцов, приготовленных при 160 0С.

Рис. 4.3. Зависимость вязкости от скорости сдвига для образцов, приготовленных при 200 0С.

Рис. 4.4. Зависимость вязкости от скорости сдвига для образцов, приготовленных при 200 0С.

Рис. 4.5. Зависимость вязкости от скорости сдвига для образцов, приготовленных при 240 0С.

Рис. 4.6. Зависимость вязкости от скорости сдвига для образца, термолизованного с 0% добавки при 240 0С.

Рис. 4.7. Зависимость вязкости от скорости сдвига для образца, термолизованного с 3% добавки при 240 0С.

Для получения значений степени загущения необходимо знать вязкость исходного мазута при различных скоростях сдвига.

Рис. 4.8. Зависимость вязкости от скорости сдвига для исходного мазута.

В дальнейших расчётах для всех образцов надо будет рассчитывать степень загущения при одинаковой скорости сдвига.

Наиболее подходящей является скорость сдвига, равная 270 с-1, так как при ней было возможно проводить эксперимент как с маловязкими, так и с высоковязкими образцами.

Таблица 4.1. Зависимость степени загущения вяжущего от содержания добавки при 160 0С. t=160 0C, D=270 с-1.

Содержание добавки, %

Вязкость вяжущего, мПа*с

Вязкость мазута

Степень загущения, доли единицы

0

4

4,6

-0,13

3

5,5


0,20

6

10,5


1,28

10

15


2,26

15

18


2,91



Таблица 4.2. Зависимость степени загущения вяжущего от содержания добавки при 200 0С. t=200 0C, D=270 с-1.

Содержание добавки, %

Вязкость вяжущего, мПа*с

Вязкость мазута

Степень загущения, доли единицы

0

40

4,6

7,70

3

120


25,09

6

400


85,96

10

1646,14


356,86

15

3950,73


857,86


Таблица 4.3.Зависимость степени загущения вяжущего от содержания добавки при 240 0С. t=240 0C, D=270 с-1.

Содержание добавки, %

Вязкость вяжущего, мПа*с

Вязкость мазута

Степень загущения, доли единицы

0

47

4,6

9,22

3

560


120,74

6

1975,37


428,43

10

3950,73


857,86

15

5761,49


1251,50


Рис. 4.9. Зависимость степени загущения от содержания добавки для образцов, термолизованных при 160 0С.

Рис. 4.10. Зависимость степени загущения от содержания добавки для образцов, термолизованных при 200 0С и 240 0С.

Рис. 4.11. Зависимость степени загущения вяжущего от температуры.

Рис. 4.12. Зависимость степени загущения вяжущих, содержащих 0 и 3% добавки, от температуры.

На рис. 4.13 отражена зависимость отношения максимальной и минимальной вязкости от содержания добавки при различной температуре: 160 0С (1), 200 0С (2), 240 0С (3). Максимальной будем считать вязкость при минимальной скорости сдвига, а минимальной - при максимальной скорости сдвига (при полном разрушении структуры).

Рис. 4.13. Зависимость отношения максимальной и минимальной вязкости для каждого образца при разной температуре

По графикам видно, что для всех образцов с увеличением содержания добавки увеличивается соотношение максимальной и минимальной вязкости, что говорит о том, что при больших скоростях сдвига различие между вязкостями более и менее вязких образцов сглаживается (то есть, при больших скоростях сдвига структура всех образцов претерпевает разрушение, и они ведут себя подобным образом).

Анализ реологических кривых вяжущих различной вязкости показал, что внешний вид кривых зависит от структурированности полученного вещества. Кривые, построенные для вяжущих, полученных при 240 0С (самые вязкие) имеют участок, в пределах которого вязкость уменьшается незначительно (при малых скоростях сдвига). Это говорит о том, что при этих скоростях сдвига структура ещё не претерпела разрушение. Кривые для вяжущих, приготовленных при 160 0С, имеют больший угол наклона к оси абсцисс при малых скоростях сдвига, что говорит, что даже этих малых скоростей сдвига достаточно для разрушения структуры. Кроме того, кривые, построенные для всех образцов, имеют плато ньютоновской вязкости - участок графика, параллельный оси ординат, при больших значениях скорости сдвига. Этот факт говорит о том, что структура завершила завершила разрушение, и жидкость начала течь.

По графику зависимости степени загущения от содержания добавки видно, что у образцов, приготовленных при 160 0С, наблюдается наименьшее увеличение степени загущения при введении добавки. У вяжущих, полученных при 200 0С, наблюдается более значительный рост вязкости. Вяжущие, полученные при 240 0С, имеют самое большое увеличение вязкости при введении добавки.

График зависимости степени загущения от температуры даёт следующую информацию: вязкость растёт сильнее при переходе от 200 к 240 0С, чем от 160 до 200 0С. Это свидетельствует о том, что основные химические процессы, приводящие к конденсации молекул, сшивке молекул в поперечном направлении и, соответственно, к повышению вязкости, протекают при температурах выше 200 0С.

Таким образом, визуальный анализ вяжущих, а также анализ графиков показал, что наиболее оптимальной температурой для получения серосодержащих вяжущих является температура 240 0С.

4.5 Термолиз смеси мазута с отработанным маслом

Для эксперимента с отработанным маслом брались одинаковые навески мазута, процентное содержание серосодержащей добавки фиксировалось (6%) и добавлялось 5, 10, 15, 20% по массе отработанного машинного масла. Термолиз осуществлялся при температуре 200 0С. Результаты измерения вязкости можно видеть на рис. 4.14.

Рис. 4.14. Реологические кривые для вяжущих, приготовленных с использованием отработанного масла.

В таблице 4.4 и на рис. 4.15 представлены зависимости степени загущения вяжущих от содержания масла.

Таблица 4.4. Зависимость степени загущения вяжущего от содержания масла. Скорость сдвига - 300 с-1.

Содержание масла, %

Вязкость вяжущего, мПа*с

Вязкость мазута

Степень загущения, доли единицы

0

259,27

4,4

57,92

5

66,67


14,15

10

44,45


9,10

15

33,33


6,58

20

18,52


3,21


Рис. 4.15. Зависимость степени загущения вяжущего от содержания масла

Данный график говорит о том, что наиболее сильное снижение вязкости наблюдается в интервале концентраций масла - 0-5%(масс.). Для получения вяжущих с использованием отработанного масла желательно, чтобы вязкость продукта снижалась не сильно при добавлении масла. В дальнейшем будет вестись поиск оптимальных концентраций температуры, серосодержащей добавки, отработанного масла для получения вяжущего с желаемыми свойствами.

4.6 Определение содержания асфальтенов A1 и А2 в продуктах термолиза

.6.1 Характеристика асфальтенов А1 и А2

Асфальтены А1 - неустойчивые соединения, характеризующиеся высокой степенью ароматичности полициклического ядра (ароматичность характеризуется отношением содержания углерода в ароматических кольцах к общему содержанию углерода) и низким содержанием парафиновых структур, а также высокой молекулярной массой. Это асфальтены с молекулами «континентального» типа.

Асфальтены А2, наоборот, устойчивы, и состоят из ароматических колец, соединённых алифатическими цепями. У них ниже молекулярная масса. Этот тип молекул называется «архипелаг».

Помимо более высокой ароматичности, асфальтены А1 характеризуются более высоким соотношением углерода к водороду, а также более высоким содержанием азота и металлов[30].

4.6.2 Определение общего содержания асфальтенов

Для определения общего количества асфальтенов определённое количество серосодержащего вяжущего растворялось в 40-кратном по массе избытке петролейного эфира (70-100 0С), тщательно перемешивалось, выдерживалось в тёмном месте 1 сутки. Через сутки асфальтены полностью выпадали в осадок. Осадок отфильтровывался на воронке Бюхнера с последующей промывкой асфальтенов от смол петролейным эфиром до обесцвечивания стекающего растворителя.

4.6.3 Определение содержания А1 и А2

Для определения содержания асфальтенов А1 и А2 широкая фракция асфальтенов растворялась в толуоле в массовом отношении 1:10. К раствору добавлялся требуемый объём петролейного эфира в объёмном соотношении петролейный эфир: толуол = 3:1(об.). После перемешивания 10 минут раствор отстаивался 40 минут, осадок (асфальтены А1) отфильтровывались на воронке Бюхнера. Осадок промывался петролейным эфиром до обесцвечивания стекающего растворителя.

4.6.4 Определение содержания нерастворимых в толуоле

Сущность данной методики - навеска асфальтенов растворяется в 10-кратном избытке толуола, интенсивно перемешивается и отстаивается до осаждения нерастворимых в толуоле веществ, представляющих собой карбено-карбоиды. Эти вещества характеризуются большей степенью ароматичности, чем А1, растворимые в толуоле, и чем А2, и большей молекулярной массой. Они нежелательны в вяжущих материалах, так как придают им хрупкость.

В эксперименте для анализа были взяты асфальтены А1, выделенные из вяжущих, полученных термолизом при 200 0С с добавлением 6 и 15% серосодержащей добавки.

Результаты эксперимента приведены в таблице 4.5.

Таблица 4.5. Содержание асфальтенов и нерастворимых в толуоле в продуктах термолиза.

Образец

Содержание асфальтенов, % масс. на образец

Содержание А1, % масс. на асфальтены

Содержание нераст. в толуоле, % масс. на А1

Мазут

5,3

16,0

-

Прод. с 6% доб.

15,5

33,0

6,1

Прод. с 15% доб.

20,3

44,0

12,1


Данные свидетельствуют об увеличении содержания асфальтенов в серосодержащем вяжущем по сравнении с мазутом, а также в вяжущем, приготовленном при добавлении 15% серы по сравнению с 6% серы.

Увеличение содержания асфальтенов А1 с увеличением содержания серы говорит о большем преобладании конденсационных процессов в молекулах при добавлении большего количества серы.

Результаты эксперимента показывают, что с увеличением содержания серы в продуктах термолиза становится больше более тяжёлых, высокомолекулярных продуктов, плохо растворяющихся в органических растворителях. Эксперимент показал, что данные вяжущие содержат небольшое количество нерастворимых в толуоле, что будет способствовать получению продуктов с приемлемой хрупкостью.

4.7 Определение малакометрических свойств полученных продуктов

.7.1 Методика определения свойств

В работе проводились измерения следующих показателей качества серосодержащих вяжущих: пенетрация, температура размягчения по методу «Кольцо и шар» (КиШ), дуктильность (растяжимость).

Температура размягчения - температура, при которой вяжущее из относительно твёрдого состояния переходит в жидкое [21].

Прибор для определения температуры размягчения состоит из двух пластинок - верхней и нижней - и крышки, скреплённой между собой общим стержнем. На верхней пластинке имеются четыре отверстия, в которые вставляют латунные кольца, заполненные образцом.

Рис. 4.16. Внешний вид прибора для измерения температуры размягчения.

Сущность метода КиШ заключается в определении температуры образца, при которой он размягчается настолько, что металлический шарик, установленный на образец сверху, выдавливает его и проваливается действием собственного веса на нижнюю пластинку.

Пенетрация косвенно характеризует степень вязкости продукта. Она оценивается глубиной проникновения иглы в полужидкие и полутвёрдые продукты при определённом режиме, обусловливающем способность иглы проникать в продукт, а продукта - оказывать сопротивление этому проникновению [21].

Определение пенетрации проводилось на пенетрометре. Принцип измерения следующий: стальная игла подводится к поверхности вяжущего, включается секундомер и нажимается кнопка пенетрометра, выдерживаясь в таком положении в течение пяти секунд; разность отсчётов на циферблате даёт значение пенетрации.

Рис. 4.17. Внешний вид пенетрометра

нефтяной серосодержащий дуктилометр

Растяжимость в стандартных условиях (при 25 0С) характеризуется расстоянием, на которое можно вытянуть продукт в нить до разрыва. Чем больше растяжимость, тем эластичнее вяжущее. Чем больше растяжимость, тем лучше склеивающие свойства (когезия). Когезию определяют как усилие (в Па), необходимое для отрыва двух стандартных пластин, склеенных между собой плёнкой вяжущего, друг от друга.

Дуктилометр представляет собой герметичный железный ящик, заполненный водой и снабжённый шкалой для измерения длины нити образца. Испытуемый образец загружают в специальные металлические формочки - «восьмёрки», состоящие из двух половин и вкладышей. Половины растягиваются во время испытания в разные стороны с помощью червячного механизма.

Рис. 4.18. Внешний вид дуктилометра сверху

Данные показатели определялись для нескольких образцов вяжущих, полученных термолизом при 240 0С - содержащее 6% добавки, 10% добавки, 13% добавки и 15% добавки с 8% отработанного масла и без масла.

4.7.2 Результаты определения малакометрических свойств полученных продуктов

В таблицах 4.6 и 4.7 представлены свойства продуктов термолиза и битумов.

Таблица 4.6. Сравнение свойств вяжущего с 6% добавки с битумом БНК-45/190 по ГОСТ 9548-74 [33].

Показатели

Вяжущее с 6 % добавки

Битум кровельный БНК-45/190

Пенетрация (при 25 0С), 0,1 мм

170

160-220

Температура размягчения, 0С

45

40-50

Дуктильность, см

18,5

не нормируется


Данное вяжущее представляется возможным использовать в производстве мягких кровельных материалов (рубероида), для пропитки картона [33].

Таблица 4.7. Сравнение свойств вяжущего с 15% добавки с Битумом БНИ-4 по ГОСТ 9812-74 [33].

Показатели

Вяжущее с 15 % добавки

Битум изоляционный БНИ-4

Пенетрация (при 25 0С), 0,1 мм

25

25-40

Температура размягчения, 0С

83

75-85

Дуктильность, см

3,5

>3


Данное вяжущее представляется возможным использовать для изоляции трубопроводов от грунтовой коррозии. Оно должно быть теплоустойчиво, пластично при отрицательных температурах, водоустойчиво, а также иметь достаточную структурную прочность и силу сцепления с металлом [33].

В таблице 4.8 показано изменение свойств продуктов термолиза с введением добавки.

Таблица 4.8. Сравнительная таблица свойств серосодержащих вяжущих с различным содержанием серы.

Показатели

Вяжущее с 6 % добавки

Вяжущее с 10 % добавки

Вяжущее с 13% добавки

Вяжущее с 15% добавки

Вяжущее с 15% добавки и 8% масла

Пенетрация (при 25 0С), 0,1 мм

170

110

70

25

120

Температура размягчения, 0С

45

60

74

83

71

Дуктильность, см

18,5

10

5,5

3,5

6


Из данной таблицы видно, что малакометрические свойства вяжущего материала (в первую очередь, пенетрация) в большой степени зависят от концентрации серосодержащей добавки. При увеличении содержания добавки увеличивается температура размягчения и уменьшаются пенетрация и дуктильность. Это связано с тем, что при концентрациях добавки выше 6% усиливается роль серосодержащей добавки как структурообразователя и отвердителя.

Введение отработанного масла в мазут приводит к значительному увеличению пенетрации, что косвенно оценивает уменьшение вязкости системы. Изменение же температуры размягчения и дуктильности при добавлении масла небольшое.

Среди основных особенностей результатов, полученных в результате эксперимента, следует отметить:

). Наибольшее увеличение вязкости продуктов термолиза происходит на интервале температур 200-240 0С.

). С увеличением концентрации добавки растёт содержание асфальтенов А1, а также нерастворимых в толуоле.

). При увеличении содержания добавки растёт температура размягчения вяжущих и уменьшается пенетрация и дуктильность.

). Введение масла приводит к сильному увеличению пенетрации продуктов термолиза.

Выводы

В результате работы:

). Были изучены факторы, влияющие на процесс термолиза нефтяного остаточного сырья с серосодержащей добавкой - температура, концентрация серосодержащей добавки, отработанного масла.

). Была показана возможность регулирования вязкостных и малакометрических свойств продуктов термолиза путём изменения упомянутых факторов.

В дальнейшем планируется продолжить данную работу. Основные усилия работы будут сосредоточены на поиске условий, позволяющих получить продукт с высокой дуктильностью и адгезией, вовлечение в переработку отходов: отработанных масел, нефтешламов.

Список литературы

. Игонина А.Ю. Изучение возможности регулирования параметров реакционной массы процесса термолиза в термодинамических условиях //Тезисы международной конференции «Нефтепереработка и нефтехимия - 2006», Уфа, 2006 - С. 274.

. Воронков М.Г., Вязанкин Н.С., Дерягина Э.Н., Нахманович А.С., Усов В.А. Реакции серы с органическими соединениями - Новосибирск: Наука, 1979. - 368 с.

. Кутьин Ю.А. Нефтепереработка и нефтехимия: сборник научных трудов ИП НХП - Уфа: Издательство ИП НХП, 2001 - Выпуск 33 - с.40-42.

4.      Al-Abdul Wahhab H.I., Asi I.M., Al-Dubabe I.A., Ali M.F. Development of the Performance-Based Bitumen Specifications for the Gulf Countries, 11(1), 1997.

.        Chen J.S., Huang C.C. Fundamental characterization of SBS-Modified Asphalt Mixed with Sulphur // Journal of Applied Polymer Science, 2007, vol.103, 2817-2825.

.        Martinez-Estrada A., Chavez-Castellanos A.E., Herrera-Alonso M., Herrera-Najera R. Comparative Study of the Effect of Sulphur on the Morphology and Rheological Properties of SB- and SBS-Modified Asphalt. Journal of Applied Polymer Science, 2010, vol.115, 3409-3422.

.        Stricland D., Colange G., Martene M., Derne I. Performance properties of paving mixtures made with modified sulphur pellets. International Society for Asphalt Pavements International Symposium on Asphalt Pavements and Environment, Zurich, Switzerland, 2008.

.        Kennepohl G. J.A., Logan A., Bean D.C. Sulphur-asphalt binders in paving mixes. - Canadian Sulphur Symposium, Calgary, Alberta, 1974.

.        Courval G.J., Akili W. Sulphur-asphalt binder properties determined by the sliding plate rheometer. - Proceeding of the Association of Asphalt Paving Technologists, Los Angeles, 1982.

10.    Плотникова И.А. и др. Использование серы в качестве добавки к нефтяным дорожным битумам//Нефтепереработка и нефтехимия - 1984. - №11 - с.7-9.

.        Кондратьев А.С., Жирнов Б.С. Нефтяные битумы и способы их получения. Теоретические предпосылки получения серобитумных вяжущих//Нефтепереработка и нефтехимия - 2013 - №11- с.6-9.

.        Societe Nationale des Petroles d’Aquitaine. Properties of sulphur-bitumen binders. International Road Federation World Meeting, Munich, 1973.

.        Muller J.M., Cellard B., Taile B., Schneck P. Sulfur in asphalt paving mixes. Symposium on Sulphur-Asphalt in Pavements, Bordeaux, France, 1981.

14.    Теляшев И.Р., Давлетшин А.Р., Обухова С.А. Исследование взаимодействия тяжёлых нефтяных остатков с элементной серой// Нефтепереработка и нефтехимия - 2000 - №1 - с.31-34.

.        Рудин М.Г., Драбкин А.Е. Краткий справочник нефтепереработчика - Л.: Химия, 1980. - 328 с.

.        Яценко А.М., Огарёва З.В., Ткачёв Ю.Н. Влияние нефтяных отложений на качество асфальтобетона с заполнителями и отходов производства, Кременчуг, 1997 г., с.62.

.        Куцуев К.А., Будник В.А. Исследование возможности вовлечения тяжёлой пиролизной смолы ЭП-300 в сырьё установки производства битумов//Нефтепереработка и нефтехимия - 2012 - №4, с.14-18.

.        Ялиева Э.А., Евдокимова Н.Г. О получении дорожных битумов ОАО «Газпром нефтехим Салават» по схеме «окисление компаундирование» с использованием вакуумного остатка висбрекинга в качестве модификатора сырья окисления//Интеграция науки и производства. Тез. докладов: Уфимский государственный нефтяной технический университет, 2011 - с.24.

.        Сборник «Нефти СССР», т.1 - М.: Химия, 1971. - 504 с.

.        Капустин В.М., Рудин М.Г. Химия и технология переработки нефти - М.: Химия, 2013. - 496 с.

.        Капустин В.М., Рудин М.Г., Кудинов А.М. Основы проектирования нефтеперерабатывающих и нефтехимических заводов - М.:Химия,2012. - 440 с.

.        Никольский Б.П. Справочник химика, т.1 - М-Л.: Химия, 1982. - 980 с.

.        Сарданашвили А.Г., Львова А.И. Примеры и задачи по технологии переработки нефти и газа - М.: Химия, 1973. - 272 с.

. Беляев В.М., Миронов В.М. Расчёт и конструирование основного оборудования отрасли: учебное пособие - Томск: Изд-во Томского политехнического университета, 2009. - 288 с.

. Романков П.Г. Гидромеханические химические технологии - М.: Химия, 1974.

. ГОСТ 14246 - 79.

. Туманян Б.П., Петрухина Н.Н., Колесников И.М. Каталитический риформинг: технологические аспекты и расчёт основного оборудования - М.: Издательство «Техника», ТУМА ГРУПП, 2012. - 176 с.

. Рудин М.Г., Сомов В.Е., Фомин А.С. Карманный справочник нефтепереработчика - М.: ЦНИИТЭнефтехим, 2006. - 336 с.

30. Budeebazar Avid, Shinya Sato, Toshimasa Takanohashi et al. Characterization of Asphaltenes from Brazilian Vacuum Residue Using Heptane-Toluene Mixtures // Energy & Fuels. - 2004. - V. 18. - P. 1792-1797.

31. Сергиенко С. Р. Высокомолекулярные соединения нефти. - М.: Химия, 1964. - 540 с.

Похожие работы на - Термолиз как один из вариантов переработки мазута и утилизации отработанного масла

 

Не нашли материал для своей работы?
Поможем написать уникальную работу
Без плагиата!
Без нейросетей!