Комплексная стратегия управления человеческими ресурсами в гостинице ООО 'Центр Бронированию Плаза-Юг'

  • Вид работы:
    Дипломная (ВКР)
  • Предмет:
    Менеджмент
  • Язык:
    Русский
    ,
    Формат файла:
    MS Word
    234,09 Кб
  • Опубликовано:
    2015-05-29
Вы можете узнать стоимость помощи в написании студенческой работы.
Помощь в написании работы, которую точно примут!

Комплексная стратегия управления человеческими ресурсами в гостинице ООО 'Центр Бронированию Плаза-Юг'

ВВЕДЕНИЕ

менеджмент управление персонал

Актуальность. Характерной чертой современного менеджмента является признание возрастающей роли человеческого фактора и развитие новых форм и методов управления персоналом. В условиях развития «экономики знаний» и непрерывной глобализации экономических процессов стратегический потенциал любой организации заключается в ее сотрудниках. В современной рыночной среде эффективность бизнес-процессов в большей степени зависит не от благоприятных внешних и внутренних факторов, а от навыков, умений и компетенций персонала, генерирующего новые подходы и технологии.

Организации сферы услуг особенно зависят от сформированной на рынке репутации, что и обуславливает актуальность темы дипломного исследования. Персонал в индустрии гостеприимства является составной частью конечного продукта, который получают клиенты, и, следовательно, качество обслуживания напрямую зависит от мастерства и умения сотрудников. Большинство организаций в сфере услуг не уделяют должного внимания работе с персоналом, считая его вспомогательным компонентом. Этот подход доказал свою несостоятельность, так как люди в гостиничной индустрии являются не только частью компании, но и компонентом продукта, который в конечном итоге получает клиент. Особенно важно уделять внимание персоналу, который напрямую контактирует с клиентом, тем сотрудникам, от которых зависит качество продаваемой услуги, и, следовательно, будут зависеть конечные финансовые показатели компании.

Гостиничной организации необходима такая стратегия управления персоналом, которая, с одной стороны, учитывала бы локальные интересы сотрудников, но в то же время при которой клиент оставался центральной фигурой во всех внутренних коммуникациях компании.

Степень разработанности проблемы. В современной науке широкую известность в области стратегического управления персоналом и организации работы сотрудников в сфере услуг, получили работы следующих российских авторов - Кибанов А.Я., Гурков И.Б., Виханский О.С., Баканова М.И., Кабушкина Н.И., Крылов Г.В., Маслов Е.В, Вашурина Е.В., Воробьев А.Д., Громова О.Н., Дмитренко Г.А., Волов А.Б., Иванов В.В, Чудоновский А.Д., Арбузова Н.Ю., Скобкин С.С., Сорокина А.В., Сенин В.С. и др.

Наряду с исследованиями российских ученых на формирование позиции автора оказали влияние работы зарубежных ученых, таких как Армстронг М., Друкер П., Ансофф И., Лайм Ф., Роберт Р., Джозеф А., Азар В., Котлер Ф., Боуэн Дж., Мейкенз Дж. и др. Несмотря на проявленный научный и практический интерес к данной тематике вопросы технологий оказания услуг, инструментов стратегического управления персоналом, особенно в гостиничном бизнесе, остаются слабо проработанными.

Большинство организаций в сфере услуг не уделяют должного внимания работе с персоналом, считая его вспомогательным компонентом. Это неверный подход, так как люди в гостиничной индустрии являются не только частью компании, но и компонентом продукта, который в конечном итоге получает клиент. Особенно важно уделять внимание персоналу, который напрямую контактирует с клиентом, тем сотрудникам, от которых зависит качество продаваемой услуги, и, следовательно, будут зависеть конечные финансовые показатели компании.

Целью дипломного проекта является формирование комплексной стратегии управления человеческими ресурсами в гостинице ООО «Центр Бронированию Плаза - Юг», включающей в себя новый подход к обучению и адаптации персонала, систему управления знаниями, позволяющую интегрировать новую корпоративную культуру лояльности и клиентоориентированности во все сферы деятельности организации.

Для достижения поставленной цели дипломного проекта необходимо решить следующие задачи:

1.   Выявить основные категории и понятия стратегического управления в организации.

.     Проанализировать влияние современных концепций и моделей управления персоналом на конечные результаты деятельности фирмы.

3.      Изучить актуальные стратегии управления человеческими ресурсами в сфере услуг.

.        Провести анализ организационно-хозяйственной деятельности ООО «Центр Бронирования Плаза - Юг» и диагностировать ее систему управления персоналом.

5. Оценить внешние и внутренние возможности организации при стратегическом подходе к управлению персоналом.

6.      Сформировать инновационно-ориентированный подход к управлению персонала в ООО «Центр Бронирования Плаза - Юг».

.        Сформировать тактику преодоления возможных проблем и сопротивления при внедрении новых подходов к управлению персоналом.

Объектом исследования является система управления персоналом ООО «Центр Бронирования Плаза - Юг»

Предметом исследования выступают социально-экономические отношения, возникающие в результате формирования и реализации новой стратегии управления персоналом в гостиничном бизнесе.

Информационно-эмпирическая база исследования представлена отчетностью компании, аналитикой, тематическими публикациями по исследуемой проблеме в периодической печати, Интернет-ресурсами специализированных сайтов и материалами авторского исследования.

Нормативно-правовую базу составляют Трудовой кодекс Российской Федерации, учредительные документы, кадровое делопроизводство. Структура дипломного проекта. Дипломный проект состоит из введения, трех глав, заключения и списка использованных источников. Во введении дипломного проекта обосновывается актуальность исследования, раскрываются цель, задачи исследования, степень разработанности проблемы, теоретическая и эмпирическая основы исследования. В первой главе раскрывается категориальная сущность стратегического управления персоналом, а также рассматриваются современные концепции и актуальные стратегии управления персоналом в сфере услуг. Во второй главе проведен анализ организационно - хозяйственной деятельности ООО «Центр Бронирования Плаза - Юг», диагностика службы управления персоналом компании и выявлены недостатки действующей системы управления человеческими ресурсами. Третья глава представляет собой разработку комплексной стратегии управления человеческими ресурсами, включающей реорганизацию службы управления персоналом, формирование карт компетенций, карт знаний, плана наставничества и дополнительной мотивации. В заключении сформулированы выводы теоретического и практического характера.

1.     
ТЕОРЕТИКО-МЕТОДОЛОГИЧЕСКИЕ АСПЕКТЫ СТРАТЕГИЧЕСКОГО УПРАВЛЕНИЯ ПЕРСОНАЛОМ В ОРГАНИЗАЦИИ

менеджмент управление персонал

1.1    Основные категории, понятия и способы стратегического управления персоналом в организации

Стратегическое управление человеческими ресурсами можно рассматривать как особый подход к принятию управленческих решений касаемо намерений и планов компании в области трудовых отношений, а также при формировании политики и практики в сфере найма, обучения, развития, управления эффективностью, оценки работы персонала и межличностных отношений. Эта концепция является одной из основных составляющих корпоративной или деловой стратегий компании.

В сферу интересов стратегического управления входят отношения между управлением сотрудниками и стратегическим управлением в целом в компании. Стратегическое управление человеческими ресурсами указывает на общее направление движения компании на пути к достижению своих целей посредством управления людьми. Известно, что человеческий капитал является мощнейшим источником конкурентного преимущества и, как показывают последние исследования, именно люди претворяют в жизнь стратегические планы, поэтому менеджеры высшего звена должны в полном объеме учитывать эти факторы при разработке корпоративных стратегий. Стратегическое управление человеческими ресурсами занимается широким кругом организационных вопросов, касающихся изменений культуры и структуры, повышения эффективности и производительности труда, подбора ресурсов для удовлетворения будущих потребностей компании, развития отличительных способностей и управления изменениями. Этот подход связан с выработкой требований к человеческому капиталу и развитием способности управления процессом, т.е. умения выполнять действия наиболее эффективным способом. В более широком смысле стратегическое управление человеческими ресурсами затрагивает все ключевые кадровые вопросы, которые оказывают влияние или зависят от стратегических планов компании.

Понятие стратегии управления персоналом появилось в странах Западной Европы как ответ на сложившиеся достаточно сложные экономические условия в начале 80-х гг. на предприятиях этих стран. Создавшиеся условия диктовали необходимость дальнейшего развития теории управления, способствовали появлению нового подхода к персоналу организаций, расширению области применения стратегического подхода в управлении персоналом. Начало исследований в области стратегического управления персоналом связано с публикацией работы Деванна М. (Devanna M.), Фомбрун К. (Fombrun C.), Тичи Н. (Tishy N.) в 1984 г., а затем - Бамбергер П. (Bamberger P.) и Мешоулам И. (Meshoulam I.) 1985 г. В последние десять лет в исследованиях ученых западных стран проявилась линия развития стратегического управления персоналом - происходит растущее сближение областей исследования стратегического менеджмента и стратегического управления человеческими ресурсами. Все многообразие школ стратегического управления персоналом можно с достаточной степенью условности разделить на три группы. К первой группе можно отнести большинство существующих на настоящий момент концепций стратегического управления персоналом, исходящих из принципа подчинения системы стратегического управления персоналом общекорпоративной системе стратегического менеджмента (концепции стратегической субординации). Дж. Иванцевич описал стратегию управления персоналом как то, чего хотели бы достигнуть высшие руководители фирмы в течение длительного периода. На наш взгляд, данное определение больше соответствует определению целей организации. Автор предлагает выбор кадровой политики по основным кадровым процессам по срокам стратегического планирования. В соответствии с мнением Ищенко И.Г. кадровая стратегия - это набор основных принципов работы с персоналом, конкретизированных с учетом типа организации, а также типа кадровой политики. Группа исследователей очерчивает кадровую стратегию несколькими взаимосвязанными понятиями: как средство кадровой политики по организации деятельности персонала для достижения стратегических целей; как определение перспективных направлений и траектории формирования, подготовки, расстановки и рационального использования высококвалифицированных кадров; как обособившаяся функция управления, которая определяет формы, технологии, методы, способы, приемы кадровой деятельности персонала; как динамическая модель целесообразной кадровой деятельности людей, учитывающая воздействие факторов внешней и внутренней среды, движение организации во времени и пространстве в определенной системе координат.

Вторая группа включает в себя концепции, исходящие из доминирования системы стратегического управления персоналом по отношению к общекорпоративной системе стратегического менеджмента (концепции стратегического доминирования). Например, Маслов В.И. характеризует стратегический менеджмент персонала как программный способ мышления и управления, который обеспечивает согласование целей, возможностей предприятия и интересов работников. Автор предлагает не только определение генерального курса деятельности организации, но и повышение мотивации в его реализации. Сорокина М.В. стратегическое управление персоналом определяет принципиально иначе, как сложный процесс, реализуемый переплетением регламентов и творческих процедур, не всегда укладывающийся в конкретные технологические схемы.

Третья группа концепций исходит из паритета системы стратегического управления персоналом по отношению к общекорпоративной системе стратегического менеджмента (концепции стратегического паритета). По мнению В.В. Белоусов, стратегия развития персонала - это обобщающая модель действий, направленных на формирование совокупности требований к персоналу и уровню эффективности его работы, который необходим предприятию для достижения поставленных бизнес-целей. По мнению Вашуриной Е.В., сущность стратегического менеджмента персонала состоит в ответе на три важнейших вопроса: где в данный момент находится организация и ее персонал? В каком направлении должен быть задействован персонал в соответствии со стратегией организации? Как должен развиваться персонал, чтобы выполнять задачи организации в будущем? На наш взгляд, основными недостатками концепции стратегической субординации являются следующие. Ряд авторов, отнесенных нами к данной концепции, стратегию управления персоналом приравнивают к целям организации в области управления персоналом; другие авторы, предлагая классификацию стратегий управления персоналом, достаточно жестко привязывают стратегию управления персоналом к этапу развития организации или стратегии развития организации. В качестве положительных моментов данной концепции можно отметить следующие. Подробное описание функций управления персоналом в зависимости от выбора стратегии управления персоналом. Данная концепция является наиболее разработанной в отечественной теории стратегического управления персоналом, поэтому в ней учтен специфический опыт российских предприятий. В качестве недоработанных аспектов концепции стратегического доминирования можно отметить следующее. Отсутствие четкой концепции процесса формирования и внедрения стратегии управления персоналом. Неоспоримым достоинством данной концепции является использование положений школы обучения, исходящей из доминирования стратегии управления персоналом. В настоящее время школа обучения является наиболее прогрессивной школой стратегического менеджмента. Достоинством концепции стратегического паритета является, на наш взгляд, объединение общих целей организации и целей в области управления персоналом. В то же время в данной концепции граница между стратегией организации и стратегией управления персоналом довольно размыта.

Стратегическое управление персоналом позволяет решать следующие задачи.

1.   Обеспечение организации необходимым трудовым потенциалом в соответствии с ее стратегией.

.     Формирование внутренней среды организации таким образом, что внутриорганизационная культура, ценностные ориентации, приоритеты в потребностях создают условия и стимулируют воспроизводство и реализацию трудового потенциала и самого стратегического управления.

.     Решение проблем, связанных с функциональными и организационными структурами управления и управления персоналом, в частности.

.     Возможность разрешения противоречий в вопросах централизации-децентрализации управления персоналом. Одна из основ стратегического управления - разграничение полномочий и задач как с точки зрения их стратегичности, так и иерархического уровня их исполнения. Применение принципов стратегического управления в управлении персоналом означает концентрацию вопросов стратегического характера в службах управления персоналом и делегирование части оперативно-тактических полномочий в ведение функциональных и производственных подразделений организации.

Субъектом стратегического управления персоналом выступает служба управления персоналом организации и вовлеченные по роду деятельности высшие линейные и функциональные руководители.

Объектом стратегического управления персоналом является совокупный трудовой потенциал организации, динамика его развития, структуры и целевые взаимосвязи, политика в отношении персонала, а также технологии и методы управления, основанные на принципах стратегического управления, управления персоналом и стратегического управления персоналом.

Поскольку конечным результатом стратегического управления в целом является усиление потенциала (который включает производственную, инновационную, ресурсную, человеческую составляющие) для достижения целей организации в будущем, важное место в процессе стратегического управления отводится персоналу и, в частности, повышению уровня его компетентности.

Компетентность персонала организации представляет собой совокупность знаний, навыков, опыта, владения способами и приемами работы, которые являются достаточными для эффективного выполнения должностных обязанностей.

Компетентность следует отличать от компетенции, являющейся характеристикой должности и представляющей собой совокупность полномочий (прав и обязанностей), которыми обладает или должен обладать определенный орган и должностные лица согласно законам, нормативным документам, уставам, положениям.

В условиях стратегического управления существенно возрастает роль службы управления персоналом в постоянном наращивании компетентности сотрудников.

Однако технологии стратегического управления персоналом пока еще недостаточно разработаны, что является одной из причин возникновения проблем системы управления персоналом.

Человеческим ресурсам организаций в отличие от других видов ресурсов (материальных, финансовых, информационных) присущ долгосрочный характер использования и возможность трансформаций в процессе управления ими. Они подвержены некоторым видам износа, поэтому их необходимо восстанавливать и воспроизводить. Неэффективность применения в управлении персоналом принципов оперативно-тактического управления в рамках стратегического управления организацией как раз и обусловлена тем, что оно не учитывает указанные выше особенности и характеристики персонала как объекта стратегического управления.

Использование персонала как ресурса характеризуется тем, что его воспроизводство осуществляется после определенного срока его деятельности, определяемого «износом»; его приобретение и поддержание в работоспособном состоянии требуют больших капитальных вложений. Из этого следует, что использование и воспроизводство персонала носит инвестиционный характер, так как персонал является объектом капитальных вложений. Но инвестирование денежных средств может производиться только с позиций стратегической целесообразности.

Организационно система стратегического управления персоналом строится на базе существующей организационной структуры системы управления персоналом. При этом выделяется три основных варианта организационного оформления системы.

1. Полное обособление системы в самостоятельную структуру (но при этом существует опасность отрыва от оперативной практики реализации стратегии).

2.      Выделение органа стратегического управления в самостоятельную структурную единицу (отдел стратегического управления) и формирование стратегических рабочих групп на базе подразделений системы управления персоналом

3. Формирование системы стратегического управления персоналом без обособления в структурные единицы (но при этом вопросам стратегического управления отводится второстепенная роль).

Наиболее эффективен вариант создания «штабного» стратегического отдела в рамках системы управления персоналом и координация деятельности других отделов по вопросам стратегического планирования, когда на часть персонала уже существующих подразделений этой системы возлагаются обязанности по функции «стратегическое управление персоналом». Стратегия работы с персоналом должна позволить подготовить работников для реализации глобальных целей организации. Поэтому резко возрастает роль руководителей кадровых служб в разработке стратегических решений организаций.

1.2    Влияние современных подходов к управлению персоналом на общую стратегию развития компании

Управление персоналом связано с людьми и их отношениями внутри организации. Реализация как стратегических задач и целей, так и краткосрочных планов любой организации предполагает выполнение ее персоналом определенных действий, направленных на достижения целей всей организации.

В практике внутрифирменного управления персоналом приоритетная роль все больше отдается дифференцированному подходу к разным группам работников. Это вызвано соображениями усложнившейся экономической конъюнктуры, ориентацией на ресурсо - и трудосберегающие производства, повышением удельных затрат на высококвалифицированную рабочую силу, целевым использованием высококвалифицированного персонала (на ведущих научно-технических направлениях, в процессе нововведений и т.д.).

Дифференциация различных групп персонала и расширение инструментария кадровой работы позволяли теснее увязывать системы отбора, расстановки и перемещения работников с реализацией общекорпоративных стратегий и оперативных задач хозяйственных подразделений.

Соотношение стратегии управления персоналом и стратегии организации находится в зависимости от позиции высшего руководства. В целом можно выделить три вида их соотношения.

.        Стратегия управления персоналом определяется стратегией организации. В этом случае управление персоналом выполняет обслуживающую функцию, которая заключается в предоставлении и поддержании работоспособности необходимого для организации персонала. В такой ситуации работники службы управления персоналом должны приспосабливаться к действиям руководителей организации, подчиняясь интересам общей стратегии.

.        Стратегия управления персоналом является центральной самостоятельной функцией. Занятые в организации работники рассматриваются как самостоятельные ресурсы, при помощи которых, в зависимости от их качества и способностей, можно решать различные задачи, возникающие в условиях рыночной экономики. В данном случае стратегия кадровой политики зависит от имеющихся или потенциальных кадровых ресурсов.

.        Третья концепция является синтезом двух предыдущих. Стратегия организации сопоставляется с имеющимися и потенциальными кадровыми ресурсами, определяет ее соответствие направлениям стратегии кадровой политики. В результате такого сопоставления может быть изменена стратегия всей организации либо кадровая политика. Это означает вовлечение специалистов службы управления персоналом в решение стратегических задач на корпоративном уровне.

Существует несколько методов целенаправленной разработки стратегий в области человеческих ресурсов. Наиболее распространенными являются метод «наилучшей практики» и метод «наилучшего соответствия» (или «связывания»). В основе метода «наилучшей практики» лежит убеждение, что существует «система наилучшей практики» управления персоналом организации, и что ее использование вызовет повышение эффективности. Одной из таких систем является система Дж. Пфеффера, которая включает в себя семь направлений деятельности в области человеческих ресурсов, представленных на рисунке 1.

Рисунок 1 - Система Пфеффера о наилучшей практике управления персоналом

Метод «наилучшей практики» часто подвержен критике, так как предприятия различаются этапом своего жизненного цикла, отраслями, размерами и так далее. В результате, стратегии разных предприятий в области персонала должны быть разными.

В связи с тем, что разработка стратегии в области человеческих ресурсов во многом зависит от конкретной ситуации на предприятии, большее распространение получил метод «наилучшего соответствия», или «связывания».

Метод «связывания» строится на формировании внешнего и внутреннего соответствия стратегии в области человеческих ресурсов. Сторонники этого метода полагают, что понятие «связка» органично переплетается с идеей внутренней согласованности и взаимной обусловленности практических действий внутри «связок», причем, чем больше «связок», тем лучше это влияет на организационную эффективность благодаря эффекту наложения и взаимного усиления множества практик.

В ходе использования метода «наилучшего соответствия» процесс формирования организационной стратегии и стратегии в области персонала является итерационным: стратегии взаимно «подгоняются» друг под друга. При этом, конечно, доминирующее положение занимает организационная стратегия.  

Исследование, проведенное Институтом психологии труда Шеффилдского университета от имени Institute of Personnel Development (IPD) (Patterson et al, 1997), показало, какие факторы наиболее сильно влияют на эффективность организации. Исследование фокусировалось на изучении влияния установок сотрудников, культуры организации, практики УЧР и другой управленческой деятельности на эффективность. Степень влияния каждого из вышеперечисленных факторов измерялась в показателях производительности и прибыли в расчете на сотрудника.

Переменные управления человеческими ресурсами, используемые в исследовании, показаны в таблице 1. Они в общем отражают подходы, типичные для высокоэффективной практики. Эффективность компании измерялась в показателях производительности труда относительно среднеотраслевой величины и прибылью в расчете на сотрудника.

Этот анализ показал прямую зависимость между установками сотрудников, организационной культурой, практикой управления человеческими ресурсами и эффективностью компании. Особенно убедительно эта зависимость проявляется между эффективностью и практикой управления человеческими ресурсами.

Таблица 1 - Переменные управления человеческими ресурсами

Составляющие системы УЧР

Критерии оценки

1

2

Отбор и наем

Технологичность процессов (например, использование психометрических тестов, четких критериев отбора)

Интеграция новых сотрудников

Технологичность процессов управления и оценки программ по интеграции новых сотрудников

Обучение

Уровень и объем обучения

Оценка

Согласованность и уровень системы оценки

Гибкость умений и навыков

Гибкость умений и навыков работников

Разнообразие работы

Разнообразие работы на низшем организационном уровне (например, ротация работ)

Ответственность за работу

Ответственность за выполнение различных заданий и решение проблем на рабочих местах низшего организационного уровня

Командная работа

Использование формальных команд

Коммуникация

Регулярность и объем коммуникаций с работниками (например, бюллетени, групповые брифинги, собрания высших руководителей и сотрудников низшего звена)

Команды по повышению качества

Использование команд по повышению качества

Гармонизация

Степень гармонизации команд и условий работы

Сравнительная система оплаты

Степень, до которой базовая оплата выше или ниже, чем у конкурентов

Стимулирующие компенсационные системы

Использование индивидуальной или групповой компенсационной системы (например, оплата по заслугам)


Результаты исследования показали важность практики управления людьми при прогнозировании эффективности организации. Результаты предполагают, что если менеджеры стремятся повлиять на эффективность своих компаний, наиболее важной областью является управление людьми.

Выводы, полученные Institute of Personnel Development (IPD) в этом исследовании, заключались в том, что приверженность сотрудников и позитивный психологический контракт являются решающими факторами улучшения эффективности организации. Два вида практики человеческих ресурсов были определены как особенно важные: во-первых, привлечение и развитие необходимых умений и навыков (включая отбор, интеграцию сотрудников в коллектив и их оценка) и, во-вторых, проектирование работ (включая гибкость умений и навыков, ответственность за работу, разнообразие и использование формальных команд).

Таким образом любые изменения в управлении персоналом будут влиять на возможности компании и ее конкурентные преимущества. Вклад работника в конечные результаты деятельности организации отразится на ее эффективности в целом. Поэтому современные компании стремятся наиболее полно использовать способности своих сотрудников, создавать условия для реализации их потенциала, а также мотивировать к трудовой деятельности и достижению поставленных целей.

1.3    Актуальные стратегии управления человеческими ресурсами в сфере услуг

Компании, функционирующие в сфере услуг, должны быть полностью ориентированы на запросы клиента. Сотрудники заранее сфокусированы на полное удовлетворение потребностей клиента, на грамотную работу с жалобами. Любая проблема клиента должна восприниматься как собственная, а ее решение является услугой, входящей в оплаченный сервис. В этом случае выдвигаются особые требования к персоналу, учитываются не только их профессиональные характеристики, а также личные и психологические. Сотрудники сферы обслуживания должны являться воплощением дружелюбия, общительности и компетентности.

Необходимость уделять большее значение персоналу выходит на первый план при планировании модели маркетинга услуг компании. Можно отметить стратегию Майкла Портера, в которой он предлагает в качестве одной из возможный стратегий дифференциации, дифференциацию персонала, то есть привлечение более эффективных сотрудников, а адаптацию комплекса маркетинга к сектору услуг включают в качестве неотъемлемого элемента персонал.

Идеология большинства современных организаций сферы услуг строится на том что, сотрудники должны быть нацелены на качественное обслуживание, подразумевающее персональный подход к каждому клиенту.

Впечатление клиента о компании зависит не только от ее географического положения и внутреннего устройства, но также и от уровня квалификации ее персонала. От того, как клиент будет встречен, проинформирован, обслужен, зависит его впечатление об организации в целом, что делает личные компетенции сотрудника очень важными. От качества предоставляемых услуг, зависит репутация организации, которая является гарантией ее конкурентоспособности.

В современных рыночных условиях управление человеческими ресурсами является частью системы стратегического менеджмента компании, поэтому функция управления персоналом стала компетенцией высших должностных лиц корпораций. В системе стратегического менеджмента существенно возрастает роль службы управления персоналом в постоянном наращивании компетентности сотрудников. Однако технологии стратегического управления персоналом пока еще недостаточно разработаны, что является одной из причин возникновения проблем системы управления персоналом.

Руководство кадровых служб становится полноправным членом общего руководства предприятий и участвует в выработке стратегий корпораций. Особое место отводится оценке и формированию кадрового потенциала, его профессиональному росту и развитию, повышению творческой и организационной активности.

Оценивая деятельность организаций, имеющих возможность использовать передовые методы управления персоналом, можно выделить три сложившихся типа организаций.

-й тип. Комплексно занимаются вопросами стратегического планирования и применяют элементы стратегического управления персоналом. Это небольшая часть широко диверсифицированных финансово-промышленных объединений и предприятий с большими финансовыми и организационными возможностями, развитой региональной сетью.

-й тип. Используют методы стратегического планирования персонала. Это организации с устойчивым финансовым положением, стабильными технологиями и диверсифицированным продуктом. Могут быть достаточно компактными по размерам и иметь среднюю численность персонала.

-й тип. Делегируют функциональные задачи стратегического характера службе управления персоналом. Вырабатывают стратегии развития персонала и ориентируются на них в своей деятельности. К ним относятся средние и крупные предприятия различных организационных форм, региональной разветвленности, диверсифицированности технологий и продуктов.

При стратегическом управлении человеческими ресурсами необходимо учитывать вопросы, связанные с человеческим фактором, поэтому основные компоненты стратегического управления (рисунок 2) должны быть направлены на удовлетворение требований человеческого капитала и реализацию возможностей эффективного выполнения задач. Так как персонал является конкурентным преимуществом организации и именно сотрудники воплощают разработанный стратегический план.

Рисунок 2 - Компоненты стратегии управления человеческими ресурсами

Новые экономические условия обуславливают необходимость четкого понимания и видения желаемого будущего состояния человеческих ресурсов для достижения поставленных целей организации. Стратегия управления персоналом - это важная функциональная стратегия, которая интегрируется в общую стратегию организации, обеспечивая формирование ее конкурентных преимуществ. На рисунке 3 представлены факторы, влияющие на стратегию управления человеческими ресурсами.

Рисунок 3 показывает, что на формирования стратегии управления человеческими ресурсами влияет много факторов, как внешних, таких как обеспеченность ресурсами, динамичность, так и внутренних - размер организации, ее стратегия и жизненный цикл.

От стратегии организации, ее жизненного цикла, размера и окружающей среды зависит определение направлений формирования, использования и развития персонала.

Рисунок 3 - Основные факторы, влияющие на стратегию управления человеческими ресурсами

Существуют различные стратегии организации, с точки зрения выбора стратегии управления человеческими ресурсами наиболее значительными являются.

1.   Инновационная стратегия - система подбора, оценки и стимулирования персонала формируется так, чтобы обеспечить оптимальные условия для инновационной деятельности персонала, стимулировать непрерывное обеспечение обновления знаний и развития персонала.

2.      Минимализация затрат, сокращение издержек, затрагивает все сферы управления. Среди кадровых решений можно назвать программу стимулирования сокращения расходов сырья, материалов и электроэнергии. При этом часть сэкономленного может направляться на поощрение сотрудников.

.        Улучшение качества. Поощряются коллективные формы организации и оплаты труда. Система стимулирования строится так, чтобы обеспечить максимальную заинтересованность работников в повышении качества продукции или услуг.

В зависимости от жизненного цикла организации выделяются следующие стратегии ее развития, предполагающие определенный вариант управления персоналом:

·        стратегия предпринимательства;

·        стратегия динамичного роста;

·        стратегия прибыли;

·        стратегия ликвидации;

·        стратегия изменения курса.

Стратегия предпринимательства характерна для организаций, которые развивают новые направления деятельности. Это либо предприятия, только начинающие свою жизнь на рынке (у них много проектов, но мало средств для их осуществления); либо предприятия, которые могут себе позволить вкладывать средства в направления с высокой долей финансовых рисков.

Для реализации данной стратегии организации требуются новаторы, обладающие гибким мышлением, желающие брать на себя ответственность за управленческие риски, согласные работать сверх нормы, умеющие работать в группах.

Успех данной стратегии в значительной степени основан на потенциале персонала организации или подразделения, которое решило воплотить принципиально новую идею, и получило поддержку со стороны руководства организации. В связи с тем, что основной костяк внедряющих новое состоит из небольшого числа людей, значимость каждого сотрудника, занятого реализацией стратегии, возрастает. Руководители персоналом такой организации должны обладать значительной гибкостью мышления и действий и обеспечивать развитие индивидов, высокую степень их участия в управлении проектами.

Прием на работу осуществляется преимущественно из числа молодых людей, новаторов, обладающих высоким потенциалом и компетенцией. Оценка деятельности производится преимущественно по индивидуальным результатам и мало формализована.

Вознаграждение осуществляется достаточно часто в виде привлечения сотрудников к непосредственному участию в реализации стратегии организации, в разработке управленческих решений. Организация создает высокий уровень мотивации сотрудников всеми формами участия в реализации стратегии фирмы, так как существует большая степень зависимости реализации этой стратегии от такого их участия в течение всего периода времени освоения новых изделий.

Возможности роста и индивидуального развития достаточно важны, так как сама стратегия основана на высоких индивидуальных возможностях личности. Повышение квалификации приветствуется всеми способами. В рамках стратегии динамичного роста предполагается изменение целей и структуры организации. Задача состоит в нахождении баланса между необходимыми изменениями и стабильностью.

Для этой стратегии квалификация, преданность специалистов являются факторами, определяющими успех. Кроме того, работники должны уметь адаптироваться к изменениям, быстро приобретать недостающую компетенцию в решении соответствующих задач.

Набор специалистов осуществляется из числа наиболее способных работников (если у организации хватит на это возможностей). Он мало формализован, главное - привлечь высококомпетентных специалистов, в которых предприятие действительно нуждается.

Вознаграждение основано на оценке индивидуального труда и на эффективной работе в группе, на анализе группового поведения. Процедуры оценки, применяемые при данной стратегии, более формализованы, но фактор преданности фирме является далеко не последним при рассмотрении деятельности отдельного специалиста.

Развитие компетенции сотрудников обеспечивается за счет постоянного повышения их квалификации. В связи с расширением сфер деятельности организации существует реальная возможность профессионального продвижения специалистов. Практика повышения квалификации, продвижения работников достаточно четко структурирована и формализована для того, чтобы развитие персонала соответствовало целям развития фирмы.

Организации, применяющие стратегию прибыли, находятся на стадии зрелости и рассчитывают получать постоянную прибыль при помощи хорошо зарекомендовавшего изделия, освоенных технологий и при отлаженном производстве. Основная задача организации в данной ситуации - производить больше продукции и минимизировать затраты.

Система управления такой сферой деятельности состоит из четких процедур, правил, ориентированных на регулярный и жесткий контроль, на устранение неуверенности, неопределенности. Преобладает бюрократический подход во всем.

Прием специалистов происходите использованием стандартных процедур и правил; отбираются только те специалисты, в компетенции которых заинтересована организация в данный момент (узконаправленный отбор). Для осуществления данной стратегии важно набрать персонал, уже готовый к выполнению своих обязанностей.

Участие в управлении не является необходимым и не особенно поощряется, но если происходит снижение прибыли или ухудшение качества изделия, то возможно применение различных форм привлечения работников к решению возникшей проблемы.

Стратегию ликвидации выбирают организации, у которых все или основные направления деятельности находятся в упадке с точки зрения получения прибыли, положения на рынке, качества изделий.

Персонал организации крайне негативно относится к реализации такой программы из-за предстоящих сокращений. Участие персонала в разработке и реализации решений не предполагается. При реализации стратегии ликвидации большое значение приобретают социальные меры защиты сотрудников в виде поиска наиболее безболезненных способов сокращения занятых (переход на неполную рабочую неделю, сокращенный рабочий день, трудоустройство высвобождаемых работников на других фирмах за счет данной организации, внутренние перемещения).

В создавшихся условиях организация не производит набора специалистов. Вознаграждение работающих осуществляется исключительно в соответствии с должностными окладами, никаких других форм стимулирования не применяется.

Оценка специалистов основана на критериях, выработанных с учетом необходимости сокращения целых направлений деятельности; отбираются наиболее квалифицированные работники для поддержания выпуска остающейся продукции.

Повышение квалификации приобретает большое значение, если организация берет на себя обязательство по трудоустройству высвобождаемых специалистов. Для значительной части работников уход с фирмы связан с необходимостью изменения специальности.

Стратегия изменения курса применима в организациях, которые ведут борьбу за быстрое увеличение объемов прибыли, за освоение нового или расширение уже имеющегося рынка. Признание данной стратегии означает для предприятия изменение всей системы управления отношений в организации. Участие каждого сотрудника в поиске новых решений становится важным.

Набор в организацию не прекращается, как это характерно для предыдущей стратегии, ведется поиск грамотных специалистов на основные (в соответствии с поставленными целями) рабочие места. Вместе с тем организация преимущественно ищет необходимых работников среди своих сотрудников, оценивая и развивая их потенциал. Практика внутреннего набора, в достаточной степени формализованного, позволяет всем желающим принять участие в развитии новых направлений деятельности, по крайней мере, попытаться это сделать.

Развитие новых компетенций и повышение квалификации приобретают большое значение для реализации данной стратегии в связи с тем, что организация планирует принципиальное изменение курса, исходя из внутренних ресурсов. Создание новых направлений деятельности позволяет организации предложить своим сотрудникам новые продвижения, новые должности, развитие карьеры.

Главное при внедрении стратегии изменения курса состоит в организации привлечения персонала к управленческой деятельности. Без энтузиазма, активного участия большинства сотрудников быстро реализовать на практике данную стратегию не представляется возможным. При этом необходимо учесть, что значительное материальное вознаграждение сотрудников в ближайшей перспективе нереально.

Процесс управления персоналом в организации будет эффективен лишь в том случае, когда имеется стратегия, а также взаимосвязь между стратегией, политикой и системой управления. Используя актуальные стратегии управления человеческими ресурсами предприятие сможет быть конкурентоспособным на рынке труда.

2.     
АНАЛИЗ СТРАТЕГИЧЕСКОЙ И ФУНКЦИОНАЛЬНОЙ ДЕЯТЕЛЬНОСТИ СЛУЖБЫ УПРАВЛЕНИЯ ПЕРСОНАЛОМ ООО «Центр Бронирования ПЛАЗА ЮГ»

2.1 Анализ организационно-хозяйственной деятельности ООО «Центр Бронирования Плаза Юг»

Конгресс - отель «DON-PLAZA» является фирменным названием юридического лица ООО «Центр Бронирования Плаза Юг», которое входит в группу компаний «DON-PLAZA», основанную в 2005 году и являющуюся ведущей организацией в ЮФО в области гостиничного бизнеса, операционной деятельности, а также активным участником инвестиционного рынка как компания, привлекающая вложения и выступающая соинвестором.

Основные направления деятельности отеля заключаются в продаже номерного фонда и гостиничных услуг, визовой поддержке иностранных гостей, организации трансферов.

Отель предлагает следующие услуги:

·    завтрак «шведский стол»;

·        бизнес - центр;

·        wi-fi в номере;

·        трансфер (встречи/проводы гостей);

·        химчистка и прачечная;

·        консьерж;

·        рестораны;

·        охраняемая парковка.

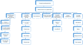
Для компаний в индустрии гостеприимства очень важно наличие четкой организационной структуры, так как она создает благоприятные условия для процесса принятия управленческих решений, ее стабильность делает организацию устойчивой и в то же время позволяет успешно реагировать на изменения внутренней и внешней среды. Организационная структура ООО «Центр Бронирования Плаза Юг» представлена на рисунке 4.

Рисунок 4 - Организационная структура ООО «Центр Бронирования Плаза Юг»

Согласно рисунку видно, что организационная структура компании достаточно типичная, четко выделены основные службы и подразделения, которые обеспечивают работу организации по ее прямому назначению - приему, размещению и качественному отдыху гостей.

Таблица 2 - Отели сети DON-PLAZA

Название

Расположение

Количество номеров

1

2

3

Конгресс-отель DON-PLAZA Rostov

Ростов-на-Дону, ул. Большая Садовая, д.115

254

Конгресс-отель Taganrog- PLAZA

Таганрог, ул. Дзержинского, д.161

262

Парк-Отель DON- Essentuki- PLAZA

Ессентуки, ул. Интернациональная, 1Б

27

Отель «Атлантик»

 Екатеринбург,       ул. Щербакова, 2

126


Политика продаж компании отражается постоянной положительной рыночной динамикой и увеличивающейся прибыльностью отелей сети (таблица 2). Компания использует унифицированную систему гостиничных стандартов управления и функционирования сети, при разработке которых использовался международный опыт и российская практика.

Все менеджеры, ответственные за обеспечение высокой загрузки средства размещения, т.е. за продажи номерного фонда гостиницы, объединены в единую службу продаж. В нее входят следующие подразделения:

·    отдел бронирования;

·        отдел приема и размещения;

·        отдел дистрибьюции;

·        отдел продаж (подразделение продаж в одноименной службе, номенклатурной единице более высокого порядка).

Структура департаментов службы продаж представлена в виде схемы (рисунок 5).

Продажи отеля осуществляются по многочисленным каналам распространения, которые схематично можно разбить на шесть блоков (рисунок 6).

Рисунок 6 - Каналы продаж

К административному блоку относятся все правительственные организации и государственные структуры, бронирующие номера для своих сотрудников или выступающие в качестве принимающей стороны для официальных делегаций.

Рисунок 5 - Структура службы продаж

Туристический блок включает в себя всех турагентов, с которыми отель сотрудничает на договорных условиях предоставления скидки либо агентского или комиссионного вознаграждения. Бронирования при этом осуществляются для клиентов туристской компании-посредника. Корпоративный блок объединяет все компании-партнеры, заключившие с отелем долгосрочные договоры оказания услуг на льготных для себя основаниях (как правило, особый тарифный план, по которому номера предоставляются для сотрудников данных организаций).

Блок фирм объединяет заявки от всех прочих компаний, не закрепивших партнерские отношения с отелем в договоре, консолидируются в данном блоке. Блок Интернет бронирования охватывает все бронирования, осуществляемые посредством сети Интернет, в первую очередь - бронирования с сайта отеля в он-лайн режиме. Блок Walk-In - все так называемые «продажи от стойки», осуществляемые без предварительного бронирования силами службы приема и размещения, регистрируются в данном блоке.

Данная система распределения потока продаж по блокам в зависимости от канала (источника) поступления заявки позволяет получать объективные статистические данные и проводить комплексный мониторинг состояния системы продаж, без которых невозможно рациональное планирование и выработка общей стратегии продаж. Кроме того, разделение на блоки позволяет выделить зоны ответственности для каждого из отделов службы продаж.

Как следует из самого названия, блок Walk-In целиком и полностью находится в «ведомстве» отдела приема и размещения, что собственно и позволяет отнести данное подразделение, традиционно включаемое в службу номерного фонда, к доходообразующим департаментам отеля. Ведь доля данного канала достигает отметки в 15%, а в низкий сезон - 20% от общего объема продаж. Потоковая обработка индивидуальных заявок, поступающих по всем прочим каналам, - задача отдела бронирования. А за сам факт поступления данных заявок на регулярной основе и постоянное увеличение объемов продаж в рамках упомянутых выше блоков несут ответственность отделы продаж и дистрибьюции.

При заключении контракта на управление ООО «Центр Бронирования Плаза Юг» использует 3 основные схемы взаимоотношений с собственником.

.        Компания выступает только как управляющая компания. В такой ситуации прибыль (до уплаты налога на прибыль) ежемесячно распределяется таким образом: 70% собственнику, 30% управляющей компании, при этом расходы на капитальный ремонт и закупку основных средств несет собственник.

.        Компания участвует как управляющая компания и выкупает часть акций. При такой схеме прибыль (до уплаты налога на прибыль) распределяется 70% - собственникам, 30% - управляющей компании, при этом та доля (70%) которая приходится на собственников делится пропорционально количеству акций между DON-PLAZA и остальными собственниками. Расходы на капитальный ремонт и закупку основных средств несут оба собственника в пропорциональных соотношениях.

.        Компания участвует в проекте только как управляющая компания, но с фиксированным платежом. Управляющая компания ежемесячно (не зависимо от результатов финансово-хозяйственной деятельности предприятия за истекший период) выплачивает собственнику фиксированный платеж, размер которого указан в договоре и изменяется только в его рамках. Остальная часть прибыли остается управляющей компании (таблица 3).

Что касается стандартов финансового менеджмента, то практикуется следующая система:

·        управление себестоимостью номерного фонда и дополнительных услуг;

·        минимизация затрат;

·        определение гибкой тарифной политики продаж;

·        налогообложение;

·        соблюдение бюджетов и планирование деятельности;

·        управление задолженностями;

·        управление имуществом;

·        управление инвестициями;

·        управленческая и бухгалтерская отчётность.

Таблица 3 - Схема работы компании по направлениям


Франчайзинг

Управление

Аренда

1

2

3

4

Услуги, предоставляемые Don - Plaza

Бренд, маркетинг, реклама, загрузка по системе бронирования

Все услуги по управлению, включая подбор и обучение персонала, брендинг, маркетинг и продажи, система бронирования и закупочная сеть

Все услуги по управлению, включая подбор и обучение персонала, брендинг, маркетинг и продажи, система бронирования и закупочная сеть

Управляющая компания

Выбирает собственник, как правило Don - Plaza

Don - Plaza

Don - Plaza

Персонал

Собственнику

Don - Plaza

Don - Plaza

Финансовые обязательства со стороны Don - Plaza

Нет

Нет

Арендная плата

Компенсация, получаемая Don - Plaza

За франшизу, за маркетинг, процент от поселения по его брони

3 схемы, которые были рассмотрены выше

Вся прибыль за вычетом фиксированного платежа собственнику

Финансовые риски Don - Plaza

Нет

Пропорционально доходам

В размере попадания на аренду и издержки по работе

Налоги на недвижимость и страхование

Собственник

Налоги на недвижимость и страхование - собственник

Don - Plaza

Строительное обслуживание

Собственник

Собственник

Собственник

Обычный срок действия договора

3-5 лет

5 лет

5 лет

Статья дохода для Don - Plaza

За франшизу, за маркетинг и процент от бронирования

Доля от прибыли

Все


Исходя из данных таблицы 3 можно увидеть работу компании по направлениям и детально ознакомиться с распределением прибыли между собственником и управляющей компанией.

Таблица 4 - Доходы ООО «Центр Бронирования Плаза Юг» за 2012 год


Комн. / Ночи

Чел. / Ночи

Доход комнат тыс. / руб.

Прочий доход тыс. / руб.

Итого доход тыс. / руб.



Взросл.

Дети




1

2

3

4

5

6

7

Корпоративные цены

11741

12960

11

53188, 2

2015, 0

55203, 2

Открытые цены

16845

19492

124

99166, 2

5334, 9

104501,1

Специальные цены

9867

12107

67

46011, 5

2162, 5

48174, 0

Туристические цены

8979

10088

7

41735, 3

1628, 1

43363, 3

Итого:

47432

54647

209

240101, 2

11140, 5

251241, 6


Данные таблицы 4 показывают, что прибыль компании приносят не только продажи номерного фонда, но также и прочий доход - услуги прачечной, ресторанов, бизнес - центра и т.д.

Таблица 5 - Доходы ООО «Центр Бронирования Плаза - Юг» за 2013 год


Комн. / Ночи

Чел. / Ночи

Доход комнат тыс. / руб.

Прочий доход  тыс. /руб.

Итого доход тыс. / руб.



Взросл

Дети




1

2

3

4

5

6

7

Корпоративные цены

8936

9948

3

41826, 5

1830, 2

43656, 7

Открытые цены

17517

20202

129

101998, 5

3669, 4

105667,9

Специальные цены

14504

91

53528, 8

1504, 8

55033, 6

Туристические цены

14850

16732

14

71887, 9

2081, 5

73969, 5

Итого:

53488

61386

237

269241, 7

9085, 9

278327, 7

Темпы роста


-

-

-

112%

81,5 %

110 %

По данным таблицы 4 и 5 можно заметить, что общий доход компании увеличился всего на 10 %, доходы от продажи комнат возросли на 12%, а прочий доход (рестораны, бары, прачечная, фитнес - студия и т.д.) уменьшился на 18,5%. В связи с тем, что темп нарастания дохода в организации достаточно низкий, и увечился он только благодаря заключению новых договоров с туристическими агентствами, необходимо больше внимания уделять стратегическим аспектам в области управления персоналом.

.2 Диагностика системы управления персоналом в ООО «Центр Бронирования Плаза -Юг»

Гостиничный бизнес уникален в том смысле, что его, служащие - это часть предлагаемого продукта. Весь персонал предприятий индустрии гостеприимства (менеджер в турфирме; в гостинице - клерк на регистрации, официант в ресторане, консьерж; гид; водитель автобуса и т.д.) должен приложить усилия, чтобы у клиента после путешествия осталось чувство глубокого удовлетворения. Их отношение, внешний вид и готовность выполнить любую просьбу гостя формируют общее впечатление от обслуживания. Так, например, каждый сотрудник гостиницы, контактирующий с клиентами, воспринимается последними как полномочный представитель всего отеля, и его профессионализм и человеческие качества создают, в конечном итоге, имидж гостиницы. Полная современная реконструкция отеля не может стать гарантией успеха на рынке, если руководство пренебрегает кадровыми вопросами, поэтому так важно выстроить грамотную стратегию управления человеческими ресурсами в компании.

Отдел персонала ООО «Центр Бронирования Плаза Юг» состоит из:

·        начальник отдела управления персоналом (1 человек);

·        кадровый менеджер (3 человека);

·        менеджеры, занимающиеся подбором, поиском и оценкой (3 человека).

Рисунок 7 - Структура службы управления персоналом

Служба управления персоналом делится на два отдела - отдел кадров и отдел персонала. Функции отдела кадров включают в себя оформление приема, отпусков, увольнения сотрудников, формирование личных дел, учет и хранение трудовых книжек и т.д. А отдел персонала занимается поиском, подбором, тестированием, оценкой, мотивацией. Большой минус службы персонала заключается в отсутствии четкого разграничения должностных обязанностей отделов, в следствии чего в компании образовываются информационные пробелы.

Для привлечения и отбора персонала отдел кадров ООО «Центр бронирования Плаза Юг» разрабатывает критерии отбора персонала (образование кандидата, уровень его профессиональных навыков, опыт предшествующей работы, личные качества кандидата), используются внутренний и внешний рынки рабочей силы, то есть привлекаются либо свои сотрудники, либо сотрудники со стороны.

Первичный отбор кандидатов происходит на основании квалификационной карты (таблица 8), которая составляется на основе должностной инструкции и заявки на подбор персонала. Она включает в себя набор квалификационных характеристик: общее образование, специальное образование, специальные навыки - знание иностранного языка, владение ПК и т.д. Обязательна для всех сотрудников.

Таблица 6 - Пример квалификационной карты ООО «Центр Бронирования Плаза - Юг» для менеджера по персоналу

Показатели

Требования

Основное образование

Уровень образования

Высшее, второе высшее

Профиль образования

Экономическое, юридическое

Квалификация по диплому

Экономист, менеджер, юрист

Специальность (специализация)

Управление персоналом

Форма обучения

Дневная

Дополнительное образование

Знание кадровых программ, знание иностранных языков


Из данной таблицы видно, что квалификационная карта представляет собой довольно узкий инструмент для первичного отбора квалифицированного персонала, а, следовательно, для эффективного привлечения специалистов необходимо расширить инструментарий подбора, например, разработать карты компетенций на основании анализа функций, целей и задач корпоративной культуры и модели организационного поведения.

В компании существуют такие мероприятия по поиску и подбору специалистов как, существующая база данных, кадровый резерв, рекомендации сотрудников компании, учебные заведения, рекламные компании, прямой поиск, покупка услуг по поиску и подбору.

Все желающие трудоустроиться или получить информацию о вакансиях направляются в Службу персонала. В целях исключения искажения информации, случайного или умышленного (например, из-за потенциальной конкуренции), и соответственно потери потенциального кандидата, запрещается проведение каких-либо собеседований с кандидатом, представление кандидату информацию о вакансии и условиях работы сотрудниками других подразделений до прохождения кандидатом анкетирования и собеседования в Службе персонала. Все кандидаты рассматриваются Службой персонала не только на имеющиеся вакансии, но и на потенциал возможного зачисления в резерв.

Потоки информации можно разделить на три источника:

·        поступление резюме;

·        телефонные звонки;

·        личный приход.

Таблица 7 - источники поступления информации от кандидатов

Резюме

Телефонные звонки

Личный приход

1

2

3

Поступившее резюме обрабатывается в Службе персонала, сотрудником, ответственным за первичную обработку данных по вакансии.

Все звонки по вопросам вакансий поступают в службу персонала.

Прием кандидатов на собеседование ведется в строго выделенное для этого время.

С кандидатами, которые представляют интерес, устанавливаются контакты, а не заинтересовавшие резюме отправляются в базу данных

При поступлении звонка от кандидата производится анализ соответствия его данных требованиям вакансии.

Если кандидат приходи лично в неустановленное время, то сотрудник Службы Управления персоналом просит его заполнить анкету, просматривает ее на соответствие вакансии, после этого назначает кандидату первичное собеседование.

На период рассмотрения резюме хранится в личном деле кандидата, а в дальнейшем в его личном деле.

В случае соответствия данных кандидата вакансии он приглашается на анкетирование и первичное интервью в Службу персонала.

Если кандидат приходи на вакансию, находящуюся в работе по «горящей» заявке, то сотрудник службы персонала проводит анкетирование и первичное собеседование, по возможности, сразу, а также направляет кандидата для беседы с руководителем подразделения, в которое требуется работник по данной вакансии. В случае невозможности проведения собеседования, проводится анкетирование, и кандидат направляется к руководителю подразделения

Основанием для приглашения кандидата на анкетирование и первичное собеседование является соответствие данных резюме требованиям вакансии

При телефонной беседе с кандидатом дается только первичная информация о вакансии, все подробности обсуждаются лично, на собеседовании.

Все анкеты кандидатов всегда должны быть возвращены в службу персонала.


Таким образом данные таблицы 7 показывают разграничение потока источников информации, но если данные источники использовать как единственный инструмент получения сведений от кандидатов, то их будет недостаточно.

Этапы отбора сотрудника в ООО «Центр - бронирования Плаза Юг».

.        Изучение резюме кандидата.

.        Анкетирование и просмотр анкеты на соответствие требованиям вакансии.

.        Первичное собеседование с менеджером службы управления персоналом.

.        Собеседование с непосредственным будущим руководителем.

В таблице 8 представлена динамика численности персонала и его структуры по категориям работников.

Таблица 8 - Динамика и структура персонала ООО «Центр Бронирования Плаза - Юг»

Категория персонала

2012 г.

2013 г.

Отклонение по численности

Отклонение по удельному весу


Чел.

Удел. Вес в %

Чел.

Удел. Вес в %

2013 г. от 2012 г.

2013 г. от 2012 г.

1

2

3

4

5

6

7

Руководители

25

6,2

25

6,7

0

-0,5

Менеджеры

37

9,2

34

9,1

3

-0,1

Служащие

45

11,2

43

11,5

2

-0,3

Основной обслуживающий персонал

263

65,4

247

66,0

16

-0,6

Вспомогательный персонал

32

7,9

25

6,7

7

-1,2

Итого:

402

100

374

100

28

-2,7


По данным таблицы 8 видно, что в 2013 году по сравнению с 2012 численность персонала уменьшилась на 28 человек, в основном сократился основной обслуживающий персонал и вспомогательный персонал. Анализ структуры персонала компании показывает, что основу его формирования составляет основной обслуживающий персонал, его удельный вес в 2012 году составляет 65,4 %, а в 2013 году - 66,0%. Второй по значению категорией является служащий персонал, его удельный вес в 2012 году составляет 11,2 %, в 2013 году - 11,5%.

Движение кадров является одним из главных признаков изменения структуры персонала, показатели движения персонала ООО «Центр Бронирования Плаза - Юг» представлены в таблицы 9.

Таблица 9 - Показатели движения персонала за 2012 и 2013 г. в ООО «Центр Бронирования Плаза Юг»

Показатель

2012 г.

2013 г.

Отклонение




2013 г. От 2012

1

2

3

4

Среднесписочная численность, чел.

402

374

-28

Принято на работу

42

22

-20

Уволено

41

50

9

В том числе




По собственному желанию

30

39

11

За нарушение трудовой дисциплины

10

9

-2

Коэффициент оборота по приему

10%

6%

- 4%

Коэффициент оборота по увольнению

10 %

13 %

3 %

Коэффициент полного оборота

20 %

19 %

- 1 %

Коэффициент текучести кадров

9 %

12 %

3 %


Исходя из данных таблицы видно, что что движение персонала носит отрицательный характер. Об этом свидетельствует уменьшение коэффициента оборота по приему на 4 % и увеличение коэффициента текучести кадров на 3 % оборота и коэффициента по увольнению на 3 %.

Таблица 10 - Динамика и структура персонала в ООО «Центр Бронирования Плаза - Юг» за 2012 и 2013 гг. по возрасту

Возраст

2012 г.

2013 г.

Отклонение по численности, чел.

Отклонение по удельному весу, %


Чел.

Удел. вес в %

Чел.

Удел. вес в %

2013 г. от 2012

2013 г. от 2012

1

2

3

4

5

6

7

18 - 25 лет

106

26,4

93

24,8

-13

-1,6

25 - 35 лет

152

37,8

158

42,2

6

4,4

35 - 45 лет

85

21,1

74

19,7

-11

-1,4

45 - 55 лет

39

9,7

35

9,3

-4

-0,4

Старше 55 лет

20

5,0

14

4,0

-6

-1

Итого

402

100,00

374

100,00

-28

0,6


По данным таблицы 10 видно, что большую часть работников составляют сотрудники в возрасте от 25 до 35 лет, их удельный вес в 2013 году составлял 42,2 %, самую меньшую часть составляют сотрудники старшее 55 лет, их удельный вес 4 %. Отклонении по численности, в 2013 году по сравнению с 2012 годом составляет 28 человек. Также основной массой специалистов является молодежь, которая требует особой мотивации, как материальной, так и нематериальной.

В апреле 2014 года был проведен опрос руководителей отделов и линейных менеджеров, суть опроса заключалась в выявлении факторов удовлетворенности персонала. Сотрудникам было предложено про ранжировать от 1 до 10 факторы удовлетворенности. Результаты представлены ниже в таблице 11 и 12.

Таблица 11 - Факторы удовлетворенности для руководителей отделов

Степень важности

Факторы удовлетворенности

1

Психологический климат

2

Заработная плата

3

Льготы, социальный пакет

4

Признание важности труда со стороны коллег и руководства

5

Стиль управления руководителей

6

Возможность карьерного роста

7

Статус в компании

8

Престижность предприятия

9

Работа в команде, возможность взаимодействия с коллегами

10

Корпоративные мероприятия


Таблица 12 - Факторы удовлетворенности для служащего персонала

Степень важностиФакторы удовлетворенности


1

Заработная плата

2

Престижность предприятия

3

Статус в компании

4

Льготы, социальный пакет

5

Возможность карьерного роста

6

Стиль управления руководителей

7

Признание важности труда со стороны коллег и руководства

8

Психологический климат

9

Корпоративные мероприятия

10

Работа в команде, возможность взаимодействия с коллегами


Исходя из таблицы 11 мы видим, что для руководящего состава важными критериями удовлетворенности являются психологический климат, заработная плата, признание важности со стороны коллег, а служащий персонал (таб. 12) больше заинтересован в материальном вознаграждении и статусе компании.

Минусы управления персоналом в компании:

·        отсутствие четкого распределения обязанностей среди сотрудников службы управления персоналом;

·        отсутствие мотивации к выполнению должностных обязанностей;

·        наличие информационных пробелов между подразделениями;

·        высокая текучесть рядового персонала;

·        отсутствие механизмов объективной оценки персонала;

·        отсутствие конкурентоспособности среди сотрудников;

·        многофункциональность персонала.

В ходе проведенного анализа системы управления персоналом в «Центр Бронирования Плаза - Юг» были выявлены проблемные направления, которые требуют серьезных изменений. Отсутствие четкости в разделении должностных полномочий и размытость зон ответственности ведет к невыполнению части функционала, возложенного на службу персонала в целом. Излишняя многофункциональность работника не позволяет ему сконцентрировать усилия на достижении конкретных задач в рамках одного направления и является причиной недоработок по всему спектру его функционала.

2.3    Оценка внешних и внутренних возможностей организации при стратегическом подходе к управлению персоналом

Разработка новой стратегии управления персоналом и интеграция ее в общую стратегию компании требует предварительного изучения внутренней и внешней среды компании. Такой анализ позволит выявить конкурентные преимущества организации по сравнению с другими отелями и разработать мероприятия для внедрения новой стратегии.

SWOT-анализ позволяет комплексно посмотреть на деятельность предприятия, оценить его внутренние ресурсы и выявить основные области, в которых необходимо произвести улучшения. На базе SWOT-анализа формулируются основные проблемы, которые предприятию необходимо решить.

Анализ собственных ресурсов, ценовой политики и конкурентной среды гостиницы необходим, чтобы обозначить какие имеются возможности для решения обнаруженных проблем, оценить конкретную ситуацию на рынке, на котором предприятие осуществляет свою деятельность.        

Таблица 13 -  Swot -анализ DON - PLAZA

Сильные стороны

Слабые стороны

1

2

- Привлекательное расположение гостиницы, наличие фирменного стиля- Наличие достаточных финансовых ресурсов для реконструкции- Оптимальное соотношение цены и качества предоставляемых услуг- Высокий уровень сервиса-Широкий спектр дополнительных услуг- Гибкая система скидок и индивидуальный подход к гостю- Дифференциация номерного фонда  - Гостиница включена в единую российскую систему бронирования

- Текучесть кадров - Стоимость некоторых услуг выше, чем у конкурентов - Наличие жалоб - Недостаточно квалифицированный персонал - Мультифункциональность персонала - Отсутствие механизмов объективной оценки персонала - Отсутствие конкурентоспособности среди сотрудников - Наличие информационных пробелов между подразделениями

Возможности

Угрозы

- Расширение ассортимента предоставляемых услуг- Официальное присвоение категории пять звезд, что приведет к увеличению потока клиентов- Включение гостиницы в глобальную сеть резервирования- Увеличение эффективности работы гостиницы за счет инновационной деятельности- Повышение качества предоставляемых услуг- Повышение квалификации персонала- Привлечение постоянных гостей

- Усиление позиций конкурентов- "Текучка" кадров- Неконтролируемая загрузка отеля- Ухудшение "обратной связи" - Неблагоприятная налоговая политика - Ухудшение экономического и политического состояния государства, города - Изменение потребностей клиентов


Компания имеет ряд преимуществ, которые присущи многим другим организациям, работающим в этой сфере, а слабые стороны являются достаточно серьезным показателем, того что для успешного функционирования на рынке необходимо внедрять новые подходы к управлению персоналом.

Для масштабной оценки внутренних и внешних возможностей компании руководители отделов службы продаж использовали SNW - анализ, определяющий состояние внутренней среды компании по ряду позиций, которые получают одну из трех оценок:

·        сильная (Strength);

·        нейтральная (Neutral);

·        слабая (Weakness).

Таблица 14 - SNW - анализ DON - PLAZA

№ по п/п

Наименование стратегической позиции

Качественная оценка позиций



S Сильная

N Нейтральная

W слабая

1

Обучение персонала



x

2

Условия труда



x

3



x

4

Текучесть кадров



x

5

Оценка качества работы персонала


x


6

Социальный пакет


x


7

Уровень технического обеспечения


x


8

Качество услуг

x



9

Организационная структура

x



10

Численность персонала

x



11

Имидж компании

x



12

Ценовая политика


x


13

Психологический климат



x

14

Ориентация на клиента


x


15

Стратегия развития компании


x



Исходя из данных SNW- анализа видно, что слабых позиций намного больше, чем сильных, в основном все слабые стороны относятся к работе с персоналом: обучение, мотивация, условия труда, текучесть кадров, психологический климат. Это говорит о том, что для устранения пассива (слабых позиций) необходимо разработать новую стратегию по управлению персоналом, в которой будут учитываться нужды сотрудников.

Конечно же, как и любая компания ООО «Центр Бронирования Плаза - Юг» ориентируется, в первую очередь, на удовлетворение потребностей гостя. И использование нового подхода к управлению персоналом, может стать основным конкурентным преимуществом компании.

3.     
РАЗРАБОТКА СТРАТЕГИИ УПРАВЛЕНИЯ ЧЕЛОВЕЧЕСКИМИ РЕСУРСАМИ В ООО «ЦЕНТР БРОНИРОВАНИЯ ПЛАЗА - ЮГ»

.1 Формирование инновационно-ориентированного подхода к управлению персонала в ООО «Центр Бронирования Плаза - Юг»

В управлении персоналом инновации представляют собой ни что иное, как инновационный подход к самим сотрудникам. Работники перестали быть унифицированными, в каждом сотруднике, в первую очередь, научились видеть индивидуальность, т. к в современных условиях рынок требует именного такого подхода. Конечно, далеко не все организации перешли на такой уровень восприятия персонала и не скоро еще продвинуться в этой области, но работают в этом направлении и явные просветы в этом наблюдаются. Представление каждого сотрудника как индивидуальности дает толчок менеджерам по персоналу обращать внимание и разрабатывать такие направления в кадровой политике, как создание более эффективной системы аттестации персонала, разработка системы внутренней и внешней мотивации работников, управление деловой карьерой сотрудника, создание кадрового резерва и др.

Таким образом, инновационное управление человеческими ресурсами вполне определяется как специализированная деятельность, которая направлена на совершенствование системы управления в сфере работы с человеческими ресурсами, с целью дальнейшего формирования и развития инновационного потенциала работников и стимулирования инновационного поведения персонала. Но чтобы инновационное управление было успешным, необходимо поддерживать гармонию в отношениях между участниками инновационного процесса, которая заключается в создании и поддержании благоприятного инновационного климата в организации.

В сфере инновационного управления персоналом в гостинице необходимо реализовывать принцип самостоятельности. Инновационное управление человеческими ресурсами, конечно же не может существовать отдельно от общей системы инновационного менеджмента, но как весомая часть в управлении персоналом, так же должно иметь долю самостоятельности, при этом учитывая свои специфические особенности, функции и систему управления.

По мере ослабления централизованной системы управления экономикой перед многими компаниями начали возникать принципиально новые задачи, связанные с управлением персоналом. На первое место встали такие проблемы как планирование потребности в кадрах, создание кадрового резерва, профориентация и адаптация новых работников, управление талантами, использование современных технологий мотивации и оценки. И решение этих задач требует абсолютно инновационных навыков.

Можно выделить следующие критерии для сотрудников инноваторов в ООО «Центр Бронирования Плаза - Юг»:

·  активное участие в инновационном процессе;

·        разработка инновационных идей;

·        быстрота принятия решений в условиях неопределенности и возможного риска;

·        обеспечение достаточного уровня продуктивности и высокой коммуникабельности.

При подборе сотрудников ООО «Центр Бронирования Плаза - Юг» сталкивается с тем, что на этапе поиска, будущего сотрудника интересует в основном материальный аспект, но далее люди начинают уделять внимание социальным и психологическим аспектам. Работник, особенно тот, который занимает не самую высокую должность, хочет чувствовать себя значимым в большой гостиничной структуре. Поэтому, очень важно создание нового комплексного подхода к управлению персоналом в компании.

Наставничество - одна из форм адаптации нового сотрудника, а также один из видов обучения. Считается, что наставничество наиболее эффективная разновидность и важное звено корпоративного обучения. Различают индивидуальную форму наставничества (один наставник - один ученик) и групповую форму (один наставник - много учеников).

Наставничество предполагает такую систему обучения персонала, при которой передача знаний происходит непосредственно на рабочем месте в реальной рабочей обстановке, когда более опытный сотрудник передает свои навыки новичку. При этом акцент делается на практическую составляющую. Положение наставника предъявляет особые требования к таким специалистам. Им нужно не только уметь профессионально выполнять свои должностные функции, но и уметь их эффективно и доходчиво передавать другим работникам.

Как это можно применить на практике. В процессе наставничества в частности, при первичной адаптации, за новичком официально на 3 месяца закрепляется наставник - опытный работник, внимательно следящий за поведением нового сотрудника и контролирующий получение им ключевых навыков для работы. В первые дни наставник уделяет больше времени теоретической подготовке стажера, доводит до его сведения всю необходимую информацию, полезную при решении профессиональных задач. Затем наставник все больше и больше внедряет своего ученика непосредственно в практическую деятельность. Здесь могут быть использованы ролевые игры, помогающие отработать различные рабочие ситуации, после которых следует их разбор и обсуждение плюсов и минусов принятых стажером решений. Наставник выступает как практический учитель, активное вмешательство которого в работу нового специалиста обычно заканчивается вместе с испытательным сроком. Наставник участвует в оценке успешности прохождения испытательного срока, его мнение о целесообразности дальнейшей работы нового сотрудника является одним из решающих наряду с мнением линейного руководителя и мнением менеджера по персоналу. Таким образом, в процессе наставничества более опытный и квалифицированный сотрудник организации передает своему подопечному (наставляемому, обучаемому) знания и навыки, необходимые тому для эффективного выполнения профессиональных обязанностей.

Наставничество призвано решать целый спектр задач. Во-первых, как уже говорилось выше, этот метод является эффективной системой передачи опыта и знаний наиболее квалифицированных специалистов новым сотрудникам. Во-вторых, благодаря личностному подходу при наставничестве происходит быстрое распространение в коллективе корпоративных ценностей. Кроме того, наставник может легко проконтролировать успешность освоения теоретических знаний у своих подопечных. Наставник - это человек, который всегда находится рядом, который не только поддерживает и обучает новичка, но и своим примером демонстрирует правильную работу с гостем. Тем самым наставник способствует развитию сотрудника. Здесь очень важно умение наставника увлечь, заинтересовать нового сотрудника.

После испытательного срока, когда экзамен успешно сдан (см. таблицу 15) и сотрудник приступает к полноценной работе, наставник продолжает наблюдать за его работой и при необходимости помогать в сложных ситуациях.

Таблица 15 - Контроль работы нового сотрудника

Навыки

Оценка по 5-ти балльной шкале

Комментарии

1

2

3

Работа с контрольно-кассовым аппаратом

Отлично

Правильно выполняет все операции по отражению денежных сумм, полученных от гостя

Работа с гостями

Хорошо

Не всегда называет вслух сумму денег, полученных от гостя, иногда забывает сразу вместе со сдачей и счетом выдавать гостю чек

Соблюдение дисциплины

отлично

Нареканий нет

Работа с наличными деньгами

Отлично

Бережно обращается с деньгами, правильно снимает кассу и сдает деньги

Отношения с коллективом

Хорошо

Отношения хорошие, ровные, конфликтов не наблюдалось


Наставничество выполняет и мотивирующую функцию, так как для опытных сотрудников положение наставника является реализацией потребности признания их профессиональных заслуг и способствует повышению уважения и статуса в коллективе. Для новичков - это восприятие и «впитывание» модели поведения и методов работы наставника как эталона, принятого в гостинице. Привлекательность этого метода заключается в том, что он выгоден всем сторонам, участвующим в процессе: стажеру, наставнику и самой компании.

За выполнение дополнительных обязанностей в качестве наставника сотрудник компании получает ряд привилегий:

·        доверие со стороны компании. Ведь наставниками становятся те, кто зарекомендовал себя как лояльный, эффективный и успешный сотрудник;

·        статус лидера, доверие, положительная репутация и уважение среди коллег;

·        личный рост и удовлетворение от работы;

·        материальное вознаграждение. За каждого стажера, успешно сдавшего экзамен по окончании испытательного срока, наставник получает премию;

·        включение наставника в управленческий кадровый резерв и, соответственно, возможность дальнейшего карьерного роста;

·        реализация потребности в причастности к жизнедеятельности.

В свою очередь, применяя метод наставничества, компания обретает также ряд преимуществ. Благодаря этой системе в организации появляется своя собственная команда внутренних тренеров, которые могут передать не только профессиональные навыки, но и являются носителями корпоративной культуры этой компании. Отель получает лояльных сотрудников, которые создают его имидж. А из числа наставников можно выбрать вполне подготовленных сотрудников для занятия руководящих постов.

Кроме того, наставничество благоприятно действует на морально-психологический климат в организации. Создаваемая в коллективе атмосфера поддержки вновь принятых на работу сотрудников существенно упрощает их адаптацию на рабочих местах.

.2      Наполнение и реализация функциональных стратегий управления человеческими ресурсами

Гостиницы и отели имеют сложную инфраструктуру, так как оказывают услуги по размещению гостей, питанию, оздоровлению. В DON-PLAZA, как и в любом другом отеле существует множество производственных циклов, множество подразделений, и в каждое это подразделение вовлечены сотрудники, от знаний которых зависит качество обслуживания. В ООО «Центр Бронирования Плаза Юг», которое является одним из юридических лиц DON-PLAZA, входит отдел продаж, отдел бронирования, служба приема и размещения. Реализация новой стратегии управления человеческими ресурсами будет производиться на примере сотрудников службы приема и размещения. Функционал этого отдела включает:

·        регистрация и выписка гостей (сheck-in / cheсk-out);

·        работа с кассовой дисциплиной;

·        прием входящих / исходящих звонков;

·        работа с жалобами гостей;

·        информационное обслуживание.

Это та служба, которая помимо того, что находится в тесном контакте с гостями, также взаимодействует с множествами подразделений. Ниже на рисунке 9 представлена схема взаимодействия службы приема и размещения с другими отделами.

Рисунок 9 - Схема взаимодействия службы приема и размещения с другими отделами

Как мы видим отдел приема и размещение контактирует с многими службами, сотрудник каждого подразделения обладает определенной информацией и знаниями, и все эти знания должны быть прозрачны и четко структурированы. Ведь этого зависит качество производимого продукта, в нашем случае это сервис, который получает гость.

Новая стратегия является комплексной и включает следующие основные направления:

·        преобразование службы управления персоналом;

·        стратегия адаптации, включающая систему наставничества и дополнительной мотивации;

·        стратегия управления знаниями, включающая создание карты компетенций, карты знаний.

Рисунок 8 - Преобразованная структура службы управления персоналом ООО «Центр Бронирования Плаза - Юг»

На рисунке 8 представлена новая структура службы управления персоналом. Менеджеры отдела кадров занимаются работой с документами, планированием потребности предприятия в персонале, анализом текучести кадров и поиском ее устранения. Отдел подбора, адаптации, оценки и обучения занимается формированием кадрового резерва, обучением и развитием персонала, его адаптацией, привлечением сотрудником. Функциями менеджера отдела компенсация и льгот являются премирование, мотивация сотрудников, разработка страховых пенсионных программ, нормирование труда.

Одно финансовое вознаграждение не будет являться стимулом для сотрудников, также важно включение нематериального аспекта. Поэтому часть новой стратегии управления человеческими ресурсами - это дополнительная мотивация.

Стратегия дополнительного поощрения включает:

·        бесплатное питание;

·        развоз домой после вечерних смен;

·        открытость со стороны руководителей, искренность в общении на любом уровне;

·        стажировки для сотрудников;

·        бесплатное обучение иностранным языкам;

·        скидка для сотрудников на проживание в отеле и на услуги отеля, например, ресторан, СПА- зона;

·        гибкий рабочий график;

·        проведение конкурса «Лучший сотрудник месяца»;

·        обратная связь, например, проведение собраний где свое мнение может высказать любой желающий.

В России многие инструменты мотивации уже оценены по достоинству: корпоративные праздники и форумы, поздравления и подарки сотрудникам и членам их семей. Но еще больше эффективных инструментов не опробовано. Поэтому та компания, которая будет экспериментировать с мотивацией и использовать множество известных инструментов сможет создать настоящую «корпоративную религию».

Как уже говорилось ранее карта компетенций - это идеальный портрет сотрудника, который нужен компании.

То, что у кандидата есть дипломы с отличными оценками и множество других документальных свидетельств его профессионализма, совершенно не позволяет утверждать, что он умеет делать все необходимое на высоком уровне в реальных рабочих условиях. И уж тем более соответствие требованиям квалификационной карты не позволяет сделать ни малейших предположений относительно того, как человек впишется в культуру и нормы компании.

Подход к поиску и найму сотрудников, подразумевающий использование карты компетенций, на практике проявляет себя эффективнее квалификационного, когда рассматриваются только образование, знания и умения кандидата.

Любая успешная компания развивается согласно стратегии, базирующейся на определенных ценностях и видении будущего. Это подразумевает наличие особой корпоративной культуры и ключевых компетенций - то есть таких качеств, присущих абсолютно всем сотрудникам, которые определяют конкурентное преимущество компании, создают ее уникальное лицо.

Карта компетенций позволяет найти именно таких работников, которые этими ключевыми компетенциями обладают и могут их совершенствовать, то есть могут, хотят и готовы в своей профессиональной деятельности вести себя так, как это принято в компании, берущей их на работу.

Таблица 16 - Карта базовых компетенций


Описание компетенции

Способности и проявление

Базовые компетенции

1

2

3

Преподнесение себя

Умение показать себя с лучшей стороны

Кандидат должен уметь мыслить стратегически, быть энергичным, быть ориентированным на результат, быть надёжным, иметь стремление к превосходству, должен уметь взять на себя инициативу

Организаторские способности

Знание компьютерных программ, умение распределять времени и т.д.

Кандидат должен демонстрировать хорошие рабочие привычки, уметь эффективно использовать свое и чужое время, иметь базовые компьютерные навыки

Позитивное отношение

Умение смотреть на проблему с лучшей стороны

Кандидат должен сохранять самообладание фоне проблем, иметь выносливость и должен уметь управлять своим стрессом

Социальные навыки

Коммуникабельность, умение преподнести себя

Кандидат должен уметь работать с разными людьми, должен общаться с уважением, быть открытым для принятия различных точек зрения, уметь принять поражение без враждебности

Чувство юмора

Открытый разум и позитивное отношение к жизни

Должен уметь быть реальным, иметь способность видеть светлую сторону даже в самой худшей ситуации, должен быть готовым смеяться


Карта базовых компетенций помимо определения основных требований к кандидатам поможет конкретизировать стандарты поведения и определить, что является направляющим в их деятельности.

Таблица 17 - Карта профессиональных компетенций


Описание компетенции

Способности и проявление

Профессиональные компетенции

1

2

3

Административные навыки

Умение планировать, организовывать, работать с техникой

Использование компьютера для обработки информации, для регистрации гостей

Обслуживание клиентов

Сервисность

Умение относиться к другим с достоинством и уважением, уметь вести себя профессионально и выглядеть соответствующе, реагировать на любую проблему гостя и стараться разрешить ее

Профессионализм

Уровень мастерства

Кандидат должен придерживаться самых высоких этических и



организационных стандартов, стремиться повышать свой опыт

Коммуникативные навыки

Умения общаться и воспринимать информацию

Должен обладать навыками межличностного общения, признавать невербальные сигналы, уметь слушать и взаимно сотрудничать

Уметь учиться

Готовность развиваться и познавать себя

Кандидат должен держать руку на пульсе информации, имеющей отношение к работе, быть в курсе всех изменений, происходящих в отеле, в том числе и внешних изменений, например, в налогообложении

Учить других

Готовность помочь своим коллегам

Умение помогать другим учиться, обучать новичков

Работа в команде

Умение быть частью команды

Координация деятельности совместно со смежными службами (хаускиппинг,отдел бронирования, отдел продаж), совместное принятие решений


Профессиональные компетенции позволят определить те знания, навыки и установки, которые позволяют выполнять сотрудникам работу на должном уровне. 

Таблица 18 - Карта Персональных компетенций


Описание компетенции

Способности и проявление

1

2

3

Персональные компетенции

Уверенность в себе

Понимание своих возможностей и своей ценности

Кандидат «подать» себя, умение принимать верные решения несмотря на обстоятельства

Уверенность в себе

Понимание своих возможностей и своей ценности

Кандидат «подать» себя, умение принимать верные решения несмотря на

Самоконтроль

Управление эмоциями и импульсами

Кандидат должен уметь правильно управлять своими чувствами, негативными эмоциями, остаться невозмутимым даже в самой сложной ситуации, думать ясно и оставаться сосредоточенным даже под давлением

Адаптируемость

Гибкость при изменениях

Кандидат должен обрабатывать несколько запросов одновременно, быстро «включаться» в работу

Оптимизм

Стойкость в достижении целей, несмотря на препятствия и неудачи

Упорство в достижении цели, работа с надеждой на успех

Инициативность

Готовность действовать всегда

Готовность использовать возможности, преследовать сверхцели


Определение персональных компетенций очень важно на этапе отбора, так как они помогут выявить соответствуют ли внутренние ресурсы кандидата и его психологические установки ожиданиям компании

Использование карты компетенций позволит, во-первых, получать предложения от тех кандидатов, которые сочли себя соответствующими приведенному портрету, а во-вторых, провести в процессе собеседования хорошо структурированное интервью, направленное на выявление и оценку конкретного набора компетенций.

Также новым инструментом нашей стратегии является создание карты знаний. Она представляет собой визуализированную схему отделов отеля, с подробной важной информацией и телефонами служб. Любой новый сотрудник, придя в компанию будет чувствовать себя некомфортно из-за информационных пробелов, карты знаний помогут устранить эту проблему. Пример карты знаний для нового сотрудника приведен в Приложении А.

Так как обслуживающий персонал - это те сотрудники, которые контактируют напрямую с гостями отеля, получения обратной связи от клиента будет являться важным показателем работы персонала, а, следовательно, и эффективности новой стратегии. Поэтому разработана система контроля степени удовлетворенности гостей по средствам основных источников получения информации от Гостя к руководителю (таблица 19). Предложены результаты по каждому из направлений, в соответствии зонам ответственности, и методы решения возникающих вопросов (Приложение Б).

Таблица 19 -Программа контроля удовлетворенности гостей

Источник

Зона ответственности

Результат

 1.Книга жалоб

Руководитель службы приема

Оперативная работа по устранению причины жалобы и извинения перед гостем, анализ слабых сторон качества сервиса на объекте. Анализ слабых сторон качества сервиса на объекте.

2.Устное обращение гостя или по телефону

Руководитель Службы приема и размещения

Оперативная работа по устранению причины жалобы и извинения перед гостем, анализ слабых сторон качества сервиса на объекте. Анализ слабых сторон качества сервиса на объекте.

3.Анкета Гостя

Руководитель службы приема и размещения

Эффективная обратная связь с Гостем. Анализ слабых сторон качества сервиса на объекте.

4.Отзывы в интернете на сайте отеля, либо других сайтах

Руководитель службы приема и размещения

Эффективная обратная связь с Гостем. Анализ слабых сторон качества сервиса на объекте.


Благодаря программе контроля удовлетворенности гостей можно отследить работу сотрудников потому, что если гость доволен качеством обслуживания и сервисом, значит, работники выполняют свои обязанности на должном уровне. Четкая система стандартов сервиса позволяет не только создавать конкурентные преимущества и влиять на увеличение продаж за счет повышения эффективности работы каждого сотрудника, но и показать, что именно руководство ожидает от персонала и насколько подчиненные удовлетворяют этим ожиданиям. Ведь на основании стандартов проводится оценка соответствия работы сотрудника, что является довольно эффективным инструментом управления. Также, разработка четкой системы стандартов гарантирует получение сотрудником готовых решений для работы в нестандартных ситуациях, стандартизировать действия в ответ на влияние конкурента, создать инструмент адаптации новых сотрудник, а также инструмент для оценки качества облуживания.

3.3    Преодоление возможных проблем и сопротивления при внедрении новых подходов к управлению персоналом

Обычно, главной причиной сопротивления внедрению изменениям является менталитет работников. Ведь организационное изменение или новый подход к управлению влечет за собой необходимость отказа от привычных установок, поведения и интересов. Причины такого сопротивления кроются под абсолютно разными мотивами, например, такими как эгоистические интересы, низкая адаптируемость, неправильное понимание идеи изменения.

Эгоистический интерес является основной причиной того, что люди сопротивляются изменению на уровне организации. Это связано с той или иной мерой эгоизма, присущего каждому человеку: люди вследствие своей человеческой природы ставят свои собственные интересы выше интересов организации. Такое поведение в силу его универсальности и естественности не очень опасно, однако его развитие может привести к возникновению неформальных групп, политика которых будет направлена на то, чтобы предложенное изменение не могло быть осуществлено.

Непонимание обычно возникает из-за того, что люди не в состоянии оценить последствия осуществления стратегии. Часто причиной здесь является отсутствие достаточной информации относительно целей и путей реализации стратегии. Такая ситуация характерна для организаций, где степень доверия к действиям менеджеров низка. Некоторые люди обладают низкой терпимостью к любым изменениям из-за опасения, что они не смогут обучиться новым навыкам или новой работе. В таблице 20 приведены возможные причины сопротивления изменениям сотрудников при внедрении новой стратегии в ООО «Центр Бронирования Плаза Юг» и описаны варианты поведения сотрудников при нововведении.

Таблица 20 - Причины сопротивления изменениям

Причина сопротивления

Реакция сотрудников

Меры

Неприятие нового

Относится к нововведениям с подозрением, боязнь изменить привычную обстановку.

Информирование и стимулирование

Страх несоответствия компетентности

Озабоченность нехваткой способности справляться с новыми требованиями или приобретениями новых умений и навыков

Помощь наставника в освоении новых требований

Неудобство

Изменения сделают жизнь более трудной

Вовлечение сотрудника, посредством дополнительной мотивации

Неопределенность

Изменения могут причинять беспокойство из-за неопределенности их результатов

Помощь со стороны руководителя подразделения


Таблица Б.1 - Механизм оперативного реагирования на жалобы гостей

Источник

Где находится

Действия сотрудников

Срок обработки жалобы

Кто контролирует

1

2

3

4

5

Книга жалоб

Стойка портье

Портье вносит информацию в единый реестр жалоб.  Передает информацию в подразделение, в чьей компетенции находится решение вопроса. Отслеживает решение ситуации. Сообщает результат Гостю и приносит извинения. Принимает решение о поощрении Гостя, если этого требует ситуация.

24 часа (срок в течение которого конфликт должен быть исчерпан и приняты меры)

Управляющий еженедельно. Руководитель департамента качества ежемесячно по отчетам

Устная жалоба на стойке портье

Стойка портье

Портье вносит жалобу в единый реестр жалоб. Передает информацию в подразделение, в чьей компетенции находится решение жалобы.  Отслеживает решение ситуации. Сообщает результат Гостю и приносит извинения. Принимает решение о поощрении Гостя, если этого требует ситуация.

24 часа (срок в течение которого конфликт должен быть исчерпан и приняты меры)

Управляющий еженедельно. Руководитель департамента качества ежемесячно по отчетам

Устная жалоба сотруднику отеля

В отеле

Сотрудник, к которому обратился Гость с жалобой или вопросом, решение которого за пределами его компетенции передает информацию портье.  Портье вносит жалобу в единый реестр жалоб.  Передает информацию в подразделение, в чьей компетенции находится решение вопроса. Отслеживает решение ситуации. Сообщает результат Гостю и приносит извинения. Принимает решение о поощрении Гостя, если этого требует ситуация

24 часа (срок в течение которого конфликт должен быть исчерпан и приняты меры)

Управляющий еженедельно. Руководитель департамента качества ежемесячно по отчетам

Анкета Гостя

СПИР

Руководитель СПИР ежедневно получает анкеты. Обрабатывает на предмет нарушения стандартов качества и сервиса. Если выявлены нарушения фиксирует в едином реестре жалоб. Передает информацию в подразделение, в чьей компетенции находится решение вопроса. Отслеживает решение ситуации Сообщает результат Гостю и приносит извинения. Принимает решение о поощрении Гостя, если этого требует ситуация. Затем все анкеты передает в отдел маркетинга

24 часа (срок в течение которого конфликт должен быть исчерпан и приняты меры)

Управляющий еженедельно. Руководитель департамента качества ежемесячно по отчетам

Отзывы в интернете

Руководитель СПИР

Сотрудники фиксируют отрицательные отзывы. Руководитель СПИР предоставляет обратную связь гостям о принятых мерах по каждой жалобе Информация фиксируется в едином реестре жалоб.

24 часа (срок в течение которого конфликт должен быть исчерпан и приняты меры)

Управляющий еженедельно. Руководитель департамента качества ежемесячно по отчетам


На основании таблицы 20 предполагаемыми методами преодоления сопротивлениям в ООО «Центр Бронирования Плаза Юг» являются:

·        информирование;

·        поиск лидера;

·        вовлечение;

·        стимулирование;

·        распределение зон ответственности;

·        обеспечение участия в процессе изменений.

Преодоление изменений всегда должно осуществляться сверху вниз. Поэтому в начале прежде всего необходимо информировать топ-менеджеров и руководителей отделов, и только потом менеджеров среднего звена и специалистов.

Далее необходимо привлечь на свою сторону неформальных лидеров, тех сотрудников, которые заинтересованы во внедрении новой комплексной стратегии и рассматривают ее как способ реализации своих карьерных амбиций. Эти люди смогут повысить лояльность остальных сотрудников к новой стратегии.

Следующим пунктом будет стимулирование сотрудников к нововведениям, как материальное, так и нематериальное. Затем распределение зон ответственности в процессе изменений - закрепление за каждым сотрудником его роли и задач, вытекающих из процесса преобразования, во избежание неопределенности и конфликтов.

Обеспечение участия в процессе изменений - сопротивления изменениям можно избежать, по крайней мере частично, если привлечь к участию в них всех затрагиваемых лиц. Идеи и рациональные предложения опытных сотрудников среднего звена могут дать результат даже лучше, чем стандартное решение от руководства, которое не учитывает все детали в полной мере.

ЗАКЛЮЧЕНИЕ

В результате дипломного исследования были получены следующие выводы теоретического и практического характера.

Практика функционирования гостиничного бизнеса четко выявила особую роль так называемого «контактного» или обслуживающего персонала в достижении поставленных долгосрочных целей и поэтапной реализации стратегии развития всего бизнеса.

В сфере услуг обслуживающий персонал, будучи непосредственно вовлеченным в контакт с клиентами, формирует качество предоставляемых услуг, дополнительные потребности клиента, его желание окончательно совершить сделку, а также возможность неоднократной покупки услуги. Таким образом, невнимательное отношение компании казалось бы, на первый взгляд, к таким не столь важным позициям, как стиль поведения, эмоциональная стабильность, доброжелательность, аккуратность, пунктуальность, понимание содержания услуги и умение ее разъяснить, напрямую отражается на конечных финансовых показателях организации, что делает вопросы стратегического управления персоналом в сфере услуг особенно актуальными.

В первой главе дипломного проекта были рассмотрены концепция стратегической субординации управления человеческими ресурсами, концепция стратегического доминирования и концепция стратегического паритета. Выявлено, что последняя концепция наиболее предпочтительна в гостиничном бизнесе, так как объединение общих целей организации и управления персоналом, понимание диалектического единства между общей стратегией и стратегией управления человеческими ресурсами является главным условием конкурентоспособности компании на рынке услуг.

Таким образом, стратегическое управление персоналом позволяет в решить следующие задачи: обеспечить организацию необходимым трудовым потенциалом в соответствии с ее стратегией; сформировать внутреннюю среду организации таким образом, что внутриорганизационная культура, ценностные ориентации, приоритеты в потребностях создавали условия и стимулировали воспроизводство и реализацию трудового потенциала и самого стратегического управления; решить проблемы, связанные с функциональными и организационными структурами управления и управления персоналом в частности; предоставить возможность разрешения противоречий в вопросах централизации-децентрализации управления в целом и распределения сфер ответственности за качество предоставленных услуг.

Также в дипломном исследовании рассмотрены особенности управления персоналом в зависимости от реализации инновационной стратегии на предприятии, стратегии минимизации затрат, улучшения качества, от жизненного цикла и размера компании, ее внутренней и внешней среды.

Практическая часть изучения вопроса в дипломном проекте была проведена на базе конгресс - отеля «DON-PLAZA», что является фирменным названием юридического лица ООО «Центр Бронирования Плаза Юг», и являющуюся ведущей организацией в ЮФО в области гостиничного бизнеса.

Рассмотрение организационный структуры организации в целом и службы управления персоналом в отдельности показал громоздкость системы управления, дублирование функций, перегруженность зонами ответственности подразделений, отсутствие четкого распределения обязанностей среди сотрудников, отсутствие мотивации к выполнению должностных обязанностей, наличие информационных пробелов между подразделениями; высокую текучесть рядового персонала, отсутствие механизмов объективной оценки персонала, системы адаптации новых сотрудников.

Анализ финансово-экономической части показал, что основная прибыль компании формируется за счет продаж номерного фонда, в меньшей степени за счет услуг прачечной, ресторанов, бизнес - центра и т.д.

Рассчитанные темпы роста показывают относительный рост доходов от продаж номеров на 12 %, падение доходов от прочих услуг на 18,5 % и соответственно общий рост выручки на 10%. Однако руководство не устраивает низкий поступательный темп роста доходной части, который в 2013 г. связан в основном с заключением новых договоров с туристическими агентствами, в то время как роста по оказанию индивидуальных услуг клиенту почти не наблюдается.

С каждым годом становится все более очевидным необходимость разработки новой стратегии управления персоналом, способной нивелировать обозначенные проблемы и способствовать достижению планируемых финансовых показателей.

В дипломном проекте предложена реализация комплексной стратегии управления персоналом, включающей следующие основные направления:

·        реорганизация службы управления персоналом с расширением актуальных функциональных направлений;

·        стратегия адаптации сотрудников, включающая систему наставничества и дополнительной мотивации;

·        стратегия управления знаниями, включающая создание маршрута информации и знаний в организации, компетентностного подхода.

Планируется разграничить работу с кадровым делопроизводством планированием потребности организации в персонале, экономическим анализом управления персоналом. Отдельно должны быть выделены функции формирования кадрового резерва, обучения и развития персонала, его адаптации, привлечения сотрудников. Функциями менеджера отдела компенсации и льгот являются премирование, мотивация сотрудников, разработка страховых, пенсионных программ, нормирование труда.

С целью полной адаптации новых сотрудников и формирования их лояльности в дипломном проекте предложена программа наставничества новых специалистов, что будет являться эффективной системой передачи опыта и знаний наиболее квалифицированных специалистов новым сотрудникам, быстрому распространению в коллективе корпоративных ценностей. Представлен план наставничества и проект оценки нового сотрудника наставником. Также предложена система дополнительного поощрения, включающая бесплатное питание, развоз домой после вечерних смен, открытость со стороны руководителей, искренность в общении на любом уровне, стажировки для сотрудников, бесплатное обучение иностранным языкам, скидка для сотрудников на проживание в отеле и на услуги отеля, например, ресторан, СПА- зона и т.д.

С целью эффективного подбора и привлечения персонала были разработаны компетентностные карты, затрагивающие отдельно базовые, профессиональные и персональные компетенции. Карты содержат анализ функций, целей и задач корпоративной культуры и модели организационного поведения.

Также новым инструментом стратегии управления персоналом являются разработанные карты знаний. Она представляет собой визуализированную схему отделов отеля, с функциональным наполнением и иной подробной важной информацией и телефонами служб, что позволит создать дополнительный комфорт сотрудникам гостиницы, особенно новым, а также и клиентам.

Так как обслуживающий персонал - это те сотрудники, которые контактируют напрямую с гостями отеля, получение обратной связи от клиента будет являться важным показателем работы персонала, а, следовательно, и эффективности новой стратегии. В связи с чем разработана система контроля степени удовлетворенности гостей по средствам основных источников получения информации от Гостя к руководителю. В завершение работы были продуманы возможные проблемы и пути их преодоления на этапе внедрения новых подходов к стратегическому управлению персоналом.

СПИСОК ИСПОЛЬЗОВАННЫХ ИСТОЧНИКОВ

1.      Ансофф И. Новая корпоративная стратегия / Под ред. Ю. Н. Каптуренского. СПб: «Питер», 1999 г. - 416 с.

.        Азар В. Мировые гостиничные цепи в последней четверти 20 века// TTG Russia Travel Trade Gazette, 2003. -№ 12 - 7 с.

.        Армстронг М. Стратегическое управление человеческими ресурсами: пер. с англ. // М: ИНФРА-М, 2002 г. - 164-167 с.

.        Базаров Т.Ю., Еремин Б.Л. Управление персоналом. Учебник для вузов // Юнити-Дана, 2012 г. - 563 с.

.        Богдан Н. Н., Могилевкин Е. А. Кадровый менеджмент в вузе: Монография. Владивосток: ВГУЭС, 2003 г. - 244 с.

.        Бузырев В. В., Гусарова М. С., Чикишева Н. М. Кадровые стратегии в управлении персоналом. // СПб: Изд-во СПбГУЭФ, 2001 г. - 128 с.

.        Вашурина Е. В., Вопросы стратегического развития персонала // Университетское управление. - 2005. № 4.- 87-97 с.

.        Воробьев А. Д. Использование фрактальной теории в стратегическом планировании и управлении // Менеджмент в России и за рубежом. -- 2006. - № 1. - 138-142 с.

.        Воробьев А. Д. Технология стратегического управления // Киров: «Полекс», 2007 г. - 150 с.

.        Громова О. Н. Формирование стратегии управления персоналом предприятия (теоретические и методические аспекты): Диссертация на соискание ученой степени доктора экономических наук. // М.: ГУУ, 1999.

.        Дмитренко Г. А. Стратегический менеджмент: целевое управление персоналом организаций: Учеб. пособие. - 2-е изд., испр. // К.: МАУП, 2002 г. - 192 с.

.        Ефремова М. В. Проблемы и перспективы интернет-продаж в туристическом и гостиничном секторах России / М. В. Ефремова, Д. В Коротин // Менеджмент в России и за рубежом. - 2012. - № 5. - 78 с.

.        Иванцевич Дж. М. Человеческие ресурсы управления: Основы управления персоналом. - М.: «Дело», 1993 г. - 304 c.

.        Иванова Светлана. Кандидат, новичок, сотрудник. Инструменты управления персоналом, которые реально работают на практике // Эксмо, 2010 г. - 302 c.

.        Иванова Светлана. Как найти своих людей. Искусство подбора и оценки персонала для руководителя // Альпина Паблишер, 2013 г. - 174 с.

.        Кибанов А. Я. Основы управления персоналом: учеб. / А.Я. Кибанов.- М.: ИНФРА-М, 2011 г. - 304 с.

.        Колпаков В. М., Дмитриенко Г. А. Стратегический кадровый менеджмент: Учебное пособие. 2-е изд., перераб. и доп. К.: МАУП, 2005 г. - 752 с.

.        Костин, Л.А. Управление трудовыми ресурсами. / Л.А. Костин. - М.: Экономика, 2009 г. - 310 с.

.        Котлер Ф., Боуэн Дж.,Мейкенз Дж., Маркетинг. Гостеприимство. Туризм: учебник.- М.:2005 г. - 254 с.

20.    Лифинец А.С. Основы управления персоналом. - Иваново: Дом книги, 2000. - 256 с.

.        Магура М.И. Поиск и отбор персонала. - М.: ЗАО Бизнес-школа "Интел-синтез", 2001 г. - 368 с.

.        Магура М.И., Курбатова М.Б. Современные персонал-технологии. - М.: ЗАО Бизнес-школа "Интел-синтез", 2001 г. - 376 с.

.        Макаров С.Ф. Менеджер за работой. - М.: ЮристЪ, 2003 г. - 291 с.

.        Маслов В. И. Стратегическое управление персоналом в условиях эффективной организационной культуры // Учебник. М.: «Финпресс», 2004 г. - 288 с.

.        Мескон Н., Альберт М., Хедуори Ф. Основы менеджмента. - М.: Дело, 2002 г. - 426 с.

.        Мотовилин О.Г., Мотовилина И.А. Оценка персонала в современных организациях. Ассесмент-технологии. Профессиография. Организационная диагностика // Высшая школа психологии. Институт консультирования и системных решений, 2009 г. - 392 с.

.        Мусакожоев Ш.М. Основы инновационной экономики. Учебное пособие. - Бишкек: БГУЭП, 2005.

.        Олкок Д. Управление временем и рабочей нагрузкой. - М.: Зерцало, 1998 г. - 198 с.

.        Патнэм Р. Процветающая комьюнити, социальный капитал и общественная жизнь // МЭ и МО. - 2000. - № 4. - 12-16 с.

.        Пугачев В.П. Руководство персоналом организации. - М.: ЮНИТИ, 2002 г. - 250 с.

.        Райт П. М., Данфорд Б. Б., Снелл С. А. Человеческие ресурсы и ресурсная концепция фирмы // Российский журнал менеджмента. 2007. Т. 5. № 1. - 138 с.

.        Семенов А. Посттейлоризм и теория человеческого капитала // МЭ и МО. - 1999. - № 9. - 3-9 с.

.        Сорокина М. В. Теория и методология стратегического управления персоналом в торговле // СПб: Изд-во СПбГУЭФ, 2005 г. - 203 с.

34.    Сорокина А.В. Организация обслуживания в гостиницах и туристических комплексах, Москва: Альфа-М Инфра-М, 2007 г. - 351 с.

35.    Социология и психология управления / Под ред. Епифанцева С.Н. - Ростов-на-Дону: Феникс, 2001 г. - 203 с.

.        Савицкая Г.Н. Анализ хозяйственной деятельности предприятий. Учебник / Под ред. Г.Н. Савицкой - Киев, 2004 г. - 85 с.

.        Самоукина Н. Настольная книга директора по персоналу // Феникс, 2013 г. - 336 с.

.        Скворцова Н. Как найти и удержать лучших сотрудников // Альпина Бизнес Бук, 2008 г. - 216 с.

.        Стаут Ларри. Управление персоналом. Настольная книга менеджера // Добрая книга, 2009 г. - 536 с.

.        Спивак В.А. Организационное поведение и управление персоналом // Спб.: Издательство «Питер», 2002 г. 79 с.

.        Травин В.В. Основы кадрового менеджмента. - М.: Высшая школа, 2000 г. - 362 с.

.        Травин В.В., Дятлов В.А. Менеджмент персонала предприятия. 2-е изд. - М.: Финпресс, 2000 г. - 203 с.

.        Уткин Э.А., Управление персоналом в малом и среднем бизнесе. Учебное пособие / Под ред. Э.А. Уткина - М.: 2006 г. - 95 с.

.        Фаэй Лайм, Рэнделл Роберт. Курс МВА по стратегическому менеджменту // Пер. с англ. М.: «Альпина Бизнес Букс», 2004 г. 608 с.

.        Хэмел Г., Прахалад К., Томас Г., ОНил Д. Стратегическая гибкость // СПб: «Питер», 2005 г. - 381 с.

.        Цветаев В.М. Управление персоналом. - СПб: Питер, 2001 г. - 301 с.

.        Чернышев В.Н., Двинин А.П. Человек и персонал в управлении. - СПб: Изд-во АЛЬФА, 1998 г. - 250 с.

.        Швальбе Б., Швальбе Х. Личность, карьера, успех. Психология бизнеса. - М.: Финпресс, 2000 г. - 306 с.

.        Шекшня С.В. Управление персоналом в современных организациях. - М.: ЮристЪ, 1998 г. - 268 с.

51.    Управление организационными изменениями // http://www.dist-cons.ru/modules/ManageChange/section2.html

.        Устав Общества с ограниченной ответственностью «Центр бронирования «Плаза-Юг»

.        Официальный сайт компании DON-PLAZA // http://www.don-plaza.ru/

Похожие работы на - Комплексная стратегия управления человеческими ресурсами в гостинице ООО 'Центр Бронированию Плаза-Юг'

 

Не нашли материал для своей работы?
Поможем написать уникальную работу
Без плагиата!
Без нейросетей!