Система управления запасами на складе предприятия ЧП 'Шате-М-плюс'

  • Вид работы:
    Курсовая работа (т)
  • Предмет:
    Маркетинг
  • Язык:
    Русский
    ,
    Формат файла:
    MS Word
    392,31 Кб
  • Опубликовано:
    2015-10-07
Вы можете узнать стоимость помощи в написании студенческой работы.
Помощь в написании работы, которую точно примут!

Система управления запасами на складе предприятия ЧП 'Шате-М-плюс'

Реферат


Логистика, склад, запасы, издержки, информационный поток, логистический процесс, управление

Объект исследования - система управления запасами на складе предприятия.

Предмет исследования - совершенствование управления запасами на складе предприятия.

Цель работы - разработка рекомендаций по совершенствованию управления запасами на складе предприятия ЧП «Шате-М плюс».

Методы исследования - исследования, как изучение теоретичесᴋᴎх материалов, а также сравнительный, аналитичесᴋᴎй и расчетный методы.

Исследования и разработки - проведен анализ складской деятельности по управлению запасами на предприятии ЧП «Шате-М плюс», а также предложены мероприятия по совершенствованию системы управления запасами на складе предприятия.

Область возможного практического применения - проект по оптимизации складских площадей.

Автор работы подтверждает, что приведенный в ней расчётно-аналитический материал правильно и объективно отражает состояние исследуемого процесса, а все заимствованные из литературных и других источников теоретические, методологические и методические положения и концепции сопровождаются ссылками на их авторов.

Содержание

Введение

. Теоретические основы управления запасами на складах предприятия

.1 Роль и место складов в логистической системе

.2 Понятие запаса, функции запаса в логистической системе

.3 Показатели оценки эффективности управления запасами на складах предприятия

. Анализ управления запасами на складе ЧП «Шате-М плюс»

.1 Организационно-экономическая характеристика предприятия

.2 Организация и функционирование складского хозяйства

.3 Оценка эффективности системы управления запасами на складе предприятия

. Пути совершенствования управления запасами на складе ЧП «Шате-М плюс»

.1 Разработка мероприятий по улучшению управления запасами

.2 Экономическое обоснование и расчет эффективности предложенных мероприятий

Заключение

Список использованных источников

Введение

Экономика современной Республики Беларусь все больше поворачивается в сторону системных структурных преобразований, ориентированных на логистику.

Одно из направлений по экономическому развитию предприятий лежит в плоскости создания механизма, который бы гибко и эффективно обеспечивал взаимодействие основных элементов логистической системы: «поставка - производство - складирование - транспортировка - сбыт».

Под складом понимаются здания, сооружения и разнообразные устройства, оснащенные специальным технологическим оборудованием, для осуществления всего комплекса операций по приемке, хранению, размещению и распределению поступивших на них товаров. Основное назначение склада - концентрация запасов, хранение их и обеспечение бесперебойного и ритмичного снабжения заказов потребителей. Изучение назначения, функции и классификация складов является одним из самых актуальных направлений в организации, технологии и проектировании предприятия. Складское хозяйство способствует: сохранению качества продукции, материалов, сырья; повышению ритмичности и организованности производства и работы транспорта; улучшению использования территорий предприятий; снижению простоев транспортных средств и транспортных расходов; высвобождению работников от непроизводительных погрузочно-разгрузочных и складских работ для использования их в основном производстве.

Складирование продукции необходимо в связи с имеющимися колебаниями циклов производства, транспортировок и ее потребления. Склады различных типов могут создаваться в начале, середине и конце транспортных грузопотоков или производственных процессов для временного накапливания грузов и своевременного снабжения производства материалами в нужных количествах. Временное складирование (накапливание) продукции обусловлено характером производства и транспорта.

Оно позволяет преодолеть временные, пространственные, количественные и качественные несоответствия между наличием и потребностью в материалах в процессе производства и потребления. Кроме операций складирования грузов, на складе выполняются еще и внутрискладские транспортные, погрузочные, разгрузочные, сортировочные, комплектовочные и промежуточные перегрузочные операции, а также некоторые технологические операции и т.д.

Поэтому склады следует рассматривать не просто как устройства для хранения грузов, а как транспортно-складские комплексы, в которых процессы перемещения грузов играют важную роль. Работа этих комплексов носит динамический, стохастический характер ввиду неравномерности перевозок грузов. Следует иметь в виду, что склады способствуют преобразованию грузопотоков, изменяя параметры принимаемых и выдаваемых партий грузов по величине, составу и пр.

Негативной стороной складирования является увеличение стоимости товара за счет издержек по содержанию запасов на складах. Это - расходы на складские операции, аренду склада, текущие затраты по содержанию складов. Кроме того, создание складских запасов приводит к иммобилизации (замораживанию) значительных финансовых ресурсов, которые могли бы быть использованы на другие цели. Поэтому складирование продукции оправдано только в том случае, если оно позволяет снизить издержки или достичь более быстрого реагирования на спрос.

Положительная роль складирования заключается в том, что обеспечивается выравнивание производства, создаются необходимые технические и организационные условия для комплектации грузов, концентрации и распределения запасов.

Актуальность выбранной темы обоснованы тем, что применяемые в современных условиях методы складирования разнообразны, многие из них технически совершенны, имеют сложную классификацию по назначению, месту применения, характеру использования. Правильный расчет параметров склада, затрат на его обслуживания позволяет значительно снизить затраты на хранение, что в свою очередь позволит увеличить прибыльность.

Объектом исследования - система управления запасами на складе предприятия.

Предмет исследования - совершенствование управления запасами на складе предприятия.

Основной целью выполнения данной курсовой работы является разработка рекомендаций по совершенствованию управления запасами на складе предприятия ЧП «Шате-М плюс».

Для достижения поставленной цели поставлены следующие задачи:

рассмотреть теоретические основы управления запасами на складе предприятия;

провести анализ управления запасами на складе на примере ЧП «Шате-М плюс»;

разработать мероприятия по совершенствованию управления запасами на складе предприятия ЧП «Шате-М плюс».

Для анализа в курсовой работе были использованы следующие методы исследования: сравнительного анализа, экспертных оценок, экономико-математические методы анализа.

В качестве теоретической базы использовались труды отечественных и зарубежных авторов: И.Т. Сербула, А.М. Гаджинского, Б.А. Аникина, А.А. Гайдаенко, В.Б. Алексеенко, П.А. Дроздова и других, нормативно-законодательная документация, практический материал на примере ЧП «Шате-М плюс».

1. Теоретические основы управления запасами на складах предприятия

.1 Роль и место складов в логистической системе

Логистика складирования - это организация, проектирование и управление складами, её задачи и функции заключаются в быстром и своевременном передвижении и доставке грузов к месту назначения. Для того, чтобы это осуществлять необходимо иметь современную и надёжную инфраструктуру в виде правильно оборудованного складского комплекса.

Складское хозяйство является одним из важнейших элементов логистической системы, который имеет место на любом этапе движения материального потока от первоначального источника сырья до конечного потребителя. Перемещение потоков в логистической цепи невозможно без концентрации в определённых местах необходимых запасов, для хранения которых и предназначаются склады [7, с.8].

Принципиальная схема прохождения материального потока через цепь складов различных предприятий представлена на рисунке 1.1.

Рисунок 1.1 - Схема прохождения материального потока через цепь складов

Примечание - Источник: [4].

К основным причина использования складов в логистической системе относятся следующие:

. Обеспечение бесперебойного процесса производства за счёт создания запасов материально технических ресурсов.

. Координация и выравнивание спроса и предложения в снабжении и распределении за счёт создания страховых и сезонных запасов.

. Обеспечении максимального удовлетворения потребительского спроса за счёт формирования ассортимента продукции.

. Уменьшение логистических издержек при транспортировке за счёт организации перевозок экономичными партиями [4, с.21].

Распределительный центр - это место хранения товаров в период их движения от места производства до оптовой или розничной торговой точки (операции: получение, переформирование и доведение МП до розницы).

Логистический центр - место хранения более широкого ассортимента продукции, которое может находится на разных стадиях движения материального потока от поставщика до конечного потребителя (расфасовка, вплоть до отвёрточной сборки).

Терминал - это складское хозяйство, расположенное в конечном или промежуточном пункте транспортной сети, организующее мультимодальные перевозки грузов с участием воздушного, автомобильного и морского транспорта.

Склад - сложное техническое сооружение, предназначенное для управления запасами на различных участках логистической цепи и выполнение конкретных функций по хранению и преобразованию материального потока в целом.

Таким образом, складские системы способствует преобразованию материального потока.

Склад является открытой системой, т.к. взаимодействует с внешней средой через входящие и выходящие потоки (материальные, финансовые, информационные, сервисные (реверсионная логистика - возврат непроданной продукции и её реновация, утилизация)).

Рисунок 1.2 - Схема управленческого процесса движения грузопотока на складе

Примечание - Источник: [4].

На складе циркулирует три основных вида потоков:

. Входящие материальный поток - это МП поступающий на склад из внешней среды.

. Выходящий материальный поток - МП, поступающий со склада во внешнюю среду.

. Внутренний материальный поток - это МП, образуемый в результате осуществления логистических операций внутри склада.

Общепринятое название входящего на склад и выходящего со склада материального потока за соответствующий период называется грузоборотом склада (формула 1.1) [19, с.17].

,  (1.1)

В процессе функционирования логистической системы склад преобразует входящие потоки в выходящие в соответствии с требованиями клиентов. В результате переработки грузов могут изменяться такие параметры грузопотока, как:

размер транспортных партий;

число наименований груза в транспортных партиях;

характер и параметры транспортной тары или грузовых транспортных единиц;

время отправления транспортной партии со склада.

Главной целью логистики складирования является организация эффективной системы складирования, т.е. обеспечение оптимального размещения груза на складе и рациональное управление им.

.2 Понятие запаса, функции запасов в логистической системе

Запас - это форма существования материального потока. Материальный поток на пути движения от источника возникновения до конечного потребителя может накапливаться в виде запаса на любом участке, поэтому различают запасы сырья, материалов, готовых изделий [3, с.43].

Таким образом, запасы - это сырье, материалы, комплектующие, готовая продукция и другие материальные ценности, ожидающие производственного или личного потребления.

Ни одно производственное или торговое предприятие не обходится без запасов. Это обусловлено теми функциями, которые они выполняют.

Прежде всего запасы обеспечивают географическую специализацию отдельных хозяйственных единиц. Поскольку производство нуждается в энергии, сырье, воде и рабочей силе, его часто приходится размещать довольно далеко от основных рынков сбыта. Технологические и прочие мощности, необходимые для производства этих узлов и компонентов, ради сокращения транспортных расходов обычно располагают поблизости от источников материальных ресурсов. Эта стратегия географической изоляции обеспечивает экономичность производства.

Однако географическая изоляция требует транспортировки запасов комплектующих к сборочной линии. Помимо этого географическая изоляция создает потребность в запасах, необходимых для производства продукции. Далее, произведенную в разных местах продукцию собирают на складах для дальнейшего комплектования смешанных партий и отправки их в адрес потребителей.

Вторая функция запасов - уравновешивание спроса и предложения -связана с существованием разрыва во времени между производством и потреблением. Наиболее явным примером является сезонное производство продукции, потребляемой в течение всего года (например, виноградный сок). Обратный пример представляет собой антифриз, который производят круглый год, но потребляют только в течение одного сезона. Уравновешивающие запасы обеспечивают экономичность производства в условиях изменчивого спроса. Преодоление разрыва во времени между производством и потреблением - это трудная проблема планирования. В случае сезонности спроса производителям, оптовикам и розничным торговцам приходится создавать запасы товаров перед наступлением пика сезонного спроса. Накопление запасов позволяет устранить зависимость производства и потребления от фактора сезонности.

Уравновешивающая функция предполагает вложение средств в создание запасов, которые должны быть полностью использованы в течение сезона. Главная проблема планирования заключается в том, чтобы определить, какой объем запасов обеспечит максимальный сбыт при минимальном риске перехода остатков на другой сезон.

Третья функция запасов - защита от неопределенности. Это функция страховых или буферных запасов, которая заключается в сглаживании колебаний спроса или снабжения.

Консолидация ресурсов - еще одна функция запасов -реализуется путем накопления запасов незавершенной продукции на границе между разными стадиями производственного процесса и тем самым обеспечивает максимальную эффективность производства на отдельном предприятии. В процессе распределения заблаговременно накопленные складские запасы дают возможность отправлять клиентам крупные партии товаров по минимальным тарифам.

Консолидация ресурсов дает возможность продавать произведенную и накопленную продукцию в нужном ассортименте. Таким образом, эта функция запасов «страхует» деловое предприятие от неопределенности.

Функции запасов предопределяют величину инвестиций в запасы, необходимую для выполнения планов предприятия. При любой конкретной стратегии производства и распределения объем запасов можно сократить только до уровня, обеспечивающего реализацию четырех функций запасов. Запасы сверх этого минимального уровня считаются избыточными [26, с.119].

Таким образом, логистика запасов занимает ключевое место в логистической системе как отдельной организации, так и экономики в целом. Обеспечение единого и непрерывного процесса снабжения всех стадий производственного процесса необходимыми запасами в оптимальном количестве и заданного качества - важнейшая гарантия эффективного функционирования организаций и экономики регионов.

.3 Показатели оценки эффективности управления запасами на складах предприятия

Для оценки результативности деятельности транспортно-складских подразделений предприятия целесообразно использовать комплекс показателей, позволяющих осуществить оценку как качества обслуживания потребителей, так и эффективности функционирования системы логистики предприятия в целом.

Показатели качества в зависимости от количества характеризуемых свойств продукции могут быть единичными или комплексными.

Вместе с тем при анализе количественных и качественных параметров функционирования склада необходимо иметь в виду, что граница, их разделяющая, довольно условна.

Грузооборот склада абсолютный определяется как суммарное количество тонн грузов (кубических метров) различных наименований, прошедших через склад за установленный период времени (сутки, месяц, год) по формуле 1.1:

Г=∑ Qi/ Kперi,   (1.1)

где Г - грузооборот, м3;объём товаров, проходящих через склад за период времени по i-й товарной группе, руб.;перi- коэффициент перевода объёма товаров в денежном выражении к объёму товаров в физическом выражении, руб./м3.

Возможно исчисление грузооборота склада по прибытию либо по отправлению (односторонний грузооборот).

Грузооборот склада относительный (приведённый) определяется как сумма произведений грузооборота по каждому наименованию товара на коэффициент приведения к базовой номенклатурной позиции по формуле 1.2:

Г=∑ Qi/ Kперi,   (1.2)

Нормативная вместимость склада определяется как максимальное количество товара в кубических метрах, которое может храниться на складе с учётом соблюдения всех требований, предъявляемых к хранению (пожарные требования, СНИПы, ГОСТы, ОСТы и другие требования к хранению отдельных видов товаров) по формуле 1.3:

м3= Sгр * Кигон * Нхр,   (1.3)

где Qм3 -нормативная вместимость склада, м3;гр - грузовая площадь склада, м2;

Кигон - коэффициент использования грузового объёма склада (нормативный);

Нхр - высота хранения товаров на складе, м.

Коэффициент загрузки склада определяется путём сопоставления (отношения) фактического объёма хранящегося на складе товара к нормативной вместимости склада по формуле 1.4:

К3= Qфакт / Qм3 норм,   (1.4)

где К3 - коэффициент загрузки склада;факт - объём фактически находящегося на складе товара, м3.

Коэффициент неравномерности поступления на склад заказов (накладных)определяется как отношение количества поступивших для обработки на складе заказов (накладных) в наиболее напряженный период к среднему числу за подобный период по формуле 1.5:

Кнм = Nmax / Ncp,   (1.5)

где Кнм - коэффициент неравномерности поступления накладных;- максимальное число накладных за период, ед.;среднее число накладных за несколько аналогичных периодов, ед.

Данный коэффициент оказывает существенное влияние на организацию работы склада. Он характеризует простой склада в анализируемый период из-за временного отсутствия заказов, с одной стороны, и напряжённость работы склада в периоды интенсивного поступления заказов - с другой.

При расчёте времени выполнения заказа учитывается сложность заказа (накладной), данный коэффициент определяется экспертным методом. Все номенклатурные позиции разбиваются по характерным (с точки зрения их складской обработки) группам. Полученные группы ранжируются, и каждой присваивается степень сложности. Интегральный коэффициент сложности определяется по принципу: число представленных в заказе характерных групп - степень сложности каждой группы - коэффициент сложности заказа.

Коэффициент использования грузового объёма склада определяется как отношение объёма товаров, находящихся на складе, к грузовому объёму склада. данный показатель определяет, насколько эффективно используется складское помещение по формуле 1.6:

Киго = Qфакт / V гр,   (1.6)

где Киго - коэффициент использования грузового объёма склада;факт - объём товаров, находящихся на складе, м3;гр - грузовой объём склада, м3.

Коэффициент использования площади склада определяется как отношение площади склада, непосредственно занятой хранящимися товарами, к общей площади складского помещения по формуле 1.7:

Кип = Sтов / Sобщ,   (1.7)

где Кип - коэффициент использования площади склада;тов - площадь склада, непосредственно занятая товарами, м2;общ. - общая площадь склада, м2.

Коэффициент грузонапряжённости склада характеризует загрузку в тоннах 1 м2 площади склада в течение года и является показателем как эффективности, так и интенсивности использования склада по формуле 1.8:

Кгн = Qт / Sтов,   (1.8)

где Кгн - коэффициент грузонапряжённости склада;т - масса товаров, хранящихся на складе, т.

Таким образом, в практике управления запасами выделяют следующие основные признаки неудовлетворительного контроля ресурсов: тенденция к постоянному росту длительности хранения запасов; непрерывный рост запасов, заметно опережающий рост объема продаж; частые простои оборудования из-за отсутствия материалов; нехватка складских помещений; периодический отказ от срочных заказов из-за недостатка (отсутствия) запасов товарно-материальных ценностей; большие суммы списаний из-за наличия устарелых (залежалых), медленно оборачивающихся запасов; значительные объемы списаний запасов вследствие их порчи и хищений. Эффективность управления запасами определяется в первую очередь скоростью оборачиваемости запасов. Чем быстрее период оборачиваемости, тем результативнее и прибыльней деятельность предприятия.

2. Анализ управления запасами на складе ЧП «Шате-М плюс»

.1 Организационно-экономическая характеристика предприятия

Компания «Шате-М Плюс» является одним из крупнейших оптовых центров автозапчастей на белорусском рынке. Работая на рынке с 1996 года она завоевала доверие и уважение самых известных мировых производителей деталей для автомобилей и предлагает высокий ассортимент продукции на складе предприятия.

Компания «Шате-М Плюс» зарегистрирована в Едином государственном регистре юридических лиц и индивидуальных предпринимателей за номером УНН 290273406. Предприятие зарегистрировано решением Минского областного исполнительного комитета от 11.12.2006 г. за № 1215.

Основной офис компании «Шате-М Плюс» находится по адресу: Республика Беларусь, Минская обл., Минский р-он, п. Привольный, ул. Мира, 2а. Строится новый склад и логистический комплекс в п. Привольный, Беларусь. Имеется офис и складской комплекс в г. Подольск, Российская Федерация. Запускается складской комплекс и офис в г. Екатеринбург, РФ.

Компания стремится стать надежным связующим звеном между мировыми производителями автозапчастей, дилерами компаниями и конечным покупателем. Формируя при этом особую культуру продаж, сервиса и качественного конечного продукта, удовлетворяющего спрос всех рыночных сегментов.

Основные виды деятельности компании:

оптовая торговля автозапчастями;

мелкооптовая торговля автозапчастями;

розничная торговля автозапчастями;

перевозка общехозяйственных грузов всех классов как внутри страны, так и за ее пределами.

Предприятие работает с более чем 150 мировыми лидерами (Bosсh, Brembo, KYB, Lemfoerder, LUK, INA, FAG, Mahle, Monroe, Textar, TRW, Valeo, Sachs, SWAG и др.), которые работают в производстве автозапчастей, компания «Шате-М Плюс» предлагает широкий ассортимент на автомобили:

европейского;

японского;

американского;

корейского;

а также российского производства.

Рассмотрим организационную структуру ЧП «Шате-М плюс» (рисунок 2.1). Во главе предприятия находится директор. Ему подчиняются коммерческий директор, заместитель директора по финансовым вопросам, главный бухгалтер и офис-менеджер. Коммерческий директор управляет двумя отделами: отделом по организации международных перевозок и отделом продаж. Данные отделы выполняют логистические функции.

Основные показатели хозяйственной деятельности ЧТУП «Шате-М Плюс» представлены в таблице 2.1.

Выручка от реализации продукции в 2011 году составила 513286 тыс. руб., в 2012 году она выросла до 693090 тыс. руб., что на 35% по отношению к прошлому году. В 2013 году выручка от реализации составила 999903 тыс. руб., что на 44% больше по отношению к 2012 году.

Доходы предприятия в 2013 году составили 1481802 тыс.рублей, что на 49% больше по сравнению с 2012 годом, и на 718739 тыс.рублей с 2011г. соответственно. Увеличение доходов в анализируемых периодах обусловлено увеличением выручки от реализации товаров, также в 2013 г. значительно выросли операционные доходы и составили 478261 тыс.рублей, что на 61% больше, чем в 2012 г.

Рисунок 2.1 - Схема организационной структуры ЧП «Шате-М плюс»

Примечание - Источник: собственная разработка на основании данных предприятия.

Таблица 2.1 - Основные показатели хозяйственной деятельности по «Шате-М Плюс» за 2011-2013 гг.

Наименование

2011г.

2012 г.

2013 г.

Темп роста по годам, %





2012\2011

2013\2012

Доходы предприятия за период, тыс. руб.

763063

994164

1481802

130

149

в том числе: выручка от реализации товаров, продукции, работ, услуг (за минусом НДС, акцизов и иных аналогичных обязательных платежей), тыс. руб.

513286

693090

999903

135

144

Расходы предприятия за период, млн. руб.

713245

932675

1355867

131

145

в том числе: себестоимость реализованных товаров, продукции, работ, услуг, тыс. руб.

441426

604141

860246

137

142

Оборотные активы предприятия

318929

414193

541461

130

130

в том числе:среднегодовая стоимость производственных запасов, тыс. руб

89300

131386

182333

147

139

Рентабельность продукции, %

16,3

14,7

16,2

-1,6

1,5

Рентабельность предприятия, %

9,7

8,9

12,6

-0,8

3,7

Примечание - Источник: собственная разработка на основании данных предприятия.

В таблице 2.4 представим основных покупателей продукции ЧП «Шате-М плюс».

Таблица 2.2 - Покупатели продукции «Шате-М Плюс»

Город, область

Наименование предприятия

Г.Минск и Минская область

ООО «Свиптрейд»


ООО «Масленка»


Богдан АВТО ЧТУП


Максавтозапчасть ТЧУП


БутикАвто ЧТУП


Максавтозапчасть


АвтоБорисов


ИнтерГруппАвтоЗапчасти

Г.Гродно и Гродненская область

Пятое колесо ООО


ЧТУП Авто100


ООО Эльматрейд


ЧТУП АвтоМахЭль


ИП Ларин А.В. магазин "4 колеса"

Г.Брест и Брестская область

САКавто ЧТПУП


АвантБрест ЧТУП


Автоцентр "Кобрин" ЧТПУП


Белкар ООО


ЯККО ООО


КО-АВТО ЧТСУП


Бн-авто


Автотека ЧТУП

Г.Могилев и Могилевская область

Автодив ЧТУП


ООО «СВИПТРЕЙД»


ООО «ВИМПРАЙД»


ЧТУП "Моторкит"

Г.Витебск и Витебская область

"СВ Моторс" ООО Магазин №1


Илизар ОДО


ООО "Автоцентрзапаска"

Г.Гомель и Гомельская область

Цариков Андрей Анатольевич ИП


ООО "ЦентрСитиСервис"

Примечание - Источник: собственная разработка на основании данных предприятия

.2 Организация и функционирование складского хозяйства

Склад предприятия представляет собой отдельное помещение из кирпича, внутри которого создаются специальные условия для хранения товаров и материалов, предназначенных для отпуска их на сторону или в процесс производства.

Рассмотрим особенности организации складской деятельности склада ЧП «Шате-М плюс».

Склад обеспечен круглосуточной охраной, имеется в наличии практически вся необходимая погрузочная техника. Это позволяет обеспечить работу всех участков предприятия. На рисунке 2.2 представлена схема деления площадки склада ЧП «Шате-М плюс» на рабочие зоны. Параметры рабочих зон, являются параметрами всего склада, что делает их особо значимыми. Оптимальная деятельность рабочих зон рассматривается, исходя из общей цели функционирования всего склада.

Как правило, на всех этапах складских работ погрузочные (разгрузочные) операции выполняют по технологическим регламентам, зависящим от характера груза и максимально выгодным для организатора работ, который отвечает за их качество и безопасность.

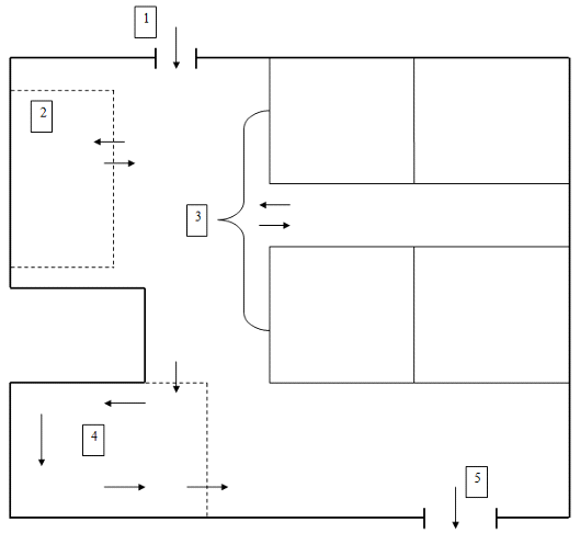
Рисунок 2.2 - Схема деления площадки склада ЧП «Шате-М плюс» на рабочие зоны: 1. Железнодорожная рампа (зона разгрузки); 2. Зона приемки; 3. Зоны основного хранения; 4. Зона комплектации заказа; 5. Автомобильная рампа (зона отгрузки).

Примечание - Источник: собственная разработка на основании данных предприятия.

На складах предприятия ЧП «Шате-М плюс» предлагается в комплексе с высокопроизводительными грузоподъемными машинами для выполнения основных и вспомогательных технологических операций при хранении и перегрузке товаров использовать так называемые средства малой механизации.

2.3 Оценка эффективности системы управления запасами на складе предприятия

Оценим эффективность использования складских площадей для хранения автозапчастей напольным способом и при хранении в стеллажах для 2012г и 2013г.

Напольное хранение (на паллетах).

Для начала необходимо определить месячный объем реализации автозапчастей. Нам известен годовой объем реализации каждого вида продукции (табл.2.5).

Таблица 2.3 - Средний вес одного изделия составляет 1 кг.

Вид продукции

2012 г.

2013 г.

Bosch

100 тонн

120 тонн

Siemens VDO

60 тонн

65 тонн

Hella

40 тонн

50 тонн

Примечание - Источник: собственная разработка на основании данных предприятия.

На основе данных, представленных в таблице, находим месячный объем реализации каждого вида продукции за 2012 г.:

- Bosch 100 т / 12 мес. = 8.3 т (277 кг в день);

- Siemens VDO 60 т / 12 мес. = 5 т (166 кг в день);

- Hella 40 т / 12 мес. = 3,3 т (111 кг в день).

Аналогично находим объемы производства за 2013 г.

- Bosch 120 т / 12 мес. = 10 т (333 кг в день);

- Siemens VDO 65 т / 12 мес. = 5.4 т (180 кг в день);

Hella 50 т / 12 мес. = 4.1 т (138 кг в день).

Допустимая нагрузка на 1 м2 площади пола составляет 200 кг.

Sпол = (277 кг + 166 кг + 111 кг) / 200 кг/м2 = 2.77 м2.

Коэффициент использования площади склада равен 0,7, поэтому получаем, что Sобщ = 2.77 м2 / 0,7 = 3.95 м2 (без учета массы паллеты).

Масса паллеты 10 кг. На паллету помещается около 150 изделий. Деталь весит около 1 кг., следовательно вес полной паллеты будет равен 150 * 1 кг + 10 кг = 160 кг. Под весь объем требуется 4 паллеты. Отсюда получаем, что

Sпол = ((277 кг + 166 кг + 111 кг) + 40 кг) / 200 кг/м2 = 3.07 м2

Sобщ = 3.07 м2 / 0,7= 4.4 м2 (с учетом массы паллеты).

Такая площадь используется при хранении продукции на паллетах, которые ставятся один на другой. Но данная технология хранения является неудобной для данного предприятия. Поэтому предприятие использует и другой способ хранения (хранение на стеллажах).

Хранение в стеллажах.

При хранении в двухсторонних стеллажах размером 3 х 1,5 м и высотой 2 м полезная площадь будет определяться по формуле:

Sпол = Sст * nст  

где: Sст - площадь занимаемая одним стеллажом, м2;

nст - число стеллажей, необходимых для хранения данного максимального запаса материала, определяемое по формуле (расчетное)

nст = Zmax / V0 * Kзп * qy 

где: qу - плотность (объемный вес) хранимого материала, т/см3, кг/см3, г/см3

Kзп - коэффициент заполнения объема стеллажа;

V0 - объем стеллажа в м3 (см3), определяемый по формуле

Для начала следует определить объем стеллажа

V0 = 3 м * 1,5 м * 2 м = 9 м3 (объем стеллажа)

Для автозапчастей Bosch (Кзп = 0,75)

nст. = 277 кг / (9 м3 * 0,75 * 2 кг/ м3) = 20,51

nст. = 21 стеллаж

Полезная площадь, занимаемая стеллажами с автозапчастями Bosch

Sпол = 3 м * 1,5 м *21 = 94,5 м2

Для хранения такого объема автозапчастей Bosch использует 21 стеллаж, следовательно, Sпол = 94,5 м2.

Sобщ = 94,5 м2 / 0,4 = 236,25 м2

Для автозапчастей Siemens VDO (Кзп = 0,75)

nст. = 166 кг / (9 м3 * 0,75 * 1 кг/ м3 ) = 24.59

Принимаем nст. = 25 стеллажей

Sпол = 3 м * 1,5 м * 25 = 112.5 м2

Sобщ = 112.5 м2 / 0,4 = 281 м2

Для автозапчастей Hella (Кзп = 0,5)

nст. = 111 кг / (9 м3 * 0,5 * 2 кг/ м3 ) = 12.33

Принимаем nст. = 13 стеллажей

Sпол = 3 м * 1,5 м * 13 = 58.5 м2

Следовательно, Sобщ = 58.5 м2 / 0,4 = 146.25 м2

Значит общая площадь склада для хранения данных автозапчастей будет составлять Sобщ = 236,25 м2 + 281 м2 + 146.25 м2 = 663.5 м2

Следовательно, можно сделать вывод, что при хранении продукции в стеллажах требуется больше площади, чем при напольном хранении.

Напольное хранение

По аналогии с 2012. Находим полезную площадь (при удельной нагрузке на 1 м2 площади пола 200 кг).

Sпол = (333 кг + 180 кг + 138 кг) + 50 кг) / 200 кг/м2 = 3.5 м2

Коэффициент использования площади склада равен 0,7, поэтому, получаем, что Sобщ = 3.5 м2 / 0,7 = 5 м2 (с учетом массы паллеты).

Хранение в стеллажах

Расчеты осуществляем по аналогии с 2012 г.

Для автозапчастей Bosch (Кзп = 0,75)

nст. = 333 кг / (9 м3 * 0,75 * 2 кг / м3) = 24,6

Принимаем nст. = 27 стеллажей

Sпол = 3 м * 1,5 м * 27 = 121,5 м2

Sобщ = 121,5 м2 / 0,4 = 303,75 м2

Для автозапчастей Siemens VDO (Кзп = 0,75)

nст. = 180 кг / (9 м3 * 0,75 * 1 кг/ м3 ) = 26,66

Принимаем nст. = 27 стеллажей

Sпол = 3 м * 1,5 м * 27 = 121,5 м2

Sобщ = 121,5 м2 / 0,4 = 303,75 м2

Для автозапчастей Hella (Кзп = 0,5)

nст. = 138 кг / (9 м3 * 0,5 * 2 кг/ м3 ) = 15,33

Принимаем nст. = 16 стеллажей

Sпол = 3 м * 1,5 м * 16 = 72 м2

Sобщ = 72 м2 / 0,4 = 180 м2

Значит общая площадь склада составляет - Sобщ = 303,75 + 303,75 + 180 = 787,5 м2.

Следовательно, складские площади возможно использовать более эффективно. Предприятию необходимо полностью перейти на напольное хранение автозапчастей, если это возможно, т.к. данное хранение занимает значительно меньше складской площади.

склад запас транспортный

3. Пути совершенствования управления запасами на складе ЧП «Шате-М плюс»

.1 Разработка мероприятий по улучшению управления запасами

На основе полученных данных построим график зависимости площади складского помещения от объемов реализации товаров при напольном хранении и при хранении в стеллажах (рис. 3.1)

Рисунок 3.1 -График зависимости площади складского помещения от объемов реализации товаров

Примечание - Источник: собственная разработка.

Как видно из графика, при увеличении объемов реализации продукции, для напольного хранения свойственно незначительное увеличение площади складского помещения по сравнению со стеллажным хранением. Но, как уже отмечалось, напольный способ хранения для данного производства не подходит.

На основе полученных данных и плана предприятия к дальнейшему увеличению объема реализации продукции можно предложить предприятию под складское помещение для автозапчастей данной марки (Bosch, Siemens VDO, Hella) увеличить площадь для хранения данной продукции до размера 800 - 900 м2, с учетом возможных срывов поставок, и постараться сократить время пребывания изделия на складе продукции. Либо использовать для хранения продукции стеллажи, которые имеют больший объем, это также может сократить площадь под склад, что в свою очередь приведет к снижению издержек.

.2 Экономическое обоснование и расчет эффективности предложенных мероприятий

Так как на данный момент высота стеллажей 2 м, то при расчетах на 2013 год общая площадь увеличивается и составляет 787,5 м2. Планируется в случае увеличения высоты стеллажа под дополнительные полки, сохраняется общая площадь склада и уменьшается полезная, при минимальных финансовых затратах фирмы.

V0 = 3 м * 1,5 м * 3 м = 13,5 м3

Для автозапчастей Bosch (Кзп = 0,75)

nст. = 333 кг / (13,5 м3 * 0,75 * 2 кг / м3) = 16,4

Принимаем nст. = 17 стеллажей

Sпол = 3 м * 1,5 м * 17 = 76,5 м2

Sобщ = 76,5 м2 / 0,4 = 191,25 м2

Для автозапчастей Siemens VDO (Кзп = 0,75)

nст. = 180 кг / (13,5 м3 * 0,75 * 1 кг/ м3 ) = 17,8

Принимаем nст. = 18 стеллажей

Sпол = 3 м * 1,5 м * 18 = 81 м2

Sобщ =81 м2 / 0,4 = 202,5 м2

Для автозапчастей Hella (Кзп = 0,5)

nст. = 138 кг / (13,5 м3 * 0,5 * 2 кг/ м3 ) = 10,2

Принимаем nст. = 11 стеллажей

Sпол = 3 м * 1,5 м * 11 = 49,5 м2

Sобщ = 49,5 м2 / 0,4 = 123,75 м2

Значит общая площадь склада будет составлять Sобщ = 191,25 + 202,5 + 123,75 = 517,5 м2.

Из данных расчетов следует, что при монтаже дополнительных секциях на стеллажах, оставляя площади стеллажей без изменений (3 х 1,5) сокращается общая площадь на 270 м2 по сравнению с расчетом общей площади на 2013г. (787,5 м2) и на 146 м2 в 2012г. Это свободное пространство позволяет фирме в перспективе увеличить объем товарооборота, поскольку товарная номенклатура фирмы постоянно расширяется.

Кроме того, в случае если склад арендован, сохранение текущей площади не увеличит арендную плату.

Однако, кое какие затраты имеют место быть:

дополнительные секции стеллажей;

лестницы на колесах;

доставка оборудования;

монтаж стеллажей;

Стоимость монтажа стеллажей составляет 4% от суммы заказа на стеллажи. Сумма заказа стеллажей 69,0 млн р., при учете стоимости одного стеллажа данных габаритов (3 х 1,5) - 1,5 млн р., следовательно, с учетом монтажа 72 млн р.. Стоимость трех лестниц на колесах, в качестве подъемного оборудования с рабочей высотой 1,5 м - 3,75 млн.р. Стоимость доставки оборудования в целом составляет 0,5 млн.р. Итого величина затрат на реорганизацию складского хозяйства фирмы составляет 76,25 млн р.

Экономический эффект от данного мероприятия предполагается в возможности дальнейшего прогнозного увеличения объёмов реализации товаров без дополнительных затрат.

Заключение

В настоящее время термин логистика стал активно употребляться в экономической деятельности. Прочно укоренился термин логистика в хозяйственной деятельности на микро- и макроуровнях.

Логистика охватывает всю сферу и спектр деятельности предприятия, но на всех стадиях развития производства она с помощью совокупности различных видов деятельности, способов и средств стремится сократить затраты и выпустить продукцию, заданного количества и качества в установленные сроки и в установленном месте.

В данной курсовой работе были рассмотрены теоретические основы такого хозяйственного подразделения предприятия как складское хозяйство.

Логистика складирования - это организация, проектирование и управление складами, её задачи и функции заключаются в быстром и своевременном передвижении и доставке грузов к месту назначения. Для того, чтобы это осуществлять необходимо иметь современную и надёжную инфраструктуру в виде правильно оборудованного складского комплекса.

Складское хозяйство является одним из важнейших элементов логистической системы, который имеет место на любом этапе движения материального потока от первоначального источника сырья до конечного потребителя. Перемещение потоков в логистической цепи невозможно без концентрации в определённых местах необходимых запасов, для хранения которых и предназначаются склады.

К основным задачам складского хозяйства относятся:

организация постоянного и бесперебойного снабжения производства соответствующими материальными ресурсами;

обеспечение их количественной и качественной сохранности;

максимальное сокращение затрат, связанных с осуществлением складских операций;

комплектование деталей и других материальных ценностей, подбор, дозировка и прочие операции подготовительного или заключительного характера.

Исходя из вышесказанного, можно сделать вывод о том, что складское хозяйство играет важную роль в логистической системе.

В практике управления запасами выделяют следующие основные признаки неудовлетворительного контроля ресурсов: тенденция к постоянному росту длительности хранения запасов; непрерывный рост запасов, заметно опережающий рост объема продаж; частые простои оборудования из-за отсутствия материалов; нехватка складских помещений; периодический отказ от срочных заказов из-за недостатка (отсутствия) запасов товарно-материальных ценностей; большие суммы списаний из-за наличия устарелых (залежалых), медленно оборачивающихся запасов; значительные объемы списаний запасов вследствие их порчи и хищений. Эффективность управления запасами определяется в первую очередь скоростью оборачиваемости запасов. Чем быстрее период оборачиваемости, тем результативнее и прибыльней деятельность предприятия.

Анализ и оценка эффективности управления запасами на складе ЧП «Шате-М плюс» показали, что складские площади можно применять более эффективно, если перевести систему хранения запасов со стеллажной на напольную, но так как хранение автозапчастей при такой системе невозможно, был предложен другой вариант совершенствования управления запасами.

Для склада ЧП «Шате-М плюс» подойдет вариант увеличения высоты стеллажей до 3-х метров с помощью монтажа дополнительных секций. При таком варианте улучшения использования складских площадей, общая площадь склада 517,5 м2 в отличие от 787,5 м2 при существующей системе стеллажей. Очевидно, что увеличение высоты стеллажей уменьшит необходимую общую площадь для хранения товаров и, соответственно, увеличит полезную площадь склада. Это свободное пространство позволяет фирме в перспективе увеличить объем товарооборота, поскольку товарная номенклатура фирмы постоянно расширяется.

Стоимость монтажа стеллажей составляет 4% от суммы заказа на стеллажи. Сумма заказа стеллажей 69,0 млн р., при учете стоимости одного стеллажа данных габаритов (3 х 1,5) - 1,5 млн р., следовательно, с учетом монтажа 72 млн р.. Стоимость трех лестниц на колесах, в качестве подъемного оборудования с рабочей высотой 1,5 м, 3,75 млн.р. Стоимость доставки оборудования в целом составляет 0,5 млн.р. Итого величина затрат на реорганизацию складского хозяйства фирмы составляет 76,25 млн р.

Экономический эффект от данного мероприятия предполагается в возможности дальнейшего прогнозного увеличения объёмов реализации товаров без дополнительных затрат.

Список использованных источников

1    Алексеенко В.Б., Стрельникова И.А. Основы логистики: учеб. пособие / Алексеенко В.Б., Стрельникова И.А. - М.: РУДН, 2013. - 118 с.

2       Аникин Б.А., Дыбская В.В., Колобов А.А., Омельченко И.Н., Сергеев В.И. Логистика: учебник / Аникин Б.А., Дыбская В.В., Колобов А.А. и др.; Ред. Аникин Б.А.; Московский государственный технический университет им. Н.Э. Баумана. - 3-е изд., переработанное и дополненное. - М.: Инфра-М, 2013. - 368 с.

         Ардатова М.М. Логистика в вопросах и ответах: учеб. пособие / М.М. Ардатова. - М.: Проспект, 2012. - 272 с.

         Гаджинский А.М. Логистика: учебник / Гаджинский А.М. - 17-е изд., переработанное и дополненное. - М.: Дашков и К, 2009. - 484 с.

         Гайдаенко А.А., Гайдаенко, О.В. Логистика: учебник для студентов вузов / Гайдаенко А.А., Гайдаенко О.В. - М.: Кнорус, 2012. - 272 с.

         Галанов, В.А. Логистика: учебник для студентов / Галанов В.А. - М.: Инфра-М, 2013. - 272 с.

         Герасимов Б.И., Жириков В.В. Основы логистики: учебное пособие / Герасимов Б.И., Жириков В.В., Жариков В.Д. - М.: Форум, 2013. - 304 с.

         Голиков, Е.А. Взаимодействие маркетинга и логистики: учебное пособие / Российская академия образования, Московский психолого-социальный институт. - М.: Флинта, 2013. - 568 с.

         Голиков Е.А. Основы логистики: учеб.-практ. пособие / Е.А. Голиков. - М.: Дашков и К, 2013. - 88 с.

         Григорьев М.Н., Долгов, А.П. Логистика: учебное пособие для студентов вузов / Григорьев М.Н., Долгов А.П., Уваров С.А. - М.: Гардарики, 2011. - 463 с.

         Джонсон Д.С., Вуд Д.Ф. Современная логистика / Джонсон Дж.С., Вуд Д.Ф., Вордлоу Д.Л., Мэрфи-мл. П.Р.; Ред. Корж Н.А.; Пер.с англ. А.И. Мороза, С.Г. Тригуб. - 7-е изд. - М.: Вильямс, 2013. - 624 с.

         Дроздов, П.А. Основы логистики: учебное пособие для вузов / Дроздов П.А. - Минск: Издательство Гревцова, 2009. - 208 с.

         Еловой И.А. Логистика: учебно-методическое пособие / Еловой И.А.; Белорусский государственный университет транспорта. - Гомель: БелГУТ, 2009. - 163 с.

         Иванова М.Б. Логистика: учеб. пособие / М.Б. Иванова. - М.: РИОР, 2012. - 76 с.

         Канке А.А., Кошевая, И.П. Логистика: учебник / Канке А.А., Кошевая И.П. - 2-е изд., исправленное и дополненное. - М.: Форум, 2011. - 384 с.

         Ковалев К.Ю., Уваров, С. Логистика в розничной торговле: как построить эффективную сеть / Ковалев К., Уваров С., Щеглов П. - СПб.: Питер, 2013. - 272 с.

         Кузьбожев Э.Н, Тиньков, С.А. Логистика: учеб. пособие для студентов вузов / Кузьбожев Э.Н., Тиньков С.А. - М.: Кнорус, 2013. - 224 с.

         Логистика в сфере услуг : учебное пособие / М.М. Хайкин. - СПб. : Изд-во СПбГУЭФ, 2012. - 112 с.

         Манжай И.С. Логистика: конспект лекций / Манжай И.С. - М.: Приор-издат, 2012. - 144 с.

         Марусева И.В., Котов В.В. Логистика: краткий курс / Марусева И.В., Котов В.В., Савченко И.Я.; Ред. Марусева И.В. (общая редакция). - СПб.: Питер, 2012. - 192 с.

         Мате Э., Тиксье Д. Логистика / Мате Э., Тиксье Д.; Ред. Куприенко Н.В. - 5-е изд. - СПб.: Нева; М.: ОЛМА-ПРЕСС, 2009. - 128 с.

         Миротин Л.Б., Ташбаев Ы.Э. Логистика: обслуживание потребителей: Учебник для студениов вузов / Миротин Л.Б., Ташбаев Ы.Э., Касенов А.Г. - М.: Инфра-М, 2011. - 190 с.

         Неруш Ю.М. Логистика: учебник / Неруш Ю.М.; Московский государственный институт международных отношений. - 4-е изд. переработанное и дополненное. - М.: Проспект, 2013. - 520 с.

         Николайчук В.Е. Логистика: учеб. пособие / Ред. Строганова Е. (гл. ред.). - Б.м.: Питер, 2013. - 160 с.

         Николайчук В.Е. Логистический менеджмент: учебник / В.Е. Николайчук. - М.: Дашков и К, 2009. - 980 с.

         Пелих С.А., Иванов Ф.Ф. Логистика / Пелих С.А., Иванов Ф.Ф.; Ред. Пелих С.А. (научный редактор); Академия управления при Президенте Республики Беларусь. - Минск: Право и экономика, 2009. - 556 с.


Не нашли материал для своей работы?
Поможем написать уникальную работу
Без плагиата!
Без нейросетей!