Система освещения и сигнализации Audi100
ВВЕДЕНИЕ
В настоящее время, на фоне все более
стремительного роста количества транспорта, безопасность движение на дорогах
принимает особое значение. Известно, что значительная часть
дорожно-транспортных происшествий происходит в ночное время суток. Тем актуальнее
становится проблема разработки современных автоматических систем освещения для
автомобилей.
Наибольшей опасности при вождении ночью водитель
подвергается при прохождении поворотов. Это происходит из-за того, что при
повороте водитель не может видеть препятствие, находящееся за поворотом. Эта
особенность вождения в темное время суток прежде всего вызвана недостатком
классических систем освещения, которые оборудованы жестко закрепленными фарами.
Система освещения и сигнализации предназначена
для автономной системы освещения автомобиля, для освещения пути 2-х или 4-х
фарной системой, для установки средств сигнализации, которые дожны обеспечивать
участников движения информацией о характере движения (торможение, разгон,
стоянка), о совершаемом маневре (поворот, обгон), о виде транспортного
средства, его габаритах, а так же о его принадлежности (освещение номерного
знака).
1. ОПИСАНИЕ ОБЪЕКТА ДИАГНОСТИРОВАНИЯ
1.1 Функциональная схема и описание
работы объекта диагностирования
автомобиль освещение надежность
безотказность
Рисунок 1.1 - Функциональная схема системы
освещения автомобиля Audi100
истема освещения и световой сигнализации
предназначена для освещения дороги, передачи информации о автомобиле
(габаритных размеров, наличии прицепа и полуприцепа и о предполагаемом
маневре), а также для освещения кабины, приборов, подкапотного пространства,
номерного знака и др. Эта система имеет большое значение в обеспечении
безопасности движения.
Система освещения автомобиля включает следующие
основные конструктивные элементы: передние фары, передние противотуманные фары,
задние фонари, задний противотуманный фонарь, фонарь освещения номерного знака,
приборы внутреннего освещения и аппаратуру управления.
Существует огромное количество различных
конструктивных решений и исполнений фар головного освещения. Одно можно
сказать: с одной стороны конструкция упрощалась, а с другой - усложнялась и
становилась дороже. Но суть устройства была всегда одна - преобразовать свет
ламы в 20-30 Вт в мощный световой поток, достаточный для освещения проезжей
части на довольно большом расстоянии. Для этого используют отражатели
специальной формы, способные собирать и направлять поток света от лампы в
нужном направлении и с требуемой мощностью. Также возможны варианты с
установкой собирающей линзы.
1.2 Устройства узлов системы
освещения
Рисунок 1.2 - Передняя фара автомобиля Audi100
Передняя фара
<#"872444.files/image003.jpg">
Рисунок 1.3 - Указатель поворота
автомобиля Audi100
Указатель поворота может
устанавливаться как в блок-фаре, так и вне ее в передней части автомобиля.
Указатель поворота используется для информирования других участников движения о
намерении совершить маневр (поворот, разворот, смену полосы движения).
Указатель поворота устанавливается также в заднем фонаре. Помимо этого с
боковой стороны автомобиля предусматривается повторитель указателя поворота. В
последнее время повторитель указателя поворота стало популярно размещать в
наружном зеркале заднего вида. Все указатели поворота должны работать
синхронно.
В качестве сигнала поворота
используется источник света желтого цвета, работающий в режиме мигания. Частота
работы указателя должна составлять 1-2 мигания в секунду. Указатель поворота
может иметь два режима работы: постоянный (пока не отключат), разовый (три-пять
миганий при нажатии). Указатель поворота управляется с помощью соответствующего
переключателя. Конструкция переключателя предусматривает автоматическое
выключение сигнала при возвращении рулевого колеса в нейтральное положение.
Указатель поворота работает
совместно с рядом систем активной безопасности: помощи при перестроении
<#"872444.files/image004.jpg">
Рисунок 1.4 - Задние фары автомобиля
Audi100
Задние фонари устанавливаются попарно
симметрично. Фонарь может быть выполнен в виде единого блока или в виде
связанных двух блоков, установленных в кузове и крышке багажника (пятой двери).
Задний габаритный огоньработает
совместно с передним габаритным огнем. Конструктивно может быть объединен с
стоп-сигналом. При этом используются или отдельные лампы накаливания
(светодиоды) или лампы с двумя нитями разной световой интенсивности.
Стоп-сигнал активизируется
автоматически при нажатии водителем педали тормоза. Задний габаритный огонь и
стоп-сигнал имеют красный цвет, но стоп-сигнал горит ярче.
Задний указатель поворота работает
совместно с передним указателем поворота. Имеет желтый цвет.
Фонарь заднего ходаобеспечивает
освещение при движении автомобиля задним ходом. Активизируется автоматически
при включении задней передачи (режима заднего хода). Является обязательным
световым прибором. Устанавливается один или два (симметрично) фонаря заднего
ходя белого цвета.
1.3 Коммутационная аппаратура
Главный переключатель света
предназначен для перехода от габаритного освещения передних фонарей на ближний
свет фар или с ближнего света фар - на дальний свет. Этим же целям служит
ножной переключатель света на грузовых автомобилях. Реле переключения света фар
применяют для подключения мощных нитей лампы к источнику напряжения. Например,
РС711 - электромагнитное реле с кривошипно-кулисным механизмом переключения.
Для включения противотуманных фар применяется реле РС527. Переключатель
указателей поворота типа П105А устанавливается на рулевой колонке под рулевым
колесом и действует полуавтоматически. Для легковых автомобилей устанавливают
комбинированный переключатель, который состоит из переключателя указателей
поворотов, переключателя света фар, переключателя стеклоочистителя и омывателя
фар, выключателя звукового сигнала.
Применяют указатели поворота с
прерывателями, например, П105 с прерывателем РС57, контактно-транзисторные
прерыватели указателей поворотов типа РС950, РС951, РС951А, РС950Е, РС950И.
Выключатели стоп-сигнала могут быть: с гидравлическим приводом; с
пневматическим приводом. Выключатель ламп заднего хода устанавливается на
крышке коробки передач и работает при включении задней передачи. Предохранители
предназначены для отключения защищаемой электрической цепи или прибора от
источников тока при коротких замыканиях и перегрузках. Применяют плавкие и
термобиметаллические предохранители. При увеличении нагрузки на 50% свыше
номинальной плавкие предохранители за время не более 1 мин. расплавляются, а
термобиметаллические предохранители при увеличении нагрузки на 50% свыше
номинальной отключают цепь за время не более 20 с.
Основные неисправности и их
устранение
Вся система освещения не работает.
Причиной неисправности может быть обрыв провода общего для всех приборов
освещения или отключения предохранителя системы освещения из-за короткого
замыкания в цепи. Необходимо убедиться в отсутствии обрыва или определить место
короткого замыкания.
Не горят отдельные лампы. Чаще всего
это происходит при перегорании нитей ламп, при плохом контакте в патроне лампы,
переключателях, выключателях, на соединительных панелях, при обрыве или
отсоединении провода.
Частое перегорание нитей накала ламп
происходит при повышении регулируемого напряжения в системе электроснабжения, а
также при сильной вибрации ввиду слабого крепления лампы в патроне. Регулируют
регулятор напряжения или закрепляют винты крепления.
Уменьшение силы света приборов
освещения. Причиной этого может быть загрязнение отражателя и рассеивателя
оптического элемента, потемнение колбы лампы, плохой контакт лампы в патроне,
окисление контактных пластин в выключателях и переключателях.
Основные неисправности указателей поворота.
Нарушение регулировки прерывателя, что вызывает изменение частоты миганий света
и даже сваривания контактов; перегорания одной из сигнальных ламп вызывает в
зависимости от степени натяжения струны реле или очень частое мигание
включенной лампы, или прекращение вибрации контактов прерывателя.
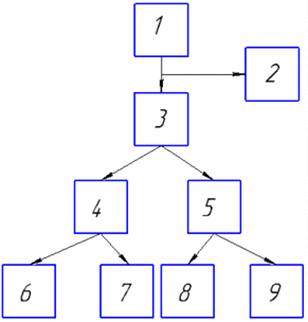
Рисунок 1.5 - Функциональная схема системы
освещения автомобиля Ауди 100: 1 - АКБ; 2 -Замок зажигания; 3 - Переключатель;
4 -Блок передних фар; 5 - Блок задних фар; 6,7 - Левая, правая передние фары;
8,9 - Правые, левая задние фары
2. Диагностическое оборудование
(устройство, приборы) для оценки технического состояния системы смазки
двигателя
Случается так, что происходит падение света фар
автомобиля. Что же этому способствует, спросите вы. Бывает так, что данное
явление случается в результате механического сдвига оптики, так как автомобиль
долгое время находился в эксплуатации. Также такому явлению могла послужить
неправильная установка новых фар. Кроме того, падения света фар могло произойти
в результате некомпетентным попыткам отрегулировать оптические приборы, либо в
результате перевозки автомобилем слишком тяжелого груза в багажнике, либо на
заднем сидении.
В результате снижения видимости фар в ночное
время может произойти авария, поэтому данная неисправность должна быть
немедленно устранена.
Систему освещения и сигнализации следует считать
неисправной, если не функционирует группа приборов одного назначения или если
выходные параметры хотя бы одного прибора находятся вне пределов допуска. В
соответствии со ст. 25.4 Правил дорожного движения запрещается эксплуатация
автомобилей с частично неисправной СО и С.
При поиске неисправностей в СО и С можно
использовать простейшие приборы-контрольную лампу или вольтметр. Один из их
проводов подключают на массу, а другим поочередно касаются зажима AM
выключателя зажигания, зажимов термо-биметаллического предохранителя, зажимов
переключателя света (переключатель света при всех этих проверках-в рабочем
положении). Если лампа не горит (стрелка не отклоняется), то зажим обесточен.
Исправность предохранителя можно проверить,
перемкнув его клеммы (зашунтировав). Если при этом СО и С станет работать, то
предохранитель неисправен.
Рисунок 2.1 -Прибор «СКО-СВЕТ-А»
<#"872444.files/image007.jpg">
Рисунок 3.1 - Структурная схема системы
освещения: P1 - АКБ; P2 - Замок зажигания; P3 - Переключатель; P4 - Блок
передних фар; P5 - Блок задних фар;P6 - Левая передняя фара; P7 - Правая
передняя фара; P8 - Левая задняя фара; P9 - Правая задняя фара
Рисунок 3.2 - Логическая схема диагностируемой
системы: Q1 - АКБ; Q2 - Замок зажигания; Q3 - Переключатель; Q4 - Блок передних
фар; Q5 - Блок задних фар
3.3 Построение таблицы состояний
После построения логической модели объекта
контроля необходимо для каждого ее блока записать уравнения типа (3.4), но так
как они записываются для логической (а не для функциональной) схемы, то их
записывают в немного отличающемся виде:
= Qi.Fi(3.4)
где Qi - оператор i-го логического объекта
(принимаем значение «0», если блок неработоспособен и «1»), если блок
работоспособен; Fi - функция условий работы i-го блока (тоже принимаем значение
«0» или «1»).
Функция условий работы Fiпо своей сути есть произведение
значений входов в Qiблок.
Для системы освещения уравнение (3.4) запишется:
= Q1.x1, z2 = Q2.z1, z3 = Q3.z2,z4 = Q4.z3, z5 =
Q5.z4.= Q6.z5, z7 = Q7.z6, z8 = Q8.z7, z9 = Q9.z8
Таблица состояний заполняем на основе уравнения
(3.4) (число их должно равняться количеству блоков логической модели). Число
строк принимаем равным числу выходов блоков модели. Число столбцов принимаем
равным числу блоков логической модели плюс один, учитывающий исправное
состояние. Заполнение таблицы осуществляем по столбцам.
Первый столбец «e», соответствующий исправному
состоянию, заполняется по уравнению (3.4) из условия, что все блоки исправны
(Qi = 1) и все входы допустимы (zi = 1) для i =1, n. Второй столбец (Q1)
заполняется уравнением (3.4) при условии, что блок Q1неисправен, т.е. Q1 = 0, а
все остальные - исправны (т.е. Qi = 1 для всех i = 2, n). Аналогично
заполняются 3-й и последующие столбцы (таблица №3.1).
Таблица3.1 - Таблица состояний для системы
освещения автомобиля
|
e
|
Q1
|
Q2
|
Q3
|
Q4
|
Q5
|
Q6
|
Q7
|
Q8
|
Q9
|
|
z1
|
1
|
0
|
1
|
1
|
1
|
1
|
1
|
1
|
1
|
1
|
|
z2
|
1
|
0
|
0
|
1
|
1
|
1
|
1
|
1
|
1
|
1
|
|
z3
|
1
|
0
|
0
|
0
|
1
|
1
|
1
|
1
|
1
|
1
|
|
z4
|
1
|
0
|
0
|
0
|
0
|
1
|
1
|
1
|
1
|
1
|
|
z5
|
1
|
0
|
0
|
0
|
0
|
0
|
1
|
1
|
1
|
1
|
|
z6
|
1
|
0
|
0
|
0
|
0
|
0
|
0
|
1
|
1
|
1
|
|
z7
|
1
|
0
|
0
|
0
|
0
|
0
|
0
|
0
|
1
|
1
|
|
z8
|
1
|
0
|
0
|
0
|
0
|
0
|
0
|
0
|
0
|
1
|
|
z9
|
1
|
0
|
0
|
0
|
0
|
0
|
0
|
0
|
0
|
0
|
|
|
|
|
|
|
|
|
|
|
|
|
|
|
|
4. Алгоритмизация процесса
диагностирования
.1 Разработка алгоритма оценки вида
технического состояния
Для разработки алгоритма оценки вида
технического состояния объекта контроля (работоспособное или неработоспособное)
необходимо определить минимальную проверяющую совокупность точек контроля. Она
равна наименьшему числу строк таблицы состояний, содержащих нулевые значения
выходов для всех возможных состоянийS1, S2,..., Sn.И тогда, после проведения
этих проверок, если хотя бы одна из них даст значение «О» (диагностический
параметр будет иметь значение, превышаемое допустимое), то система имеет
неисправность. Если все проверки дадут значение «1», то это может быть лишь в
случае S0, когда система работоспособна.
4.2 Разработка алгоритма поиска
отказа
Для составления алгоритма поиска отказа,
близкого к оптимальному, необходимо использовать методы теории информации, где
в качестве ведущей функции используется количество информации, содержащееся в
проверке.
Каждая проверка содержит некоторое количество
информации о состоянии системы:
Пj = H(S)-H(S/Пj), (4.1)
гдеH(S) - полная неопределенность техсостояния
системы; H(S/Пj) - оставшаяся неопределенность состояния системы после
выполнения элементарной проверки.
На практике для расчёта используем формулу:
(4.2)
где q определяется на основе статистических
данных о надёжности элементов системы.
Вероятности состоянийS1,S2,.. Sn выбираются из
следующих условий: наиболее ответственные элементы, такие как тормозной кран,
компрессор, регулятор давления, тормозные камеры, главный и рабочие тормозные
цилиндры (для тормозных систем), радиатор, водяной насос, термостат (для систем
охлаждения), карбюратор, бензонасос, фильтры, подкачивающий насос и насос
высокого давления (для систем питания), аккумулятор, катушка зажигания,
прерыватель-распределитель (для систем зажигания) имеют значительную
вероятность - 0,1...0,25. Каждая форсунка и свеча зажигания - 0,05...0,1, а так
же передние и задние фонари примем по 0,01 так как это менее ответственные
элементы. Вероятности остальных состояний принимаются одинаковыми по выражению:
где
-
сумма вероятностей отказов основных элементов; m - количество оставшихся
состояний (отказов).
Вероятность безотказной работы:
=∑(
)
Таким образом имеем: P1 = 0,25; P2 = 0,1; P3 =
0,25 ;P4 = 0,1;P5 = 0.1;P6 = 0,05; P7 = 0,05; P8 = 0,05; P9 =0,05.
Таблица 4.1 - Таблица состояний и известной
информативностью
|
e
|
Q1
|
Q2
|
Q3
|
Q4
|
Q5
|
Q6
|
Q7
|
Q8
|
Q9
|
q
|
I
|
|
z1
|
1
|
0
|
1
|
1
|
1
|
1
|
1
|
1
|
1
|
1
|
0,75
|
0,81
|
|
z2
|
1
|
0
|
0
|
1
|
1
|
1
|
1
|
1
|
1
|
1
|
0,65
|
0,93
|
|
z3
|
1
|
0
|
0
|
0
|
1
|
1
|
1
|
1
|
1
|
1
|
0,4
|
0,97
|
|
z4
|
1
|
0
|
0
|
0
|
0
|
1
|
1
|
1
|
1
|
1
|
0,3
|
0,88
|
|
z5
|
1
|
0
|
0
|
0
|
0
|
0
|
1
|
1
|
1
|
1
|
0,2
|
0,72
|
|
z6
|
1
|
0
|
0
|
0
|
0
|
0
|
0
|
1
|
1
|
1
|
0,15
|
0,61
|
|
z7
|
1
|
0
|
0
|
0
|
0
|
0
|
0
|
0
|
1
|
1
|
0,1
|
0,47
|
|
z8
|
1
|
0
|
0
|
0
|
0
|
0
|
0
|
0
|
0
|
1
|
0,05
|
0,29
|
|
z9
|
1
|
0
|
0
|
0
|
0
|
0
|
0
|
0
|
0
|
0
|
0
|
-
|
Поиск отказа начинается с проверки, несущей
наибольшее количество информации. Наибольшую информацию имеет проверка,
проверяющая m элементов с суммарной вероятностью различаемых отказов, равной
0,4. В нашем случае это строка z3.
После проведения проверки, при которой
контролируется блоков системы, могут быть два случая:
а) отказ фиксируется. Тогда он содержится в
каком-нибудь из элементов i= 1…m,
б) отказ не фиксируется.
Далее рассматриваются две таблицы: первая
включает в себя столбцы, в которых были нули при проведении первой проверки и
все проверки (строки), вторая включает столбцы, в которых были единицы и все
строки (проверки).
По каждой из таблиц выбирается проверка по тем
же правилам. Суммарная вероятность выявляемых отказов должна быть наиболее
близка к 0,5. Они в свою очередь, тоже будут разбивать уже эти столбцы на два
подмножества (где в строках нули и где единицы) и т.д.
Процедура повторяется до отыскания отказов всех
элементов.
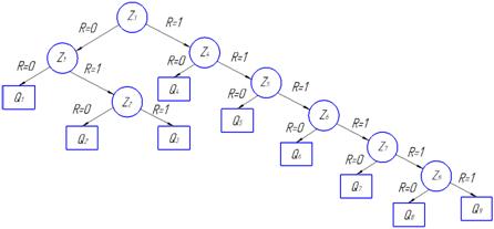
Запишем ветку дерева отказов при z3 (R=0).
Таблица 4.2а - Таблица, включающая значения «0»
|
Q1
|
Q2
|
Q3
|
q
|
I
|
|
z1
|
0
|
1
|
1
|
0,35
|
0,93
|
|
z2
|
0
|
0
|
1
|
0,25
|
0,81
|
Приz1 (R=0) Q1
Таблица 4.2б - Таблица, включающая значения «1»
|
Q4
|
Q5
|
Q6
|
Q7
|
Q8
|
Q9
|
q
|
I
|
0
|
1
|
1
|
1
|
1
|
1
|
0,3
|
0,88
|
|
z5
|
0
|
0
|
1
|
1
|
1
|
1
|
0,2
|
0,72
|
|
z6
|
0
|
0
|
0
|
1
|
1
|
1
|
0,15
|
0,61
|
|
z7
|
0
|
0
|
0
|
0
|
1
|
1
|
0,1
|
0,47
|
|
z8
|
0
|
0
|
0
|
0
|
0
|
1
|
0,05
|
0,29
|
|
z9
|
0
|
0
|
0
|
0
|
0
|
0
|
0
|
-
|
Приz4 (R=0) Q4
Таблица 4.3а
|
Q2
|
Q3
|
q
|
I
|
|
z2
|
0
|
1
|
0,25
|
0,81
|
Приz2 (R=0)Q2, приz2 (R=1) Q3
Таблица 4.3б
|
Q5
|
Q6
|
Q7
|
Q8
|
Q9
|
q
|
I
|
|
z5
|
0
|
1
|
1
|
1
|
1
|
0,2
|
0,72
|
|
z6
|
0
|
0
|
1
|
1
|
1
|
0,15
|
0,61
|
|
z7
|
0
|
0
|
0
|
1
|
1
|
0,1
|
0,47
|
|
z8
|
0
|
0
|
0
|
0
|
1
|
0,05
|
0,29
|
|
z9
|
0
|
0
|
0
|
0
|
0
|
0
|
-
|
При z5(R=0) Q5
Таблица 4.4
|
Q6
|
Q7
|
Q8
|
Q9
|
q
|
I
|
|
z6
|
0
|
1
|
1
|
1
|
0,15
|
0,61
|
|
z7
|
0
|
0
|
1
|
1
|
0,1
|
0,47
|
|
z8
|
0
|
0
|
0
|
1
|
0,05
|
0,29
|
|
z9
|
0
|
0
|
0
|
0
|
0
|
-
|
При z6 (R=0) Q6
Таблица 4.5
|
Q7
|
Q8
|
Q9
|
q
|
I
|
|
z7
|
0
|
1
|
1
|
0,1
|
0,47
|
|
z8
|
0
|
0
|
1
|
0,05
|
0,29
|
|
z9
|
0
|
0
|
0
|
0
|
-
|
При z7(R=1) Q7
Таблица 4.6
|
Q8
|
Q9
|
q
|
I
|
|
z8
|
0
|
1
|
0,05
|
0,29
|
При z8(R=0Q8, при z4 (R=1) Q9
В итоге выполнив все проверки, выполняем
построение дерева отказов.
Рисунок 4.1 - Дерево отказов
5. Расчет характеристик надежности и
безотказности изделия
Исходными данными расчета основной части
курсовой работы являются:
Наработка до первого отказа (таблица 5.1):
Таблица 5.1 - Наработка до первого отказа
|
Наработка
до первого отказа, тыс.км
|
|
13,1
|
19,2
|
12,4
|
9,8
|
18
|
21,9
|
13,9
|
16,1
|
25,1
|
21,1
|
|
10
|
17,3
|
10,7
|
24,9
|
23
|
9,8
|
14
|
20,9
|
23,8
|
17,9
|
|
11,1
|
18,3
|
17
|
21,1
|
15,8
|
11,2
|
10,1
|
23
|
17,8
|
10,8
|
|
18,1
|
23,7
|
22,4
|
25,3
|
17,6
|
23,3
|
17
|
11,6
|
15
|
17,1
|
|
24,1
|
17,3
|
17,3
|
11
|
15,6
|
14,6
|
11,7
|
23,9
|
24,7
|
17,9
|
|
12,4
|
24,4
|
21,3
|
25,4
|
23,4
|
18,4
|
13,9
|
23,4
|
20,9
|
16,4
|
|
15,8
|
14,8
|
19,7
|
25,3
|
12,6
|
25,1
|
18,7
|
9,4
|
20,8
|
21,6
|
|
25,3
|
23,4
|
13,5
|
22,7
|
13,6
|
15,7
|
25
|
20,1
|
9,5
|
16,9
|
|
18,5
|
23,9
|
12,2
|
21
|
9,9
|
23,9
|
15,3
|
23,9
|
17,9
|
21
|
|
18,9
|
15,1
|
13
|
20,2
|
13,6
|
10,1
|
10,4
|
18,3
|
14,7
|
11,2
|
|
|
|
|
|
|
|
|
|
|
|
Наработка до второго отказа (таблица 5.2):
Таблица 5.2 - Наработка до второго отказа
|
Наработка
до второго отказа, тыс.км
|
|
27,2
|
33,5
|
31,3
|
26
|
37,9
|
42,6
|
38,5
|
26,9
|
42,1
|
34,1
|
|
26,1
|
39,5
|
28,9
|
35,4
|
34,7
|
31,6
|
42,6
|
27,2
|
35,9
|
28,6
|
|
39,4
|
47,3
|
38
|
33
|
27,3
|
45,7
|
27,6
|
25,7
|
42,4
|
33,3
|
|
28,1
|
28,6
|
26,6
|
45,7
|
37,7
|
42,3
|
24,5
|
32,2
|
41,7
|
38,5
|
|
45,9
|
39,6
|
37,1
|
39,3
|
38,8
|
42,8
|
28,7
|
30,4
|
29,7
|
26,9
|
|
31,4
|
33,5
|
38,7
|
36,3
|
34,7
|
29,6
|
28,7
|
32,4
|
45,1
|
|
38
|
43
|
28,4
|
30,8
|
44
|
45,5
|
41,5
|
42,9
|
30,2
|
40,7
|
|
34,7
|
24,6
|
42
|
34,6
|
35,6
|
26,6
|
43,8
|
37,8
|
24,8
|
30,5
|
|
36,6
|
33,9
|
30,9
|
45,3
|
28,3
|
25,4
|
45
|
40,7
|
40,5
|
34,1
|
|
36,8
|
36,8
|
40
|
37
|
31,6
|
39,3
|
27,5
|
31,4
|
29,1
|
34,2
|
Расчёт характеристик случайных величин до
первого отказа
Сначала проводим расчёты наработок до первого
отказа. Далее необходимо произвести точечные оценки случайных величин.
Среднее значение случайных величин определяем по
формуле (1):
(1)
Размах случайных величин определяем
по формуле (2):
(2)
Дисперсию рассчитаем по формуле (3):
(3)
Среднеквадратическое отклонение s найдём как квадратный корень
значения дисперсии по формуле (4):
. (4)
Коэффициент вариации v считаем по
формуле (5):
(5)
Точечные оценки позволяют нам
предварительно судить о качестве изделий и технологических процессов. Чем ниже
средний ресурс и выше вариация (s,
v, z), тем ниже качество конструкции и изготовления (или ремонта) изделия. Чем
выше коэффициент вариации показателей технологических процессов ТЭА
(трудоемкость, простои в ТО или ремонте, загрузка постов и исполнителей и др.),
тем менее совершенны применяемые организация и технология ТО и ремонта.
Далее рассчитываем вероятностные
оценки случайных величин. При выполнении расчётов для составления сводной
таблицы необходимо разбить размах случайных величин на 5 равных по длине
интервалов. Далее проведём группировку, т.е. определим число случайных величин,
попавших в первый (n1), второй (n2) и остальные интервалы. Это число называется
частотой. Разделив каждую частоту на общее число случайных величин (n1 + n2
+... + nп=n), определим частость, которая рассчитывается по формуле (6):
(6)
Частость является эмпирической
оценкой вероятности Р, т.е. при увеличении числа наблюдений частость
приближается к вероятности: wi→pi.
Полученные при группировке случайных
величин результаты сводятся в таблицу 3, данные которой имеют не только
теоретическое, но и практическое значение, т.е. имея систематизированные данные
по отказам, можно прогнозировать и планировать число воздействий (программу
работ), потребности в рабочей силе, площадях, материалах и запасных частях.(L)
называют интегральной функцией распределения, f(L) - дифференциальной функцией
распределения.
Имея значения F(x) или f(x), можно
произвести оценку надежности и определить среднюю наработку до отказа:
. (7)
При оценке качества изделий,
нормировании ресурсов, в системе гарантийного обслуживания применяют
гамма-процентный ресурс ху. Это интегральное значение ресурса ху, которое
вырабатывает без отказа не менее г процентов всех оцениваемых изделий, т.е.:
(8)
В ТЭА обычно принимаются γ = 80, 85, 90 и
95%. Примем γ=80%.
Гамма - процентный ресурс
используется при определении периодичности ТО по заданному уровню безотказности
г. Выражение LTO= Lγ
означает,
что обслуживание с периодичностью LTO гарантирует вероятность безотказной
работы R ≥ γ
и
отказа F ≤ (1 - γ).
Для первых отказов
невосстанавливаемых изделий и взаимно дополняющих событий (отказ -
работоспособное состояние) имеет место условие F(L) + R(L) =1, т.е., зная
вероятность отказа, можно определить вероятность безотказной работы и наоборот.
Важным показателем надежности
является интенсивность отказовl
(L) - условная плотность вероятности возникновения отказа невосстанавливаемого
изделия, определяемая для данного момента времени при условии, что отказа до
этого момента не было. Аналитически для получения l(L) необходимо элементарную
вероятность dm/dL отнести к числу элементов, не отказавших к моменту L, т.е.
(9)
Так как вероятность безотказной
работы R(L) = [n - m(L)]/n,то:
. (10)
Учитывая, что f(L)=(1/n)(dm/dL),
получаем:
, (11)
Далее производим расчёт вероятности
случайного события. В общем виде, вероятность случайного события - это
отношение числа случаев, благоприятствующих данному событию, к общему числу
случаев.
Вероятность отказа рассматривается
за определенную наработку L:
где m(L)-число отказов за L(тыс.км); n-число
наблюдений (изделий).
Вероятность отказа изделия при наработке Lравна
вероятности событий, при которых наработка до отказа конкретных изделий Li
окажется менее L.
Отказ и безотказность являются противоположными
событиями, поэтому:
,
(13)
где
- число изделий, не отказавших за L.
Следующей характеристикой случайной величины
является плотность вероятности (например, вероятности отказа) f(L) - функция,
характеризующая вероятность отказа за малую единицу времени при работе узла,
агрегата, детали без замены. Если вероятность отказа за наработку равна
,
то, дифференцируя ее при
, получим плотность
вероятности отказа
(14)
где
- элементарная
"скорость", с которой в любой момент времени происходит приращение
числа отказов при работе детали, агрегата без замены.
Результаты проведённых расчётов
заносим в таблицу 5.3.
Таблица 5.3 - Результаты расчётов
|
Границы
интервала наработки (первый отказ), тыс. км.
|
ΔL
|
9,4-12,6
|
12,6-15,8
|
15,8-19
|
19-22,2
|
22,2-25,4
|
|
Значение
середины интервала, тыс. км
|
Li
|
10,8
|
14,2
|
17,5
|
20,7
|
23,9
|
|
Число
отказов в интервале
|
ni
|
20
|
17
|
24
|
12
|
27
|
|
Число
отказов к моменту наработки Li
|
m(L)
|
20
|
37
|
61
|
73
|
100
|
|
Число
работоспособных объектов к моменту наработки xi
|
n
- m(L)
|
80
|
63
|
39
|
27
|
0
|
|
Частость
(вероятность)
|
wi
= ni / n
|
0,2
|
0,17
|
0,24
|
0,12
|
0,27
|
|
Оценка
накопленных вероятностей отказа
|
F1(L)
= m(L)/n
|
0,2
|
0,37
|
0,61
|
0,73
|
1
|
|
Оценка
накопленных вероятностей безотказности
|
R1(L)
= n-m(L)/n
|
0,8
|
0,63
|
0,39
|
0,27
|
0
|
|
Плотность
вероятности отказа
|
f1(L)=
ni /ΔL/ n
|
0,061
|
0,052
|
0,073
|
0,036
|
0,082
|
|
Плотность
вероятности возникновения отказа
|
λ(L)=f1(L)/R1(L)
|
0,076
|
0,082
|
0,186
|
0,135
|
-
|
Среднее значение случайной величины,
рассчитанное по формуле (1) равно:
тыс.км.
Размах случайной величины,
рассчитанный по формуле (2), равен:
=25,4- 9,4 = 16 (тыс.км).
Количество интервалов случайных
величин принимаем равнымn = 5.
Шаг интервала принимаем равным:
= 12,6 - 9,4 = 3,2 (тыс.км).
Дисперсия, рассчитанная по формуле
(3), равна:
=
.
Среднеквадратическое отклонение
случайной величины, рассчитанное по формуле (4), равно:
.
Коэффициент вариации, рассчитанный
по формуле (5), равен:
Полигон распределения, построенный
по данным таблицы 4, изображён на рисунке 1.
Рисунок 5.1 - Графическое
изображение случайной величины: 1 - гистограмма, 2 - полигон распределения
Наглядное представление о случайных величинах
дает их графическое изображение интегральных функции распределения вероятностей
отказа и безотказной работы (рисунок 2).
Рисунок 5.2 - Графическое изображение случайной
величины: функции вероятности отказов F от L и функции безотказной работы R от
L
Наглядное представление о вариации случайной
величины дает графическое изображение дифференциальной функции или закона
распределения случайной величины (рисунок 3).
Рисунок 5.3 - Дифференциальная функция
распределения
Наглядное представление о величине изменения
интенсивности отказов l(L) реализуется в виде графика
(рисунок 4).
Рисунок 5.4 - Изменение интенсивности отказов,
зависимость λ(L) от Li
5.3 Расчёт характеристик случайных
величин до второго отказа
Аналогично расчётам случайных величин до первого
отказа, проводим расчёты случайных величин до второго отказа и полученные
результаты заносим в таблицу 5.4.
Таблица 5.4 - Результаты расчётов
|
Границы
интервала наработки (первый отказ), тыс. км.
|
ΔL
|
24,5-29,06
|
29,06-33,62
|
33,62-38,18
|
38,18-42,74
|
42,74-47,3
|
|
Значение
середины интервала, тыс. км
|
Li
|
27,05
|
31,27
|
35,89
|
40,33
|
44,61
|
|
Число
отказов в интервале
|
ni
|
24
|
18
|
23
|
21
|
14
|
|
Число
отказов к моменту наработки Li
|
m(L)
|
24
|
42
|
65
|
86
|
100
|
|
Число
работоспособных объектов к моменту наработки xi
|
n
- m(L)
|
76
|
58
|
35
|
14
|
0
|
|
Частость
(вероятность)
|
wi
= ni / n
|
0,24
|
0,18
|
0,23
|
0,21
|
0,14
|
|
Оценка
накопленных вероятностей отказа
|
F1(L)
= m(L)/n
|
0,24
|
0,42
|
0,65
|
0,86
|
1
|
|
Оценка
накопленных вероятностей безотказности
|
R1(L)
= n-m(L)/n
|
0,76
|
0,58
|
0,35
|
0,14
|
0
|
|
Плотность
вероятности отказа
|
f1(L)=
ni /ΔL/ n
|
0,05
|
0,04
|
0,05
|
0,05
|
0,03
|
|
Плотность
вероятности возникновения отказа
|
λ(L)=f1(L)/R1(L)
|
0,07
|
0,07
|
0,14
|
0,33
|
-
|
Среднее значение случайной величины,
рассчитанное по формуле (1) равно:
тыс.км.
Размах случайной величины,
рассчитанный по формуле (2), равен:
= 47.3 - 24,5 = 22,8 (тыс.км).
Количество интервалов случайных
величин принимаем равным n = 5.
Шаг интервала принимаем равным:
= 4,56тыс.км.
Дисперсия, рассчитанная по формуле
(3), равна:
= 60,63.
Среднеквадратическое отклонение случайной
величины, рассчитанное по формуле (4), равно:
Коэффициент вариации, рассчитанный
по формуле (5), равен:
=
0,216
Полигон распределения, построенный
по данным таблицы 6, изображён на рисунке 5.
Рисунок 5.5 - Графическое
изображение случайной величины
Наглядное представление о случайных величинах
дает их графическое изображение интегральных функции распределения вероятностей
отказа и безотказной работы (рисунок 6).
Рисунок 5.6 - Графическое изображение случайной
величины
Наглядное представление о вариации случайной
величины дает графическое изображение дифференциальной функции или закона
распределения случайной величины (рисунок 5.7).
Рисунок 5.7 - Дифференциальная функция
распределения - закон распределения случайных величин f от L
Наглядное представление о величине изменения
интенсивности отказов l(L) реализуется в виде графика
(рисунок 5.8).
Рисунок 5.8 - Изменение интенсивности отказов,
зависимость λ(L) от Li
Ранее в курсовой работе были рассмотрены
закономерности изменения параметров технического состояния автомобилей по
наработке (времени или пробегу) и вариация параметров технического состояния.
Эти закономерности достаточно точно характеризуют надежность автомобилей и их
элементов, т.е. позволяют оценить среднюю наработку на отказ, вероятность
отказа автомобиля при определенной наработке, ресурс агрегатов и др.
Для рациональной организации производства
необходимо знать, сколько автомобилей с отказами данного вида будет поступать в
зону ремонта в течение часа, смены, недели, месяца. Будет ли их количество
постоянным или переменным и от каких факторов оно зависит, т.е. необходимо
иметь информацию о надежности не только конкретного автомобиля, но и группы
автомобилей, например автомобилей данной модели, колонны, АТП. При отсутствии
этих сведений нельзя рационально организовать производство, т.е. определить
необходимое число рабочих, размеры производственных площадей, технологическое
оборудование, расход запасных частей и материалов. Взаимосвязи между
показателями надежности автомобилей и суммарным потоком отказов для автомобиля
и группы автомобилей изучают с помощью закономерностей ТЭА, которые
характеризуют процесс восстановления -возникновения и (или) устранения потока
отказов и неисправностей изделий по наработке.
5.4 Формирование процесса
восстановления
Далее рассмотрим работу восстанавливаемого
изделия. Для этого в качестве исходных данных используем как наработку до
первого, так и до второго отказа. Так как автомобиль является восстанавливаемым
изделием, то после устранения 1-го отказа автомобиль продолжает работу, и по
той же схеме возникают и устраняются 2-й, 3-й и последующие отказы. По
результатам расчетов строим схему формирования процесса восстановления (рисунок
5.9) используя данныеf1(L) (таблица 4) иf2(L) (таблица 5.6).
Рисунок 5.9 - Схема формирования процесса
восстановления
Закономерности изменения потока отказов
описывают изменение по наработке показателей, характеризующих процесс
возникновения и устранения отказов автомобилей.
Очевидно, что наработки на отказы, во-первых,
случайны для каждого автомобиля и описываются соответствующей функцией f(L),
во-вторых, эти наработки независимы для разных автомобилей, в третьих, при
устранении отказа в зоне ремонта безразлично, какой автомобиль отказал или
какой отказ по счету.
К важнейшим характеристикам этих закономерностей
относятся средняя наработка до k-го отказа Lk, средняя наработка между отказами
для n изделий Lk,k+1, коэффициент полноты восстановления ресурса h,
ведущая функция потока отказов W(L) и параметр потока отказов w(L).
Средняя наработка до k-го отказа:
(15)
гдеL1 -средняя наработка до первого
отказа;-средняя наработка между первым и вторым отказом.
Средняя наработка между (k-1)-м и
k-м отказами для n автомобилей:
(16)
Коэффициент полноты восстановления
ресурса характеризует возможность сокращения ресурса после ремонта:
(17)
Сокращение ресурса после первого и последующего
ремонтов, которое необходимо учитывать при планировании и организации работ по
обеспечению работоспособности объясняется: частичной заменой только отказавших
деталей, при значительном сокращении надежности других, особенно сопряженных;
использованием в ряде случаев запасных частей и материалов худшего качества,
чем при изготовлении автомобиля; низким технологическим уровнем работ.
Используя исходные данные примера расчета,
определяем среднюю наработку до k-го отказа и коэффициент полноты
восстановления ресурса:
(тыс.км).
.
1
Ведущая функция потока отказов
(функция восстановления) определяет накопленное количество первых и последующих
отказов изделия к наработке L. В курсовой работе определяем данную функцию по
трем любым наработкам (рисунок 10), лежащих в интервале от средней наработки до
первого отказа, до средней наработки до второго отказа. Из-за вариации
наработок на отказы происходит смешение отказов, а функции вероятностей 1-го и
2-го отказов F1(L) и F2(L) частично накладываются друг на друга.
Рисунок 5.10 - Формирование ведущей функции
Рисунок 5.11 - Формирование ведущей функции
В общем виде ведущая функция потока отказов:
(18)
Для каждого частного случая:: W(L1)=F1(L1) - произошел
только 1-й отказ.: W(L2)=F1(L2)+
F2(L2) - произошел 1-й и 2-й отказ.: W(L3)=F1(L3)+
F2(L3) - произошел 1-й и 2-й отказ.
Процесс формирования ведущей функции
восстановления представлен на рисунке 10.
Для практического расчета W(L) необходимо собрать данные
о вероятности первого, второго и т.д. отказов и просуммировать их.
Параметр потока отказов w(L) - это
плотность вероятности возникновения отказа восстанавливаемого изделия,
определяемая для данного момента времени или пробега
(19)
Иными словами w(L) - это
относительн6ое число отказов, приходящееся на единицу времени или пробега
одного изделия. Следует отметить, что ведущая функция и параметр потока отказов
определяется аналитически как функции параметров этих законов лишь для некоторых
видов законов распределения. Наиболее часто встречаются нормальный,
логарифмически нормальный, Вейбулла-Гнеденко и экспоненциальный.
Например, для экспоненциального
закона:
.
Откуда следует, что:
.
Для нормального закона:
(20)
где Ф - нормированная функция для
;- число
отказов.
. (21)
В рассматриваемом нами примере
курсовой работы средняя наработка до первой замены изделия равна 17,501 тыс.
км, среднеквадратическое отклонение равно 5,130 тыс. км, а коэффициент полноты
восстановления ресурса составляет 1. Необходимо определить возможное число
замен при произвольно взятом пробеге в интервале между средними наработками до
первого и второго отказа автомобиля. В интервале от 17 до 36 тыс. км,
произвольно выберем пробег равный 27тыс.км.
Определим F1, F2, F3:
;
;
.
Ввиду того, что F2 и F3 мало,
последующие расчеты для F4 и других можно не производить. Таким образом, к
пробегу 25 тыс. км возможное число замен данной детали составит:
Для практического использования
важны некоторые приближенные оценки ведущей функции параметра потока отказов
(22)
Из этой формулу следует, что на начальном
участке работы, где преобладают первые отказы, т.е.
(L) ≤ 1, W(L)»F(t).
Ведущая функция параметра потока отказов
стареющих элементов для любого момента времени удовлетворяет следующему
неравенству:
(23)
Для рассмотренного выше примера
получим следующую оценку ведущей функции параметра потока отказов при пробеге
автомобиля L=25 тыс. км: по точным расчетам эта величина составляет 7.34 отказ.
ЗАКЛЮЧЕНИЕ
В процессе разработки курсового
проекта углубили теоретические знания о системах освещения автомобиля audi 100.
В результате вычислений было
выявлено следующая оценка ведущей функции параметра потока отказов при пробеге
автомобиля L=25 тыс. км: по точным расчетам эта величина составляет 7.34 отказ.
СПИСОК ИСПОЛЬЗОВАННЫХ ИСТОЧНИКОВ
1. Устройство
автомобилей: Учебник для студ. Учреждений сред. проф. образования / А.П.
Пехальский, И.А. Пехальский. - М.: Издательский центр «Академия», 2005. - 528
с.
. Диагностирование
автомобилей. Практикум: учеб. Пособие / А.Н. Карташевич [и др.]; под ред. А.Н.
Карташевича. - Минск: Новое знание; М.: ИНФРА-М, 2011. - 208c.: ил. - (Высшее
образование).
. Мирошников
Л.В., Болдин А.П., Пал В.И. Диагностирование технического состояния автомобилей
на автотранспортных предприятиях. М., Транспорт, 1977.
. Методические
указания к курсовой работе по дисциплине «Диагностика автомобилей» для
студентов специальности 1-37 01 06 «Техническая эксплуатация автомобилей», 12с.