Проект установки для переработки жидких отходов коксохимического производства
Введение
С развитием промышленной индустрии процессы
самоочищения воды, воздуха и почвы не могут справиться с объемом поступающих в
окружающую среду загрязнений. Созданная человеком техносфера стала основным
источником опасности для всего живого на земле. В мире непрерывно растёт
потребность в сырье, производство которого обходится всё дороже.
Задача комплексного использования
сырья - разработка малоотходных технологий, рациональная полнота извлечения
основных и сопутствующих элементов, переработка отходов добычи, обогащения руд
без нанесения урона окружающей среде, является актуальной проблемой.
В научном плане это означает проведение широких
исследований источников образования отходов, их химического состава,
физико-химических и других характеристик, в технологическом - исследование и
разработка технологий переработки различных техногенных материалов, создание
систем рециклинга и т.д.
Во всех металлургических процессах образуется
значительное количество отходов, которые необходимо улавливать и утилизировать
с целью извлечения содержащихся в них металлов и поддержания необходимого
уровня охраны окружающей среды. Задача утилизации отходов, образующихся на
предприятии «ЕвразКоксСибирь» (ЕКС) филиал ОАО «ЗСМК» представляется весьма
важной и актуальной с экономической точки зрения, а также является частью
экологической проблемы города.
На ЕКС ведутся постоянные поиски путей
использования образующихся отходов. Традиционным и наиболее экономичным
способом утилизации для ЕКС является возврат отходов в угольную шихту на
коксование. В настоящей работе приводятся основные результаты исследований
коксохимиков ОАО «ЗСМК» в этом направлении.
Отходы коксохимического производства не
относятся к числу наиболее многотоннажных (всего 0,25 - 0,30 % от массы шихты).
Например, количество фусов, являющихся наиболее представительным видом
смолистых отходов, составляет не более 0,5 - 1,5% от выхода каменноугольной
смолы.
В то же время, вопрос утилизации указанного вида
отходов стоит очень остро, поскольку они содержат в достаточно больших
количествах токсичные (иногда доже высокотоксичные) химические соединения. Так,
в фусах, содержащих до 50 % смолы, присутствует в довольно больших количествах
бенз(а)пирен. Кислые смолки, помимо высокоароматических бензольных
углеводородов, могут содержать до 14 % H2SO4. В сточных
водах, используемых для приготовления эмульсий на основе ряда смолистых отходов
(кислых смолок, полимеров, кубовых остатков и др.) могут содержаться также
токсичные соединения как фенолы, аммиак, бензольные углеводороды и т.д.
На данном предприятии предложено
дифференцированное использование в шихте фусов и других коксохимических
отходов. Фусы транспортируются к месту их подачи в шихту, где разогреваются с
помощью пара для уменьшения вязкости и затем разбрызгиваются на слой шихты,
находящейся на транспортерной ленте, подающей ее в коксовый цех.
Из других видов коксохимических отходов (кислых
смолок, кубовых остатков, полимеров и др.) на специальной установке готовится
водно-смоляная эмульсия с использованием ряда щелочных вод химического крыла
КХП, которая содержит до 40-50 % масляной части. Готовая эмульсия в разогретом
виде трубопроводом подается в углеподготовительный цех и дозируется в угольную
шихту.
В среднем в угольную шихту для коксовых батарей
№ 3 - 6 в настоящее время вводится 0,5 - 1,0 % коксохимических отходов. В
данном дипломном проекте с целью получения более ощутимого эффекта роста
насыпной массы шихты при введении отходов предложено подавать в шихту 5 %
коксохимических отходов с добавлением резиновой крошки из резиносодержащих
отходов.
1. Общая часть
.1
Характеристика ОАО «ЕВРАЗ-ЗСМК»
ОАО «Западно-Сибирский металлургический
комбинат» является одним из крупнейших производителей металлопроката.
Установленные на комбинате производственные мощности позволяют производить
(млн. т/год): агломерата - 8,2; сухого валового кокса - около 5,0; чугуна -
6,2; стали - около 8,0; сортового проката и проволоки - 5,3. В настоящее время
степень использования производственных мощностей на ОАО «ЗСМК» составляет около
70 %.
Доменное производство. Доменные
печи предназначены для получения чугуна из железной руды. Сырыми материалами
доменной плавки являются топливо, железные и марганцевые руды и флюс.
Топливом для доменной плавки служит кокс,
получаемый из каменного угля. Его роль состоит в обеспечении процесса теплом и
восстановительной энергией. Кроме того, кокс разрыхляет столб шихтовых
материалов и облегчает прохождение газового потока в шихте доменной печи.
Железные руды вносят в доменную печь химически связанное с другими элементами
железо. Восстанавливаясь и науглероживаясь в печи, железо переходит в чугун. С
марганцевой рудой в доменную печь вносится марганец для получения чугуна
требуемого состава.
Добываемые на рудниках железные руды дробят,
сортируют, при необходимости обжигают и обогащают, удаляя, частично, пустую
породу и вредные примеси. После усреднения мелкие железные руды и рудный
концентрат окусковывают при помощи агломерации или окатывания. Подготовленные
шихтовые материалы в строгом соотношении загружают в доменную печь сверху при
помощи засыпного аппарата. В нижнюю часть доменной печи - горн через фурмы
подают нагретый воздух, сжатый воздуходувной машиной или жидкое, газообразное,
пылевидное топливо. Основной продукт доменного производства - передельный чугун
выпускают из горна доменной печи через чугунную летку 8 -14 раз в сутки и
направляют в сталеплавильные цехи для передела в сталь или на разливочные
машины для разливки в чушки и отправки потребителям.
Шлак в печи образуется в результате плавления
пустой руды, флюса и золы кокса. Шлак из доменной печи выпускают через шлаковые
летки (верхний шлак) и при выпуске чугуна через чугунные летки (нижний шлак).
Доменный шлак используют для производства цемента, строительных панелей,
блоков, шлаковой ваты.
Доменный газ, образующийся в печи при
взаимодействии кислорода дутья и шихты с углеродом кокса, после очистки
используют как металлургическое топливо в доменном и смежных цехах.
Колошниковую пыль направляют на аглофабрику для производства агломерата.
Агломерационное производство. Агломерацией
называется процесс спекания мелких руд и концентратов путем сжигания топлива в
слое спекаемого материала или подвода высокотемпературного тепла извне. Цель
агломерации состоит в улучшении металлургических свойств сырья вследствие его
окускования, введения флюса и других полезных добавок, а в ряде случаев и
удаления вредных примесей.
Наибольшее распространение получил способ
производства агломерата на ленточных конвейерных машинах, при котором сжигание
твердого топлива в слое материала происходит за счет кислорода воздуха,
непрерывно просасываемого через спекаемый слой.
С возникновением агломерации появилась
возможность рационального использования отходов производства: колошниковой
пыли, окалины, пиритных огарков и др. Их задают в исходную агломерационную
шихту.
Основными минералами, входящими в состав
агломерата, являются магнетит Fe3O4, гематит Fe2
O3, оксид железа FeO и металлическое железо, образование которого
возможно при большом избытке топлива в шихте, алюмосиликаты, силикаты, фаялит.
Сталеплавильное производство. Сталеплавильное
производство Западно-Сибирского металлургического комбината − самое
крупное металлургическое подразделение Запсиба, объединяет пять самостоятельных
цехов: кислородно-конвертерный № 1, оснащенный тремя конвертерами емкостью по
160 тонн, кислородно-конвертерный № 2 с двумя конвертерами емкостью по 350
тонн, установкой "печь-ковш", сортовой и слябовой МНЛЗ, цех
подготовки составов, копровый, смоломагнезитовый.
Кислородно-конвертерный процесс - это выплавка
стали из жидкого чугуна с добавкой лома в конвертере с основной футеровкой и
продувкой кислородом сверху через водоохлаждаемую фурму.
Имеющийся всегда избыток тепла позволяет
перерабатывать в конвертере значительное количество лома. Это считается
существенным достоинством процесса, так как из-за меньшей стоимости лома по
сравнению со стоимостью чугуна снижается себестоимость выплавляемой стали.
Общая длительность плавки в конверторах емкостью от 30 до 350 т составляет
30-55 минут. Большинство
имеющихся конверторов имеет грушевидную форму с концентрической горловиной. Это
обеспечивает лучшие условия для ввода в полость конвертора кислородной фурмы,
отвода газов, заливки чугуна и завалки лома и шлакообразующих материалов.
Днище с корпусом конвертора крепят при помощи
клиновых соединений. Для уплотнения стыка днища и корпуса наносят слой
огнеупорной массы. Кожух конвертора выполняется сварным из листов толщиной от
20 до 110 мм. Кислородная фурма вводится в конвертер строго по оси, что
обеспечивает равное удаление кислородной струи от стенок конвертера и,
следовательно, равномерный износ футеровки. Для повышения жесткости и для
предохранения от быстрого износа верх горловины защищен сварным или литым
шлемом.
Горловина конвертора больше всего подвержена
высокотемпературной пластической деформации вследствие теплоизлучения металла и
газов в период плавки. Поэтому для увеличения срока службы горловины применяют
водяное охлаждение или иногда горловину выполняют съемной.
Огнеупорная футеровка кислородных конвертеров
делается двух- или трехслойной. Арматурный слой толщиной 110-250 мм,
примыкающий к кожуху, выполняют из магнезитового или магнезито-хромитового
кирпича. Рабочий слой быстро изнашивается в процессе работы. Его толщина
составляет 500-750 мм. Между арматурным и рабочим слоем делается набивка
толщиной 50-100 мм из магнезито - или доломитосмоляной массы. Для кладки
рабочего слоя используют необожженные смолодоломитовый и
смолодоломитомагнезитовый кирпичи.
Механизм поворота конвертора состоит из системы
передач, связывающих цапфы с приводом. Конвертор может поворачиваться вокруг
горизонтальной оси на 360о со скоростью от 0,01 до 2 об/мин. Для конверторов
малой и средней емкости используют односторонний привод. Привод осуществляется
от двух или нескольких электродвигателей. Для большегрузных конверторов
вместимостью большее 200 т применяют двусторонний привод, например, четыре
двигателя по два на каждую цапфу. В шлеме конвертора имеется летка для выпуска
стали. Выпуск стали через летку позволяет уменьшить перемешивание металла и
шлака. Летка закрывается огнеупорной глиной, замешанной на воде.
Литейное производство. Весь
цикл изготовления отливки состоит из ряда основных и вспомогательных операций,
осуществляемых как параллельно, так и последовательно в различных отделениях литейного
цеха. Модели, стержневые ящики и другую оснастку изготовляют на модельном
участке цеха.
Моделями называют приспособления,
предназначенные для получения в литейных формах полостей, конфигурация которых
соответствует изготовляемым отливкам.
К формовочным материалам относят все материалы,
используемые для изготовления разовых форм и стержней. Различают исходные
формовочные материалы и формовочные смеси. Основными исходными материалами
являются песок и глина, вспомогательными - связующие вещества и добавки. Кроме
исходных материалов, для приготовления формовочных смесей используют
отработанные (бывшие в употреблении) смеси.
Расплав (жидкий металл) заливают в
предварительно собранные формы из литейных ковшей или с помощью заливочно -
дозирующих устройств.
После затвердевания отливку выдерживают в форме
для охлаждения до температуры выбивки. Чем выше температура выбивки, тем короче
технологический цикл изготовления отливки и больше производительность
формовочно - заливочного участка
В состав литейного цеха входят отделения
чугунного и стального литья. Плавление чугуна в отделении чугунного литья
производится в одной электродуговой печи ёмкостью 6 т и пяти индукционных печах
ёмкостью 10 т. Сырьём служит чушковый чугун, поступающий из доменного цеха,
стальной лом и бой изложниц. Для науглероживания чугуна используется отсевы
кокса, для обеспечения требуемого химического состава применяются ферросплавы.
Жидкий чугун выпускается в ковш, а затем разливается в формы, которые готовятся
методами ручной и машинной формовки в опоках и почве. Кроме того, отдельные
виды отливок выполняются методом литья в кокиль. При изготовлении форм и
стержней используется песчано-глинистые и шамотные смеси с добавлением в
качестве связующего сульфитно-дрожжевой бражки либо жидкого стекла. Сушка
готовых форм и стержней производится в камерных сушилах.
Производство стали в отделении стального литья
осуществляется в двух электропечах ёмкостью 25 т. и одной электропечи ёмкостью
3 т. Сталь выплавляется из углеродистой шихты на основе металлолома с
окислением её железной рудой или окатышами. По окончанию плавки она выливается
в ковш, а за тем разливается в изложницы, либо в специальные формы. В первом
случае получается стальные слитки, во втором - фасонное литьё.
Прокатное производство. Основные
цехи металлургического завода с полным металлургическим циклом - это доменный,
сталеплавильный и прокатный. Схема расположения основных цехов завода
предусматривает движение потока металла в одном направлении, начиная от
доменного цеха и кончая складами готовой продукции прокатных цехов.
Для прокатки металла в прокатных цехах
металлургических заводов устанавливают станы различного типа и назначения. В
прокатном цехе при переходе на крупные слитки увеличивается производительность
стана и выход годной заготовки. К заготовочным станам относят блюминги,
слябинги и непрерывные заготовочные станы. В состав прокатного производства на
комбинате входят обжимной, сортопрокатный, среднесортный и вальцетокарный цехи.
ЗСМК является вторым крупным заводом, производящим
сортовую сталь и проволоку. В настоящее время на заводе работают: блюминг 1300,
непрерывный заготовочный стан 850/700/500, два непрерывных мелкосортных стана
250, два непрерывных проволочных стана 250 и один непрерывный среднесортный
стан 450.
Обжимной цех состоит из блюминга и
непрерывно-заготовочного стана. Выпускаемая продукция: слябы, квадратная и
прямоугольная заготовки. Слитки на блюминге (1250м) поступают в стрипперное
отделение, где часть слитков освобождают от изложниц. Огромный пролет занимает
отделение нагревательных колодцев. Обслуживают колодцы клещевые краны - они
отправляют стальные слитки на прокат или опускают их нагреваться. После нагрева
слитки выдаются на участок слиткоподачи (систему слитковозов), перемещающихся
по замкнутому кольцевому пути. Рабочая ветвь слиткоподачи расположена в пролете
нагревательных колодцев и предназначена для остановки слитковозов под загрузку
слитками с последующей подачей их к приемным рольгангам головной части
блюминга.
Блюминг предназначен для прокатки слитков в
блюмы и слябы (от качества прокатки зависит энергосиловые параметры, режим
обжатий и качество продукта).
После прокатки раскат проходит МОЗ - машина
огневой зачистки зачищает поверхностные дефекты в горячем состоянии в потоке
обжимного стана на скорости, предусмотренной в технологической инструкции.
Затем раскат поступает на ножницы для обрезки головной и донной части слитка, а
также на порезку блюмов и слябов.
Непрерывно-заготовочный стан предназначен для
прокатки заготовок без промежуточного подогрева. Он состоит из двух групп
клетей: первая группа- 8 клетей (черновая группа), вторая- 6 клетей (чистовая
группа). После прокатки на НЗС и порезки на ножницах (400 т, 800 т, летучие 150
т) металлопрокат подается на холодильники и складируется в штабеля на
адъюстаже, здесь продукция распределяется или на отгрузку
потребителям-заказчикам, или служит исходным материалом для проката мелких и
средних сортов.
После проката больших калибров начинается прокат
средних. Обжимщики поставляют на стан 450 в качестве исходного материала
квадрат 150x150 мм и плашку 150x200 мм. Процесс на стане 450 начинается с
нагревательных печей. Печи с шагающим подом, в цехе их сейчас три, все они
находятся на одной линии. Дальше предусмотрена машина огневой зачистки.
Работа основных и вспомогательных цехов
предприятий черной металлургии сопровождается выбросами в атмосферу большого
количества пыли и газов, содержащих сернистый ангидрид, оксиды азота и другие
вредные соединения. Средствами очистки газа улавливается лишь часть загрязняющих
атмосферу веществ, которые содержатся в газах, отводимых от технологических
агрегатов в системы газоочистки.
При этом развитие и интенсификация
металлургического производства приводит к увеличению выделений вредных веществ.
Так агломерация руды приводит к значительному выбросу в атмосферу пыли, окиси
углерода и сернистого ангидрида. Повышение давления в доменных печах
способствует увеличению выбросов пыли и окиси углерода через засыпной аппарат.
Применение кислорода для интенсификации выплавки стали в электросталеплавильных
печах связано с выбросами больших количеств пыли и окислов азота с дымовыми
газами. При конвертерном процессе получения стали без дожигания или с частичным
дожиганием конвертерных газов в атмосферу поступает часть несгоревшей окиси углерода.
Специфические выбросы вредных веществ имеют место и на машинах непрерывного
литья заготовок, машинах огневой зачистки, травильных ваннах метизного и
трубного производств и др.
Для защиты атмосферы от вредных выбросов строят
пылегазоочистные сооружения и совершенствуют технологические процессы и
конструкцию металлургических агрегатов. Большое количество пыли и газообразных
вредностей выбрасывается в атмосферу неорганизованно, минуя системы очистки
газов. Источниками этих неорганизованных выбросов являются места измельчения,
сортировки, транспортировки и складирования пылящих материалов, неплотности
конструкций и рабочие проемы технологических агрегатов и др.
От работающего оборудования ОАО «ЗСМК» в
воздушный бассейн в основном поступают:
• различные виды пыли - коксовая, угольная,
агломерата, древесная, абразивная и др., а также оксиды железа, магния,
кальция, алюминия, марганца, цинка - при ведении всех технологических процессов
производства кокса, агломерата, извести, чугуна, стали; при дроблении,
грохочении, транспортировке и пересыпках сырья и материалов: при обработке
древесины и металла на специальном оборудовании; при сжигании промпродукта и
угля в различных агрегатах; при ведении сварочных работ и др.;
• оксид углерода - при введении технологических
процессов, а также при неполном сгорании топлива;
• диоксид серы - при использовании в
производстве серосодержащей шихты и топлива;
• диоксид азота - при сжигании всех видов
топлива, выплавке стали в электропечах и конвертерах;
• бенз(а)пирен - при производстве кокса и его
использовании для получения агломерата, чугуна, стали, при сжигании коксового
газа, при работе асфальтобетонной установке;
• сажа - от отопительных систем коксовых
батарей, при заводке автотранспорта;
• бензол, пиридин, нафталин, цианистый
водород, аммиак, фенол, ангидрид фталевый, сероуглерод - при производстве
кокса, и продуктов коксования;
• сероводород - при производстве кокса и
чугуна;
• углеводороды - от автозаправочных станций,
экипировочных пунктов железнодорожных станций, от асфальтобетонной установки и
запуска двигателей автотранспорта.
Обеспечение в атмосферном воздухе жилых массивов
концентраций вредных веществ не выше допустимых санитарным нормам достигается
осуществлением комплексных мероприятий: правильным расположением предприятий по
отношению к жилью, совершенствованием технологических процессов, установкой
аппаратов для очистки газов от вредных веществ.
Конечной целью осуществления комплекса
мероприятий по защите атмосферы является обеспечение приземных концентраций
вредных веществ в пределах санитарных или экологических нормативов.
1.2
Характеристика коксохимического производства ОАО «ЕВРАЗ ЗСМК»
В качестве топлива в современной доменной плавке
применяют кокс, мазут, природный и коксовый газы и каменноугольную пыль.
Основным видом топлива является кокс. Это единственный материал, который
сохраняет форму куска в доменной печи на всем пути движения от колошника к
горну. Благодаря этому обстоятельству обеспечивается прохождение газового
потока через слой жидких, полужидких и твердых материалов в доменной печи. В
нижней части печи раскаленный кокс образует своеобразную дренажную решетку,
через которую в горн стекают жидкие продукты плавки.
Коксом называется пористое спекшееся
вещество, остающееся после удаления из каменного угля летучих веществ при
нагревании его до 950-1200 °С без доступа воздуха. Производство кокса возникло
в результате длительных поисков способа повышения механической прочности
каменного угля, так как в сыром виде даже лучшие сорта угля (антрацит) непригодны
для использования в доменной печи больших размеров.
В структуру коксохимического производства входят
1.2.1
Коксовый цех
Для получения кокса используют только те угли,
которые при нагревании способны размягчаться, вспучиваться под действием выделяющихся
летучих веществ и затвердевать с образованием прочных кусков. Наилучшими для
этой цели являются так называемые коксующиеся угли с выходом летучих веществ в
пределах 18-27 %. Угли с большим выходом летучих (газовые) или с меньшим
(тощие) обычно спекаются плохо или не спекаются совсем. Это приводит к тому,
что значительная часть углей некоторых месторождений не может быть использована
для производства кокса. Сейчас для получения кокса используют и неспекающиеся
или плохо спекающиеся угли, примешивая их к коксующимся. Для коксования
применяют угли следующих марок: коксовые (К), жирные (Ж), отощенные спекающиеся
(ОС) и газовые (Г).
Процесс образования кокса протекает в камерах
коксовых печей, изолированных от внешней атмосферы и соединенных лишь с аппаратами
для улавливания выделяющихся при коксовании веществ. Подготовленную угольную
шихту загружают в камеру шириной 350-450 мм. Стенки камеры в процессе
коксования непрерывно обогреваются движущимися в вертикальных каналах
продуктами сгорания газа. Тепло от стенок камеры передается угольной шихте,
нагревая ее последовательно в направлении от стенок к оси камеры.
Процесс образования кокса можно условно
разделить на несколько стадий. В начальной стадии (при нагреве угольной шихты
до 250 °С) уголь подсушивается и начинает выделять летучие продукты разложения.
В интервале 250-350 °С выделяется легкая смола. При более высоком нагреве уголь
превращается в пластическую массу, которая при температуре 500-600 °С
интенсивно разлагается с выделением смолы и газа, затвердевает и образует
полукокс. В следующей стадии при температуре 700 °С полукокс разлагается с
выделением преимущественно водорода и уплотняется. При 800 °С выделение газа
почти прекращается и при температуре около 1000 °С происходит окончательное
образование кокса.
Каждая из стадий во всей массе угольной шихты
протекает неодновременно. Вначале шихта нагревается у стенок печи. По мере
нагрева слой шихты претерпевает все стадии превращения в кокс. Слой готового
кокса у стен постепенно увеличивается, перемещаясь в направлении к вертикальной
оси камеры.
Современная коксовая печь включает камеру
коксования, в которую через загрузочные люки, закрываемые крышками, загружается
уголь, и отопительные простенки, в которых сжигается газ. Длина камер
наибольшей коксовой батареи, построенной в 1975 г. на Западно-Сибирском
металлургическом комбинате составляет 17000 мм, высота 7000 мм, ширина 410 мм,
полезный объем 41,6 м3. На ЗСМК семь коксовых батарей. Батареи № 1 -
№ 4 имеют среднюю ширину камеры 450 мм и полезный объём 30 м3,
батареи № 5 и № 6 имеют среднюю ширину камеры 410 мм и полезный объём 32,3 м3
и батарея № 7 имеют среднюю ширину камеры 410 мм и полезный объем 41,3 м3
. Отопление батарей 1-4 осуществляется смесью коксового и доменного газа, а
батареи 5-7 только коксовым газом. В данный момент времени работают с 1, 3 - 7
батареи.
Коксовые печи выкладывают из динаса и группируют
в батареи, обычно состоящие из 61-80 камер, с общими для всех печей системами
подвода отопительного газа, подачи угольной шихты, отвода коксового газа,
приема и тушения раскаленного кокса. Для отопления коксовой батареи используют
доменный или коксовый газы или их смесь. Разрез коксовой батареи представлен на
рисунке 1.
- транспортер на коксосортировку; 2 - коксовая
рампа; 3 - коксотушильный вагон; 4 - регенератор; 5 - двересъемная машина; 6 -
камера коксования; 7 - отверстия для загрузки шихты в камеру коксования; 8 -
загрузочный вагон; 9 - бункера с угольной шихтой; 10 - газосборник; 11 -
съемные двери камеры коксования; 12 - коксовыталкиватель; 13 - планир; 14 -
газопровод доменного газа.
Рисунок 1.1 - Поперечный разрез коксовой
батареи.
На седьмой кокосовой батарее работает установка
сухого тушения кокса (УСТК), где процесс охлаждения кокса осуществляется с
помощью инертных газов. Почти нет выхода вредных выбросов в атмосферу, жар
раскаленного кокса поступает в котел-утилизатор, вырабатывающий пар для нужд
завода. На ЗСМК 60 % кокса проходит через УСТК - они установлены на всех
батареях, исключая первую и вторую. В настоящее время получает распространение
более экономичный способ тушения кокса азотом - сухое тушение, которое
позволяет аккумулировать теплоту кокса и получать кокс более высокого качества.
Нагретые газы используют для получения пара и электроэнергии.
Другими методами повышения производительности коксовых печей являются
брикетирование угольной шихты перед коксованием в куски размером с грецкий
орех, а также трамбование шихты, загруженной в коксовую камеру и
предварительный нагрев шихты.
После тушения кокс проходит сложный путь и
сортируется в итоге на четыре класса: металлургический, литейный, коксовый и
мелочь. Летучие составляющие угля поступают для сложной переработки в
химические цеха. Продолжительность процесса коксования колеблется в пределах от
12 до 16 ч в зависимости от условий производства и свойств угольной шихты.
Выход готового кокса зависит от содержания летучих и составляет 75-80 % от
массы загружаемой шихты.
1.2.2
Бензольно-ректификационный цех
БРЦ состоит из двух отделений: бензольного
отделения и отделения ректификации сырого бензола
Бензольное отделение предназначено для
окончательного охлаждения коксового газа, улавливания из него нафталина и
бензольных углеводородов поглотительным маслом и дистилляции сырого бензола.
Отделение ректификации сырого бензола
предназначено для переработки сырого бензола, получения чистых ароматических
соединений: бензола, толуола, сольвента и инден-кумароновой фракции и очистке
бензольных углеводородов от непредельных и сернистых соединений.
Бензольное отделение. Коксовый
газ из цеха химического улавливания (ЦХУ) поступает в скрубберное отделение, в
конечные газовые холодильники (КГХ). В бензольном отделении из коксового газа
улавливают бензольные углеводороды поглотительным маслом.
Основные операции при производстве сырого
бензола: 1) конечное охлаждение коксового газа; 2) улавливание бензольных
углеводородов; 3) дистилляция бензола; 4) охлаждение воды на градирне конечных
газовых холодильников.
Отделение ректификации сырого
бензола. Отделение ректификации предназначено для
переработки сырого бензола и лёгкого масла смолоперерабатывающего цеха с целью
получения чистых бензольных продуктов: 1) бензола - наиболее важного и
дефицитного продукта; 2) толуола - используемого как добавка в авиа- и моторное
топливо; 3) сольвента - растворителя при производстве лаков; 4)
инден-кумароновой фракции - применяемой в производстве пластмасс.
В состав отделение ректификации сырого бензола
входят: 1) отделение дистилляции, предназначенное для разделения сырого бензола
на фракции; 2) моечное отделение, предназначенное для очистки бензольных
углеводородов от сернистых и непредельных соединений; 3) склад реактивов; 4)
склад сырья и готовой продукции с насосной по разгрузке сырья и погрузке
готовой продукции.
1.3
Характеристика сырья
Сырой бензол является смесью большого
количества различных циклических углеводородов, основные из которых бензол и
его гомологи. В состав сырого бензола входят непредельные соединения:
циклопентадиен, кумарон, инден и др., в меньшем количестве - сернистые
соединения: сероуглерод, тиофен и, в незначительном количестве, насыщенные
углеводороды, фенолы и азотсодержащие соединения.
Сырой бензол, выпускаемый по ТУ 14-6-11З-75,
подразделяется на сырой бензол 1 и сырой бензол 2. Примерный состав 1 и 2
сырого бензола представлен в таблице 1.1
Таблица 1.1 - Примерный состав 1 и 2 сырого
бензола
|
Составляющие
|
Бензол
1
|
Бензол
2
|
|
Головная
фракция
|
0,3
- 0,5
|
-
|
|
Бензол-толуол
|
87
- 90
|
4
- 8
|
|
Ксилол
|
2
- 3
|
5
- 10
|
|
Смолообразующие
соединения
|
0,5
- 1,0
|
20
- 25
|
|
Нафталин
|
0,1
|
25
- 30
|
|
Легкие
погоны поглотительного масла
|
-
|
20
- 30
|
|
Сольвент
|
0,5
- 1,0
|
10
- 15
|
Описание технологического процесса
переработки сырого бензола
Переработка сырого бензола состоит из следующих
основных операций:
) переработки сырого бензола 1 с получением
головной (сероуглеродной) фракции и бензольно-толуольно-ксилольно-сольвентной
фракции (БТКС);
) непрерывная очистка БТКС серной кислотой;
) отпарка очищенной фракции БТКС;
) отбор бензола для нитрации и получения фракции
ТКС (толуольно-ксилольно-сольвентной);
) отбор толуола и получения фракции КС
(ксилольно-сольвентной); 6)отбор сольвента;
) непрерывная очистка бензола для нитрации;
) дистилляция мытого бензола для нитрации с
получением бензола для синтеза;
) редистилляция сырого бензола 2 и лёгкого
масла;
) периодическая отпарка отработанной щелочи от
бензольных углеводородов.
Основным агрегатом при переработке сырого
бензола является ректификационная колонна, устройство которой представлено на
рисунке 1.2.
1 - мерник , 2 - рефлюксный бак, 3 - сепаратор,
4 - конденсатор-холодильник, 5 - ректификационная колонна, 6 - подогреватель,
7,8 - центробежные насосы, 9 - запорная арматура, 10 - хранилище сырья, 11 -
хранилище продукта, 12 - средняя тарелка колонны, 13 - первая тарелка колонны,
14 - последняя тарелка колонны, 15 - лохань
Рисунок 1.2 - Технологическая схема работы
ректификационной колонны
Принцип действия ректификационной колонны
состоит в следующем: исходное сырье из хранилища сырья 10 поступает, проходя
запорную арматуру 9 с помощью центробежного насоса 8, на середину
ректификационной колонны 5, в которую сверху поступает рефлюкс (представляющий
сбой жидкий продукт ректификации) из рефлюксного бака 2 при помощи
центробежного насоса 7, а снизу пар (парообразный продукт ректификации) из
подогревателя 6. В процессе ректификации образующиеся легкокипящие продукты
поднимаются наверх колонны и через газовую трубу удаляются в
конденсатор-холодильник 4, где охлаждаются, и уже в жидком виде поступают в
сепаратор 3, где отстаиваются от воды (как правило, исходное сырье поступает
абсолютно «сухим», т.е. не содержащим воды, но вследствие неплотностей кожуха
нагревателя 6 и конденсатора-холодильника 4 в продукте появляется вода), далее
отстоявшийся продукт поступает в рефлюксный бак 2, а затем в хранилище 11.
Более высококипящие продукты в жидком виде
поступают на склад продуктов, либо на последующую ступень переработки, часть из
них поступает в подогреватель 6, для обеспечения нормального течения процесса
ректификации.
Характеристика готовой продукции
В цехе получают продукты: бензол для синтеза,
толуол, сольвент и тяжелый бензол. Побочные продукты: кубовые остатки,
регенерированная кислота и сольвент-нафта. В процессе производства образуются
отходы: кислая смолка, щелочная вода.
Бензол
- один из наиболее важных и дефицитных химических продуктов коксования. Его
ценность определяется тем, что он является основным исходным материалом для
получения синтетического фенола, циклогексана, адипиновой кислоты и иных
продуктов.
Толуол (C6H5CH3)
- следующий за бензолом по содержанию компонент сырого бензола. Толуол,
обладает свойством замерзать при очень низкой температуре, что делает его
ценной добавкой при приготовлении авиа- и мототоплива. Кроме того, толуол
находит применение в фармацевтической и в ряде других отраслей промышленности.
Сольвенты
применяются в промышленности в качестве растворителей при производстве
различных лаков. Содержащийся в сольвентах 1,3,5 - триметилбензол начинают
использовать как исходный материал при производстве очень устойчивых
красителей. Также в состав сольвента входит значительное количество ксилола,
этилтолуола и др.
В состав тяжелого бензола (инден-кумароновая
фракция) входят высококипящие непредельные соединения, используемые как сырье
для производства ценных полимерных (инден-кумароновых) смол, применяемых в
производстве строительных плиток, различных лаков, линолеума, типографских
красок и т.д.
Кубовые остатки
содержат смолистые вещества, тяжелые углеводороды. Используются как топливо.
Регенерированная кислота
получается в процессе мойки фракции БТКС. Используется для улавливания аммиака.
Концентрация регенерированной кислоты с учетом требования сульфатного отделения
45 - 50%.
Сольвент-нафта
содержит легкие погоны поглотительного масла, нафталин и передается в
смолоперерабатывающий цех. Температура начала кипения не ниже 180 °С,
содержание воды не более 5 %.
Кислая смолка
образуется в процессе сернокислотной очистки фракции БТКС. Состав кислой смолки
представлен в таблице 1.2.
Таблица 1.2 - Состав кислой смолки
|
Компонент
|
Содержание,
%
|
|
Серная
кислота
|
15
- 20
|
|
Бензольные
углеводороды
|
15
- 30
|
|
Полимеры
|
50
- 60
|
Кислая смолка выводится на установку утилизации
химических отходов.
Щелочная вода
образуется при нейтрализации мытых продуктов. Содержание свободной щелочи 0,5 -
4 %. Щелочные воды отпариваются от бензольных углеводородов и вывозятся на
установку утилизации.
1.4
Установка утилизации химических отходов
К основным отходам коксохимического производства
относятся: кислая смолка сульфатного отделения, кислая смолка цеха
ректификации, фусы отделения конденсации и фусы смолоперерабатывающего цеха
(СПЦ).
Остальные отходы, образующиеся на ЕКС,
используются следующим образом:
а) Отработанная щелочь от мойки БТК и бензола
для нитрации вместе с тяжелым бензолом подается в куб редистилляции для
отпарки. Остаток вместе с сольвент-нафтой передается в смоляные хранилища СПЦ.
б) Полимеры от регенерации поглотительного масла
передаются в смоляные хранилищаСПЦ.
в) Кубовые остатки цеха ректификации сырого
бензола, пековые дистилляты, антраценовое и фенольное масла СПЦ используются
для приготовления шпалопропиточного масла, горючей смеси для мартеновских
печей, лака для изложниц (по мере потребности в этих продуктах).
Одним из видов отходов на коксохимпроизводстве в
настоящее время являются заэмульсированные воды со склада масел СПЦ (20
т/сутки). Они характеризуются повышенным содержанием органических примесей:
бихроматная окисляемость - 40 г/л, фенолов - 5,7 г/л, смол и масел - 1,5 г/л. Содержание
щелочи в этих водах колеблется от 0,34 до 3,4 %. по
результатам исследований, проведенных лабораторией ЕКС ЗСМК, рекомендуется
отпарка этих вод с передачей получаемого при этом остатка на утилизационную
установку. Конденсат сбрасывается в фенольную канализацию.
Количество и состав отходов химических цехов ЕКС
«ЗСМК» приведены в таблице 1.3.
1.4.1
Нейтрализация кислой смолки цеха ректификации сырого бензола и отработанной
кислоты цеха инден-кумароновых смол
По существующей производительности цеха при
кислотной очистке фракции БТКС образуется 5 т/сутки кислой смолки, что
составляет ~1 % от перерабатываемого сырого бензола (до 180 °С).
С пуском цеха инден-кумароновых смол будет
получаться 0,2 т/сутки отработанной серной кислоты. Из-за небольшого количества
данного отхода
предлагается совместная переработка его с кислой
смолкой цеха ректификации сырого бензола.
Исследование отходов ЕКС «ЗСМК» (с целью
получения из них эмульсии) показало, что повышенное содержание серной кислоты в
кислой смолке цеха ректификации и отработанной кислоты цеха инден-кумароновых
смол требует большого количества аммиачной воды на нейтрализацию этих отходов
(для лабораторных опытов брали отработанную кислоту и щелочь цеха
инден-кумароновых смол КХП НТМК).
Общее содержание серной кислоты в отходах
химических цехов 1,4 т/сутки, на нейтрализацию такого количества потребуется
163 м3/сутки аммиачной воды, поступающей на колонну, или 61 м3/сутки
конденсата газовых холодильников.
Характеристика нейтрального остатка от
совместной отпарки кислой смолки цеха ректификации сырого бензола и
отработанной кислоты цеха инден-кумароновых смол:
плотность, г/смЗ 1,27
содержание щелочи, % 0,54
вязкость, сст 64,1
содержание золы, % 24,7
рН 8,4
Нейтральный остаток насосом перекачивается на
утилизационную установку.
Таблица 1.3 -Характеристика качества
отходов химических цехов «ЕвразКоксСибирь» филиала «Западно-Сибирского
металлургического комбината»
|
Наименование отходов
|
Количество, т/год
|
рН
|
Плот-ность, г/см3
|
Содержание, %
|
|
|
|
|
серной кислоты
|
щелочи
|
воды
|
сульфа-тов
|
сульфата аммония
|
нераствори-мых в толуоле
|
золы
|
бензольных углеводородов
|
сульфо-кислот
|
|
Кислая смолка сульфатного отделения
|
2520
|
2,5
|
1,332
|
2,1
|
-
|
8,7
|
11,9
|
16,4
|
59
|
2,60
|
-
|
-
|
|
Кислая смолка цеха ректификации сырого бензола
|
900
|
1,4
|
1,227
|
18,3
|
-
|
15,9
|
15,5
|
-
|
62,5
|
0,56
|
22,7
|
7, 1
|
|
Отработанная щелочная вода цеха ректификации сырого бензола
|
1800
|
1,9
|
1,114
|
-
|
2,3
|
-
|
2,7
|
-
|
-
|
15,5
|
7,8
|
2,2
|
|
Кубовые остатки цеха ректификации сырого бензола
|
2760
|
6,8
|
1,079
|
-
|
-
|
0,34
|
-
|
-
|
1,5
|
0,75
|
-
|
6,4
|
|
Полимеры от регенерации поглотительного масла бензольного
отделения
|
1800
|
7,0
|
1,114
|
-
|
-
|
1,1
|
-
|
-
|
1,7
|
0,6
|
-
|
-
|
|
Пековые дистиллаты смолоперегонного цеха
|
3000
|
7,4
|
1,055
|
-
|
-
|
-
|
-
|
-
|
0,05
|
0,05
|
-
|
-
|
|
Масла первичных отстойников биохимустановки
|
600
|
6.8
|
1,064
|
-
|
|
29,5
|
-
|
-
|
5,0
|
3,10
|
-
|
-
|
Метод присадки эмульсий к угольной шихте
наиболее прост и универсален и в настоящее время рекомендуется для
коксохимпроизводств как основной из разработанных.
Для приготовления эмульсии используются: кислые
смолки сульфатного отделения и кислотной мойки продуктов ректификации сырого
бензола, пековые дистилляты, полимеры от регенерации поглотительного масла
бензольного отделения, масла фенольных отстойников и отстойников
биохимустановок, кубовые остатки от ректификации сырого бензола.
Для нейтрализации отходов используются:
надсмольная вода, конденсат первичных газовых холодильников, конденсат паров
аммиачной колонны и концентрированная аммиачная вода.
Исследованиями отходов ЕКС ЗСМК (с целью
получения из них эмульсий) показана необходимость предварительной переработки
кислой смолки цеха ректификации и отработанной кислоты цеха инден-кумароновых
смол для снижения плотности перед подачей на утилизационную установку.
Процесс утилизации химических отходов состоит из
процесса утилизации каменноугольных фусов и утилизации жидких химических
отходов цеха химического улавливания и производства коксохимической продукции
(ЦХУ и ПКХП).
1.4.2
Процесс утилизации каменноугольных фусов
Одним из наиболее массовых отходов
коксохимического производства являются каменноугольные фусы из механизированных
осветлителей и от очистки смоляных хранилищ. Выход фусов колеблется от 0,05 до
0,07 % от шихты (без бездымной загрузки) и 0,10 - 0,21 % (с бездымной загрузкой
и паровой инжекцией). При существующей производительности количество фусов на
коксохимпроизводстве составляет 10 т/сутки, с переводом батарей на бездымную
загрузку и с пуском новых батарей количество фусов возрастет примерно в 4 раза.
Качественные характеристики фусов приведены в таблице 1.4.
Таблица 1.4 - Качественные показатели
каменноугольных фусов
|
№
|
Наименование
продукта
|
Плотность,
г/см3
|
Содержание,
%
|
|
|
|
воды
|
н/т
|
золы
|
|
1
|
Фусы
из механизированных осветлителей конденсации ООКГ
|
1,310-1,330
|
6,4
|
62,5 55÷67
|
1,43 1÷2
|
|
2
|
Фусы
после центрифуг дешламации ОПРБ
|
1,280-1,300
|
2,0
|
50,3 48÷58
|
2,3 2÷3
|
Высокая вязкость фусов делает затруднительной их
утилизацию. Поскольку вязкость фусов значительно снижается при повышенной
температуре, на многих заводах были предприняты попытки их утилизации путем
передачи в шихту в разогретом виде. Наиболее целесообразным следует признать
способ передачи фусов в шихту, т.к. он не только прост и позволяет исключить их
вывоз на свалку, но и дает некоторое увеличение выхода целевых продуктов
коксования (кокса и каменноугольной смолы).
Присадка фусов к шихте производится различными способами.
Полый химический состав каменноугольных фусов
приведен в таблице 1.5.
Таблица 1.5 - Качественные характеристики фусов
|
Образец
|
Наименование
показателя
|
Метод
испытания и номер НД
|
Результаты
испытаний
|
В
перес-чете на исходи. состояние, %
|
|
|
|
%
|
мг/кг
|
|
|
Фусы
каменно-угольные
|
|
ВАЛОВЫЕ
СОДЕРЖАНИЯ
|
|
|
|
Влага
|
ГОСТ
27314-91
|
2,8
|
|
|
|
Зольность
|
ГОСТ
11022-95
|
7,21
|
|
7,02
|
|
Углерод
|
ГОСТ
2408,1-95
|
86,48
|
|
84,17
|
|
Водород
|
ГОСТ
2408.1-95
|
3,99
|
|
3,88
|
|
Азот
|
ГОСТ
28743-93
|
1,97
|
|
1,92
|
|
Сера
трехокись
|
ГОСТ
8606-93
|
0,221
|
|
0,22
|
|
Фенолы
|
ПНДФ
14.1:2:105-97
|
0,04053
|
405,3
|
0,0394
|
|
Формальдегид
|
ПНДФ
14.1:2.97-97
|
0,000095
|
0,95
|
.
0,00009
|
ПНДФ
14.1:2.56-96
|
0,0000011
|
0,011
|
0,000001
|
|
Ванадий
|
СТП
10-026-83
|
0,00035
|
3,5
|
0,0003
|
|
Кадмий
|
СТП
10-026-83
|
0,00014
|
1,4
|
0,0001
|
|
Марганец
|
СТП
10-026-83
|
0,0049
|
49,0
|
0,0048
|
|
Медь
|
ПНДФ
16.1:2.2:2.3.36-02
|
0,00094
|
9,4
|
0,0009
|
|
Мышьяк
|
ГОСТ
10478-93
|
0,0004
|
4,0
|
0,0004
|
|
Никель
|
СТП
10-026-83
|
0,0021
|
21,0
|
0,0020
|
|
Свинец
|
ПНДФ
16.1:2.2:2.3:36-02
|
0,00746
|
74,6
|
0,0073
|
|
Хром
|
СТП
10-026-83
|
0,00049
|
4,9
|
0,0005
|
|
Цинк
|
ПНДФ
16.1:2.2:2.3.36-02
|
0,01463
|
146,3
|
0,0142
|
Совместно с каменноугольными фусами
рекомендуется утилизировать твердый остаток с опытно-промышленной установки
окисления фенантрен-антраценовой фракции, образующийся при фильтрации орошающей
жидкости (60 т/год). Для утилизации фусов рекомендуется подача их в шихту в
разогретом состоянии через шнековое устройство.
На рисунке 1.3 представлена технологическая
схема утилизации каменноугольных фусов. Описание технологического оборудования
представлено в приложении А.
1 - контейнер \/=1,8 м3, 2 - бункер
\/=6 м3, 3 - течка, 4 - конвейер У-18, 5 - кран подвесной
электрический, 6 - паровые подогреватели, 7 - окожушивание, 8 - датчик наличия
шихты на ленте, 10 - кран, 11 - пробковый кран.
Рисунок 1.3
- Технологическая схема подачи каменноугольных фусов в угольную
шихту
Каменноугольные фусы представляют собой частички
угля, кокса, полукокса, графита и золы унесённые газом из камер коксования и
смешанные со смолой. Общее их количество колеблется в зависимости от влажности
и гранулометрического состава коксуемой угольной шихты, а также от условий
бездымной загрузки печей и составляет в среднем в условиях ЕКС «ЗСМК» 0,20 % от
шихты.
Перед пуском необходимо подать пар на установку,
для чего открывают вентили на входе пара на обогрев бункеров. Затем
приоткрывается общий вентиль на подаче пара и после прогрева паропровода
вентиль открывается полностью. После подачи пара, бункера прогреваются в
течение двух часов, затем фусы с помощью электрического подвесного крана
загружаются в один из бункеров.
Фусы из конденсации ООКГ, дешламации ОПРБ и
хранилищ склада смолы грузят в специальный контейнер и автотранспортом
доставляют на установку утилизации фусов. Вывоз фусов из отделений производится
в соответствии с цеховым графиком.
Контейнер с помощью электрического подвесного
крана поднимается на отметку 8,44 м установки, где происходит выгрузка фусов в
один из двух параллельно установленных бункеров (рабочий и запасной).
Бункер представляет собой ёмкость с коническим
днищем объёмом 6 м3. Бункер оборудован паровыми обогревателями,
обогреваемой решёткой и крышкой, подъём и опускание которой производится с
помощью лебёдки, устройства для обслуживания бункера.
Фусы разогретые до 90 ÷
100 0С самотёком, через
пробковый кран dу=100
мм, по течкам поступают на верхний слой шихты конвейера У-18, а оттуда в
смесительное отделение Подача фусов на конвейер У-18 производится путем
открытия вручную пробкового крана. После выработки фусов, кран под бункером
закрывается вручную. Во время подачи фусов эмульсия на конвейер не подаётся.
В зимнее время подогрев фусов производится
непосредственно в контейнере с паровой рубашкой.
1.4.3
Утилизация жидких химических отходов
Установка предназначена для утилизации следующих
отходов: кислой смолки сульфатного отделения, нейтрального остатка от
совместной отпарки кислой смолки цеха ректификации сырого бензола и
отработанной кислоты цеха инден-кумароновых смол. На установке из отходов получают эмульсию, которая
добавляется к шихте, идущей на коксование.
Полученная на установке эмульсия долина отвечать
следующим показателям:
рН -
7 - 8
содержание масляной части - 40
- 65 %
Для получения нейтральных и устойчивых эмульсий
к отходам необходимо добавлять растворители, эмульгаторы и нейтрализующие
компоненты.
Растворители
- полимеры, получаемые в процессе улавливания сырого бензола из коксового газа,
отстойные масла биохимической установки.
Эмульгаторы -
кубовые остатки, кислая смолка и отработанная щелочь ректификации ОПРБ.
Нейтрализаторы
- щелочные воды ректификации ОПРБ и масляно-щелочные эмульсии отделения
переработки смолы (далее ОПС).
Характеристика отходов, поступающих на
утилизационную установку дана в таблице 1.6.
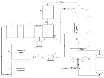
Технологическая схема утилизации жидких
коксохимических отходов представлена на рисунке 1.4.
Все компоненты эмульсии доставляются на
установку утилизации специальными автомашинами. Нейтральные и щелочные
компоненты эмульсии (растворители, эмульгаторы, щелочные воды) принимаются
через заглубленные ёмкости 1,2,3 и сборники 4,5,6 (рисунок 1.4).
Разгрузка всех химических отходов ведётся
аппаратчиком установки утилизации. В одну из заглубленных емкостей № 1,2,3 для
создания "подушки" подаётся растворитель - полимеры, масла БХУ в
количестве до 14÷15 м3
или кубовые остатки. После этого в ёмкость сливается с автомашины кислая смолка
ЦРБ и ЦХУ №1 и подаётся щелочная вода ЦРБ, ЦФА. При температуре 70÷800С
насосами № 1,2,3 ведётся циркуляция смеси, при этом периодически замеряется РН
среды эмульсии и при необходимости, добавляются щелочные воды, эмульгаторы или
растворители. По окончании циркуляции (1÷1,5 часа)
эмульсия анализируется в лаборатории.
, 2 ,3 - заглубленные сборники 4, 5 - сборники
отработанной щелочной воды, 6 - сборник растворителей, 7 - санитарный скруббер,
6, 8 - насосы подачи эмульсии, 9, 10 - насосы санитарного узла, 12,13 -
сборники готовой эмульсии
Рисунок 1.4 - Установка приготовления
водно-масляной эмульсии
При температуре 70 ÷
80 0С
насосами 1, 2, 3 ведётся циркуляция смеси, при этом периодически производится
замер РН среды эмульсии и при необходимости, добавляются щелочные воды,
эмульгаторы или растворители. Температура в ёмкости поддерживается подачей
острого пара. По окончании циркуляции (1 ÷ 1,5 часа)
эмульсия анализируется в лаборатории на содержание масляной части и РН среды.
Таблица 1.6 -Характеристика качества жидких
отходов химических цехов ЕКС ЗСМК
|
Вид
отхода
|
Количество,
т/год
|
рН
|
Плотность,
г/см3
|
Содержание,
%
|
|
|
|
|
серной
кислоты
|
щелочи
|
воды
|
|
Кислая
смолка сульфатного отделения
|
5040
|
2,5
|
1,332
|
2,1
|
-
|
8,7
|
|
Нейтральный
остаток от совместной отпарки кислой смолки цеха ректификации и отработанной
кислоты цеха инден-кумароновых смел
|
5472
|
8,4
|
1,270
|
-
|
0,54
|
-
|
|
Масла
первичных отстойников биохиустановки
|
1200
|
6,8
|
1,064
|
-
|
|
29.5
|
Эмульсия считается готовой, если положительный
результат лабораторного анализа подтверждается повторным, взятым через 15-25
минут. Готовый продукт перекачивается в хранилища № 12,13.
Готовая эмульсия постоянно прокачивается по
кольцевой линии: хранилище - насос - электрозадвижка, клапан РВ-3В - хранилище.
Циркуляция осуществляется насосами № 6,8.
С помощью насосов готовая эмульсия подаётся на
конвейер У-18. В момент подачи эмульсии фусы на конвейер не подаются. Открытие
клапана подачи эмульсии на конвейер У-18 возможно только при наличии сигнала от
датчиков «наличие шихты на ленте» и «движение ленты». Технологическое
оборудование представлено в приложении В.
Ниже приведены основные показатели
технологического регламента установки (таблица 1.7)
Таблица 1.7- Основные показатели
технологического регламента установки
|
№
|
Контролируемые
показатели
|
Норма
режима
|
|
1
|
Температура
в заглубленных емкостях, 0С
|
70
÷ 80
|
|
2
|
Время
циркуляции эмульсии, час
|
1
÷ 1,5
|
|
3
|
РН
среды готовой эмульсии
|
7
÷ 9
|
|
4
|
Содержание
масляной части, %
|
не
менее 40
|
|
5
|
Давление
на насосе № 6, 8, кгс/см2
|
2,5
÷ 4
|
При возможных отклонениях от технологического
регламента необходимо принять следующие меры:
) В случае, если РН среды эмульсии не достигло
требуемой величины (7 ÷ 9), необходимо
добавить щелочную воду.
) В случае, если содержание масляной части в
готовой эмульсии составляет менее 40 %, необходимо добавить кислую смолку,
полимеры, масла БХУ или кубовые остатки.
) В случае, если РН среды эмульсии более 9,
необходимо добавить кислые смолки БРЦ и ЦХУ № 1.
Полная химическая характеристики кислой смолки
показаны в таблице 1.8.
Таблица 1.8 - Химический состав кислой смолки
|
Образец
|
Наименование
показателя
|
Метод
испытания и номер НД
|
Результаты
испытания
|
В
пересчете на исходи. состояние, %
|
|
|
|
%
|
мг/кг
|
|
|
Кислая
смолка
|
ВАЛОВЫЕ
СОДЕРЖАНИЯ
|
|
Влага
общая по Дину-Старку
|
ГОСТ
2477-65
|
31,57
|
|
|
|
Зольность
|
ГОСТ
1461-75
|
0,99
|
|
0,68
|
|
Углерод
|
ГОСТ
2408.1-95
|
68,72
|
|
47,10
|
|
Водород
|
ГОСТ
2408.1-95
|
8,42
|
|
5,77
|
|
Азот
|
ГОСТ
28743-93
|
0,22
|
|
0,15
|
|
Сера
орган. соединений
|
ГОСТ
8606-93
|
5,27
|
|
3,61
|
|
Сера
общая
|
ГОСТ
2408.1-95
|
9,20
|
|
6,31
|
|
Сульфат
аммония
|
ПНДФ
14.1:2.4.-95
|
16,23
|
|
11,12
|
|
Фенолы
|
ПНДФ
14.1:2:105-97
|
0,11396
|
1139,6
|
0,0781
|
|
Цианиды
|
ПНДФ
14.1:2.56-96
|
0,001682
|
16,82
|
0,0012
|
|
Ванадий
|
СТП
10-026-83
|
0.Д004
|
4,0
|
0,0003
|
|
Кадмий
|
СТП
10-026-83
|
0,0001
|
1,0
|
0,0001
|
|
Марганец
|
СТП
10-026-83
|
0,0006
|
6,0
|
0,0004
|
|
Медь
|
ПНДФ
16.1:2.2:2.3.36-02
|
0,0003
|
3,0
|
0,0002
|
|
Мышьяк
|
ГОСТ
10478-93
|
0,0005
|
5,0
|
0,0003
|
|
Никель
|
СТП
10-026-83
|
0,009
|
90,0
|
0,0062
|
|
|
|
|
|
|
|
|
1.5
Пути утилизации коксохимических отходов
Как указывалось выше, перечень отходов,
получаемых цехами химического крыла КХП, довольно значителен. К ним относятся
фусы, кислые смолки, кубовые остатки, полимеры и др. Они существенно отличаются
друг от друга по компонентному составу, вязкости, pH,
содержанию воды и т.д. По этой причине, в частности, всегда трудно
рассматривать пути их совместной утилизации. Индивидуальное же их использование
не всегда экономически оправдано ввиду малотоннажности ряда из них. коксохимический
резинотехнический утилизация пиролиз
Уникальная возможность изучения свойств смеси
смолистых отходов имело место в условиях КХП ОАО “НКМК”, где они в течение
более 60 лет складировались на открытом воздухе в так называемом “смоляном
озере” [1].
Смоляной отвал расположен в ложбине между
естественными возвышенностями. Первоначальная глубина лога составляла 20 - 25
метров. В процессе заполнения лога отходами КХП происходило спонтанное
расслоение продуктов смоляного отвала. Твёрдые частицы осаждались на дно, а
жидкая органическая часть образовывала “смоляное озеро”. Наружные осадки в виде
дождя и снега вымывали из химотходов растворимые компоненты, которые вместе с
водой дренировались в почву. Обследование озера сотрудниками Кузнецкого филиала
ВУХИНа показало, что целесообразно ограничится извлечением жидкой фазы, так как
осадок армирован посторонними предметами, его добыча и сортировка будут очень
трудоёмкими и, вероятно, малоэффективными. В 1990 году, для определения
качества жидкой части продуктов отвала были выбраны 6 точек по периметру озера.
Выбор точек обусловлен различными местами выгрузки химпродуктов. Поведённые
исследования показали, что в различных точках по периметру отвала продукт
неоднороден. Показатели качества изменялись в широких пределах: содержание
влаги 15,0 - 61,0 %, плотность 985 - 1263 кг/м3, содержание веществ,
нерастворимых в толуоле 1,0 - 11,0 %, в хинолине 1,0 - 8,0 %, зольность 0,31 -
6,0 %.
Анализ надсмольной воды выявил, что в различных
точках отвала рН изменяется в пределах 5,37 - 7,5, то есть реакция от кислой до
слабощелочной. Элементный состав также показал неоднородность продукта. Под
влиянием различных факторов с течением времени первоначальные физико-химические
свойства отходов в отвале претерпели изменения. Снижение содержания веществ
нерастворимых в толуоле и хинолине, золы в пробах из отвала, по сравнению с
отходами производства, указывает на происходящий в озере отстой от твёрдых
частиц. Изучение вязкости продуктов отвала показало, что они вполне
транспортабельны и могут быть перекачаны насосом.
Разгонка органической части проб отвала
показала, что продукт состоит в основном из тяжёлых каменноугольных масел.
Например, содержание поглотительной фракции в пробах колебалась в пределах от
10 до 43,5%, а содержание антрацитовой фракции в предельных случаях достигала
25%.
После детального изучения специалистами
Кузнецкого филиала ВУХИНа усредненного продукта из “смоляного озера” НКМК был
проанализирован и предложен ряд технологических решений по их утилизации.
Предлагались, в частности следующие способы:
непосредственное их добавление в шихте для
коксования совместно с текущими смолистыми отходами - кислой смолкой
сульфатного отделения, маслами биохимустановки, что позволило бы получать
определенные дополнительные количества кокса, смолы и газа;
использование их как связующего при
брикетировании углей, шихты и других материалов и отходов совместно с кислыми
смолками сульфатного отделения и цеха ректификации бензола;
коксование угольной шихты с добавкой 25%
подобной смеси в специально отведённых камерах коксования;
коксование смолистых отходов в кольцевой печи с
получением кокса для бытовых целей;
получение вяжущих материалов для дорожного
строительства (в смеси с осадками пекового производства);
использование для энергетических целей в виде
водно-смоляной эмульсии и топливных суспензий;
добавление к угольной шихте в качестве отощающей
добавки после предварительного их смешивания с пылью установок сухого тушения
кокса или мелкими классами кокса.
Вышеперечисленные способы утилизации
каменноугольных отходов были опробованы и частично внедрены на некоторых
предприятиях применительно к конкретным условиям. Наиболее широкое применение
нашёл способ утилизации их путём добавления в шихту для коксования.
В настоящее время при производстве кокса
использование органических отходов в угольных шихтах уже находит достаточно
широкое применение. В связи с перебоями в поставках углей на коксохимические
предприятия все больший интерес вызывают ресурсосберегающие технологии,
осуществляемые путем использования в шихтах для коксования менее дефицитных
продуктов, различных отходов производств, тем самым решается и проблема
утилизации последних. На большинстве коксохимических предприятий отходы
применяют в качестве присадки к шихте. Таким образом, все компоненты при
коксовании превращаются в
товарные продукты. Введение добавок в шихту
способствует улучшению качества кокса; одновременно увеличивается и выход
ценных химических продуктов.
Способ утилизации кислых смолок сульфатного
отделения ректификации бензола заключается в их нейтрализации щелочными
стоками, отстойными маслами биохимической установки, известковыми шламами с
получением из суммы отходов устойчивой эмульсии "масло в воде" и
подаче её на слой движущейся шихты [2-5].
Эффективность предложенного метода
обезвреживания не подлежит сомнению, отходы переходят в продукты коксования,
используются, обеспечивая определенный экономический эффект. Наряду с
преимуществами такое техническое решение имеет ряд существенных недостатков:
зависание шихты в угольных башнях, неравномерная подача присадки на
транспортерную ленту, наличие в присадке летучих продуктов, что затрудняет
эксплуатацию оборудования углеподготовительного цеха и ухудшает условия труда,
а также увеличение давления растирания шихты при коксовании, поскольку
содержание смолы в фусах превышает 50 %.
Известно вяжущее [6], содержащее смесь нефтяного
и коксохимического сырья (5-95 %, тяжелой высокосмолистой нефти и 5-95 %
полимеров бензольного отделения), полученное окислением вышеуказанных продуктов
при 150 - 230 °С и концентрации воздуха 1,5 - 4,0 л/мин на 1 кг сырья.
Механическая прочность асфальтобетона, полученного на основе такого вяжущего,
низкая (1,35 - 1,58 МПа) и коэффициент водостойкости тоже невысокий (0,60 -
0,77). В дорожных смесях нефтяное и каменноугольное сырье дополняют друг друга,
усиливая в вяжущем материале положительные свойства, характерные для
каменноугольных дегтей (высокая смачиваемость, способность проникать в
пропитываемый материал), при сохранении преимуществ нефтяного сырья, что
увеличивает механическую прочность асфальтобетона и долговечность дорожных
покрытий.
Известно вяжущее для асфальтобетонной смеси[7],
включающее полимеры бензольного отделения (10 - 90 %) и тяжелый газойль
замедленного коксования (10-90 %). Вяжущее готовят, окисляя эту смесь при 210 -
240 °С, расход воздуха 3 дм3/мин на 1 кг сырья, время окисления 500
- 940 мин. Коэффициент водостойкости получаемого асфальтобетона 0,87 - 0,92.
Недостаток этого способа в необходимости дополнительной стадии при подготовке -
окислении, что приводит к значительной потере массы вяжущего и дополнительным
энергозатратам.
Нужно отметить, что несмотря на значительное
количество разработок [8-13], использование отходов химических цехов в дорожном
строительстве ограничено рядом проблем: экологически связанных с наличием в
отходах ПАУ и бенз(а)пирена; сезонностью использования; трудностью
транспортирования; слишком большими ограничениями по технологии (необходимость
стабильного состава, ограничения по дозированию, необходимость предварительной
подготовки); отсутствие на типовых установках асфальтобетонных заводов
оборудования по хранению, дозированию и подаче отходов и ряд других проблем.
Все это до сих пор не способствовало расширению объема внедрения химических
отходов КХП в дорожном строительстве.
Предлагается использовать смеси химических
отходов в качестве связующего для получения угольных брикетов [14- 16].
Учитывая свойства фусов, полимеров и кислой cмолки,
было предложено использовать их в качестве связующей смеси для брикетирования
угольной шихты. Связующая смесь состояла из двух частей фусов и по одной части
полимеров и кислой смолки. Наиболее прочными были брикеты, состоящие из 7 - 10
% связующей смеси и 93 - 90 % угля.
Кокс, полученный из опытной шихты, не отличался
от производственного.
Известны разработки по применению отходов
коксохимического производства - кислой смолки сернокислотной очистки фракций
БТК, полимеров бензольного отделения, кубовых остатков регенерации фракций
бензола или их смесей в качестве активатора-мягчителя для регенерации резин
[17, 18].
Нужно отметить, что все эти примеры утилизации
отходов химических цехов КХП не решают проблемы полностью. Около 1,0 - 1,5
тыс.т в год полициклических ароматических углеводородов, в том числе и
канцерогенных веществ вывозится в отвал, загрязняя почву, водоемы, атмосферу. В
тоже время органические отходы коксохимического производства - это уникальное
высокоароматизированное сырьё, и наличие предложенных способов утилизации не
исключает возможности получения на их основе товарных продуктов или поставки их
непосредственно, как товарного продукта, что обеспечит их более
квалифицированное применение со значительным народохозяйственным эффектом.
Однако основным способом утилизации химических
отходов остаётся переработка их на собственном производстве в шихте на
коксование. При этом основными недостатками, как показал опыт, остаются
неравномерность распределения фусов на слое проходящей шихты вследствие
трудности дозирования продукта такой консистенции в малых количествах,
накопление отложений в угольной башне, приводящее затем к залипанию шихты,
налипание фусов на транспортерные ленты приводящее в дальнейшем к увеличению
просыпей шихты под нижнюю «ветвь» транспортёра, отсутствии эффективного метода
очистки лент от налипших фусов.
Указанные трудности могли бы быть в какой-то
мере устранены при получении из смолистых отходов сыпучих продуктов, которые
могут успешно дозироваться в шихту.
Резина, содержащаяся в автомобильных шинах и
резино-технических изделиях, представляет собой в основном, углеводородный
материал (87 - 89 % углерода, 7.6 - 8.0 % водорода), при термическом разложении
которого образуются углеводородные структуры, химически совместимые с
продуктами пиролиза угля. Это делает возможным использование отходов резины в
качестве компонентов угольной шихты при производстве кокса. Кроме того, обладая
развитой удельной поверхностью, резиновая крошка представляет интерес для
получения сыпучего материала из вязко-текучих химических отходов КХП [139]. Тем
самым открывается возможность квалифицированной и безопасной утилизации отходов
КХП и резины в шихтах на коксование. Замена в шихте на коксование части углей
отходами промышленного производства (отработанной резиной, отходами химических
цехов коксохимического производства), дает возможность увеличения в шихте доли
слабоспекающихся углей.
Для использования в шихтах на коксование и в
других производствах отходы резино-технических изделий должны быть мелко
раздроблены, а анализ патентно-информационной литературы показал, что
существует ряд освоенных технологий дробления отработанной резины [17].
В России и странах ближнего зарубежья ежегодный
объем выбрасываемых шин превосходит 1 млн. тонн. По оценкам экспертов, в
Московском районе каждый год скапливается до 90 тыс. тонн непригодных для
эксплуатации шин. Единственными перерабатывающими предприятиями можно назвать
Чеховский регенератный завод и Тушинский завод по переработке РТИ [21].
Идёт непрерывное накопление изношенных шин, в
основном с металлокордом, а перерабатывается всего лишь около 20 % от их числа.
Изношенные шины представляют собой самую крупнотоннажную продукцию
полимеросодержащих отходов, практически не подверженных природному разложению.
Поэтому переработка и вторичное использование вышедших из эксплуатации шин
имеют важное экономическое и экологическое значение [22].
В настоящее время утилизация автопокрышек и
изделий из резины проводятся несколькими способами. Утилизация резины
осуществляется при помощи измельчения резиновых отходов с последующим
извлечением порошка и крошки, переработка автошин - сжиганием с получением
энергии.
Отмечается в то же время, что продукты сжигания
шин в печах могут не загрязнять атмосферу и, что в техническом отношении нет
проблем в организации полного и безопасного сгорания шин в существующих печах,
оборудованных соответствующими фильтрами очистки выбросов.
Однако создание печей и очистительных установок
для улавливания вредных газов и соединений тяжелых металлов требуют больших
затрат. Имеется информация, что применение шин в качестве топлива требует
затрат порядка 20 ~ 25 или даже 30 - 35 долларов на тонну. Метод сжигания шин
неперспективен так же с энергетической точки зрения: с учетом КПД при сжигании
легковой шины количество энергии примерно равно получаемой от сжигания 3 л
нефти. По данным изготовителей энергия, накопленная в шине, равна энергии,
получаемой при сжигании 27- 30 литров нефти (21 л расходуется на изготовление
сырья и 6 л на процесс переработки).
В Англии отходы резины и изношенные шины для
получения энергии используются с 1975 года. Вращающаяся печь, в которую с
высокой скоростью тангенциально поступает воздух, имеет производительность 100
шин в час. Более холодный избыточный воздух вытесняется к стенкам печи,
наиболее горячая зона сжигания находится в центре в виде высокотемпературного
вихря. Благодаря этому . не образуется дыма, отсутствует запах. С 1975 года
было сожжено 32000 т отходов, получена существенная экономия нефтяного топлива
и средств на захоронение отходов [22].
Измельчение (дробление) шин считается наиболее
привлекательным методом их переработки, поскольку он позволяет максимально
сохранить физические свойства резины в продуктах переработки. Методы
измельчения принято разделять на измельчение при положительных температурах и
криогенное измельчение.
В бывшем СССР было разработано и внедрено
несколько технологий и технологических линий измельчения изношенных шин только
с текстильным кордом. До 1990 года функционировало более 10 заводов по
производству регенерата из амортизованных шин, при этом каждый завод имел в
своем составе линию измельчения. Для переработки шин использовали технологию
измельчения при положительных температурах на валковом и мельничном
оборудовании.
Другой метод измельчения основан на воздействии
на измельчаемый материал в непрерывном режиме (эффект двухвалковых мельниц
(вальцев), когда два валка вращаются навстречу друг другу с различной окружной
скоростью. Измельчаемый материал, попадая в межвалковый зазор, подвергается
одновременному сжатию и сдвигу. Вследствие этого материал разрушается (хрупкое
разрушение), или в нем протекают процессы надмолекулярного течения,
сопровождающиеся необратимой деформацией (пластичные материалы) [23].
Таким образом, исходя из физико - химических
свойств, состава отходов химических цехов КХП, просматривается три направления
их использования:
в дорожном строительстве в качестве вяжущих
материалов, модификаторов, поверхностно-активных веществ и др.;
в промышленности полимерных строительных
материалов в качестве пластификаторов;
в шихте на коксование совместно с
резинотехническими отходами .
1.6
Технология утилизации отходов коксохимического производства совместно с
резинотехническими отходами
Поскольку резиносодержащая крошка
имеет развитую адсорбционную поверхность, представляло интерес использовать ее
для получения сыпучего материала из вязко-текучих отходов КХП, таких как осадок
смолы из отстойников и хранилищ, осадок из сборников антраценовой фракции и др.
В лаборатории провели эксперименты
по смешению резиновой крошки с названными отходами. Сыпучий материал получен
при перемешивании резиновой крошки с отходами в соотношении 0,2 - 0,8 : 0,8 -
0,2 в течение 3,5 - 1,0 часа при температуре 20-30 °С и исследован в шихтах на
коксование. Результаты исследований совместного пиролиза угля, отходов КХП и
резиносодержащих изделий представлены в табл.3.6, которые показывают, что
прочный кокс получен из шихт, содержащих от 2 до 5 % отходов (резиносодержащая
крошка, осадки пека, смолы и др.), взятых в различных соотношениях. При
увеличении содержания отходов в шихте падает выход валового кокса с 78,0 до
77,3 %.
Наибольший эффект по прочности
(показатели П25, П10, Пс), выходу валового кокса, а также
выходу кокса классов + 40 и + 25 мм достигнут при введении в шихту отходов в количестве
5 % с соотношением: резиносодержащая крошка : отходы химцехов = 1 : 1.
Полученный кокс характеризовался следующими показателями качества: выход
валового кокса равен 77,7 %; выход кокса класса + 40 мм составил 74,9 %, + 25
мм - 94,1 %; механическая прочность кокса по показателям П25, П10
составила 93,5 и 6,0 %, соответственно; структурная прочность - Пс - 91,7 %.
Таким образом, введение в угольную
шихту смеси резиносодержащей крошки крупностью 0 - 2,5 мм и отходов химических
цехов КХП в количестве до 5 % от массы шихты положительно повлияло на выход и
качество полученного кокса: выход кокса крупностью + 40 мм увеличился на 3,4 -
4,4 %, + 25 мм - на 1,6 - 2,6 %, прочность по П25 увеличилась на
0,1-2,0%, по П10 -на 0,1 - 0,5 %. Структурная прочность (Пс)
возрасла на 0,1-2,2%. Добавка отходов в угольные шихты повысила выход ценных
химических продуктов коксования: смолы и сырого бензола.
На рисунке 1.5 представлена
комплексная установка утилизации коксохимических отходов совместно с
резинотехническими отходами.
1 - контейнер \/=1,8 м3, 2 - бункер
для приема фусов, \/=6 м3, 3 - течка, 4 - конвейер У-18, 5 - кран
подвесной электрический, 6 - паровые подогреватели, 7 - окожушивание, 8 -
датчик наличия шихты на ленте, 10 - кран, 11 - пробковый кран, 12 - бункер для
приема резинотехнических отходов, 13 - бункер со смесителем, 14 - бункер для
приема эмульсии
Рисунок 1.5 - Комплексная
установка утилизации коксохимических отходов совместно с резинотехническими
отходами.
В три последовательно установленные бункеры (2,
12, 14) производится выгрузка коксохимических отходов (фусов, эмульсии) и
резинотехнических отходов с помощью подвесного крана (5) и контейнеров (1).
Бункер для приема фусов (2) оборудован паровыми обогревателями, обогреваемой
решёткой и крышкой, подъём и опускание которой производится с помощью лебёдки.
Эмульсия на установку подается в разогретом виде. Смесь фусов с
резинотехническими отходами, а также эмульсии с резинотехническими отходами
попеременно самотёком, через пробковый кран (11) dу=100
мм, по течкам (3) поступают в бункер со смесителем для перемешивания и подачи
на верхний слой шихты конвейера У-18 (4).
Во время подачи фусов совместно с
резинотехническими отходами, смесь эмульсии с резинотехническими отходами на
конвейер не подаётся.
2.
Расчетная часть
.1
Расчет материального баланса
.1.1
Расчет материального баланса коксования обычной угольной шихты ОАО “ЗСМК”
Расчет материального баланса коксования
осуществлялся в соответствии с методикой Вирозуба И. В. и др. [24].
По данным КХП ОАО «ЗСМК» угольная шихта имела
характеристики представленные в таблице 2.1.
Таблица 2.1- Характеристики угольной шихты
|
Технический
анализ
|
Элементный
анализ
|
|
Wtr = 7.5 %
|
CО = 86,78 %
|
|
Std = 0,5 %
|
HО = 5,2 %
|
|
Ad = 8,0 %
|
OО = 6,02
%
|
|
Vd = 24,5 %
|
NО = 2,0 %
|
Подсчитываем содержание золы и серы в рабочей
шихте, %:
Выход летучих веществ шихты пересчитываем на
сухую беззольную массу, %:
.
Показатели элементного анализа с органической
массы пересчитываем на рабочую массу шихты, %:
; (1)
Ншr = 5,20 ∙ 0,846 =
4,40;
Ошr = 6,02 ∙ 0,846 =
5,10;шr = 2,0 ∙ 0,846 = 1,69.
Сумма полученных данных состава шихты в
пересчете на рабочую массу должна быть равна 100 %:
Сr + Hr + Or + Nr +
Wrш
+ Arш
+ Srш=73,45
+ 4,40 + 5,10 + 1,69 + 7,5 + 7,4 + 0,463=100%.
Приходная часть
1.Сухая шихта, кг:
. Влага шихты, кг:
Расходная часть
1. Выход сухого валового кокса из сухой шихты
подсчитываем по формуле
, (2)
где Vшd - выход летучих
веществ шихты на сухую массу, % (для расчета 24,5 %); кd
- выход летучих веществ из валового кокса, % (Принимаем Vкd=1 %);
П - припек кокса, % в результате обработки
производственных данных:
(3)
Для данного случая величина П составляет, %:
.
По опытным данным [24] величина П находится в
пределах от 3 до 5 %. Тогда:
.
Выход сухого валового кокса на рабочую шихту
пересчитываем по формуле, %:

, (4)
т.е. 724,6 кг из 1000 кг рабочей шихты.
. Коксовый газ обратный (сухой) из сухой шихты
подсчитываем по формуле
, (5)
где Gг.оd - выход
обратного газа из сухой шихты, % (по массе);- эмпирический коэффициент (
принимается равным 2,70 ).
Тогда
;
, или 123,6 кг из
1000 кг рабочей шихты.
. Выход смолы безводной из сухой шихты
подсчитываем по формуле
, (6)
где Gсмd - выход смолы
безводной в пересчете на сухую шихту, %; - эмпирический коэффициент, (
принимается равным 0,98).
Тогда:
;
, или 32,8 кг из
1000 кг рабочей шихты.
. Выход сырого бензола определяется по следующей
формуле
; (7)
Коэффициент K принимается равным 0,94. Тогда
.
, (8)
или 8,7 кг из 1000 кг рабочей шихты.
. Выход 100 %-го аммиака из рабочей шихты
подсчитываем по формуле
, (9)
где b - коэффициент перехода азота шихты в
аммиак (принимаем b = 0,18); 17 - молекулярная масса аммиака; 14 - атомная
масса азота; Nшr - содержание азота в рабочей шихте, % (для нашего расчета Nшr
= 1,69 %), тогда
, или 3,69 кг из
1000 кг рабочей шихты.
. Выход серы в пересчете на сероводород из
рабочей шихты подсчитывается по формуле
, (10)
где KS - коэффициент перехода серы
шихты в сероводород (принимается, равным 0,29);
- молекулярная масса сероводорода;
- атомная масса серы; шr -
содержание серы в рабочей шихте, % (для нашего расчета - 0,46).
Тогда
, т.е. 1,42 кг из
1000 кг рабочей шихты.
. Влагу шихты, испаряющуюся в камере коксования,
подсчитываем по формуле
кг из 1000 кг
рабочей шихты. (11)
. Выход пирогенетической воды из рабочей шихты
подсчитываем по формуле
, (12)
- молекулярная масса воды;
- атомная масса кислорода;
Ошr - содержание кислорода
в рабочей шихте, % (для нашего расчета - 5,1 %).
Тогда
, т.е. 33,0 кг из
1000 кг рабочей шихты.
. По разности между приходной и расходной
частями находим невязку баланса:
- (724,6+ 1129,6+ 32,8+ 8,7+ 3,69 + 1,43 + 75,0
+ 333) = −2,82 кг,
т.е. 0,282 %. Невязка баланса считается
допустимой до 0,5 %.
Материальный баланс коксования угольной шихты
ОАО “ЗСМК” представлен в таблице 2.1.
Таблица 2.1 - Материальный баланс коксования
угольной шихты ОАО «ЗСМК»
|
Приход
|
Расход
|
|
Статьи
|
Масса,
кг
|
Массовая
доля, % (к влажной шихте)
|
Статьи
|
Масса,
кг
|
Массовая
доля, % (к влажной шихте)
|
|
1.
Сухая шихта
|
925
|
92,5
|
1.
Кокс валовый
|
724,6
|
72,46
|
|
2.
Влага шихты
|
75
|
0,75
|
2.
Коксовый газ
|
123,6
|
12,36
|
|
|
|
3.
Смола безводная
|
32,86
|
3,28
|
|
|
|
4.
Сырой бензол
|
8,7
|
0,87
|
|
|
|
5.
Аммиак, 100%
|
3,69
|
0,369
|
|
|
|
6.
Сероводород
|
1,43
|
0,143
|
|
|
|
7.
Влага шихты
|
75,0
|
0,75
|
|
|
|
8.
Пирогенетическая вода
|
33
|
3,3
|
|
|
|
9.
Небаланс
|
2,82
|
0,282
|
|
Итого
|
1000
|
100
|
Итого
|
1000
|
100,0
|
2.1.2
Расчет материального баланса коксования угольной шихты с добавлением 5 %
коксохимических отходов (фусы, эмульсия, резинотехнические отходы)
Расчет материального баланса коксования
осуществлялся в соответствии с методикой Вирозуба И. В. и др. [24] По данным
КХП ОАО «ЗСМК» угольная шихта имела следующие характеристики:
Таблица 2.3 - Характеристики угольной шихты
|
Технический
анализ
|
Элементный
анализ
|
|
Wtr = 7,47 %
|
CО= 86,78 %
|
|
Std = 0,49 %
|
HО = 5,2 %
|
|
Ad = 8,0 %
|
OО = 6,02
%
|
|
Vd = 24,5 %
|
NО = 2,0 %
|
Подсчитываем содержание золы и серы в рабочей
шихте, %:
Выход летучих веществ шихты пересчитываем на
сухую беззольную массу, %:
.
Показатели элементного анализа с органической
массы пересчитываем на рабочую массу шихты, %:
(13)
Ншr = 5,20 ∙ 0,840 =
4,41;
Ошr = 6,02 ∙ 0,840 =
5,1;шr = 2,0 ∙ 0,840 = 1,7.
Сумма полученных данных состава шихты в
пересчете на рабочую массу должна быть равна 100 %:
Сr
+ Hr + Or + Nr + Wrш
+ Arш
+ Srш=73,55
+4,41 + 5,1 + 1,7 + 7,47 + 7,32 +
+ 0,45 = 100 %.
Приходная часть
1.Сухая шихта, кг:
. Влага шихты:
Расходная часть
1. Выход сухого валового кокса из сухой шихты
подсчитываем по формуле
, (14)
где Vшd - выход летучих
веществ шихты на сухую массу, % (для расчета принимаем 25,63 %); кd
- выход летучих веществ из валового кокса, % (Принимаем Vкd
= 1 %); Припек кокса П определяем по формуле:
(15)
Для данного случая величина П составляет, %:
.
По опытным данным [24] величина П находится в
пределах от 3 до 5 %. Тогда:
.
Выход сухого валового кокса на рабочую шихту
пересчитываем по формуле, %:

, (16)
т.е. 721,3 кг из 1000 кг рабочей шихты.
. Коксовый газ обратный (сухой) из сухой шихты
подсчитываем по формуле
, (17)
где Gг.оd - выход
обратного газа из сухой шихты, % (по массе); - эмпирический коэффициент (
принимается равным 2,70 ).
Тогда
;
или 126,5 кг из
1000 кг рабочей шихты.
. Выход смолы безводной из сухой шихты
подсчитываем по формуле
, (18)
где Gсмd - выход смолы
безводной в пересчете на сухую шихту, %;- эмпирический коэффициент, (
принимается равным 0,98).
Тогда:
;
, или 34,8 кг из
1000 кг рабочей шихты.
. Выход сырого бензола определяется по следующей
формуле
; (19)
Коэффициент K принимается равным 0,94. Тогда
.
, (20)
или 9,29 кг из 1000 кг рабочей шихты.
. Выход 100 %-го аммиака из рабочей шихты
подсчитываем по формуле
, (21)
где b - коэффициент перехода азота шихты в аммиак
(принимаем b = 0,18);
- молекулярная масса аммиака;
- атомная масса азота;шr -
содержание азота в рабочей шихте, % (для нашего расчета Nшr
= 1,7%), тогда
, или 3,72 кг из
1000 кг рабочей шихты.
. Выход серы в пересчете на сероводород из
рабочей шихты подсчитывается по формуле
, (22)
где KS - коэффициент перехода серы
шихты в сероводород (принимается равным 0,29);
- молекулярная масса сероводорода;
- атомная масса серы; шr -
содержание серы в рабочей шихте, % (для нашего расчета - 0,45).
Тогда
, т.е. 1,39 кг из
1000 кг рабочей шихты.
. Влагу шихты, испаряющуюся в камере коксования,
подсчитываем по формуле
кг из 1000 кг
рабочей шихты. (23)
. Выход пирогенетической воды из рабочей шихты
подсчитываем по формуле
, (24)
где Kо - коэффициент перехода
кислорода шихты в пирогенетическую воду (принимается равным 0,575);
- молекулярная масса воды;
- атомная масса кислорода;
Ошr - содержание кислорода
в рабочей шихте, % (для нашего расчета - 5,1 %). Тогда
, т.е. 31,6 кг из
1000 кг рабочей шихты.
. По разности между приходной и расходной
частями находим невязку баланса:
- (721,3+ 126,5+ 34,8+ 9,25+ 3,72+ 1,39+ 74,7+
31,6) = −3,26 кг, т.е. 0,326 %.
Невязка баланса считается допустимой до 0,5 %.
Материальный баланс коксования угольной шихты с
добавлением 5 % фусов представлен в таблице 2.2.
Сравнивая данные табл. 2.1 и 2.2 видим, что при
добавлении 5 % фусов к шихте выход валового кокса изменился незначительно
(снижение составило всего 0,33 % абс.). В тоже время, увеличился примерно на
0,3 % абс. выход газа, на 0.2 % выход смолы, на 0,06 % абс. выход сырого
бензола.
Таблица 2.2 - Материальный баланс коксования
угольной шихты с добавлением 5 % отходов (фусы, эмульсия, резинотехнические
отходы).
|
Приход
|
Расход
|
|
Статьи
|
Масса,
кг
|
Массовая
доля, % (к влажной шихте)
|
Статьи
|
Масса,
кг
|
Массовая
доля, % (к влажной шихте)
|
|
1.
Сухая шихта
|
925,3
|
92,53
|
1.Кокс
валовый
|
721,3
|
72,13
|
|
2.
Влага шихты
|
74,7
|
0,747
|
2.
Коксовый газ
|
126,5
|
12,65
|
|
|
|
3.
Смола безводная
|
34,8
|
3,48
|
|
|
|
4.
Сырой бензол
|
9,25
|
0,925
|
|
|
|
5.
Аммиак, 100%
|
3,72
|
0,372
|
|
|
|
6.
Сероводород
|
1,39
|
0,139
|
|
|
|
7.
Влага шихты
|
74,7
|
0,747
|
|
|
|
8.
Пирогенетическая вода
|
31,6
|
3,16
|
|
|
|
9.
Небаланс
|
3,26
|
0,326
|
|
Итого
|
1000
|
100
|
Итого
|
1000
|
100,0
|
2.2
Расчет теплового баланса коксовых печей с добавлением 5% коксохимических
отходов (фусы, эмульсия, резинотехнические отходы)
Расчет теплового баланса коксовых печей выполнен
по методике Вирозуба и др. [24].
Приходная часть
1. Теплота горения отопительного газа (в кДж/м3):
1
= QнVх , (25)
где Qн - низшая теплота сгорания
газа, кДж/м3;
Vх
- удельный расход сухого коксового газа, м3/1000 кг загрузки.
Содержание горючих компонентов в коксовом газе
по данным ОАО “ЗСМК” было следующим (% об.): H2
-57,8; CH4
- 24,7; C2H4
- 2,6; CO - 6,4.
Qн=
(30,16СО+85,58СН4+25,76Н2+160СмНх)∙4,19
= (30,16∙6,4+85,58∙24,7++25,76∙57,8+160∙2,6)∙4,19
= 17647,3 кДж/м3
Тогда q1
= 17647,3*Vx,
кДж/1000 кг шихты.
. Физическое тепло отопительного газа(кДж/м3)
где t
- температура коксового газа (принимается по заводским данным 20 °С);
Wr -
влагосодержание коксового газа, м3/м3.
,
где Ps
- давление водяных паров, насыщающих газ при данной температуре, Па (при t
= 20 °С Ps = 2333 Па);
B - атмосферное
давление, Па (750 мм.рт.ст. или 99975 Па);
φ -
относительная влажность (газ насыщен по влаге и поэтому φ
= 1);
b - избыточное
давление газа, Па(принимается равным 1323 Па или 9,7 мм.рт.ст.).
м3/м3.
Рассчитываем теплоёмкость коксового газа на
основании данных о теплоёмкостях его компонентов, по правилу аддитивности,
кДж/(м3К):
Объемная теплоемкость водяных паров при t
=
20 °С составляет 1,493 кДж/(м3К). Тогда:
кДж/1000 кг шихты.
. Энтальпия воздуха при сжигании отопительного
газа:
,
где Ld
- действительный расход сухого воздуха, м3/м3 газа;
Cp
- средняя теплоёмкость сухого воздуха кДж/(м3 ∙ K);
Ср/ - теплоемкость
водяного пара, кДж/(м3 ∙ K);
t -
температура влажного воздуха, ºС;
Wв -
влагосодержание воздуха, м3/м3 сухого воздуха.
,
где Lm
- теоретически необходимый расход сухого воздуха, м3/м3
газа;
α - коэффициент избытка
воздуха (принимаем α = 1,25).
,
где О2m
- теоретически необходимое количество О2 для горения коксового газа
заданного состава, м3/м3 газа.
м3/м3
газа.
м3/м3
газа.
Принимаем, что температура окружающего воздуха
составляет 15 °С и его относительная важность φ = 0.7, находим:
м3/м3
Температуру воздуха, учитывая подогрев его в
туннеле, принимаем, равной 25 °С. Тогда:
Ср = 1,294 кДж/(м3 К);
Ср/ = 1,493 кДж/(м3
К);
Следовательно
кДж/1000 кг шихты.
. Энтальпия сухой шихты определяется по формуле:
,
где Cy
- средняя теплоемкость сухого угля, кДж/(кг К);
Cw
- средняя теплоемкость воды (принимаем 4,19 кДж/кг К);
t - температура
загружаемой шихты, °С.
,
где Сг - средняя теплоемкость горючей
массы, (для коксующихся углей 1,08 кДж/(кг К);
Сз - теплоемкость золы, кДж/(кг К), принимаем
0,711 кДж/(кг К).
.
С учетом Wrш=
7,47 % и температуры шихты, равной 20 °С, кДж/1000 кг шихты:
Расходная часть баланса
1. Теплота нагретого кокса:
1'
= K Cк tк ,
где К - выход сухого валового кокса из 1000 кг
рабочей шихты ( из материального баланса К = 721,3 кг);
Cк
- средняя удельная теплоемкость кокса, кДж/(кгК);
tк
- средняя температура кокса при выдаче его из камеры коксования, ºС.
Удельную теплоемкость кокса Ск
можно определить по формуле Дебрюннера:
,
где А, В, V - содержание золы, углеродистого
вещества и выход летучих веществ из кокса, %;
СА, СВ - средние значения
удельной теплоемкости золы и углеродистого вещества, кДж/(кг K);
Сv
- объемная теплоемкость летучих веществ кокса, кг/м3 K;
γ - плотность летучих
веществ (принимаем 0,45 кг/м3).
Средневзвешенную температуру кокса, принимаем
равной 1000 °С. Значения СА , СВ и Сv
при tк = 1000 °С, кДж/(кг К):
СА = 1,063, СВ = 1,498, Сv
= 1,808.
Зольность кокса определяется с помощью
коэффициента озоления:
где Gdk
-выход кокса из сухой шихты, %
Тогда Аdк
= 7,91·1,28 = 10,15 %. Так как V
≈
1% ,тогда В = 88,85 %
В этом случае:
Следовательно:
кДж/1000 кг шихты
. Энтальпия нагретого коксового газа:
где Vг
- выход сухого газа, м3;
Ср0-t
-
средняя объемная теплоемкость газа, кДж/(м3 К);
Т - температура газа на выходе из камеры, °С.
Выход сухого газа (по данным материального
баланса) составляет 126,5 кг из 1000 кг шихты.
Состав сухого коксового газа по данным ОАО
“ЗСМК” было следующим, % об.:
CO2 -2,6; CmHn
- 2,6; O2 - 0,9; CO - 6,4; CH4 - 24,7; H2
-57,8; N2 - 5,0.
Плотность газа рассчитывается по формуле, кг/м3
:
Тогда, его выход из 1000 кг рабочей шихты равен:
Среднюю температуру газа, выходящего из печи,
принимаем равной 750 °С. Среднюю теплоемкость газа заданного выше состава при t
= 750 °С находим, кДж/(м3 К):
Энтальпия газа, кДж/1000 кг шихты:
. Теплота нагретых продуктов коксования.
а) Теплота, уносимая парами смолы определяется
по формуле:
где G
- выход смолы (по данным материального баланса, G
= 34,8 кг/1000 кг шихты);
Q0
- скрытая теплота испарения смолы(принимаем равной 418,7 кДж/кг);
Ср 0-t
- средняя теплоемкость паров смолы, кДж/(кг К).
Так как
Тогда, кДж/1000 кг шихты:
б) Теплота, уносимая парами сырого бензола.
По данным материального баланса, Gс.б.
= 9,25 кг/1000 кг шихты. Для сырого бензола q0
= 431,2 кДж/кг [24].
Средняя удельная теплоемкость сырого бензола
будет равна, кДж/кг:
Следовательно, кДж/1000 кг шихты:
в) Теплота, уносимая аммиаком:
Выход аммиака, по данным материального баланса,
составляет 3,72 кг/1000 кг шихты.
Средняя удельная теплоемкость аммиака при t
= 750 °С равна 2,683 кДж/кг.
Тогда, кДж/ 1000 кг шихты:
Общее количество теплоты, уносимое химическими
продуктами коксования составит, кДж/1000 кг шихты:
. Теплота, уносимая парами воды находится по
формуле:
где Wо
- общее количество уносимых водяных паров, кг.
Согласно данным материального баланса, 74,7 кг
(влага шихты) + 31,5 кг (пирогенетическая вода) = 106,3 кг/1000 кг шихты.
Так как водяные пары выделяются в основном, в
первой половине коксования, их температура принимается на 100 °С меньше, чем
средняя температура газов, то есть tп
= 750 - 100 = 650 °С.
Средняя теплоемкость водяных паров равна:
Ср 0-650 = 2,026 кДж/(м3К).
Тогда кДж/1000 кг шихты:
) Теплоту, уносимую продуктами горения, находим
по формуле:
где Vп.г
- количество влажных продуктов сгорания на 1 м3 газа, м3;
Сп.г 0-t
- средняя объемная теплоемкость продуктов сгорания, кДж/(м3К);
t
п.г
- средняя температура продуктов сгорания, поступающих в боров.
Количество продуктов сгорания можно определить,
зная состав коксового газа, реакция горения и заданный коэффициент избытка
воздуха (α = 1,25). Действительный
расход воздуха составляет 5,3 м3/м3 газа, влажность газа
0,0235 м3/м3 газа, влажность воздуха - 0,0121 м3/м3
[24].
Расчет количества и состава образующихся
продуктов сгорания приведен ниже в таблице 2.3.
Таблица 2.3 - Количество и состав образующихся
продуктов сгорания
|
Формула
компоне-нта продук-тов сгорания
|
Формула
для расчета
|
Расчет
|
Количество
продуктов сгорания, м3/м3 коксового газа
|
Содержание
компонентов в продуктах сгорания, % (об)
|
|
СО2
|
|
|
0,3929
|
6,72
|
|
H2O
|
|
|
1,191
|
19,02
|
|
N2
|
|
|
4,452
|
71,12
|
|
|
0,225
|
3,59
|
Температуру дымовых газов, по опытным данным,
принимаем равной 360 °С. Теплоемкость продуктов сгорания будет равна, кДж/(м3К):
Тогда, кДж/1000 кг шихты:
) Потери тепла от химической неполноты горения
отопительного газа.
Так как в дымовых газах нет горючих компонентов,
принимаем эти потери, равными 0.
) Тепловые потери в окружающее пространство. В
современных коксовых печах величина тепловых потерь колеблется от 8 до 11 %
общего расхода теплоты на коксование. Принимаем, что величина тепловых потерь
составляет 247 кДж/кг шихты в час [24]. То есть
q6/
= 247000 кДж/ 1000 кг шихты.
На основании полученных значений отдельных
статей баланса, составляем предварительный тепловой баланс (таблица 2.3).
Приравнивая приходную и расходную часть баланса,
получаем:
,86+211204+17647,3Vx
+28,48 Vx +173,8Vx
=
=
874094,4+334316,85+102898,57+304796,00+247000+3170,81Vx
Vx = 110,77 м3/1000
кг шихты.
Окончательный тепловой баланс коксования
представлен в таблице 2.4.
По результатам теплового баланса рассчитываем
теплотехнический и термический КПД, %:
2.3
Расчет периода коксования при добавлении в шихту 5% коксохимических отходов
(фусы, эмульсия, резинотехнические отходы)
Расчет продолжительности коксования выполнен по
методам Н.К. Кулакова и И.В.
Вирозуба [24] при следующих условиях: ширина
камеры - 410 мм; половина ширины камеры b
= 0,41/2 = 205 мм; толщин стены камеры b1
= 105 мм; конечная температура коксования - 1050 °С; температура в
обогревательных каналах, измеренная через 20 с после кантовки, - 1350 °С.
Падение температуры за время кантовки равно 60 °С.
Средняя температура поверхности стены камеры за
время коксования 880 °С. Средняя температура стены камеры за время коксования
Начальная температура шихты 20 °С. Конечная
температура
Расчет по методу Н.К. Кулакова. Определяем
критерий Био:
Bi
= λ1b/b1λ
Коэффициент теплопроводности коксующейся массы
λ = 1,396
Вт/(м · к).
Величина критерия Био:
По нанограмме (см. рис. 9.1 и 9.2 [24]) находим
величины μ и А (μ
= 1,1235; А = 1,191) и определяем значение а при
температуре t
=
1050 °С, равное 1,1 · 10-6 м2/с (40 · 10-4 м2/ч). По
равенству (9.5) [24] определяем τ :
так как 14,4 ч равно времени до выемки термопар,
то добавляем к этому времени 0,3 ч и получаем период коксования 14,7 ч.
Расчет по методу И.В. Вирозуба [24].
Расчет производится следующим образом. Определяем а по формуле:
Таблица 2.3- Предварительный тепловой баланс
|
Статьи
прихода
|
qi, кДж
|
Статьи
расхода
|
qi /, кДж
|
|
1.
Теплота сгорания газа 2. Энтальпия Газа Воздуха Влажной шихты 3.Неучтенный
приход тепла, выделяющегося при горении кокса, газа и теплота реакции
|
17647,3Vx
28,48 Vx 173,8 Vx 25699,86 211204
|
1.Тепло
на нагрев кокса 2. Тепло на нагрев коксового газа 3. Тепло на нагрев
химических продуктов коксования 4. Тепло, уносимое водяными парами 5. Тепло,
уносимое продуктами горения 6. потери тепла от неполноты сгорания газа 7.
Потери тепла в окружающее пространство
|
874094,4
334316,85 102898,57 304796,00 3170,81 Vx 0 247000
|
|
Итого:
1863105,82+3170,81Vx
|
Итого:
1863105,82+3170,81Vx
|
Таблица 2.4-Тепловой баланс коксования
|
Статьи
прихода
|
qi, кДж
|
qi/,%
|
Статьи
расхода
|
qi /, кДж
|
qi/,%
|
|
1.
Теплота сгорания газа 2. Энтальпия Газа Воздуха Влажной шихты 3.Неучтенный
приход тепла, выделяющегося при горении кокса, газа и теплота реакции
|
1954791,42
3154,73 19251,83 25699,86 211204
|
88,29
0,14 0,87 1,16 8,35
|
1.Тепло
на нагрев кокса 2. Тепло на нагрев коксового газа 3. Тепло на нагрев
химических продуктов коксования 4. Тепло, уносимое водяными парами 5. Тепло,
уносимое продуктами горения 6. потери тепла от неполноты сгорания газа 7. Потери
тепла в окружающее пространство
|
874094,4
334316,85 102898,57 304796,00 351230,62 0 247000
|
39,50
15,10 4,65 13,76 15,86 0 11,15
|
|
Итого:
|
2214101,83
|
100,0
|
Итого:
|
2214101,83
|
100,0
|
Определяем: KL
= b/b
1 = 0,205/0,105 =
1,95
Ka = 0,208√а·104=0,208√38,4
= 1,28;
Ka/ KL
= 1,28/1,95 = 0,66.
Насыпную плотность шихты принимаем 740 кг/ м3.
По этим данным определяем Kε
:
Kε = 9,85·10-5
· 740 · √38,4 = 0,45
По нанограмме (см. рис. 9.2 [24]) определяем μ
и
А, соответственно:
Ka/ KL
= 0,66 и Kε = 0,45; А =
1,12.
Время коксования (ч) определяется по формуле:
2.4
Определение количества печей в батарее
Для коксовых батарей число печей выбирают в
соответствии с рассчитанным периодом коксования. При оценке конструкций коксовых
печей первостепенное значение имеет производительность в течение всего срока
эксплуатации и экологичность. При обслуживании батареи одним комплектом машин
число печей в батарее может быть определено по формуле:
где z
- время, затрачиваемое на обработку одной печи, ч (для отечественных батарей z
= 10 - 12 мин или 0,17 - 0,2 ч);
τоб
- проектный оборот печи, ч;
τц
- длительность цикличной остановки в течении периода коксования (для к.б. № 5-6
ОАО “ЗСМК” τц
= 1,5 час)
Тогда:
В реальных условиях проектное число печей для
к.б. № 5 или 6 составляет именно 65.
3.
Специальная часть
.1
Технология совместного пиролиза угольных шихт, отходов КХП и резинотехнических
изделий
На КХП имеются сложности с
утилизацией в шихте на коксование вязко-текучих отходов химических цехов КХП
из-за трудностей их транспортирования и дозирования: налипание на
транспортерные ленты, дробильное оборудование, зависание в угольных башнях,
ухудшение условий труда.
Замена в шихте на коксование части
углей отходами промышленного производства (отработанной резиной, отходами
химических цехов коксохимического производства) дает возможность увеличения в
шихте доли слабоспекающихся углей.
Новый технический результат
предложенного способа утилизации отходов заключается в комплексной крупномасштабной
утилизации всех типов углеродсодержащих в т.ч. и вязко-текучих отходов в
действующем коксохимическом производстве; в повышении выхода и качества кокса и
увеличении выхода ценных химических продуктов коксования - бензола,
каменноугольной смолы, увеличении доли слабоспекающихся углей в шихте на
коксование. Технология позволяет получить сыпучий материал, удобный для
введения в угольную шихту.
Чтобы уменьшить выход летучих
веществ, в шихту на коксование ввели присадку, состоящую из резиновой крошки,
химических отходов КХП и коксовой пыли УСТК. Отходы химических цехов
коксохимического производства (таблица 1.3) смешивались с резиновой крошкой
фракционного состава 0 - 2,5 мм в лабораторной шаровой мельнице при нормальных
условиях (t 20 - 30 °С) в течение 0,5 - 1,0 часа с добавлением пыли УСТК при
соотношении резиновая крошка : отходы химических цехов : коксовая пыль УСТК,
равном 1 : 1 : 3 - 3 : 1 : 1 до получения сыпучего материала. Поскольку
присадка с соотношением компонентов 3 : 1 : 1, 2 : 1 : 1 повышает выход летучих
веществ шихты, оптимальное соотношение компонентов принято 1 : 1 : 3.
Таблица 3.1 - Результаты смешения
резиновой крошки с отходами КХП
|
Наименование отходов химических цехов КХП
|
Агрегатное состояние отхода КХП
|
Плотность, г/см3
|
Соотношение резиновой крошки: отходов хим. цехов КХП: пыли УСТК
|
Агрегатное состояние присадки
|
|
Осадок пека от транспортировки и хранения
|
Твердая масса
|
1, 375
|
1:1:3
|
Сыпучая масса
|
|
Осадок из отстойников смолы
|
Вязкотекучая масса
|
1,279
|
1: 1:3
|
Сыпучая масса
|
|
Осадок из хранилищ смолы
|
Вязкотекучая масса
|
1,279
|
1: 1:3
|
-//-
|
|
Осадок из сборников антраценовой фракции
|
Рыхлая, подвижная маслянистая масса
|
1, 250
|
2: 1: 1
|
-//-
|
|
Фусы из отделения конденсации
|
Вязкотекучая масса
|
1, 320
|
1: 1:3
|
-//-
|
|
Осадок из аммиачных колонн и хранилищ аммиачной воды
|
Пластичная масса
|
1,240
|
2: 1:3
|
-//-
|
|
Полимеры бензольного отделения
|
Жидкая масса
|
1, 115
|
2: 1: 3
|
-//-
|
|
Оттеки прессования
|
Кристаллическая масса
|
1, 150
|
3: 1: 1
|
-//-
|
|
Смола с БХУ
|
Жидкая масса
|
1, 120
|
1: 1:3
|
Сыпучая масса
|
|
Полимеры бензольного отделения
|
Жидкая масса
|
1, 150
|
4: 1: 1
|
Куски крупностью 5-15 мм
|
При времени перемешивания менее 0,5
часа не достигается состояние однородности массы присадки к шихте, время
перемешивания более 1 часа нецелесообразно - масса присадки не изменяет своего
агрегатного состояния, при температурах выше 30°С имеет место агрегирование
резиновой крошки и модифицирующего агента в крупные конгломераты более 5 мм.
Результаты совместного коксования
угля, отходов КХП, резиновой крошки и коксовой пыли УСТК представлены в таблице
3.2. Эти данные показывают, что из шихты состава: угли марок ГЖ,Ж: угли марок
К, ОС, КС: присадка = 0,2-0,3 : 0,70-0,74 : 0,02-0,06, получен кокс, по выходу
и качеству превосходящий кокс из базовой шихты. Кокс из экспериментальных шихт
характеризовался следующими показателями качества: выход валового кокса
составил 78,3 - 78,7 %, выход классов: + 40 мм - 77,1 - 80,0 %, + 25 мм - 92,0
- 94,3 %, механическая прочность по показателям П25 и П10
составила 89,9 - 93,7 %, 6,0 - 6,6 %, соответственно, структурная прочность -
Пс -89,7 - 92,7 %. При увеличении присадки в шихте до 7 % показатели качества
кокса ухудшаются, увеличился выход химических продуктов коксования: смолы и
сырого бензола.
Следовательно, кокс, полученный из
шихт с соотношением компонентов : (угли марок ГЖ, Ж) : (угли марок К, ОС, КС) :
(присадка), равном (0,2-0,3) : (0,70-0,74) : (0,02-0,06), по показателям
качества удовлетворяет требованиям стандартов, с увеличением выхода валового
кокса, кокса классов + 40мм, + 25 мм и повышением прочности
Внедрение полученных результатов
позволит: квалифицированно утилизировать на месте резиносодержащие и
коксохимические отходы, уменьшить капитальные и эксплуатационные расходы на их
утилизацию, увеличить выход и качество кокса, снизить себестоимость его
производства и расход дефицитных углей. Технология промышленно применима на
коксохимических предприятиях при подготовке угольной шихты к коксованию для
производства металлургического кокса.
Таблица 3.2 - Результаты коксований угольных
шихт с присадкой
|
Состав
шихты, доля
|
Качество
шихты
|
Выход
кокса, %
|
Качество
кокса, %
|
Выход
химических продуктов, %
|
|
угли
марок ГЖ,Ж
|
УГЛИ
марок К, ОС, КС
|
При-садка
|
Ad,
|
Vd
|
У,
мм
|
с
d
bt %
|
Вало-вый
|
классы
крупности, мм
|
технический
анализ
|
прочность
|
|
|
|
|
|
|
|
|
|
|
+40
|
+25
|
Ad
|
Vdaf
|
|
П25
|
Пю
|
Пс
|
смо-ла
|
сырой
бензол
|
|
0.25
|
0.
75
|
-
|
8,
0
|
25,6
|
15
|
0,
39
|
77,8
|
76,5
|
91,
0
|
10,
5
|
1,3
|
0,41
|
89,8
|
6,5
|
89,6
|
3,41
|
0,
75
|
|
0.
30
|
0.
70
|
0.
02
|
8.
0
|
25,2
|
16
|
0,40
|
78.
3
|
77.
1
|
92.
0
|
10,
5
|
1,
2
|
0,42
|
91,5
|
6,4
|
90.
1
|
3,82
|
0,88
|
|
0.
26
|
0.
71
|
0.
03
|
8,
0
|
25,
0
|
15
|
0,39
|
78.5
|
79,5
|
94,
3
|
10,6
|
1,3
|
0,41
|
93.
7
|
6,
0
|
92.7
|
4.13
|
1.
17
|
|
0.
20
|
0.
74
|
0.
06
|
8,1
|
24.5
|
14
|
0,
39
|
78.7
|
80.
0
|
93.8
|
10,5
|
1,3
|
0,41
|
89.9
|
6,6
|
89.7
|
4,89
|
1,52
|
|
0.
18
|
0.
75
|
0.
07
|
8.2
|
24.
3
|
14
|
0,40
|
78.8
|
80.
2
|
93,9
|
10,
5
|
1,3
|
0,42
|
89.
1
|
6,9
|
89.
3
|
5.
09
|
1,57
|
|
0.
20
|
0.
73
|
0.
07
|
8,2
|
24.4
|
14
|
0,40
|
78.7
|
80.
1
|
93.
6
|
10,6
|
1,2
|
0,42
|
89.
3
|
7.0
|
89,5
|
5,
13
|
1,
53
|
3.2 Технологическая схема утилизации резинотехнических изделий в
шихте на коксование
Технологическая схема переработки
резинотехнических изделий представлена на рисунок
3.1. Целые изношенные шины подаются на станок для вырезки бортовых колец (1), а
затем измельчаются до кусков размерами 40x40 мм на трех последовательно
расположенных ножевых дробилках (2,3,4) с шириной фрез 60,40 и 18 мм., после
чего дробятся в молотковой дробилке (5), конструкция которой обеспечивает такую
скорость ударного воздействия, при которой резина ведет себя как хрупкое тело.
Одновременно с измельчением происходит отделение металлического корда при
помощи магнитного сепаратора (6). После молотковой дробилки резина собирается в
бункер-диспергатор (8), где измельчается и рассеивается на вибросите (9) с
получением фракции резиновой крошки 0 - 2,5 мм.
- станок для вырезки бортовых колец, 2, 3, 4 -
ножевые дробилки; 5 - молотковая дробилка; 6 - магнитный сепаратор; 7 -
бункер-накопитель; 8 - двухшнековый экструдер-деспиргатор; 9 - вибросито; 10 -
бункер; 11 - роторный измельчитель; 12 - шнек-дозатор.
Рисунок 3.1 -Технологическая схема подготовки
резинотехнических отходов
Далее резиновая крошка из бункера
(10) поступает в роторный измельчитель ИР-600 3/4 (11), где смешивается с
отходами химических цехов коксохимического производства с одновременным
дроблением твердых отходов. После чего, полученная смесь выдавливается шнековым
дозатором (12) на погрузку для транспортировки, сгружается в бункер, откуда
шнековым дозатором дозируется на транспортерную ленту, по которой поступает в
шихту на коксование.
4.
Экономическая часть
.1
Расчет инвестиций на установку утилизации коксохимических отходов на «Евраз
Кокс Сибирь» филиала ОАО «ЗСМК»
.1.1
Расчет инвестиций в основные фонды
Масса оборудования взята по данным спецификации
оборудования.
Таблица 4.1-Расчет стоимости на изготовление
оборудования
|
Наименование
оборудования
|
Количество
материала
|
Количество
единиц оборудования
|
Цена
за единицу.руб
|
Общая
стоимость, тыс.руб.
|
Производительность
|
|
1
Бункера для приема фусов
|
1270
кг 450 кг
|
2
2
|
40000
40000
|
101,6
36
|
|
|
2
Кран балка
|
1300
кг
|
1
|
40000
|
52
|
|
|
3
Укрытие для конвейера
|
1500
кг
|
1
|
40000
|
60
|
|
|
4
Трубы для паровой рубашки
|
385
м
|
-
|
56
|
21,6
|
|
|
5
Электродвигатель
|
-
|
1
|
200000
|
200
|
|
|
6
Оборудование из стали
|
49,07
т
|
-
|
40000
|
1962,8
|
|
|
7
Железобетонные емкости
|
-
|
-
|
-
|
21,3
|
|
|
8
Трубы для паропроводов
|
500
м
|
-
|
56
|
|
|
9
Насосы с электродвигателем
|
-
-
|
2
3
|
60000
80000
|
120
240
|
25
м3 50 м3
|
Общая стоимость технологического оборудования
установок утилизации фусов, приготовления эмульсии и оборудования для
переработки резины будет равна:
,2 +2372+665,3=3508,5 тыс. руб.
Общая стоимость технологического оборудования
установок утилизации фусов и приготовления эмульсии за вычетом насосов и
электродвигателей составит: 3508,5 - 200 - 360=2948,5 тыс. руб.
Капитальные вложения на вновь вводимое
технологическое оборудование Коб руб., рассчитывается по формуле:
(1)
где Цоб - общая стоимость
оборудования, руб.
Зстр - затраты на строительные работы
для оборудования, руб.
Зстр
=0,06÷0,08 Цоб Зстр =0,06
· 2948,5 =176,9 тыс. руб.
Змонт - затраты на монтаж
оборудования, руб.
Змонт
=0,08÷0,012 Цоб Змонт
=0,08· 2948,5 =235,8 тыс. руб.
Зтр.з. - транспортные расходы, руб.
Зтр.з.
=0,15÷0,2 Цоб Зтр.з.
=0,15· 2948,5 =442,3 тыс. руб.
Таким образом, Сni=2948,5
+ 176,9 + 235,8 + 442,3=3803,5 тыс. руб.
По аналогии Cni.
=560·(0,06 + 0,08 + 0,15)=722,40 тыс. руб.
Амортизационные отчисления на вводимое
оборудование , руб. рассчитываются по формуле:
(2)
Нормы амортизации , %, берутся по
данным цеха, который является базой для сравнения или по Классификации основных
средств, включаемых в амортизационные группы (Классификация утверждена
постановлением Правительства РФ от 01.01.2002 №1 с изменениями от 9 июля, 8
августа 2003 г., 18 ноября 2006 г., 01 декабря 2009 г.). Принимаем =8,8% .
Результаты расчетов сводятся в
таблицу 4.2
Таблица 4.2- Форма представления
результатов расчета стоимости вводимого оборудования и амортизационных
отчислений
|
Наименование
и краткая техническая характеристика оборудования
|
Количество
единиц оборудования
|
Цена
оборудования, тыс.руб
|
Первоначальная
стоимость оборудования, руб.
|
Общая
стоимость оборудования,тыс. руб.
|
Норма
амортизации, %
|
Амортизационные
отчисления,тыс.руб.
|
|
Основное
технологическое оборудование: 1 Насос 2Электродвигатель кран-балка 3
Дробилки 4 Магнитный сепаратор 5 Станок для вырезки колец 6 Вибросито 7
Экструдер-деспергатор
|
2 5 1 1 1 1
|
360 200 162,3 163 98 21 142
|
|
|
|
|
|
Всего
по цеху
|
1
|
2948,5
|
|
3803,5
|
10
|
380,3
|
|
Мелкое
неучтенное оборудование (10%)
|
1
|
294,8
|
|
380,3
|
8,8
|
33,5
|
|
Технологические
металлоконструкции (7%)
|
1
|
206,4
|
|
266,2
|
8,8
|
23,4
|
|
Трубопроводы
и кабельные сети (12%)
|
|
353,8
|
|
456,4
|
8,8
|
40,2
|
|
Запасные
части (2%)
|
|
59,0
|
|
76,07
|
8,8
|
6,7
|
|
Прочие
затраты (1,25%)
|
|
36,9
|
|
47,5
|
8,8
|
4,2
|
|
Общая
стоимость оборудования,
|
|
3899,4
|
|
5029,9
|
|
488,3
|
Капитальные вложения в основные фонды по
проектному варианту , определяются по формуле:
(3)
где Кni -
капитальные вложения по каждой группе основных фондов, в т.ч. по оборудованию Kн.об., руб.;
Коф.i - общая стоимость основных
фондов, руб.,- количество групп основных фондов.
Ко.ф.=50290,9+226,97=50517,87
тыс.руб.
Результаты расчетов сводятся в
таблицу 4.3
Таблица 4.3 Форма представления
результатов расчета капитальных вложений в основные фонды и амортизационных
отчислений
|
Группы
основных фондов
|
Первоначальная
стоимость основных фондов, тыс.руб.
|
Норма
амортизации, %
|
Амортизационные
отчисления, тыс.руб.
|
|
Производственный
инвентарь, инструменты и приспособления (2% от стоимости оборудования)
|
76,07
|
8,8
|
6,7
|
|
Прочие
непредусмотренные расходы (3% от суммы учтенных капиталовложений)
|
150,9
|
8,8
|
13,3
|
|
Итого
по цеху,
|
226,97
|
|
20
|
4.1.2
Расчет инвестиций в оборотные средства
Расчет величины нормируемых оборотных средств
цеха достаточно произвести по элементам:
· незавершенное
производство.
(4)
где
- среднесуточный выпуск продукции, т/сут.;
- длительность
производственного цикла, сутки;
С - цеховая
себестоимость единицы продукции, руб./т, по данным калькуляции;
- коэффициент
нарастания расходов, принимаем = 8,8%.
Для настоящего производства составляет:
Нпп1=0,476·12·1=5,72тыс.руб.
4.1.3
Расчет общей величины инвестиций
Общая сумма инвестиций К, руб., на
реализацию предлагаемых мероприятий рассчитывается по формуле:
, (5)
где
-
инвестиции (капитальные вложения) в основные фонды,
- инвестиции в оборотные средства.
К=Ко.ф+Нпп.2=50517,87
+371,53+49685795=49736684,4 руб.
4.2
Расчет производственной программы цеха
Для непрерывных процессов расчет производится по
формуле:
, (6)
М=1∙0,24∙1548,06=371,53 т/год
где n
-
количество единиц основного (ведущего) оборудования, шт.;
Мп
- часовая производительность единицы основного оборудования в натуральном
измерении;
Тэ
- годовой эффективный фонд времени работы оборудования, ч;
В таблице 4.3 приведен баланс времени работы
оборудования при непрерывной и прерывной производственной неделе. Эффективный
фонд времени
при непрерывной и
прерывной производственной неделе рассчитывается по формуле:
(7)
Для непрерывного производства:
, (8)
Таблица 4.4- Баланс времени работы оборудования
|
Состав
баланса времени работы оборудования
|
Режим
работы
|
|
непрерывная
неделя 36 час. в неделю
|
|
дни
|
час
|
|
Календарный
фонд времени Tк
|
249
|
1787,7
|
|
Выходные
дни Тв
|
-
|
-
|
|
Праздничные
дни Тпр
|
-
|
-
|
|
Сокращение
рабочего времени в предпраздничные дни Тс
|
-
|
-
|
|
Перерывы
между сменами Тм.с
|
-
|
-
|
|
Обеденные
перерывы То
|
-
|
-
|
|
Режимный
фонд времени Треж
|
249
|
1787,7
|
|
Простои
оборудования в планово-предупредительном ремонте Трем
|
12,5
|
150
|
|
Технологические
простои Тп (2-3 % от Треж)
|
7,47
|
89,64
|
|
Эффективный
фонд времени работы Тэ
|
229,03
|
1548,06
|
Таблица 4.5- Распределение единицы
ремонтосложности механической части теплотехнического оборудования
|
Вид
мероприятия
|
Наименование
работы, чел.-ч
|
|
слесарные
|
станочные
|
прочие
|
всего
|
|
Техническое
обслуживание
|
0,55
|
0,05
|
0,4
|
1
|
|
Текущий
ремонт
|
5,3
|
2,3
|
2,4
|
10
|
|
Капитальный
ремонт
|
24
|
7
|
9
|
40
|
|
Одна
условная единица ремонтосложности при капитальном ремонте электротехнического
оборудования принята равной 12 человеко-часам, отнесенным к 4,0 разряду
тарифной сетки сдельщика.
|
Степень использования производственной мощности
определяется по формуле:
, (9)
где
- коэффициент использования производственной мощности;
- производство
объема коксохимических отходов, т;
М -
производственная мощность, т.
Кисп=371,53/371,53=1,0 т/год
Для характеристики использования оборудования по
времени рассчитывается коэффициент экстенсивной нагрузки (
):
, (10)
где
- эффективный фонд времени работы оборудования, ч (см. таблицу 4.3);
- календарный фонд
времени работы оборудования, ч.
4.2.1
Производственная программа цеха
Производственная программа цеха устанавливается
в натуральных показателях по видам продукции.
Выпуск продукции по цеху ВП, т/год,
рассчитывается по ВП=371,53 т/год
4.2.2
Расчет численности и фонда оплаты труда персонала
Различают явочную и списочную численность
рабочих. Явочная численность - это количество рабочих, явившихся на работу для
выполнения производственного задания по выпуску продукции в течение суток.
Списочная численность - это общая численность работников с учетом подмены.
Списочная численность определяется на основе явочной с учетом коэффициента списочного
состава. Он рассчитывается как отношение календарного фонда времени к
действительному фонду времени одного рабочего, исходя из Баланса рабочего
времени одного рабочего в днях и часах (таблица 4.6)
Таблица 4.6 Баланс рабочего времени одного рабочего,
дни
|
Статьи
баланса
|
Производство
|
|
непрерывное
|
|
Календарный
фонд времени
|
249
|
|
Выходные
дни Тв
|
-
|
|
Праздничные
дни Тп
|
-
|
|
Номинальный
фонд рабочего времени
|
249
|
|
Невыходы
на работу Тнев, в том числе: основной и дополнительный
отпуск болезни выполнение государственных и общественных обязанностей прочие
причины
|
24
- - 6
|
|
Действительный
фонд времени
|
219
|
|
Коэффициент
списочного состава
|
1,13
|
Для коксохимического производства производим
расчет численности основных рабочих по нормам обслуживания агрегатов:
(11)
где
- явочная численность рабочих, чел.;
- норма
обслуживания агрегата в смену, чел./шт.;
п - количество
обслуживаемых агрегатов, шт.;
- число смен в
сутки.
Чяв=2∙1∙2=56
Списочная численность рабочих
рассчитывается
как:
(12)
где
- коэффициент списочного состава.
Чсп=56∙1,13=63
(13)
где
-
численность вспомогательных рабочих), чел.
Чобщ=56+63=119
4.2.3
Расчет основной и дополнительной заработной платы основных производственных
рабочих
При повременной системе прямая заработная плата
рабочего
,
руб., определяются в соответствии с часовой тарифной ставкой
,
руб./ч и фактическим фондом рабочего времени
,
ч, по формуле:
(15)
Принимаем часовую тарифную ставку для:
основных рабочих 5-го разряда = 42,24 руб/час
вспомогательных рабочих = 32 руб/час
Для основных рабочих: ЗПпр1=42,24∙14∙12=7096,3
руб.
Для вспомогательных рабочих: ЗПпр2=32∙14∙12=5376
руб.
Доплата за работу в тяжелых, вредных, особо
тяжелых, особо вредных условиях труда
,
руб., рассчитывается по формуле:
(16)
Для основных рабочих: Ду.т.=7096,3∙0,2=1419,3
руб.
Для вспомогательных рабочих: Ду.т2=5376∙0,2=1075,2
руб.
Доплата за работу в вечернее время
руб.,
рассчитывается по формуле:
(17)
где
- количество вечерних часов, при непрерывном 3-х сменном графике работы
принимаем
; (18)
Для основных рабочих: ЗПв=42,24∙56∙0,5=1182,7
руб.
Для вспомогательных рабочих: ЗПв=32∙56∙0,5=896
руб.
Доплата за работу в ночное время ЗПн,
руб., рассчитывается по формуле:
(19)
где
- количество ночных часов, при непрерывном 3-х сменном графике работы принимаем
;
Для основных рабочих: ЗПн1=42,24∙56∙1=2365,4
руб.
Для вспомогательных рабочих: ЗПн2=32∙56∙1=1792
руб.
Доплата за работу в выходные и нерабочие
праздничные дни рассчитывается по формуле:
(20)
где
- количество выходных и нерабочих праздничных дней.
Для основных рабочих: Двых=42,24∙8∙8∙1=2703,4
руб.
Для вспомогательных рабочих: Двых=32∙8∙8∙1=2048
руб.
Премия
,
руб., рассчитывается следующим образом:
(21)
где р - размер премии, в %, за
выполнение установленных показателей и условий премирования.
Для основных рабочих: ЗПпрем1=7096,3∙30/100=2128,9
руб.
Для вспомогательных рабочих: ЗПпрем2=5376∙30/100=1612,8
руб.
Основная заработная плата
,
руб., рассчитывается по формуле:
(22)
где
- районный коэффициент,
= 1,3.
Для основных рабочих:
ЗПосн=(7096,3+1419,3+1182,7+2365,4+2703,4+21289)∙1,3=21964,8
руб.
Для вспомогательных рабочих:
ЗПосн2=(5376+1075,2+896+1792+2048+1612,8)∙1,3=16640
руб.
Дополнительная заработная плата
,
руб., рассчитывается по формуле:
(23)
Для основных рабочих: ЗПдоп1=21964,8∙0,12∙1,3=3426,5
руб.
Для вспомогательных рабочих: ЗПдоп2=16640∙0,12∙1,3=2595,8
руб
Общая величина заработной платы
,
руб., рассчитывается по формуле:
(24)
Для основных рабочих: ЗПобщ1=21964,8+3426,5+6601,7=31993
руб.
Для вспомогательных рабочих: ЗПобщ2=16640+2595,8+5050,1=24285,9
руб.
1. Расчет единого
социального налога
Единый социальный налог рассчитывается по
формуле:
(25)
Для основных рабочих: Нсоц1=(21964,8+3426,5)∙0,26=6601,7
руб.
Для вспомогательных рабочих: Нсоц2=(16640+2595,8)∙0,26=5050,1
руб.
2. Расчет фонда заработной платы
Годовой фонд заработной платы можно рассчитать
по формуле исходя из средней годовой зарплаты одного рабочего, принимаем равной
заработной плате рабочего, рассчитанной выше и среднесписочной численности
рабочих подразделения:
(26)
(27)
где
- списочная численность рабочих i-ro
разряда, чел;
Для основных рабочих: ФОТ1=31993∙56=1791608
руб.
Для вспомогательных рабочих: ФОТ2=24285,9∙63=1530011,7
руб.
4.2.4
Расчет производительности труда основных производственных рабочих
Производительность труда (выработка) на одного
рабочего определяется по формуле:
(28)
где
,
- годовой выпуск продукции участка (цеха),
;
,- среднесписочная
численность рабочих участка (цеха), чел.
ПТ=371,53/119=3,12
Таблица 4.7- Расчет годового фонда заработной
платы рабочих
|
Профессии
и группы рабочих
|
Тарифный
разряд
|
Списочное
число рабочих, чел.
|
Действии-тельный
фонд рабочего времени
|
Часовая
тарифная ставка, руб.
|
Фонд
основной заработной платы
|
Фонд
дополнительной заработной платы
|
Общий
годовой фонд заработной платы, тыс. руб.
|
|
|
|
|
|
фонд
зарплаты по тарифу
|
приработок
сдельщика
|
премии
|
доплаты
|
итого
|
районный
коэффициент
|
фонд
зарплаты с учетом районного коэффициента, млн. руб.
|
|
|
|
|
|
|
|
|
|
|
за
работу в вечернее и ночное время
|
за
работу в праздничные дни
|
прочие
|
|
|
|
|
|
|
|
|
одного
рабочего, ч.
|
всех
рабочих, ч.
|
|
|
|
|
|
|
|
|
|
|
|
|
|
Основные
рабочие
|
5
|
56
|
1548,06
|
86691
|
42,24
|
7096,32
|
-
|
2128,9
|
1182,7
2365,4
|
2703,4
|
-
|
15416,12
|
1,3
|
20115,156
|
3426,5
|
26129712
|
|
Вспомогательные
рабочие
|
4
|
63
|
1548,06
|
97528
|
32
|
5376
|
-
|
1612,8
|
896
1792
|
2048
|
-
|
11124,8
|
1,3
|
2595,8
|
23556083
|
|
Итого
|
|
|
|
|
|
|
|
|
|
|
|
|
|
48676,196
|
6022,3
|
49685795
|
Результаты расчетов сводятся в таблицу 4.8
Таблица 4.8Расчетные показатели по труду и
заработной плате
|
№
/п
|
Показатели
|
Значение
показателей
|
|
1
|
Объем
производства, млн. руб.
|
=367422169
|
|
2
|
Численность
персонала всего, в том числе: основные вспомогательные
|
119
|
|
3
|
Производительность
труда одного работающего,
|
3087581
|
|
4
|
Годовой
фонд зарплаты персонала, тыс. руб.
|
49685795
|
|
5
|
Среднемесячная
заработная плата одного работающего, руб., в том числе: рабочих: основных
вспомогательных
|
=23946,22
|
Таблица 4.9 - Калькуляция себестоимости
кокосохимичсеких отходов, объем годового выпуска 371,53 т/год
|
|
Основное
производство (шихта)
|
Предлагаемое
производство (коксохимические отходы)
|
|
На
1 Т
|
На
весь выпуск
|
На
1 Т
|
На
весь выпуск
|
|
Статьи
затрат
|
цена,
руб./ед.изм
|
Кол-во
|
сумм,
руб.
|
Кол-во
|
сумма,
руб
|
цена,
руб./ед.изм
|
Кол-во
|
сумма,
руб.
|
Кол-во
|
сумма,
руб.
|
|
1.
Сырье, основные материалы и полуфабрикаты 1.1 Шихта 1.2 Резиновая крошка
|
2326,5
|
1,078
|
2973,3
|
400,5
|
931784,9
|
1
13
|
0,054
0,01
|
0,054
130
|
371,53
3715,3
|
371,53
48299
|
|
2.
Отходы (-)
|
-
|
-
|
-
|
-
|
-
|
-
|
-
|
-
|
-
|
-
|
|
3.
Брак по цене использования (-)
|
-
|
-
|
-
|
-
|
-
|
-
|
-
|
-
|
-
|
-
|
|
Итого
задано за вычетом отходов и брака
|
2326,5
|
1,078
|
2973,3
|
400,5
|
931784,9
|
1
|
0,054
|
0,054
|
371,53
|
371,53
|
|
4
Расходы по переделу:
|
|
|
|
|
|
|
|
|
|
|
|
Электроэнергия
|
-
|
-
|
-
|
-
|
-
|
8,13
|
0,01064
|
763,74
|
7,78
|
558698,72
|
|
Пар
технологический
|
-
|
-
|
-
|
-
|
-
|
6,37
|
0,04040
|
157,77
|
29,56
|
58616,3
|
|
Вода
техническая
|
-
|
-
|
-
|
-
|
-
|
0,16
|
0,00026
|
601,06
|
0,19
|
223311,82
|
|
Воздух
сжатый(8 ата.)
|
-
|
-
|
-
|
-
|
-
|
1,94
|
0,01723
|
112,73
|
6,4
|
41882,58
|
|
Азот
|
|
|
|
|
|
1,79
|
0,00705
|
254,65
|
68044,536
|
64642,31
|
|
5.
Вспомогательные материалы на технологические цели:
|
-
|
-
|
-
|
-
|
-
|
-
|
-
|
-
|
-
|
-
|
|
6.
Расходы на оплату труда основных производственных рабочих
|
-
|
-
|
-
|
-
|
-
|
42,24
32
|
56
63
|
2365,44
2016
|
119
|
49685795
|
|
7.
Единый социальный налог
|
-
|
-
|
-
|
-
|
-
|
-
|
-
|
-
|
119
|
863621,12
|
|
8.
Общепроизводственные расходы, в том числе:
|
|
|
|
|
|
|
|
|
|
|
|
8.1.
Амортизация основных средств
|
-
|
-
|
-
|
-
|
-
|
-
|
-
|
-
|
-
|
398279,2
|
|
8.2.
Расходы на ремонт и содержание основных средств
|
-
|
-
|
-
|
-
|
-
|
-
|
-
|
-
|
-
|
11948,4
|
|
8.3.
Прочие расходы
|
-
|
-
|
-
|
-
|
-
|
-
|
-
|
-
|
-
|
79665,84
|
|
Итого
расходы по переделу
|
-
|
-
|
-
|
-
|
-
|
-
|
-
|
-
|
-
|
1026817,5
|
|
Итого
себестоимость по подразделению
|
-
|
-
|
-
|
-
|
|
-
|
-
|
-
|
-
|
1027189
|
|
9.
Сопряженная продукция (-)
|
-
|
-
|
-
|
-
|
-
|
-
|
-
|
-
|
-
|
-
|
|
10.
Общехозяйственные расходы
|
|
|
|
|
|
-
|
-
|
-
|
-
|
10271,89
|
|
Итого
производственная себестоимость готовой продукции
|
|
|
|
|
|
-
|
-
|
-
|
-
|
10271,89
|
|
11.
Готовая продукция (по производственной себестоимости) на собственные цели (-)
|
|
|
|
|
|
-
|
-
|
-
|
-
|
-
|
|
Итого
производственная себестоимость
|
|
|
|
|
|
-
|
-
|
-
|
-
|
1037460,8
|
|
12.
Расходы на продажу продукции
|
|
|
|
|
|
-
|
-
|
-
|
-
|
102,7
|
|
Всего
полная себестоимость реализуемой продукции
|
|
|
3105,2
|
|
|
|
|
2922,68
|
|
1085862,5
|
4.3
Расчет текущих затрат на производство
Расчет текущих затрат на утилизацию
коксохимичсеких отходов представлен в таблице 4.9 Смета общепроизводственных
расходов представлена в таблице 4.10.
Таблица 4.10 - Смета общепроизводственных
расходов
|
Расходы
|
Сумма,
тыс.руб.
|
Пояснения
к расчетам
|
|
1.
Амортизация основных средств
|
|
|
|
1.1.
Амортизация зданий и сооружений
|
-
|
См.
табл.
|
|
1.2.
Амортизация оборудования
|
398,279
|
См.
табл.
|
|
Итого
по статье 1
|
398,279
|
|
|
2.
Расход на ремонт и содержание основных средств
|
|
|
|
2.1.
Ремонт зданий и сооружений
|
-
|
2
% от стоимости зданий и сооружений
|
|
2.2.
Содержание зданий и сооружений
|
-
|
4-6
% от стоимости зданий и сооружений
|
|
2.3.
Ремонт оборудования
|
190,175
|
5-10
% от стоимости оборудования и транспортных средств
|
|
2.4.
Содержание и эксплуатация оборудования
|
76,07
|
2
% от стоимости оборудования и транспортных средств
|
|
Итого
по статье 2
|
266,245
|
|
|
3.
Прочие расходы
|
|
|
|
3.1.
Фонд оплаты труда вспомогательных рабочих (дежурного персонала)
|
3321,62
|
Табл.
|
|
3.2.
Фонд оплаты труда руководителей, специалистов и служащих
|
-
|
Табл.
|
|
3.3.
Единый социальный налог
|
863,621
|
26
% от фонда оплаты труда
|
|
3.4.
Охрана труда
|
664,323
|
При
нормальных условиях 10-15 % от ФОТ, при вредных и тяжелых условиях - 15-20 %
от ФОТ, при особо вредных и тяжелых условиях - 20-25 % от ФОТ
|
|
3.5.
Прочие расходы
|
969,912
|
20
-30 % от суммы предыдущих расходов
|
|
Итого
по статье 3
|
5819,477
|
|
|
Всего
|
6484,001
|
|
4.4
Расчет показателей эффективности инвестиций
Следует обратить внимание на то, что ввод в
эксплуатацию установки по утилизации коксохимических отходов позволяет получать
значительную величину предотвращенного экологического ущерба в результате
неразмещения в окружающей природной среде ~19250 т/год (данные 2010 г)
токсичных смолистых отходов, содержащих соединения, относящиеся к Ι-му
(бенз-(а)-пирен), ΙΙ-му
(нафталин, фенолы и др.) и ΙΙΙ-му
(ароматические углеводороды) классам опасности.
Оценка величины предотвращенного экологического
ущерба в данном случае может быть произведена по формуле :
(29)
где
-
показатель удельного ущерба окружающей природной среде региона в результате
размещения 1 т отходов ΙV
класса опасности, руб/т;
- объем отходов i-го
класса опасности, не допущенных к размещению, т/год;
- коэффициент,
учитывающий класс опасности i-го
химического вещества, недопущенного к попаданию на почву.
Показатель
для
Кемеровской области составлял (на 1999 г) величину, равную 138руб/т, а с учетом
инфляции за период с 1999 по 2009 гг. он должен быть равен 138 · 2,15=297
руб/т. Принимая, что количество коксохимических отходов ΣМ
i
=19250т/год и считая, что в среднем они относятся к ΙΙ-му
классу опасности
=3, имеем:
=297 · 19250 ·
3=17151750 руб/год
В данном разделе рассчитываются следующие
показатели:
. Условно-годовая экономия себестоимости
продукции Эг, руб., рассчитывается по формуле:
(30)
где С1- цеховая
себестоимость одной тонны продукции, руб./т;
ВПг2
- годовой выпуск продукции после мероприятия, т.
Эг=(3105,2-2922,68)*371,53=67811,66
руб.
. Валовая прибыль от реализации продукции
,
руб., по формуле:
(31)
где
, - цена
шихты без учета НДС, руб./т;
, - годовой выпуск шихты, т
(условные тонны);
, - полная себестоимость кокса,
руб./т (рассчитывается путем суммирования «Производственной себестоимости
готовой продукции» и «Расходов на продажу товарной продукции».)
П1=(3120,2-2922,68)·371,53=73384,6
руб.
. Увеличение прибыли
,руб.,
от реализации реконструкции по формуле:
(32)
∆П=(3120,73-3105,2)-(3120,73-2922,68)=-182,52
руб.
. Увеличение прибыли за счет предотвращенного
экологического ущерба
. Срок окупаемости капиталовложений:
при строительстве нового цеха рассчитываются по
формуле:
(33)
где
- расчетный срок окупаемости капитальных вложений, лет;
К -
капитальные вложения на разработку и внедрение мероприятия, руб.;
лет
Основные технико-экономические
показатели представлены в таблице 4.11.
Таблица 4.11 - Технико-экономические
показатели
|
Наименование
статьи
|
Сумма,
тыс. руб.
|
|
Основные
фонды
|
50517,87
|
|
Оборотные
фонды
|
5,72
|
|
Амортизация
|
398,28
|
|
Заработная
плата
|
49685,79
|
|
Себестоимость
1 тн. продукции
|
2922,68
|
|
Полная
себестоимость
|
1085862,5
|
|
Цена
за реализацию продукции
|
3120,2
|
|
Срок
окупаемости
|
2,8
лет
|
Выводы: Общая стоимость инвестиционных затрат
составляет 49736684,4 рублей и включает в себя разработку предпроектной и
проектной документации, приобретение оборудования, строительно-монтажные
работы, оформление разрешительной документации, формирование рынка сбыта
продукции.
Финансирование проекта предполагается за счет
собственных средств.
- Увеличение прибыли от реализации
реконструкции и предотвращенного экологического ущерба составило
руб.
Условно-годовая экономия
себестоимости на весь выпуск продукции составила 67811,66 рублей.
Срок окупаемости проекта составил
два года восемь месяцев.
5.
Безопасность и экологичность проекта
.1
Безопасность
.1.1
Анализ условий труда
На рабочих установки утилизации химических
отходов во время работы могут воздействовать следующие вредные и опасные
производственные факторы по ГОСТ 12.0.003-74:
а) физические:
) Подвижные части производственного
оборудования;
) Повышенная загазованность воздуха рабочей
зоны;
) Повышенная (и пониженная в зимнее время на
открытом воздухе) температура поверхностей оборудования;
) Повышенная (и пониженная в зимнее время на
открытом воздухе) температура воздуха рабочей зоны;
) Повышенный уровень шума на рабочем месте,
острые края оборудования;
) Повышенная плотность электрооборудования в
рабочей зоне.
б) химические - токсические и раздражающие
вещества, проникающие в организм человека через органы дыхания и кожные
покровы:
) Коксовый газ - легко воспламеняется, смесь
воздуха с коксовым газом взрывоопасна. В состав входит окись углерода, в связи
с чем газ ядовит и отравляюще действует на человека. Аппарат газопровода, по
которому проходит газ, герметически закрыт и при нормальных условиях
эксплуатации возможности отравления нет.
) Аммиачно-фенольная вода - насыщенна аммиаком и
фенолами, в процессе используется с температурой до 100°С. При разливах в
больших количествах с парами воды, выделяются аммиак и фенолы. Поражают
слизистую оболочку полости рта, гортани, глаз. При длительном нахождении в зоне
действия могут привести к отеку легких. В аварийных ситуациях необходимо
использовать изолирующую газо-защитную аппаратуру с маской.
) Серная кислота - сильно действующая
агрессивная жидкость, тяжелее воды (вес зависит от концентрации). Попадая на
кожу человека вызывает ожоги, степень которых зависит от концентрации и времени
контакта. При разгрузке или перекачке серной кислоты выделяется серный и
сернистый ангидрид. При вдыхании этих компонентов происходит раздражение
верхних дыхательных путей (насморк, кашель, затруднение дыхания, жжение и
покраснение глаз). При работе с серной кислотой должны применяться только
положенная по нормам спецодежда, спецобувь, защитные очки, при случайном
попадании кислоты на кожу человека она немедленно должна смываться под струей
воды или под душем самопомощи, которые должны быть смонтированы в отделениях
цеха, где применяются серная кислота и другие агрессивные жидкости.
) Пиридиновые основания - маслянистая жидкость
от желтого до бордового цвета, легче воды, имеет резкий неприятный запах,
летуч, имеет свойство всасываться через кожу. Вызывает раздражение слизистых оболочек
глаз, верхних дыхательных путей (кашель, слезотечение, слюноотделение), может
вызвать паралич дыхательных путей. При попадании на кожу вызывает чувство
жжения, огнеопасен.
) Каменноугольная смола - в своем составе
содержит ряд химических продуктов: нафталин, антрацен, пек, поглотительное и
легкое масло. Смола может вызвать отравления и кожные заболевания. Поражение
кожи возникает при прямом контакте с жидкой каменноугольной смолой, но возможны
и при действии паров. Солнечный свет значительно усиливает действие
каменноугольной смолы на кожу (фотодинамическое действие), токсическое действие
- отравление высокими концентрациями паров, вдыхаемых через органы дыхания.
Случайные разливы каменноугольной смолы должны немедленно засыпаться шлаком,
песком, опилками и убираться, при попадании на тело она немедленно должна
смываться теплой водой с мылом. При работе со смолой должны применяться
прорезиненные перчатки, рукавицы типа «КР» и защитные очки. Необходимо помнить,
что при несвоевременном удалении смолы с тела человека могут возникнуть
сильные ожоги даже через несколько дней при воздействие на это место солнечных
лучей [27].
Предельно допустимые концентрации
вредных веществ в воздухе рабочей зоны указаны в таблице 5.1.
Таблица 5.1 - Результаты исследования
воздуха рабочей зоны
|
Определяемое вещество
|
Фактич. кон-ция, мг/мэ
|
пдк, мг/м3
|
Класс опасности вещества
|
Превышение в кол. раз
|
|
Бензол
|
5,5
|
5,0
|
2
|
1,1
|
|
HCN
|
0,1
|
0,3
|
1
|
-
|
|
Фенол
|
0,14
|
0,3
|
2
|
-
|
|
Щёлочь
|
0,1
|
0,5
|
2
|
-
|
|
Серная кислота
|
Н/обн
|
1,0
|
2
|
-
|
Условия труда по содержанию вредных
веществ в воздухе рабочей зоны соответствуют классу 3.1.
Для анализа условий труда в БРЦ в
качестве примера можно рассмотреть карту условий труда аппаратчика переработки
отхдов химического производства (таблица 5.2).
Таблица 5.2 - Карта условий
труда аппаратчика переработки отходов химического производства
|
Наименование
производственного фактора, единица измерения
|
ПДК,
ПДУ, допустимый уровень
|
Фактический
уровень
|
Величина
отклонения
|
Класс
условий труда
|
|
Шум,
дБА
|
80
|
73
|
-
|
2
|
|
Освещенность,
ЛК, КЕО %
|
0,6
|
1,55
|
0,95
|
2
|
|
Т,
°С воздуха на рабочем месте
|
22,1-27
|
28
|
-
|
|
|
Скорость
движения воздуха
|
0,1
|
0,1
|
-
|
|
|
Влажность
воздуха, %
|
15-75
|
59
|
-
|
|
|
Тепловое
излучение, Вт/м2
|
0
|
0
|
-
|
|
|
Содержание
вредных веществ, мг/м3: - бензол - НСN - фенол -
H2SO4 - щелочи
|
5 0,3 0,3 1 0,5
|
5,5 0,1 0,14 0,0 0,1
|
0,5 - - - -
|
3.1
|
Анализируя эти
данные, можно сделать вывод, что опасными производственными факторами на
установке утилизации химических отходов является повышенная концентрация
бензола. Также наблюдается превышение предельно допустимого уровня
освещенности.
В связи с этим
установку утилизвции химических отходов по классу опасности можно отнести к
категории 2. Такие условия труда приводят к стойким функциональным изменениям в
организм, появлению начальных признаков профессиональных заболеваний.
5.1.2
Мероприятия, направленные на улучшение условий труда
Серьезную проблему представляли выбросы
бензольных углеводородов из воздушников технологического оборудования в цехах
ректификации сырого бензола. Потери составляли около 2% от массы сырого
бензола. В настоящее время разработана двухступенчатая схема охлаждения
парогазовой смеси с конденсацией продуктов и последующей абсорбцией бензольных
углеводородов охлажденными сольвентами или ксилолами. Для снижения риска получения
профессионального заболевания или острого отравления необходимо строго
следовать правилам техники безопасности, т.е. применять индивидуальные средства
защиты, такие как фильтрующие противогазы малого габарита ПФМ-1, с
индивидуальными защитными патронами. ПЗУ, шланговые противогазы: ПШ-1, ПШ-2,
ПФМ-1 (при повышенных концентрациях), респираторы: РПГ-67А, РУ-60М, РПМ-62,
ежегодно проходить медосмотр, употреблять в пищу продукты, способствующие
восстановлению организма.[27]
5.1.3
Пожаро- и взрывобезопасность
Согласно нормам пожарной безопасности НПБ
105-2003 установка утилизации химических отходов по взрыво- и пожарной
опасности относится к категории «А». Наружные установки по взрыво- и пожарной
опасности также относятся к категории «А».
Все это представляет особые требования к
обслуживающему персоналу в части знания ими правил и инструкций по газовому
хозяйству, технике безопасности и пожарной безопасности.[12]
Перечень взрывопожароопасных
мест отделения получения и ректификации бензола приведен в таблице 5.3
Таблица 5.3 - Перечень взрывопожароопасных мест
отделения
|
№№
пп
|
Наименование
зданий, сооружений, отделений и установок
|
Категория
по пожарной опасности
|
Степень
огнестойкости (не ниже)
|
Класс
помещений или наружных установок
|
|
1.
|
Конечные
газовые холодильники бензольные скрубберы
|
А
|
-
|
В-1Г
|
|
2.
|
Градирня
для охлаждения воды цикла КГХ
|
В
|
IV
|
П-III
|
|
3.
|
Сборники
масла, смолы
|
Б
|
-
|
П-III
|
|
4.
|
Оборудование
дистилляции сырого бензола (колонны, трубчатые печи, тепло-обменная
аппаратура, сепараторы)
|
A
|
-
|
B-1Г
|
|
5.
|
Насосные
производства бензола
|
А
|
II
|
В-1А
|
|
6.
|
Насосная
техводы, насосная фенольных вод
|
Д
|
IV
|
|
|
7.
|
Здание
дешламации смолы
|
В
|
-
|
П-I
|
|
8.
|
Здание
установки очистки обратного коксового газа
|
В
|
III
|
П-I
|
|
9.
|
Этажерка
на отм. + 7.200, наружная установка
|
А
|
-
|
В-1Г
|
|
10.
|
Насосная
дистилляции, сепараторы и мерники
|
А
|
II
|
В-1А
|
|
11.
|
Сернокислотная
очистка фракции, моечные аппараты, расположенные: а) в здании; б) на открытой
этажерке
|
А А
|
II
II
|
В-1А В-1Г
|
|
12.
|
Склад
реактивов
|
Д
|
III
|
-
|
|
13.
|
Наружная
аппаратура ректификации
|
А
|
-
|
-
|
|
14.
|
Насосная
сырого бензола и чистых продуктов
|
А
|
II
|
В-1А
|
|
15.
|
Галерея
продуктопроводов
|
А
|
II
|
В-1А
|
|
16.
|
Пропарочная
площадка
|
А
|
-
|
В-1Г
|
|
17.
|
Установка
утилизации химических отходов: а) насосная; б) наружное оборудование
|
А А
|
II -
|
В-1А В-1Г
|
Для обеспечения пожаро- и взрывобезопасности
рабочие установки обязаны соблюдать «Инструкцию по пожарной безопасности для
работников бензольно-ректификационного цеха», курить только в специально
отведенных местах.
По приходу на рабочее место аппаратчик установки
утилизации отходов обязан со сдающим смену проверить:
наличие и исправность средств пожаротушения
(провести внешний осмотр пожарных кранов, рукавов, огнетушителей - огнетушители
должны иметь пломбу и бирку с указанным на ней сроком перезарядки, ящики и тубы
с песком должны быть наполнены);
наличие и исправность защитных средств: ящики с
газозащитной аппаратурой, должны быть исправны и опломбированы. Ящик с
аварийным инструментом должен быть исправен и опломбирован;
наличие и положение бирок - все бирки должны находиться
на стенде, закрытом на замок, ключ от которого принимается и сдается по смене.
Правильность заполнения журнала выдачи бирок,
наличие и целостность ограждений, обслуживающих
площадок, лестниц, переходных площадок, балконов, напорных баков и др. оборудования.
Закрытие проемов зданий, закрытие люков аппаратов. Ограждение должно иметь
достаточную высоту (не менее 100 см), должно быть надежно закреплено;
надежность крепления заземления оборудования,
перемычек на трубопроводах;
работу вентиляционных систем и аспирационных
установок;
достаточность освещения на рабочих местах и
наличие габаритов проходов;
технологический режим работы отделения
производства сульфата аммония;
исправность резервного оборудования и наличие
ограждений на вращающихся деталях насосов, вентиляторов, питателей,
наличие и исправность приборов КИП, средств
автоматизации, сигнализации и телефонной связи (пробным включением);
показания уровней в испарителях, сборниках
маточного раствора, кислого конденсата, регенерированной кислоты и напорных
баков кислоты;
наличие пломб на манометрах.
Каждое рабочее место обеспечивается первичными
средствами пожаротушения (войлок, асбестовая ткань, песок, огнетушители,
пожарные крюки), которые должны использоваться по прямому назначению.
Использовать материалы и средства пожаротушения в хозяйственных целях
запрещается.
Песок храниться в сухом, рыхлом виде в
песочницах и ящиках, снабженными совками и лопатами.
Огнетушители хранятся на специальных подставках
или держателях в помещениях на высоте не более 1,2 м и не ближе 1,5 м от двери.
Помещения оборудуются огнетушителями химическими воздушно-пенными (ОХВП-10) и
химическими пенными (ОХП10), а также порошковыми (ОП) и углекислотными (ОУ)
.[27]
При проведении технологических и
ремонтных газоопасных работ на работающем оборудовании возможно выделение газов
и образование среды, способной вызвать отравление работающих, загорание газа
или взрыв.
5.2
Экологичность
По современным экологическим требованиям
утилизация отходов коксохимического производства - одна из актуальнейших задач
коксохимии. Эта задача решается на разработанной и проектируемой на ЗСМК
установке утилизации жидких и твердых отходов.
Утилизация производится подачей в шихту
приготовленной на установке дозируемой суспензии жидких и твердых отходов на
ленту транспортера шихтоподачи. Текучая суспензия образуется за счет
использования специального оборудования. Постоянная текучесть суспензии
поддерживается её циркуляцией и перемешиванием.
Сброс сточных вод представлен такими
загрязнителями: взвешенные вещества, кальций, магний, нефтепродукты, фенолы,
хлориды, сульфаты, сухой остаток, железо, нитриты, нитраты, роданиды, фосфаты,
цианиды, СПАВ и др.
Отходы представлены следующими компонентами:
фусы каменноугольные, кислая смолка, химически загрязненный грунт, песок,
промасленная ветошь, отработанные масляные фильтры, отработанные нефтепродукты,
смолы и масла механической очистки, отработанная серная кислота, кислотный
остаток из хранилища серной кислоты, отработанные кислотные аккумуляторы, ил
карбидный, полимеры бензольного отделения.
Сбор и утилизация вредных парогазовых и
паровоздушных выбросов из аппаратуры представляют одну из главных задач любого
предприятия, работающего с жидкими химическими продуктами. разработана методика
оценки количества выбросов и содержание в них вредных компонентов: при
необходимости возможен расчет величины рассеивания до норм ПДК, определяется и
согласовывается с санитарными органами норматив ПДВ.
Отходами цехов улавливания химических продуктов
коксования после модернизации технологии являются фусы и полимеры отделения
улавливания и дистилляции сырого бензола. Фусы и полимеры утилизируются по
существующей технологии.
5.3
Мероприятия по ликвидации чрезвычайных ситуаций.
Для отделения получения и ректификации бензола
составлен план ликвидации аварий (ПЛА) в соответствии с «Инструкцией по
составлению планов ликвидации (локализации) аварий», утвержденный
Госгортехнадзором России, который подписывается и утверждается руководством
комбината.
При возникновении аварий аппаратчик установки
утилизации химических отходов действует согласно ПЛА. В таблице 5.4 рассмотрены
действия персонала при возможных авариях.
Таблица 5.4-Действия персонала при
возможных авариях
|
№
п/п
|
Наименование
аварии, место возникновения и возможность развитие
|
Последовательность
мероприятий по спасению людей, локализации и ликвидации аварии
|
Исполнители,
обеспечивающие выполнение мероприятий. Действия ГСС, ОПЧ и др. спец.
подразделений
|
Места
нахождения средств защиты и спасения людей, локализации и ликвидации аварий
|
Ответственные
руководители
|
Места
штаба ликвидации аварий
|
|
1.
|
Разрыв
корпуса конечного газового холодильника (КГХ). Скрубберное отделение 1,2 и 3
очереди.
|
1.
Окриком предупредить людей о газовой опасности 2. Вывести людей из зоны
аварии, принять срочные меры к спасению пострадавших 3. Вызвать смену ГСС, ПЧ
, мед.,сообщить диспетчеру КХП 4. Организовать встречу ПЧ, ГСС, мед.
персонала. 5. Прекратить огневые работы в цехе, обесточить сварочные посты 6.
Выставить посты в зоне КГХ 7. КГХ отключить от газовой сети: - КГХ-3 -
закрыть Ш-505, 508; открыть Ш-504, 507 - КГХ-4 - закрыть Ш-550, 552; открыть
Ш-551; прекратить подачу воды цикла КГХ. 8. В КГХ дать пар через П-517,540 на
свечи С-508,514 9. Установить место и причину разрыва корпуса
|
Первый
заметивший Ст. мастер, аппаратчик, газоспастель, мед.работник Ст. мастер,
аппаратчик Ст. мастер Ст. мастер, аппаратчик, ПЧ, ГСС Ст. мастер,
аппаратчик, ГСС Ст. мастер, аппаратчик машинист насосных установок Ст.
мастер, аппаратчик, Комиссия КХП
|
Слесарная
мастерская, аппаратные 1,2 и 3 очереди производства бензола
|
Ст.
мастер до прибытия начальника цеха.
|
Командный
пункт - аппаратная 1,2,3 очередей, т.1-82-31
|
|
2.
|
Загорание
коксового газа на участке газопровода между Ш-555 и Ш-564
|
1.
Сообщить о пожаре в ПЧ. Окриком предупредить людей об опасности. 2.
Немедленно удалить людей не занятых в ликвидации аварии 3. Принять срочные
меры к спасению людей. Оказать помощь пострадавшим. 4. Вызвать смену ГСС,
мед.персонал, сообщить диспетчеру КХП 5. Организовать встречу ПЧ, ГСС, мед.
персонала. 6. Выставить посты вокруг опасной зоны 7. Приступить к охлаждению
металлоконструкций и газопроводов 8. Понизить давление в газопроводе, дать
пар через П-545, сбить пламя. 9. Отсечь задвижками Ш-555,564 участок
газопровода, на котором произошло загорание, пропарить на свечи С-519, 520
10. Отсечь задвижками Ш-1,2 конденсатоотводчик Г-507.
|
Первый
заметивший Ст. мастер, аппаратчик, ГСС, ПЧ Ст. мастер, аппаратчик,
мед.работник, ГСС Ст. мастер, аппаратчик Ст. мастер Ст. мастер, аппаратчик,
ГСС, ПЧ ПЧ Ст. мастер, аппаратчик, ПЧ Ст. мастер, аппаратчик, ГСС Ст.
мастер, аппаратчик, ГСС
|
Слесарная
мастерская, аппаратные 1,2 и 3 очередей производства бензола
|
Ст.
мастер до прибытия начальника цеха.
|
Командный
пункт - аппаратная 3 очереди, т. 1-82-31
|
|
3.
|
Разлив
бензола в здании насосной 3 очереди производства бензола. Загазованность
насосной парами бензола.
|
1.
Окриком предупредить людей о газовой опасности. 2. Включиться в ГЗА. 3.
Немедленно удалить людей из зоны загазованности, принять срочные меры к
спасению людей. Оказать помощь пострадавшим. 4. Вызвать смену ГСС, ПЧ, 01),
мед.персонал сообщить диспетчеру КХП 5. Организовать встречу ГСС, ПЧ, мед.
персонала. 6. Прекратить все огневые работы в зоне аварии, обесточить
сварочные посты. 7. Вокруг насосной выставить посты. 8. Остановить насосы №№
28,29,30 с ЩСУ № 3 и приточную вентиляцию. 9. Включить аварийную вытяжную
вентиляцию В-37,38. 10. Приступить к ликвидации последствий аварии.
|
Первый
заметивший Ст. мастер, аппаратчик Ст. мастер, аппаратчик Ст. мастер,
аппаратчик Ст. мастер Ст. мастер, аппаратчик, ПЧ Ст. мастер, аппаратчик
Электромонтер Аппаратчик Ст. мастер, аппаратчик, ГСС, ПЧ
|
Слесарная
мастерская, аппаратные 1,2 и 3 очередей производства бензола
|
Ст.
мастер до прибытия начальника цеха.
|
Командный
пункт - аппаратная 3 очереди, т. 1-82-31
|
6. Управление качеством
.1 Требования потребителей к выпускаемой продукции
На предприятии «Евраз Кокс
Сибирь»(ЕКС) филиала ОАО «ЗСМК» Система менеджмента качества (СМК) разработана,
документирована, внедрена, поддерживается в рабочем состоянии и ее
результативность постоянно улучшается в соответствии с требованиями ГОСТ Р ИСО
9001 - 2001 (МС ИСО 9001:2000), которая усовершенствована на основе Системы
обеспечения качества комбината, созданной в 1991 - 1996 гг. по ГОСТ Р ИСО 9002
- 96 (МС ИСО 9002:1994) .
6.2 Политика в области качества ЕКС филиала ОАО «ЗСМК»
Менеджмент качества является
основным направлением в деятельности комбината, а политика в области качества
является основой для функционирования и повышения результативности СМК ЕКС ОАО
«ЗСМК», отвечающей положениям международных стандартов ИСО серии 9000:2000.
Цели в области качества:
а) признание приоритета качества во
всех сферах деятельности всех производств и всего персонала комбината;
б) обеспечение производства и
поставки продукции, максимально удовлетворяющих требованиям наших потребителей
и постоянно повышающих степень их удовлетворенности;
в) непрерывное совершенствования СМК
на основе МС ИСО 9001:2000 и критериев премии Правительства РФ в области
качества;
г) освоения восьми принципов
всеобщего менеджмента качества;
д) непрерывное развитие производства
на основе достижений науки и техники;
е) создание безопасной и здоровой
атмосферы производства, позволяющей дому работнику внести максимальный вклад в
процветание «Евраз Кокс Сибирь» филиала ОАО «ЗСМК», и за счет этого постоянное
повышение степени удовлетворённости персонала и других заинтересованных сторон:
хозяев и инвесторов; поставщиков и партнеров; администрации г. Новокузнецка и
Кемеровской области; общества в целом.
Для достижения этих целей необходимо
решить следующие задачи:
а) постоянное изучение степени
удовлетворенности наших потребителей и других заинтересованных сторон;
б) применение первыми руководителями
принципа лидерства и ответственности в области качества;
в) единство целей всех подразделений
комбината;
г) обучение, вовлечение в СМК и
использование вклада персонала;
д) внедрение технологии непрерывной
разливки стали, информационных технологий, новых научных разработок;
е) освоение новых рынков сбыта
продукции и установление взаимовыгодных отношений с поставщиками и всеми
заинтересованными сторонами .
6.3 Цели в области качества «Евраз Кокс Сибирь» филиала ОАО «ЗСМК»
на 2011 г
а) Разработать, внедрить и
сертифицировать интегрированную систему менеджмента на основе международных
стандартов ISO 9001:2000, ISO 14001:2004, OHSAS 18001:2007.
б) Обеспечить стабильность
показателей качества выпускаемой продукции на уровне 2011 года.
в) Снизить потери от брака
отнесенные к плановой себестоимости на 2% к уровню 2011 года.
г) Обеспечить снижение жалоб от
потребителей, допущенных по организационным причинам к уровню 2011 года.
д) Обеспечить снижения расхода
сырья, материалов и топливно-энергетических ресурсов к уровню 2011 года.
е) Обеспечить своевременное
представление качественной информации для принятие решений через применение
информационных технологий посредством:
) развития интегрированной системы
управления предприятием;
) создания отказоустойчивой,
защищенной технической инфраструктуры;
) замены оборудования
распорядительно-поисковой связи в бензольно-ректификационном цехе, замены
оборудования пожарной сигнализации;
) внедрения прогрессивных методов
обслуживания клиентов.
ж) обеспечить стабильность
показателей качества выпускаемой продукции.
з) Осуществлять непрерывное обучение
персонала, позволяющее поддерживать высокий уровень профессиональной
компетентности работников комбината:
повысить квалификацию
4234 руководителям и специалистам;
подготовить и переподготовить по новым профессиям
1094 рабочих, по вторым профессиям 996 рабочих;
повысить квалификацию на курсах ПЭК - 934 чел.,
на курсах КЦН -3123 чел., на курсах бригадиров - 332 чел.
6.4 Контроль качества
Одной из актуальных проблем
современного общества является обеспечение качества. Руководство ОАО «ЗСМК» в
своей работе по качеству особо выделило такие показатели качества, как
соответствие, установленным требованиям, цена, сроки поставок, удобство
обслуживания, срок эксплуатации, имидж комбината и доверие к товару. Виды контроля
соблюдения технологии производства представлены в таблице 6.1.
Бизнес-процессы в
бензольно-ректификационном цехе ЕКС «ЗСМК» приведены в таблице 6.2.
Таблица 6.1 - Виды контроля за
соблюдением технологии производства
|
Вид Конт-роля
|
№ Сту пени
|
Исполнитель Контроля
|
Периодич-ность
|
Объем контроля
|
|
Непре-рывный
|
I
|
1. Рабочий, бригадир, контролер производства и ОТО
|
В течение смены
|
Исполнение операций на рабо-чих местах в соответствии с
технологической докумен-тацией и схемой контроля
|
|
|
|
2. Начальник смены, сменный мастер, мастер ОТК, ст. контролер
ОТК
|
В течение смены
|
Соблюдение технологии производства и обслуживания на участках,
знание инструкций у 1-2 рабочих.
|
|
Непре-рывный
|
II
|
1. Производственный мастер, ст. производственный мастер,
начальник участка, технолог цеха
|
Ежедневно
|
Соблюдение технологии производства и обслуживания на 1-2
участках, качество продукции и используемых материалов
|
|
|
|
2. Производственный мастер, ст. производ-ственный мастер,
начальник участка, технолог цеха
|
Еженедельно
|
Знание технологии у 2-3 рабочих и мастеров.
|
|
|
|
3. Начальник участка производств, служб и ОТК, мастер
производства и ОТК, ст. контролер, начальники лаборатории ЦЗЛ
|
Еженедельно
|
Анализ качества продукции
|
|
Периода ческий
|
III
|
Цеховая комиссия
|
1 раз в месяц по графику
|
В соответствии с требованиями п. 6.2.1 СТП 7.1-01-2003
|
IV
|
Комиссия, назначенная руководством комбината
|
По указанию руководства комбината
|
В соответствии с требованиями п. 6.3 СТП 7.1-01-2003
|
Таблица 6.2 - Существующие бизнес
процессы в бензольно-ректификационном цехе ОАО «ЗСМК»
|
Код процес са
|
Наименование процесса
|
Структурное подразделение
|
Исполнение процесса
|
|
|
|
Производство/цех
|
Отдел/ участок
|
Владелец процесса
|
ЕСол-во исп.
|
Вход процесса
|
Выход процесса
|
Потребитель
|
Оценка качества процесса Цель/ - критерии
|
|
1
|
2
|
3
|
4
|
5
|
6
|
7
|
8
|
9
|
10
|
|
1
|
Руководство и управление СМК
|
|
|
|
|
|
|
|
|
|
1.1
|
Управление политикой и целями в области качества
|
|
Сквозной
|
|
|
Требования ГОСТ Р ИСО 9001-2001 (МС ИСО 9001:2000), СТП СМК
5.3-01-2003 Рекомендации по улучшению деятельности; Руководство по качеству
ЗСМК РК 03-2002; Политика в области качества ОАО «ЗСМК»
|
Распоряжение о целях подразделения в области качества,
План-график выполнения намеченных целей Анализ выполнения целей;
|
|
Совершенствова-ние СМК вДЦ/ -Выполнение целей в области качества;
-Осведомленность персонала о Политике и целях в области качества на год
|
|
2
|
Управление производственной средой
|
|
|
|
|
|
|
|
|
|
2.1
|
Управление охраной труда
|
|
Сквозной
|
|
|
Законодательные нормативные правовые акты по ОТ и ПБ, Положение
о СУ ОТ на ЗСМК, приказы, распоряжения, инструкции по ОТ
|
Документы по аттестации рабочих мест, ПТИ, ИОТ, планы по
улучшению и оздоровлению условий труда; Распоряжения, акты, отчеты по ОТ и ПБ
|
|
Соблюдение законодательства по ОТ и ПБ/ -Снижение кол-ва
несчастных случаев, - снижение коэффициентов частоты, тяжести, - снижение
количества проф. заболеваний, - выполнение плана мероприятий по улучшению и
оздоровлению условий труда.
|
|
3.1
|
Приемка кислой смолки и каменноугольных фусов
|
БРЦ
|
Установка утилизации химических отходов
|
Заместитель начальника по нихтоподаче
|
136
|
Утвержденный состав кислой смолки и каменноугольных фусов, СТП и
ТУ на материалы
|
Загруженные материалы на установку в соответствии с ТИ
|
Технологический персонал
|
Обеспечение технологии утилизации отходов/ - соблюдение
требований ТИ
|
|
3.2
|
Процесс утилизации и выдача продуктов утилизации
|
БРЦ
|
Установка утилизации химических отходов
|
Аппаратчик установки химических отходов
|
160
|
Кислая смолка,каменноугольные фусы,воздух, технологические
параметры
|
Продукты утилизации
|
Технологический персонал
|
Готовая продукция/ - соответствие требованиям СТП на продукцию
|
|
3.3
|
Транспортировка продуктов утилизации
|
БРЦ
|
Установка утилизации химических отходов
|
Заместитель начальника по произведет ву
|
67
|
Водно-масляная эмульсия, фусы
|
Водно-масляная эмульсия, фусы доставленные потребителю
|
СПП, цех изложниц
|
Готовая продукция/ - соответствие требованиям СТП на продукцию -
соблюдение графика выпусков
|
|
4
|
Улучшение. Корректирующие и предупреждающие действия.
|
|
Сквозной процесс
|
|
|
Выявленные несоответствия, потенциальные несоответствия,
результаты удовлетворенности, Протоколы несоответствий из ОМК Оценка
функционирования СМК, СТП СМК 8.5.2-01-2002, СТП СМК 8.5.3-01-2002
|
Результаты по улучшению показателей процессов, деятельности,
технических характеристик продукции, планы корректирующих, предупреждающих
действий, справки о выполнении,протоколы совещаний по качеству
|
|
Улучшение процессов подразделения/-Выполнение политики и целей в
области качества; -Выполнение корректирующих и предупреждающих действий по
результатам аудитов; -Снижение количества повторных несоответствий.
|
|
|
|
|
|
|
|
|
|
|
|
|
|
Заключение
. Изучены ресурсы коксохимических отходов «Евраз
Кокс Сибирь» ОАО “ЗСМК” (фусов, кислых смолок, полимеров, кубовых остатков и
др.). В 2009 году они составляли 29958 тыс.т.
. Дана характеристика коксохимических отходов
различных цехов ЕКС и рассмотрено типовое оборудование для их отделения от
товарных продуктов, транспортирования и складирования.
. Рассмотрена установки применяемые в условиях
ЕКС филиала ОАО “ЗСМК”. Для подготовки коксохимических отходов к использованию
в шихте, идущей на коксование.
. Рассмотрены возможные пути утилизации отходов
ЕКС. Отмечено, однако, что наиболее распространенным способом утилизации
является подача их в угольную шихту для коксования.
. В расчетной части проекта выполнен расчет
материального баланса коксования шихты ОАО “ЗСМК”.
. При расчете теплового баланса установлено,
расход отопительного газа при коксовании опытной шихты ОАО “ЗСМК” с добавлением
коксохимических отходов также практически не изменился. Аналогичным был и
период коксования опытной шихты.
. В специальной части проекта рассмотрена
технология утилизации коксохимических отходов с добавлением резиновой крошки из
резиносодержищих изделий.
. В экономической части проекта рассчитаны
капитальные затраты, связанные с введением установки по утилизации
коксохимических отходов и введению их в угольную шихту в условиях ОАО “ЗСМК”.
Определен экономический эффект от увеличения на 3,5% производительности
коксовых батарей при введении в угольную шихту 5% отходов, который составил
17273628,93 руб./год.
. В дипломном проекте рассмотрены также вопросы
безопасности и экологичности в условиях опытной установки, управления качеством
продукции. Выполнена патентная проработка по теме проекта.
Список
использованных источников
1. Мохначёв А.В. Утилизация
смолистых отходов коксохимического производства в условиях НКМК. //Управление
отходами - основа восстановления экологического равновесия в Кузбассе: Сб.
докладов второй Международной научно-практической конференции. / Под ред. Е.В.
Протопопова: СибГИУ. - Новокузнецк, 2008. - 274 с.
. Юркина Л.П., Кагасов В.М.,
Евзельман И.Б. и др. Утилизация химических отходов на коксохимических
предприятиях Востока и Центра СССР//Журн. «Кокс и химия».- 1981.- N 6.-
с.52-54.
. Репина Ж.И., Шрейдер Э.М.
Внедрение безотходной технологии важнейшая задача коксохимиков//Журн. «Кокс и
химия».- 1981.- N 4.- с.48-50.
. Войтковская Е.А., Епимахов Н.М.
Пути использования отходов коксохимического производства//Журн. Кокс и химия.-
1982.- N 10.- с.48-51.
. Исханов Х.А., Чимаров В.А.,
Фарафонтов А.В. Нейтрализация кислой смолки карбонатом кальция//Журн. Кокс и
химия.- 1988.- N 1. - с.49-51.
. А.С. 1174460 (СССР) Способ
получения вяжущего для дорожного строительства/Фарберов Е.М., Лаврухин В.П. -
Опубл.БИ, 1985, N 31.
. А.С. 914698 (СССР)
Асфальтобетонная смесь/Расстегаев Г.А., Самодуров С.И., Ковалев Н.С., Мазур
Н.Г. - Опубл.БИ, 1982, N 11, с.128.
. А.С. 983106 (СССР) Вяжущие для
асфальтобетонной смеси/Мукатов С.А., Сафронова Т.Н., Масумбаев Б.С. и др.-
Опубл. БИ, 1988, N 47.
. Браун Н.В., Пинчугов В.Н.,
Стрельникова В.Я. и др. Новые дорожные вяжущие из кубовых остатков и пековых
дистиллятов//Журн. «Кокс и химия».- 1981.- N 10.
. Павлович Л.Б., Алексеева Н.М.,
Капитульский В.Б. Полимеры бензольного отделения - модифицирующая добавка для
дорожного строительства//Журн. «Кокс и химия».- 1989.- N 4.- с.53-56.
. Павлович Л.Б., Алексеева Н.М.,
Капитульский В.Б. Использование фусов, осадка из пека в дорожном
строительстве//Журн. «Кокс и химия».- 1988.- N 10.- с.52-55.
. Павлович Л.Б., Патрушев Н.А.,
Цеханович М.С.и др. Расширение ресурсов коксохимического сырья для технического
углерода//Журн. «Кокс и химия».- 1997.- N 5.- с.28-31.
. Кулькова Т.Н., Яблочкин Н.В.,
Карякина Е.А. и др. Об утилизации смолосодержащих отходов коксохимического
производства ОАО “Новокузнецкий Металлургический комбинат”// Журн «Кокс и
химия». - 2007. - № 2 - с.39 - 41.
. Летимин В.Н., Александров Г.С.,
Сметанина Е.К. и др. Использование отходов коксохимического производства для
брикетирования губчатого железа//Журн. «Кокс и химия».- 1981.- N 12.- с.54-55.
. Цикарев Д.А. Получение доменного
кокса из частично брикетированной шихты и формованного кокса в Японии//Журн.
«Кокс и химия».- 1977.- N 7.- с.57-58.
. Тайу Е.М., Ольферт А.И., Лоба М.Я.
Частичное брикетирование шихт как способ расширения сырьевой базы
коксования//Журн. «Кокс и химия».- 1980.- N 3.- с.4-8.
. Чешко Ф.Ф., Миргород Ю.А.,
Токарева З.Х. Применение отходов коксохимии для регенерации резины//Журн. «Кокс
и химия».- 1972.- N 1.- с.42-44.
. Соколов В.З., Чайский В.Я.,
Карлинский Л.Е. и др.Использование тяжелой фракции дистиллята кубовых остатков
в резиновых смесях различного назначения //Журн. «Кокс и химия».- 1974.- N 7.-
с.33-35.
. Власов Г.А., Чупщев В.Н. и др.
Утилизация изношенных автомобильных шин с использованием основного оборудования
коксохимического производства // Углехимический журнал. 2003, №3-4.
. Установка по утилизации
органических отходов коксохимического производства, резинотехнических изделий
// Технологическое задание. ОАО «ЗСМК». 2002 г.-34 с.
21.
Владимир Воскресенский, www.car-tyres.ru <http://www.car-tyres.ru>
.
<http://ecogum.ru/>
.
Способ переработки изношенных шин и устройство для его 2251483 (Россия)
/Дроздов А. В. Ковалев В.В. Могильнер А. С. Калацкий Н. И.
.
Вирозуб И. В., Ивницкая Н.С., Лейбович Р.Е. и др. Расчеты коксовых печей и
процессов коксования с применением ЭВМ. - Киев: Высшая школа, 1989, 303с.
.
Методические рекомендации по технико-экономическому обоснованию дипломных
проектов / под ред. Г.Ф. Зайнутдинова. - Новокузнецк: СибГИУ, 2001. - 32 с.
.
Быстров А.В. Экономическая эффективность проекта совершенствования конструкций
печей (методические указания для студентов специальности “Теплофизика,
автоматизация и экология промышленных печей”) - Новокузнецк: СибГИУ, 2005. - 31
с.
.
Безопасность технологических процессов и производств. Охрана труда: учеб.
пособие для вузов / П.П. Кукин [и др.]. - М.: Изд-во Высшая школа, 1999. - 317
с.