Подготовка газа Уренгойского месторождения к транспорту

  • Вид работы:
    Дипломная (ВКР)
  • Предмет:
    Другое
  • Язык:
    Русский
    ,
    Формат файла:
    MS Word
    3 Мб
  • Опубликовано:
    2014-10-21
Вы можете узнать стоимость помощи в написании студенческой работы.
Помощь в написании работы, которую точно примут!

Подготовка газа Уренгойского месторождения к транспорту

Перечень условных обозначений и принятых сокращений

П/У - Пылеуловитель

КС - компрессорная станция

ДКС - дожимная компрессорная станция

КПГ - комплексная подготовка газа

УКПГ - установка комплексной подготовки газа

МГ - магистральный газопровод

ГРС - газораспределительная станция

УНГКМ - Уренгойскоенефтегазоконденсатное месторождение

ДЭГ - диэтиленгликоль

ЗПА - здания переключающей арматуры

ЦОГ - цех очистки газа

АВО - аппараты воздушного охлаждения

ЭКМ - электроконтактный манометр

МЭА - моноэтаноламин

ДЭА - диэтаноламин

ТЭА - триэтаноламин

УОГ - установка одоризации газа

САУЖ - система автоматического удаления жидкости

НТС - низкотемпературная сепарация

ПДК - предельно допустимая концентрация

ГВС - газовоздушная смесь

КИПиА - контрольно-измерительные приборы и автоматика

ПБ - правила безопасности

ПЛАС - план ликвидации аварийных ситуаций

ГСМ - горюче-смазочные материалы

НКПВ - нижний концентрационный порог взрываемости

СИЗ - средства индивидуальной защиты

ППР - планово-предупредительный ремонт

Содержание

месторождение газ одоризация себестоимость

Введение

. Общая часть

.1 Характеристика Уренгойского газоконденсатного месторождения

.1.1 Гидрографическая характеристика района

.1.2 Освоение Уренгойского месторождения

.1.3 Основные проектные решения при разработке Уренгойского НКГМ

.2 Характеристики получаемого сырья

.3 Характеристика системы подготовки газа

.4 Узел входа газа на установку комплексной подготовки

.5 Цех очистки газа (ЦОГ)

.6 Осушка газа на установке комплексной подготовки

. Расчетная часть

2.1 Оборудование для очистки газа от механических примесей

2.1.1 Выбор циклонного пылеуловителя

.1.2 Технологический расчет циклонного пылеуловителя

.1.3 Расчеты толщины стенок ПУ

.1.4 Расчет циклонной насадки

.1.5 Расчет штуцеров входа и выхода газа, отвода жидкости

.1.6 Расчет гидравлического сопротивления пылеуловителя

2.2 Оборудование для осушки газа

.3 Оборудование для очистки газа от сероводорода

2.3.1 Расчет расхода моноэтаноламина

2.4 Оборудование для одоризации газа

3. Технологическая часть

.1 Очистка газа от механических примесей

.2 Осушка добываемого газа

.3 Очистка газа от сероводорода и углекислого газа

.4 Одорирование природного газа

.5 Принцип работы спроектированного оборудования по подготовке газа к транспорту

. Безопасность жизнедеятельности и охрана окружающей среды

.1 Источники и основные производственные опасности на месторождении

.2 Обеспечение безопасности работающих

.2.1 Анализ производственного травматизма

.2.2 Оценка условий труда сменного инженера УКПГ

.2.3 Средства индивидуальной защиты и компенсации производственных вредностей на УКПГ

.3 Анализ пожаровзрывобезопасности на установке подготовки газа к транспорту

.3.1 Определение категорий зданий, помещений и наружных установок на территории УКПГ по пожаро- и взрывобезопасности согласно НПБ 105-03

.4 Мероприятия по обеспечению пожарной безопасности

.5 Защита от статического электричества и молниезащита

4.6 Экологичность проекта

4.6.1 Охрана воздушного бассейна

.6.2 Охрана подземных вод от загрязнения

.6.3 Охрана окружающей среды при складировании производственных отходов

.6.4 Программа производственного экологического мониторинга

.7 Чрезвычайные ситуации на производстве

.7.1 Аварийные ситуации на производстве и меры по их ликвидации

.7.2 Решения по предотвращению ЧС техногенного характера

.7.3 Решения по предотвращению ЧС природного характера

4.8 Определение вероятных параметров ударной волны при взрывогазовоздушной смеси

5. Охрана труда

.1 Инструкция по охране труда при удаление пирофорных отложений

.2 Инструкция по охране труда по безопасному обслуживанию узлов одоризации газа

. Экономическая часть

6.1 Экономическая эффективность разработки Уренгойского газоконденсатного месторождения

.2 Расчет вспомогательных материалов

.3 Расчет заработной платы

.4 Определение суммы амортизационных отчислений

.5 Расчет налогов

.6 Определение себестоимости газа

.7 Технико-экономические показатели эффективности разработки проектируемого газового месторождения

Заключение

Список используемой литературы

Приложения

Введение

Залежи нефти и газа - это скопление углеводородов, которые заполняют поры проницаемых пород. В случае, когда скопление достаточно велико и его эксплуатация целесообразна с экономической точки зрения, залежь называют промышленной. Залежи, которые занимают достаточно большие площади, образуют месторождения.

Газоносные - это породы пористой структуры (пески, песчаники, пористые известняки или доломиты). Газоносные пласты имеют разную крепость. Это зависит от их структуры и состава. Толщина газоносных пластов достигает десятки, а то и сотни метров. Залегают эти пласты между газонепроницаемыми породами (мергелями, сланцевыми глинами, известняками).

Довольно часто можно встретить месторождения, содержащие два или больше газоносных пластов, которые располагаются один над другим слоями.

Большое количество газовых месторождений - многопластовые. Газ в этих пластах находится под давлением.

Добыча газа

Газовая скважина - это основной элемент промысла. Верх скважины называется устьем, а низ - забоем. Схема газовой скважины представлена на рис.1 ПЗ и на листе1.Бурят скважину при помощи буровых установок, быстровращающимся буром-долотом, который разрушает породы в забое. Буровая установка БУ 5000/320 ЭК-БМЧ представлена на рис 2. В зависимости от того, какой применяется привод для бура, различаются роторное и турбинное бурение.

Рис 1 Схема газовой скважины

- колонна кондуктора; 2 - эксплуатационная колонна; 3 - колонна фонтанных труб; 4 - переводная катушка; 5 - переводная задвижка; 6 - регулирующие штуцера; 7 - башмак колонны; Рп - пластовое давление; Рз - забойное давление; b - глубина вскрытия пласта; h - мощность пласта.

Буровая установка БУ 5000/320 ЭК-БМЧ служит для бурения газовых скважин на глубину до 5 км. Установка оснащается электрическим частотно-регулируемым приводом переменного тока с цифровой системой управления. Установка спроектирована таким образом, что бы обеспечить перемещение всего комплекса по направляющим балкам от одной скважины к другой вместе со всеми бурильными трубами, установленными на подсвечниках и подвешенными противовыбросовым оборудованием [23].

Рис. 2. Буровая установка БУ 5000/320 ЭК-БМЧ

Спецификой эксплуатации газовых месторождений является то, что весь добытый газ нужно сразу транспортировать к потребителям. Поэтому перед назначением режима работы скважины учитывается подготовленность объектов потребления к использованию природного газа, а так же режимы их работы. Если вблизи крупных потребителей, имеются подземные хранилища, то режимы работы газовых промыслов могут не совпадать с режимами потребления, так как лишний газ перенаправится в хранилище [7].

Некоторые скважины на промыслах газопроводами присоединяют к коллекторам, в конце которых располагается промысловая газораспределительная станция. После фонтанной арматуры на выбросных линиях устанавливаются предохранительные клапаны и средства измерения давления. Выбросные линии соединяются с сепараторами, в которых газ проходит очистку от механических примесей. После сепаратора газ движется в коллектор газосборника. Количество газа, который добывается, измеряется счетчиком. В месте соединения газоотводящей линии и коллектора устанавливается задвижка, обратный клапан и отвод для продувки газопровода в случае необходимости.

При прохождении газа через регулирующий штуцер происходит падение давления. Газ сильно охлаждается, и согласно эффекта Джоуля-Томпсона возникает большая вероятность образования гидратных и ледяных пробок. Поэтому на промыслах необходимо принимать меры по их устранению.

Кристаллогидрат - это соединения углеводородов с водой, которое напоминает лед. Для предотвращения образования кристаллогидратов в газопроводах в них обычно подают метанол (метиловый спирт). Метанол образует с парами воды раствор, имеющий низкую температуру замерзания и который в дальнейшем легко удаляется из газопровода.

Напромысловой УКПГ газ очищают в сепараторах, осушают в установках осушки газа и производят его учет. В случае содержания в газе сероводорода, до подачи в газопровод его очистку от H2S и CO2. После установки комплексной подготовки газ поступает на головную компрессорную станцию, а если он имеет достаточно высокое давление, сразу в магистральный газопровод. По магистральным газопроводам транспортируется к потребителям или в подземное хранилище газа.

Схема транспортировки добываемого газа по участку магистрального газопровода от газового месторождения до потребителя представлена на листе 2.

Очистки природного газа от механических примесей осуществляется в несколько этапов: на промыслах, в призабойной зоне, на линейной части МГ и на ГРС.

Призабойная зона скважины оборудуется фильтрами. Существующие конструкции фильтров - это перфорированные трубы из стали. Гравийные фильтры качественнее охраняют колонну скважины от выноса известняковых элементов, песка и других примесей.

Второй этап очистки газа выполняется на промысле в наземных сепараторах, газ очищается от конденсата, воды, и пыли.

Третий этап очистки происходит на компрессорных станциях газопровода и предполагает очистку газа отмех примесей (твердых и жидких частиц).

Четвертый этап очистки газа находится на ГРС и предназначен для окончательной очистки газа перед употреблением.

Основная задача комплекса подготовки газа на добыче - это сбор и подготовка газа, т.е. транспортировка природного газа от скважин до КПГ, очистка его от капельной жидкости и мех примесей, осушка до необходимой точки росы и компримирование для подачи в МГ. Все эти мероприятия необходимо выполнить с наименьшими потерями пластовой энергии и наибольшей технологической и экономической эффективностью [13].

Цель данного дипломного проекта - на основании реальных исходных данных по УКПГ-13, расположенной на сеноманской газоносной залежи Уренгойского месторождения, запроектировать и произвести необходимый расчет оборудования, которое будет использоваться для подготовки газа к дальнейшему транспорту по магистральным газопроводам.

Основные задачи которые должны быть решены - это:

1.        Очистка добываемого газа от механических примесей;

2.      Осушка газа для предотвращения образования

кристаллогидратов;

.          Очистка газа от сероводорода;

4.      Одоризация природного газа.

1. Общая часть

.1 Характеристика Уренгойского газоконденсатного месторождения

.1.1 Гидрографическая характеристика района

Район расположен на севере Западносибирской низменности. В административном порядке данное месторождение относится к Пуровскому району Ямало-Ненецкого автономного округа в Тюменской области Схема представлена (рис.3).

Территория УНГКМ - это заболоченная полого - холмистая равнина, расчлененная речными долинами, покрытая множеством озер и криогенных форм (бугры). Отметки поверхности на этой площади находятся в пределах от плюс 18 до плюс 80 м.

Район расположен в зонах многолетнемерзлых пород, температура которых понижается с юга на север на 10С на 100 км. Глубина залегания многолетнемерзлых пород достигает 500 м. Температура этих пород колеблется в диапазоне от минус 1 до минус 50С.

В разрезе многолетнемерзлых имеются и региональные талые межмерзлотные породы, к которым относятся водоносные горизонты. Снабжение водой газовых промыслов, города Новый Уренгой обеспечивается благодаря развития этих таликов.

Климат в данном районе - резко континентальный. Району характерна продолжительная холодная зима и короткое прохладное летом. Средняя температура зимой минус 170С. Декабрь, январь и февраль - являются самыми холодными месяцами года. Температура в эти месяцы достигает до минус 550С и так же усиливаются порывы ветра. С середины июня до сентября морозы отсутствуют. Июнь является самым теплым месяцем. Средняя температура в этот период колеблется от 6 до 150С, а максимальная иногда достигает и 400С.

Рис. 3 - Карта месторождений

Температуры в среднем между холодными и теплыми месяцами колеблется в пределах 800С. Толщина снежного достигает величины в 1-2 м. Количество осадков в году достигает 350 мм, около 70% которых выпадает в летний период.

Гидрографическую сеть района образуют река Пур, находящаяся на востоке и ее притоки - река Малхой-Яха, река Нгарка-Есетояха, река Хадуттэ, река Табъяха, река Ево-Яха. Судоходной из них является только река Пур.

Транспорт газа обеспечивается системой магистральных газопроводов. До 1977 года транспортировка осуществлялась газопроводом "Медвежье - Центр". С 1978 года был запущен в действе газопровод "Уренгой-Надым", а в1983 годуи "Уренгой - Помары - Ужгород". В направлении юга газ транспортируют по газопроводу "Уренгой - Сургут - Челябинск".

Конденсат и нефть транспортируют по нефтепроводу "Уренгой - Сургут" [12].

1.1.2 Освоение Уренгойского месторождения

Открытие Уренгойского месторождения произошло в 1966 году. На этом месторождении газонасыщенными отложениями являются - верхнемеловое (сеноман) и нижнемеловое (валанжин).

Верхнемеловая залежь ввелась в эксплуатацию в 1978 году, 22 апреля. Запасы этого месторождения составляют 6221 млрд. м3 газа.

Годовая добыча сеноманской залежи УГКМ составила 250 млрд. м3 газа.

В декабре 1989 госкомиссией СССР были рассмотрены и утверждены в объёме 6933 млрд. м3. Увеличение запасов обуславливается расширением на 11,5% газоносных площадей (данные сейсморазведки) и на 9,6% величины газонасыщенной толщи.

На данный момент эксплуатируются 15 установок комплексной подготовки газа (УКПГ): УКПГ-1АС 10 (Уренгойская площадь), УКПГ-11, 12,13 (Ен-Яхинская площадь) и УКПГ-15 (Северо-Уренгойское месторождение).

Вводв эксплуатацию установок КПГ все время отставал от запланированного графика. Так в 1985 году согласно проекта было предусмотрено ввод в эксплуатацию с выходом на постоянный отбор в размере250 млрд. м3 газа в год 15 УКПГ. А фактически в это время эксплуатировалось всего 11 УКПГ

Таблица 1.1

Дата ввода в эксплуатацию УКПГ


Согласно проекта годовой отбор газа, начиная с 1985 года и до настоящего времени составляет 250 млрд. м3 газа в год. В том числе по Уренгойской площади - 185 млрд. м3, по Ен-Яхинскому - 50 млрд. м3, по Северо-Уренгойскому месторождению - 15 млрд. м3. Карта расположения площадей представлена на рис 4.Так как разработка залежей Северо-Уренгойского месторождения и Ен-Яхинской площади отставала от графика ввода в эксплуатацию, то основная добыча газа производилась на залежи Уренгойской площади. В период с 1984 по 1988годы лимит проектного годового отбора превышался на 22 - 64%. Эта повышенная добыча обеспечивалась путем поддержанияоптимального дебита, максимально возможным использованием производственных мощностей установок комплексной подготовки газа, а так же благодаря задействованию проектного резерва эксплуатационных скважин.

Рис 4 - Уренгойское НГКМ, карта расположения площадей

.1.3 Основные проектные решения при разработке Уренгойского НКГМ

Уренгойскогоместорождение содержит два продуктивных комплекса, которые существенно отличаются между собой по своим характеристикам. Это сеноманский газоносный комплекс и нижнемеловой нефтегазоносный комплекс.

Сеноманский газоносный комплекс представляется одной газовой залежью, которая залегает на глубине то 1000 до 1200 метров. Эта залеж ввелась в эксплуатацию с 1978 года. Максимальная годовая добыча газа составила250 млрд. м3. Характерная особенность сеноманской залежи - это наличие существенных запасов газа, в основном, метанового состава с весьма низким содержанием тяжелых углеводородов.

Нижнемеловой нефтегазоносный комплекс - многопластовый. Он залегает на глубине от 1750 до 3650 м. Характерная особенность данной залежи - наличие в разрезе большого количества нефтегазоконденсатных и газоконденсатных залежей с достаточно высоким первоначальным содержанием в пластовом газе тяжелых углеводородов.

В дальнейшем, при эксплуатации месторождения производились уточнения газоконденсатной и продуктивной характеристик его скважин, и запасов газа, нефти и конденсата.

В 1996-1997 годах была рассмотрена стратегия разработки газоконденсатных и нефтяных и залежей на период до 2025.

Предварительно этот проект были рассмотрена "Комиссии по разработке месторождений и ПХГ" РАО "Газпром" (протокол №13-Р/96 от 17.05.96).

В данный момент эксплуатируются четыре УКПГ (1АВ, 2В, 5В, 8В). Общая производительность которых составляет 30 млрд. м3 по сепарированному газу и 6,0 млн. тонн по конденсату.

В 1995 году на УКПГ-8В, смонтирована технологическая нитка низкотемпературной сепарации (НТС), производительностью 5 млн. м3.

Общий фонд скважин на 01.01.99 составлял 600 шт., эксплуатационный фонд составил 399 скважины. Величины пластовых давлений в зонах отбора газа упали на 10,0 МПа и более от тех, которые были в начале.

.2 Характеристики получаемого сырья

Газ сеноманской залежи - метанового состава, и содержит от 95,3 до 99,4% метана. Содержание углеводородов С2 и выше не более 1%. Средняя относительная удельная плотность газа по воздуху 0,563. Давление критическое - 4,73 Мпа, температура критическая- 190,5 К, давление рабочее - 5,45 Мпа, температура рабочая - 2830К

Средняя низшая теплотворная способность газа 32900 кДж/м3. Средний состав природного газа:

СН4 - 97,64%;

С2Н6 - 0,1%;

С3Н8 - 0,001%;

С4Н10 - отсутств.

С5Н12 - отсутств.

СО2 - 0,31%;- 1,95;

Н2S - следы.

Содержание конденсата составляет - от 0,035 до 0,055 см33.

Продукты, получаемые на установке: газ осушенный (соответствует ОСТ 51.40-93) и конденсат нестабильный конденсат (ТУ 05751745-02-88).

Годовая производительность - 15 млрд м3/год

.3 Характеристика системы подготовки газа

Сбор газа от скважин на УКПГ-13 производится по коллекторно-кустовой схеме, которая позволяет существенно минимизировать затраты на строительство шлейфов и монтаж внутренних дорог. УКПГ-13 находится в составе комплекса действующих установок по осушке газа на сеноманской залежи Уренгойского месторождения.

На рисунке 5 изображена схема сбора газа на УКПГ-13.

Подготовка газа к дальнейшей транспортировке заключается в отделении из него (газа) воды, конденсата, и механических примесей с последующей его осушкой.

Природный газ подготавливается к дальнейшему транспорту следующим образом: куст - шлейф - ЗПА - ЦОГ - ДКС (II очереди) - УКПГ - ДКС (I очереди) - СОГ-МПК.

Подготовка на промысле газа должна обеспечить среднюю температуру точки росы по влаге Tр = минус 10°С (по ГОСТ 51.40-93).

Рис. 5 - Схема сбора газа на УКПГ-13

Характеристики УКПГ-13

         производительность установки - 15 млрд. м3/год;

         количество кустов скважин - 30;

         количество скважин (действующих) - 64;

         общее количество скважин - 77;

         осушка газа-диэтиленгликолевая, (концентрацияДЭГа - 99,1%);

         влагосодержание газа - не более 0,65 г./ст. м3;

         ингибитор гидратообразования - метанол (СН3ОН).

.4 Узел входа газа на установку комплексной подготовки

От скважин природный газ по шлейфам Ду = 150 с давлением Р = 5,43-5,45 МПа подается в газовые коллекторы Ду = 300, Ду = 500, по которым поступает в здания переключающей арматуры ЗПА-1, ЗПА-2.

В ЗПА происходит отключение кустов газовых скважин от дожимной компрессорной станции, перевод кустов на факел, переключение узлов ввода шлейфов с куста на куст.

Если необходимости продуть шлейф на факел, производится закрытие запорного крана Ду=300 на линии подачи сырого газа в общий коллектор диаметром 1000 мм и открытие крана Ду=300 подачи газа на факел.

Каждое крыло ЗПА предусматривает установку семи узлов ввода шлейфов и две панели распределения метанола (ПРМ) типа ПРГ-3, ИНГ.

Так же здесь производят распределение метанола по коллекторам (факельным и газовых скважин).

Метанол используют как в ингибитора гидратообразования. Во время транспортировки газа от кустов до УКПГ он охлаждается за счет теплообмена с окружающим грунтом. Так как газ полностью насыщен влагой (относительная влажность 100%), то при снижении температуры не исключена возможность гидратообразования.

Наиболее вероятно выпадение гидратов зимой.

Для предотвращения выпадение гидратов и устранения гидратных пробок предусматривается централизованная система подачи метанола.

Места подачи метанола:

         шлейфы;

         запорная арматура (на ЗПА-1 и ЗПА-2);

         факельный коллектор;

         входа технологических газопроводов.

Подача осуществляют со склада метанола через панели распределения ПРМ насосами Н-503, установленными на ЗПА.

Технологический корпус расположен на расстоянии 350 м от здания переключающей арматуры.

Из здания переключающей арматуры газ поступает в общий коллектор Ду=1000. Из коллектора газ после ДКС II очереди поступает в цех очистки газа (ЦОГ).

1.5 Цех очистки газа (ЦОГ)

ЦОГ служит для очистки газа перед входом его в первый цех ДКС от влаги и мех примесей.

Установка очистки газа предусматривает две ступени:

         I ступень: ступень сепарации (грубая очистка), служит для удаления из газа основного количества конденсата, пластовой и конденсационной воды в пылеуловителях ГП 554.00.000 производительностью 10-20 млн. м3/сут. (рабочее давление 6,3 МПа).

         II ступень это ступень тонкой очистки, в которой газот капельной влаги и мех примесей очищается в фильтрах-сепараторах "СМР".Производительность фильтров составляет 15,3 млн. м3/сут. Рабочее давление 7,6 МПа. Газ на фильтрах-сепараторах очищается с эффективностью от 90% до 100%.

Для того, что бы разделить воду и газовый конденсат, поступающие с I и II ступеней очистки, предусмотрено две разделительные емкости (рабочая и резервная). Из разделительной емкости конденсат и вода поступают:

         конденсат - на склад горюче смазочных материалов;

         вода - на очистные сооружения.

С учетом очень малого количества конденсата в пластовой воде, предусматривается возможность отводить пластовою воду с конденсатом, минуя разделительные емкости, сразу в емкость дегазации.

Рис. 6 - Принципиальная схема ЦОГ

.6 Осушка газа на установке комплексной подготовки

После прохождения очистки газ при помощи агрегатов ГПА-Ц-16,сжимается. После сжатия газ охлаждают до необходимой температуры на аппаратах воздушного охлаждения (АВО) газа. После, охлажденный газ подается на УКПГ. Далее газ по трубопроводам Ду=300 подается в технологический корпус по шести технологическим ниткам на установку осушки газа в два цеха. В каждой цех ведет три нитки. Эти шесть технологических линий работают одинаково. Ниже представлено описание работы одной из технологических линий.

Газ с давлением Р=4,5 МПа и температурой T=283°К и направляется в сепаратор С-20, 1через входной арматурный узел в (рис 7) . После сепаратора, газ поступает на теплообменник Т-202, где подогревается до температуры 290°К.

Дальше он попадает в абсорбера (нижняя часть). При увеличении или падении давления газа на входе, на управляющий комплекс УВК через ЭКМ подается, поле чего подается команда закрыть пневматические краны на входе газа в сепаратор и выходе газа из абсорбера, а так же команда открыть кран Ду=150 на свечу. На рисунке 4.3 представлена принципиальная схема осушки газа.

Рис. 7 - Схема осушки газа

На УКПГ-13 используются аппараты типа ГП 502 - 00.000 производительность которых составляет Q=10 млн. м /сут. Конструктивно аппарат представляет собой колонну диаметром 1800 мм и высотой 16600 мм, состоящую из трех секций: сепарации, абсорбции и улавливания гликоля. Зона сепарации расположена в нижней секции. Средняя и нижняя секции абсорбера разделяются полуглухой тарелкой, которая служит для накопления, контроля и сбора диэтиленгликоля, а так же и для одновременно прохода сырого газа в секцию осушки.

Секция осушки выполняется ступенчатой основе сетчатых тарелок. Над каждой из таких тарелок монтируется дополнительно сепарационная тарелка, состоящая шестидесятимиллиметровых центробежных элементов. В верхней сепарационной секции установлены фильтр-коагулирующие патроны и тарелка с шестидесятимиллиметровыми центробежными элементами.

После осушки газ поступаетна замерную диафрагму, после чего с давлением Р=4,5 МПа на ДКС первой очереди. На компрессорной станции газ компримируется и с давлением Р=5,6-6,0 МПа и температурой T=21 - 22°С, поступает в магистральный газопровод.

Расхода газа регулируют прирегулирующим штуцером "Клаус" Ду=300. Давление газа после штуцера контролируется при помощи манометра. Температуру контролируют ртутным термометром по месту.

Точку росы по влаге измеряют влагомером "Харьков-1М" типа ТТР-8.

2. Расчетная часть

2.1 Оборудование для очистки газа от механических примесей

Расчет производится по [13] и [2]

Исходные данные для расчета принимаем из (п 1.4, 1.5 ПЗ):

Среда, которая очищается - природный газ

Расход газа - 15 млрд. м3/год (суд = год/365= 15*109/365=41,1 млн. м3/сутки)

Температура газа - 283°К

Размер твердых частиц - 5 мкм

Расчетная плотность твердых частиц - 3000 кг/м3

Исходная концентрация частиц в потоке - 20 г/м3

Рабочее давление газа на входе в циклон - 5,45 МПа

Состав газа: СН4 - 97,64%;

С2Н6 - 0,1%;

С3Н8 - 0,001%;

С4Н10 - отсутств.

С5Н12 - отсутств.

СО2 - 0,31%;- 1,95;

Н2S - следы.

Согласно [2] ρн - плотность газа в нормальных условиях, кг/м3 определяется:



Относительная плотность по воздуху:

 = 0,732/1,293=0,566 кг/м3

.1.1 Выбор циклонного пылеуловителя

Выбор пылеуловителя производим согласно методики изложенной в [13] и [2].

Рис. 8. Расчетная схема пылеуловителя

Выбор типа пылеуловителей (ПУ) проводится исходя из суточной производительности, пропускной способности циклонных пылеуловителей по типам согласно табл. 2.03[13]и удельных металозатратах.

Оптимальное решение в обеспечении заданной продуктивности минимальным количеством аппаратов с максимальной степенью их загрузки. Общее количество ПУ должно быть не менее двух (рабочий и резервный). Если количество пылеуловителей составляет четыре и более, то резерв не нужен, так как допустимая перегрузка 33% позволяет компенсировать дефицит производительности. При количестве пылеуловителей менее четырех необходимо принять один резервный. После выбора ПУ по минимальным удельным металозатратм выполняют механический и гидравлический расчет выбранного типа.

.1.2 Технологический расчет циклонного пылеуловителя

Для правильного подбора пылеуловителя, необходимо произвести его технологический расчет.

По исходным данным принимаем пылеуловитель ГП 426.00.000 П. 2

Материал корпуса - сталь 09Г2С

Расчетное рабочее давление, МПа - 5,5

Диаметр аппарата - 1850 мм

Удельные металозатраты - 1533 кг/млн. м

Фракционная эффективность очистки - 80% (приразмер твердых частиц 5-10 мкм)

Суточная производительность равна 15*106 м3/сутки

Основные элементы циклонного пылеуловителя показаны на расчетной схеме 8 Для ГП -426 необходимое количество ПУ составляет:

 =  = 2,74 (1)

принимаем n = 3. Металозатраты пропорционально производительности составляют:  = 4599 кг / млн м3 (2) где g - удельные металозатраты.

.1.3 Расчетытолщиныстенок ПУ

Расчет толщины стенок производится для определения конструктивных размеров, которые будут учитываться при дальнейшем проектировании аппарата. В зависимости от рабочего давления, выбранного материала и размеров аппарата по результатам расчета подбирается необходимая минимальная толщина его стенок. При правильном подборе необходимых параметров себестоимость пылеуловителя можно существенно снизить. Расчет толщины днища и корпуса представлен ниже формулами 3 и 4.

Расчетднища:  (3)

 = 42,8 мм

Принимаем δдн= 43 мм.

Расчет корпуса:

 (4)

 = 38,8 мм

Принимаем δк = 39 мм.

где Рр - расчетное давление, МПа (Рабс=Ризб+Рбар= 0,1+0,1013=0,2013 МПа);в - внутренний диаметр корпуса, мм (для ГП - 426 = 1850 мм);в - радиус кривизны в вершине эллиптического днища, мм (равный dв);

φ - коэффициент прочности сварного шва (φ = 0,9);

σдоп - допускаемое напряжение для стали 09Г2С - (160 МПа);

С - прибавка на коррозию к расчетной толщины стенки (С = 2 мм);

С1 = 0,8 мм и С`1 = 0,9 мм - прибавка на минусовый допуск

С2 = 4,2 мм - прибавка, которая учитывает утоньшение при штамповке днища.

2.1.4 Расчет циклонной насадки

Циклоны используют для очистки газа при высоких давлениях. Так как циклоны не имеют движущихся частей, то надежность их эксплуатации достаточно высокая.

Принцип работы.

В основу принципа работы циклона положено вращательное движение запыленного газа, при котором появляются центробежные силы, которые действуя на частички пыли по направляют их к стенкам циклона.

Очищаются газыв циклонах при помощи двух винтообразных вихревых потоков - внешнего и внутреннего (рис. 9). Диаметр внешнего вихря равнодиаметру корпуса циклона, а диаметр внутреннего - диаметру выхлопной трубы.

Рис. 9 Принципиальная схема циклона:

- входной патрубок;

- труба выхлопная; 3 - корпус циклона;4 - конус;

- отверстие пылевыпускное; 6 - бункер; 7 - затвор

Внешний вихрь движется вниз, потом поворачивает и преобразуется в внутренний вихрь, после чего начинает подниматься вверх.

В тот момент, когда внешний вихрь поворачивает на 180° возникаютинерционные силы, которые и выводят уловленную пыль со стенок циклона в бункер.

Производительность по газу в рабочих условиях при максимальной нагрузке, м3/с:

(5)

 = 7,9 м3

где Рр и Тр-соответственно рабочие давление и температура, 5,5 МПа и 283°К;

Ро и То- соответственно давление 0,1013 МПа и температура 273°К;и Z - соответственно коэффициенты сжимаемости абсолютной и относительной в соответствии с номограммой П 1, Z0 = 0,997, Z = 0,872

Допустимая условная скорость потока газа в циклоне, м/с.

Принимается от 2,2 до 3,5

Примем Wц = 3,5 м/с. Расчетная площадь, м2:

(6)

 = 2,25 м2

Количество циклонных элементов конструктивно принимаетсяn = 5. Диаметр циклонного элемента, м:

(7)

 = 0,76 м

Принимаем dц = 0,8 м.

Действительная скорость потока газа в циклоне, м/с:

(8)

 = 3,15 м/с

Действительная скорость в пределах допустимой.

.1.5 Расчет штуцеров входа и выхода газа, отвода жидкости

Данный расчет применяют для определения конструктивных размеров штуцеров проектируемого аппарата. В зависимости от расхода очищаемого газа и его скорости, для обеспечения заданной производительности очистки необходимо определить оптимальный диаметр проходного сечения трубопроводов входа и выхода очищаемого газа.

Допустимая скорость газа в штуцере Wг рекомендуется в пределах 7 - 2 5 м/с. Принимаем Wг = 15 м/с. Диаметр штуцера входа и выхода газа, м:

 (9)  = 0,64 м

Принимаем dг = 0,65 м.

Действительная скорость газа в штуцере, м/с:

(10)

 = 23,8 м/с

Действительная скорость в пределах допустимой.

Для отвода из пылеуловителя основного количества конденсата, пластовой и конденсационной воды полученной при очистке потока газа, производим расчет оптимального диаметра штуцера исходя из расхода жидкости и ее скорости.

Объемный расход уловленной жидкости, м/с:

(11)

 = 0,0034 м3

Скорость жидкости (принимаем) Wж = 1 м/c

Диаметр штуцера отвода уловленной жидкости, м:

 (12)

 = 0,066 м/с

Принимаем dж = 75 мм по ГОСТ 8732-70.

Диаметр штуцера отвода механических примесей принимаем dмп = 159 мм по ГОСТ 8732-87.

.1.6 Расчет гидравлического сопротивления пылеуловителя

Целью гидравлического расчета является определение величины сопротивления, вносимого пылеуловителем в систему технологической очистки газа, и определение, необходимой скорости движения газа для проведения эффективной его очистки.

Гидравлический расчет пылеуловителя заключается в определении его местных сопротивлений.

Гидравлическое сопротивление пылеуловителя является одной из основных его характеристик. Оно, наряду с расходом очищаемого газа, определяет и эффективность его очистки.

Для расчета приняты следующие коэффициенты [3]:

Коэффициент на влияние диаметра циклона К1=0,95-1,0

Поправочный коэффициент на влияние запыленности: К2 = 0,85-0,93.

Коэффициент сопротивления циклонов ƺ ц = 115-155.

Зависимость коэффициента сопротивления циклона от его диаметра и концентрации пыли определяется:

 = 0,95*0,85*115= 92,9

Коэффициент, учитывающий групповую компоновку К3 = 60 - Коэффициент сопротивления группового циклона:

 = 60 + 92,9 = 152,9

Коэффициент сопротивления штуцера выхода ƺ вых = 0,5.

- Плотность газа при рабочих условиях

(13)

 = 43,8 кг/м3

где Р0, Рвх - соответственно атмосферное и рабочее (входное) давление, МПа,

ρн - плотность газа в нормальных условиях, 0,732 кг/м3 Гидравлическое сопротивление пылеуловителя, МПа:

(14)

 = 0,021 МПа

Коэффициент гидравлического сопротивления отвода на 90 °:  ƺ90 = 0, 3.

Коэффициент трения: ƺтр=0,03.

Гидравлическое сопротивление трех колен подводного трубопровода определяется по

(15)

 = 0,017 МПа

Суммарное гидравлическое сопротивление пылеуловителя, МПа:

(16)  = 0,038 МПа

В результате проведенного расчета оборудования для очистки газа отмех примесей подобран пылеуловитель марки ГП 426.00.000.

Параметры циклонного пылеуловителя:

диаметр 3250 мм

высота 9300 мм

производительность 15 млн. м3/ сут.

рабочее давление 5,5 МПа

количество циклонов 5 шт.

диаметр циклона 600 мм

эффективность очистки - 80%

удельные металозатраты - 1533 кг/млн. м3

масса 23000 кг

толщина днища 43мм

толщина стенки 39 мм

материал сталь 09Г2С

Количество пылеуловителей согласно расчета принято 3 шт. Такое количество обеспечивает необходимую очистку добываемого газа в заданном количестве (41,1 млн. м3/год)

2.2 Оборудование для осушки газа

Выбор оборудование для осушки газа производим согласно методики изложенной в [13] и [2]

Газ, который поступает из скважины, насыщен влагой в жидкой и паровой фазе. Жидкая фаза извлекается при помощи сепараторов различных конструкций. Содержание паров воды уменьшается на установках осушки газа. Если качество осушки низкое, то в газопроводе может сконденсироваться влага и образоваться кристаллогидраты. В результате этого снижается пропускная способность газопровода.

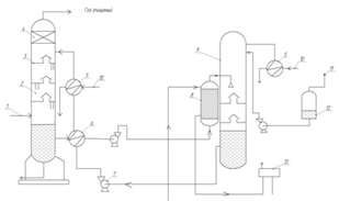
Рис. 10. Расчетная схема установки осушки газа

- абсорбер; 2- секция теплообменников; 3 - выветриватель; 4 - десорбер; 5 - испаритель; 6 - конденсатор; 7 - емкость для конденсата; 8 - ваккуумнасос; 9 - насос для орошения испарительной колоны; 10 - насос; 11 - холодильник; 12 - промежуточная емкость ДЭГ; I - влажный газ; II - осушенный газ; III - неконденсующиеся газы на собственные нужды; IV - пар; V - охлаждающая вода; VI - орошение; VII - пары ДЭГ; VIII - конденсат; IX - сброс конденсата; X - пар в атмосферу; XI - ДЭГ

В проектируемой установке адсорбционной осушки устанавливаем 4 адсорбера.

Цикл осушки газа состоит из трех этапов:

- адсорбция (продолжительность 12 часов);

- регенерация адсорбента (продолжительность 4 часа);

- охлаждения адсорбента (продолжительность 2 часа).

Исходные данные для расчета принимаем из (п. 2.2, 2.4 ПЗ):

цикл работы для осушки - 12 часов;

плотность природного газа равна 0,732 кг/м3;

количество поступающего на осушку газа - 41,1 млн. м/сут.

температура газа - 10°С

абсолютное давление газа - 5,4 МПа

требуемая точка росы осушенного газа - минус 10 °С

абсорбент - диэтиленгликоль;

производительность абсорбера Qабс - 12700000 м3/сут

Определяем количество абсорберов:

 ,(17)

где Q - количество поступающего на осушку газа, м/сут,абс - производительность абсорбера, м/сут

 = 3,24

Принимаем n = 4.

Фактическая пропускная способность абсорбера

 = 1027500 м3/сут

Определяем количество изъятой влаги.

Влагосодержание газа определяется по формуле:

, (18)

где значения Аи В принимаем по приложению 4 [13]

на входе в абсорбер

 = 2,16 г/м3

на выходе из абсорбера

= 0,851 г/м3

Изменение влагосодержания газа:

 (19)

 = 1,309 г/м3

Количество изъятой влаги:

 (20)

 = 1341071 г/сут = 1341 кг/сут = 55,9 кг/ч

Для достижения точки росы 263°К необходимо подать ДЭГ с концентрацией (рис. 2.4) Х1 = 0,935. Концентрация гликоля на выходе принимаем Х2 = 0,9. Расход ДЭГ составляет:

, (21)

где U - количество изъятого влаги, кг/ч

Х1 и Х2 - значения концентрации гликоля

 = 1437 кг/ч

На практике разность между концентрациями свежего и насыщенного растворов гликоля принимают раной 3-4%.

При этом устанавливают его расход не менее 25 л на 1 кг удаленной влаги.

В результате расчета подобрана установка для осушки добываемого газа со следующими техническими характеристиками:

количества абсорберов 4 шт.

- производительность одного абсорбера Qабс - 12700000 м3/сут.

абсорбент диэтиленгликоль

расход диэтиленгликоля 1437 кг/ч

достигаемая точка росы 263°К

количество изымаемой влаги 55,9 кг/ч

Данная установка обеспечивает осушку газа в необходимом количестве.

Рис. 11. Зависимость точек россы газа, уравновешенного с водным раствором ДЭГ

2.3 Оборудование для очистка газа от сероводорода

Расчет производится по [13] и [2].

Рис. 12. Расчетная схема очистки газа от сероводорода

Исходные данные для расчета принимаем из (п 1.4, 1.5 ПЗ):

Среда, которая очищается - природный газ

Расход газа - 15 млрд. м3/год (суд = год/365= 15*109/365=41,1 млн. м3/сутки)

Температура газа - 283°К

Рабочее давление газа- 5,4 МПа

.3.1 Расчет расхода моноэтаноламина

Большинство природных газов содержат примесь H2S. Сероводород - это сильное корродирующее вещество. Он ядовит, при его содержании в воздухе рабочей зоны в количестве более 0,2% наступает потеря сознании и смерть; В более меньших концентрацияхно при длительном воздействии на организм человека, сероводород вызывает острые отравления.

По нормам допустимое содержание сероводорода в воздухе рабочей зоны не должно быть выше 10 мг/м3, а в газе, который используетсяна бытовые нужды выше 20 мг/м3 (СО2до 2%).

Очистку газа от сероводорода в производят водным раствором этанол- амина: моноэтаноламином (МЭА), диэтаноламином (ДЭА), триэтаноламином (ТЭА). В случае использования моноэтаноламина степень извлечения сероводорода из газа достигает 98%.

Расход моноэтаноламина на 1 млн. м3 газа составляет 3-7 кг.

Принимаем расход моноэтаноламина 5 кг на 1 млн. м3

Расход моноэтаноламина в этом случае составит:

, (22)

где q - расход моноэтаноламина, кг/сутсуточный расход газа через установку, млн. м3/сут

 = 205,5 кг

2.4 Оборудование для одоризации газа

Одной из современных одоризационных установок является универсальный автоматический одоризаторУОГ-1. В основном одорируют газ на головных сооружениях магистрального газопровода, но иногда только на газораспределительной станции (ГРС).

Расчет производится по [13]

Исходные данные для расчета принимаем из (п. 1.4, 1.5 ПЗ):

Средний расход газа на собственные нужды -17000 м3/сутки

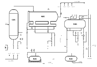
Рис. 13 Расчетная схема установки одоризации газа

- редуктор давления питания, 2 - реле времени; 3 - клапан; 4 - регулируемая емкость; 5 - дозатор; 6 - поплавковая камера; 7- фильтр одоранта; 8 - замерная емкость; 9 - расходная емкость, 10 - подземная емкость для хранения одоранта.

Расход одоранта принимаем в количестве 16 г на 1000 м3

Годовой расход одоранта составляет:

, (23)

где qод - годовой расход одоранта, т- годовой расход одорируемого газа, млн. м3

 = 2,4 т

3. Технологическая часть

В проекте используются данные сеноманской газоносной залежи Уренгойского месторождения. Основой для дипломного проектирования послужила установка комплексной подготовки газа УКПГ-13 данного месторождения. Все исходные данные, использующиеся для расчетов соответствуют реальным значениям.

В данном дипломном проекте на основании реальных показателей действующего газового месторождения спроектировано оборудование для подготовки природного газа к транспортировке по магистральным газопроводам.

В работе произведен расчет: пылеуловителелей, оборудования для осушки газа, оборудования для очистки газа от сероводорода и двуокиси углерода, а так же предусмотрена установка для одоризации транспортируемого газа.

.1 Очистка газа от механических примесей

Механические примеси и конденсат которые содержатся в природном газе способствуют преждевременному износу трубопроводов, рабочих колес нагнетателей, запорной арматуры. В результате чего существенно снижаются показатели надежности и экономичности газотранспортной системы в целом.

Для предотвращения этого негативного фактора предусматривают ввод в систему установок очистки газа от твердых и жидких примесей.

Очистку газа предусматриваем, одноступенчатою - в пылеуловителях на промыслах. В соответствии с ОНТП-51-1-85 вторая ступень очистки газа предусматривается в фильтрах-сепараторах, установленных на компрессорных станциях.

Оборудование установки очистки газа имеет обогрев для того, что бы предотвратить замерзания жидкости.

Количество установленных аппаратов очистки газа определяется по характеристике завода-изготовителя так, чтобыв случае отключения одного из аппаратов нагрузка на оставшиеся в работе была в пределах их максимальной производительности, а при включении в работу всех аппаратов - не вышла за установленные пределы своей минимальной производительности. В нашем проекте согласно расчетов принятое количество аппаратов равняется 3.

Для того чтобы равномерно распределить потокигаза между отдельно взятыми аппаратами в работе предусмотренозакольцовываниевходного и выходного трубопроводов каждой ступени очистки. В каждой ступени очистки предусматриваем замер потерь давления.

Для отключения аппаратов установки очистки газа от общего коллектора устанавливаем запорную арматуру (ручные краны с червячным редуктором).

САУЖ (система автоматического удаления жидкости) обеспечивает удаление скопившегося конденсата из дренажного коллектора в соответствующую емкость в автоматическом режиме, при достижении уровня жидкости в дренажном коллектореранних значений.

Остаточная запыленность газа на выходе из установки очистки не превышает значения 1 мг/м3; наличие в газе капельной влаги на выходе из установки не допустимо.

Спроектированный циклонный пылеуловитель схема которого представлена на листе 4 - это аппарат в форме цилиндра, установлен вертикально. Внутри аппарата предусмотрено установка пяти циклонов. Пылеуловитель состоит из трех технологических секций:

- секция распределения поступающего газа;

- секция очистки газа;

- секция сбора жидкости и механических примесей.

Очищаемый газ проходит через боковой патрубок, который присоединен к циклонам. Циклоны расположены по кругу звездообразно. Схема циклона представлена на листе 5.Отбрасывание и осаждение влаги и механических примесей происходит за счет центробежной силы. После чего отсепарированные частички автоматически удаляются из аппарата через дренажный штуцер. Поток закручивается в циклонах по типу "улиточному" типу. Эффективность очистки газа в таком случае составляет 86-97%.

Влагосодержание газа существенно влияет на качество их очистки. Из-за повышенного содержания влаги и конденсата эффективность работы циклонных пылеуловителей существенно ухудшается. Это происходит по причине осаждения липкой массы (пыли и конденсата) в проходных сечениях аппаратов.

Фильтр- сепаратор " СМР " (Франция) предназначен для удаления из потока технологического газа жидкости и механических примесей (рис. 14).

Рис 14 Фильтрах-сепаратор "СМР"

- фильтр сепаратор, 2 - быстродействующий затвор, 3 - отбойный козырек, 4 - фильтрующие элементы, 5 - перегородка, 6 - отделитель тумана, 7 - конденсатосборник, 8 - шаровой кран входной, 9 - шаровой кран входной, 10, 11 - клапан Ф1", 12 - регулятор уровня Ф4", 13 - показатель уровня, 14 - регулятор Ф1/4", 15 - показатель дифференциального давления.

Сепаратор состоит из двух секций: секции очистки от механических примесей и секции улавливания жидкости, разделенных глухой перегородкой; имеет два дренажных патрубки, жестко соединенных с конденсатосборника.

Конденсатосборника разделен глухой перегородкой на два отсека: для приема жидкости и механических примесей, которые затем выводятся через автоматическую систему дренажа.

Работа сепаратора осуществляется следующим образом: газ через входной патрубок (8) и отбойный козырек (3) поступает на фильтрующую секцию (4), где газ очищается от механических примесей. Затем сквозь перфорированные отверстия в корпусе фильтрующих патронов газ поступает во вторую секцию.

В секции туманоотделителя (6) влага, которая существует в транспортируемой газе в виде мелкой пыли, улавливается сетчатыми пакетами, коагулируется и стекает через дренажное патрубок в конденсатосборника (7). Для обеспечения устойчивой работы в зимнее время сепаратор оборудован электрообогревом нижней части аппарата, конденсатозбирника и егоконтрольно - измерительных приборов.

В результате расчета для проектируемой установки выбран пылеуловительГП 426.00.000. Расчетное количество установленных пылеуловителей - 3 шт.

.2 Осушка добываемого газа

Абсорбция (лат. - поглощаю) - поглощение вещества из газовой смеси жидкостями. Скорость абсорбции зависит от того, насколько концентрация газа который поглощается (паров воды), в газовой смеси превышает концентрацию этого компонента над раствором. Адсорбция улучшается с повышением давления и с понижением температуры. Абсорбция осуществляется на абсорбционных установках, основным аппаратом которых абсорбер.

Абсорбер - массообменных барботажного колонна , оборудованная тарелками с круглыми или желобчатой колпачками или S-образными элементами, обеспечивающими постоянный уровень жидкости на тарелке. Влажный газ поступает в скрубберную секцию, которая находится в нижней части колонны, где происходит отделения капельной влаги. Гликоль, движущийся навстречу потоку газа подается на верхнюю тарелку. Двигаясь вниз по тарелкам, раствор гликоля отбирает влагу из газа и, после насыщения, на регенерацию отводится снизу колонны. Осушенный газ поступает в верхнюю скрубберную секцию, где происходит отделение капель вынесенного раствора, и поступает через верх колонны в газопровод. После стадии осушки природного газа гликоли используются, пройдя процесс регенерации. Насыщенный гликоль (рис. 10) выходя из абсорбера, проходя через первый теплообменник подогревается теплом горячего поглотителя, который выходит снизу десорбера, и поступает на выветриватель, в котором из него отделяют газы, поглощенные в адсорбере. Схема адсорбера представлена на листе 7. После этого, раствор гликоля через второй теплообменник поступает для регенерации в десорбер.

Десорбер - массообменных колонна насадочного или тарелчатого типа. При диаметре колонны до 600 мм десорбер засыпают насадкой, выше 600 мм - оборудуют 14-18 - колпачковыми тарелками. Жидкость вводят в середину колоны. В нижнюю часть колонны подводят тепло выносным испарителем (рибойлером), где носитель нагревается нагревателем керосином или водяным паром. Наверх десорбера подают орошение - конденсат водяных паров, выделяющихся при регенерации растворов. Десорберы рассчитывают графически или аналитически по методу Крейсера . Выветривали обеспечивают нормальный переток жидкости из контактора через теплообменники в десорбер. Выветриватели устанавливают между первым и вторым теплообмениками. Теплообменник - устройство, в котором осуществляется теплообмен между двумя или несколькими теплоносителями. На установках небольшой производительности по газу применяют теплообменники конструкции "труба в трубе", а на установках большой производительности - кожухотрубчатые теплообменники.

В результате расчетов была подобрана установка осушки добываемого газа с в количестве 4 абсорбера с общим расходомДЭГа1437 кг/ч. Схема установки осушки газа представлена на листе 6.

.3 Очистка газа от сероводорода и углекислого газа

Этот процесс проводится совместимым очисткой этанола - меновыми компонентами, которые являются поглотителями Н2S и С02. Как компоненты применяют водные растворы моноэтаноламина (МЭА), диэтаноламина (ДЭА) и триэтаноламина (ТЭА). Они являются веществами несколько тяжелее воду с температурой кипения при давлении 0,1 МПа соответственно МЭА - 455°К, ДЭА- 541°К, ТЕА - 550°К. На листе 8 представлена схема очистки газа от Н2S и С02 с помощью МЭА. Газ, который очищается, поступает в абсорбер (2). Навстречу потоку газа противотоком подается регенерированный раствор этаноламина, который поглощает с газа Н2S и С02. Продукты взаимодействия этаноламина с Н2S и С02 через теплообменник (6) поступают в испарительную колонну (9). После дополнительного нагрева пароподогревателем (8) при температуре 373°К возникает регенерация этаноламина с выделением Н2S и С02, которые поступают в холодильник (5) для охлаждения и в сепаратор (12) для распределения на газы и конденсат. Газы поступают на дальнейшую переработку для получения серы, серной кислоты. Регенерированный раствор этаноламина насосом (7) подается в абсорбер через теплообменник (6) и холодильника (5).

Этаноламиновых раствор не корродирует сталь и железо. Степень очистки достигает 99% и выше. Раствор легко восстанавливается. Расход воды и электроэнергии незначительны.

Совершенствование технологических процессов очистки природных газов от Н2S и С02 связано с разработкой ряда месторождений, содержащих примеси в виде сероводорода и меркаптанов и требуют тонкой очистки природных газов от соединений серы.

Одним из методов очистки газа от органической серы является адсорбционный процесс с использованием цеолитов марки мах, которые показали поглотительную и механическую стабильность.

На основании исследований, проведенных ВНИИГАЗ, предложено технологический процесс очистки природного газа от меркаптанов физической абсорбцией с использованием трибутилфосфата в качестве поглотителя.

Результаты исследований показали, что очистка обеспечивается до остаточного содержания меркаптановой серы в очищенном газе 50-80 мг/м3.

На опытной установке была проведена проверка методода выделение меркаптанов с конденсата обработкой щелочью. При этом была получена опытная партия одоранта, которая по своей Одоризационные характеристикой в 1,35 раза эффективнее, чем синтетический этилмеркаптан, что применяется в газовой промышленности.

Применяют методы очистки природного газа от сероводорода на основе использования нового абсорбента сернистых соединений, состоящий из смеси гликолей и их эфиров и ранее был предложен и успешно внедрен в газовой промышленности для осушения без - сернистого газа.

Этаноламиновые методы обработки газа, которые применяются в промышленности, одновременно с Н2S почти полностью изымают Н2S и С02. Неселективнисть указанных методов приводит к повышенному расходу абсорбента и снижение эффективности производства серы и кислых газов.

В настоящее время применяется процесс очистки газа от сероводорода, которому дали название "Кемсвит" это неорганическое соединением цинка.

Условием эффективной очистки газа является его влагонасыщенность. Очистка газа от сероводорода выполняется в цилиндрическом контакторе, в донной части которого подводится газ. В рассекатели поток рассеивается на мелкие пузырьки, которые проходят через слой суспензии с поглотителем. Затем очищений газ проходит через влагоуловитель и отводится через патрубок в верхней части колонны. Такие установки обеспечивают надежную очистку газа Н2S до 0,0081 мг/м3 что соответствует требованиям качества газа.

В результате расчетов была подобрана установка очистки добываемого газа с производительностью по расходу моноэтаноламина 205 кг/сут.

.4 Одорирование природного газа

Очищенный природный газ не имеет цвета и запаха, поэтому для обнаружения его утечек газ предварительно одорируют (производят. добавку специальных веществ, которые обладают сильным специфическим запахом). В качестве одорантов применяют вещества, содержащие меркаптановую основу. Наиболее часто используют этилмеркаптан С2Н5SH. Среднегодовая норма расхода этилмеркаптана для одоризации природного газа составляет 16 г на 1000 м3 газа.

Для ввода одоранта в газопровод применяют в основном два типа установок - барботажную и капельную.

В работе для дальнейшего использования, подобрана установка УОГ-1. Схема данной установки представлена на листе 9.

Технические данные одоризатора УОГ-1 согласно [20]приведены ниже.

·              Рабочее давление в газопроводе, кгс/см2 2ч12

·              Производительность по одоранту, см3/ч 57ч3150

·              Перепад давления на диафрагме, соответствующий максимальному расходу газа, кгс/см2 Не более 0,6

·              Погрешность одоризатора, % ±10

·              Циклы в минуту 2ч5

·              Температура воздуха, °С -40ч +50

·              Расход газа на питание системы управления, м3/ч 1

·              Размеры (без емкостей для одоранта), мм 165х150х800

·              Масса, кг 63

.5 Принцип работы спроектированного оборудования по подготовке газа к транспорту

Блок-схема оборудования представлена на листе 3.

Газ от скважины поступает на блок пылеуловителей, для очистки от механических примесей и конденсата. Отделенный конденсат по дренажным трубопроводам поступает в дренажный коллектор, после чего отводится в специальную емкость. Расчет и принцип действия пылеуловителя представлен в п.2.1 и 3.1 ПЗ.

После очистки газ поступает на блок осушки, где его осушивают до заданной точки росы Т=263 0К. Использованный при этом диетиленгликоль поступает на регенерацию. Расчет и принцип действия блока осушки представлены в п. 2.2 и 3.2 ПЗ.

Пройдя абсорберы, осушенный газ поступает на блок очистки от сероводорода, где из него удаляют примеси H2SCO2. Расчет и принцип действия установки представлены в п. 2.3 и 3.3 ПЗ.

В дальнейшем газ поступает в магистральный газопровод для транспортировки его к конечным потребителям.

Часть газа после прохождения блока очистки от сероводорода поступает на промысловую ГРС, для подготовки газа на собственные нужды предприятия. На ГРС газ проходит одоризацию на установке УОГ-1. Расчет работы одоризационной установки и принцип ее действия представлены в п. 2.4 и 3.4 ПЗ.

4. Безопасность жизнедеятельности и охрана окружающей среды

.1 Источники и основные производственные опасности на месторождении

Во время эксплуатации промыслового газодобывного и газотранспортного оборудования опасность для эксплуатирующего персонала представляют следующие основные факторы:

высокое давление природного газа и конденсата, находящегося в трубопроводах и в технологическом оборудовании;

физико-химические свойства сырья (газ, конденсат);

проведение на промыслах огневых и газоопасных работ;

сложные метеоусловия и связанные с ними особенности производственного освещения;

использование в технологическом процессе вредных веществ;

производство на промыслах работ, связанных с электрическим током и электроприборами.

Основными вредными веществами которые используются на УКПГ являются:

-       природный газ

-       газовый конденсат

-       метанол

-       диэтиленгликоль

-       одорант

Природный газ - вещество, которое легче воздуха, без цвета и запаха, обладающее токсичными свойствами. При больших концентрациях в рабочей зоне (более 20% от НКПВ) на организм человека действует удушающе, поскольку он вызывает кислородную недостаточность.

Пределы взpываемости природного газа установлены в интервале 5-15%. ПДК в воздухе рабочей зоны - 1% объемных единиц. При пересчете на углеводороды это составляет - 300 мг/м3.

Температура самовоспламенения природного газа составляет - 6773 0К. Оказание первой помощи при отравлении природным газом: вынести пострадавшего из зоны загазованности, освободить шею и грудную клетку от стесняющей одежды, положить на спину, приподнять ноги, обеспечить доступ свежего воздуха. В случае нарушения дыхания у пострадавшего, необходимо дать кислород. В случае отсутствия дыхания освободить полость рта и дыхательные пути от слизи и рвотных масс, начать делать искусственное дыхание (по методу "изо рта в рот").

После чего пострадавший в обязательном порядке госпитализируется.

К СИЗ (средствам индивидуальной защиты) относят: шланговые, кислородно-изолирующие противогазы и воздушные дыхательные аппараты.

Газовый конденсат- вещество в форме жидкости не имеющею цвета, легче воды, обладающее высокой летучестью, легковоспламеняющиеся. ПДК паров конденсата - 300 мг/м3. При вдыхании пары газового конденсата оказывают наркотическое действие на организм человека, а так же приводят к отравлениям, которые вызывают раздражение слизистых оболочек и расстройства нервной системы.

Симптомы отравления: головокружение и головные боли, увеличенное сердцебиение, дрожание рук и век, расширенные зрачки. При воздействии на кожаный покров конденсат вызывает экзему и дерматит.

Оказание первой помощи при отравлении: пострадавший выводится на свежий воздух, освобождается шея и грудная клетка от стесняющей одежды, обязательно согреть тело (грелками, горчичниками).

К средствам индивидуальной защиты от газового конденсата относят: шланговые и кислородно-изолирующие противогазы, респираторы.

Метанол (СН3ОН) - легковоспламеняющиеся вещество в форме жидкости. Не имеет цвета. По напоминает этиловый спирт. Испарения метанола - взрывоопасны. Температура вспышки равна 433 0К, предел взpываемости находится в рамках 5,5-36,5% объемных. ПДК в воздухе рабочей зоны - 5 мг/м3. Температура кипения составляет - 337,8 0К.

К средствам индивидуальной защиты от метанола относят: шланговые и кислородно-изолирующие противогазы, фартук и резиновые перчатки.

Метанол - ЯД, действует на сосудистую и нервную системы. Очень опасен при попадании внутрь организма: 5-15 г метанола вызывают тяжелое отравление, иногда слепоту, а доза в 30 г смертельна для человека.

Симптомы отравления метанолом следующие: рвота, тошнота, головная боль, сильные боли в, желудке, кратковременная слепота.

Во избежание применения метанола не по назначению в него добавляют одорант (этилмеркаптан С2Н5SН) 1:1000 или керосин 1:100, так же окрашивают красителями или химическими чернилами.

Первая помощь пострадавшему от отравления метанолом: удалить метиловый спирт из организма, в течение первых двух часов промыть желудок 5% содовым раствором, провести искусственное дыхание, обязательно согреть тело (грелками, горчичниками).

При работе с метанолом его перевозке, хранении и отпуске, необходимо руководствоваться общими санитарными правилами и требованиями "Инструкции о порядке получения от поставщиков, перевозки, хранения, отпуска и применения метанола на объектах газовой промышленности, утвержденной РАО Газпром.

Диэтиленгликоль (C4H10O3) - бесцветная вязкая, горючая жидкость слегка маслянистой консистенции, без запаха, обладающая немного сладким вкусом. Диэтиленгликоль - токсичное вещество: при попадании в организм вызывает острое отравление, действует на почки, печень. Предельно допустимая концентрация (ПДК) диэтиленгликоля в воздухе рабочей зоны производственных помещений - 10 мг/м3.

ДЭГ хорошо растворяется спиртом, водой, ацетоном и скипидаром. Плохо растворяется эфиром. Не растворяется в хлороформом, алифатическими и ароматическими углеводородами.

Температура вспышки 124°С, температура самовоспламенения 343°С,

При возгорании диэтиленгликоль - не образует токсичных веществ.

В условиях пожара следует применять противогаз марки КИП-8 или АСВ-2. Тушить следует водой, водяным паром, пеной или углекислотой.

Одорант - бесцветная жидкость с резким, неприятным специфическим запахом. В высоких концентрациях - ядовит. Хорошо растворяется в эфире, и в этаноле. Проявляет слабые кислотные свойства.

Симптомы воздействия на персонал: при концентрации 0,001-0,002 мг/л и вдыхании в течение 5 мин нарушается работоспособность. В небольших концентрациях пары одоранта вызывают тошноту и головную боль вследствие неприятного запаха.

В более высоких концентрациях влияет на центральную нервную систему. Обладает наркотическим эффектом, который характеризуется скованностью мышц.

Первая помощь пострадавшему от воздействия вещества: при легких отравлениях вынести пострадавшего на свежий воздух, обеспечит покой, дать крепкий чай или кофе. При сильной тошноте - применяется аминазин (0,025 г), трифтазин (0,001 г) или витамины В6 (10 мг), РР (25 мг), С (100 мг). При упорной рвоте - производится внутримышечная инъекция 1-2 мг 2,5% раствора аминазина. При попадании одоранта в глаза, рот или нос - их необходимо обильно промыть 2% раствором соды. При попадании на кожу тщательно смыть водой с мылом.

К средствам индивидуальной защиты от одоранта относят: фильтрующие противогазы. При достаточно высокой концентрации - изолирующие шланговые противогазы с принудительной подачей воздуха. Защитные очки, спецодежда.

Если в воздухе рабочей зоны концентрация вредных веществ превышает установленный предел, то возможность возникновения у персонала профзаболеваний достаточно высока. По этому предельно-допустимая концентрация (ПДК) вредных веществ в рабочей зоне должна постоянно контролироваться и не должна выходить за установленные рамки.

Предельно-допустимая концентрация вредных веществ - обязательная норма для предприятия. ПДК некоторых вредных веществ, которые применяются на установке, представлены в таблице 4.2

Таблица 4.1

Предельно-допустимая концентрация паров и газов в воздухе

Наименование

ПДК, мг/м3

Метан

300

Этан, пропан, бутан

300

Метанол

5


Оценка риска производственного риска

Оценку риска производим по формуле:

=Cп/Np, (24)

где Сп - число несчастных случаев на производстве за год, Np-общее число персонала.

Степень риска на производстве равна:

= 2/550 =3,64х10-3

.2 Обеспечение безопасности работающих

.2.1 Анализ производственного травматизма

Согласно [25] статистический метод анализа производственного травматизма предусматривает следующие этапы исследования: проведение наблюдения, накопление статистического материала и обработку (анализ) полученных материалов с последующими выводами и рекомендациями. Обработка накопленного материала по определенным признакам (по полу, возрасту, профессии и стажу работы пострадавших, по месту происшествия, по причинам возникновения несчастных случаев и другим обстоятельствам) позволяет составить статистические таблицы и диаграммы. Изучение таблиц, диаграмм дает возможность установить динамику травматизма на предприятии и выявить определенные связи и зависимости.

Вычисляются следующие показатели:

а) коэффициент частоты травматизма

Кч =N·1000/С,

Где- количество несчастных случаев;

С - среднесписочный состав предприятия;

б) коэффициент тяжести травматизма

Кт = Д / N,

где Д - количество дней нетрудоспособности вследствие несчастного случая;

в) коэффициент общего травматизма

Кобщ = Кч·Кт = Д·1000/С;

г) коэффициент, определяющий процент несчастных случаев с выходом на инвалидность и со смертельным исходом,

Кис = Т·1000/N,

Где

Т - количество несчастных случаев с выходом на инвалидность и смертельным исходом;

д) коэффициент, отражающий количество пострадавших на 1000 работающих,

Кп=П·1000/С,

где П - количество пострадавших.

Анализ травматизма и профессиональной заболеваемости проводится на предприятии по актам расследования несчастных случаев и профессиональных заболеваний. Наиболее распространенный на практике анализ травматизма и профзаболеваемости - это анализ причин возникновения опасности и вредности. Кроме того, проводятся анализы по месту происшествия, при которых выявляются цехи и участки с повышенным травматизмом и заболеваемостью; по роду повреждений, при которых устанавливаются характер и повторяемость травм и заболеваний; по профессиям и стажу работы пострадавших, при которых выявляются профессии рабочих, более всего подвергающиеся травмированию и заболеваниям, и по другим обстоятельствам.

.2.2 Оценка условий труда сменного инженера УКПГ

По результатам анализа технологического регламента и предварительной оценки основных технологических процессов сделано предварительное заключение о том, что ведущим вредным и опасным производственным фактором на установке по подготовке газа к транспорту является шум. При этом к основным профессиям, представители которых подвергаются вредному воздействию шума, относится и сменный инженер.

Напряженность трудового процесса

Изучение режима труда персонала показало, что продолжительность рабочей смены составляет - 12 часов. Все предусмотренные регламентом перерывы и режимы в целом соблюдаются. Специальной одеждой, обувью, индивидуальными средствами защиты кожи работающие обеспечены в полном объёме в соответствии с типовыми нормами. Индивидуальными средствами защиты органов слуха также обеспечены все рабочие, однако пользуются ими не постоянно.Согласно технологического регламента, загруженность рабочего дня у сменного инженера УКПГ считаться интенсивной (в среднем составляет от 93 до 95%). Для сменного инженера основное время смены занято организацией безаварийной работы оборудования в рамках заданных технологических режимов. В связи с этим контакт данной профессиональной группы с основными профессиональными факторами наибольшим и по интенсивности воздействия, и по экспозиции.

Согласно общей оценке, показатели напряженности трудового процесса (интеллектуальные, сенсорные, эмоциональные нагрузки и их монотонность) в профессии сменного инженера УКПГ относятся к напряженным. Следовательно, в целом условия труда по тяжести и напряженности трудового процесса квалифицируем согласно табл. 10 "Классы условий труда по показателям тяжести трудового процесса"и табл11 "Классы условий труда по показателям напряженности трудового процесса" [26], как напряженный труд (класс 3.2).

Результат расчета представлен в таблицах 4.2 и 4.3.

Таблица 4.2

Классы условий труда по показателям тяжести

Показатели тяжести трудового процесса

Класс условий труда


Оптимальный

Допустимый

Вредный (тяжелый труд)


Легкая физическая нагрузка

средняя физическая нагрузка

1 степени

2 степени


1

2

3.1

3.2

1. Стереотипные рабочие движения (кол-во за смену) 1.1. При локальной нагрузке (с участием мышц кистей и пальцев рук)

  до 2 .104

  до 4 .104

  до 6 .104

  более 6 .104

1.2. При региональной нагрузке ( с участием мышц рук и плечевого пояса)

до 104

до 2.104

до 3 .104

более 3 .104

2. Рабочая поза

Свободная удобная поза (смена позы "сидя-стоя" по усмотрению работника)

Периодическое нахождение в неудобной, фиксированной позе до 25% времени смены (невозможность изменения взаимного расположения различных частей тела)

То же до 50% времени смены (пребывание в вынужденной позе, на корточках и т. п.)

То же более 50% времени смены



Таблица 4.3

Классы условий труда по показателям напряженности

Показатели напряженности трудового

 Класс условий труда

процесса

Оптимальный

Допустимый

Напряженный труд


1

2

3.1

3.2

1. Интеллектуальные нагрузки





1.1. Содержание работы

Отсутствует необходимость принятия решения

Решение простых альтернативных задач по инструкции

Решение сложных задач с выбором по известным алгоритмам (работа по серии инструкций)

Эвристическая (творческая) деятельность, требующая решения сложных задач при отсутствии алгоритма

1.2. Восприятие сигналов (информации) и их оценка

Восприятие сигналов, не требуется коррекция действий

Восприятие сигналов с последующей коррекцией действий и операций

Восприятие сигналов с последующим сопоставлением фактических значений параметров с их номинальными значениями. Заключительная оценка фактических значений параметров

Восприятие сигналов с последующей комплексной оценкой взаимосвязанных параметров. Комплексная оценка всей производственной деятельности

1.3. Степень сложности задания

Обработка и выполнение задания

Обработка, выполнение задания и его проверка

Обработка, проверка и контроль за выполнением задания

Контроль и предварительная работа по распределению заданий другим лицам

1.4. Характер выполняемой работы

Работа по индивидуальному плану

Работа по установленному графику с возможной его коррекцией по ходу деятельности

 Работа в условиях дефицита времени

Работа в условиях дефицита времени и информации с повышенной ответственностью за конечный результат

2. Сенсорные нагрузки





2.1. Длительность сосредоточенного наблюдения (в % от времени смены)

25 %

26-50%

51-75%

более 75%

2.2. Плотность сигналов (звуковых, световых) и сообщений в среднем за 1 час работы

до 75

75-175

176-300

более300

2.3. Число производственных объектов одновременного наблюдения

до 5

6-10

11-25

более25

3. Нагрузка на зрительный анализатор





3.1. Размер объекта различения (при расстоянии от глаз работающего до объекта различения не более 0.5 м), при длительности сосредоточенного наблюдения % (от времени смены)

5-10 мм более 50% 1- 0.3 мм до 50% менее 0.3 мм до 25 %

1- 3 мм более 50% менее 0.3 мм 25-30%

менее 0.3 мм более 50%

3.2. Работа с оптическими приборами (микроскопы, луп и т.п.) при длительности сосредоточенного наблюдения % от времени смены

25%

26-50%

51-75%

более 75%

3.3. Наблюдение за экранами видеотерминалов (часов в смену)

до 2

2 - 3

3 - 4

более 4

4. Нагрузки на слуховой анализатор (при производственной необходимости восприятия речи или дифференцированных сигналов)

Разборчивость слов и сигналов от 100% до 90%

Разборчивость слов и сигналов от 90% до 70%

Разборчивость слов и сигналов от 70% до 50%

Разборчивость слов и сигналов менее 50%

5. Эмоциональные нагрузки





5.1. Степень ответственности

Несет ответственность за выполнение отдельных элементов задания

Несет ответственность за функциональное качество вспомогательных работ (заданий)

Несет ответственность за функциональное качество основной работы (задания)

Несет ответственность за окончательное функциональное качество (конечной продукции, задания)

 Значимость ошибки

Влечет за собой дополнительные усилия со стороны работника

Влечет за собой дополнитель-ные усилия со стороны руководства (бригадиры, мастера и т. п.)

Влечет за собой исправления за счет дополнительных усилий всего коллектива (группы, бригады и т.п.)

Влечет за собой повреждение оборудования, остановку технологического процесса и возможна угроза для жизни

5.2. Степень риска для собственной жизни

Исключена

-

-

Вероятна

5.2. Степень риска для жизни других лиц

Исключена

-

-

Вероятна

6. Монотонность нагрузок





6.1. Число элементов (приемов), необходимых для выполнения простого задания или в многократно повторяющихся операциях

более 10

9 - 6

5 - 3

менее 3

6.2. Продолжительность в сек. выполнения простых производственных заданий или повторяющихся операций

более 100

100 - 25

24 - 10

менее 10

7. Режим работы





7.1. Фактическая продолжительность рабочего дня

6 - 7 часов

8 - 9 часов

10 - 12 часов

более 12 часов

7.2. Сменность работы

Односменная работа (без ночной смены)

Двухсменная работа (без ночной смены)

Трехсменная работа (работа в ночную смену)

Нерегулярная сменность (работа преимущественно в ночную смену)



Аналогично, при помои таблиц производим оценку остальных факторов.

С целью углубленной гигиенической характеристики основных неблагоприятных факторов производственной среды УКПГ произведена оценка производственного микроклимата, виброакустического воздействия, освещенности рабочих мест, а также была дана гигиеническая характеристика химического фактора.

Как показали результаты анализа специфика микроклиматических условий, воздействующих на сменного инженера УКПГ, определяется тем, что значительная часть оборудования размещена на открытой территории с сезонными значениями, характерными для II климатической зоны, где микроклимат часто носит характер нагревающего или охлаждающего (в зависимости от сезона года). Однако, учитывая относительную кратковременность нахождения на открытой территории по маршрутам технологических обходов оборудования и обеспечение (в холодный период года) утеплённой спецодеждой и спецобувью, а также наличие регламентированных перерывов, условия труда согласно табл. 8 "Классы условий труда по показателям микроклимата" [26]классифицируем классом 3.1.

Воздействие шума

Основным источником шума на всех этапах обслуживания оборудования УКПГ являются компрессора на ДКС, запорная арматура, трубопроводы, нагнетатели, вентиляторы, скважины, продувочные свечи. Шум и инфразвук имеют постоянный характер и по спектру являются широкополосными. Компрессорана ДКС имеют достаточно большую массу и обороты, поэтому уровни инфразвука в составляющей производственного шума имеют уровни значительно меньше ПДУ и практически не оказывают вредного воздействия на обслуживающий персонал. Таким образом, условия труда сменного инженера фактору по инфразвук согласно табл. 4 "Классы условий труда в зависимости от уровней шума, локальной и общей вибрации, уровней инфра- и ультразвука на рабочем месте" [26] классифицируем как допустимые (класс 2).

Согласно схеме маршрута и времени пребывания на нем, по результатам измерений шума установлено, что за рабочую смену сменный инженер УКПГ при обходе оборудования и осуществлении контроля за выполнением работ, подвергаются воздействию эквивалентного уровня шума 79,5 дБА, что согласно табл. 4 "Классы условий труда в зависимости от уровней шума, локальной и общей вибрации, уровней инфра- и ультразвука на рабочем месте" [26],позволяет классифицировать условия труда классом 2 (допустимые).

Результат расчета представлен в таблице 4.4.

Таблица 4.4

Эквивалентные уровни шума и классы условий труда специалистов исследуемой профессии

Профессия

Эквивалентные значения дБА (min и max)

Эквивалентные среднесменные значения, дБА (min и max)

Класс условий труда

Сменный инженер УКПГ

65 - 96

78 - 79,5

2


Оценка уровней вибрации с учетом времени нахождения в зонах воздействия вибрации (эквивалентно корректированные уровни) для сменного инженера УКПГ классифицируют согласно табл. 4 "Классы условий труда в зависимости от уровней шума, локальной и общей вибрации, уровней инфра- и ультразвука на рабочем месте" [26], как допустимые (класс 2).

Освещение

По характеру зрительных работ деятельность сменного инженера УКПГ относится к разряду зрительных работ 4г - средней точности. Данные работы выполняются на постоянном рабочем месте - главный щит управления.

Рабочее освещение этого помещения осуществляется за счёт дневного света, проникающего в помещение через оконные проемы наружных стен, и источников искусственного (общего равномерного) и местного освещения. Полученные данные позволяют отнести условия труда сменного инженера согласно табл. 9 "Классы условий труда в зависимости от параметров искусственного освещения" [26], к классу 3.1 (вредные, первой степени вредности).

Результат расчета представлен в таблице 4.5.

Таблица 4.5

Вид ламп

Измеряемый фактор, единица измерения

Норматив. величина

Фактическая величина

Класс условий труда

ЛН.

Естественное освещение (КЕО), % Искусственное освещение: - коэффициент пульсации, % - освещенность раб. поверхности, лк, в системе общего освещения - освещённость экрана ПЭВМ, лк

0,5; 1,2* ≤5 ≥400 ≤300

0,6 7 200 135

2 3.1 3.1 2


Воздействие химических веществ

Основными химическими веществами, образующимися в процессе подготовки к транспортировке природного газа, является метан и химические вещества, (одорант, метанол, ДЕГ). Анализ данных измерений, проводимых лабораторией предприятия в течение ряда лет, показывает, что концентрации химических веществ в воздухе рабочей зоны минимальны и не превышают ПДК. Это позволяет отнести условия труда сменного инженера по содержанию химических веществ в воздухе рабочей согласно табл. 1 "Классы условий труда в зависимости от содержания в воздухе рабочей зоны вредных веществ химической природы (превышение ПДК, раз)" [26], зоны к классу 2 (допустимые).

Таким образом, установлено, что ведущим вредным фактором производственной среды установке по подготовке природного газа к транспорту является производственный шум, присутствие которого с увеличением стажа работы повышает риск развития "хронической шумовой травмы". К сопутствующим неблагоприятным и вредным производственным факторам относятся нагревающий и охлаждающим микроклимат, 12-ти часовой рабочий день (сменный инженер) с чередованием дневных и ночных смен.

Таблица 4.6. Итоговая таблица по оценке условий труда работника по степени вредности и опасности

Фактор

Класс условий труда


Оптимальный

Допустимый

Вредный

Опасный


1

2

3.1

3.2

3.3

3.4

4

Химический


+






Шум


+






Инфразвук








Ультразвук








Вибрация общая








Вибрация локальная








Неионизирующие излучения








Микроклимат



+





Освещение



+





Тяжесть труда



+





Напряженность труда




+




Общая оценка условий труда









Согласно произведенному расчету класса условий труда на рабочем месте сменного инженера УКПГ, сделан вывод, что условия труда исследуемой профессии являются вредными, второй степени вредности.

Для улучшения условий труда сменного инженера необходимо:

повысить искусственное освещение при недостатке естественного света;

выполнять гимнастику для глаз и всего тела 1 раз в час во избежание быстрой утомляемости.

использовать спецодежду при обходах оборудования, установить кондиционеры воздуха в операторной.

В результате выполнения всех мероприятий по улучшению условий труда, можно достичь оптимального состояния рабочих мест и повышение трудоспособности.

.2.3 Средства индивидуальной защиты и компенсации производственных вредностей на УКПГ

На УКПГ применяются следующие СИЗ:

·   респираторы,

·   шланговые противогазы,

·   кислородно-изолирующие противогазы,

·   фильтрующие противогазы,

·   респираторы-лепестки;

·   очки

·   комбинезоны противопылевые

·   защитные перчатки

·   ботинки, сапоги

Компенсации производственных вредностей на УКПГ

Факторы, которые влияют на эксплуатационный персонал газодобывающего предприятия это: метеоусловия вредные вещества, а также сотрясения и шумы.

При проведении работ на открытом воздухе ПБ предусматривают мероприятия по защите персонала от неблагоприятных метеорологических факторов, это:

• обеспечение работающего персонала спецодеждой и спецобувью;

• обустройство укрытий, помещений для обогрева и т.д.

На рабочих местах и в производственных помещениях, осуществляют постоянный контроль воздуха рабочей зоны.

Для удаления на качественного воздуха (загазованность, запыленность) в производственных помещений и на рабочих мессах используется промышленная вентиляция Место отбора приточного воздуха находится на расстоянии не менее 8 метров от выхлопных шахтГПА.

Таблица 4.7. Нормы температур, относительной влажности и скоростей воздуха в рабочей зоне помещений


В холодное время года в производственных помещениях, используется местное или центральное отопления.

На газодобывающем предприятии шумы в основном возникают на компрессорных станциях и при ремонте скважины.

Нормы условий труда по шуму должны соответствовать ГОСТ 12.1.003-83.

Предельно-допустимые уровни звукового давления

Уровень вибрации на рабочих местах должен соответствовать ГОСТ 12.1.012-78

Таблица 4.8. Предельно-допустимые уровни вибрации


Для борьбы с шумом и вибрацией используются звукопоглотительные материалы.

.3 Анализ пожаровзрывобезопасности на установке подготовки газа к транспорту

.3.1 Определение категорий зданий, помещений и наружных установок на территории УКПГ по пожаро- и взрывобезопасности согласно НПБ 105-03

Таблица 4.9

№ п/п

Наименование производственных помещений и наружных установок

Наименование продуктов

Категория согласно НПБ 105-03

Класс

Категория смеси

Группа смеси

1

2

3

4

5

6

7

1

Здание переключающей арматуры

Природный газ, метанол

А

В-1а

IIА

Т2

2

Технологические цеха №1,2 УКПГ

Природный газ, конденсат, насыщенный ДЭГ

А

В-1а

IIА

Т2

3

Склад метанола на открытой площадке

Метанол

А

В-1г

IIА

Т2

4

Склад ДЭГа на открытой площадке

ДЭГ

В

П-Ш

-

-

5

Блок-бокс насосной метанола и конденсата

Метанол, конденсат

А

В-1а

IIА

Т2

6

Блок- бокс технологический входа шлейфов и сепаратора пробкоуловителя

Природный газ

А

В-1а

IIА

Т2

7

Блок-бокс технологический подготовки газа

Природный газ

А

В-1а

IIА

Т2

8

Теплообменник

Природный газ

-

-

IIА

Т3

9

Блок технологический выветривателя

Конденсат, газ выветривания



IIА

Т3

10

Установка концевая сепарационная

Осушенный газ, конденсат

А

В-1а

IIА

Т3

11

Блок коммерческого учета газа и подготовки газа собственных нужд

Природный газ

А

В-1а

IIА

Т3

12

Емкость надземная

Метанол, газовый конденсат

Ан

В-1г

IIА

Т2, Т3

13

Емкость дренажная

Конденсат, вода, метанол

Ан

В-1г

IIА

Т2, Т3

14

Склад конденсата на открытой площадке ГСМ

Дизельное топливо, конденсат газа

А

В-1г

IIА

Т2

15

Склад масла ДКС на открытой площадке

Масло

В

П-Ш

-

-

16

Блок-бокс насосная склада конденсата и ГСМ

Диз.топливо, конденсат газа

А

В-1а

IIА

Т2


.4 Мероприятия по обеспечению пожарной безопасности

Пожарная безопасность предприятия должна соответствовать "Правилам противопожарной эксплуатации в газовой промышленности".

Незамерзающие пожарные гидранты на УКПГ установлены на кольцевой водопроводной сети. Заданный напор воды в сети создают пожарные насосами, которые установлены на насосной станции.

На площадке УКПГ установлено два резервуара, емкостью 250 м3 - хоз-питьеваой и 750 м3 пожарный резервуары.

Здания и сооружения на производстве имеют уровень огнестойкости не ниже 2 степени.

Средств пожаротушения на УКПГ:

•        огнетушители УК-30 (углекислотные);

•        огнетушители ОП-10 (порошковые);

•        пожарные гидранты;

•        ящики с песком;

•        пожарные щиты.

Во всех помещениях установлены датчики системы пожаротушения.

Запрещается использовать пожарный инвентарь для целей, не связанных с пожаротушением.

Курение на предприятии разрешено только в специально отведенных и оборудованных местах.

Тушение пожара на установке по подготовке газа к транспорту производится в соответствии с ПЛАС.

В случае возникновения пожара, для обеспечения безопасности персонала, на предприятии предусмотрена система оповещения о пожаре, разработаны планы ликвидаций людей из зданий и сооружений, предусмотрены аварийные пожарные выходы.

При пожаре в производственных и рабочих помещениях должна быть отключена вентиляция с механической тягой. После определения источника пожара, вызывают пожарную команду и принимают меры по локализации и ликвидации очага с применением первичных средств пожаротушения.

.5 Защита от статического электричества и молниезащита

Мероприятия по защите от статического электричества представлены во "Временных правилах защиты от проявлений статического электричества на производственных установках и сооружениях нефтяной и газовой промышленности".

) Все трубопроводы и оборудование на УКПГ для предотвращения возникновения статического электричества, заземляются.

Максимальное сопротивление контура заземления от статического электричества не должно превышать 100 Ом.

) Для предотвращения возникновения статического электричества диэлектрические материалы по трубопроводам транспортируются с малыми скоростями. Скорость транспортировки определяют в зависимости от физико-химических свойств жидкости, длин и диаметров и трубопроводов.

) Молниезащита оборудования и сооружений обеспечивается специальными молниеотводами.

4.6 Экологичность проекта

 

4.6.1 Охрана воздушного бассейна

На сегодня технология добычи газа, а также изготовление технологического оборудования и конструкционных материалов частично загрязняют окружающую среду выбросами вредных веществ. Основной источник загрязнения атмосферы - это постоянные, технологически выбросы.

Таблица 4.10. Источники выделения вредных выбросов



Источники выделения вредных веществ в атмосферу на УКПГ является его оборудование. Продукты сгорания газа - это оксиды азота и углерода.

По нормам технологического проектирования объектов для избежание попадания газа в производственные помещения и атмосферу, проектом должно быть предусмотрено герметизация оборудования, арматуры и трубопроводов, которая исключила бы исключающая сбросы газа в атмосферу.

Запорная арматура, которую устанавливают на трубопроводах, газа, метанола и ДЭГа, должна соответствовать по ГОСТ 9544-75 первому классу герметичности.

Источники выбросов в атмосферу на УКПГ:

продувочные свечи установок, вытяжные вентиляционные установки цехов и помещений (выброс углеводородов);

выхлопные шахты ГПА на ДКС, дымовые трубы печей регенерации ДЭГаи метанола (выброс продуктов сгорания)

Таблица 4.11

Предельно-допустимые концентрации загрязняющих веществ


К периодическим выбросам относят: продувку скважин, газопроводов, непостоянно действующие факелы, свечи для стравливания газа из нагнетателей ГПА и установок на ДКС.

Таблица 4.12. Выбросы газа по управлению


Мероприятия по защите атмосферного воздуха

Для сокращения выбросов предусматривают полную герметизацию всего оборудования, арматуры и трубопроводов, исключают постоянные выбросы газа в атмосферу.

Сбросные и предохранительные клапаны должны осуществлять выброс газа на факел.

.6.2 Охрана подземных вод от загрязнения

Водные ресурсы на УКПГ загрязняют пластовые воды выделяемые из газа.

Для очистки пластовых вод предусматривается комплекс очистных сооружений.

На площадке УКПГ, принанята раздельная система канализации: производственная и бытовая.

Бытовые стоки очищают в канализационных очистных сооружениях.

На площадках УКПГ, промбаз, вахтовых комплексов вода расходуется на хозяйственно-питьевые, производственные нужды и пожаротушение.

.6.3 Охрана окружающей среды при складировании производственных отходов

С целью предупреждения загрязнения и захламления земель на производственных объектах и участках организован раздельный сбор твердых бытовых и производительных отходов. Общее количество образовавшихся отходов всех классов составило по предприятию в 2013 году 72,7 т., из них 71,4 тонн отходов были направлены в места организованного захоронения и складирования. В соответствии с разрешением на размещения отходов на территории предприятия на конец отчетного года временно размещено 1,94 тонн отходов 2 и 3 классов токсичности. В течение вегетативного периода проводились работы по озеленению территории промысловых производственных объектов.

.6.4 Программа производственного экологического мониторинга

В соответствии с [27], программа производственного экологического контроля является одним из главных документов, подлежащих предъявлению контролирующим органам при проведении проверок на предприятии.

ПЭК является одним из законодательно обязательных способов контроля деятельности предприятия и осуществляется с целью обеспечения экологической безопасности, получения достоверной информации о состоянии окружающей среды, с целью обеспечения выполнения всех требований и положений разработанной и утверждённой проектно-нормативной документации в области охраны окружающей среды.

ПЭК осуществляется в соответствии с требованиями №7-ФЗ от 10.01.2002г. "Об охране окружающей среды", №89-ФЗ от 24.06.1998 г. "Об отходах производства и потребления", №96-ФЗ от 04.05.1999 г. "Об охране атмосферного воздуха", №74-ФЗ от 3 июня 2006 г. "Водный кодекс Российской Федерации".

Отсутствие программы ПЭК у организации или же ненадлежащее его осуществление расценивается как несоблюдение требований законодательства РФ и влечет за собой дисциплинарную, административную, уголовную или гражданско-правовую ответственность.

Программа ПЭК разрабатывается отдельно для каждого вида источника загрязнения и утверждается органами экологического и производственного надзора, куда впоследствии будут отправлены отчёты о выполнении программы. Необходимые изменения, дополнения в программу производственного контроля вносятся при изменении вида деятельности, технологии производства, других существенных изменениях деятельности юридического лица, индивидуального предпринимателя, влияющих на санитарно-эпидемиологическую обстановку и (или) создающих угрозу санитарно-эпидемиологическому благополучию населения.

ПЭК включает:

качественный и количественный состав загрязняющих выбросов, сбросов, отходов, а также источниках их образования;

программу мониторинга источников загрязнения, состояния окружающей среды, проведения мероприятий и отчётность по названным категориям;

сведения о внесённых и реализованных предложениях по совершенствованию технологического процесса, направленных на снижение вредного воздействия на природу и человека;

контроль выполнения требований, указанных в заключении государственной экологической экспертизы, а также условий природопользования, содержащихся в лицензиях и разрешениях, нормативов в области охраны окружающей среды, охраны и рационального использования природных ресурсов;

контроль выполнения мероприятий по охране окружающей среды, рациональному использованию и восстановлению природных ресурсов в полном соответствии с проектной документацией;

оценка соответствия нормативным документам организации управления окружающей средой на предприятии, системы управленческой и производственной документации в области охраны окружающей среды.

4.7 Чрезвычайные ситуации на производстве

Возникновение опасной концентрации горючих и взрывоопасных смесей может возникнуть при наличии утечек газа на оборудовании.

Факторы вызывающие взрыв:

искра (удара металла о металл);

замыкания электросети;

грозовой разряд;

открытый огонь (сварка, спички и т.д.);

разряд статического электричества;

вторичные проявления молнии.

Об возникновении всех аварийных ситуаций немедленно докладывается дежурному диспетчеру Уренгойского газопромыслового управления. Их устранение проводят согласно ПЛАС.

.7.1 Аварийные ситуации на производстве и меры по их ликвидации

При аварии эксплуатация оборудования немедленно прекращается в случаях:

превышения допустимого давления в аппарате и невозможности его сброса;

выхода из строя предохранительных клапанов;

при появлении в аппарате, арматуре, трубопроводах, сосудах, которые работают под давлением, трещин, выпучин, пропусков, неплотностей, разрывов прокладок.

при неисправности указателей и регуляторов уровня жидкости;

при выявлении неплотностей, утечек, неисправностей запорно-регулирующей арматуры;

при поломке предохранительных устройств блокировки;

при пожаре, угрожающему непосредственно оборудованию, находящемуся под давлением;

при выявлении в рабочей зоне взрывоопасных концентраций веществ в количествах, превышающих ПДК.

При пожаре в производственных и рабочих помещениях должна быть отключена вентиляция с механической тягой. После определения источника пожара, вызывают пожарную команду и принимают меры по локализации и ликвидации очага с применением первичных средств пожаротушения.

При возникновении загазованности в помещениях установки, свыше 20% от НКПВ, от датчиков газоанализаторов автоматически включается аварийная вентиляция. Предусматривается так же ручное её включение. Одновременно с этим производят контроль воздушной среды переносными газоанализаторами, выявляют и по мере возможности устраняют причины возникновения повышенной загазованности.

Аварийный режим отменяется в том случае, если после обследования состояния оборудования и коммуникаций на месте аварии и повторных анализов воздушной среды на отсутствует опасная загазованности.

Аварийную остановку установки производят:

а) в случае прекращении подачи электроэнергии от центральных и автономных источников;

б) при возникновении пожара на установке;

в) при достижении загазованности выше 20% НКПВ;

г) при прекращении подачи промышленной воды;

д) при прорыве газа или конденсата;

е) в случае прекращении подачи воздуха КИПиА.

При аварии или пожаре на отдельных участках установки, аварийную остановку производят в случае, когда безопасная работа остальных участков и установки в целом невозможна.

Отключение электроэнергии.

В штатном режиме УКПГ снабжается электроэнергией от трансформаторных подстанций ТСЗУ-1000 кВт 6/0,4 кВ. Средний коэффициент нагрузки составляет 0,65. Если один трансформатор выходит со строя, остальные способны обеспечить заданную нагрузку.

В случае полного исчезновения напряжения в включается аварийная дизельная электростанция, которая берет на себя нагрузку всей установки.

Перевод от штатного электроснабжения на аварийное осуществляется автоматически или в ручном режиме со щита управления.

Прекращение подачи воды.

В случае прекращения подачи воды и остановки котельной, подача воды на уплотнение сальников насосов прекращается. Прекращает функционировать система охлаждения подшипников компрессора воздуха КИПиА. В этой ситуации установку необходимо полностью остановить, согласно "Плану ликвидации аварий ситуаций".

Прекращение подачи воздуха КИПиА.

Если прекращается подача воздуха КИПиА происходит отключение исполнительных механизмов и средств автоматики. В случае, если прекращение подачи воздуха КИПиА кратковременно, установка не останавливается, регулирование проводят вручную при помощи байпасных линий, пользуясь показаниями местных приборов. Если дальнейшего ведения процесса не возможно, производится нормальная остановка УКПГ.

Прорыв трубопроводов подачи газа и конденсата.

При разрыве трубопроводов подачи газа и конденсата:

производится аварийная остановка технологической линии (цеха);

сбрасывается давление из аварийного участка;

прекращаются все ремонтные и огневые и работы;

вызывается пожарная команда;

из аварийной зоны выводятся все лица не участвующие в ликвидации аварии.

При пожаре на установке.

В случае пожара на установке:

вызывается пожарная команда;

производится аварийная остановка УКПГ;

сбрасывается давление из аппаратов на которые могут попасть под воздействие открытого огня и высоких температур;

до прибытия пожарной команды пожар тушится средствами пожаротушения, которые установлены на установке, в соответствии с "Планом ликвидации аварийных ситуаций".

 

.7.2 Решения по предотвращению ЧС техногенного характера

Для предотвращении на производстве ЧС техногенного характера предусмотрено: периодическое техническое обслуживание и ремонт оборудования, автоматизированный контроль за производственным процессом, установка современных систем защиты оборудования (предупредительная и аварийная сигнализации).

 

.7.3 Решения по предотвращению ЧС природного характера

Для предотвращении на производстве ЧС техногенного характера предусмотрено: система оповещения, молниезащита оборудования, дежурная аварийная техника (расчистка подъездных дорог и территории в случае сильных снегопадов), система сейсмоконтроля (в районах, где вероятность появления землетрясения высокая)

4.8 Определение вероятных параметров ударной волны при взрыве газовоздушной смеси


Расчет производим согласно [24]

Вероятная аварийная ситуация: разгерметизация промышленного газопровода на территории промплощадки на удалении 70 метров от операторной, утечка газа, появление взрывоопасной концентрации ГВС, возникновение искры, воспламенение и взрыв ГВС.

Определение параметров ударной волны при взрыве ГВС .

Исходные данные:

Масса газовоздушной смеси, (т), Q 1,1.

Расстояние от эпицентра взрыва, м 70.

Рассчитываем радиус зоны детонационной волны (R1):

R1=, (25)

 =19,09 м

Избыточное давление в радиусе зоны действия детонационной волны составляет ∆Рф1 = 900 кПа.

Определяем радиус зоны смертельного поражения людей:

, (26)

 = 31 м

Определим избыточное давление:

(27)

В нашем случае таблицы П12.5 величина ∆Рфравна 26 кПа.

В результате взрываразрушения помещений будут слабые.

Обслуживающий персонал, находящийся в помещении будет за границей безопасного удаления.

Для ∆Рф3 определяем радиус безопасного удаления из табл. П12.5

, отсюда Rбу = 229 м

Схема взрыва газовоздушной смеси представлена на листе 10

Вывод

В случае взрыва ГВС в количестве 1,1 т и расстоянии 70 м от эпицентра взрыва до параметры его будут следующие:

Радиус зоны детонационной волны (R1), м 19,09

Избыточное давление ∆Рф, кПа 26

Радиус зоны смертельного поражения людей (Rcпл), м 31

Граница безопасного удаления, м 229

5. Охрана труда

.1 Инструкция по охране труда при удаление пирофорных отложений

Общие положения.

Данная инструкция предназначена для персонала, работа которого связана с обслуживанием и ремонтом основного и вспомогательного оборудования где возможно появление пирофорных отложений.

К работе по очистке емкостей и аппаратов, загрязненных пирофорными отложениями допускаются работники, которые в установленном порядке получили допуск к проведению газоопасных и огневых работ, знают свойства пирофорных соединений и прошли целевой инструктаж по вопросам ОТ и противопожарным мероприятиям по письменному разрешению (наряду-допуску).

Пирофорные отложения образуются при транспортировке и хранении газов, содержащих сернистые соединения и состоят в основном из серного железа.

При контакте с кислородом воздуха пирофорные отложения самовоспламеняются, что может быть причиной пожара и взрывов.

Самовозгорание пирофорных отложений на воздухе может происходить, как при плюсовой так и при минусовой температуре. При более высоких температурах способность к само возгорание увеличивается (в случаях повышения температуры до 100-2000С. Возгорание происходит мгновенно).

Накопление пирофорных отложений наблюдается на внутренних поверхностях труб, запорных устройств, нагнетателей, скрубберов и других аппаратов.

Требования безопасности перед началом работ.

Перед началом работы работник должен одеть спецодежду, соответствующие средства индивидуальной защиты.

Все подготовительные работы предусматриваются в наряде допуске на газоопасные (огневые) работы.

Проверить наличие и исправность средств коллективной защиты, приборов, запасных частей, состояние освещения в помещениях, рабочего инструмента и комплектность средств пожаротушения.

Провести замер загазованности.

Требования безопасности во время выполнения работ.

Для предотвращения же возгорания пирофорных соединений необходимо:

. Перед открытием емкостей и аппаратов наполнить их водяным паром или водой.

Примечание: Указанное мероприятие должен выполняться каждый раз при открытии аппаратов независимо от времени их предварительного открытия и очистки, потому что пирофорных железо образуется в довольно короткий срок.

. В период осмотра, ревизии и очистки отложений достаточно смачивать водой поверхности трубопроводов и аппаратов.

. Отложения, вынимаются из аппаратов и содержат пирофорных железо, необходимо собирать в железную тару с водой, а после работы немедленно удалить с территории в специально отведенное место и закопать в землю.

Требования безопасности после окончания работ.

Бочки для транспортировки отложений, содержащих пирофорные железо, после их освобождения тщательно промыть водой и снова заполнить водой, оставить на сутки.

Сточные воды после смачивания и промывания сосудов, содержащих пирофорные соединения, слить в яму, нейтрализовать хлорной известью, после чего засыпать землей. Потому что по мере высыхания происходит их разогрев и воспламенения, даже через несколько суток после извлечения отложений.

По окончании работы работник должен привести в порядок место работы, собрать и сложить в предназначенное место инструмент и приспособления. Отходы производства, мусор и используемые материалы должны убираться в специально отведенные места и металлические ящики. Разлитые нефтепродукты, масла и смазки необходимо закопать и засыпать песком или грунтом, после чего собрать в герметичную емкость и убрать с территории.

Требования безопасности в аварийных ситуациях.

Виды аварийных ситуаций.

• Возникновение пожара.

• Взрыв

В случае возникновения аварийной ситуации работникам необходимо действовать согласно плану ликвидации аварийных ситуаций .

Проверил: ___________________________

"Согласовано"

Инженер по ТБ ________________________

Главный инженер _________________________

Начальник участка ____________________________

.2 Инструкция по охране труда по безопасному обслуживанию узлов одоризации газа

Общие положения.

Данная инструкция предназначена для персонала, работа которого связана с обслуживанием и ремонтом одоризационного оборудования.

К работам с применением одоранта (получения его от железной и поставщиков, перевозки, хранения на складах и применение) допускаются лица не моложе 18 лет, которые прошли первичный специальный инструктаж относительно свойств одоранта и необходимые меры безопасности при выполнении порученных работ в соответствии с требованиями утвержденной инструкции.

Лица женского пола могут допускаться только к работам по контролю расхода одоранта из расходной емкости.

Не допускаются к работам с одорантом беременные женщины и, кормящее матери.

Все лица, допущенные к работам с одорантом, должны пройти обязательный предварительный медицинский и наркологический осмотр (с получением конкретного медицинского заключения о возможности по состоянию здоровья работать с одорантом и в средствах индивидуальной защиты органов дыхания).

Лица, прошедшие инструктаж, предупреждаются также о том, что в случае недомогания, слабости, головной боли или других симптомов при работе с одорантом, они должны немедленно сообщить руководителю работ, обратиться в медпункт или в местные лечебных учреждения.

Приказами должны быть назначены работники, которые допускаются к работе с одорантом, и постоянные ответственные лица из числа специалистов, в обязанность которых входит правильная организация работ с одорантом, инструктаж всех работников, которые привлекаются к получению, перевозке, хранению и отпуску одоранта.

Перед началом выполнения своих обязанностей постоянные ответственные лица обязаны пройти проверку знаний требований настоящей Инструкции в порядке, установленном действующим "Типовым положением об обучении по вопросам охраны труда", утвержденным Госнадзорохрантруда РФ.

Повторный инструктаж работников относительно свойств одоранта и мер безопасности при работе с ним проводится ежеквартально с отметкой в карточке инструктажа по вопросам охраны труда.

Работник, который обслуживает одоризационное оборудование должен знать:

• технологическую схему оборудования узла одоризации газа;

• конструктивные особенности основного и вспомогательного оборудования узла одоризации газа;

• размещение, конструкцию, принцип действия и порядок обслуживания запорной арматуры и аппаратов;

• порядок переключения коммуникаций и оборудования при различных режимах работы;

• требования к сосудам, работающим под давлением;

• уметь пользоваться всеми видами слесарного, контрольно-измерительного инструмента и приспособлений, используемый при выполнении работ в порядке текущего обслуживания;

• правила обращения с одорантом;

• объемы, порядок и организацию работы во время проведения ППР оборудования;

• безопасные методы обслуживания и ремонта оборудования;

• данную инструкцию;

• требования правил пожарной безопасности, уметь пользоваться противопожарным инвентарем и оборудованием;

• свойства вредных и ядовитых веществ;

• правила оказания первой доврачебной помощи при несчастных случаях;

• план ликвидации и локализации аварийных ситуаций и аварий;

• порядок и места замера загазованности воздуха рабочей зоны во взрывоопасных помещениях.

Для проверки плотности соединений применяется мыльный раствор или поверенные индикаторы горючих газов.

Запорную арматуру на трубопроводах следует открывать плавно для предотвращения гидравлических ударов.

Работник не должен обслуживать и проводить ремонт оборудования и оборудования без спецодежды.

Спецодежда должна быть хорошо подогнана и застегнута , поскольку полы и рукава могут быть захвачены частями вращающихся машин. На голове необходимо иметь головной убор.

Работник обязан:

• содержать в чистоте и порядке рабочее место и инструмент;

• правильно и бережно пользоваться санитарно-бытовыми помещениями, спецодеждой и средствами индивидуальной защиты;

• содержать спецодежду и спецобувь в исправном состоянии и чистом виде;

• перед каждым приемом пищи мыть руки теплой водой с мылом;

• соблюдать питьевой режим с учетом особенностей условий труда;

• соблюдать режим труда и отдыха;

• соблюдать санитарные правила при нейтрализации пролитого одоранта;

• при обнаружении повышенной температуры тела или обнаружены других признаков заболевания немедленно обратиться к врачу.

Требования безопасности перед началом работ.

Перед началом работы работник должен одеть спецодежду, соответствующие средства индивидуальной защиты.

Проверить наличие и исправность средств коллективной защиты, приборов, запасных частей, состояние освещения в помещениях , рабочего инструмента и комплектность средств пожаротушения.

Провести замер загазованности.

Перед работой по заправке одоризатора и слив одоранта в подземную емкость необходимо подготовить средства для нейтрализации, выбрать наиболее благоприятные погодные условия (минимальная температура, направление ветра). За час до работы с одорантом предупредить по телефону диспетчера. Слив одоранта в подземные емкости производится только закрытым методом специально обученным персоналом, в количестве не менее трех человек. Запрещается применять открытые воронки для переливания одоранта.

целью предотвращения попадания в атмосферу пароводоранта, который вытесняется из подземной емкости, а также стравливается с расходной емкости при передавливание одоранта, этот пар должен быть нейтрализован.

Требования безопасности во время выполнения работ.

Работник должен приступить к работе только при достаточной освещенности рабочего места. Во время работы оператор должен постоянно быть одет в спецодежду и обут в спецобувь.

Оборудования или системы, остановлены на ремонт, должны быть отключенными от технологических газопроводов с помощью запорной арматуры или заглушек, рассчитанных на максимальное давление в газопроводе.

Работы по устранению утечек газа на фланцевых и резьбовых соединениях запрещается выполнять путем подтягивания их при наличии в коммуникациях избыточного давления. Устранение утечек газа на фланцевых и резьбовых соединениях выполняется после перекрытия запорной арматуры с обеих сторон от места утечки, выпуска газа из отключенного участка до атмосферного давления путем открытия на ней свечной арматуры между перекрытой запорной арматурой. В случае негерметичности запорной арматуры перекрывается запорная арматура на смежных участках , с выпуском газа из них.

При выполнении ремонтных (газоопасных) работ контроль загазованности помещений осуществляется на протяжении всего времени проведения работ через каждые 20 минут.

Чтобы избежать гидравлических ударов, открывать запорную арматуру необходимо медленно. Запрещается использовать ломы и другие рычаги для открывания и закрывания кранов и задвижек.

При включении манометра вентиль следует открывать плавно, чтобы избежать резкого удара на прибор. Для замены манометра необходимо закрыть отключающий вентиль и с помощью двух ключей осторожно откручивать его , контролируя падение давления по манометру.

В случае возникновения опасности экологического загрязнения окружающей среды все работы необходимо прекратить и принять безотлагательные меры по локализации источника загрязнения и ликвидации его последствий.

Одорант (этилмеркаптан С2Н5SH) применяется для предоставления запаха газа, который подается потребителям, с целью своевременного выявления его утечек по запаху.

Физические свойства этилмеркаптанов:

• Одорант относится ко второму классу опасности (вещества высокоопасные).

• Плотность -0 , 839 г/см3.

• Температура кипения - 3700С.

• Концентрационные пределы воспламеняемости паров в воздухе по объему - 2,8-18,2%.

• Предельно допустимая концентрация (ПДК) в воздухе по санитарным нормам-1мг/м3.

• Температура вспышки смеси с воздухом - 2990С.

• Плотность паров при 00С и давлении 0,1 МПа (760 мм рт. Ст.) - 2,77 Кг/см3.

Меркаптаны в малых концентрациях вызывают головную боль и тошноту. В больших концентрациях они действуют на центральную нервную систему, вызывают судороги , паралич и смерть от остановки дыхания.

Меркаптаны с окислами металлов и щелочами образуют меркаптиды, которые при взаимодействии с воздухом склонны к самовозгоранию.

Одоризация природного газа не делает его более токсичным. Расчетный расход этилмеркаптана при одоризации газа 16 г на 1000 м3.

Одоранты должны храниться в герметично закрытых сосудах, защищенных от нагрева прямыми солнечными лучами и отопительными приборами.

Работа с одорантом относится к газоопасных работ и поэтому все работы по одорантом, кроме осуществляемых работником по закрытой схеме в процессе эксплуатации, должны выполняться по наряду-допуску, с применением противогазов с фильтром марки "А", резиновых сапог, резиновых перчатках и прорезиненных фартуках.

Необходимо также помнить, что нейтрализовать одорантможно только растворами вышеуказанных веществ. Попытки нейтрализовать одорант сухим порошком марганцовокислого калия или хлорной извести приведут к мгновенному воспламенению одоранта.

В случае попадания одоранта на кожу или в глаза, загрязненные места необходимо срочно промыть слабым раствором питьевой соды с последующим обильным смыванием водой.

Все работы по обслуживанию и ремонту одоризационных установок персонал должен выполнять в соответствии с требованиями Инструкции по эксплуатации узла одоризации газа.

С целью предотвращения вспышки пирофорного железа, образующийся при пропитке этил меркаптанов, персонал должен периодически, не реже одного раза в смену, проводить внешний осмотр оборудования, соединительных линий, кранов, вентилей и обеспечить их полную герметизацию.

При внутреннем осмотре и ремонте одоризатора необходимо полностью освободить его от одоранта, нейтрализовать остатки одоранта и пропарить емкости.

Запрещается стравливать газ насыщенный парами одоранта через свечи непосредственно в воздух. Стравливать газ следует через специальную емкость заполненную нейтрализующим раствором. Отработанный нейтрализующий раствор следует заменять свежим не реже 1 раза в год. Использован нейтрализующий раствор собирается в металлическую емкость, дополнительно нейтрализуется путем добавления в него свежего раствора и захороняеться на свалке.

Запрещается открывать бочки с одорантом и переливать его в закрытых помещениях. Тару (бочки), которые освободилась от одоранта, необходимо хранить (транспортировать) герметично закрытой и оберегать от попадания прямых солнечных лучей.

Остановлено на ремонт оборудования или система должны быть отключены от технологических газопроводов с помощью заглушек или запорной арматуры.

Продувочные свечи после отключения газопровода должны находиться в открытом состоянии с навешанными на них плакатами "НЕ ЗАКРЫВАТЬ".

В период выполнения ремонтных работ замеры загазованности рабочей среды выполняются с периодичностью не реже чем через 20 мин. с записью результатов измерений в наряде-допуске.

В случае загидрачивания сбросных, продувочных и импульсных линий запрещается отогревать их открытым огнем. Пользуйтесь горячей водой или паром. При этом запорная арматура должна быть закрыта. После прогрева мест загидрачивания необходимо кратковременно приоткрыть запорную арматуру, чтобы исключить гидравлические удары и разрыв трубопровода.

Расход одоранта должна фиксироваться в специальном журнале, а при централизованной форме обслуживания - в журнале ремонтно-профилактической группы, и в конце месяца передаваться диспетчеру.

Запрещается в зоне сливо-наливальних операций курение, разведения огня, применение спичек и зажигалок для контроля количества (уровня) одоранта в цистерне, контейнере или бочке.

Переносные фонари и другое электрооборудование должны иметь соответствующую взрывозащиту.

Сливо-наливные операции и перевозки одоранта, как правило, должны осуществляться в дневное время

Запрещается использование трубопроводов, насосов и шлангов, которые применяются для перекачивания одоранта, для перекачки других жидкостей.

Требования безопасности после окончания работ.

По окончании работы работник должен привести в порядок место работы, собрать и сложить в предназначенное место инструмент и приспособления. Отходы производства, мусора и используемые материалы должны убираться в специально отведенные места и металлические ящики. Выдвижные шпиндели арматуры после пользования им должны быть смазаны смазкой для предотвращения ржавления.

Двери боксов которые открывались для осмотра, выполнения технологических операций или ремонта оборудования, по окончании работ должны быть закрыты.

Внимательно проверить места проведения работ с целью возможного выявления скрытых источников пожара.

В случае завершения комплекса работ необходимо принять меры по обеспечению нормальной работы оборудования и установить предупреждающие знаки, сообщить работнику принимающему смену и сделать соответствующие записи в оперативном журнале.

Спецодежду, которая использовалась в течение рабочего дня, необходимо почистить и просушить.

Средства индивидуальной защиты поместить на хранение в специально отведенное место. При обнаружении повреждения СИЗ, сообщить об этом руководству.

Сделать соответствующие записи в оперативном журнале.

Вымыть лицо и руки теплой водой с мылом.

Требования безопасности в аварийных ситуациях

В аварийных ситуациях работник должен дествовать согласно ПЛАС

Пролитый на пол (землю) одорант должен срочно нейтрализоваться раствором хлорной извести или марганцовокислого калия; землю после обработки необходимо перекопать и повторно обработать нейтрализующим веществом. Для предотвращения воспламенения одоранта раствор хлорной извести должен быть приготовлен без комков.

Лица, прошедшие инструктаж, предупреждаются также о том, что в случае недомогания, слабости, головной боли или других симптомов при работе с одорантом , они должны немедленно сообщить руководителю работ, обратиться в медпункт промплощадке или в местные лечебных учреждений.

Медпункты промплощадок должны быть обеспечены необходимым оборудованием и медикаментами для оказания квалифицированной медицинской помощи пострадавшим.

Разработал:

Ст. Мастер _________________________________

"Согласовано"

главный инженер ____________________________

Инженер по ТБ ______________________________

Начальник участка ___________________________

6. Экономическая часть

6.1 Экономическая эффективность разработки Уренгойского газоконденсатного месторождения

Расчетные капитальные вложения в разработку Уренгойского газоконденсатного месторождения проводим согласно [22]

Расчетная годовая добычи газа по месторождению составляет 15 млрд. м3.Число скважин, которые эксплуатируются на данном месторождении - 77 шт. (п 1.5 ПЗ)

Для определения величин капитальных вложений пользуемся формулой корректировки (в зависимости от мощности объектов) величины капитальных вложений:

К= К2*(М/М2)п,(28)

где К и К2- капитальные вложения средств на сооружение установок с мощностями М и М2;

М2- мощность объекта (п 1 ПЗ), = 18 млрд. мІ;- показатель, учитывающий зависимость капитальных вложений от мощности объектов, принимается равным 0,9.

 = 26004,63 млн. руб.

Краткое описание объекта

От кустов скважин газ по коллекторам подают на УКПГ. Задача данной установки - очистка газа от мех. примесей, тяжелых углеводородов, воды, углекислого газа и сероводорода, а так же его одорирование.

В расчете принят природный газ Сеноманской залежи содержащий 97,64% метана.

Для осушки газа предусмотрено его технология абсорбционной осушки с применением водного раствора диэтиленгликоля (ДЭГа).

Газ после осушки с давлением 5,4 МПа подается во внутрипромысловый коллектор. Для регенерации раствора ДЭГа, который используется в осушке установлена установка для регенерации диэтиленгликоля.

Для очистки газа с заданным расходом 41,1 млн. м3/сут. от сероводорода и предусмотрена установка с расходом моноэтаноламина 205,5 кг/сут.

Диэтиленгликоль, конденсат, одорант и метанола хранятся в специальных расходных емкостях:

·              ДЭГ - 3 емкости по 50 м3;

·              конденсат - 3 емкости по 100 м3;

·              одорант - 2 емкости 25 м3;

·              метанол - 3 емкости по 50 м3.

Продуваются шлейфы кустов газовых скважин через горизонтальный факел.

На площадке предусматриваем размещение таких основных технологических сооружений:

здания переключающей арматуры;

установка очистки газа от механических примесей;

установка осушки газа;

установка очистки газа от сероводорода газа;

установка одоризации газа;

цех регенерации диэтиленгликоля;

емкости ДЭГа, метанола и конденсата;

насосная диэтиленгликоля;

замерный пункт;

свеча и горизонтальный факел;

дренажная и аварийная емкости.

Капитальные вложения - это затраты на строительство, затраты на расширение, затраты реконструкцию и техническую модернизацию предприятий, затраты на покупку оборудования, машин, инвентаря, инструмента и др.

Капитальные вложения при обустройстве залежи газового месторождения определяют по следующим направлениям:

затраты по смете;

затраты по подготовке и компримированию газа;

затраты электроснабжению.

Расчет капитальных вложений в объекты газопромыслового обустройства ведем по каждому варианту разработки:

·              расчет оборудования для добычи газа;

·              расчет оборудования для сбора и транспортировки газа;

·              расчет оборудования для подготовки газа к дальнейшей транспортировке;

·              расчет строительства компрессорных станций (КС);

·              расчет прочих капитальных вложений (затраты на объекты электроснабжения, природоохранные объекты, объекты связи.)

Для газовых месторождений капитальные вложения (К) рассчитываются по формуле:

гм = Kcкв + Kшл + Kкол + Кукпr + Кмд + Ккс + Kпд + Kпp (29)

где Kгм - газовые месторождения;кв - бурение газовых скважин;шл - шлейфы;кол - газосборный коллектор;

Кукпr - строительство оборудования по подготовке газа (УКПГ);

Кмд - строительство автомобильных дорог;

Ккс - компрессорная станция (КС);пд - промысловые дороги;пp - строительство прочих сооружений, которые связанных с вспомогательным производством.

Капитальные вложения на освоение газового месторождения определяем по укрупнёнными показателям.

Воснову расчета заложен анализ проектно-сметной документации действующего Уренгойского газоконденсатного месторождения.

Капитальные вложения в производственные объекты (учитывая строительно-монтажные работы) (К), определенные сводными сметными расчетами, составляют (без учета НДС) 31205,56 млн. рублей.

По варианту К2 = 26004,63 млн. руб.

В таблице 6.1 представлены расчетные капитальные вложения в производственные объекты.

Таблица 6.1

Капитальные вложения в производственные объекты, в млн. руб.

Затраты

Стоимость по смете, млн. руб.


сумма

% итого

Производственные объекты:

 

 

1) газовое скважины (бурение)

6763,10

26,00

2) объекты обеспечивающие бурение скважин

2546,55

9,80

3) монтаж оборудования добычи и подготовки газа

13811,68

53,50

4) монтаж газопроводов

2883,30

10,70

Всего

26004,63

100.00


Структурно капитальные вложения по монтажу оборудования добычи и подготовки газа представлены в таблице 6.2.

Затраты на компримирование природного газа принимаются по укрупненным показателям и равны 4323,34 млн. руб.

Затраты на электроснабжение равны 802,68 млн. руб.

Таблица 6.2

Структура капитальные вложения по монтажу оборудования добычи и подготовки газа, (без учета НДС), в млн. руб.


Общие капитальные вложения сводим в таблицу 6.3.

Таблица 6.3

Суммарные капитальные вложения (без учета НДС) млн. руб.

Наименование

Капитальные вложения, сумма млн. руб.

1. Объекты:

26004,63

Газовые скважины (бурение)

6761,20

Объекты обеспечивающие бурение скважин

2548,45

Монтаж оборудования для добычи и подготовки газа

13912,48

Монтаж газопроводов

2782,50

2. Затраты на компримирование природного газа

4323,34

3. Затраты по электроснабжению от внешних источников

802,68

Всего

31130,65


.2 Расчет вспомогательных материалов

Затраты на электроэнергию и вспомогательные материалы и определяем на основании заявленной мощности расчетного месторождения их расхода и цен на них.

С учетом мощности объекта - 15 млрд. м3, рассчитываема затраты на электроэнергию и вспомогательные материалы.

Таблица 6.4

Стоимость электроэнергии и вспомогательных материалов

Наименование

 Количество



1. Электроэнергия

 

1.1 Оплата установленной мощности

 

Количество киловатт на 1 млрд. м3 газа

197

Цена за единицу руб./ кВт

4308

Суммарная оплата за установленную мощность тыс. руб.

12730,14


Таблица 6.5

Стоимость вспомогательных материалов

Наименование

Количество

2 Вспомогательные материалы

 

 

Количество тонн на 1 млрд. м3 газа

120,012

Цена единицы в руб./т [22]

85000

Сумма тыс. руб.

153015,3

2.2 ДЭГ

 

Количество тонн на 1 млрд. м3 (из п 2.2 ПЗ)

839,2

Цена единицы в руб./т [23]

47000

Сумма тыс. руб.

591641,64

2.3 Одорант

 

Количество тонн в расчете на 1 млрд. м3 газа

16

Цена единицы руб./т

50000

Сумма тыс. руб.

120

Итого по вспомогательным материалам

756656,94


6.3 Расчет заработной платы

Расчет затрат на заработную плату производим с учетом количества эксплуатационного персонала и среднегодовой заработной платы одного работающего - 427,5 тыс. руб. (35625 руб. х 12 мес.). Общая численность эксплуатационного персонала составляет 550 человек.

Рассчитываем фонд заработной платы:

= 235125 тыс. руб.

6.4 Определение суммы амортизационных отчислений

Отчисления на амортизацию и ремонтный фонд определяем из сложившегося соотношения 5% от количества основных фондов.

Сумма основных производственных фондов - 26004,63 млн. руб.

Определяем сумму отчислений в ремонтный фонд:

= 1300,23 млн. руб.

Количество амортизационных отчислений принимаем по укрупненным показателям в размере 11% от основных производственных фондов.

Определяем сумму амортизационных отчислений:

= 2288,41 млн. руб.

Количество прочих затрат принимаем в размере 2% от суммы затрат на амортизацию и ремонтный фонд.

Кроме эксплуатационных затрат на добычу газа учитываем так же расходы, связанные на природоохранные мероприятиями, налоги, затраты на оплату транспортировки газа по магистральным газопроводам.

6.5 Расчет налогов

Для расчета количества налогов рассчитываем стоимость реализованной продукции без НДС и акцизного сбора. Тариф на транспорт не учитывается. Определяем выручку:

(30)

где: Цг(t), Цк(t) - цены на газ и конденсат;г(t), Vк(t) - объемы добычи газа и конденсата.

Результаты заносим в таблицу 6.6.

Таблица 6.6

Объёмы реализации природного газа

Наименование

%

Расчет на



1 млрд. мЗ

Суммарную добычу

1. Годовая добыча газа, млрд. мЗ

100


15

2. Расход газа на собственные нужды: млрд. мЗ

0,589

0,00589

0,08835

 - компрессорная станция

0,48

0,0048

0,072

- электростанция

0,06

0,0006

0,009

- котельная

0,049

0,00049

0,00735

3. Товарный газ, млрд. м3

99,2

0,992

14,88

Суммарная реализация в регионе

69,2

0,692

10,2

 - для населения

7,3

0,073

1,09

- для промышленности

62,5

0,625

9,3

- реализация внешним потребителям

29,7

0,297

4,42


Результаты вычислений выручки от реализации газа сводим в таблицу 6.7.

При расчете учитывается курс рубля к доллару состоянием на 28.04.2014 года в размере 36,0245 руб. за 1$.

Таблица 6.7

Расчет выручки от реализации природного газа

Наименование

Цена, руб/тыс. м3

Суммарный объем реализации газа, тыс. руб.

Реализации газа в регионе


49112660

 - население

4274

4658660

- промышленность

4780

44454000

- реализация внешним потребителям

300 долл. за тыс. м3

47768487

Реализация всего


96881147


Цены в соответствии с [18].

Таблица 6.8

Данные для расчета налогов и платежей


Таблица 6.9

Нормы оплаты за пользование природными ресурсами в тыс. руб.:


Исходя из нормативов рассчитаем отчисления по налогам, Результат заносим в таблицу 6.10.

Таблица 6.10

Налоги и платежи

Показатели

Значение

Налогооблагаемая база, тыс. руб.

Сумма платежей и налога, тыс. руб.

ПЛАТЕЖИ И НАЛОГИ

 

 

 

Налог на добычу полезных ископаемых, %

16,5

96881147

15985389,26

Налог на пользование автомобильными дорогами, %

1,0

96881147

968811,47

Страховой взнос

30

235125

70537,5

Добровольное страхование на случай утраты работоспособности или смерти, тыс. руб./чел.

10,0

616

6115

страхование жизни, %

12

235125

28215

медицинское страхование, %

3

235125

7053,75

страхование имущества организации, %

2

96881147

1937622,94

Плата за пользование природными ресурсами

 

5266,79

5266,79



Оплата за транспорт газа магистральными газопроводами принимаем по тарифу тарифа - 50 руб. за 1тыс. мі/100 км. Расчетное расстояние до потребителя 2000 км.

= 15000000 тыс. руб.

.6 Определение себестоимости газа

Таблица 6.11. Расчет затрат на производство продукции в млн. руб.

Наименование затрат

В расчете на 1 млрд.м3

В расчете на весь объем производства газа

1. Вспомогательные материалы

50,4

756,65

2. Электроэнергия

0,85

12,73

3. Оплата труда

15,7

235,125

4. Страховой взнос

4,7

70,54

5. Ремонтный фонд

0,09

1,30

6. Амортизация

0,15

2,3

7. Прочие затраты

0,47

7,17

Всего

72,36

1085,81

1. Налог на добычу полезных ископаемых

1065,7

15985,39

2. Налог на пользование автомобильными дорогами

64,59

968,81

3. Плата за пользование природными ресурсами

0,351

5,27

4. Расходы по страхованию

131,9

1979

Всего налогов и платежей

1262,5

18938,12

Всего издержек производства

1334,9

20023,9

Затраты на транспортировку газа по магистральному газопроводу

1000

15000

Суммарное количество издержек производства

2334,9

35023,9


Себестоимость одного млрд. м3 газа, согласно расчету, составляет 2334,9 млн. руб.

6.7 Технико-экономические показатели эффективности разработки проектируемого газового месторождения

Таблица 6.12

Основные технико-экономические показатели проектируемого объекта

Наименование

Ед. измерения

Показатели

Объем добычи

млрд. м3 в год

15

Капитальные вложения

млн. руб.

31130,65

Себестоимость 1 тыс. м3

тыс. руб.

2,335

Средняя цена 1 тыс. м3 газа

тыс. руб.

6,620

Выручка

млн. руб.

96881,147

Себестоимость добычи газа

млн. руб.

35023,9

Прибыль

млн. руб.

61857,25

Затраты товарной продукции на 1 рубль

руб./руб.

0,36

Рентабельность продукции

%

176,7

Численность персонала

чел.

550

Производительность труда

млн.руб./чел.

176,1


Согласно данным таблицы 6.13, величина себестоимости добычи 1 тыс. м3 газа в случае проектируемого объекта прогнозируется в размере 2,335 тыс. руб., что превышает значение ранее установленной себестоимости на 0,5 тыс. руб. Общие затраты на добычу газа составляют 35023,9 млн. руб.

Таблица 6.13

Сравнение проектируемого объекта с уже действующим УКПГ-3

Наименование

Ед. измерения

Проектное УКПГ

УКПГ - 3

Объем добычи

млрд. м3 в год

15

17,6

Капитальные вложения

млн. руб.

31130,65

18753,3

Себестоимость 1 тыс. м3

тыс. руб.

2,335

1,748

Средняя цена 1 тыс. м3 газа

тыс. руб.

6,620

10,618

Выручка

млн. руб.

96881,147

-

Себестоимость добычи газа

млн. руб.

35023,9

1864,4

Прибыль

млн. руб.

61857,25

37375

Затраты товарной продукции

руб./руб.

0,36

0,06

Рентабельность продукции

%

176,7

-

Численность персонала

чел.

550

1628

Производительность труда

млн. руб./ чел.

176,1

-


Таким образом, приведенные в таблице 6.14 математические данные доказывают эффективность и целесообразность предложенного проекта, поскольку значения рентабельности, прибыли и выручки значительно превышают установленные ранее. Так, прогнозируемая прибыль практически в 2 раза выше существующей и достигает отметки 61857,25 млн. руб.

Заключение

В данном дипломном проекте рассмотрена тема "Подготовка газа Уренгойского месторождения к транспорту". Уренгойское газоконденсатное месторождение расположено в районе с резко резко континентальным климатом. Этот регион характеризуется продолжительной и суровой зимой скороткострочным летним периодом.

Гидрографическую сеть района образуют река Пур, находящаяся на востоке и ее притоки - река Малхой-Яха, река Нгарка-Есетояха, река Хадуттэ, река Табъяха, река Ево-Яха. Судоходной из них является только река Пур.

Источник холода и сильных ветров в данном регионе является Карское море.

ОткрытоУренгойское месторождение в 1966 году. На этом месторождении газонасыщенными отложениями являются - верхнемеловое (сеноман) и нижнемеловое (валанжин).

Годовая добыча сеноманской залежи УГКМ в составила 250 млрд. м3 газа.

Транспорт газа обеспечивается системой магистральных газопроводов. Одним из них является газопровод "Уренгой - Помары - Ужгород" по которому транспортируется газ через Украину в западную Европу.

На данный момент эксплуатируются 15 установок комплексной подготовки газа.

В дипломном проекте произведен технологический расчет оборудования для подготовки природного газа к дальнейшему транспорту.

Отдельно запроектированы блок очистки газа от механических примесей, блок осушки газа, блок очистки от сероводорода, блок одоризации газа.

Согласно проектного решения и после проведенных расчетов в разделе 2 для установки подготовки газа к транспорту подобрано следующее оборудование:

- пылеуловитель марки ГП 426.00.000 в количестве 3 шт.;

2 - установка для осушки добываемого газа с 4 мя абсорберами и расходом ДЭГа в количестве 1437 кг/ч

- установку для очистка газа от сероводорода с расходом моноэтаноламина 205,5 кг/сут;

- установку одоризации газа с годовым расходом одоранта 2,4 т.

В технологической части дипломного проекта представлены принципы работы, как отдельных элементов установки, так и ее в целом. Описан технологический процесс подготовки газа к транспорту спроектированным оборудованием.

Предусмотрены мероприятия по безопасности жизнедеятельности на производстве и охране окружающей среды на УКПГ. Разработаны инструкции по охране труда:

при проведении работ по удалению пирофорных отложений

по безопасному обслуживанию узлов одоризации газа.

Выполнен расчет по определению вероятных параметров ударной волны при взрыве газовоздушной смеси на предприятии в результате которого вычислен радиус зоны смертельного поражения людей и определена граница безопасного удаления для персонала от источника взрыва.

Произведен расчет капитальных вложений и определены основные технико-экономические показатели проектируемой установки. Выполнен сравнительный анализ этих показателей с действительными показателями установки УКПГ-3.

На проектируемом предприятии достигнут удовлетворительный уровень производственной безопасности, предлагаемые технические решения не снижают безопасность и экологичность производства.

Список используемой литературы

1.      Бекиров Т.М., Ланчаков Г.А. Технология обработки газа и конденсата. М.: ООО "Недра-Бизнесцентр", 1999. - 596 с.

2.   Волков М.М., Михеева А.Л., Конев К.А. Справочник работника газовой промышленности Недра, 1989 г. - 26 с.

3.      Гафарова З.Р. Учебно-методическое пособие по выполнению экономической части дипломных проектов, Уфа: УГНТУ, 2000. - 12 с.

4.          Гриценко А.И., Истомин В.А., Кульков А.Н., Сулейманов Р.С. Сбор и промысловая подготовка газа на северных месторождениях России. - М.: ОАО "Издательство "Недра", 1999. - 473 с.

5.      Добыча, подготовка и транспорт природного газа. Справочное руководство в 2-х томах. Том I. Под ред. Коротаева Ю.П., Маргулова Р.Д. М.: Недра, 1984. - 360 с.

6.      Единая система управления охраной труда и промышленной безопасностью в открытом акционерном обществе "Газпром". М.: "ИРЦ Газпром", 2000.

.        Ионин А.А., Газоснабжение. Учебник для вузов. М. 1981г. - 5 с.

.        Ланчаков Г.А., Кульков А.Н., Зиберт Г.К. Технологические процессы подготовки природного газа и методы расчета оборудования. - М.: ООО "Недра-Бизнесцентр", 2000. - 279 с.

.        ООО "Уренгойгазпром". Инструкция по охране труда для оператора по исследованию скважин. - г. Н. Уренгой, 2001. - 11 с.

10.    Отчет по геологии и разработке Уренгойского НГКМ за 2003-г. Н. Уренгой, 2000. - 103 с.

.        Проблемы освоения месторождений Уренгойского комплекса: П78 Сб. науч. тр. ООО "Уренгойгазпром". - М.: ООО "Недра-Бизнес-центр", 2003. - 351 с.

.        Проект опытно-промышленной эксплуатации нижнемеловых отложений Уренгойского газоконденсатного месторождения - М., 1988. - 145 с.

13.    Розгонюк В.В., Хачикян Л.А., Гриль М.А., Удалов О.С., Никишин В.П. Справочник эксплуатационнику газонефтяного комплекса "РОСТОК" 1998 г. - 432 с.

14.    Ромм В.М. Абсорбция газов. - М.: Химия, 1976. - 656 с.

15.    Технический отчёт по работе оборудования систем осушки и подготовки газа УНГКМ за август 2003 г. - ООО "Уренгойгазпром", 2003. -73 с.

.        Технологический расчет системы абсорбционной осушки газа - Справочное пособие, Тюмень, 2002.

.        Технологический регламент УКПГ - 13 ООО "Уренгойгазпром", 2003. - 195 с.

18.    www.uralmash-ngo.com

19.    www.udmurtgaz.ru

.        #"871636.files/image088.gif">

Номограмма для определения коэффициента сжимаемости по давлению Р, температуре Т и относительной плотности Δ.


Основные параметры циклонных пылеуловителей

Приложение 3



Приложение 4


Похожие работы на - Подготовка газа Уренгойского месторождения к транспорту

 

Не нашли материал для своей работы?
Поможем написать уникальную работу
Без плагиата!
Без нейросетей!