Составление алгоритмов и программ вычисления функций
Министерство
образования Российской Федерации
Ульяновский
государственный технический университет
Кафедра
«Технология машиностроения »
ПОЯСНИТЕЛЬНАЯ
ЗАПИСКА КУРСОВОЙ РАБОТЕ
ПО
ТЕХНОЛОГИЧЕСКОЙ ИНФОРМАТИКЕ
Студент Финагеев П.P.
Ульяновск
2010
Исходные данные для проектирования
Разработать алгоритмы и программы в
соответствии с вариантом №12.
1. Составить алгоритм и программу
вычисления функции
y = 
с использованием
нестандартных функций.
.Составить алгоритм и
программу вычисления функции
= 
с использованием
нестандартных функций и подпрограмм (процедур).
3. Составить алгоритм и программу
операций над матрицами:
(
), где i=2, j=3, k=3
. Найти значение корней
нелинейного уравнения y = x*
по методу половинного
деления.
. Составить алгоритм и
программу для вычисления суммы определённых интегралов

, где a=1, b=2, c=3.
Число разбиений каждого
интервала интегрирования принять равным 10.
. Составить алгоритм и
программу вычисления наибольшего и наименьшего значений функции y = x*
Содержание
Введение
. Составление алгоритма и программы вычисления функции с
использованием нестандартных функций
. Составление алгоритма и программы вычисления функции с
использованием нестандартных функций и подпрограмм
. Составление алгоритма и программы операций над матрицами
. Нахождение корня нелинейного уравнения
. Вычисление определённого интеграла
. Нахождение наибольшего и наименьшего значений функции
Заключение
Список использованной литературы
Введение
В процессе технологической
подготовки производства инженерам приходится сталкиваться со сложными задачами
расчётного и проектного характера, решение которых во многих случаях с помощью
традиционных методов либо практически невозможно, либо занимает много времени.
В связи с этим весьма актуальна автоматизация технологической подготовки
производства, которая имеет следующие особенности:
) использование принципиально новых
методологических основ проектирования;
) широкое применение
экономико-математических методов проектирования;
) всесторонняя автоматизация
инженерного труда.
С появлением ЭВМ возможность
автоматизации технологической подготовки производства стала реальностью.
Появилось много систем автоматизированного проектирования (САПР), управление
производством, управления технологическими процессами и др.
В данной курсовой работе выполнены
шесть заданий по составлению алгоритмов и программ на языке TURBO PASCAL.
1. Составление алгоритма и программы
вычисления функции с использованием нестандартных функций
Постановка задачи
Составить алгоритм и
программу вычисления функции y = 
c использованием
нестандартных функций.
Алгоритм решения задачи
Текст программы
R1;crt;x,a,y:real;:text;;(F,'C:\R1Tmd-21.txt');(F);('Введите
значение x=');(x);('Введите значение
a=');(a);:=sqrt(sqrt(x-a))*0.5*(exp(x)-exp(-x))+0.5*(exp(x)+exp(-x));('pri
x=',x:2:1, ' i',' a=', a:2:1, ' y=',y:5:4);(F,'pri x=',x:2:1, ' i',' a=',
a:2:1, ' y=',y:5:4);(Программу разработал студент группы TMд-21 Финагеев
Павел);(F,Программу разработал студент группы TMд-21 Финагеев Павел);(F);;.
Результаты машинного расчёта
При x=4.0 и a=2.0 y=59.7616
Разработал студент группы ТМд-21
Финагеев Павел
Результаты ручного расчёта

59,762
Вывод В ходе выполнения
работы составил алгоритм и программу на языке программирования Turbo Pascal для
вычисления функции с использованием нестандартных функций. Программа работает,
и результаты вычисления с помощью машины совпадают с результатами ручного
счёта.
алгоритм программа
вычисление функция
2. Составить алгоритм и программу
вычисления функции с использованием нестандартных функций и подпрограмм
(процедур).
Постановка задачи
Составить алгоритм и
программу вычисления функции y = 
с использованием
нестандартных функций и подпрограмм (процедур).
Алгоритм решения задачи
Текст программы
Program
R2;crt;x,y:real;,l,i,m,n:word;:text;factorial;:=1;i:=1 to k do:=m*i;:=1;i:=1 to
l don:=n*i;;;(F,'C:\R2TMd-21.txt');(F);('Введите значение x=');(x);(F,x:5:3);('
Введите значение параметра m=');(k);(' Введите значение параметра
n=');(l);;:=m*sqrt((exp(x)-exp(-x))/2)+n*sqrt((exp(x)+exp(-x))/2);('При
значениях факториалов m!=',m, ' i n!=',n);(F,'При значениях факториалов m!=',m,
' i n!=',n);('Значение функции y=',y:5:3);(F,'Значение функции
y=',y:5:3);('Разработал студент группы
ТМд-21 Финагеев Павел');(F,
'Разработал студент группы
ТМд-21 Финагеев Павел');(F);;.
Результаты машинного расчёта
=5.000
При значениях факториалов m!=2 i
n!=6
Значение функции y=68.915
Разработал студент группы ТМд-21
Финагеев Павел
Результаты ручного расчёта
При x=5, m=2, n=3:
Вывод В ходе выполнения
работы составил алгоритм и программу на языке программирования Turbo Pascal для
вычисления функции с использованием нестандартных функций и подпрограмм
(процедур). Программа работает, и результаты вычисления с помощью машины
совпадают с результатами ручного счёта.
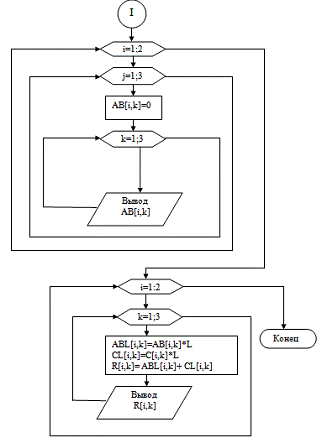
Постановка задачи
Составить алгоритм и
программу операций над матрицами:
(
), где i=2, j=3, k=3
Алгоритм решения задачи

Текст программы
R3;crt;m=2;n=3;p=3;A:array
[1..m,1..n] of integer;:array [1..n,1..p] of integer;,ABL,C,CL,R:array [1..m,1..p]
of integer;,j,k,L:integer;:text;;(F,'C:\R3TMd-21.txt');(F);('Введите
L=');(L);('матрица A');i:=1 to 2 doj:=1 to 3
do('A[',i,',',j,']=');(A[i,j]);;('матрица B');j:=1 to 3 dok:=1 to 3
do('B[',j,',',k,']=');(B[j,k]);;('матрица C');i:=1 to 2 dok:=1 to 3
do('C[',i,',',k,']=');(C[i,k]);;;('Исходная матрица A');i:=1 to 2 doj:=1 to 3
do(A[i,j]:3);;;;(F,' Исходная матрица A');i:=1 to 2 doj:=1 to 3
do(F,A[i,j]:3);(F);;;(' Исходная матрица B');j:=1 to 3 dok:=1 to 3
do(B[j,k]:3);;;;(F,' Исходная матрица B');j:=1 to 3 dok:=1 to 3
do(F,B[j,k]:3);(F);;;(' Исходная матрица C');i:=1 to 2 dok:=1 to 3
do(c[i,k]:4);;;;(F,' Исходная матрица C');i:=1 to 2 dok:=1 to 3
do(F,c[i,k]:4);(F);;;('матрица A [i,j]*B[j,k]');(F,'матрица A
[i,j]*B[j,k]');i:=1 to 2 doj:=1 to 3 do[i,j]:=0;k:=1 to 3
do[i,j]:=AB[i,j]+(A[i,j]*B[j,k]);;i:=1 to 2 dok:=1 to 3
do(AB[i,j]:3);WRITE(F,AB[i,j]:3);;(F);;('матрица AB[i,k]*L');(F,'матрица
AB[i,k]*L');i:=1 to 2 dok:=1 to 3 do[i,k]:=AB[i,k]*L;;i:=1 to 2 dok:=1 to 3
do(ABL[i,k]:3);(F,ABL[i,k]:3);;(F);;('матрица C[i,k]*L');(F,'матрица
C[i,k]*L');i:=1 to 2 dok:=1 to 3 do[i,k]:=C[i,k]*L;i:=1 to 2 dok:=1 to 3
do(CL[i,k]:3);WRITE (F,CL[i,k]:3);;(F);;('Результирующая матрица');(F,'
Результирующая матрица');i:=1 to 2 dok:=1 to 3 do[i,k]:=ABL[i,k]+CL[i,k];(R[i,k]:3);write(F,R[i,k]:3);;;(F);;;;(F);;;
writeln('Разработал студент группы
ТМд-21 Финагеев Павел');(F,
'Разработал студент группы
ТМд-21 Финагеев Павел');
close(F);.
Результаты машинного расчёта
Исходная матрица A
1 1
1 1
Исходная матрица B
2 2
2 2
2 2
Исходная матрица C
3 3
3 3
матрица A [i,j]*B[j,k]
6 6
6 6
матрица AB[i,k]*L
30 30
30 30
матрица C[i,k]*L
15 15
15 15
Результирующая матрица
45 45
45 45
Результаты ручного расчёта
Ручной счёт:
S=


L=5

=
=
Расчёт на ЭВМ: При вводе
этих данных ЭВМ выдаёт результат: 
Вывод
В ходе выполнения работы
составил алгоритм и программу операций над матрицами. Программа работает, и
результаты вычисления с помощью машины совпадают с результатами ручного счёта.
. Нахождение корня
нелинейного уравнения
Постановка задачи
Найти значение корней
нелинейного уравнения y = x*
по методу половинного
деления.
Алгоритм решения задачи
Текст программы
R4;crt;10,20;Fa,Fxk,Fx,b,a,x,xk,E:real;:text;;(F,'C:\R4TMd-21.txt');(F);('Vvedite
lev.granicu a=');(a);('Vvedite prav.granicu b=');(b);('Vvedite stepen tochnosti
E=');(E);:=a*exp(0.33*ln(a-1))-2;
:x:=(a+b)/2;:=x*exp(0.33*ln(x-1))-2;abs(Fx)<=E
then20;Fa*Fx>0 then:=x else begin b:=x;10;;
:xk:=x;:=xk*exp(0.33*ln(x-1))-2;('pri
xk=',xk:5:3,' Fxk=',Fxk:5:4);(F,'pri xk=',xk:5:3,' Fxk=',Fxk:5:4);
writeln('Разработал студент группы
ТМд-21 Финагеев Павел');(F, 'Разработал студент группы ТМд-21 Финагеев Павел');
close(F);;.
Результаты машинного расчёта
При xk=2.000 и Fxk=0.000=0,b=4,
E=0,001
Результаты ручного расчёта
Вывод
В ходе выполнения работы составил
алгоритм и программу для нахождения значения корней нелинейного уравнения по
методу половинного деления.
Программа работает, и результаты
вычисления с помощью машины совпадают с результатами ручного счёта.
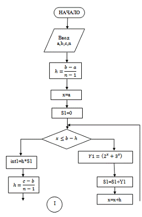
. Вычисление определённого интеграла
Постановка задачи
Составить алгоритм и программу для
вычисления суммы определённых интегралов

,
где a=1, b=2, c=3.
Число разбиений каждого
интервала интегрирования принять равным 10.
Алгоритм решения задачи

R5;crt;s2,s1,a,c,b,x,int,int1,int2,y1,y2,h:real;:word;:text;;(F,'C:\R5TMd-21.txt');(F);('Введите
a=');(a);(F, ' Предел интегрирования a= ',a:1:0);('Введите b=');(b);(F,' Предел
интегрирования b= ',b:1:0);('Введите c=');(c);(F,' Предел интегрирования c=
',c:1:0);('Число отрезков n=');(n);(F,'Число отрезков n=
',n);:=a;:=0;:=(b-a)/(n-1);(x<=b-h) do:= (exp(x*ln(2))+exp(x*ln(3)));:=s1+y1;:=x+h;;:=h*s1;('Интеграл
от первой функции равен ', int1:5:3);(F,'Интеграл от первой функции равен ',
int1:5:3);:=0;:=(c-b)/(n-1);(x<=c-h) do:=
(sqr(((exp(x)+exp(-x))/2/((exp(x)-exp(-x))/2))));:=s2+y2;:=x+h;;:=h*s2;('Интеграл
от второй функции равен',int2:5:3);(F,'Интеграл от второй функции
равен',int2:5:3);:=int1+int2;('интеграл равен ',int:5:3);(F,'интеграл равен
',int:5:3);('Программу разработал студент группы ТМд-21 Финагеев Павел');(F,'
Программу разработал студент группы ТМд-21 Финагеев Павел');(F);;.
Результаты машинного расчёта
=7,772 при a=1, b=2, c=3 и n=10
Результаты ручного расчёта
Вывод
В ходе выполнения работы составить
алгоритм и программу для вычисления суммы определённых интегралов. Для того чтобы
решить эту задачу можно использовать более точные методы, например метод
трапеций или метод Симпсона.
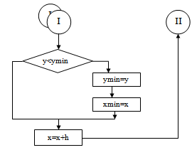
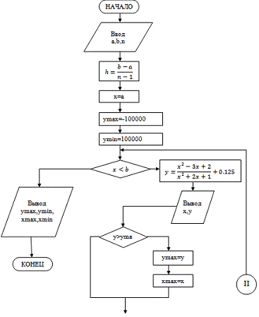
. Нахождение наибольшего и
наименьшего значений функции
Постановка задачи
Составить алгоритм и
программу вычисления наибольшего и наименьшего значений функции y = x*
Алгоритм решения задачи
Текст программы
R6;crt;a,b,x,y,xmin,xmax,ymin,ymax,h:real;,n:integer;:text;;(F,'C:\TMd-21.txt');(F);('Vvedite
lev.granicu a=');(a);('Vvedite prav.granicu b=');(b);('Vvedite chislo tochek
razbivki n=');(n);:=(b-a)/n;:=-100000;:=100000;:=a;(x<=b)
do:=x*exp(0.33*ln(x-1))-2;('x=',x:5:3, ' y=',y:5:3);(F,'x=',x:5:3, '
y=',y:5:3);y<ymin then:=y;:=x;;y>ymax then:=y;:=x;;:=x+h;;;(F);('Pri
x=',xmin:5:3,' Ymin=',ymin:5:3);(F,'Pri x=',xmin:5:3,' Ymin=',ymin:5:3);('Pri
x=',xmax:5:3,' Ymax=',ymax:5:3);(F,'Pri x=',xmax:5:3,' Ymax=',ymax:5:3);
writeln('Разработал студент группы
ТМд-21 Финагеев Павел');(F, 'Разработал студент группы ТМд-21 Финагеев Павел');
close(F);.
Результаты машинного расчёта
=3.000 y=1.771=3.375 y=2.490=3.750
y=3.236=4.125 y=4.008=4.500 y=4.804=4.875 y=5.623=5.250 y=6.463=5.625
y=7.324=6.000 y=8.205
При x=3.000 Ymin=1.771
При x=6.000 Ymax=8.205
Результаты ручного расчёта
Вывод
В ходе выполнения работы
составил алгоритм и программу на языке программирования Turbo Pascal для
вычисления наибольшего и наименьшего значений функции 
Программа работает, и
результаты вычисления с помощью машины совпадают с результатами ручного счёта.
Заключение.
В широком смысле под
технологической информатикой понимаются фундаментальную естественную науку,
изучающую процессы сбора, накопления, передачи и обработки информации. В
конкретном случае технологическая информатика предназначена для автоматизации
решения многих инженерных, проектных и расчётных задач. В ней рассматриваются
принципы разработки математических моделей, алгоритмов и программ, а также
вопросы построения некоторых вычислительных систем.
Основной задачей
выполнения курсовой работы по информатике, является закрепление теоретических
знаний полученных в процессе самостоятельных работ, а так же на лекциях,
практических и лабораторных занятиях. Развитие практических навыков программирования,
работы за терминалом или персональным компьютером.
Список использованной
литературы
1. Карев Е.А.
Технологическая информатика: методические указания к выполнению курсовой работы
для студентов специальности 120100 «Технология машиностроения».- Ульяновск:
УлГТУ, 2002. - 52 с.
. Крупенников О.Г.,
Рязанов С.И., Псигин Ю.В., Кравченко Д.В. Решение задач машиностроения
средствами Turbo Pascal. - Ульяновск: УлГТУ, 2004. - 107 с.
. Крупенников О.Г.,
Кравченко Д.В. Курс лекций по основам алгоритмизации и программирования задач
машиностроения: учебное пособие. - Ульяновск: УлГТУ, 2006. - 143с.
. Карев Е.А.
Информатика: учебное пособие.-Ульяновск: УлГТУ, 1996. -103с.