Сортировка Джона фон Неймана

  • Вид работы:
    Курсовая работа (т)
  • Предмет:
    Информационное обеспечение, программирование
  • Язык:
    Русский
    ,
    Формат файла:
    MS Word
    141,38 Кб
  • Опубликовано:
    2015-05-24
Вы можете узнать стоимость помощи в написании студенческой работы.
Помощь в написании работы, которую точно примут!

Сортировка Джона фон Неймана

Содержание

Введение

. Процедура слияние

. Сортировка сиянием

. Восходящая сортировка слиянием

. Гибридная сортировка

. Естественная сортировка

Заключение

Список литературы

Введение

слияние листинг программирование алгоритм

В данной курсовой работе мы рассмотрим сортировку Джона фон Неймана.

Тема нашего исследования актуальна, она является очень важным для изучения в связи с тем, что сортировка и поиск данных - это наиболее часто встречающиеся практические задачи, возникающие при создании программного обеспечения. Сортировка слиянием - вероятно, один из самых простых алгоритмов сортировки (среди "быстрых" алгоритмов).

Сортировка слиянием - стабильный алгоритм сортировки. Это означает, что порядок "равных" элементов не изменяется в результате работы алгоритма. В некоторых задачах это свойство достаточно важно.

Этот алгоритм был предложен Джоном фон Нейманом в 1945 году

Везде элементы массивов нумеруются с нуля.

Целью курсовой работы является сортировка фон Неймана.

Задача изучить алгоритмы сортировки слиянием, сортировка слиянием в целом.

Предмет и объект исследования. Объектом исследования является сортировка фон Неймана. Предметом исследования - сортировка слиянием, алгоритм сортировки, процедура слияния, восходящая сортировка слиянием, гибридная сортировка и естественная сортировка.

Методы нашего исследования являются анализ, синтез, обобщение.


Допустим, у нас есть два отсортированных массива A и B размерами  и  соответственно, и мы хотим объединить их элементы в один большой отсортированный массив C размером . Для этого можно применить процедуру слияния, суть которой заключается в повторяющемся "отделении" элемента, наименьшего из двух имеющихся в началах исходных массивов, и присоединении этого элемента к концу результирующего массива. Элементы мы переносим до тех пор, пока один из исходных массивов не закончится. После этого оставшийся "хвост" одного из входных массивов дописывается в конец результирующего массива. Пример работы процедуры показан на рисунке:

Рис. 1. Пример работы процедуры слияния

Алгоритм слияния формально можно записать следующим образом:

(1)

Для обеспечения стабильности алгоритма сортировки нужно, чтобы в случае равенства элементов тот элемент, что идёт раньше во входном массиве, попадал в результирующий массив в первую очередь. Мы увидим далее, что если два элемента попали в разные массивы (A и B), то тот элемент, что шёл раньше, попадёт в массив A. Следовательно, в случае равенства элемент из массива A должен иметь приоритет. Поэтому в алгоритме стои́т знак  вместо < при сравнении элементов.

Недостатком представленного алгоритма является необходимость дописывать оставшийся кусок, из-за чего при дальнейших модификациях алгоритма нам придётся писать много повторяющегося кода. Чтобы этого избежать, будем использовать чуть менее эффективный, но более короткий алгоритм, в котором копирование "хвоста" встроено в основной цикл:

(2)

Очевидно, время работы процедуры слияния составляет .

Реализация процедуры слияния на языке программирования C++ представлена в листинге 1.

template<class T> void Merge(T const *const A, int const nA, T const *const B, int const nB, T *const C) { //Выполнить слияние массива A, содержащего nA элементов, // и массива B, содержащего nB элементов. // Результат записать в массив C. int a(0), b(0); //Номера текущих элементов в массивах A и B while( a+b < nA+nB ) //Пока остались элементы в массивах { if( (b>=nB) || ( (a<nA) && (A[a]<=B[b]) ) ) { //Копирую элемент из массива A C[a+b] = A[a]; ++a; } else { //Копирую элемент из массива B C[a+b] = B[b]; ++b; } } }

Листинг 1. Компактная (не самая быстрая) реализация процедуры слияния

. Сортировка слиянием

Процедура слияния требует два отсортированных массива. Заметив, что массив из одного элемента по определению является отсортированным, мы можем осуществить сортировку следующим образом:

1.       разбить имеющиеся элементы массива на пары и осуществить слияние элементов каждой пары, получив отсортированные цепочки длины 2 (кроме, быть может, одного элемента, для которого не нашлось пары);

2.       разбить имеющиеся отсортированные цепочки на пары, и осуществить слияние цепочек каждой пары;

.         если число отсортированных цепочек больше единицы, перейти к шагу 2.

Проще всего формализовать этот алгоритм рекурсивным способом (в следующем разделе мы реализуем этот алгоритм итерационным способом). Функция  сортирует участок массива от элемента с номером a до элемента с номером b:

(3)

Поскольку функция  сортирует лишь часть массива, то при слиянии двух фрагментов ей не остаётся ничего, кроме как выделять временный буфер для результата слияния, а затем копировать данные обратно:

Листинг 2. Реализация сортировки слиянием

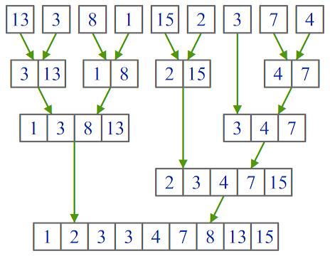
Время работы сортировки слиянием составляет . Пример работы процедуры показан на рисунке:

Рис. 2. Пример работы рекурсивного алгоритма сортировки слиянием

. Восходящая сортировка слиянием

Программа, представленная в листинге 2, имеет серьёзные недостатки: она выделяет и освобождает много буферов памяти, и делает копирование результатов слияния в исходный массив вместо того, чтобы вернуть новый массив в качестве результата (она не может вернуть новый массив в качестве результата, т.к. на входе получает зачастую лишь часть большого массива).

Чтобы избавиться от этих недостатков, откажемся от рекурсивной реализации, и сделаем сортировку следующим образом:

·              выделим временный буфер памяти размером с исходный массив;

·              выполним попарное слияние элементов, записывая результат во временный массив;

·              поменяем местами указатели на временный массив и на исходный массив;

·              выполним попарное слияние фрагментов длиной 2;

·              аналогично продолжаем до тех пор, пока не останется один кусок;

·              в конце работы алгоритма удаляем временный массив.

Такой алгоритм называется восходящей сортировкой слиянием. Реализация его на языке программирования C++ приведена в листинге 3.

template<class T> void MergeSortIterative(T *&A, int const n) { //Отсортировать массив A, содержащий n элементов. // При работе указатель на A, возможно, меняется. // (Функция получает ссылку на указатель на A) T *B( new T[n] ); //Временный буфер памяти for(int size(1); size<n; size*=2) { //Перебираем все размеры кусочков для слияния: 1,2,4,8... int start(0); //Начало первого кусочка пары for(; (start+size)<n; start+=size*2) { //Перебираем все пары кусочков, и выполняем попарное // слияние. (start+size)<n означает, что начало // следующего кусочка лежит внутри массива Merge(A+start , size, A+start+size, min(size,n-start-size), B+start ); } //Если последний кусочек остался без пары, просто копи- // руем его из A в B: for(; start<n; ++start) B[start]=A[start]; T *temp(B); B=A; A=temp; //Меняем местами указатели } delete[n] B; //Удаляем временный буфер }

Листинг 3. Реализация восходящей сортировки слиянием

К сожалению, в этот алгоритм не так просто вписать оптимизацию для случая слияния двух элементов (если нужно, можно вписать эту оптимизацию в процедуру Merge).

Пример работы программы листинга 3 показан на рисунке:

Рис. 3. Пример работы восходящего алгоритма сортировки слиянием


template<class T> void MergeSortIter2(T *const A, int const n) { //Отсортировать массив A, содержащий n элементов. T *B( A ); //Буфер памяти №1 T *C( new T[n] ); //Буфер памяти №2 for(int size(1); size<n; size*=2) { //Перебираем все размеры кусочков для слияния: 1,2,4,8... int start(0); //Начало первого кусочка пары for(; (start+size)<n; start+=size*2) { //Перебираем все пары кусочков, и выполняем попарное // слияние. (start+size)<n означает, что начало // следующего кусочка лежит внутри массива Merge(B+start , size, B+start+size, min(size,n-start-size), C+start ); } //Если последний кусочек остался без пары, просто копи- // руем его из B в C: for(; start<n; ++start) C[start]=B[start]; T *temp(B); B=C; C=temp; //Меняем местами указатели } //В данный момент результат работы находится в массиве B. if( C == A ) { // Если массив C является массивом A, то нужно // скопировать результат работы из B в A. for(int i(0); i<n; ++i) A[i]=B[i]; delete[n] B; //Удаляем временный буфер } else { delete[n] C; //Удаляем временный буфер } }

Листинг 4. Реализация восходящей сортировки слиянием с сохранением результата работы в исходном массиве

. Гибридная сортировка

Анализ быстродействия алгоритма наталкивает нас на мысль объединить преимущества алгоритмов пирамидальной сортировки и сортировки слиянием. К счастью, сделать это очень просто: нужно разбить массив сразу на большие кусочки (например, размером 512 элементов), и применить к ним алгоритм пирамидальной сортировки. Полученные отсортированные кусочки затем можно "досортировать" слиянием. Используя функции из лекции 5, требуемые изменения в алгоритме минимальны (за основу взята функция из листинга 3):

template<class T> void HybridSort(T *&A, int const n) { //Отсортировать массив A, содержащий n элементов. // При работе указатель на A, возможно, меняется. // (Функция получает ссылку на указатель на A) //Размер кусочка для сортировки пирамидой: // (нужно подбирать для максимального ускорения) int const tileSize( 4096 ); for(int start(0); start<n; start+=tileSize) HeapSort(A+start, min(tileSize,n-start) ); if( n <= tileSize ) return; //Больше сортировать не нужно T *B( new T[n] ); //Временный буфер памяти for(int size(tileSize); size<n; size*=2) { //Перебираем размеры кусочков для слияния, // начиная с tileSize элементов int start(0); //Начало первого кусочка пары for(; (start+size)<n; start+=size*2) { //Перебираем все пары кусочков, и выполняем попарное // слияние. (start+size)<n означает, что начало // следующего кусочка лежит внутри массива Merge(A+start , size, A+start+size, min(size,n-start-size), B+start ); } //Если последний кусочек остался без пары, просто копи- // руем его из A в B: for(; start<n; ++start) B[start]=A[start]; T *temp(B); B=A; A=temp; //Меняем местами указатели } delete[n] B; //Удаляем временный буфер }

Листинг 5. Реализация гибридной сортировки

. Естественная сортировка

До сих пор мы рассматривали алгоритмы сортировки, которые никак не учитывают то, что данные (или их часть) могут быть уже отсортированы. Для алгоритма сортировки слиянием есть очень простая и эффективная модификация, которая называется "естественная сортировка" ("Natural Sort"). Суть её в том, что нужно образовывать цепочки, и производить их слияние не в заранее определённом и фиксированном порядке, а анализировать имеющиеся в массиве данные. Алгоритм следующий:

1.       разбить массив на цепочки уже отсортированных элементов (в худшем случае, когда элементы в массиве идут по убыванию, все цепочки будут состоять из одного элемента);

2.       произвести слияние цепочек методом сдваивания.

Пример работы этого алгоритма показан на рисунке:

Рис. 7. Пример работы естественного алгоритма сортировки слиянием

В отличие от ранее рассмотренных вариантов алгоритма слияния, естественная сортировка справилась с задачей за 3, а не за 4 итерации.

Обратите внимание, что во время работы алгоритма не могут образоваться новые отсортированные цепочки кроме получившихся в результате слияний, поэтому поиск отсортированных цепочек должен проводиться только на первом этапе. Но как хранить найденные цепочки? Выделять для них память - очень неэффективно. Самый простой способ - вообще их не хранить, а искать каждый раз заново. Это неэффективно, зато просто:

<class T> void NaturalSort(T *&A, int const n) { //Отсортировать массив A, содержащий n элементов. // При работе указатель на A, возможно, меняется. // (Функция получает ссылку на указатель на A) T *B( new T[n] ); //Временный буфер памяти while(true) //Выполняем слияния, пока не останется один { // отсортированный участок. Выход из цикла // находится дальше int start1 ,end1 ; //Первый отсортированный участок int start2(-1),end2(-1); //Второй отсортированный участок while(true) { //Цикл по всем парам отсортированных участков в массиве //Начало первого участка для слияния находится после // конца второго участка предыдущей пары: start1 = end2+1; end1 = start1; //Двигаемся вправо до нарушения сортировки: while( (end1<n-1) && (A[end1]<=A[end1+1]) ) ++end1; //Первый участок пары простирается до конца массива: if( end1 == n-1 ) break; //Начало второго участка для слияния находится после // конца первого участка текущей пары: start2 = end1+1, end2 = start2; //Двигаемся вправо до нарушения сортировки: while( (end2<n-1) && (A[end2]<=A[end2+1]) ) ++end2; //Выполняем слияние двух отсортированных участков Merge(A+start1, end1-start1+1, A+start2, end2-start2+1, B+start1 ); //Второй участок пары простирается до конца массива: if( end2 == n-1 ) break; } //Данные полностью отсортированы и находятся в массиве A: if( (start1==0) && (end1==n-1) ) break; //Если последний кусочек остался без пары, просто копи- // руем его из A в B: if( end1 == n-1 ) { for(; start1<n; ++start1) B[start1]=A[start1]; } T *temp(B); B=A; A=temp; //Меняем местами указатели } delete[n] B; //Удаляем временный буфер }

Листинг 8. Исходный код алгоритма естественной сортировки слиянием

Несмотря на то, что представленная реализация на каждой итерации примерно 25% времени проводит в поиске отсортированных фрагментов для слияния (хотя этот поиск достаточно произвести только в начале), она показывает неплохие результаты для случайного набора чисел:

Рис. 8. Отношение времени сортировки к . Красный цвет - естественная сортировка, серый цвет - восходящая сортировка слиянием


Заключение

В данной работе была изучена подробно сортировка слиянием, алгоритм сортировки, процедура слияния, восходящая сортировка слиянием, гибридная сортировка и естественная сортировка.

Особенностью этого алгоритма является то, что он работает с элементами массива преимущественно последовательно, благодаря чему именно этот алгоритм используется при сортировке в системах с различными аппаратными ограничениями (например, при сортировке данных на жёстком диске, или даже на магнитной ленте). Кроме того, сортировка слиянием - чуть ли не единственный алгоритм, который может быть эффективно использован для сортировки таких структур данных, как связанные списки. Последовательная работа с элементами массива значительно увеличивает скорость сортировки в системах с кэшированием.

Похожие работы на - Сортировка Джона фон Неймана

 

Не нашли материал для своей работы?
Поможем написать уникальную работу
Без плагиата!
Без нейросетей!