Автоматизация рабочего места сотрудника кинопроката

  • Вид работы:
    Курсовая работа (т)
  • Предмет:
    Информационное обеспечение, программирование
  • Язык:
    Русский
    ,
    Формат файла:
    MS Word
    684,54 Кб
  • Опубликовано:
    2016-01-31
Вы можете узнать стоимость помощи в написании студенческой работы.
Помощь в написании работы, которую точно примут!

Автоматизация рабочего места сотрудника кинопроката

Министерство образования Республики Беларусь

Учреждение образования

«Белорусский государственный университет информатики и радиоэлектроники»

Филиал

«Минский радиотехнический колледж»







автоматизация рабочего места сотрудника кинопроката

Пояснительная записка

к курсовому проекту по дисциплине

«Базы данных и системы управления базами данных»

КП 32412.021105.081 ПЗ

Руководитель /Д.В.Батура/

Учащаяся гр.32412 /В.А.Соколов/







Содержание

Введение

. Постановка задачи

.1 Описание предметной области

.2 Цели и задачи проектирования

. Проектирование задачи

.1 Проектирование схемы базы данных

.2 Алгоритм реализации задачи

.3 Описание сред реализации задачи

. Программная реализация

.1 Физическая структура базы данных

3.2 Структура приложения

. Тестирование

. Описание применения

Заключение

Список использованных источников

Приложение А. Диаграмма «Сущность -Связь»

Приложение Б. Диаграмма деятельности

Приложение В. Алгоритм реализации программного средства

Приложение Г. Код программы

Введение

Темой данного курсового проектирования является «АРМ сотрудника кинопроката». Актуальность данной курсовой работы обусловлена тем, что большую часть своего времени администраторы заведений и преподаватели тратят на оформление различной документации и заполнение картотек. Огромное количество учебных заведений и отсутствие предложений в данной сфере гарантируют высокую потребность в данном продукте. Целью данного курсового проекта является написание программного средства для автоматизации рабочего места сотрудника кинопроката.

Современная жизнь немыслима без эффективного управления информацией. Восприятие реального мира можно соотнести с последовательностью разных, хотя иногда и взаимосвязанных, явлений. С давних времен люди пытались описать эти явления (даже тогда, когда не могли их понять). Такое описание называют данными.

Важной категорией программ сегодня являются системы обработки информации, основанные на базах данных (БД). От данных информационной системы во многом зависит эффективность работы любого предприятия или учреждения.

Для каждого объекта управления нужно предусмотреть автоматизированные рабочие места, соответствующие их функциональному назначению. Однако принципы создания АРМ должны быть общими: системность, гибкость, устойчивость, эффективность. Согласно принципу системности, АРМ следует рассматривать как системы, структура которых определяется функциональным назначением. Принцип гибкости означает приспособляемость системы к возможным перестройкам благодаря модульности построения всех подсистем и стандартизации их элементов. Принцип устойчивости заключается в том, что система АРМ должна выполнять основные функции независимо от воздействия на нее внутренних и внешних возможных факторов. Это значит, что неполадки в отдельных ее частях должны быть легко устранимы, а работоспособность системы - быстро восстановима. Эффективность АРМ следует рассматривать как интегральный показатель уровня реализации приведенных выше принципов, отнесенного к затратам по созданию и эксплуатации системы. Функционирование АРМ может дать численный эффект только при условии правильного распределения функций и нагрузки между человеком и машинными средствами обработки информации, ядром которых является ЭВМ. Лишь тогда АРМ станет средством повышения не только производительности труда и эффективности управления, но и социальной комфортности специалистов.

В рамках курсового проекта предусматривается реализовать задачу по созданию базы данных «Автоматизация рабочего места сотрудника кинопроката».

Целью курсового проекта является приобретение навыков разработки приложения для работы с базой данных, с использованием объектно-ориентированного и визуального программирования.

Задачи, которые необходимо решить при создании программного продукта:

- анализ предметной области;

проектирование базы данных (БД);

разработка приложения для взаимодействия с БД.

Цель создания программного средства заключается в экономии времени, а также быстром и удобном доступе к информации.

Приложение представляет собой клиент-серверную систему:

серверная часть: MySQL;

клиентская Microsoft Visual Studio 2015.

Данная пояснительная записка состоит из разделов.

В разделе «Постановка задачи» описывается предметная область, осуществляется обзор существующих аналогов и функциональное назначение.

В разделе «Постановка задачи» описана постановка задачи, описывается предметная область задачи, модель предметной области, а также описание отношений (описание пользователей и групп пользователей системы).

В разделе «Проектирование» включает реализацию сценария в терминах смешанного подхода к проектированию программных средств.

В разделе «Программная реализация» входит обоснование выбора среды разработки, а также компонентов базы данных. И описываются требования к программному и аппаратному обеспечению и графический интерфейс программы.

В раздел «Тестирование» отражен ход тестирования приложения, основные ошибки, которые возникли при разработке, а также методы их устранения и обработки ошибочных ситуаций.

Раздел «Описание применения» содержит описание процесса взаимодействия пользователя с приложениями, указываются основные состояния, в которых может находиться система, как и в какие директории, устанавливается приложение.

Также пояснительная записка содержит приложения, включающие в себя листинг программы, схему базы данных и диаграмму вариантов использования.

Итогом всей работы является заключение, анализирующее, как выполнена поставленная задача, степень соответствия проектных решений заданию, описан процесс и результаты разработки программы, а также возможные пути ее практического применения.

приложение база данные программный

. Постановка задачи

В рамках данного Курсового проекта должен быть разработан программный продукт «AРМ работника кинопроката».

Входными данными данного проекта будут являться:

информация о служащих ;

информация о клиентах;

- информация о товаре;

- информация о скидках ;

информация о поставщиках;

Выходные данные:

результат запроса;

—  информация, отображаемая на экран по запросу.

.1 Описание предметной области

Кинопрокат во всем мире представляет собой выпуск кинофильмов для демонстрации на экранах и передача их во временное пользование.

Кинопрокат- массовый показ фильмов <https://ru.wikipedia.org/w/index.php?title=%D0%9F%D0%BE%D0%BA%D0%B0%D0%B7_%D1%84%D0%B8%D0%BB%D1%8C%D0%BC%D0%BE%D0%B2&action=edit&redlink=1> в сети кинотеатров <https://ru.wikipedia.org/wiki/%D0%9A%D0%B8%D0%BD%D0%BE%D1%82%D0%B5%D0%B0%D1%82%D1%80>. Кинопрокат предоставляет услуги клиентам на определенный срок. Услуга характеризуется качеством и ценой. Вашими клиентами являются различные лица, о которых вы собираете определенную информацию. Сдача товара клиенту производится при наличии определенных товарах, , подходящих клиенту по указанным параметрам. При выдаче товара фиксируется дата поселения.

При возврате товара для каждого клиента запоминается дата освобождения.

Необходимо хранить информацию по факту выдачи товара клиенту.. Кроме того, для постоянных клиентов, а также для определенных категорий клиентов предусмотрена система скидок. Скидки могут суммироваться. Внести в структуру таблиц изменения, учитывающие этот факт, и изменить существующие запросы. Добавить новые запросы.

Сотрудник - субъект <https://ru.wikipedia.org/wiki/%D0%A1%D1%83%D0%B1%D1%8A%D0%B5%D0%BA%D1%82_%D0%BF%D1%80%D0%B0%D0%B2%D0%B0> трудового права <https://ru.wikipedia.org/wiki/%D0%A2%D1%80%D1%83%D0%B4%D0%BE%D0%B2%D0%BE%D0%B5_%D0%BF%D1%80%D0%B0%D0%B2%D0%BE>, физическое лицо <https://ru.wikipedia.org/wiki/%D0%A4%D0%B8%D0%B7%D0%B8%D1%87%D0%B5%D1%81%D0%BA%D0%BE%D0%B5_%D0%BB%D0%B8%D1%86%D0%BE>, работающее по трудовому договору <https://ru.wikipedia.org/wiki/%D0%A2%D1%80%D1%83%D0%B4%D0%BE%D0%B2%D0%BE%D0%B9_%D0%B4%D0%BE%D0%B3%D0%BE%D0%B2%D0%BE%D1%80> у работодателя <https://ru.wikipedia.org/wiki/%D0%A0%D0%B0%D0%B1%D0%BE%D1%82%D0%BE%D0%B4%D0%B0%D1%82%D0%B5%D0%BB%D1%8C> и получающее за это заработную плату <https://ru.wikipedia.org/wiki/%D0%97%D0%B0%D1%80%D0%B0%D0%B1%D0%BE%D1%82%D0%BD%D0%B0%D1%8F_%D0%BF%D0%BB%D0%B0%D1%82%D0%B0>.

Основная задача <https://ru.wikipedia.org/wiki/%D0%A4%D1%83%D0%BD%D0%BA%D1%86%D0%B8%D1%8F> сотрудников - работа, включающее планирование, организацию, мотивацию и контроль. В зависимости от величины и количества объектов <https://ru.wikipedia.org/wiki/%D0%9E%D0%B1%D1%8A%D0%B5%D0%BA%D1%82> работы различают её уровни, а, следовательно, и сотрудников.

Сотруднику, как и представителю любой другой профессии, просто необходимо обладать специальными знаниями, умениями и навыками, которые, прежде всего, помогают найти подход к каждому клиенту.

Поэтому настоящий сотрудник должен не только знать в теории, но и применять на практике различные техники продаж.

Существует несколько аналогов разрабатываемой системы, некоторые из них представлены ниже.

Kinoprokkat-228 Система автоматизации работы кинопроката Kinoprokkat-228 была создана в 2013г. Система Kinoprokkat-228 предусматривает выполнение следующих функций:

¾      оптимизацию загрузки кинопроката;

¾      своевременное предоставление актуальной информации о состоянии запросов клиента;

¾      просмотр и изменение информации о запросах клиентов, и моментальное восстановление отмененных заказов;

¾      выписка счетов с автоматическим вычислением конечной информации.. 1.3.2. Программный продукт построен по модульному принципу, и его можно легко настроить на выполнение различных задач автоматизации работы.

Данный программный продукт обладает рядом следующих функциональных возможностей по следующим позициям.

¾      работа с клиентами;

¾      сервисные модули;

¾      работа с внешними системами.

Из недостатков можно отметить плохую внутреннюю логистику, непонятный для обычного пользователя интерфейс, а также требование опыта ведения базы данных.

.2 Цели и задачи проектирования

В данном курсовом проекте должно быть разработано программное средство «АРМ сотрудника кинопроката», обеспечивающие автоматизацию рабочего места сотрудника кинопроката.

Задачами данного программного средства являются:

-       ведение данных о товарах;

-       ведение системы проката;

-       формирование и сохранение отчетов;

-       вывод схемы базы данных;

-       редактирование полей базы данных.

Разрабатываемый продукт должен удовлетворять ниже перечисленным требованиям:

-       обеспечивать надёжное хранение информации;

-       обеспечивать удобный ввод, редактирование и просмотр данных;

-       формировать отчеты;

-       не требовать большое количество ресурсов;

-       быть устойчивым при сбоях.

Автоматизированное рабочее место сотрудника кинопроката должно обладать простым интерфейсом, понятным и лёгким для освоения потенциальным пользователям.

2.  Проектирование задачи

Практическая деятельность, направлена на удовлетворение новых потребностей людей. Конечным итогом проектной деятельности является проект, т.е. комплект документации, предназначенной для создания определенного объекта, его эксплуатации, ремонта и ликвидации, а также для проверки или воспроизведения промежуточных и конечных решений, на основе которых был разработан данный объект. Объектом проектирования может быть материальный предмет, выполнение работы, оказание услуги.

Проектирование системы направлено на представление системы, соответствующее предусмотренной цели, принципам и замыслам; оно включает оценку и принятие решений по выбору таких компонентов системы, которые отвечают её архитектуре и укладываются в предписанные ограничения.

Проектирование связано не только с техническими объектами. Так, имеется социальное проектирование, проектирование программного обеспечения и другие. Отличительной особенностью проектирования является его практическая направленность и персональная ответственность за полученные и переданные заказчику результаты.

Проектирование - процесс определения архитектуры <https://ru.wikipedia.org/wiki/%D0%90%D1%80%D1%85%D0%B8%D1%82%D0%B5%D0%BA%D1%82%D1%83%D1%80%D0%B0_%D1%81%D0%B8%D1%81%D1%82%D0%B5%D0%BC%D1%8B> компонентов <https://ru.wikipedia.org/wiki/%D0%9A%D0%BE%D0%BC%D0%BF%D0%BE%D0%BD%D0%B5%D0%BD%D1%82%D0%B0>, интерфейсов <https://ru.wikipedia.org/wiki/%D0%98%D0%BD%D1%82%D0%B5%D1%80%D1%84%D0%B5%D0%B9%D1%81> и других характеристик системы <https://ru.wikipedia.org/wiki/%D0%A1%D0%B8%D1%81%D1%82%D0%B5%D0%BC%D0%B0> или её части.

Результатом проектирования является проект - целостная совокупность моделей <https://ru.wikipedia.org/wiki/%D0%9C%D0%BE%D0%B4%D0%B5%D0%BB%D1%8C>, свойств или характеристик, описанных в форме, пригодной для реализации системы.

Результаты этой стадии являются входной информацией для стадии реализации системы.

2.1    Проектирование схемы базы данных

Схема данных является графическим образом базы данных. Она используется различными объектами, для определения связей между несколькими таблицами. Например, при создании формы, содержащей данные из нескольких взаимосвязанных таблиц, схема данных обеспечивает автоматический согласованный доступ к полям этих таблиц

Связь между таблицами устанавливает отношения между совпадающими значениями в ключевых полях, обычно между полями, имеющими одинаковые имена в обеих таблицах. В большинстве случаев с ключевым полем одной таблицы, являющимся уникальным идентификатором каждой записи, связывается внешний ключ другой таблицы.

Обязательным условием при установлении связи является совпадение связываемых полей по типу и формату.

Схему данных можно просмотреть в приложении А.

Схема данных позволяет установить связи между таблицами и обеспечить целостность данных. Из схемы видно, что главной таблицей является «Конечные данные», которым подчиняются остальных 8 таблиц.

Объект «Сотруднки» фактически играет роль объекта связки в одно - многозначных отношениях объектов.

Объект «Поставщик» содержит данные об организации, которая занимается поставками. Поэтому он является связанным с объектом «Поставки», который в свою очередь связан с объектом «Поставки». Объект «Поставки» связываются с объектом «Поставщки» посредством связи «один ко многим» с помощью ключевого поля «Код_Поставки» соответственно.

Связи между объектами «Скидки» - «Клиентские данные» характеризуются одно - многозначными отношениями, поскольку скидки предоставляются многим клиентам. Связь между ними осуществляется по полю «код_клиента».

Аналогично устанавливается связь между объектами «Сотрудники» - «Должность» и «Товары» - «Поставки». Связь между полями осуществляются по уникальному ключу объекта «Сотрудники» - «Код_сотрудники», и соответственно по ключу объекта «Товар» - «Код_товара».

После выделения ключевых сущностей предметной области и выявлении связей между ними, была разработана база данных, которая состоит из 8 таблиц:

- сотрудники;

клиенты;

товары;

должность;

поставщик;

поставки;

скидки;

конечные данные.

Таблица 2.1 - информация о сотрудниках

Название поля

Тип данных

Ключевое поле

Id_сотрудника

int

Primary key

Id_должности

int

Foreign key

Фамилия

string


Имя

string


Отчество

string


Телефон

string



В таблице 2.1 содержится информация о сотрудниках в которой находятся такие поля для заполнения как: Id_сотрудника, фамилия, имя, отчество, номер телефона, так же мы указываем тип данных и ключевые поля таблицы.

Таблица 2.2 - информация о клиентах

Название поля

Тип данных

Ключевое поле

Id_клиента

int

Primary key

Фамилия

string


Имя

string


Отчество

string


Телефон

string


Адрес

string


Паспортные данные

string



В таблице 2.2 содержится информация о клиенте в которой находятся такие поля для заполнения как: Id_клиента, фамилия, имя, отчество, адрес, номер телефона, паспортные данные , так же мы указываем тип данных и ключевые поля таблицы.

Таблица 2.3 - скидки

Название поля

Тип данных

Ключевое поле

Id_скидки

int

Primary key

Id_клиента

int

Foreign key

Процент скидки

int



В таблице 2.3 содержится информация о скидках в которой находятся такие поля для заполнения как: Id_скидки, Id_клиента, процент скидки, так же мы указываем тип данных и ключевые поля таблицы.

Таблица 2.4 - Товары

Название поля

Тип данных

Ключевое поле

Id_товара

int

Primary key

Id_поставки

int

Foren key

Название товара

string


Количество товара

int



В таблице 2.4 содержится информация о товарах в которой находятся такие поля для заполнения как: Id_товара, Id_поставки, название товара, количество товара, так же мы указываем тип данных и ключевые поля таблицы.

Таблица 2.5 - Должность

Название поля

Тип данных

Ключевое поле

Id_должность

int

Primary key

Название должность

string



В таблице 2.5 содержится информация о должности сотрудника в которой находятся такие поля для заполнения как: Id_должности, название должности, так же мы указываем тип данных и ключевые поля таблицы.

Таблица 2.6 - Информация о конечных данных

Название поля

Тип данных

Ключевое поле

Id_информации

int

Primary key

Id_клиента

int

Foren key

Id_товара

int

Foren key

Id_сотрудника

int

Foren key

Id_скидки

int

Foren key

Дата выдачи

data


Дата возврата

data



В таблице 2.6 содержится информация о конечных данных в которой находятся такие поля для заполнения как: Id_поставщика, фамилия, имя, отчество, адрес и телефон, так же мы указываем тип данных и ключевые поля таблицы.

Таблица 2.7 - информация о поставках

Название поля

Тип данных

Ключевое поле

Id_поставки

int

Primary key

Id_поставщика

int

Foren key

Название товара

string


Количество

int


Цена

int


В таблице 2.7 содержится информация о поставках в которой находятся такие поля для заполнения как: Id_поставки, Id_поставщика, название товара, количество, общая цена, так же мы указываем тип данных и ключевые поля таблицы.

Таблица 2.8 - информация о поставщиках

Название поля

Тип данных

Ключевое поле

Id_поставщика

int

Primary key

Название фирмы

string

Foren key

Адрес

string

Foren key

Телефон

string



В таблице 2.8 содержится информация о поставщиках в которой находятся такие поля для заполнения как: Id_поставки, Id_поставщика, Id_материала, количество, общая цена, дата привоза, так же мы указываем тип данных и ключевые поля таблицы.

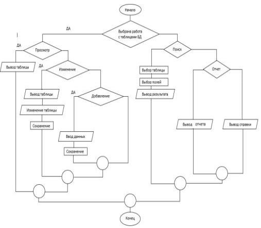
.2      Алгоритм реализации задачи

При запуске программы пользователь видит ее главную форму. На форме содержится меню, которое состоит из следующих вкладок:

¾      таблицы;

¾      отчет;

¾      схема;

¾      поиск;

¾      справка;

¾      выход.

Приложение содержит следующие компоненты:

¾      properties - хранит все свойства объектов;

¾      references - хранит все подключенные библиотеки;

¾      form1 - главное меню приложения в котором содержатся кнопки «Таблицы», «Отчет», «Схема», «Поиск», «Справка», «Выход»;

¾      form2 - форма «Добавление данных», которая содержит поля для ввода данных, и кнопку для подтверждения;

¾      form3 - форма «Изменение данных», которая содержит данные, подвергаемые изменению;

¾      form5 - форма «Поиск».

При выборе пункта «Открыть» из выпадающего меню во вкладке «Таблицы» открывается форма с необходимой таблицей из базы данных.

При выборе пункта «Добавить» из выпадающего меню во вкладке «Таблицы» откроется форма «Добавление данных». Для заполнения таблицы требуется ввести данные в соответствующие поля, или выбрать данные из других таблиц и нажать кнопку «Добавить». Если данные введены корректно, будет выведено сообщение об успешном добавлении записей в таблицу.

При выборе пункта «Изменить» из выпадающего меню во вкладке «Таблицы» откроется форма «Изменение данных». Для изменения данных в таблице требуется отредактировать данные в соответствующих полях и нажать кнопку «Применить изменения».

При выборе вкладки «Поиск» открывается новое окно, в котором есть возможность меню выбрать таблицу и отметить галочками необходимые для поиска поля выбранной таблицы.

При выборе вкладки «Отчет», на новую форму выводится необходимый отчет.

Схему алгоритма реализации задачи можно увидеть в приложении В.

.3      Алгоритм реализации задачи

При запуске программы пользователь видит ее главную форму. На форме содержится меню, которое состоит из следующих вкладок:

¾      таблицы;

¾      отчет;

¾      схема;

¾      поиск;

¾      справка;

¾      выход.

Приложение содержит следующие компоненты:

¾      properties - хранит все свойства объектов;

¾      references - хранит все подключенные библиотеки;

¾      form1 - главное меню приложения в котором содержатся кнопки «Таблицы»,

«Отчет», «Схема», «Поиск», «Справка», «Выход»;

¾      form2 - форма «Добавление данных», которая содержит поля для ввода данных, и кнопку для подтверждения;

¾      form3 - форма «Изменение данных», которая содержит данные, подвергаемые изменению;

¾      form5 - форма «Поиск».

При выборе пункта «Открыть» из выпадающего меню во вкладке «Таблицы» открывается форма с необходимой таблицей из базы данных.

При выборе пункта «Добавить» из выпадающего меню во вкладке «Таблицы» откроется форма «Добавление данных». Для заполнения таблицы требуется ввести данные в соответствующие поля, или выбрать данные из других таблиц и нажать кнопку «Добавить». Если данные введены корректно, будет выведено сообщение об успешном добавлении записей в таблицу.

При выборе пункта «Изменить» из выпадающего меню во вкладке «Таблицы» откроется форма «Изменение данных». Для изменения данных в таблице требуется отредактировать данные в соответствующих полях и нажать кнопку «Применить изменения».

При выборе вкладки «Поиск» открывается новое окно, в котором есть возможность меню выбрать таблицу и отметить галочками необходимые для поиска поля выбранной таблицы.

При выборе вкладки «Отчет», на новую форму выводится необходимый отчет.

Схему алгоритма реализации задачи можно увидеть в приложении В.

.4      Описание сред реализации задачи

Рассмотрим средства разработки, предложенные для выполнения данного приложения. Это, прежде всего Borland C++ и Visual C#. Для разработки был выбран язык программирования Visual C# в среде Microsoft Visual Studio 2013. Visual C# показывает более удобные конструкции при написании программного кода. Это полностью объектно-ориентированный язык, в котором присутствуют такие опасные свойства языка как разыменование и адресация (учитывая то, что эти свойства являются неотъемлемой частью языка С++).# поддерживает ряд средств в рамках технологий объектно-ориентированного программирования, которые позволяют увеличить качество разрабатываемых продуктов и максимально эффективно использовать время, отведенное на разработку программного обеспечения. Среди них:

-      технология внешних псевдонимов. Данная технология позволяет использовать различные сборки с одинаковыми пространствами имен как различные пространства имен. Это достигается за счет использования механизмов выделения глобальных пространств имен для сборок. Для этих целей объявляются внешние псевдонимы для каждой сборки. Далее эти псевдонимы, возможно, использовать как пространства имен высоко уровня;

-       возможность использования общих типов. Данный подход позволяет не указывать тип используемого параметра в процессе разработки, тем самым обеспечив возможность универсализировать процесс разработки;

-       возможность использования статических классов. Данные и инструкции статического класса загружаются один раз, а создать экземпляр данного класса невозможно;

-       итераторы. Механизм итераторов позволяет удобно и эффективно выполнять обход элементов коллекций, что положительно сказывается на качестве исходного кода и производительности разрабатываемого приложения;

-       безымянные методы. Этот подход позволяет разработчику не указывать имена методов, а разрешить компилятору сгенерировать их автоматически. Такой подход позволяет сократить объем исходного кода приложения, тем самым повысив его читабельность и логическую упорядоченность;

-       в C# все объекты являются классами, что позволяет универсализировать и упростить процесс разработки;

-       в C# представлена концепция пространств имен, что позволяет иерархически структурировать исходный код приложения и избежать проблем с именованием;

-       данная технология позволяет использовать прозрачную связь между .NET-

-       языками программирования;

-       .NET является кроссплатформенной технологией, несмотря на то, что в настоящее время существует официальная реализация только для платформ Windows.

3.  Программная реализация

Для разработки данного программного средства «АРМ сотрудника кинопроката» были использованы различные методы, запросы. Данные методы и запросы позволили реализовать необходимый функционал приложения.

Метод, служащий для открытия таблиц. С его помощью реализуется передача данных непосредственно из базы данных и последующий вывод данных из выбранной таблицы на экран. Код данного метода представлен на рисунке 3.1.

Рисунок 3.1 - Открытие таблиц.

Метод, который предназначен для формирования таблиц, для последующего вывода их на экран добавления данных. Метод отображен на рисунке 3.2;

Рисунок 3.2 - Формирование таблиц

Метод для добавления данных в таблицы. Данный метод необходим для добавления новых данных в интересующую таблицу после введения данных вручную. Данный метод можно увидеть на рисунке 3.3.

Рисунок 3.3 - Добавление данных

Метод, служащий для изменения данных в таблицах. Данный метод служит для изменения данных в уже существующих записях в интересующих таблицах. С его помощью, проверяется правильность введенных данных, и измененные поля переписываются в базу данных. Метод представлен на рисунке 3.4.

Рисунок 3.4 - Вывод на экран таблиц для изменения

Метод для добавления записей в главную таблицу. С помощью данного метода нет необходимости вводить данные вручную, так как имеется возможность выбора данных из связанных таблиц. Данный метод представлен на рисунке 3.5. или выбора данных из связанных таблиц

Рисунок 3.5 - Формирование запроса на поиск

Метод для формирования отчета. Формирует необходимый отчет, производит подсчет необходимых данных, после чего выводит на экран непосредственно отчетную информацию, собранную из нескольких таблиц. Отображен на рисунке 3.6.

Рисунок 3.6 - Формирование отчета

Метод вывода полей для последующего поиска. Данный метод необходим для того, чтобы пользователь без труда мог выбрать предмет своего поиска, из списка предложенных полей, найти необходимую информацию, не затрачивая при этом много усилий. Данный метод представлен на рисунке 3.7.

Рисунок 3.7 - Вывод полей для поиска

3.1 Физическая структура базы данных

Объект «doljnost», содержит информацию о должностях сотрудниках кинопроката.

Код создания данной таблицы представлен на рисунке 3.1. Таблицу с заполненными данными можно увидеть на рисунке 3.2.

Рисунок 3.1 - Код создания таблицы «doljnost»

Таблицу с заполненными данными можно увидеть на рисунке 3.2.

Рисунок 3.2 - Таблица «doljnost»

В таблице «klientskie_data» содержится информация о клиентах. В данной таблице находятся такие поля для заполнения как: «id_klienta», которое является первичным ключом и имеет тип данных integer, а также поля «name», «surname», «otchestvo», «telefon», «adress», «passport_data» в котором сдержится информация клиенте, данные поля имеют тип данных varchar. Код создания данной таблицы представлен на рисунке 3.3.

Рисунок 3.3 - Код создания таблицы «klientskie_data»

Таблицу с заполненными данными можно увидеть на рисунке 3.4.

Рисунок 3.4 - Таблица «klientskie_data»

В таблице «konechnie_dannoe» содержится вся информация об услугах оказанных клиентам. В данной таблице были описаны поля для заполнения «id_informacii», который является первичным ключом и имеет тип данных integer. Также были описаны поля «id_klienta», «id_tovara», «id_sotrudnika», «id_sotrudnika» которые являются внешними ключами для связывания данной таблицы с таблицами «skidki», «tovari», «sotrudniki» соответственно и имеют тип данных integer. Кроме того, были созданы поля «data_vidachi» и «data_vozvrata» с типом данных date, и содержащие данные о выдаче и возврате товара. Код создания данной таблицы представлен на рисунке 3.5.

Рисунок 3.5 - Код создания таблицы «konechnie_dannie»

Таблицу с заполненными данными можно увидеть на рисунке 3.6.

Рисунок 3.6 - Таблица «konechnie_dannie»

В таблице «postavki» содержится вся необходимая информация о поставках. В данной таблице были описаны такие поля для заполнения как: «id_postavki», который является первичным ключом и имеет тип данных integer и служит для связи с таблицей «tovari», также было описано поле «id_postavschika» которое является внешним ключом для связывания данной таблицы с таблицей «postavki», а также поля «nazvanie_tovara», «kol_vo», «cena» для описания организаций поставок. Эти поля имеют тип данных varchar и int. Код создания данной таблицы представлен на рисунке 3.7.

Рисунок 3.7 - Код создания таблицы «postavki»

Таблицу с заполненными данными можно увидеть на рисунке 3.8.

Рисунок 3.8 - Таблица «postavki»

В таблице «postavschiki» содержится информация о поставщиках. В данной таблице находятся такие поля для заполнения как: «id_postavschika», которое является первичным ключом и имеет тип данных integer, а также поля «nazvanie_firmi», «adres», «telefon», данные поля имеют тип данных varchar. Код создания данной таблицы представлен на рисунке 3.9.

Рисунок 3.9 - Код создания таблицы «klientskie_data»

Таблицу с заполненными данными можно увидеть на рисунке 3.10.

Рисунок 3.10 - Таблица «postavschiki»

В таблице «skidki» содержится информация о скидках. В данной таблице находятся такие поля для заполнения как: «id_skidki», которое является первичным ключом и имеет тип данных integer, а также поля «id_klienta», которое является внешним ключом, который служит для связи данной таблицы с «klientskie_data», а поле «procent_skidki» имеет тип данных int. Код создания данной таблицы представлен на рисунке 3.11.

Рисунок 3.11 - Код создания таблицы «klientskie_data»

Таблицу с заполненными данными можно увидеть на рисунке 3.12.

Рисунок 3.12 - Таблица «skidki»

В таблице «sotrudniki» содержится информация о клиентах. В данной таблице находятся такие поля для заполнения как: «id_sotrudnika», которое является первичным ключом и имеет тип данных integer, также поле «id_doljnosti», которое является внешним ключом и служит для связи данной таблицы с таблицей «doljnost», а также поля «name», «surname», «otchestvo», «telefon», в которых сдержится информация о сотруднике, данные поля имеют тип данных varchar. Код создания данной таблицы представлен на рисунке 3.13.

Рисунок 3.13 - Код создания таблицы «sotrudniki»

Таблицу с заполненными данными можно увидеть на рисунке 3.14.

Рисунок 3.14 - Таблица «sotrudniki»

В таблице «tovari» содержится информация о скидках. В данной таблице находятся такие поля для заполнения как: «id_tovara», которое является первичным ключом и имеет тип данных integer, а также поля «id_postavki», которое является внешним ключом, который служит для связи данной таблицы с «konechnie_dannie», а поля «nazvanie_tovara» и «kol_vo» имеют тип данных string и int соответственно. Код создания данной таблицы представлен на рисунке 3.11.

Рисунок 3.11 - Код создания таблицы «klientskie_data»

Таблицу с заполненными данными можно увидеть на рисунке 3.12.

Рисунок 3.12 - Таблица «skidki»

3.2    Структура приложения

Прежде чем приступить к написанию программного средства, необходимо изучить его структуру. Структура программ - это разметка рабочей области с целью чёткого определения основных блоков программ и синтаксиса.

В состав приложения входит:

¾      база данных;

¾      приложение, для использования базы данных.

В функции приложения входит:

¾      вывод информации из базы данных;

¾      сортировка информации;

¾      поиск информации в базе данных;

¾      добавление информации в базу данных;

¾      изменение информации в базе данных;

¾      вывод необходимой информации.

Функции разбивают большие вычислительные задачи на более мелкие, что позволяет более грамотно подойти к написанию программного средства.

При проектировании данного программного средства были разработаны методы, позволяющие реализовать необходимый функционал приложения.

Метод, служащий для открытия таблиц. С его помощью реализуется передачи данных непосредственно из базы данных и последующий вывод данных из выбранной таблицы на экран.

Метод открытия таблиц, для последующего добавления в них данных. Прежде, чем начать добавление данных, требуется вывести поля, формы для добавления данных

Метод для добавления данных в таблицы. Данный метод необходим для добавления новых данных в интересующую таблицу после введения данных вручную.

Метод для добавления записей в главную таблицу. С помощью данного метода нет необходимости вводить данные вручную, так как имеется возможность выбора данных из связанных таблиц.

Метод вывода на экран таблиц для изменения. Для того, чтобы начать изменения в интересующей таблице, сначала необходимо вывести данные на экран, которые впоследствии будут подвержены изменениям

Метод вывода полей для последующего поиска. Данный метод необходим для того, чтобы пользователь без труда мог выбрать предмет своего поиска, из списка предложенных полей, найти необходимую информацию, не затрачивая при этом много усилий.

Метод, служащий для изменения данных в таблицах. Данный метод служит для изменения данных в уже существующих записях в интересующих таблицах. С его помощью, проверяется правильность введенных данных, и измененные поля переписываются в базу данных.

Метод, с помощью которого происходит формирование запроса для последующего поиска необходимых объектов.

Метод для формирования отчета. Формирует необходимый отчет, производит подсчет необходимых данных, после чего выводит на экран непосредственно отчетную информацию, собранную из нескольких таблиц.

. Тестирование

Тестирование программы является процесс исследования, испытания программного продукта, имеющий две различные цели:

-       продемонстрировать разработчикам и заказчикам, что программа соответствует требованиям;

-       выявить ситуации, в которых поведение программы является неправильным, нежелательным или не соответствующим спецификации.

С точки зрения ISO 9126 качество программного обеспечения можно определить, как совокупность характеристику исследуемого ПО с учетом следующих составляющих:

-       надёжность;

-       сопровождаемость;

-       практичность;

-       эффективность;

-       мобильность;

-       функциональность.

Цели тестирования:

-       повысить вероятность того, что приложение, предназначенное для тестирования, будет работать правильно при любых обстоятельствах;

-       повысить вероятность того, что приложение, предназначенное для тестирования, будет соответствовать всем описанным требованиям;

-       провести полное тестирование приложения за короткий срок.

Задачи тестирования:

-       проверить, что система работает в соответствии с определенными временами отклика клиента и сервера;

-       проверить, что наиболее критические последовательности действий с системой конечного пользователя выполняются верно;

-       проверить работу пользовательских интерфейсов;

-       проверить, что изменения в базах данных не оказывают неблагоприятного влияния на существующие программные модули;

-       при проектировании тестов свести к минимуму переработку тестов при возможных изменениях приложения;

-       использовать инструменты автоматизированного тестирования там, где это целесообразно;

-       проводить тестирование таким образом, чтобы не только обнаруживать, но и предупреждать дефекты;

-       при проектировании автоматизированных тестов использовать стандарты разработки таким образом, чтобы создать многократно используемые и сопровождаемые скрипты.

После создания приложения, был проведен ряд испытаний. Цель их проведения состояла в том, чтобы рассмотреть все возможные варианты работы программы, протестировать ее в нормальных, исключительных и экстремальных условиях, выявить недостатки и устранить их, если таковые имели место.

Таким образом, при тестировании были обнаружены следующие ошибки:

¾      некорректное отображение даты в таблице;

¾      возможность добавления пользователем строк на форме изменения данных;

Данные ошибки были устранены с помощью изменения формата даты, запретом пользователю добавлять поля при изменении данных в таблице базы данных. Представленное приложение успешно справляется со своей задачей, не требуя при этом большого количества ресурсов системы и не нарушая работы операционной системы.

5. Описание применения

Данное программное средство предназначено для автоматизации рабочего места сотрудника кинопроката, оно обеспечивает хранение, корректировку и предоставление всей информации обо всех заказах, которые хранятся в базе данных.

Для функционирования программы необходимо наличие операционной системы Windows 7 или новее.

Сотрудник кинопрокат должен иметь навыки работы в среде Windows, так как все формы, разработанные в приложении, используют компоненты Windows для обеспечения диалога между программой и пользователем.

Для запуска программы необходимо скопировать папку с программой на жесткий диск и запустить файл kinoprokkat.exe.

После запуска программы пользователь видит ее главное окно, на котором расположены кнопки выпадающего меню «Таблицы», «Отчет», «Поиск», «Справка», а также на главной форме расположена кнопка «Выход», для наиболее удобного и эффективного использования данного программного средства.

Рисунок 5.1 - Главное меню программы

Для вывода на экран необходимой таблицы нужно выбрать пункт «Открыть» из выпадающего меню во вкладке «Таблицы», как показано на рисунке 5.2. После выполнения данного действия будет открыта форма с выбранной таблицей из базы данных, которую можно увидеть на рисунке 5.3. На данной форме имеется возможность удаления записей. Чтобы удалить запись из таблицы, нужно выбрать ключевое поле удаляемой записи и нажать кнопку «Удалить выбранную запись».

Рисунок 5.2 - Пункт меню «Открыть»

Рисунок 5.3 - Вывод таблицы на экран

Для добавления записей в таблицу нужно выбрать пункт «Добавить» из выпадающего меню во вкладке «Таблицы», как показано на рисунке 5.4. При выполнении этого действия откроется форма «Добавление данных».

Для заполнения таблицы требуется ввести данные в соответствующие поля, или выбрать данные из других таблиц и нажать кнопку «Добавить». Если данные введены корректно, будет выведено сообщение об успешном добавлении записей в таблицу. Добавление записей в таблицу показано на рисунке 5.5.

Рисунок 5.4 - Пункт меню «Добавить»

Рисунок 5.5 - Форма добавления данных в таблицу базы данных

Для изменения записей в таблице нужно выбрать пункт «Изменить» из выпадающего меню во вкладке «Таблицы», как показано на рисунке 5.6. При выполнении этого действия откроется форма «Изменение данных». Для обновления данных в таблице требуется изменить данные в соответствующих полях и нажать кнопку «Изменить». Если данные введены корректно, будет выведено сообщение об успешном изменении записей в таблице. Изменение записей в таблице показано на рисунке 5.7.

Рисунок 5.6 - Пункт меню «Изменить»

Рисунок 5.7 - Изменение данных

Для поиска интересующих записей в таблицах необходимо выбрать пункт меню «Поиск», после чего, в появившемся окне из выпадающего меню выбрать интересующую таблицу и отметить галочками необходимые для поиска поля выбранной таблицы. Поиск по базе данных показан на рисунках 5.8.

Чтобы сформировать и вывести отчет необходимо выбрать во вкладке «Отчет», необходимый отчет. Пример отчета можно увидеть на рисунке 5.9.

Рисунок 5.8 - Поиск по выбранным полям таблицы

Рисунок 5.9 - Вывод отчета на экран

Программа имеет удобный пользовательский интерфейс, она написана под операционную систему Windows 7 и новее. Пользование программой требует лишь элементарных знаний приемов работы с данной оболочкой.

Заключение

В данном курсовом проекте была реализована программа АРМ сотрудника кинопроката. Программа реализована с использованием Microsoft Visual Studio 2013, а также MySQL. В программе предусмотрено создание и сохранение новых записей, редактирование старых, просмотр сведений. Вывод отчетности.

Программа имеет удобный пользовательский интерфейс, она написана под операционную систему Windows 2007 и новее. Пользование программой требует лишь элементарных знаний приемов работы с данной оболочкой.

В результате проделанной работы были выполнены следующие задачи:

¾      проведен анализ работы менеджера;

¾      проведен анализ предметной области «менеджер гостиницы»;

¾      была создана и описана структура базы данных;

¾      создано приложение, позволяющее эффективно использовать базу данных;

¾      также было описано применение разработанного приложения.

Разработанная база данных позволяет быстро и эффективно работать кинопрокату. Удобный интерфейс программы, с одной стороны, позволяет легко ориентироваться в программе, не требуя от сотрудников каких-либо специальных навыков работы с электронно-вычислительными машинами, с другой стороны предоставляет пользователю оперативную информацию. Данные сведения позволяют проводить достаточно глубокие маркетинговые исследования, на основе которых можно анализировать текущее состояние кингпроката и планировать его дальнейшую деятельность.

Представленная версия приложение является законченным программным продуктом. Однако она может быть доработана, для чего понадобятся дополнительные средства, а также время, в течении которого будут исправляться все недочеты, которые пропустили или не посчитали нужным реализовывать разработчики.

Список используемых источников

Основная

1.      Дж. Рихтер. Язык программирования C# и платформа .NET 5-е издание. 2007 год - 1228 страниц.

2.      А. Хейлсберг, М. Торгерсен, С. Вилтамут, П. Голд- C# 5.0. Справочник. 2010 год - 1008 страниц

.        Линн Бейли, Майкл Моррисон. Алгоритмы и структура данных. - М. 2009 год- 730 страниц.

.        Робин Никсон. Разработка баз данных MySQL. 2013 год - 560 страниц.

.        1. Архипова Н.И. «Исследование систем управления». Учебно-методическое пособие. 2006 г. - 435 страниц

.        Жигун, Л.А. Основы менеджмента: краткое изложение: учебное пособие. 2007 год - 77 с.

Список интернет-ресурсов:

. Справочник по C#. - https://msdn.microsoft.com/ru-ru/library/618ayhy6.aspx.учебник по веб-технологиям: MySQL. - #"871275.files/image033.jpg">

Приложение Б

(обязательное)

Диаграмма деятельности


Приложение В

(справочное)

Алгоритм реализации программного средства


Приложение Г

(обязательное)

Текст программы1

namespace WindowsFormsApplication9

{partial class Form1 : Form

{int check;string queryString;DataTable GetComments()

{dt = new DataTable();mysqlCSB;= new MySqlConnectionStringBuilder();.Server = "127.0.0.1";.Database = "kinoprokkat";.UserID = "root";.Password = "12345";(MySqlConnection con = new MySqlConnection())

{.ConnectionString = mysqlCSB.ConnectionString;com = new MySqlCommand(queryString, con);

{.Open();(MySqlDataReader dr = com.ExecuteReader())

{(dr.HasRows)

{.Load(dr);

}

}

}(Exception ex)

{.Show(ex.Message);

}

}dt;

}Form1()

{();

}void button1_Click(object sender, EventArgs e)

{form = new Form2(check);.Show();

}void button2_Click(object sender, EventArgs e)

{index = dataGridView1.CurrentRow.Index;(check == 1)

{= @"delete from doljnost where id_doljnosti =" + (index + 1).ToString();.DataSource = GetComments();

}(check == 2)

{= @"delete from klientskie_data where id_klienta =" + (index + 1).ToString();.DataSource = GetComments();

}(check == 3)

{= @"delete from konechnie_dannie where id_informacii =" + (index + 1).ToString();.DataSource = GetComments();

}(check == 4)

{= @"delete from postavki where id_postavki =" + (index + 1).ToString();.DataSource = GetComments();

}(check == 5)

{= @"delete from postavschiki where id_postavschika =" + (index + 1).ToString();.DataSource = GetComments();

}(check == 6)

{= @"delete from skidki where id_skidki =" + (index + 1).ToString();.DataSource = GetComments();

}(check == 7)

{= @"delete from sotrudniki where id_sotrudnika =" + (index + 1).ToString();.DataSource = GetComments();

}(check == 8)

{= @"delete from tovari where id_tovara =" + (index + 1).ToString();.DataSource = GetComments();

}

}void добавитьToolStripMenuItem_Click(object sender, EventArgs e)

{= 1;form = new Form2(check);.Show();

}void открытьToolStripMenuItem_Click(object sender, EventArgs e)

{.Text = "Должность";.Visible = true;.Visible = true;= @"SELECT * FROM doljnost";.DataSource = GetComments();.Width = 884;.Height = 335;

}void открытьToolStripMenuItem1_Click(object sender, EventArgs e)

{= @"SELECT * FROM klientskie_data";.DataSource = GetComments();.Text = "Клиентские данные";.Visible = true; button2.Visible = true;.Width = 884;.Height = 335;

}void открытьToolStripMenuItem2_Click(object sender, EventArgs e)

{= @"SELECT * FROM konechnie_dannie";.DataSource = GetComments();.Text = "Конечные данные";.Visible = true; button2.Visible = true;

}void открытьToolStripMenuItem3_Click(object sender, EventArgs e)

{= @"SELECT * FROM postavki";.DataSource = GetComments();.Text = "Поставки";.Visible = true; button2.Visible = true;.Width = 884;.Height = 335;

}void открытьToolStripMenuItem4_Click(object sender, EventArgs e)

{= @"SELECT * FROM postavschiki";.DataSource = GetComments();.Text = "Поставщики";.Visible = true; button2.Visible = true;.Width = 884;.Height = 335;

}void открытьToolStripMenuItem5_Click(object sender, EventArgs e)

{= @"SELECT * FROM skidki";.DataSource = GetComments();.Text = "Скидки";.Visible = true; button2.Visible = true;.Width = 884;.Height = 335;

}void открытьToolStripMenuItem6_Click(object sender, EventArgs e)

{= @"SELECT * FROM sotrudniki";.DataSource = GetComments();.Text = "Сотрудники";.Visible = true; button2.Visible = true;.Width = 884;.Height = 335;

}void открытьToolStripMenuItem7_Click(object sender, EventArgs e)

{= @"SELECT * FROM tovari";.DataSource = GetComments();.Text = "Товары";.Visible = true; button2.Visible = true;.Width = 884;.Height = 335;

}void добавитьToolStripMenuItem1_Click(object sender, EventArgs e)

{= 2;form = new Form2(check);.Show();

}void добавитьToolStripMenuItem2_Click(object sender, EventArgs e)

{= 3;form = new Form2(check);.Show();

}void добавитьToolStripMenuItem3_Click(object sender, EventArgs e)

{= 4;form = new Form2(check);.Show();

}void добавитьToolStripMenuItem4_Click(object sender, EventArgs e)

{= 5;form = new Form2(check);.Show();

}void добавитьToolStripMenuItem5_Click(object sender, EventArgs e)

{= 6;form = new Form2(check);.Show();

}void добавитьToolStripMenuItem6_Click(object sender, EventArgs e)

{= 7;form = new Form2(check);.Show();

}void добавитьToolStripMenuItem7_Click(object sender, EventArgs e)

{= 8;form = new Form2(check);.Show();

}void схемаБДToolStripMenuItem_Click(object sender, EventArgs e)

{form = new Form4();.Show();

}void отчетToolStripMenuItem_Click(object sender, EventArgs e)

{= @"SELECT konechnie_dannie.id_informacii, skidki.procent_skidki, tovari.nazvanie_tovara,.cena, postavki.cena - ((postavki.cena / 100) * skidki.procent_skidki) as itogo,_dannie.id_klienta, konechnie_dannie.id_tovara, konechnie_dannie.id_sotrudnika,_dannie.data_vidachi, konechnie_dannie.data_vozvrata FROM konechnie_dannie, skidki, postavki,WHERE skidki.id_skidki = konechnie_dannie.id_skidki and konechnie_dannie.id_tovara = tovari.id_tovara and tovari.id_postavki = postavki.id_postavki;";= 3;.DataSource = GetComments();.Text = "Отчет";

}void выходToolStripMenuItem_Click(object sender, EventArgs e)

{();

}void изменитьToolStripMenuItem_Click(object sender, EventArgs e)

{= 1;form = new Form3(check);.Show();

}void изменитьToolStripMenuItem1_Click(object sender, EventArgs e)

{= 2;form = new Form3(check);.Show();

}void изменитьToolStripMenuItem2_Click(object sender, EventArgs e)

{= 3;form = new Form3(check);.Show();

}void изменитьToolStripMenuItem3_Click(object sender, EventArgs e)

{= 4;form = new Form3(check);.Show();

}void изменитьToolStripMenuItem4_Click(object sender, EventArgs e)

{= 5;form = new Form3(check);.Show();

}void изменитьToolStripMenuItem5_Click(object sender, EventArgs e)

{= 6;form = new Form3(check);.Show();

}void изменитьToolStripMenuItem6_Click(object sender, EventArgs e)

{= 7;form = new Form3(check);.Show();

}void изменитьToolStripMenuItem7_Click(object sender, EventArgs e)

{= 8;form = new Form3(check);.Show();

}void выходToolStripMenuItem_Click_1(object sender, EventArgs e)

{();

}void справкаToolStripMenuItem_Click_1(object sender, EventArgs e)

{.Show("Курсовая работа по теме: АРМ сотрудника кинопроката. Выполнил Учащийся группы 32412 Соколов Виктор");

}

private void поискToolStripMenuItem_Click(object sender, EventArgs e)

{form = new Form5();.Show();

}

}

}2WindowsFormsApplication9

{partial class Form2 : Form

{string queryString;int ch;bool flag1;Label label1;int check;DataTable GetComments()

{dt = new DataTable();mysqlCSB;= new MySqlConnectionStringBuilder();.Server = "127.0.0.1";.Database = "kinoprokkat";.UserID = "root";.Password = "12345";(MySqlConnection con = new MySqlConnection())

{.ConnectionString = mysqlCSB.ConnectionString;com = new MySqlCommand(queryString, con);

{.Open();(MySqlDataReader dr = com.ExecuteReader())

{(dr.HasRows)

{.Load(dr);

}

}

}(Exception ex)

{.Show(ex.Message);

}

}dt;

}Form2()

{();

}Form2(int check)

{.check = check;();

}void Form2_Load(object sender, EventArgs e)

{(check == 1)

{.ColumnCount = 1;.Columns[0].HeaderText = "dolg";

}(check == 2)

{.ColumnCount = 6;.Columns[0].HeaderText = "surname";.Columns[1].HeaderText = "name";.Columns[2].HeaderText = "otchstvo";.Columns[3].HeaderText = "telephone";.Columns[4].HeaderText = "adress";.Columns[5].HeaderText = "passpert_data";

}(check == 3)

{.ColumnCount = 6;.RowCount = 2;.Columns[0].HeaderText = "id_klienta";.Columns[1].HeaderText = "id_tovar";.Columns[2].HeaderText = "id_sotrudnika";.Columns[3].HeaderText = "id_skidki";.Columns[4].HeaderText = "data_vidachi";.Columns[5].HeaderText = "data_vozvrata";.AllowUserToAddRows = false;.AllowUserToDeleteRows = false;

}(check == 4)

{.ColumnCount = 4;.Columns[0].HeaderText = "id_postavschika";.Columns[1].HeaderText = "nazvanie_tovara";.Columns[2].HeaderText = "kol_vo";.Columns[3].HeaderText = "cena";

}(check == 5)

{.ColumnCount = 3;.Columns[0].HeaderText = "nazvanie_firmi";.Columns[1].HeaderText = "adres";.Columns[2].HeaderText = "telefon";

}(check == 6)

{.ColumnCount = 2;.Columns[0].HeaderText = "id_klienta";.Columns[1].HeaderText = "procent_skidki";

}(check == 7)

{.ColumnCount = 5;.Columns[0].HeaderText = "id_doljnosti";.Columns[1].HeaderText = "surname";.Columns[2].HeaderText = "name";.Columns[3].HeaderText = "otchestvo";.Columns[4].HeaderText = "telephone";

}(check == 8)

{.ColumnCount = 3;.Columns[0].HeaderText = "nazvanie_tovara";.Columns[1].HeaderText = "kol_vo";.Columns[2].HeaderText = "id_postavki";

}

}void button1_Click_1(object sender, EventArgs e)

{(check == 1)

{(int i = 0; i < dataGridView1.RowCount - 1; i++)

{= "insert into doljnost(dolg) values("

+ @"'" + dataGridView1.Rows[i].Cells[0].Value + @"'" + ")";

GetComments();

}.Show("Добавление выполнено успешно");

}(check == 2)

{(int i = 0; i < dataGridView1.RowCount - 1; i++)

{= "insert into klientskie_data(surname, name, otchestvo, telephone, adress, passport_data) values("

+ @"'" + dataGridView1.Rows[i].Cells[0].Value + @"'" + ","

+ @"'" + dataGridView1.Rows[i].Cells[1].Value + @"'" + ","

+ @"'" + dataGridView1.Rows[i].Cells[2].Value + @"'" + ","

+ @"'" + Convert.ToString(dataGridView1.Rows[i].Cells[3].Value) + @"'" + ","

+ @"'" + dataGridView1.Rows[i].Cells[4].Value + @"'" + ","

+ @"'" + dataGridView1.Rows[i].Cells[5].Value + @"'" + ")";

GetComments();

}.Show("Добавление выполнено успешно");

}(check == 3)

{(int i = 0; i < dataGridView1.RowCount-1; i++)

{= "insert into konechnie_dannie(id_klienta, id_tovara, id_sotrudnika, id_skidki, data_vidachi, data_vozvrata) values("

+ Convert.ToInt32(dataGridView1.Rows[i].Cells[0].Value) + ","

+ Convert.ToInt32(dataGridView1.Rows[i].Cells[1].Value) + ","

+ Convert.ToInt32(dataGridView1.Rows[i].Cells[2].Value) + ","

+ Convert.ToInt32(dataGridView1.Rows[i].Cells[3].Value) + ","

+ dataGridView1.Rows[i].Cells[4].Value + ","

+ dataGridView1.Rows[i].Cells[5].Value + ")";

GetComments();

}.Show("Добавление выполнено успешно");

}(check == 4)

{(int i = 0; i < dataGridView1.RowCount - 1; i++)

{= "insert into postavki(id_postavschika, nazvanie_tovara, kol_vo, cena) values("

+ Convert.ToInt32(dataGridView1.Rows[i].Cells[0].Value) + ","

+ @"'" + dataGridView1.Rows[i].Cells[1].Value + @"'" + ","

+ Convert.ToInt32(dataGridView1.Rows[i].Cells[2].Value) + ","

+ @"'" + dataGridView1.Rows[i].Cells[3].Value + @"'" + ")";

GetComments();

}.Show("Добавление выполнено успешно");

}(check == 5)

{(int i = 0; i < dataGridView1.RowCount - 1; i++)

{= "insert into postavschiki(nazvanie_firmi, adres, telefon) values("

+ @"'" + dataGridView1.Rows[i].Cells[0].Value + @"'" + ","

+ @"'" + dataGridView1.Rows[i].Cells[1].Value + @"'" + ","

+ @"'" + dataGridView1.Rows[i].Cells[2].Value + @"'" + ")";

GetComments();

}.Show("Добавление выполнено успешно");

}(check == 6)

{(int i = 0; i < dataGridView1.RowCount - 1; i++)

{= "insert into skidki(id_klienta, procent_skidki) values("

+ Convert.ToInt32(dataGridView1.Rows[i].Cells[0].Value) + ","

+ @"'" + dataGridView1.Rows[i].Cells[1].Value + @"'" + ")";

GetComments();

}.Show("Добавление выполнено успешно");

}(check == 7)

{(int i = 0; i < dataGridView1.RowCount - 1; i++)

{= "insert into sotrudniki(id_doljnosti, surname, name, otchestvo, telephone) values("

+ Convert.ToInt32(dataGridView1.Rows[i].Cells[0].Value) + ","

+ @"'" + dataGridView1.Rows[i].Cells[1].Value + @"'" + ","

+ @"'" + dataGridView1.Rows[i].Cells[2].Value + @"'" + ","

+ @"'" + dataGridView1.Rows[i].Cells[3].Value + @"'" + ","

GetComments();

}.Show("Добавление выполнено успешно");

}(check == 8)

{(int i = 0; i < dataGridView1.RowCount - 1; i++)

{= "insert into tovari(nazvanie_tovara, kol_vo, id_postavki) values("

+ @"'" + dataGridView1.Rows[i].Cells[0].Value + @"'" + ","

+ @"'" + dataGridView1.Rows[i].Cells[1].Value + @"'" + ","

+ Convert.ToInt32(dataGridView1.Rows[i].Cells[2].Value) + ")";

GetComments();

}.Show("Добавление выполнено успешно");

}

}void dataGridView1_CellBeginEdit(object sender, DataGridViewCellCancelEventArgs e)

{

}void dataGridView2_CellBeginEdit(object sender, DataGridViewCellCancelEventArgs e)

{

}void label3_Click(object sender, EventArgs e)

{

}void dateTimePicker1_ValueChanged(object sender, EventArgs e)

{.RowCount++;.Rows[dataGridView1.RowCount - 2].Cells[4].Value = @"'" + dateTimePicker1.Value.Year + "-" + dateTimePicker1.Value.Month + "-" + dateTimePicker1.Value.Day + @"'";

}void dateTimePicker2_ValueChanged(object sender, EventArgs e)

{.Rows[dataGridView1.RowCount - 2].Cells[5].Value = @"'" + dateTimePicker2.Value.Year + "-" + dateTimePicker2.Value.Month + "-" + dateTimePicker2.Value.Day + @"'";

}void dataGridView1_MouseClick(object sender, MouseEventArgs e)

{index = dataGridView1.CurrentCell.ColumnIndex;(check == 3)

{(index == 0)

{= @"SELECT * FROM klientskie_data";.DataSource = GetComments();= 1;

}(index == 1)

{= @"SELECT * FROM tovari";.DataSource = GetComments();= 2;

}(index == 2)

{= @"SELECT * FROM sotrudniki";.DataSource = GetComments();= 3;

}(index == 3)

{= @"SELECT * FROM skidki";.DataSource = GetComments();= 4;

}

}

}void dataGridView2_MouseClick(object sender, MouseEventArgs e)

{index = dataGridView2.CurrentCell.ColumnIndex;s = dataGridView2.CurrentCell.Value.ToString();(index == 0)

{(ch == 1)

{.Rows[dataGridView1.RowCount - 1].Cells[0].Value = s;

}(ch == 2)

{.Rows[dataGridView1.RowCount - 1].Cells[1].Value = s;

}(ch == 3)

{.Rows[dataGridView1.RowCount - 1].Cells[2].Value = s;

}(ch == 4)

{.Rows[dataGridView1.RowCount - 1].Cells[3].Value = s;

}

}

}(check == 4)

{(dataGridView1.CurrentCell.ColumnIndex == 0 || dataGridView1.CurrentCell.ColumnIndex == 2 || dataGridView1.CurrentCell.ColumnIndex == 3)

{ololo = 0;

{= Convert.ToInt64(dataGridView1.Rows[dataGridView1.RowCount - 2].Cells[dataGridView1.CurrentCell.ColumnIndex].Value);

}(FormatException)

{.Show("Неверный ввод данных");.Rows[dataGridView1.RowCount - 2].Cells[dataGridView1.CurrentCell.ColumnIndex].Value = "";

}

}

}(check == 6)

{(dataGridView1.CurrentCell.ColumnIndex >= 0)

{o2 = null;

{i2 = (int)dataGridView1.Rows[dataGridView1.RowCount - 2].Cells[dataGridView1.CurrentCell.ColumnIndex].Value;

}(InvalidCastException)

{.Show("Неверный ввод данных");.Rows[dataGridView1.RowCount - 2].Cells[dataGridView1.CurrentCell.ColumnIndex].Value = "";

}

}

}(check == 7)

{(dataGridView1.CurrentCell.ColumnIndex == 0)

{ololo = 0;

{= Convert.ToInt64(dataGridView1.Rows[dataGridView1.RowCount - 2].Cells[dataGridView1.CurrentCell.ColumnIndex].Value);

}(FormatException)

{.Show("Неверный ввод данных");.Rows[dataGridView1.RowCount - 2].Cells[dataGridView1.CurrentCell.ColumnIndex].Value = "";

}

}

}(check == 8)

{(dataGridView1.CurrentCell.ColumnIndex >= 1)

{ololo = 0;

{= Convert.ToInt64(dataGridView1.Rows[dataGridView1.RowCount - 2].Cells[dataGridView1.CurrentCell.ColumnIndex].Value);

}(FormatException)

{.Show("Неверный ввод данных");.Rows[dataGridView1.RowCount - 2].Cells[dataGridView1.CurrentCell.ColumnIndex].Value = "";

}

}

}

}

}

}3WindowsFormsApplication9

{partial class Form3 : Form

{int check;string queryString;DataTable GetComments()

{dt = new DataTable();mysqlCSB;= new MySqlConnectionStringBuilder();.Server = "127.0.0.1";.Database = "kinoprokkat";.UserID = "root";.Password = "12345";(MySqlConnection con = new MySqlConnection())

{.ConnectionString = mysqlCSB.ConnectionString;com = new MySqlCommand(queryString, con);

{.Open();(MySqlDataReader dr = com.ExecuteReader())

{(dr.HasRows)

{.Load(dr);

}

}

}(Exception ex)

{.Show(ex.Message);

}

}dt;

}Form3()

{();

}Form3(int check)

{

// TODO: Complete member initialization.check = check;();

}void button1_Click(object sender, EventArgs e)

{(check == 1)

{(int i = 0; i < dataGridView1.RowCount; i++)

{= "update doljnost " +

"set id_doljnosti =" + Convert.ToInt32(dataGridView1.Rows[i].Cells[0].Value) + "," +

"dolg =" + @"'" + dataGridView1.Rows[i].Cells[1].Value + @"'" +

"where id_doljnosti =" + (i + 1);();

}.Show("Записи успешно изменены");

}(check == 2)

{(int i = 0; i < dataGridView1.RowCount; i++)

{= "update klientskie_data " +

"set id_klienta =" + Convert.ToInt32(dataGridView1.Rows[i].Cells[0].Value) + "," +

"surname =" + @"'" + dataGridView1.Rows[i].Cells[1].Value + @"'" + "," +

"name =" + @"'" + dataGridView1.Rows[i].Cells[2].Value + @"'" + "," +

"otchestvo =" + @"'" + dataGridView1.Rows[i].Cells[3].Value + @"'" + "," +

"telephone =" + @"'" + dataGridView1.Rows[i].Cells[4].Value + @"'" + "," +

"adress =" + @"'" + dataGridView1.Rows[i].Cells[5].Value + @"'" + "," +

"passport_data =" + @"'" + dataGridView1.Rows[i].Cells[6].Value + @"'" +

" where id_klienta =" + (i + 1);();

}.Show("Записи успешно изменены");

}(check == 3)

{lal, lul;(int i = 0; i < dataGridView1.RowCount; i++)

{= dataGridView1.Rows[i].Cells[5].Value.ToString();= lal.Remove(10, 8);[] wards = lal.Split(new char[] { '.' }, StringSplitOptions.RemoveEmptyEntries);= dataGridView1.Rows[i].Cells[6].Value.ToString();= lul.Remove(10, 8);[] words = lul.Split(new char[] { '.' }, StringSplitOptions.RemoveEmptyEntries);= "update konechnie_dannie " +

"set id_informacii =" + Convert.ToInt32(dataGridView1.Rows[i].Cells[0].Value) + "," +

"id_klienta =" + Convert.ToInt32(dataGridView1.Rows[i].Cells[1].Value) + "," +

"id_tovara =" + Convert.ToInt32(dataGridView1.Rows[i].Cells[2].Value) + "," +

"id_sotrudnika =" + Convert.ToInt32(dataGridView1.Rows[i].Cells[3].Value) + "," +

"id_skidki =" + Convert.ToInt32(dataGridView1.Rows[i].Cells[4].Value) + "," +

"data_vidachi =" + @"'" + wards[2] + "-" + wards[1] + "-" + wards[0] + @"'" + "," +

"data_vozvrata =" + @"'" + words[2] + "-" + words[1] + "-" + words[0] + @"'" +

" where id_informacii =" + (i + 1);();

}.Show(queryString);

}(check == 4)

{(int i = 0; i < dataGridView1.RowCount; i++)

{= "update postavki " +

"set id_postavki =" + Convert.ToInt32(dataGridView1.Rows[i].Cells[0].Value) + "," +

"id_postavschika =" + Convert.ToInt32(dataGridView1.Rows[i].Cells[1].Value) + "," +

"nazvanie_tovara =" + @"'" + dataGridView1.Rows[i].Cells[2].Value + @"'" + "," +

"kol_vo =" + Convert.ToInt32(dataGridView1.Rows[i].Cells[3].Value) + "," +

"cena =" + Convert.ToInt32(dataGridView1.Rows[i].Cells[4].Value) +

" where id_postavki =" + (i + 1);();

}.Show("Записи успешно изменены");

}(check == 5)

{(int i = 0; i < dataGridView1.RowCount; i++)

{= "update postavschiki " +

"set id_postavschika =" + Convert.ToInt32(dataGridView1.Rows[i].Cells[0].Value) + "," +

"nazvanie_firmi =" + @"'" + dataGridView1.Rows[i].Cells[1].Value + @"'" + "," +

"adres =" + @"'" + dataGridView1.Rows[i].Cells[2].Value + @"'" + "," +

"telefon =" + @"'" + dataGridView1.Rows[i].Cells[3].Value + @"'" +

" where id_postavschika =" + (i + 1);();

}.Show("Записи успешно изменены");

}(check == 6)

{(int i = 0; i < dataGridView1.RowCount; i++)

{= "update skidki " +

"set id_skidki =" + Convert.ToInt32(dataGridView1.Rows[i].Cells[0].Value) + "," +

"id_klienta =" + Convert.ToInt32(dataGridView1.Rows[i].Cells[1].Value) + "," +

"procent_skidki =" + Convert.ToInt32(dataGridView1.Rows[i].Cells[2].Value) +

" where id_skidki =" + (i + 1);();

}.Show("Записи успешно изменены");

}(check == 7)

{(int i = 0; i < dataGridView1.RowCount; i++)

{= "update sotrudniki " +

"set id_sotrudnika =" + Convert.ToInt32(dataGridView1.Rows[i].Cells[0].Value) + "," +

"id_doljnosti =" + Convert.ToInt32(dataGridView1.Rows[i].Cells[1].Value) + "," +

"surname =" + @"'" + dataGridView1.Rows[i].Cells[2].Value + @"'" + "," +

"name =" + @"'" + dataGridView1.Rows[i].Cells[3].Value + @"'" + "," +

"otchestvo =" + @"'" + dataGridView1.Rows[i].Cells[4].Value + @"'" + "," +

"telephone =" + @"'" + dataGridView1.Rows[i].Cells[5].Value + @"'" +

" where id_sotrudnika =" + (i + 1);();

}.Show("Записи успешно изменены");

}(check == 8)

{(int i = 0; i < dataGridView1.RowCount; i++)

{= "update tovari " +

"set id_tovara =" + Convert.ToInt32(dataGridView1.Rows[i].Cells[0].Value) + "," +

"nazvanie_tovara =" + @"'" + dataGridView1.Rows[i].Cells[1].Value + @"'" + "," +

"kol_vo =" + Convert.ToInt32(dataGridView1.Rows[i].Cells[2].Value) + "," +

"id_postavki =" + Convert.ToInt32(dataGridView1.Rows[i].Cells[3].Value) +

" where id_tovara =" + (i + 1);();

}.Show("Записи успешно изменены");

}

}void Form3_Load(object sender, EventArgs e)

{(check == 1)

{= @"SELECT * FROM doljnost";.DataSource = GetComments();

}(check == 2)

{= @"SELECT * FROM klientskie_data";.DataSource = GetComments();

}(check == 3)

{= @"SELECT * FROM konechnie_dannie";.DataSource = GetComments();.Visible = true;.Visible = true;.Visible = true;.Visible = true;

}(check == 4)

{= @"SELECT * FROM postavki";.DataSource = GetComments();

}(check == 5)

{= @"SELECT * FROM postavschiki";.DataSource = GetComments();

}(check == 6)

{= @"SELECT * FROM skidki";.DataSource = GetComments();

}(check == 7)

{= @"SELECT * FROM sotrudniki";.DataSource = GetComments();

}(check == 8)

{= @"SELECT * FROM tovari";.DataSource = GetComments();

}

}void dateTimePicker1_ValueChanged(object sender, EventArgs e)

{index = dataGridView1.CurrentCell.ColumnIndex;ind = dataGridView1.CurrentRow.Index;.Rows[ind].Cells[index].Value = dateTimePicker1.Value.Year + "-" + dateTimePicker1.Value.Month + "-" + dateTimePicker1.Value.Day;

}void dateTimePicker2_ValueChanged(object sender, EventArgs e)

{index = dataGridView1.CurrentCell.ColumnIndex;ind = dataGridView1.CurrentRow.Index;.Rows[ind].Cells[index].Value = dateTimePicker2.Value.Year + "-" + dateTimePicker2.Value.Month + "-" + dateTimePicker2.Value.Day;

}void dataGridView1_DataError(object sender, DataGridViewDataErrorEventArgs e)

{.Show("Вы ввели не те данные");

return;

}

}

}5WindowsFormsApplication9

{partial class Form5 : Form

{int check;string queryString;DataTable GetComments()

{dt = new DataTable();mysqlCSB;= new MySqlConnectionStringBuilder();.Server = "127.0.0.1";.Database = "kinoprokkat";.UserID = "root";.Password = "12345";(MySqlConnection con = new MySqlConnection())

{.ConnectionString = mysqlCSB.ConnectionString;com = new MySqlCommand(queryString, con);

{.Open();(MySqlDataReader dr = com.ExecuteReader())

{(dr.HasRows)

{.Load(dr);

}

}

}(Exception ex)

{.Show(ex.Message);

}

}dt;

}Form5()

{();

}void button1_Click(object sender, EventArgs e)

{(comboBox1.SelectedIndex == 0)

{(checkBox1.Checked == true).Text += checkBox1.Text + ", ";(checkBox2.Checked == true).Text += checkBox2.Text + ", ";.Text += "from doljnost";

}(comboBox1.SelectedIndex == 1)

{(checkBox1.Checked == true).Text += checkBox1.Text + ", ";(checkBox2.Checked == true).Text += checkBox2.Text + ", ";(checkBox3.Checked == true).Text += checkBox3.Text + ", ";(checkBox4.Checked == true).Text += checkBox4.Text + ", ";(checkBox5.Checked == true).Text += checkBox5.Text + ", ";(checkBox6.Checked == true).Text += checkBox6.Text + ", ";(checkBox7.Checked == true).Text += checkBox7.Text + ", ";.Text += "from klientskie_data";

}(comboBox1.SelectedIndex == 2)

{(checkBox1.Checked == true).Text += checkBox1.Text + ", ";(checkBox2.Checked == true).Text += checkBox2.Text + ", ";(checkBox3.Checked == true).Text += checkBox3.Text + ", ";(checkBox4.Checked == true).Text += checkBox4.Text + ", ";(checkBox5.Checked == true).Text += checkBox5.Text + ", ";(checkBox6.Checked == true).Text += checkBox6.Text + ", ";(checkBox7.Checked == true).Text += checkBox7.Text + ", ";.Text += "from konechnie_dannie";

}(comboBox1.SelectedIndex == 3)

{(checkBox1.Checked == true).Text += checkBox1.Text + ", ";(checkBox2.Checked == true).Text += checkBox2.Text + ", ";(checkBox3.Checked == true).Text += checkBox3.Text + ", ";(checkBox4.Checked == true).Text += checkBox4.Text + ", ";(checkBox5.Checked == true).Text += checkBox5.Text + ", ";.Text += "from postavki";

}(comboBox1.SelectedIndex == 4)

{(checkBox1.Checked == true).Text += checkBox1.Text + ", ";(checkBox2.Checked == true).Text += checkBox2.Text + ", ";(checkBox3.Checked == true).Text += checkBox3.Text + ", ";(checkBox3.Checked == true).Text += checkBox4.Text + ", ";.Text += "from postavschiki";

}(comboBox1.SelectedIndex == 5)

{(checkBox1.Checked == true).Text += checkBox1.Text + ", ";(checkBox2.Checked == true).Text += checkBox2.Text + ", ";(checkBox3.Checked == true).Text += checkBox3.Text + ", ";.Text += "from skidki";

}(comboBox1.SelectedIndex == 6)

{(checkBox1.Checked == true).Text += checkBox1.Text + ", ";(checkBox2.Checked == true).Text += checkBox2.Text + ", ";(checkBox3.Checked == true).Text += checkBox3.Text + ", ";(checkBox4.Checked == true).Text += checkBox4.Text + ", ";(checkBox5.Checked == true).Text += checkBox5.Text + ", ";(checkBox3.Checked == true).Text += checkBox6.Text + ", ";.Text += "from sotrudniki";

}(comboBox1.SelectedIndex == 7)

{(checkBox1.Checked == true).Text += checkBox1.Text + ", ";(checkBox2.Checked == true).Text += checkBox2.Text + ", ";(checkBox3.Checked == true).Text += checkBox3.Text + ", ";(checkBox3.Checked == true).Text += checkBox4.Text + ", ";.Text += "from tovari";

}zapros = textBox1.Text;.Text = "select ";(int i = zapros.Length - 1; i > 0; i--)

{(zapros[i] == 'f')

{= zapros.Remove(i - 2, 1);;

}

}

// MessageBox.Show(zapros);= zapros;.DataSource = GetComments();.Visible = true;.Checked = false;.Checked = false;.Checked = false;.Checked = false;.Checked = false;.Checked = false;.Checked = false;.Width = 961;

}void comboBox1_SelectedIndexChanged(object sender, EventArgs e)

{

{(comboBox1.SelectedIndex == 0)

{.Visible = true;.Text = "id_doljnosti";.Visible = true;.Text = "dolg";.Visible = false;.Visible = false;.Visible = false;.Visible = false;.Visible = false;

}(comboBox1.SelectedIndex == 1)

{.Visible = true;.Text = "id_klienta";.Visible = true;.Text = "surname";.Visible = true;.Text = "name";.Visible = true;.Text = "otchestvo";.Visible = true;.Text = "telephone";.Visible = true;.Text = "adress";.Visible = true;.Text = "passport_data";

}(comboBox1.SelectedIndex == 2)

{.Visible = true;.Text = "id_informacii";.Visible = true;.Text = "id_klienta";.Visible = true;.Text = "id_tovara";.Visible = true;.Text = "id_sotrudnika";.Visible = true;.Text = "id_skidki";.Visible = true;.Text = "data_vidachi";.Visible = true;.Text = "data_vozvrata";

}(comboBox1.SelectedIndex == 3)

{.Visible = true;.Text = "id_postavki";.Visible = true;.Text = "id_postavschika";.Visible = true;.Text = "nazvanie_tovara";.Visible = true;.Text = "kol_vo";.Visible = true;.Text = "cena";.Visible = false;.Visible = false;

}(comboBox1.SelectedIndex == 4)

{.Visible = true;.Text = "id_postavschika";.Visible = true;.Text = "nazvanie_firmi";.Visible = true;.Text = "adres";.Visible = true;.Text = "telefon";.Visible = false;.Visible = false;.Visible = false;

}(comboBox1.SelectedIndex == 5)

{.Visible = true;.Text = "id_skidki";.Visible = true;.Text = "id_klienta";.Visible = true;.Text = "procent_skidki";.Visible = false;.Visible = false;.Visible = false;.Visible = false;

}(comboBox1.SelectedIndex == 6)

{.Visible = true;.Text = "id_sotrudnika";.Visible = true;.Text = "id_doljnosti";.Visible = true;.Text = "surname";.Visible = true;.Text = "name";.Visible = true;.Text = "otchestvo";.Visible = true;.Text = "telephone";.Visible = false;

}(comboBox1.SelectedIndex == 7)

{.Visible = true;.Text = "id_tovara";.Visible = true;.Text = "nazvanie_tovara";.Visible = true;.Text = "kol_vo";.Visible = true;.Text = "id_postavki";.Visible = false;.Visible = false;.Visible = false;

}

}

}

}

}

Похожие работы на - Автоматизация рабочего места сотрудника кинопроката

 

Не нашли материал для своей работы?
Поможем написать уникальную работу
Без плагиата!
Без нейросетей!