Система охолодження персонального комп'ютера
Зміст
Вступ
1.
Загальний розділ
1.1
Призначення системи охолодження персонального комп'ютера
1.2
Типи охолодження компонентів персонального комп'ютера
1.2.1
Пасивне охолодження
.2.2
Активне охолодження
.3
Принципи охолодження комп'ютера
.3.1
Яка робоча температура є прийнятною для компонентів ПК?
.3.2
Як поліпшити охолодження ПК?
.3.3
Як полегшити роботу кулеру?
2. Спеціальний розділ
2.1
Призначення блоку контролю системи охолодження ПК
.2
Можливості модуля багатоканального контролера
.3
Принципова схема і конструкція блоку контролю
.4
Принцип дії блоку контролю
.
Експлуатаційний розділ
.1
Методи контролю та пошуку несправностей
3.2 Технічні засоби пошуку та
усунення несправностей
3.2.1
Вимірювальна та сервісна апаратура
.2.2
Монтаж, настройка і зберігання контролера
.2.3
Засоби профілактичного обслуговування контролера
.
Охорона праці
.1
Загальні питання охорони праці на обчислювальному центрі
.2
Електробезпека на обчислювальному центрі
4.3 Техніка безпеки при
роботі модуля багатоканального контролера вентиляторів
Висновок
Список використаних джерел
Вступ
Тепловиділення комп'ютерів, що випускаються сьогодні, зросло
в кілька разів порівняно з моделями 10-15-річної давності. Змінилися й системи
охолодження електронних компонентів: там, де раніше було досить мініатюрного
радіатора, тепер застосовуються громіздкі конструкції, оснащені мідними ребрами
і тепловими трубками.
На роботу вентиляції корпусів персональних комп'ютерів (ПК) і
радіоелектронної апаратури (РЕА) накладаються досить жорсткі обмеження. З одного
боку, потрібна температура повітря в корпусі ПК максимально наближена до
температури зовнішнього повітря. З іншого, це неприпустимість перевищення
температури охолоджуваного вузла до максимально для нього допустимої, яка
становить зараз від 850 до 950С, причому вона повинна бути по можливості
мінімальна. Важливий і мінімальний рівень шуму системи вентиляції. Для
оптимальної конструкції треба з максимальною якістю виконати ці умови.
Повітряні потоки, що забезпечують теплообмін можуть
створюватися й існувати за рахунок зовнішнього нагнітає (витягує)
електромеханічного пристрою - вентилятора. Цей вид вентиляції вимагає
додаткових енерговитрат, підвищує рівень шуму блоків і знижує надійність
конструкції РЕА.
Примусова вентиляція, це вентиляція де повітряні потоки, що
забезпечують теплообмін створюються і існують за рахунок зовнішнього нагнітає
(витяжного) електромеханічного пристрою - вентилятора. Цей вид вентиляції
вимагає додаткових енерговитрат, підвищує рівень шуму і знижує надійність
конструкції РЕА.
Точний розрахунок системи вентиляції РЕА складний і повинен
враховувати безліч факторів, які іноді на практиці важко врахувати. При значних
надлишках тепла, низької температури зовнішнього повітря в корпусах РЕА без
примусової вентиляції можуть здійснюватися повітрообмін, що досягають декількох
десятків кубічних метрів на годину. І зрозуміло, що охолодження повністю
залежить від характеристик застосовуваних вентиляторів.
1. Загальний розділ
.1 Призначення системи охолодження персонального комп'ютера
Основою всіх комплектуючих комп'ютера є інтегральні
мікросхеми - кристали кремнію, що складаються з сотень тисяч мікроскопічних
напівпровідникових елементів - транзисторів. Велика частина енергії
електричного струму, який проходить через ці транзистори під час роботи,
перетворюється в тепло.
Технологія виробництва мікросхем безперервно удосконалюється,
дозволяючи з більшою щільністю "упаковувати" в них елементи, що, з
одного боку, знижує виділення тепла (так як дозволяє використовувати меншу
напругу живлення), а з іншого-збільшує його.
.2 Типи охолодження компонентів персонального комп'ютера
Тепер про охолодження самих елементів ПК: в першу чергу
центрального процесора і відеокарти, а також вінчестерів, модулів ОЗУ і
чіпсета. Яким взагалі може бути їх охолодження? Воно буває пасивним і активним.
.2.1 Пасивне охолодження
Пасивне являє собою просто радіатор, притулений на поверхню
кристала і прикріплений до "сокету" або "слоту". Уже давно
не застосовується для охолодження більшості CPU (хіба що для застарілих каменів
і малопотужних Celeron), іноді ставиться на GPU і активно використовується для
охолодження модулів RAM, відеопам'яті і чіпсетів. Як бачите самі гарячі
компоненти "пассівкой" не охолоджують. Все тому, що таке охолодження
ґрунтується на природній конвекції повітря. А тільки природним повітряним
припливом-відпливом теплоприймач (радіатор) з достатньою швидкістю не остудити.
Яким повинен бути радіатор? Бажано мідним (краще відводить тепло, ніж
алюмінієвий) і голчастим (без загострень на кінці голок). Хоча, в іншому,
радіатор з пластинами замість голок теж не забороняється.
Головне - загальна площа його поверхні. Чим вона більша, тим
ефективніше тепловідвід. Підошва радіатора повинна бути гладкою, інакше контакт
з чіпом (а, отже, і теплопередача) буде порушений. Всім радіаторів властива
така характеристика, як температурне опір. Воно показує, наскільки зміниться
температура процесора при збільшенні споживаної ним потужності на 1 Ватт. Чим
це опір менше, тим краще. Радіатори монтуються до чіпу або спеціальним кріпленням
(до гнізда процесора), або приклеюються термоклеєм (на чіпи пам'яті, чіпсет). В
першому випадку на поверхню процесора потрібно спочатку тонким шаром нанести
термопасту (створити термоінтерфейс). Найпоширеніші термопасти - КПТ-8 і АлСил.
Яку з них вибрати - вирішувати вам. Іноді виробники дбайливо ліплять на підошву
продаваних радіаторів "наліпки", що видаються за термопасту. Моя вам
порада: якщо хочете нормального теплообміну між каменем і радіатором, то
відразу здирайте цю липку гидоту і намастіть підошву нормальної термопастою,
так як той жах, який був на радіаторі при покупці, на якісний термоінтерфейс не
тягне. Виняток можуть становити хіба що радіатори, вироблені відомими брендами.
.2.2 Активне охолодження
Активне охолодження може бути: повітряне; водяне; криогенне;
нітроген не.
Повітряне (аерогенне) - це пасивне охолодження плюс кулер,
тобто радіатор з встановленим зверху вентилятором. Кулер - це, як відомо,
вентилятор, що встановлюється на будь-чіп, наприклад, на процесор або на
графічне ядро. Абсолютно всім вентиляторам властива маса характеристик, по
якому можна оцінити їх профпридатність. Розміри вентилятора виражаються як
висота х ширина х висота. Наприклад, 80х80х20. Всі значення виражаються в мм
(міліметрах). Тут є різниця між розміром корпусу вентилятора (розмір кулера,
записується як довжина/ширина) і розміром власне квадрата, в який вписане коло
крильчатки (розмір вентилятора * довжина * ширина). Розмір кулера по всіх
параметрах на пару міліметрів вище, ніж розмір вентилятора. Зазвичай про
розміри кулера говорять не 80х80х20, а просто 80х80 (вісімдесят на вісімдесят).
Кулери бувають розміром 40х40, 50х50, 60х60, 70х70, 80х80 і 120х120.
Найпоширеніші - 40х40, 80х80 і 120х120.
Рисунок 1.2.1 - Повітряне охолодження
Тип підшипника: крильчатка вентилятора крутиться або
підшипником ковзання (sleeve), або підшипником кочення (ball). Вентилятор з
таким підшипником просто весь обріс недоліками, до яких відносяться: невисокий
термін служби в порівнянні з підшипником кочення, який ще й скорочується при
знаходженні вентилятора з таким підшипником поблизу температури вище 50оС;.
Переваг у кулерів з підшипником ковзання тільки два - вони дуже дешеві в
порівнянні зі своїми ball-побратимами і тихіше працюють. Підшипник кочення.
Пристрій дещо інше. Недоліки таких кулерів зворотні достоїнств sleeve-кулерів -
ball дорожче і гучніше, ніж sleeve. У плюсах - стійкість до високої
температури, що передається радіатором, і велика довговічність.
Існує також комбіноване рішення: Вентилятор, який обертають і
sleeve-і ball-підшипник. В даному випадку другий збільшує довговічність і
знижує рівень шуму. Також бувають вентилятори з підшипником ковзання, але на їх
роторі нарізана різьба, яка при обертанні не дає мастилі стікати в низ, завдяки
чому вона безперервно циркулює всередині втулки.
Кількість обертів на хвилину. Швидкість обертання крильчатки
вентилятора. Вимірюється даний параметр в RPM (Rotations Per Minute) і чим
більше це значення, тим краще. Як правило, становить від 1500 до ... важко
сказати скільки, так як значення rpm постійно підвищується виробниками. Але
майте на увазі, що чим швидше крутиться вентилятор, тим голосніше він шумить.
Тут вже доводиться вибирати: або швидкість, холод і шум, або тиша і високі
температури. Роботу будь-якого вентилятора можна сповільнити, знизивши
подається на мотор напругу. Це можна зробити підключенням до каналу 7 або
навіть 5 V замість 12 V, або впайкой резистора 10-70 Ом в розрив дроту живлення
вентилятора. Але майте на увазі! При подачі занадто низької напруги (нижче 6 V)
вентилятору може просто не вистачити пороху, і він не заведеться, не
забезпечить належного охолодження, через що охолоджувана їм залізяка просто
загнеться, перегрівшись. Так що будьте обережні з заниженням живлення. Обсяг проганяє
повітря за одну хвилину. Також називають ефективністю.
Вимірюється в CFM (Cubic Feet per Minute). Чим вище CFM, тим
голосніше шум, видаваний вентилятором.
Рівень шуму. Вимірюється в дБ. Залежить від величини двох
попередніх параметрів. Шум може бути механічним і аеродинамічним. На механічні
шуми впливають величини RPM і CFM. Аеродинамічний залежить від кута загину
крильчатки. Чим він вищий, тим сильніше б'ється повітря про лопаті і тим
голосніше гул.
Спосіб підключення живлення. PC Plug (напряму к БП) або Molex
(к материнської плати).
Рисунок 1.2.2 - Водяне охолодження
Водяне охолодження. Складається з ватерблока, радіатора,
резервуара з водою або холодоагентом, помпи і сполучних шлангів (рисунок
1.2.2). Ватерблок з двома роз'ємами (штуцерами) для вхідного і вихідного шланга
встановлюється на процесорі. До радіатора по вхідному шлангу з помпи
закачується охолоджена вода (холодоагент), проходить через нього і по вихідному
шлангу, будучи нагрітої теплом процесора, рухається до другого радіатора (на
який встановлюється вентилятор), щоб віддати тепло, взяте у CPU. Після цього
вода потрапляє назад в помпу, і цикл перекачування повторюється. Ну,
характеристики вентиляторів ви можете подивитися вище, а в самої водяній СО тільки
два параметри: обсяг резервуара і потужність помпи. Перший вимірюють в л
(літрах), а потужність - в л / год. Чим вище потужність, тим вище видаваний
помпою шум. Водяне охолодження має перевагу перед повітряним, так як
використовується охолоджувальне речовина має набагато більшу теплоємність, ніж
повітря, і тому ефективніше відводить тепло від гріються. Але, не дивлячись ні
на що, водяне охолодження не дуже поширене в силу своєї дорожнечі щодо
повітряного охолодження і небезпеки короткого замикання в разі розгерметизації
і протечки. Дуже шанована оверлокерам, так як добре збиває температуру у
розігнаних елементів.
Рисунок 1.2.3 - Криогенне охолодження
Криогенне охолодження. СО, яка охолоджує чіп за допомогою
спеціального газу - фреону. Складається вона з компресора, конденсатора
(конденсора), фільтра, капіляра, випарника і втягує трубки (рисунок 1.2.3).
Працює фреонка наступним чином: газоподібний фреон поступає в компресор і там
нагнітається. Далі газ по тиском потрапляє в конденсатор, де перетворюється в
рідину і виділяє енергію в тепловому вигляді. Ця енергія розсіюється
конденсатором в навколишнє середовище. Далі фреон, уже будучи рідиною,
перетікає у фільтр, де очищається від випадкового сміття, яке може потрапити в
капіляр і, закупоривши його, вивести систему охолодження з ладу. За капіляру
рідкий фреон потрапляє у випарник, де під дією переданого від випарника тепла
починає кипіти, активно поглинаючи одержувану від процесора теплову енергію, і
по всмоктуючої трубці потрапляє назад в компресор і цикл повторюється.
Не поширена в силу своєї дорожнечі і необхідності поповнення
фреону, так як він з часом випаровується і його доводиться додавати з систему
охолодження. Також ефективна при розгоні, так як здатна створювати мінусові
температури.
Рисунок 1.2.4 - Нітрогенне охолодження Невелика ємність на
процесорі
Нітрогенне охолодження. Вся система охолодження складається
із середніх розмірів ємності з залитим туди рідким азотом (рисунок 1.2.4).
Нічого і нікуди не треба не підводити, не відводити. При нагріванні процесором
рідкий азот випаровується, і, досягаючи "стелі" ємності, стає рідким
і знову потрапляє на дно і знову випаровується. Нітрогену охолодження, також як
і фреонів, здатне забезпечити мінусову температуру (приблизно-196оС).
Незручність у тому, що рідкий азот, також, як і фреон, має звичку википати, і
доводиться додавати його в чималих кількостях. Крім того, азотне охолодження
досить дорого.
Які компоненти нагріваються сильніше:
- центральний процесор для настільного ПК містить до 820
мільйонів транзисторів, а адже чим больше транзисторів, тим сильніше нагрів!
Зростає виділення тепла і в міру збільшення тактових частот. Тому не дивно, що
найбільш потужні моделі процесорів при інтенсивній обчислювальної навантаженні
можуть виділяти до 140 Вт тепла;
- відеокарта малопотужним видеоадаптерам для
охолодження графічного процесора буде цілком достатньо невеликого радіатора без
вентилятора. А от високопродуктивні відеокарти, призначені для ігор, можна
визнати чи не найбільшими споживачами енергії з усіх комплектуючих ПК. Сучасні
"наворочені" моделі споживають до 220 Ватт потужності, і більша її
частина перетворюється в тепло. З цієї причини такі пристрої вимагають установки
великогабаритної системи охолодження з масивним радіатором і повітряної
"турбіною";
материнська плата. Гарне охолодження потрібно
чіпсету і елементів системи живлення процесора;
блок живлення. Сучасні комп'ютери оснащуються
блоками живлення щонайменше 400-ватної потужності. В ігрові системах з потужним
процесором і двома відеокартами нерідко ставлять БП потужністю аж до 1000 ВТ
Тому майже всі блоки живлення мають один, а то і два вбудовані вентилятора
охолодження. Виняток становлять пасивні БП, які охолоджуються величезним
радіатором, виступаючим за межі корпусу ПК.
1.3 Принципи охолодження комп'ютера
У більшості випадків компоненти ПК охолоджуються за допомогою
холодного повітря. Але прямий обдув мікросхеми використовувати не можна, так як
при настільки скромної площі займаної поверхні щільність виділяється ними
теплового потоку виявляється вищою, ніж у конфорки електроплити. Щоб полегшити
відвід тепла, його необхідно розподілити на більшій поверхні. Для цього
використовуються радіатори - ребристі конструкції з добре проводять тепло
металів (міді або алюмінію). Їх гладкі підстави притискаються безпосередньо до
охолоджуваної мікросхемі, а ребра віддають теплову енергію навколишньому
повітрю.
Деякі радіатори оснащуються так званими тепловими трубками -
їх порожнини наповнені холодоагентом. Ця речовина випаровується при нагріванні
і, випаровуючись, легко переміщається по трубках, несучи з собою тепло. При
попаданні в холодну частину трубки, холодоагент знову переходить в рідкий стан
(виділяючи накопичену теплову енергію вже далеко від процесора) і тече назад.
Завдяки цьому теплова трубка швидко і ефективно переміщає тепло від основи
радіатора до його ребрах.
Для того щоб прискорити процес передачі тепла повітрю,
радіатори оснащуються вентиляторами. Є й пасивні радіатори, що обходяться без
"вертушки". Їх перевага полягає в повній відсутності шуму під час
роботи, але ефективність таких моделей досить лише для охолодження щодо
малопотужних мікросхем.
Існують вентилятори різних розмірів. Стандартними є моделі з
діаметром крильчатки 80, 90 і 120 мм. Чим більше діаметр, тим менше швидкість
обертання, необхідна для того, щоб створювати повітряний потік необхідної
щільності. Саме тому великі вентилятори, як правило, працюють тихіше, ніж
вентилятори малого розміру.
На рисунку 1.3 зображена система вентиляції ПК: нижній
корпусний вентилятор 1 затягує холодне повітря в корпус. Верхній вентилятор
корпуса 2 разом з вентилятором блоку живлення 3 видуває нагріте повітря
назовні.

.3.1 Яка робоча температура є прийнятною для компонентів ПК?
Це залежить від конкретної складової комп'ютера. Деякі
компоненти допускають більший, інші - менше нагрівання.
Процесор в ідеальному випадку температура процесора не
повинна перевищувати 50°С - навіть при високій обчислювальної навантаженні.
Критичною є відмітка в 70°С. Більш високі робочі температури можуть призвести
до пошкодження процесора; перш за все це актуально для старих моделей. У
сучасних процесорів є вбудований захист від перегріву. Якщо температура
піднімається вище деякого порогового значення (як правило, цей показник
становить близько 90°С), захист автоматично обмежує потужність процесора (він
починає пропуск; такти), що призводить до зниження його температури.
Програм, що виконують моніторинг температури процесора,
чимало. ми рекомендуємо використовувати утиліту SpeedFan - вона проста в
управлінні, сумісна з великою кількістю материнських плат і абсолютно
безкоштовна.
Крім систем моніторингу, виробники постачають процесори і
материнські плати функціями оптимізації енергоспоживання. При малій
обчислювальної навантаженні на процесор система може зменшити тактову частоту і
напруга живлення процесора, це призводить до зменшення енергоспоживання і,
відповідно, зменшення виділяється тепла.
Компанія AMD використовує в своїх процесорах технологію
управління швидкістю і енергоспоживанням під назвою Cool'n'Quiet. Підтримка її
спочатку включена в операційну систему Windows Vista і, починаючи з пакету
оновлень Service Pack 2,-в Windows ХР., як і AMD, теж застосовує у своїх
процесорах енергозберігаючу технологію - Enhanced SpeedStep. Вона
використовується у всіх сучасних процесорах Intel, починаючи з Pentium 4 на
ядрі Prescott. Вона також підтримується операційними система Windows Vista і
Windows ХР.
Між підставою кулера і процесором потрібно прошарок з
теплопроводящей матеріалу - термопасти. Без неї відвід тепла буде істотно
гірша. Цей компонент охолодження вимагає від користувача регулярних
трудовитрат. Справа в тому, що паста з часом засихає, і її треба хоча б раз на
півроку міняти.
Відеокарта. Графічний процесор відеокарти витримує більш
високий рівень нагрівання, ніж центральний процесор. Під час гри, при
інтенсивної обчислювальної завантаженні, температура графічного процесора може
досягати 80°С - без ризику виходу чіпа з ладу.
Материнська плата. Температура чіпсета материнської плати в
нормальних умовах не повинна перевищувати 50°С.
Жорсткі диски. Жорсткий диск також не повинен нагріватися
вище 50°С. Якщо його температура протягом тривалого часу буде вище цього рівня,
то термін служби накопичувача скоротиться. Крім того, при особливо сильному
нагріванні може відбутися втрата записаних на диск даних.
.3.2 Як поліпшити охолодження ПК?
Якщо ви помічаєте, що ваш ПК перегрівається, для поліпшення
його температурного режиму можна виконати наступні дії:
- перемістити системний блок. Звертайте увагу на те, щоб
від корпусу комп'ютера до стіни залишалося достатню відстань. Це необхідно,
оскільки на задній стінці комп'ютера знаходиться вентилятор блоку живлення, що
виводить гаряче повітря з системного блоку. Крім того, неприпустимо, щоб
комп'ютер знаходився під впливом прямих сонячних променів або розташовувався у
безпосередній близькості від нагрівальних приладів;
- встановити додатковий корпусних вентилятор. Багато
комп'ютерні корпусу в стандартній комплектації позбавлені додаткових
вентиляторів. Охолодження всіх комплектуючих у них відбувається за рахунок
одного тільки вентилятора системного блоку. Але більшість корпусів дозволяють
вбудувати один або більше додаткових;
вентилятора, які здатні значно покращити
температурний режим комплектуючих;
збільшити швидкість обертання вентилятора. Іноді
можна збільшити швидкість обертання вентилятора, змінивши відповідні
налаштування в BIOS або повернувши регулятор, розташований
безпосередньо на вентиляторі. Недолік у цього способу один - разом з
ефективністю охолодження зросте і створюваний кулером шум.
Жорсткі диски з високими швидкостями обертання шпинделя часто
вимагають додаткового охолодження. Для цього використовуються спеціальні
вентилятори. Треба провести "генеральне прибирання" в корпусі. Якщо
нутрощі комп'ютера, приховані в частіше проводів і хомутів, практично неможливо
розгледіти, то потокам важко буде прориватися крізь такі "зарості" і
ефективність охолодження стане невеликий. Щоб уникнути цього, вам слід провести
"генеральне прибирання" і подбати про вільний проходженні потоку
повітря - наприклад, зібрати бовтаються кабелі в пучки за допомогою хомутів.
Треба пам'ятати - перед будь-якими внутрішніми роботами
необхідно стандартним способом вимкнути комп'ютер і відключити електроживлення
(після від'єднання силового кабелю обов'язково потрібно почекати кілька
хвилин).
Крім того, з часом накопичилася в комп'ютері пил забиває
вентиляційні отвори корпусу, ребра радіаторів і налипає на лопасті
вентиляторів. Ще одна корисна міра: широкі плоскі кабелі, якими підключаються
жорсткі диски та CD-DVD з інтерфейсом IDE, можна замінити круглими проводами.
Приводи з інтерфейсом SATA такої проблеми не викликають, так як для їх
підключення завжди використовуються тонкі дроти.
Треба встановити більш потужну систему охолодження процесора.
Якщо, незважаючи на всі старання, процесор комп'ютера продовжує перегріватися,
це означає, що його система охолодження не справляється зі своїми обов'язками.
В такому випадку слід придбати кулер могутніше. Найбільш ефективні моделі з
великими "баштовими" радіаторами і тепловими трубками. Більшість з
них є універсальними і підходять до сучасних процесорів виробництва як Intel,
так і AMD. Проте з цього правила бувають винятки, так що при покупці кулера
необхідно переконатися в тому, що він сумісний з вашим процесором і
материнською платою.
.3.3 Як полегшити роботу кулеру?
На сьогоднішній день існує два шляхи для полегшення роботи
охолоджуючого процесор кулера: софтове охолодження і використання реобас.
Софтове охолодження передбачає інсталяцію спеціальної утіліті (наприклад
WaterFall, CPUIdle тощо), яка відстежує час, у який процесор простоює, і в цей
часовий проміжок як би переводить його в режим сну, тобто знижує кількість його
тактів (MHz) і подається на CPU напругу. Але застосування таких софтів при
роботі в сучасних операційних системах втрачає актуальність, тому що
управлінням процесора займається сама ОС. Потрібно лише активувати в BIOS
матплат спеціальну опцію.
Рисунок 1.3.2 - Прилад для моніторингу та регулювання
швидкості обертання вентиляторів Реобас
Дуже корисним приладом для моніторингу та регулювання
швидкості обертання вентиляторів є реобас (рисунок 1.3.2). Це панель, яка
вставляється у вільний 5 "-відсік. На ній розміщується жк-дисплей (або
циферблати зі стрілками), що показує температуру CPU, GPU і системи (при
установці на ці компоненти термодатчиків), швидкість всіх вентиляторів, які
підключені до реобас і крутяться рукоятки, керуючі швидкостями вентиляторів.
Панелька проводами з'єднується проводами з усіма регульованими компонентами
системи і з БП. Недолік у тому, що тут немає ніякої автоматики: доведеться
стежити за температурою, скажімо процесора, і якщо вона дозволяє (його робота
була призупинена через невисоке навантаження), при бажанні занижувати кількість
обертів.
2.
Спеціальний розділ
2.1 Призначення блоку контролю системи охолодження ПК
Блок контролю системи охолодження в ПК (Intelligent Fan
Controller) забезпечує контроль температури і управління вентилятором, має
ультранизьке енергоспоживання.
Модуль на мікроконтролері (рисунок 2.1) дозволить в
автоматичному режимі регулювати швидкість обертання вентиляторів охолодження
персонального комп'ютера. Управління здійснюється на підставі даних про
температуру, яка також вимірюється пристроєм за допомогою датчиків усередині
корпусу комп'ютера. При управлінні враховуються для користувача настройки.
Автоматичне управління швидкістю вентиляторів охолодження
дозволяє значно знизити створюваний ними шум. Будь-яка людина, що має
"галасливий" комп'ютер, а це особливо стосується медіа-центрів,
наприклад у вітальні кімнаті, відразу помітить переваги від використання даного
пристрою. При низькій температурі вентилятори обертаються дуже повільно,
швидкість обертання підвищується в міру необхідності.
Пристрій досить функціонально, але при цьому нескладно у
використанні і конфігуруванні. Налаштування основних параметрів здійснюється в
програмі на ПК з графічним призначеним для користувача інтерфейсом. Крім того,
після установки контролер може функціонувати як автономний пристрій без зв'язку
з ПК, що дозволить застосувати його не тільки для управління вентиляторами
охолодження ПК. Всі налаштування після конфігурування зберігаються в
мікроконтролері.
2.2 Можливості модуля багатоканального контролера
Блоку контролю системи охолодження ПК (Intelligent Fan
Controller) забезпечує такі можливості:
- конфігурується керування швидкістю
обертання вентиляторів на основі даних про температуру;
Рисунок 2.1 - Модуль багатоканального контролера вентиляторів
охолодження для ПК
- підтримка управління максимально
вісьмома вентиляторами, вимірювання температури в чотирьох окремих каналах;
- можливість управління вентиляторами
різного типу;
- USB інтерфейс і програма для Windows
для конфігурації і моніторингу;
- звукове сповіщення при відмові
вентилятора або датчика;
- можливість автономної роботи
контролера після конфігурування; всі налаштування зберігає мікроконтролер PIC.
2.3 Принципова схема і конструкція блоку контролю
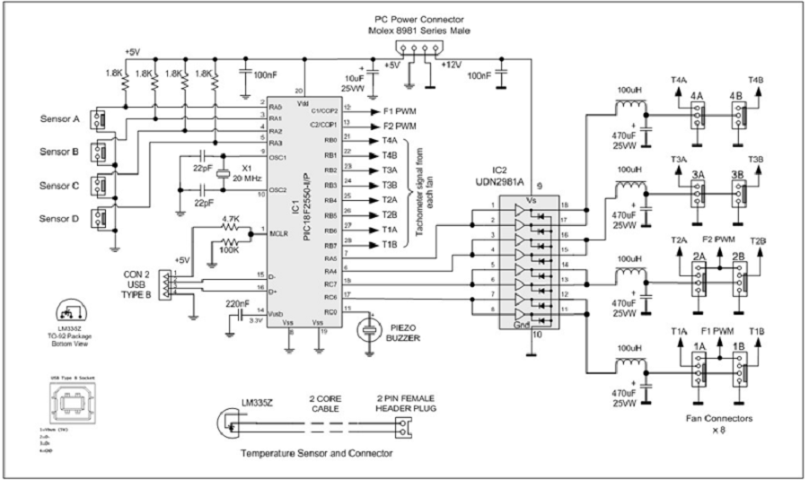
В основі схеми є мікросхема Microchip PIC18F2550 -
високопродуктивний Flash-мікроконтроллер з USB інтерфейсом. Мікроконтролер
виконує завдання вимірювання температури по 4 каналам і здійснює управління
перетворювачами напруги. Регулювання швидкості обертання вентиляторів
здійснюється за допомогою зміни вихідного напруги перетворювачів. Живлення
контролера подається від блоку живлення ПК, використовуються напруги +5 В і +12
В. Принципова схема представлена на рисунку 2.3.1.
Рисунок 2.3.1 - Принципова схема блоку контролера
У контролері використовуються 4 схеми понижувальних
перетворювачів напруги (Buck Converter). Мікроконтролер генерує послідовність
імпульсів на кожному виході (порти RA4, RA5, RC7, RC8), окремо для кожного
перетворювача, і, варіюючи шириною імпульсів, може змінювати вихідна напруга. У
нашому випадку частота імпульсів дорівнює 2.5 кГц, а ширина імпульсів
змінюється від 0 до 170 мкс, що дає зміна вихідної напруги від 0 В до 12 В.
Чотири понижуючих перетворювача побудовані на базі мікросхеми 8-канального
лінійного драйвера IC2 UDN2981A і 4-х дроселів , що мають індуктивність 100
мкГн. Для організації одного каналу перетворювача використовуються два канали
драйвера зі своїми діодами (діод є обов'язковою умовою при побудові даного
понижуючого перетворювача).
До виходів перетворювачів напруги, як видно на схемі,
підключено по парі роз'ємів різних типів.
Таким чином, можливе підключення до 8 вентиляторів. Кожен
перетворювач напруги в схемі управляється незалежно, з різними характеристиками
управління, і розрахований на навантаження до 250 мА.
Вентилятори охолодження, що застосовуються в системних блоках
комп'ютерів, споживають менше 120 мА, що дозволяє підключати на один вихідний
канал два вентилятори.
Однак перед підключенням вентиляторів до контролера необхідно
переконається у виконанні цієї умови.
Для вимірювання температури застосовуються аналогові датчики
LM335, позначені на схемі Датчик A - Датчик D, що підключаються до портів
мікроконтролера RA0 - RA3, відповідно.
Прецизійний датчик температури LM335 - це недорогий
термочутливий елемент з діапазоном вимірювань від -40°C до +100°C і точністю
1°C. Фактично, LM335 - це стабілітрон з нормованим температурний коефіцієнт
напруги (ТКU = 10 мВ / K). Тобто зміна температури датчика на 1 градус веде до
зміни напруги на 10 мВ.
Інші компоненти в оточенні мікроконтролера стандартні.
Кварцевий резонатор 20 МГц використовується для тактирования мікроконтролера,
звуковий випромінювач - для оповіщення про неполадки датчиків або вентиляторів.
Роз'єм USB підключений безпосередньо до мікроконтролера, тому
він має вбудований USB трансивер.
Напруга +5 В від USB інтерфейсу, коли кабель USB підключений
до контролера, надходить на висновок 1 мікроконтролера і використовується для
старту процесу комунікації по інтерфейсу USB.
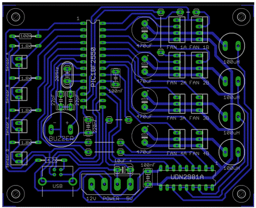
Контролер зібраний на односторонній друкованій платі з
розмірами 100 × 80 мм з урахуванням установки в 3 ½
"відсік для
дисковода.
Користувачі можуть самостійно розробити друковану плату,
відповідно до своїх потреб і можливостей.
Схема друкованої плати представлена на рисунку 2.3.2.
Контролер розрахований на управління вентиляторами
охолодження системного блоку (рисунок 2.3.3), проте його можна застосувати для
управління вентиляторами охолодження процесора, відеокарти.
В такому випадку необхідно використовувати датчики
температури, закріплені на відповідних радіаторах охолодження (обов'язково з
використанням термопасти).
Рисунок 2.3.2 - Розташування елементів на друкованій платі
блоку контролера вентиляторів охолодження
Контролер можна використовувати також для управління
вентилятором охолодження блоку живлення, але слід пам'ятати, що це небезпечно,
так як багато елементів в блоці живлення знаходяться під напругою мережі.
Рисунок 2.3.3 - Варіант розташування контролера всередині
системного блоку
2.4 Принцип дії блоку контролю
Далі представлений детальний опис вузлів, підключення
вентиляторів та датчиків температури контролера Intelligent Fan Controller.
Розглянемо тепер більш детально основні електронні вузли,
але, для початку, відзначимо деякі моменти в роботі понижувальних
перетворювачів напруги в нашій схемі. Це найпростіший варіант перетворювача,
вихідна напруга якого містить імпульсні перешкоди і шуми і має деяку
нелінійність щодо сигналу управління. Але в даному випадку (управління
електродвигунами вентиляторів) висока точність не потрібна, головне, що ми
можемо керувати швидкістю обертання, варіюючи рівнем напруги живлення. Інший
спосіб, часто вживаний в простих схемах управління - це імпульсне управління
напругою живлення вентилятора (виключення і включення харчування з великою частотою),
однак цьому способу притаманний один недолік - неможливість вимірювання
швидкості обертання за допомогою вбудованого тахометра.
Варто зауважити, що встановлені дроселі, в залежності від їх
якості, в процесі роботи контролера можуть видавати звук високої тональності.
Це пов'язано з вібрацією обмоток на робочій частоті перетворювача 2.5 кГц. Цей
звук занадто тихий, і при установці контролера в корпус системного блоку чути
не буде. Проте, з метою усунення цієї проблеми, можна замінити їх на дроселі з
тороїдальним сердечником. Вони трохи більше за розмірами, але установка їх на
друковану плату труднощів не викличе.
Роз'єм живлення на платі контролера (типу Molex 8981), до
якого підключається один з відводів блоку живлення системного блоку, необхідно
добре закріпити, що б не пошкодити друковані провідники при підключенні /
відключенні плати в системному блоці.
- двохпровідні вентилятори. У загальному випадку, вони
мають 3-контактний роз'єм: висновок 1 - GND (загальний), висновок 2 - +12 В,
висновок 3 - вільний;
- трипровідні вентилятори. Мають такий же,
3-контактний роз'єм, але третій висновок використовується, це вихід вбудованого
в вентилятор тахометра, який може генерувати 1, 2 або 4 імпульсу на один
оборот. Контролер вентиляторів підтримує роботу з усіма видами тахометрів;
чотирипровідні вентилятори - це вентилятори,
розроблені за специфікацією корпорації Intel. Вони мають 4-контактний роз'єм
підключення: перші три висновки - як для вентиляторів з трьохдротяним
інтерфейсом, четвертий висновок - для ШІМ керування швидкістю обертання
вентилятора. Слід звернути увагу, що роз'єм у таких вентиляторів спеціального
типу, що дозволяє підключати їх як до 3-, так і до 4-контактним роз'ємів.
Рисунок 2.4.1 - Роз'єми для підключення вентиляторів
Якщо вентилятор сконфигурирован як 4-вивідний, тобто
підключений до роз'ємів 1A, 1B, 2A, 2B (конфігурується в програмі), то
мікроконтроллер утримує напруга живлення вентилятора постійним на рівні 12 В і
управляє швидкістю вентилятора ШІМ сигналом.
Рисунок 2.4.2 - Зовнішній вигляд плати модулю контролю з
встановленими компонентами
Цей ШІМ сигнал доступніше на виходах мікроконтролера 12 і 13
і, таким чином, можливе управління чотирма такими вентиляторами. Конструкція
роз'ємів дозволяє підключати в них 2 - і 3-вивідні вентилятори, які будуть
працювати в нормальному режимі, тобто з керуванням рівнем напруги живлення.
Висновки тахометрів вентиляторів підключені безпосередньо до
мікроконтролера (порти мікроконтролера RB0-RB7), який вимірює швидкість
обертання, і на основі цих вимірів здійснює управління, а також повідомляє
швидкість обертання по інтерфейсу USB в програму на ПК.
Зауважте, що вихід тахометра - це вихід з відкритим
колектором, тому в портах мікроконтролера задіюються внутрішні резистори.
Рисунок 2.6 - Підключення датчиків температури до плати
контролера
Датчики температури підключаються до плати контролера
(рисунок 2.4.2) за допомогою 2-контактних роз'ємів. Схема розпаювання кабелю
показана на рисунку 2.6. Третій вивід датчика використовується для введення
температурної компенсації, і в нашому випадку не використовується.
3. Експлуатаційний розділ
.1 Методи контролю та пошуку несправностей
Для підвищення надійності та безпомилковості роботи пристрою
використовуються різного роду системи контролю та усунення збоїв.
Існує
два основних виду контролю:
– програмний;
– апаратний.
Кожен з них може використовуватись як в оперативному режимі
профілактичних перевірок.
Програмний контроль заснований на використанні спеціальних
програм, які контролюють роботу пристрою. Цей метод поділяється на програмно-логічний
та тестовий.
Тестовий контроль призначений для перевірки роботи ЕОМ або
окремих пристроїв за допомогою спеціальних тестових програм. Всі тести
поділяються на налагоджуючи, перевірочні та діагностичні.
Програмно-логічний контроль полягає в тому, що в основну
робочу програму вводяться допоміжні операції, при виконанні яких отримується
збиткова інформація, необхідна для пошуку та виправлення помилок. Цей контроль
не потребує використання спеціального обладнання та дозволяє знаходити помилки
при збоях в процесі обчислення.
Апаратний контроль ЕОМ та окремих пристроїв здійснюється
шляхом введення у склад пристрою допоміжного контрольного обладнання, яке
працює незалежно від програми. Апаратурний метод контролю забезпечує перевірку
вірності роботи пристрою без зниження швидкодії. Цей метод приводить до
зниження надійності пристрою або ЕОМ. З цієї причини в сучасних пристроях та
ЕОМ використовується комбінований метод контролю, котрий складається з
програмного та апаратного методів контролю.
Для перевірки пристрою з метою визначення пошкодження можуть
використовуватися відповідні випробувачі, осцилографи, вимірювальні пристрої.
Пристрій можливо контролювати за допомогою такого пристрою,
як сигнатурний аналізатор. Він заснований на перетворенні довгих послідовних
двійкових сигналів в двійкове число названого сигнатурою. Вимірюючи двійкове
послідовне збудження у контрольних точках під дією спеціальної тестової
програми. Сигнатури контрольних точок виміряються на свідомо працездатної
системі та указують на принципової схемі пристрою. При пошуку несправності
достатньо встановити режим використання тестової програми, а потім переглядати
сигнатури у контрольних точках схеми від виходу до входу. Можна знайти елемент
у котрого вхідні сигнатури вірні, а вихідні ні.
3.2
Технічні засоби пошуку та усунення несправностей
.2.1 Вимірювальна та сервісна апаратура
Ефективний пошук несправностей та ремонт пристроїв та
обчислювальної техніки здійснюється при наявності простих в експлуатації
контрольно-вимірювальних пристроїв.
Пошук та усунення пошкоджень апаратної частини пристрою можна
виконувати за допомогою спеціальної пристосованої для цього сервісної техніки
та вимірювальних приладів.
Універсальні цифрові вольтметри В7-53 використовуються для
вимірювання величини напруги живлення, сили струму, опору.
Широке поширення знайшли прилади такі як осцилографи,
вольтметри, частотоміри, тестери.
Частотоміри ЕРС-3203А використовують для вимірювання частоти
імпульсів.
Найпоширенішими з контрольно-вимірювальних приладів залишаються
осцилографи, які вимірюють амплітуду, частоту імпульсів та період. Осцилографи
дають можливість побачити форму імпульсів.
Для наладки пристрою використовується осцилограф С9-28 для
перевірки форми сигналів їх тривалості, амплітуди, частоти.
Електронним осцилографом називається пристрій який дозволяє
візуально спостерігати на екрані електронно-променевої трубки вимірювання токів
або напружень у часі, а також проводити заміри ряду параметрів досліджуваних
процесів
Для ремонту використовується прилад Щ4313, він застосовується
для перевірки працездатності діодів, конденсаторів та резисторів
Мультиметри. Вони існують цифрові та аналогові. Мають в
своєму складі як мінімум два щупи, котрі підключаються до обраного режиму
роботи. Пристрій вимірює постійну або перемінну напругу. Більш сучасні
дозволяють також вимірювати струм, частоту, параметри транзисторів. [4]
.2.2 Монтаж, настройка і зберігання контролера
Програмне забезпечення для ПК працює під управлінням
операційної системи Windows XP, Windows Vista і Windows 7 (32- і 64-бітові
версії). Це багатофункціональна програма, яка дозволить настроювати контролер
вентиляторів і відстежувати робочі параметри: температуру в місці встановлення
датчиків і швидкість обертання вентиляторів (якщо вентилятори забезпечені тахометром).
Слід зазначити, що можливе використання контролера температури на платформах
Linux і Mac. Контролер температури використовує протокол CDC (Communication
Device Class) на USB, команди управління - це прості ASCII послідовності, і для
користувачів не важко написати програму або прості скрипти для комунікації з
контролером вентиляторів.
Опис комунікаційного протоколу доступно в архіві з вихідними
кодами програмного забезпечення в розділі завантажень. Програма для ПК написана
в середовищі Microsoft Visual Basic Express 2008, програма для мікроконтролера
в середовищі MPLAB з використанням Сі компілятора С18. Крім того, в пакет ПЗ
для комп'ютера входить драйвер USB пристрою.
При установці програми (рисунок 3.2.2) на ПК буде потрібно
з'єднання з Інтернетом, тому що в процесі установки будуть закачуватиметься
елементи Microsoft.NET з офіційного сайту.
Мікроконтролер потрібно запрограмувати за допомогою окремого
програматора.
Для користувачів також доступні вихідні коди програмного
забезпечення, тому можна експериментувати і модернізувати ПО відповідно до
власних потреб.
Рисунок 3.2.2 - Програма для настройки модулю контролю
тепловиділення комп'ютер контролер охолодження
Програма для комп'ютера працює в двох режимах: режимі
моніторингу та режимі настройки контролера. У режимі моніторингу у вікні
програми відображаються поточні значення температури в 4 точках (в градусах
Цельсія і Фаренгейта) і швидкість обертання вентиляторів. Якщо вентилятор не
має вбудованого тахометра, то відображається вихідна потужність перетворювача
напруги в процентному вираженні.
В режимі настройки контролера користувач може вибрати:
які датчики температури підключені, і в якому форматі буде
відображатися значення температури;
тип підключених вентиляторів (2-, 3-, 4-проводний, або не
підключений);
датчик для управління кожною парою вентиляторів. Це може бути
датчик A, B, C або D. Також можна для управління вентиляторами встановити
різницю між датчиком D і A, B або C або ж встановити ручне управління (для
тестування або завдання постійної швидкості обертання);
Характеристики управління. Як видно на зображенні вище,
напруга живлення кожної пари вентиляторів може варіюватися від якогось
мінімального значення до 100% в заданому діапазоні температури відповідного
датчика.
В меню Setup доступна опція "Program Settings ...",
де користувач може налаштувати шкалу графічних покажчиків програми, значення
напруги живлення контролера (+5 В) і вибрати режим згортання вікна програми в
системну область стану (System tray). Установка значення напруги живлення
пов'язана з тим, що при вимірюванні температури за допомогою датчиків LM335Z в
якості опорного напруги мікроконтролер використовує напругу +5 В від блоку
живлення комп'ютера. Тому будь-яка зміна цієї напруги буде вносити похибка в
вимірювання температури. Користувач за допомогою цифрового мультиметра може
виміряти напруга живлення (на роз'ємі блоку живлення комп'ютера) і вказати це
значення в настройках програми. Мінімізація вікна на панель завдань дозволяє
скоротити використовувані ресурси центрального процесора комп'ютера, відомості
про температуру можна дізнатися, навівши курсор миші на іконку програми
3.2.3 Засоби профілактичного обслуговування контролера
Для профілактичного обслуговування пристрою використовуються
такі інструменти та речовини:
балончик зі стиснутим повітрям;
щітка для чищення;
паралоновий тампон;
малогабаритний пилосос;
браслет для заземлення.
Через 12 місяців проводиться чищення контактів від пилу та
окислу. Окиси з контактів можна знищити таким чином:
- можливо розчинити окислення за допомогою аерозолів
призначених для чищення електричних контактів.
за допомогою гумки або за допомогою спеціального розчину.
Для очищення слід використовувати ізопропиловий спирт або метанол. Для чищення
контактів рекомендовано використовувати губку. Для знищення бруду та пилу у
важко доступних місцях бажано використовувати балончик зі стиснутим повітрям.
4. Охорона праці
.1 Загальні питання охорони праці на обчислювальному центрі
Виробнича санітарія - це система організаційних заходів та
технічних засобів, що запобігають або зменшують вплив на працюючих шкідливих
виробничих факторів. Вона направлена на постійне підтримання виробничих
приміщень та робочих місць в чистоті, їх достатньому та раціональному освітленню,
забезпечення заданих норм опалення та вентиляції, своєчасне виключення
шкідливих газів, променистої та високочастотної енергії, а також усунення або
значного ослаблення шуму та вібрації.
З метою попередження травматизму та професійних захворювань
від впливу основних та шкідливих виробничих факторів на виробництві приймаються
заходи по їх попередженню та усуненню, а також зниження ступеня впливу на
працюючих та створенню оптимальних умов праці на робочому місці.
Приміщення для ремонту радіоелектронної апаратури відносяться
до категорії приміщень без підвищеної небезпеки. Заземлені конструкції, які
знаходяться в виробничих приміщеннях, повинні бути надійно захищені
діелектричними щитами або решітками. Робоче устаткування (корпуси переносної
радіовимірювальної апаратури, електроустаткування столів радіо механіків),
встановлене в виробничих приміщеннях, не повинно заземлятись.
Правильна організація праці та виконання основних вимог
техніки безпеки виключають повністю травми, отруєння, ураження електричним струмом,
засмічення очей і т.д. Кабелі не повинні доторкуватись до вологих, гарячих або
металевих речей. Провисання електрокабелів та їх зіткнення між собою або з
системою водопостачання та опалення не допускається.
Суворо забороняється тримати вогненебезпечні матеріали
поблизу працюючих електронних приладів та обладнання.
Електробезпека - система організаційних та технічних заходів,
які забезпечують захист людини від шкідливого та небезпечного впливу.
При обслуговуванні та ремонті радіоелектронної апаратури
необхідно строго виконувати вимоги безпеки праці та виробничої санітарії.
При ремонті апаратури з автотрансформаторною схемою живлення
необхідно строго дотримуватись правил безпеки в зв’язку з напругою на його шасі
по відношенню до "землі". Електропаяльник та лампи місцевого
освітлення необхідно застосовувати на напругу не більше 42 В. Для зниження
напруги мережі 220 та 127 В до 42 В необхідно застосовувати понижуючий
трансформатор. Один кінець вторинної (понижуючої) обмотки трансформатору та
металевий корпус необхідно заземлити.
Ремонтувати та регулювати радіо апаратуру під напругою
дозволяється лише в тих випадках, коли інакше виконати роботу неможливо
(настройка, налагоджування, вимірювання режимів і т.п.). При цьому необхідно
бути особливо уважним, щоб уникнути дотику до струмоведучих частин
радіоапарату. Працювати в даному випадку потрібно однією рукою, тримаючи другу
за спиною.
Недотримання правил безпеки праці та вимог промислової
санітарії може привести до ураження електричним струмом, заподіянню різних
травм, засмічення очей та отруєння.
При виконанні електромонтажних робіт в схемах
радіоелектронної апаратури категорично забороняється: перевіряти на дотик
наявність напруги, нагрів струмоведучих частин схеми, застосовувати для
з’єднання радіоелементів та приладів проводу з ушкодженою ізоляцією, виконувати
пайку та установку радіоелементів, які знаходяться під напругою, змінювати
запобіжники при включеній радіоелектронній апаратурі.
Вимоги електробезпеки у приміщеннях,
де встановлені електронно-обчислювальні машини і персональні комп’ютери
відображені у ДНАОП 0.00-1.31-99. Відповідно до цього нормативного акту під час
проектування систем електропостачання, монтажу основного електрообладнання та
електричного освітлення будівель та приміщень для ЕОМ необхідно дотримуватись
вимог Правил улаштування електроустановок (ПУЕ), ГОСТ 12.1.045-84, ВСН 59-88
"Електрообладнання жилих приміщень". Під час монтажу та
експлуатації ліній електромережі необхідно повністю виключити виникнення
електричного джерела загорання внаслідок короткого замикання та перевантаження
проводів, обмежувати застосування проводів з легкозаймистою ізоляцією і за
можливості, перейти на негорючу ізоляцію.
Лінія електромережі для живлення
комп'ютерів, периферійних пристроїв та устаткування для обслуговування, ремонту
та налагодження комп'ютерів виконується як окрема групова трипровідна мережа,
шляхом прокладання фазового нульового робочого та нульового захисного дротів.
Нульовий захисний дріт використовується для заземлення електроприймачів і
прокладається від стійки групового розподільчого пункту до розеток живлення.
Використання нульового робочого дроту
як нульового захисного дроту забороняється, а також не допускається підключення
цих дротів на щиті до одного контактного затискача.
У приміщенні, де одночасно
експлуатується або обслуговується більше п'яти персональних ЕОМ, на помітному
та доступному місці встановлюється аварійний резервний вимикач, який може
повністю вимкнути електричне живлення приміщення, крім освітлення.
Забороняється:
- експлуатація кабелів та дротів з пошкодженою або
такою, що втратила захисні властивості за час експлуатації, ізоляцією;
залишення під напругою кабелів та дротів з неізольованими провідниками;
- користування пошкодженими розетками,
та з’єднувальними коробками;
- використання електроапаратури та
приладів в умовах, що не відповідають вказівкам підприємств-виготовлювачів;
- комп’ютери, периферійні пристрої та
устаткування для обслуговування, ремонту комп’ютерів повинні підключатися до
електромережі тільки за допомогою справних штепсельних з’єднань і
електророзеток заводського виготовлення неприпустимим є підключення
комп’ютерів, периферійних пристроїв до звичайної двопровідної електромережі, в
тому числі з використанням перехідних пристроїв електромережі штепсельних
з’єднань та електророзеток
- для живлення персональних
комп’ютерів, периферійних пристроїв слід виконувати за магістральною схемою, по
3-6 з’єднань або електророзеток в одному колі;
- штепсельні з’єднання та електророзетки
для напруги 12 В та 36 В за своєю конструкцією повинні відрізнятися від
штепсельних з’єднань для напруги 127 В та 220 В.
Необхідно зазначити, що дотримання вищезазначених вимог
значно підвищує електробезпеку, однак не може стовідсотково гарантувати
неможливість ураження користувача електричним струмом.
.3 Техніка безпеки при роботі модуля багатоканального
контролера вентиляторів
При роботі з модулем багатоканального контролера
вентиляторів, та при його установці й налагодженні, при проведенні профілактичних
і ремонтних робіт, необхідно строго дотримуватися правил техніки безпеки,
порушення яких може привести як до ушкодження пристрою, так і до фізичної
травми користувача або ремонтника.
. При проведенні профілактики, монтажу необхідно відключити
пристрій від мережі.
. Не закривати щілини й вентиляційні отвори. Вони запобігають
перегріву мікроконтролера.
. Під час виконання ремонтних робіт з пристроєм потрібно
заземлитися; це можна зробити за допомогою спеціального браслету для зняття
статичної статичну напруги.
Висновок
На сьогоднішній день наука і техніка досягли значних
результатів і продовжують стрімко розвиватися. Будь-яке виробництво важко
уявити без використання електроніки, здатної контролювати виробничі процеси
обчислювати данні, самостійно приймати оптимальні рішення.
Електронно-обчислювальна техніка широко використовується у
багатьох галузях та напрямах наукової, підприємницької та господарської
діяльності, нею користується все більше людей різних професій та різного віку.
За допомогою комп’ютера виконуються різні виробничі процеси,
роблять складні розрахунки, розробляються креслення, малюнки, створюється
музика, фільми, зберігається велика кількість інформації. Не зважаючи на те, що
обчислювальна техніка, на сьогодні, проникла майже в усі галузі людської
діяльності вдосконалення та розробка нових технологій не припиняється, а від
так, де далі все більше потрібні висококваліфіковані спеціалісти в галузі
електроніки, схемотехніки, програмування, здатні вдосконалювати, швидко і
ефективно ремонтувати, регулювати та налагоджувати комп’ютерну техніку, та
прилади.
Блок контролю системи охолодження ПК виконує контроль
температури і управління вентилятором, має ультранизьке енергоспоживання.
У даному звіті було розглянуто конструкцію блоку на мікроконтролері,
що дозволяє в автоматичному режимі регулювати швидкість обертання вентиляторів
охолодження персонального комп'ютера. Управління здійснюється на підставі даних
про температуру, яка також вимірюється пристроєм за допомогою датчиків
усередині корпусу комп'ютера. При управлінні враховуються настройки для
конкретного користувача.
За період виробничої практики я підвищив свій теоретичний та
практичний рівень. Працюючи над звітом, я детально працював зі спеціальною
фаховою та довідковою літературою, з електронними довідниками та посібниками і
також поглибив свої знання з питань використання контролерів і інших приладів
та компонентів цифрової техніки.
Список використаних джерел
1. Быстров
Ю.А., И.И. Литвак, Г.М. Персианов "Электронные приборы для отображения
информации".- Москва: "Радио и связь", 2001 г.
2. Горошков
Б.И. Элементы радиоэлектронных устройств. Справочник. - М.: "Радио и
Связь", 2000.
3. Скот
Мюллер. Модернизация и ремонт ПК.- Москва, 1998
. Арт
Марголис. Поиск и устранение неисправностей в персональных компьютерах.
Диалектика. - Киев: - 1994
. Жидетський
В.В. Охорона праці користувачів ПК. - Львів: Афіша, 2000
6. Программирование,
интерфейс. Бродин В.Б., Шагурин М.И. - М.: ЭКОМ, 2004
7. Справочник.
Микроконтроллеры: архитектура - Киев: 2006 г.
8. Однокристальные
микроЭВМ MCS-96 А.В. Гусев, О.В. Мироненко, Уральский политехнический
университет, кафедра ТПРА (Екатеринбург)
. Інтернет-сайт
Полезные программы и статьи www.dim565.ru/?Statmzi:HardWare:Ohlazhdenie_PK
10. Інтернет-сайт
Russian Hamradio. qrx.narod.ru/book/at/3.3.htm
. Інтернет-сайт
radiomir.lg.ua