Модернизация токарно-винторезного станка с помощью микроконтроллера

  • Вид работы:
    Курсовая работа (т)
  • Предмет:
    Другое
  • Язык:
    Русский
    ,
    Формат файла:
    MS Word
    512,13 Кб
  • Опубликовано:
    2015-05-25
Вы можете узнать стоимость помощи в написании студенческой работы.
Помощь в написании работы, которую точно примут!

Модернизация токарно-винторезного станка с помощью микроконтроллера

Введение

Еще ранние ремесленники поняли, что использование разного рода инструментов и примитивных машин значительно повышает производительность труда. Времена менялись, человечество осваивало все новые и новые виды производства. Теперь, даже трудно посчитать, сколько видов и типов продукции изготавливает современная промышленность.

Технологический процесс все поставил с ног на голову в хорошем смысле. Значительную или даже основную часть всей роботы выполняют машины и механизмы, или же станки-роботы. Но как бы далеко не зашла в своем развитии промышленность есть еще много предприятий, на которых люди и машины работают наравне. То есть половина операций автоматизировано, другая нет. Это еще очень хорошее соотношение, в худшем случае оно составляет три к одному, не в пользу механизмов. Такой дисбаланс не лучшим способом сказывается на эффективности производственного процесса.

Для оценки поведения автоматической системы в эксплуатационных условиях используется понятие надежности системы. При эксплуатации автоматическая система может подвергаться воздействию механических нагрузок (вибраций, ударов, постоянного ускорения); электрических нагрузок (напряжения, электрического тока, мощности); окружающих условий (температура, влажность, давление).

Влияние указанных факторов проявляется в виде отклонений параметров системы от номинальных значений. Эти отклонения могут быть настолько значительными, что система становится непригодной к использованию, так как возникновение больших отклонений параметров от расчетных значений при эксплуатации системы приводит к аварии или к появлению брака в выпускаемой продукции.

Когда система перестает удовлетворять предъявляемым к ней требованиям, систему считают отказавшей. Следовательно, надежность является одной из характеристик качества системы, поэтому она, как и другие характеристики системы (точность, быстродействие), должна оцениваться количественно на основе анализа технических параметров системы в эксплуатационных условиях.

Так как на отдельные технические параметры системы оказывают влияние различные факторы (схемные, конструктивные, производственные и эксплуатационные) и учесть их аналитически при детерминированном подходе к анализу системы невозможно, то количественная оценка надежности системы возможна только на основе теории вероятностей или ее специальных разделов (теории случайных процессов и математической статистики).

Надежность - свойство системы сохранять во времени и в установленных пределах значения всех параметров, характеризующих способность системы выполнять требуемые функции в заданных режимах и условиях эксплуатации.

1. Методы повышения качества продукции

Контроль качества продукции является составной частью производственного процесса и направлен на выявление дефектов, брака в готовой продукции и на проверку надежности в процессе ее изготовления. Контроль качества продукции устанавливается на всех стадиях производственного процесса, начиная с контроля качества используемых сырья и материалов и кончая определением соответствия выпущенного продукта техническим характеристикам и параметрам не только в ходе его испытании, но и эксплуатации, а для сложных видов оборудования - с предоставлением определенного гарантийного срока после установки оборудования на предприятии заказчика. Такой подход к контролю предполагает проведение испытаний по мере готовности отдельных частей продукта (в особенности это касается сложных видов оборудования, в частности, комплексного). Усиление контроля качества в значительной степени связано с ориентацией производства на конкретного потребителя.

В данном курсовом проекте были использованы следующие методы повышения качества продукции:

матрица приоритетов;

дерево отказов;

диаграмма причин и результатов;

контрольный листок

анализ Парето.

Матрица приоритетов

Метод матричного анализа, позволяющий в процессе обработки большого количества числовых данных выявлять приоритетные, эквивалентен статистическому методу, известному как анализ важнейших компонентов, который является одним из основных методов многокомпонентного анализа.

Матрица приоритетов позволяет:

·              анализировать процессы производства, тесно связанные между собой;

·              анализировать причины несоответствий, которые связаны с большим объемом данных;

·              по результатам рыночных обследований выявлять требуемый уровень качества;

·              постоянно определять характеристики, способные изменяться под влиянием каких-либо условий.

·              выполнять комплексные оценки качества;

·              анализировать нелинейные данные.

Результаты анализа статистических данных могут быть представлены графически в виде схемы предпочтений в зависимости от важнейших компонент данных, отложенных соответственно на осях абсцисс и ординат.

 

Дерево отказов

Анализ дерева отказов(АДО) - метод анализа отказов сложных систем, в котором нежелательные состояния или отказы системы анализируются с помощью методов булевой алгебры, объединяя последовательность нижестоящих событий (отказов низшего уровня), которые приводят к отказу всей системы.

Анализ дерева отказов интенсивно используется в различных отраслях, например, машиностроении, чтобы понять, как система может выйти из строя, выявить способ уменьшения рисков или определения частоты системного отказа.

Анализ дерева отказов эффективно используется в аэрокосмической отрасли, атомной энергетике, химической и перерабатывающих отраслях, в фармацевтической, нефтехимической и других, связанных с высокой степенью риска.

Условия отказа классифицируются по тяжести последствий. Наиболее тяжелые условия требуют наиболее обширного анализа дерева отказов.

Эти "условия отказа системы" и их классификация часто предварительно определяются в функциональном анализе опасностей и рисков возникновения отказов.

АДО эффективно используются, чтобы:

·              Понимать логику, ведущую к верхнему событию/нежелательному состоянию (отказу системы).

·              Показать соответствие с системой безопасности/требованиям к надежности.

·              Ранжировать участников, ведущих к вершине - создание важного оборудования/запчастей/списков событий.

·              Мониторить и контролировать показатели состояния сложных систем Например, безопасно ли летать на конкретном самолете, если топливный клапан имеет определенное количество неисправностей? Как долго можно летать с неисправностью клапана? Как долго можно эксплуатировать технику с данным дефектом и тд.

·              Минимизировать и оптимизировать ресурсы

·              Помочь в проектировании системы. АДО может быть использован как средство проектирования, которое помогает создать требования. (Выход/нижний уровень)

·              АДО может быть использован в качестве диагностического инструмента для выявления и исправления причин верхнего события. Это может помочь с созданием диагностических руководств и процессов.

 

Диаграмма причин и результатов

Диаграмма представляет собой средство графического упорядочения факторов, влияющих на объект анализа. Главным достоинством диаграммы является то, что она дает наглядное представление не только о тех факторах, которые влияют на изучаемый объект, но и о причинно-следственных связях этих факторов. В основе построения диаграммы лежит определение (постановка) задачи, которую необходимо решать. При вычерчивании причинно-следственной диаграммы самые значимые параметры и факторы располагают наиболее близко к голове "рыбьего скелета". Построение начинают с того, что к центральной горизонтальной стрелке, изображающей объект анализа, подводят большие первичные стрелки, обозначающие главные факторы (группы факторов), влияющие на объект анализа. Далее к каждой первичной стрелке подводят стрелки второго порядка, к которым, в свою очередь, подводят стрелки третьего порядка и т. д. до тех пор, пока на диаграмму не будут нанесены все стрелки, обозначающие факторы, оказывающие заметное влияние на объект анализа в конкретной ситуации. Каждая из стрелок, нанесенная на схему, представляет собой в зависимости от ее положения либо причину, либо следствие: предыдущая стрелка по отношению к последующей всегда выступает как причина, а последующая - как следствие.


Контрольный листок

Контрольный листок - это средство регистрации данных, как правило, в виде бумажного бланка с заранее внесенными в него контролируемыми параметрами, соответственно которым можно заносить необходимые данные с помощью пометок или каких-либо символов; а также инструмент, позволяющий облегчить задачу контроля протекающих процессов и предоставить различного рода факты для анализа, корректировки и улучшения качества процессов.


Анализ Парето

Диаграмма Парето - инструмент, позволяющий выявить и отобразить проблемы, установить основные факторы, с которых нужно начинать действовать, и распределить усилия с целью эффективного разрешения этих проблем.


Различают два вида диаграмм Парето:

1.      по результатам деятельности - предназначена для выявления главной проблемы нежелательных результатов деятельности;

2.      по причинам - используется для выявления главной причины проблем, возникающих в ходе производства.

Достоинства метода

простота и наглядность делают возможным использование диаграммы Парето специалистами, не имеющими особой подготовки.

сравнение диаграмм Парето, описывающих ситуацию до и после проведения улучшающих мероприятий, позволяют получить количественную оценку выигрыша от этих мероприятий.


Токарно-винторезные станки.

Принцип работы и описание

Предназначены для обработки поверхностей вращающихся заготовок (изделий) резцами и другими применимыми инструментами.  Основные узлы станка: • станина, для размещения и крепления оборудования, • передняя и задняя бабки, • суппорт, • шкаф с электрооборудованием.


Станина является несущей конструкцией станка. По ее направляющим перемещается нижняя каретка суппорта и задняя бабка. Передняя бабка (шпиндельная) совмещена с коробкой скоростей. Шпиндель имеет полый вал, через который можно пропускать прутковый материал при его обработке. На шпиндель навертывается патрон или планшайба для закрепления обрабатываемого изделия, а при обработке изделия в центрах - передний центр. Задняя бабка используется в качестве второй опоры при обработке в центрах длинных деталей. Она имеет выдвижную пиноль для закрепления заднего центра или инструмента для обработки отверстий (сверла, метчики и др.) Суппорт используется для закрепления резца и обеспечения продольной и поперечной подач. Фартук суппорта соединен с нижней кареткой и перемещается вдоль станины. На фартуке размещен механизм, передающий движение от ходового винта или ходового вала коробки подач. Ходовой винт используется при нарезании резьбы, а ходовой вал - при всех других операциях. В серийном производстве для обработки деталей сложной формы применяются токарно-револьверные станки. Процесс обработки включает несколько последовательных операций различными инструментами. Инструмент закрепляется в револьверной головке, установленной на суппорте. Суппорт с головкой может быстро перемещаться по направляющим станины в продольном направлении. Револьверная головка, обычно, шестигранная. Режущий инструмент (резцы, сверла, метчики и др.) крепится в радиальных отверстиях (гнездах) головки, что обеспечивает их быструю смену. Применение таких станков повышает производительность, по сравнению с токарно-винторезными, до трех раз. Для обработки наружных и внутренних цилиндрических поверхностей крупных изделий большого диаметра (до 13 м и более) применяются карусельные станки. Изделие закрепляется на планшайба. Станки имеют два верхних суппорта, расположенных на поперечной траверсе и один боковой суппорт. Суппорты перемещаются вертикально по двум стойкам. Управление от кнопочного подвесного поста. Копирование на токарных станках. Принцип копирования применяется для обработки тел вращения сложной формы (конусной, ступенчатой или криволинейной). Требуемый профиль воспроизводится по шаблону. Копирование поверхности производится автоматически копировальным пальцем, который имеет форму резца. Характер перемещения передается в систему управления, которая вырабатывает сигнал на перемещение суппорта с резцом. Траектория движения резца повторяет траекторию движения копировального пальца В конце обработки заготовки получается готовая копия шаблона. По сравнению с универсальными станками, копировальные обладают большей производительностью, а полученные изделия-большей схожестью. По принципу действия выделяют три основных вида токарных копировальных станков: • с непосредственным механическим управлением, • с гидравлическим следящим управлением, • с электрическим следящим управлением. Широкое применение получили копировальные системы с электрическим следящим управлением. Такой вариант дает представление о принципе действия системы и взаимодействии узлов станка.


Электрокопировальная система токарного станка

Копировальный палец (1) перемещается по профилю шаблона (8). Он может двигаться к шаблону или от шаблона. Перемещение воспринимается копировально-измерительным прибором (2), вследствие чего, замыкается механический контакт (КИП:1) при перемещении к шаблону или контакт (КИП:2) - от шаблона. Контакт в цепи реле аварийного РА (КИП:3) постоянно замкнут и размыкается только при чрезмерном нажатии на копировальный палец.

Копировально-измерительный прибор (КИП) имеет жесткую связь с суппортом (6), который вместе с резцом (3) управляется ведущей передачей (4) и следящей передачей (5).

Следящая передача обеспечивает следящую подачу в двух напрвлениях с помощью электромагнитов ЭмВ или ЭмН, включение которых производится при срабатывании реле РП1 или РП2.

В зависимости от подач резец (3) обрабатывает вращающуюся заготовку (7) в соответствии с формой шаблона.

При чрезмерном нажатии копировального пальца разомкнется цепь Ра (КИП:3) и отключатся цепи управления всеми электромагнитами (РА). Ведущая и следящая передачи имеют свои отдельные приводы.

Электропривод. Для получения выгодной скорости резания следует иметь плавные ее изменения в диапазоне от 80:1 до 100:1. Малые скорости применяются для нарезания резьбы метчиками, обточки сварных швов и др. Рекомендуется применять: Для главного привода • Асинхронные двигатели с КЗ-ротором: - для токарных и карусельных станков малых и средних размеров широкого применения, - для токарных станков малых размеров в сочетании с фрикционными муфтами. • Многоскоростные асинхронные двигатели с КЗ-ротором применять целесообразно, когда требуется переключение скорости шпинделя на ходу и упрощается коробка скоростей. • Двигатели постоянного тока: - для тяжелых токарных и карусельных станков со ступенчато-плавным регулированием скорости. Примечание - В этом случае коробка скоростей простая, имеет до трех зон регулирования скорости в диапазоне от 3 :1 до 5 : 1 изменением магнитного потока двигателя. Обеспечивается плавный пуск с постоянным ускорением для изделий с большой массой .  При отсутствии сети постоянного тока на объекте устанавливаются отдельные машинные ("Г-Д") или статические ("ТП-Д") преобразователи - для автоматизации станков со сложным циклом работы и бесступенчатым плавным регулированием скорости (токарно-револьверные автоматы, прецизионные и др.)  Для привода подач • Двигатели постоянного тока для современных тяжелых токарных и карусельных станков, включенные по системе ЭМУ-Д, ПМУ-Д или ТП-Д. Это широко регулируемый привод с изменением скорости двигателя в диапазоне от 100 : 1 до 200 :1 и более. Примечание - Во всех остальных случаях отбор мощности для подачи от главного привода через многоступенчатую коробку подач. Переключение скоростей вручную или дистанционно с помощью электромагнитных фрикционных муфт.  Для вспомогательного привода • Асинхронные двигатели с КЗ-ротором (например, для ускоренного перемещения каретки суппорта, зажима изделия, насоса охлаждения).

Принципиальная электрическая схема управления ЭП токарно-винторезного станка


Принципиальная электрическая схема управления ЭП токарно-винторезного станка

Назначение: для пуска, управления и защиты ЭО токарно-винторезного станка.   Основные элементы схемы. Дш, Дн, Дг, Дб - приводные АД, шпинделя, насоса, гидроагрегата, быстрого перемещения суппорта. КШ, КБ - контакторы двигателей шпинделя и быстрого перемещения суппорта. РВ - реле времени, пневматическое, для ограничения времени работы Дш на холостом ходу.  ШР - штепсельный разъем, для подключения Дг при применении на станке гидрокопировального устройства.  Примечание - Регулирование угловой скорости шпинделя производится переключением шестерен в коробке скоростей, а изменение продольной и поперечной подачи - в коробке подач, с помощью рукояток. Включение (выключение) шпинделя станка и его реверсирование - с помощью многодисковой фрикционной муфты, с помощью рукояток. Механическое перемещение суппорта в любом направлении производится Дб с помощью одной рукоятки.  ЛМО - лампа местного освещения. Тр. - трансформатор понижающий, для питания цепей управления и местного освещения. Примечание - При напряжении в цепи местного освещения 12 или 36 В в качестве одного из проводов, обычно, используют станину станка. Для быстрой остановки шпинделя станка служит механический тормоз в передней бабке.

Органы управления. ВП1, ВП2 и ВО - выключатели питания станка, пуска насоса охлаждения и включения освещения.  Кн.П, Кн.С - кнопки "пуск" и "стоп". ВКБ, ВКх - выключатели контактные рукояток быстрого перемещения суппорта и холостого хода Дш. Примечание - Если пауза в работе превышает 3...8 мин, то Дш отключается от сети и останавливается, что ограничивает его работу вхолостую с низким cos φ и уменьшает потери энергии. Режимы управления. Полуавтоматический - от механических рукояток, кнопок и выключателей.

Работа схемы

Исходное состояние.

Поданы все виды питания (ВП1 - "В"). Цепи управления и овещения получают питание от "Тр". Деталь закреплена и готова для обработки.

Включение в работу

Кн. П - собирается цепь КШ.

КШ - подключается к сети Дш (КШ:1…3) и пускается,

становится на самопитание (КШ:4).

Перед обработкой детали пускается Дш при ВП" - "В". Включение шпинделя производится фрикционной муфтой с помощью рукоятки. Управление быстрым перемещением суппорта от рукоятки; замыкается ВКб, КБ , ДБ пускается.

ДБ остановится при повороте этой рукоятки, расположенной на фартуке станка, в среднее положение.

Автоматическая остановка

По окончании обработки рукоятка управления муфтой отключается, при этом:

собирается цепь пневмореле РВ (ВКх), Дш на х.х.;

РВ и по истечении времени (3…8 мин) разомкнет цепь КШ (РВ).

КШ - отключается от сети Дш (КШ:1…3) и останавливается,

размыкается цепь самопитания (КШ:4)

Отключение станка плавное - от Кн. С.

Защита

Максимальная : силовая цепь (Пр.1, Пр.2, Пр.3),

Цепи управления (Пр. 5),

Цепь освещения (Пр. 4).

Тепловая: Дш (РТш1, РТш2), Дн (РТн1, РТн2), Дг (РТг1, РТг2).

Нулевая: контактором КШ, при кратковременном "провале" напряжения.

Питание цепей:

~380 В, 50 Гц - силовая сеть;

~110 В, 50 Гц - цепи управления;

~36 В, 50 Гц - освещение.

Металлорежущие станки отечественного производства имеют цифровое обозначение моделей. Первая цифра в обозначении модели показывает, к какой технологической группе относится станок:

- токарные станки,

- сверлильные и расточные станки;

- шлифовальные станки и т. д.

Вторая цифра указывает на типы станков в группе:

- одношпиндельные и 2 - многошпиндельные автоматы;

- токарно-револьверные станки;

- карусельные и т. д.

Две последние цифры определяют технические параметры станка: высоту центров над станиной для токарного станка, наибольший диаметр обрабатываемого прутка для токарно-револьверного станка и т. д.

Наличие буквы между цифрами указывает на произведенную модернизацию станка. Буква (Н, П, В, А, С) в конце цифрового обозначения модели определяет точность станка. Различают станки нормальной точности - класс Н (в большинстве случаев не указывается) ; повышенной точности - класс П; высокой точности (прецизионные) - класс В; особо высокой точности - класс А и особо точные (мастер-станки) - класс С. Например, в обозначении токарно-винторезного станка модели 16К20П цифра 1 обозначает группу токарных станков, цифра 6 - тип станка (токарно-винторезный), цифра 20 - высоту центров в см, буква К - модернизацию станка, буква П - станок повышенной точности.

Современный токарный станок прошел большой путь в своем развитии. Менялись его размеры, увеличивалась мощность, расширялись возможности. Но, несмотря на это, на протяжении многих лет устройство токарно винторезного станка остается практически неизменным.

Из поколения в поколение передаются принцип работы и основные узлы токарно винторезного станка, сохраняется его внешний вид и способы работы на нем.

Устройство и основные узлы

Базовой деталью, на которой крепятся все основные узлы токарно винторезного станка, является станина. Она представляет собой массивное чугунное основание, которое имеет верхней части несколько направляющих. По этим направляющим перемещаются два других основных узла - суппорт и задняя бабка. Передняя бабка неподвижна и находится в левой части станины.

Передняя бабка содержит в себе вращающийся шпиндель, в патроне которого крепится заготовка, и коробку передач. Вращение от электродвигателя клиноременной передачей сообщается через коробку скоростей шпинделю.

Суппорт предназначен для обеспечения перемещения, другими словами - подачи, резца. Суппорт состоит из каретки, фартука и резцедержателя. На каретке суппорт перемещается по направляющим станины, на фартуке сосредоточены механизмы управления суппортом и поперечных и резцовых салазок, а на резцедержателе закрепляются один или несколько резцов.

Движение на фартук передается от коробки подач. При этом фартук перемещается вдоль вращающегося ходового вала. При нарезании резьбы ходовой вал отключается и во вращение приводится ходовой винт. Посредством находящейся в коробке подач гитары подач происходит настройка величины подачи или шага нарезаемой резьбы.

Задняя бабка предназначена для удержания правого конца длинной заготовки во время ее обработки, а также для закрепления других режущих инструментов - сверл, зенкеров, разверток.

В устройство токарно винторезного станка могут быть введены и дополнительные узлы и элементы. Очень популярны стали фрезерные насадки и копирующие устройства. Все больше для управления станком применяются программируемые системы.

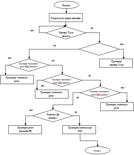
Разработка алгоритмов проверки

Произведем разработку алгоритмов проверки используя метод последовательного поиска неисправностей, метод половинного разбиения и метод "время - вероятность". Применяя совокупность этих методов получим следующий алгоритм:


Для модернизации схемы с использованием контроллера опишем все входные сигналы - ими являются кнопки управления Кн.Пуск,Кн.Стоп,Кн.Вниз,Кн.Наверх ;контакты реле КВ и КН и промежуточного реле КВ. Каждый входной сигнал заводится в контроллер на свой контакт, которому соответствует свой бит и свой адрес.

Для модернизации схемы с использованием контроллера опишем все выходные сигналы - ими являются катушки реле КЛ,КН,КВ,РВ. Каждый выходной сигнал заводится в контроллер на свой контакт, которому соответствует свой бит и свой адрес.



Алгоритм работы схемы

токарный винторезный станок контроллер



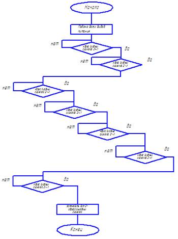
Алгоритм работы контроллера



Заключение

В данной курсовой работе были рассмотрены Методы повышения качества продукции для токарно-винторезных станков. Отказ станка может произойти из-за функционального отказа, явившегося следствием внезапных отказов блоков, узлов, деталей или из-за параметрического, который произойдет, когда будет исчерпана технологическая надежность. Рассмотрев неисправности, были построена матрица приоритетов, диаграмма причин и результатов, дерево отказов, контрольный листок и анализ Парето. Данные методы являются одними из самых актуальных на сегодняшний день. Наименьшая вероятность событий при выходе из строя двигателя будет аварийная остановка вследствие того, что по цепи течет слишком большой ток.

Похожие работы на - Модернизация токарно-винторезного станка с помощью микроконтроллера

 

Не нашли материал для своей работы?
Поможем написать уникальную работу
Без плагиата!
Без нейросетей!