Математическая модель системы автоматического регулирования высоты жидкости в герметизированной емкости
Министерство образования и науки
Российской Федерации
ФГБОУ ВПО "Сибирский
государственный технологический университет"
Факультет автоматизации и
информационных технологий
Кафедра автоматизации
производственных процессов
Пояснительная записка
Математическая модель системы
автоматического регулирования высоты жидкости в герметизированной емкости
Руководитель:
Бежитский С.С.
Выполнил: студент гр.22-01
Батищев И.В.
Красноярск, 2013 г
Задание
Цель работы:
Научиться разрабатывать математические модели систем
автоматического регулирования и определять параметры настройки регуляторов.
Задачи работы:
При построении модели необходимо:
построить концептуальную модель объекта;
построить математическую логическую аналитическую модель
объекта;
построить инструментальную модель объекта;
исследовать модель и определить настройки регулятора;
Рисунок 1 - Объект регулирования.
Конструктивные параметры объекта:
Диаметр резервуара - 1 [м].
Высота резервуара - 4 [м].
Максимальная производительность насоса на притоке - QН. мах = 0.0125 м3/с.
Номинальные значения параметров процесса.
Номинальное значение расхода на притоке Qпр. н =
0.009 м3/с.
Номинальное значение расхода на оттоке Qот. н =
0.009 м3/с.
Номинальное значение высоты жидкости в резервуаре Н. н
= 3.5 м.
Заданное значение высоты жидкости в резервуаре Н. зад =
3.5 м.
Отклонения уровня жидкости в резервуаре возникают из-за изменений
потребления кислоты.
Провести на модели исследование переходного процесса при ступенчатом
изменении расхода на оттоке QОТ.
регулятор датчик высота жидкость
Реферат
В курсовом проекте приведена математическая модель системы
автоматического регулирования уровня жидкости в резервуаре, проведено ее
исследование и определены тип и рациональные значения параметров настройки
регулятора.
Курсовой проект содержит пояснительную записку из 30 страниц
текста, 24 рисунков и 2 таблиц.
Содержание
Введение
1. Концептуальная модель системы автоматического регулирования
уровня жидкости в резервуаре
1.1 Содержательное описание объекта регулирования
1.1.1 Содержательное описания датчика уровня
1.1.2 Содержательное описание регулятора
1.1.3 Содержательное описание исполнительного устройства
1.2 Формирование концептуальной модели
1.3 Составление математической логической аналитической модели
системы автоматического регулирования уровня жидкости в баке
1.3.1 Модель объекта регулирования
1.3.2 Математическая модель датчика уровня (Н → hВЫХ),
где H - высота жидкости над дном резервуара, м; hВЫХ - сигнал
датчика
1.3.3 Математическая модель элемента сравнения ( (hВЫХ -
hЗАД) → Δ), где hЗАД
- сигнал задатчика, В; Δ - сигнал
рассогласования
1.3.4 Математическая модель регулятора (Δ → u), где u - сигнал управления
1.3.5 Математическая модель исполнительного устройства (u → XШТ.1)
1.3.5.1 Математическая модель согласующего устройства (u →
f), где u - сигнал управления, В; f - частота тока питающей сети
1.3.5.2 Математическая модель электродвигателя (f → ψ1), где n - частота
вращения ротора двигателя
1.3.5.3 Математическая модель редуктора (ψ1 → ψ2), где ψ2 - угол поворота
выходного вала редуктора
1.3.5.5 Математическая модель исполнительного устройства в целом (u
→ ХШТ.1), где u - сигнал управления
1.3.6 Математическая модель вентиля (ХШТ.1 → μ), где μ - коэффициент открытия вентиля
1.3.7 Математическая модель звена формирования возмущений (μ → λ)
1.4 Инструментальная модель системы автоматического регулирования
уровня жидкости в резервуаре
1.4.1 Инструментальна модель объекта регулирования
1.4.2 Инструментальная модель формирователя возмущений
1.4.3 Инструментальная модель исполнительного устройства
1.4.4 Инструментальная модель регулятора
1.5 Результаты моделирования
1.6 Исследование модели (указания по выполнению оптимизации)
1.7 Обсуждение результатов моделирования
Заключение
Список использованных источников
Совершенство большинства технических устройств определяется
главным образом эффективностью преобразования и перемещения ограниченного числа
субстанций: массы, энергии, импульса, электрического заряда, информации. Эти
процессы подчинены фундаментальным законам природы, составляющим предмет
изучения механики, физики, химии и других естественно-научных дисциплин. Не
всегда в развитии техники эти законы играли первичную роль. Много примеров
изобретения технических устройств, которые, наоборот, натолкнули на открытие
или уточнение фундаментальных научных положений. Видимо, такие ситуации
возможны и в настоящее время.
Но магистральная линия создания принципиально новых и
совершенствования существующих технических устройств - это реализация
возможностей, открывающихся при использовании результатов фундаментальных
исследований. Этим, в частности, объясняется и современный акцент в инженерном
образовании на фундаментальную научную подготовку. Решающую роль при реализации
результатов таких исследований играет математическое моделирование.
Моделирование - метод экспериментально-теоретического
исследования сложных систем, позволяющий в качестве объекта рассматривать не
подлинное явление, а некую его модель. Под моделью подразумевается такая
упрощенная система, которая отражает совокупность свойств объекта,
соответствующих представленной задаче моделирования, и дает возможность
получить новые сведения об объекте.
Изучение объекта моделирования (химико-технологического процесса,
отдельного аппарата, физико-химического явления и т.д.) сводится к анализу его
математического описания в явном виде, т.е. к анализу зависимостей между
определяющими и определяемыми переменными процесса. Эти зависимости можно
получить только в результате решения уравнений математического описания. Для
решения даже относительно простого математического описания, не говоря уже о
сложных математических моделях, обычно требуются большие объемы вычислительных
операций. Поэтому практическая реализация математических моделей невозможна без
современных средств вычислительной техники.
1.
Концептуальная модель системы автоматического регулирования уровня жидкости в
резервуаре
Жидкость в резервуар подается насосом объемного типа.
Регулирование поступления жидкости в резервуар производится изменением частоты
вращения вала насоса.
Объект регулирования представляет собой резервуар с линиями
подвода и отвода жидкости. Жидкость в резервуар подается сверху, а удаляется
насосом снизу
Рабочее тело - 60% H2SO4. Удельный вес γ = 14381, [Н/м3].
Регулируемый параметр - высота жидкости в резервуаре.
Возмущением являются колебания оттока жидкости из-за
изменений ее расхода.
Исполнительное устройство электромеханическое.
Принципиальную схему регулирования уровня жидкости в резервуаре
можно представить в виде:
Рисунок - 2 Объект регулирования 1 - резервуар; 2 - датчик уровня;
3 - регулятор уровня; 4 - исполнительное устройство
Функциональную схему регулирования уровня жидкости в резервуаре можно
представить в виде:
Рисунок - 3 Функциональная схема автоматического регулирования
уровнем жидкости в резервуаре
λвозм - возмущающее воздействие; λрег - регулирующее воздействие; hвых -
сигнал уровня жидкости в резервуаре; hзад - сигнал заданного уровня жидкости; Δ - рассогласование; u-сигнал управления.
1.1
Содержательное описание объекта регулирования
Конструктивные параметры объекта:
Диаметр резервуара - 1 [м].
Высота резервуара - 4 [м].
Максимальная производительность насоса на притоке - QН. мах = 0.0125 м3/с.
Номинальные значения параметров процесса.
Номинальное значение расхода на притоке Qпр. н = 0.009 м3/с.
Номинальное значение расхода на оттоке Qот. н = 0.009 м3/с.
Номинальное значение высоты жидкости в резервуаре Н. н
= 3.5 м.
Заданное значение высоты жидкости в резервуаре Н. зад
= 3.5 м.
Отклонения уровня жидкости в резервуаре возникают из-за
изменений потребления кислоты.
Провести на модели исследование переходного процесса при
ступенчатом изменении расхода на оттоке QОТ.
1.1.1
Содержательное описания датчика уровня
Датчик уровня поплавкового типа (формирует на выходе сигнал
напряжения, пропорциональный уровню жидкости в резервуаре).
1.1.2
Содержательное описание регулятора
Регулятор представляет собой типовой электрический
ПИД-регулятор на вход которого поступает сигнал рассогласования, сформированный
элементом сравнения "ЭС", как разность сигналов датчика и задатчика,
а на его выходе формируется управляющий сигнал в границах ± 10 В.
1.1.3 Содержательное
описание исполнительного устройства
Исполнительное устройство включает:
согласующее устройство СУ (формирует на своем выходе токовый
сигнал переменной частоты и фазы в границах 0…50 Гц);
электродвигатель асинхронный с номинальной частотой вращения 25
об/с;
редуктор с регулируемым передаточным числом;
вентиль с коэффициентом передачи "винт-гайка"
равным 0,004 м/об (полное перемещение штока вентиля составляет 0,5 диаметра
трубы).
Функциональная схема исполнительного устройства может быть
представлена в виде:
Рисунок - 4 Функциональная схема исполнительного устройства
С.У. - Согласующее устройство (используется преобразователь
частоты, на вход которого поступает сигнал управления, сформированный
регулятором "u", в виде
напряжения - 10 … 0 … 10 В, на выходе формируется ток частотой "f", изменяющейся в пределах - 50…0…50
Гц); Дв. - асинхронный электродвигатель, на вход которого поступает ток
переменной частоты, а на выходе формируется угол поворота якоря двигателя
"ψдв" (Псидв), пропорциональный
частоте тока и времени работы двигателя (принимаем, что частота вращения ротора
двигателя может изменяться в диапазоне - 25 … 0 … 25 об/с); Ред. - вручную
настраиваемый редуктор, выходной вал которого поворачивается на угол "ψред" (Псиред); В.Г. - привод
штока крана "винт-гайка” ("ψред" → "Хшт").
1.2
Формирование концептуальной модели
Анализ концептуальной модели позволяет отнести объект
регулирования к непрерывно-детерминированным моделям (D схемы).
1.3
Составление математической логической аналитической модели системы
автоматического регулирования уровня жидкости в баке
1.3.1 Модель
объекта регулирования
Резервуар представляет собой "одноемкостной объект"
и может быть описан дифференциальным уравнением первого порядка вида
Где Та - время разгона объекта;
Fд -
коэффициент самовыравнивания объекта;
φ - относительная величина регулируемого
параметра;
λ - относительная величина возмущающего
воздействия.
Для составления аналитической модели, мы должны связать параметры
дифференциального уравнения: время разгона объекта и коэффициент
самовыравнивания с физическими параметрами объекта.
Определим время разгона объекта.
Решение задачи начнем с того, что определим высоту столба жидкости
над дном резервуара H0.
Запишем уравнение баланса в значениях расхода жидкости через краны
на притоке Qпр. ном и оттоке Qот. ном
при номинальных значениях μ.
Рассчитаем численные значения коэффициентов данного уравнения для
установившегося режима работы.
С учетом вычисленных значений коэффициентов балансовое уравнение
примет вид
Решив последнее уравнение относительно Н, получим Н =0,91м.
Где Н - уровень жидкости в рассматриваемой гидравлической системе.
При этом расход жидкости Q0, будет равен
Высота столба жидкости над дном резервуара H0 будет равна разности между вычисленным значением уровня Н и
высотой столба жидкости НP2, н, эквивалентного давлению подпора р2,
н на линии.
Площадь поперечного сечения резервуара равна
Аккумулированный в резервуаре объем жидкости равен

Определим коэффициенты самовыравнивания на стороне притока
жидкости и ее оттока.
Перепишем уравнения притока и оттока жидкости, выразив значение
уровня жидкости в гидравлической системе в установившемся состоянии Н через
высоту столба жидкости над дном резервуара H0 (Н = H0 + 0,68).
;
;
Подставив значения fтр1, fтр2, μ1, μ2, γ, g, НОН
в формулы получим
;
.
Откуда найдем значения коэффициентов самовыравнивания на стороне
прихода и оттока жидкости.
,
Из полученного определим коэффициент самовыравнивания объекта,
который будет равен
Дифференциальное уравнение, описывающее объект, будет иметь вид
гдеλ (t) - относительное возмущение (в долях номинальных значений
возмущающих сигналов
;
φ (t) - относительное отклонение
.
При сформированном на выходе модели объекта регулирования
относительном отклонении φ (t) текущее значения уровня жидкости в резервуаре будет равно
.
Аналитическое решение дифференциального уравнения будет иметь вид
Приведем уравнение к канонической форме записи для чего разделим
обе части уравнения на Fд.
Вычислим постоянную времени объекта
и коэффициент усиления
.
Тогда для объекта можно записать
.
С учетом полученного, передаточная функция объекта регулирования
будет иметь вид:
1.3.2
Математическая модель датчика уровня (Н → hВЫХ), где H -
высота жидкости над дном резервуара, м; hВЫХ - сигнал датчика
На объекте использован датчик уровня поплавкового типа.
Передаточная функция звена имеет вид:
;
Примем kД = 1 [В/м].
1.3.3
Математическая модель элемента сравнения ( (hВЫХ - hЗАД) →
Δ), где hЗАД
- сигнал задатчика, В; Δ - сигнал
рассогласования
Передаточная функция звена будет иметь вид:
.
1.3.4
Математическая модель регулятора (Δ → u), где u - сигнал
управления
В модели будем использовать ПИД-регулятор математическая
модель которого, имеет вид:
.
1.3.5
Математическая модель исполнительного устройства (u → XШТ.1)
.3.5.1
Математическая модель согласующего устройства (u → f), где u - сигнал
управления, В; f - частота тока питающей сети
Передаточная функция звена имеет вид:
;
kСУ = f / u = 50/10 = 5
[Гц/В].
1.3.5.2
Математическая модель электродвигателя (f → ψ1), где n -
частота вращения ротора двигателя
В качестве электродвигателя будем использовать асинхронный
четырех полюсный двигатель, для которого синхронная частота вращения ротора n при частоте тока
питающей сети 50 Гц равна 25 об/c, а зависимость частоты вращения ротора от частоты тока
питающей сети линейная.
Двигатель для схемы (f → n) представляет собой
звено первого порядка, передаточная функция которого имеет вид:
.
Коэффициент передачи для двигателя в этом случае равен
kдв = n / f = 25/50 = 0,5.
Постоянную времени для электродвигателей можно определить по
моментам инерции, либо маховым моментам ротора, приводимым в каталогах. Для
асинхронных трехфазных двигателей единой серии мощностью 0.6…1.5 кВт постоянную
времени ТДВ можно принимать в пределах от 0.6 до 1.8 с.
Однако для дальнейшего использования нам необходимо получить
преобразование несколько другого вида: (f → ψ1), где ψ 1 - угол поворота якоря двигателя, об.
В этом случае передаточная функция примет вид:
.
Ограничим перемещение штока вентиля до 0,5 Dу, для чего используем интегратор "с насыщением".
1.3.5.3
Математическая модель редуктора (ψ1 → ψ2), где ψ2 - угол
поворота выходного вала редуктора
Передаточная функция имеет вид:
.
Полагаем, что редуктор привода настраиваемый, поэтому модель
привода должна содержать настройку.
.3.5.4 Математическая модель механизма привода штока вентиля (ψ2 → ХШТ.1), где Хшт - перемещение штока
вентиля
.
Будем считать, что перемещение штока вентиля производится
механизмом "винт-гайка". Шаг гайки h примем равным 0.004 м. Тогда kп. шт =
0.004 м/об.
1.3.5.5
Математическая модель исполнительного устройства в целом (u → ХШТ.1),
где u - сигнал управления
Модель исполнительного устройства в целом имеет вид:
1.3.6
Математическая модель вентиля (ХШТ.1 → μ), где μ - коэффициент открытия
вентиля
Полагая, что полное перемещение штока вентиля Хшт. max равно половине диаметра условного прохода
трубы, рассчитаем значение коэффициентов передачи для кранов на притоке и
оттоке. В соответствии с заданием на притоке Dу = 0,076
и μmax = 1
тогда для крана на притоке
kХ1 = μmax / 0,5 Dу = 26,3.
В соответствии с заданием на оттоке Dу = 0,1 и μmax = 1 тогда для крана на оттоке
kХ2 = μmax / 0.5 Dу =20.
1.3.7
Математическая модель звена формирования возмущений (μ → λ)
Возмущающим воздействием для объекта регулирования (см. выше)
является λ (t) - относительное
возмущение (в долях номинальных значений возмущающих сигналов), которое
складывается из двух возмущений: колебаний параметров притока λ1 (t) и колебаний параметров оттока λ2 (t),
1.4
Инструментальная модель системы автоматического регулирования уровня жидкости в
резервуаре
Реализовать модель будем в пакете MATLAB, при этом воспользуемся
инструментом визуального моделирования SIMULINK. Представим четыре
модели в виде подсистем: модель объекта регулирования, модель формирователя
возмущений, модель исполнительного устройства и модель регулятора
Рис. 5
Рисунок - 6 Инструментальна модель объекта регулирования, а) 1
половина, б) 2 половина, в) вместе 2 половины, г) объект регулирования
1.4.2
Инструментальная модель формирователя возмущений
Рисунок - 7 инструментальная модель звена формирующего возмущения
1.4.3
Инструментальная модель исполнительного устройства
Рисунок - 8 Инструментальная модель исполнительного устройства
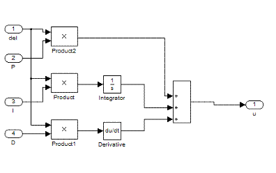
1.4.4
Инструментальная модель регулятора
Рисунок - 9 Инструментальная модель регулятора
Общая схема инструментальной модели, системы автоматического
регулирования уровня жидкости в емкости, представлена на рисунке 10.
Рисунок - 10 Инструментальная модель системы автоматического
регулирования.
1.5
Результаты моделирования
При настройке регулятора будем учитывать следующие показатели
качества: время регулирования (tр) и перерегулирование (σ).
Без возмущающего воздействия будем считать переходный процесс
завершившимся, если отклонение не превышает 1% от установившегося значения.
Рисунок - 11 Переходный процесс при настройке P=0,65, I=0, D=83,4
При настройках регулятора P=0,65, I=0, D=83,4 система имеет наилучший результат. Проверим ее окрестности
по очереди изменяя параметры настройки PID регулятора
Рисунок - 12 Переходный процесс при настройке P=0,715, I=0, D=83,4
Рисунок - 13 Переходный процесс при настройке P=0,585, I=0, D=83,4
Рисунок - 14 Переходный процесс при настройке P=0,65, I=0,01, D=83,4
Рисунок - 15 Переходный процесс при настройке P=0,65, I=0, D=91,74
Рисунок - 16 Переходный процесс при настройке P=0,65, I=0, D=75,06
С возмущающим воздействием будем считать переходный процесс
завершившимся, если отклонение не превышает 1% от установившегося значения.
Рисунок - 17 Переходный процесс при настройке P=0,76, I=0, D=140
При настройках регулятора с возмущающим воздействием равным 0,2 P=0,76, I=0, D=140 система имеет начальный результат. Проверим ее
окрестности по очереди изменяя параметры настройки PID регулятора.
Рисунок - 18 Переходный процесс при настройке P=0,684, I=0, D=140
Рисунок - 19 Переходный процесс при настройке P=0,834, I=0,01, D=140
Рисунок - 20 Переходный процесс при настройке P=0,834, I=0, D=154
Рисунок - 21 Переходный процесс при настройке P=0,834, I=0, D=126
Продолжаем исследовать модель с возмущением до нахождения
наилучшего результата:
Рисунок - 22 Переходный процесс при настройке P=0,9174, I=0, D=114
Рисунок - 23 Переходный процесс при настройке P=1,009, I=0, D=114
Рисунок - 24 Переходный процесс при настройке P=0,9174, I=0,01, D=114
Рисунок - 25 Переходный процесс при настройке P=0,9174, I=0, D=102,6
1.6
Исследование модели (указания по выполнению оптимизации)
Исследование модели заключается в планировании и проведении
экспериментов с моделью с заданной целью.
В данной работе целью проведения экспериментов является
настройка параметров регулятора наилучшим образом, по сути оптимизация. Важным
вопросом здесь является постановка задачи оптимизации, который будет разъяснен
далее.
Чтобы приступить к оптимизации необходимо найти начальные
удовлетворительные настройки регулятора.
Удовлетворительными (или допустимыми) настройками регулятора
являются настройки при которых время регулирования составляет не более 2-3Т
(где Т - постоянная времени объекта регулирования), а величина
перерегулирования составляет не более 30%. Нужно учитывать, чтобы
перерегулирование не приводило к "нереальным" графикам (например,
когда высота емкости 4,5 м, а Нmax на графике переходного процесса более 4,5).
После того, как допустимые удовлетворительные настройки найдены необходимо,
осуществить процесс оптимизации данных настроек.
Процесс оптимизации представляет собой целенаправленный
перебор (поиск) параметров с целью достижения экстремума целевой функции.
Целевой функцией в ТАУ может служить один из критериев качества регулирования
технологических параметров, при этом остальные критерии качества могут
учитываться в качестве ограничений.
Например, наиболее простой и понятной постановкой задачи
оптимизации является следующая:
, при условии
Таким образом, необходимо найти настройки регулятора P, I и D при которых, время регулирования T минимально, при этом значение перерегулирования не более 30 %.
Значение перерегулирования условно, для каждого технологического объекта оно
будет индивидуальным исходя из требований технологического процесса, в котором
участвует объект или конструкционных параметров объекта.
Метод оптимизации с переходом по первому улучшению (без
возмущения)
1 Шаг: выбрать допустимые начальные параметры для оптимизации (P=0,65, I=0 D=83,4) затем установить значения шага поиска по каждому
параметру равный порядка 10% от начальных значений параметров (по каждому
направлению, то есть Sh_P=0,065, Sh_I=0,01, Sh_D=8,34).
Шаг: осуществить пробный шаг по направлению P c шагом Sh_P=0,065,
получим две точки в трехмерном пространстве параметров поиска (то есть получим
точку (P=0,715, I=0 D=83,4) и точку (P=0,585, I=0 D=83,4)). По очереди подставляем значения параметров
регулятора в модель и рассчитаем для них значения показателя качества Т и
ограничения
.
Если в одной из данных точек значения показателя Т лучше (меньше),
а ограничение не нарушается (то есть не превышает 30%), то запоминаем эту точку
и идем на шаг 3. Если не в одной из новых двух точек показатель качества не
улучшился, то переходим на шаг 3. Например, лучшей оказалась точка (P=0,65, I=0 D=83,4), с ней и будем далее работать.
Шаг: осуществить пробный шаг по направлению I c шагом Sh_I=0,01,
получим две точки в трехмерном пространстве параметров поиска (то есть получим
точку (P=0,65, I=0,01 D=83,4) и точка вторая, не имеет
физического смысла). По очереди подставляем значения параметров регулятора в
модель и рассчитаем для них значения показателя качества Т и ограничения
. Если в одной из данных точек значения
показателя Т лучше (меньше), а ограничение не нарушается (то есть не превышает
30%), то запоминаем эту точку и ее показатель качества, затем идем на шаг 4.
Если не в одной из новых двух точек показатель качества не улучшился, то
переходим на шаг 4. Например, лучшей оказалась точка (P=0,65, I=0, D=83,4), с ней и будем далее работать.
Шаг: осуществить пробный шаг по направлению D c шагом Sh_D=8,34,
получим две точки в трехмерном пространстве параметров поиска (то есть получим
точку (P=0,65, I=0 D=91,74) и точку (P=0,65, I=0 D=75,06)). По очереди подставляем значения параметров регулятора в
модель и рассчитаем для них значения показателя качества Т и ограничения
. Если в одной из данных точек значения
показателя Т лучше (меньше), а ограничение не нарушается (то есть не превышает
30%), то запоминаем эту точку и идем на шаг 5. Если не в одной из новых двух
точек показатель качества не улучшился, то переходим на шаг 5. Например, лучшей
оказалась точка (P=0,65, I=0, D=83,4), с ней и будем далее работать.
Шаг: составляем окрестность последней найденной улучшенной точки в
пространстве параметров и заносим данные в таблицу 1.
Результаты исследований модели представлены в таблице 1.
Зададим шаг: P=0,065, I=0,01, D=8,34.
Метод оптимизации с переходом по первому улучшению (с возмущением
0,2)
1 Шаг: выбрать допустимые начальные параметры для оптимизации (P=0,76, I=0 D=140) затем установить значения шага поиска по каждому
параметру равный порядка 10% от начальных значений параметров (по каждому
направлению, то есть Sh_P=0,076, Sh_I=0,01, Sh_D=14).
Шаг: осуществить пробный шаг по направлению P c шагом Sh_P=0,076,
получим две точки в трехмерном пространстве параметров поиска (то есть получим
точку (P=0,834, I=0 D=140) и точку (P=0,684, I=0 D=140)). По очереди подставляем значения параметров
регулятора в модель и рассчитаем для них значения показателя качества Т и
ограничения
. Если в одной из данных точек значения
показателя Т лучше (меньше), а ограничение не нарушается (то есть не превышает
30%), то запоминаем эту точку и идем на шаг 3. Если не в одной из новых двух
точек показатель качества не улучшился, то переходим на шаг 3. Например, лучшей
оказалась точка (P=0,834, I=0 D=140), с ней и будем далее работать.
Шаг: осуществить пробный шаг по направлению I c шагом Sh_I=0,01,
получим две точки в трехмерном пространстве параметров поиска (то есть получим
точку (P=0,834, I=0,01 D=140), а точка вторая, не имеет
физического смысла). По очереди подставляем значения параметров регулятора в
модель и рассчитаем для них значения показателя качества Т и ограничения
. Если в одной из данных точек значения
показателя Т лучше (меньше), а ограничение не нарушается (то есть не превышает
30%), то запоминаем эту точку и ее показатель качества, затем идем на шаг 4.
Если не в одной из новых двух точек показатель качества не улучшился, то
переходим на шаг 4. Например, лучшей оказалась точка (P=0,834, I=0, D=140), с ней и будем далее работать.
Шаг: осуществить пробный шаг по направлению D c шагом Sh_D=14,
получим две точки в трехмерном пространстве параметров поиска (то есть получим
точку (P=0,834, I=0 D=154) и точку (P=0,834, I=0 D=126)). По очереди подставляем значения параметров
регулятора в модель и рассчитаем для них значения показателя качества Т и
ограничения
. Если в одной из данных точек значения
показателя Т лучше (меньше), а ограничение не нарушается (то есть не превышает
30%), то запоминаем эту точку и идем на шаг 5. Если не в одной из новых двух
точек показатель качества не улучшился, то переходим на шаг 5. Например, лучшей
оказалась точка (P=0,834, I=0 D=126), с ней и будем далее работать.
Шаг: выбрать допустимые начальные параметры для оптимизации (P=0,834, I=0 D=126) затем установить значения шага поиска по каждому
параметру равный порядка 10% от начальных значений параметров (по каждому
направлению, то есть Sh_P=0,0834, Sh_I=0,01, Sh_D=12,6).
Шаг: осуществить пробный шаг по направлению I c шагом Sh_I=0,01,
получим две точки в трехмерном пространстве параметров поиска (то есть получим
точку (P=0,9174, I=0,01 D=126), а точка вторая, не имеет
физического смысла). По очереди подставляем значения параметров регулятора в
модель и рассчитаем для них значения показателя качества Т и ограничения
. Если в одной из данных точек значения
показателя Т лучше (меньше), а ограничение не нарушается (то есть не превышает
30%), то запоминаем эту точку и ее показатель качества, затем идем на шаг 4.
Если не в одной из новых двух точек показатель качества не улучшился, то
переходим на шаг 4. Например, лучшей оказалась точка (P=0,9174, I=0, D=126), с ней и будем далее работать.
Шаг: осуществить пробный шаг по направлению D c шагом Sh_D=12,6,
получим две точки в трехмерном пространстве параметров поиска (то есть получим
точку (P=0,9174, I=0, D=138,6) и точку (P=0,9174, I=0, D=114)). По очереди подставляем значения параметров
регулятора в модель и рассчитаем для них значения показателя качества Т и
ограничения
. Если в одной из данных точек значения
показателя Т лучше (меньше), а ограничение не нарушается (то есть не превышает
30%), то запоминаем эту точку и идем на шаг 5. Если не в одной из новых двух
точек показатель качества не улучшился, то переходим на шаг 5. Например, лучшей
оказалась точка (P=0,9174, I=0 D=114), с ней и будем далее работать.
Шаг: выбрать допустимые начальные параметры для оптимизации (P=0,9174, I=0 D=114) затем установить значения шага поиска по каждому
параметру равный порядка 10% от начальных значений параметров (по каждому
направлению, то есть Sh_P=0,09174, Sh_I=0,01, Sh_D=11,4).
Шаг: осуществить пробный шаг по направлению P c шагом Sh_P=0,09174,
получим две точки в трехмерном пространстве параметров поиска (то есть получим
точку (P=1,009, I=0 D=114) и точку (P=0,82566, I=0 D=114)). По очереди подставляем значения параметров
регулятора в модель и рассчитаем для них значения показателя качества Т и
ограничения
. Если в одной из данных точек значения
показателя Т лучше (меньше), а ограничение не нарушается (то есть не превышает
30%), то запоминаем эту точку и идем на шаг 3. Если не в одной из новых двух
точек показатель качества не улучшился, то переходим на шаг 3. Например, лучшей
оказалась точка (P=0,9174, I=0 D=114), с ней и будем далее работать.
Шаг: осуществить пробный шаг по направлению I c шагом Sh_I=0,01,
получим две точки в трехмерном пространстве параметров поиска (то есть получим
точку (P=0,9174, I=0,01 D=114), а точка вторая, не имеет
физического смысла). По очереди подставляем значения параметров регулятора в
модель и рассчитаем для них значения показателя качества Т и ограничения
. Если в одной из данных точек значения
показателя Т лучше (меньше), а ограничение не нарушается (то есть не превышает
30%), то запоминаем эту точку и ее показатель качества, затем идем на шаг 4.
Если не в одной из новых двух точек показатель качества не улучшился, то
переходим на шаг 4. Например, лучшей оказалась точка (P=0,9174, I=0, D=114), с ней и будем далее работать.
Шаг: осуществить пробный шаг по направлению D c шагом Sh_D=11,4,
получим две точки в трехмерном пространстве параметров поиска (то есть получим
точку (P=0,9174, I=0 D=125,4) и точку (P=0,9174, I=0 D=102,6)). По очереди подставляем значения параметров
регулятора в модель и рассчитаем для них значения показателя качества Т и
ограничения
. Если в одной из данных точек значения
показателя Т лучше (меньше), а ограничение не нарушается (то есть не превышает
30%), то запоминаем эту точку и идем на шаг 5. Если не в одной из новых двух
точек показатель качества не улучшился, то переходим на шаг 5. Например, лучшей
оказалась точка (P=0,9174, I=0 D=114), с ней и будем далее работать.
Шаг: составляем окрестность последней найденной улучшенной точки в
пространстве параметров и заносим данные в таблицу 2.
Результаты исследований модели представлены в таблице 2.
Зададим шаг: P=0,076, I=0,01, D=14, Р=0,0834, I=0,01,D=12,6, P=0,09174, I=0,01, D=11,4.
Таблица 1 - Результаты исследования модели (без возмущения)
|
P
|
I
|
D
|
Статическая
ошибка
|
Время
регулирования
|
Перерегулирование
|
Примечания.
|
|
0,65
|
0
|
83,4
|
0
|
292
|
0
|
Начальная точка
поиска, наилучший результат
|
|
0,715
|
0
|
83,4
|
0
|
292
|
3,23
|
Появилось
перерегулирование
|
|
0,585
|
0
|
83,4
|
0
|
440
|
0
|
Время
регулирования увеличилось
|
|
0,65
|
0,01
|
83,4
|
0
|
∞
|
∞
|
Время
регулирования, перерегулирование бесконечно
|
|
0,65
|
0
|
91,74
|
0
|
427
|
0
|
Время
регулирования увеличилось
|
|
0,65
|
0
|
75,06
|
0
|
292
|
3,25
|
Появилось
перерегулирование
|
Наилучшие показатели качества система имеет при настройках
регулятора P=0,65,
I=0, D=83,4. Для регулирования
высоты жидкости в герметизированной емкости без возмущения.
Таблица 2 - Результаты исследования модели (с возмущением)
|
P
|
I
|
D
|
Статическая
ошибка
|
Время
регулирования
|
Перерегулирование
|
Примечания.
|
|
0,76
|
0
|
0
|
631
|
0
|
Начальная точка
поиска
|
|
0,834
|
0
|
140
|
0
|
573
|
0
|
Время
регулирования уменьшилось
|
|
0,684
|
0
|
140
|
0
|
702
|
0
|
Время
регулирования увеличилось
|
|
0,834
|
0,01
|
140
|
0
|
∞
|
∞
|
Время
регулирования, перерегулирование бесконечно
|
|
0,834
|
0
|
154
|
0
|
632
|
0
|
Время регулирования
увеличилось
|
|
0,834
|
0
|
126
|
0
|
497
|
0
|
Время
регулирования уменьшилось
|
|
0,9174
|
0
|
126
|
0
|
387
|
0
|
Время
регулирования увеличилось
|
|
0,9174
|
0,01
|
126
|
0
|
∞
|
∞
|
Время
регулирования, перерегулирование бесконечно
|
|
0,9174
|
0
|
114
|
0
|
291
|
0
|
Время
регулирования уменьшилось, наилучший результат
|
|
1,009
|
0
|
114
|
0
|
292
|
3,29
|
Время
регулирования увеличилось, появилось перерегулирование
|
|
0,9174
|
0,01
|
114
|
∞
|
∞
|
Время
регулирования, перерегулирование бесконечно
|
|
0,9174
|
0
|
102,6
|
0
|
292
|
3,32
|
Время
регулирования увеличилось, появилось перерегулирование
|
Наилучшие показатели качества система имеет при настройках
регулятора P=0,9174,
I=0, D=114. Для регулирования
высоты жидкости в герметизированной емкости с возмущением.
1.7
Обсуждение результатов моделирования
В результате проведенных исследований можно сделать следующие
выводы (без возмущения):
увеличение коэффициента пропорциональной части регулятора
значительно изменяет общую картину переходного процесса, так как при этом время
регулирования остается неизменным и появляется перерегулирование, а когда
коэффициент пропорциональной части регулятора уменьшаем, увеличивается время
регулирования переходного процесса, но исчезает перерегулирование;
как следует из таблицы, последовательное увеличение
коэффициента дифференцирующего звена приводит к значительному увеличению время
регулирования, а при уменьшении коэффициента дифференцирующего звена время
регулирования уменьшается, но появляется перерегулирование;
отсутствие статической ошибки можно объяснить наличием
интегрирующего звена в цепи управления;
приемлемым регулятором можно считать ПИД-регулятор;
Оптимальными являются настройки: (P=0,65, I=0, D=83,4).
В результате проведенных исследований можно сделать следующие
выводы (с возмущением):
увеличение коэффициента пропорциональной части регулятора
значительно изменяет общую картину переходного процесса, так как при этом время
регулирования уменьшается, а когда коэффициент пропорциональной части
регулятора уменьшаем время регулирования увеличивается, при дальнейшем
исследование объекта получаем, что увеличением коэффициента увеличивается время
регулирования и появляется перерегулирование;
как следует из таблицы, последовательное увеличение
коэффициента дифференцирующего звена приводит к значительному увеличению время
регулирования, а при уменьшении к наилучшему времени регулирования, при
дальнейшем исследование объекта получаем, с уменьшением коэффициента появляется
перерегулирование и время регулировании увеличилось.
отсутствие статической ошибки можно объяснить наличием
интегрирующего звена в цепи управления;
приемлемым регулятором можно считать ПИД-регулятор;
Оптимальными являются настройки: (P=0,9174, I=0, D=114).
Заключение
В ходе выполнения курсового проекта получены навыки
разработки математических моделей систем автоматического регулирования и
определения параметров настройки регуляторов. Разработана математическая модель
системы автоматического регулирования уровня жидкости в герметичном резервуаре.
При выполнении работы построена концептуальная, математическая логическая
аналитическая и инструментальная модели объекта; модель исследована и
определены оптимальные настройки регулятора.
Оптимальными настройками PID - регулятора можно
считать P=0,65,
I=0, D=83,4, т.к. при этих
настройках минимальное время регулирования, отсутствует перерегулирование и
статическая ошибка (без возмущения).
Оптимальные настройками PID - регулятора можно
считать P=0,9174,
I=0, D=114, т.к. при этих
настройках минимальное время регулирования, отсутствует перерегулирование и
статическая ошибка (с возмущением).
Список
использованных источников
1. Моделирование.
Методическое указание по курсовому проектированию [Текст] / Составитель В.А.
Устимец. - Красноярск: СибГТУ, 2005. - 5с.
2. Кафаров
В.В., Глебов М.Б. / Математическое моделирование основных процессов химических
производств: Учебн. пособие для вузов. - М.: Высш. шк., 1991. - 400 с.: ил.
3.
Зарубин В.С., Крищенко А.П. / Математическое моделирование в технике: Учебник
для вузов. - Москва.: Издательство МГТУ им. Н.Э. Баумана 2003. - 496 с.