Проектирование прямоходового импульсного преобразователя постоянного тока
Аннотация
Пояснительная записка к курсовому проекту содержит:
Страниц - 12
Рисунков - 7
Источников-3
Графического материала-1
Объектом проектирования является прямоходовой импульсный
преобразователь постоянного тока.
Цель работы: Выбор и обоснование силовой части. Расчет
силовой части. Разработка системы управления и защиты.
Курсовой проект выполнен в текстовом редакторе Microsoft Word
2013 на белой бумаге формата А4 с использование программ T-Flex CAD 7.2, Paint
5.1, Microsoft Visio 2010.
Содержание
Введение
Выбор и обоснование силовой части
Разработка структурной схемы системы защиты и управления
Расчет силовой части
Расчёт трансформатора
Заключение
Список литературы
Введение
В данном курсовом проекте проектируется прямоходовой
импульсный преобразователь постоянного тока.
Прямоходовой преобразователь (Forward) - это одноключевой
преобразователь, в котором для передачи энергии из первичной цепи во вторичные
цепи используется трансформатор. Энергия передаётся из первичной обмотки во
вторичную, когда ключ замкнут и через него течёт ток.
Рис. 1. Схема прямоходового преобразователя постоянного тока
Достоинства:
· Наличие всего одного ключевого микросхема;
· Магнитопровод импульсного трансформатора
имеет меньшие габариты, чем магнитопровод трансформатора обратноходового
преобразователя при прочих одинаковых условиях эксплуатации и близких режимах
работы.
Недостатки:
· У прямо ходового преобразователя
постоянного тока возникает подмагничивание сердечника трансформатора, вызванное
несимметричным циклом перемагничивания петли гистерезиса. Из-за этого КПД
такого преобразователя обычно меньше, чем у двухтактных преобразователей с
симметричным перемагничиванием импульсного трансформатора.
· Принципиальная невозможность использования
эффективных систем симметрирования в прямо ходовых импульсных преобразователях
постоянного тока является недостатком. Предельную петлю гистерезиса
магнитопровода однотактного прямо ходового преобразователя может спасти только
быстродействующая система защиты, в противном случае они будут выведены из
строя.
Выбор и
обоснование силовой части
Есть несколько схем прямо ходового импульсного
преобразователя постоянного тока. Но наиболее часто встречается две схемы. Эти
схемы представлены на рис. 2 и 3.
Рисунок 2 - Прямоходовой импульсный преобразователь
постоянного тока
прямоходовой преобразователь постоянный ток
Рисунок 3 - Прямоходовой импульсный преобразователь
постоянного тока с вентилем обратного тока.
Разработка
структурной схемы системы защиты и управления
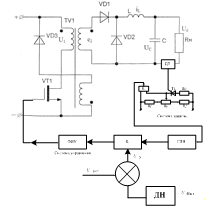
Для расчёта своего курсового проекта я взял за основу схему
изображённую на рисунке 2,а так же дополнил схему системой управления и
системой защиты для долго срока службы схемы. Структурная схема с системой
защиты и управления представлена на рисунке 4.
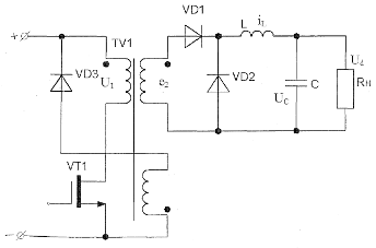
Рисунок 4. Прямо ходовой импульсный преобразователь
постоянного тока с вентилем обратного тока.
Рассмотрим систему защиты и принцип её работы представленную
на рисунке 5.
Рисунок 5.
Здесь УВ - управляемый выпрямитель, работающий с системой
управления (СУВ) реализующей вертикальный способ управления. Потенциометром Ry
можно регулировать
уровень напряжения управления от нуля до максимального
значения, определяемого амплитудой пилообразного напряжения при котором система
управления полностью запирается и формирования импульсов управления не
происходит. В случае возникновения аварийного режима сигналом с датчика тока
включается тиристор зашиты Т3 и подаёт на вход системы управления
запирающее напряжение, действием которого формирование импульсов управления
прекращается
Рассмотрим систему стабилизации выходного напряжения и
принцип её работы представленную на рисунке 6.
Рисунок 6. Система стабилизации выходного напряжения ИППТ
Для схемы ИППТ изображённого на рисунке 4 необходимо
обеспечить стабилизацию выходного напряжения преобразователя который по заданию
должен равняться примерно 2%. Поэтому в разработке схемы управления решил
применить схему с обратной связью т. к он компенсирует Kcт равный 2 %. Здесь
ГПН - генератор пилообразного напряжения, формирующий последовательность
пилообразных импульсов постоянной частоты н амплитуды рисунок 7. Эти импульсы
сравниваются в компараторе К с напряжением Uy, в результате чего формируются
прямоугольные импульсы с длительностью tи, которая может регулироваться уровнем
напряжения управления Uy.
Рис. 7. Диаграмма, поясняющая работу системы управления
нереверсивным ИППТ
Расчет
силовой части
Все расчеты производим по формулам, взятым из источника №1
Исходные данные:
Uист=30 В ± 5%; РН=500 Вт; UН=220
В; Kт=1%.
1. Расчёт сглаживающего фильтра
Рассчитываем ток в нагрузке
(А)
Сопротивление нагрузки
(Ом)
Коэффициент сглаживания определяется по выражению
- коэффициент пульсаций, для однополупериодной схемы выпрямления,
=0,01 - коэффициент пульсаций, который необходимо обеспечить
Частоту выбираем из соображения минимума массы трансформатора. Для
сердечников, выполненных из электротехнической стали эта частота лежит в
диапазоне от 3 до 5 к Гц. Принимаем значение f = 4 кГц.
Принимаем ёмкость С из стандартного ряда Е24 С=1 мкФ
Для LC - фильтра справедливо выражение:

Из этого выражения определяем индуктивность сглаживающего фильтра
L.
мГн
Условия необходимые, для нормальной работы фильтра Xc??Rd и XL ??Rd
выполняются.
Принимаем, что коэффициент заполнения в нашем случае
Найдём напряжение на вторичной обмотке.
В
2. Расчёт сглаживающего дросселя
1. Находим величину
. По кривой рис.9-2 определяем
80
. Из табл. П 2-1 выбираем предварительно магнитопровод Ш 25 * 40
для которого
. По формуле 9-5 находим
. Из кривых рис. 9-1 находим
0,024
. По данным табл. 9-1 выбираем плотность тока
. По формуле 9-4, где
Определяем возможные значения а
Выбираем типоразмер пластины Ш - 25 (а = 2,5 см)
. Окончательно выбираем типоразмер магнитопровода Ш25*40 из табл.
П 2-1 
. По данной формуле находим
По формуле находим
. Определяем число витков обмотки по формуле
. Произведём конструктивный расчёт дросселя в результате которого
определяем:
Провод марки ПЭВ - 1
Принимаем: 
Расчёт
трансформатора
1. Расчётная мощность трансформатора
Для однополупериодной схемы выпрямителя расчётная мощность
трансформатора в три раза больше, чем нагрузки из-за того, что полезную
мощность переносит только первая гармоника.
. Выбираем ленточный магнитопровод из стали Э340, толщина ленты
0,15 мм.
. Находим ориентировочные величины: индукцию (табл. 5-1) уменьшаем
на 5% для того, чтобы при увеличении напряжения питающей сети в пределах 5%
максимальная индукция не превышала табличное значение.
Принимаем
0,8 Tл
Плотность тока лежит в границах
Принимаем
1,5
Коэффициент заполнения окна принимаем
Коэффициент заполнения магнитопровода принимаем
. Определим произведение сечения стали магнитопровода на площадь
его окна по формуле
. Из табл. П 2-2 выбираем магнитопровод ШЛ 20*25 у которого
. Определяем потери в стали по формуле
удельные потери в стали по рис. 5-2 для
. Находим активную составляющую тока холостого хода по формуле
с учётом превышения напряжения на 5%
. Находим полную намагничивающую мощность по формуле 1-62
удельная намагничивающая мощность
. Реактивная составляющая тока холостого хода
. Находим абсолютное и относительное значение тока холостого хода
по формуле
По формуле
и
находим из табл. 5-5 принимаем

Что допустимо.
. Найдём ориентировочные величины тока и сечения проводов обмоток.

. Вбираем стандартные сечения проводов марки ПЭВ - 2


. Определяем осевую длину обмотке на гильзе
. Находим число витков в одном слое и число слоёв каждой обмотки.
где k - коэффициент укладки по рис. 2-27
и
Выбор силовых
ключей
1. Транзистор VT1
Условия выбора:
Выбираем MOSFET - транзистор 2N4391CSM с параметрами
. Диод VD1
Условия выбора:
Выбираем диод 2N4391CSM с параметрами
. Диод VD2
Условия выбора:
Выбираем диод 2N4391CSM с параметрами
. Диод VD3
Условия выбора:
Выбираем диод 2N4391CSM с параметрами
Заключение
В данном курсовом проекте была рассчитана схема прямо
ходового импульсного преобразователя постоянного тока сделаны обоснования и
расчёты силовой части, а так же применилась замкнутая система управления для
обеспечения стабилизации выходного напряжения. Подобрана система защиты на
основе потенциометра для регулирования большего или меньшего напряжения.
Список
литературы
1. Петрович
В.П., Воронина Н.А., Глазачев А.В. Силовые преобразователи электрической
энергии.
2. В.С.
Мишуров, В.Д. Семенов ЭНЕРГЕТИЧЕСКАЯ ЭЛЕКТРОНИКА.
. Б.Ю.
Семёнов Силовая электроника для любителей и профессионалов.