Разработка программы 'Электронный каталог' для библиотеки ОГАУ

  • Вид работы:
    Дипломная (ВКР)
  • Предмет:
    Информационное обеспечение, программирование
  • Язык:
    Русский
    ,
    Формат файла:
    MS Word
    551,01 Кб
  • Опубликовано:
    2015-06-02
Вы можете узнать стоимость помощи в написании студенческой работы.
Помощь в написании работы, которую точно примут!

Разработка программы 'Электронный каталог' для библиотеки ОГАУ

АННОТАЦИЯ

В данном дипломном проекте рассматриваются теоретические и практические вопросы создания программного продукта - от планирования до практического применения.

Дипломный проект состоит из расчетно-пояснительной записки и графического материала в виде слайдов PowerPoint и программы на диске.

Пояснительная записка состоит из пяти глав, введения и заключения. Объем пояснительной записки 61 страница.

В первой главе рассматривается общая характеристика предприятия и описывается объект автоматизации.

Во второй главе описано администрирование баз данных, проектирование баз данных, язык запросов к базе данных, а также проведен анализ средств разработки приложений баз данных.

В третьей главе рассматривается планирование разработки программного продукта, предварительный проект и практическая реализация.

В четвертой главе рассматриваются вопросы безопасности жизнедеятельности, произведены расчеты освещения.

В пятой главе произведены расчеты экономической эффективности программы «Электронный каталог» для библиотеки ОГАУ.

Содержание

ВВедение

1 ОРГАНИЗАЦИОННО-ЭКОНОМИЧЕСКАЯ ХАРАКТЕРИСТИКА огау

.1 Общая характеристика учреждения

.2 Характеристика объекта автоматизации

тЕХНИКО-ЭКОНОМИЧЕСКОЕ ОБОСНОВАНИЕ ПРОЕКТА

.1 Проектирование реляционных баз данных

.2 Средства разработки приложений баз данных

.3 Администрирование баз данных

.4 Язык запросов к базе данных SQL6

Разработка программы «Электронный каталог»

.1 Основание для разработки

.2 Планирование разработки

.3 Предварительный проект

.4 Поэтапная разработка приложения

.4.1 Логика работы программы

.4.2 Описание логики работы каждого модуля программы

.5 Сопровождающая документация продукта

.5.1 Руководство системному программисту

.5.2 Руководство пользователя

.6 Тестирование программы. Контрольный пример

ОСНОВЫ БЕЗОПАСНОСТИ ЖИЗНЕДЕЯТЕЛЬНОСТИ

Технико-экономическое обоснование проектного решения

Заключение

Список используемой литературы

Приложения

Введение

Темой дипломного проектирования является «Разработка программы «Электронный каталог» для библиотеки ОГАУ».

Целью данного проектирования является автоматизация процесса сбора, хранения и обработки библиографических описаний различных изданий осуществляемого сотрудниками библиотеки Оренбургского Государственного Аграрного Университета.

Перед дипломником стоит задача создания программы «Электронный каталог», которая должна будет решать задачи по обработке библиографических описаний экземпляров как законченных однотомных и многотомных изданий, так и продолжающихся, серийных или периодических изданий. Программа «Электронный каталог» должна будет позволять добавлять новые описания, при необходимости изменять и удалять существующие, выводить библиографические описания, в форме составленной по правилам, описанным ГОСТом 7.1-2003 на печать либо на монитор компьютера. Также должен быть реализованы процессы поиска библиографических описаний, создания новых баз данных и удаления существующих.

Объектом автоматизации данного проектирования является библиотека ОГАУ.

1. Организационно-экономическая характеристика ОГАУ

.1 Общая характеристика учреждения

ФГОУ ВПО Оренбургский государственный аграрный университет - государственное образовательное учреждение высшего профессионального образования федерального подчинения.

Государственным органом управления университетом, выполняющим функции Учредителя, является Министерство сельского хозяйства.

мая 1930 года в Оренбуржье было открыто первое высшее учебное заведение - Оренбургский сельскохозяйственный институт, образованный в соответствии с приказом народного комиссариата просвещения РСФСР от 16.05.1930 № 266 на основании ходатайства Оренбургского комитета ВКП (б) и Второго Окружного съезда Советов трудящихся.

Указом Президиума Верховного Совета СССР от 11.06.1980 институт был награжден орденом Трудового Красного Знамени.

Приказом Государственного комитета Российской Федерации по высшему образованию от 11.02.1992 № 118 сельскохозяйственный институт переименован в Оренбургскую государственную сельскохозяйственную академию.

Приказом Государственного комитета Российской Федерации по высшему образованию от 16.05.1995 № 705 сельскохозяйственная академия переименована в Оренбургский государственный аграрный университет.

Юридический адрес ОГАУ: 460795, г. Оренбург, ул. Челюскинцев, 18.

Оренбургский государственный аграрный университет - многопрофильный научный, учебно-производственный комплекс, реализующий многоуровневую систему подготовки высококвалифицированных специалистов.

ФГОУ ВПО Оренбургский государственный аграрный университет осуществляет образовательную деятельность на основании лицензии Минобразования России от 21.05.2003 А №000739 и свидетельства о государственной аккредитации Минобразования России от 01.08 2003 А №001089.

Подготовка специалистов в университете осуществляется по 9 профилям основных профессиональных образовательных программ, в т.ч. по 25 специальностям и 1 направлению (бакалавриат) высшего, 8 - среднего профессионального образования, программам начального профессионального образования, а также по 37 программам послевузовского и программам дополнительного профессионального образования.

ФГОУ ВПО Оренбургский государственный аграрный университет осуществляет образовательную деятельность по очной, заочной формам обучения. Общий контингент студентов университета составляет 8928 человек, в т.ч. 6464 - по очной форме обучения.

Учебный процесс обеспечивают 7 факультетов (агрономический, лесохозяйственный, ветеринарной медицины и биотехнологий, информационных технологий, механизации сельского хозяйства, экономический, юридический), 4 института (Институт управления, Институт дополнительного профессионального образования, Институт управления рисками и БЖД в АПК, Институт непрерывного профессионального образования), Таможенный колледж и 39 филиалов кафедр на производстве.

Отбор абитуриентов и их профориентация ведётся через Центры довузовской подготовки (ЦДП), Ассоциацию учебных заведений непрерывного аграрного образования, в которую входят 30 учебных заведений различного уровня (профтехучилища, колледжи, техникумы, вузы).

В университете работают 103 профессора, доктора наук и 328 доцентов, кандидатов наук. В целом остепенённость профессорско-преподавательского состава университета составляет 64,4%. Среди преподавателей университета: один член Российской академии наук, один член-корреспондент РАСХН, два Заслуженных деятеля науки и техники, шесть Заслуженных деятелей науки, пять Заслуженных работников высшего профессионального образования, 13 Почётных работников высшего профессионального образования, 31 Заслуженный работник по различным отраслям народного хозяйства.

В университете действует 6 докторских диссертационных советов по 13 специальностям. За последние 5 лет в советах защитилось 19 докторов и 243 кандидата наук. В целом за время существования вуза было подготовлено через докторантуру, аспирантуру и соискательство более 350 докторов и 1500 кандидатов наук.

Компьютерный парк университета составляет более 900 IBM-совместимых машин класса Pentium III и выше, каждый факультет оснащен мультимедиа-оборудованием для проведения лекций и семинаров.

В образовательном процессе активно используются: Учебный парк с новым комплексом сельскохозяйственных машин отечественного и зарубежного производства; лабораторное оборудование по определению генномодифицированных продуктов в кормах и продуктах питания, диагностическое оборудование для технического обслуживания машин, лабораторию по определению качества зерна и горючесмазочных материалов, структурного анализа металла и многое-многое др.

Научно-исследовательская работа ученых университета ведётся в тесном взаимодействии с Международной Академией информатизации, Петровской Академией наук и искусств, Международной Академией аграрного образования, Всероссийским научно-исследовательским Институтом сельского хозяйства, Всероссийским научно-исследовательским Институтом мясного скотоводства, Институтом клеточного и внутриклеточного симбиоза и Институтом степи УрО РАН, Оренбургским отделом биотехнических систем Института прикладной механики УрО РАН. Университет успешно участвует в реализации более 20 республиканских научно-технических программ, основными из которых являются:

разработка и совершенствование технологии производства продукции растениеводства и животноводства;

совершенствование средств механизации и автоматизации отраслей АПК;

развитие экономического механизма стабилизации сельскохозяйственного производства в условиях рыночных отношений;

совершенствование законности и правопорядка в условиях построения правового государства и др.

Научные изыскания ведутся совместно с учеными-практиками зарубежных фирм «Монсанто» (США), «Баер Кроп Саейнс» (Германия), «Сингента» (Швейцария), генеральным дистрибьютором фирмы «Клаас» фирмой «Евротехника» и др.

1.2    Характеристика объекта автоматизации

база данные программа запрос

Объектом, для которого ведется разработка автоматизированной системы, программы «Электронный каталог» является библиотека Оренбургского Государственного Аграрного Университета. В библиотеке осуществляются задачи по обслуживанию студентов ОГАУ, профессоров и преподавателей, ведутся работы по комплектованию, обработке документов, хранения фондов научной, учебной и художественной литературы. Количество сотрудников библиотеки составляет 42 человека. Структура библиотеки состоит из 5-ти отделов:

1.    Отдел обслуживания учебной литературы:

- абонемент научной литературы для студентов очной формы обучения;

абонемент учебной литературы для студентов вечерней и заочной форм обучения;

абонемент учебной литературы для студентов дополнительного профессионального образования;

абонемент художественной литературы с сектором выставочной работы и пропаганды книги.

2.    Отдел обслуживания научной литературы с сектором дополнительного обслуживания;

3.      Отдел справочно-библиографического обслуживания с сектором информационной работы;

.        Отдел комплектования, библиотечной обработки документов с сектором предметизации и каталогов;

.        Отдел книгохранения.

Обслуживание читателей осуществляется в специализированных читальных залах:

1.    Универсальном;

2.      Экономической литературы;

.        Периодических изданий;

.        Естественно-гуманитарных наук.

Читальные залы для обслуживания студентов рассчитаны на 280 посадочных мест. Читальный проффессорско - преподавательского состава рассчитан на 20 посадочных мест.

Справочный материал библиотеки ОГАУ состоит из пяти баз данных:

1.    База данных книги и брошюры;

2.      База данных диссертаций;

.        База данных авторефератов;

.        База данных трудов сотрудников ОГАУ;

.        База данных коллекций.

«Библиотека является одним из ведущих структурных подразделений ВУЗа, обеспечивающим документами и информационными ресурсами учебно-воспитательный процесс и научные исследования». [7] Библиотека в своей деятельности руководствуется Конституцией и законами РФ, постановлениями, приказами и другими нормативными актами органов управления высшими учебными заведениями, уставом высшего учебного заведения.

Основные задачи библиотеки:

. Полное и оперативное библиотечное и информационно-библиографическое обслуживание студентов, аспирантов, докторов, научных сотрудников, преподавателей.

. Формирование фонда в соответствии с профилем университета т информационными потребностями пользователей.

. Организация и ведение справочно-библиографического аппарата.

. Воспитание информационной культуры.

В таблице 1.1 представлены показатели финансово-экономической деятельности подразделения.

Таблица 1.1

Экономические показатели библиотеки ОГАУ

Показатели

Годы

Отклонение ( + ; - ) от 2005 г. к 2006 г.


2005 г.

2006 г.


Стоимость основных фондов, тыс. руб.

4215

6190

+1975

Выручка от реализации продукции, тыс.руб.

1250

1934

+684

Себестоимость реализованной продукции, тыс.руб.

1250

1934

+684

Среднегодовая численность работников, чел.

44

44

0

Производственные затраты, тыс.руб.

0

0

0

Рентабельность продаж, %

29,65

31,24

+1.59


2. Технико-экономическое обоснование проекта

.1 Проектирование реляционных баз данных

Базовые идеи современных информационных технологий основываются на концепции баз данных, согласно которой, основой информационных технологий являются данные, организованные в базы данных для их адекватного отображения и удовлетворения информационных потребностей пользователя.

«Данные - это информация, представленная в определенном виде, позволяющем автоматизировать ее сбор, хранение и дальнейшую обработку». [9]

«База данных (БД)- это совокупность взаимосвязанных данных, при такой минимальной избыточности, которая допускает их использование оптимальным образом для одного или нескольких приложений в определенной предметной области». [9] Для управления данными в БД применяются системы управления базами данных (СУБД).

«Система управления базами данных - это совокупность языковых и программных средств, предназначенных для создания, ведения и совместного использования БД многими пользователями». [15]

По степени универсальности различают два вида СУБД:

СУБД общего назначения;

специализированные СУБД.

«СУБД общего назначения - это СУБД не ориентированные на определенную предметную область или на определенную группу пользователей». [13] Специализированные СУБД - это специально разработанные системы управления, которые ориентированны на работу в определенной предметной области. Разработка специализированных СУБД занимает больше времени и труда, чем разработка СУБД общего назначения, но в некоторых ситуациях такая разработка может быть оправдана.

В среде СУБД различают несколько компонентов:

данные;

пользователи;

аппаратное обеспечение;

программное обеспечение;

процедуры.

Схематично эти компоненты показаны на рис. 2.1

Рис. 2.1 Среда СУБД

«Данные являются наиболее важным компонентом среды СУБД. Все остальные компоненты предназначены для обеспечения удобного и быстрого доступа пользователя к данным». [11]

Данные в БД однократно определяются и многократно используются разными пользователями. Для того чтобы все процессы по обработке данных реализовывались быстро, просто и комфортно, эти данные должны быть организованы в БД особым образом.

данные, в БД не должны повторяться, т.е. должна отсутствовать избыточность данных;

БД должна содержать не только данные, отражающие какую-либо предметную область, но и описания этих данных;

данные, в БД должны быть логически связаны между собой.

Для выполнения перечисленных условий выполняют проектирование БД. «Проектирование БД состоит из трех фаз:

концептуальное проектирование;

логическое проектирование;

физическое проектирование.» [14]

Первый фаза заключается в создании для анализируемой предметной области концептуальной модели данных. Результатом первой фазы проектирования БД является созданная концептуальная схема данных. Существует два основных подхода к проектированию систем БД: «нисходящий» и «восходящий».

Восходящий подход применяется для проектирования простых баз данных с небольшим количеством атрибутов. Работа при данном подходе начинается с определения атрибутов, которые затем группируются в отношения.

Нисходящий подход применяется для проектирования БД с большим количеством атрибутов. При данном подходе проектирование начинают с разработки моделей данных, которые содержат несколько высокоуровневых сущностей и связей. Нисходящий подход демонстрируется в концепции модели «сущность - связь» (Entity-Relationship - ER-модель) предложенной Питером Ченом.

Кроме «нисходящего» и «восходящего» подходов, для проектирования БД могут применяться и другие подходы скомбинированные на основе указанных.

В построении концептуальной модели данных можно выделить несколько этапов:

выделение локальных представлений;

формулирование объектов и описание атрибутов, составляющих структуру каждого объекта;

выделение ключевых атрибутов;

спецификация связей между объектами;

анализ и добавление не ключевых атрибутов;

объединение локальных представлений.

Построение концептуальной модели данных осуществляется на основе анализа описания предметной области на естественном языке, сделанного пользователем.

На этапе логического проектирования созданную ранее концептуальную модель изменяют согласно выбранной модели данных и создают глобальную логическую модель данных. Существует два основных подхода к созданию глобальной логической модели данных: централизованный подход и подход на основе интеграции представлений.

При централизованном подходе создается единый список требований путем объединения требований всех типов пользователей.

При использовании метода интеграции представлений локальные логические модели данных, отражающие представления разных групп пользователей объединяют в глобальную логическую модель данных.

На этапе физического проектирования полученную логическую модель физически реализуют посредствам СУБД.

Далее будет рассмотрена трехуровневая архитектура базы данных. «Одним из важнейших аспектов построения СУБД является идея отделения логической структуры БД и манипуляций данными от физического представления данных ЭВМ.» [10] Эта идея определяет некоторые требования к архитектуре БД. В настоящее время широко используется трехуровневая архитектура БД. Данная структура БД была предложена в 1975 году Комитетом планирования стандартов и норм SPARC Американского национального института стандартов ANSI и официально признана в 1978 году.

Эта архитектура состоит из трех уровней представления данных:

внешний уровень - пользовательский уровень, где каждый пользователь или отдельные группы пользователей имеют свое представления о данных;

внутренний уровень - уровень представления, предназначенный для СУБД и операционной системы;

концептуальный уровень. Данный уровень обеспечивает независимость внутреннего и внешнего уровней друг от друга и используется для отображения внешнего уровня на внутренний.

Описание структуры данных на любом из этих уровней называется схемой. На внешнем уровне существует несколько внешних схем, которые соответствуют разным представлениям данных. На концептуальном уровне схема описания данных называется концептуальной схемой, на внутреннем - внутренней схемой.

Внешний уровень предназначен для пользователей. Их представления базы данных называется внешним представлением. Таких представлений может быть сколь угодно много, по количеству пользователей, т.е. для каждого пользователя или группы пользователей существует свое представление на базу данных, где представлены те сущности, атрибуты и связи которые необходимы данному конкретному пользователю или группе пользователей. Каждый пользователь может использовать свой язык общения с базой данных.

Концептуальный уровень - это промежуточный уровень между внешним и внутренним уровнями. Этот уровень обеспечивает представление всей базы данных в абстрактной форме.

На внутреннем уровне находится внутренняя схема, которая описывает физическую реализацию базы данных и предназначена для достижения оптимальной производительности и экономного использования дискового пространства. Внутренний уровень содержит следующую информацию:

распределение дискового пространства для хранения данных и индексов;

указание размеров сохраняемых элементов данных;

сведения о размещении записей;

сведения о сжатии данных и методах шифрования.

СУБД должна обеспечивать связь между всеми тремя уровнями представления данных и устанавливать соответствие между схемами разных уровней, а также проверять их непротиворечивость.

Трехуровневая архитектура предназначена, прежде всего, для обеспечения независимости от данных, т.е. изменения на нижних уровнях не должны влиять на верхние уровни. Существует два вида независимости от данных: логическая и физическая.

Логическая независимость означает, что изменения в концептуальной схеме, такие как добавление или удаление сущностей, атрибутов или связей, не должны влиять на существующие внешние схемы других пользователей или групп пользователей.

Физическая независимость означает независимость внешнего и концептуального уровней от изменений во внутреннем, физическом представлении данных.

Далее будет рассмотрена проблема избыточности данных и вопрос нормализации отношений. При проектировании базы данных часто возникает проблема избыточности данных. Избыточность вызывается дублированием данных, т.е. их повторением. «При избыточности возникает ряд проблем или аномалий:

аномалии включения;

аномалии удаления;

аномалии модификации». [12]

Для устранения всех этих недостатков применяется процесс нормализации отношений. Процесс нормализации отношений - это процесс перехода от нормальной формы (НФ) низкого уровня к нормальной форме более высокого уровня. Различают несколько нормальных форм:

1НФ - первая нормальная форма;

2НФ - вторая нормальная форма;

3НФ - третья нормальная форма;

НФБК - нормальная форма Бойса - Кодда;

4НФ - четвертая нормальная форма;

5НФ - пятая нормальная форма.

Каждая из этих НФ налагает ряд ограничений на данные:

1НФ, 2НФ и 3НФ ограничивают зависимость непервичных атрибутов от ключей;

НФБК ограничивает зависимость первичных атрибутов;

4НФ налагает ограничения на виды многозначных зависимостей;

5НФ вводит зависимости соединений.

«Переход к каждой НФ происходит постепенно, т.е. чтобы перейти к НФ более высокого уровня, БД должна быть уже приведена к предыдущей НФ». [15] С каждым последующим уровнем ограничения накладываемые на данные становятся более жесткими, а отношения становятся менее подвержены различным аномалиям.

2.2 Средства разработки приложений баз данных

Технология DAO (Data Access Objects - объекты доступа к данным) предоставляет объекты и методы для доступа к базам данных. «Первоначально эта технология была создана как COM-интерфейс для работы с СУБД Jet, которая позволяла работать с базами данных Microsoft Access. После этого разработчиками были расширены возможности DAO и создана универсальная технология для работы с данными». [20]

«Технология DAO предоставляет средства для создания, удаления и редактирования баз данных». [19] Благодаря этой технологии имеется возможность добавления и удаления таблиц базы данных, а также редактирования записей и полей. В таблице 2.1 приведен краткий список методов технологии DAO.

Таблица 2.1

Краткий список методов технологии DAO

Метод

Описание

 

CreateDatabase

Создание базы данных. В параметрах этого метода необходимо указать имя создаваемой базы данных.

 

CreateTable

Добавление новой таблицы к базе данных. В данном методе существует следующий порядок записи параметров: CreateTable DB, “Name Table”, где DB - это переменная типа Database которая и является базой данных, Name Table - это название таблицы, этот параметр необходимо указывать в кавычках.

 

CreateField

Создание поля в указанной таблице. Этот метод предусматривает присваивание: Set FLD = TBL.CreateField (“Name Field”, dbText, N), где FLD - это переменная типа Field (поле), TBL - переменная типа TableDef, dbText - константа указывающая на тип данных которые предполагается записывать в поле, N - размерность поля.

 

OpenDatabase

Открытие базы данных. В параметрах данного метода необходимо указать полный путь открываемой базы данных: OpenDatabase (Путь)

 

OpenRecordset

Получение доступа к записи или нескольким записям. В параметрах данного метода указывается SQL - запрос к базе данных и на его основе из определенной таблицы базы данных выделяются записи, удовлетворяющие данному запросу.

 

NewPassword

Изменение существующего пароля базы данных. В качестве параметров данного метода указывается старый пароль и новый пароль: NewPassword (Старый пароль, Новый пароль)

Close

Закрытие базы данных.


Наряду с DAO корпорация Microsoft предоставляет и другие технологии для доступа к данным:

- ADO;

OLE DB;

ODBC;

RDO;

- ADO.NET.

«ADO (ActiveX Data Object) - является следующей технологией после DAO и обладает большей универсальностью». [19] В ADO используются ActiveX- компоненты обеспечивающие поддержку DHTML-технологий.

«ODBC (Open Database Connectivity) - это одна из первых технологий предложенных корпорацией Microsoft для доступа к источникам данных». [21] ODBC - это программные интерфейсы на языке С, предназначенные для подключения приложений к различным СУБД. Одним из неудобств данной технологии является отсутствие объектно-ориентированного подхода.

Технология OLE DB - это объединенная технология, в основу которой положены технологии ODBC и COM. Для доступа к данным эта технология использует COM - интерфейсы, т.е. предоставляет объектно-ориентированный интерфейс для любых языков программирования, совместимых с COM. Для работы OLE DB должны существовать драйверы для непосредственного соединения с СУБД.(Remove Data Objects) - основывается на технологии ODBC и предоставляет объектно-ориентированный интерфейс доступа к данным. «Первая версия данной технологии была представлена в 1995 году» [20].

Из всех перечисленных технологий доступа к данным, технологий DAO является наиболее подходящей для решения поставленной задачи, т.к. предоставляет объектно-ориентированный интерфейс, ориентированна для работы с локальными базами данных (в отличии более универсальной технологии ADO), а также является наиболее простой, проверенной, надежной и удобной технологией доступа к данным.

2.3 Администрирование баз данных, многопользовательский режим

Многопользовательский режим применяется при необходимости распределения приложений, работающих с единой базой данных. «В настоящее время для работы с централизованными базами данных применяются технологии параллельного или распределенного доступа, для реализации которых применяются технологии файлового сервера и технология «клиент - сервер»». [17] «Технологию файлового сервера можно считать частным случаем технологии «клиент - сервер»». [18] «Технология «клиент - сервер» является двухуровневой структурой». [9] Данная структура представлена на рисунке 2.2.

Рис. 2.2 Многопользовательский режим

В данной структуре осуществляется взаимодействие двух программных процессов:

«клиент» запрашивающий услуги;

сервер обеспечивающий выполнение услуг запрашиваемых «клиентом».

Сервер (машина, хранящая БД) является СУБД и выполняет все функции СУБД.

Клиенты - это приложения, которые обращаются к серверу и запрашивают какую-либо информацию.

«Для того чтобы разумно распределить нагрузку на ЭВМ, объединенные в сети, требуется разбить функции приложения на отдельные самостоятельные компоненты и определить взаимосвязи между ними». [16] Группы функций и их описания представлены в таблице 2.2.

Таблица 2.2

Группы функций приложения

п/п

Название группы функций

Описание функции

1

Функции ввода и отображения данных

Определяются тем, что пользователь видит на экране.

2

Прикладные функции

Определяют основные алгоритмы решения определенных задач приложения.

3

Функции обработки данных в приложении

Связаны с обработкой данных внутри приложения. Для доступа к данным обычно используется язык запросов SQL, операторы которого встраиваются в языки, которые используются для написания кода приложения.

4

Функции управления информационными ресурсами

СУБД, которая обеспечивает хранение и управление базами данных.

5

Служебные функции

СУБД, которая обеспечивает хранение и управление базами данных.


Если перечисленные функции распределяются между процессами выполняемыми на клиенте и на сервере, то такая модель называется двухуровневой. Существует несколько разновидностей двухуровневой модели:

файловый сервер;

модель удаленного доступа к данным;

модель сервера баз данных.

Далее будет рассмотрена модель файлового сервера. Файловый сервер называется моделью удаленного управления данными. Структура данной модели изображена на рисунке 2.3.

На клиенте, в данной структуре, расположены почти все части приложения:

функции ввода и отображения данных;

прикладные функции;

функции управления информационными ресурсами.

Файловый сервер содержит файлы необходимые для работы приложений и СУБД, которая обеспечивает доступ к файлам.

Рис. 2.3 Модель файлового сервера.

Теперь будет рассмотрена модель удаленного доступа к данным. Структура модели удаленного доступа представлена на рисунке 2.4. В данной модели как и в модели файлового сервера база данных и ядро СУЬД также расположены на сервере. В клиенте реализуются функции ввода отображения, а так же прикладные функции. По отношению к файловому серверу данная модель имеет ряд преимуществ. С одной стороны расположение на клиентском ЭВМ прикладного компонента и компонента представления не позволяет перегрузить сервер БД, уменьшая тем самым число процессов в операционной системе. С другой стороны сервер БД выполняет только свойственные ему операции обработки данных, запросов и транзакций.

Рис. 2.4 Модель удаленного доступа.

Далее будет рассмотрена модель сервера баз данных. Модель сервера баз данных является дальнейшим развитием модели удаленного доступа к данным. В ее основу были добавлены механизм хранимых процедур и механизм триггеров. Механизм хранимых процедур позволяет создавать процедуры управляющие процессами сервера. Такие процедуры могут вызываться приложениями, триггерами или правилами поддерживающими целостность данных.

Триггер является частью БД которая реагирует на возникновение определенных событий в БД, таких как добавление, обновление и удаление данных. Если триггер вызывает ошибку в запросе, операция над данными не производится, а в приложение выполняющее запрос возвращается сообщение об ошибке.

Хранимые процедуры и триггеры хранятся в словаре БД. Оттуда они могут использоваться многими клиентами, что позволяет уменьшить дублирование алгоритмов обработки данных в разных клиентах. Для написания триггеров и хранимых процедур используется встроенный язык SQL, являющийся расширением стандартного SQL.

Модель сервера баз данных изображена на рисунке 2.5.

Рис. 2.5 Модель сервера баз данных.

В данной модели сервер, так же как и клиент, может быть инициатором обработки данных, используя механизм триггеров. У модели сервера баз данных есть недостаток очень большой загрузки сервера. Для его устранения была предложена трехуровневая модель сервера приложений.

Теперь будет рассмотрена трехуровневая модель. Структура данной модели приведена на рисунке 2.6. В трехуровневую модель вводится дополнительный промежуточный уровень между клиентом и сервером, называемый сервером приложений.

Клиент в данной модели выполняет функции ввода и отображения данных, локальных редакторов и функции обеспечения доступа к локальной и глобальной сетям.

Рис. 2.6 Структура трехуровневой модели.

Сервер баз данных занимается функциями управления информационными ресурсами базы данных. На промежуточном уровне, в котором может быть один или несколько серверов приложений выполняются общие не загружаемые функции клиента.

«Можно отметить, что эта модель, в которой компоненты приложения делятся между тремя исполнителями, обладает большей гибкостью, более высокой переносимостью и масштабируемостью системы, чем двухуровневые модели». [9]

2.4 Язык запросов к базе данных SQL

В 1989 году Международный комитет по стандартизации ISO опубликовал первый международный стандарт языка SQL. В настоящее время SQL является наиболее распространенным структурированным языком обработки данных.

Язык SQL имеет средства для манипулирования данными, определения данных и управления базами данных.

В таблице 2.3 представлены типы данных, используемые в языке SQL.

В операторах SQL могут использоваться выражения, построенные с применением знаков арифметических операций: сложения «+»,

вычитания «-», умножения «» и деления «/».включает в себя операторы разных категорий. Любой оператор SQL состоит из зарезервированных слов и слов, определяемых пользователем. Большинство слов составляющих операторы не чувствительны к регистру, кроме символьных данных.

Таблица 2.3

Перечень типов данных

Тип

Описание

 

CHARACTER (n)

Символьные строки постоянной длины в n символов

 

NUMERIC [(n,m)]

Точные числа, здесь n - общее количество цифр в числе, m - количество цифр слева от десятичной точки

 

DECIMAL [(n,m)]

Точные числа, здесь n - общее количество цифр в числе, m - количество цифр слева от десятичной точки

 

INTEGER

Целые числа

SMALLINT

Целые числа меньшего диапазона

FLOAT [(n)]

Числа большой точности, хранимые в форме с плавающей точкой. Здесь n - число байтов, резервируемое под хранение одного числа

REAL

Вещественный тип чисел, который соответствует числам с плавающей точкой, меньшей точности, чем FLOAT

DOUBLE PRECISSION

Специфицирует тип данных с определенной в реализации точностью, большей, чем определенная в реализации точность для REAL

VARCHAR (n)

Строки символов переменной длины

NCHAR (N)

Строки локализованных символов постоянной длины

BIT (n)

Строки битов постоянной длины

DATE

Календарная дата

TIMESTAMP (точность)

Дата и время

INTERVAL

Временный интервал


В операторах SQL могут использоваться выражения, построенные с применением знаков арифметических операций: сложения «+», вычитания

«-», умножения «x» и деления «/».

SQL включает в себя операторы разных категорий. Любой оператор SQL состоит из зарезервированных слов и слов, определяемых пользователем. Большинство слов составляющих операторы не чувствительны к регистру, кроме символьных данных.

В таблице 2.4 приведены операторы разных категорий.

Таблица 2.4

Перечень операторов

Оператор

Пояснение

CREATE TABLE

Создать таблицу

DROP TABLE

Удалить таблицу

ALTER TABLE

Изменить таблицу

CREATE VIEW

Создать представление

ALTER VIEW

Изменить представление

Удалить представление

DELETE

Удаляет одну или несколько строк, соответствующих условиям фильтрации

INSERT

Вставляет одну строку в таблицу

UPDATE

Обновляет значения одного или нескольких столбцов в одной или нескольких строках, соответствующих условиям фильтрации

SELECT

Позволяет сформировать результирующую таблицу, соответствующую запросу


Оператор выбора SELECT предназначен для выборки и отображения данных из одной или нескольких таблиц. Это наиболее мощный и наиболее часто используемы оператор.

Синтаксис оператора SELECT:

SELECT [DISTINCT |ALL| {* | [<>] } FROM <>

[WHERE <предикат - условие выборки или соединения>]

[GROUP BY <список полей результата>]

[HAVING <предикат - условие для группы>]

[ORDER BY <список полей, по которым требуется упорядочить вывод >]

Не все представленные части являются обязательными к включению в фразу. К обязательным относятся только SELECT и FROM. Далее представлено описание каждой фразы оператора SELECT.

. Состав фразы SELECT

наличие ключевого слова ALL означает, что в результирующую таблицу включаются все строки, удовлетворяющие условиям запроса;

ключевое слово DISTINCT предназначено для приведения таблицы в соответствие с принципами теории отношений, где предполагается отсутствие повторения строк;

символ «*» предназначен для включения всех столбцов таблицы в результат.

. Фраза FROM задает перечень исходных таблиц.

. Во фразе WHERE определяются условия отбора строк результата или соединения строк исходных таблиц запроса. В качестве условий отбора могут быть указаны следующие предикаты:

сравнения « =, <>, > , < , >= , <= »;

BETWEEN A AND B - возвращает истинное значение когда вычисленное значение попадает в заданный диапазон;

NOT BETWEEN A AND B - возвращает истинное значение когда сравниваемое значение не попадает в заданный диапазон;

IN - истинно тогда, когда сравниваемое значение входит в множество заданных значений;

NOT IN - истинно тогда, когда сравниваемое значение не входит в заданное множество;

LIKE и NOT LIKE - предикаты, требующие задания шаблона, с которым сравнивается заданное значение. LIKE возвращает истинное значение если сравниваемое значение соответствует шаблону, и ложное значение в противном случае.

IS NULL - предикат, применяющийся для выявления равенства значения некоторого атрибута неопределенному значению.

. Во фразе GROUP BY задается список полей группировки;

. Во фразе HAVING задаются предикаты - условия, накладываемые на каждую группу;

. Во фразе ORDER BY задается список полей, который определяет порядок сортировки в результирующей таблице.

3. Разработка программы «Электронный каталог»

.1 Основание для разработки

Заказчиком разработки программы «Электронный каталог» является

Федеральное государственное образовательное учреждение высшего профессионального образования «Оренбургский государственный аграрный университет». Объектом автоматизации является подразделение университета Библиотека ОГАУ.

Назначением данной разработки является автоматизация процесса организации и ведения справочно-библиографического аппарата баз данных, который является одной из основных задач библиотеки ОГАУ.

Потенциальными пользователями разрабатываемой программы «Электронный каталог» является отдел внедрения компьютерных технологий библиотеки ОГАУ, в штате которого находятся:

редактор электронных ресурсов;

библиограф;

программист.

Функциональными возможностями программы «Электронный каталог» являются создание, обработка, поиск и вывод библиографических описаний экземпляров однотомных и многотомных, законченных и продолжающихся, серийных или периодических изданий, а также создание новых и удаление существующих баз данных.

3.2 Планирование разработки

При разработке программы «Электронный каталог» предполагается использовать следующие ресурсы:

программное обеспечение: среда разработки Visual Basic 6.0, файлы базы данных Microsoft Access, операционная система Windows XP;

аппаратное обеспечение: процессор Intel Pentium с тактовой частотой 1000 МГц, оперативная память 256 Мбайт, видео память 64 Мбайт.

Разрабатываемая программа должна обеспечивать быстрое и удобное осуществление операций по созданию, изменению, удалению и выводу библиографических описаний экземпляров хранящихся в файлах базы данных Microsoft Access. Поэтому основой разрабатываемой программы должна быть схема «база данных - клиент базы данных». Клиентом, в данном случае является разрабатываемая программа «Электронный каталог», а базой данных - файл базы данных Microsoft Access.

Необходимо также включить в перечень функций программы возможность создания и удаления самих файлов баз данных.

Входными данными программы «Электронный каталог» является информация об экземплярах различных изданий, название создаваемой или открываемой базы данных, критерии для поиска библиографических описаний.

Выходными данными являются информация о выбранном библиографическом описании, список найденных библиографических описаний, а также различные системные сообщения: об успешном создании или удалении базы данных.

При проектировании программы «Электронный каталог» необходимо произвести работы, список которых представлен в таблице 3.1.

Таблица 3.1

Работы, производимые при проектировании программы «Электронный каталог»

Наименование работы

Примерное количество дней

- анализ программного обеспечения - построение схемы базы данных - выбор средств разработки - разработка приложения - тестирование - разработка документации

1 1 1 5 1 1

3.3 Предварительный проект

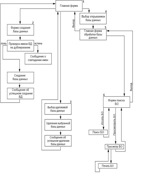
На основе сформулированных ранее основных функций выполняемых программой «Электронный каталог» можно определить предварительное проектное решение. На рисунке 3.1 изображена предварительная схема программы. Предполагается, что основные функции программа будет осуществлять с помощью 5 основных форм:

главная форма. Эта форма будет выводиться на экран сразу после открытия программы. На главной форме будет располагаться главное меню программы, через которое пользователь сможет получить доступ к остальным дочерним формам;

форма создание базы данных. На схеме она указана под номером 2. На данной форме производится задание имени создаваемой базы данных, проверка заданного имени на дублирование с именами ранее созданных баз данных и само создание базы данных. После создание базы данных на экран монитора будет выводиться сообщение об успешном выполнении операции. В случае совпадения введенного имени с именем одной из созданных ранее баз данных, на экран будет выводиться сообщение о совпадении имен и возвращение к форме 2 для задания другого названия базы данных;

форма удаления базы данных (3). На данной форме пользователю необходимо будет выбрать, из списка, имя удаляемой базы данных. После чего будет происходить ее удаление, и выводиться сообщение об успешном выполнении операции;

главная форма обработки базы данных (5). Перед выводом на экран данной формы пользователю необходимо будет выбрать из списка базу данных, которую следует открыть для обработки. Выбор имени будет производиться на форме 4. На форме 6 будут располагаться средства для выполнения основных операций обработки базы данных: добавление, сохранение и удаление библиографических описаний, а также редактирование элементов данных библиографического описания. С главной формы обработки базы данных пользователь сможет перейти на форму поиска библиографического описания (6).

форма поиска библиографического описания (6). На данной форме пользователю необходимо будет ввести критерии поиска библиографического описания. После чего будет выводится список найденных библиографических описаний. Из этого списка можно выбрать нужный элемент и произвести либо редактирование библиографического описания, либо его просмотр.

Рис. 3.1 Схема программы «Электронный каталог».

3.4 Поэтапная разработка приложения

Анализ программного обеспечения

Для работы программы «Электронный каталог» требуется следующее программное обеспечение:

операционная система Windows XP;

набор системных библиотек: Dao350.dll, Stdole2.tlb, Vb6.olb, Msvbvm60.dll, Mscomctl.ocx.

Построение схемы базы данных

На основе анализа ГОСТ 7.1 - 2003 «Общие требования и правила составления библиографического описания» был определен набор таблиц и полей базы данных используемый для работы программы «Электронный каталог». Данный набор представлен в таблице 3.2.

Таблица 3.2

Набор таблиц и полей базы данных.

Название таблицы

Список полей таблицы

Код

Вид документа, ключевое заглавие, ISSN, ISBN, ошибочный ISBN, условия доступности, дополнительные сведения.

Заглавие

1-й автор Фамилия, 1-й автор Инициалы, основное заглавие, параллельное заглавие, сведения относящиеся к заглавию, сведения об ответственности, обозначение материала.

Издания

Сведения об издании

Специфические сведения

Форма картографического материала, цвет картографического материала, масштаб картографического материала, ноты тип партитуры, ноты композиция, вид нормативного документа, сведения о замене и датах нормативного док-та, вид электронного ресурса, системные требования электронного ресурса, объем электронный ресурса.

Систематизация

Индексы УДК, индексы ББК, индексы другой систематизации, авторский знак, индексы ГРНТИ.

Выходные данные

Издатель, город 1, город 2, город 3, время издания, место изготовления, изготовитель.

Физические характеристики

Объем, иллюстрации 1, иллюстрации 2, иллюстрации 3,иллюстрации 4.

Область серии

Основное заглавие, параллельное заглавие, сведения относящиеся к заглавию серии, сведения об ответственности, ISSN, номер выпуска.

Примечания

Тираж, примечания 1, примечания 2, примечания 3, примечания 4


Выбор средств разработки

Разработку программы «Электронный каталог» предлагается вести с помощью среды разработки Visual Basic версии 6.0. Visual Basic - это объектно-ориентированный язык программирования высокого уровня ориентированный на разработку приложений в среде Windows.

3.4.1 Логика работы программы

Программа «Электронный каталог» состоит из 7 основных форм, 2-х форм справки, 3-х системных сообщений и 15 основных процедур и функций. В таблице 3.3 представлена структура основных форм программы с перечнем процедур и функций, используемых в каждой форме.

Таблица 3.3

Перечень процедур и функций основных форм программы.

Название формы

Перечень основных процедур и функций

MDIForm1

- процедура Load frmSelDB; - процедура Load frmCreateDB; - процедура Load frmDeleteDB.

frmCreateDB

- функция CheckNameDB; - процедура CreateDB; - сообщение «Совпадение имен»; - сообщение «База данных [имя базы данных] успешно создана».

frmDeleteDB

- процедура загрузки Form_Load; - процедура DeleteDB; - сообщение «База данных [имя базы данных] успешно удалена».

frmSelDB

- процедура загрузки Form_Load; - процедура CmdOpen_Click.

frmInput

- процедура загрузки Form_Load; - процедура SaveDB; - процедура AddDB; - процедура SaveTabl; - процедура DelTabl.

frmFind

- процедура frmFindLoad; - процедура SelectTabl (n As String); - процедура Combo2List (combo As Integer); - процедура Find.

frmView

- процедура View; - процедура ListAdd.


На рисунке 3.2 показана схема взаимодействия программных модулей. Как видно из рисунка основной формой программы является форма «MDIForm1». Все остальные формы являются дочерними. На форме «MDIForm1» располагается основное меню программы, с помощью которого осуществляется доступ ко всем функциональным модулям программы. Меню имеет следующую структуру:

. Файл

Новая база данных;

Открыть;

Удалить.

. Справка

Вызов справки;

О программе.

Форма «MDIForm1» загружается при открытии и отображается на экране во все время работы программы.

Форма «frmCreateDB» открывается при выборе пункта «Файл - Новая база данных» основного меню. Назначением данной формы является предоставление средств пользователю для задания имени создаваемой базы данных, а также само создание базы данных. Входной информацией для данной формы является название базы данных, выходной информацией являются системные сообщения «Совпадение имен» и «База данных [имя базы данных] успешно создана». При работе данного модуля происходит выполнение функции «CheckNameDB» и процедуры «CreateDB».

Форма «frmSelDB» используется для выбора открываемой базы данных и ее открытия. Входной информацией данного модуля является список связанных с программой баз данных, выходной информацией является номер выбранной базы данных. При работе модуля выполняются процедуры «Form_Load» и «CmdOpen_Click». Из данного модуля работа переходит на форму «frmInput».

Рис. 3.2 Схема взаимодействия модулей программы «Электронный каталог»

Форма «frmInput» является основной формой обработки базы данных. На этой форме происходит добавление, удаление и сохранение элементов данных библиографического описания. При работе формы «frmInput»

происходит обмен информацией с файлом базы данных. Входной информацией является номер базы данных, элементы данных библиографического описания. Выходной - команды о добавлении, удалении и сохранении элементов данных. В форме «frmInput» выполняются процедуры: «FormLoad», «AddDB», «SaveDB», «SaveTabl», «DelTab». Из этого модуля может быть вызвана форма поиска «frmFind».

Форма «frmFind» предназначена для поиска библиографического описания в базе данных. Входной информацией данной формы являются: номер базы данных, список критериев поиска. Выходной информацией являются результаты поиска и найденные элементы данных. Из формы «frmFind» могут быть вызваны формы «frmInput» и «frmView».

Назначением формы «frmView» является отображение библиографического описания. Входной информацией являются элементы данных библиографического описания, выходной - библиографическое описание для печати. В данном модуле происходит выполнение процедур «View» и «ListAdd». Из формы «frmView» может быть вызван модуль печати.

Модуль печати предназначен для вывода библиографического описания на бумажный носитель. Входной информацией модуля печати является библиографическое описание, которое также является и выходной информацией.

3.4.2 Описание логики работы каждого модуля системы

В приложении 6 представлен код программы «Электронный каталог».

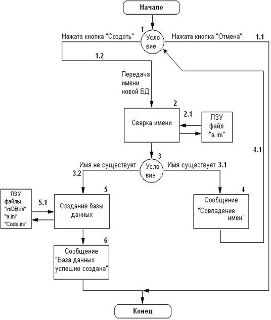
При открытии программы «Электронный каталог» происходит загрузка родительской формы «MDIForm1». Эта форма является основной и находится на экране до закрытия программы. Через нее осуществляется доступ ко всем остальным формам программы. В коде формы «MDIForm1» находятся операторы обработки событий происходящих при выборе какого-либо пункта меню. При выборе пункта меню «Файл - Новая база данных» происходит выполнение оператора «Load frmCreateDB» и загружается форма «frmCreateDB». При этом никакие данные в открывающуюся форму не передаются. На рисунке 3.3 изображена символьная схема работы данного модуля программы. Как показано на рисунке 3.3 после загрузки формы программа находится в режиме ожидания. Если пользователь нажимает на кнопку «Отмена» происходит выход из формы. Этот переход обозначен цифрой 1.1. Если же выбирается кнопка «Создать» то происходит сверка введенного имени базы данных с именами уже существующих файлов баз данных.

Рис 3.3 Символьная схема работы формы «frmCreateDB»

Процесс сверки обозначен на рисунке под цифрой 2. При этом программа обращается к ПЗУ компьютера и открывает файл «a.ini» расположенный в папке программы «Электронный каталог». В файле «a.ini» находится информация обо всех базах данных, с которыми связана программа. Если при проверке имени программа обнаруживает повторение имен, то выводится сообщение, обозначенное на рисунке под цифрой 4. После этого программа снова переходит в режим ожидания 1. Этот переход обозначен на рисунке под номером 4.1. Если же в файле «a.ini» не обнаруживается повторения имен, то происходит переход в режим создания файла базы данных (5). В режиме 5 программа обращается последовательно сначала к файлу «imDB.ini», а потом одновременно к файлам «a.ini» и «Code.ini». В файле «imDB.ini» находится шаблон базы данных, т.е. перечень всех таблиц и полей базы данных. На основе данных из файла «imDB.ini» программа создает новую базу данных с определенным количеством таблиц и полей. После создания файла базы данных происходит копирование информации из файла «Code.ini» в файл «a.ini». Затем выводится сообщение 6, об успешном создании базы данных и происходит выход из формы «frmCreateDB».

При выборе в главном меню пункта «Файл - Открыть» происходит выполнение оператора «Load frmSelDB». Этот оператор загружает форму «frmSelDB», на которой происходит выбор открываемой базы данных. Символьная схема работы данного модуля представлена на рисунке 3.4.

Как видно из рисунка 3.4 при загрузке формы «frmSelDB» происходит обращение к файлу «a.ini» который находится в ПЗУ компьютера. Из этого файла программа считывает названия всех баз данных и заполняет ими элемент управления «Combo1» (выпадающий список) для того что бы пользователь смог выбрать базу данных необходимую для открытия. Данный процесс обозначен цифрой 1 на рисунке 3.4.

Рис. 3.4 Символьная схема формы «frmSelDB»

После заполнения выпадающего списка программам переходит в режим ожидания действий пользователя. Пользователь может выбрать одно из двух действий: выйти из формы, нажав кнопку «Отмена» (это действие обозначено на рисунке 3.4 под цифрой 2.2), либо открыть выбранную базу данных, нажав кнопку «Открыть» (действие 2.1). При выборе действия 2.1 происходит загрузка формы «frmInput». При этом форме «frmInput» передается значение глобальной переменной «n» обозначающей номер выбранного файла базы данных. Следует отметить, что если пользователь не произвел никаких действий по выбору открываемой базы данных, то переменной «n» присваивается значение 1 и открывается файл базы данных с соответствующим номером. Номер файла базы данных обозначает номер, под которым этот файл значится в файле «a.ini». После загрузки формы «frmInput» происходит закрытие формы «frmSelDB».

При загрузке формы «frmInput» происходит считывание из файла «a.ini» информации о количестве таблиц, количестве полей каждой таблицы, а также название каждой таблицы и поля. Символьная схема формы «frmInput» изображена на рисунке 3.5. На основе данных из файла «a.ini» на форме «frmInput» происходит загрузка элементов управления «ComboBox» и элемента управления «TabStrip» и связывание их с базой данных. Количество вкладок элемента «TabStrip» соответствует количеству таблиц базы данных, а количество элементов «ComboBox» соответствует количеству полей конкретной таблицы. Процесс загрузки элементов управления обозначен на рисунке 3.5 под цифрой 1. После процесса загрузки управление передается пользователю, который получает возможность производить все основные операции над элементами данных библиографического описания и над самими библиографическими описаниями. Пользователь может добавить или удалить библиографическое описание (эти действия обозначены на рисунке 3.5 цифрами 3.1 и 3.2), изменить элементы данных, а также сохранить внесенные изменения (это действие обозначено на рисунке 3.5 цифрой 3.3).

При нажатии кнопки «Поиск» расположенной на форме «frmInput» происходит загрузка формы «frmFind», которой передается значение глобальной переменной «n». Данный процесс обозначен на рисунке 3.5 цифрой 3.4. При загрузке формы «frmFind», в которой происходит поиск библиографических описаний по определенным критериям, не происходит выгрузки формы «frmInput» и пользователь имеет возможность вернуться к работе с формой «frmInput» после закрытия формы «frmFind».

Рис. 3.5 Символьная схема формы «frmInput»

Символьная схема формы «frmFind» представлена на рисунке 3.6.

Как показано на рисунке 3.6 при загрузке формы поиска «frmFind» происходит заполнение списка возможных критериев поиска на основе данных полученных из файла «find.ini», с которым форма связывается при загрузке. Данное действие обозначено цифрами 1 и 1.1 на рисунке 3.6.

Рис. 3.6 Символьная схема формы «frmFind»

После этого управление передается пользователю, который может выбрать одно из трех действий: выйти из формы нажав кнопку «Отмена» (это действие обозначено цифрой 2.1); очистить ранее сформированную строку SQL - запроса (данное действие обозначено цифрой 2.2); либо приступить к поиску библиографического описания по заданным критериям, нажав кнопку «Поиск» (это действие обозначено цифрой 2.3 на рисунке 3.6). Поиск библиографического описания осуществляется с помощью SQL - запроса к базе данных. SQL - запрос формируется на основе выбранных критериев поиска и выбора логических операций. Режим поиска обозначен на рисунке 3.6 цифрой 3. Результатом работы режима поиска является список найденных библиографических описаний. После выхода из режима поиска, пользователь может выбрать одно из двух действий: изменить найденное библиографическое описание (действие 4.1), либо просмотреть его (действие 4.2). При выборе действия 4.1 происходит возврат к форме «frmInput» в которой будет отображаться найденное библиографическое описание. При выборе действия 4.2 происходит загрузка формы «frmView».

Символьная схема формы «frmView» представлена на рисунке 3.7.

Рис. 3.7 Символьная схема формы «frmView»

При загрузке формы отображения библиографического описания «frmView», происходит формирование текста библиографического описания, на основе SQL - запроса к базе данных, и отображение этого текста на экране монитора (данное действие обозначено цифрой 1 на рисунке 3.7). После отображения текста библиографического описания пользователь может выбрать одно из двух действий: выйти из формы, нажав кнопку «Выход» (действие обозначено на рисунке 3.7 цифрой 2.1), либо вывести текст библиографического описания на печать (действие обозначено на рисунке 3.7 цифрой 2.2). При выборе действия 2.1 происходит выход из формы и управление передается форме «frmInput».

3.5 Сопровождающая документация продукта

.5.1 Руководство системному программисту

Программа «Электронный каталог» предназначена для автоматизации процесса организации и ведения справочно-библиографического аппарата библиотеки ОГАУ. Основными функциями программы являются:

создание баз данных;

удаление баз данных;

обработка библиографических описаний изданий.

Для успешной работы программы «Электронный каталог» необходимо следующее аппаратное обеспечение:

процессор Intel Pentium / Celeron с тактовой частотой 1000 МГц;

объем оперативной памяти - 128 Мбайт;

количество свободного места на жестком диске - 200 Кбайт.

Также для работы программы необходимо наличие операционной системы Windows 2000 / XP и наличие следующих системных файлов:

-      C:\Program Files\Common Files\Microsoft Shared\DAO\DAO350.dll;

-        C:\Windows\System32\Mscomctl.ocx;

         C:\Windows\System32\Stdole2.tlb;

         C:\Windows\System32\scrrun.dll;

         C:\Windows\System32\msvbvm60.dll.

Все эти файлы автоматические копируются при установке программы «Электронный каталог».

Для начала установки программы «Электронный каталог» необходимо вставить диск с программой в привод CD-Rom, после чего запуститься программа установки. Если этого не произошло необходимо выбрать значок привода CD-Rom в папке «Мой компьютер», нажать на правую кнопку мыши и в появившемся меню выбрать пункт «Открыть». В открывшейся папке необходимо выбрать файл «setup.exe» и запустить его на выполнение. Этот файл произведет распаковку необходимых файлов во временную папку компьютера, после чего запуститься утилита установки программы «Электронный каталог».

После запуска утилиты установки на экране монитора появится окно приветствия. В этом окне необходимо нажать кнопку «Далее». В результате этого откроется следующее окно, в котором необходимо выбрать директорию для установки файлов программы «Электронный каталог». После выбора директории необходимо нажать на кнопку «Далее». После этого файлы программы «Электронный каталог» будут установлены в выбранную папку, и откроется окно завершения установки. В этом окне необходимо нажать на кнопку «Готово».

Пакет программы «Электронный каталог» состоит из файлов представленных в таблице 3.4.

Таблица 3.4

Перечень файлов входящих в пакет программы «Электронный каталог»

Название файла

Описание

Электронный каталог.exe

Запускаемый файл программы «Электронный каталог»

Install.exe

Запускаемый файл программы установки

Электронный каталог.exe

Запускаемый файл программы «Электронный каталог»

Inst.exe

Запускаемый файл программы установки

a.ini

Информация о таблицах и полях баз данных

code.ini

Шаблон базы данных с перечнем файлов меню

find.ini

Перечень возможных критериев поиска библиографических описаний

imDB.ini

Шаблон для создания файла базы данных

1.mnu; 2.mnu; 3.mnu; 4.mnu; 5.mnu; 6.mnu; 7.mnu; 8.mnu.

Файлы, содержащие пункты меню элементов данных библиографического описания

Dao350.dll; Mscomctl.ocx; Stdole2.tlb; scrrun.dll; msvbvm60.dll.

Системные файлы необходимые для работы программы


3.5.2 Руководство пользователя

Для открытия программы «Электронный каталог» необходимо выбрать файл «Электронный каталог.exe» и нажать на правую кнопку мыши. В открывшемся меню выбрать пункт «Открыть». После чего на экране появится главное окно программы (см. рис. 3.5.1).

Рис. 3.5.1 Главное окно программы

В главном окне программы находится меню программы, с помощью которого осуществляется доступ ко всем функциям программы.

Для того, что бы создать базу данных необходимо выбрать в меню «Файл» пункт «Новая база данных», в открывшемся окне (см. рис. 3.5.2) ввести название создаваемой базы данных и нажать на кнопку «Создать». После этого появится сообщение об успешном создании базы данных.

Для удаления базы данных необходимо выбрать в меню «Файл» пункт «Удалить» и в появившемся окне (см. рис. 3.5.3) выбрать базу данных, которую необходимо удалить.

Рис. 3.5.2 Окно создания базы данных

Затем нужно нажать на кнопку «Удалить». После этого появится сообщение об успешном удалении базы данных.

Рис. 3.5.3 Окно удаления базы данных

Для того, что бы открыть базу данных необходимо в меню «Файл» выбрать пункт «Открыть» и в появившемся после этого окне (см. рис. 3.5.4) выбрать необходимую базу данных. После нажатия на кнопку «Открыть» откроется главное окно обработки базы данных (см. рис. 3.5.5.), в котором имеется 5 кнопок. Для добавления библиографического описания к базе данных надо нажать на кнопку «Добавить», для удаления - на кнопку «Удалить», а для сохранения - на кнопку «Сохранить». Для перехода между элементами данных в окне обработки базы данных расположен элемент управления «Data». Что бы произвести поиск необходимого библиографического описания надо нажать на кнопку «Поиск». После чего на экране появится окно представленное на рисунке 3.5.6.

Рис. 3.5.4 Окно выбора открываемой базы данных

Рис.3.5.5 Окно обработки базы данных

Для поиска необходимо выбрать в списке распложенном после слов «Искать в» необходимый критерий поиска, а в списке расположенном после слова «значение» выбрать нужное значение критерия из списка доступных, после чего нажать на кнопку «Поиск».

Рис. 3.5.6 Окно поиска

3.6 Тестирование программы. Контрольный пример

Для тестирования программы «Электронный каталог» необходимо произвести контрольный пример. Для этого откройте программу, выберите, в меню «Файл» пункт «Открыть» и в появившемся окне выберите базу данных «База данных 1» и нажмите на кнопку «Открыть». В появившемся окне необходимо заполнить поля элементов данных. Для этого введите данные представленные в таблице 3.5 в соответствующие поля.

Таблица 3.5

Перечень вводимы данных

Название поля

Вводимый текст

Заглавие

1-й автор Фамилия

Семенов

1-й автор Инициалы

В.В.

Основное заглавие

Философия: итог тысячелетий. Философская психология

Сведения об ответственности

Рос. акад. наук

Код

ISBN

5-201-14433-0

Систематизация

Авторский знак

С46

Индексы УДК

539.125.5

Индексы ГРНТИ

29.05

Выходные данные

Издатель

ПНЦ РАН

Город 1

Пущино

Время издания

2000

Физические характеристики

Объем

64 с

Примечания

Тираж

2000 экз


Затем необходимо нажать на кнопку «Поиск» и в открывшемся окне выбрать критерий поиска «1-й автор Фамилия» с помощью выпадающего списка расположенного после слов «Искать в». Затем, с помощью выпадающего списка расположенного после слова «значение» выбрать фамилию «Семенов» и нажать кнопку «Искать». После этого в поле «Результаты поиска» появиться строка, обозначающая найденное библиографическое описание. Далее следует нажать на эту строку левой клавишей мыши и в появившемся контекстном меню выбрать пункт «Просмотр». После этого на экране появится окно просмотра библиографического описания. В этом окне необходимо нажать кнопку «Печать».

В случае успешного выполнения всех операций на печать должна выйти информация представленная в приложении 5.

4. ОСНОВЫ БЕЗОПАСНОСТИ ЖИЗНЕДЕЯТЕЛЬНОСТИ

4.1 Общие требования по защите труда персонала

При размещении рабочих мест в рабочих помещениях необходимо учитывать возможность быстрой эвакуации работников при чрезвычайной ситуации. «Ширина проходов должна быть не менее 55 сантиметров (см) для одного человека, не менее 70 сантиметров для двух человек и не менее 100 сантиметров для трех человек». [6] Расположение каких-либо предметов, мебели или оборудования на путях эвакуации не допустимо.

Для обеспечения нормальных условий труда и снижения тяжести трудового процесса предусматриваются требования к рабочей мебели представленные в таблице 4.1.

Таблица 4.1

Требования к рабочей мебели.

Наименование предмета мебели

Требования

Кресло

- ширина и глубина сидения не менее 40 сантиметров; - высота опорной поверхности спинки - 30  2 см - ширина спинки не менее 38 сантиметров; - длина подлокотников не менее 25 сантиметров; - ширина подлокотников - 5-7 сантиметров; - высота подлокотников над сиденьем - 23  3 см

Стол

- размер рабочей поверхности (столешницы): длина - 80 - 120 сантиметров; ширина - 80 - 100 сантиметров. - высота (расстояние от пола до столешницы) - 68-85 сантиметров.


Конструкция кресла должна обеспечивать рациональную рабочую позу. Конструкция стола должна обеспечивать рациональное и безопасное размещение оргтехники, бумаг, документов.

Расположение на рабочих местах компьютеров и работа с ними предусматривает особые требования по безопасности и обеспечению нормальных условий труда.

«Рабочие места необходимо располагать на расстоянии не менее 1,2 метра друг от друга». [6] Если рабочее место располагается за задней стенкой монитора компьютера другого рабочего места, то расстояние между ними должно быть не менее двух метров даже если между задней стенкой монитора и другим рабочим местом располагается стена отделяющая одно помещение от другого. «При этом рекомендуется установить защитную перегородку на задней части дисплея для снижения воздействия электромагнитного излучения». [5] Удаленность рабочего места от отопительных батарей должна быть не менее 1,5 метров.

4.2 Расчет освещения рабочего места

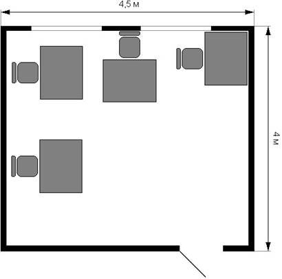
На рисунке 4.1 представлена схема помещения отдела внедрения компьютерных технологий.

Площадь рассматриваемого помещения составляет 18 квадратных метров (м2), высота h = 2,5 метров (м). Источниками искусственного освещения являются 4 лампы ЛБ 40, источниками естественного освещения являются 2 оконных проема, общей площадью 3,64 м2.

Рис. 4.1 Схема помещения

Расчет освещения помещения производится по формуле:

Fобщ=EнSZ1Z2/ (4.1)

где Eн - необходимая освещенность рабочего места по норме (Е = 300 лк);- площадь помещения, м2 ;

Z1 - коэффициент запаса, который учитывает износ и загрязнение светильников (Z1 = 1,5);

Z2 - коэффициент, учитывающий неравномерность освещения (Z2 = 1,1);

- коэффициент использования светового потока.

Коэффициент использования светового потока  вычисляется по формуле:

lb/h (l+b) (4.2)

где l - длина помещения, м;

b - ширина помещения, м;

h - высота помещения, м.

В рассматриваемом рабочем помещении побеленный потолок и светлые стены, поэтому коэффициент отражения потолка принимаем Rп = 70%, а коэффициент отражения от стен Rст = 50%. Тогда, согласно приведенной формуле, коэффициент использования светового потока  =0,8 :

По табличным данным находим для люминесцентных ламп  = 0,4.

Теперь имея все необходимые данные можно определить общий световой поток:

Теперь можно произвести подбор ламп освещения и их мощность. Для данного помещения предлагается использовать люминесцентные лампы ЛБ 40. Световой поток одной лампы ЛБ 40 составляет F = 3100 Лм. Исходя из этого, находим число ламп, которое может обеспечить необходимый световой поток F = 22275 Лм:

= Fобщ / F1 (4.3)

где F1 - световой поток одной лампы ЛБ 40.= 22275/3100 = 7

Теперь вычислим электрическую мощность всей осветительной системы.

Pобщ = P1N (4.4)

где P1 - мощность одной лампы;- число ламп.

Pобщ = 40 7= 280

Исходя из проделанных вычислений, можно сделать вывод, что освещенность помещения отдела внедрения компьютерных технологий недостаточна, т.к. используемое количество ламп меньше вычисленного количества. Для устранения данного недостатка необходимо разместить в данном помещении еще 3 лампы ЛБ 40. [8]

5. Технико-экономическое обоснование проектного решения

В таблице 5.1 представлен перечень работ и данных по разработке программы «Электронный каталог».

Таблица 5.1

Перечень работ и данных по разработке программы «Электронный каталог»

№ п./п.

Наименование работы

Исполнители

Продол- ность работы в часах

Трудоем кость работы в чел.- часах



Должность

Кол- во чел.



1

Подготовка технического задания на разработку АС

Инженер

1

8

8

2

Выбор комплекса технических средств

Инженер

1

8

8

3

Организация рабочего места с правилами техники безопасности

Инженер по технике безопасности

1

8

8

4

Оформление технической документации

Инженер

1

8

8

5

Описание задания

Инженер

1

8

8

6

Исследование алгоритма решения задачи

Инженер

8

8

7

Разработка блок-схемы алгоритма

Инженер

1

8

8

8

Программирование

Инженер

1

8

8

9

Отладка программы на ЭВМ

Инженер

1

8

8

10

Подготовка документации по задачи

Инженер

1

8

8

11

Итого


2

80

80


Расчет затрат на разработку базы данных выполняется по формуле 5.1.

КБД = Зф  [(1  КД) (1 + Ксс) + Кнр + Кпр.п ] + ТЭВМ  Смч (5.1)

где Зф - фонд основной заработной платы исполнителей работ по разработке автоматизированной системы, в рублях;

КД - коэффициент дополнительной заработной платы, КД = 0,3;

Ксс - коэффициент отчислений на социальные нужды от суммы основной и дополнительной заработной платы, Ксс = 1,1;

Кнр - коэффициент накладных расходов организации разрабатывающей проект;

Кпр.п - коэффициент прочих расходов, Кпр.п = 0,1;

ТЭВМ - машинное время, затраченное для отладки программного обеспечения, в часах;

Смч - стоимость машинного часа работы ЭВМ, в рублях.

Расчет фонда основной заработной платы исполнителей работ по созданию базы данных производится по формуле 5.2.

Зф =  t  C (5.2)

Где  t - суммарная трудоемкость работ по созданию базы данных, в чел./час.

С - стоимость одного часа работы исполнителя работ по созданию базы данных, в рублях.

На основе данных таблицы 5.1 находим Зф :

Зф = 80  16,6 = 1328

Стоимость машинного часа работы ПЭВМ (Смч ) определяется по формуле 5.3.

Смч = (Зп + Ао+ ЗЭ) / Fг (5.3)

где Ао - амортизационные отчисления за год, в рублях;

ЗЭ - затраты на силовую энергию, в рублях;

Зп - заработная плата обслуживающего персонала, в рублях;

Fг - действительный годовой фонд времени работы оборудования, в часах.

Затраты на заработную плату обслуживающего персонала определяется по формуле 5.4.

Зп = ( О  12  КД  Ксс ) (5.4)

Исходя из формулы 5.4 находим:

Годовые амортизационные отчисления рассчитываются по формуле 5.5.

Ао = Но  Спп / 100 (5.5)

Где Но - норма ежегодных амортизационных отчислений;

Спп - полная первоначальная стоимость оборудования, в рублях.

Исходя из формулы 5.5 и основываясь на данных библиотеки ОГАУ находим:

Ао = 250  11300 / 100 = 28250

Затраты на электроэнергию в год определяются по формуле 5.6.

ЗЭ = WЭ  СЭ  ТВ (5.6)

Где WЭ - установленная мощность, кВт;

СЭ - стоимость одного кВт/ч;

ТВ - время в течении года, когда компьютер потребляет электроэнергию, ТВ = Fг .

По данным библиотеки ОГАУ и основываясь на формулу 5.6 находим затраты на электроэнергию в год:

ЗЭ = 0,06  1  2072 = 124,32

По вычисленным показателям находим стоимость машинного часа работы Смч по формуле 5.3

Смч = (26334 + 28250 + 124, 32) / 2072 = 26,40

Таким образом, имея все необходимые показатели находим затраты на разработку базы данных по формуле 5.1:

КБД = 1328  [(1  0,3)  (1 + 1,1) + 1 + 0,1] + 8  26,40 = 2110,24

Абсолютный показатель экономической эффективности вычисляется по формуле 5.7.

ТЭК = Т0 - Т1 (5.7)

где Т0 - время затрачиваемое при ручной обработке, час;

Т1 - время затрачиваемое при автоматизации, час.

На основе статистических данных время, затрачиваемое при ручной обработке, занимает около 20 минут, а при автоматизации около 5 минут. Таким образом Т0 = 0,33, а Т1 = 0,08. На основе этих данных рассчитываем абсолютный показатель экономической эффективности по формуле 5.7.

ТЭК = 0,33 - 0,08 = 0,25

Экономическая эффективность рассчитывается по формуле 5.8.

УПТ = ( Т1 / Т0 )  100 % (5.8)

Подставив имеющиеся показатели, получаем:

УПТ = (0,08 / 0,33)  100 = 24,2 % [8]

Исходя из полученных данных можно сделать вывод, что разработка программы «Электронный каталог» для библиотеки ОГАУ является экономически целесообразной, т.к. экономическая эффективность составляет около 25%, а затраты на разработку составляют всего 2110, 24 рублей.

Заключение

В заключение процесса разработки можно сделать вывод о том, что достигнута цель проектирования, разработана программам «Электронный каталог» отвечающая поставленным требованиям и решающая задачи, сформулированные в начале проектирования.

Программа «Электронный каталог» имеет практическую значимость, которая заключается в возможности ее использования на объекте автоматизации, а именно для пополнения, хранения и обработки справочно-библиографического аппарата баз данных библиотеки Оренбургского Государственного Аграрного Университета. Разработанный продукт предназначен для создания, удаления и обработки баз данных, позволяет добавлять, изменять и удалять библиографические описания различных изданий, производить поиск библиографических описаний, а также выводить их на печать в установленной форме.

Учитывая возможность дальнейшего развития программы «Электронный каталог» для будущих версий можно рекомендовать увеличение функциональных возможностей программы, а именно реализовать поддержку полнотекстовых баз данных для более быстрой и удобной организации ведения справочно-библиографического аппарата.

Список используемой литературы

1.       ГОСТ 7.1 - 2003 Система стандартов по информации, библиотечному и издательскому делу. Библиографическая запись. Библиографическое описание документа. Общие требования и правила составления.

2.      ГОСТ 34.601 - 90 Комплекс стандартов на автоматизированные системы. Автоматизированные системы. Стадии создания.

.        Федеральный закон от 17.07.99 № 181-ФЗ Об основах охраны труда в Российской Федерации.

.        СанПиН 2.2.2/2.4. 1340 - 03. Гигиенические требования к персональным электронно-вычислительным машинам и организация работы.

.        СанПиН 2.2.4. 1329 - 03. Гигиенические требования по защите персонала от воздействия импульсных электромагнитных полей.

.        Руководство Р 2.2755 - 99 Гигиенические критерии оценки и классификация условий труда по показателям вредности и опасности факторов производственной среды, тяжести и напряженности трудового процесса.

.        Положение «О библиотеке Оренбургского Государственного Аграрного Университета».

.        Ананьев А.И. и др. Самоучитель Visual Basic 6. - СПб.: BHV-Санкт-Петербург, 2004. - 624 с.: ил

9.       Голицына О.Л., Максимов Н.В., Попов И.И. Базы данных. - М.: Форум, 2004. - 351 с.: ил

10.    Глушаков С.В. Программирование на Visual Basic 6.0. - М.: ООО «Издательство АСТ»; Харьков: «Фолио», 2003. - 497 с.: ил

.        Лукин С. Н. Visual Basic. - М.: Диалог-МИФИ, 2007. - 480 с.: ил

.        Коровин Ю.И., Митин А.А. Методические рекомендации по выполнению выпускной квалификационной работы для студентов специальностей 3106 «Механизация сельского хозяйства» и 2202 «Автоматизированные системы обработки информации и управления (по отраслям)» базового уровня среднего профессионального образования. - Оренбург: Издательский центр ОГАУ, 2005. - 188 с.

.        Малыхина М.П. Базы данных: основы, проектирование, использование. 2-е изд. перераб. и доп. - СПб.: БХВ-Петербург, 2006. - 528 с.: ил.

.        Марков А.С., Лисовский К.Ю. Базы данных: Введение в теорию и методологию. - М.: Финансы и статистика, 2004, - 511 с.: ил

.        Мирошниченко Г.А. Реляционные базы данных:. Практические приемы оптимальных решений. - СПб.: БХВ-Петербург, 2005. - 399 с.

.        Райордан Р. Основы реляционных баз данных. - М.: Издательско-торговый дом Русская Редакция, 2001. - 384 с.: ил

.        Рудикова Л. В. Базы данных. Разработка приложений. - СПб.: БХВ-Петербург, 2006. - 496 с.: ил

.        Советов Б.Я., Цехановский В.В., Чертовской В.Д. Базы данных: Теория и практика. - М.: Высшая школа, 2005. - 463 с.: ил

.        Хомоненко А.Д., Цыганков В.М., Мальцев М.Г. Базы данных. - СПб.: Корона Принт, 2006. - 536 с.: ил

.        Чекалов А.П. Базы данных: от проектирования до разработки приложений. - СПб.: БХВ-Петербург, 2003. - 384 с.: ил

.        Шпак Ю. А. SQL. Просто как дважды два. - М.: Эксмо, 2007. - 304 с.

Похожие работы на - Разработка программы 'Электронный каталог' для библиотеки ОГАУ

 

Не нашли материал для своей работы?
Поможем написать уникальную работу
Без плагиата!
Без нейросетей!