|
Параметр
|
Значение
|
|
Производительность
по высушенному материалу Gk,
кг/с
|
3,11
|
|
Влажность
хлорида натрия Начальная Wн, % Конечная Wк, %
|
15 2
|
|
Температура
влажного материала θ1,°С
|
19
|
|
Давление в
сушилке р, МПа
|
атмосферное
|
|
Температура
воздуха после калорифера t1,°С
|
95
|
|
Содержание
фракции частиц в материале: диаметр от 3,6 до 2,0 мм, % диаметр от 2,0 до 1,0
мм, %.
|
57 43
|
|
Удельные потери
тепла в окружающую среду на 1 кг испаренной влаги qп,
кДж/кг
|
21,4
|
|
Параметры
свежего воздуха: температура tо, оC относительная влажность φо, %
|
22 82
|
|
|
|
Технологический расчет
Расчёт
расхода влаги, удаляемой из высушиваемого материала, проводится по уравнению
материального баланса сушилки (1):
W=Gк∙
(1)
где Gк - производительность сушилки по высушенному материалу, кг/с;
- начальная влажность хлорид натрия, %;
- конечная влажность хлорид натрия, %;
W=3,11∙
=0,475 кг/с.
Определение параметров отработанного воздуха.
Примем температуру отработанного воздуха t2=65 0С, что
позволит достаточно полно использовать тепло сушильного агента. Тогда
температура материала в слое равна 63 0С. Принимая модель полного
перемешивания материала в псевдоожиженном слое, можно считать температуру
высушенного материала равной температуре материала в слое, т.е. θ2 =63 0С.
Расчёт внутреннего теплового баланса сушилки рассчитываем по
уравнению (2):
, (2)
где
- разность между удельным приходом и
расходом тепла непосредственно в сушильной камере, кДж/кг влаги;
c - теплоёмкость влаги во влажном материале при температуре θ1, кДж/ (кг∙К);
qдоп -
удельный дополнительный подвод тепла в сушильную камеру, кДж/кг влаги;
qт -
удельный подвод тепла в сушилку с транспортными средствами, кДж/кг влаги;
qм -
удельный подвод тепла в сушильный барабан с высушиваемым материалом, кДж/кг
влаги.
Расчёт удельного подвода тепла в сушильный барабан с высушиваемым
материалом рассчитывается по уравнению (3):
qм=Gк∙см∙
(3)
где см - теплоёмкость высушенного материала, равная
0,819 кДж/ (кг. ∙К);
θ2 - температура высушенного материала на выходе из сушилки, 0С.
qм=3,11∙0,819∙
=235,6 кДж/кг влаги.
При работе сушилки по нормальному сушильному варианту qдоп=0, в рассматриваемом случае qт=0, тогда
получим:
кДж/кг. влаги.
На диаграмме I-x (рисунок 3.1) по известным параметрам t0=22 0С и φ0=82% находим влагосодержание x0 и
энтальпию I0 свежего воздуха: x0=0,014 кг влаги/кг сухого воздуха; I0=55 кДж/кг сухого воздуха.
При нагревании воздуха до температуры t1=95 0С
его энтальпия увеличится до I1 =188 кДж/кг. Так как нагрев сушильного
агента осуществляется через стенку, то влагосодержание остается постоянным: х0=х1.
Для определения параметров отработанного воздуха построим на диаграмме
рабочую линию сушки. Зададим произвольное значение влагосодержания воздуха x = 0,05. Соответствующее ему значение энтальпии найдем по
уравнению (4):
(4)
Подставляя найденные ранее значения находим
I=183-177,41∙ (0,05-0,014) =181,61 кДж/кг сухого воздуха.
В точке пересечения линии сушки и изотермы 65 0С
находим конечное влагосодержание отработанного воздуха x2=0,043
кг/кг.
Расход воздуха L на сушку
определяем по уравнению (5):
, (5)
кг/с.
Рисунок 3.1 Диаграмма состояния влажного воздуха I - x.
Среднюю температуру воздуха в сушилке находим из уравнения (6):
(6)
°С.
Среднее влагосодержание воздуха в сушилке находим из уравнения
(7):
, (7)
кг влаги/кг сухого воздуха.
Средняя плотность сухого воздуха и водяных паров находим из
уравнения (8) и (9):
(8)
(9)
где
,
- молярная масса сухого воздуха и водяных паров, кмоль/кг;
tср -
средняя температура воздуха в сушилке,°С.
кг/м3,
кг/м3.
Средняя объёмная производительность по воздуху находим по
уравнению (10):
, (10)
м3/с.
Далее рассчитываем фиктивную (на полное сечение аппарата) скорость
начала псевдоожижения по уравнению (11):
(11)
где Re - критерий Рейнольдса;
- вязкость воздуха при средней температуре, Па∙с;
dэ -
эквивалентный диаметр полидисперсных частиц материала, м;
- средняя плотность воздуха, кг/м3.
Критерий Рейнольдса рассчитывается по формуле (12):
(12)
где Ar - критерий Архимеда.
Критерий Архимеда рассчитывается по формуле (13):
(13)
где
- плотность частиц, кг/м3.
Эквивалентный диаметр рассчитывается по формуле (14):
, (14)
где
mi - содержание i-й фракции, массовой доли;
di - средний ситовый размер i-й фракции, м.
Скорость начала псевдоожижения:
м/с.
Верхний предел допустимой скорости воздуха в псевдоожиженном слое
определяется скоростью свободного витания (уноса) наиболее мелких частиц. Эту
скорость определяют по уравнению (15):
(15)
где
- скорость свободного витания (уноса), м/с;
- плотность воздуха при средней температуре кг/м3;
- вязкость воздуха при средней температуре, Па∙с;
dм -
наименьший диаметр частиц высушиваемого материала, кг/м3.
Критерий Архимеда для частиц диаметром 1 мм равен:
Скорость свободного витания (уноса) определяем:
м/с.
Рабочую скорость
сушильного агента выбирают в пределах от до . Эта скорость
зависит от предельного числа псевдоожижения, которое определяется по формуле
(16):
, (16)
Так как Кпр меньше 20, то рабочее число псевдоожижения
примем К
=1,5.
Тогда рабочая скорость сушильного агента определиться по формуле
(17):
, (17)
м/с.
Диаметр сушилки d определяют из
уравнения расхода (18) [18]:
, (18)
м.
Принимаем диаметр сушилки по каталогу Dс=4,0 м.
Расчет
высоты псевдоожиженного слоя
Высоту псевдоожиженного слоя высушиваемого материала можно
определить на основании экспериментальных данных по кинетике как массо - так и
теплообмена по уравнению (19):
(19)
где x* и x - равновесное и рабочее влагосодержание
воздуха, кг влаги/кг сухого воздуха;
- коэффициент массоотдачи, м/с;
Ошибка!
Ошибка внедренного объекта.
- порозность псевдоожиженного слоя, м3/м3;
h - высота псевдоожиженного слоя, м.
Равновесное содержание влаги в сушильном агенте определяется по I - x диаграмме как
абсциссу точки пересечения рабочей линии сушки с линией постоянной относительной
влажности: x*=0,057 кг/кг.
Тогда левая часть уравнения (18) будет равна:
кг/кг.
Порозность псевдоожиженного слоя
при известном значении рабочей скорости может быть вычислена по
формуле (20):
, (20)
где Re - критерий Рейнольдса;
Ar - критерий Архимеда.
Критерий Рейнольдса рассчитывается по формуле (21):
(21)
Критерий Архимеда Ar = 4,88∙104.
Тогда
м3/м3.
Коэффициент массоотдачи βу определяют на основании эмпирических зависимостей; при испарении
поверхностной влаги он может быть рассчитан с помощью уравнения (22):
(22)
где Nu
- диффузионный критерий Нуссельта;
- диффузионный критерий Прандтля.
Коэффициент диффузии водяных паров в воздухе при средней
температуре в сушилке рассчитывается по формуле (23):
, (23)
где D20 - коэффициент диффузии водяных паров в воздухе при 20°С; D20=21,9∙10-6 м2/с.
м2/с.
Диффузионный критерий Прандтля рассчитаем по выражению (24):
=
, (24)
.
Коэффициент массоотдачи из уравнения (22) равен:
(25)
м/с.
Подставляя в уравнение (19) получим:
откуда 0,275=e [-65,24∙h],
тогда h= 0,0754 м.
Проверим правильность определения величины h по опытным данным для теплоотдачи в псевдоожиженных слоях.
Найдем высоту слоя из уравнения (26):
(26)
где с - теплоёмкость воздуха при средней температуре, равная 1000
Дж/ (кг∙К);
- коэффициент теплоотдачи, Вт/ (м2∙К);
t - температура газа, 0С;
tм -
температура материала, 0С.
Определим высоту псевдоожиженного слоя, необходимую для испарения
поверхностной влаги материала. Принимая модель полного перемешивания материала
в псевдоожиженном слое, можно считать температуру материала равной температуре
мокрого термометра. Последнюю находим по параметрам сушильного агента с помощью
I - x диаграммы (рисунок 3.1). Она равна tм=42 0С.
Коэффициент теплоотдачи
определим по уравнению (27):
, (27)
где
- коэффициент теплопроводности воздуха
при средней температуре, Вт/ (м∙К);
Pr - критерий Прандтля.
Критерий Прандтля рассчитаем по формуле (28):
, (28)
где с - теплоёмкость воздуха, кДж/ (кг∙К);
Вт/ (м2∙К).
Подставляя найденные значения в уравнение (29) получим:
, (29)
,
Откуда h=0,0188 м.
В случае удаления поверхностной влаги (первый период) сушки,
гидродинамически стабильная высота обычно значительно превышает рассчитанную по
кинетическим закономерностям. При этом высоту псевдоожиженного слоя Н
определяют, исходя из следующих предпосылок. На основании опыта эксплуатации
аппаратов с псевдоожижженым слоем установлено, что высота слоя Н должна быть
приблизительно в 4 раза больше высоты зоны гидродинамической стабилизации слоя
Нст, т.е. Н≈Нст. Высота Нст связана с
диаметром отверстий распределительной решётки d0
соотношением Нст≈20∙d0 следовательно,
высоту псевдоожиженного слоя H определяют по
соотношению (30):
H≈80∙d0, (30)
Выберем диаметр отверстий распределительной решётки d0 = 0,0056 м.
Тогда высота псевдоожиженного слоя:
Н=80∙0,0056=0,448 м.
Число отверстий n в
распределительной решетке определяют по уравнению (31):
(31)
где S - сечение распределительной решётки,
численно равное сечению сушилки, м2;
Fс - доля
живого сечения решётки.
Принимая диаметр сушилки по каталогу Dc=4,0 м и долю живого сечения Fс = 0,04, найдем число отверстий в распределительной решетке:
Рекомендуется применять расположение отверстий в распределительной
решетке по углам равносторонних треугольников. При этом поперечный шаг t’, и продольный шаг t" вычисляют по соотношениям (32) и (33):
, (32)
, (33)
Откуда
м,
м.
Высоту сепарационного пространства сушилки с псевдоожиженным слоем
принимают в 4-6 раз больше высоты псевдоожиженного слоя:
м.
Принимаем высоту сепарационного пространства сушилки Н С =
2,6 м.
При отсутствии опытных данных по кинетике массообмена можно
пользоваться объемным напряжением сушилок с псевдоожиженным слоем по влаге Аv. Проверим соответствие рассчитанного
значения высоты псевдоожиженного слоя экспериментальным данным, полученным при
сушке материала. Для хлорида натрия напряжение по влаге Аv=5 кг/ (м3
ч) = 0,0013кг/ (м3
с).
Объем псевдоожиженного слоя найдем по формуле (34)
Vk=
, (34)
м3.
Высота псевдоожиженного слоя находим по формуле (35)
, (35)
м.
Расчет
гидравлического сопротивления сушилки.
Основную долю общего гидравлического сопротивления сушилки
находиться по уравнению (36):
, (36)
где
- общее гидравлическое сопротивление, Па;
- гидравлическое сопротивление псевдоожиженного слоя, Па;
р - гидравлическое
сопротивление решетки, Па.
(37)
=2800∙ (1-0,692) ∙9,8∙0,448=3779 Па.
Минимально допустимое гидравлическое сопротивление решетки
может быть вычислено по формуле (38):

(38)
где
- порозность неподвижного слоя, для
шарообразных частиц равной 0,4 м3/м3.

Па.
Гидравлическое сопротивление решетки найдем по формуле (39):
, (39)
где
- коэффициент сопротивления решетки,
=1,75.
Па.
Общее гидравлическое сопротивление сушилки в соответствии с
уравнением (36) равно:
Па.
Диаметры штуцеров сушилки
Диаметр штуцеров рассчитываем по уравнению (40)
, (40)
где G - массовый расход теплоносителя, кг/с;
r - плотность теплоносителя, кг/м3;
w - скорость движения теплоносителя в штуцере, м/с.
Принимаем скорость воздуха в штуцере на входе w = 15 м/с, на выходе из сушилки 15 м/с, тогда штуцер для
входа воздуха:
d1 =
м.
По ОН-26-01-34-66 примем штуцер с Dy1 =0,5 м.
Диаметр штуцера для выхода воздуха:
d2 =
м.
По ОН-26-01-34-66 примем штуцер с Dy2 =0,65м
Для проведения процесса нам необходима сушилка с основными
параметрами представленными в таблице 6.
Таблица 6. Основные характеристики сушилки с псевдоожиженным
слоем.
|
Диаметр
сушилки, м
|
Высота
псевдоожиженного слоя, м
|
Высота
сепарационного пространства, м
|
Гидравлическое
сопративление сушилки, Па
|
Диаметр штуцера
для входа, м
|
Диаметр штуцера
для выхода, м
|
|
4
|
6,82
|
2,6
|
5039
|
0,5
|
0,65
|
На следующем этапе нам потребуется кожухотрубчатый
холодильник.
3.2 Расчет
кожухотрубчатого холодильника
Исходные данные для расчета представлены в таблице 7
Таблица 7 Исходные данные [16]
|
Наименование
|
Значение
|
|
Рабочая среда
|
хлористый
кальций
|
|
Расход G, кг/ч
|
3563
|
|
Температура, ºС начальная конечная
|
95 55
|
Приближенный расчет
Найдем разность температур при противотоке теплоносителей.
95 0С
55 0С
0С
20 0С
0С
0С
Она определится из формулы (41)
, (41)
где
- большая разность температур, 0С;
- меньшая разность температур, 0С.
Разность температур будет равна
0С.
Найдем среднюю температуру воды
t2 = 0,5·
(55+40) = 47,5 0С.
По формуле (42) рассчитаем среднюю температуру хлористого натрия
t1 = t2 +
(42)
Величина средней температуры хлористый кальций
t1 =
47,5+47 = 94,5 0С.
С учетом потерь холода 5% найдем расход теплоты по формуле (43)
Q = 1,05·G1 ·С1 · (t1н - t1к), (43)
где G1 - расход хлористого кальция, кг/с;
С1 - удельная теплоемкость хлористый кальций при его
средней температуре, Дж/ (кг·К).
С1 = 3058,7 Дж/ (кг·К) [17].
Переведем расход хлористый кальций из кг/ч в кг/с
G1=
= 0,98 кг/с.
Расход теплоты
Q = 1,05·0,98 ·3059· (95-59) = 127145,1
Вт.
Расход воды определим по формуле (44)
, (44)
где
С2 - удельная теплоемкость воды при ее средней
температуре, Дж/ (кг·К).
С2 = 3435,8 Дж/ (кг·К) [17].
Расход воды
кг/с.
Определим ориентировочную величину площади поверхности теплообмена
по формуле (45)
, (45)
где Кор - ориентировочный коэффициент теплопередачи,
Вт/ (м2·К).
На основе справочных данных [18] принимаем Кор= 270 Вт/
(м2·К).
Ориентировочная величина площади поверхности теплообмена
м2.
Определим соотношение n/z для холодильника из труб диаметром dн=25х2 мм по формуле (46)
, (46)
где n - общее число труб;
z - число ходов по трубному пространству;
d - внутренний диаметр труб, м;
- динамический коэффициент вязкости воды при ее средней
температуре, Па·с.
= 0,0005 Па·с [17].
Задавшись числом Re2=10500, рассчитаем n/z
.
Уточненный расчет
Из справочных данных [18] принимает наиболее близкое к заданному
значению у холодильников с диаметром кожуха D=426 мм, диаметром труб dн=25х2 мм, числом ходов z=1 и общим числом труб n=111.
Наиболее близкую к Fор поверхность теплоотдачи имеет
нормализованный аппарат с длиной труб L=6,0 м и
F=52 м2 [18].
Определим действительное число Re2 по
формуле (4)
(47)
Действительное число Re2 равно
Т.к. 1105,56<Re2<10000, расчет критерия Нуссельта Nu2 выполним по графику зависимости
от критерия Re [17].
Значению Re2=1105,56 соответствует
.
Найдем критерий Прандтля Pr2 по формуле (48)
, (48)
где
- коэффициент теплопроводности воды, Вт/ (м·К).
=0,616 Вт/ (м·К) [17].
Величина критерия Прандтля Pr2
.
Пренебрегая поправкой
, находим Nu2
Nu2=3,1·2,70,43=4,81.
Определим коэффициент теплоотдачи к воде по формуле (49)
(49)
Значение коэффициента теплоотдачи к воде
Вт/ (м2·К).
Найдем критерий Re1 по формуле (50)
, (50)
где
- динамический коэффициент вязкости
хлористого кальция при его средней температуре, Па·с.
=0,54·10-3 Па·с [17].
Критерий Re1 равен
.
Т.к. 2300<Re1<10000, расчет критерия Нуссельта Nu2 выполним по графику зависимости от критерия Re [17].
Значению Re1=2352,3 соответствует Ошибка! Ошибка внедренного объекта..
Найдем критерий Прандтля Pr1 по формуле (51)
, (51)
где
-коэффициент теплопроводности хлористого
кальция, Вт/ (м·К).
=0,59 Вт/ (м·К) [17].
Величина критерия Прандтля Pr1
.
Пренебрегая поправкой
, находим Nu1
Nu1=14·2,70,43=3,2
Определим коэффициент теплоотдачи от хлористого натрия по формуле
(52)
(52)
Значение коэффициента теплоотдачи от хлористого натрия
Вт/ (м2·К).
Сумма термических сопротивлений стенки труб из стали и загрязнений
со стороны воды и хлористого кальция равна
(м2·К) /Вт,
где
,002 - толщина стенки, м;
- тепловая проводимость загрязнений стенок со стороны воды, Вт/ (м2·К)
[18];
- тепловая проводимость загрязнений стенок со стороны хлористого
кальция, Вт/ (м2·К) [18];
,5 - коэффициент теплопроводности стали, Вт/ (м·К) [17].
Коэффициент теплопередачи найдем по формуле (53)
(53)
Величина коэффициента теплопередачи равна
Вт/ (м2·К).
Рассчитаем требуемую поверхность теплопередачи по формуле (54)
(54)
Требуемая поверхность теплопередачи равна
м2.
Найдем запас поверхности по формуле (55)
(55)
Запас поверхности составляет при этом
.
Запас поверхности теплопередачи данного аппарата удовлетворяет
условию.
На основе технологического расчета был выбран кожухотрубчатый холодильник
с характеристиками, представленными в таблице 7 [19].
Таблица 7 - Основные характеристики холодильника
|
Диаметр кожуха D, мм
|
Диаметр труб dн, мм
|
Число ходов z
|
Общее число
труб n
|
Длина труб L, м
|
Поверхность
теплообмена F, м2
|
Расстояние
между перегородками h, мм
|
|
426
|
25х2
|
1
|
111
|
6,0
|
52
|
250
|
Выводы
1. Анализ литературных источников по технологии
производства антигололедных композиций показал, что их производство актуально.
. Изучены различные технологические методы получения
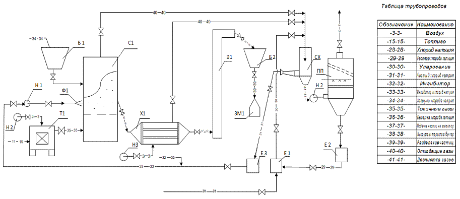
антигололедных композиций, и предложена технологическая схема для реализации
процессов в промышленных условиях.
3. В ходе работы были рассчитаны основной и
вспомогательный аппараты: сушилка с псевдоожиженным слоем и кожухотрубчатый
холодильник.
Список
использованной литературы
1. Требования
к противогололедным материалам [Текст] / ОДН 218.2.027-2003. - М., 2003.
2. М.Е.
Позин. Технология минеральных солей, т.1, Л.: Химия, 1974 г., с.778
. Колодницкая,
Н.В. Разработка и обоснование технологий обеспечения экологической безопасности
городского хозяйства при рекультивации урбанизированных территорий [Текст]:
дисс. канд. техн. наук: 05.23.19: защищена 24.02.2012:
утв.23.07.2012/Колодницкая Наталья Владимировна - Волгоград, 2012. - 177 с. -
Библиогр.: С.159.
. Кирясов,
А.С. Формирование эффективной транспортно-логистической системы регионального
уровня на основе концепции устойчивого развития [Электронный ресурс] //
"Инженерный вестник Дона”, 2013, № 1. - Режим доступа:
http://ivdon.ru/magazine/archive/n1y2009/250 (доступ свободный) - Загл. с
экрана. - Яз. рус.
5. Wilfrid,
A. Nixon Sixth international symposium on snow removal and ice control
technology / A. Nixon Wilfrid. - Washington: Doubletree Spokane City center
Spokane, 2004. - 667 p.
. Stephen
J. Drschel Salt brine blending to optimize deicing and anti-icing performance.
Final report / J. Drschel Stephen. - Minnesota Department of Transportation
Research Services, 2012.
7. Салех
Ахмед, И.Ш. Волгоградский бишофит. Возможности освоения, глубокой переработки и
использование природного бишофита [Текст] / И.Ш. Салех Ахмед. - Волгоград:
Перемена, 2010 - 432 с.
. Гейдор,
В.С., Чешев, А.С. Экономический механизм устойчивого развития городских
территорий [Электронный ресурс] // "Инженерный вестник Дона”, 2013, № 2. -
Режим доступа: http://ivdon.ru/magazine/archive/n1y2009/250 (доступ свободный)
- Загл. с экрана. - Яз. рус.
. Власенко,
Т.В. Оценка эффективности рациональной организации и использования городских
территорий [Электронный ресурс] // "Инженерный вестник Дона", 2012, №
4 (часть 1). - Режим доступа: http://ivdon.ru/magazine/archive/n4p1y2012/1070
(доступ свободный) - Загл. с экрана. - Яз. рус.
10. Патент RU 2196796.
C23F11/08 <http://www.findpatent.ru/catalog/3/76/461/4806/40546/>,
C09K3/18 <http://www.findpatent.ru/catalog/3/68/417/4445/37877/>. Способ
получения антигололедного реагента/ Горев Юрий Александрович (RU), Ляхин
Дмитрий Владимирович (RU), Замуруев Олег Викторович (RU) и др. ОАО "МХК
"ЕвроХим". - 2007 г.
. Патент RU 2191199.
C09K3/18 <http://www.findpatent.ru/catalog/3/68/417/4445/37877/>, B01J
2/30,. Жидкость против обледенения для самолетов и взлетно - посадочных полос /
ИЛЬВЕС Антти (FI), РЕИЙОНЕН Хейкки (FI), НИЕМИНЕН Юкка-Пекка (FI). ФОРТУМ ОЙЙ
(FI). - 2002.
. Патент RU 2192443
C09K3/18 <http://www.findpatent.ru/catalog/3/68/417/4445/37877/>
Противообледенительная жидкость / Муханова Е. Е.; Каблов Е. Н.; Минаков В.Т. и
др. Государственное предприятие "Всероссийский научно - исследовательский
институт авиационных материалов". - 2002.
. Патент RU 2219215
Противогололедная жидкость на ацетатной основе / Орлов В. А.; Орлов
ВадимАлександрович. - 2003.
. Патент RU 2193588.
C23F11/08 <http://www.findpatent.ru/catalog/3/76/461/4806/40546/>,
C09K3/18 <http://www.findpatent.ru/catalog/3/68/417/4445/37877/>.
Гидрофобная антиобледенительная композиция / Дубинский Я. А
<http://www.findpatent.ru/byauthors/109935/>. ;
<http://www.findpatent.ru/byauthors/9952/> Общество с ограниченной
ответственностью "Научно - производственное строительное предприятие
"Северная пирамида", Дубинский Яков Абрамович, Токарев Вячеслав
Викторович. - 2002.
. Патент RU 2174995
C23F11/08 <http://www.findpatent.ru/catalog/3/76/461/4806/40546/>,
C09K3/18 <http://www.findpatent.ru/catalog/3/68/417/4445/37877/>
Композиция против обледенения и способ ее применения/ Джордж А. ЯНКЕ (US) ,
Уоррен Д. ДЖОНСОН мл. (US) <http://www.findpatent.ru/byauthors/124474/>;
Джордж А. ЯНКЕ (US) <http://www.findpatent.ru/byauthors/124473/>. -
2002.
. Патент RU 2283336.
C09K3/18 <http://www.findpatent.ru/catalog/3/68/417/4445/37877/>, B01J2/18.
Гранулированное противогололедное средство и способ его получения / Круковский
Олег Николаевич (RU) <http://www.findpatent.ru/byauthors/276454/>,
Флисюк Олег Михайлович (RU)
<http://www.findpatent.ru/byauthors/276453/>, Иоффе Ирина Александровна
(RU) <http://www.findpatent.ru/byauthors/276456/> и др.;
ООО"Иолит" (RU) <http://www.findpatent.ru/byowners/94980/>,
ООО"ИНТЕХПРОЕКТ" (RU)
<http://www.findpatent.ru/byowners/94981/>. - 2006.
. К.Ф. Павлов, П.Г.
Романков, А.А. Носков. Примеры и задачи по курсу процессов и аппаратов
химической технологии, 10-е издание, переработанное и дополненное. Под ред.П.Г.
Романкова. - Л.: Химия, 1987. - 576с.
. Основные процессы и
аппараты химической технологии: Пособие по проектированию / Г.С. Борисов, В.П.
Брыков, Ю.И. Дытнерский и др. Под ред. Ю.И. Дытнерского, 2-ое издание,
переработанное и дополненное - М.: Химия, 1991. - 496с.
. Каталог выпускаемого
оборудования, 2-е издание, переработанное и дополненное. - Туймазы, 2002.