Разработка программного модуля ведения базы клиентов турфирмы

  • Вид работы:
    Дипломная (ВКР)
  • Предмет:
    Информационное обеспечение, программирование
  • Язык:
    Русский
    ,
    Формат файла:
    MS Word
    2,08 Мб
  • Опубликовано:
    2015-07-19
Вы можете узнать стоимость помощи в написании студенческой работы.
Помощь в написании работы, которую точно примут!

Разработка программного модуля ведения базы клиентов турфирмы

Содержание

Введение

. Особенности формирования программного модуля ведения базы клиентов турфирмы

.1 Порядок работы менеджера турфирмы

.2 Анализ рынка программных приложений для ведения туристического бизнеса

.3 Постановка задачи создания программного модуля ведения базы клиентов турфирмы

. Выбор инструментария разработки программного модуля ведения базы клиентов

.1 Выбор средств проектирования и разработки СУБД

.2 Выбор средства разработки программного приложения

. Разработка и реализация программного модуля

.1 Анализ работы программы

.2 Структура программы и ее компонентов

. Руководство пользователя

.1 Запуск программного модуля

.2 Форма «Клиенты»

.3 Форма «Туроператоры»

.4 Форма «Отели»

.5 Форма «Туры»

.6 Форма «Заказы»

.7 Форма «Отчеты»

.8 Просмотр сведений о программе и завершение работы

Заключение

Список литературы

Введение


Туристический бизнес активно развивающаяся отрасль экономики. Многочисленные туристические фирмы предлагают своим клиентам тысячи различных туров во все точки земли. Основными видами туризма принято считать: рекреационный и деловой.

Несмотря на большой спрос услуг в туристическом бизнесе жесткая конкуренция. В борьбе за клиентов важно как качество, так и скорость оказания услуг. Менеджерам нужно в полном объеме обладать информацией о предлагаемых турах- странах, городах, отелях, ценах и многом другом. Так же постоянные клиенты не хотят каждый раз ожидать заполнения личной информации. Для этого компании необходимы целые базы информации огромных размеров. Поэтому компании вынуждены автоматизировать свою работу.

Поэтому целью дипломной работы является разработка программного модуля ведения базы клиентов турфирмы.

Для достижения цели дипломной работы поставлены следующие задачи:

-       изучить особенности формирования программного модуля ведения базы клиентов турфирмы;

-       проанализировать и выбрать инструментарии разработки программного модуля ведения базы клиентов;

-       разработать и реализовать программный модуль;

-       составить руководство пользователя.

1. Особенности формирования программного модуля ведения базы клиентов турфирмы

1.1 Порядок работы менеджера турфирмы


Менеджер по туризму - это специалист в отрасли туризма, который занимается организацией туристических поездок клиентов.

Менеджер по туризму - обобщенное название профессии, которая является многофункциональной. Бывают специалисты-универсалы, которые умеют в одиночку организовать путешествие туриста от начала до конца, но чаще всего в туристических компаниях (туроператорах) практикуется разделение труда по специализации: менеджер по работе с клиентами, менеджер по бронированию билетов, менеджер направления, менеджер по оформлению виз и страховок, менеджер по организации делового туризма и т.д. С каждой из этих специальностей по отдельности может справиться и менеджер по туризму без опыта работы под руководством более опытного специалиста. В крупных компаниях организация поездки туриста напоминает работу конвейера: на каждом этапе организации тура к делу подключаются разные специалисты [1].

Функциональные обязанности менеджера по туризму зависят от того, где он работает: в туроператоре или в турагентстве. В туроператоре менеджеры занимаются разработкой и формированием туристических маршрутов, а в туристических агентствах, как правило, продают туры клиентам.

Обязанности менеджера по туризму, работающего в туроператоре:

-             разработка маршрутов;

-             составление экскурсионных программ и развлечений;

-             бронирование мест в отелях;

-             выкуп билетов на регулярные авиарейсы;

-             организация чартерных авиарейсов;

-             переговоры с принимающей стороной;

-             оформление страховок и виз;

-             формирование пакетов туров;

-             заключение договоров с турагентствами;

-             проведение рекламных кампаний;

-             разрешение конфликтных ситуаций с представителями принимающей стороны.

В турагентствах работа менеджера по туризму узко направленная. Она включает в себя прием звонков, консультирование клиентов (лично и по телефону). В компаниях, в которых нет рекламного отдела, в функции менеджера так же входит извещение клиентов о проводимых акциях и специальных предложениях. Так же менеджер должен изучать предложения на рынке и владеть полной информацией по различным вариантам туров, чтобы предложить клиенту тур, отвечающий его требованиям. Как результат работы менеджера, он должен грамотно заполнить заявку клиента и оформить его покупку, заключить договор. В своей работе менеджер общается не только с клиентами, но и с менеджерами туроператоров, туры которых и продаются в дальнейшем клиентам [1].

Таким образом, работа менеджера имеет две важных особенности:

-       большой объем работы с клиентами напрямую;

-       большой объем информации, которую использует менеджер в своей работе.

Следовательно, создание специального программного обеспечения для информационной поддержки менеджера турфирмы является важной и актуальной задачей. Подобная система должна хранить и обрабатывать значительный объем данных.

1.2 Анализ рынка программных приложений для ведения туристического бизнеса


В настоящее время на российском туристском рынке можно выделить следующие этапы автоматизации типовой турфирмы.

1       Применение стандартного программного обеспечения, например, использование программ Word, Excel, Power Point, Outlook, готовых баз данных Access, программ-переводчиков, бухгалтерских, финансовых, систем управления документами, знаниями.

2       Применение специальных типовых информационных технологий управления в туризме: «МАСТЕР-ТУР», «САМО-Тур» и др.

         Использование глобальных компьютерных систем бронирования: «AMADEUS», «GALILEO», «SABRE» и др.

         Сопряжение типовых информационных технологий управления с системами бронирования.

         Участие в электронной торговле или электронном бизнесе.

Разнообразные информационные технологии управления, используемые в туризме позволяют все бизнес-процессы в туризме превратить в электронные, для реализации безбумажных технологий, технологий обмена информацией по электронной почте и возможностей Интернета.

Выбор турфирмами программных продуктов и специфика их использования зависят от ряда факторов, в частности:

-       от направления деятельности турфирмы, совокупности решаемых задач, исходной технологии, принятой на турфирме, суммарного объема продаж, финансового состояния турфирмы;

-       от осведомленности руководства турфирмы о программном обеспечении, существующем на рынке информационных технологий управления в туризме, о его достоинствах и недостатках;

-       от режима работы компьютеров (автономный или сетевой). При выборе программного обеспечения.

Существующие в настоящее время программы автоматизации работы турфирм можно условно разбить на три класса:

-       программы автоматизации работ, которые обеспечивают внутреннюю деятельность турфирмы, без автоматизации поддержания внешних взаимосвязей;

-       программы автоматизации включают возможности программ 1-го класса, а также позволяют туроператору осуществлять модемную связь в пакетном режиме с другими турагентствами;

-       программы автоматизации, базирующиеся на использовании глобальных телекоммуникационных сетей.

Программный комплекс «Мастер-Тур» охватывает все основные аспекты деятельности туристической фирмы - от создания прайс-листа и каталогов до реализации турпродукта, от расчета реальной себестоимости до ведения взаиморасчетов с поставщиками, от оперативного учета до управленческого.

ПК «Мастер-Тур» превращает работу сотрудника туристической фирмы любого ранга в творчество. При работе с ним всегда под рукой вся необходимая информация о клиенте, о каждом партнере и взаиморасчеты с ним.

Программа «Мастер-Тур» разделена на несколько функциональных блоков.

«Конструктор туров» - предназначен для формирования пакетов услуг и программ туров, готовых к реализации, калькуляции их стоимости, расчета прибыли, комиссионных и т.д., причем каждая услуга, например стоимость проживания в отеле, может быть разной и зависеть от принимающего туроператора или даже пакета, в котором проживание в этом отеле используется в композиции с этими услугами и трансфером. Введя цены «нетто» на услуги, изменяя прибыль или цены «брутто», менеджер получает возможность просчитать стоимость собранного блока (тура) на разные сезоны, оценить конкурентоспособность тура и, в итоге, сформировать оптимальный тур. Надо отметить, что программа имеет гибкий аппарат расчета цен, позволяющий различать цены на услуги, продаваемые клиенту в пакете или индивидуально, цены на одни и те же услуги, предлагаемые разными партнерами, а также размер комиссионных, даваемых партнерам при продаже тура.

«Реализация турпродукта». Быстро составив тур по индивидуальному желанию клиента, введя паспортные данные клиентов, менеджер получает возможность формировать все необходимые для оформления документы (договора, ваучеры, списки туристов, анкеты в посольство и т.д.) автоматически. Все отчеты делаются в формате генератора отчетов "Report Sharp-Shooter", что позволяет легко редактировать их в случае необходимости.

«Работа с партнерами» - позволяет создавать базу данных партнеров. Каждому партнеру можно присвоить определенные признаки, назначить комиссионные, отслеживать срок действия договора. Учитывать работу менеджеров агентств, а также переносить сотрудника агентства с одного агентства на другое в случае его перехода на новую работу.

«Финансовое состояние» - позволяет кассиру распечатывать приходно/расходные ордера, счета фактуры, различные финансовые отчетные документы, экспортировать данные с помощью ПК «Мастер-Центр оплат» в программу «1С», дает возможность проконтролировать взаиморасчеты с партнерами и оплату клиентами туров, оценить реальное финансовое состояние фирмы в заданный момент времени.

«Администратор» - организация безопасной работы. Определяются полномочия работы в программном комплексе каждому сотруднику фирмы - от определения того, с какими режимами может работать сотрудник, до того, к каким турам, странам или отдельным услугам он имеет допуск.

Программный комплекс «САМО-Тур» позволяет туроператорам создавать справочники с описанием гостиниц, транспорта, условий страхования, визовой поддержки, дополнительных услуг, обеспечивает гибкие механизмы ценообразования / комиссионного вознаграждения. В программе предусмотрены функции бронирования и подтверждения заявок по электронной почте, а также возможности учета и контроля квотных услуг, номеров в гостиницах, мест на транспорте, туров, продаж по заявкам конкретных туристов.

Программный комплекс «САМО-ТурАгент» представляет собой систему автоматизации турагентства. Программа функционирует на отдельном компьютере, в локальной вычислительной сети, а также в удаленной сети по каналам Интернет. Программный комплекс «САМО-ТурАгент» для турагентств дает эффективную возможность определять состав и стоимость тур-пакетов по странам и туроператорам.

Программный модуль «ONLINE бронирование» предназначен для продажи туров через Интернет в режиме реального времени. Если туроператор использует ПК «САМО-Тур», то, дополнив его модулем он-лайн бронирования, он дает возможность агентствам и частным клиентам узнать всю информацию об услугах туроператора [8].

Программный комплекс «СAMO-Incoming» предназначен для автоматизации турфирм, обслуживающих туристов на приеме. Здесь учтены все этапы технологического процесса принимающей фирмы: от подготовки цен туроператорам до продажи экскурсий и получения статистических отчетов [2].

«TURWIN MULTIPRO» является мощным программным средством и предоставляет пользователю возможность проведения разнообразных операций для работы с данными. «TURWIN MULTIPRO» турфирмы формируют сложные групповые и индивидуальные туры по одной или нескольким странам, составляют схемы расчета туров и быстро оформляют заказы, автоматически составляют турпакеты и генерируют прайс-листы в формате MS Excel. При составлении схемы расчета тура можно использовать на выбор один из четырех алгоритмов расчета. В комплексе предусмотрены создание справочников по любому сегменту туристского продукта, контроль загрузки рейсов и отелей с учетом квот мест, а также строгий учет движения денежных средств, печать основных бухгалтерских документов: счетов, счетов-фактур, приходных кассовых ордеров, кассовых отчетов и др.

Услуги, предлагаемые ведущими глобальными распределительными системами мира агентам и авиакомпаниям, таковы:

-       доступ к информации о наличии свободных мест на рейсы множества авиакомпаний, при этом имеется возможность обращаться к базам данных большинства авиакомпаний;

-       бронирование мест с экрана наличия мест, при этом агент может за один запрос осуществить бронирование мест на прямые и стыковочные рейсы по нужному маршруту;

-       резервирование конкретного места (с номером) в салоне самолета;

-       формирование запросов в системы бронирования авиакомпаний в едином формате;

-       предоставление информации о тарифах по маршруту, в том числе по отдельным авиакомпаниям, автоматический расчет стоимости авиаперевозки по произведенному бронированию;

-       создание и хранение в системе данных о конфиденциальных тарифах авиакомпании, использование их в автоматизированном режиме при расчете самой дешевой стоимости перевозки, в том числе в комбинации с опубликованными и льготными тарифами;

-       печать авиабилетов на всех видах бланков авиакомпаний, с которыми заключены агентские соглашения;

-       быстрый поиск и бронирование гостиничных номеров в различных городах мира, получение агентского вознаграждения от владельцев гостиничных цепочек;

-       стыковка с компьютерами крупнейших туроператоров и круизных компаний мира;

-       бронирование и продажа услуг в реальном времени;

-       бронирование автомобилей в прокат в разных странах;

-       бронирование широкого спектра сопутствующих туристических услуг у операторов;

-       электронный метод хранения и сопровождения информации о постоянных клиентах, используемой для расчета и предоставления скидок для часто летающих пассажиров; сохранение архивных данных о бронировании, сделанном агентом в течение последнего года.

Поскольку в настоящее время активно возрастает оборот автопрокатного бизнеса, современные системы типа «AMADEUS» позволяют бронировать аренду автомобилей, получать информацию о правилах аренды, пунктах аренды, наличии автомобилей и расценках на их прокат, заказывать специальное оборудование для автомобиля.

В настоящее время услуги по прокату автомобилей стали обычной дополнительной услугой, оказываемой турфирмами. Все крупные мировые автопрокатные компании представлены сегодня в глобальных компьютерных системах бронирования, что позволяет турфирмам удовлетворять потребности самых взыскательных клиентов.

На российском рынке также активно используется туристскими фирмами локальный продукт «AMADEUS» - «Страхование», разработанный компаниями «AMADEUS Россия» и ОСАО «Ингосстрах». С помощью этого продукта, установив дополнительное программное обеспечение на свой компьютер, любая турфирма может выписывать полисы через «AMADEUS» в режиме реального времени. Единственное условие - агентское соглашение с компанией «Ингосстрах». Сегодня в таком режиме ежемесячно бронируются более 1000 страховых сегментов.

Таким образом, технические решения всех задач, стоящих перед турфирмой, существуют, и уже в ближайшее время компании, не использующие новые технологии, окажутся вне конкуренции (в печальном смысле). Нужно отдавать себе отчет в том, что внедрение полноценной системы - процесс длительный и трудоемкий и по мановению волшебной палочки ничего не делается. Двигаться можно и нужно постепенно.

Большинство серьезных программных продуктов, имеющихся сегодня на рынке, весьма требовательно к вычислительной технике, поэтому нерациональное использование программного обеспечения неоправданно вдвойне. Итак, основа успешной работы - заполненные справочники и базы данных. Далее с помощью удобных полнофункциональных приложений вы сможете максимально быстро и, что особенно важно, без ошибок за счет системы всевозможных подсказок и контролей оформить заявку, сформировать тур, осуществить оплату или получить статистический материал.

1.3 Постановка задачи создания программного модуля ведения базы клиентов турфирмы


Целью дипломной работы является разработка программного модуля, обеспечивающего работника турфирмы необходимой информацией на основных этапах рабочего процесса.

Основой данного программного модуля должна быть реляционная база данных, которая должна хранить следующие сведения:

-       информацию о клиентах;

-       информацию о туроператорах, работающих с турфирмой напрямую;

-       информацию о турах;

-       информацию об отелях;

-       информацию о заказах;

-       информацию о предоставляемых скидках.

Для взаимодействия с базой данных должно быть разработано специальное приложение, реализующее следующие функции:

-       ввод, корректировка и хранение данных;

-       удобный поиск информации по множеству параметров;

-       возможность генерации отчетов различного характера в виде, пригодном для печати.

Данное приложение должно быть установлено на автоматизированное рабочее место пользователя и обеспечивать ему информационную поддержку в таких вопросах, как поиск тура для клиентов по необходимым параметрам, поиск отеля определённой категории, связь с клиентом для последующего информирования о специальных предложениях, во время оформления документов и отдыха клиента, отчётов перед руководством о проделанной работе.

Помимо очевидной пользы менеджеру турфирмы, данный программный модуль дает пользу и турфирме в целом. Прежде всего, взгляд на свою деятельность с другой стороны. Оказывается, громадный объем информации, которым владели один или два наиболее продвинутых менеджера, доступен всем или многим. Мы лишь говорим о том, что полная информация о клиентах, партнерах, отелях является достоянием турфирмы, а не ее отдельного работника или группы лиц. В этой ситуации руководитель уже не трепещет при уходе топ-менеджера. Процесс, грамотно построенный и отлаженный, не зависит от кадров. Каждый занят своим делом и не бегает ежечасно за разъяснениями [9].

Система поможет оценить эффективность рекламы, организовать рекламную акцию для постоянных клиентов - их данные и история их взаимоотношений с туроператором всегда под рукой. И поэтому в личном письме клиенту, который уже путешествовал в Турцию и Грецию в пятизвездочные отели, можно предложить новый тур на Крит и дать ему 5-процентную скидку.

2. Выбор инструментария разработки программного модуля ведения базы клиентов


2.1 Выбор средств проектирования и разработки СУБД

туристический программный менеджер управление

Выбор системы управления баз данных (СУБД) представляет из себя сложную многопараметрическую задачу и считается одним из важных этапов при разработке приложений баз данных. Выбранный программный продукт должен удовлетворять как текущим, но и грядущим нуждам компании, при всем этом надлежит учесть траты на приобретение нужного оборудования, самой системы, разработку нужного программного обеспечения на ее базе, а также обучение персонала. Помимо всего этого, нужно убедиться, что новая СУБД способна принести предприятию реальные выгоды.

Разумеется, более простой подход при выборе СУБД базируется на оценке того, в какой мере существующие системы удовлетворяют главным требованиям создаваемого проекта информационной системы. Наиболее трудным и дорогим вариантом является создание испытательного проекта на базе нескольких СУБД и следующий выбор более благоприятного из претендентов. Но и в данном случае нужно ограничивать круг вероятных систем, делая упор на некоторые критерии отбора. Вообще говоря, список требований к СУБД, применяемых при анализе той или иной информационной системы, имеет возможность изменяться в зависимости от поставленных целей. Все же, можно выделить несколько групп критериев:

-       моделирование данных;

-       особенности архитектуры и функциональные возможности;

-       контроль работы системы;

-       особенности разработки приложений;

-       производительность;

-       надежность;

-       требования к рабочей среде;

-       смешанные критерии.

Моделирование данных:

-       используемая модель данных;

-       триггеры и хранимые процедуры;

-       средства поиска;

-       предусмотренные типы данных;

-       реализация языка запросов.

Существует множество моделей данных, самые распространенные - иерархическая, сетевая, реляционная, объектно-реляционная и объектная. Вопрос об использовании модели должен решаться на начальном этапе проектирования информационной системы.

Триггер - программа базы данных, вызываемая всякий раз при вставке, изменении или удалении строки таблицы. Триггеры обеспечивают проверку любых изменений на корректность, прежде чем эти изменения будут приняты. Хранимая процедура - программа, которая хранится на сервере и может вызываться клиентом. Поскольку хранимые процедуры выполняются непосредственно на сервере базы данных, обеспечивается более высокое быстродействие, нежели при выполнении тех же операций средствами клиента БД. В различных программных продуктах для реализации триггеров и хранимых процедур используются различные инструменты.

Некоторые современные системы имеют встроенные дополнительные средства контекстного поиска.

Есть два фактически независимых критерия: базовые или основные типы данных, заложенные в систему, и наличие возможности расширения типов. В то время как отклонения базовых наборов типов данных у современных систем от некоего стандартного, обычно, невелики, механизмы расширения типов данных в системах того или иного производителя существенно различаются.

Все современные системы совместимы со стандартным языком доступа к данным SQL-92, однако многие из них реализуют те или иные расширения данного стандарта.

Особенности архитектуры и функциональные возможности:

-       мобильность;

-       масштабируемость;

-       распределенность;

-       сетевые возможности.

Мобильность - это независимость системы от среды, в которой она работает. Средой в данном случае является как аппаратура, так и программное обеспечение (операционная система).

При выборе СУБД необходимо учитывать, сможет ли данная система соответствовать росту информационной системы, причем рост может проявляться в увеличении числа пользователей, объема хранимых данных и объеме обрабатываемой информации.

Главный причиной применения информационных систем на основе баз данных является стремление соединить взгляды на всю информацию организации. Самый обычный и надежный подход - централизация сохранения и обработки данных на одном сервере. Увы, это не всегда возможно и приходится использовать распределенные базы данных. Разные системы имеют различные возможности управления распределенными базами данных.

Многие системы позволяют использовать широкий диапазон сетевых протоколов и служб для работы и администрирования.

Контроль работы системы:

-       контроль использования памяти компьютера;

-       автонастройка.

Система может иметь возможность управления использованием, как оперативной памяти, так и дискового пространства. Во втором случае это может выражаться, например, в сжатии баз данных, или удалении избыточных файлов.

Почти все современные системы содержат в себе возможности самоконфигурирования, которые, обычно, опираются на результаты работы сервисов самодиагностики производительности. Данная возможность позволяет обнаружить слабые места конфигурации системы и автоматически настроить ее на наивысшую производительность.

Особенности разработки приложений:

-       средства разработки приложений;

-       средства проектирования;

-       многоязыковая поддержка;

-       использование возможностей разработки Web-приложений;

-       поддерживаемые языки программирования.

Почти все производители СУБД выпускают также средства разработки приложений для своих систем. Обычно, данные средства позволяют лучше всего реализовать все возможности сервера, потому при анализе СУБД стоит рассмотреть также и способности средств разработки приложений.

Некоторые системы имеют средства автоматического проектирования, как баз данных, так и прикладных программ. Средства проектирования разных изготовителей могут значительно различаться. Поддержка огромного числа государственных языков расширяет область внедрения системы и приложений, построенных на ее основе.

При разработке разных приложений часто появляется потребность использовать возможности среды Internet. Средства разработки некоторых производителей имеют большой набор инструментов для построения приложений под Web.

Широкий спектр используемых языков программирования повышает доступность системы для разработчиков, а также может существенно повлиять на быстродействие и функциональность создаваемых приложений.

Производительность:

-       рейтинг TPC (Transactions per Cent);

-       возможности параллельной архитектуры;

-       возможности оптимизирования запросов.

Для испытания производительности используются разные средства, и существует огромное количество тестовых рейтингов. Одним из самых популярных и объективных считается TPC-анализ производительности систем. Фактически TPC анализ рассматривает композицию СУБД и техники, на которой данная СУБД работает. Показатель TPC - это отношение числа запросов обрабатываемых за некоторый промежуток времени к цене всей системы.

Для обеспечивания параллельной обработки данных существует, как минимум, два подхода: распараллеливание обработки последовательности запросов на несколько микропроцессоров, или использование нескольких компьютеров-клиентов, работающих с одной БД, которые соединяют в так называемый параллельный сервер.

При использовании непроцедурных языков запросов их выполнение может быть неоптимальным. Поэтому необходимо произвести процесс оптимизации запросов, т.е. выбрать такой способ выполнения, когда по начальному представлению запроса путем его синтаксических и семантических преобразований вырабатывается процедурный план выполнения запроса, наиболее оптимальный при существующих в базе данных управляющих структурах.

Надежность:

-       сохранность информации;

-       безотказность работы системы;

-       восстановление после сбоев;

-       резервное копирование;

-       откат изменений;

-       многоуровневая система защиты.

При возникновении программных или аппаратных сбоев целостность, да и работоспособность всей системы может быть нарушена. От того, как эффективно спланирован механизм восстановления после сбоев, зависит жизнеспособность системы.

В следствии аппаратного сбоя может быть частично поврежден либо выведен из строя носитель информации и тогда восстановление данных нереально, в случае если не было предусмотрено резервное копирование базы данных, либо ее части. Резервное копирование выручает и в ситуациях, когда случается логический сбой системы, к примеру при ошибочном удалении таблиц. Существует огромное количество механизмов резервирования данных (хранение одной либо более копий всей базы данных, хранение копии ее части, копирование логической структуры и т.д.). Зачастую в систему закладывается возможность использования нескольких таких механизмов.

При выполнении транзакции применяется простое правило - или транзакция выполняется полностью, или не выполняется вообще. Что означает в случае сбоев, все результаты не доведенных до конца транзакций должны быть аннулированы. Механизм отката может иметь различное быстродействие и эффективность.

Информационная система организации практически всегда содержит в себе секретную информацию, поэтому для предотвращения несанкционированного доступа используется служба идентификации пользователей. Уровень защиты может быть разным. Не считая непосредственной идентификации пользователей при входе в систему может использоваться также механизм шифрования данных при передаче по линиям связи.

Требования к рабочей среде:

-             поддерживаемые аппаратные платформы;

-             минимальные требования к оборудованию;

-             максимальный размер адресуемой памяти;

-             операционные системы, под управлением которых способна работать СУБД.

Поскольку почти все современные системы используют свою файловую систему, немаловажным фактором является то, какой максимальный объем физической памяти они могут использовать.

Смешанные критерии:

-             качество и полнота документации;

-             локализованность (возможность использования национальных языков);

-             модель формирования стоимости;

-             стабильность производителя;

-             распространенность СУБД.

Обычно, производители СУБД используют определенные модели формирования стоимости. К примеру, цена одного и того же продукта сможет значительно изменяться в зависимости от того, какое количество пользователей будет с ним работать.

Даже если просто отмечать насколько хороши или плохи выделенные параметры в случае каждой конкретной СУБД, то сравнение уже двух различных систем является трудоемкой задачей. Тем не менее, четкий и глубокий сравнительный анализ на основании вышеперечисленных критериев в любом случае поможет рационально выбрать подходящую систему для конкретного проекта, и затраченные усилия не будут напрасными. Перечень критериев поможет осознать масштабность задачи и выполнить ее адекватную постановку.

Следует отметить, что по имеющейся практике решение о применении той или иной СУБД принимает один человек - обычно, руководитель компании, а у него есть возможность опираться никак не на технические аспекты Здесь свою роль могут сыграть такие, с технической точки зрения, незначительные факторы как рекламная раскрутка компании-производителя СУБД, использование конкретных систем на других предприятиях, стоимость. При этом последний фактор может трактоваться в двух противоположных смыслах в зависимости от финансового состояния и политики предприятия. С одной стороны, это может быть принцип, - чем дороже, тем лучше. С другой стороны - культивирование почти бесплатного использования продукта, вплоть до “взлома” его лицензионной защиты. Очевидно, последний подход чреват коллизиями и не может привести к успеху в долгосрочной работе.

Рассмотрим ряд популярных СУБД, использующихся для создания реляционных баз данных [5].

Современная СУБД Oracle это мощнейший программный комплекс, позволяющий создавать приложения любой степени сложности. Ядром данного комплекса считается база данных, хранящая информацию, количество которой с помощью предоставляемых средств масштабирования практически безгранично. C высочайшей эффективностью работать с данной информацией одновременно может практически любое число пользователей (при наличии необходимых аппаратных ресурсов), не проявляя тенденции к понижению производительности системы при внезапном увеличении их количества.

Среди основных свойств СУБД Oracle следует отметить такие, как:

-       возможность разбиения крупных баз данных на разделы (large-database partition), что дает возможность эффективно управлять гигантскими гигабайтными базами;

-       наличие универсальных средств защиты информации;

-       эффективные методы максимального повышения скорости обработки запросов;

-       индексация по битовому отображению;

-       свободные таблицы (в других СУБД все таблицы заполняются сразу при создании);

-       распараллеливание операций в запросе;

-       наличие широкого спектра средств разработки, мониторинга и администрирования;

-       надежность;

-       ориентация на интернет технологии.

Ориентация на интернет технологии - главный девиз передовых продуктов Oracle. В Oracle реализованы средства для объектно-ориентированного конструирования баз данных, такие как табличные структуры, допускающие наследование параметров и методов других табличных объектов баз данных, что дает возможность избежать ошибок при построении баз данных и упрощает их обслуживание.

Также необходимо отметить, что разработанная фирмой Oracle система оптимизации одновременного доступа (multiversioning concurrency) является одной из важнейших характеристик архитектуры Oracle (подобная функция есть лишь в СУБД InterBase). Данная функция позволяет исключить ситуацию, когда одному пользователю приходится ждать, пока другой завершит изменения в содержимом баз данных (т.е. в Oracle отсутствуют блокировки на чтение). Недостатками данной СУБД являются сложность администрирования и разработки, а также высокая стоимость внедрения и разработки.SQL Server - реляционная система управления базой данных, разработанная корпорацией Microsoft. Основной используемый язык запросов -Transact-SQL.

Важнейшие характеристики данной СУБД - это:

-       высокая степень защиты данных;

-       мощные средства работы с данными;

-       простота администрирования;

-       высокая производительность;

-       хранение больших массивов данных;

-       быстродействие и функциональные возможности механизма сервера СУБД;

-       хранение данных, требующих соблюдения режима секретности или при не допустимости их потери;

-       возможность подключения к Web;

-       наличие средств удаленного доступа.

В комплект средств административного управления данной СУБД входит целый набор специальных мастеров и средств автоматической настройки параметров конфигурации. Также данная БД оснащена замечательными средствами тиражирования, позволяющими синхронизировать данные ПК с информацией БД и наоборот. Входящий в комплект поставки сервер OLAP дает возможность сохранять и анализировать все имеющиеся у пользователя данные. В принципе данная СУБД представляет собой современную полнофункциональную СУБД, которая идеально подходит для малых и средних организаций.

Необходимо заметить, что SQL Server уступает другим СУБД по двум важным показателям: программируемость и средства работы. При разработке клиентских БД приложений на основе языков Java, HTML часто возникает проблема недостаточности программных средств SQL Server и пользоваться этой СУБД будет труднее. Использование SQL Server целесообразно, только если для доступа к содержимому базы данных используется исключительно стандарт ODBC, в противном случае лучше использовать другие СУБД. - это реляционная система управления базами данных (СУБД), входящая в пакет MS Office.

При выборе любой программы первоначально рассматриваются её возможности, среда применения, пользователи, их квалификация и т.п.

Программный продукт MS Access представляет из себя настольную систему управления базами данных. Понятие "настольная" СУБД показывает на то, что все операции с базой данных осуществляются на локальном компьютере пользователя. Именно здесь располагается физическое место хранения информации, а также работают средства управления и организации запросов.

Противоположностью настольной системе считается распределенная база данных, т.е. такая архитектура, при которой ядро БД работает на выделенном сервере; там же обычно хранятся и данные. Через локальную либо сеть интернет пользователь посредством установленного на своем компьютере программного обеспечения отправляет запросы и получает ответы. Такие системы предназначены для работы с большим количеством клиентов, и зачастую в качестве серверов в них функционируют компьютеры более сложные и мощные, чем РС. Такая технология носит название "клиент-сервер".

Вышесказанное не означает, что MS Access способен выполнять операции только в однопользовательском режиме. Напротив, программа успешно работает и в сетях, правда, с ограниченным числом клиентов, и при этом не используется технология «клиент-сервер». Cама компания Microsoft настоятельно рекомендует инсталлировать MS Access в рамках небольших рабочих групп.

В целом БД MS Access представляет собой многокомпонентный объект, который может включать кроме таблиц отчеты, запросы, формы, макросы и модули. Все эти объекты, как правило, хранятся в одном файле, имеющем расширение *.mdb или *.mde. На практике это значительно упрощает резервное копирование данных.

Одновременно программная оболочка СУБД Microsoft Access позволяет оперировать лишь одной активной базой данных, хотяэкземпляров оболочки на одном и том же компьютере может быть открыто столько, сколько будет нужно. Access обладает исключительно мощными, удобными и гибкими средствами визуального проектирования объектов, и это дает возможность пользователю при минимуме предварительной подготовки довольно быстро создать полноценную ИС на уровне таблиц, форм, запросов-выборок и отчетов.

Еще одним дополнительным достоинством MS Access является интегрированность этой программы с Microsoft Excel, Microsoft Word и другими программами пакета Microsoft Office. Данные, созданные в разных приложениях, входящих в этот пакет, легко импортируются и экспортируются из одного приложения в другое.

В результате обзора различных СУБД, для разработки информационной системы была выбрана СУБД Microsoft Access, так как она обладает всеми необходимыми функциями для создания реляционной базы данных, которая будет являться основой разрабатываемой информационной системы.

Для организации взаимодействия с базой данных, необходимо разработать приложение, реализующее всю необходимую совокупность операций с данными (ввод, коррекция, просмотр, поиск, фильтрация, выборка для создания отчетов и т.д.) [6].

2.2 Выбор средства разработки программного приложения


В рамках дипломного проекта необходимо разработать программный модуль, взаимодействующий с реляционной базой данных. Рассмотрим несколько программных средств, которые можно использовать для создания подобного приложения.

C++ - компилируемый строго типизированный язык программирования общего назначения. Поддерживает разные парадигмы программирования: процедурную, обобщённую, функциональную; наибольшее внимание уделено поддержке объектно-ориентированного программирования.

Нововведениями C++ в сравнении с C являются:

-             поддержка объектно-ориентированного программирования через классы, C++ предоставляет все четыре возможности ООП - абстракцию, инкапсуляцию, наследование (в том числе и множественное) и полиморфизм.

-             поддержка обобщённого программирования через шаблоны функций и классов;

-             стандартная библиотека C++ состоит из стандартной библиотеки C (с некоторыми модификациями) и библиотеки шаблонов (Standard Template Library, STL), которая предоставляет обширный набор обобщенных контейнеров и алгоритмов;

-             дополнительные типы данных;

-             обработка исключений;

-             виртуальные функции;

-             пространства имён;

-             встраиваемые (inline) функции;

-             перегрузка (overloading) операторов;

-             перегрузка имён функций;

-             ссылки и операторы управления свободно распределяемой памятью.

C# - объектно-ориентированный язык программирования. Который разработан в 1998-2001 годах группой инженеров под руководством Андерса Хейлсберга в компании Microsoft как язык разработки приложений для платформы Microsoft.NET. C# относится к семье языков с C-подобным синтаксисом, из них его синтаксис наиболее близок к C++ и Java.# - это полнофункциональный объектно-ориентированный язык, который поддерживает все три «столпа» объектно-ориентированного программирования: инкапсуляцию, наследование и полиморфизм. Он имеет прекрасную поддержку компонентов, надежен и устойчив благодаря применению «сборки мусора», обработки исключений, сохранности типов.

Язык C# разрабатывался "с нуля" и вобрал в себя много полезных свойств таких языков, как C++, Java, Visual Basic, а также Pascal, Delphy и др. При этом необходимость обратной совместимости с предыдущими версиями отсутствовала, что позволило языку C# избежать многих отрицательных сторон своих предшественников.

Как и Java, C# разрабатывался для Интернет и приблизительно 75% его синтаксических возможностей подобны языку программирования Java, его также называют «чистой версией Java [10]. 10% аналогичны языку программирования C, а 5% - взяты из языка программирования Visual Basic. Размер новейших концептуальных идей в языке C# около 10%.

Основные достоинства интегрированной среды разработки Visual Studio.

1       Средства Visual Studio поддерживают компонентную объектную модель (COM), компонент, созданный на одном из языков программирования, становится доступным из всех средств, включенных в состав Visual Studio.

2       Создание Windows DNA-приложений, включая средства для многопользовательского дизайна приложений, разработки пользовательских интерфейсов, компонентов для среднего звена (middle-tier), программирования и дизайна баз данных, анализа производительности, поддержки коллективной разработки.

         Средства разработки баз данных и инструментов проектирования на основе технологии универсального доступа к информации (Universal Data Access) корпорации Microsoft [3].- структурированный, императивный, объектно-ориентированный язык программирования. Delphi или Object Pascal как его называли в старых версиях, представляет из себя средство разработки приложений для Microsoft Windows. Delphi считается простым и мощным инструментом в применении для создания автономных программ, владеющих графическим интерфейсом, либо 32-битных консольных приложений (программ, у которых нет графического интерфейса).поставляется в разных конфигурациях, настроенных на потребности разных компаний. Delphi позволяет писать программыдля Windows быстрее и проще, нежели это было возможно раньше.

Преимущества Delphi по сравнению с аналогичными программными продуктами:

-       быстрота разработки приложения;

-       высокая производительность разработанного приложения;

-       низкие требования разработанного приложения к ресурсам компьютера;

-       наращиваемость за счет встраивания новых компонент и инструментов в среду Delphi;

-       возможность разработки новых компонент и инструментов собственными средствами Delphi (существующие компоненты и инструменты доступны в исходных кодах);

-       удачная проработка иерархии объектов;

-       улучшенная отладка программ, интегрированный отладчик Delphi имеет много полезных свойств;

-       высокоскоростной компилятор позволяет быстро и без проблем перевести программы в машинный код;

-       визуальное построение приложений позволяет быстро и качественно создать интерфейс программы;

-       простые и функциональные способы построения баз данных (БД);

-       разработчик программ может самостоятельно строить объекты для Delphi - это очень полезно для составления уникальных приложений.

Приложения Delphi могут осуществлять доступ к БД с использованием следующих механизмов:

-       BDE (процессор баз данных фирмы Borland);

-       ADO (ActiveX Data Objects - объекты данных, построенные как объекты ActiveX) осуществляют доступ к информации с помощью OLE DB (связывание и внедрение объектов баз данных);

-       dbExpress - обеспечивает быстрый доступ к информации в базе данных с помощью набора драйверов;

-       InterBase - реализует непосредственный доступ к базам данных InterBase.

Особое внимание следует уделить ADO технологии, которая позволяет создавать полноценные приложения БД, обращающиеся к данным через ADO.- это часть архитектуры универсального доступа к данным от Microsoft. ADO является частью крупномасштабной технологии под названием MDAC (Microsoft Data Access Components). Термин MDAC является общим обозначением для всех разработанных компанией Microsoft технологий, связанных с базами данных. К этому набору относятся ADO, OLE DB, ODBC и др. Технология ADO базируется на возможностях СОМ, а именно интерфейсов OLE DB. OLE DB представляет собой интерфейс системного уровня, обеспечивающий доступ к различным источникам данных, изолируя приложение от вида источника. ADO представляет собой высокоуровневый программный интерфейс для доступа к OLE DB-интерфейсам. ADO содержит набор объектов, используемых для соединения с источником данных, для чтения, добавления, удаления и модификации данных.

Согласно терминологии ADO, любой источник данных (база данных, электронная таблица, файл) называется хранилищем данных, с которым при помощи провайдера данных взаимодействует приложение.

При разработке программного модуля следует воспользоваться технологий ADO, позволяющей легко организовать взаимодействие с базой данных, как с точки зрения программиста, так и с точки зрения пользователя.

Для реализации программного модуля была выбрана система программирования Delphi 7, так как она проста в освоении, быстра в разработке приложений, имеет высокую производительность разработанного приложения и низкие требования к ресурсам компьютера, наращиваемость за счет встраивания новых компонентов и инструментов в среду, а так же возможность разработки новых компонентов и инструментов собственными средствами (существующие компоненты и инструменты доступны в исходных кодах). Система программирования Delphi рассчитана на программирование различных приложений и предоставляет большое количество компонентов для этого [10].

3. Разработка и реализация программного модуля


3.1 Анализ работы программы


Программный модуль ведения базы клиентов турфирмы предназначен для формирования и хранения информации по работе с клиентами, оперативного поиска информации по множеству параметров и генерации отчетов.

Одним из вариантов решения проблемы автоматизации ведения базы клиентов турфирмы является создание программного модуля ведения базы клиентов турфирмы.

Разработка такого программного модуля вызвана необходимостью упорядоченного объединения всей информации по работе менеджера турфирмы в рамках единой системы с целью оперативного обеспечения менеджера всеми необходимыми для его работы данными. Авторская методика заключается в организации всей информации в виде базы данных и приложения для работы с ней.

Программа обеспечивает пользователю следующие возможности:

-       ввод и просмотр информации о клиентах;

-       ввод и просмотр информации о туроператорах напрямую работающих с турфирмой;

-       ввод и редактирование информации о отелях;

-       ввод и редактирование информации о существующих турах, их стоимости, типах питания;

-       ввод и просмотр информации о заказах клиентов;

-       ввод и просмотр индивидуальной скидки клиенту;

-       поиск информации по множеству параметров;

-       формирование различных отчетов.

Программа написана на языке программирования Delphi 7, база данных создана средствами MS Access. Для их функционирования необходимо не менее 5000 Кб свободного места на жестком диске и оперативная память не менее 10000 Кб (желательно 32000 Кб и более).

Для работы программного модуля «Туристическая фирма» необходимо располагать IBM-совместимой ПЭВМ с установленной операционной системой Windows XP/Vista/7 и СУБД MS Access из программного пакета MS Office версии 2003 и выше [14].

По результатам опытной эксплуатации программы можно считать целесообразным и установить следующий типовой порядок работы пользователя в программном модуле «Туристическая фирма».

1. Ввод или корректировка информации о туроператорах и предлагаемых ими турах.

2. Ввод или корректировка информации об отелях.

3. Ввод или корректировка информации о клиентах.

4. Ввод или корректировка информации о заказах.

5. Поиск и просмотр необходимой информации.

6. Формирование отчетов.

3.2 Структура программы и ее компонентов


Основная задача дипломного проекта - разработка программного модуля ведения базы клиентов турфирмы. Модуль состоит из двух основных частей: базы данных, основанный на средствах разработки MS Access, и приложения для работы с базой, которое будет реализовано в среде программирования Delphi.

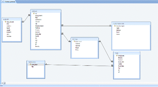
База данных содержит следующие таблицы:

-       «Клиенты»;

-       «Туроператоры»;

-       «Отели»;

-       «Туры»;

-       «Заказы».

Таблица «Клиенты» содержит сведения о секретарях и периоде их работы. Ее структура представлена в таблице 3.1.

Таблица 3.1 - Структура таблицы «Клиенты» (KLIENTI)

Имя поля

Тип данных

Размер поля

Примечание

Kod_klient

Счетчик

10

Код клиента, ключ

FIO

Текстовый

50

Фамилия И.О.

Adress

Текстовый

50

Адрес

telef

Текстовый

50

Телефон

email

Текстовый

50

Электронная почта

DATAR

Дата/время

50

Дата рождения

deti

Логический

Да/Нет

Наличие детей

Skidka

Текстовый

50

Скидка


Таблица «Туроператоры» содержит информацию о туроператорах работающих с турфирмой. Ее структура представлена в таблице 3.2.

Таблица 3.2 - Структура таблицы «Туроператоры» (TUROPERATORI).

Имя поля

Тип данных

Размер

Примечание

Kod_turoper

Счетчик

10

Код туроператора, ключ

Nazv

Текстовый

50

Название туроператора, ключ

Текстовый

50

адрес

Telef

Текстовый

50

телефон

Email

Текстовый

50

EMail


Таблица «Отели» содержит информацию о отелях. Ее структура представлена в таблице 3.3.

Таблица 3.3 - Структура таблицы «Отели» (HOTELI).

Имя поля

Тип данных

Размер поля

Примечание

Kod_otel

Числовой

10

Код отеля, ключ

Strana

Текстовый

50

Страна

Gorod

Текстовый

50

Город

Nazv

Текстовый

50

Название отеля, ключ

Klass

Числовой

10

Класс отеля


Таблица «Туры» содержит информацию о турах которые предлагаются туроператорами для предложения клиентам. Ее структура представлена в таблице 3.4.

Таблица 3.4 - Структура таблицы «Туры» (TURI).

Имя поля

Тип данных

Размер поля

Примечание

Kod_tura

Числовой

10

Код тура, ключ

Strana

Текстовый

50

Страна

Gorod

Текстовый

50

Город

Hotel

Текстовый

50

Название отеля

Kod_otel

Числовой

10

Код отеля

Tip

Числовой

10

Класс отеля

Pit

Текстовый

50

Питание

ST

Числовой

50

Стоимость тура


Таблица «Заказы» содержит информацию о заказах. Ее структура представлена в таблице 3.5.

Таблица 3.5 - Структура таблицы «Заказы» (ZAKAZI).

Имя поля

Тип данных

Размер поля

Примечание

NZ

Текстовый

50

Номер заказа,ключ

Kod_klient

Счетчик

10

Код клиента

FIO

Текстовый

50

Фамилия имя отчество

GORODV

Текстовый

50

Город вылета

DATAV

Дата/время

Краткий формат даты

Дата вылета

NR

Текстовый

50

Номер рейса

Kod_turoper

Счетчик

10

Код туроператора

NAZtur

Текстовый

50

Название туроператора

STrana

Текстовый

50

Страна

Gorod

Текстовый

50

Город

Kod_otel

Числовой

10

Код отеля

Hotel

Текстовый

50

Отель

Pit

Текстовый

50

Питание

NO

Числовой

10

Номер в отеле

VP

Числовой

10

Время пребывания

ST

Числовой

10

Стоимость тура

Skidka

Числовой

10

Скидка


Взаимосвязи таблиц между собой представлены на рисунке 3.1.

Рисунок 3.1 - Схема данных базы

Для работы с базой данных требуется создание программного приложения. Оно будет состоять из ряда модулей, которые можно объединить в функциональные группы, приведенных на рисунке 3.2.

В приложении модули разделены на следующие функциональные группы:

-       ввод, редактирование и просмотр данных;

-       поиск данных;

-       создание отчетов.

Рисунок 3.2 - Структурная схема приложения на уровне модулей

Из модуля главного окна программы загружается модуль связи с базой данных, в котором размещены компоненты приложения, позволяющие взаимодействовать с базой данных и все остальные формы.

Подсистема ввода и редактирования состоит из следующих модулей:

-       модуль ввода, редактирования и просмотра данных в таблице «Клиенты»;

-       модуль ввода, редактирования и просмотра данных «Туроператоры»;

-       модуль ввода, редактирования и просмотра данных «Отели»;

-       модуль ввода, редактирования и просмотра данных «Туры»;

-       модуль ввода, редактирования и просмотра данных «Заказы».

Подсистема поиска данных состоит из модуля реализованного в каждом из выше перечисленных модулей ввода, редактирования и просмотра данных.

Подсистема создания отчетов:

-       модуль создания отчета «Клиенты»;

-       модуль создания отчета «Туры»;

-       модуль создания отчета «Информация о клиентах».

Поиск данных осуществляется по различным критериям:

-       поиск по введенным данным;

-       поиск по выбранным данным.

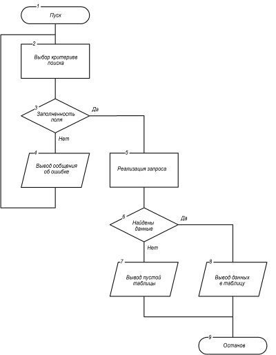
На рисунке 3.3 представлена структурная схема работы модуля поиска введенных данных.

Рисунок 3.3 - Структурная схема поиск по введённым данным

После пуска осуществляется введение пользователем данных для поиска в таблице. После этого происходит проверка заполненности поля данных. Если поле ввода пустое, выводится сообщение об ошибке. Если поле ввода заполнено, то осуществляется поисковый запрос введенных данных в таблице данных. Если данные не найдены, то выводиться пустая таблица. Если данные найдены, то результат поиска выводится на экран. После этого происходит останов.

Для примера работы структурной схемы поиска по введенным данным программного модуля на рисунке 3.6 приведена процедура вызываемая кнопокой «Поиск по ФИО», находящейся на форме «Клиенты».

 

Рисунок 3.4 - Процедура поиска по выбранным данным на форме заказы

На рисунке 3.5 представлена структурная схема работы модуля поиска выбранных данных. Его выполнение отличается от выполнения структурной схемы представленной на рисунке 3.3, тем что пользователем данные не вводятся, а выбираются из выпадающего списка, связанного с таблицей данных.

Рисунок 3.5 - Структурная схема поиск по выбранным данным

Для примера работы структурной схемы поиска по выбранным данным программного модуля на рисунке 3.6 приведена процедура вызываемая кнопокой «Поиск», находящейся на форме «Заказы».

Рисунок 3.6 - Процедура поиска по выбранным данным на форме заказы

В меню «Клиенты» возможно выводить данные из одноименной таблицы базы данных, добавление, редактирование, удаление сведений о клиентах, поиск по фамилии имени отчеству клиента. В меню «Туроператоры» возможно выводить данные из одноименной таблицы базы данных, добавление, редактирование, удаление сведений о туроператорах, поиск по названию туроператора. В меню «Отели» возможно выводить данные из одноименной таблицы базы данных, добавление, редактирование, удаление сведений о отелях, поиск по основным полям. В меню «Туры» возможно выводить данные из одноименной таблицы базы данных, добавление, редактирование, удаление сведений о турах, поиск по основным полям, сортировка данных по стоимости.

В меню «Заказы» возможно выводить данные из одноименной таблицы базы данных, добавление, редактирование, удаление сведений о заказах, поиск по основным полям.В меню «Отчеты» возможно выводить отчеты по всем клиентам, турам и информации по клиентам. В меню «О программе» предоставляются сведения о программе. В меню «Выход» происходит выход из программного модуля.

4. Руководство пользователя


4.1 Запуск программного модуля


Для запуска программного модуля ведения базы клиентов турфирмы необходимо в корневом каталоге программы дважды щелкнуть мышью по файлу TF.exe. На экране появится главное окно программы (рисунок 4.1).

 

Рисунок 4.1 - Главное окно программы

В верхней части окна находится меню, состоящее из следующих пунктов:

-       «Клиенты» предназначен для занесения, отображения и поиска по конкретному полю, информации из базы данных;

-       «Туроператоры» предназначен для занесения, отображения и поиска информации из базы данных;

-       «Отели» предназначен для занесения информации в базу данных, отображения и поиска информации по различным критериям;

-       «Туры» предназначен для занесения информации в базу данных, отображения и поиска информации по различным критериям;

-       «Заказы» предназначен для занесения информации в базу данных, отображения и поиска информации по различным критериям;

-       «Отчёты» предназначен для вывода отчётов сформированных программным модулем из базы данных;

-       «О программе» обеспечивает вывод окна, в котором пользователю сообщается тема дипломного проекта его автор и руководитель;

-       «Выход» предназначен для завершения работы программы.

.2 Форма «Клиенты»

Форма «Клиенты» предназначена для просмотра, ввода и редактирования данных в одноименную таблицу базы данных. Ее внешний вид представлен на рисунке 4.2. Ввод и редактирование данных производится через специальную панель для ввода и редактирования информации.

Таблица «Клиенты» имеет следующие поля для заполнения:

-       «Фамилия имя отчество», текстовое поле;

-       «Адрес», текстовое поле;

-       «Телефон», текстовое поле;

-       «Электронная почта», текстовое поле;

-       «Дата рождения», поле типа дата/время;

-       «Наличие детей», текстовое поле;

-       «Скидка», текстовое поле.

Рисунок 4.2 - Форма «Клиенты»

В нижней части формы расположены кнопки для работы с формой:

-       кнопка «Добавить» предназначена для добавления новых записей в таблицу;

-       кнопка «Очистить» предназначена для очистки полей ввода информации;

-       кнопка «Редактировать» предназначена для изменения данных в текущей записи;

-       кнопка «Удалить» предназначена для удаления текущей записи;

-       кнопка «Назад» предназначена для завершения работы с данной формой;

-       кнопка «Поиск по ФИО» предназначена для поиска записей по полю «Фамилия имя отчество» в таблице «Клиенты».

Для удобства работы с таблицей используется панель навигации, которая содержит кнопки:

-       «Первая запись» - для перехода на первую запись таблицы;

-       «Предыдущая запись» - для перехода на предыдущую запись таблицы;

-       «Следующая запись» - для перехода на следующую запись таблицы;

-       «Последняя запись» - для перехода на последнюю запись таблицы;

-       «Назначить» - для сохранения данных в таблице;

-       «Отмена» - для отмены введенных данных.

.3 Форма «Туроператоры»

Форма «Туроператоры» предназначена для просмотра, ввода и редактирования данных в одноименную таблицу базы данных. Ее внешний вид представлен на рисунке 4.3. Ввод и редактирование данных производится через специальную панель для ввода и редактирования информации.

Таблица «Туроператоры» имеет следующие поля для заполнения:

-       «Название», текстовое поле;

-       «Адрес», текстовое поле;

-       «Телефон», текстовое поле;

-       «Email», текстовое поле.

Данная форма содержит панель навигации, описанную в пункте 4.2, и аналогично предыдущей форме, имеются кнопки для работы с таблицей: «Добавить», «Очистить», «Редактировать», «Удалить» и «Назад».В нижней части формы расположена ранее не рассмотренная кнопка для работы с формой, это кнопка «Поиск по названию туроператора» предназначена для поиска записей по полю «Фамилия имя отчество» в таблице «Туроператоры».

В данной форме поиск реализован через SQL запрос, представленный на рисунке 4.4.

Рисунок 4.3 - Форма «Туроператоры»

Рисунок 4.4 - Запрос «Поиск по названию туроператора»

Все запросы на поиск в программном модуле реализованы через компонент ADOQuery1 и обращаются к нему поочередно.

Также в поиске присутствует проверка наполненности поля, по которому ведётся поиск в данном случае это поле« название».

.4 Форма «Отели»

Форма «Отели» предназначена для просмотра, ввода и редактирования данных в одноименную таблицу базы данных. Ее внешний вид представлен на рисунке 4.6. Ввод и редактирование данных производится через специальную панель для ввода и редактирования информации. На данной форме поиск реализован по каждому критерию из имеющихся, таким образом пользователь сможет выбрать критерий поиска который необходим ему.

Таблица «Отели» имеет следующие поля для заполнения:

-       «Страна», текстовое поле;

-       «Город», текстовое поле;

-       «Название», текстовое поле;

-       «Класс», числовое поле.

Пример реализованного на форме «Отели» запроса запрос, представленный на рисунке 4.5.

Рисунок 4.5 - Запрос «поиск по названию отеля»

Наличие наполненности поля, по которому ведётся поиск в данном случае присутствует на всех полях формы «Отели».

 

Рисунок 4.6 - Форма «Отели»

Данная форма также содержит панель навигации, описанную в пункте 4.2, и аналогично предыдущим формам, имеются кнопки для работы с таблицей: «Добавить», «Очистить», «Редактировать», «Удалить» и «Назад».

.5 Форма «Туры»

Форма «Туры» предназначена для просмотра, ввода и редактирования, а так же сортировки данных в одноименную таблицу базы данных. Ее внешний вид представлен на рисунке 4.7. Ввод, редактирование и сортировка данных производится через специальную панель для ввода и редактирования информации.

Таблица «Туры» имеет следующие поля для заполнения:

-       «Страна», текстовое поле;

-       «Город», текстовое поле;

-       «Отель», текстовое поле;

-       «Тип тура», числовое поле.

-       «Питание», текстовое поле;

-       «Стоимость тура», числовое поле.

На данной форме поиск реализован по каждому критерию из имеющихся, кроме стоимости, по которой реализована сортировка.

Наличие наполненности поля, по которому ведётся поиск в данном случае, присутствует на всех полях формы «Туры».

Сортировка по стоимости реализована с помощью кнопок «Эконом», «Комфорт» и «Бизнес». К каждой кнопке привязан SQL запрос, который сортирует туры не дешевле 20 тысяч, дороже 20 тысяч, но дешевле 50 тысяч и дороже 50 тысяч.

Данная форма также содержит панель навигации, описанную в пункте 4.2, и аналогично предыдущим формам, имеются кнопки для работы с таблицей: «Добавить», «Удалить», «Очистить», «Редактировать» и «Назад».

Рисунок 4.7 - Форма «Туры»

4.6 Форма «Заказы»

Форма «Заказы» предназначена для просмотра, ввода и редактирования данных в одноименную таблицу базы данных. Ее внешний вид представлен на рисунке 4.8. Ввод и редактирование данных производится через специальную панель для ввода и редактирования информации.

Таблица «Заказы» имеет следующие поля для заполнения:

-       «Номер заказа», числовое поле;

-       «Фамилия имя отчество», текстовое поле;

-       «Город вылета», текстовое поле;

-       «Дата вылета», поле типа дата/время;

-       «Номер рейса», числовое поле;

-       «Название туроператора», числовое поле;

-       «Страна», числовое поле;

-       «Город», текстовое поле;

-       «Отель», текстовое поле;

-       «Дата вылета», поле типа дата/время;

-       «Питание», текстовое поле;

-       «Номер в отеле», числовое поле;

-       «Время пребывания», числовое поле;

-       «Стоимость тура», числовое поле;

-       «Скидка», числовое поле.

На данной форме поиск реализован по множеству критериев.

Наличие наполненности поля, по которому ведётся поиск в данном случае, присутствует на всех полях формы «Заказы», так же реализован поиск по выбору данных из выпадающего списка.

Рисунок 4.8 - Форма «Заказы»

Данная форма также содержит панель навигации, описанную в пункте 4.2, и аналогично предыдущим формам, имеются кнопки для работы с таблицей: «Добавить», «Удалить», «Очистить», «Редактировать» и «Назад».

.7 Форма «Отчеты»

Пункт меню «Отчеты» позволяет пользователю в удобном виде просмотреть и распечатать различные виды отчетов.

Кнопка «Вывести отчёт Клиенты» предназначена для просмотра одноименного отчета.

Для формирования отчета «Клиенты» первоначально создается SQL запрос на выборку данных из таблицы «Клиенты». Запрос изображен на рисунке 4.9

Рисунок 4.9 - Запрос «Клиенты»

Внешний вид отчета «Клиенты» представлен на рисунке 4.10

Рисунок 4.10 - Отчет «Клиенты»

Кнопка «Вывести отчёт Туры» предназначена для просмотра одноименного отчета.

Для формирования отчета «Туры» первоначально создается SQL запрос на выборку данных из таблицы «Туры». Запрос изображен на рисунке 4.11

Рисунок 4.11 - Запрос «Туры»

Внешний вид отчета «Туры» представлен на рисунке 4.12

Рисунок 4.12 - Отчет «Туры»

Кнопка «Вывести отчёт Информация о клиентах» предназначена для просмотра одноименного отчета.

Для формирования отчета «Информация о клиентах» первоначально создается SQL запрос на выборку данных из таблиц «Клиенты» и «Заказы».

Запрос изображен на рисунке 4.13

 

Рисунок 4.13 - запрос «Информация о клиентах»

Внешний вид отчета «Информация о клиентах» представлен на рисунке 4.14.

Рисунок 4.14 - Отчет «Информация о клиентах»

4.8 Просмотр сведений о программе и завершение работы

Для просмотра сведений о программе следует выбрать пункт меню главного окна «О программе». На экране появится окно, в котором находится информация о разработчиках данной программы и кнопка «Закрыть», которая используется завершения работы с формой. Внешний вид формы представлен на рисунке 4.15.

Рисунок 4.15 - Окно просмотра сведений о программе

Заключение


В данной работе были изучены особенности формирования программного модуля ведения базы данных турфирмы. Для этого был рассмотрен порядок работы менеджера в турфирме и проанализирован рынок программных приложений для ведения туристического бизнеса. На основе полученной информации были поставлены задачи создания программного модуля ведения базы клиентов турфирмы, а так же спроектирована структура базы данных, содержащая всю необходимую информацию для менеджера турфирмы.

Для осуществления программного модуля были рассмотрены различные виды средств проектирования и разработки СУБД и программного приложения. В результате обзора различных СУБД, для разработки информационной системы была выбрана СУБД Microsoft Access, так как она обладает всеми необходимыми функциями для создания реляционной базы данных, которая будет являться основой разрабатываемой информационной системы. Средой программирования была выбрана Delphi. При разработке программного приложения следует воспользоваться технологий ADO, позволяющей легко организовать взаимодействие с базой данных, как с точки зрения программиста, так и с точки зрения пользователя.

Далее был разработан алгоритм работы приложения, структуры приложения и его пользовательского интерфейса, создано информационное обеспечение, предназначенное для хранения в базе данных.

В результате выполнения дипломной работы был разработан программный модуль ведения базы клиентов турфирмы, который предназначается для хранения и редактирования информации по клиентам, туроператорам, отелям, турам и заказам с которыми работает менеджер турфирмы.

Список литературы


1. Перспективы развития туристического бизнеса в Сети

. Скобельцына А.С. Технология и организация экскурсионных услуг [Текст] / А.С. Скобельцына. - М.: Академия, 2010. - 189 с.

. Архангельский, А.Я. Приемы программирования в Delphi на основе VCL [Текст] / А.Я. Архангельский. - М.: ООО «Бином-Пресс», 2006. - 944 с.

. Пестриков В.М. Delphi на примерах [Текст] / В.М. Пестриков, А.Н. Маслобоев. - СПб.: БХВ-Петербург, 2005. - 496 с.

5. Боровинков В.В. Microsoft Access 2002. Базы данных [Текст] / В.В. Боровинков. - М.: СОЛОН-Р, 2002. - 560 с.

. Тимошок Т.В. Microsoft Access 2003 [Текст] / Т.В. Тимошок. - М.: Издательский дом “Вильямс”, 2004. - 340 с.

. Delphi (язык программирования) - Википедия

. Александрова, А.Ю. Международный туризм [Текст] / А.Ю. Александрова. - М.: КНОРУС, 2010. -- 464 с.

. Жукова, М.А. Менеджмент в туристском бизнесе [Текст] / М.А. Жукова. - М.: КНОРУС, 2010. -- 192 с.

. Ачкасов, В.Ю. Программирование баз данных в Delphi [Текст] / В.Ю. Ачкасов. - Самара: СамГТУ, 2010. - 255 с. - ISBN 5-58375-671-6.

. Дарахвелидзе, П.Г. Программирование в Delphi 7 [Текст] / П.Г. Дарахвелидзе, Е.П. Марков. - СПб.: БХВ-Петербург, 2003. - 784 с.

. Microsoft Office Access - описание программы [Электронный ресурс].

. Туризм (общие вопросы) [Электронный ресурс]: Режим доступа: World Wide Web.

. Воронов В.П. Delphi на примерах [Текст] / В.П. Воронов. - М.: ООО «Бином-Пресс», 2007. - 193 с.

. Григорьев А.А. Объектно-ориентированное программирование [Текст] / А.А. Григорьев. - СПб.: БХВ-Петербург, 2007. -193 с.

Похожие работы на - Разработка программного модуля ведения базы клиентов турфирмы

 

Не нашли материал для своей работы?
Поможем написать уникальную работу
Без плагиата!
Без нейросетей!