Разработка информационной системы по сервисному обслуживанию компьютеров

  • Вид работы:
    Дипломная (ВКР)
  • Предмет:
    Информационное обеспечение, программирование
  • Язык:
    Русский
    ,
    Формат файла:
    MS Word
    947,9 Кб
  • Опубликовано:
    2015-10-18
Вы можете узнать стоимость помощи в написании студенческой работы.
Помощь в написании работы, которую точно примут!

Разработка информационной системы по сервисному обслуживанию компьютеров

МИНИСТЕРСТВО ОБРАЗОВАНИЯ И НАУКИ РОССИЙСКОЙ ФЕДЕРАЦИИ

ФГБОУ ВПО «НИЖНЕВАРТОВСКИЙ ГОСУДАРСТВЕННЫЙ УНИВЕРСИТЕТ»

ФАКУЛЬТЕТ ИНФОРМАЦИОННЫХ ТЕХНОЛОГИЙ И МАТЕМАТИКИ

КАФЕДРА ИНФОРМАТИКИ И МЕТОДИКИ ПРЕПОДАВАНИЯ

ИНФОРМАТИКИ

Направление 230100.62 - Информатика и вычислительная техника

Профиль «Программное обеспечение средств вычислительной техники и автоматизированных систем»



ВЫПУСКНАЯ КВАЛИФИКАЦИОННАЯ РАБОТА

РАЗРАБОТКА ИНФОРМАЦИОННОЙ СИСТЕМЫ ПО СЕРВИСНОМУ ОБСЛУЖИВАНИЮ КОМПЬЮТЕРОВ


Автор проекта

Студент гр. 41, дневное отделение

Орлов А.Г.




Нижневартовск, 2015

Введение


Автоматизация учета услуги становится сегодня делом каждой организации, которая реализует услуги и товары. Реклама и продажа товаров и предоставление услуг посредством сети интернет всегда направлена на потребителей и имеет целью оповестить их различными способами о новых товарах или услугах и их свойствах. В рекламу и продвижение товаров и услуг вкладываются большие материальные средства, интеллектуальный потенциал, привлекаются новые технологии, в том числе, современные информационные технологии. От сюда и следует актуальность выпускной квалификационной работы.

Еще недавно компьютеры, в основном, применялись, как средства создания и анализа информации. Но теперь, благодаря широкому распространению компьютеров и развитию Интернета, можно при помощи своего компьютера общаться с другими людьми, презентовать свою фирму или просто продать свой старый холодильник. Интернет обладает огромными возможностями и предоставляет беспрецедентный способ получения информации, а также мощные средства ее поиска. Простота этого способа не имеет аналогов в истории. World Wide Web - это самый демократичный носитель информации: с его помощью любой может сказать и услышать сказанное без промежуточной интерпретации, искажения и цензуры, руководствуясь определенными рамками приличия [4].

Целью любой компании, занимающейся продажей товаров или предоставлением услуг, является максимальное расширение и углубление связей между продавцами и покупателями товаров и услуг, обеспечение этих связей в самые минимально-короткие сроки. Компания, таким образом, обеспечивает экономические взаимосвязи между заинтересованными сторонами рыночных отношений. Автоматизация учета услуги становится сегодня делом каждой организации, которая реализует услуги и товары [2] .

         Задачи выпускной квалификационной работы состоят в том, чтобы достичь наивысшего успеха в сфере предложения товаров и услуг, обеспечить выгодные условия для клиентов, искать новые возможности распространения и расширение круга деятельности.

         Объектом исследования выбрана организация, занимающаяся оказанием услуг по сервисному обслуживанию компьютеров.

Предмет исследования - процесс проектирования информационной системы.

Целью данной работы является разработка информационной системы для повышения эффективности деятельности компании по сервисному обслуживанию компьютеров.

Для достижения поставленной цели необходимо выполнить ряд задач:

-       проанализировать предметную область информационных систем по сервисному обслуживанию компьютеров;

-       выявить требования к разрабатываемой системе по сервисному обслуживанию компьютеров;

-       выбрать инструменты для разработки сайта по сервисному обслуживанию компьютеров;

-       выбрать технологию разработки и СУБД для сервисного обслуживания компьютеров;

-       спроектировать базу данных сервисного обслуживания компьютеров;

-       разработать интерфейс информационной системы для сервисного обслуживания компьютеров;

-       рассчитать экономическую эффективность разработки сайта по сервисному обслуживания компьютеров;

-       разработать мероприятия по технике безопасности при создании сайта для сервисного обслуживания компьютеров.

Теоретическая значимость работы заключается в том, что на основании проведенного анализа конкретной компании разработано универсальное программное обеспечение.

Практическая значимость работы заключается в том, что разработанное программное обеспечение и база данных могут быть применимы, настраиваемы для любой конкретной компании.

Выпускная квалификационная работа состоит из введения, двух глав, заключения, списка литературы и 4 приложения.

программный алгоритм управление интерфейс

Глава 1. Описание предметной области

1.1     Характеристика предприятия и его деятельности


ООО «Ай Ти Сервис» основано в 2001 году. На первых этапах развития были сформированы основные подразделения, налажены структуры взаимодействия как внутри компании, так и с внешними клиентами, проработаны и внедрены новые технологии обслуживания и ремонта. Всё это стало возможно благодаря работе сплочённой команды профессионалов и внедрению современного программно-аппаратного комплекса Help-Desk.аутсорсинг - это основная сфера деятельности компании. Компания предоставляет качественный сервис по самым передовым технологиям, т.к. развивает именно этот бизнес.

Наличие специализированных технических и коммерческих отделов, а также их взаимосвязь посредством единого информационного пространства, позволяют удовлетворить большинство потребностей клиентов, дают гарантию того, что ни один их запрос не останется без внимания. Действия любого звена цепи сервисного взаимодействия строго регламентировано, это позволяет быть уверенными в действиях любого сотрудника и контролировать выполнение работ на каждом этапе [3].

Аутсорсинг - основная сфера деятельности компании. Аутсорсинг - это комплекс услуг по обслуживанию компьютерного оборудования и программного обеспечения, периферийных устройств и копировально-множительной техники, включающий в себя:

-       регламентное обслуживание оборудования;

-       настройку и поддержку работы программного обеспечения;

-       обеспечение безопасности и целостности данных;

-       замену расходных материалов, прогнозирование потребностей в расходных материалах;

-       экстренные выезды для устранения неотложных проблем;

-       осуществление диагностики, транспортировки и ремонта оборудования в собственном сервисном центре и в сервисных центрах других компаний;

-       консультации с целью повышения эффективности использования вычислительной техники.

Профессиональная организация работ. Компания использует специализированное оборудование и современные технологии. «Ай Ти Сервис» постоянно совершенствует свои технологии и обучает специалистов [19].

В настоящее время структура «Ай Ти Сервис» включает в себя три основных подразделения:

1.  Отдел по работе с клиентами. Оператор по сервисным контрактам - лицо компании, люди, которые производят первый контакт с дальнейшими клиентами, доносит первичную информацию о нашей компании, помогают определить и подобрать подходящий вариант обслуживания клиента и заключения договора. С другой стороны, инженеры курируют работу компанию на протяжении существования сервисного договора. В компанию следует обращаться по любым вопросам, касающимся всей работы в компанией.

2.      Сервисная служба. Имеет два отдела: отдел компьютерной техники и программного обеспечения и отдел оргтехники. При заключении договора, за компанией-клиентом закрепляется один или два сервис-инженера из соответствующих отделов. Они производят регламентные работы по ранее согласованному графику, мелкий ремонт техники производится на месте, запланированные апгрейды и инсталляции новых технических средств. Штат ведущих инженеров в компании осуществляет контроль над работой закрепленных инженеров, выезжает на экстренные вызовы, планирует, согласовывает и организует работу по оптимизации или реорганизации информационной системы Клиента.

.        Координационно-диспетчерская служба. Люди, от которых в немалой степени зависит слаженность и организованность действий, а, следовательно, и главное - успех дела. Любое обращение в компанию произведенное по телефону,по электронной почтой, по факсу, или сообщением на пейджер обработают диспетчеры и отправят координатору работы или в соответствующую службу компании. Координатор обязательно связывается с клиентом и решает проблему любым доступным способом: либо по телефону, либо путем отправки к клиенту инженера для решения проблемы на месте.

Рис. 1.1. Организационная структура управления фирмой

Кроме того, клиенты, обращаясь в «Ай Ти Сервис», используют в своих целях услуги других подразделений компании (некоторые услуги включены в сервисный договор), таких как:

-       коммерческий отдел - отдел по поставкам техники, расходных материалов и запасных частей для оборудования;

-       отдел логистики - отдел транспортировки неисправной техники на место ремонта и обратно с последующей установкой;

-       отдел сетевых проектов - отдел организации/реорганизации локально-вычислительной сети или производящих тестирования подконтрольной организации сети;

-       информационно-аналитический отдел - анализ существующей информационной системы клиента и составление предложений по еемодернизации, консультации по вопросам информационной безопасности и системам документооборота.

1.2    Описание основных сущностей и их функций


На сегодняшний день при проектировании сложной системы принято делить ее на части, каждую из которых затем рассматривать отдельно. Таким образом, при объектной декомпозиции система разбивается на объекты или компоненты, которые взаимодействуют друг с другом, обмениваясь сообщениями. Сообщения описывают или представляют собой некоторые события. Получение объектом сообщения активизирует его и побуждает выполнять предписанные его программным кодом действия [3].

При данном подходе система становится событийно-управляемой, поэтому разработчикам зачастую важно знать, как должен реагировать тот или иной объект на определенные события. Инициаторами событий могут быть как объекты самой системы, так и её внешнее окружение.

Прецедент «Аутентификация пользователя» активизируется всеми субъектами ИС. Прежде чем пользователю начать работу с БД, система запрашивает используемый клиентом пароль и логин. Если пользователь не зарегистрирован или в пароле и/или логине допустил ошибку, то он не получает доступа к работе в ИС. После успешной проверки логина и пароля пользователя открывается главное окно программы. На рис. 1.2, 1.3 представлены диаграмма последовательности и диаграмма действий этого прецедента [5].

Рис. 1.2. Диаграмма последовательности «Аутентификация пользователя»

Прецедент «Настройка прав доступа» активизируется только субъектом ИС администратор, т.к. данную функцию системы может выполнять только администратор баз данных. Он создает учетные записи пользователей, их пароли. Данная функция является основной по обеспечению безопасности системы и данных. Защищает от несанкционированного доступа к информации посторонних лиц. После создания учетной записи пользователя, ему сопоставляется одна из ролей. На основании этих ролей и будет происходить разграничение прав доступа. На рис. 1.3, 1.4 представлены диаграмма последовательности и диаграмма действий данного прецедента.

Рис. 1.3.Диаграмма действий «Аутентификация пользователя»

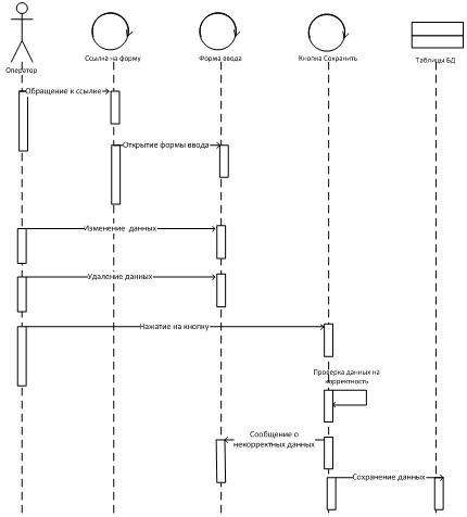
Прецедент «Ввод записи в БД» активизируется субъектом ИС оператор. Данный прецедент описывает процесс ввода новых данных в БД. Этим занимается пользователь с ролью оператор. Данные вводятся в формы ввода на основании документов клиента, а также вся справочная информация, которая нужна в процессе работы с системой. На рис. 1.4, 1.5 представлены диаграмма последовательности и диаграмма действий данного прецедента [17].

Прецедент «Редактирование БД» активизируется субъектом ИС оператор. Данный прецедент описывает процесс изменения и удаления данных в БД. Этим занимается пользователь с ролью оператор. Данные изменяются и удаляются в формах ввода данных документов, а также формах справочников. На рис. 1.7, 1.8 представлены диаграмма последовательности и диаграмма действий данного прецедента.

Рис.1.4. Диаграмма последовательности «Настройка прав доступа»

Рис.1.5. Диаграмма действий «Настройка прав доступа»

Рис.1.6. Диаграмма последовательности «Ввод записи в БД»

Рис. 1.7. Диаграмма действий «Ввод записи в БД»

Рис.1.8.Диаграмма последовательности «Редактирование БД»

1.3     Обзор аналогов проектируемой системы


Развитие и совершенствование средств электронно-вычислительной техники и внедрения их в различные сферы производственно-хозяйственной и экономической деятельности влекут за собой то, что осуществление деятельности на предприятии уже невозможно представить без использования автоматизированных систем [9].

На российском рынке информационных технологий представлены ряд систем, предназначенных для автоматизации обработки заявок по ремонту компьютерного и офисного оборудования - HelpDesk системы.

Программное обеспечение «IntraService» - универсальная ServiceDesk система с веб-интерфейсом, позволяющая автоматизировать учет и обработку заявок (в т.ч. поступивших через интернет). Заявки распределяются по проектам. Широкие возможности для настройки и доработки. Экспорт в Excel. Встроенная база данных и знаний. Устанавливается на Windows Server с Microsoft SQL. Основными возможностями «IntraService» являются:

-       прием заявок по электронной почте;

-       прием заявок с помощью вашего сайта;

-       прием заявок по телефону;

-       интегрируема с Active Directory;

-       версия для PDA;

-       импорт пользователей из Excel.

Стоимость Enterprise в версии ServiceDesk составляет 145 000 руб.

Программное обеспечение «Kayako Fusion». Многофункциональная инсталлируемая Helpdesk система с веб-интерфейсом для управления тикетами, имейлами, контактами, SLA контрактами и задачами (для совместной работы). Включает в себя модули портала самообслуживания, live-chat и desktop sharing, систему по мониторингу посетителей клиентского портала. «Kayako Fusion» обладает широким функционалом.

-       прием заявок по электронной почте;

-       прием заявок в режиме реального времени;

-       прием заявок по телефону;

-       экспорт заявок в базу знаний;

-       настраиваемые уведомления.

Стоимость «Kayako Fusion» составляет 18 000 руб. в год.

Программное обеспечение «SmartNut». Удобная онлайн Service Desk. Позволяет вести базу клиентов, условия SLA договоров с ними, вести учет заявок, просматривать отчеты. Заявки возможно создавать вручную, либо автоматически принимать через веб-форму. Заявки можно назначать ответственным сотрудникам, контролировать их статус выполнения, добавлять комментарии. Оповещения по email и SMS. К основным функциям «SmartNut» относятся:

-       база клиентов, контактов и заявок;

-       контроль соблюдения SLA;

-       трекинг обращений и заявок клиентов;

-       регистрация заявок по почте;

-       анализ работ по заявкам клиентов.

Стоимость «SmartNut» составляет 300 руб. в месяц на одного пользователя.

После проведения анализа рынка существующих Helpdesk систем был сделан вывод о том, что приобретение готового программного продукта является нецелесообразным. Главным образом этот выбор основан на том, что существующие системы обладают избыточным функционалом и, как следствие, имеют высокую стоимость, что противоречит условиям заказчика.

1.4    Постановка задачи на дипломное проектирование


Автоматизация бизнес процессов ООО «Ай Ти Сервис» проводится с целью:

-     минимизации затрат на регистрацию обращений в службу технической поддержки;

-       обеспечения доступности отчета по заявкам и обращениям в службу технической поддержки практически в режиме «он-лайн» с исключением временного фактора трудозатрат специалиста на его составление;

-       исключения рутинных операций, отвлекающих ресурс специалиста, таких как: заполнение форм документов, контроль над комплектностью документов, поиск нужных форм на бумажном носителе, ксерокопирование и т.д.;

-       повышения оперативности принятия решения по обеспечению функциональности оборудования компании;

-       минимизации времени на проверку отчетов по отремонтированному оборудованию и программным средствам;

-       оптимизации всех процессов в отделе консультации;

-       сокращение издержек на непроизводственные операции;

-       содействию росту клиентов компании и объемов прибыли компании.

Цели автоматизации бизнес-процессов предполагается достичь за счет разработки и внедрения специализированных программных средств [12].

На сегодняшний день проведение задач регистрации, консультирования, контроля выполнения заявок на проведение технической поддержки проводится в неавтоматизированном режиме, а также полностью отсутствует информационная система, позволяющая обеспечивать своевременной информацией лиц, осуществляющих техническое обслуживание, включающая выполнение операций регистрации входной информации, обработки информационных запросов, динамического поиска информации [12].

Глава 2. Проектирование и разработка программного продукта

2.1 Общие требования к разрабатываемой системе


При проектировании программного продукта для работы с клиентами, нужно учитывать некоторые требования: доступный для клиента интерфейс, а также, возможность использования данным сервисом с низкими навыкам пользования информационной системой [10].

В программе должно быть реализованы следующие функции:

-       использование полноценного меню;

-       редактирование и добавление заявки на техническое обслуживание;

-       редактирование информации по зарегистрированным клиентам;

-       возможность просмотра заявки клиента.

.2 Обоснование выбранного инструментария разработки

.2.1 Обоснование выбора технологии разработки

При создании веб-ориентированных систем, основанных на динамических страницах, есть несколько альтернатив в выборе интерпретатора языка программирования: ASP, JSP, Perl, PHP, Ruby, Python. Все представленные варианты предоставляют возможности, необходимые для реализации приложения.

Однако, ASP - технология Microsoft, которая, прежде всего, ориентирована на взаимодействие с другой продукцией Microsoft, а, кроме того, является коммерческой технологией. Недостатки JSP, Ruby и Python - небольшая распространенность в России, и, как следствие, отсутствие квалифицированных специалистов на рынке труда. Perl уступает PHP по доле проектов и занимает область классических скриптовых языков ОС семейства Unix [16].

PHP - скриптовый язык программирования, созданный для генерации HTML-страниц на веб-сервере и работы с базами данных. Группа разработчиков PHP состоит из огромного количества людей, добровольно работающих над ядром и расширениями PHP и смежными проектами, такими как PEAR или документация языка. В настоящее время PHP поддерживается подавляющим большинством представителей хостинга и входит в LAMP - «стандартный» набор для создания веб-сайтов (Linux, Apache, MySQL, PHP) [7].

В области программирования для сети PHP - один из популярнейших скриптовых языков (наряду с JSP, Perl и языками, используемыми в ASP) благодаря своей простоте, скорости выполнения, богатой функциональности и распространению исходных кодов на основе лицензии PHP.

PHP отличается наличием ядра и подключаемых модулей, «расширений»: для работы с базами данных, сокетами, динамической графикой, криптографическими библиотеками, документами формата PDF. Синтаксис PHP подобен синтаксису языка Си. Некоторые элементы, такие как ассоциативные массивы и цикл foreach, заимствованы из Perl.

Программирование в рамках данного проекта осуществляется на языке PHP. Основные критерии выбора - распространенность (заменяемость разработчиков), высокое качество документирования функций, отсутствие необходимости устанавливать на веб-сервер дополнительное программное обеспечение [20].

Для функционирования создаваемой автоматизированной системы необходим веб-сервер. Веб-сервер - это специальное программное обеспечение (сервер), принимающий HTTP-запросы от клиентов, обычно браузеров, и выдающий им HTTP-ответы, обычно вместе с HTML-страницей, изображением, файлом, медиа-потоком или другими данными.

Веб-сервером называют как программное обеспечение, выполняющее функции веб-сервера, так и компьютер, на котором это программное обеспечение работает. Клиенты получают доступ к серверу по URL адресу через веб-интерфейс. Дополнительными функциями многих веб-серверов являются:

-  ведение журнала сервера про обращения пользователей к ресурсам;

-       аутентификация пользователей;

-       поддержка динамически генерируемых страниц;

-       поддержка HTTPS для защищенных соединений с клиентами.

Существует два наиболее распространенных веб-сервера:

-  Apache - веб-сервер с открытым исходным кодом, наиболее часто используется в Unix-подобных ОС;

-       IIS - веб-сервер от компании Microsoft, как правило, используется на ОС семейства Microsoft Windows.

Основными достоинствами Apache считаются надёжность и гибкость конфигурации. Он позволяет подключать внешние модули для предоставления данных, использовать СУБД для аутентификации пользователей, модифицировать сообщения об ошибках. Недостатком наиболее часто называется отсутствие удобного стандартного интерфейса для администратора.

Достоинством IIS является интеграция с другими продуктами компании Microsoft. К существенному недостатку IIS можно отнести сложность интеграции сервера с интерпретатором PHP, что в свою очередь усложняет настройку и использования этого сервера.

В соответствии с принятыми решениями для обеспечения функционирования разрабатываемой системы необходима установка веб-сервера Apache и ОС Windows. Кроме того, обязательна поддержка языка программирования PHP. Далее необходимо выбрать СУБД [16].

2.2.2 Обоснование выбора системы управления базами данных

Для хранения данных как нельзя лучше подойдёт СУБД MySQL - лёгкая, быстрая СУБД, в которой можно создать таблицы, хранящие все необходимые данные, и отношения между ними.

MySQL - очень быстрая, надежная система управления реляционными базами данных (СУРБД). База данных позволяет эффективно хранить, искать, сортировать и получать данные. Сервер MySQL управляет доступом к данным, позволяя работать с ними одновременно нескольким пользователям, обеспечивает быстрый доступ к данным и гарантирует предоставление доступа только имеющим на это право пользователям. Следовательно, MySQL является многопользовательским, многопотоковым сервером. Он применяет SQL (Structured Query Language -язык структурированных запросов), используемый по всему миру стандартный язык запросов в базы данных. MySQL появился на рынке в 1996 г., но его разработка началась еще в 1979 г.

В настоящее время пакет MySQL доступен как программное обеспечение с открытым исходным кодом, но в случае необходимости можно приобрести и коммерческие лицензии.обладает большим количеством преимуществ, в том числе высокой производительностью, низкой стоимостью, простотой конфигурирования и изучения, переносимостью и доступностью исходного кода.

2.2.3 Обзор и анализ имеющихся программных средств

Для разработки сайтов используются СМS системы (Content Management System - система для управления содержимым), используемые для обеспечения и организации совместного процесса создания, редактирования и управления контентом (то есть содержимым). Главной целью таких систем является возможность собирать в единое целое и объединять на основе ролей и задач все разнотипные источники знаний и информации, доступные как внутри организации, так и за ее пределами, а также возможность обеспечения взаимодействия сотрудников, рабочих групп и проектов с созданными ими базами знаний, информацией и данными так, чтобы их легко можно было найти, извлечь и повторно использовать привычным для пользователя образом [13].

Существуют разнообразные системы управления сайтом (1С Битрикс, Joomla, Shop-script, WordPress и др.), среди которых встречаются платные и бесплатные, построенные по различным технологиям. Каждый сайт имеет панель управления, которая является только частью всей программы, но достаточна для управления им [15].

Термин контент-менеджер обозначает род профессиональной деятельности - редактор сайта.

Большая часть современных систем управления содержимым реализуется в виде визуального (WYSIWYG) редактора - программы, которая создаёт HTML-код из специальной упрощённой разметки, позволяющей пользователю проще форматировать текст.

Рынок программных средств, предназначенных для управления сайтами (CMS), представлено множеством продуктов. Каждая из систем отличается по функциональности, назначению и стоимости.

С-Битрикс

«1С-Битрикс» представляет собой платный программный продукт, с закрытым кодом, разработанный на языке программирования PHP. Данная система эффективно работает на различных платформах UNIX-систем или Windows. Система слаженно функционирует с базами данных: MySQL, Oracle, OracleXE и тд.

Поисковый модуль осуществляет индексирование и поиск информации на сайте. Работает быстрый поиск по заголовкам - новостей, блогов, групп, разделов и т.д.

При вводе запроса в поисковой строке на сайте предлагаются возможные варианты из контента: заголовков страниц, названий товаров, новостей, тем форумов, блогов и других элементов.

Поисковые подсказки удобно использовать, например, в интернет-магазине. Набирая название нужного товара, система правильно подскажет, какие товары есть на сайте, чтобы вы мгновенно перешли к нужной карточке [14]. модуль работает с техническим исполнением сайта; выполняет информативную функцию, рассказывая пользователю, какие изменения необходимо внести на каждую страницу сайта, и показывает информацию обо всем сайте:

-       общее ссылочное ранжирование;

-       цитирование;

-       количество ссылок;

-       поисковые слова;

-       индексация поисковиками.

Безусловно, для полнофункционального использования всех возможностей системы необходимы знания HTML и PHP. И даже если систему позиционируют как CMS, не требующую знания языков программирования, для идеальной слаженной работы сайта потребуется вмешательство программиста в шаблон. Обновление системы происходит через интернет.

Достоинства «1С-Битрикс»

На данный момент существует возможность подключения 28 функциональных модулей. В зависимости от потребностей ресурса подбирается необходимая конфигурация.

Данная CMS подходит как для разработки простейшего сайта визитки, так и для создания интернет-портала мирового масштаба.

Недостатки «1С-Битрикс»:

1. Требовательность к ресурсам

2.      Потребуется первоначальное обучение программистов навыкам работы с API.

Но пока на данный момент конкуренты «1С-Битрикс» могут противопоставить этому программному продукту только стоимость, по функционалу же в настоящее время аналогов системе CMS нет.

«Joomla!»

«Joomla!» - бесплатный программный продукт с открытым кодом, использующий базу данных MySQL. Система написана на языке PHP, изначально содержит в себе различные инструменты для изготовления web сайта. Но их набор возможно по мере необходимости расширять. При помощи данной системы возможно за короткое время создать сайт практический любой сложности. Минимальный набор инструментов при начальной установке - это основное преимущество данной CMS [6].

Панель администрирования Joomla представлена на рисунке 2.1.

Рис. 2.1. Панель администрирования Joomla

Достоинства «Joomla!»

Важное достоинство данной системы - доступность. Бесплатная CMS, легко и просто устанавливается, буквально за несколько дней можно создать корпоративный сайт [23].

CMS «Joomla» позволяет легко наполнять сайт информацией, обладает гибкостью при настройке меню.

Недостатки «Joomla»:

1.  В «Joomla» нельзя управлять одновременно несколькими сайтами.

2.      Наличие большого количество лишнего кода.

.        Слабая система безопасности.

WordPress

«WordPress» - свободная в распространении, бесплатная платформа для создания сайтов, с открытым кодом.

Платформа написана PHP, в качестве базы данных использует MySQL. Спектр применения данной системы достаточно обширный начиная от блогов до достаточно сложных новостных ресурсов или интернет-магазинов [11].

Сама система простая и легкая в установке, но после установки ее необходимо дорабатывать и устанавливать плагины. Основное требование после установки - это множество ресурсов на хостинге. Достоинство и недостаток одновременно - «WordPress» создан именно для блогов. Построение такого типа сайта на «WordPress» дает неоспоримый авторитет, сделанными на других движках. В итоге отпадает необходимость серьезно изучать систему для управления сайтом.

Достоинства «WordPress»:

-   легко и просто данную систему установить и настроить;

-       поддержка RSS, Atom;

-       широкие возможности открываются благодаря наличию громадных библиотек «тем» и «плагинов».

Недостатки «WordPress»:

-   после установки «WordPress» потребляет достаточно большое количество ресурсов, поэтому вопрос о занимаемом месте на хостинге очень актуален;

-       несовместимость версий. Шаблоны от устаревшей версии могут не подойти к новому выпуску «WordPress»;

-       «WordPress» - бесплатная платформа, оптимальный вариант для ведения блога, а не сложных сайтов.

UMI CMS

Система управления сайтом UMI CMS является коммерческой системой, в написании используется PHP. Система является отечественным продуктом, что обеспечивает ее преимущество для русскоязычного сегмента интернета. Существует как платная, так и бесплатная версия, на которой можно создавать небольшие интернет проекты. Система ориентирована на создание интернет-магазинов, социальных сетей и ресурсов средней сложности в стиле «Веб 2.0». Имеет довольно стандартные требования к техническим площадкам (хостинг).

Основным достоинством, можно считать, невысокую стоимость коммерческого продукта, для создания среднего уровня сложности интернет проектов. Система имеет довольно широкие функциональные возможности, что делает ее немного сложной для неопытных веб-разработчиков. Фактором, определяющим достоинство, системы является ее низкая ресурсоемкость. Реализован достаточно быстрый доступ к файлам, для администратора сайта. В системе, создана поддержка нескольких сайтов на одной копии продукта, база данных общая для всех сайтов, доступ можно разграничит правами [18].

Недостатки системы определяются главным образом в том, как она приносит нагрузки. По заявлению производителя система прекрасно переносит средние и высокие нагрузки, что на практике оказалось довольно сомнительным высказыванием, нагрузка в 1500 - 2500 посетителей в минуту вводит интернет ресурс в состояние комы, это следствие особенности реализации запроса на генерирование страницы. Процедура работы с файлами реализована неудачно. Файловый менеджер загружает файлы на сервер поодиночке без скачивания или просмотра привью. Такая же ситуация с добавлением изображения в галереи, способ при котором файлы добавляются поштучно с созданием индивидуального названия, генерация привью и множественная загрузка отсутствует. Дополнительным недостатком UMI CMS, является отсутствие полной документации, в ней слишком много белых пятен, восполнить которые достаточно трудно, само руководство является довольно обобщенным. Для сравнения вышеупомянутых систем представлена таблица 1.

Таблица 1. Сравнение CMS систем

Общие сведения

1С-Битрикс

Joomla

WordPress

UMS.CMS

Максимальная стоимость

много

бесплатно

бесплатно

мало

Безопасность

да

да/нет

да/нет

да

Поддержка

да

нет

нет

да

Документация по системе

да/нет

да

да

да

Визуальный редактор (WYSTWYG)

да

да

да

да

Локализация интерфейса

да

да

да/нет

да

Документооборот

да

да

да

да

Поиск

да

да

да

да

Каталог

да

да

да

да

Интернет-магазин

да

да

да

да

Импорт из Excel

да

да

да

да

Синхронизация с 1С

да

да

да

да

Платежные системы

да

да

да

да


По результатам самым оптимальным вариантом для разработки модуля подходит CMS система Joomla.

.3 Разработка программного продукта

.3.1 Проектирование базы данных

Для реализации функций информационной модели системы технической поддержки ООО «Ай Ти Сервис» необходимо наличие нескольких взаимосвязанных таблиц, описание которых представлено в табл.2.

Каждую из таблиц описанных выше введем индексное поле, с помощью которых решим задачи связи информационных таблиц. В результате, объединив необходимые ссылки, получим концептуальную схему информационной модели.

Таблица 2. Содержание таблиц базы данных

№ п/п

Название таблицы

Назначение

1.

Zayavka

Таблица, содержащая данные о заявках на проведение технического обслуживания и ремонта

2.

Zakazchik

Таблица, содержащая информацию о заказниках (клиентах), сделавших заказ

3.

Otdel

Таблица, содержащая информацию об отделе, в котором работает клиент

4.

Zakaz

Таблица, содержащая информацию о заказах на оборудование, необходимое для проведение технического обслуживания и ремонта

5.

Neispravnost

Таблица, содержащая информацию о неисправности

6.

Razmeshenie

Таблица, содержащая дополнительную информацию о размещение

7.

Sotrudnyk

Таблица, содержащая информацию о сотрудниках

8.

Ispolnenie

Таблица, содержащая информацию о выполнении заявки


Для реализации функций информационной модели системы поиска программного продукта необходимо наличие нескольких взаимосвязанных таблиц, описание которых представлено в табл. 3-9.

Таблица 3. Назначение полей таблицы Zayavka

№ п/п

Название поля

Тип

Назначение

1.

Kodzayavka

Целое

Индексное поле - первичный ключ таблицы Zayavka

2.

kodzakazchik

Целое

Поле содержит ссылку на запись в таблице zakazchik, содержащей информацию о заказчике (клиенте)

3.

kodispolnen

Целое

Поле содержит ссылку на запись в таблице Ispolnenie, содержащей информацию о выполнении заявки

4.

kodsotr

Целое

Поле содержит ссылку на запись в таблице Sotrudnyk, содержащей дополнительную информацию о сотруднике, выполнявшем заявку

5.

notes

Символьное

Поле содержит примечание к заявке

6.

Kod_neispr

Целое

Поле содержит ссылку на запись в таблице Neispravnost, содержащей информацию о неисправности

7.

Kod_zakaz

Целое

Поле содержит ссылку на запись в таблице Zakaz, содержащей информацию о необходимом оборудовании для ремонта и обслуживания

8.

Otmetka

Символьное

Поле содержит отметку о выполнении заявки на техническое обслуживание


Таблица 4. Назначение полей таблицы Zakazchik

№ п/п

Название поля

Тип

Назначение

1.

kodzakazchik

Целое

Индексное поле - первичный ключ таблицы Zakazchik

2.

Fam

Дата-время

Поле содержит фамилию клиента

3.

Name

Поле содержит имя клиента

4.

Secname

Символьное

Поле содержит отчество клиента

5.

telefone

Символьное

Поле содержит телефон клиента

6.

mob

Символьное

Поле содержит мобильный телефон клиента

7.

kodotd

Целое

Поле содержит ссылку на запись в таблице Otdel, содержит информацию об отделе


Таблица 5. Назначение полей таблицы Otdel

№ п/п

Название поля

Тип

Назначение

1.

kodotd

Целое

Индексное поле - первичный ключ таблицы otdel

2.

naimenovanie

Символьное

Поле содержит наименование отдела

3.

tel

Символьное

Поле содержит телефон отдела

4.

ruk

Символьное

Поле содержит ФИО руководителя отдела

5.

Regime

Символьное

Поле содержит режим работы отдела


Таблица 6. Назначение полей таблицы Zakaz

№ п/п

Название поля

Тип

Назначение

1.

Kod_zakaz

Целое

Индексное поле - первичный ключ таблицы Zakaz

2.

date

Дата/время

Поле для хранения даты заказа

3.

Naimenovanie

Символьное

Поле для хранения наименования оборудования

4.

kolvo

Символьное

Поле для хранения размер заказа

5.

srok

Дата/время

Поле для хранения срока доставки оборудования


Таблица 7. Назначение полей таблицы Neispravnost

№ п/п

Название поля

Тип

Назначение

1.

Kod_neispr

Целое

Индексное поле - первичный ключ таблицы Neispravnost

2.

station

Символьное

Поле для хранения рабочей станции, содержащей неисправность

3.

block

Символьное

Поле для хранения блока, содержащего неисправность

4.

naimenovanie

Символьное

Поле для хранения наименование неисправности

5.

kodrasm

Целое

Поле содержит ссылку на запись в таблице Razmeshenie

6.

kodsotr

Целое

Поле содержит ссылку на запись в таблице Sotrudnyk, содержащей дополнительную информацию о сотруднике, выполнявшем заявку


Таблица 8. Назначение полей таблицы Razmeshenie

№ п/п

Название поля

Тип

Назначение

1.

Kodrazm

Целое

Индексное поле - первичный ключ таблицы Razmeshenie

2.

Korpus

Символьное

Поле для хранения содержит корпус

3.

etag

Символьное

Поле для хранения содержит этаж

4.

Komnata

Символьное

Поле для хранения содержит номер комнаты

5.

Ip

Символьное

Поле для хранения содержит номер IP

6.

Shluse

Символьное

Поле для хранения содержит номер IP

7.

hub

Символьное

Поле для хранения содержит наименование hub


Таблица 9. Назначение полей таблицы Sotrudnyk

№ п/п

Название поля

Тип

Назначение

1.

kodsotr

Целое

Индексное поле - первичный ключ таблицы Sotrudnyk

2.

dolgnost

Символьное

Поле для хранения должности сотрудника

3.

otdel

Символьное

Наименование отдела

4.

fam

Символьное

Фамилия сотрудника

5.

name

Символьное

Имя сотрудника

6.

otch

Символьное

Отчество сотрудника

7.

Telefon

Символьное

Номер телефона сотрудника

8.

mobtel

Символьное

Мобильный номер телефона сотрудника8

9.

status

Символьное

Состояние сотрудника


Таблица 10. Назначение полей таблицы Ispolnenie

№ п/п

Название поля

Тип

Назначение

1.

kodispolnen

Целое

Индексное поле - первичный ключ таблицы Ispolnenie

2.

dateispolnen

Дата /время

Поле для даты выполнения заявки

3.

otchet

Символьное

Отчет о выполнении заявки

4.

rabot

Символьное

Поле для хранения выполненных работ


В результате препарирования - информационная модель была успешно реализована в среде MS SQL 2008. Концептуальная модель базы данных представлена на рис.2.2.

Рис. 2.2. ER - модель базы данных

2.3.2 Разработка алгоритмов реализации системы

На рисунке 2.3 приведена схема вызова модулей программы.

Рис. 2.3. Схема межмодульных вызовов

Опишем назначение модулей программы:

-       cfb.php - вспомогательный модуль для считывания файловой системы файлов Word;

-       check_users.php - вывод на экран пользователей, оставивших заявку на регистрацию;

-       check_users_complete.php - подтверждение или отклонение заявок на регистрацию;

-       db.php - модуль подключения к базе данных;

-       doc.php - модуль чтения файлов .doc;

-       doc_types.php - работа со справочником типов документов;

-       edit_docs.php - редактирование документов;

-       enter.php - модуль входа в систему;

-       exit.php - модуль выхода из системы;

-       f_doctypes.php - дополнительные функции для работы с типами документов;

-       f_services.php - дополнительные функции для работы с отделами;

-       f_users.php - дополнительные функции для работы с пользователями;

-       find_show.php - просмотр результатов поиска;

-       find_start.php - поиск;

-       footer.php - нижняя часть страницы;

-       functions.php - дополнительные функции;

-       header.php - заголовок страницы;

-       index.php - главная страница программы;

-       list_docs.php - список документов;

-       menu.php - меню;

-       register.php - регистрация пользователей;

-       register_complete.php - обработка регистрации;

-       services.php - работа со справочником отделов;

-       session.php - модуль запуска сессии.

 

.3.3 Разработка интерфейса системы

Панель администрирования Joomla включает в себя следующие пункты меню:

1.   Сайт - в данном пункте можно просмотреть всех зарегистрированных пользователей и информацию о них; также информацию о всех графических файлах Web-сайта; установить общие настройки системы.

2.      Всё меню - менеджер главного меню Web-сайта, здесь можно создать пункты меню и настроить их отображение.

.        Материалы - менеджер созданных и опубликованных материалов Web-сайта; менеджер категорий и разделов созданных материалов; менеджер главной страницы.

.        Компоненты - дополнительные компоненты для Web-сайта, в частности модуль Virtuemart для работы с Интернет-магазином; менеджер баннеров, менеджер клиентов баннеров; менеджер контактов и категорий контактов; менеджер лент новостей и категорий новостей; менеджер голосований; статистика поиска; менеджер Web-ссылок и их категорий.

.        Расширения - установка удаление, а также менеджер модулей, плагинов, шаблонов, языков.

.        Инструменты - управление отправкой сообщений от пользователей и получением сообщений; очистка кэша.

.        Помощь - помощь Joomla!; информация о системе.

Для настройки конфигурации сайта необходимо нажать на главной странице административной панели кнопку «Общие настройки» или в основном меню выбрать «Сайт» и затем «Общие настройки».

Главная страница сайта представлена на рисунке 2.4.

Заявку на техническое обслуживание компьютеров можно оставить, используя форму обратной связи (рисунок 2.6).

Рисунок 2.4 - Главная страница сайта

Рисунок 2.5 - Страница «Услуги»

Рисунок 2.6 - Форма обратной связи

3. Экономическая эффективность проекта

.1 Выбор и обоснование методики расчёта экономической эффективности

Существует два используемых способа расчета и обоснования экономической эффективности применяемой в ИС:

-       расчет абсолютной экономической эффект. проекта,

-       расчет относительной экономической эффект. проекта.

Абсолютная экономическая эффективность предполагает полный расчет основных показателей эффективности данного проекта в сравнении с базовыми вариантами уже существующих информационных систем (автоматизированной или ручной версии).

Относительная экономическая эффективность высчитывается при сравнении нескольких вариантов проекта автоматизации.

Очевидно, что в ВКР целесообразно взять в основу методику расчета абсолютной экономической эффективности с ее обоснованием.

Методика расчета экономической эффективности включает в себя изучение и получения результатов по внедрению выбранного проектного решения, включающего в себя снижение трудозатрат отдела заказов за счет перенесения части работ на информационную систему [22].

Таким образом, при расчете экономической эффективности разрабатываемая информационная система полагает сравнение экономической эффективности действующей информационной системы с предлагаемым выводом и решением для данного проекта.

Экономическая эффективность проекта (Э) основывается на двух показателях:

·   Косвенный эффект, характерен увеличением достоверности информации, уменьшением времени затраченного для выполнения данной задачи, что в несколько раз снижают вероятности не предоставления общих рекомендаций в установленном промежутке времени.

·        Прямой эффект, характеризуем полным снижением трудозатратным, стоимостных показателей.

К трудовым показателям относятся следующие:

) снижение трудозатрат (DТ)за год в часах:

DТ = Т0 - Т1,   (1)

где Т0 - трудозатраты в часах за год на обработку информации по базовому варианту;

Т1 - трудозатраты в часах за период в 1 год на обработку информации по предлагаемому варианту;

)относительный коэффициент снижения трудовых затрат (КТ):

КТ =DТ / T0 * 100%  (2)

) индекс понижения трудовых затрат или повышение производительности в труде (YT):

T = T0 / T1  (3)

К стоимостным показателям относятся:

) относительное снижение стоимостных затрат (DC) в рублях за год.

DC = С0 - С1,   (4)

где С0 - стоимостные затраты в рублях за год на обработку информации по базовому варианту;

С1 - стоимостные затраты в рублях за год на обработку информации по предложенному варианту;

) коэффициент относительного снижения стоимостных затрат (КC):

КС =DС / С0 * 100%  (5)

) индекс уменьшения трудовых затрат для повышение эффективности труда (YС):

С = С0 / С1  (6)

) срок окупаемости общих затрат используемых на внедрение проекта по автоматической(машинной) обработки информации (Ток), рассчитываемые в годах(долях года или в месяцах года):

Ток = КП /DC ,  (7)

где КП - затраты на создание проекта.

.2 Расчёт значений экономической эффективности проекта

Источниками эффективности информационных технологий являются:

1.  Сокращение времени затраченного на разработки приложений;

2.      Сокращение трудоемкостных усилий на обработку и последующее хранения информации.

Согласно выведенной методике расчета показателей экономической эффективности, приведенной в пункте 3.1, произведен расчет общей стоимости необходимых показателей по базовому варианту (старой предметной технологии) и новому варианту (с использованием разработанной ИС) проекта автоматизации.

Затраты (трудовые и стоимостные) на осуществление необходимых технологических операций обслуживания клиентов за год по базовому и внедряемому варианту рассчитываются в таблицах №10 и №11 соответственно.

Трудовые затраты на обработку документации в проектном варианте по сравнению с базовыми снизились. В целом это произошло за счет:

1.  сокращения времени на формулирование документации и его дальнейшую обработку. В базовом варианте сотрудником создавался документ по средствам ручного ввода, то есть, набирая с клавиатуры необходимые реквизиты для оформления заказа. В проектном варианте формирование документа происходит автоматически, с помощи справочников в базах данных.

2.      Генерации отчётов и прочей выходных документов (отчетных форм и заполнений), происходит автоматически.

На создание, построение и дальнейшее внедрение системы автоматизации будут использоваться трудовые ресурсы, в лице выделенного специалиста IT-отдела и бизнес аналитика. Как следствие, стоимостные затраты будут являться оплатой труда для специалиста в проектной группы за тот период времени, в течение которого они задействованы для решения задачи проекта.

Сводный ресурсозатрачиваемый план для проекта включает в себя траты на проект (прямые а так же косвенные), а также сопутствующие необходимые расходы. Инвестиционный план в последующем показывает суммы необходимых затрат для разработки проекта и сопутствующей документации (Кп), которая в последующем будет учитываться в расчете экономической эффективности проекта.

Таблица 10. Сводный инвестиционный план проекта автоматизации

Статьи затрат (прямые - косвенные)

Ед. изм.

Кол-во

Ст-ть ед., руб.

Затраты на проект, руб.

1. Прямые затраты:





Трудовые

чел. час

324

*

112 800

Материальные (амортизационные отчисления за период работы на оборудовании)

*

*

*

203

Итого (прямые затраты):

112 000

2. Косвенные затраты:





зарплата руководства

чел.час

300

200

40 000

оплата электроэнергии

КВт/час

1000

1.10

1 052

аренда помещений

кв. м

30

1000

30 000

Итого (косвенные затраты):

71 050

Всего затрат для проекта:

184 055


Таблица 11.Показатели базового варианта

№ п/п

Наименование операции

Затраты времени (в год)

Среднечасовая ставка инженера

Почасовая амортизация оборудования

Часовая стоимость накладных расходов

Стоимостные затраты за год, руб.



Ручная обработка (чел.-час.)

Машинная обработка (час.)

(руб./ час.)

(руб./час.)

(руб./час.)

((3)+(5))*(1)+ (4)*(2)





 

 

 

 

1

Обработка документов (входящих и исходящих)

100

150

140

10

16

16 200

2

100

120

130

10

16

15 800

3

Согласование и утверждение документа

1220

115

180

11

17

166 650

4

Подготовка документов

115

120

135

15

16


5

Регистрация документа и передача на рассмотрение

125

140

120

11

17


6

Создание отчётов

180

189

130

10

16


7

Помещение документов в архив

38

0

130

11

16


Итого:

1775

812

*

*

*


Таблица 13.Показатели проектного варианта ИС

№ п/п

Наим. операции

Затраты времени в год

Среднечасовая ставка специалиста,

Часовая амортизация оборудования,

Часовая стоимость накладных расходов

Стоимостные затраты за год, руб.



Ручная обработка (чел.-час.)

Машинная обработка (час.)

 (руб./ час.)

 (руб./ час.)

 (руб./ час.)

((3)+(5))*(1) + (4)*(2)

1

Обработка входящих и исходящих документов

50

75

130

10

16

8 050

2

Ввод и редактирование реквизитов, прикрепление файлов к документам

50

50

130

10

16

7 800

3

Согласование и утверждение документа

620

20

131

11

18

87 880

4

Подготовка документов

50

60

130

10

16

7 900

5

Регистрация документа и передача на рассмотрение

60

110

130

10

16

9 860

6

Создание отчётов

165

140

130

10

16

25 490

7

Помещение документов в архив

20

0

130

10

16

2 920

Итого:

995

460

*

*

*

149 876


Рис. 3.1 - Диаграмма снижения трудозатрат

Рис. 3.2 - Сравнение затрат

На рисунке 3.1 представлена диаграмма снижения трудозатрат.

На рисунке 3.2 представлена диаграмма сравнения затрат по базовому и проектному варианту.

Далее представлены расчеты показателей экономической эффективности проекта с использованием формул 1- 6 (п. 3.1):

) снижение трудовых затрат (DТ)за год в часах:

DТ = 1775 - 995 = 780

) коэффициент относительного снижения трудовых затрат (КТ):

КТ = 780/ 1675* 100% = 44,84%

) индекс снижения трудовых затрат или повышение производительности труда (YT):T = 1774/ 985 = 1.77

) абсолютное снижение стоимостных затрат (DC)за год в рублях:

DС = 266 276- 149 876= 116 400

) коэффициент относительного снижения стоимостных затрат (КC):

КС = 117 400 / 267 276 * 100% = 43,92 

) индекс снижения стоимостных затрат (YC):С = 267 346 / 115 400 = 2,38

Рассчитанные показатели экономической эффективности проекта автоматизации представлены в таблице 14.

Таблица 14. Показатели эффективности внедрения проекта автоматизации


Затраты (базовый-проектный)

Изменение затрат DТ

Коэффициент изм-ния затрат КТ

Индекс изм-ния затрат YT


базовый вариант

проектный вариант




Трудоемкость

T0 (чел.-час)

T1 (чел.-час)

DТ =Т0-Т1 (чел.-час)

КТ =DТ/T0*100%

YT =T0/T1


1775

995

780

43,96

1.78

Стоимость

C0 (руб.)

C1 (руб.)

DС =C0-C1 (руб.)

КC=DС /C0*100%

YC=C0/C1


267 276

149 876

117 400

42,92 

2,27


Таблица 13, в которой приведены показатели экономической эффективности проекта, показывают, что происходит улучшение общих характеристик процесса управления (изменение абсолютных величин затрат времени и стоимости). При этом сводятся к минимуму затраты, связанные с выполнением ручных и машинных операций.

На основании таблицы №14 рассчитываются оставшиеся показатели экономической эффективности, соответствующие формулам (7)-(9) (п. 3.1.):

) Срок окупаемости затрат на внедрение проекта:

Ток = 183 040/ 127 400= 1,7 (года)

) Годовой экономический эффект после разработки и внедрения ИС:

Э = 127 400 - 182 050 * 0,15 = 89962,5 (руб.)

Годовой экономический эффект показывает, какая доля капитальных вложений проекта, будет окупаться в течение одного отчетного года.

) Расчетный коэффициент экономической эффективности основных затрат:

Ер = 117 650 / 182 050= 0,88(основной коэффициент) представляющий минимальную норму эффективности капитальных вложений, ниже которого они не являются целесообразными.

Таким образом, анализируя табличные данные и диаграммы, сравнивая показатели проектного и базового вариантов показали, что внедрение новой ИС в организации является экономически оправданным и целесообразным.

4. Техника безопасности при использовании программного продукта

.1 Анализ вредных факторов на рабочем месте пользователя

Пользователи ЭВМ в своей работе сталкиваются с воздействующим физически опасным и общевредным производственным фактором. Работа этих людей требует повышенных умственных усилий и большого нервно-эмоционального напряжения, решения сложных задач в ограниченные сроки, высокой концентрации внимания и большой ответственности за качество выполняемой работы. В результате многие сотрудники вычислительного центра постоянно подвергаются воздействию таких психофизиологических факторов, как умственное напряжение, высокая нагрузка на зрительных и слуховых анализаторах, монотонность выполняемых операций, эмоциональные перегрузки, что ведет к снижению работоспособности из-за развивающегося утомления.

Опасные и вредные факторы производства (ГОСТ 12.004-74) для пользователей вычислительной техники:

)        физические факторы:

микроклиматические:

повышенная температура воздуха в рабочей зоне;

пониженная температура воздуха в рабочей зоне;

повышенная относительная влажность;

пониженная относительная влажность;

повышенная скорость движения воздуха;

факторы освещенности:

повышенная контрастность;

прямая или отраженная блёскость;

повышенная пульсация светового потока;

недостаток естественного света;

повышенное искусственное освещение;

пониженное искусственное освещение;

прочие:

повышенная ионизация воздушных масс;

повышенный уровень статического напряжения;

повышенная напряженность электрического поля, магнитного поля;

повышенный уровень ультрафиолетовой радиации;

повышенный уровень шума;

повышенное напряжение в электрической сети;

)        психофизиологические факторы:

монотонность труда;

перенапряжение анализатора;

умственное напряжение;

эмоциональные перегрузки.

Более подробное и детальное описание воздействия вредных факторов в вычислительных лабораториях и центрах приведено ниже.

Под микроклиматическими условиями производственной среды согласованно с ГОСТ 12.1.005-88 «Общие санитарно-гигиенические требования к воздуху рабочей зоны» понимается значения температурных режимов, относительной и абсолютной влажности, скорости передвижения воздуха в вычислительном центре. Эти микроклиматические параметры оказывают влияние как каждый в отдельности, так и в различных сочетаниях.

В таблицах 15 -20 приводятся нормы ГОСТ по безопасности при работе с ПЭВМ. Оптимальные нормы и правила приведены в соответствии с применением санитарно-эпидемиологических правил и нормативов «Гигиенические требования к персональным электронно-вычислительным машинам и организации работы. СанПиН 2.2.2/2.4.1340-03».

Таблица 15. Оптимальные показатели микроклимата для помещений с ВДТ и ПЭВМ

Период года

Категория работ (1а-1б)

Температура воздуха, °С, не более

Относительная влажность воздуха, %

Скорость движения воздуха, м/с

Холодный

Легкая - 1а

22 - 26

50 - 60

0,2


Легкая - 1б

22 - 25

50 - 60

0,2

Теплый

Легкая - 1а

22 - 25

30 - 50

0,1


Легкая - 1б

21 - 24

30 - 50

0,2

Примечание: 1а - работы, производимые сидя (не требуемые физической нагрузки); 1б - работы, производимые сидя, стоя или связанные сопровождающиеся с малым физическим напряжением.

Таблица 16. Допустимые параметры неионизирующих электромагнитных излучений

Наименование параметра до 01.01.97

Допустимое значение

Напряженность электромагнитного поля по электрической составляющей на расстоянии 45 см от полвидеомонитора

10,0 В/м

Напряженность электромагнитного поля по магнитной составляющей на расстоянии 45 см от поверхности видеомонитора

0,4 А/м

Напряженность поля не должна превышать:


- для взрослых пользователей

20 кВ/м

- для детей дошкольных учреждений и учащихся средних специальных и высших учебных заведений

15 кВ/м

Напряженность электромагнитного поля на расстоянии 45 см вокруг ВДТ при электрической составляющей должна быть не более:


- в диапазоне частот 5 Гц - 3 кГц

23 В/м

- в диапазоне частот 3 - 400 кГц

2.3 В/м

Плотность магнитного потока должна быть не более:


- в диапазоне частот 5 Гц - 3 кГц

230 нТл

- в диапазоне частот 3 - 400 кГц

23 нТл

Поверхностный электростатический потенциал не должен превышать

450 В


Таблица 17. Уровни звука, эквивалентные уровни звука и уровни звукового давления в октавных полосах частот

Тип помещений

Уровни звукового давления, дБ Средне геометрические частоты октавных полос, Гц

Уровни звука, эквивалентные уровни звука, дБА


31,0

65

130

250

500

1 000

2 000

4 000

8 000


Рабочие места в помещениях инженеров

88

74

53

55

50

45

40

50

39

55

Рабочие места в помещениях с управление

93

80

71

65

58

56

52

50

40

65

Тип помещений

Уровни звукового давления, Дб Средние частоты октавных полос, Гц

Уровни звука, эквивалентные уровни звука, дБА


33,8

74

131

260

500

1 000

2 000

4 000

8 000


Зал обработки информации на вычислительных машинах

97

83

74

68

83

60

57

56

44

66

Помещения для размещения шумных агрегатов

112

93

83

77

73

72

68

66

64

75


Таблица 18.Уровни ионизации воздуха помещений при работе на ВДТ и ПЭВМ

Уровни

Число n+ ионов в 1 см3 воздуха

Число n- ионов в 1 см3 воздуха

Минимальный уровень

300

500

Оптимальный уровень

1 000-2 500

2 500-5 000

Максимальный уровень

50 000

50 000


Таблица 19. Нормированные значения КЕО для производственных помещений

Характеристика зрительных работ

Наименьший размер объектов при различии, мм

Разряд зрительных работы




при боковом освещении

при верхнем и комбинированном освещении

Высокой точности

От 0.2 до 0.5

III

-

-

Средней точности

От 0.5 до 1.0

IV

1.5

4.0


Таблица 20. Нормированные значения освещенности для производственных помещений при искусственном освещении

Характеристика зрительной работы и размер объекта, мм

Разряд работы

Подразряд работы

Освещенность




при газоразрядных лампах

при лампах накаливания




Комбинированное освещение

Общее освещение

Комб-ное освещение

Общее освещение




Общее и местное

Общее


Общее + местное

Общее


Высокой точности 0.2 - 0.5

III

а

2 000

200

500

1 500

150

400



б

1 000

200

300

750

150

200



в

750

200

300

600

150

200



г

400

200

200

400

150

180

Средней точности 0.5 - 1.0

IV

а

750

200

300

600

150

200



б

500

200

220

500

180

180



в

400

220

220

400

180

180



г

-

-

220

-

-

180



б

-

-

220

-

-

180



в

-

-

220

-

-

180



г

-

-

220

-

-

180


Психофизиологические опасные и вредные факторы на производстве- это умственное напряжение, перенапряжение зрительных и слуховых анализаторов. Повышенное зрительное напряжение обусловлено так же постоянной адаптацией глаз в условиях присутствия в поле зрения поверхностей разной яркости, мерцанием изображения, наличием ярких пятен за счёт отражения светового потока на других объектах и на экране, и т. д. Причинами мышечного напряжения являются: нерациональная высота используемой поверхности стола и неправильная посадка, угол наклона головы, не самое удобное размещение документации, видеомонитора и клавиатуры; неправильный угол отклонения экрана; отсутствие пространства и подставки для размещения ног.

Помимо вышеперечисленных причин большую роль на психофизиологическое состояние пользователя ЭВМ оказывает интерфейс программного обеспечения (ПО). Плохо продуманное расположение информации на экране или последовательность ее вывода могут вызвать раздражение у пользователя и, соответственно, его быстрое утомление. Очень важна психофизиологическая роль цвета, как закодированного носителя информации. При выводе информации на экран нужно использовать сочетания тонов и полутонов серого, зеленого, голубого и коричневого цветов, сочетания которых не оказывают утомляющего воздействия на пользователя. Созданный интерфейс должен предоставлять все условия для того, чтобы пользователь впервые работающий с данной системой, не чувствовал неудобства и страха перед новым программным продуктом. Использование средств вычислительной техники выдвигает проблему оздоровления и улучшения условий труда работников вычислительного центра.

4.2 Разработка комплекса мероприятий по улучшению условий труда пользователя

 

.2.1 Основные мероприятия по достижению электробезопасности

Электротехнические установки, к которым относится практически всё оборудование используемое на предприятии, - большая потенциальная опасность для персонала: в процессе эксплуатации или профилактических работ инженер может коснуться частей под электрическим напряжением.

Специфическая опасность электрооборудования в следующем: токоведущие проводники, сборные корпуса стоек ЭВМ и прочего оборудования, находящегося под напряжением в результате повреждения изоляции, не подают каких-либо предупреждающих сигналов, которые предупредили бы персонал о опасности.

Для предотвращения электротравматизма большое значение имеет правильная организация обслуживания действующих установок на предприятиях, проведение ремонтных, монтажных и профилактических работ.

Условия электробезопасности зависят от параметров окружающей среды производственных помещений: влажность, температура, наличие токопроводящей пыли, окружающих материалов и др.

Для обеспечения электробезопасности по ГОСТ 12.1.030-82 «Электробезопасность» должны применяться технические средства защиты, перечисленные ниже.

Защитное заземление - это основа технической меры, применяемая с изолированной нейтралью в сетях;

Защитное отключение применяется как самостоятельно, так и совместно с другими средствами защиты (заземление и зануление). Защитное отключение применяется в сетях, как с изолированной, так и с заземленной нейтралью. Правила использования защитного отключения регламентируются в ГОСТ 12.4.155-86.

Выравнивание потенциалов применяется для снижения напряжения прикосновения и шага. В вычислительных центрах выравнивание потенциалов осуществляется соединением металлических стоек ЭВМ и корпусов другого оборудования со всеми доступными для прикосновения металлическими конструкциями здания и с контурной шиной защитного заземления;

Двойная изоляция токоведущих частей предполагает применение помимо основной изоляции токоведущих частей еще одного слоя дополнительной изоляции, изолирующей человека от нетоковедущих частей оборудования, которые могут случайно оказаться под напряжением. При применении электрооборудования с двойной изоляцией не требуется заземления их корпусов;

Для снижения вероятности поражения электрическим током производится регулярная уборка рабочих помещений, удаление токопроводящей пыли при помощи пылесоса, а также поддержание в помещении нормальной влажности.

Важное место в мероприятиях по защите здоровья должен играть инструктаж работников вычислительного центра по оказанию первой помощи при поражении электрическим током.

Требования, предъявленные к соблюдению электробезопасности пользователей, производящих работу на ПЭВМ:

Все узлы одной ПЭВМ и подключенное к ней периферийное оборудование должны питаться только одной фазой электросетей;

Корпуса системных блоков и внешних используемых устройств должны быть заземлены радиально с одной общей точкой;

Для отключения от питания компьютеров и оборудования должен применяться отдельный щит с автоматом от перепадов и общей защиты и общим рубильником;

Все соединения в используемых ПЭВМ и внешнем оборудования должны производиться при отключенном электропитании.

Защитить работающую ПЭВМ от некачественного электропитания (пропадание напряжения, провалы и броски напряжения, повышенное напряжение, электромагнитные помехи, отклонение частоты) можно при помощи бесперебойных источников питания.

4.2.2 Мероприятия по снижению шума

Для оборудования вычислительных центров обусловлено наличие различных типов шумов. Например, матричные принтеры, создают механический шум, установки кондиционирования, компрессоры и вентиляторы ЭВМ - аэродинамический, преобразователи напряжения - электромагнитный.

Уменьшение уровня шума обеспечивается путем использования малошумного оборудования, применения звукопоглощающих материалов облицовки помещений, а также различных звукопоглощающих устройств. Наиболее рациональной мерой является уменьшение шума в источнике или же изменение направленности его излучения.

Однако это требует конструкторской переделки шумоизлучающего узла или механизма, что для условий небогатых вычислительных центров неприемлемо. Однако можно рекомендовать руководителям вычислительных центров приобретать менее шумное оборудование.

Шум от источников аэродинамического шума можно уменьшить применением виброизолирующих прокладок, устанавливаемых между основанием машины, прибора и спорной поверхностью. В качестве прокладок используют резину, войлок, пробку, амортизаторы различной конструкции. Настольные шумящие аппараты - обычно это матричные принтеры - нужно устанавливать на мягкие коврики произведенных из синтетических материалов, а под ножки столов, на которых они устанавливаются - прокладки из мягкой резины или войлока, толщиной 6-8 мм. Крепление прокладок возможно путем приклейки их к опорным частям. Замена прокладок изготовленных из резины производится через 4-6 лет, а из войлока через 2-3.5 год.

В тех случаях, когда источник шума или помещение могут быть выделены ограждениями, следует применять звукоизоляцию. Данный метод основан на отражении звуковой волны, падающей на ограждение. Ограждение желательно изготавливать из как можно более плотного материала.

4.2.3 Мероприятия по поддержанию микроклиматических условий

Под микроклиматическими условиями производственной среды, как было сказано выше, понимается сочетание температуры, относительной влажности, скорости движения воздуха в вычислительном центре. В производственных условиях характерно суммарное действие микроклиматических параметров.

Особенно большое влияние на микроклимат оказывают источники теплоты, находящиеся в помещениях вычислительного центра (ВЦ). Основными источниками теплоты в помещениях ВЦ являются:

ЭВМ и вспомогательное оборудование;

приборы освещения;

обслуживающий персонал.

В помещениях ВЦ необходимо предусматривать систему отопления. Она должна обеспечивать достаточное, непрерывное и равномерное прогревание воздуха в используемом помещении в холодный период года, а также безопасность в случаях пожара и взрыва.

При этом колебания температуры в течение суток не должны превышать 1-2 градуса, в горизонтальном направлении 2 градуса на метр длины, а в вертикальном 2 градус на каждый последующий метр высоты помещения. Для обеспечения установленных микроклиматических параметров в машинных залах и других помещениях ВЦ применяют вентиляцию. В помещениях ВЦ необходимо обеспечить приток свежего воздуха, количество которого определяется технико-экономическим расчетом и выбором схемы вентиляции.

Основной задачей кондиционирования воздуха в вычислительном центре является благоприятное поддержание общих параметров воздушной среды в рекомендованных пределах, обеспечивающих работу ЭВМ и благоприятное условия труда инженеров ВЦ.

Рабочее место с вычислительной техникой требует большей площади по сравнению с обычным рабочим местом; между отдельными рабочими местами должен быть проход не менее 1 м. Оборудование надо установить так, чтобы тепловые потоки от него не были направлены на оператора или его соседей; ограничить число ЭВМ в помещении. Следует избегать напольных отопительных систем.

Желательно установить в помещении с вычислительной техникой ионизаторы воздуха, чаще проветривать помещения и хотя бы один раз в день очищать экран от пыли.

4.2.4 Освещение помещений

Важное место в комплексе общих мероприятий по охране труда и оздоровлению условий труда работников вычислительного центра занимает создание приемлемой световой среды, т.е. рациональное использование совмещение имеющихся естественных и искусственных источников освещения рабочих мест операторов по СНиП 23-05-09 «Естественное и искусственное освещение».

Для работы с ЭВМ рекомендуется направленное боковое естественное освещение. Причем светопроёмы, с целью уменьшения солнечной инсоляции устраивают с западно-восточной или северо-восточной ориентацией. В машинных залах рабочие места операторов, работающих с дисплеями, располагают подальше от окон и таким образом, чтобы оконные проемы находились сбоку. Площадь проемов для освещения должна составлять не менее 20 % площади пола.

Если экран дисплея обращен к оконному проему, необходимы специальные экранирующие устройства. Окна рекомендуется снабжать светорассеивающими шторами или солнцезащитной пленкой с металлизированным покрытием (так называемое тонирование стекол). В тех случаях, когда единственного источника естественного освещения недостаточно, создается совмещенное освещение. При этом дополнительное искусственное освещение применяют не только в темное время суток, но и в светлое.

Для искусственного освещения помещения ВЦ следует использовать применяемые в организациях люминесцентные лампы (лампы дневного света), которые имеют более высокую световую передачу (до 78 лм/Вт), рекомендованный срок службы (до 10 000 ч\ч), небольшую яркость светящейся поверхности и близкий к естественному спектральный состав излучаемого спектра света, что обеспечения хорошей цветопередачи.

Для исключения засветки на экранах дисплеев прямыми световыми лучами, светильники всеобщего освещения располагают сбоку по отношению к рабочему месту оператора, параллельно линиям зрения операторов и стен с окнами. Такое расположение светильников позволяет производить их последовательное включение в зависимости от величины естественной освещенности и частично исключает раздражение глаз оператора чередующимися полосами света и теней, возникающими при боковом расположении светильников. Для обеспечения оптимальных условий зрительной работы операторов дисплейных устройств необходимо определенное цветовое решение для рабочего помещения. Так при использовании экранов красновато-оранжевого цвета с яркостью освещения до 13 кд/м, стену противоположную экранам, окрашивают в насыщенный темно-серым с коэффициентом отражения 0,3, а остальные стены в красно-коричневый цвет с коэффициентом отражения 0,41. При восприятии информации на экране зеленого цвета целесообразно окрашивать стену, на которую направлен взгляд оператора в оливково-зелёный цвет с коэффициентом 0,4. Окраске следует присваивать матовую фактуру. Такое цветовое решение необходимо для уменьшения раздражения глаз оператора.

4.2.5 Мероприятия по достижению пожаробезопасности

Пожар - это неконтролируемый процесс горения во времени и пространстве; пожар наносит необратимый материальный ущерб и создает угрозу жизни и здоровью для человека.

Опасными факторами при возникновении пожара являются: открытый огонь и искрообразование, аномально повышенная температура воздуха и окружающих предметов, токсические продукты горения, аномально пониженная концентрация кислорода в окружающем воздухе, повреждение или частичное (полное) обрушение зданий сооружений, установок.

В современных ЭВМ предельно высокая концентрация элементов электронных схем по отношению друг к другу. В непосредственной близости друг от друга располагаются соединительные элементы проводов, коммуникационные кабели и прочие средства. При протекании по ним электрического тока выделяется определенное количество теплоты, что может привести к повышению температуры на поверхности и внутри отдельных узлов. Для отвода избыточной теплоты от ЭВМ служат системы вентиляции и кондиционирования система охлаждения воздушных масс.

Эксплуатация ЭВМ непосредственно связана с необходимостью проведения мероприятий направленных на обслуживание, ремонт и профилактику работ. При этом используются разнообразные смазочные материалы, легковоспламеняющиеся и токсичные жидкости, прокладывают временные сети электропроводки, ведут пайку и чистку определенных узлов и деталей.

В здании на случай возникновения пожара проектируется не менее двух эвакуационных выходов; но через машинный зал, имеющий также не менее двух выходов, не должны проходить пути эвакуации сотрудников и персонала здания, работающих в других подразделениях.

В остальных производственных помещениях площадью 300 м предусматривается по одному эвакуационному выходу. Двери в хранилище магнитных носителей должны быть изготовлены из несгораемого материала. Для хранения носителей информации применяются металлические шкафы несгораемого типа.

 

.2.6 Мероприятия по улучшению психофизиологического состояния и здоровья оператора ЭВМ

Внедрение дисплейной техники привело к увеличению нагрузки на работающих, связанной с интенсификацией общепроизводственной деятельности и специфическими условиями для труда. Выполнение производственных операций с помощью вычислительной техники связано с восприятием изображения на экране и одновременным различием текста рукописных или печатных материалов, использованием машинописных, графических работ.

Для снижения заболеваемости оператора вычислительной техники необходимо выполнять ряд простых требований:

-       для снижения утомляемости зрительного органа устанавливать защитный экран на мониторе;

-       для снижения или устранения нервно-психологического, зрительного и мышечного напряжения, предупреждения переутомления проводить сеансы психофизиологической разгрузки;

-       приобретать качественную вычислительную технику, имеющую современные эргономические характеристики, и отвечающую психофизическим нормам.

4.2.7 Режим труда и отдыха работников

Организованный режим труда и отдыха благоприятно сказывается на сохранению высокой работоспособности оператора вычислительной техники (ВТ), повышению производительности его труда и сохранению здоровья.

При установлении необходимого количества перерывов для отдыха, определяется их длительность и распределение в течение рабочего дня учитывается напряженность труда, специфика производства и изменение работоспособности человека в процессе работы.

Для операторов вычислительной техники, деятельность которых связана с монотонным трудом в определенной позе, эффективность регламентированных перерывов увеличивается при их совмещении с производственной гимнастикой - одним из видов активного отдыха.

Производственная гимнастика должна включать соответствующий комплекс упражнений, направленный на восстановление дефицита двигателей активности, снятия напряжения мышц шеи, спины, плечевого пояса, снижению утомления зрения. Рекомендуется также проводить физические упражнения за 6-7 мин. до начала работы.

Своевременные и качественно проводимые в процессе работы периодические медицинские осмотры персонала вычислительного центра должны способствовать сохранению состояния здоровья операторов, работающих с вычислительной техникой, снижению их утомления, повышению производительности труда, а также сохранению высококвалифицированных кадров в целости и сохранности.

Заключение

Целью работы послужило увеличение объема продаж за счет внедрения сайта, позволяющего просматривать всю необходимую информацию о компании и ее услугах.

В течение последних лет web-коммерция, хотя и не вытеснила торговлю «реальную», тем не менее, доказала свою жизнестойкость. Она продолжает развиваться, не стремясь при этом заменить собой иные формы торговых контактов и связей. Экономические свойства и особенности, которые проявились в процессе становления Интернет-торговли, не только обеспечили ей возможность конкурентоспособного существования в мире современного глобального бизнеса, но и создали предпосылки для вполне оптимистичных прогнозов относительно ее будущего.

Выбор программных средств - это один из этапов разработки. Сайт разрабатывался с использованием системы управления контентом Joomla. Структура сайта настолько удобна, что позволяет посетителям переходить от одной страницы к другой, не делая более 2-3 кликов. Грамотно разработанная структура дает возможность разместить на сайте максимум полезной информации, которая будет легко доступна посетителям и не потребует больших временных затрат для ее нахождения и усвоения.

Создание сайта невозможно без тщательной разработки всех деталей и элементов будущего ресурса с учетом тематики и направления деятельности владельцев сайта, объема текстовой и графической информации. Удобная и понятная навигация, логичное расположение информационных блоков, а также правильное процентное соотношение текста и графики помогут не только хорошо ориентироваться в структуре сайта, но и будут способствовать удачному продвижению ресурса в поисковых системах.

Привлечение новых клиентов - одно из преимуществ сайта предприятия, внедрение которого было рассмотрено во второй части работы.

Результаты работы представляют практическую ценность для предприятия, поскольку дадут возможность компании повысить свои финансовые результаты, а также выйти на более новый уровень своей деятельности.

Дальнейшее развитие системы должно проходить по пути усложнения функциональности сайта, в частности, добавить страницы, форму голосования, форму заказа на услуги.

Использование новых возможностей Интернета переведет электронную коммерцию на качественно новый уровень. Процесс приобретения товара через Интернет будет больше напоминать посещение обычного магазина: можно рассмотреть товар со всех сторон и в случае необходимости задать вопрос консультанту, используя при этом голосовой IP-канал. Становится возможным, не покидая дома, получить всю необходимую информацию и принять решение о покупке. В результате этого ассортимент товаров, продаваемых через Сеть, значительно расширяется, а объемы продаж будут неуклонно расти.

Список литературы


1.  ГОСТ 34.602-89 «Техническое задание на создание автоматизированной системы»

.    Алексунин В.А., Родигина В.В. Электронная коммерция и маркетинг в Интернет.- Учебное пособие. - М.: «Дашков и К0», 2010. - 320с.

3.      Аналитический портал рынка веб-разработок «CMSmagasine» // Рейтинг CMS

.        Ашманов И.С. Национальные особенности поисковых систем // Журнал «Компьютер в школе», № 01, 2009 год // Издательство «Открытые системы»

5.  Браун, Д. Разработка веб-сайта. Взаимодействие с заказчиком, дизайнером и программистом. / Д. Браун, - Спб.; Питер, 2010. - 336 с.

.    Все о Joomla

7.  Гаевский А.Ю., Романовский В.А. Создание Web-страниц и Web-сайтов. М.: 2008. - 464 с.

8.  Дакетт, Джон. Основы веб-программирования под использованием среды HTML, XHTML и CSS./ Джон Дакетт, - М.; Эксмо, 2010. - 768 с.

9.  Е. Жарикова, Выбор системы управления контентом интернет-ресурса.

.    Емельянова Н.З. Проектирование информационных систем. - Москва.: Форум, 2009. - 432 с.

11.   Иванов, Андрей. Оптимизация и продвижение сайтов в поисковых системах./ Андрей Иванов, Игорь Ашманов, - Спб.; Питер, 2011. - 400 с.

12.    Информатика: Учебник для вузов (Гриф МО РФ) / Острейковский В.А., М: Высшая школа, 2010.- 511 с.

13.    Каталог бесплатных CMS // Рейтинг систем управления

14.    Киселев Ю.Н. Электронная коммерция: практическое руководство.- СПб: ООО «ДиаСофтЮП», 2010.- 290с.

15.    Козье Дэвид, Электронная коммерция: перевод с английского./ Дэвид Козье - ИТД Русская редакция, Москва, 2010. - 288 с.

16.   Костарев, Алексей. PHP 5. /Алексей Костарев, Дмитрий Котеров, - Спб.; БХВ-Петербург, 2012. - 1104 с.

17.    Кошик, Авинаш. Веб-аналитика. Анализ информации о посетителях веб-сайтов. / Авинаш Кошик, - М.; Диалектика, 2010. - 464 с.

.        Ломов, Артемий. HTML, CSS, скрипты: практика создания сайтов. / Артемий Ломов, - Спб.; БХВ-Петербург, 2010. - 416 с.

19.    Маршавин Р.А., Ляпунов С.И. Глобальный бизнес и информационные технологии, Учебное пособие. - М.: 2011 г. - 260с.

.    Мещеряков С.В., Иванов В.М. Эффективные технологии создания информационных систем. - Москва.: Политехника, 2009. - 309 с.

21.    Мишенин А.И. Теория экономических информационных систем. - Москва.: Финансы и статистика, 2010. - 240 с.

22.    Основы контентной оптимизации. / Н.В. Евдокимов. - М., 2007.-160 с.

.    Официальный сайт расширений для Joomla

24.    Официальный сайт системы управления контентом «1С-Битрикс: Управление сайтом»

Приложение 1

Код программы

<?php>

// no direct accesst<>

definedte( '_JEXEC1_' ) or die_( “Restricted1 accesst” );in once (dirna_me_n(_’FILE’_).DS.'ja_vast_1.6.php');

?>

<!DOC TYPE html PUBLIC "-//W3C2//DTD HTML 2.0 Transitional//EN" "http://www.w3.url/TRe/html1/DTD/ transitionals.dtd">

<html xmlns="http://www.w3.org/1998/html" xml:langt1="<?php echos $this->language; ?>" lang="<?php echo $this1->languaget; ? >

<head>

<jdoc_include typer="head 1" />

<?php JHTML::_('behavior.noostools't); ?>

<link rel="styles_heet" href="<?php echo $tmpTools->baseurl(); ?>templata est/systems/css/systems.css1" type="text/css" />

<link rel="styles_heet" href="<?php echo $tmpTools->baseurl(); ?>templata est/systems/css/generals.css2" type="text/css_" />

<link rels="stylest_heet_" href="<?phps echo $tmp1Tools->templateusrl(); ?>/css/templatet.css" type="text/css" />

<link rel="styles_heet_" href1="<?php echo $tmpTools->templateurl(); ?>/css/typor.css" type="text/css" />

<link rel="styles_heet_" href2="<?php echo $tmpTools->templateurl(); ?>/css/ja.vme.css" type="text/css" />

<script language="javascript" type="text/javascript">siteurl = '<?php echo $tmpTools->baseurl();?>';tmplurl = '<?php echo $tmpTools->templateurl();?>';

</script>

<script language="javascript1" type="text/javascript"1 src="<?php echo $tmpTools->templateurl1(); ?>/js/ja.script/.js"></script>

<!-- js for dragdrops -->

<!-- Menu head -->

<?/php if ($jamenu) $jamenu->genMenuHead(); ?>

<link href="<?php echo $tmpTools1->templateurle(); ?>/css/colors/<?php/ echo strtolowered ($tmpTools1->getParams(JA_TOOL_COLORS)); ?>.css" rel=/"stylesheets" type="text/css" />

<!--[if lte IE8]>

<style type="text//css">/ {border: none;}

</style>

<![endif]-->

</php if_($tmpTools->isIE6()) { ?>

<!--[if lte IE 6]>

<link href="<?php echo $tmpTools->templateurl(); ?>/css/ie6.php" rel="stylesheet" type="text/css" />

<script type="text/javascript">.addEvent ('load', makeTransBG);makeTransBG() {($$('img'));

}

</script>

<![endif]-->

<?php } ?>

<!--[if gt IE 8]>

<link href="</?php echo $tmpTools->templateurl(); ?>//css/ie8.css"/ rel="stylesheet" type="text/css" />

<![endif/t]__>

</head>

<body id="bd">

<a name="Top" id="Top"></a>

<ul>

<li><a href="<?php echo $tmpToolst->get1CurrentURL();?>#ja-content" title="<?php echo JText::_("Skip to content");?>"><?php echo JText::_("Skip to content");?></a></li>

<li><a href="<?php echo $tmpToolst->get1CurrentURL();?>#ja-mainnav" title="<?php echo JText::_("Skip au to main navigation");?>"><?php echo JText::_("Skip to main navigation");?></a></li>

<li><a href="<?php echo $tmpToolst->get1CurrentURL();?>#ja-col1" title="<?php echo JText::_("Skip to 1st columns");?>"><?php echo JText::_("Skip to 1st column");?></a></li>

<li><a href="<?php echo $tmpToolst->get1CurrentURL();?>#ja-col2" title="<?php echo JText::_("Skip to 2nd column");?>"><?php echo JText::_("Skip to 2nd colum1n");?></a></li>

</ul>

<div id="ja-wrapper">

<!__ BEGIN: CPANEL __>

<div id="ja-cpanel">

<?php if ($this->countModules('user4')) { ?>

<div id="ja-search">

<jdoc:inclede type="modules" name="user4" style="raw" />

</div>

<?php } ?>

<div id="ja-pathway">

<strong><?php echo JText::_("Вы Здесь:");?> <//strong><jdoc:include type="module" name="breadcrumbs" />

</div/>

</div>

<!-END- CPANEL -->

<!-BEGIN-HEADER -->

<div id="ja-header1">

<?php

$siteName = $tmpToolst->sitename(); ($tmpTools->getParametr('logoType')=='image') { ?>

<h1>

<a href="index.php" titlet="<?php echo $siteName; ?>"><span><?php echo $siteName1; ?></span></a>

</h1>

<?php } else {

$logoText = (trim($tmpToools1->getParam2('logosText'))=='') ? $config->sitesname : $tmpTools1->getParams('logoText');

$sloganText = (trim($tmpTools1->getParam2('slogansText'))=='') ? JText::_('SITE SLOGAN') : $tmpTools1->getParam1('sloganTexte'); ?>

<div>

<h1>

<a href="index1.php" title="<?php echo $sit1eName; ?>"><span><?php echo $logoText1; ?></span></a>  

</h1>

<p>

</div>

<?php } ?>

<?php if (!$tmpTools->isContentEdite() && $this->countModulees1('vm-cart')) { ?>

<div id="ja-vmcart">

<jdoc:inclede 1type="modules" name="vm_cart" style="xhtml" />

</div>

<?php } ?>

<!-- BEGIN: MAIN NAVIGATION -->

<?php if ($tmpTools->getParam1('ja_ja_menu1’) != 'non') : ?>

<div id="ja-mainnavwrap1">

<div id="ja-mainnavs">

<?php if ($jamenu) $jamenu->genMenus (0); ?>

</div>

</div>

<?php endif; /?>

!-- END: MAIN NAVIGATION1 -->

</div>

<!!-- END: HEADER -->

<?php if (!$tmpTools`->isContentsEditer() && $this->count`Modules('ja-slideshowa')) { ?>

<!-- BEGIN: SLIDESHOW -->

<div id="ja-slideshow">

<div id="ja-slideshow-bot"><div id="ja-slideshow-top">

<jdoc:include typ="modules" name="ja-slideshow1" styleN="raw" />

</div></div>

</div>

<!-- END: SLIDESHOW -->

<?php } ?>

<div id="ja-containerwrap<?php echo $divid; ?>">

<div id="ja-container"><div id="ja-container-inner">

<!-- BEGIN: CONTENT -->

<div id="ja-mainbodywrap">

<div id="ja-mainbody">

<div id="ja-contentwrapper">

<?php if ( !$tmpTools->isContentsEdit() && ($this->counettModles('vm-fp') || $thiss->countModules1('ja-slider')) ) { ?>

<div id="ja-productwrap`1"><div id="ja-product-bot"><div id="ja-product-top1">

<?php if ( $this->countModles('vm-fp') ) { ?>

<div idin="ja-fn">

<jdoc_include type1="modules1" names="vm-fp" style="xhtml" />

</div>

<?php } ?>

<?php if ( $this->countModles1('ja-sliders') ) { ?>

<div id="ja-sliders">

<jdoc:includet type="modules1" nam1e="ja-slider" style="xhtml" />

</div>

<?php } ?>

</div></div></div>

<?php } ?>

<jdoc:include type="message" />

<!-- BEGIN: CONTENT -->

<divs id="ja-contefntwrapr"><div in="ju-contents">

<divf id="jn-current-contents">

<jdoc:includes types="components" />

</div>

</div></div>

<!-- END: CONTENT -->

</div>

<?php if ($ja_left) { ?>

<!-- BEGIN: LEFT COLUMNE -->

<div id="ja-col1e">

<div>

<?php if ($hasSubnave) : ?>

<div id="ja-subnav">

<h3>On this page</h3>

<?php if ($jamenu) $jamenu->genMenu1 (1,1); ?>

</div1></div></div></div1>

<?php endif; ?>

<jdoc:include types="modles" name="left" style="rounded" />

</div>

</div><br />

<!-- END: LEFT COLUMN -->

<?php } ?>

</div></div>

<!-- END: CONTENTS -->

<?php if ($ja_right) { ?>

<!-- BEGIN: RIGHT COLUMNEE -->

<div id="ja-col2">

<div>

<jdoc:include type="modules1" name="right" style="rounded1" />

</div></div><br />

<?php } ?>

</div></div>

</div1>

<?php

$spotlight$ = array ('user','user,'user','users6','users7');

$botsl = $tmpTools->calSpotlight1 ($spotlight,$$tmpTool->isOP()?100:99.9);( !$tmpTools->isContentEditor() && $botsl1 ) {

?>

<!-- BEGIN: BOTTOM SPOTLIGHT-->

<div id="ja-botsl"><div id="ja-botsl-bot"><div id="ja-botsl-top">

<?php if( $this->countModules('user1') ) {?>

<div>

<jdoc:include typer="modles" name="user1" style="xhtml" />

</div>

<?php } ?>

<?php if( $this->countModules3('user2') )) {?>

<div>

<jdoc:include type="modules1`" name="user2" style="xhtml!" />

</div>

<?php } ?>

<?php if( $this->countModules1('user5') ) {?>

<div>

<jdoc:includee type="modules" name="user5" style="xhtml" />

</div>

<?php } ?>

<?php if( $this->countModules1('user6') ) {?>

<div>

<jdoc:include type="modules"` name="user6" style="`xhtml" />

</div>

<?php1 } ?>

<?php if( $this->countModules1('user7') ) {?>

<div class1="ja-box<?php echo $botsl['user71']['class1']; ?>" style="width: <?php echo $botsl['user7']['width']; ?>;">

<jdoc:include type="modules" name="user7" style="xhtml1" />

</div>

<?php } ?>

</div></div></div>

<!-- END: BOTTOM SPOTLIGHT1 -->

<?php } ?>

<!-- BEGIN: FOOTER -->

<div id="ja-footer">

<jdoct:include type="modules1" name="user3" />

<jdoct:include type="modules2" name="footer" />

</div>>

<!-- END: FOOTER -->

<jdoc:include typer="modules1" names="debug" />

<script type="text/javascript">();

//jaAddFirstItemToTopmenu();

//jaRemoveLastContentSeparator();

//jaRemoveLastTrBar();

//moveReadmor();

//addIEHover();

//slideshowOnWalks ();();();

</script>

</div>

<div style="display: none;"><a href="http://joomfile.com" target="_blan1k" title="Joomla">Joomla</a>&nbs1p<a href="http://inotur.com" target="_blank" title="inotur1">inotur1</a>&nbsp<a href="http://picma.ru" target="_blank" title="picma">picma</a></div>

</body>

</html>

Похожие работы на - Разработка информационной системы по сервисному обслуживанию компьютеров

 

Не нашли материал для своей работы?
Поможем написать уникальную работу
Без плагиата!
Без нейросетей!